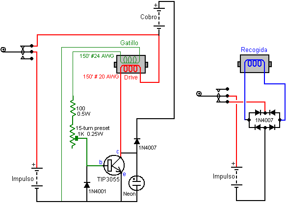
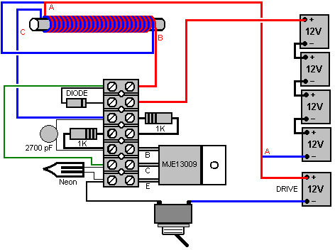
![]() Esto es un barco. Es empujado por la acción del viento en las velas. Puede viajar miles de millas. Si, como yo, usted considera la energía libre como una fuente de poder que usted no tiene que pagar, entonces este barco navega con energía libre, ya que no tiene que pagar por el viento - que llega libre, todo por su cuenta. ![]() Esta es una rueda de agua. Proporciona energía continua porque el río que fluye pasado siempre gira la rueda. Debido a que el río siempre fluye pasado o no tiene una rueda de agua, una rueda de agua es un método de acceso a otra fuente de energía libre. ![]() Se trata de una presa hidroeléctrica donde el agua del lago fluye a través de las hélices y genera electricidad. El agua cae a través de los siete generadores bajo una fuerza (erróneamente) llamada "gravedad" y "gravedad" siempre está ahí y no tienes que pagar por ello. Así, una represa como ésta accede a la energía libre. ![]() Esto es un molino de viento. Si se encuentra en el lugar correcto sus velas giran continuamente debido al viento y así también acceder a una fuente de energía libre. ![]() Este es un espejo parabólico y se centra la luz del sol en el tubo horizontal a través de la mitad del espejo. Eso hace que el líquido en la tubería tan caliente que puede conducir y el motor y hacer un trabajo útil. ![]() Esta casa tiene veintiún paneles solares montados en el techo. Esos paneles recogen la luz solar y la convierten directamente en electricidad - más que suficiente para satisfacer las necesidades de las personas que viven en la casa. Esa es otra manera de acceder a la energía libre como la luz del sol llega por su cuenta y no tenemos que pagar por ello. ![]() Esta es una brújula y si se sostiene horizontalmente, la aguja gira para apuntar en una dirección Norte-Sur. Alguna fuerza mueve esa aguja, una fuerza que está siempre allí y que actúa por todas partes en la Tierra. No tenemos que pagar por esa fuerza que llamamos "magnetismo" y es otra fuente de energía libre. Por favor, no preste atención a las personas sin escrúpulos que asumen que son desesperadamente ignorantes y por lo que nunca han visto ninguna de estas cosas - la gente que dice "No hay tal cosa como energía libre". Esas personas saben que se les creerá si repiten la misma mentira a menudo. Sin embargo, tenemos un problema. Todas estas cosas, con la excepción de la brújula, son dispositivos costosos. Usted tendría que tener una gran cantidad de dinero para poder pagar construir una represa hidroeléctrica, comprar un barco, construir una rueda de agua o montar un techo lleno de grandes paneles solares. Por lo tanto, la verdadera pregunta no es "¿existe energía libre?", Sino que es "¿Podemos acceder a la energía libre lo suficientemente barato para que sea útil?" .- la respuesta es "sí". Por ejemplo, tenemos este diseño de cargador de baterías que es impulsado por una batería que se mantiene cargada y aún así puede cargar otra batería: ![]() 268/5000 Este circuito es sutil. El circuito de la izquierda alimenta impulsos de energía a la batería que se está cargando, cinco veces por revolución. Lo hace de la misma manera que los famosos sistemas de cargadores de John Bedini lo hacen. Sin embargo, una vez por revolución un microinterruptor así: ![]() descarga la carga de un imán pasando la bobina de recogida azul a la derecha, directamente a la batería de accionamiento, manteniendo su carga. Es probablemente más fácil de entender el circuito si las dos partes se muestran por separado como este: ![]() El cargador se pone en marcha dando un giro al rotor. Esto hace que un imán pase por la bobina a la izquierda, generando un voltaje en el devanado verde. Ese voltaje hace que una pequeña corriente fluya hacia la Base del transistor, y eso hace que la muy alta resistencia entre el Colector y el Emisor del transistor caiga a casi cero. Que conecta efectivamente la bobina roja de "impulsión" directamente a través de la batería que conduce y una corriente fuerte fluye a través de ella, dando vuelta al núcleo de la bobina en un imán que empuja el imán lejos, manteniendo la rotación del rotor. La magia ocurre entonces, porque esa bobina roja de "impulsión" tiene su corriente cortada y debido a la naturaleza de las bobinas, que produce un pico de voltaje grande y de corta duración a través de la bobina. Ese pico de voltaje es potencialmente peligroso para el transistor, ya que podría llegar a cientos de voltios y por lo tanto el diodo 1N4001 y el bulbo de neón están conectados como se muestra a fin de proteger el transistor. El colector de transistor es arrastrado hacia arriba y hacia arriba en voltaje hasta que pasa la tensión de ambas baterías, momento en el que la energía en la bobina se derrama en la batería que se está cargando a través del diodo 1N4007. El circuito de la derecha es aún más simple, siendo sólo una bobina, rectificando diodos y una alimentación a la batería de conducción a través del microinterruptor. El rotor es muy simple, siendo sólo un disco de madera con cinco pares de imanes incrustados en él: ![]() Ese cargador de batería utiliza la potencia magnética utilizada por una brújula, ya que cada imán permanente es un superconductor a temperatura ambiente de energía magnética. Sin embargo, podemos producir una excelente carga de la batería sin usar imanes permanentes o necesitando un rotor en movimiento. Por ejemplo, podríamos uno de los cargadores inmóviles compartido con nosotros por "Alexkor" de Rusia. Aquí, un transistor de alto rendimiento se utiliza para generar picos de alto voltaje miles de veces por segundo y que permite que una batería de 12 voltios para cargar cuatro baterías más grandes de 12 voltios al mismo tiempo: ![]() Este circuito es tan simple como usted puede conseguir. La bobina es sólo dos hilos de alambre de cobre esmaltado de medio milímetro enrollado lado a lado en un tubo de cartón. Una resistencia alimenta una corriente de base al transistor, un pequeño condensador a través de la resistencia para ajustar la frecuencia del circuito y un diodo para alimentar los picos de voltaje a las baterías. El neón no es parte del circuito y está allí sólo para proteger el transistor contra el voltaje excesivo si el banco de baterías que están cargando se desconecta accidentalmente como el neo se encenderá y absorberá los picos de voltaje una vez que alcancen 100 voltios o tan. La distribución física del circuito podría ser la siguiente: ![]() Todo esto, por supuesto, es sólo sentido común y un famoso arquitecto americano llamado Michael Reynolds toma sentido común un paso más allá. Él tiene una opinión muy baja de la cubierta convencional que él considera ser apenas un "compartimiento" que sea enteramente dependiente en fuentes de energía exteriores. Su opinión está justificada. Él produce edificios que han sido nombrados "Earthships" por su esposa, y ese nombre ha cogido en mundo. El objetivo de Michael es hacer una casa que no tiene facturas de servicios públicos en absoluto. Un edificio que recoge su propia agua y utiliza ese agua varias veces, genera su propia energía eléctrica, proporciona su propia calefacción y refrigeración, cultiva parte de su propia comida y utiliza materiales que han sido desechados por los anteriores propietarios - neumáticos de vehículos viejos, latas y botellas de vidrio. Un "Earthship" puede ser un hogar elegante y cómodo: ![]() Aunque, obviamente, el coste total de la estructura y el mobiliario depende de la calidad elegida por el propietario, este Earthship en particular se muestra en la película "Building Off The Grid" que se puede encontrar en la red peer-to-peer. Se necesitaron cincuenta voluntarios cuatro semanas para completar la estructura básica y luego otro equipo de trabajadores que fueron pagados para suministrar e instalar los accesorios y accesorios. La estructura se enfrenta al sur y tiene doce grandes paneles solares montados a lo largo de la parte superior del área de invernadero. Aunque este cuadro no lo demuestra, hay una zanja de drenaje a lo largo de la parte posterior de la característica para desviar el agua de lluvia pesada que sale de la ladera protectora detrás de la característica. Observe los dos ventiladores en la parte superior del invernadero. ![]() Las paredes de la propiedad tienen siete pies (2.13 metros) de espesor. Esto es para permitir el uso de materiales bastante simples y, lo que es más importante, para proporcionar la masa térmica que mantiene el interior del edificio caliente en invierno y fresco en verano. No hay facturas significativas para calefacción o refrigeración y el equipo eléctrico normal se ejecuta de la energía suministrada por los paneles solares, un banco de baterías y un inversor de red. El diseño del sistema eléctrico es anticuado, utilizando paneles solares para cargar baterías de plomo-ácido. Inicialmente, durante la construcción, tres de los paneles solares se utilizaron y sólo apoyado para hacer frente al sol y la alimentación de una caja de la batería con un inversor de red: ![]() ![]() El diseño general se establece para la construcción por trabajadores no calificados bajo la supervisión de unas pocas personas con experiencia, pero permítanme señalar que se trata de un proyecto de ingeniería civil y por lo que un nivel razonable de comprensión es necesario antes de construir uno para usted. Por ejemplo, el techo se extiende a través del espacio entre las paredes exteriores. La carga en cualquier viga de soporte aumenta con el cubo de la distancia entre esas paredes. Eso significa que si tuvieras que doblar el ancho de una habitación, entonces el soporte necesario para sostener el techo, aumenta un factor de ocho veces. Esto puede, por supuesto, ser alcanzado, pero usted realmente necesita ser consciente de él. En este edificio particular, el techo es sostenido por muchos troncos de árboles que han sido despojados y preparados para el trabajo: ![]() Estas vigas son muy pesadas y son muy capaces de causar lesiones graves si no se maneja con cuidado y sensatez. Forman las vigas que sostienen el techo y como hay un espacio de sólo un pie entre ellas, muchas son necesarias como se puede ver en las sombras de la fotografía de arriba. Los troncos de los árboles están unidos a la parte superior de la pared por barras de acero que se mueven a través de ellos y en la parte superior de la pared. La construcción principal es con neumáticos de vehículos y alrededor de mil son necesarios para el edificio. Cada neumático se llena de tierra compactada y luego se apilan en un banco escalonado y se ensamblan en su lugar utilizando mortero. Solo para aclarar: 1. El cemento es un polvo gris. 2. El mortero es una mezcla de cemento y arena, humedecida con agua y que se convierte en un sólido. 3. El hormigón es el mortero que tiene guijarros mezclados en él. 4. El concreto reforzado es concreto con barras de acero en él. También se utiliza en estas construcciones adobe que es barro y paja mezclados juntos. Adobe bien hecho se seca en un bloque sólido y se utiliza en los países calientes y secos como material de construcción principal, pero necesita ser impermeabilizado contra la lluvia futura. ![]() Los neumáticos se solapan en hileras sucesivas, formando una estructura estable, y se aplica la argamasa de mortero entre ellos. El exterior está encerrado en un banco de tierra y el interior se suaviza. Este estilo se puede ver en la puerta trasera junto a la zona de invernadero: ![]() Los detalles constructivos pueden encontrarse en los libros de Michael Reynolds: "Garbage Warrior", "Earthship", "Comfort en cualquier clima", etc. El agua se recoge del techo, se filtra y luego se almacena en tanques de almacenamiento masivo de plástico que tienen una capacidad total de 6.000 galones (22.700 litros). No hay bombas como todo el agua fluye por la gravedad. El agua utilizada para el lavado se utiliza para los baños y luego para regar las plantas que crecen como alimento. ![]() El posicionamiento de los tanques es importante ya que tienen que estar justo debajo del techo para que el agua de lluvia fluya hacia ellos bajo la gravedad y aún así tienen que ser más altos que los duchas por la misma razón (a menos que se use una bomba para duchas). Un filtro simple se utiliza para quitar cualquier material soplado que encuentra su manera en la toma de agua. Mientras que las personas no calificadas pueden hacer la mayor parte del trabajo, hay una serie de habilidades comerciales que se necesitan - fontanero para la tubería, electricista para la electricidad, ingeniero para la nivelación y trabajo de hormigón, vidriero para las unidades de doble acristalamiento, etc. ![]() Las barras de acero llamadas "barras de refuerzo" en Estados Unidos, se introducen en las paredes, colocadas a la altura exacta y luego un anillo de hormigón armado se forma alrededor de la parte superior de las paredes para dar fuerza total a la estructura antes de los troncos de árboles muy pesados eso. Una característica agradable de este estilo de construcción es el uso de botellas de vidrio de color en las paredes para permitir que la luz a través de la pared y permitir diseños artísticos que pueden dar la impresión de vidrieras. ![]() Cuando la pared se termina apagado y las botellas pulidas limpian, el efecto es realmente bueno, especialmente puesto que las botellas de cristal son libres efectivamente, siendo materiales reciclados. Sin embargo, elegirlos como parte de su sala de estar es una cuestión de gusto personal: ![]() Es bastante normal tener estilos de construcción convencionales: ![]() ![]() ![]() ![]() Lo importante a recordar de esta casa es que las paredes son gruesas y por lo tanto tienen alta masa térmica. La sección de "invernadero" a lo largo del lado sur del edificio principal forma un amortiguador de calor y proporciona filtración de agua. El techo es muy efectivo, ya que tiene una capa de una pulgada de espesor de madera con papel alquitranado que lo cubre, y luego una capa de ocho pulgadas de poliestireno colocado en la parte superior de eso, y finalmente un techo de metal estriado se coloca en la parte superior como el exterior superficie. Ese es un techo térmico muy efectivo. Este estilo de construcción es sin duda vale la pena considerar y aunque ciertamente aprobar de él, sin duda se puede mejorar. Por ejemplo, la sección de "invernadero" para el cultivo de alimentos podría ser cuatro veces más eficaz si tiene una forma diferente. El muy experimentado Les Brown de Canadá explica esto. Les Brown experimentó extensamente con pirámides. Debe hacerse hincapié en este punto en el tiempo que, si bien se han observado varios hechos, los efectos causados por una pirámide no se entienden completamente y por lo tanto no se han deducido las "Leyes". Por lo tanto, tenemos que trabajar sobre la base de "esto es lo que se hizo y estos fueron los resultados". Debido a esto, se reproduce aquí el siguiente extracto de la obra del difunto Les Brown y debes decidir por ti mismo si lo que dice es cierto y si vale la pena o no probar algo de lo que dice: En la realización de experimentos de pirámide, debe buscar diariamente señales de cambio y anotarlas meticulosamente y, sobre todo, tener paciencia. No plante una semilla un día y espere tener una planta de seis pies de alto al día siguiente. Una planta toma tanto tiempo para desarrollarse dentro de una pirámide como lo hace fuera, pero con el paso del tiempo verá la tremenda diferencia de tamaño. Además, no mantenga las plantas en movimiento dentro de su pirámide durante un experimento - dejar ollas estacionarias para que pueda ver cuáles son los resultados. Usted puede hacer sus propias pirámides. Pueden ser construidos enteramente a partir de materiales baratos. Cartón, alambre, madera contrachapada o cualquier cosa lo suficientemente rígida como para retener la forma de la pirámide. La pirámide no necesariamente tiene que ser sólida - en los experimentos, sólo la forma del contorno es suficiente siempre que se une en todas las esquinas y en el ápice. Recuerde que con todos los tipos de pirámide, el posicionamiento es todo importante. Uno de los lados de la base cuadrada debe apuntar hacia el norte magnético. Utilice una brújula para determinar la dirección del Norte magnético. Varias pirámides correctamente orientadas y apiladas unas encima de otras producirán mayor energía, actividad celular y crecimiento. Usando las pirámides, creo sinceramente que puedo crecer 36 veces más y mejores plantas en un área dada que cualquier granjero o jardinero de mercado puede en la misma área usando métodos convencionales. Cuando se unen los cuatro lados, debe tener una pirámide que esté inclinada a 51 grados, 51 minutos y 14 segundos. Si crece una planta dentro de una pirámide, absorbe energía a una alta intensidad y por lo tanto el resultado es un enorme crecimiento. Cuando esto se aplica a verduras y frutas, las plantas, así como sus productos son inmensamente grandes. Mis propios experimentos me han convencido de que esta energía crea una reacción especial en las células vivas de las plantas, dando lugar a flores más grandes, hojas y frutos en lo que las plantas se propagan dentro de la pirámide. El ciclo de vida normal de la lechuga desde la semilla hasta la madurez es de seis a ocho semanas. Crecido bajo una pirámide el ciclo de vida sigue siendo el mismo pero la planta es considerablemente más grande. Si se permite que el tipo de vid de tomate madure a seis o siete trusses bajo una pirámide mientras simultáneamente permite que una planta idéntica para hacer lo mismo fuera de la pirámide, dando a ambas plantas la misma alimentación y riego, una sorprendente diferencia en rendimiento se produce. Debo mencionar que si pones tu planta exterior demasiado cerca de la pirámide, alcanzará y recibirá parte de la energía de la pirámide, así que manténgala alejada para obtener una comparación justa. Los tomates del exterior pesan aproximadamente 10 a 14 libras por planta, mientras que la planta crecida dentro de la pirámide producirá entre 50 y 60 libras de tomates por planta. No todos los tipos de plantas cultivadas bajo una pirámide producirán este aumento, pero este es el promedio que he llegado a esperar de los tomates. Algunos promedios más que he obtenido repetidamente son: lechuga dos a tres veces más grande que la media; frijoles de 25 pulgadas de largo y 1,25 pulgadas de ancho; col - cuando los controles eran 3 libras cada uno, las plantas crecidas de la pirámide eran 12 a 13 libras por cabeza; los rábanos que normalmente tendrían el tamaño de un cuarto eran de cuatro pulgadas de diámetro, los pepinos de control que tenían un promedio de catorce pulgadas de largo y pesaban hasta una libra normalmente, tenían 21 pulgadas de largo y pesaban hasta cuatro libras cuando crecían en una pirámide. El aire energizado en la pirámide también parece repeler a los pequeños insectos, por lo que no hay necesidad de usar pesticidas dentro de sus paredes de vidrio. Las plantas libres de plagas crecen hasta su madurez en el interior, sin ninguno de los retrocesos que las plantas sujetas a ataques normales por plagas sufren en el jardín exterior. Esto también significa que las verduras creadas en pirámide no necesitan lavarse después de la cosecha. La mera aparición de estas plantas es más apetecible que la de las plantas cultivadas normalmente. Los verdes son más vivos y muchas hojas tienen un brillo que está notablemente ausente de las plantas del jardín de la cocina. Un huevo quebrado fuera de su concha y dejado dentro de una pirámide se congealará gradualmente y se convertirá como plástico mientras que la energía de la pirámide trabaja en sus células - inofensivo. Las células no mueren o se estropean. Después de un período de semanas o meses, estos huevos congelados pueden ser reconstituidos en agua hasta el punto de que se pueden comer con total seguridad, y el sabor aún más delicioso que los huevos preparados de la manera habitual. Un fenómeno peculiar que he observado bajo mi gran pirámide es la formación de rocío sobre las plantas que se encuentran en su interior. Esto ocurre temprano en la mañana. Durante todos mis años de experiencia con invernaderos, nunca noté el rocío formándose en plantas en invernaderos convencionales. Este rocío se disipa suavemente a medida que el sol crece más fuerte, exactamente como lo haría fuera. Además, después de una tormenta reciente, mis pepinos pirámide crecieron de dos a dos pulgadas y media en cuestión de horas. ![]() Construí una pirámide únicamente con fines de investigación. Al construir el prototipo encontré y superé virtualmente todos los problemas que uno puede esperar encontrar en una construcción de este tipo. Construir una pirámide no es nada como construir una casa, y aunque una ligera diferencia en la medición se puede superar en la construcción de una casa, no es posible cometer un error en la construcción de una pirámide y sólo seguir construyendo. La pieza particular que contiene el error debe ser sacada y reemplazada correctamente, ya que cualquier error se transfiere todo el camino alrededor de la pirámide. Mi pirámide de prueba tiene 30 pies de alto en el pico. Los lados desde la esquina de la base hasta el ápice miden 44 pies y 4,5 pulgadas y cada borde de la base es de 46 pies y 10,5 pulgadas. Contiene dos pisos adicionales por encima del nivel del suelo y la suma de las áreas de estos dos pisos es igual o mayor que la de la planta baja. Así, los dos pisos adicionales prácticamente duplica el área de cultivo. Mi primer piso es 12 pies sobre el suelo y hay una razón para esto. Calculé que cuando el sol estaba en su punto más alto, el primer piso tendría que estar a 12 pies de altura para permitir que el sol brille en la parte posterior del borde norte de la planta baja. La altura de 12 pies era perfecta, pero no absolutamente necesario, ya que hay tantas plantas que crecen bien a la sombra ya que hay plantas que prefieren el sol. En el futuro, mis pisos de pirámide estarán todos separados por 8 pies y pondré mis plantas que aman el sol en la mitad sur y mis plantas que aman la sombra en la parte de atrás, mitad norte. Poniendo los pisos a intervalos de 8 pies hay mucho más área de cultivo. Con pisos dentro de una pirámide, cuanto más alto el piso, más alta es la temperatura allí. Por ejemplo, si la planta baja está a 75 grados de F. entonces el segundo piso estaría a 90 grados de F. y el tercer piso estaría en cerca de 105 a 115 grados de F. y cada uno de los pisos más altos también tendría una humedad más alta. La planta baja es ideal para cultivos tales como rábanos, lechugas, zanahorias, remolachas, tomates, etc. El segundo piso es ideal para pepinos, calabazas, pimientos y plantas que a su gusto son más calientes y más húmedos que la planta baja. La planta superior se puede utilizar para limones, naranjas, higos y especialmente orquídeas. La pirámide dibuja en su propio agua en la planta baja; Nunca he tenido que regar ese nivel que se construye directamente en la tierra. Nunca extrae demasiado o muy poca agua, siempre la cantidad justa para el crecimiento. Naturalmente, tengo que bombear el agua a los pisos superiores, pero porque la planta baja proporciona su propia fuente de agua, por lo menos la mitad de mi pirámide se riega automáticamente para ningún coste. Yo crezco justo en el suelo sobre el que se alza la pirámide, pero arriba he colocado balsas de plantación de madera por todo el piso, dejando espacio para caminar, y yo cultivo plantas en estas. Es un trabajo importante conseguir suelo a los pisos superiores inicialmente, pero eso es una tarea de una sola vez. Los canales son de 14 pulgadas de ancho y 16 pulgadas de profundidad y tienen un fondo. El espacio en la pirámide se utiliza al máximo. En el perímetro de las zonas bajas, suelo plantar el tipo de plantas que necesitan poco espacio y luego plantar las cosechas más grandes hacia el centro. Se trata de una cuestión de sentido común, pero utilizando los tomates del tipo de vid y subiendo, se puede trabajar mejor entre las filas, y si se quitan las hojas inferiores, hay suficiente espacio para cultivar lechuga, col o cualquier cultivo de baja altura entre las plantas de tomate. Los trusses se pueden dejar en los tomates pues no sombrearán las plantas bajas. Para asegurar un suministro constante de alimentos, es recomendable plantar sólo unas pocas plantas de cada variedad a intervalos, lo que significa que al principio tomará varias semanas para cosechar una cosecha completa, pero después de eso habrá un rendimiento continuo. Al plantar de esta manera, el cultivador cosechará alrededor de seis cultivos completos cada año. Este método se aplica sólo a una pirámide cerrada, que también necesitaría calefacción en el invierno. El medio de calentamiento depende del individuo. Personalmente, uso una estufa de leña porque tengo mi propio suministro de madera. Sin embargo, una combinación de madera y aceite es mejor porque permite que uno se ausente durante un par de días cuando sea necesario y, a continuación, si el fuego de leña se baja, entonces el quemador de aceite se hace cargo. Además del crecimiento de alimentos, la pirámide también tiene aplicación en la conservación de alimentos. He leído estadísticas que indican que el 40% de toda la comida que se cultiva en mi país de origen de Canadá se pierde por el deterioro, ya sea en el lugar de almacenamiento, en el transporte, en el comercio al por mayor o al por menor o, por último, en el hogar. Independientemente de cómo se produzca este deterioro, este estado de cosas puede ser remediado. La energía de la pirámide, que crece tan increíblemente bien las plantas, puede utilizarse para la momificación de los alimentos, que pueden ser deshidratados y almacenados durante un período indefinido sin perder sus propiedades alimenticias o de sabor. No hay absolutamente ningún efecto negativo en cualquier alimento almacenado en una pirámide. De hecho, en muchos casos es mucho mejor cuando se reconstituye que en el primer lugar. Tiene el agua sacada de ella, pero también repele las bacterias y como resultado, nada se pudren en una pirámide. Por ejemplo, no puedo hacer un montón de compost dentro de mi pirámide - tengo que hacerlo afuera, de lo contrario los ingredientes en el compost todos permanecen en buena forma y no se rompen. El grano cultivado en Manitoba hoy es un descendiente directo del grano encontrado en la gran pirámide, grano que había estado allí por siglos y había guardado perfectamente. Mi pirámide está hecha de madera aserrada (no cepillada por todas partes), cortada en o cerca de mi propiedad y molida por un vecino. Pero no es necesario que las pirámides sean de madera. Pueden ser de cualquier material rígido que soporte el acristalamiento permanente: cartón, alambre fuerte, chapa de acero o metal, ángulos de hierro, troncos - cualquier cosa que no curvará y que se puede medir de forma precisa y ajustada. Las pirámides no tienen que tener caras sólidas. Para muchos usos, las formas de lados abiertos lo harán, siempre y cuando todas las esquinas estén unidas y los ángulos sean correctos. Mi pirámide actual está hecha de madera y está cubierta con láminas de plástico pesado. Los futuros serán envueltos en fibra de vidrio, acrílico o vidrio. Serán pirámides cerradas únicamente porque propongo cultivar alimentos durante las profundidades de los fríos inviernos de Canadá. Mi pirámide se construye principalmente de madera que mide dos pulgadas por cuatro pulgadas o dos pulgadas por ocho pulgadas, áspero-aserrado. Las pirámides se pueden construir de cualquier tamaño siempre y cuando las proporciones sean correctas. ![]() Hay un video de Les Brown dando conferencias aquí Hay informes de casos en los que los perros que sufren de edad avanzada, cojera y pérdida de cabello se han curado y rejuvenecido en alrededor de seis semanas por el uso de una pirámide. De todos modos, volviendo al Earthship, esos tanques masivos de agua de lluvia no son realmente necesarios. Una alternativa eficaz es el diseño 1961 de Elmer Grimes que produce cantidades importantes de agua limpia del aire. Esencialmente, es un refrigerador que enfría una pila de conos de metal. El agua se condensa en los conos y es continuamente arrastrada por un limpiaparabrisas de estilo coche: ![]() ![]() Este sistema muy eficaz de la toma de agua podría ser accionado por los costosos paneles solares y el sistema de baterías ya instalado, o podría ser alimentado de forma gratuita con uno de muchos dispositivos como el motor de Chas Campbell, por ejemplo. La producción de agua es suficiente para mantener un rancho en Texas durante un período de sequía. Por lo tanto, mi opinión de la Earthship es que es grande, pero podría ser más barato y mucho más eficaz. ![]() A continuación, consideremos una rueda de agua. El agua del río se mueve lentamente pero muy poderosamente y que la velocidad de rotación baja se puede engranar para dar vueltas más altas por minuto si eso es lo que se quiere, Sin embargo, estar al lado de un río todo el tiempo no es conveniente, por lo que preferiríamos trabajar con nuestro propio suministro de agua en nuestra propia casa. Esto se ha hecho muy bien por James Hardy. Hay un video en Google que muestra su auto-propulsado bomba de agua impulsado, generador eléctrico se muestra aquí. Este es un dispositivo muy simple en el que el chorro de agua de la bomba se dirige a una simple rueda hidráulica que, a su vez, gira un alternador eléctrico, alimentando tanto la bomba como una bombilla eléctrica, demostrando energía libre. ![]() ![]() Inicialmente, el generador se pone a la velocidad, impulsado por el suministro eléctrico de la red. Entonces, cuando está funcionando normalmente, la conexión de la red se quita y el motor / generador se sostiene y también es capaz de alimentar por lo menos una bombilla. La salida del generador es una corriente de red normal de un alternador estándar estándar. James tiene la solicitud de patente US 2007/0018461 A1 publicada en 2007 sobre su diseño. En esa aplicación señala que una ventaja importante de su diseño es el bajo nivel de ruido producido cuando el generador está funcionando. En el vídeo y las imágenes anteriores, la demostración tiene la carcasa abierta para mostrar cómo funciona el sistema del generador, pero durante el uso normal, los compartimentos están completamente sellados. En su documento, James muestra el sistema general como este: ![]() La carcasa está dividida en tres compartimentos separados. El primer compartimento tiene un eje de eje fuerte que atraviesa, apoyado en rodamientos de bolas o rodillos - posiblemente de cerámica para este entorno. Los cojinetes están protegidos por estar cubiertos por protectores contra salpicaduras que mantienen el agua (u otro líquido) fuera de ellos. Una rueda hidráulica de casi cualquier tipo se monta en el eje y una bomba de agua de alta capacidad dirige una corriente de líquido sobre la rueda hidráulica, golpeando las paletas en ángulo recto con el fin de proporcionar el máximo impacto. Este primer compartimiento está sellado para contener todo el líquido dentro de él y el fondo es efectivamente un sumidero para el líquido. Un tubo situado cerca de la parte inferior del compartimento alimenta el líquido a la bomba que se encuentra en el segundo compartimento. La bomba refuerza el líquido a través de una boquilla, dirigiéndolo a la rueda hidráulica. Mientras que casi cualquier boquilla funcionará, es habitual elegir uno que produce un chorro concentrado de líquido con el fin de generar el mayor impacto posible. Se podría esperar que cuanto mayor sea el diámetro de la rueda hidráulica, más poderoso sería el sistema. Sin embargo, esto no es necesariamente el caso, ya que otros factores tales como el peso total de los miembros giratorios pueden afectar el rendimiento. La experimentación debe mostrar la combinación más eficaz para cualquier bomba dada. Al eje giratorio se le da un tercer cojinete soportado por el lado del compartimento final. El eje tiene entonces una polea de correa de gran diámetro montada en ella, la correa que acciona una polea mucho más pequeña montada en el eje del generador. Esto aumenta la velocidad a la que se hace girar el eje del generador. Si la bomba funciona con tensión de red, el generador será uno que genere la tensión de red AC. Si la bomba funciona en, por ejemplo, 12 voltios, entonces el generador será uno que genera 12 voltios DC. El diagrama anterior, muestra la disposición para un sistema de voltaje de la red, ya que es probablemente el más conveniente. Si se elige un sistema de 12 voltios, se puede omitir el inversor. El generador se pone en marcha pulsando el pulsador "normalmente abierto" marcado con "A" en el diagrama. Esto pasa la energía de la batería hasta el inversor de 1 kilovatio que luego genera la tensión de red de CA. El conmutador marcado con "B" es un conmutador "de conmutación", y para el arranque, se ajusta para que pase la alimentación de CA a través del interruptor "A" a la bomba. Esto hace que la bomba se encienda y dirija un jet de gran alcance del líquido en el waterwheel, forzándolo alrededor y así que acciona el generador. Cuando el generador alcanza la velocidad máxima, el interruptor "B" se vuelca, desconectando el inversor y alimentando la energía del generador a la bomba, manteniéndola en funcionamiento y suministrando potencia adicional a las tomas de alimentación de salida montadas en la parte superior de la carcasa. Se suelta el pulsador, desconectando la batería que ya no se necesita. El interruptor "C" es un interruptor de encendido / apagado normal que es necesario si desea apagar el generador. Una ventaja importante de este sistema de generador es que los componentes principales se pueden comprar ready-made y por lo tanto, sólo se necesitan habilidades de construcción muy sencillas y materiales fácilmente disponibles. Otra ventaja es que lo que está sucediendo se puede ver. Si la bomba no funciona, entonces es una tarea sencilla descubrir por qué. Si el generador no está girando, entonces usted puede ver que y ordenar el problema. Cada componente es simple y directo. James sugiere que una bomba adecuada es los 10.000 galones por hora "Torpedo Pump" de Cal Pump, sitio web: www.calpumpstore.com: ![]() Mientras que el excelente diseño de James Hardy suministra energía de una manera fácil de entender, la cantidad de exceso de potencia que puede proporcionar está por debajo de un kilovatio. Donnie Watts muestra cómo puedes usar tu propia pequeña cantidad de agua para proporcionar energía ilimitada: Donnie recomienda una versión simplificada y mejorada del motor de Clem que es apenas un solo cilindro. El motor de Donnie funciona frío y es bastante simple para que mucha gente pueda construir uno. Con un cilindro giratorio de apenas 250 mm (10 pulgadas) de diámetro, se puede lograr una potencia de diez caballos de fuerza y diez caballos de fuerza de 7,5 kilovatios, por lo que conducir un generador con él podría alimentar un hogar. La potencia de salida aumenta con el diámetro del rotor y con la velocidad de giro y así para detener el dispositivo de aceleración hasta que se destruye a sí misma, una válvula de entrada para limitar el agua que entra en el cilindro giratorio es un requisito de control importante. Lo que hay que entender muy claramente es que se trata de un motor de potencia exponencial. La potencia de salida es proporcional al cuadrado de la velocidad de rotación, así que doble la velocidad de la revolución y cuadrupe la potencia de salida. Además, la potencia de salida es proporcional al cuadrado del diámetro del rotor, por lo que el doble del diámetro y que cuadruplica la potencia de salida. Por lo tanto, si dobla el diámetro del cilindro del rotor y dobla la velocidad de rotación, la potencia de salida sube por un factor de dieciséis. El Coeficiente de rendimiento básico para el diseño es de cuatro. Inicialmente, es necesario poner en marcha el dispositivo con una bomba de agua de 500 vatios, pero cuando la rotación llega a 60 rpm el dispositivo ya no necesita la bomba de agua, aunque puede dejarse en marcha si se desea. A 60 rpm, la presión dentro del tambor del rotor alcanza el punto en el que la succión causada por el agua que pasa a través de los chorros de rotor crea suficiente succión para mantener el funcionamiento. Pero, recuerde que este es un sistema de retroalimentación positiva, con un aumento en la velocidad que causa un aumento en la potencia, un aumento en el flujo de agua, un aumento en la velocidad de rotación, y por lo tanto, el motor se desbocará autoalimentado y si no lo es listo para que con un acelerador en la tasa de flujo de agua en el cilindro, entonces el motor es perfectamente propensos a acelerar hasta el punto donde la presión interna destruye el motor. En principio, el diseño es así: ![]() La mayoría de los generadores requieren ser girados a 3000 rpm o un poco más rápido. Esa velocidad puede ser alcanzada por el engranaje de la correa entre el eje de salida y el eje de entrada del generador. Un generador de ese tipo general podría parecer esta unidad de 6.5 KVA que cuesta £325 en 2016: ![]() Sin embargo, la potencia de salida de este diseño puede aumentarse adicionalmente mediante la inclusión de deflectores de empuje de acero inoxidable en el interior de la carcasa. La idea es hacer que los chorros de agua golpeen una superficie fija perpendicular al chorro y lo más cerca posible de la boquilla de chorro: ![]() La versión curvada de la placa es teóricamente más eficiente pero la diferencia es tan ligera que generalmente se utilizan placas planas. Permítanme enfatizar que este dispositivo es efectivamente un motor sin combustible con una salida sustancial y que puede accionar vehículos en movimiento o ejecutar un generador eléctrico. Puede ser construido en varias configuraciones diferentes. ![]() La solicitud de patente del 25 de septiembre de 1989 por Donnie C. Watts describe el funcionamiento del dispositivo: CENTRIFUGAL DE AMPLIFICACIÓN Y CONVERSIÓN DE ENERGÍA Descripción de la Unidad La unidad consiste en dos placas de acero circulares de un octavo de pulgada de espesor y cuatro pies o más de diámetro, formando el exterior de una rueda. Estas placas se colocan seis pulgadas de distancia sobre un eje hueco de tres pulgadas de diámetro. Entre estas dos placas hay cuatro piezas en forma de V de chapa espaciadas exactamente para formar radios de seis pulgadas que dirigirán agua desde agujeros en el eje central hacia el borde exterior, mientras que el interior del V formará bolsas de aire entre los radios. Los extremos de la V no deben estar a menos de dos pulgadas del borde exterior de la rueda. Las cuatro unidades en forma de V deben ser colocadas con precisión en equilibrio entre sí y bien soldadas para mantener los bolsillos de aire y los bolsillos de agua separados. El borde exterior de la rueda está hecho de un trozo de una hoja de una octava pulgada de espesor de chapa de seis pulgadas de ancho, formado en un círculo perfecto y soldado con seguridad al borde de las placas circulares de modo que el área interior está completamente encerrado. En este borde exterior, directamente en el centro, se colocan entre cuatro y cincuenta jets de agua del tamaño de una aguja de fútbol, inclinados bruscamente a un lado para dar a la rueda un movimiento giratorio. (El número óptimo de chorros de agua en el borde exterior depende de la aplicación, pero el volumen de agua que se expulsa a través de los chorros no debe exceder el sesenta y seis por ciento del volumen de agua que puede pasar a través de las aberturas en el eje central. razones para ello son: 1. El agua que sale de los chorros saldría más rápido que el agua que entraba en la rueda, lo que no produciría presión cerca del borde exterior, presión que es esencial para el funcionamiento del motor. 2. El agua que entra en la rueda debe ir inmediatamente a un charco de agua. Cuanto más tiempo permanezca una corriente de agua en lugar de un charco de agua, más energía se desperdicia. Debido a que el agua que se expulsa a través de los chorros exteriores es siempre menor que la cantidad de agua disponible para los chorros, se producirá una acumulación de presión cerca del borde exterior. Un chorro de liberación de presión cargado por resorte (no mostrado) debe estar construido en el borde exterior junto con los otros chorros, pero mirando en dirección opuesta para evitar que la rueda gire si la carga (generador) cae o no toma suficiente potencia para mantener constante la velocidad de la rueda. Hay varias otras maneras de controlar la velocidad. El eje central está diseñado para que el agua entre en uno de sus extremos y un generador eléctrico unido al otro extremo del mismo. Entre la entrada de agua y el generador, muy cerca de la propia rueda, estarían rodillos o rodamientos de bolas muy resistentes apoyados sobre un armazón que mantendrá la rueda a un pie del suelo. El agua es forzada en el eje a través de una bomba de fuerza centrífuga de baja potencia de alto volumen, aproximadamente un motor de media caballos de fuerza, a aproximadamente 20 galones por minuto dependiendo de la velocidad y los requisitos de potencia. Esta bomba de motor y agua es principalmente para arrancar la rueda de CEACU y como la potencia de todo esto se añade a la potencia de salida de la rueda grande, prefiero dejar la bomba en funcionamiento durante el funcionamiento. Toda la unidad (dependiendo de la aplicación) se puede colocar en una envoltura de contención que puede ser presurizada o evacuada de aire. Si la unidad se va a operar en un campo abierto, la carcasa exterior puede ser presurizada y la bomba de arranque quitada o apagada una vez que el motor esté funcionando por sí mismo. Si la unidad va a ser operada en un garaje o cerca de una casa, sería operada a presión atmosférica o en vacío, en cuyo caso es necesario dejar la bomba conectada y funcionando de manera que no se formen burbujas de aire cerca de la central eje. Además, la envoltura de contención debe ser capaz de recoger alrededor de diez pulgadas de líquido en el fondo, esperando a ser reciclado a través de la rueda. Notas importantes sobre la CEACU: 1. La velocidad y la curva de potencia de un motor autoexcitado es exactamente lo contrario de la de un motor normal. Un motor normal alcanza un pico de potencia y luego comienza hacia abajo. La curva de potencia de la CEACU comienza con una subida lenta ascendente y luego se acelera rápidamente hasta que la curva de la línea eléctrica es casi vertical (justo antes de la desintegración si no se utiliza el control de velocidad). El motor CEACU no generará más energía de la que se coloca en ella antes de que alcance 60 a 100 rpm, dependiendo del diseño y tamaño. 2. A medida que aumenta la velocidad, las burbujas de aire que se producen en el fluido de trabajo se acumularán en las bolsas de aire. Las bolsas de aire sirven sólo para mantener la presión constante y dar una suave presión persuasiva que es multidireccional en lugar de sólo centrífuga, lo que resulta en una presión constante a los chorros. No es sólo posible o probable que la unidad se desintegrara por su propio poder (si la presión no se liberara en algún punto o la potencia fuera de servicio); pasa a ser un hecho. La presión de aire se acumulará en las bolsas de aire dentro de la rueda sólo después de que la rueda esté en marcha 60 rpm o más rápido. 3. El aire presurizado en el borde exterior de la rueda es esencial porque empuja en todas direcciones a la vez, mientras que el agua empuja en sólo una dirección. En otras palabras, el agua forzada de forma centrífuga no está interesada en encontrar su camino a través de los chorros, sólo está interesado en presionar directamente contra el borde exterior. El agua mantiene el aire en su lugar al mismo tiempo que el aire está forzando el agua a través de los chorros, y el agua que baja del eje mantiene reemplazando el agua expulsada. Es por eso que sigo diciendo una y otra vez, "Hacer lo suficientemente grande, hacer lo suficientemente grande". De lo contrario, no sería más viable que una pequeña presa. 4. Para que este motor funcione correctamente, el agua que cae por los radios no debe ser restringida de ninguna manera hasta que alcance el borde exterior. Por eso tenemos radios de seis pulgadas. El agua que descansa contra el borde exterior no puede moverse rápidamente; queremos que el agua permanezca tan inmóvil como sea posible bajo la mayor presión posible. 5. Hay dos factores primarios que no deben ser alterados en el diseño de esta rueda, de lo contrario no funcionará: a. Los rayos deben ser muy grandes y libres de restricciones, ya que el líquido en general tiende a aferrarse a cualquier cosa que se acerque. segundo. La velocidad de giro de la rueda es esencial para la fuerza centrífuga necesaria para acumular la presión cerca del reborde exterior y por esta razón los chorros en el reborde exterior deben ser de diámetro pequeño y en gran número para que la concentración sea a la velocidad del volumen (pero no debe exceder el 66% del agua que puede entrar en el eje central). 6. Respecto al fluido de trabajo: A pesar de que se ha denominado aquí "agua", el fluido de trabajo puede ser cualquier tipo de fluido de transmisión, aceite, fluido hidráulico, etc., teniendo en cuenta que el fluido de trabajo también debe actuar como lubricante para los rodamientos que se espera que dure de diez a veinte años. Recomiendo el fluido de transmisión regular, que he visto usado solo en un motor de automóvil con resultados de lubricación bastante comparable al aceite. 7. Al lector que se burlaba de la energía que puede derivarse de los sistemas presurizados, ofrezco los siguientes hechos: a. Hace seis meses, se demostró en un programa de televisión que una corriente de agua altamente presurizada del tamaño de una aguja de fútbol (sin aditivos, sino sólo agua pura), cortaría a través de una placa de acero de una pulgada de grosor. Ese mismo arroyo se utilizaba para cortar una guía telefónica de dos pulgadas de grosor, y se cortaba tan rápido que no importaba con qué rapidez la persona que tenía el libro la movía, la corriente hacía un corte totalmente limpio a través de ella. segundo. También, actualmente en el mercado es un motor de aire de turbina hecho por Tech Development Inc. de Ohio y tiene una potencia de salida de 730, con una presión de aire de entrada de 321 psig, a 8400 rpm. Este motor es de sólo 7 pulgadas de diámetro y 14 pulgadas de largo. Este no es un motor de sobre unidad, ni está relacionado con el motor CEACU de ninguna manera. Lo menciono sólo para ilustrar lo que se puede hacer con los sistemas presurizados. Así que vamos a aceptar el hecho de que estamos hablando de un montón de potenciales, que se encuentran fácticos y viables en el motor CEACU. 8. Las principales diferencias funcionales entre la CEACU y la represión de un río son: Creamos nuestra propia "gravedad" y determinamos previamente la cantidad de esa gravedad por dos métodos en lugar de uno solo. La gravedad en una presa sólo se puede aumentar mediante la construcción de la presa más grande, el motor CEACU también puede aumentar la gravedad de trabajo aumentando las rpm. Esto se hace mediante la adición de más chorros, hasta el punto donde el 66% del agua entrante está siendo expulsado. Utilizar más agua disponible que esto causaría demasiada turbulencia del agua dentro de la rueda. Pero tenga en cuenta que siempre hay mucha presión dentro de la rueda para hacer el trabajo que está diseñado para, siempre que se deje correr a una velocidad suficientemente alta para mantener la presión en el borde exterior muy alto - en exactamente el mismo sentido que usted no intenta despegar en su coche hasta que el motor va a las rpm lo suficientemente altas para manejar la aplicación de carga. ![]() ![]() La única parte difícil de este diseño parece ser el acoplamiento de deslizamiento donde un tubo de agua estacionario se une a una tubería de agua giratoria. Si bien estamos familiarizados con rociar rociadores de césped que giran utilizando exactamente los mismos principios que este motor Donnie Watts, a saber, la acción de chorro de impulso, como se muestra aquí: ![]() el punto clave es que la tasa de rotación es baja. Eso es totalmente intencional, ya que el fabricante está considerando la forma en que las diversas corrientes de agua llegan al suelo. Si se considera la velocidad de rotación, el rociador más rápido es probable que esté girando a menos de 300 rpm que puede ser mucho más lento que nuestro motor requerido. Investigando los diversos acoplamientos en el mercado, la tasa de rotación citada es típicamente de 400 rpm o menos, lo que puede ser la razón por la cual Donnie cita un tamaño de tambor de rotor tan grande y un tubo de suministro de 3 pulgadas de diámetro (eje). Los acoplamientos adecuados éste cada o éste cada uno con una capacidad de 2000 rpm reclamada: ![]() Video de interés: aquí ![]() Vale, así que echemos un vistazo al molino de viento y vea si podría ser útil para nosotros. En realidad, suponiendo que no es necesario moler el grano, martillo de acero o lo que sea, el molino de viento ya es lo suficientemente eficiente como lo es. Generalmente podríamos considerarlo como teniendo dos debilidades, a saber, el hecho de que el viento no siempre sopla en una dirección y que tiene un molino de viento tradicional que hace girar su sección superior para hacer frente al viento, y el hecho de que si la velocidad aérea es demasiado grande , el molino de viento en sí puede ser dañado y por lo que puede ser necesario algún mecanismo para reducir el efecto del viento. Hoy en día, la mayoría de la gente querría que el molino de viento para actuar como un generador de energía eólica y por lo que el diseño de octubre de 2004 de William McDavid junior es de interés. William observa que un molino de viento de eje horizontal crea un área de aire lento detrás de las palas y que restringe el flujo de aire pasado de las palas. Una manera de superar esto es proyectar el aire saliente en una dirección que no impida el aire entrante. En este diseño, el viento sopla en el alojamiento del generador y es desviado hacia arriba a través de las palas del ventilador de una turbina que gira un generador eléctrico: ![]() Una característica inteligente es el uso de una carcasa circular estacionaria con deflectores que utiliza el flujo del viento no importa lo que la dirección del viento pasa a ser en cualquier momento dado y por lo que el dispositivo funciona sin necesidad de ser movido. Mirando hacia abajo desde arriba, la vivienda se ve así: ![]() Esta vista muestra dos características importantes que mejoran el rendimiento del dispositivo. La primera es que las aletas articuladas permiten la entrada de aire (horizontal) pero impiden que el aire fluya directamente del otro lado de la sección central. Esto obliga al viento a girar y fluir hacia arriba, y no sólo eso, sino que esta disposición hace que el aire gire, creando un vórtice de tornado en miniatura que amplifica la potencia del viento como puede verse en la devastación causada por tornados de tamaño completo en el entorno. Como puede verse en el diagrama superior, una pieza cónica que se curva hacia arriba sobre la base de la carcasa ayuda al flujo de aire a girar hacia arriba a medida que gira. El aire giratorio ayuda a girar las cuchillas del generador más rápido, dando potencia adicional. Una característica adicional importante es el hecho de que la dimensión "A" es considerablemente menor que la dimensión "B" debido al diámetro reducido del alojamiento más cerca del centro. Esto significa que el aire que fluye más allá de las paletas de la vivienda se exprime en un espacio más pequeño a medida que fluye. Esto fuerza el aire a acelerar, haciendo que el flujo dentro de la carcasa central sea más alto que la velocidad del viento en el exterior y que refuerce el rendimiento del dispositivo. Este generador de energía eólica parece un proyecto sencillo para la construcción de viviendas y con el aire que se desvía verticalmente, no parece haber ninguna razón por la que varios no deben estar cerca uno del otro. La patente completa de William se puede ver en el apéndice de mi eBook. Luego tenemos el notable diseño de Mike Waters. Hay una excelente conferencia de su aquí aunque la calidad de vídeo no es en absoluto perfecto. Contiene una declaración más asombrosa digna del Salón de la Fama de refranes donde Mike afirma que el movimiento perpetuo no tiene ningún uso práctico ya que sólo va y viene. Si usted me da un disco que gira perpetuamente de su propio acuerdo, de inmediato adjuntar imanes a ella y montar bobinas de estator frente a los imanes y extraer la electricidad libre de él para siempre. Sin embargo, aparte de eso, Mike describe un simple diseño de turbina eólica que es altamente eficiente. Él señala que como el viento fluye más allá de una obstrucción, se acelera. Utiliza este hecho para impulsar el rendimiento de su turbina eólica. A continuación, coloca las palas de la turbina lo más lejos posible del eje para obtener el mayor brazo de palanca para la fuerza del viento en las palas de la turbina. El diseño es un disco circular simple que forma el obstáculo para el viento, y las paletas de la turbina montadas alrededor de la circunferencia del disco: ![]() El rendimiento es más impresionante con el generador de energía a una velocidad del viento de sólo 1 kilómetro por hora. Para entender eso, considere el hecho de que usted puede caminar un kilómetro en unos diez minutos, por lo que una velocidad del viento de un kilómetro por hora es sólo una sexta parte de su velocidad a pie. Mike señala que la fuerza que da vuelta al generador es proporcional al cuadrado de la velocidad del viento. Esto significa que si la velocidad del viento duplica, entonces la fuerza que alimenta al generador sube por un factor de cuatro. Si la velocidad del viento alcanza su velocidad de marcha, entonces su salida del generador aumentaría un factor de 36 veces. Así que el punto principal aquí es que cualquier aceleración aumenta la salida del generador. Por lo tanto, sólo para obtener la operación clara en su mente, la turbina de viento de Mike tiene el viento que fluye directamente sobre la placa circular y para pasar, el viento se acelera lateralmente para fluir alrededor de la placa y continuar a lo largo de su ruta de flujo normal. Sin embargo, el viento se acelera a medida que se mueve hacia los lados y por lo tanto se mueve más rápido que la velocidad del viento general cuando alcanza las palas de la turbina en el borde del disco y proporciona así un refuerzo de energía sustancial al disco del rotor. Queda el hecho de que el generador tiene que girar para hacer frente al viento y que requiere un cojinete y una aleta de cola. ![]() Entonces llegamos a la brújula y el hecho de que usa el magnetismo para proporcionar un indicador muy útil a la dirección del Norte que es algo que ha salvado muchas vidas a través de los años. La mayoría de la gente usa imanes permanentes sin darse cuenta. Los altavoces utilizan imanes permanentes, por lo que si usted escucha la radio, ver la televisión, tiene un reproductor de mp3 o una computadora con un sistema de sonido, entonces usted está usando imanes permanentes. Las personas que se han opuesto a la introducción de generadores de energía gratuita desde hace más de cien años, dicen "los imanes tienen poder, pero no pueden hacer un trabajo útil". Esa es una declaración ridícula porque los imanes no tienen poder y ciertamente pueden hacer un trabajo útil. Por ejemplo, considere el motor de imán permanente de Charles Flynn que se muestra en la patente US5, 455, 474 de octubre de 1995. La patente indica que el motor produce "una cantidad sustancial de energía de salida y par". Debido a que tiene una batería, se puede confundir con un motor que es alimentado por la electricidad, pero definitivamente no es. Es un motor cuya potencia proviene de imanes permanentes. Un imán permanente es un superconductor a temperatura ambiente de energía magnética. Vivimos en un campo de energía masivamente poderoso y un imán permanente enfoca ese poder y lo canaliza a través de sí mismo. El motor Flynn utiliza bobinas de alambre para oponerse al efecto de un imán permanente. Este efecto de cribado es alimentado por una batería seca de 9 voltios y el motor alcanza una velocidad de 20.000 revoluciones por minuto. El diseño básico es así: ![]() El árbol de transmisión de salida vertical está montado en un cojinete fijado a la "placa superior" mostrada anteriormente. Ese cojinete mantiene la separación entre el rotor y el imán de anillo fijado a la placa superior. El imán incrustado en el rotor no magnético se arrastra continuamente hacia abajo hacia el imán de anillo: ![]() No hay la menor inclinación para que el rotor gire mientras el imán del rotor tira hacia abajo. Por lo tanto, el desafío es producir un potente movimiento de rotación desde la disposición. Estas son las partes de trabajo: ![]() El factor clave es el conjunto de siete bobinas del estator y los dos imanes del rotor. Si un imán de rotor está directamente sobre una bobina, entonces el otro imán del rotor estará a medio camino entre dos de las bobinas del estator. Esta es una disposición inteligente que proporciona una rotación de auto-arranque después de la desconexión. Sin la bobina encendida, el arreglo es como esto: ![]() El polo sur del imán del rotor es atraído hacia el polo norte del imán del anillo del estator. La atracción es principalmente hacia abajo, pero también hay un tirón a la derecha y un tirón a la izquierda, pero los equilibrio y por lo que no hay movimiento. Sin embargo, el imán de rotor opuesto se encuentra a ambos lados de dos bobinas: ![]() Y si giráramos la bobina "32" de tal manera que se oponga a la atracción entre el imán del rotor "56" y el imán del anillo del estator, entonces habrá un tirón lateral en la dirección de la bobina "34" y el imán del rotor se moverá en esa dirección y luego se detendrá. Pero no queremos que se detenga, por lo que encender la bobina "34" en el momento justo, y el proceso se repite. Usted notará que sólo una bobina necesita ser encendido en cualquier momento. En realidad, la bobina que se enciende a continuación está debajo del imán del rotor en el otro lado. La conmutación se realiza con un disco de temporización que está unido al eje del rotor: ![]() La sección del disco de temporización tiene tres partes. Una parte tiene siete diodos emisores de luz, otra tiene siete fototransistores o resistencias dependientes de la luz que se colocan exactamente debajo de las siete bobinas del estator, y finalmente el disco óptico que tiene dos ranuras cortadas, ranuras que se colocan exactamente debajo del rotor imanes El rotor es la única parte móvil en este motor. El disco óptico está unido al rotor y conecta la bobina conectada al fototransistor cuando la luz brilla a través de la ranura. El siguiente paso en el desarrollo de este motor es añadir un segundo imán de anillo de estator y bobinas sobre el rotor, como esto: ![]() La conmutación de las bobinas extra es idéntica a la del conjunto inferior de bobinas y con un tirón en ambos lados el rotor obtiene un tirón equilibrado, así como un tirón mucho más potente: ![]() Con esta disposición, dos bobinas se activan en cualquier momento, pero, por supuesto, esta unidad de configuración se puede replicar tantas veces como desee, con la potencia del motor aumentando en grado mayor con cada sección de la unidad añadida. Aquí hay un motor con cuatro secciones de accionamiento: ![]() Aquí está el circuito de Charles Flynn para conducir una de las bobinas: ![]() Aquí, la batería de 9 voltios alimenta la corriente a través de la resistencia "R1" para hacer que el diodo emisor de luz brille la luz en el disco de sincronización. Cuando la ranura del disco de temporización se aproxima, la luz brilla a través de la ranura y hace que la alta resistencia del transistor opto caiga a un valor muy bajo en comparación con la resistencia de la resistencia "R2". Que tira de la tensión en la puerta del transistor de efecto de campo de alta, lo que causó una resistencia muy alta entre la fuente y el drenaje del transistor a caer a casi cero, la corriente de alimentación a través de la bobina, siempre y cuando la luz brilla a través de la ranura en el disco de temporización - que es un tiempo muy corto ya que el rotor gira muy rápido. Hay siete de estos circuitos, uno para cada una de las siete bobinas del estator. Este diagrama muestra sólo dos de esos siete circuitos: ![]() Si, como sería normal, se están usando varios conjuntos de imanes de accionamiento, entonces las bobinas colocadas verticalmente una encima de otra en una columna están cableadas juntas y accionadas por uno de esos siete circuitos: ![]() Se trata de un motor de imán muy simple y directo con toda la potencia de salida procedente de los imanes y ninguno de la batería que sólo se utiliza para alimentar un escudo electromagnético para producir fuerzas desequilibradas. Me siguen preguntando "qué diámetro de alambre y cuántas vueltas en cada bobina?", Pero no hay respuesta a esa pregunta. El efecto magnético de una bobina no está relacionado con la alimentación alimentada a la bobina y una bobina con muchas vueltas de alambre de pequeño diámetro, dibujando poca corriente, puede tener fácilmente un campo magnético más fuerte que una bobina con menos vueltas de alambre más grueso y dibujando una mucho mayor corriente. Además, los imanes varían mucho en su fuerza y no hay forma de que pueda saber lo poderosos que son sus imanes. Finalmente, la diferencia entre los imanes hace una gran diferencia. Por lo tanto, sugiero que construya el primer paso básico de esto: ![]() donde hay apenas un imán del anillo del estator. Elija la separación entre el rotor y el estator. A continuación, elija un diámetro de alambre y enrolle una bobina para ver qué efecto tiene. Intente bobinas diferentes para ver qué trabaja realmente bien con sus imanes, y después utilice esa bobina por todas partes. Mientras que los imanes de rotor se muestran como cónicos hacia el eje de accionamiento, pero que no es esencial y se pueden usar imanes rectangulares. También hay el motor / generador de imán permanente de Robert Adams de Nueva Zelanda y que puede generar kilovatios de exceso de potencia, lo suficiente para alimentar un hogar y un negocio. Hay muchas otras maneras de acceder al campo de energía sin límites en el que vivimos: antenas, gravedad, separación de agua, rotación, inercia, transferencia magnética, energía terrestre, intercambio isotópico, acoplamiento magnético, motores de gas inerte, amplificación óptica, etc. La informacion en esta pagina Web es una traduccion del sitio Web www.free-energy-info.tuks.nl y es probable que no sea completamente exacta. "Hasta ahora, para generar la versión en español de los contenidos de este sitio web, hemos usado un programa de traducción automática. Debido a eso, la comprensión de dicha versión es muchas veces dificil y confusa. Pare evitar eso, una traducción corregida está siendo realizada por Javier Espinosa. Todos los Capítulos y el Apendice (que nunca antes estuvo disponible en español), se irán corrigiendo progresivamente. ¿Pero qué es eso? - dirás -, ¡el movimiento perpetuo es imposible! Bueno pues de verdad que eres difícil de complacer. Los electrones en las moléculas de las formaciones rocosas han estado orbitando constantemente por millones de años sin detenerse. ¿En qué punto estarás de acuerdo en que se encuentran en movimiento perpetuo?
La Ley de la Conservación de la Energía es indudablemente correcta cuando muestra que no se puede obtener más energía de un sistema que
la que se le agrega a tal sistema. La energía ni se crea ni se destruye (nunca jamás se transforma) solo cambia de posición, la nombren como la nombren seguirá siendo energía, así cuando se pone en marcha un sistema incorporando energía esta suele arrastrar consigo la que esta cerca o afín con ella. Otra cosa es la electricidad, calor, luz, etc. que pudieran ser manifestaciones de la energía.
Si en lugar del panel solar tuviéramos un dispositivo que absorbiera algo de la energía, la cual la Mecánica Cuántica señala, y proporcionara, digamos, energía eléctrica, ¿sería acaso diferente? La mayoría de la gente dirá "¡sí, es imposible!", pero esta reacción se basa en el hecho de que no podemos ver este océano de energía. ¿Deberíamos decir que un televisor no puede funcionar debido a que no podemos ver la señal de televisión?
El material en este sitio describe más de treinta diferentes dispositivos, con diagramas, fotografías, explicaciones, enlaces a sitios web, etc. Debido a que algunos dispositivos requieren un entendimiento de circuitos electrónicos, se proporciona también un curso en electrónica simple y paso a paso. Esto podrá conducir a alguien sin previo conocimiento en electrónica, a un nivel en el que pueda leer, entender, diseñar y construir el tipo de circuitos usados por estos dispositivos.
Hay muchos, muchos interesantes dispositivos e ideas ya en la web. Este sitio no los menciona a todos de ninguna forma. Lo que este sitio hace es tomar algunos de los que son, en mi opinión, los más prometedores e interesantes, agruparlos por categoría, e intenta describirlos claramente y sin demasiados términos técnicos. Si no estás familiarizado con la electrónica, entonces algunos aparatos pueden ser difíciles de comprender. En ese caso, sugiero que comiences con la sección de 'Electrónica' y avances a través de cada parte en orden, moviéndote a la velocidad que desées, antes de examinar las otras secciones. Espero que disfrutes lo que leas. |

LA INFORMACION PRESENTADA EN ESTE SITIO WEB ES PARA PROPOSITOS INFORMATIVOS UNICAMENTE. EN CASO DE DECIDIR REALIZAR EXPERIMENTOS O CONSTRUIR CUALQUIER DISPOSITIVO, LO HARAS ENTERAMENTE BAJO TU PROPIA RESPONSABILIDAD -- NI LA COMPAÑIA QUE PROPORCIONA EL SERVICIO DE HOSTING A ESTE SITIO WEB, NI EL DISEÑADOR DEL SITIO SON RESPONSABLES DE NINGUNA FORMA DE TUS ACCIONES O DE CUALQUIER PERDIDA O DAÑO RESULTANTE DE CUALQUIER TIPO, EN CASO DE SUCEDER CUALQUIERA DE ESTOS COMO RESULTADO DE LO QUE HAGAS.
El conjunto original de información de este sitio web ha sido recopilada en un formato de datos estándar en idioma Inglés. Usted puede descargar este conjunto de información original, incluyendo las patentes, en forma de libro electrónico, utilizando este enlace eBook versión 34,2. El documento contiene unas 3,200 páginas y tiene un tamaño de unos 60 Mb, lo que significa que se requerirá un cierto tiempo para descargarlo. También es posible utilizar una descarga en segundo plano desde FileFactory. Alternativamente, usted puede descargar los capítulos individuales. Le sugiero que almacene todo en su disco local. Los sitios web, no se mantienen en línea por siempre. Videos en inglés aquí.
Aquí está una traducción intentada en español 56 Mb (Revisión 34,2: 13/2/2019) eBook. Algunas personas experimentan problemas al intentar descargar archivos pdf grande. Esto se piensa para ser causado por diferentes versiones del software de Adobe. Alternativamente, puedes escoger los capítulos individuales si así lo desea. Nuevamente, le sugiero que almacene todo en su disco local. Los sitios web, no se mantienen en línea por siempre. ![]() Introducción Introducción (Traducido por Javier Espinosa) tamaño 1 Mb, 5/6/13 HTML ePub
Capítulo 1 Potencia de Imanes: (Traducido por Javier Espinosa) El Motor/Generador de Imán de ShenHe Wang, El Motor de Imán de Ecklin y Brown, El Motor de Imán de Howard Johnson, El “Carousel” Motor/Generador de Imán Permanente, El Motor de Imán de Robert Tracy, El Motor de Ben Teal, El Motor de Imán de James Jines, El Motor de Imán de Stephen Kundel, El Motor de Imán de Charles Flynn, El Dispositivo Magnético de Steorn, El Motor de Imán de George Soukup, El Motor de Imán de Dietmar Hohl, El Motor de Imán de Muammer Yildiz, El Motor Magnético de Donald Kelly, El "Perendev" Motor de Imán de Mike Brady. tamaño 1.4 Mb, 14/1/2018 HTML ePub
Capítulo 2 Sistemas Móviles Pulsantes (Traducido por Javier Espinosa) El Motor de Robert Adams, El Sistema de Generación eléctrica de Thomas Buie, El Generador Eléctrico de Raymond Kromrey, El COP=1.6 Motor de Teruo Kawai, Generador de Bomba de echar agua Autoimpulsado, El "RotoVerter" Generador, El Enganche Magnético de Raoul Hatem, El Volante Pulsado de Lawrence Tseung (COP=3.3), El Motor Magnético de Art Porter, Eficacia de Motor de Corriente Continua y El Generador “Homopolar” de Michael Faraday, La versión de CA de Ciencia de Áreas Fronterizas, El Generador “Homopolar” de Nikola Tesla. tamaño 5.0 Mb, 9/5/18 HTML ePub
Capítulo 3 Sistemas Inmóviles Pulsdantes: (Traducido por Javier Espinosa) El Generador Eléctrico de Estado Sólido de Graham Gunderson, El Marco Magnético de Charles Flynn, El Marco Magnético de Lawrence Tseung, Los Transformadores de Thane Heins, Los Transformadores de Prof. Markov, Combinado Marcos Magnéticos, El Generador Inmóvil de Alta Potencia de Clemente Figuera, Sistema Magnetostrictivo de Estado Sólido de Annis y Eberly, El Generador Sin Movimiento de Richard Willis, El Generador de ‘Silverhealtheu’, Los Generadores Inmóviles de Heinrich Kunel, El "MEG" de Valeri Ivanov, Los Circuitos de Stephan Leben, El Generador "VTA" de Floyd Sweet, El generador de Ashley Gray, El Generador Óptico de Pavel Imris, El Generador Isotópico de Yves Mace y Michael Meyer, El Generador de Colman / Seddon-Gilliespie, El Generador de Robert Norrby, Los Dispositivos de Gran Potencia de Donald Smith, Bobinas de Tesla Conectadas Espalda con Espalda, El Dispositivo Magnético Gegene, Como Construir Una Bbobina de Tesla de Estado Sólido, Construcción de Bobinas de Alto Rendimiento, Implementación rusa del Diseño de Donald Smith, La circuitería del Dynatron de Sergei, El Generador de Alta Potencia de Tariel Kapanadze, La Bobina de Electricidad Fría de “UFOpolitics”, El Generador de Partículas Magnéticas de Stanley Meyer, el Trabajo de Desarrollo de Russ Gries y Alex Petty, y el 'E-Stress' Sistema de Generación de Energía. tamaño 6 Mb, 24/7/17 HTML ePub
Capítulo 4 Sistemas Accionados por Gravedad: El Volante Pulsado de Lawrence Tseung, La rueda de Impacto de Gravedad de Lawrence Tseung, El Sistema de Chas Campbell, el Motor de Ben Teal, el Análisis de Jacob Byzehr, La Adaptación de Motor de Ted Ewert, El Volante Pulsado de John Bedini, El Generador de Avión a Reacción de Agua de James Hardy, El Motor de Donnie Watts, el Péndulo del Imán, el Paseo de Cadena de Jerzy Zbikowski, Los Efectos Gravitatorios, La Rueda Impulsada por gravedad de Mikhail Dmitriev, La Gravedad Rueda de Dale Simpson, el Generador de Abdulsalam Al-Mayahi, El Sistema Péndulo / Palanca de Veljko Milkovic, La Bisagra-Plato Sistema de Dale Simpson, la Gravedad Rueda de Amr Al-Hossary, El Gravedad Cadena de Murilo Luciano, Eslabones a Otros Diseños, Flotabilidad, El "Hidro" Autoamplificados Generador de James Kwok, La Patente de Flotabilidad Ribero, El Motor de Treinta Kilovatios y El generador de Baskara. tamaño 1.4 Mb, 15/10/2018 HTML ePub
Capítulo 5 Sistemas Pulsantes Recolectores de Energía: CFT - (Derrumbándose la Tecnología del Campo) - Puso al día 2008, El Accumulator de Power Eléctrico de Frank Prentice, El recorrido electrónico de Dave Lawton, El recorrido que palpita de John Bedini, El Interruptor de Tesla, Un Sistema de Conmutación de Batería Tres, Los Autoalimentados Generadores de Energía-Libre de Carlos Benitez, El Patente de Bozidar Lisac, El Toroid de Bob Boyce, Los Sistemas de Don Smith, El Sistema de Tariel Kapanadze, El Toroid de Steven Mark, Un Estudio Detallado de "TPU" de Seven Mark, Las Perspicacias de Vladimir Utkin, El Juego de Cristal de Alta potencia de Walter Ford, el COP=100 toroid, El "FLEET" Toroid de Lawrence Tseung,Los Joule Thief Circuitos de Alumbrado de 'LaserSaber', El Ed Gray System de Poder, Los Experimentos de Nikola Tesla, El Generador de Alfred Hubbard, Comentarios por Joseph Cater, El “VTA” de Floyd SweetDerrumbándose la Tecnología del Campo, El calentador de Rosemary Ainslie, El Generador Autoimpulsado de Joseph H. Cater y El (1.5 GW) Generador Autoimpulsado de Dr Oleg Gritskevitch. tamaño 1.8 Mb, 14/1/2018 HTML ePub
![]() Capítulo 6 Sistemas Pulsantes para Carga de Baterías: El pulso-generador de John Bedini, El pulse-generador de Ron Pugh, La Variación Mismo-cobrando, La Variación de Bobina de Parada, El Corcel de Parada de Automóvil, Motor auto Cargador, El batería-cobra sistema de "Alexkor", El Interruptor de Tesla y El batería de Nathan Stubblefield. tamaño 1.4 Mb, 14/1/2018 HTML ePub ![]() Capítulo 7 Sistemas Atena y Generadores Electrostáticos: El Sistema de Nikola Tesla, Los Sistemas de Thomas Henry Moray, Los Sistemas de Hermann Plauston, El Dispositivo de Roy Meyers, El Sistema de Raymond Phillips, el Sistema de 'Alexkor', el 'TREC', la Aplicación Evidente de Harold Deyo, El Diseño de Generador Electrostático de Charles Goldie, El Generador Electrostático de Le May y El Generador Electrostático de Onezime Breaux. tamaño 1.3 Mb, 18/6/16 HTML ePub
Capítulo 8 Motores Autoenergizados: El Motor de Bob Neal, El Compresor de aire de Scott Robertson, El Motor de Leroy Rogers, El Carro de mudanzas de Eber Van Valkinburg, El Motor de Richard Clem, El Motor de Josef Papp, El Motor de Robert Britt, El Motor de Heinrick Klostermann, Las Turbinas de Michael Eskeli, El Generador de James Hardy, El Sistema de Poder de Arthur Cahill y John Scott y el Generador Eléctrico de James Kwok. tamaño 695 Kb, 5/2/17 HTML ePub
![]() Capítulo 9 Sistemas Pasivos: Los Dispositivos de Hans Coler, La Pirámide de Thomas Trawoeger, La Patente de Peter Grandics, La Pirámide de Les Brown, El Análisis de Pirámide de Joseph Cater, Los Dispositivos que se Curan de Pier Luigi Ighina, La Célula de Poder de Joe Nobel, la Bobina B.A.C., Electretos Utilizando Cable Co-axial, Electretos Utilizando Condensadores de Tres-Placas, y Los Dispositivos "Orgone" de Mehran Keshe. tamaño 1 Mb, 5/3/17 HTML ePub
Capítulo 10 Sistemas Vehiculares: Los Propulsores de DC simples, El "Smack's Booster" Electrolyser, El "Hotsabi" Electrolyser, El Electrolyser de Zach West, El "DuPlex" Electrolyser de Bill Williams, El 'Hogg' Electrolyser, Los Propulsores de DC avanzados, El Electrolyser de Bob Boyce, Los Agua-hendedores pulsados, El Electrolyser de Dave Lawton, El Voltaje Pulser de Dave Lawton, El Electrolyser de Dr. Scott Cramton, El Electrolyser de Poder de Bob Boyce, El Electrolyser de John Bedini, El Voltaje que Autosintoniza Pulser de Dave Lawton, Ejecutando un Generador Eléctrico sin el Combustible Fósil, Carburadores de Kilometraje Altos, Allen Caggiano, El Agua de Stan Meyer el Sistema Inyección, La Segadora de Peter Lindemann que Funciona en Agua, El Electrolyser de Peter Lowrie, El uso de agua en los artefactos, El Vórtice Aire-alimentaba el sistema Leva que Cronometra, La Bujía de FireStorm, Riegue el Vapour Inyector Sistema, "Fuelsavers", El Ala de Implosión de Carnero, El vórtice Combustible Reformando (GEET), La Naturaleza Rara de Agua, Las Perspicacias de Moray King, El Electrolizador de Charles Garrett y El Electrolizador de Archie Blue. tamaño 3.3 Mb, 28/1/16 HTML ePub
Capítulo 11 Otros Dispositivos: El Dispositivo de Gran potencia de Nikola Tesla, El Generador de Harold Aspden, Nuestro Futuro de Energía - Harold Aspden, Professor Konstantin Meyl, El "MHD" Dispositivo de Nikola Tesla, La Teoría del Campo Unificada, El "SEG" Dispositivo de John R. R. Searle, El Descubridor de Ola de Gravedad, El Motor / Generador de Butch Lafonte, El Motor de Joseph Newman, El Generador de Daniel Cook, La Turbina "Sin Trabajo" de Michael Eskeli, El Compresor de Gas Rotatorio, El Dispositivo de Karl Schappeler, El Martillo de Agua condensación-inducido, El Generador Electrostático de 10 kWs de William Hyde, La Supresión de Conocimiento, La información médica de Bob Beck y Los Comentarios de Joseph Cater.
tamaño 2 Mb, 20/10/2015 HTML ePub
Capítulo 12 Tutorial de Electrónica: El voltaje, La resistencia, El Potenciómetro, Los semiconductores, ORP12 la resistencia Luz-dependiente, Transistores, El Diodo, SCRs y Triacas, Fotodiodos, Opto-Aisladoras, La Corriente alterna, Los bobinas, Los transformadores, La rectificación y Fuentes de Poder, El Voltaje más Doble, Multe-vibradores, El Mono-estable Multe-vibrador, Inversores, Mesa de Verdad, Puertas Lógicas, El 555 Temporizador de Circuito Integrado, El 741 Circuito Integrado, El Generador de Señal de Inversor, El 4022 Divida-por-8 Circuito Integrado, El 4017 Divida-por-10 Circuito Integrado, El Divida-por-25 Circuito, El PIC Circuito Integrado, Los condensadores, La Construcción del prototipo, Pruebe el Equipo, El Font de Poder, El Osciloscopio, La Medida magnética y El Material Raro. tamaño 1 Mb, 12/4/16 HTML ePub
Capítulo 13 Dispositivos Dudosos: El “Thestatika” de Paul Baumann,, El “Romag” y “Mini-Romag” Generadores, El Generador de Hidrógen o Atómico, El Generador de Muammer Yildiz, El Generador de Jesse McQueen, La Célula "Nitro", Los "HydroStar" y "HydroGen" Sistemas, El hidrógeno de Aluminio, El Generador hidrógeno de Francois Cornish, Un Sistema Ultrasónico, El "MEG" de Tom Beardon, y El "MEG" Versión de Dave Lawton. tamaño 911 Kb, 5/2/17 HTML ePub
Capítulo 14 Dispositivos de Energía Renovable: Calentadores, La Cocina de Gas de Madera, Del Sr. Teslonian Calefacción / combustible que produce / Electricidad y Sistema de Refrigeración, La Opción de Gas HHO, El Calentador de Nam Kim, El Poder eléctrico, El Calentador de Eugene Frenette, El Calentador de Peter Davey, El Calentador de Jean-Christophe Dumas, Generador de Poder de Viento, El Molino de viento de Frank Herbert, El Sistema de Poder de Mead y Holmes, Los Hornos Solares, Los recientes Adelantos en el Agua Solar Pasteurización, El Charco Solar, La "Tapa Fácil" Fogón, Riegue los Sistemas, La Bomba de Toribio Bellocq, La Bomba de Richard Dickinson, La Bomba de Arthur Bailey, La Bomba "Ram", Ondee Poder, Otros Sistemas, Refrescando Usando el Calor, Paneles Solares y Sistemas de Refrigeración de Bajo Costo. tamaño 3 Mb, 22/1/18 HTML ePub
![]() Capítulo 15 Construcción de un generador una descripción bastante detallada de cómo ir sobre la construcción de un generador utilizando las herramientas que la mayoría de las personas ya poseen. tamaño 505 Kb, 10/11/15 HTML ePub ![]() Capítulo 16 Vladimir Utkin y la Lay de Lenz Cómo evitar el efecto de la Ley de Lenz entre dos bobinas. 15/12/2016 HTML ePub ![]() Capítulo 17 La Construcción de un Motor / Generador Sugerencias para la construcción de un generador accionado por un motor convencional. tamaño 250 Kb, 2/1/16 HTML ePub ![]() Capítulo 18 La construcción de un volante de inercia de doble Generator Sugerencias para la construcción de un generador accionado por un volante de inercia que se gira el volante por otro. 600 Kb, 15/6/2017 HTML ePub ![]() Capítulo 19 La construcción de un volante de inercia de doble Generator Sugerencias para la construcción de un generador accionado por un volante de inercia que se gira el volante por otro. 3 Mb, 26/9/2016 HTML ePub ![]() Capítulo 20 Salud Salud y remedios caseros. 1.7 Mb, 23/6/17 HTML ePub ![]() Capítulo 21 Cómo eliminar la modificación genética aplicada a los cultivos. 0.5 Mb, 18/4/17 HTML ePub ![]() Capítulo 22 El Generador Sabourin Que puede recargar una batería de teléfono móvil durante la noche y es auto-alimentado. 0.6 Mb, 16/2/18 HTML ePub ![]() Capítulo 23 Algunas Observaciones de la Tierra. 2.6 Mb, 1/9/18 HTML ePub ¿Se pregunta qué construir? Aquí hay algunas sugerencias: aquí. ![]() Apéndice parte 1 Patentes de: Frank Fecara, Howard Johnson, Harold Ewing, Pavel Imris, Colman y Seddon-Gillespie, Jong-Sok An, Alberto Molina-Martinez, Michael Ognyanov, Edwin Gray, Harold Aspden y Robert Adams, William Barbat, John Reardon, Geoffrey Spence, Robert Alexander, Shigeaki Hayasaka, Larry Jamison, Teruo Kawai, Joseph Newman, Philip Brody, Charles Flynn, Thomas Bearden, Dan Davidson, y John Bedini. tamaño 4 Mb, 9/3/14 HTML ![]() Apéndice parte 2 Patentes de: Richard Weir y Carl Nelson, Herman Plauson, Roy Meyers, Paulo y Alexander Correa, Paulo y Alexander Correa, Franklin Mead y Jack Nachamkin, Stanley Meyer, Stephen Meyer, Dr Henry Puharich, Shigeta Hasebe, Stephen Chambers (Xogen Power inc.), Charles Garrett, Archie Blue, Ruggero Santilli, y Chak Chang. tamaño 3.5 Mb, 17/12/12 HTML ![]() Apéndice parte 3 Patentes de: Juan Aguero, Stephen Horvath, Christopher Eccles, Spiro Spiros, Henry Paine, Charles Pogue, Ivor Newberry, Robert Shelton, Harold Schwartz, Oliver Tucker, Thomas Ogle, Stephen Kundel, Charles Flynn, Claude Meade & William Holmes, Richard Willis, Graham Gunderson, Mike Brady, Donald Kelly, Bob Neal, Leroy Rogers, Ever Van Valkinburg, Josef Papa, Robert Britt, Floyd Sweet, Meuger Kalfaian, Theodore Annis & Patrick Eberly, William McDavid Junior, y La Investigación de Tecnología de Edwin Gray, por Mark McKay, y Papeles Cientificos y Eslabones de Internet. tamaño 6.2 Mb, 7/2/2015 HTML ![]() Apéndice Apéndice parte 1, parte 2 y parte 3: tamaño 19 Mb, 7/2/15 Encuéntrese Su Simulacrum (en Español) tamaño 816 Kb Si debemos creer en los principales servicios de noticias (algo de lo cual definitivamente no podemos estar seguros), entonces tenemos un problema importante de salud, el cual los medios masivos describen el inicio de la "era post-antibióticos". Antes del descubrimiento de los antibióticos, una simple enfermedad como la gripe podría matar. Este fue un factor importante en el lento crecimiento de la población humana de aquellos tiempos. Luego se descubrieron los antibióticos y las enfermedades anteriormente mortales se convirtieron en tratables. El resultado fue que las personas que antes habrían muerto, ahora sobrevivieron y vivieron has edades mas avanzadas. Eso fortaleció a familia, ya que la supervivencia siempre ha sido el objetivo de esta. Las empresas farmacéuticas se montaron en ese mismo tren, pero su principal objetivo es ganar dinero gracias a la gente enferma. Ellos quieren vender drogas, pociones y ungüentos – no hay nada malo en eso. Pero, por desgracia, se dieron cuenta de que evitando que el paciente muriese, pero que también se curase por completo, lograban ganar mayor cantidad de dinero. Así, por ejemplo, el tratamiento del cáncer es muy caro y muy prolongado. El cáncer es envenenado junto con el paciente y es común que los pacientes tratados convencionalmente, mueren dentro de los cinco años siguientes a su envenenamiento (perdón, "tratamiento"). El personal que atiende a estos pacientes son personas excelentes y bien intencionadas a quienes se les ha dicho que esos tratamientos son lo mejor que cualquier persona puede hacer por el paciente. Esta falta de conocimiento es muy dolorosa de ver, como son también los informes de que alguien ha sido desahuciado debido a que su cáncer es "intratable" (que, por supuesto, no lo es, ya que hay varias maneras efectivas de tratar el cáncer. El problema es que esas formas son simples y baratas y por lo tanto altamente impopulares entre los “fabricantes de píldoras”). Sin embargo, el problema ahora es que los antibióticos se han utilizado con demasiada libertad en seres humanos y en animales de granja, lo cual ha dado lugar a infecciones que son inmunes a todos los antibióticos disponibles para los “dispensadores de píldoras”, quienes ahora consideran que vamos a volver al escenario en que las enfermedades simples se conviertan nuevamente en mortales. Pero eso no tiene por que suceder. No soy un experto médico, pero permítanme explicar algunos de los tratamientos simples que usted mismo puede utilizar. Vamos a empezar con la plata coloidal. Este es un líquido muy básico y totalmente seguro que consiste en agua destilada que tiene partículas muy pequeñas de plata pura en ella. Cada partícula de plata tiene una cierta carga eléctrica y las partículas son tan pequeñas que no se asientan fuera del agua. El tratamiento consiste en poner en su boca, bajo la lengua, una cucharadita de esa agua con plata coloidal y mantenerla ahí por un minuto. Esto se debe repetir cuatro o cinco veces al día. El agua es insípida y segura. Puede comprarla ya hecha (y seguro etiquetada como: «no apta para el consumo" por el mismo proveedor, por miedo a los “fabricantes de píldoras”) o puede hacerla usted mismo muy fácilmente y en pocos minutos. Lo que ocurre es que las partículas cargadas son tan pequeñas que migran desde la boca hasta el torrente sanguíneo en menos de un minuto. Luego circulan por su cuerpo y cuando se encuentran con un microbio infeccioso, penetran en el microbio y lo matan. El cáncer es uno de esos microbios que secuestran el mecanismo de replicación esencial de sus propias células, haciendo que se multipliquen cuando no deberían hacerlo. Debido a su pequeño tamaño, las partículas de plata destruyen al secuestrador y restauran nuevamente el estado de salud completa de las celulas. Eso sucede en cualquier lugar del cuerpo por donde pase la sangre y aún no he oído hablar de ninguna enfermedad que la plata coloidal no cure, incluyendo enfermedades que la profesión médica honestamente considera como incurables. Los detalles se encuentran www.free-energy-info.co.uk/Silver.pdf. En lugar de utilizar partículas de plata con carga, también es posible matar a los invasores pasando una pequeña corriente pulsante a través de su torrente sanguíneo. Esto se puede hacer usando electrodos atados a sus muñecas. No es un proceso doloroso y si lo desea, puede construir el equipo usted mismo. Varios médicos diferentes han presentados distintos diseños y el que se describe en este link (www.free-energy-info.co.uk/Beck.pdf), esta bien explicado por Bob Beck quien se benefició enormemente de dicho diseño. El aparato también se describe en detalle en el capítulo 12, páginas 57 a 60 de mi libro electrónico sobre Energía Libre. Tal vez debería mencionar que la presión para venderle a usted píldoras y pociones es tan fuerte que los vendedores lo envenenaran alegremente y le venderán cosas que saben perfectamente bien que son inútiles. Por ejemplo, los "remedios" para los resfriados y la gripe son comunes a pesar de que no tratan en absoluto con la infección, en tanto que la plata coloidal si que lo hace. También le venden pasta de dientes con fluoruro en ella, bajo la ridícula afirmación que hace blanquear los dientes. Bien podrían anunciar también que le hará crecer una tercera pierna. El fluoruro es un veneno que genera en los dientes manchas de color café. Si un niño se traga un trozo de pasta dental con fluoruro del tamaño de un guisante, moriría. El fluoruro se agrega en la pasta dental para deshacerse de un veneno industrial no deseado, y hacer que la gente a pague los gastos de deshacerse de el, es algo que a los fabricantes les parece divertido. Una alternativa a la plata coloidal (aunque, a diferencia de la plata coloidal, uno que tiene un sabor desagradable) es MMS y hay una película muy informativo sobre el tema y sus efectos aquí y se puede ver si hace clic en el "reloj documental completo" en la parte inferior de la pantalla. Otro video MMS está aquí. ![]() Smack El Mejorador de Smack HTML Tseung.pdf: Dispositivos de Energía Libre y teoría de respaldo por el Sr. Tseung de China. Tesla: El siguiente texto es una lectura hecha por Nikola Tesla ante la Institución de Ingenieros Eléctricos en Londres en 1892. Tesla: El testimonio de Tesla durante una audiencia de tribunal. Actualización de la Teoría: Una extensión de la teoría propuesta por el Sr. Tseung. Plata Coloidal: Una Simple Medicina Hecha en Casa - Plata Coloidal. HTML
Enlaces de interés en Internet: Video de Energía Libre: Presentación muy importante que introduce todo el tema. Resumen de Energía-Libre: Un sitio web con varios videos y una descripción muy buena de que la investigación de la energía libre está en, en la actualidad. Tratamiento contra el cáncer: Un video muy largo sobre un tratamiento eficaz para el cáncer por Dr Burzynski. Hechos científicos: una presentación que demuestra claramente que la ciencia convencional es simplemente errónea. Generador: Un motor/generador autoalimentado de Prof. Kanarev. Importante conferencia: Una presentación por el Dr. Peter Lindemann en sistemas de transmisión de energía unifilar y relacionados con las patentes de Tesla. Don Smith: Una conferencia por el Donald Lee Smith muy talentosos y experimentados en sus dispositivos de potencia ligeros de Tesla-estilo. Replicación de Don Smith: Una aplicación muy simple del front end de dispositivos de Don Smith. Martin Grusenick: Video de un experimento reciente que demuestra la presencia del campo de la energía de punto cero. GEET: Video de un motor en marcha con Sprite, café y 1% de la gasolina. Lupa de electricidad: El sistema de volante pulsado de Chas Campbell, que produce exceso de potencia. Ampliación eléctrica: Richard Willis corriente equipo de alimentación de baterías de automóviles muerta. Motor autorrecargable: Motor comercial ha añadido imanes y corre de condensadores durante la carga de ellos y otros condensadores. Motor de tornillo de madera: Una demostración de motor de imán simple ultra. Generador de chorro de agua: Un generador eléctrico autoamplificados ultra simple, de fabricación casera, bomba de agua. Puharich Conferencia: Una conferencia de un hombre que corrió su autocaravana por miles de kilómetros en agua sola. El coche de Joseph Newman: Enlace a un video que muestra el último coche de Joseph Newman en operación. Dispositivo de Energía Libre comercial: Video de una serie altamente probada de generadores eléctricos eficientes de 140 %. El Motor de Papp: Enlace a un video de un motor de Papp en acción y los tiros de las explosiones reales. Prof. John R. R. Searl: Enlace a una conferencia en su generador de 240V 15KW / gravedad-unidad. Stan Meyer Video: Video de Stan demostrando su disociación del agua celular que necesita muy poca energía Celular Stan Combustible Agua: Video de la célula Stan Meyer Combustible Agua está demostrando Celular Dave Lawton de combustible agua: Vídeo de replicación Dave Lawton de Cell Stan Meyer Combustible Agua en acción Stan Meyer Video: Vídeo de la entrevista de televisión con Stan y un clip corto de su buggy en acción. Joe Cell Video: Una muy exitosa implementación Joe Cell en EE.UU. (detalles en el Capítulo 9). Etapa-1 Joe Cell: Vídeo con el amable permiso de Alex Schiffer, mostrando una célula Etapa-1 en funcionamiento. Etapa-2 Joe Cell: Vídeo con el amable permiso de Alex Schiffer, mostrando una célula Etapa-2 en funcionamiento. Etapa-3 Joe Cell:Video que muestra una célula Etapa-3 (capaz de alimentar un motor) en operación. Pyramid:detalles de la construcción de pirámides. Carga de Batería: Un sistema de batería autorrecargable. 6 kW Generador: Un estado sólido, autónomo dispositivo que produce electricidad sin el uso de cualquier combustible. Motor de imán permanente: Un motor de imán produciendo alrededor de 250 vatios de potencia. Energía Libre represión: Panacea es registro muy detallado de la oposición a la introducción de dispositivos de energía libre. Parte 1: Una conferencia bastante técnico por Eric Dollard y Chris Carson. Parte 2 Parte 3 Parte 4 Parte 5 Parte 6 Dibujo Parte 1: Como me han preguntado varias veces cómo los diagramas en mi libro electrónico se crean, aquí hay tres videos casuales y espontáneos que muestran cómo utilizar un paquete de dibujo libre. Dibujo Parte 2 Estos videos fueron creados sin el uso de equipo de vídeo. Dibujo Parte 3 Con Fox Magic Fox Magic "Screen Virtuoso" programa. Patentes en inglés: Esta es una colección de patentes relevantes, a la mayoría de las cuales se les ha simplificado la redacción y se les han mejorado las ilustraciones con la intención de hacer mas fácil el poderlas comprender. También hay algunos documentos científicos relevantes que explican descubrimientos importantes. Estos documentos provéen una gran cantidad de información interesante, usualmente con gran detalle, y mucha de la cual no se encuentra en ningúna otra parte ya sea en este o en otro sitio en la web. Estas patentes están incluídas en el libro completo para descarga mencionado antes.
Patente 1
: Extracto de la patente del motor de magnetos de Howard Johnson número 4,151,431. Esta patente describe un poderoso motor el cual se asegura que puede energizar un generador eléctrico.
Patente 2
: Extracto de la patente 3,890,548 de Edwin Gray de un Motor Eléctrico. Este motor de 80 caballos no solo energiza un vehículo
sino que también recarga una batería de repuesto, haciendo la operación del vehículo efectivamente acombustible.
Cada uno de los tres tubos de energía usados con este motor se puede alimentar la iluminación o la calefacción en lugar del motor
si eso es lo que se requiere.
Patente 3
: Extracto de la patente 4,595,975 de Edwin Gray de un Circuito Electrónico. Esta patente muestra el circuito que Edwin
usó para alimentar su motor de 80 caballos.
![]() Patente 4 : Extracto de la patente 5,436,518 de Teruo Kawai por un Motor Eléctrico. Esta patente asegura que este motor produce tres veces mas energía que la que se requiere para operarlo. ![]() Patente 5 : Extracto de la patente 4,936,961 de Stanley Meyer por un Separador de Agua. Esta patente proporciona los detalles de cómo Stan fue capaz de quebrar el agua en gases de hidrógeno y oxígeno usando muy poca energía eléctrica en un circuito resonante. ![]() Patente 6 : Copia de la solicitud de patente WO 92/07861 de Stanley Meyer para un Separador de Agua. Esto muestra el circuito usado por Stanley para sostener su separador de agua de forma automática en su punto resonante todo el tiempo. Patente 7 : Extracto de la patente 2,324,307 de Christopher Eccles por un Separador de Agua. Este documento detalla una célula electrolítica que funciona a base de pulsos como la de Stanley Meyer pero la cual tiene los electrodos por afuera de la célula electrolítica.
Patente 8
: Extracto de la patente 4,389,981 de Stanley Meyer por una Conversión Vehicular. Este documento muestra un método
para usar la mezcla gaseosa de hidrógeno y oxígeno inyectada al motor de un vehículo como combustible para reemplazar el combustible fósil.
Patente 9
: Extracto de la patente 2,067,735 de Stanley Meyer por un Inyector de Agua y Bujía. Este documento muestra un método para
usar agua inyectada en el motor de un vehículo como combustible para reemplazar al combustible fósil.
![]() Patente 10 : Extracto de la patente 4,421,474 de Stanley Meyer por un Quemador de Gas. Este documento muestra como Stanley usó hidrógeno y oxígeno en quemadores para proveer calentamiento. ![]() Patente 11 : Extracto de la patente 4,394,230 de Henry Puharich por un Separador de Agua. Este documento muestra cono Henry separó el agua en hidrógeno y oxígeno usando menos energía que la que obtendría al quemar los gases obtenido. También cubre sus teorías acerca de cómo el agua puede ser separada, en un artículo escrito por él mismo. v ![]() Patente 12: Extracto de la patente 4,105,528 de Shigeta Hasebe por un Electrolizador de Alta Eficiencia. En este documento se muestra cómo realizar la electrólisis del agua con al menos 10 veces la cantidad de gas que la ley de Faraday prescribe como cantidad máxima. Esta sencilla célula puede obtener el doble de lo que se tuvo que medir en realidad, para poder obtener la patente. ![]() Patente 13 : Extracto de la patente 2,006,676 de Charles Garrett por un Carburador de Hidrógeno. Charles aseguró que pudo hacer funcionar el vehículo directamente solo con agua usando este método, en el que el aire se obtiene a través de la célula electrolítica. ![]() Patente 14 : Extracto de la patente 4,124,463 de Archie Blue por un Burbujero Electrolítico. La célula de Archie opera muy similarmente a la de Charles Garrett, en la que el aire se hace pasar por la célula para dislocar las burbujas de gas que se hayan formado por el proceso electrolítico. ![]() Patente 15 : La aplicación evidente de Stanley Meyer para métodos de convertir gas HHO en un combustible que puede ser usado directamente con motores del automóvil no modificados o quemado sin peligro en caloríferos. ![]() Patente 16 : Extracto de la patente 5,568,005 de Dan Davidson por un Generador Magnetoacóstico. Este aparato no cuenta con partes móviles, y provee energía para alimentar otros aparatos. ![]() Patente 17: Extracto de la patente 6,545,444 de John Bedini por un Motor-Generador. Este aparato no es realmente un motor aún cuando cuenta con un eje rotativo. Su propósito es capturar energía en exceso la cual es usada para cargar baterías adicionales. ![]() Patente 18 : Extracto de la patente 6,392,370 de John Bedini por un Motor-Generador de Magnetos Permanentes. Este aparato funciona a una muy alta eficiencia y puede energizar otros equipos.
Patente 19
: Extracto de la patente 6,183,604 de Rugger Santilli por un Generador de Arco de Gas Submarino. Esta patente muestra
un método para la producción contínua de hidrógeno a través del uso de un sistema de electrodos submarinos de larga vida.
![]() Patente 20 : Extracto de la patente 5,149,407 de Stanley Meyer por un Aparato para Separación de Agua. Este aparato muestra cómo Stanley fue capaz de hacer funcionar un motor por medio de inyección de agua directa a los cilindros del motor y cómo el agua se cargó de electricidad antes de la inyección. ![]() Patente 21 : Extracto de la patente 6,126,794 de Xogen por un Separador de Agua. Este documento muestra otra versión de la célula separadora de agua de Stanley Meyer, producida por una compañía formada por sus colegas anteriores. ![]() Patente 22: Extracto de la solicitud de patente EPO 405,919 para la formación de vapor e hidrógeno de Juan Aguero. Esta patente describe un método altamente eficiente de convertir agua en hidrógeno y oxígeno para ser usados como combustible en un motor.
Patente 23
: Extracto de la patente 3,980,053 de un vehículo de hidrógeno de Stephen Horvath.
Esta patente muestra un método para electrólisis del agua la cual se asegura que es capaz de energizar un motor.
Muestra la construcción de las partes para adaptarlo a un vehículo existente.
Patente 24
: Extracto del primer carburador de alto millaje de Chales Pogue, patente 642,434.
Este es el primero de tres patentes de Charles, cada uno de los cuales describe un carburador
de alta eficiencia y explica como opera.
![]() Patente 25 : Extracto del segundo carburador de alto millaje de Charles Pogue, patente 1,997,497. Esta es la segunda patente de Charles, mostrando como su anterior diseño puede ser mejorado.
Patente 26
: Extracto de la patente 2,026,798 de Charles Pogue de su tercer carburador de alto millaje.
Esta es la tercer patente de Charles, mostrando mejoras adicionales a su diseño.
Este carburador ha sido probado y los resultados de las pruebas aseguran un desempeño de mas de 200 millas por galón
bajo condiciones normales de manejo.
![]() Patente 27: Extracto de la patente 2,218,922 de Ivor Newberry por un sistema de Carburador y Escape de alto millaje. Esto es otro diseño de carburador que produce resultados de alto millaje. Hay mas de 240 diseños similares de carburadores hechos por diferentes personas, todos asegurando millajes por arriba de las 100 millas por galón.
Patente 28
: Extracto de la patente 2,982,528 de Robert Shelton por un Carburador de Alto Millaje. Este es otro carburador de los mas
de 240 que aseguran rendimientos superiores a las 100 millas por galón.
Patente 29
Extracto de la patente 3,294,381 de Harold Schwartz por un Carburador de Alto Millaje. Este es otro carburador de los mas
de 240 que aseguran rendimientos superiores a las 100 millas por galón.
![]() Patente 30 Extracto de la patente 3,653,643 de Oliver Turner por un Carburador de Alto Millaje. Este es otro carburador de los mas de 240 que aseguran rendimientos superiores a las 100 millas por galón. Patente 31 : Extracto de la patente 4,177,779 de Thomas Ogle por un Carburador de Alto Millaje. Este es otro carburador de los mas de 240 que aseguran rendimientos superiores a las 100 millas por galón.
Patente 32: Patente número 1,540,998 de Hermann Plaustron por Electricidad Atmosférica. Esta patente muestra como cantidades importantes de energía pueden obtenerse del aire. Esta es una patente larga que mas bien parece un manual instructivo. Hermann describe como "pequeño" a un sistema colector de 100 kilowatts!
![]() Patente 33 : Extracto de la patente 3,781,601 de Pavel Imris por un Generador Optico Electrostático que tiene una salida nueve veces mayor ala entrada de energía y que no tiene partes móviles. ![]() Patente 34 : Patente 6,208,061 de Jong Sok por un Generador Eléctrico Sin Carga el cual, a diferencia de los generadores convencionales, tiene necesidades reducidas de energía de entrada para una aumentada cantidad de corriente a la salida.
Patente 35
: Patente 191,301,098 de Roy Meyers por un aparato que logra recolectar electricidad libre.
![]() Patente 36: Patente 763,062 de Gran Bretaña para Colman/Seddon-Gillespie por una Batería ligera con 70 años de vida útil de 1 kW de potencia. ![]() Patente 37 : Solicitud de patente 20020125774 de Alberto Molina Martinez por un Generador de Electricidad Contínuo Autoenergizado.
Patente 38
: Patente WO 9528510 de Spiro Spiros por un Electrolizador que opera de manera sobreunitaria. También tiene la posibilidad
de operar un motor de combustión interna sin la necesidad de circuitos eléctricos. Es interesante notar que la oficina
de patentes le otorgó a Spiro una patente que claramente asegura, mide y documenta una operación sobreunitaria.
Patente 39
: Solicitu de patente de Correa por un dispositivo que puede convertir ondas longitudinales Tesla en electricidad ordinaria.
Patente 40
: Solicitud de patente de Correa por aparatos que pueden convertir ondas longitudinales Tesla en electricidad ordinaria.
Patente 41: Patente de Correa por un aparato que produce más energía eléctrica que la que necesita de entrada.
![]() Patente 42: Patente 4,041,465 de Philip Brody por una célula solar de alto voltaje con memoria de estado sólido. ![]() Patente 43: Patente del Generador Aspden-Adams por un aparato con salida superior a la entrada.
Patente 44: Patente de Joseph Newman por un aparato con salida superior a la entrada.
Patente 45: Patente 6,246,561 de Chales Flynn donde demuestra el doble flujo magnético en transformadores, motores rotativos, reciprocantes y lineales.
Patente 46: Solicitud de patente 2005/0246059 A1 de Stephen Meyer (hermano del fallecido Stanley Meyer), proporcionando información importante del proceso de separación de agua.
![]() Patente 47: Patente de Shigeaky Hayasaka mostrando un Generador Eléctrico que necesita menos del 20% de la entrada de energía que un generador estándar.
Patente 48: Solicitud de patente de Larry Jamison mostrando un generador autoenergizado que produce una sustancial cantidad de exceso de energía eléctrica.
![]() Patente 49: Patente de Frack Fecera mostrando dieciséis variaciones de su motor de magnetos permanentes. ![]() Patente 50: Patente de Mead-Nachamkin por un aparato que convierte energía Punto Cero en energía eléctrica. ![]() Patente 51: La aplicación evidente de William Barbat para un generador eléctrico autoimpulsado. ![]() Patente 52: El Generador Electromagnético Inmóvil de Tom Bearden patenta 6,362,718. Este dispositivo no tiene ningunas partes de movimiento, que es dicho impulsarse y proporcionar el poder de dirigir otros dispositivos. ![]() Patente 53: Generador eléctrico autoenergizado de magnetos permanentes de Carousel. ![]() Patente 54: Generador eléctrico de corriente alterna sin fuerza contraelectromotriz de alta eficiencia de Reardon. ![]() Patente 55: Generador eléctrico de alta salida y autoenergizado de Spence. ![]() Patente 56: Solicitud de patente de John Bedini por un cargador pulsante de baterías que también sirve para alimentar motores eléctricos o calentadores. ![]() Patente 57: Patente de Robert Alexander por un Generador-Motor eléctrico con un COP = 3. ![]() Patente 58: Solicitud de una inusual patente de un sistema que puede esterilizar comida, purificar agua y descontaminar al tiempo que produce hidrógeno y oxígeno separadamente. ![]() Patente 59: Un reemplazo de batería que puede energizar un vehículo eléctrico por cientos de millas en una sola carga que se toma solo unos minutos. ![]() Patente 60: Un motor de imán permanente simple diseña la patente de Stephen Kundel. ![]() Patente 61: Un fácil - construye, patente de diseño de motor de imán permanente muy poderosa de Charles Flynn.
Patente 62: Richard Willis 2009 patenta la aplicación para un COP>> 1 generador eléctrico sin movimiento de partes.
![]() Tesla's Patents: Todas las patentes publicadas de Nikola Tesla. |