LA GUÍA PRÁCTICA DE DISPOSITIVOS DE LIBRE-ENERGÍA       AUTOR: PATRICK J. KELLY

Capítulo 11:   Otros dispositivos


Nikola Tesla.   Tesla también diseñó un dispositivo por recoger la energía del aire. Hasta donde yo soy consciente, nunca estaba patentad o y yo nunca he visto una especificación de su rendimiento. Quizás era uno de los fracasos de Tesla pero personalmente, yo dudo eso. Podría hacer un experimento muy interesante para que ve eso que nivelado de rendimiento puede lograrse usándolo. La construcción se muestra aquí:


Es esencialmente, un cilindro rectangular que contiene dos electrodos esféricos como una máquina de Wimshurst. El cilindro se posiciona verticalmente, para que cuando los electrodos se impulsan a con el voltaje alto crear las descargas de la chispa, el aire dentro del cilindro esté acalorado qué causas él subir al cilindro. El aire acalorado se ioniza, para que un campo magnético generó por un electroimán circundante, las causas los iones cobrados para mover a los lados opuestos del cilindro. Los platos del electrodo posicionaron dentro del cilindro, mantenga un camino eléctrico el exceso los cargos positivos y negativos para fluir juntos a través de la carga-encendiendo, calentando o los circuitos de motor típicamente.

En la superficie, este sistema parecería estar menos de 100% eficaz, en que la cantidad de poder aplicó al dispositivo hacerle operar deben ser menos que la cantidad de poder deducida de él para manejar las cargas útiles. Yo no estoy seguro que esto es necesa riamente para que. Primeramente, el aire ya contiene los iones cobrados antes de este dispositivo empieza a generar más. Estos iones naturalmente ocurriendo ganan en el número cuando una tormenta es probable, incluso a la magnitud de darles un dolor de cab eza a muchas personas por su presencia. Estos iones naturalmente ocurriendo se recogerán por este dispositivo y sin cualquier poder de la entrada crearlos necesitaron; ellos son capaces de proporcionar el poder del rendimiento.

También, la tierra entera se sumerge en el campo de energía de cero-punto. Esto está hirviendo la energía al nivel quántum cuyo pueden verse los efectos incluso a ‘ceros' absolutos. Este campo es hecho de efectos del azar pequeños que lo hacen difícil obtener la energía útil direc tamente de él. El campo necesita ser estructurado antes de que pueda deducirse la energía de él. Una manera de hacer esto es encuadrar el campo con un evento que causa olas coherentes de energía para radiar los exteriores como un ‘la energía radiante' ondee-algo como las ondas causadas en la superficie de un estanque de todavía agua cuando una piedra grande se deja caer verticalmente en el agua. La onda que ‘ondea ' mueven los exteriores del evento de ‘' hasta que ellos lleguen al banco del estanque. Si había un generador atado a un flotador en el estanque, sería posible recoger un poco de energía de las ondas. El mismo puede hacerse con ‘energía radiante que ' ondea si usted puede crearlos y puede saber recoger la energía de ellos.

Las olas de energía radiantes pueden formarse por muy ponga en cortocircuito los pulsos eléctricos unidireccionales de repente. Los pulsos menos de uno centésima de un segundo es conveniente para esto. Una manera de crear pulsos de ese tipo está usando un hueco de la chispa. En el dispositivo de Tesla mostrado sobre, se generan las chispas continuamente. Estas chispas generarán que la energía radiante ondea radiando fuera a los ángulos rectos a la chispa. Sin una duda, el cilindro vertical tendrá una masa de energía radiante que dispara a él cuando está operándose. Esto está además de los iones aéreos a que están escogiéndose. La única pregunta es si o no el arreglo de plato de electrodo mostrado es capaz de recoger cualquiera de esta energía del exceso. Considerado el disposit ivo de la recogida metálico usado por Edwin Gray para capturar la energía radiante como descrito debajo, muy probablemente parece que alguna de esa energía adicional, de hecho, se recoge e impulsaba las cargas.

Debe notarse que el dispositivo de Tesla mo strado sobre, generará la radiación de UV de la misma manera como cualquier MIG o el soldador del palo hace, para que el cuidado debe ejercerse para evitar mirando el arco o permitirle al UV brillar en su piel, aun cuando la piel se cubre vistiendo. Usted puede consumir la quemadura del sol seria la ropa delgada si se sujeta a la radiación de UV fuerte. También, la interferencia de la radio probablemente será generada por el arco, mientras protegiendo así deben proporcionarse durante cualquier prueba.   ADVIRTIENDO: Tesla descubrió esas descargas de la chispa eléctricas accidentalmente en el aire, enciende y quema oxígeno atmosférico y nitrógeno, produciendo 12,000,000 voltio olas. El oxígeno y nitrógeno, se transmuta ambos debajo del número 19 atómico por es o en el alfa y la beta cobra (despojó los núcleos de helio con +2 cargo cada uno, y los electrones con -1 cobran cada uno) por la radiación poderosaproducida, mientras teniendo un voltaje potencial de 12 Mev. Éste es casi tres veces que los Mev nivelan de radiación gamma emitida por la radio, puede ser bien la razón por qué Tesla no publicó el dispositivo mostrado sobre, y si usted debe decidir experimentar con él, por favor sea consciente del riesgo potencial de esta radiación.

Una variación en el dispositivo anterior de Tesla se da en el libro “la Química Física” por E. A. Moelwyn Hughes, Pergamon Press, Oxford 1965, página 224. Rutherford y Geiger determinaron el hecho que la radio pública las partículas del alfa a razón de 34,000,000,000 por segundo , cada uno que tiene dos unidades de cargo positivo a 4.5 millones de electrón-voltios. Ésta es una cantidad tambaleándose de energía que ioniza el aire dentro del albergue y produce bastante poder para ser capaz de reemplazar el Cuatro poder de las Esquinas entero indefinidamente complejo.


La variación del dispositivo de Tesla mostrada sobre los apoyos el recipiente de primacía con su gramo deradio en una correa por el fondo del albergue. La radiación ioniza el aire y el campo magnético separa loscargos y los dirige a los lados opuestos del albergue, para ser coleccionado y usó vía los platos del electrodo. Allí no parece ser cualquier razón por qué no deben usarse los imanes permanentes fuertes en lugar delelectroimán de CC mostrado.

El Harold de Dr. Aspden. Científicos reconocen eso libremente más de 80% de la materia y energía en el universo es “la materia oscura” y “la energía oscura” donde “oscuro” sólo medios que nosotros no podemos ver esa forma de materia y energía prontamente. El científico Harold de Dr. británico muy respetado Aspden, se ha otorgado una patente para un sistema para coleccionar esta energía directamente. La patente que es una de varias patentes similares incluyó en este eBook, se reproduce aquí:

GB2390941 patente       21 el 2004 de enero       Inventor: Dr. El Harold Aspden 

EL PODER ELÉCTRICO EL APARATO GENERADOR


El lo abstracto

Un dispositivo generador eléctrico incluye dos condensadores 1 y 2, cada uno que tiene un par de electrodos concéntricos y conexión de la en-serie al inductores 3 y 4. Cada condensador tiene un electrodo conectado a un voltaje alto CC fuente 5 y otro conectó a un bajo-voltaje o tierra término 6.   Un CA el rendimiento de Poder puede producirse de los términos entre cada condensador e inductor o de un tra nsformador dónde el inductor es el bobinado primario. La producción de electricidad puede sostenerse deduciendo la energía del medio del vacío que rodea los electrodos.


El campo de la Invención
Esta invención relaciona a un nuevos y non-convencionales medios para la generación de poder eléctrico. La fuente de energía es el hampa quantum de espacio, el medio de éter del estado del vacío, largo reconoció para su habilidad de permitir el almacenamiento de energía del campo eléctrica reaccionando como su car go intrínseco se cambia de sitio, un proceso entendido por físicos por la referencia a los resultados de la investigación de Empleado Maxwell.


El fondo de la Invención
El estado actual del arte de generación de poder eléctrica no reconoce la posibilid ad de taladrar la energía finalmente del éter. Se enseñan las físicas en la base que la energía no puede crearse o puede destruirse, ya que se conserva en los procesos todo físicos, aunque puede degradarse en su utilidad, como quemando de hidrocarburos y conversión en calor que disipa como por la radiación en el espacio exterior. El éter como una fuente o como un absorbente de energía no se juzga para servir cualquier papel específico en las físicas de despliegue de energía, se habido despedido de la consid eración invocando la noción de 'el energía' del campo sin admitir la realidad física específica de algo en espacio que considera para las propiedades involucró.

Los físicos teóricos tienen, sin embargo venga a sospechar ese espacio desprovisto de materi a es no obstante un mar hirviendo de actividad sujeto a fluctuaciones de energía esporádicas que pueden crear electrón-positrón pares que existen momentáneamente atrás antes decadente en su hampa quantum. Todavía esos mismos físicos niegan toda la posibil idad que este recurso de energía de espacio él puede explotarse para proporcionar el poder útil en una balanza grande bastante para rivalizar con el papel jugada por las plantas de poder atómicas y el combustible fósil las instalaciones generadoras.

Curiosamente, ellos subscriben a la creencia que un día ellos pueden poder generar el poder en una balanza comercial viable de los reactores de fusión por procesos que reproducen lo que ellos creen sostiene el rendimiento de calor del Sol como el hidrógeno se transmutan en las formas atómicas diferentes. En el contraste con esto el objetivo bastante huidizo, él que incluso ha demostrado más allá del alcance después de la mitad un siglo de esfuerzo, esta invención es basado en el éxito en el poder generador repr oduciendo, no la energía avanzada del Sol se deteriora, sino un proceso semejante a lo porque el propio Sol se creó de la energía deducido del medio de éter envolviendo.

La invención a ser descrita debajo ha surgido de un a fondo la investigación teórica en las propiedades del éter y bastante independientemente de cualquiera de las demandas bien conocidas de registro publicado que el rasgo a la franja de corriente principal la literatura científica. Una reciente y muy bien-presentada cuenta de qué cantidades a un siglo de historia de energía pertinente es el libro 'The Search for Free Energy’ (La Búsqueda para la Energía Libre) por Keith Tutt, publicó en 2001 por Simon Schuster (ISBN 0 684-86660-9). Aquí en este libro es un fondo comprensivo de informa ción acerca de los dispositivos de energía de varios investigadores pero las referencias a Nikola Tesla y T. Henry Moray son particularmente pertinentes al asunto de esta invención y, imponiendo una limitación sin embargo en lo que puede exigirse legítimamente por esta aplicación patente, ellos también sirven como una base para una lección muy importante a esos comprometer en este campo de invención.

La lección es que no es suficiente a la figura y demuestra algo que los trabajos, si usted no entiende totalmente por qué lo que usted realmente ha inventado trabaja. Éste es sobre todo el caso aquí donde uno está exigiendo una fuente de energía hasta aquí desconocido. La invención a ser descrita debajo del testamento, en su sentido más ancho, parece ser basta nte similar a eso que T. Se dice que Henry Moray ha demostrado mostrando ese poder eléctrico sustancial podría deducirse aparentemente del éter que usa una antena del alambre simple atado entre dos polos.

Sin embargo, como se verá, la antena no se necesi ta y la razón es que la fuente de energía no es la emisión radiante por algún proceso que involucra la propagación de la radioonda a través de la antera, sino lo que puede describirse el mejor como una fase-cerradura que acopla el aparato con el movimiento del quantized de cargo de éter eléctrico. Hay una técnica, ser descrito debajo de por que es posible aprovecharse de esta condición de la fase-cerradura preparando una oscilación de energía que involucra un componente del aparato y su éter envolviendo, qu e el resultado que es esa energía en una forma eléctrica inmediatamente útil se importa en el aparato de ese éter.


La Descripción breve de la Invención
Conforme; a un aspecto de la invención, un circuito de entrega de poder eléctrico comprende dos condensadores, cada uno que tiene un par de electrodos formado por un par de cilindros de metal que tienen las hachas concéntricas, cada condensador teniendo, un inductor asociado serie-conectó a él para formar un condensador-inductor la unidad, los CC voltaje excitación medios conectaron a una combinación paralela de los dos condensador-inductor las unidades, con que aplicar entre los electrodos correspondientes de los condensadores un CC prejuicio voltaje que los imprima con el cargo eléctrico, y términos de rendimiento de poder, uno a cada punto de conexión entre un condensador y su inductor asociado, con que para mantener un rendimiento de poder de CA que debe a las oscilaciones de cargo eléctrico entre los dos condensadores a la frecuencia resonante del condensador-inductor las unidades.

Según otro aspecto de la invención, un circuito del poder-entrega eléctrico comprende dos condensadores, cada uno que tiene un par de electrodos formado por un par de cilindros de metal que tienen las hachas concéntricas, cada condensador que tiene un inductor asociado serie-conectó a él para formar un condensador-inductor la unidad, los CC voltaje excitación medios conectaron a una combinación paralela de los dos condensador-inductor las unidades, con que aplicar entre lo s electrodos correspondientes de los condensadores, un CC prejuicio voltaje que los imprima con el cargo eléctrico, cada inductor que es el enrollando primario de un transformador eléctrico, el bobinado secundario de que sirve proporcionar un rendimiento de poder de CA que debe a las oscilaciones de cargo eléctrico entre los dos condensadores a la frecuencia resonante del condensador-inductor las unidades.

Según un rasgo de la invención los condensadores no tienen ningún sólido intermedio o medio del diel ectric líquido que separa sus electrodos concéntricos.

Según otro rasgo de la invención, dos inductores son acoplados electromagnéticamente teniendo un centro de la ferrita común y sus bobinados primarios se conectan a sus condensadores asociados en la configuración de polaridad que asegura que, en su cargo estatal, eléctrico mutuamente resonante se intercambia entre los dos condensadores.

Según todavía otro rasgo de la invención, las hachas centrales de ambos condensadores del electrodo cilíndricos son mutuamente paralelas.

Según un rasgo extenso de la invención, un sistema de entrega de poder eléctrico comprende una pluralidad de estos circuitos de entrega de poder eléctricos entre dónde las hachas centrales tienen las orientaciones angulares diferentes como los circuitos diferentes.

Según un todavía lleve más allá el rasgo de la invención, en semejante sistema de entrega de poder, la diferencia en la orientación angular de las hachas centrales es por lo menos 600.


Fig.1 muestra circuito generador que incorpora dos condensadores cilíndricos concéntricos que tienen hachascentrales que son paralelas a un poder eléctrico.


Fig.2 muestra una versión modificada del circuito de Fig.1 con un sistema del transfo rmador que proporciona los inductores y un bobinado del rendimiento.


A Fig.3 ilustra un sistema del condensador mutuamente inclinado que comprende do pares de condensadores cilíndricos concéntricos.


La Descripción detallada de la Invención
La invención deduce la energía del éter. Para entender por qué la invención trabaja, uno necesita entender el proceso por que el éter guarda la energía cuando un campo eléctrico es fijo a por el dielectric que separa dos platos del condensador. Es más, uno necesita entender los medios por que el éter determina el quántum de acción, específicamente en la forma del magnetrón de Bohr y la unidad de velocidad adquirida angular se unida a la constante de Planck.

No es suficiente imaginar ese cargo eléctrico en el éter se cambia de sitio de una posición del resto en un continuo del fondo de polaridad de cargo opuesta a que se atrae por una fuerza restaurando. De hecho, uno debe considerar tal acción ser sobrepuesto en un sistema de cargo que tiene un movimiento del temb lor subyacente, un tema de la teoría quantum asoció con el físico alemán Heisenberg (Zitter-Bewegung que tiene el diccionario que significa 'el movimiento de fluctuación Redondo, de spin'). Cuando estos dos factores se combinan, y el constreñimiento agreg ó de allí siendo una fase-cerradura que las subsistencias que el movimiento del temblor en el sincronismo como entre los cargos, uno encuentra que la teoría física involucrada tiene algunos las consecuencias muy interesantes.

Uno de estas consecuencias e s que un volumen esférico o cilíndrico de éter, si hilando en persona sobre un eje central, adquirirá un momento magnético y preparará un campo eléctrico dentro de esa esfera o cilindro que se dirigen radialmente con respecto al eje del giro. Un análisis sumario se presenta en el Apéndice a esta especificación, mientras siendo, en parte una cita de páginas 31 - 33 de un folleto tituladas 'La Teoría de Gravitation' que el Solicitante de esta invención, Dr. El Harold Aspden, authored en 1959 y debidamente publicó temprano en 1960.

La inducción de cargo eléctrico por 'el spin' de éter fue mostrado dar una base física, cualitativo y cuantitativo, allí para el momento del geomagnético, la propiedad de Tierra del cuerpo de preparar un campo magnético que creó Norte magnético y los polos Sur a las latitudes compensó de los polos geográficos, con el geomagnético el precesión del eje polar despacio alrededor del eje del giro de la Tierra a una velocidad de varios cientos años por la revolución. Identificando su fu ente como una rotación de una esfera de co extensivo de éter con la Tierra del cuerpo, un volumen de pariente de éter a que la Tierra podría tener un componente de movimiento aunque la frecuencia de giro de éter es igual a eso de la Tierra, esta inclinación axial de unos 17 grados tiene una explicación física. Sin embargo, ese aspecto del papel del éter no se vio en el momento como ofrecer algo tecnológicamente de promesa. Las físicas involucradas son no obstante muy pertinentes y directamente pertinentes a los experimentos en que esta invención es basado, los resultados de que estaría confundiendo por otra parte realmente científicamente.

El solicitante tiene, encima de los 40 o para que años desde que la teoría fue publicada primero, dado mucho consideración a la implicación teórica que, así como el giro de éter puede preparar el desplazamiento de cargo eléctrico dentro del co-extensivo importe, para que la escena a de un campo eléctrico dirigido radialmente con respecto a un eje de s el giro de éter puede inducir sobre ese eje y con él desarrolle la velocidad adquirida angular. De hecho, en las publicaciones avanzadas del autor en es te asunto, como, por ejemplo, 'Physics Unified' ('Físicas que Unificado') publicó en 1980 por las Publicaciones de Sabbeton, apartado postal 35, Southampton, Inglaterra (ISBN 0 85056 0098), se muestra cómo el ataque de la fuerza de gravitación cuando un éter desordenado consolidó en ordenanza estructurado que la forma causó los protones más rápidamente que los electrones al acrece, mientras debiendo a su proporción mutua más alta de aceleración gravitatoria. Esto creado las estrellas con toda la inicial el cargo positivo y el giro de éter asociado producidos las estrellas que adquieren su giro declara y materia del derramamiento qu e consolidó en planetas que comparten la velocidad adquirida angular para que generó. El éter con su propiedad de giro como relacionado por su densidad de cargo eléctrica según la fórmula presentada en el Apéndice es por consiguiente el factor importante s i nosotros intentamos considerar para la creación de las estrellas que pueblan nuestro universo.

Esa misma fórmula, sin embargo, es igualmente válida si aplicado a la circunstancia dónde un campo eléctrico radial es fijo a entre los electrodos cilíndrico s concéntricos de un condensador formada alrededor de un cilindro del dieléctrico sin substancia. Nos dice cómo rápido el éter dentro de esa dieléctrica hilará. Las muestras del análisis teóricas relacionadas que el rasgo de la fase-cerradura quantum del éter importa del mundo de éter externo una cantidad de energía igual a eso proporcionaron preparando el desplazamiento de cargo de éter, esto importó energía que es la energía dinámica que corresponde; al éter adquirido la velocidad adquirida angular. Guiado por el argumento que involucra la creación estelar uno puede ver que este éter la velocidad adquirida angular puede transferirse para importar y este proceso también tiene sus implicaciones de traslado de energía.

Sin embargo, uno puede preguntarse lo que pasa si, después de preparar un campo eléctrico radial en ese condensador que tiene los electrodos concéntricos, el voltaje aplicado está reducido, mientras retirando la energía del campo eléctrica por eso del condensador. El presente de energía import ado en la forma de energía cinética como una cáscara cilíndrica de giros de éter sobre el eje central del condensador tenderá a sostener el desplazamiento de cargo eléctrico. Para conservar la energía, desde que la fase-cerradura de éter no puede forzar la expulsión de energía obligando al universo de éter envolviendo contener el paso, esta energía sólo puede verterse aumentando eso soltado electrostáticamente. En otros términos, el resultado neto es que un de arriba abajo la fluctuación de la condición de cargo eléctrica del condensador debe dar lugar a un rendimiento de energía eléctrico que es, para el dieléctrico más bajo constante (el permeabilidad del vacío), doble la entrada por cada ciclo de cambio. Uno puede mirar a la cara entonces que una oscilación que realiza una escalada en el volumen de energía impulsada casi totalmente por éter entrado antes de uno taladra en esa fuente de poder para dibujar fuera de la energía a una proporción consistente con el funcionamiento estable.

Esto es, claro, una predicción desconcertante que ningún físico podría imaginar cómo ser en absoluto posible y todavía, dado la relevancia del argumento teórico involucrada, como aplicado al fenómeno de geomagnetismo y la creación estelar que se apoyan por la evidencia fuerte en ese libro 'las Físicas se Unificaron', una vez semejante noción se concibe ciertamente tiene que ser puesto a prueba por el experimento. Esto entonces, después de décadas de esfuerzo antes de esta realización ha amanecido, es la base en que el Solicitante sólo ha venido ahora a apreciar las posibilidades tecnológicas asombrosas que quedan ante nosotros y están afirmando por esta especificación patente que puede taladrarse la energía de hecho del éter en una balanza viable comercialmente.

Dado esa teoría de éter indica que la forma especial de condensador describió sobre el testamento, si sujeto a una condición de cargo oscilatoria, genere un exceso de energía, una pregunta para considerar es por qué semejante fenómeno no se ha manifestado en experimen tos del banco-tipo realizados en los numerosos laboratorios eléctricos durante los últimos cien años. Ostensiblemente la implicación es que el condensador exhibirá una resistencia negativa si usó con un inductor como un componente en lo que se volvería un circuito mismo-resonando. La respuesta a esto puede ser que si semejante fenómeno ha ocurrido que ha pasado inadvertido o se considerado como espurio o ruido-relacionado, mientras siendo algo conectado con la interferencia de la radio etc. Alternativamente , y al efecto puede le haber faltado como una función del tamaño y balanza del aparato, un gatillo excitante necesitado superar un umbral de energía puesto por cosas así factoría como resistencia de contacto de circuito o potenciales del contacto así como la resistencia básica del inductoras que, con los condensadores, forme el circuito resonante.

Note que, incluso para un condensador de dimensiones físicas bastante grandes, tiene considere a su alojamiento en la cima de un banco del laboratorio, el capacitancia real es necesariamente bastante pequeño, mientras siendo del orden de un billonésimo de un faradio. Esto significa que una fluctuación de cargo de condensador del orden de un voltio implicaría sólo fluctuaciones de energía que son del orden de un billonésimo de un julio por ciclo. La situación es bastante diferente si por casualidad un CC prejuicio voltaje de, diga, se aplican 5,000 voltios al condensador. Entonces una fluctuación de voltaje sobrepuesta pequeña hace las fluctuaciones de energía rela cionadas muy más grande con la perspectiva muy mayor de una mismo resonancia realizando una escalada a activándose.

Con esta perspectiva el solicitante percibió un posible eslabón de arte anterior con las demandas experimentales informadas por Dr. Moray que, en 1929 se dice (vea páginas 46 - 50 del sobre-referenciad recientemente-publicó el libro por Keith Tutt) haber impulsado seis 100 vatio bombillas más un 575 vatio hierro llano eléctrico normal, meramente proporcionando una conexión de tierra y acopland o una primacía de la entrada a una antena del alambre arriba. El aparato involucrado tenido ninguna otra fuente de poder de la entrada pero incluido un arreglo especial de condensadores y probablemente algún amable de unidad de inductor/transformador de frecuencia alta.

A pesar de la atención dada a las demostraciones de Moray, parece que los secretos involucraron en el plan y construcción del aparato permanezca desconocido y para que no puede ofrecer en el arte anterior de registro publicado. De hecho, ni enlata la evidencia anecdótica de los esfuerzos de Moray sirve mostrar que la invención sujeta se ha puesto al uso anterior. La tecnología acerca de cómo reproducir el dispositivo de Moray, siempre asumiéndolo realizaron como exigido, tiene que ser redes cubierto por consiguiente y, de hecho, dado que hay referencia a sus descubridores que incorporan alguna substancia especial que estaba llamado ‘el piedra' sueco, posiblemente el dieléctrico que él usó en su construcción del condensador, que hay un misterio considerable para desenredar. Más al punto, sin embargo, uno se lleva para creer que Moray estaba implicando que la energía que él estaba taladrando era energía radiante deducida del éter, con esa antena que ofrece de forma prominente porque, sin él cone ctándose, el rendimiento de energía se cayó poner a cero. Sin embargo, cuando él se puede ciertamente bien ha sabido, uno sólo no puede deducir el poder en semejante balanza de un alambre arriba simple atado entre dos polos y para que, sin sepa cómo, él habría sospechado que el influjo de energía estaba entrando en sus condensadores vía la acción de esa substancia del misterio que él llamó 'Stone' sueco.

El solicitante aquí sugiere que, basado en una visión en los funcionamientos quantum del medio de éter como perfilado anteriormente, el descubrimiento curioso demostrado hace décadas por Dr. Moray puede haber sido atribuible a preparar una oscilación un circuito incluyendo resonante, un condensador del electrodo cilíndrico concéntrico que tenía un prejuic io de voltaje del orden de mil y más voltios alimentó de una conexión a esa antena arriba pero no deduciendo ninguna corriente significante de esa antena de otra manera que bastante imprimar su condensador con el cargo y estimular una fluctuación de frecuencia alta que podría comenzar una oscilación del circuito realizando una escalada que taladra la energía de éter del giro de éter indujeron en el dieléctrico del condensador.

Ésta es la especulación, pero es suficiente justificar el interés del Solicitan te construyendo un condensador y buscando para verificar las asunciones simplemente hecho. No obstante, la alcoba de la referencia a Dr. Moray y la nota debajo de acerca de Nikola Tesla, lo a que lleva es hasta aquí la nueva invención en virtud del descubrimiento lleno de detalles de funcionamiento y fabricación de algo desconocido, los medios reales por que para enjaezar una fuente de energía latente en el medio de éter y juzgó por esos familiar con el estado del conocimiento de arte para estar más allá de l alcance de hombre. Hay rasgos inventivos suplementarios de una naturaleza especial además, debido a la manera la invención sujeta intercambia la energía entre dos condensadores y también porque la optimización de rendimiento de poder de éter de los conde nsadores se encuentra para ser una función de la orientación del condensador hachea al pariente al fondo cósmico que debe a la rotación de la Tierra.

Parece aquí apropiado para mencionar algo descrito por Nikola Tesla en su Patente americana No. 685,958. Esto se archivó 21 el 1901 de marzo y se concedió 5 el 1901 de noviembre. Fue titulado: el Aparato de ‘para la Utilización de Energía Radiante'. Instalando dos metales chapa, uno alto sobre la tierra y el otro al nivel de tierra, con alambres que conectan los platos para separar electrodos de un condensador, se declaró que el condensador se cobró a un potencial muy alto, la entrada de energía que es eso radió a la Tierra del espacio exterior. Esto puede haber motivado bien los esfuerzos de T. Henry Moray pero, hasta ahora como la invención de este Solicitante está interesada, ninguna tal entrada de los componentes arriba es necesaria como una fuente de energía bastante diferente está al trabajo, a saber la cero -punto vacío energía actividad de nuestro hampa quantum.


Refiriéndose ahora a Fig.1, dos condensadores 1, 2 formados por los electrodos de metal cilíndricos concéntricos y teniendo sus hachas centrales paralelo, parte de la forma de una combinación del circuito resonante por cada uno que se serie-conecta a un inductor 3, 4 que tienen un centro de la ferrita. Sus electrodos internos se conectan a un alto-voltaje CC que se conectan fuente 5 y sus electrodos exteriores separadamente a través de sus inductores correspondientes a un bajo-voltaje o tierra término 6.   Una carga del resistiva que dispositivo 7 se conecta vía interruptor 8 entre la unión apunta de los condensadores e inductores.

En el funcionamiento, debiendo a los signos eléctricos espurios indujeron en los inductores, o a un estímulo eléctrico impuesto proporcionado por medios no mostrados, el cargo eléctrico imprimando de los dos condensadores desarrollará las oscilaciones como el cargo se intercambia entre los dos condensadores. Hay influjo de energía que debe al acoplamiento quantum de cargo eléctrico cambiado de sitio entre los electrodos concéntricos de cada condensador y la actividad quantum del hampa del éter envolviendo. Esto se permite el lujo de un rendimiento de energía eléctrico que se proporciona en el cierre de interruptor 8.


Refiriéndose a Fig.2, el inductores 3, se muestran 4 tener una ferrita común centro 9 y tener secundario bobinados 10,11, qué, por la acción del transformador, puede proporcionar el rendimiento de poder eléctrico entre términos 12 y 13.


El aparato de Fig.1 y Fig.2 quiere, cuando vio en la elevación lateral, aparezca como tener una forma del condensador con un electrodo cilíndrico exterior dentro de que hay un electrodo cilíndrico interno ligeramente alargado, para facilitar la conexión de alto-voltaje a ese electrodo interno. Fig.3 muestra, en la forma diagramática muy simple, dos tales arreglos 14, 15, con las hachas centrales de los dos pares de condensadores mutuamente inclinado. Allí pueda, sin embargo, sea tres o los más tales pares de condensadores; cada par que constituye un circuito como se pinta en Fig.1 o Fig.2.

La razón por configurar los sistemas del condensador múltiples, cada uno con su propio rendimiento de poder, de una manera combinada con los rendimientos proporcionar una energía global unieron el sistema productor es que el rendimiento de energía de éter de cada unidad del condensador es una función de orientación del eje. Esto es porque la actividad quantum del éter tiene su propio eje preferido y, cuando la Tierra rueda que hay variación de la orientación axial relativa en un ciclo diario. También, uno necesita proporcionar el sistemas aplicando, esta invención en una aplicación móvil que también implica cambio de orientación y teniendo; las configuraciones de eje de condensador mutuamente inclinado que uno puede asegurarse que el rendimiento de poder potencial evita la situación nula que puede ocurrir que si el condensador hachea de una unidad autosuficiente de Fig.1 o Fig.2 era estar a los ángulos rectos al éter el eje del giro quantum.

Los electrodos del condensador pueden ser de espuma de hoja de metal delgada y para que de peso ligero y preferentemente no se espacia separadamente por cualquier medio del dieléctrico, si líquido o sólido. Ellos necesitan ser sostenidos separa damente por una estructura del marco aislante simple. La razón es, que el único medio del dieléctrico que es operativo el funcionando de la invención es el medio del vacío y tener un presente del dieléctrico normal implica más capacitancia y la oscilación actual tan extra sin la ganancia de energía extra por ciclo de oscilación. El factor importante que asegura el funcionamiento es la necesidad por la resistencia del circuito ser bajo comparó con capacitancia que es solamente atribuible al medio del vacío combinado con el voltaje alto que imprima qué grandemente refuerza el rendimiento de poder para pesar el factor.

Los dos condensadores de un par son preferentemente de capacitancia idénticos y estructuran, como es los inductores, para que el periodo de la oscilación de los dos sectores resonantes del circuito sea el mismo. El rasgo de centro de ferrita común de la configuración de Fig.2 ayuda en este papel.

El aparato normalmente se diseñará para operar a una frecuencia del condensador del orden de 100 kHz o más, y un voltaje de 10,000 V o superior, y para que el rendimiento del transformador de Fig.2 será debidamente preferible con el voltaje ajustó para satisfacer la aplicación. El CA de frecuencia alto para que produjo puede convertirse entonces como n ecesitado usar la tecnología apropiada de forma conocida.

El apéndice
Extraiga del pp. 30-31 de 'Theory of Gravitation’ (La Teoría de Gravitación), 1960 publicación impresa por el Solicitante. Nota que las páginas más tempranas explicaron que el éter co mprende un sistema de partículas eléctricas en un cúbico cristal-como el juego de la distribución en un continuo del fondo uniforme de polaridad de cargo opuesta, el sistema de la partícula y el continuo ambos que comparte un movimiento orbital redondo común de radio r y la velocidad relativa entre las partículas y continuo que son la velocidad de luz.


El Efecto de Rotación de Éter
Considere lo que pasa cuando un volumen grande del éter está rodando en persona. El continuo y sistema de la partícula ruedan juntos. No habrá ningún resultante el momento magnético a menos que la distribución de la partícula se perturba. Una perturbación evidente es el efecto centrífugo que se levanta de la rotación de éter, pero para las velocidades angulares de magnitud enc ontradas en el sistema solar que este efecto es de consecuencia despreciable. Un efecto muy más importante se levanta de la interacción sincronizando entre las partículas en el volumen rodando. Esto requiere que las partículas moverán sobre sus puntos neutros a la misma velocidad angular. Así si una partícula es tener un componente de velocidad que V dirigió en el avión de su órbita, aunque reteniendo una velocidad mala C / 2, su velocidad a lo largo de su órbita debe ser de la forma C / 2 + el cos(P de V), dónde P es el ángulo subtendido por una línea que une la partícula y el centro de su pariente de la órbita a un dato de la referencia fijo en el marco inercial. Para satisfacer el requisito anterior el centro de la órbita no puede ser el punto neutro. Evide ntemente la partícula está distante de este punto neutro por r + (2 V r / C) el cos(P). Cuando V es mucho menos de C que el efecto de esto es que la partícula está moviendo alrededor de una órbita redonda cuyo centro se ha cambiado de sitio una distancia 2Vr / C perpendicular a V en el avión de la órbita. Si V es mucho menos de w el cos(A de x), dónde w es la velocidad angular a que el éter rueda, x es la distancia de la partícula de éter del eje de rotación, y A es el ángulo de inclinación del eje a la d irección axial común del sistema de partícula de éter, esta distancia del desplazamiento es 2 (w x r / C) el cos(A). Considere un disco-como la sección del éter rodando de radio x y espesor de la unidad. Entonces, el desplazamiento de cargo eficaz que se levanta del desplazamiento físico eficaz de las partículas es 2 pi x s (2 w x r / C) el cos(A). El disco ha adquirido una densidad de cargo uniforme de 4(w rs / C) el cos(A) el esu/cc. La polaridad de este cargo depende en la dirección de rotación del éter.

Cuando ya evaluó de los datos de éter presentados, la densidad de cargo se encuentra para ser: 4.781 cos(A de w) el esu/cc. Esta densidad de cargo representa un componente de cargo que rueda con el éter.

El cálculo del Momento de Geomagnetic
Para la Tierra, w es 7.26 x 10-5 rad/sec y A es 23.5o. Así la densidad de cargo de la Tierra es, de la expresión anterior, 0.000319 esu/cc. La rotación de este cargo da lugar a un momento magnético de:

(0.000319)(4 pi / 15) w R5 / C dónde R está aquí el radio del éter de la Tierra.

Si R es mayor que el radio de la Tierra (6.378 x 108 centímetro) por un factor pequeño k, el momento magnético teórico de la Tierra se vu elve (1 + 5k) 6.8 x 1025 emu. Esto puede compararse con el valor moderado del momento magnético de la Tierra de 8.06 x 1025 emu.

Un límite superior de 0.035 se impone en k que hace pensar en el éter de la Tierra termina a una altura mala de aproximadamente 140 millas sobre la superficie de la Tierra. Esto sugiere que el ionosfera puedan ser un fenómeno que se levanta al límite de éter.

Las demandas
  1. un circuito de entrega de poder eléctrico que comprende dos condensadores cada uno teniendo un par de electrodos formado por un par de cilindros de metal que tienen las hachas concéntricas, cada cond ensador que tiene una serie del inductor asociada-conectó a él para formar un condensador-inductor la unidad, los CC voltaje excitación medios conectaron a un paralelo la combinación de los dos condensador-inductor las unidades, con que aplicar entre los electrodos correspondientes de los condensadores, un CC prejuicio voltaje que los imprima con el cargo eléctrico, y términos de rendimiento de poder, uno a cada punto de conexión entre un condensador y su inductor asociado, con que para mantener un rendim iento de poder de CA que debe a las oscilaciones de cargo eléctrico entre los dos condensadores a la frecuencia resonante del condensador-inductor las unidades.
  2. un circuito de entrega de poder eléctrico que comprende dos condensadores, cada uno que tie ne un par de electrodos formado por un par de cilindros de metal que tienen las hachas concéntricas, cada condensador que tiene una serie del inductor asociada-conectó a él para formar un condensador-inductor la unidad, los CC voltaje excitación medios conectaron a una combinación paralela de los dos condensador-inductor las unidades, con que aplicar entre los electrodos correspondientes de los condensadores un CC prejuicio voltaje que los imprima con el cargo eléctrico, cada inductor que es el enrollando primario de un transformador eléctrico, el bobinado secundario de que, sirve proporcionar un rendimiento de poder de CA que debe a las oscilaciones de cargo eléctrico entre los dos condensadores a la frecuencia resonante del condensador-inductor las unidades.
  3. un circuito de entrega de poder eléctrico según la Demanda 1 o 2, en donde los condensadores tiene ningún medio del dieléctrico sólido intermedio que separa sus electrodos concéntricos.
  4. un circuito de entrega de poder eléctrico que otorga; par a Exigir 1 o 2, en donde los condensadores tiene ningún medio del dieléctrico líquido intermedio que separa sus electrodos concéntricos.
  5. un circuito de entrega de poder eléctrico según la Demanda yo o 2, en donde los dos inductores se acopla electromagnéticamente teniendo un centro de la ferrita común y sus bobinados primarios se conectan a sus condensadores asociados en la configuración de polaridad que asegura que, en su cargo estatal, eléctrico mutuamente resonante se intercambia entre los dos conden sadores.
  6. un circuito de entrega de poder eléctrico según la Demanda 1 o 2, en donde las hachas centrales de ambos condensadores del electrodo cilíndricos es mutuamente paralelo.
  7. un sistema de entrega de poder eléctrico que comprende una pluralidad de circuitos de entrega de poder eléctricos según Exija 6, en donde las hachas centrales las orientaciones angulares diferentes tienen como entre los circuitos diferentes.
  8. un sistema de entrega de poder eléctrico según Demanda 7, en donde la diferencia en la orientación angular de las hachas centrales es por lo menos 600.


Comente por Dr. Aspden 19 el 2006 de marzo:

NUESTRO FUTURO DE ENERGÍA

Un Mensaje de Importancia Vital

El website presenta un deliberadamente la cuenta del resumen concisa de algo de importancia vital al futuro de humanidad. El mundo necesita una nueva fuente de energía, uno sujeto a que no es un artículo agotable poder -juega como entre las naciones. Sí, uno puede soñar y entonces puede despertar para decir esto es imposible, pero yo insisto aquéllos con las habilidades necesarias considerar lo que yo tengo que decir en mis tres mensajes debajo.

Primero, sin embargo, permítame introducirse. Mi nombre es Dr. El Harold Aspden. Yo estoy jubilado y mayor pero he tenido un de toda la vida el interés científico en las físicas fundamentales pertinente al tema de energía. Mi 6 año educación universitaria en REINO UNIDO estaba en la Universidad de Manchester y Univer sito de Cambridge (la Universidad del Trinidad). Mi 33-año la carrera activa en REINO UNIDO comprendió 9 años con inglés Electric y 24 años con IBM. Aunque teniendo las calificaciones técnicas altas (vea debajo), estando interesado en el campo especializad o de proteger invenciones que pertenecen a la ingeniería eléctrica, yo me hice un Agente Patente Fletado y después Abogado Patente europeo. Mis últimos 19 años con IBM estaban gastados como Director de los Funcionamientos de la Patente europeos de IBM. Est o fue seguido, en mi jubilación temprana, por 9 años como un Mayor Compañero de la Investigación Visitante en la Universidad de Southampton y después de esto mi interés científico ha sido una persecución privada evidenciada por mis escrituras como en esto y mi websites relacionado. Mis calificaciones formales son: B.Sc., Ph.D., C.Eng., F.I.E.E., F.I.MECH.E., C.Phys., M. Inst.P., C. Sci., Wh.Sc.

El mensaje No. 1:   físicos han venido a reconocer eso allí existe un hampa quantum vivo con la energía y penetrando todo el espacio. Sin embargo, su investigación relacionada apunta meramente a sondear el espectro de partículas elementales que tienen una existencia transeúnte como un producto de esa actividad de energía experimentalmente. El premio que ellos buscan es el reconocimiento debe las nuevas partículas se descubra y, por sus propiedades, revele las conexiones con otras partículas que ayudan formulando una nueva teoría o verificar una teoría existente. Tristemente, ellos no ven ese quantum el hampa como una f uente potencial de energía que nosotros podemos enjaezar. Ni ellos han entendido cómo más del cobertizo de energía creando materia formada la partícula elemental que lleva el protón del nombre y qué, junto con el electrón, constituye el átomo de hidrógeno.

Hay también un secreto que ellos tienen que sondar todavía. Es el efecto de crear un campo eléctrico radial centrado en el cargo eléctrico alrededor de que ese quantum el hampa puede desarrollar un estado de giro que lo causa para verter la energía. En la presencia de un campo eléctrico radial puesta a por un eléctricamente el cuerpo de cargo, cualquier cosa constituye ese quantum hampa que penetra todo el espacio comparte un movimiento así de bailarines de la sucesión con que mantienen buenas relaciones el paso entre si cuando ellos mueven alrededor del suelo del baile, un movimiento síncrono que, en la presencia de ese campo eléctrico radial sólo puede sostenerse si un movimiento secundario desarrolla alrededor de un eje centrado en ese campo radial.

¿Cómo el resto pudo el Sol que hila sobre su propio eje ha entrado en la existencia? Aquí nosotros tenemos gravedad atrayendo los átomos de hidrógeno y reuniéndolos esa ionización ocurre, mientras significando librando algunos electrones de su protón unir, y para que, porque la masa de un protón es muy mayor que el del electrón, creando un Sol que tiene un cuerpo que se cobra sentándose positivamente dentro de una cáscara exterior de cargo del electrón negativo. Dos protones libres experimentan una proporci ón mutua de aceleración gravitatoria que es 1836 veces que experimentaron por la interacción de dos electrones. Por consiguiente, el cuerpo del Sol tiene una densidad de masa uniforme y una densidad de cargo positiva uniforme adjuntó dentro de un cargo neg ativo compensando a su superficie. Esto es porque la consolidacióngravitatoria obliga las fuerzas de la expansión al equilibrio atribuible a la repulsión electrostática. Él extenso significa la presencia de un campo eléctrico radial dentro del cuerpo del Sol y, a su vez, debiendo al efecto de este campo en el medio espacial del hampa quantum, esto induce un estado de giro acompañado por el descargo de energía de ese medio a alimentaba la energía cinética de ese giro.

A fondo el análisis de las físicas in volucró, mientras significando el efecto del campo eléctrico radial resultando en ese quantum el hampa, entonces permite a uno calcular la proporción resultante de giro y por eso entender cómo el sistema solar fue creado.

Así, si el lector es un físico, aquí es la manera la guía delantera y llena en esto será encontrado en mi website paralelo www.aspden.org o en un nuevo libro de mío la Creación tituló - La Verdad Física que se publicará en el futuro cercano. Sin embargo, si ellector no es un físico pero tiene las aptitudes tecnológicas de el ingeniero eléctrico universidad-especializado entonces es el Mensaje No. 2 debajo de eso garantizan la atención.

El mensaje No. 2:   si fuera posible generar la energía eléctrica talad rando un medio omnipresente ciertamente él que será esperado que el fenómeno natural ocasional ya podría haber indicado a esta posibilidad. Por consiguiente, considera la trueno-pelota, un objeto esférico resplandeciente a veces visto, mientras siguiendo una tormenta del relámpago sobre todo. Aparece el etérea en el sentido que puede mover el des impedido a través de la materia, todavía los restos un enigma, un misterio del ensolved de registro en los anales de ciencia. Los golpes del relámpago son las des cargas actuales altas que, como los ingenieros eléctricos bien sepa, puede desarrollar un 'efecto' del apuro que aprieta el electrón-llevó la corriente en un flujo del filament oso dentro de un cauce cilíndrico de aire positivamente cobrado. Eso implica un campo eléctrico radial, un campo eléctrico radial pulsando si la descarga surge, una receta segura para algo para pasar eso podría formar un Sol miniatura, el trueno-pelota. Así cuando nosotros miramos una trueno-pelota que nosotros estamos mirando un f enómeno natural que ha deducido la energía de ese quantum el hampa de espacio, energía que es entonces disipado, pero la energía vertió por un proceso que nosotros podemos enjaezar ciertamente, una vez nosotros entendemos las físicas involucradas.

Científicos que faltan la imaginación necesaria no buscan entender cómo la trueno-pelota se crea y para que ellos raramente escriben sobre él. Así que aquí nosotros tenemos algo que pensar sobre. Es el mensaje de Naturaleza que nos dice: "Produzca un campo eléct rico radial, uno que pulsa, y usted puede desarrollar un giro que taladra la energía del hampa quantum de espacio". Como ingenieros, sin embargo, nosotros necesitamos ser práctico y, si posible, nosotros debemos evitar intentar reproducir un fenómeno que i nvolucra las descargas eléctricas poderosas, si hay maneras buenas en que para proceder.

Así ahora yo entro a mi tema primario en este Mensaje No. 2. Es un estudio breve de unos de las demandas de registro que ha declarado una ganancia de energía misteri osa y ha tenido rasgos que yo veo como pertinente a lo que se ha dicho anteriormente. En particular yo atraigo la atención a los resultados de la investigación de cuatro pioneros diferentes en lo que ha venido para ser el designado 'The Search for Free Energy' ('La Búsqueda para Energía') Libre, esto que es el título de un libro muy excelente por Keith Tutt, publicó por Simon & Schuster en 2001. Se describen tres de éstos en el detalle considerable en ese trabajo. Yo le pido ahora que tenga presente mi re ferencia a un campo eléctrico radial cuando yo menciono cada uno de ellos debajo y comprende que las estructuras eléctricas de forma cilíndrica son un rasgo importante.

Nikola Tesla es famoso para su investigación que involucra inducción electromagnética y el voltaje solenoide transformador aparato alto (Tesla enrolla) y se dice que él ha demostrado un automóvil que derivó su podertaladrando la energía del espacio. Él no descubrió su plan detalla y se murió, mientras dejándonos con un misterio. Los bobinas de Tesla comprenden concéntricamente de bobinados de solenoide grande montado y operan con las pulsaciones de voltaje altas entre sus formas cilíndricas que deben producir un campo eléctrico radial pulsando entre esos bobinados. Así, aunque los efectos de la inducción electromagnéticos son el enfoque primario de atención, hay aquí el alcance para la acción eléctrica descrita en el Mensaje No. 1 anteriormente. Tesla puede haber tropezado bien experimentalmente en una manera de taladrar la energía del espacio, pero sin entender el verdadero proceso físico estando debajo de.

Dr. Henry Moray, un pionero de la 1920 - 1930 era, demostró algo que meramente necesitó un tipo de antena, un alambre conectó de las cimas del árbol a la tierra vía el aparato eléctrico en la bota (el tronco) de su automóvil. Se dice que los últimos varios condensadores incluido y que un kilovatio que el nivel de poder fue generado. El automóvil llevó el aparato de la prueba meramente para la demostración a una situación remoto en este caso de una área construir-despierta y cualquier interferencia de línea de poder eléctrica. Ninguna duda que Moray estaba buscando seguir en los pasos de Tesla deduciendo la energía del campo eléctrico de la Tierra, conocido para ser medido en los centenares de voltios por el metro. Es probable que esos condensadores eran de Leyden frasco tipo configuración que es cilíndrico en la forma estructural y que el alambre se unió para obligar a refugiarse en un árbol cimas taladradas el cargo a un nivel de voltaje d e kilovoltio. Sin embargo, el poder del rendimiento exigido no podría venir ciertamente de esa fuente. Por consiguiente uno debe asumir ese Moray usó ese voltaje de la copa del árbol entró para imprimar el voltaje por sus electrodos del condensador meramen te, aunque incorporando algún rasgo especial en el funcionamiento de su circuito eléctrico que dio el acceso a la energía del hampa quantum. Condensadores que tienen electrodos concéntricos de testamento de la forma cilíndrico, cuando cobró eléctricamente, tenga un campo eléctrico radial en el espacio entre los electrodos. Varios condensadores acoplados juntos podrían dar lugar a las oscilaciones de cargo como entre los condensadores y así que podrían llevar a un campo eléctrico radial pulsando. Demostrando sin embargo todavía como posible algo que no debe ser posible, un influjo misterioso de energía capaz para iluminar varias bombillas, Moray no podría entender el verdadero proceso físico que estaba alimentando la energía en su aparato ciertamente. De nuev o yo veo esto como pertinente a lo que se declara en el Mensaje No. 1.

Stan Meyer demostró aparato que incluyó juegos de electrodos tubulares concéntricos adjuntado en un recipiente cilíndrico llenado del agua, los electrodos a alimentándose por el voltaj e alto (5 KV) los pulsos. El gas combustible fue generado, una mezcla de hidrógeno y oxígeno, el quemando de que generó mucho más calor que podría considerarse para por la entrada de energía eléctrica. La energía estaba taladrándose como si de en ninguna parte a menos que la fuente era el medio ambiente de espacio él. Aquí había un campo eléctrico radial pulsando y cargo eléctrico que oscila entre los componentes diferentes en el aparato de Meyer. Meyer no ofreció ninguna explicación útil acerca del proceso físico que está debajo de lo que él podría demostrar pero podría persistir llevando el mensaje que la invención era maravillosa y habladora sobre una multiplicidad de aplicaciones como impulsar los automóviles, envía etc. Éste es el proyecto no mencionado en el libro de Keith Tutt. En cuanto al Tesla y Moray proyecta la investigación de Meyer era una actividad basado americana. Hizo, sin embargo, atraiga el interés de un Almirante británico, Almirante Tony Griffin que se preocupaba por el impacto de nueva tecnología en las industrias marinas. El grifo dio testimonio de las demostraciones de Meyer y estaba interesado en su desar bobina. De hecho un artículo en el Almirante Griffin mencionando sujeto y tituló 'se publicó Energía Libre para Siempre' por el enero 1991 problema de la revista de REINO UNIDO el Mundo Inalámbrico. La importancia del artículo era evidente del hecho que el Editor de esa revista era el autor.

Paul Baumann, un miembro de una comunidad cristiana en un valle aislado alto en el Alpes sui zo ha construido trabajando dispositivos de energía libres que se han demostrado a los visitantes. El primer prototipo activo era relativamente pequeño e incluido un par de vidrio que Leyden produce un efecto desagradable, los condensadores concéntricos. Keith Tutt en su libro consagra 30 páginas a este asunto. El voltaje alto necesitado imprimar el funcionamiento del condensador fue generado por una máquina de Wimshurst manejada por el poder eléctrico generado. La comunidad, sin embargo, ha guardado que el plan detalla el secreto. A pesar de la tal información como está disponible el proceso físico subyacente que gobierna su funcionamiento sigue siendo un misterio. Todavía yo puedo pero percepción seguro que lo que yo digo en mi Mensaje No. 1 proporciona la respuesta.

El mensaje No. 3:   mi Mensaje No. 1 ha atraído la atención al proceso físico por que la inmensa cantidad de energía necesitó crear el Sol se extrajo del hampa quantum que penetra todo el espacio. Mi Mensaje No. 2 han atraído la atención a los esfuerzos informados de sólo algunos de los varios pioneros de investigación de energía que realmente demostraron el aparato que, contrariamente a los principios científicos aceptados, dedujo la energía de una fuente del misterio. Mi Mensaje No. 3, basado en reconocer el rasgo físico común pueda pero sea la sugerencia que la tecnología por generar nuestro poder necesita del hampa oculto de espacio tiene que ser posible. De acuerdo con, yo perfilaré lo que yo veo como la base ahora en que para construir el último poder dispositivo generador que enjaeza los principios físicos presentó en el Mensaje No. 1.

Los 78 años siendo de edad y ya no teniendo el acceso a la universidad investigación laboratorios medios, yo puedo pero licencia él a otros para tomar la not a y, esperanzadamente, demuéstreme derecho. Si demostrado el derecho entonces el mundo beneficiará y la crisis de energía inminente se evitará. Esperanzadamente también, la comunidad científica podría estar entonces deseosa aceptar mi demanda acerca de cóm o el hampa quantum despliega su energía en la creación del protón y es activo produciendo el fenómeno de gravitación. Yo conozco ninguna otra teoría que ha podido derivar el valor 1836.152 del protón/electrón teóricamente amase la proporción. Me gustaría ver eso reconocido como mi contribución al conocimiento de hombre.

Considere un condensador formado por un par de electrodos cilíndricos concéntricos, algo que muchos de nosotros recordamos del laboratorio de las físicas escolar, el frasco de Leyden. Sin embargo, la estructura del condensador que yo tengo en la mente es muy más grande y tiene que ser operado a un voltaje bastante alto. Cuando ese voltaje es aplicado entre los electrodos que el cargo eléctrico se cambia de sitio en el medio del vacío subyacente localizado entre esos electrodos. Una cantidad correspondiente de cargo eléctrico se sostiene por eso en el lugar en esos electrodos, un cargo de polaridad negativo encendido y un cargo de polaridad positivo en el otro. Dado mi demanda porque esto se acompaña 'el spin' del vacío, rotación de éter que ha importado una cantidad igual de energía que debe a una fase quantum - la cerradura como entre el cargo del medio del vacío, nosotros tenemos la ganancia de energía que nosotros buscamos aprovecharnos de.

El problema, sin embargo, es que, con esta configuración del condensador simple, el único parámetro del mando disponible es la reducción del voltaje entre los electrodos. Este testamento vertió la energía dentro del circuito del aparato usado, la salida de cargo eléctrico a la diferencia de voltaje que entrega al igual de energía meramente a que originalmente proporcionó por nuestra fuente de voltaje. La energía agregada importada del espacio se dispersa meramente por el 'el spin' del vacío reduciendo la velocidad pero extendiendo más allá de los límites de los electrodos del condensador como él conserva su velocidad adquirida angular. La energía importada del hampa quantum de espacio tiene ninguna manera de reforzar el rendimiento de energía del circuito del condensador y para que se sale para disiparse y en el futuro se reabsorba por ese quantum hampa que satura todo el espacio.

Sin embargo, ahora considere un condensador del electrodo concéntrico que tiene un tercer intermedio del electrodo cilíndrico los electrodos internos y exteriores. Aquí nosotros tenemos un parámetro del mando de otra manera que el voltaje entre los electrodos extremos y más profundos, porque nosotros podemos preguntarnos por el voltaje del electrodo central aunque reteniendo la otra diferencia de voltaje a un nivel alto constante. De hecho, guardando la última diferencia de voltaje constante pero variando el voltaje del electrodo del intermedio nosotros podemos disminuir la energía del condensador de uno la mitad del condensador global como eso de las otras medio disminuciones. El cobertizo de energía importado por uno la mitad del condensador global puede contribuir entonces a la acción que da energía a la otra mitad y por eso induce oscilaciones de que la energía puede extrae rse y puede desplegarse como una fuente de poder.

Uno necesita dos tales condensadores que tienen sus electrodos centrales acoplados a través de un circuito de carga para capturar el 'el inflow del energy-libre' y lo consigue para hacer el trabajo útil en lugar de siendo disipado. Una inductancia en el circuito de acoplamiento puede determinar la frecuencia de la oscilación y, desde que el infl ujo de energía aumenta con la frecuencia, esto debe estar indudablemente bien en el kilociclo la región. La figura debajo de es un diagrama esquemático simple del aparato eléctrico que yo tengo en la mente.

Así mi Mensaje No.3 es lo como que yo puedo describir un 'el experimente' del pensamiento, uno que yo no puedo verificarme, mientras debiend o a mi edad y falta de medios. Yo puedo por consiguiente pero grabo mispensamientos y espera que otros me demostrarán derecho y no extraviarse.

Los condensadores pintados en la figura deben tener sus electrodos espaciados para que el capacitancia C entre sus electrodos centrales y extremos está igual que el capacitancia C entre sus electrodos centrales y más profundo. Suponga que los electrodos extremos se mantienen a un voltaje de 20,000V pariente a los más profundo electrodos. Esto significa que los do s electrodos centrales estarán en un voltaje del intermedio que nosotros esperamos ser 10,000V en la ausencia de oscilaciones. Sin embargo, como con cualquier sistema eléctrico en la vida-activo, habrá fluctuaciones de voltaje menores que afectan los elect rodos centrales. Así que nosotros podemos preguntar lo que pasa si el voltaje del electrodo central de condensador UN disminuciones que deben al cargo eléctrico para vertiéndose por el capacitancia interno C pero ganó por el capacitancia exterior C. Piense sobre que para un momento. Usted verá que implica la acción recíproca en el sentido opuesto por el condensador B, cuando los flujos actuales de UN a B vía el inductor acoplar central. Todavía ningún flujo actual neto de la 20,000V fuente de poder.

Ahora, claro, sentido común retrocedido por nuestro entrenamiento científico nos asegura que este sistema puede pero guarda su equilibrio sin esas fluctuaciones de voltaje menores que construyen a de alguna manera. Todavía, si nosotros consideramos el Mensaje No. 1 y contiene el Mensaje de la mente No. 2, hay una pregunta que nosotros debemos hacer. Si la corriente fluye a través de ese eslabón central entre UN y B, uno medio de UN y uno la mitad de B los dos la energía del cobertizo y así que suelta los importa mos 'la energía de spin' de vacío, si cosas así está presente. Esto ocurre como otras mitades de UN y B tienen que ganar la energía y como la velocidad adquirida angular de los importamos 'los cobertores de energía' de giro en las otras secciones de los condensadores. La pregunta entonces ¿es: "Hace eso importó el escape de energía, como él hace para la configuración de condensador de dos-electrodo, o podría retenerse y así que podría aumentarse la acción?".

Yo someto que la respuesta sólo puede proporci onarse por el experimento real. Si la energía escapa entonces que hay nada más allá que discutir. Sin embargo, si alguna de esa energía se captura entonces que nosotros podemos esperar una subida de oscilaciones en ese eslabón inductivo y para que puede de cir entonces que una nueva fuente de energía se ha descubierto. Esas oscilaciones serán una función del capacitancia C y la inductancia del circuito de carga. Dado un nivel significante de poder a una frecuencia alta y a un voltaje alto por el volumen de l a unidad de estructura del condensador se producirá. Si el rendimiento de poder a un nivel correspondiente con las demandas de Tesla, Moray, Meyer y Baumann resulta el futuro de energía del mundo está entonces seguro. Un recurso de energía polución -libre impulsado por el hampa quantum de espacio será a mano dondequiera que que nosotros estamos en la Tierra del cuerpo.


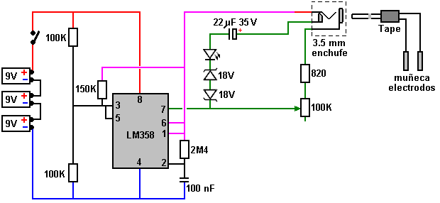
Paulo & Alexandra Correa   han descubierto una manera de convertir las olas longitudinales de Tesla en el poder eléctrico ordinario. Ellos han hecho Aplicación 2006/0,082,334 Patente titulada a EE.UU. “los Sistemas de Conversión de Energía” en que ellos muestran varias maneras de lograr esta conversión del energía-tipo.

Sus técnicas van de aplicar la energía de la ola longitudinal que viene directamente de un Bobina de Tesla a dos condensadores vía la rectificación del diodo y el voltaje generado está directamente relacionado al potencial de tierra molido real:


La aplicación patente forma parte de este juego de documentos para que los de talles llenos puedenexaminarse. Una teoría de funcionamiento se presenta basado adelante su muchos experimentos yobservaciones, y la forma práctica de uno de sus dispositivos de la conversión es:


Donde la recogida activa chapa que se encajonan R y T en un cilindro y se proporcionan con una forma delcono para ayudar el procedimiento. La aplicación patente contiene un trato bueno de información y es la lecturade valor.


Profesor Konstantin Meyl.   Otra persona importante en el avance de teoría actual y análisis es ProfesorKonstantin Meyl que ha descrito cómo presenta los vórtices forman las olas del escalar. Él ha descrito cómo las olas electromagnéticas (las olas transversas) y el escalar ondea (las olas longitudinales) los dos deben representarse en las ecuaciones de la ola. Para la comparación, se usan el mejor las olas de EM transversas para las transmisiones de la transmisión como la televisión, mientras las olas del escalar longitudinales son buenas para unos sistemas de comunicación como los te léfonos de la célula.


Él también presentó la teoría que los neutrinos son los escalar ondea la mudanza más rápidamente que la velocidad de luz. Al mover a la velocidad de luz, ellos son los fotones. Cuando un neutrino se retarda a debajo de la velocidad de luz, se vuelve un electrón. Neutrinos puede oscilar entre e- y e+. La fusión involucra e-, y una llamarada del relámpago involucra el e+. La energía en un vórtice actúa como un convertidor de frecuencia. La mezcla mensurable de frecuencias se llama el ruido.

Dr. Meyl ha señalado ese Tesla midió la resonancia de la Tierra a 12 Hz. La resonancia de Schumann de la Tierra es 7.83 Hz. Meyl muestra que cómo uno puede calcular que los escalar ondean de la Tierra para ser 1.54 veces la velocidad de luz. Él ha desarrollado a un modelo que ata la expansión de la tierra para ser el resultado de la absorción de la tierra de energía del neutrino. Las ramificaciones de este modelo son queesa energía del neutrino puede taladrarse. Él tomó esto al próximo paso y p ostuló esa Energía de Punto de Cero es los neutrino impulsan–la energía del campo; disponible a cuando quiera, y por todas partes el presente. Para mostrar el lugar de neutrinos en la ciencia convencional, Meyl notó que el 2002 premio de las Físicas Nobel estaba respecto al trabajo en los neutrinos. El website de Dr. Meyl está en http://www.k-meyl.de y si usted lo accede vía Google, una traducción áspera en inglés está disponible.


Nikola Tesla.   Tesla realizó un experimento en que él aplicó el alto-voltaje la corriente alterna de alta frecuencia a un par de platos de metal paralelos. Él encontró que el ‘' espacial entre los platos se volvió lo como que él describió “transistorizado” exhibiendo los atributos de masa, iner cia y velocidad adquirida. Es decir, el área transformó en un estado contra que un empujón mecánico podría ejercerse. Esto implicó que, usando esta técnica, debe ser posible producir un paseo de la nave espacial en cualquier parte en el espacio, si el mecanismo por empujar contra el ‘el espacio de ' transistorizado podría determinarse. Los experimentos extensos convencieron Tesla que podrían usarse las olas electromagnéticas poderosas para empujar contra (y tira contra) lo que parece ser ‘' espacial vacío. El principio del paseo es basado en el Vestíbulo-efecto usado en el semiconductor los sensores magnéticos, y se llama la magneto hidrodinámico MHD el efecto. Esto podría ilustrarse así:


Aquí, una caja se construye con dos metal chapa formando lados op uestos y dos tenencia de los platos aislante ellos en la posición y rodeando una área de ‘' espacial. De alta frecuencia, alto-voltaje la corriente alterna se aplica a los platos de metal y esto crea un campo eléctrico “E” actuando entre los platos como mostrado en el negro. Un campo magnético “B” se genera por el campo eléctrico. Los actos del campo magnéticos a los ángulos rectos al campo eléctrico, como mostrado en el azul. Estos dos campos producen un empujón de la propulsión “F” mostrado en rojo en el diagrama. Esta fuerza de la propulsión no se produce arrojando cualquier materia fuera de la caja; en cambio, se produce por una reacción contra el ‘que' transistorizados condicionan de espacio-tiempo causado el pulsando electromagnético de alta frecuenci a de ese área de espacio. Esto es enormemente más eficaz que un artefacto del motor de reacción. El empujón aumenta con el cuarto poder de la frecuencia, para que si usted dobla la frecuencia, el efecto es dieciséis veces mayor.

Para poner esto en la perspectiva, considere al ser de fuerza aplicado contra la gravedad alzar un objeto en el aire. La fuerza que tira el objeto hacia abajo es la gravedad y su fuerza se da por:

La fuerza gravitatoria:

F = g x M x m / r2

Donde
G es la constante gravitatoria (6.672 x 10-8 s-2 de g-1 de cm3)
M es la masa del primer cuerpo
m es la masa del segundo cuerpo y
r es la distancia entre los dos centros de masa

La fuerza del levantamiento se da po r:

Lorentz Forcé: la Fuerza en un objeto = la fuerza Eléctrica + la fuerza Magnética

F = q x E + q x v x B

Donde
q es el cargo en el objeto,
B es el campo magnético,
v es la velocidad del objeto y
E es el campo eléctrico

¿Cómo estas fuerzas comparan? Bien, la fuerza electromagnética es más fuerte que la fuerza gravitatoria por un factor de aproximadamente 2,200,000,000,000,000,000,000,000,000,000,000,000,000 veces. Ese número (2.2 x 1039) es demasiado grande para alguien realmente visualizar, así que permítame ponerlo otra manera.

Si la cantidad de energía alzaba un objeto mecánicamente una distancia de uno centésima de una pulgada (un cuarto de un milímetro) fuera de la tierra, se usó como una fuerza del levantamiento electromagnética, entonces esa cantidad de energía alzaría el objeto más de 3,472,222,000,000,000,000,000,000 millas fuera de la tierra, o en las unidades métricas, más de 5,588,001,700,000,000,000,000,000 kilómetros fuera de la tierra. Este tipo de paseo es un tipo completamente diferente de animal. Este tipo de Vestíbulo-efecto de paseo si usó en una nave espacial exigiría a sólo una cantidad muy pequeña de poder de la entrada manejar la nave a las grandes velocidades y encima de las grandes distancias.

Como el dispositivo mostrado sobre opera directamente en el campo del espacio-tiempo que penetra toda la materia, allí parecería no ser ninguna razón por qué no debe usarse para manejar un vehículo convencional posicionándolo en una posición horizontal en lugar de la posición vertical mostrada en el diagrama. El funcionamiento del acelerador pod ría estar por el ajuste muy ligero a la frecuencia de los pulsos del CA aplicada a los platos de metal. Sin embargo, Bill Lyne indica ese movimiento horizontal se logra bien produciendo Tesla muy el calzón, alto-voltaje que CC de alta frecuencia pulsa al frente del vehículo mientras generando el mismo alto-voltaje al mismo tiempo el CA de alta frecuencia ondea a la parte de atrás del vehículo. Se dice que este estilo de paseo tira el vehículo a lo largo de en lugar del empujón él a lo largo de.

La Teoría del Campo Unificada está buscándose por científicos que quieren proponer una teoría que abarca la fuerza de gravedad con la fuerza electromagnética. En mi opinión, ellos tendrían más oportunidad de éxito intentando encontrar una aguja en una niara que no contiene una aguja desde que cuando la niara entera se ha desmontado; nunca se pone claro eso había una aguja en él. En mi opinión, no hay ninguna tal cosa como un “la fuerza de gravedad”, no hay ninguna tal cosa de hecho, como la gravedad. ¿Encuentre que duro creer? Bien, permítame explicar.

Si al estar de pie, usted sostiene un objeto un nivel de cintura y le permitió ir, él “se cae” y aterrizan sus pies casi. Sí convenido, y todavía yo sugiero que no hay ninguna tal cosa como la gravedad. Si usted suspende un péndulo cerca de una montaña, el péndulo no cuelga verticalmente pero movimientos ligeramente hacia la montaña. Se dice que esto es porque la montaña atrae el péndulo. El Jefe afligido, pero eso apenas no es verdad - la montaña no atrae el péndulo. La Luna órbita alrededor de la Tierra que requiere un inwards de aceleración continuos hacia la Tierra y se dice que esto es causado por la atracción de gravedad que reúne los dos cuerpos de materia. Bien, sí la Luna gira la Tierra pero no debido a “la fuerza de gravedad”.

La razón por qué “la fuerza de gravedad” es tan diminuto comparado al electromagnetismo es porque no hay tal fuerza en absoluto. De hecho, sí todos los fenómenos observados que se supone que es gravitatorio, exista exactamente como visto, pero yo sugiero que no hay ninguna tal cosa como “la fuerza de gravedad” y la Teoría del Campo Unificada no se necesita. Permítame explicar:

El campo de Energía de Cero-punto existe por todas partes en el universo y fluye igualmente en cada dirección. Actúa como un flujo de miles de las partículas de tiempos más diminuto que los electrones, y para que, fluye a través de la materia. No importa puede escudar completamente del flujo de este campo de energía. Pero, un porcentaje diminuto del flujo pasa par a chocar con los electrones, átomos y moléculas de materia como los movimientos de flujo de energía a través de la materia. El más grande el pedazo corto y grueso de materia, el más del flujo de energía choca con él. Las colisiones convierten la energía en masa adicional que es por qué nuestro Sol no es la masa perdedora tan rápidamente como la teoría prediría. La situación está así:


La fuerza del campo de Energía de Cero-punto está ligeramente reducida habiendo atravesado (y actuó recíprocamente con) la masa grande de la Tierra. Esto reducido la fuerza en indicó en el diagrama por lasflechas zarcas. El campo de Energía de Cero-punto entrante no está reducido en la fuerza de cualquier manerasignificante como las moléculas en la atmósfera no es casi h erméticamente como condensado como aquéllos en la materia que constituye la propia Tierra. El desequilibrio de estas dos causas de los empujones un empujón neto hacia la superficie de la Tierra.

Para la claridad, el diagrama muestra sólo el campo que act úa en una dirección, mientras en la realidad, la misma situación aplica en cada posible dirección alrededor del planeta. Cuando usted permitió un objeto ir y mueve hacia la superficie del planeta, no está tirándose abajo por “la fuerza de gravedad”, pero e n cambio, el empujón descendente del campo de Energía de Cero-punto es mayor que el empujón ascendente del campo de Energía de Cero-punto que ha atravesado el planeta simplemente. El objeto mueve “hacia abajo” porque el empujón de anterior es mayor que el empujón de debajo de.

Exactamente la misma cosa aplica para causar el efecto que una montaña parece llevar puesto un péndulo. En la realidad, la montaña no tiene el efecto en el péndulo, aparte quizás de una influencia electrostática menor. El efecto principal se causa por el flujo del campo de Energía de Cero-punto:


Aquí la montaña muy aproximadamente arrastrado reduce el empujón del campo de Energía de Cero-punto que lo atraviesa, debido a su interacción con la materia con que choca en su viaje a través de la montaña. El empujón del campo de Energía de Cero-punto en el lado del péndulo no se disminuye, hay un empujón neto así que hacia la montaña y eso hace el péndulo entrar la dirección de la montaña. El efecto no es muy grande, para que el péndulo no mueve mucho fuera del vertical como el empujón descendente hacia la superficie del planeta es bastante marcado, para que el péndulo necesita estar muy cercano la montaña para este efecto a ser observado.

Esto también puede verse en el Efecto de Casi mir dónde dos metal non-magnético chapa que no está llevando un cargo electrostático se suspende mismo cerca de nosotros. Los platos no cuelgan directamente pero mueven hacia nosotros. Éste es el mismo efecto como se causa por una montaña cerca de un péndu lo estacionario, o plomo-línea. Cada plato protege fuera un poco del campo de Energía de Cero-punto que atraviesa ambos platos directamente, para que el segundo plato consiga menos de un empujón ligeramente:


El resultado es eso entre los platos, la fuerza horizontal que los empuja está desequilibrada. Cuelguesimplemente un plato a y la Energía del Cero-punto horizontal (“ZPE”) fuerzas que vienen exactamente delderecho el equilibrio el ZPE fuerzan viniendo de la izquierda, y el plato cuelga verti calmente debajo de su puntode suspensión con el cordón de apoyo (mostrado en rojo en el diagrama sobre) cuelga verticalmente. Pero condos platos como mostrados, el empujón de la izquierda está muy ligeramente reducido como él atraviesa el plato de metal de mano izquierdo. Esto significa que que hay un empujón menor de salió para corregir en elplato de la mano derecha. Esto causa el plato para mover muy ligeramente a la izquierda, hasta que el tirónhorizontal causara por el cordón rojo que no es vertical, sólo equilibrios la diferencia en el ZPE empuja en ese plato. Así que, el plato de la mano derecha mueve ligeramente a la izquierda.

La misma cosa pasa con el plato de la mano izquierdo. El ZPE empujó viniendo del derecho está ligeramente reducido como él atraviesa la mano derecha chape, y el plato de la mano izquierdo mueve ligeramente al derecho hasta el tirón anguloso de su cordón apoyando equilibra el empujón neto en ese plato. El efecto global es que el hueco al punto “A” en el diagrama es muy ligeramente más grande que el hueco al punto “B”, aunque la cantidad no es casi tan grande como sugerida por el diagrama que se ha exagerado para mostrar el efecto claramente deliberadamente. Hay nada complicado sobre esto, es simplemente sentido común simple. Recuerde que el tirón del cordón de apoyo “C” es el equivalente exacto de una fuerza vertical “D” junto con una fuerza horizontal “E”. Aquí, la fuerza vertical "D" exactamente los fósforos el peso del plato, y la fuerza horizontal "E" exactamente los fósforos los ZPE desequilibrados fuerzan (si ellos no emparejaran exactamente, entonces el plato movería hasta que ellos hicieran). El extenso fuera del vertical que el plato mueve, el mayor la fuerza horizontal resultante causada por el tirón del cordón de apoyo.

Tesla expresó esto de una manera muy ligeramente diferente en su Teoría Dinámica de Gravedad (1897) qué estados que todos los cuerpos emiten microondas cuyas el voltaje y frecuencia son determinadas por sus volúmenes eléctricos y movimiento del pariente. Él midió la radiación del microonda de la tierra como ser sólo unos centímetros en la longitud de onda. Él dijo que la frecuencia y voltaje fueron influenciados por la velocidad y masa de la tierra, y que su “gravitatorio” la interacción con otros cuerpo s, como el sol, era determinada por la interacción de los microondas entre los dos cuerpos.

Si usted encuentra el concepto de producir una fuerza tendencia a través de empujar contra el continuo del espacio-tiempo para ser difícil aceptar, entonces quizá s usted debe considerar la Patente americana concedida a Boris Volfson 1 el 2005 de noviembre. La cosa importante sobre esta patente (qué se empolla lleno de palabras largas) no es si o no presenta un mecanismo realista para un paseo espacial práctico, per o el hecho que la Oficina Patente americana en el año 2005 concedió la patente después de lo que probablemente tuvo la consideración del cuidado. Con eso en la vista, es escasamente posible considerar Tesla para haber estado totalmente desconcertados cuand o él diseñó (y construyó) su “la máquina del vuelo eléctrica” qué operó tirando en el campo del espacio-tiempo.

Tesla usó el voltaje alto a las frecuencias del gigahertz (GHz) por su sistema de la electro-propulsión. La propulsión de un vehículo impulsad a por un paseo de Tesla está por el uso de un generador del CA adicional en la parte de atrás (qué atiesa el espacio -el continuo de tiempo detrás del vehículo) y un CC ‘cepillan el generador de' (el cargo positivo) al frente (qué debilita el continuo de l espacio-tiempo delante, mientras causando el vehículo a ser tirado adelante).

Tesla era muy astuto. Él dedujo ese ‘que' espacial vacío contuvo realmente:
  1. Portadores independientes que penetran todo el espacio y toda la materia y de que toda la ma teria es hecho. Éstos llevan velocidad adquirida, el magnetismo, electricidad o la fuerza electromagnética, y puede manipularse artificialmente o por la naturaleza.

  2. ‘los Rayos Solares Primarios' (la luz de las estrellas) qué viaja a la velocidad de lu z, mientras teniendo las frecuencias lejos los Rayos X anteriores, gamma y radiación de UV.

  3. ‘los Rayos Cósmicos', las partículas en espacio propulsado por los Rayos Solares Primarios.

  4. Los Rayos X, rayos Gamma y UV olas electromagnéticas todos de l os cuales viajan a la velocidad de luz.

  5. Olas electromagnéticas visibles e Infra-rojas ordinarias que viajan a la velocidad de luz.

  6. Variando fuerza electrostática de potencial enorme rápidamente, emanando de la tierra y otros cuerpos gravitatorios en el espacio.
Cuando nosotros asimos la naturaleza real del universo, se pone claro que nosotros tenemos un rango muy más grande de oportunidades por producir la energía utilizable en las cantidades grandes y al costo mínimo.

Puede encontrarse la información adicional en el EE.UU. de Boris Volfson Patente 6,960,975 del 2005 de noviembre “Vehículo Espacial Propulsado por la Presión de Estado del Vacío Inflacionario” qué se reproduce en el Apéndice.

Si usted encuentra el pensamiento de generar un campo gravitatorio, difícil para venir a las condiciones con, entonces considere el trabajo de Henry Wallace que estaba hace aproximadamente 25 años un ingeniero en el General Eléctrico, y quién desarrolló algunas invenciones increíbles que relacionan a las fís icas subyacentes del campo gravitatorio. Las pocas personas han oído hablar de él o su trabajo. Wallace descubrió que un campo de fuerza, similar o relacionado al campo gravitatorio, resultados de la interacción de relativamente masas mudanza. El Él construyó máquinas que demostraron que este campo pudiera generarse hilando masas del que tiene un número impar elemental material del nucleones -- el decir del es un núcleo que tiene un valor medio-íntegro múltiple de h-barra, el quantum de velocidad adquirida an gular. Wallace usó bismuto o material de cobre para sus cuerpos rodando y "kinnemassic" el concentradores del campo.

Aparte de los inmensos beneficios a humanidad que podría ser el resultado de un entender bueno de la naturaleza física de gravedad, y otr as fuerzas de principio, las invenciones de Wallace podrían tener el valor práctico enorme oponiéndose a la gravedad o convirtiendo los campos de fuerza gravitatorios en la energía por hacer el trabajo útil. ¿Así, por qué nadie ha oído hablar de él? Uno po dría pensar que el descubridor de conocimiento importante como esto se anunciaría como un gran científico y se nombraría para los premios de la dinamita. ¿Podría ser que su invención no trabaja? Cualquiera puede conseguir las patentes. Estúdielos --Wallace -- General Eléctrico -- detalló descripciones de funcionamientos -- los dimensiones de efectos -- los dibujos y modelos -- es auténtico. Si usted es hábil con las herramientas, entonces usted puede construírselo incluso. Funciona.

Henry se concedió dos patentes en este campo: la Patente 3,626,605 americana -- "el Método y Aparato por Generar un Campo de Fuerza Gravitatorio Secundario", Dic 14, 1971 y Patente 3,626,606 americana -- "el Método y Aparato por Generar un Campo de Fuerza Dinámico", Dic 14, 1971. Él también se concedió la Patente 3,823,570 americana -- “la Bomba de Calor" (basado en la tecnología similar a las dos invenciones anteriores), el 16 de julio de 1973.

Dr Peter Lindemann dio una conferencia en la conferencia TeslaTech que es muy informativa y que yo recomendaría muy. Está disponible en DVD ici bajo el título de "la Energía Radiante de Tesla". Él hace varios puntos importantes, algunos de los cuales son repetidos aquí.

Tendemos a pensar en la batalla por la electricidad industrial para haber estado entre sistema de corriente continua de Thomas Edison y sistema de corriente alterna de Tesla, con la ganancia de Tesla. Lamentablemente, mientras verdadero, que no es la historia llena como Tesla hecho circular de la corriente alterna a sistemas más poderosos, y Tesla perdido en aquellos sistemas, abandonándonos hoy, con un realizable, pero mucho sistema inferior. Tenemos que ver el cuadro total claramente. James Clerk Maxwell produjo sus ecuaciones famosas, relacionando la electricidad y el magnetismo (que son realmente dos caras de una entidad sola llamada "el electromagnetismo"). Posteriormente, H.A. El Lorentz dañó aquellas ecuaciones, tirando por la ventana las partes que mostraron que la energía libre estaba disponible para el uso si supiéramos tener acceso a ello.

Nuestra posición de día presente ha crecido donde, mientras realizamos que "la gravedad" es 1039 tiempos menos poderosos que el electromagnetismo, vemos "electricidad estática" como una cosa débil e inútil que tiene que ser evitada. La realidad es completamente diferente cuando Tesla indica y se manifiesta. El Tesla describe la energía "estática" "y radiante" que como es una fuerza que parece no tener ningunos límites últimos en absoluto. Es decir es capaz de proporcionar el poder ilimitado. Nuestro conocimiento de este poder es tan inadecuado que creamos que el poder sólo puede fluir en un recorrido que es un cerrar-lazo y el flujo de poder tiene que ser una corriente de electrones. Este no es el más definitivamente el caso

La energía radiante más poderosa fluye como una onda sonora eléctricamente cargada que pasa por el aire incomprensible y que puede ser alimentado abajo un alambre solo sin la dificultad mínima. De hecho, usted puede saltar hasta aquel un alambre y usar la tierra en cambio, transmitiendo el poder con lo que parece no ser ningunos alambres en absoluto. La competición actual, final y más importante estaba entre electricidad de cerrar-lazo y transmisión de poder sola de alambre, y aquella competición era el que que Tesla perdió.

La naturaleza de esta energía radiante es tan diferente a lo que pensamos como electricidad convencional que es perfectamente posible a la luz de una bombilla de incandescencia celebrada en una mano, mientras agarra un solo cable en la otra mano. Cuando haga esto, no hay ninguna sensación alguna y no se siente en absoluto. Videos sobre este suibject están aquí y aquí en este momento. Un excelente conjunto de videos de enseñanza están aquí.

En su conferencia, doctor Lindemann comenta que a su entendimiento del sujeto le ha ayudado bastante el libro "The Inventions, Researches and Writings of Nikola Tesla" y el libro "The Secrets of Cold War Technology - HAARP and Beyond" que describe un poco del trabajo temprano hecho por Tesla. Él también elogia el libro "el Vocabulario de Tesla para Maniquís" que es una broma en su parte cuando no hay ningún tal libro a pesar de su aparición mostrar algunas citas de ello en su conferencia de DVD.

Un rasgo de la energía radiante que se hace clara de la descripción de Tesla de ello, es que los efectos más útiles que pueden ser ganados de ello, principio en una frecuencia de pulso de corriente continua de 1 MHz que es mucho más alto que el uso de experimentadores hoy. Él acentúa que realmente no sabemos la naturaleza exacta de la electricidad y que todo nuestro día presente midiendo instrumentos está basado en la teoría de electrones y tan sólo no mide la energía radiante. En un camino, un poco parece a la diferencia entre de la mañana la radio y de la radio. Tanto son absolutamente válidos como trabajan bien, pero un de la mañana la radio no recibirá UN de la señal de radio y UN de la radio no recibirá un de la mañana señal de radio. Lamentablemente, la energía radiante es mucho más poderosa que la electricidad convencional y no es peligroso como la electricidad es. Debería ser notado que la patente muy detallada de Hermann Plauston - US 1,540,998 está en métodos de capturar y usar esta energía radiante, y él describe unos sistemas que produce una salida neta de 100 kilovatios que como son "un pequeño" sistema. No sé sobre usted, pero yo me conformaría con un sistema que produjo menos del 10 % de aquella salida de combustible menos.

La mejor información en la energía radiante viene de la escritura de Tesla y doctor Lindemann llama la atención hacia una de las patentes de Tesla US 685,957 que explican como esta energía radiante puede ser capturada y usada. El Tesla también usó un diseño de motor que es eficaz con este tipo de la energía. El motor tiene dos cuerdas, el primer alimentado directamente y el segundo que recibe un 90 grado retrasó el pulso por un condensador.

Una cosa que Tesla indica consiste en que hay un medio gaseoso incomprensible que llena el universo y que es formado de partículas que son mucho más pequeñas que átomos de hidrógeno. El Mendeleev quién construyó la mesa de elementos indica completamente claramente que deberían haber dos elementos gaseosos que son ligeros que el hidrógeno, pero él no los puso en su mesa porque él no sabía cuales ellos son.

Los comentarios por Joseph H. Provea comida más tarde en este capítulo incluyen la declaración que la gravedad es la radiación electromagnética de una frecuencia sólo abajo aquel de infra rojo. El extracto del trabajo de Karl Schappeller, también más tarde en este capítulo, declara exactamente la misma cosa y la misma frecuencia. Los extractos del libro de Joseph Newman, también más tarde en este capítulo, indican el efecto de la vuelta de electrones en atracción y repulsión. El documento Cotterell.pdf es un papel en la gravedad por Maurice Cotterell muy capaz, la parte de que es cotizada aquí:

Como Gravedad Funciona


“Como Gravedad Funciona” explica como Electricidad y Magnetismo trabajan juntos para producir la fuerza de Gravedad y en hacer así, ellos revelan la ciencia subyacente detrás de la ecuación de Newton que él trató en vano de destapar, a saber, la razón por qué la Gravedad es proporcional a las masas de dos objetos de atracción, por qué se pone más débil en la proporción al cuadrado de la distancia entre ellos, y la naturaleza “de la Constante Gravitacional” que sigue dejando perplejos a investigadores hasta este día. Esto explica por qué todos los objetos aceleran a la Tierra en 32 pies por segundo cada segundo. Esto explica por qué el átomo consiste de ocho cáscaras orbitales y por qué aquellas cáscaras se llenan de electrones en el camino que ellos hacen. Esto explica como el magnetismo permanente trabaja en el nivel atómico, la naturaleza de la llamada ‘Materia Oscura’, la razón por qué las galaxias espirales son la espiral, por qué el centro de la Tierra se hierve caliente y como el campo magnético de la Tierra es generado.

Los científicos no pueden entender por qué los protones positivos en el centro de átomos simplemente no saltan aparte – sus gastos positivos que repelen el uno al otro. En 1935, un investigador llamó Yukawa sugerido que otra sustancia o partícula deben existir para 'pegar' los protones en el núcleo juntos - una especie 'de velcro' atómico. Pero un objetante a Yukawa indicó que si en efecto que eran el caso, entonces tendría que haber dos clases del velcro - un lado aterciopelado y un lado de gancho (tan hablar). Pero otro investigador indicó que los protones cubiertos en el lado aterciopelado no se atendrían a otros protones cubiertos en el lado aterciopelado, y que los protones cubiertos en el lado de gancho no se atendrían a otros protones cubiertos del lado de gancho. De este modo, otro investigador indicó que para tal esquema de trabajar, tendrían que haber tres tipos de cada uno de los tres tipos. Así, el campo loco de la Física de Partícula nació. En las décadas que siguió, concedieron a Físicos de Partícula mil millones de dólares para averiguar lo que hace el átomo estable. Desde entonces, ellos han estado buscando más de 300 partículas subatómicas imaginarias. El Conciso (Oxford) comentarios de Diccionario de Ciencia:
“… la teoría complicada entera es … circunstancial ninguna de las partículas más pequeñas ha sido identificada alguna vez en experimentos … la teoría no reclama para haber sido verificado”
.

Cotterell muestra que ninguna de las partículas realmente existe, y lo que es más importante que ninguno es necesario. Para explicar por qué el átomo no salta aparte, él vuelve a la tierra firme y a los años 1930 promoviendo el trabajo de Ernest Rutherford y James Chadwick y muestra que por simplemente cambiando la forma percibida del electrón y neutrón, el mecanismo gravitacional es expuesto, justificando los misterios del átomo y muchos de los misterios del cosmos.

Sumaria Parte 1:


(A) Un electrón en forma de rollo (mostrado en negro) hace el átomo de hidrógeno dinámico [se animan]. La cantidad del campo eléctrico helicoidalmente polarizado forzado de los postes del protón es el máximo cuando el electrón es horizontal, es decir después de 180 o 360 grados de viajes orbitales. Mostrado encima dejado es la vista de plan de un átomo de hidrógeno. Las rebanadas de electrones horizontales por el campo eléctrico (sombreó rosado). Se induce un campo magnético en el rollo que empuja contra el campo eléctrico, haciéndolo caerse en esto es el propio eje (como las láminas contrarias de un molino de viento) cuando esto está en órbita el protón positivo.


El electrón parecido a un rollo orbital sorbe la energía del protón que hace el protón comprimir, liberar el calor y chulo rápidamente


Una vez que el imán de electrones que gira pasa la posición vertical, el protón frío súper chupa en el calor ambiental y se amplía rápidamente; la compresión y la extensión del protón causan cambios cíclicos de la capacitancia [campo eléctrico] proporcional al área superficial entre las partículas.


(iii y vii) Los finales del imán de electrones irradian cantidades máximas de la energía magnética helicoidalmente polarizada después de 90 grados y 270 grados de viajes orbitales [cuando vertical]. De ahí la radiación magnética y magnética es desplazada por 90 grados y el electromagnético (EM) la radiación del sector del norte es desplazada en la fase por 180 grados de aquel del sector del sur.


(B) (i) La vista ortodoxa de un átomo de helio (conteniendo dos neutrones) impide un entendimiento de la gravedad - cada electrón es [muertos] pasivos y los neutrones esféricamente formados dan el átomo inestable. Además, el electrón es mostrado como una partícula 'puramente eléctrica' cuando de hecho es eléctrico para sólo la mitad el tiempo, y magnético para la mitad del tiempo. El electrón es una partícula 'electromagnética'.


(ii) Esta nueva vista del átomo de helio acomoda un mecanismo gravitacional - los electrones en forma de rollo traen el átomo a la vida y los neutrones en forma de punto hacen el átomo (los contenido del viejo neutrón y el neutrón clavado siendo idéntico). Apoyar pruebas: 31/3/08 los investigadores del Instituto de Hohn-Meitner en Berlín anunciaron que “los neutrones se comportan como agujas de brújula” – Science Daily.


(C) El hidrógeno gira axialmente y autónomamente y entonces esto irradia la energía Electromagnética helicoidalmente polarizada en el espacio [Apoyar pruebas: ‘el hidrógeno irradia la energía electromagnética helicoidalmente polarizada’ www.sciencenews.org].


El helio [el átomo único eléctricamente geométricamente simétrico para contener neutrones clavados] también gira axialmente y autónomamente y de ahí, igualmente irradia la energía electromagnética helicoidalmente polarizada. En el espacio libre, el hidrógeno y el helio son máquinas motrices en el mecanismo gravitacional. Otros átomos no pueden irradiar autónomamente la energía electromagnética helicoidalmente polarizada porque ellos no giran axialmente o autónomamente. Sin embargo, cuando la radiación electromagnética helicoidalmente polarizada de hidrógeno o helio bombardea átomos vecinos, esto hace que el núcleo de aquellos átomos gire en la misma dirección y, al mismo tiempo, hace que los electrones orbitales en una cascada de átomos sincronicen su vuelta. Como consiguiente, los momentos magnéticos de imanes de electrones orbitales en una cascada de átomos atraen el uno al otro. Este es la fuerza de Gravedad.


Sumaria Parte 2:


(2A y 2B) ‘El Efecto de Motor’; la radiación electromagnética helicoidalmente polarizada de los actos de átomo de hidrógeno sobre los gastos negativos del átomo vecino, causando el núcleo y la jaula de electrones girar axialmente y al mismo tiempo, sincroniza la vuelta de los electrones en ambos átomos [Apoyar pruebas: Nature 2009;458 (7238):610 DOI:10.1038.nature07871 (hélice de vuelta persistente)]. La masa del electrón es dos veces la del precio de neutrón negativo, de ahí la torsión en la jaula de electrones es dos veces esto en los gastos de neutrón negativos en el núcleo. Así, la jaula de electrones gira más rápido que el núcleo.


(2B) ‘El Efecto de Generador; los electrones orbitales en el átomo vecino ahora ‘generan’ radiación electromagnética helicoidalmente polarizada. El poder del 'generador atómico’ es proporcional a la velocidad diferencial entre el núcleo y la jaula de electrones y al número de electrones orbitales (masa atómica). La salida electromagnética es una función del número de electrones [masa atómica] (‘g’) y de la diferencia en la velocidad rotatoria entre el núcleo y la jaula de electrones (‘f’).


(2C) La radiación de gravedad del átomo de hidrógeno bombardea átomos vecinos que los sorben hacia la fuente de la radiación. [[Aquí, para facilitar explicación, la onda magnética (mostrado en azul) es mostrada irradiando del núcleo mientras que en la actualidad, esto irradia del electrón orbital].

(2D)El estilo de sacacorchos radiación electromagnética del átomo vecino ahora, igualmente, sorbe átomos cercanos hacia sí. Ambos átomos chupan en la misma dirección, así gravedad del Sol y el tirón Lunar en la misma dirección. [Para facilitar la explicación, las ondas eléctricas (mostrado en rojo) son mostradas irradiando de electrones orbitales].


(2E) Cuando la radiación de gravedad propaga y aleja del átomo, esto se disminuye en la fuerza de campaña [por metro cuadrado]. Ya que cada unidad de la distancia viajó, la energía irradiada diverge geométricamente. Este causa la energía irradiada de reducir por el cuadrado de la distancia viajada (“d2”). Los números dentro del cuadrado en el diagrama encima de espectáculo la fuerza de campaña de la energía electromagnética radiante en voltios por metro cuadrado. [Los cuadrados son usados aquí sólo para objetivos de ilustración cuando la onda que diverge es realmente cónicamente helicoidal como visto en la Figura 2F].

(2F) La frecuencia de la radiación electromagnética helicoidalmente polarizada de la Tierra permanece la constante. Sin embargo, como m de acercamientos M, la radiación electromagnética que se mueve en espiral acelera la rotación diferencial entre cada núcleo atómico y jaula de electrones de que m es hecho. Como consiguiente, la frecuencia atómica 'relativa' aumenta y de ahí la salida de 'el generador atómico’ aumentos, uniformemente aumentando la Fuerza electromagnética que atrae entre m y M de acuerdo con una escala cuadrada de la ley como el m beneficios a lo largo de la espiral electromagnética. m así atrae m con la ley cuadrada [d2] aceleración uniforme. En el diagrama a la derecha, m es mostrado moviéndose en espiral hacia M con la onda electromagnética inmóvil, pero en realidad, m acercamientos M en una línea recta como las espirales de onda a través m.

(2G) Tan la ecuación de Isaac Newton para la fuerza de gravedad; donde la fuerza es proporcional a las masas (m y M) de los dos cuerpos de atracción y la fuerza de la fuerza se disminuye inversamente con el cuadrado de la distancia entre ellos (d2).


G es la constante gravitacional de Newton 6.67428 x 10-11 N m2 kg-2 - la fuerza magnética alternadora instantánea entre cualquier dos imán de electrones en átomos vecinos.


Maurice Cotterell da una explicación más avanzada y a fondo de este proceso en su último libro “FutureScience” en que la introducción dice:

Los 12 grandes misterios de Física
Usted puede ser perdonado para creer que Isaac Newton descubrió la fuerza que hace manzanas caerse a la tierra, pero él no hizo. Él simplemente dio la fuerza (F) un nombre ("Gravedad") y notó que la fuerza de la fuerza, independientemente de podría ser, depende del tamaño de la Tierra (misa M2). Él también entendió esto la fuerza de fuerza en la manzana depende de a que distancia la manzana es de la Tierra en primer lugar y él no notó, como Galileo antes de él, que cuando una manzana se cae esto se apresura y viaja más rápido y más rápido hasta que esto golpee la tierra.

Al principio, Newton pone abajo la relación entre la fuerza y las masas en una taquigrafía camino (una fórmula) refrán que F (la fuerza de la fuerza) podría ser encontrado multiplicándose m1 por M2 y luego dividiendo el resultado por el cuadrado de la distancia entre ellos (d2). Había sólo un problema: cada vez él hizo el cálculo que él terminó con la respuesta incorrecta. Él finalmente descubrió que el único modo de conseguir la respuesta derecha era multiplicar la respuesta incorrecta por ‘los 667 billionths’. Él no sabía de donde esta cantidad diminuta de la fuerza vino, pero justo como él había hecho con la Gravedad, él dio al número misterioso un nombre – “la Constante Gravitacional” G. Este hizo su fórmula F = G x m1 x M2 / d2. Es difícil creer que desde entonces, es decir durante más de 350 años, de todos modos nadie entiende lo que la gravedad es o lo que lo causa o por qué tenemos que multiplicar la respuesta incorrecta por G para conseguir el derecho. Hasta este día, nadie entiende lo que G es o aún donde esto viene. Esto es que sofisticado somos. Nadie entiende por qué los objetos se caen a la tierra.

El segundo problema más embarazoso para la Ciencia moderna es que nadie entiende por qué los gastos positivos en medio de átomos simplemente no saltan sólo aparte que es lo que usted esperaría, dado que positivo repele positivo. Para vencer la contradicción, los físicos decidieron que los gastos positivos deben ser juntos pegados de algún modo y tan, durante los 75 años pasados que ellos han estado buscando para 'el pegamento' o más exactamente, más de 300 tipos del pegamento – pero aún no han encontrado ninguno.

También, nadie entiende (dado que positivo atrae negativo), por qué los electrones negativos orbitales de átomos no se hacen simplemente sorbidos en los trozos positivos en medio del átomo. Ellos sólo ‘no pueden entenderlo’.

Cuando usted coloca un imán en la puerta de un refrigerador, usted probablemente imagina que los científicos entienden como un imán realmente trabaja, pero ellos no hacen. Por lo que a ellos se refiere, parece trabajar por la magia entonces ellos le dieron el imán de nombre.

Encienda la luz y usted sin duda lo toma para concedido que la gente que suministra la electricidad entiende como esto trabaja, pero ellos no hacen. Los físicos están bastante seguros que una corriente eléctrica es simplemente el movimiento de gastos negativos atómicos a lo largo de un alambre. El problema es que nadie entiende por qué, siempre que unos flujos corrientes, un campo magnético aparezca alrededor del alambre.

Cuando ellos miran hacia el cielo por la noche, los astrofísicos no pueden entender lo que hace el racimo de estrellas juntos en galaxias, porque sus cálculos contradicen lo que sus ojos pueden ver. Para vencer este, ellos dicen que deben haber otras fuentes de la gravedad ahí, como planetas y polvo que no puede ser visto porque es oscuro. Entonces ellos llamaron sus planetas de fantasía ‘materia oscura’, al menos por el momento, hasta que ellos puedan entender por qué sus cálculos no tienen sentido. Tampoco ellos pueden entender por qué las estrellas se mueven en espiral en galaxias, pero ellos se agarran a la esperanza que cuando (o si) ellos entienden como la gravedad realmente trabaja, que la razón de la doble espiral de la formación de galaxia se hará clara.

El "FutureScience" explica de un modo simple, como Electricidad y Magnetismo trabajan en el nivel atómico, y como ellos trabajan juntos para producir la fuerza de Gravedad y haciéndolo así, revelar la ciencia subyacente detrás de la ecuación de Newton – la ciencia subyacente que él trató en vano de destapar – la razón por qué la Gravedad es proporcional a las masas de los dos objetos de atracción, por qué se pone más débil en la proporción al cuadrado de la distancia entre ellos, y la naturaleza de la 'Constante Gravitacional misteriosa’ que sigue dejando perplejos a investigadores hasta este día. Esto explica por qué todos los objetos aceleran a la Tierra en 32 pies por segundo cada segundo. Esto explica por qué el átomo consiste de 8 cáscaras orbitales y por qué las cáscaras llenan de electrones el camino que ellos hacen. Esto explica la naturaleza de la llamada ‘materia oscura’, la razón por qué las galaxias espirales son la espiral, por qué el centro de la Tierra se hierve caliente, como el campo magnético de la Tierra es generado, como generar ondas de gravedad, como las ondas de gravedad pueden ser usadas para producir cantidades ilimitadas de la energía libre, como generar ondas de antigravedad, como las ondas de antigravedad pueden ser usadas para desacoplar bonos de hidrógeno en el echar agua, separando el hidrógeno del oxígeno y proporcionando provisiones ilimitadas de hidrógeno libre para abastecer de combustible coches impulsados por hidrógeno, y como la radiación de antigravedad puede ser usada para causar la desintegración de materia en el echar agua y tejido vivo (phasor tecnología de armas).

El libro continúa a explicar la causa del ciclo de Mancha solar y como el Sol afecta la vida en la Tierra: la causa de recalentamiento global y refrigeración global, como el Sol de hilado de 289 días regula la fertilidad en hembras, como la radiación del Sol causa 12 tipos de mutaciones genéticas que causan 12 tipos de la personalidad (astrología de signo de sol), como las manchas solares causan la esquizofrenia, como el Sol controla biorritmos y nuestro comportamiento cotidiano, como el Sol causa ciclos de catástrofe y la subida y caída de civilizaciones, y como los teléfonos móviles y las líneas de energía causan el cáncer.

Como los descubrimientos fueron hechos
En 1935, en una tentativa de explicar por qué los protones en el centro de átomos no saltan simplemente aparte, un investigador llamó Yukawa sugerido que otra sustancia o partícula deben existir para 'pegar' los protones en el núcleo juntos - una especie 'de velcro' atómico. Pero un objetante a Yukawa indicó que si en efecto que eran el caso, entonces tendría que haber dos clases del velcro - un lado aterciopelado y un lado de gancho (tan hablar). Pero otro investigador indicó que los protones cubiertos en el lado aterciopelado no se atendrían a otros protones cubiertos en el lado aterciopelado, y que los protones cubiertos en el lado de gancho no se atendrían a otros protones cubiertos del lado de gancho. De este modo, otro investigador indicó que para tal esquema de trabajar, tendrían que haber tres tipos de cada uno de los tres tipos. Así, el campo loco de la Física de Partícula nació. En las décadas que siguió, concedieron a Físicos de Partícula mil millones de dólares para averiguar lo que hace el átomo estable. Desde entonces, ellos han estado buscando más de 300 partículas subatómicas imaginarias. El Conciso (Oxford) comentarios de Diccionario de Ciencia:
“… la teoría complicada entera es … circunstancial ninguna de las partículas más pequeñas ha sido identificada alguna vez en experimentos … la teoría no reclama para haber sido verificado”.

“FutureScience” los espectáculos que ninguna de las partículas realmente existe y, lo que es más importante que ninguno es necesario. Para explicar por qué el átomo no salta aparte, el Autor vuelve a la tierra firme y a los años 1930 promoviendo el trabajo de Ernest Rutherford y James Chadwick y muestra que por simplemente cambiando la forma percibida del electrón y el neutrón, el mecanismo gravitacional es expuesto, justificando los misterios del átomo y muchos de los misterios del cosmos. El libro es apuntado al lector general sin el conocimiento previo de la Ciencia y esto usa muchas ilustraciones para comunicar los conceptos simplemente y concisamente.

El sitio Web de Maurice Cotterell es www.mauricecotterell.com

Maurice también comenta sobre el reciente desarrollo de generador de fusión fría de Rossi como sigue:











John R. R. Searle.   Profesor John R.R. Searle de Bretaña desarrolló un sistema de la generación eléctrico basado en dos anillos de imanes que son entre si el pariente hilado a. Las orientaciones del imán nos oponen producir un campo de la salpicadura magnético.


Los imanes exteriores en el diagrama sobre es llamado “los rodillos”. Cuando se p onen tres anillos de rodillos uno dentro el otro, entonces el anillo exterior rueda de su propio acuerdo, sin cualquier ser de poder externoaplicado. Si se ponen los bobinas de la recogida alrededor del exterior, entonces la corriente eléctrica se genera con CA de infinidad. El método de imprimir el modelo magnético necesario en los rodillos y elestatores es un proceso difícil y caro.

Dr. Terry Moore ha construido recientemente que modelo de la repetición de esta tecnología de Searle y su video ejemplar está disponible en http://www.youtube.com/watch?v=bb3N1epMG7A. El dispositivo de Searle también demuestra un efecto del gravitad y John ha construido lo como que se describiría flojamente un “e l disco volante” usando esta tecnología. Si se aplica el voltaje alto al dispositivo que cuando está rodando, entonces una corona circundante desarrolla y muy bien se generan las fuerzas de los electro-gravitada ascendentes.


El Descubridor de Ola de Gravedad.   Se ha informado que Nikola Tesla hizo un dispositivo que le permitió oír los sonidos a las grandes distancias. Yo nunca he visto cualquier detalle de la circuitería usado por Tesla. Sin embargo, Dave Lawton ha producido semejante dispositivo, y él in forma que él pudiera oír conversaciones que toman lugar cuatro y un medio millas fuera de él. Interesantemente, los sonidos de esa distancia también eran los travelling a través de una pared de la piedra sólida algunos tres pies espeso. El circuito para este dispositivo se describe en este documento.

En mi opinión, el dispositivo no está recogiendo los signos audios de la manera de un micrófono convencional dónde las olas de la presión atmosférica vibran un transductor, mientras creando un signo eléctrico que se amplifica entonces. La cosa interesante es que es distintamente posible que algún otro mecanismo está entrando en la obra aquí. Esta opinión se apoya por el hecho que el circuito de Dave es una versión actualizada de un descubridor de gravedad-ola de monopolio. Dave acostumbró este dispositivo a grabar el “legítimo” del cometa del Shumaker-Leva que choca con Júpiter.

El circuito mostrado aquí es bastante convencional hablando electrónicamente, mientras comprendiendo de dos 741 amplificadores operacionales conectaron como un amplificador del dos-fase. El rasgo raro es donde una:


El ruido blanco se genera por el 5-voltio el diodo de Zener. El nivel de este compo nente del ruido blanco se controla por la 1.5 ohm mega resistencia inconstante más la 10K resistencia limitando fija. Mientras el rango deestos dos componentes es 10K a 1.501 Meg que la escena activa normalmente es muy alta y tan sólo una cantidad muy pequeña de ruido blanco se alimenta en la entrada del primer 741 op-amperio para modificar la entrada del micrófono.

El ajuste de esta inyección de ruido blanco es el mando principal de este circuito más raro, y se ha encontrado que cuando la escena simplem ente es correcta, el circuito tiene la percepción de un sistema de dirección público casi para ir inestable de la regeneración positiva. La figura de La unidade se parece:


La teoría de funcionamiento se puso adelante por Gregory Hodowanec por el Abril 1986 problema de la Radio -Revista de la Electrónica dónde él pone la teoría que la fuente de ruido en los dispositivos electrónicos se causa por las olas gravitatorias adelante y él sugiere que hay olas de gravedad de monopolio. Esto no opone las olas de gravedad por Einstein. Gregory ve estos gravedad del monopolio ondea como ser muy más fuerte que aquéllos sugeridos por Einstein, y por consig uiente, muy más fácil descubrir.

Él también sugiere que se hayan visto las olas de gravedad de monopolio dura nte muchos años y se han descrito como “1/f ruido” signos o “el ruido del parpadeo”. Estos signos también se han llamado la Radiación de Fondo de Microonda, supuestamente causó por el “el Grande-golpe” aunque esta causa se disputa por algunos.

Gregory el ve nuestro universo como un sistema finito, esférico, el cerrado, el decir del es un cuerpo negro. Las Monopolio gravedad olas propagan en Planck que cronometra para que sus efectos aparecen por todas partes casi simultáneamente. Puede impartirse la energ ía de ola de gravedad a los objetos ordinarios. Así que se sugiere que el hecho que un condensador electrolítico totalmente descargado puede desarrollar un cargo cuando desconectado de toda la circuitería, está abajo a la interacción del condensador con la s olas de gravedad de monopolio.

Gregory hace pensar en el circuito siguiente para las olas de gravedad de monopolio examinadoras: Pueden encontrarse detalles de esto y la teoría a RexResearch Dave ha tomado ese circuito y lo ha extendido dar la ganancia agregada más un alimento controlado de ruido blanco, sin confiar en las características de un condensador, substancialmente condensadores que son notoriamente inconstantes en las características precisas.


La unidad se opera volviéndose la ganancia simplemente hasta el circuito alcanza la mismo-oscilación, y retirándose muy ligeramente entonces la ganancia. La fuente del ruido blanca se ajusta entonces hasta la unidad está produciendo una calidad un poco haciendo eco de al sonido. El resultado es un dispositivo que tiene las características raras. La circuitería es tan simple y barata, que usted puede probarlo fácilmente para usted.


El Butch Lafonte Motor / el Generador.   Butch ha diseñado un Motor intrigante / el sistema del Generador basó en el equilibrio de fuerzas magnéticas y eléctricas. Este plan diestro opera según las declaraciones siguientes hechas por Butch:

1.   Si un imán se mueve fuera de un bobina hierro-quitado el corazón, genera un voltaje: El voltaje generó para cualquier imán dado y velocidad de movimiento, es directamente proporcional al número de giros de alambre que constituye el bobina.



2. Si un imán se mueve fuera de un bobina aire-quitado el corazón, también genera un voltaje. Sin embargo, la diferencia grande es que el voltaje es de la polaridad opuesta. En otros términos, las más y menos conexiones se cambalachean encima de:


De nuevo, los voltajes generaron para cualquier imán dado y velocidad de movimiento, es directamente proporcional al número de giros de alambre que constituye el bobina.

Así, si estos dos arreglos se unen juntos, ellos producen un sistema dónde los voltajes nos cancelan exactamente, con tal de que se ajustan los números de giros en cada bobina para producir los mismos voltajes exactamente. La atracción mecánica y fuerzas de repulsión también equilibran, para que el circuito puede acordarse no tener el efecto neto cuando el rotor se rueda:


Sigue entonces, que este arreglo de motor pudiera introducirse en un circuito existente sin afectar el funcionamiento de ese circuito. El arreglo se parecería:


Aquí, hay ningún neto eléctrico o magnético arrastre en el rotor como los imanes mueva fu era de los bobinas. La batería proporciona actual a la carga de la manera normal y el arreglo del rotor no tiene el efecto en elfuncionamiento del circuito. El embargo del pecado, cuando el rotor alcanza 100º o para que, el allá del más del bobinas del los, el interruptor del el de En / Fuera del abrirse del puede. Esto deja el rotor en una condicióndesequilibrada, con allí siendo una atracción entre un imán y el centro férrico de un bobina. No hay repulsión emparejando entre el otro imán y el centro aére o del otro bobina. Esto produce una fuerza rotatoria en el árboldel rotor, mientras guardándolo hilando y proporcionando poder mecánico útil que puede usarse para generarel poder adicional. Este poder mecánico extra es eficazmente libre, cuando el circui to original no es afectado por la inclusión del sistema del rotor.

El Para dar velocidad rotatoria alta él y la vida fiable larga, los En / Fuera del cambian del punto del un del práctico de la vista, el necesitaría ser un transistor de FET hace trampas el relacionado de cronometrando de electrónico un la posición del rotor.

No hay necesidad por el rotor tener sólo dos imanes. Sería más eficaz si tenía cuatro:



O Bueno, todavia, olho:



Y si usted va a tener ocho, hay ninguna necesidad de tener los corte-exteriors V-formados que simplemente crean la turbulencia al hilar, así que haga el rotor redondo:



Y el estator que apoya los fósforos de los bobinas el rotor:



La ferrita es un material bueno para los centros de los bobinas. Los estatores van cada lateral de los rotores y el agujero en el medio de los estatores es dar el despacho de aduanas para el árbol en que los rotores están montados:


Un sistema de este tipo necesita el cronometrar exacto qué se relaciona solamente a la proporción de rotación. Esto se coloca el mejor por el uso de un multe-vibrador del dúas-estable como descrito en la Guía didáctica de la Electrónica de Capítulo 12. Usted notará los dos Bobinas Cronometrando mostrados anteriormente al lado de la mano derecha del diagrama. Éstos son acostumbrados a la barra traviesa el dúas-estable adelante y fuera de y ellos son ajustables en la posición para que ambos él en y el fuera de muy precisamente puede ponerse. El rendimiento del dúas-estable se pone para encender un transi stor de FET y fuera de para dar circuito que cambia qué no es afectado por o la proporción cambiando o el número de tiempos que el interruptor se opera.

El Rotor / la combinación de Estator puede alambrarse para actuar como un Motor tendencia o un Genera dor eléctrico. La diferencia ES La suma de un diodo:


Con este arreglo, para cada rotor, todos los cuatro pares de bobinas Quitados el corazón se alambran en paralelo por nosotros, y todos los cuatro bobinas Aire-quitados el corazón se alambra en paralelo por nosotros. Para mejorar la claridad, el diagrama anterior muestra único de los cuatro pares, pero en la realidad, habrácuatro alambres que entran en el lado de la mano izquierdo de cada uno de los términos del tornillo.


Usted tiene la opción para conectar cada uno de los cuatro pares en paralelo como en el arreglo De motor en elcaso del arreglo del Generador, o para conectarlos en la serie. Conectado en paralelo, los bobinas pueden sostener una corriente mayor dibuje, mientras si conectó en la serie, ellos proporcionan un voltaje más alto. El voltaje podría aumentarse más allá aumentando el número de giros en cada bobina.


El Joseph Newman Motor.   Joseph Newman es un hombre que me impresiona. Él realiza los experimentos, informes los resultados y entonces las bases las conclusiones teóricas en los resultad os de sus propios experimentos. Este es el verdadero método científico:


Joseph se ha concedido una patente y él ha escrito un libro. Yo recomendaría que usted compre una copia desuyo el libro y apoyo de ayuda su trabajo haciendo que, pero desgraciadamente, cuando yo lo entiendo, laimpresión chapa para el libro se destruyó en un fuego y las copias impresas de su libro es eficazmenteinasequible. Usted puede transmitir un La versión de .pdf del www.free-energy-info.tuks.nl el sitio de tejido pero por favor es consciente que el tamaño del archivo global es 100 Mb y para que el transmita tardará algún tiempo realmente. Un fondo transmite puede tenerse de MegaUpload o el aquí mientras el eslabón al propio sitio de tejido de Joseph es http://www.josephnewman.com/.

En el contorno muy breve, Joseph ha construido un motor que puede acceder la energía libre. Él tiene una teoría sobre dónde la energía del exceso está viniendo de y cómo es ad quirido por sus planes. Él también ha construido un motor estacionario grande para demostrar su teoría y él ha construido un motor en un automóvil. El artefacto del automóvil corre en el poder de la batería muy menor y puede verse a video la patente de Joseph es incluido en el Apéndice.

Con el permiso amable del Joseph la organizació n de Newman, yo voy a intentar presentarlo a las conclusiones científicas importantes alcanzado por Joseph y la Energía Mecanice que él diseñó y qué es basado en esas conclusiones. Joseph tiene un inquiriendo perspicaz importar y piensa las cosas a través de para él que en lugar de aceptando todo ciegamente le dicen. Esta descripción contiene las ilustraciones y formulando tomado de las partes del libro de Joseph publicadas en 1984, y debe gustarme expresar mi gracias por darse el permiso para usar este mat erial.

Los motores de Joseph Newman todos consisten en un imán permanente muy poderoso que rueda u oscila en o cerca de un bobina con un número muy grande de giros de alambre cobrizo. El bobina se da energía a por un lío de la batería, y el campo magnéti co produjo por el bobina proporciona la fuerza necesitó mover el imán permanente. Un dispositivo cambiando mecánico o “el conmutador” las marcha atrás la dirección de flujo actual a través del bobina cada medio ciclo, y en algunos modelos, corta también la entrada actual entre las inversiones actuales.

La diferencia principal entre los planes de Joseph y los motores anteriores son una de balanza como Joseph usa los bobinas muy grandes y los imanes cerámicos muy grandes que pesan a 700 libras. Sus motores más pequeños usan se enrollan imanes de tierra raros poderosos y los bobinas con 100,000 giros de alambre cobrizo. Esto crea una resistencia del bobina muy alta y la batería condensa que los voltajes son correspondientemente altos, mientras estando en los centenares a los miles de voltios el rango.

El torque o volviéndose poder aplicado al imán en estos motores es proporcional a la fuerza del imán, el número de giros en el bobina y la corriente que fluye en el bobina. En los motores de Joseph, los torques muy grandes pueden ser desarrollados por las corrientes muy pequeñas. En una demostración, un corriendo de motor en 3,000 voltios a las 0.8 el miliamps tiene el tal poder que no es posible detener el motor sosteniendo su dos-pulgada (50 mm) el árbol del diámetro, aunque la corriente puede levantarse intentando detenerlo, a 3 miliamps, o nueve vatios de poder.

Los motores de Joseph son diferentes de otras maneras. Si se conectan los tubos fluorescentes por el bobina de motor, ellos encienden la deuda al bobina está derrumbándose el campo magnético cada tiempo la dirección actual se cambia. Estos tubos fluorescentes se usan para proteger el interruptor mecánico de formar arco el daño. El poder adicional producido en estos tubos está en una frecuencia muy al ta de 10 a 20 MHz. Esta corriente de radio-frecuencia ha sido exactamente moderada y excede la batería entrada actual por un factor de cinco a diez veces en los motores diferentes. La corriente moderada y voltaje estaban en la fase, mientras indicando un rendimiento de poder real.

Para entender el pensamiento detrás de estos motores, nosotros necesitamos seguir los experimentos de Joseph y las deducciones que él hizo de esos resultados experimentales. Joseph consideró, y pensó cuidadosamente sobre declaraciones hechas por los dos gigantes científicos James Empleado Maxwell y Michael Faraday, y esto lo llevó a las valiosas visiones:

Aparece ese Maxwell y Faraday eran las únicas personas que consideraron que “las líneas” de fuerza magnética las entidades físicas reales son y no sólo un método de representar las fuerzas nocionales y aquéllos “las líneas de fuerza” realmente es arroyos de materia en el movimiento.

Maxwell dice: “hablando de la Energía del campo, sin embargo, yo deseo ser entendido literalmente. Toda la energía está igual que la energía mecánica, si existe en la forma de movimiento o en el de elasticidad, o en cualquier otra forma. La energía en los fenómenos electromagnéticos es la energía mecánica”.

Joseph consideró los Eléctricos de Michael Faraday entonces el Generador y las implicaciones de la manera:


Aquí, una vuelta de alambre se mueve hacia abajo del nivel “A” para nivelar “B”. Este movimiento causa una corriente eléctrica para fluir el ezquerdea a lo largo del alambre como mostrado por las flechas rojas. La pregunta de Joseph era “¿por qué entra esa dirección cada vez que el alambre se mueve de esa manera?”


Si el alambre se mueve el aciemar a través del mismo campo magnético, entonces la corriente que fluye en los movimientos del alambre en, la dirección opuesta. ¿Por qué?¿ Cómo hace la corriente “sepa” qué manera de ir?


Si usted se vuelve la ronda del campo magnética invirtiendo la posición de los campos magnéticos y entonces mueve la vuelta del alambre de la misma manera como antes, los flujos actuales en la dirección opuesta. ¿Cómo hace la corriente “sepa” qué manera de fluir, o qué manera redondea los imanes se voltean como él no los toque?


El próximo punto interesante es que si la vuelta del alamb re se mueve de arriba abajo entre los imanes, pero sevolvió ser paralelo al flujo que fluye entre los polos, entonces ningún flujo actual en el alambre, no importa quérápidamente el alambre se mueve de arriba abajo.


Otro punto es que si la vuelta de l alambre se sube despacio a través del flujo magnético, la corriente eléctrica que los flujos como resultado de ese movimiento lento, movimientos a la velocidad de luz, fluyendo de “A” hacia “B”.


Ahora, si la vuelta del alambre está desconectada y s e volvió encima de, la parte a que era “A” ahora movió a “B”, y el mismo movimiento del alambre llevó a cabo - el flujo actual está en exactamente la misma direcciónaunque su camino a lo largo del alambre se invierte (porque el alambre se ha invertido). E sto muestra que la dirección de flujo actual no es afectada por el propio alambre.

Según las enseñanzas convencionales, este flujo actual eléctrico no era un resultado del campo magnéticocomo las líneas magnéticas de fuerza que se suponía que era imagin ario, mientras consistiendo en EnergíaPotencial y ninguna Energía Cinética. Se puso claro a Joseph que esta enseñanza convencional estabaequivocada. En cambio, parecía claro que el campo magnético consiste en partículas que tienen lascaracterísticas mecánicas, y esas partículas deben estar moviendo a la velocidad de luz dentro del campo magnético.

Una pregunta importante parecía ser: “cómo los ‘actuales conocen' que la dirección para fluir?” cuando la dirección siempre era consistente. Después de la consideración cuidadosa, ocurrió a Joseph que la respuesta se proporcionó por las acciones de un giroscopio:


Aquí, si el eje del volante que hila, o giroscopio, se aprieta hacia abajo se marcha en la dirección mostrada por las flechas rojas. Sin embargo, si el eje se aprieta el encima:


Entonces el eje mueve en la dirección opuesta como mostrado por las flechas rojas. Este efecto, claro, se invierte si la dirección de rotación del giroscopio se invierte (como él será si vio del otro lado, de la mism a manera como la dirección de flujo actual en el alambre se invierte si los polos magnéticos se cambalachean encima de).

Ahora, si el eje del giroscopio se mueve de arriba abajo igualmente en ambos lados, hay ningún resultante indirecto la fuerza:


La acción del eje del giroscopio emparejó el flujo actual en el alambre en cada respeto, para que se puso claro a Joseph que las partículas que fluyen entre los polos del imán estaban hilando así como moviendo a la velocidad de luz. Este movimiento mecánico giroscópico de las partículas considera para todas lascaracterísticas del flujo actual en un alambre que está moviéndose a través de un campo magnético. Ésta es una visión mayor por parte de Joseph.

Yo pueda comentar que estas partículas no están vinien do del propio imán, pero pueda estar fluyendo en del campo de energía de cero-punto, ese flujo a causándose por la simetría rota del campo de energía de cero punto generado por el efecto del dipolo de los polos del imán. Eso es por qué la energía puede (ap arece a) se deduzca de los imanes durante años el extremo encendido.

Joseph siguió para considerar los aspectos físicos de imanes permanentes entonces. Había dos hechos muy significantes que tuvieron que ser considerado. El primero de éstos es que esos materiales diferentes tienen las características magnéticas diferentes notablemente:


Una barra de hierro suave se vuelve un imán permanente cuando pulsó brevemente con un campo magnéticofuerte, pero si exactamente el mismo nivel de pulsar magnético se a plica a una barra similar de una aleación dehierro, níquel y cobalto, un imán permanente también se produce, pero el campo magnético de la aleación esmuy más fuerte que eso de la barra férrica suave. Esto muestra que la estructura molecular de la barra t iene un efecto mayor en el imán resultante.

Pasando, por favor sea consciente que los imanes más poderosos disponibles hoy día es tan fuerte que ellos pueden dañarlo fácilmente. Si usted recoge un imán e inadvertidamente consigue cerca de un segundo uno, el imán suelto saltará algunas pulgadas e intenta conectar al uno en su mano, mientras aplastando sus dedos en el proceso y demostrando muy difícil de hecho cambiar para tratar con la lesión. Yo también he visto alegó ese EE.UU. ‘Al-Ni-Co' (Aluminio / Níquel / la aleación del Cobalto) se drogan los imanes deliberadamente con isótopo de K40 que los da inútil bastante rápidamente. La fuente de esta información es muy dudosa, excepto las ventajas de las ventas extras a los fabricantes del imán sería signific ante. También, las ventajas para las personas que quieren suprimir la creación de motores de imán de libre energía serían es probable que los tantos inventores de EE.UU. talentosos mayores piensen que sus motores del imán exitosos eran los fracasos porque los imanes parecían ser “agotó de poder” usándose en su plan, cuando de hecho, el plan es absolutamente bueno. Así que yo le dejaré tomar una determinación sobre la materia y comentar que Bill Muller encontró que sus imanes Chino-fabricados poderosos estaban en la condición del perfecto después de once años de uso.

Otro punto que Joseph consideró era el hecho que cuando se aplican los pulsos magnéticos sucesivos a una barra de metal de ferro magnético, la fuerza del campo magnética resultante alcanza un v alor máximo definido, y pulsando más allá no tiene el efecto beneficioso extenso:


Se considera que éste es el pulso magnético que encuadra los átomos en el metal. En el futuro, todos los átomos se alinean y así no el efecto extenso puede ser producido pulsando más allá. Esta alineación puededestruirse si la barra de metal se calienta a una temperatura suficientemente alta, mientras forzando los átomosen semejante estado enérgico que la alineación está perdida.

Debe quizás, se enfatice aquí, que el propio imán no tiene cualquier poder, a pesar de parecer tener. Tom Bearden explica esto claramente señalando que lo que pasa es que los polos opuestos del imán crearon un “el dipolo” qué desequilibrios el azar ‘la espuma quantum la naturaleza de' del ambiente local (el campo de energía de cero-punto) y eso causa la energía continua fluye del ambiente. El “el imán” el poder está viniendo del ambiente y no del propio imán.

Si usted encuentra este duro creer y pensar que usted es tá volviendo la energía electromagnética que usted bombeó en el metal simplemente que al crear el imán en el primer lugar, entonces aplique la aritmética simple. Asuma que usted vuelve 100% del poder original exactamente y calcula cuánto tiempo esa cantida d de poder permitiría su propio peso al apoyo del imán contra la gravedad, cuando ató a una superficie de metal vertical. Entonces se pregunta cómo viene el imán puede hacerlo durante años y años el extremo encendido. ¿El punto demostrado concluyentemente?

Joseph concluyó que la atracción de “diferente” los polos magnéticos y la repulsión de “gusta” los polos son causados por la dirección del giro giroscópica de los arroyos físicos reales del “las líneas de fuerza”, qué él ha mostrado que los dos de los g igantes científicos, se convencieron Maxwell y Faraday era las entidades físicas reales. El genio intuitivo Nikola Tesla describió el campo de energía de cero-punto como tener las características físicas de un gas, capaz de tener el movimiento, ejerciendo la presión, y tener el tamaño de la partícula todavía tan pequeño que puede fluir a través de cualquier material físico. Joseph ha concluido que este flujo del campo tiene una dirección del giro específica como él fluye, ciertamente porque los flujos causaron por el dipolo magnético de un imán. Debe recordarse que la enseñanza científica de día presente las instituciones educativas están fuera por lo menos cincuenta años de fecha. Nosotros tenemos la situación más rara dónde la literatura científica de hace cien años realmente es de calidad buena que el de hoy qué no describe en absoluto bien el mundo real. Actualmente, el concepto erróneo está vivo y muy bien.

Por ejemplo, Maxwell produjo 22 ecuaciones que describen cómo los trabajos mundiales. Reconocida mente, estas ecuaciones son muy difíciles para las personas entender como ellos era escrito en el álgebra del quaternion. Oliver Heaviside simplificó éstos en 4 ecuaciones y sus resultados se describe equivocadamente como Maxwell que ellos no son el más ci ertamente. Tom Beardon lo ilustra esta manera; considere un barco de la navegación ha manejándose a lo largo de por la fuerza del viento contra las velas:


Maxwell dice que hay un inmenso pañal de viento que sopla por el océano, capaz de impulsar una fi la larga demil navegación va en bote lado a lado. Éste es el caso físico real. Heaviside tiene ‘simplificado las cosas de' diciendo “nosotros consideraremos un barco y sólo un barco. Como el resto del viento cualquier parte del barcono toca nosotros podemos ignorarlo”. Mientras eso es verdad para ese un barco, qué ciencia que enseña ahoradice que es que el viento puede impulsar sólo un solo barco. Éste no es el caso real, cuando el vientomedioambiental no se limita a impulsar simplemente un barco (nave gando el regatas no serían muy divertidossi ése era el caso!). Ésta, claro, es simplemente una ilustración. Las ecuaciones de Maxwell cubren la energíae impulsan para el universo entero, y trata con todos los casos. Heaviside ha tomado un subalterno -juego de las condiciones descrito por las ecuaciones de Maxwell, sólo el de grupo qué aplica a “los sistemas cerrados” – sólo un barco en el océano. La ciencia lleva puesto el atrancado a esto y ahora confiadamente estados que todo es un “cerrado” el sistema, cu ando de hecho, como los cero-punto energía campo flujos a través de todo, por todas partes en todo momento, y es capaz de proporcionar en cualquier parte cuando quiera la energíaadicional ilimitada a, no hay un solo caso probablemente de un “cerrado” el s istema en cualquier parte en el universo.

Joseph Newman, y todos los otros inventores serios, tenga que luchar contra esto “convencional” ciencia enseñando que se invade ahora así que se ha vuelto el equivalente de dogma religiosa, y 'científicos' de son involuntarios considerar observaciones válidas que no encajan en con el concepto de Heaviside muy limitado del ambiente. Ellos dicen “el movimiento perpetuo es imposible” qué medios que el Newton estaba equivocado cuando él dijo que un cuerpo mudanza segu irá moviendo indefinidamente a menos que un poco de fuerza actúa en él para detenerlo. Probablemente, entonces, la Tierra no puede seguir girando el Sol (el gosh, yo espero que no detiene hoy como eso sería muy torpe). ¿Ellos son serios?

Usted puede ver entonces, que cuando Joseph realiza las pruebas y entonces las bases sus conclusiones en los resultados de esas pruebas, que él está aplicando el verdadero método científico, y las personas que dicen que sus resultados verificados son imposibles porque Heaviside dice para que, no está siendo científicamente honrado. Ninguna persona honrada puede ignorar las observaciones científicas genuinas.

La deducción de Joseph que se forman líneas magnéticas de fuerza de partículas físicas reales que hilan en el movimiento giroscópico cuando ellos siguen su camino magnético a la velocidad de luz, no era algo que era obvio a científicos, a pesar del hecho que Maxwell y Faraday tenían los dos explícitamente descrito estas líneas de fuerza como ser ‘la energía magnétic a cinética':


Como un alambre pasa delante de y por el extremo de un imán de la barra, los flujos actuales en una dirección, pausas, y entonces los flujos en la dirección opuesta. Esto ocurre debido a la dirección de flujo giroscópica de las partículas. Por ejemplo, en un lado del extremo Sur del imán, las líneas de giro de fuerza “a” mientras en el otro lado de ese mismo extremo Sur, ellos hilan “abajo”. Un giroscopio que hila moverá a los ángulos rectos a la fuerza que actúa en él, para el giroscópicamente las partículas que hila encuentran las partículas del alambre, ellos mueven “a” o “abajo” el alambre al ángulo recto a la dirección en que ellos encuentran el alambre primero. Por favor note que es la dirección del giro giroscópica de las partículas que determinan la 'atracción de magnética' o 'repulsión de' y no la dirección de flujo de esas partículas a lo largo de su línea de fuerza:


También debe comprenderse que aunque nosotros dibujamos que ‘ línea' de fuerza alrededor de un dispositivo magnético, la realidad es que éstas realmente son cáscaras de fuerza y el flujo magnético realmente está como agua que fluye en un río. Mientras nosotros podemos dibujar las flechas para indicar la dirección y fuerza de corrientes en un diagrama del río, la realidad es, claro, que hay agua que fluye los puntos en absoluto en el río y no sólo a lo largo de las líneas que nosotros decidimos dibujar. El mismo aplica al flujo magnético alrededor de un imán; existe como una masa sólida que fluye a través de y alrededor del imán. Usted no lo ve o lo siente porque las partículas son tan pequeñas.

Ahora a los detalles de cómo construir un dispositivo para aprovecharse de este movimiento magnético y rendimiento más poder que se exige hacerle operar. Permítame recordarlo de nuevo que nosotros estamos hablando aquí de un Coeficiente de Actuación (CA) qué es mayor que 1 en un sistema que tiene una eficacia de poder global de menos de 100%. Esto es, claro, debido a la energía adicional que fluye en del campo de energía de cero-punto. Joseph visualiza la ganancia de energía clara como ser conversión de una cantidad pequeña de materia en su forma de energía (E = mC2), y mientras esto es probablemente correcto, será partículas del campo de energía de cero-punto que está convirtiéndose en su forma de energía y no las partículas del metal del imán. Debe recordarse que las partículas de la cero-punto energía campo subsistencia alternancia encima de de la energía a la forma física todo el tiempo sin embargo. La energía nunca es “usó a” pero meramente convirtió de una forma a otro y el campo de energía de cero-punto contiene semejante cantidad tambaleándose de energía que toda la materia visible en el todo del universo podría crearse de la energía en un solo c.c.p. del campo de ener gía de cero-punto. Así, si unas partículas subalterno-subalterno-subalterno-microscópicas del cero-punto energía campo interruptor en su forma de energía produzcan lo que se parece el poder del exceso a nosotros, ése es un artículo tan trivial al campo que no merece la pena–menos del efecto de tomar un grano de arena fuera de una playa cien millas largo. La concepción convencional de las cosas de la manera es está hasta ahora fuera de la realidad que es ridículo, (y eso incluso está sin decir algo sobre el efecto que la dimensión de eje de tiempo lleva puesto el equilibrio de energía y flujo de energía).

Pero atrás al plan de Joseph. Primeramente, él señala que es generalmente convenido (la cortesía de Gustav Kirchhoff) que en la situación mostrada aquí :


En cualquier momento dado de tiempo, la cantidad de corriente que fluye en el sistema (“X”) se empareja exactamente por la cantidad de corriente que fluye fuera del sistema (“X”). Pero, si midiendo el equipo se ata por el bobina al momento de interruptor-fuera de, una cantidad adicional de corriente (“X”) los flujos fuera del bobina. Esto es generalmente convenido, y sugiere que una cantidad de corriente “X” los flujos en el bobina y todavía una cantidad de “2X” los flujos fuera de él (CA = 2).

Joseph examina esta situación en el detalle práctico como sigue:


Considere un bobina aire-quitado el corazón con un diámetro interior de 10 pies, una altura de 8.32 pies e hirió con 1,000 pies de 40-medida el alambre cobrizo. Esa longitud de alambre tiene una re sistencia de 1,049 ohmios y pesa 0.02993 libras. Si 100 voltios CC se conecta por él, entonces una corriente de aproximadamente 95 miliamps fluirá que es una entrada de poder de 9.5 vatios. Con sólo 31.8 giros, producirá un campomagnético débil de 0,012 Gauss, con un no más 0.000014 Los julios de energía guardaron en él. Con unainductancia diminuta de sólo 0.003 Henries, si la corriente se detiene y los extremos del bobina pusieron en cortocircuito juntos, sólo una corriente insignificante fluiría.

Ahora, repita el experimento, pero este tiempo usa el 5-medida el alambre cobrizo. Como él una resistencia de 0.3133 ohmios tiene por 1,000 pie longitud. Para igualar la misma resistencia y emparejar el flujo actual anterior, una longitud maciza de 3,348,000 pies necesita ser usada. Esta longitud de alambre pesará 335,469.6 libras que son 16.77 toneladas. El 10-pie que el bobina del diámetro interior, 8.32 pies alto, hirió con este alambre tendrá aproximadamente 90,000 giros. Si 100 voltios CC se conecta ahora por el bobina, la misma 95 corriente del miliamp fluirá con un poder de la entrada de 9.5 vatios, igual que antes de. Pero deuda al bobina masivamente más grande, tiene un campo magnético de 23.7 Gauss que son 1,905 veces más grande que el bobina anterior y con 116 Julios de energía guardados en el campo magnético. Éste es un 8,000,000 veces fenomenales más energía que en el bobina del 40-medida del ejemplo anterior. Un fenomenalmente el flujo actual más grande ocurriría ahora si la entrada actual fue de tenida y el bobina puso en cortocircuito fuera, como eso generaría una inductancia de 25,700 Henries que están más de ocho millones de tiempos la inductancia del bobina anterior:


Joseph construyó una versión más pequeña de su plan entonces, como mostrado aquí:


este prototipo usó el 5-medida aisló el peso del alambre cobrizo 4,200 libras y 300 libras de 30-medida que el alambre cobrizo hirió encima del bobinado del 5-medida, y un 4-pie macizo mucho tiempo, 20-pulgada el diámetro el imán permanente de unas 600 libras en el peso. El bobina se enrolló con un diámetro interno de 4 pies y una altura de sobre los 3-pies, heridos en un tubo de fibra de vidrio. El peso global era aproximadamente 5,000 libras.

Todos que éramos él fuimos preguntados: “Basado en su especialización, cuánto poder sería necesario simplemente operar mecánicamente este dispositivo?” Las respuestas fueron de 200 vatios a 1,000 vatios. En aprender que tenía un bobina aire-quitado el corazón, otros individuos experimentados dec lararon eso en su opinión especialista, la unidad sería muy ineficaz desde que no contuvo ningún centro férrico. Sin embargo, de la información del plan ya presentó aquí, puede mostrarse que la entrada de poder necesaria real está menos de 1.5 vatios que proporcionan lejos más de un rendimiento de poder 100%.

Dr. Roger Hastings, Físico del Principio a la Sperry Univac Corporación y el Profesor Asociado anterior de Físicas en Dakota del Norte la Universidad Estatal, probó este prototipo y mostró que tenía una 800% eficacia – ése es un Coeficiente de Actuación de 8.0 qué es impresionante. Además, Dr. Hastings estimó que con un 1.5 vatio entrada de poder, el EMF atrasado excedió 80,000 vatios. En el funcionamiento, el 600-libra, el imán hecho a mano rueda a sólo 200 rpm.

La patente de Joseph que está en el Apéndice, indica cuatro maneras diferentes de llevar a cabo sus principios del plan. Está muy claro que ese Joseph ha demostrado su punto produciendo y construyendo un dispositivo que Oliver Heaviside consideró ser imposible, gracias a su tirar las secciones de libre-energía de las ecuaciones de Maxwell. Joseph Newman ha ganado nuestro respeto claramente.

Usted puede ver las figuras de J L Naudin y pruebas de modelos pequeños a jnaudin.


El Generador Inmóvil de Daniel Cook.
En 1871, Daniel Cook obtuvo la patente US 119.825 para "una Mejora en la Inducción Bobinas". El muy respetado Dr. Harold Aspden considera que se trata de una pieza muy grave en el equipo, que opera como condensadores reticulados pareadas, y su opinión tiene un peso muy considerable. Es un dispositivo muy simple que podría ser interesante probar, sobre todo porque no se trata de cualquier electrónica o construcción complicada.

Howerd Halay quien es un desarrollador de energía libre con experiencia, dice “lo que Daniel está diciendo es esto: 'La electricidad siempre fluye de una alta tensión a una tensión baja". Daniel Cook utiliza el principio de un pico de colapso de contraio-FEM de tal manera que la corriente fluye constantemente en la misma dirección. En este proceso constantemente supera la corriente inicial que es de polaridad opuesta. Se aumenta constantemente en tensión hasta que se alcanza el límite de los componentes. Para empezar, puede utilizar otra bobina superpuesto en la parte superior que induce la corriente comienzo, o, como alternativa, puede utilizar un imán para generar esta corriente de arranque. Entonces, el dispositivo entra en modo "fuera de control", por lo que tiene un aislamiento adecuado y suficiente alambre de diámetro para evitar incendios. A continuación, utiliza un ingenioso dispositivo para evitar que fuera de control en la forma de un poderoso reóstato. El reostato está en cortocircuito entonces consumiendo energía fuera del sistema. El reóstato evita que el dispositivo se apague. Cocine afirma que necesita suficiente longitud de cable para que el dispositivo funcione. Se recomienda el uso de 2.000 metros de cable. También utiliza un largo y grueso núcleo de hierro. Esto tendrá el efecto de limitar la frecuencia a niveles manejables y también limitará la alta tensión a un valor realista. Creo que este es el secreto de Thomas Henry Moray y que los largos cables que Moray utilizadas, era mala dirección deliberada. (Moray utiliza un electroimán para inducir su corriente de arranque). También creo que este es también el secreto de Steven Marcos. Un punto adicional que he descubierto en conjunción con los experimentos realizados por 'Grumage' es que todos estos dispositivos necesitan electricidad estática para operar. Esto explica por qué el dispositivo de Moray veces no arrancaba (es decir, clima húmedo). Estos dispositivos son OU en dispositivos hecho vórtice electricidad estática o de succión. También dispositivos de Bedini no funcionan tan bien en la noche (cuando la intensidad de la electricidad estática se reduce por falta de luz solar - de ahí la creación de rocío de la mañana). El examen de la patente Daniel Cook, llama la atención sobre el uso de términos obsoletos que se puede encontrar en el libro de 1842 "Manual de Magnetismo", de Daniel Davis junior (Davis.pdf)”.

La patente de Cook Cómo utiliza algunos términos que pueden no ser familiar para muchas personas, ya que son términos que eran comunes hace 170 años, pero no se utilizan comúnmente en la actualidad. Daniel Davis utiliza estos términos, lo que hace que sean más fáciles de entender. Por ejemplo, se prevé que cada bobina tendrá un conector de tornillo llamada "copa" en cada extremo del cable y así, en lugar de referirse a los "fines" de una bobina, se refiere a las "copas" de esa bobina. Davis también realiza algunos experimentos que pueden ayudar a entender cómo funciona el generador inmóvil de Daniel Cook. Algunos de los experimentos realizados son familiares y otros no. Él comienza con la construcción de baterías húmedas que utilizan electrodos de cobre y zinc con una solución de sulfato de cobre entre ellos. Se observa que con dos o más conectados en serie, que el efecto eléctrico es mayor:



Esto es normal y lo que esperaría al conectar las baterías en serie. También determina que el poder que dicha batería puede proporcionar, aumenta a medida que aumenta húmedas Superficie:



Esto no es sorprendente, pero este efecto puede producir un efecto inesperado. Los métodos de detección de efectos eléctricos utilizados por Davis incluyen un galvanómetro (que es efectivamente, un voltímetro) y la intensidad de un choque eléctrico que siente un ser humano que sostiene los extremos de una bobina de inducción. Para esto, Davis serpentea una bobina plana de cinta metálica plana, con aislamiento, y lo coloca en diversas posiciones cerca de una gran espiral enrollada helicoidalmente que tiene un gran número de vueltas:



Cuando el interruptor de "S" se cierra, las bobinas actúan como un transformador de núcleo de aire y el rápidamente cambiante flujo de corriente en la bobina "A" induce un voltaje en la bobina "B". Esa tensión inducida es alto como bobina "B" tiene muchas vueltas y un choque importante se puede sentir cuando se llevan a cabo los fines de que la bobina como se muestra arriba.

Davis luego encontró que la colocación de varias chapas finas entre las bobinas tuvo poco efecto, pero si se utiliza una placa de hierro de espesor 2,5 mm, entonces hay poco o ningún voltaje inducido en la bobina "B". Curiosamente, si una ranura radial se corta en que la placa, a continuación, tiene poco o ningún efecto sobre la tensión inducida y golpes fuertes se sintió de nuevo. El voltaje inducido es muy corto en la duración cuando el interruptor está cerrado como la corriente que fluye a través de la bobina "A" alcanza un estado de equilibrio muy rápidamente y de modo que ya no es un campo magnético variable. Un efecto interesante se observa si el interruptor se deja cerrado y una de las placas de la batería se eleva, la reducción se humedece área de superficie. Una tensión inducida se produce en la bobina "B" para toda la duración del movimiento de las placas, produciendo un efecto mucho más tiempo en general. El galvanómetro muestra que el voltaje a través de la bobina "A" es efectivamente sin cambios y sin embargo la tensión inducida continúa. Presumiblemente, esto es de la resistencia de la bobina "A" de ser tan baja que el flujo de corriente a través de él está limitada por la capacidad de la batería para suministrar corriente, y así, levantando una placa reduce la corriente a través de la bobina sin cambiar la tensión de alimentación, y reduciendo el flujo de corriente en la bobina produce un campo magnético reductor y un largo período de salida de la bobina "B".

Davis a continuación experimentos con bobinas en cascada para ver si la tensión mucho mayor inducida puede producir un efecto aún mayor en una bobina adicional, y encuentra que lo hace:



Davis hace las siguientes observaciones acerca de la dirección del flujo de corriente para voltajes inducidos en una cadena de bobinas que están bien apartadas para evitar la interacción magnética. Es decir, la dirección del flujo de corriente no es causado por la inducción magnética, pero en cambio, únicamente por contraio-FEM. Para esto, se utiliza un signo más "+" para indicar el flujo de corriente en una dirección, y un signo menos "-" para indicar el flujo de corriente en la dirección opuesta. Él cascadas siete bobinas como éste:



Las direcciones de flujo son entonces:



Los dibujos de patentes dan una impresión de un dispositivo pequeño y compacto. Ese no es el caso ya que el tamaño más pequeño indicado por Daniel Cook es un haz de hilos de hierro de 600 mm (2 pies) de longitud y 50 mm (2 pulgadas) de diámetro, la herida con bobinas que tienen por lo menos 150 metros (500 pies) de alambre en cada bobina, e idealmente, el doble que la longitud del alambre. Cuando esté terminado, este es un dispositivo grande y pesado, y es probable que las versiones en miniatura no funcionarán. Cocine dice:

Mi invención se refiere a la combinación de dos o más, simple o compuesto, bobinas helicoidales con núcleos de hierro o imanes, de tal manera como para producir una corriente eléctrica constante sin la ayuda de una batería.

Fig.1 representa las diferentes partes de una bobina helicoidal compuesto y núcleo de hierro.



Fig.2 es una vista en perspectiva de mi invención.



En la realización de mi invención, no me limito a ningún modo particular de construcción de la bobina o en cualquier tamaño particular de alambre, observando solamente que la cantidad de alambre en las diversas bobinas debe ser suficiente para producir el resultado deseado; También, el material utilizado para aislar los cables debe ser adecuado para producir el resultado requerido. Sin embargo, por lo general prefiero usar el mismo tamaño de cable en la construcción de ambas bobinas simples y compuestas.

Cuando la construcción de bobinas simples, para producir el voltaje y la corriente requerida, es deseable usar un núcleo de hierro largo como se muestra como A en la Fig.1. Este núcleo de hierro puede ser dos, tres o incluso seis pies de largo, y dos, tres o más pulgadas de diámetro. La bobina debe ser enrollado de alambre de cobre de buena calidad, aislado con seda o goma laca. El núcleo de hierro A puede ser una barra sólida o un haz de alambres de hierro separadas, esta última dando mejores resultados y proporcionando más actual para cualquier diámetro de cable dado. Mientras que el alambre puede ser fino o basto, yo prefiero usar No.16 (1,23 mm de diámetro) o incluso alambre más grueso, como la salida de potencia es proporcional a la longitud y el diámetro del alambre.

Cuando se utilizan bobinas de compuestos, es preferible en algunos casos utilizar un pequeño alambre, por ejemplo, No. 30 (0.255 mm de diámetro) o incluso menos, por la bobina primaria, y No.16 o incluso más grande para la bobina secundaria. Con esta combinación, la corriente secundaria inicial de la bobina primaria es muy pequeña en comparación con la corriente secundaria terminal de la bobina secundaria, ofrece poca resistencia a la terminal secundario, por lo tanto, se obtiene una acción más rápida. Alternativamente, la bobina primaria puede ser de alambre no aislado enrollado en una hélice sólida, se va a aislar sólo entre las bobinas, en cuyo caso hay poca o ninguna corriente secundaria inicial opuestas.

Enrollan helicoidalmente, bobinas solas con grandes cantidades de alambre producirá resultados similares. Una espiral de la cinta puede ser sustituido por la bobina secundario C, por ejemplo, de tres, seis, doce o veinticuatro pulgadas de ancho y de cualquier longitud conveniente, pero siempre de una longitud suficiente para elevar su corriente de salida hasta el nivel necesario para sostenerse a través de su acción sobre la bobina primaria B. en el uso de bobinas compuestos, es importante que la bobina secundaria debe ser enrollado en la misma dirección que la bobina primaria, y las bobinas primaria y secundaria sea transversal conectado como se muestra en la Fig.2. La acción será entonces como sigue:



La corriente secundaria de la bobina secundaria C, circulará a través del frente principal de la bobina B, mientras que en el mismo instante, se generará una corriente secundaria de la bobina primaria B y circular a través de la bobina secundaria opuesta C, ambas corrientes que fluyen en la misma dirección en el bobinas opuestas B y C, produciendo una acción magnética combinada en el núcleo de hierro a en el centro. Los opuestas corrientes secundarias iniciales de las dos bobinas B y C están dominados, no muestran en el circuito principal D del dispositivo, estando ocho corrientes distintas desarrollaron en la acción de todo un circuito de los dos pares de bobinas, dos terminales y dos corrientes secundarias inicial a cada par de bobinas, los cuatro secondarys iniciales constantemente se oponen a la circulación de las cuatro corrientes secundarias terminal, pero los secondarys iniciales son de mucho menor tensión y la corriente que los de la terminal secundario, se superan, dejando un excedente suficiente potencia del terminal para superar la resistencia del alambre principal y cargar la barra a hasta el grado necesario para reproducirse a sí mismo en la bobina secundaria opuesto. Por este medio, una corriente constante que fluye se mantiene en todas las bobinas.

Estas bobinas pueden ser construidos usando 500 pies a 1000 pies o más para cada una de las bobinas primarias y secundarias. Cuanto más tiempo, y mejor aislamiento térmico, el alambre, mayor es la potencia obtenida desde el dispositivo. Cuanto mayor sea el diámetro del hilo, mayor es la corriente obtenida.

Si sólo bobinas individuales se van a utilizar, es preferible tener una longitud de cable de 1.000 pies o más en cada bobina. La acción es la misma que con las bobinas compuestos, pero sólo cuatro corrientes se producen: dos inicial y dos corrientes de terminales, este último fluye constantemente en la misma dirección - en efecto, no siendo sólo una corriente en la misma dirección.

La acción en las bobinas se puede iniciar mediante el uso de un imán permanente, un electroimán o mediante un pulso de una bobina adicional enrollada alrededor de la parte exterior de una de las bobinas del dispositivo. Si el circuito de carga se rompe por cualquier razón, la corriente se detiene inmediatamente. Es entonces necesario para realizar el procedimiento de puesta en marcha de nuevo para obtener el dispositivo de reiniciado. Esto se puede superar por permanentemente conectando una resistencia a través de la terminal de la carga de modo que si el circuito de carga está roto, el dispositivo puede continuar bajo muy reducida de corriente hasta que se restablezca la carga. Por este medio, el dispositivo se convierte en el equivalente directo de una batería.

Un reostato D puede ser introducido en el circuito principal para limitar la corriente y evitar el sobrecalentamiento de las bobinas a través del dibujo de cantidades excesivas de corriente. Los núcleos de hierro también pueden utilizarse para producir movimiento electromagnética cuando el dispositivo está funcionando.

********


En 1870 no había mucho en el camino de los componentes electrónicos disponibles a Daniel que hizo excepcionalmente bien para producir su diseño autoalimentado. Con su tamaño de 0,6 a 1,8 metros de longitud y el peso importante de los núcleos de hierro, que no se presta a aplicaciones móviles. Con actuales componentes día, el sistema de Daniel puede ser reproducida en una forma mucho más compacta y ligera. No sé quien lo originó, pero hace poco me encontré con el circuito "René-Rator", que muestra el diseño de Daniel Cook usando toroides (presumiblemente ferrita) en lugar de los núcleos de hierro largas enrolladas con bobinas y diodos utilizado para controlar las votaciones .

Está claro que la potencia de salida de un acuerdo de este tipo estará limitada por la capacidad de los toroides para llevar a los flujos magnéticos y así que podría sugerir que toroides de alto rendimiento nanotecnología el 'Nanoperm' como el toroide de Magnetec GmbH podría mejorar el rendimiento. Sin embargo, por favor entienda claramente que yo no he construido este circuito y si bien creo que funcionaría bien, será necesaria la experimentación con el fin de encontrar las mejores modalidades de trabajo. El circuito se muestra como este:



Usted se dará cuenta de que no se especifica la dirección de las espiras de la bobina y por lo que se deja a usted para concertar los imanes y los arrollamientos de entrada por lo que se oponen entre sí.

Parece cierto que el circuito oscilará a su frecuencia de resonancia y que la frecuencia será alto. Como Daniel vio en la necesidad de controlar la corriente con un reóstato, podría ser aconsejable colocar controles en el circuito para evitar que fuera de control de la retroalimentación positiva se utiliza en el circuito. Un interruptor de circuito colocada entre los dos toroides podría imponer un límite de seguridad sobre la corriente y proteger el aislamiento del cableado. Un varistor de óxido metálico colocado a través de una de las bobinas de entrada podría ser utilizado para limitar la tensión generada si se encuentra que es necesario.

Yo esperaría que una buena parte de la experimentación que se necesita para encontrar un buen circuito de trabajo, y así que le pregunté a mi amigo Edmund Cook, que tenga experiencia en el uso de software de simulación, para evaluar el circuito y su funcionamiento por lo que podría haber algún tipo de evaluación de los factores que tienen el mayor efecto. La fuerza del imán con respecto a la calidad y el tamaño del toroide tiene que ser importante, ya que si el imán pone el toroide a saturación, que probablemente no sea útil en la producción de energía, pero que, por supuesto, es simplemente mi opinión y resultados de pruebas desinformados son la única manera de optimizar el circuito.

Habiendo examinado el circuito, Edmund establece que el acuerdo debe ser diferente y que ha producido el siguiente diagrama:



Edmund dice: Cada media onda de bobinas de salida (en rojo), es el pulso de accionamiento de la bobina de entrada opuestos, que se opone a la influencia magnética de campo del imán permanente en el núcleo toroidal. Observe cómo este bloqueo cíclica y aumento crea una resonancia natural entre las bobinas como el flujo y reflujo de la corriente se regenera y sostenida por los imanes permanentes. Especialmente notables son las características de auto-mejora desarrolladas por la unificación de las direcciones de los bobinados y las colocaciones de polaridad de los imanes y tanto las salidas y de entradas de 'posterior campos colapso' contra-EMF. Encuentro la estructura de este circuito sea fascinante, especialmente cuando se considera cómo las direcciones de los devanados y el colapso de los campos subsiguientes se pueden utilizar directamente a la influencia, y por lo tanto, acentúan la fuerza total campo de cada bobina. Las direcciones de todos los bobinados son de vital importancia no sólo para los campos en cada toroide y la función prevista del diodo, sino también para las interacciones apropiadas entre los dos, intensamente Bobinas de salida entrelazadas. El dibujo original fue disfuncional en numerosos detalles.

Este circuito tiene dos salidas y no hay entradas externas y por lo tanto necesita ser iniciado mediante la aplicación de una señal de CA a uno de los dos pares de bobinas imán.

Como ya se ha mencionado, yo personalmente, preferiría que haya protección en el circuito contra sobre voltaje o la corriente sube a un nivel inaceptablemente alto, lo que podría causar el sobrecalentamiento del cable y posibles daños en el aislamiento del cable. Mientras que un fusible se muestra en el siguiente diagrama, preferiría un disyuntor. El varistor de óxido metálico se elige por cualquier tensión va a ejecutar el circuito en, y los diodos que ser capaz de manejar más corriente que el cable puede manejar. Yo sugeriría que se utilizan diodos de acción rápida. Estas medidas no deben afectar el funcionamiento del circuito, y es probable que muchas personas consideran que son innecesarias. Sin embargo, si desea incluirlos, entonces le sugiero la siguiente disposición de circuito:



Si usted construye este circuito y ponerlo en marcha, a continuación, por favor hágamelo saber acerca de ello con los detalles de las bobinas, toroides y los imanes utilizados para que su éxito puede ayudar a otros replicadores.


Michael Eskeli.   Uno de los más grandes gastos para la mayoría de las familias es el costo de calentar o refrescar una casa. Cualquier dispositivo que puede ayudar con esta tarea es de finitivamente la bienvenida. Michael Eskeli ha producido algunos la mayoría de los planes interesantes que se pueden haber pasado por alto debido a la falta de énfasis de lo que ellos hacen.

Normalmente, un sistema calorífico central usa un método caro d e calentar un líquido, típicamente engrase que se bombea entonces a través de los radiadores alrededor del edificio por una bomba de energía baja. La inmensa mayoría del costo está calentando, típicamente, un horno y muy poco está gastado en mover el líquido acalorado a través de los radiadores. En este plan de Michael, el costo de la calefacción es el cero, y todos que quedan son un bajo-poder (el cuarto a medio caballo de fuerza) la entrada, necesitada por hilar un rotor contra la fricción de sus rumbos y llenar la caja.

Como esto parece la explicación imposible, un poco muy técnica se da aquí. Esta información ha venido del sitio de tejido de Scott Robertson a http://www.aircaraccess.com/ con su permiso amable. En el contorno ancho, el dispositivo comprende de un albergue disco-formado con un rotor estrechamente-digno que hila dentro de él. Un gas bajo la presión y un líquido bajo la presión es los dos alimentados en el dispositivo y ellos entremezclan en una sucesión pulsando que alternadamente comprime y descargos la presión en ambos fluidos. Esto calienta ambos fluidos muy eficazmente, y el más interesantemente, sin el uso de cualquiera el poder calorífico usuario-proporcionó y sin el uso de cualquier combustible de la calefacción. Este próximo párrafo es para Ingenieros, para que si usted no lo entiende, entonces simplemente lo ignora, cuando la cosa importante es entender lo que el dispositivo hace, en lugar de exactamente cómo lo hace.


El Ciclo de Trabajo de Calor-bomba:   El diagrama del ejemplo sobre las muestras la sucesión de eventos causada por la rotación del disco dentro del albergue del dispositivo. Esto “la Presión / Enthalpy” o “la Presión / la Interior-energía” el diagrama muestra las presiones y temperaturas durante un solo ciclo de presión del dispositivo. El nitrógeno usando como el gas, el ciclo empieza al punto “1” qué tiene una presión de 150 psi y una temperatura de sesenta grados F. Una ola de presión ahora los golpes la mezcla de nitrógeno y el líquido. Esta ola de presión nos mueve apuntar “2” donde la presión se ha empujado a 540 psi que levantan la temperatura a 280 grados F.

Moviendo para apuntar “3” es donde el calor querido se pasa a lo largo del gas y el líquido (realizando la tarea calorífica que es el objeto entero del e jercicio), aunque la presión se mantiene, para que a punto "3" hay una presión de 540 psi y una temperatura de 138 grados F. Luego, viene una gota mayor en la presión, mientras tomándonos apuntar “4” tirando la temperatura abajo a debajo de helar: 250 psi a sólo 4 grados F. Al punto “5” la presión se deja caer más allá a 150 psi, todavía a 4 grados F. El punto “6” nos toma a 250 psi a 60 grados F de dónde el ciclo nos devuelve apuntar “1”, y la sucesión vuelve a empezar de nuevo.

La condensación tiene lugar en la pierna 1 a 2 y pierna 5 a 6. Las cantidades reales son respectivamente 53.2 y 13.5, mientras dando un Total de Condensación de 66.7 B/lb.

La expansión tiene lugar en la pierna 3 a 4, pierna 4 a 5, y pierna 6 a 1. Las cantidades reales son 31.6, 16 .6 y 18.7 respectivamente, dando un Total de la Expansión de 67.0 B/lb.

Como estos dos es casi idéntico, el resultado global de un ciclo completo es eficazmente trabajo-libre.

Este ciclo de trabajo puede realizarse prontamente por la Bomba de Calor de Centrífugo-tipo. Esto es que una unidad que tiene sólo una parte mudanza, el rotor, y el fluido activo, como el nitrógeno, se sella en con el rotor y circula en los pasajes en el rotor. La circulación del fluido activo dentro del rotor es exclusivamente cumplida por el mando de densidad, de acuerdo con el trabajo-ciclo mostrado sobre, y hay ningún trabajo entrado al fluido activo del árbol del rotor. Así el trabajo entrado para el traslado de calor es nulo, y un resultados de bomba de calor trabajo-libres.

En el diagrama mostrado debajo, un cruz-sección axial y una vista del extremo con secciones quitadas, un rotor de bomba de calor típico muestra conveniente para el uso con el trabajo-ciclo discutido anteriormente.

En el diagrama, 10 son el permutados de calor de acalorado-fluido, 11 son el permutados de calor de calorsuministro en dos partes, y 12 son las veletas en pasajes que devuelven el fluido activo de la periferia al centro del disco. El proceso de ciclo de trabajo es del tipo de non-flujo para el fluido activo en este rotor, y esto proporciona la actuación más alta que en el ejemplo mostrado anteriormente.


El fluido a ser calentado normalmente es un líquido, como agua que entra y deja el rotor vía el árbol del rotor. Semejantemente, el fluido del calor-suministro que circula a través del calor permutados 11 es un líquido que entra y sale vía los pasajes de árbol de rotor.

La bomba de calor trabajo-libre tiene muchos usos obviamente. Un tal uso está calentando todos los tipos de edificios y casas, mientras produciendo la calefacción costo-libre, desde que ningún combustible se necesita, y el uso de poder es casi el nada. En la bomba de calor mostrada sobre, se necesita el poder manejar el rotor contra fricción que puede requerir un cuarto a medio caballo de fuerza motor.

Otro uso está en la generación de poder, mientras produciendo el poder costo -libre desde que la unidad usa ningún combustible, la fuente de energía que o es el aire ambiente, o riega de alguna fuente natural. (Ató la turbina genera el poder; la parte de esto se usa para superar la calor bomba fricción pérdida y el resto está disponible para la generación de electricidad). Los usos extensos están en el poder portátil y vehículos de transporte, etc.,

El aparato y métodos y ciclos de trabajo están patentados. Para la bomba de calor básica, vea americano Patentar 3,926,010 y la Patente 984,827 canadiense. Michael Eskeli.

Aquí es uno de Michael es muchas patentes:

EE.UU. Patente 3,650,636            21 el 1972 de marzo              Inventor: Michael Eskeli


EL COMPRESOR DE GAS ROTATORIO


EL LO ABSTRACTO

El método y aparato para un compresor por comprimir el aire, gases e isotérmicamente de vapores que usan un arroyo líquido para comprimir el gas; el líquido que emite intermitentemente de un impulsor, con el entrañado de ser de gas entre estos pulsos líquidos y comprimió por el líquido; la energía cinética alta teniendo líquida al salir el impulsor y retardando la energía cinética se convierte para presionar para el líquido y gas del entrañado. También, este compresor puede usarse para comprimir los vapores ventajosamente, en donde el líquido el mismo fluido es como el gas en que la condensación del caso del gas al líquido ocurre, y el trabajo de condensación está reducido.



EL FONDO DE LA INVENCIÓN
Esta invención generalmente relaciona a los dispositivos por comprimir los gases, aire y vapores en que un líquido está en el contacto íntimo con el gas o vapor ser comprimido.

LA DESCRIPCIÓN DE ARTE ANTERIOR Hay numerosos dispositivos y máquinas disponibles para comprimir un gas o un vapor. En algunas de estas máquinas un líquido se rueda dentro de una cubierta excéntrica, para que el rotor de la máquina causara el líquido para pulsar y el espacio entre las hojas del rotor se aumenta o se disminuye, y esta variación comprime el gas. Estas máquinas se llaman las máquinas de tipo de pistón líquidas. Otro dispositivo es el compresor de eyector de motor de reacción dónde un arroyo de líqui do o gas es acostumbrado al entrain el gas o vapor ser comprimido, y se convierte la energía cinética del arroyo en una boquilla divergiendo a una presión.

La desventaja principal de la máquina de tipo de pistón líquida es su eficacia pobre, desde que el líquido se rueda en la máquina y requiere poder relativamente grande entrado por comprimir el gas. En el compresor del eyector, la velocidad del arroyo líquido está limitada y él el entráis pobremente de cualquier gas; por consiguiente la eficacia del dispositivo es muy pobre. La energía cinética disponible en el arroyo líquido es alta, pero debida al entrenamiento pobre del gas por el líquido, los resultados para el dispositivo son pobres.

LA DESCRIPCIÓN BREVE DE LOS DIBUJOS


Fig.1 es una vista del extremo del compresor embalar, mientras mostrando el exterior.




Fig.2 es una vista lateral y una sección de la cubierta y el impulsor del compresor.




Fig.3 es una vista lateral y una sección del impulsor, y




Fig.4 es una vista del extremo del impulsor, mientras mostrando los pasajes fluidos.



LA DESCRIPCIÓN DE ENCARNACIONES PREFERIDAS
Es un objeto de esta invención para mantener un método y un dispositivo comprimiendo gases o vapores esencialmente isotérmicamente en que la energía cinética contuvo por un arroyo líquido se usa para comprimir el gas dicho a una presión más alta dónde el líquido retardando en la velocidad aumentará su presión y aumentará la presión del entrañado de ser de gas en él. También, es un objeto de esta invención para proporcionar un método y un dispositivo en que el gas puede ser parcialmente o totalmente se condense en el arroyo líquido que baja el trabajo de condensación por eso; esto que ocurre cuando el gas o vapor que están comprimido son el mismo fluido como el l íquido; es decir, el ser de gas comprimido es la fase de vapor del fluido, y el líquido usándose para cuando el fluido del motivo es la fase líquida del fluido.


Refiriéndose a Fig.1, allí se muestra una vista del extremo del compresor dónde 10 son el compresorembalando, 11 son la entrada líquida, 12 son el gas o entrada de vapor, y 13 son la toma de corriente.


En Fig.2, una vista lateral del compresor se muestra. El impulsor 22 se rueda por árbol 28, se apoya por los rumbos y se sella condensando 23 y llenando caja 24. Alternadamente una foca mecánica podría usarse. El líquido que se usa como el fluido del motivo entra a través de abrir 11, pasos a través del impulsor 22 y hojas el impulsor a una velocidad alta y entrando en la garganta sección 21 y de allí el difusor sección 29 en la cubierta 10. Después de dejar el difusor a una presión más alta, y a una más bajo velocidad, el gas y la mezcla líquida es reunido en el espacio 30 anular, y de allí los pasos fuera a través de abrir 13. Los entrain s líquidos gasean del espacio 31 anular, y el gas entra en el espacio anular de fuera a través de abrir 12.


En Fig.3, el impulsor 22 se muestra en más detalle dónde 38 son el pasaje fluido, y 36 son la apertura para elárbol del paseo.


En el funcionamiento, el compresor funciona de una manera similar a un compresor de eyector de motor de reacción. Un fluido del motivo se acelera en un pasaje en el impulsor a una velocidad alta; esto corresponde al motivo la boquilla fluida en un eyector del motor de reacción. Sin embargo, el arroyo fluido que emite del impulsor, cuando rueda, no es continuo como visto el compresor embalando, desde que en este caso particular, el impulsor tiene cuatro pasajes fluidos, con el material del sólido entre ellos. Por consiguiente, el flujo del impulsor, como visto el compresor embalando, está pulsando, con los espacios vacíos entre el líquido de velocidad alto; estos espacios vací os que están rápidamente lleno por el gas de los espacios anulares, artículo 31, Fig.2, y el ser de gas movieron con el líquido al espacio 30 anular exterior, y de allí para descargar. Esto pulsando la acción mejora el entrenamiento del gas por el líquido, y más totalmente utiliza la energía cinética disponible en el arroyo líquido.

El clasificando según tamaño de los pasajes fluidos y los cálculos relacionaron a ellos, se describe totalmente en la literatura del termodinámicas para los eyectores del motor de reacción y para los inyectores de vapor. El espacio del pasaje 38 en Fig.3, o estaría convergiendo para líquidos que no vaporizan al dejar el pasaje; o el pasaje podría estar divergiendo a su toma de corriente para fluidos que vaporizarán parcialmente o totalmente al dejar el pasaje. Del non-vaporizando los líquidos, el agua sería un ejemplo, y de los tipos parcialmente vaporizando, el butano sería un ejemplo, ambos a las temperaturas atmosféricas, y a las presiones bajas. Como ilustrado en los Higos. 2-4, pasadizos 38 comprenden una sección convergiendo más cercano el centro del impulsor pero están non-convergiendo por lo menos a la sección de la descarga. Preferentemente, la sección por lo menos non-convergiendo es una sección divergiendo para la ve ntaja de la toma buena de la energía disponible en el fluido del motivo lograr las velocidades de la salida más altas.

Los pasajes fluidos mostrados en Fig.4, artículo 38, pueden ser radiales como ilustrado, o es delantero o hacia atrás encorvado, mientras dependiendo del fluido usaron. También, la garganta sección 21, de Fig.2, puede tener veletas de forma apropiada para prevenir movimiento redondo del fluido después de que deja el impulsor. Normalmente se usan veletas de este tipo en las turbinas y bomb as y para que no se describe aquí. Hay cuatro pasajes fluidos mostrados en Fig.4, pero este número se determinará cuando los cálculos son hecho para el tamaño de los pasajes, y la frecuencia de pulsos de líquido exigió mantener presión conveniente y relaciones de volumen dentro del compresor; también, la velocidad rotatoria del impulsor entraría en estos cálculos.

Normalmente, la cantidad de líquido es grande cuando comparó a la cantidad de gas o vapor. Por consiguiente, al comprimir un gas, el calor de condensación del gas se transfiere al líquido, mientras produciendo un aumento de temperatura del líquido, así como del gas. Este aumento de temperatura es mucho menos de él sería para el gas solo, mientras produciendo la condensación casi isoterma, y por consiguiente redujo trabajo de condensación, como comparado a condensación del isotrópico que se usa a menudo en los compresores rotatorios. También, si un líquido que extenderá en el impulsor se usa, con un pasaje fluido que ensancha, se baja la temperatur a del fluido del motivo, y la velocidad fluida aumentó grandemente, mientras produciendo mucho mejor eficacia por el compresor; esto es similar a la función de divergir converger-divergir las boquillas en los eyectores del motor de reacción.

El funcionamiento del compresor puede inferirse de la materia descriptiva anterior. Una fuente líquida se conecta a la entrada del impulsor Fig.1, 11 y un gas o la fuente de vapor se conecta a la entrada de gas Fig.1, 12. Descargue del compresor es de Fig.1, 13. Una fuente de poder conveniente, como un motor eléctrico, se conecta al árbol Fig.2, 28, causando el árbol para rodar. El líquido se acelera por la acción del impulsor, y como él atraviesa el Fig.2 espacial anular, 31 en un flujo pulsando, él el entráis el gas y lo lleva al espacio 30 anular, de dónde descarga.

Los materiales de construcción para el compresor serían similares a aquéllos hacía las bombas por bombear los líquidos. Podrían usarse hierro del lanzamiento, acero, bronce, latón, acero limpio y varios plásticos.


LAS DEMANDAS
Lo que se exige nuevo es como sigue

1. Una máquina por comprimir el fluido gaseoso y tener los componentes mayores de:

2. La máquina de demanda 1 en qué non-convergiendo la sección por lo menos está divergiendo.


Fusión Fría.
La fusión fría fue inicialmente aceptada con gran entusiasmo. Entonces parecía estar desacreditado, principalmente como una cuestión de miedo a perder los fondos para las décadas de investigación de fusión "caliente". En la actualidad, hay unos doscientos laboratorios. los cuales han confirmado los resultados y lo que no hay duda en cuanto a la realidad del sistema. En esencia, se dice que la fusión nuclear puede tener lugar a temperatura ambiente, bajo ciertas condiciones. Sin embargo, un dispositivo de trabajo comercial está llegando al mercado con detalles en el sitio web de Sterling Allan: aquí.

Si desea que los detalles del fondo de la historia de la fusión fría, a continuación, hay varios sitios web que siguen los avances en este campo, entre ellos "la Fusión Fría Times" aquí donde considerable detalle está disponible. Sin embargo, aunque es poco probable que sea algo que se puede tocar juntos en su patio trasero un generador de fusión fría, el proceso está acercándose constantemente hacia el uso general. En 2012, se espera que el generador de fusión fría "Ecat" Rossi para lanzar. El www.ecat.com sitio web ya está tomando órdenes y la unidad de hogar que produce 10 kilovatios, se espera vender por US $ 500 y tendrá un costo anual de funcionamiento de sólo $ 20.

En agosto 2015 Rossi ganó una patente completo para su diseño comercial. En ese momento Rossi tenía un generador de un megavatio que opera perfectamente y de forma continua durante todo un año. Aquí está su patente:


Patente US 9.115.913                 Fecha: 25 de agosto 2015                 Inventor: Andrea Rossi

CALENTADOR DE FLUIDOS


ABSTRACTO

Un aparato para fluido de calentamiento que incluye un depósito para contener el fluido a calentar, y una oblea de combustible en contacto con el fluido. La oblea de combustible incluye una mezcla de combustible, reactivos y un catalizador, y una resistencia eléctrica o otra fuente de calor en comunicación térmica con la mezcla de combustible y el catalizador.

Descripción:

FONDO
Muchos de los sistemas de transferencia de calor utilizan fluidos calientes como un medio de transferencia de calor. Tales sistemas incluyen un generador de calor, un medio de transferencia de calor en comunicación térmica con la fuente de energía, y una bomba para mover el medio calentado a donde se necesita el calor. Debido a su alta capacidad de calor y su abundancia, un fluido de transferencia de calor común es el agua, tanto en su fase líquida y gas.

Una variedad de generadores de calor son de uso común. Por ejemplo, en plantas de energía nuclear, la fisión nuclear proporciona energía para calentar el agua. También existen los calentadores de agua solares que utilizan la energía solar. Sin embargo, la mayoría de las fuentes de transferencia de calor se basan en una reacción química exotérmica y, en particular, en la combustión de algo de combustible.


RESUMEN
En un aspecto, la invención presenta un aparato para el calentamiento de fluidos, incluyendo el aparato un depósito para contener fluido a calentar, y una oblea de combustible en comunicación de fluido con el fluido, la oblea de combustible que incluye una mezcla de combustible que incluye reactivos y un catalizador, y una fuente de calor, por ejemplo una resistencia eléctrica, en comunicación térmica con la mezcla de combustible y el catalizador.

Entre las formas de realización son aquellos en los que la mezcla de combustible incluye hidruro de litio y aluminio y litio, aquellos en los que el catalizador incluye un elemento del grupo 10, tal como níquel en forma de polvo, o en cualquier combinación de los mismos.

En otras realizaciones, el catalizador en forma de polvo, ha sido tratado para mejorar su porosidad. Por ejemplo, el catalizador puede ser polvo de níquel que ha sido tratado para mejorar su porosidad.

En aquellas realizaciones que incluyen una resistencia eléctrica, el aparato también puede incluir una fuente de energía eléctrica, tal como una fuente de tensión o fuente de corriente en comunicación eléctrica con el resistor.

Entre las otras realizaciones son aquellos en los que la oblea de combustible incluye una estructura de múltiples capas que tiene una capa de la mezcla de combustible en comunicación térmica con una capa que contiene la resistencia eléctrica.

En aún otras realizaciones, la oblea de combustible incluye un inserto de calefacción central y un par de inserciones de combustible posicionadas en ambos lados de la pieza de inserción de calefacción.

Una variedad de tanques puede ser utilizado. Por ejemplo, en algunas realizaciones, el depósito incluye un rebaje para recibir la oblea de combustible. Entre ellas se encuentran formas de realización en la que el tanque también incluye una puerta para el sellado de la cavidad. En aún otras realizaciones, el tanque incluye un escudo contra la radiación.

También se incluyen entre las formas de realización son aquellos que incluyen además un controlador en comunicación con la fuente de tensión. Entre ellas se encuentran los controladores que varían el voltaje en respuesta a la temperatura del fluido que está siendo calentado.

En otra realización, la invención presenta un aparato para contener y calentar un fluido, el aparato también tiene medios para mantener una mezcla de combustible que contiene un catalizador y un reactivo, y medios para iniciar una secuencia de reacción mediada por el catalizador para provocar una reacción exotérmica.

Otro aspecto de la invención es una composición de materia para generar calor, la composición incluye una mezcla de polvo de porosidad mejorada de níquel, polvo de litio, y polvo de aluminio y litio, y una fuente de calor en comunicación térmica con la mezcla para iniciar un níquel catalizadas exotérmica reacción.

Otra aplicación de la invención tiene un método de calentamiento de un fluido, incluyendo el método la colocación de una mezcla de polvo de níquel, polvo de litio, e hidruro de litio y aluminio en comunicación térmica con el fluido; y calentando la mezcla, iniciando de este modo una reacción exotérmica en la mezcla.

Estas y otras características de la invención serán evidentes a partir de la siguiente descripción detallada y de las figuras que se acompañan, en los cuales:

BREVE DESCRIPCIÓN DE LAS FIGURAS



Fig.1 muestra un sistema de transferencia de calor que tiene una fuente de calor;







Fig.2 es una vista en corte de la fuente de calor en Fig.1;







Fig.3 es una sección transversal de la oblea para su uso en la fuente de calor de Fig.2;







Fig.4 muestra una resistencia ejemplar en la capa central de la oblea se muestra en Fig.3.







Fig.5 muestra la fuente de calor de Fig.1 que opera con un horno convencional.







Fig.6 muestra las fuentes de calor plurales conectados en serie, como los de Fig.2.







Fig.7 muestra las fuentes de calor plurales conectados en paralelo, como los de Fig.2.




DESCRIPCIÓN DETALLADA

Haciendo referencia a la Fig.1, un sistema de transferencia de calor 10 incluye un tubo 12 para el transporte de un fluido calentado en un bucle cerrado entre una fuente de calor 14 y una carga térmica 16. En la mayoría de los casos, por ejemplo cuando existe una resistencia hidráulica que hay que superar, una bomba 18 propulsa el fluido calentado. Sin embargo, en algunos casos, tales como donde el fluido caliente es vapor de agua, propia presión del fluido es suficiente para propulsar el fluido. Una carga térmica típica 16 incluye radiadores, tales como los utilizados comúnmente para espacios interiores calefacción.



Como se muestra en la Fig.2, la fuente de calor 14 es un tanque 20 que tiene una protección de material compuesto hecha de plomo, una entrada 22 y una salida 24, ambos de los cuales están conectados a la tubería 12. El interior del depósito 20 contiene un líquido para ser climatizada. En muchos casos, el fluido es agua. Sin embargo, se pueden utilizar otros fluidos. Además, el fluido no tiene que ser un fluido líquido, pero también puede ser un gas, tal como aire.

El tanque 20 tiene una puerta 26 que conduce a un receptáculo 28 que sobresale en el tanque. Aletas radiantes 30 sobresalen de las paredes del receptáculo 28 en el tanque 20. Para maximizar la transferencia de calor, el receptáculo 28 y las aletas 30 se hacen típicamente de un material que tiene alta conductividad térmica, tal como metal. Un metal adecuado es uno que no están sujetos a la corrosión, tal como acero inoxidable.

Receptáculo 28 posee una oblea de multi-capa 32 para la generación de calor. Una fuente de tensión 33 está conectado a la oblea 32, y un controlador 35 para controlar la fuente de tensión 33 en respuesta a la temperatura del fluido en el depósito 12 como se determina por un sensor 37.



Como se muestra en la Fig.3, la oblea de combustible de múltiples capas 32 tiene una sección de calentamiento 34 intercalada entre dos secciones de combustible 36 y 38. La sección de calentamiento 34 tiene una capa central 40 que está hecho de un material aislante, como mica, y que los apoyos una resistencia de 42.



Fig.4 muestra una capa central típico 40 que tiene agujeros 44 a través del cual un alambre resistivo 42 se ha enrollado. Este hilo resistivo 42 está conectado a la fuente de tensión 33. En primer lugar y las capas aislantes segundo 46 y 48, hechas de un material tal como capas de mica, encerrar la capa central 40 para proporcionar aislamiento eléctrico de las secciones de combustible adyacentes 36 y 38.

Cada una de las secciones 36 y 38 de combustible característica de un par de capas conductoras térmicamente 50 y 52, tales como capas de acero. Intercalado entre cada par de capas conductoras 50, 52 es una capa de combustible 54 que contiene una mezcla de combustible que tiene níquel, litio, e hidruro de litio y aluminio LiAlH4 ("LAH"), todos en forma de polvo. Preferiblemente, el níquel ha sido tratada para aumentar su porosidad, por ejemplo calentando el polvo de níquel a los tiempos y temperaturas seleccionados para sobrecalentar cualquier agua presente en micro-cavidades que son inherentemente en cada partícula de polvo de níquel. La presión de vapor resultante provoca explosiones que crean cavidades más grandes, así como partículas de níquel más pequeñas adicionales.

Todo el conjunto de capas se sueldan entre sí en todos los lados para formar una unidad sellada. El tamaño de la oblea 32 no es importante para su función. Sin embargo, la oblea 32 es más fácil de manejar si es del orden de la mitad de una pulgada de espesor y 12 pulgadas en cada lado (12 x 300 x 300 mm). Las capas de acero 50 y 52 son típicamente 1 mm de espesor, y las capas de mica 40 y 48, que están cubiertas por un recubrimiento de polímero protectora, son del orden de 0,1 mm de espesor. Sin embargo, también se pueden utilizar otros espesores.

Cuando se opera, se aplica un voltaje por la fuente de tensión 33 para calentar resistor 42. El calor de la resistencia 42 se transfiere entonces por conducción a las capas de combustible 54, donde se inicia una secuencia de reacciones, el último de los cuales es reversible. Estas reacciones, que son catalizadas por la presencia del polvo de níquel, son:



Una vez se inicia la secuencia de reacción, la fuente 33 de tensión puede ser apagado, como la secuencia de reacción es auto-sostenible. Sin embargo, la velocidad de reacción puede no ser constante. Por lo tanto, puede ser deseable para encender la fuente de tensión 33 en determinados momentos para revitalizar la reacción. Para determinar si es o no la fuente de tensión 33 debe estar activado, el sensor de temperatura 37 proporciona una señal al controlador 35, que a su vez determina si o no aplicar un voltaje en respuesta a la señal de temperatura. Se ha encontrado que después de la reacción ha generado aproximadamente 6 horas kilovatios de energía, es deseable aplicar aproximadamente 1 hora kilovatio de energía eléctrica para revitalizar la secuencia de reacción.

Eventualmente, la eficiencia de la oblea 32 disminuirá hasta el punto donde no es económico para revitalizar continuamente la secuencia de reacción. En este punto, la oblea 32 puede ser simplemente reemplazado. Típicamente, la oblea 32 sostendrá aproximadamente 180 días de operación continua antes de se convierte en deseable reemplazo.

El polvo en la mezcla de combustible consiste en gran parte de las partículas esféricas que tienen diámetros en el rango del nanómetro a micrómetro, por ejemplo entre 1 nanómetro y 100 micrómetros. Las variaciones en la proporción de reactivos y el catalizador tienden a gobernar la velocidad de reacción y no son críticos. Sin embargo, se ha encontrado que una mezcla adecuada incluiría una mezcla de partida de 50% de níquel, 20% de litio, y 30% LAH. Dentro de esta mezcla, níquel actúa como un catalizador para la reacción, y no es en sí un reactivo. Mientras que el níquel es particularmente útil debido a su abundancia relativa, su función también puede ser llevada a cabo por otros elementos en la columna 10 de la tabla periódica, tales como platino o paladio.

Fig.5 a Fig.7 muestran una variedad de formas de conectar la fuente de calor 14 en la Fig.1. En la Fig.5, la fuente de calor 14 se coloca aguas abajo de un horno convencional 56. En este caso, el controlador 35 es opcionalmente conectado para controlar el horno convencional. Como resultado, el horno convencional 56 permanecerá apagado a menos que la temperatura de salida de la fuente de calor 14 cae por debajo de cierto umbral, momento en el que el horno 56 se iniciará. En esta configuración, los convencionales del horno 56 funciona como una unidad de respaldo.

En Fig.6, las fuentes de calor primero y segundo 58 y 60 como los descritos en Fig.1 a Fig.4 están conectados en serie. Esta configuración proporciona una temperatura de salida más alta que se puede proporcionar con una única fuente de calor 58 por sí mismo. Fuentes de calor adicionales pueden ser añadidos en serie para aumentar aún más la temperatura.

En la Fig.7, las fuentes de calor primero y segundo 62 y 64 como los descritos en Fig.1 a Fig.4 están conectados en paralelo. En esta configuración, el volumen de salida puede hacerse mayor que la que podría ser proporcionada por una unidad de transferencia de calor solo por sí mismo. Las unidades adicionales de transferencia de calor se pueden añadir en paralelo para aumentar aún más el volumen de salida.


Karl Schappeller.   Ha habido varios hombres bastante excelentes acerca de que han tenido la gran visión cómo el universo es y cómo opera. Uno de éstos es Karl Schappeller que es casi desconocido. Uno de las razones para esto son el hecho que publicando su trabajo ha e stado fuertemente opuesto por las personas que no quieren su comprensión para volverse extensamente conocido. Un dispositivo producido por Karl para demostrar que suyo entendiendo de cosas era cantidades sustanciales correctas, producidas de energía del exceso, y mientras yo no conozco alguien que ha reproducido su dispositivo, yo estoy incluyendo aquí, una presentación corta en el asunto, escrito por Henry Stevens http://www.missilegate.com/rfz/index2.htm y el libro por Cyril Davson que él menciona, puede transmitirse de http://www.free-energy-info.tuks.nl/Davson.pdf y leyó por completo.

En la presentación por Henry Stevens, él menciona Ovnis o los discos volantes. Ha habido una campaña de la propaganda emprendida ahora contra el público general para más de c incuenta años, con el objetivo de persuadir a las personas que “Ovnis” no es real, y si ellos fueran, entonces ellos serían los vehículos de “los hombres verdes pequeños”. Esta campaña ha sido notablemente eficaz y los miembros del público despedirán en general inmediatamente los discos volantes como ser “imposible” y no algo que cualquier persona sensata consideraría para un momento. Esta actitud es basada en una falta casi total de conocimiento de los hechos. Hay en este momento, los números grandes de vol ar los discos, construido por los humanos y capaz de habilidades del vuelo espectaculares. Hay dos variedades: aquéllos que la necesidad la atmósfera para operar y aquéllos que no hacen.

Si usted se siente que esto es un “la carga de basura” entonces ech e una mirada a lo siguiente las patentes americanas:






Esta selección pequeña de cuarenta y seis patentes se restringe a sólo aquéllos que tienen el muy conocidoredondo “el platillo volante” la forma. ¿Usted piensa en serio que no un solo uno de estas patentes tenía unprototipo de la prueba que voló o que ellos eran todos pilotados por “los hombres verdes pequeños?”

Yo no tengo el interés en máquinas volantes que necesitan una atmósfera como ellos es simplemente versiones avanzadas de avión convencio nal. En los tempranos 1900s, Nikola Tesla diseñó y construyó locomo que él describió su “la máquina volante”. Éste era un dispositivo pequeño sin las alas y qué ‘voló ' sin el uso de un combustible. Este plan de Tesla se tomó por los alemán y durante el Segunda Guerra Mundial, desarrolló y experimentó con. Después de la guerra, se tomó al EE.UU. y desarrolló más allá en el Lago de Groome, y en este momento, el EE.UU., REINO UNIDO, canadiense y gobiernos rusos tienen copias del funcionamiento grandes que ellos guardan tan confidencial como ellos posiblemente pueden. Una historia de la tapa mayor es que éstos la destreza pertenece a “el extraterrestrillos” eso tiene semejante nivel avanzado de tecnología que nosotros nunca podremos entenderlo. Es una historia buena, como él no es posible refutarlo. Si usted quiere un trato bueno de información específica en esto, entonces lea “La Caza para Cero Punto” por el investigador de Jane y escritor Nick Cook.


El Karl Schappeller Device              El autor: Henry Stevens 


¿El dispositivo de Schappeller era un artefacto usado en los platillos de propulsión de campo alemanes? Ésta es una posibilidad. Porque tan poco se ha informado sobre este dispositivo en el idioma inglés, lo siguiente es un informe que describe Karl Schappel ler y su dispositivo en un poco de detalle.

Karl Schappeller (1875 -1947) literalmente fue de nacer en la pobre-casa a poseer un castillo durante su vida. Su éxito económico se reflejó en sus experimentos en la energía como poner -científico, culminando en la invención de un dispositivo de libre-energía que llamó la atención la alrededor de 1930. Schappeller hizo ningún confidencial de su invención y activamente buscó la financiación privada para fabricar y distribuir los resultadosde su investigación. Él estaba en contacto con las preocupaciones financieras y él incluso habló con representante del Almirantazgo británico acerca de la utilización de su dispositivo impulsar las naves de Armada Real (1).

En este momento, 1930, el dispositivo fue destinado de algún modo y lleva más allá trabajado en por una organización gubernamental de la República de Weimar alemana, el Reichsarbeitsgemeinschaft o Reich Trabajos Asociación (el TRAPO). Por lo menos uno apunta del TRAPO era hacer Alemania autosuficiente en la producción de energía. Específicamente, ellos publicaron sus intenciones para utilizar muchos dispositivos de Schappeller en un sistema de distribución de energía de transmisión a lo largo de Alemania que produciría la eliminación entera de la reja eléctric a (2). Cuando nosotros sabemos, Adolfo Hitler asumió el poder después tres años y por las razones estratégicas; él también estaba muy interesado en hacer Alemania independiente de fuentes extranjeras de energía. Se conoce que las estructuras políticas y ci entíficas eran fijas a trabajar en el problema de energía como evidenciado después el sintetizando de gasolina y productos de aceite de carbón por los 3 Reich. Se contuvo uno de estas estructuras políticas y científicas dentro del SS y es conocido que Karl Schappeller realmente se encontró con SS Reichsfueher Heinrich Himmler en Viena en 1933 (3).


Salido: Inventor Karl Schappeller   el Derecho: el el del el Dispositivo de Karl Schappeller.
A. Acero la cubierta exterior. B. Forro cerámico especial en que los tubos son inc luido.
C. El centro sin substancia, llenó por el magnetismo brillando cuando en el funcionamiento.
D. Los tubos, circuito y terrícola.



Hay descripciones buenas del dispositivo de Schappeller afortunadamente, en que para atraer alemán y " inglés. Por Vril-Mythos una discusión completa de Schappeller, su dispositivo, la historia y la controversia que lo rodea está. "Vril, Dado Kosmische Urkraft el von de Wiedergeburt Atlántida” y “Weltdynamismus el Streifzuege durch technisches Neuland un biologischen de von de Mano Symbolen” represente un esfuerzo por el TRAPO popularizar sus ideas en la forma del folleto. Finalmente, ingeniero eléctrico y mecánico británico, Cyril W., Davson, Karl Schappeller visitado en Austria y los tres años gastados que aprenden de s u dispositivo y su teoría antes de la Segunda Guerra del Mundo. El libro descriptivo de Davson, “Las Físicas del Estado Primario de Materia”, era escrito en 1955, después de la guerra y la muerte de Schappeller.

Antes de describir el propio dispositivo d ebe entenderse que Schappeller y toda la escritura sobre su dispositivo creen que el energía-fuente a taladrándose es la energía de éter, a veces llamó "Raumkraft" o "Raumenergie", ésa es la espacio-energía (4)(5)(6). También se decía que este dispositivo era capaz de, quizás con alguna afinación, emitiendo el éter como una energía radiante (7). Las físicas de energía de éter son descritas por Davson como “las físicas primarias” como opuesto a “las físicas convencionales” qué él creyó sólo podría considerarse que son una comprensión secundaria, derivativa.


La Teoría de éter
Quizás para lectores que nunca han oído hablar de "éter", la explicación más simple para las físicas de éter es eso del Dr. la tarde Hans A. Nieper (7) tituló “la Revolución en la Tec nología, Medicina y Sociedad”. El éter podría pensarse de como una fuente de energía que emana por todas partes igualmente en seguida de. El universo podría ser considerado, como se dice a menudo, para ser "un mar de energía." Forma un fondo de energía por todas partes, y desde que está por todas partes todo el tiempo, es la hechura difícil la medida independiente de él. Esta energía de éter está en el movimiento constante. Toda la energía es energía radiante, según esta teoría. Esto puede apreciarse fácilmente acerca de la radiación electromagnética pero también es verdad de que la cosa muy huidiza llamada la gravedad. El newton describió los efectos de gravedad pero él nunca nos dijo exactamente lo que era. Dr. Nieper nos dice que la gravedad realmente e s un empujón, y no un tirón. La gravedad es la aceleración y se causa por el campo de éter. De nuevo, toda la energía es radiante energía cuya base fundamental es la radiación de éter.


Del libro mencionado por Dr. Nieper:
Además, Nieper estableció el axioma que, “pueden atribuirse las aceleraciones todo naturales a un solo principio básico unificado, a saber, la interceptación (o frenando) de una energía del campo que penetra del exterior (la aceleración de gravedad, magnético, electromagnético, electro stático y aceleración del radiestésica)".

Intentando explicar el éter, podría pensarse de como un líquido todo-penetrante, mientras ocupando todos espacio. Este concepto líquido es útil porque un líquido no puede comprimirse pero puede transferir sólo la energía que intenta comprimirlo de una situación a otro. Esto es cómo los frenos de un trabajo del vehículo. El chófer aprieta el pedal del freno cuando él quiere reducir la velocidad o parada. El buzo del pedal del freno intenta comprimir el líquido en e l cilindro del amo. El cilindro del amo se conecta a cada rueda por los tubos de metal abatane de líquido. Cuando se pone la presión en el cilindro del amo por el chófer que se transmite a cada uno de los cuatro cilindros de la rueda abatane del mismo flui do que transmite la fuerza, mientras moviendo el mecanismo del freno, retardando las ruedas del vehículo.

De una manera similar, el éter sirve transmitir la energía a través de esto "non-comprimible" la calidad. En un bobina eléctrico primario y el bobina eléctrico secundario, por ejemplo, la inducción en el secundario no tome ponga directamente del primero como se dice ahora por las físicas actuales, pero en cambio, la inducción entre los dos bobinados es debida al campo de éter. Este concepto de la función de traslado de energía del campo de éter también se expresa por Davson.

Usando esta perspectiva, que toda la energía es la radiación, el frenando de radiación de éter que es el reduciendo la velocidad o deteniendo de esta radiación, puede causar un tra slado a otras formas de energía. La palabra "energía" los medios el espectro electromagnético entero. Eso incluye los campos eléctricos, magnéticos y electrostáticos. Esto significa el calor. Esto también significa la gravedad. De nuevo, la gravedad es la radiación primaria del campo de éter. Radia igualmente de cada punto en el universo.

Este concepto parece ridículo hasta que se dé algún pensamiento. Uno podría preguntar: “Cómo la gravedad puede ser un empujón cuándo nosotros sabemos bien?” ¿Después de todos, las cosas se caen a la tierra, no haga ellos? La respuesta es que los efectos que nosotros nos sentimos y llamamos “la gravedad” es debido al éter escudar. La radiación de éter puede detenerse, que se reduce la velocidad y absorbió por la masa. Se re-radia entonces o convirtió en la masa. Se re-emite como la radiación de éter más lenta o así como el calor. Algunos de él pueden, y es, convirtió en la masa dentro de un planeta. Si hay una pérdida de radiación de éter, entonces allí está escudando. Así , un planeta escudaría de esta radiación en una dirección. Esa dirección siempre está hacia su centro que es la dirección de más gran masa y eso eslo como que nosotros describimos "abajo". Ésta simplemente es el área que contiene la cantidad máxima de escudar. En todas las otras direcciones la radiación de éter continúa ejerciendo su empujón en nosotros. El área de mínimo escudar está directamente opuesta el área de máximo escudar, para que las cosas se caen (o más correctamente se acelera o "empujó") haci a la tierra.

Piense sobre esto durante un minuto. Estando en el espacio profundo es más bien como el subacuático del ser. Subacuático, la presión en absoluto los puntos son tan similares que nosotros nos sentimos ingrávidos. Nosotros somos ingrávidos en el espacio profundo porque el campo de éter ejerce un empujón igualmente en nosotros de todas las direcciones. En el espacio, el más cercano consigue a un cuerpo grande el más fuerte el empujón es de la dirección opuesta desde que el cuerpo escuda o converti do la radiación de éter. El resultado de este pensamiento es un mecanismo totalmente diferente de "gravedad" cuando nosotros lo conocemos pero apareciendo como exactamente los mismos fenómenos observados.

La belleza de esta teoría de éter de gravedad es esas funciones de gravedad como cada otra forma de radiación. Su causa estando debajo de, la radiación de éter, puede convertirse para amasar o, en ciertas circunstancias, re-radió o convirtió a otras formas de energía. Ninguna Teoría del Campo Unificada e s necesaria. El campo de éter es el campo unificado. Hay más allá, que ninguna necesidad de buscar algo separado llamó "anti-gravedad". Si la gravedad es entonces un empujón que es toda la anti-gravedad. Todos que nosotros tenemos que hacer para hacer un UFO son encontrar esta frecuencia de gravedad particular y averiguar cómo generarlo.

Las físicas de éter eran un físicas perdidas. Se secuestraron las físicas temprano en el 20 Siglo por los resultados supuestos del experimento de Michelson-Morley. Este experimento asumió que “el éter” era la cuestión. Hay un poco de confusión aquí. Nosotros sabemos ahora que partículas que mueven cerca de la velocidad de luz son moderadas como olas que son la energía en lugar de como la materia. No obstante, la teoría de éter se ha desacreditado entre físicos que, a su vez, descrédito otros que levantan el asunto. Sólo ha terminado los esfuerzos de "dispositivos de libre-energía" y libre-investigadores de energía que este conocimiento está devolviéndose a nosotros. Sin esta teoría de éter, la razón que estos trabajos de los dispositivos no puede explicarse en absoluto. El rechazo de teoría de éter permite despedir estos dispositivos como "teóricamente imposible" y para que “fraudulento” por la implicación. Ellos se marginan y despidieron como "dispositivos del perpetuo-movimiento". Según las físicas establecidas, los dispositivos del perpetuo-movimiento violan las leyes físicas de conservación de energía. Sin una teoría de éter como una explicación, ellos violan las leyes de conservación de energía y para que sus detractores pueden despedirlos simplemente fuera de mano. El hecho simple que algunos de éstos los dispositivos de libre-energía realmente el trabajo, no parezca molestar a estos científicos en lo más mínimo. En l ugar del cambio la teoría para acomodar los hechos observados, los hechos se ignoran y sustituyeron por el dogma. Si nos gusta o no, nosotros estamos viviendo en una energía la Edad Oscura.

En lugar de la teoría de éter, nosotros tenemos todos se llevado para enfocar en Einstein y sus Teorías de Relatividad. Dos o tres generaciones de científicos se han gastado adelante "intentando demostrarle el derecho a Einstein." Esto descaminado pensando ha producido el estancamiento. Una necesidad va ningún extenso que el muchos "la libre-energía” dispositivos que se han levantado al nivel de aviso a pesar de la teoría científica aceptada ver que esta declaración es verdad.

Innecesario decir, los científicos alemanes del periodo Nazi laboraron bajo ninguna tal ilus ión. Ellos nunca abandonaron las físicas de éter. Ésta era la razón fundamental por qué presenta pr opulsión que se desarrollaron Ovnis primero en Alemania. Después de que la Segunda Guerra del Mundo que dos ciencias diferentes desarrollaron, los dos llamaro n "Físicas". Uno era el concepto relatividad-basado enseñado en las escuelas, mientras el segundo, el tipo más esotérico, fue usado en secreto, por el gobierno confidencial, para profundo “los proyectos negros”.


La estructura del Dispositivo de Schappeller
Según la descripción de Davson en que nosotros contaremos, el dispositivo de Schappeller está muy compuesto de dos unidades separadas, el rotor y el estator. El estator se construye como sigue: Su superficie es redonda o pelota-formó, mientras estando compuesto de dos medio-cáscara de acero. Esto medio-cáscara contienen la estructura interior y son hermético. Atado al "polo" de cada medio-cáscara es un obstruir-imán férrico la mayoría de que se posiciona dentro de la esfera. Esto significa que el vo lumen de cada imán está dentro de la pelota de acero, uno opuesto el otro. Hay un espacio entre los dos imanes de la barra al mismo centro de la esfera.

Un material cerámico Aislante se pone adelante el dentro de la pelota de acero, dejando una área cent ral sin substancia. Dentro de este área sin substancia, y alrededor del espacio entre los imanes, es dos bobinas están montados. Éstos empiezan al polo del imán de la barra y terminan al centro de la esfera, con una conexión que lleva fuera de la esfera al rotor. Estos bobinas que usan un tubo cobrizo sin substancia llenado de una substancia especial, confidencial llamado el "electrote" se enrollan. Al dejar la esfera, los tubos cobrizos electrote-llenos se reemplazan por el alambre cobrizo convencional. Una conexión eléctrica es hecho de la superficie externa de un polo a un polo de un tipo especial de batería que se conecta con tierra al otro polo o, alternativamente, a un dispositivo especial una "Ur -máquina" llamó qué se discutirá después.

Este electrote es un imán permanente dentro de la esfera. Este tipo de magnetismo no es idéntico con Ferro -magnetismo o electromagnetismo; es muy más fuerte (8). La composición real del electrote de Schappeller sigue siendo un secreto, pero otro electrote ha sido hecho por Profesor Mototaro Eguchi. Consiste en cera del carnauba y resina, mientras también conteniendo quizás un poco de cera de abejas. Se guardó en un campo eléctrico fuerte mientras cociendo despacio hasta que solidificara. Para los propósitos de la produc ción de esferas de Schappeller, un electrote completo la planta industrial tendría que ser puesta a que tiene ningún paralelo en la ciencia presente (9).

Antes de ser fijo en el funcionamiento, todo el aéreo se bombea fuera del centro sin substancia de l a esfera. Esta pelota entera está montada en un mecanismo de la pieza giratoria para que los polos puedan moverse del vertical al horizontal. El estator no se ata al rotor. Los estator pueden funcionar sin el rotor y el estator es capaz de producir la energía eléctrica sin el rotor. El rotor también podría usarse para generar la energía eléctrica adicional.

El rotor consiste en una rueda de acero de plan especial arreglada en el árbol a ser manejado, y rodeó en su superficie exterior por imanes que se atr aen y rechazaron por la fuerza del estator. El alambre cobrizo ató al cobre entubar electrote-lleno interior, atraviesa esta rueda y suministros el poder eléctrico a los imanes. Los imanes son sin substancia y llenos con el mismo electrote. Hay siempre un número impar de imanes.

Una variante de este rotor viene a nosotros de Taeufer que se refiere a este desarrollo extenso como la "Ur máquina". Esta máquina está compuesta de seis unidades de la esfera como descrito anteriormente, cinco que revuelven alrededor de un sexto uno sobre que o se posiciona o debajo del avión de las otras esferas rotativas. Una séptima unidad se emplearía para rodar las cinco esferas rodando y para que se compensaría, y no ató a los otros. Las cinco esferas rodando cobrarían la se xta esfera estacionaria. El sexto y séptimas esferas funcionarían como un ánodo y cátodo y así que molerían la unidad. La Ur-máquina podría usarse para activar otras esferas en lugar de un batería-tierra el procedimiento (10).

Como un primero movedor, un artefacto, el rotor se usaría para volverse un árbol del paseo. Los estatores se compensarían, que es, se marchó el centro respecto al rotor. Schappeller hizo ejercicio varios ángulos de eficacia (11). El árbol del paseo podría usarse impulsar cualquier n úmero de aplicaciones de la máquina como, por ejemplo, las hélices de una nave.


Los medios de Funcionamiento
El dispositivo se empieza a través de una conexión a una totalmente única batería y una conexión a la tierra (12). Un impulso de la excitación específico debe darse al dispositivo (13). Este impulso eléctrico se dirige a través del imán férrico y saltos el hueco en el centro de la esfera al otro imán férrico.

Qué ocurrió los juegos entonces este dispositivo aparte de todos otros. En el espacio del centro entre los dos obstruir-imanes un campo de "magnetismo resplandeciente" es fijo a en el vacío de la esfera. Este magnetismo resplandeciente es algo completamente único. Se reconoce como un campo magnético, pero mucho más poderoso y al contrario d e cualquier campo magnético producido por una barra férrica o un bobina eléctrico. Una vez la entrada inicial había sido hecha empezar el dispositivo, la batería y tierra puede ser desconectado. El dispositivo continúa operando solo entonces (14).

Para una comprensión de lo que realmente está pasando aquí nosotros tenemos que considerar el imán de la barra. Nosotros pensamos en una barra de hierro con dos polos, uno positivo y uno negativo o quizás un polo norte y un polo sur, pero hay realmente tres componentes al imán de la barra. Hay los dos polos y la zona neutra entre los polos. Si nosotros cortáramos el imán que nosotros hacemos a dos nuevos polos por la mitad. Para el dispositivo de Schappeller, esta zona neutra es muy importante. Imagine un imán de la barra que atraviesa el eje vertical de la pelota. Entonces imagine el corte de sección de centro fuera. Nosotros tenemos un polo norte ahora a la cima de la pelota, un polo sur al fondo de la pelota así como nosotros hacemos con la Tierra planetaria. En el centro nosotros tenemos una sección perdida con un polo sur, mientras oponiendo al polaco Norte a la cima de la pelota y, igualmente, un polo norte en situación opuesta el polaco Sur al fondo de la pelota. Nosotros tenemos cuatro polos y un imán de la b arra hendido ahora con un hueco en su sección del centro.

Es este hueco en el centro dónde el "magnetismo resplandeciente" de Schappeller se genera conectando con tierra, es decir, mientras cobrando el dispositivo vía una batería especial y una conexión de tierra. Este magnetismo resplandeciente es el misterio. Davson cita los cálculos de Schappeller y da esta forma de magnetismo como ser mil veces más poderoso que eso producido por el magnetismo presente (15). Él también declara eso en esta forma de magn etismo la electricidad es estacionario mientras el magnetismo se radia (16).

Para declarar esto de nuevo, Davson contiende a lo largo de su libro que este magnetismo resplandeciente no se encuentra en las físicas secundarias, es decir, en las físicas mod ernas, y que este magnetismo resplandeciente es una manifestación de físicas primarias. Como un fenómeno de físicas primarias, es responsable para, y puede generar, calor, electricidad y magnetismo.

Después del estímulo inicial y en un estado de magnetis mo resplandeciente, ninguna entrada extensa de energía se necesita de la batería. El dispositivo puede deducir directamente en la energía a él del éter circundante, ligue esta energía aunque su material del electrote magnético que es el relleno en los roll os cobrizos sin substancia del bobina interior y entonces re-radia la energía el calor productor, electricidad, magnetismo o trabajo mecánico que dependen en la aplicación.

Declarado otra manera, éste es un dispositivo de la implosión y se describe como a tal (17)(18). No como el dispositivo de Schauberger que es asociado con la palabra implosión, el dispositivo de Schappeller opera puramente al nivel enérgico. La energía es arrastrada hacia el centro, a través de los imanes, en el campo de magnetismo resplandeciente, y entonces radió afuera.

Mi primera explicación para este rendimiento de energía radiante involucra el concepto de la Pared de Bloch. Una Pared de Bloch se define por el Carro de mudanzas la Enciclopedia Científica de Norstrand, 1958 edición, las páginas 201 y 202, como: "Ésta es una capa de la transición entre dominios del ferro-magnético adyacentes magnetizados en las direcciones diferentes. La pared tiene un espesor finito de unas cientos constantes de la celosía, como él es enérgicamente preferible para las direcciones del giro cambiar despacio de una orientación a otro, pasando por la pared en lugar de para tener una discontinuidad abrupta" (18).

En los electromagnéticos la Pared de Bloch es externa al propio hardware. Es el punto de di visión del vórtice rodeando, o hila, de las energías magnéticas electrónicas de los polos nortes y sures. El magnetismo del polaco Norte negativo hila a la izquierda mientras el polaco Sur positivo hila al derecho. La energía está dirigiéndose en el dispositivo de Schappeller a través de los polos un-aislados y dirigiéndose e hiló en su manera al centro de la unidad. El punto de cero magnetismos, ningún giro e inversión magnética dónde los dos campos del giro unen, es la Pared de Bloch (19).


¿La Pared de Bloch, una fuente de ola de gravedad como una función del espectro electromagnético?
(Dr. Richard Le Fors Clark)



El circuito oscilante: Cobró el condensador (el campo eléctrico) las descargas, la corriente llevó acabo
el alambre aislado para cobrar el bobina (el campo magnético) qué descargas, cobrando elcondensador.
Los campos eléctricos y magnéticos oscilando rinden las olas electromagnéticas.


La Pared del Bloque radia la energía. Recuerde, si la energía está entrá ndolo entonces debe estar saliendo. La Pared de Bloch puede generar radio, radar y otras frecuencias del electroimán pero lo que es muy interesante es que puede realmente radiar la gravedad como según Dr. El Richard Le Fores Clark. Según esta interpretación, la conjunción de dos dipolar generó los vectores del fuerza-campo, un campo de fuerza de quedara-polo o se genera la gravedad según Dr. Clark. Gravedad que es una fuente del quedarapolo, radia en un redondo, 360o, el modelo de dos ciclos. Dr. Clark ha arreglado el punto de emisión como debajo de eso de radar y sobre el infrarrojo a 1012 Hz (20). Dr. Richard que Le Fors Clark cree que la gravedad es una radiación (20) y para que es un "empujón".


Otra Opinión
En tarde 2001, yo escribí un artículo de l a revista en el dispositivo de Schappeller (20) qué contuvo la mayoría del material descrito anteriormente. En ese artículo, yo pedí las explicaciones alternativas para el dispositivo de Schappeller. Yo recibí una carta de Sr. Michael Watson, BSc, Físico Trazado y Miembro del Instituto de Físicas en el Reino Unido. Había algo sin embargo, en Sr. El fondo de Watson más aun impresionante que sus credenciales profesionales, Cyril W. Davson era un amigo familiar quien Sr. Watson conoció bien en su juventud y con quien él había discutido Schappeller y sus ideas a un poco de longitud en muchas ocasiones. En Sr. La carta de Watson era un resumen breve de la teoría de Schappeller en que él cortó a través de la mayoría de la terminología confundiendo.

Este resumen es importante por un par de razones. Sr. El resumen de Watson de la teoría de éter de Schappeller como descrito por Davson une muy bien todavía en las ideas de Schauberger parece permitir los resultados experimentales de Tesla en el éter como explicado p or Bill Lyne. Lo siguiente es lo de que yo aprendí Sr. La carta de Watson:

La mayoría de nosotros ha oído hablar de las dos Leyes de Termodinámicos. Éstas son leyes de calor. La Primera Ley de estados de Termodinámicos que la energía se conserva, mientra s significando que la cantidad total de energía en el universo siempre permanece el mismo. Ésta no es ninguna sorpresa para la mayoría de nosotros y no es la preocupación real aquí.

Lo que es de preocupación es la Segunda Ley de Termodinámicos que discute calor y entropía. La palabra “el entropía” podría pensarse de como un estado de aleatoriedad o causes. Las entropías negativas significarían el movimiento entonces hacia un menos azar o el estado más pedido de cualquier cosa particular. Si nosotros aplicamos esto a un sistema, entonces el entropía tiende a aumentar hasta los descansos del sistema abajo en los causes absolutos. Esto ocurrirá a menos que el sistema se re-cobra con adicional fuera de la energía. Un ejemplo concreto de esto podría ser útil:

Imagine un nuevo automóvil que se cae una línea de la asamblea simplemente. Ha tomado mucha energía para encontrar, refine, forja, soldadura, y pintura las partes de metal de este automóvil. Este mismo concepto también aplica a todos los otros componentes del automóvil. Esta energía y organización constituyen un estado muy organizado, o, en otros términos, un estado de entropía negativo. Lo que pasa luego ilustra el entropía. El automóvil se compra. Si se maneja difícilmente o simplemente se sienta en el ga raje que no importa a la larga porque lo que pasa al automóvil es que empieza a caerse en pedazos. Este cambio puede ser al principio pequeño y sólo puede ocurrir al nivel molecular, pero ocurre no obstante. El artefacto, la transmisión, la pintura, caucho , la electrónica, etc. que todos fallarán con tiempo. Aun cuando el automóvil apenas se sienta en el garaje, en mil años que el metal oxidará en el futuro. Finalmente, el automóvil oxida formando un montón castaño rojizo lejos. Esto es exactamente que el c ontrario de la organización y energía reunía el automóvil. Esta desorganización es el entropía. La única cosa que invertirá esto, cuando todos nosotros sabemos, es entradas adicionales de energía por el dueño en la forma de mantenimiento y reparaciones.

Todas las cosas en un estado relativo de movimiento del orden hacia un estado de desorden. Por lo que se refiere al calor, el calor fluirá siempre en un lugar más frío de un lugar más caluroso. Cuando algo está acalorado que hay un levantamiento en su entropía. Con el calor creciente sus moléculas entran los causes del azar más rápidamente y más rápidamente, así como una bomba hace cuando explota. Los medios de calor crecientes la aleatoriedad creciente y causes que son el entropía. Frío, entonces, puede verse por lo que se refiere a la entropía negativa. Cualquier objeto frío simplemente se organiza más y menos azar que el mismo objeto una vez está acalorado.

Schappeller tenía algo que decir sobre la Segunda Ley de Termodinámicos. Él dijo había otro y el ciclo termodinámico desconocido que ejecutan la Segunda Ley en situación opuesta. Para nombrar esta idea nosotros lo llamaremos "Termodinámicos Inverso." Es la marcha atrás de la Segunda Ley de Termodinámicos en eso que lleva a un aumento en el entropía. ¡No sólo es allí un aumento en el orden pero hay un aumento en el frío! Schappeller, según Sr. La carta de Watson, construyó su dispositivo esférico principalmente para demostrar los principios detrás de este Termodinámicos Inverso. No se diseñó como una máquina práctica.

Demostrar la diferencia entre la Segunda Ley de Termodinámicos y Marcha atrás Termodinámicos dos máquinas teóricas se examinarán. Realmente, una máquina que corre según la Segunda Ley de Termodinámicos no es en absoluto teórica. Las máquin as de la combustión son de este tipo. Para la causa de simplicidad nosotros usaremos una madera la estufa ardiente como el tipo inventado por Benjamín Franklin para la calefacción de una casa.

Madera se pone en un vaso férrico sin substancia con un aguje ro ajustable a un extremo. El agujero ajustable admite oxígeno atmosférico. Una entrada pequeña inicial de calor se agrega a la madera y oxígeno hasta quemar ocurre. Mucho calor se produce una vez que la madera empieza a quemar. Nosotros sabemos que el calor extiende. También se producen carbono, dióxido del carbono y vapor de agua como los derivado de la combustión. Entropía se aumenta. Desde que el entropía se aumenta, para que es tan quizás polución que todos nosotros podemos estar de acuerdo que éste es un ejemplo bueno de la tecnología destructiva tan la característica del mundo en que nosotros vivimos.

En nuestro ejemplo de una Marcha atrás teórica máquina Termodinámica que pueden usarse los derivado del ejemplo anterior como el combustible. Pero la máquina de Schappeller tiene la propiedad adicional de ser creativo, que es, negativamente el entropía. Schappeller creyó que este proceso creativo para fue individualista, para que nosotros necesitamos una plantilla específica para usar como un modelo par a esta creación. Se alimentan calor, agua, y dióxido del carbono en esta máquina. ¡Bastante increíblemente, oxígeno se rinde como un derivado de esta reacción! ¡El calor también está absorto en la máquina Termodinámica Inversa de Schappeller! Esta absorción de calor es otra manera de decir que la máquina es implosiva en la naturaleza en lugar de expansivo o explosivo como era el calor la máquina productor. ¡Lo que es muy asombroso, sin embargo, es ese entropía es el rindiendo realmente reducido, algo que se ha creado-madera!

Realmente, esta máquina o no es teórica. Existe y trabaja cuando nosotros hablamos. Estas máquinas están alrededor de nosotros. Nosotros llamamos que éstos mecanizan "vida". En este caso nuestra máquina es un árbol. En el árbol, la energía, la luz del sol, está absorta y combinó en un proceso frío con el agua y dióxido del carbono formar madera. La plantilla usó como un modelo para esto aparentemente inteligente, creativo, el proceso simplemente es una semilla. En este tipo de reacció n el "frío” la fuerza es algo de otra manera que la ausencia de calor. Este frío es un frío activo. Es un "densif icando", el frío implosivo. Es un frío vida dando. Éste es un frío, vida que da la fuerza. Para citar a Watson: "Este proceso es la fuerza de vid a y la marcha atrás de la segunda ley de termodinámicos; es la fuerza vital: Vril".

Ésta es una diferencia grande entre las físicas de Schappeller y Schauberger y las físicas del Decimonono Siglo. Las físicas del Decimonono Siglo explican todo por lo que se refiere al inanimado. Las leyes de físicas son los ejemplos inanimados usando escrito. Se describen las reacciones químicas qué tallo de los modelos inanimados. Se hacen los modelos animados simplemente conformar con el asumir inanimado esa vida es simplemente un caso especial que en el futuro se mostrará para ser nada más que la química y para que sujeto al mismo Segundo la Ley Termodinámica como el inanimado. Schappeller y Schauberger que los dos dicen de sus propias maneras que esto no es para que. Ellos dicen, cada uno de sus propias maneras que una nueva y diferente ley de termodinámicos aplica a las fuerzas vivientes. Ellos dicen que esto más semejante a un proceso de vida que las teorías anteriores permiten. Ellos dicen que esta fuerza es creativ a. Aquéllos que subscribieron a estas nuevas ideas exigieron que no sólo fuera una nueva ley física pero una nueva ciencia y esa Alemania llevaran la manera en esta nueva ciencia. Permítanos echar una mirada más íntima a lo que se exige ser las físicas detr ás de esta nueva ciencia.

El primer concepto en ser considerado está frío. Frío en este sentido la ausencia no más de calor no significa.Éste es el frío interestelar, el frío encontró en el vacío de espacio. En este vacío relativo, la materia no se encuentra en la cantidad suficiente para ser usado para medir este frío. Piense sobre cómo nosotros medimos frío. Nosotros medimos materia que está fría. Nosotros medimos el calor en el aire o regamos por ejemplo. ¿En la ausencia de materia cómo el frío se med iría? No hay ninguna duda que si nosotros pudiéramos, por ejemplo, ponga un termómetro en un vidrio de agua en el espacio profundo, la temperatura grabada sería a o muy cerca del cero absoluto, 0o Kelvin (-273o Centígrado o -460o Fahrenheit).

La presencia o ausencia de materia en el espacio profundo pueden ser el asunto de conjetura. La presencia o ausencia de energía en el espacio profundo son universalmente algo aceptado. Por ejemplo, todos nosotros sabemos que los pasos ligeros a través del espacio int erestelar. Nosotros vemos la prueba cuando nosotros buscamos a las estrellas, planetas o la luna. Además la luz visible, otras radiaciones electromagnéticas libremente el paso a través del espacio. Éstos incluyen radiografía, gamma y rayos cósmicos. Todavía además radiación electromagnética que muchas personas creen ahora que en las profundidades de espacio allí reside otra forma de energía con se encuentra allí así como en todas las otras partes alrededor de nosotros. Esta energía pasa por el nombre de "en ergía del cero-punto" algún día pero para nuestros propósitos nosotros podemos llamarlo "energía de éter" simplemente. A veces se defiende que esta energía realmente es el resultado de éter en lugar del propio éter y ese éter realmente es la cuestión. Para un momento, permítanos posponer esta discusión y enfoque adelante el inmenso, estiramientos de espacio interestelar que está lleno con la energía de éter, cerca de o al cero absoluto.

Sr. Watson apunta fuera las palabras de Dawson en página 83 de “Las Físicas de El Estado Primario De Materia” donde él dice: "el Frío no es por consiguiente la ausencia del calor, calor primario y frío que no tienen nada que hacer con la acción molecular (en el cosmos) no hay ninguna molécula disponible."

El lector puede revocar que algo extraño pasa a la energía eléctrica al cero absoluto. Por ejemplo, si un disco de dirigir el material se sostiene al cero absoluto y el disco se da un cargo eléctrico, el testamento actual eléctrico circula alrededor y para siempre, alrede dor del disco nunca perdiendo su energía como él habría si el disco estaba sentándose en un escritorio de la oficina a la temperatura del cuarto. Esta propiedad de frío es instrumental en el almacenamiento de por lo menos una forma de energía. Deben verse los inmensos estiramientos de vacío interestelar frío como un inmenso mar de almacenamiento de energía en un estado de entropía negativo elevado. Schappeller llamó esta reserva de materia-energía de indirecto potencial "el magnetismo latente”. Fuera de este magnetismo latente, podrían producirse energía y materia con el estímulo correspondiente. El campo electromagnético non-entusiasmado se vio por Schappeller como el magnetismo absolutamente latente. La materia está fuera una condensación de éter bipolar. Por consiguiente, el electromagnetismo es un producto de materia y es nada el éter más bipolar en una condición diferente. El magnetismo latente pudo, entonces, se excite en la materia. El magnetismo latente podría ser influenciado por ambos los principios termodinámicos discutidos, la Segunda Ley de Termodinámicos o por Termodinámicos Inverso. Este inmenso campo de éter cuya más característica notable es la propiedad de frío, latente y esperando el estímulo, es el predecesor de energía y importa cuando nosotros los conocemos.

Desde el frío del primero, esta inmensa reserva de potencial del entropía negativo, es responsable para los dos la materia y energía y desde toda la energía en el futuro se degenera en el calor, sigue que, cuando Davson lo pone, de nuevo en página 83: "el calor Primario, como puede entenderse ahora, está compuesto de energía fría". Esto es parece como una obra sorprendente en las palabras, sobre todo de un hombre de ciencia, no obstante, que esta declaración sigue perfectamente de Schappeller está razonando.

Nosotros nos volvemos ahora al concepto de Schappeller de "tensión". Los dos que pueden aplicarse tensión de calor y la tensión fría a un campo electromagnético. La tensión de calor es el tipo usual de tensión aplicado a los campos electromagnéticos en las físicas secundarias. Las físicas secundarias son las físicas de nuestro mundo cotidiano según Schappeller. Las físicas primarias son las físicas que tratan con la fuerza fría y éter la materia productiva y energía que consti tuyen las reacciones secundarias y para que Schappeller acostumbra el término "físicas secundarias" a describir nuestro mundo cuando nosotros lo conocemos.

Un ejemplo de calor que enfatiza del campo electromagnético es el condensador y el bobina. Un conde nsador cobrado produce un campo eléctrico y un bobina cobrado produce un campo magnético. Un condensador cobrado y enrolla, conectó alternadamente por un circuito del alambre el cargo y nos descarga, mientras produciendo la unidad de la radiación electromag nética el calor causaron por la resistencia del alambre degrada el proceso entero en el calor. La tensión de calor en el electromagnetismo es +/-.

La tensión fría en el campo electromagnético es algo totalmente nuevo a nuestra ciencia y tecnología. También se ve por lo que se refiere a +/- pero las máquinas lo producían no es conocido en nuestro mundo. Sr. Watson no dijo esto pero si nosotros devolvemos a nuestros ejemplos de calor enfatizó máquinas, el condensador y el bobina, el frío correspondiente enfatizó las máquinas podrían ser la esfera de Schappeller y los Schappeller enrollan el electrote. La esfera colecciona el cargo a través de los imanes, sostenimientos y lo condensa en su centro brillando que corresponde al campo eléctrico del condensador. Los bobinas interiores llenados del electrote producen un campo magnético en la presencia del intenso y pulsando el campo eléctrico. Según mi interpretación, la esfera de Schappeller entera es un capacitor / bobina combinado en una máquina hecha posible a través de una entrada inicial de tensión fría.

Como en nuestro ejemplo de la interacción del capacitor / bobina que produce una ola electromagnética, para que una atracción existe entre una máquina que obedece la Segunda Ley de Termodinámicos y uno que obedecen la ley de Termodinámicos Inverso. Esta atracción puede llevar a la interacción. Por ejemplo, un condensando o el vórtice centrípeto puede acoplar con un explotar o el vórtice centrífugo. El vórtice centrípeto es un ejemplo de un sistema que sigue la ley de Termodinámicos Inverso mientras el vórtice centrífugo representa sistema que sigue la Segunda Ley de Termodinámicos. Nosotros tenemos todos vistos estos dos sistemas que trabajan juntos en la vida cotidiana. El retrete común es semejante máquina aunque las formas laterales centrífugas dentro de la cañería del desagüe que está fueran de vista.

Hay otro ejemplo que es más pertinente a nuestra discusión quizás. Es el diagrama de la Vril poder planta. (Este diagrama del artefacto se usa aquí como un ejemplo para la discusión y no es un endoso ciego de la existencia del diagrama o exactitud).



En esta interpretación de este diagrama, nosotros estamos tratándonos realmente de dos dispositivos separados. Primero, es el dispositivo esférico central que puede ser una versión refinada de la esfera de Schappeller. Un cargo inicial se imputaría en la esfera para empezarlo después de que la unidad continuaríarecogiendo la energía circundante. Ésta es una máquina Termodinámica Inversa. La esfera genera un campo magnético que podría compensarse rodando el dispositivo de Schappeller. El campo del desplazamiento alimentaría y así que rodaría los brazos del generador eléctrico que rodea la esfera. El generador eléctrico recogería la energía eléctrica, mientras alimentando los cuatro adornos de la radiodifusión grandes en las paredes del platillo. Estos adornos podrían ser, por ejemplo, Tesla panqueque bobinas. El generador eléctrico es un ejemplo de una máquina que obedece el Segundo la Ley Termodinámica.

Ambos componentes de la planta de poder están juntos garantizados en un solo sistema desde la energía del rendimiento de los adornos de la radiodifusión en las paredes del platillo constituya la energía de la entrada adicional por la esfera. Los dos componentes atraen entre si y usan y depende entre si en cuando ellos circulan y reciclan la energía. Como el nivel de energía de un componente aumenta para que hace el nivel de energía del otro. De hecho, el problema más grande que enfrenta el uso de semejante artef acto puede estar consiguiendo algunos medios de detenerlo.

La levitación real podría ser la radiación electromagnética particular que sale de la esfera. En esta interpretación, los adornos de la transmisión se usan para dirigir el platillo. Davson da las frecuencias del rendimiento por la esfera como 10 6 (20).

Sr. Watson señala en su carta que no se han reconocido una máquinas de la razón que utilizan el principio Termodinámico Inverso es que un frío enfatizó que el campo magnético es una máquina fría. Incluso un vórtice centrípeto refresca en lugar de los calores. Todos nuestros dispositivos de medida finalmente el calor de la medida en alguna forma. La medida de frío es más difícil. El ejemplo ya dado, el problema de medir la temperatura en el espacio interestelar en la ausencia de materia es un ejemplo de este problema.

Finalmente, el lector revocará que Sr. Watson señala ese electromagnetismo él la bipolaridad de los manifiestos, mientras rindiendo cuatro componentes en todos. Éstos son +/- el electromagnetismo caliente y +/- el electromagnetismo frío. El lector revocará que pueden unirse dos componentes electromagnéticos calientes (el condensador y el bobina) y puso en un ciclo que produce una ola electromagnética. Es él posible que pudieran ponerse dos máquinas electromagnéticas y frías calientes complementarias en ciclo que no produce un bipolar pero un cuadripolar, 360O radiación para producir la gravedad, como el descrito por Dr.¿ Richard Le Fores Clark?


Los Usos planeados para el Dispositivo de Schappeller
Si la discusión anterior tiene cualquier significado en absoluto en la demanda para una respuesta a la pregunta de UFO, uno usa para que el dispositivo de Schappeller se debe de haber destinado era eso de una planta de poder para una máq uina volante. ¿Esto era para qué? El dispositivo de Schappeller tenía muchos planeado los usos. En 1930 este dispositivo se planeó como una fuente de energía de la transmisión, recordativo de Tesla, para casas alemanas y industria. El dispositivo también podría usarse como un generador, batería, transformador, o antena (21). Se informa que hacia el extremo de la guerra el SS investigó la posibilidad de usar este dispositivo en la forma de un rayo de muerte (22). Pero adicionalmente, y en la respuesta a nu estra pregunta, el dispositivo de Schappeller se previó como un dispositivo de levitación para una máquina volante. Aquí son algunos de esa discusión de nuestras fuentes:

"La nueva tecnología dinámica quiere, en el futuro, pueda manejar locomotoras eléct ricas y automóviles sin la fabricación de armaduras costosas y por todas partes a través de la conexión a la red de voltaje atmosférica. Hipotéticamente, es ciertamente la instalación de un número suficiente de medios de amplificación centrales que los tra nsportes de la Ur-máquina el impulso magnético específico del elemento esférico dinámico. Los Nuevos tipos de avión con los dispositivos de poder de magneto-estática y dirigiendo, qué es completamente caída y prueba de la colisión, podría construirse para un fragmento del costo del avión de hoy y sin el entrenamiento largo de todos que estaremos reparando éstos el avión". (De “el Dado de Vril Kosmische Urkraft el von de Wiedergeburt Atlántida” por Johannes Taeufer, página 48).

"¡Nuestra meta debe ser mane jar el problema de la nave espacial adelante a la nueva comprensión y realización! Aquí un postulado definido puede establecerse: 'UNA nave espacial esférica con su propia atmósfera' también la creación técnica de planetas pequeños con la propulsión dinámi ca mundial y flotación!. ¿Esto será posible? -- Los poderes mayores en el mundo se preparan en todo caso presentemente, sobre todo en Alemania".

El anterior de “Weltdynamismus el Streifzuege durch technisches Neuland un biologischen de von de Mano Symbolen” las páginas 11 y 12. Por favor note el uso de las palabras "nave del espacio esférica" (Kugelraumschiff).

De Davson “Las Físicas de El Estado Primario de Materia”, página 240: "El Rotor se lamina para prevenir remolineando y los imanes no proyectan; l a periferia del Rotor es así completamente igual-radial. El Rotor se arregla al árbol a ser manejado y el Estator es fijo sobre un metro sobre la superficie de la tierra. El último es, claro, flexible porque la tierra puede incluir el mar o incluso el su elo de un éter-nave".

De Davson, página 199: "Como ya se ha explicado, la nueva Técnica no se involucrará con el airee como un medio de apoyo, pero directamente con el éter. Por consiguiente, el cuerpo puede ser un cilindro sellado vertical con extremos cónicos o cualquier otra forma conveniente. Semejante cuerpo está evidentemente rígido e inelástico, y debe contener una tensión de éter de intensidad suficiente para apoyar su masa contra allá la tensión del campo de tensión de la tierra que los medios qu e el centro de magnetismo resplandeciente en el Estator, con tal de que en el cuerpo para ser alzado, debe poder variar su intensidad según la altura a que el éter-nave será levantado y se apoyará aunque en el tránsito, como la tensión de éter o presenta, él, varía inversamente como el cuadrado de la distancia de la superficie de la tierra. El plan real y solución de todos los varios problemas en la producción de cosas así envían, la opción de métodos de propulsión lo independiente o direccional, pertenezca a la nueva Técnica, considerando que aquí nosotros sólo estamos interesados en el principio como aplicado al problema de Gravitación".

Finalmente, de Davson, página 177: "Ahora la razón que un cuerpo sin apoyo se cae a la tierra que es principalmente porque tiene "ningún sostenimiento" en el medio. Fue explicado previamente que cualquier masa inerte o el cuerpo tiene sólo un campo de tensión latente que funciona meramente como la fuerza de cohesión y no tiene la movilidad y así sólo un tensión-campo interior latente y ningún campo de tensión externo. Esto significa que no tiene ningún "sostenimiento" en cualquier medio elástico tal por consiguiente como el éter o el aire, debe caerse, y se cae hacia la energía inductiva mayor.

Si pudiera hacerse la energía inductiva, a través de alguna causa exterior, de repente aumentar enormemente, allí vendría un punto cuando el cuerpo se apoyaría, o más bien suspendió, antes de que alcanzara la superficie de la tierra. El nueva de La él Técnica podría lograr esto po niendo un Schappeller la Estator en el cuerpo en cuestión, el dónde el cuerpo se construye adecuadamente, el un de preparando de mientras tensión-campo el magnético resplandeciente que sostendría el o guardaría el peso el o masa del cuerpo del la unidad así suspendieron, ningún campo del de en de la tensión del aire” el no la tendría ninguna reacción en antena” el pero sólo en la tensión magnética del presenta de tierra de la. Ésta es la base del nuevo principio para el éter de ‘envía' ".

Empleando el mecanismo de Schappeller es sólo medio la explicación total. En un platillo de propulsión de campo hay posibles dos tipos de "maneje" necesitó. El primero es el "Auftrieb" o levitación. El empleo de hechuras de levitación la destreza flotante. No pesa nada. Si no pesa nada que puede moverse muy fácilmente. "Antrieb", impulso o el poder del motivo es el segundo paseo involucrado. Mueve la destreza direccionalmente. El La levitación sólo se proporcionaría por el Schappeller que el movimiento del sistema. El se explica hasta ahora el mejor direccional, la mente de mi dé en, el panqueque del de usando del Tesla enrolla como explicado por Bill Lyne.


Los Pensamientos concluyendo en el Dispositivo de Schappeller
¿En el extremo, lo que puede decirse del disposit ivo de Schappeller? Ciertamente, existió. Dibujó la atención y consolidando de las personas dentro del gobierno alemán del tiempo. Se estudió por un forastero calificado, un ingeniero británico, para un periodo de tres años y fue juzgado para ser genuino.

Hay algunos problemas obvios sin embargo. Se han evocado las energías exóticas qué no se ha explicado satisfactoriamente. Por consiguiente, los hechos no se demuestran todavía. Ciertamente más prueba se requiere antes de las demandas constituidas este di spositivo o los energías involucraron puede aceptarse totalmente. De momento nosotros debemos apartar esta discusión, mientras esperando las correlaciones extensas.

Hay algunas soluciones también conectadas con este dispositivo. Si nosotros aceptamos la idea que los Schauberger y los dispositivos de Schappeller trabajaron en la teoría de implosión, entonces una explicación servirá explicarlos ambos. También permite una explicación del éter-como-materia. Esto puede encajar en la evidencia recogida por Nikola Tesla. Podrían buscarse los comunalita de estos dispositivos entonces y quizás un dispositivo más eficaz construido como resultado. Nosotros recogeremos este tema de nuevo en la sección de la discusión de este libro.

Debe señalarse que la demanda pa ra esto "nueva ciencia" no es específica a Schappeller o Schauberger. Sr. Watson pasó en estas palabras de Ehrenfried Pfeiffer, un científico que colaboró con Dr., Rudolf Steiner, hacia 1920. Aunque él no está contento con la traducción, él lo envió cuando él lo encontró qué es como él se presenta aquí:

“El método del El del de la ciencia, en un sentido materialista, el es basado en análisis que se hiende separadamente, la desintegración, la separación del ala, el diseca del que él y todos los procedimien tos que tienen que destruir el desmontar de y, él para trabajar en el cadáver en lugar del crecer, el desarrollar, el sintetizar. Que la mente humana se capturó por estos métodos de frenar separadamente: en eso yo vi la fuente de nuestra situación presente. ¿Mi pregunta (a Rudolf Steiner) era por consiguiente: es posible encontrar otra fuerza o energía en naturaleza que no tiene en sí mismo el objetivo de atomizar y análisis pero en cambio las figuras a, y sintetiza? ¿Nosotros descubriríamos esa fuerza con structiva que hace las cosas vivo y crece, desarrolle el edificio adecuado a de investigación de los métodos, en el futuro use esta fuerza por otro tipo de técnica, aplicado para manejar las máquinas, que debido a la naturaleza interna de esta fuerza o energía nosotros podríamos poder crear otra tecnología, la estructura social, el pensamiento constructivo de hombre en lugar del pensamiento destructivo? Esta fuerza debe tener el impulso de vida, de organización dentro de sí mismo como el energías físico llamado tiene el fraccionamiento, tendencia de separación dentro de ellos".

Mi pregunta a Rudolf Steiner en el 1920 de octubre y primavera 1921 era por consiguiente: “Hace semejante fuerza o fuente ¿de energía exista? ¿Puede demostrarse? ¿Una técnica altru ista podría construirse en él?"

Mis preguntas se contestaron como sigue: "Sí, semejante fuerza existe, pero no se descubre todavía. Es lo que es generalmente conocido el éter (no el éter físico) pero la fuerza que hace las cosas crece, vive por ejemplo en la semilla como Samenkraft. Antes de que usted pueda trabajar con esta fuerza que usted debe demostrar su presencia. Cuando nosotros tenemos los reactivos en la química, para que usted debe encontrar un reactivo para la fuerza del etericé. También se llama los etericé formativos fuerzan porque es la fuerza que relaciona la forma, forme, modelo de una cosa viviente - el crecimiento. Usted podría probar procesos de la cristalización a que se agregan los substratos orgánicos. Es entonces posible de desarroll ar máquinas que reaccionan en y se manejan por, esta fuerza. Rudolf Steiner perfiló los principios de la aplicación de esta fuerza entonces como la fuente de una nueva energía..."

Desde esta demanda para una nueva ciencia con las nuevas máquinas acompaña ndo una historia relativamente larga tenía en Alemania, ciertamente por - fechando los 3 Reich, es casi cierto que el dispositivo de Schappeller u otros construyeron a lo largo de una comprensión similar se desarrolló más allá durante el periodo Nazi. Qué se volvió de él después de que la guerra no es conocida. Puede asumirse que este dispositivo no escapó el escrutinio de las unidades de las numerosas inteligencias Aliadas atareado con peinarse Alemania para los ejemplos de ciencia alemana. Quizás algún dí a un informe gubernamental que explica todos esto como él será de-clasificado estaba en el caso de otra máquina de libre-energía que siendo el Hans dispositivo de Coler porque era el no maíz clasificado el británico en 1978 (23) y qué trabajó, según Sr. Watson, usando los mismos principios de magnetismo frío. Hasta que ese examen final contando venga, los aspectos del dispositivo de Schappeller todavía seguirán siendo un misterio. Y hasta una cuenta más final viene, la pregunta de si o no el dispositivo de Schappeller se usó como una fuente de propulsión del campo en los platillos del vuelo alemanes, debe diferirse.

Las fuentes y Referencias
1. Bahn, Peter, Ph.D. and Heiner Gehring, 1997, pages 120 -131, Per Vril-Mythos Eine geheimnisvolle Energieform in Esoterik, Technik und Therapie, Omega Verlag, Duesseldorf

2. Taeufer, Johannes, 1930, page 31."Vril" Die KosmischeUrkraft Wiedergeburt von Atlantis, commissioned and distributed by the Reichsarbeitsgemeinschaft "Das kommenden de Deutschland", Astrologischer Verlag Wilhelm Becker, Berlin-steglitz

3. Bahn/Gehring, 1997, page 131

4. Bahn/Gehring, 1997, pages 120 -124, 130

5. Weltdynamismus Streifzuege durch technisches Neuland an Hand von bioloaischen Symbolen, 1930. pages 14 -15, commissioned and distributed by the Reichsarbeitsgemeinschaft "Das Kommenden de Deutschland", Otto Wilhelm Barth Verlag, Berlin

6. Davson, Cyril W., 1955, pages 50 - 59, The Physics Of The Primary State Of Matter And Application Through the Primary Technique, Elverton Books, London

7. Nieper, Hans A., Ph.D., 1985, Conversion of Gravity Field Energy/Revolution in Technology. Medicine and Society. M.I.T. Management Interessengemeinschaft fuer Tachyonen-Geld-EnergyGmbH, Friedrlch-Rueder-Strasse 1, 2900 Oldenbuurg, Germany (available in German and English language versions)

8. Davson, Cyril W., 1955, pages 212 - 213

9. Davson, Cyril W., page 231

10. Davson, Cyril W., pages 217, 223

11. Taeufer, 1930, pages 30 - 32

12. Davson, 1955, page 230

13. Davson, 1955, page 226

14. Taeufer, 130, page 30

15. Taeufer, page 32

16. Davson, 1955, page 231

17. Davson, 1955, page 231

18. Davson, 1955, page 57

19. Taeufer, 1930, pages 38 - 40

20. Clark, Richard Le Fors, Ph.D., 1987, page 64, "The Earth Grid, Human Levitation And Gravity Anomalies", contained in Anti-Gravity And The World Grid edited by David Hatcher Childress, Adventures Unlimited Press, Stelle, Illinois

21. Stevens, Henry, 2001, "Infinite Energy", pages 9 - 13, Volume 7, Issue 40

22. Davson, 1955, page 244

23. Bahn/Gehring, 1997, page 115

24. British Intelligence Objectives Sub-Committee Final Report Number 1043, item number 31, "The Invention of Hans Coler, Relating To An Alleged New Source Of Power", Bryanston Square, London


El Martillo de Agua condensación-inducido.   Hay otro efecto pequeño-conocido que tiene un potencial alto por ser una técnica útil, y éste es el efecto de martillo de agua producido por la condensación súbita de vapor. Bajo las condiciones convenientes, el efecto puede enjaezarse para proporcionar el poder del motivo.



Se muestra uno de las técnicas que se han usado anteriormente. Aquí, cueza al vapor bajo 55 presión del psise fuerza en una estructura tubular a través de un orificio del anillo. Ese vapor atraviesa una boquilla buñuelo formada dónde pega a un arroyo de agua muy aireada entonces. Las burbujas en el arroyo de agua sonarrastrado en por el efecto del ventura del pasado de flujo de agua las aberturas pequeñas en el tubo. El resultado es una serie rápida de agua martillo susto olas que, debido a la forma de la cámara de ola de susto, empuje el agua como él termina del tubo. Esto produce un empujón en la dirección opuesta, mientras formando un artefacto del motor de reacción que se satisface particularmente a los vasos agua-llevados eficazmente. En el diagrama mostrado sobre, el dispositivo mostrado se designa como un Subacuático Motor de reacción Artefacto. El diagrama es del despliegue de tejido a: New Scientist y es derechos de propiedad literaria del Nuevo Científico.

Más allá la información sobre esta forma de energía puede encontrarse a: aquí y aquí



El Generador de Poder Electrostático de William Hyde.   Este es mejor descrito por su patente, una versión ligeramente expresada con otras palabras mostrada aquí:

Esta patente describe un dispositivo que puede ser un poco difícil de visualizar y entonces un poco de sombreado en color de partes ha sido usado para ayudar a asuntos. Esencialmente, esto es dos rotores circulares que hacen girar dentro de una sección del tubo plástico. Estos rotores generan la energía electrostática que la gente ha sido equivocadamente conducida para creer no es una fuente del poder significativo (a pesar de Hermann Plauston producción de cientos de kilovatios del poder de ello). Este diseño por William Hyde tiene una salida eléctrica que es aproximadamente diez veces mayores que el poder de entrada mecánico requerido. Un CA = 10 resultado como este, tiene que ser significativo, sobre todo ya que el dispositivo es de la construcción bastante simple.


Sistema de generación de poder de campo de energía electrostático

Patente US 4,897,592                   30 de Enero de 1990                Inventor: William W. Hyde

Extracto
:
Los electrodos por fuera cargados de un generador electrostático inducen gastos de la polaridad de enfrente en segmentos de un par de encarar estatores por medio de campos eléctricos dentro de cual par de rotores son encajonados durante la rotación para variar el precio que liga encadenamientos de campaña entre encarar rotores y estatores por una acción protector de los rotores en un perpendicular plano al flujo de campaña. Una diferencia potencial eléctrica alta inducida entre los estatores que resultan de tal rotación de los rotores, es transformada por un recorrido de salida en un voltaje de corriente continua reducido aplicado a una carga con un proporcionalmente aumento corriente conducido por ello.


US Patent References:
2522106 Electrostatic machine Sep 1950 Felici 310/309
3013201 Self-excited variable capacitance electrostatic generator Dec 1961 Goldie 322/2A
4127804 Electrostatic energy conversion system Nov 1973 Breaux 322/2A
4151409 Direct current variable capacitance electric generator Apr 1979 O'Hare 250/212
4595852 Electrostatic generator Jun 1986 Gundlach 310/309
4622510 Parametric electric machine Nov 1986 Cap 322/2A

Descripción:
Esta invención está relacionada con la generación de poder eléctrico por la conversión de la energía de un campo electrostático.

La conversión de energía de un campo eléctrico estático en la energía eléctrica útil por medio de un generador electrostático es conocida ya en el arte como ejemplificado por las revelaciones en Estados Unidos. Acariciar. Número 2,522,106, 3,013,201, 4,127,804, 4,151,409 y 4,595,852. Generalmente, el proceso de conversión de energía asociado con tales generadores electrostáticos de arte previos implica la entrada de la energía mecánica de separar gastos de modo que una porción considerable de la salida sea sacada de la conversión de la energía mecánica.

Esto es por lo tanto un objeto importante de la invención presente de proporcionar un generador electrostático en el cual el poder eléctrico es sacado de la energía de campos eléctricos estáticos con una entrada reducida al mínimo del poder mecánico.


Resumen:
De acuerdo con la invención presente, los campos eléctricos estáticos son establecidos entre electrodos por fuera mantenidos en niveles de precio de la polaridad de enfrente y un par de discos de estator internos que tienen superficies segmentarias que son dielectrically espaciado para encajonar sobre eso gastos inducidos por los campos eléctricos. Un par de discos de rotor es hecho girar dentro de campos eléctricos continuos en el perpendicular de aviones al flujo de campaña a locationally varían el encadenamiento de precio establecido por los campos eléctricos entre discos de estator y los electrodos. Tales cambios responsables encadenamiento son efectuados por la rotación de segmentos eléctricamente propicios del rotor angularmente espaciado el uno del otro para proteger parcialmente los discos de estator de los campos eléctricos. Los segmentos de cada disco de rotor han cobrado caras que encaran los electrodos en su campo para proteger el disco de estator sobre un área de cara total que es una mitad el área total de las superficies de segmento que encaran en el disco de estator al cual los gastos inducidos son encajonados. Los gastos en los rotores y estatores son igualados por interconexiones eléctricas establecidas por los ejes de rotor. Los discos de estator son eléctricamente interconectados con una carga eléctrica por un recorrido de salida que transforma un potencial alto entre los discos de estator en un voltaje CC reducido para conducir una corriente proporcionalmente multiplicada por la carga.


Breve Descripción de los Dibujos:
Estos y otros objetos y rasgos de la invención presente se harán aparentes de la descripción siguiente tomada junto con las encarnaciones preferidas de eso en cuanto a los dibujos de acompañamiento en los cuales como partes o elementos son denotados por los mismos números de referencia en todas partes de todas las vistas diferentes mostradas en los dibujos y donde:



Fig.1 es un diagrama de recorrido eléctrico simplificado correspondiente al sistema de conversión de energía de la invención presente.



Fig.2 es una vista de sección de lado de un generador electrostático que encarna el sistema de Fig.1 de acuerdo con una encarnación de la invención.



Fig.3 y Fig.4 son vistas de sección parciales tomadas considerablemente por aviones indicados por líneas de sección 3--3 y 4--4 en Fig.2.



Fig.5A y Fig.5B son vistas superiores presentadas parciales esquemáticas del generador electrostático deFigs.2-4, en condiciones de distribución de precio estáticas y dinámicas, respectivamente.



Fig.6 es un diagrama de recorrido eléctrico del recorrido de salida del generador mostrado en el Fig.2, de acuerdo con una encarnación.


Descripción Detallada de la Encarnación Preferida:



Refiriéndose ahora a los dibujos detalladamente, Fig.1 esquemáticamente representa el sistema de conversión de energía de la invención presente generalmente mandada a por el número 10 de referencia. Como mostrado en Fig.1, el sistema incluye un par de campos electrostáticos 12 y 14 establecido por gastos electrostáticos de la polaridad de enfrente aplicada al electrodo platea 16 y 18 de un poco de fuente de energía externa. Así, el campo electrostático 12 es establecido entre el electrodo 16 y un disco de estator 20 mientras el campo electrostático 14 es establecido entre el electrodo 18 y un disco de estator 22. De acuerdo con la invención presente, los encadenamientos de precio electrostáticos establecidos por el flujo de los campos entre los electrodos y estatores son periódicamente variados por el desplazamiento dentro de los campos de energía continuos 12 y 14 en respuesta a la rotación de rotores 24 y 26 alineado con el perpendicular de aviones a su eje rotatorio común y el flujo de campaña, como será descrito.

Los rotores son mecánicamente interconectados con un motor eléctrico 28, como esquemáticamente ilustrado en Fig.1, que los hace girar alrededor de su eje común. La energía eléctrica puede ser extraída de los campos eléctricos 12 y 14 durante la rotación de los rotores 24 y 26 (por el motor 28) por un recorrido de salida generalmente mandado a por la referencia el número 30. El recorrido de salida 30 como mostrado en una manera simplificada en Fig.1, incluye dos pares de diodos corriente que conducen 32A, 32B y 34A, 34B. Los diodos de cada par están relacionados con la polaridad de enfrente y cada par está relacionado en la paralela con uno de los estatores 20 y 22. Los diodos de cada par también están eléctricamente relacionados a través de una carga eléctrica representada por resistencias 36A y 36B con redes condensador 38A y 38B interconectado entre cada par de diodos por medio de los cuales el potencial de voltaje entre los estatores 20 y 22 es reducido a favor de una corriente aumentada por la carga eléctrica.



Refiriéndose ahora a Fig.2, Fig.3 y Fig.4 en particular, una encarnación física del sistema de conversión de energía mostrado en el Fig.1 es mostrada. Los electrodos 16 y 18 están en la forma de platos circulares o discos hechos de un metal eléctricamente propicio que tiene superficies externas 40 y 42 adaptado para ser cobrado de la fuente externa como ya mencionado. La superficie interna 44 del electrodo 18 son así adaptados para mantener un precio positivo enfrente en la polaridad al precio negativo del electrodo 16 que es mantenido en una forma de ión estable dentro de una porción superficial dieléctrica 46 del electrodo 16. El sistema de conversión de energía puede ser encerrado dentro de un alojamiento externo 48 a que los electrodos 16 y 18 son asegurados.

Con la referencia continuada al Fig.2, los estatores 20 y 22 montado alojando 48 en la relación espaciada axialmente fija a los electrodos 16 y 18 son proveídos de portes 50 y 52 apoyar el eje de rotor impulsado que conduce la asamblea de eje que tiene las secciones 54 y 56 de eje eléctricamente propicias con las cuales los rotores 24 y 26 están respectivamente relacionados. En la encarnación ilustrada en el Higo 2, el motor de paseo 28 es mecánicamente interconectado con las secciones 54 y 56 de eje por una sección 58 de eje eléctricamente no propicia de la asamblea de eje de poder para la rotación simultánea de ambos rotores 24 y 26 en la misma velocidad y en la misma dirección sobre su perpendicular de eje rotatorio común a los aviones espaciados paralelos con los cuales el electrodo y los discos de estator son alineados. Las secciones 54 y 56 de eje eléctricamente propicias son respectivamente keyed o aseguradas en cualquier manera conveniente a porciones de cubo 60 y 62 de los rotores y son proveídas de porciones de reborde 64 y 66 pacos eléctricos que se forman en el contacto con encarar superficies de los estatores 20 y 22, que son inductivamente cobrados por los campos eléctricos estáticos 12 y 14 para igualar niveles de la polaridad de enfrente.



Como más claramente visto en Fig.2 e Fig.3, el rotor 24 tiene vario encadenamiento angularmente espaciado, de campaña controlando segmentos 68 proyección radialmente hacia fuera de la porción de cubo 60. Cada segmento de rotor 68 es hecho de un metal eléctricamente propicio que tiene una cara 70 en un lado axial que encara el electrodo adyacente 16. Las caras 70 encarar el electrodo 16 son cobradas positivamente por el campo eléctrico 12 ampliación entre la porción superficial dieléctrica 46 del electrodo 16 y el disco de estator 20. Mientras el campo eléctrico que 12 proyectos por los espacios 72 entre el rotor segmentan 68, el rotor segmenta 68 ellos mismos porciones de escudo del disco de estator 20 del campo eléctrico.

El rotor 26 es de manera similar formado con los segmentos de rotor 74 angularmente espaciado el uno del otro por espacios 76 por que el campo eléctrico 14 amplía entre la superficie positivamente cargada 44 del electrodo 18 y el estator 22. Los 74 de segmentos de rotor del rotor 26 como mostrado en el Fig.2, son proveídos de porciones superficiales dieléctricas 78 encarar la superficie internamente cargada 44 del electrodo 18. Mientras el rotor segmenta 74 son negativamente cobrados por el campo eléctrico 14 dentro de las porciones superficiales 78, ellos también protegen porciones del disco de estator 22 del campo eléctrico cuando en caso del rotor segmenta 68 ya descrito. La porción superficial dieléctrica interna 46 de electrodo 16 y dieléctrico reviste porciones 78 del rotor 26 acto como un estabilizador para prevenir corrientes de remolino y salida del precio negativo. Adelante, en vista de las uniones eléctricas establecidas entre los rotores y los discos de estator, el precio en cada estator es igualado con aquel del precio en su rotor asociado.



Como mostrado en Fig.2 e Fig.4, el disco de estator 20 incluye varios segmentos 82 a que los gastos son encajonados, estrechamente espaciado el uno del otro por espaciadores dieléctricos 80. Los segmentos 82 son eléctricamente interconectados con los segmentos de rotor 68 por la sección 54 de eje de rotor. Del mismo modo, los segmentos 84 del estator 22 son eléctricamente interconectados con el rotor segmentan 74 por la sección 56 de eje de rotor. El estator segmenta 82 y 84 también son por lo tanto hechos del metal eléctricamente propicio. Cada uno de los segmentos 82 del estator 20 es eléctricamente interconectado por el recorrido de salida 30 con cada uno de los segmentos 84 del estator. Los discos de estator fijamente montados dentro del alojamiento 48, centralmente monte los portes 50 y 52 por que la sección 58 de eje de motor eléctricamente no propicia es journaled como mostrado en la encarnación de la invención ilustrada en el Fig.2. Adelante, el área total de las superficies de segmento cargadas en cada uno de los discos de estator es mayor que el área total de las caras 70 o 78 en los segmentos de cada disco de rotor asociado 24 o 26. Según una encarnación, el total alegó que el área de superficie de estator es dos veces la del área de cara de rotor.



Según la encarnación de la invención ilustrada en Fig.6, el recorrido de salida 30 incluye los dos opuestamente poled redes de recorrido capacitivas 38A y 38B relacionado a través de cada par alineado del estator segmenta 82 y 84 en los estatores 20 y 22 por medio del opuestamente poled diodos 32A y 34A. Cada una de estas redes de recorrido capacitivas incluye un condensador 86, los lados opuestos de que están relacionados por opuestamente poled diodos 88 y 90 a terminales de carga positivos y negativos 92 y 94 a través que un voltaje eléctrico conveniente es establecido para hacer funcionar una carga eléctrica. El diodo 88 está relacionado con la unión 102 entre el diodo 104 y un lado del condensador 106. El diodo 88 también está relacionado con la unión entre un lado del condensador 100 y el diodo 32A. El diodo 90, por otra parte, es interconectado con la unión 96 entre diodo 108 y condensador 100. También, el diodo 90 está relacionado con la unión entre el otro lado del condensador 106 y el diodo 34A. El arreglo de recorrido anterior de la red capacitiva 38A es el mismo como aquella de la red 38B por medio de cuales pares alineados del estator segmenta 82 y 84 tienen los potenciales eléctricos entre ellos transformado en un voltaje inferior a través de los terminales de carga 92 y 94 para conducir una carga más alta corriente.



Fig.5A ilustra la distribución de gastos establecidos en los campos eléctricos 12 y 14 entre los electrodos y estatores en condiciones estáticas en las cuales cada uno del rotor segmenta 68 y 74 son colocados en línea con uno de los segmentos de estator 82 y 84 para proteger así segmentos de estator alternos de los campos eléctricos. Los gastos establecidos por los campos eléctricos son por lo tanto encajonados a las caras de segmentos de estator alternos que encaran los electrodos y son igualados con los gastos establecidos en y encajonaron a las caras protectores de los segmentos de rotor que encaran los electrodos en virtud de la interconexión eléctrica entre los rotores y estatores como ya mencionado. Como representado en Fig.5B, cuando los rotores son hechos girar, los encadenamientos de precio establecidos por los campos eléctricos entre los electrodos y estator alterno segmentan 82 o 84 son interrumpidos por los segmentos de rotor móviles 68 o 74 de modo que los segmentos de estator antes protegidos se hagan expuestos a los campos para restablecer encadenamientos de energía de campaña con los electrodos asociados. Tal acción hace que potenciales eléctricos sean establecidos entre los segmentos de estator 82 y 84.

Será aparente de la descripción anterior que la energía electrostática para y devuelve la pelota 12 y 14 de la polaridad de enfrente son establecidas mantenidas entre los electrodos por fuera cargados 16 y 18 y los estatores internamente cargados 20 y 22 en condiciones estáticas como representado en Fig.5A. Durante la rotación, los rotores 24 y 26 continuamente colocado dentro de la energía paran y devuelven la pelota 12 y 14, ejercer fuerzas en el perpendicular de direcciones al flujo de campaña que representa los encadenamientos de energía entre electrodos y estatores para causar interrupciones y reestablecimiento de encadenamientos de energía con porciones de segmentos de estator diferentes como representado en Fig.5B. Tal encadenamiento de energía locational cambios y el precio acciones obligatorias y que desatan entre electrodos y estatores crea un potencial eléctrico y corriente para fluir entre estatores por el recorrido de salida 30. Así, el recorrido de salida cuando energía de extractos cargada de los campos eléctricos 12 y 14 a consecuencia del precio de encadenamiento de campaña acciones obligatorias y que desatan inducidas por rotación de los rotores. El estator segmenta 82 y 84 protegido de los campos eléctricos por el rotor móvil segmenta 68 y 74 como representado en Fig.5B, tener potenciales eléctricos de la polaridad enfrente de aquellos de los electrodos externos 16 y 18 debido al precio de encadenamiento de campaña que desata la acción. Los segmentos de estator antes protegidos expuestos a los campos eléctricos por los segmentos de rotor móviles, tienen la misma polaridad potencial eléctrica que aquellos de los electrodos externos debido al encadenamiento de campaña acción obligatoria. Desde las fuerzas ejercidas en los rotores respectivos por los campos eléctricos 12 y 14 del acto de polaridad de enfrente en el perpendicular de asamblea de eje de rotor común a estos campos, tales fuerzas anulan el uno al otro. La entrada de energía al sistema puede ser por lo tanto considerablemente limitada con pérdidas de porte mecánicas y windage durante la conversión de la energía de campaña electrostática a energía eléctrica así como pérdidas de resistencia eléctricas y otras pérdidas eléctricas encontradas en el recorrido de salida 30.

Basado sobre las características operacionales anteriores, la rotación de los rotores de acuerdo con la invención presente no realiza ningún trabajo sustancial contra los campos eléctricos externos 12 y 14 ya que no hay ningún cambio neto de la capacitancia que así permite al sistema convertir la energía con una entrada reducida de energía mecánica y eficacia alta, como evidenciado por la pérdida mínima del precio en los electrodos. Fue por lo tanto encontrado aquellas encarnaciones trabajadoras de la invención presente requieren menos del diez por ciento de la energía de salida eléctrica para la entrada mecánica. Adelante, según un modelo de prototipo de la invención, un voltaje de salida relativamente alto de 300,000 voltios fue obtenido a través de los estatores. Por razones de tal alta tensión, un recorrido de salida 30 tener un voltaje atributo reduce y corriente que se multiplica como ya descrito, fue seleccionado para dar el sistema conveniente para muchas aplicaciones prácticas.


La Supresión de Conocimiento.   La base para como vivimos nuestras vidas y entendemos las cosas alrededor de nosotros, sociedad, relaciones personales, valores de familia y otros por el estilo, es arraigada en lo que nos dicen por “las autoridades”. Lamentablemente, la mayor parte de lo que le han dicho no es verdadero sólo. Usted ha sido mentido sobre ciencia, astronomía, el ambiente, recalentamiento global, gobierno, impuestos, guerra, energía, invenciones, educación, terrorismo, salud, finanza y los medios, llamar unos cuantos esa primavera para oponerse.

Ciencia:  Hubo, y todavía es, la supresión sistemática, deliberada, y con frecuencia brutal del hecho científico. Nos dicen que usted tiene que “quemar un combustible” a fin de producir el poder que es "consumido" entonces cuando lo usamos para impulsar nuestras vidas. Este es una mentira deliberada. Nos dicen cosas "científicas" que son la fantasía escarpada y diseñaron guardar la verdad de nosotros. El objetivo es guardar a la gente de este planeta ignorante, débil, y sujeto a la gente que sabe los verdaderos hechos, y quitar toda la riqueza posible de la persona ordinaria.

Astronomía:   Nos dicen que el único modo que podemos entrar en el espacio es usar cohetes. La gente que dice este no sólo sabe que esto es una mentira, pero ellos ellos mismos han tenido vehículos de paseo de electrogravitic durante al menos cincuenta años ahora. Esta clase de la basura es aproximadamente el equivalente de la gente reveladora que ellos sólo pueden conseguir alrededor saltando en un pie. Nos dicen que la velocidad de luz es una constante y es una mentira. Nos dicen que nada puede ir más rápido que la velocidad de luz, y es una mentira. Nos dicen que la gravedad depende de la masa, y es una mentira. Nos dicen que la Tierra es el único planeta en nuestro sistema solar que tiene una atmósfera, y es una mentira. De hecho, el casi todo de lo que nos dicen es incorrecto.

El Ambiente:   Nos dicen que tenemos que dirigir nuestras vidas quemando "combustibles fósiles" que son limitados en la cantidad y así hay “una crisis energética”. Mientras un poco de petróleo es producido por el decaimiento de organismos y vegetación posada en eras más tempranas, los pozos de petróleo que fueron bombeados supuestamente secos realmente se llenan otra vez con el petróleo creado en la corteza de la Tierra y que no viene de deteriorar vegetación y organismos. Tampoco hay necesidad mínima de quemar el petróleo para el poder, o tener centrales eléctricas centrales y alambres frágiles que corren por todas partes del campo. Aquellas cosas son queridas por la élite poderosa a fin de controlar a la gente ordinaria y separarlos de su dinero.

Recalentamiento Global:   Nos dicen que la incineración del hombre de combustibles fósiles causa el recalentamiento global por la producción de Dióxido de Carbono. Este es la basura más ridícula posible. El dióxido de carbono es un gas natural, esencial para el crecimiento de planta, que por su parte es esencial para nuestra supervivencia. Los niveles de dióxido de carbono han alcanzado hace mucho el nivel donde cualquier aumento no tiene casi ningún efecto adicional en el recalentamiento. El porcentaje producido por el hombre es trivial, cuando la gran mayoría sale de volcanes, la siguiente cantidad más grande es producida por animales e insectos, y la contribución del hombre es el menor. El recalentamiento global y la refrigeración global son acontecimientos naturales que ocurrían mucho antes de que el hombre estuviera alrededor en cualquier número significativo y ciertamente, siglos antes de la incineración de combustibles fósiles comenzados. La contribución de todos los coches en todo es sólo aproximadamente el 1.7 % de la contribución menor del hombre y preocuparse por “la huella de carbón” es sólo una estafa que es usada para extraer más dinero de la persona ordinaria.

David Archibald en este documento, publicó el gráfico mostrado aquí en 2006::


Este gráfico claramente muestra que hasta un aumento grande del nivel de dióxido de carbono presente no tiene casi ningún impacto en la temperatura atmosférica. También ha sido calculado que un aumento a 620 ppm daría un aumento de temperaturas de sólo 0.16oC. El gráfico mostrado encima, juntos con sus cálculos debería haber terminado alguna otra discusión sobre reducir emisiones de dióxido de carbono. Sin embargo, este no ha sido el más definitivamente el caso.

Por motivos financieros, una decisión ha sido por lo visto tomada para mantener la presión en reducciones de dióxido de carbono, causando inversiones insensatas en la nueva tecnología para la captura y almacenando el dióxido de carbono, molinos de viento "hermosos" absolutamente en todas partes y el uso obligatorio del combustible bio (que tiene un impacto negativo en la producción de alimento). No olvide de todos los ingresos que 'los gobiernos' consiguen" de impuestos de clima ".

Todos estos impuestos y los gastos masivos del dinero de contribuyentes, realmente amenaza las fundaciones económicas del todo el mundo occidental, pero peor todavía son las consecuencias del compromiso del combustible bio. Esta estrategia loca ha causado un cerca del doblamiento del coste de aceite de cocina y comida esencial como el arroz, porque las tierras de labranza están siendo usadas ahora para la producción del combustible bio. Estos aumentos golpean países pobres el peor cuando la gente puede permitirse ya no a pagar para necesidades básicas.

Si la intención del IPPC y los políticos del mundo es privar de comida a la gente a la muerte, entonces ellos están definitivamente en la pista derecha por su insistencia continuada en los efectos supuestamente dañosos del dióxido de carbono. En realidad, el gas de invernadero que tiene la mayor parte de efecto es realmente el vapor de echar agua que explica aproximadamente el 98 % de todo el recalentamiento. ¡Me pregunto cómo los políticos van a impedir al vapor de echar agua entrar en nuestra atmósfera!

En su vídeo “una Verdad Inoportuna” Al Gore indica la correlación cercana entre las fluctuaciones de temperaturas globales y los niveles de dióxido de carbono en la atmósfera. Él indica subidas fuertes y caídas en la temperatura global media (el casi todo de los cuales es antes de que la humanidad comenzara a quemar el petróleo) y las subidas fuertes relacionadas y las caídas de la concentración de dióxido de carbono en el aire. Lo que él tiene mucho cuidado para evitar mencionar es que los cambios de la concentración de monóxido de carbono, quédese atrás los cambios de temperaturas globales antes de aproximadamente 600 años. Las concentraciones de dióxido de carbono son un resultado del recalentamiento global y no la causa de ello.

Esto se acentúa aún más por el discurso pronunciado por el Prof. Ian Plimer al parlamento británico. Ese discurso puede verse aquí y se reproduce aquí:




Soy un geólogo. Y la única cosa que nos perdemos en el estudio de cambio climático es el pasado. Climas siempre han cambiado. Los cambios climáticos en el pasado han sido mayores y más rápido que cualquier cosa que experimentamos en nuestra vida, y los niveles del mar siempre han cambiado, no por el modesto par de milímetros que la gente está teniendo sobre las conexiones. Hemos tenido en el pasado, los cambios del nivel del mar de 'sólo' 1.500 metros - que es un cambio del nivel del mar !! Y si miramos hacia atrás en la historia del tiempo, la atmósfera una vez tuvo una gran cantidad de dióxido de carbono en el mismo. Ahora tiene menos de 0,04%. ¿De dónde vino ese dióxido de carbono ir a? Entró en tiza, piedra caliza, conchas y vida, y hemos estado secuestrando dióxido de carbono de la atmósfera por sólo 10,5 mil millones años. Este planeta se ha desgasificación de dióxido de carbono, ya que primero formó ese jueves hace 4567 millones años.

El dióxido de carbono es un gas natural. Ha dominado la atmósfera durante un tiempo extraordinariamente largo período de tiempo, y ahora estamos en un nivel peligrosamente bajo. Si reducir a la mitad la cantidad de dióxido de carbono en la atmósfera, no tendríamos las plantas terrestres. El dióxido de carbono es alimento de las plantas. No es un contaminante. Para usar las palabras como la contaminación con dióxido de carbono es engañosa y engañosa. Pero el pasado nos da una historia maravillosa. En el pasado hemos tenido seis grandes glaciaciones. Actualmente estamos en una edad de hielo. Se inició hace 34 millones años, cuando América del Sur tuvo el buen sentido de alejarse de la Antártida y hay una corriente de puesta en marcha circum-polar que aísla la Antártida y comenzar a obtener la capa de hielo antártica. Hemos tenido períodos de glaciación y interglaciares. Actualmente estamos en interglacial, y durante esos 34 millones años hemos refrigerada la Tierra. Pero menos del 20% del tiempo que hemos tenido de hielo en el planeta Tierra. El resto del tiempo lo ha sido más cálido y húmedo y no ha habido más dióxido de carbono en la atmósfera. ¿Y qué hizo la vida? Su florecimiento.

Seis de los seis grandes glaciaciones se iniciaron cuando el contenido de dióxido de carbono de la atmósfera era más alto que ahora - de hecho, hasta mil veces mayor que ahora. Así que tenemos a partir de la evidencia geológica, absolutamente ninguna evidencia de que el dióxido de carbono ha impulsado climático. Por alguna extraña razón, el principal motor de clima es la gran bola de fuego en el cielo que llamamos "el Sol". Lo escuchaste aquí primero - es realmente bastante inusual !! Y cambiamos nuestra distancia del Sol Cada 100.000 años nuestros cambios de la órbita elíptica de la circular, y tenemos un ciclo de 90.000 años de frío y 10.000 años de caliente. Estamos en uno de esos ciclos de calentamiento ahora. Cada 43.000 años el eje cambia un poco, y cada 21 mil años tenemos un poco de un bamboleo. Cada uno de esos eventos orbitales nos pone más lejos del Sol De vez en cuando, tenemos bombardeados por rayos cósmicos procedentes de una erupción supernova que viene de algún lugar por ahí, y si el campo magnético del Sol no puede conducir estas lejos, empezamos a formar nubes de bajo nivel. Tenemos muy buena evidencia de que este proceso ha estado ocurriendo durante un período muy largo de tiempo.

De vez en cuando, continentes comienzan a moverse, y se mueven con velocidades muy rápidas. Se mueven alrededor de diez pulgadas cada año. Y al mismo tiempo un continente puede ser más de un poste y en otro momento puede ser en el Ecuador. Esos continentes en movimiento cambian el mayor balance de calor en la Tierra y es por las corrientes oceánicas. Los océanos llevan mucho más calor que la atmósfera hace. De vez en cuando, a causa de los principales procesos geológicos tenemos una gran protuberancia en el fondo del océano, de la nueva roca volcánica. Eso cambia las corrientes oceánicas. Cada año tenemos 10.000 kilómetros cúbicos de agua de mar que pasa por la nueva roca volcánica en el fondo del océano. Que los intercambios de calor. La reacción entre el agua de mar y las rocas se detiene los océanos convirtiéndose en ácido. Cuando nos quedamos sin rocas, los océanos se convertirán en ácido - pero no espere hasta, será un largo tiempo.

Vemos 1.500 volcanes en el planeta Tierra. Sólo medimos veinte de ellos, y muy pocas de esas mediciones son muy precisas, pero nos dicen que un poco de fugas de dióxido de carbono fuera de esos volcanes. Pero lo que no se oye es que hay por lo menos 3.470.000 volcanes en el fondo del mar que se filtran enormes cantidades de dióxido de carbono. Tenemos piscinas de dióxido de carbono líquido en el fondo del mar. Así, a principios primera dióxido de carbono - donde te fue y de dónde erupción? De dónde vino? Venía de rocas. ¿Qué es lo que hace al planeta? No freímos y morimos. No teníamos efecto invernadero desbocado.

Ahora eso es sólo la geología - (!) Eso no es importante Echemos un vistazo a tiempos más modernos. En tiempos más modernos tenemos núcleos de perforación, que han pasado a través de las capas de hielo. Nieve, cuando cae, las capturas y las trampas de un poco de aire. Que el aire queda atrapado en el hielo. Después nos podemos extraerlo del núcleo de perforación y medir la cantidad de dióxido de carbono en el aire, y que podemos ver con nuestros ciclos de glaciación y interglaciales, que cuando terminemos un evento interglacial, que liberan dióxido de carbono unos 800 años más tarde. Entonces, ¿qué es lo que nos está diciendo? Se nos está diciendo que la temperatura está impulsando el dióxido de carbono, y no que el dióxido de carbono es la temperatura conducía. Oh, sí - pero eso es sólo cientos de miles de años atrás - olvidar que.

Bueno, vamos a ir a tiempos más modernos. Hemos estado midiendo temperaturas con precisión desde 1850 y la exactitud es de más o menos 1 grado Celsius para aquellas mediciones antiguas. Nos están diciendo que este 0,7 grados centígrados subida va a crear un desastre !! Sólo he conseguido mover un solo paso y he tenido un aumento de 0,7 grados centígrados. ¿A dónde van ustedes para sus vacaciones de verano? Usted va a un clima cálido. Somos criaturas del Valle del Rift - nos gusta climas cálidos. Si alguien de Helsinki traslada a Singapur, hay un aumento de la temperatura promedio de 22 grados centígrados. Singapur No deje caer muertos en las calles de la temperatura. Por lo tanto, somos criaturas de clima cálido. Hemos estado midiendo temperaturas y hemos visto un ligero calentamiento desde 1860 hasta 1890. Luego, un ligero enfriamiento a 1910 y luego un calentamiento hasta 1940, por lo que es decir que el Paso del Noroeste estuvo abierto. Entonces un enfriamiento hasta 1977, y ahora el calentamiento hasta el final del siglo, y ahora estamos en un período de enfriamiento. Así, hemos tenido estos ciclos de calentamiento y enfriamiento. Curiosamente, estos ciclos son en realidad relacionados con cambios en el balance de calor en los océanos.

Así, tenemos estos ciclos de 60 años más de un evento de calentamiento de largo. Estamos en un período de calentamiento global. Se ha estado calentando desde hace 330 años los mínimos. Eran los tiempos en que tuvo las capas de hielo en la Thames. Estos son los momentos en los que los maestros holandeses pintados heladas Hoar y condiciones muy crudos. Ese fue el momento en que el Sol era un poco inactivo y no teníamos la actividad de las manchas solares. Por lo tanto, estamos en un largo período de calentamiento y una de las preguntas que me pregunto en este libro ("El cielo y la tierra: el calentamiento global: la Ciencia Missing" por el Prof. Plimer) es 'qué parte de los últimos 330 años de calentamiento se debe a la actividad humana y que parte es natural? "Son preguntas que los niños deben preguntar a sus maestros de escuela y son deliberadamente preguntas sin respuesta, porque yo soy de la opinión de que muchos niños están siendo alimentados ambiental propaganda en las escuelas y no se están teniendo en cuenta las instalaciones críticas y analíticas para poder diseccionar una discusión.

Por lo tanto, estamos en un período de calentamiento - ¿cuál es la preocupación? Es bastante normal. Y vamos a ver en la historia. La única cosa que ignora la industria climático (que lo es), es historia. En la época romana fue tibia. Fue considerablemente más caliente que ahora. Sabemos que, mantuvieron un buen registro. Crecieron las aceitunas hasta el río Rin en lo Borne. Tenían las uvas de vino en Yorkshire. Sabemos de su ropa que estaba caliente (posiblemente que iban a una orgía, pero creo que es más probable que era caliente) y que el calentamiento de repente se detuvo en 535 dC, y que entró en la Edad Media. En 535 dC tuvimos Krakotoa que llenaba el ambiente con aerosoles. Y no era un gran volcán - sólo 30 kilómetros cúbicos de aerosoles van a la atmósfera. Teníamos más grandes en Yellowstone y tenían otras aún más grandes en Nueva Zelanda, donde 10 mil kilómetros cúbicos de aerosoles han ido a la atmósfera (y que oren por otro ya que es la única manera que vamos a vencerlos en el rugby - acabar con ellos). Teníamos dos volcanes, uno en Rahall y uno en Krakatoa en Indonesia en 535-536 dC que lleva a la Edad Media. Fue genial. Que pasó? Cultivos fracasaron. Pasamos hambre. Teníamos disturbios civiles. Tuvimos canibalismo. Rompimos de que en el Calentamiento Medieval. La primera en sentir fuera los vikingos como los mares se convirtieron más tranquilo. Podrían obtener más pesca. De hecho llegaron a Terranova que llamaron 'Vinland'. En Groenlandia, la uva y la cebada fueron creciendo. Las uvas eran profundas, ya que hubo permafrost. Fue un benigno clima maravilloso, cinco grados más caliente que ahora. Eric el Rojo estaba diciendo 'Vamos a Groenlandia, es un clima maravilloso' y así fue. Y luego nos fuimos a través de 23 años de baja solar actividad y en 23 años hemos pasado de la Calentamiento Medieval en la Pequeña Edad de Hielo, y que, como ya he dicho, terminó hace 330 años.

Entonces, ¿qué crees que pasaría después de una Pequeña Edad de Hielo - Qué crees que sería conseguir más frío o que iba a entrar en calor? La única razón por la que los argumentos de la ciencia tienen ninguna fuerza en la sociedad es que se han relacionado con los últimos 30 años o de 40 años de mediciones de temperatura. Veo con gran interés que la Oficina Meteorológica nos está diciendo que este es el año más cálido registrado. Puede ser que sean en un calendario diferente al mí, pero yo no creo que este año está terminado todavía. Y esta vez el año pasado estuve en Londres como estaba el año anterior, y se sentía miserable - hacía frío, era muy frío. Por lo tanto, ese tipo de predicciones hizo justo antes de una gran conferencia sobre el clima, uno tiene que ser muy escéptico. En ciencia, el escepticismo no es una palabra peyorativa. En ciencia no hay consenso. En ciencia hay batallas constantes. Un buen ejemplo: todos 'sabía' que llegamos úlceras de estómago ácido y el estrés, y nos tomamos pastillas y frotamos nuestros vientres y esperábamos que las úlceras se irían. Sin embargo, dos científicos que no estaban siguiendo la corriente principal, que no estaban siguiendo el consenso, se argumenta que esto se debió a una bacteria. Y nadie escuchó. En última instancia, uno de ellos tomó las bacterias, las úlceras desarrollados, tomó el antídoto, y para ello tiene un Premio Nobel. No te dan una Premio Nobel de la siguiente consenso o decir que la ciencia está resuelto. Creo que hemos tenido una enorme corrupción de la ciencia y el método científico. Yo creo que el dinero que están flotando alrededor para la Investigación del Clima (que es una moda y la moda actual), son bastante perverso. Creo que estamos poniendo Ciencia al revés, y vengo de la próxima pandemia inevitable, podemos no tener las armas para manejarlo - nos podría ir saludando hierbas y cantando, en lugar de crear un antídoto. Así que, esto, para mí, esto Industria Climático ha hecho un gran ataque sobre el Método Científico. Ha sido un ataque a mi ciencia y la historia, y las cosas están, afortunadamente, están cambiando.

Termino con un último punto: Usted tiene su Ley de Cambio Climático, hemos acaba de recibir un impuesto del carbón en Australia. Diecinueve proyectos de ley pasó por el Parlamento, y nuestro impuesto sobre el carbono es reducir las emisiones de dióxido de carbono de nuestra industrias en Australia generadoras de empleo. Y es maravilloso - que hemos liderado el mundo en el suicidio y nuestro impuesto sobre el carbono es derribar nuestras emisiones en un 5% (!). Ahora usted puede hacer las sumas y las cantidades son muy simple. El IPCC dice que el 3% de las emisiones anuales son de los seres humanos. ¿Por qué es que ese 3% el cambio climático y las unidades no el otro 97% está más allá de mí, pero eso es harina de otro costal. Australia apagó 1,5% de la las emisiones de CO2 del mundo. Usted puede hacer los cálculos y por Australia golpeando de nuevo sus emisiones en un 5%, vamos a por el año 2050, hemos bajado la temperatura global por 0,00007 grados centígrados. Así que espero que que disfrute de nuestro sacrificio en el que le da un clima más cálido aquí en Inglaterra !!

Gobierno e Impuestos:   Parece que el único objetivo del gobierno es enriquecer a la gente en el poder a cargo de la persona ordinaria. Se supone que la gente en una democracia es "libre" pero este es una ilusión gruesa. Si usted trabajara toda la semana en una compañía y al final de semana le pagaron el efectivo de 1,000 libras esterlinas. Cuando usted comienza a irse a casa, una cuadrilla armada de matones le amenaza y roba 800 libras esterlinas de sus 1,000 libras esterlinas y esto pasa cada semana sin falta. ¿De este modo, qué piensa usted en aquel arreglo? ¿Bueno o malo? Es lo que el gobierno hace para usted en este tiempo. Pero, usted dice, “vivimos en una democracia, entonces podemos encender a los políticos”. Es el equivalente de tener tres salidas de su lugar de trabajo y cada salida tiene una cuadrilla diferente de matones listos a robarle. Sí, en efecto, usted tiene la opción. Usted puede elegir que salen para usar y por lo tanto, qué cuadrilla particular de matones le roba.

¿Usted piensa que exagera el caso? He visto que esto calculó aquel el 80 % de todo que usted gana es llevado de usted en "impuestos" y hay justificación para aquella figura cuando usted considera lo que contribuye al coste de todo que usted hace. Usted paga impuestos. ¿Puede usted acordarse de ser preguntado si usted quisiera pagar el impuesto?

Ah, pero usted dice, necesitamos impuestos a fin de pagar para servicios públicos, salud, educación, transporte, etc. Sí hacemos, pero cuanto de su dinero realmente continúa esto. En el Reino Unido hay un "impuesto de coche anual grande” que fue introducido con la excusa que fue necesario financiar el edificio y la reparación de caminos. Entiendo que al menos el 85 % de aquel dinero no es gastado en los caminos. Hay un impuesto masivo por el combustible de vehículo y he visto la figura del 85 % mencionado. Si es el caso, el combustible sólo debería ser un sexto del precio cobrado y lo que extra costó hallazgos en los que esto es el camino casi todo lo demás, alimento, ropa, bienes eléctricos, todos los artículos fabricados, calefacción, suministro de electricidad, suministro de gas, etc. etc. Además, hay impuestos principales por alcohol, tabaco, industrias de servicio, viajes, y todo lo demás que 'los políticos' pueden idear. ¿Entonces usted es una persona libre que vive en una democracia libre? ¿Quiénes payasean usted? ¿Realmente tiene usted "al imbécil" sellado en su frente? Para información adicional, visita este sitio Web donde los hechos son presentados claramente.

Tome el caso de América. El objetivo de la Guerra Civil era hacer el dinero para el poco escrupuloso. Un fraude realmente principal fue perpetrado en la gente americana entonces. Ellos creyeron (y el más todavía haga) que los Estados Unidos son el gobierno de la nación americana. No es el caso. “Los Estados Unidos de América” son realmente un conglomerado comercial de sociedades privadas, corporaciones con nombres como “el Estado de Arizona”, o, “el Estado de Texas”. Los impuestos federales son impuestos a la gente americana, pero esto va directamente en las finanzas privadas de estas compañías y ni un solo dólar de ello va para beneficiar a cualquier ciudadano americano ordinario. Hay mucho más detalle contra este en el Capítulo 15.

Guerra:   El gran público es sostenido sujeto a que pases para 'el gobierno' por miedo e ignorancia. El gobierno anuncia que algún país tiene que ser atacado e invadido a fin "de liberar" a la gente y establecer la democracia. De este modo, generalmente sin cualquier razón realista, aquel país es atacado e invadido, la mayor parte de la población civil daño a la propiedad matado, masivo angustia infligida, y gran y privación causada para muchas personas. Este es organizado por los políticos. ¿Ellos ellos mismos participan en los enfrentamientos? ¿El No Quién se beneficia de la guerra? Respuesta: los fabricantes de armas, y compañías como Halliburton que son pagados el dinero de impuestos para reconstruir lo que el ejército local acaba dedicar el tiempo el tiempo destruyendo. El país atacado probablemente tendrá esto es activos robados y luego ser ensillado con una deuda falsa masiva de modo que pueda ser obligado a pagar cantidades increíbles "del interés" durante décadas después. El país afortunado ha sido atacado, dañado, los ciudadanos mataron, infraestructura destruida, activos robados y luego robado durante años después por la gente que causó aquella devastación. ¿Usted dijo realmente que usted vive en “una democracia libre”, verdad?

Energía:   Las compañías de energía son muy penetrantes para venderle combustible por usted para quemarse para "conseguir" la energía de dirigir sus vehículos, aplicaciones de casa, calefacción, etc. Ellos son también muy penetrantes que usted no debería descubrir que usted es rodeado por la energía que puede ser usada para todas aquellas cosas sin pagar a la compañía de energía local algo. La mayor parte de personas imaginan que el poder eléctrico que se derrama del enchufe de la pared en su de casa (y para que usted tiene que pagar muy), viene los alambres de la estación de generador que quema el combustible fósil para conducir los generadores. No es el caso, cuando ni un solo electrón de la corriente que usted usa realmente viene de la central eléctrica, pero en cambio es coleccionado en la localidad de la energía ambiental libre. Si usted supiera hacerlo, entonces usted no tendría ninguna necesidad de la compañía de poder, líneas de energía a través del país, centrales eléctricas o perforación del aceite y envío alrededor del mundo. Los coches no tienen que repostar para correr, pero que la información es pesadamente suprimida y usted es mentido cuando le dicen que usted tiene que quemar un combustible para impulsar su vida.

Invenciones:   Cuando ellos descubren que hay tal cosa como la energía libre, la mayor parte de personas piensan que lo que es necesario es una brecha científica a fin de desarrollarse la tecnología tenía que dejar a cada uno tener la energía libre. La realidad consiste al contrario en cuando la tecnología ha sido descubierta y puesta en práctica literalmente miles de tiempos. Usted está siendo mentido cuando le dicen que la energía libre es "imposible". Soy de fuentes fidedignas informado que en América sola, más de 40,000 patentes de energía libre han sido confiscadas por el (la sociedad anónima llamó el) la Oficina de Patentes. Los inventores son hechos callar entonces por una orden de mordaza en la excusa absurda que la invención es “de la importancia de Seguridad Nacional”. Los inventores que no tratan de patentar sus invenciones son intimidados, unos son asesinados, unos son atacados y su reputación untada, unos son ilegalmente puestos en instituciones mentales, unos son enmarcados y todos sufren la oposición financiera masiva si ellos tratan de comenzar a fabricar un producto para la venta – no hasta la Cal-tecnología logró pasar aquel bloque financiero. Personalmente conozco a varios investigadores que han sido ilegalmente intimidados.

Educación:   Hay un programa masivo "de dumbing-abajo" la educación combinada con la enseñanza deliberada de cosas que son conocidas completamente equivocarse. Después sólo unas décadas de este, muchos adultos no pueden realizar la aritmética básica o construir oraciones simples en su lengua natal. La ciencia y la Ingeniería son descuidadas y la mayor parte de personas no entienden como las cosas trabajan. La mayor parte de escuelas ya no permiten que alumnos realicen experimentos en química o física, por lo general con la excusa que es ‘también dangerous’. Dicen a estudiantes de universidad que no hay ninguna tal cosa como el movimiento perpetuo, que es como ridículo diciendo que el echar agua no es mojado. Newton realmente dijo que la gravedad es un empuje y no una fuerza que tira como indicado por la traducción errónea de su texto original latino. Esta noción incorrecta de la gravedad todavía es enseñada a pesar de que muchos gobiernos han tenido vehículos de paseo de electrogravitic desde principios de los años 1960, conducidos por ondas electromagnéticas sólo debajo de la frecuencia de infrarrojo, refutando lo que es supuesto ser la teoría de Newton, en la manera más resonante. Cualquier académico que anda de la línea y confiesa que enseñan a estudiantes basura, es inmediatamente atacado con cada medios de posible de desacreditarlo, ridiculizarlo y aislarlo. El objetivo en todo esto es maniobrar el gran público en una posición débil donde ellos son ignorantes, incultos, alimentaron la información falsa y distrajeron con cosas de ninguna importancia. El objetivo último es la esclavitud de las masas sin ellos hasta realizando que ellos están siendo esclavizados.

Terrorismo:   El modo principal de hacer a la gente para dejar sus derechos y hace lo que usted quiere es por el miedo. El libro “1984” (dató aquel camino porque fue escrito en 1948) explica como este es hecho. Los enemigos ficticios son inventados a fin de asustar a la gente y pararlos quejas cuando las cantidades enormes de su dinero son dadas a intereses concedidos so pretexto de ser pasos para protegerlos de este peligro imaginado. "La guerra fría" era completamente la falsificación con ambos lados usándolo como una excusa. La invasión de países más pequeños está nunca, alguna vez, por la razón dada en público, pero es siempre para la ganancia financiera por la gente en el poder y sus colegas comerciales. Los motivos dados para estas invasiones son tan ridículos que esto nunca deja de asombrarme que el público realmente acepta y cree estas historias salvajes. Uno de los hilos de este engaño continuo emprendido contra el público es "el terrorismo" falso, con frecuencia sostenido por “la bandera falsa” ataques para desacreditar a la gente absolutamente inocente que es supuesta haber hecho aquellos ataques. Cualquier verdadero ataque terrorista es normalmente una respuesta a atrocidades cometidas contra "los terroristas" supuestos. Las compañías comerciales que pasan para gobiernos, están los terroristas más grandes alrededor.

Salud:   La industria de productos farmacéuticos es una de las operaciones rentables más grandes en el planeta. Esto puede venirle como un choque, pero ellos no quieren curar a la gente. En cambio, ellos quieren que la gente continúe a comprar la medicación cara en precios pesadamente inflados. Los tratamientos de salud a largo plazo son su situación ideal cuando esto los provee de una corriente de ingresos continua. Varias personas han subido con curas muy eficaces para el cáncer y otras enfermedades graves, y aquella gente ha recibido el mismo tratamiento injustificable, escandaloso que hacen a los inventores de dispositivos de energía libre. La industria de productos farmacéuticos está bien consciente de los efectos muy beneficiosos de plata colloidal, pero ellos nunca producirán ninguno cuando ellos no pueden patentarlo y cobrar precios muy inflados para ello. Por consiguiente, ellos no están interesados cuando su único objetivo es hacer el dinero, y no debe curar definitivamente a la gente

Bob Beck enfatizó este en su conferencia de vídeo que todavía puede estar disponible aquí

Aquí está un extracto de aquella conferencia:


Durante los cinco años pasados no he gastado mi propio dinero (ningún gobierno o financiación de universidad) en la investigación de una cosa que ha resultado ser la cosa más notable para todas las enfermedades de las cuales he oído alguna vez personalmente, y he estado en este campo durante aproximadamente cuarenta años.

Tengo una pila de Estudios de IRB – informes de laboratorio de PCR de hospitales principales alrededor de los Estados Unidos, y hasta que éstos sean examinados por par publicados, no se supone que yo los muestro a alguien que no es un doctor médico debido a la confidencialidad paciente.

¿Ahora, cuántos de usted han leído esto no hay ninguna cura para el SIDA? Es una mentira absoluta. Hubo una cura exacta absolutamente realizable, del 95 % para VIH y cáncer y herpes y hepatitis y Epstein-Barr y otras aproximadamente una docena de enfermedades incurables, que fue inventado el 11 de marzo de 1990 en el Colegio de Albert Einstein de la Medicina en Ciudad de Nueva York por Drs Kelly y Wymans.

Y lo que pasó a esta brecha que es mucho más importante que penicilina, antibióticos, algo que usted puede llamar - ha sido suprimido. Y por qué tiene esta información sida retuvo de usted – información que usted puede demostrar fácilmente para usted (no tome mi palabra aquí para algo: ¿compruébelo)? Encontré recientemente que la Mafia posee aproximadamente el 51 % de casas farmacéuticas principales así como funcionamiento del otro lado de la pista con las medicinas ilegales de América del Sur y Central y China.

Los cárteles médicos en este país (EE. UU) le cobrarán de 50,000 dólares a 200,000 dólares si usted tiene el cáncer terminal y este es para cirugía y quimioterapia y cuidado de hospital y radiación.

Considere un paquete del chicle de Menta verde de Wrigley. Aquel paquete del chicle me cuesta un níquel (5 centavos o 0.05 dólares) cuando yo era un hombre joven y pagué 1.32 dólares para aquel paquete en el Aeropuerto de Chicago recientemente - 1.00 dólares para la goma más 0.32 dólares para impuestos y manejo. El precio de aquel paquete del chicle es cada penique (centavo) que esto toma para curar [y no se supone que yo uso esta palabra como sólo un doctor puede usar la palabra 'cura'] la mayor parte de las enfermedades conocidas en América hoy. ¿Y por qué no ha oído usted sobre este? – porque el General Electric, Westinghouse, y las otras compañías hacen amarrar mil millones de dólares en rayos X, exploradores de GATO y MRIs que son arrendados a organizaciones de salud, y para 1.32 dólares que usted puede curar usted mismo sin doctores, sin productos farmacéuticos, sin medicinas, ciertamente sin la cirugía, ciertamente sin la quimioterapia, sin cualquier medicina, sin cualquier hierba, cualquier remedio de homeopatía – usted puede hacerlo para usted y ha sido hecho.

¿La gente sigue preguntando “por qué no he oído sobre este, por qué no están allí ningunos estudios de hospital?”. Hay cientos de ellos. Aquí está un resultado de prueba: En esta fecha, el once de agosto de 1998 este paciente tenía sólo aproximadamente 3,063 partículas del VIH en su sangre. Pero ahora, cuando esta prueba se desarrolla, el PCR el tercero de noviembre de 1998, (varios meses más tarde), la cuenta era menos de 1 en cien, el que significa que el resultado de prueba era el cero por lo que esta prueba estuvo preocupada. Tenemos una pila de estos informes un pie y medio (45 cm) profundamente, donde cada uno de estos pacientes de SIDA auténticos, cada uno aunque algunos de ellos estuvieran en sistemas de apoyo de vida o necesitaran a asistentes para levantarlos de la cama, esta gente es sin síntoma ahora. Cada uno de ellos está de vuelta en el trabajo. No uno de ellos tiene los síntomas de SIDA. De este modo, si usted lee en su periódico ‘los beneficios del juego de béisbol este sábado será donado a una búsqueda para una cura para el SIDA que es una mentira absoluta.

Hay, y ha sido, una cura para el SIDA – todo el SIDA – una cura para aproximadamente el 95 % del cáncer, una cura del 100 % para Epstein-Barr, hepatitis, lupus, sobre una cura del 50 % para el herpes, y he estado financiando éstos de mi propio bolsillo. No tengo absolutamente nada en absoluto para la venta. Dios ha estado sumamente bien a mí – pienso que voy sobre el negocio de mi Padre aquí, y pago para ello yo mismo y doy al mundo.

Hay un papel libre disponible autorizado “Toman detrás Su Poder” (un eslabón de telecarga de web para este es here) usted no necesita a doctores, enfermeras, quiroprácticos, hierbas, productos farmacéuticos, cirugía. Sólo si usted va junto con las soluciones políticamente correctas hacen usted necesita estas cosas que sus vecinos han sido según para todas estas muchas generaciones. Había “Restauración de Sistema Inmunológico y Electrificación de Sangre autorizada de papel con Microcorrientes – un Descubrimiento Probado, Alarmante, Rápido, Barato y Seguro para Remisiones Positivas, Controlables”. Ahora encontramos que esta información ha sido suprimida. Los doctores que descubrieron este, y me dejan le dicen sobre el descubrimiento: en 1990, ellos ponen un par de pequeños alambres platino en un plato Petrie que contuvo la sangre humana muy infectada, y la infección allí era un muy, dosis muy fuerte del VIH que era supuestamente la causa del SIDA. Ellos encontraron que cuando ellos habían electrificado esta sangre, el VIH podría atar ya no a cualquier sitio de receptor en la sangre. Esto significa que las células sanas no podían ser infectadas por el VIH. La única mención de este descubrimiento increíble estaba en Noticias de Ciencia el 30 de marzo de 1991, la página 207, ‘Sobresaltando el Tratamiento Propuesto para el SIDA y esto cuenta sobre como estos dos doctores habían dado un papel en este refrán de proceso, ‘los experimentos descritos el 14 de marzo en la corriente continua de Washington en el primer Simposio Internacional a Terapias de Combinación, mostraron que los virus sobresaltados perdieron la capacidad de hacer una enzima crucial para su reproducción y podrían causar ya no las células blancas al grupo juntos – los signos claves verdaderos de la infección viral.

Los únicos papeles que yo era capaz de encontrar que entró en la prensa americana eran Noticias de Ciencia y artículo en Noticias de Longevidad ‘Electrocución del Virus de SIDA. Pero lo que pasó en el artículo de Longevidad (que era el diciembre de 1992, la página 14), era que doctor Colley dijo que 'será 15 años antes de que este proceso esté listo para la experimentación humana’.

Hemos estado haciéndolo, con el consentimiento paciente, durante más de cinco años aquí, y tenemos los resultados de prueba para demostrarlo. Cuando yo daba una conferencia a un cuarto de las aproximadamente 800 personas, un hombre de 80 años subió y dijo ‘Bob, me enviaron a casa hoy, mi cáncer tenía metastasised hasta el final de mi sistema. Me dijeron irse a casa y hacer mi voluntad, cuando yo tenía a lo más, aproximadamente dos o tres semanas para vivir. Me fui a casa e hice mi voluntad y vi su artículo en alguna revista y lo hice. Soy ahora sin todo el cáncer. Mis biopsias son limpias, mis exploraciones de GATO son limpias. Volví para trabajar, y ser un abogado, tuve que trabajar dieciséis horas por día para ponerme al corriente de todo el trabajo que yo había perdido mientras yo estaba en el cuidado intensivo. Ahora empujo ligeramente tres millas por día’ (y había rasgones que agotan su cara).

Hemos tenido a mujeres que han tenido lupus durante aproximadamente diez años, apenas capaces de hacerlo del canapé delante de la televisión al dormitorio. Ellos están de vuelta en las alamedas ahora, gastando su dinero, andando alrededor y capaz de sostener empleos de jornada completa. ¿Conoce cualquiera de ustedes a Linda Wright? Ella hizo entrar un análisis de sangre limpio un día y dijo que 'mi doctor tuvo que enviar este a dos laboratorios diferentes – él nunca ha visto a una persona con la sangre limpia después de que aquella persona ha tenido los lupus'.

Tenemos a docenas de estas personas, y no una de esta gente fue al doctor para la cura, excepto la gente que está en este estudio de Comité Examinador Institucional en un hospital en Playa Huntington y Playa Newport, California. Ahora, el punto es, en mi opinión humilde, y podemos poner algo contra este porque sabemos que es verdadero en este tiempo, cuando primero comencé este pensé que 'este es amable de interesante’. He examinado quinientas cosas que nunca trabajaron, la Máquina Abundante nunca trabajó, la Máquina de Holderclarke no trabaja, muchos, muchos, muchos de este trabajo de dispositivos sólo ligeramente, y sentí que 'estoy a punto de ser recogido otra vez’, he construido osciladores de onda múltiple Mucalsky como usted sabe. He construido casi cada dispositivo electro-médico ya que he estado en California (ya que la Segunda Guerra Mundial comenzó), y estas cosas trabajaron a lo más, ligeramente. Pero la cosa que usted puede construir para usted, no hay nada que usted tiene que comprar. El diagrama de recorrido y todas las instrucciones para construir este, están en el papel. Este es el que con el cual diseñé en 1991 hacer un estudio experimental, y usted puede conseguir un equipo de una tienda de electrónica. Consigo no un níquel de las decenas de miles del valor de dólares de estos equipos que ellos han vendido.


Hay una lista de partes en la página 4 que le dice lo que es necesario. Incluso si usted no sabe lo que una resistencia es, o un condensador es, recogerlo y ponerlo en el contador en la Choza de Radio y decirles darle lo que es a la lista. El precio al por menor confeccionado está alrededor de 50 dólares. Si usted lo construye usted mismo esto costará 15 dólares a 20 dólares y esta máquina sólo no hará coloides, que es la medicina más poderosa conocida al hombre, (que es por qué el FDA ha acabado con ello recientemente).

SOTA Instruments Inc. Canadá (1-800-224-0242) construye estos dispositivos porque el dueño leyó el artículo en la revista de PASO y su esposa tenía el síndrome de fatiga crónico y Epstein-Barr tan mal que ella era no funcional. Ella está ahora y alrededor y está totalmente bien hoy porque mi marido construyó esta pequeña caja para aproximadamente 15 dólares. La caja ata con correa al brazo con los electrodos colocados en la cubierta radial y arterias de cúbito y pone una muy pequeña electrificación en el cuerpo que quita a todos los parásitos, virus, hongo, microbios, pathogens – todo en la sangre que no pertenece allí y no estaba allí el día que usted nació, finalmente (después de que dos o tres semanas) ser neutralizado y desechó por su cuerpo, muerto o vivo por el bazo, los riñones y el hígado. Este es zurcido excitando, pero cuando los hospitales trataron de patentar este, EE.UU Patente 5,188,738 presentado a doctor Colley el 23 de febrero de 1993, describen el proceso, como haga otras catorce patentes de Harvard MIT, la columna de la página 1 1 dice ‘debido a este problema (el hecho que no hay ningún antibiótico conocido o vacuna para cualquiera de estas enfermedades incurables) la invención presente ha sido ideada para atenuar cualquier bacteria, virus (incluso el virus de VIH de SIDA), parásitos y hongo contenido en la sangre contribuida por un donante, éstos dados ineficaz para infectar una célula humana normalmente sana’. Antes de que estas reclamaciones fueran aceptadas por los examinadores evidentes, ellos tuvieron que proveer a los examinadores de la prueba masiva.

Ahora hubo una cura, una cura conocida y esto cuesta 1.32 dólares por paciente así no hay ningún dinero en este si ellos tratan de venderle terapias de combinación por 20,000 dólares a 60,000 dólares por año.

Fuertemente recomiendo que usted consiga el papel cuando esto contiene las posiciones de electrodo exactas que han sido encontradas para trabajar el mejor y conseguir la corriente máxima en la sangre. Es casi como si Dios el Creador había cerrado con llave el acercamiento secreto a los problemas y con un adversario como el Espíritu Santo que es dentro de – la Biblia dice ‘mirada dentro de, no sin’. Y esta vez, el adversario es dentro de. 'Los extranjeros' en su sangre son las cosas que dominan su vida útil a setenta u ochenta años. Muchos, hace muchas generaciones, según los textos sagrados, ellos vivieron para tener varios cientos de años, Solomon, David, Matusalén, etc.

De este modo, hemos asaltado aproximadamente una docena de libros de texto médicos diferentes incluso la Anatomía de Grey, y hemos publicado los puntos exactos donde usted puede tener acceso al tejido de linfa donde estos gérmenes van a hibernar. Después de que usted se limpia y consigue una cuenta limpia de la salud, después de tres a cinco años usted se infectará de nuevo cuando muchos de estos virus que son latentes, comience a germinar. Y con esta información, y este recorrido hace el diagrama y éstos instrucciones, le hemos devuelto literalmente a usted.

Vamos a mostrarle todo esto antes de que yo me marche aquí. Este no es mi opinión más, tenemos bastante prueba que esto es una declaración del hecho y podemos contar con ello. Si usted es demasiado perezoso, demasiado estúpido, demasiado electrónicamente perjudicado o demasiado asustado para construir su propio, hay cuarenta compañías conocidas (y probablemente cien que no sé nada sobre) que construyen estas cosas de jornada completa y ellos recuperan los informes más notables. Encuentro realmente a esta gente, y NO, no consigo un níquel de alguno sola de estas compañías, y toda esta información está en su papel.

Ahora lo que hace tenemos que mirar para aquí. Nadie ha muerto alguna vez hasta este día del SIDA. ¿Sabía usted esto? Ellos han muerto de las infecciones oportunistas, pulmonía, sarcoma de Carkinson, etc. etc. que puede atacar y arruinar su cuerpo cuando su sistema inmunológico no puede manejar la carga, de hecho es llamado 'el VIH' (Virus de Deficiencia inmune Humano) 'el SIDA' es el Síndrome inmune adquirido de la deficiencia. Ahora este es el único camino que sé, conozco a la gente que ha escrito los libros en la terapia de ozono, no mencionaré sus nombres, conozco a los doctores que usan todas las hierbas y medicinas. Me he dirigido a la gente que trabajó con doctor David Ho que estaba en la tapa de revista de Tiempo de la semana pasada como el Científico del Año, que ha descubierto que si usted usa a dos o tres agentes de quimioterapia al mismo tiempo, usted tiene un efecto de cóctel y esto reduce la cuenta de VIH, los PCR incluyen la sangre aburridamente. Pero lo que él no le dijo, y pienso que leeré este que estaba en Los Angeles Times el 10 de diciembre de 1996: “el grupo de Medicina derriba el VIH, no”. Y una cosa básica pasó, ellos tomaron a algunos de estos pacientes que estaban en la terapia de combinación, que a propósito cuestan 20,000 dólares a 60,000 dólares por año, tan pronto como ellos dejaron de tomar estos cócteles, ellos despertaron enormemente elevado incluye los millones o mil millones de cuentas de SIDA, como si estos agentes de quimioterapia, (AZT, DDI, DD5, etc.) hubieran dominado esta carga viral en la sangre mientras ellos lo tomaban. El minuto que ellos pararon, esto rebotó y muchas de las personas estaban críticamente enfermas y ellos tuvieron que aplazarlos en ello inmediatamente.

De este modo, una vez que usted comienza en esta terapia de cóctel, usted lo tiene que aguantar para la vida, mientras usted vive, y cuando usted sabe de la Conferencia de SIDA Internacional en Japón el año pasado, ellos encontraron que ninguno de estos AZTs etc. prolongó la vida de un paciente de SIDA solo antes de hasta un día. Their es simplemente una promesa, ellos son tramados para conseguir su dinero mientras ellos le dan la esperanza. Fui golpeado y bloodied; yo fui golpeado sobre la cabeza y tenía la sangre que agota mi cara, por ‘el Acto de SIDA’ David Buller que era esto dirigía esta cruzada en Ciudad de Nueva York en febrero. Él llamó el Hotel de Neoyorquino y dijo que ellos incendiarían el hotel, entonces ellos me dieron un guardaespaldas (quién no estaba alrededor allí todo el tiempo) y dijo ‘Bob, no use la puerta principal, pero vaya alrededor de la espalda y use la entrada de servicio – nunca salen la puerta principal de este hotel. El día anterior cuando yo estaba allí y tuve que salir corriendo para conseguir una lanzadera para tomarme al aeropuerto de Nueva Jersey para traerme a casa, había un tipo que está de pie a través de la calle con una cámara de vídeo y un tipo que se se golpeó sobre la cabeza y bloodied, y no lo perseguí abajo la calle porque mis rodillas no están muy bien cuando no tengo ningún cartílago en ellos.

¿Pero cuándo es la vez pasada que usted me vio Ivan – aproximadamente tres años, hace cuatro años? ¿Nota usted algo que esto es diferente? Perdí 130 libras – pesé 290 y tengo cuadros de mí para demostrarlo. Mi pelo encima estaba thinner que algunos de mis viejos compinches buenos aquí. Tan pronto como me deshice de los adversarios – los extranjeros en mi sangre, mi sistema inmunológico asumió y me deshice de media libra o tan de parásitos que cada hombre, mujeres y niño en América (si él es más de cuatro días viejos) llevan. Un bebé recién nacido, después de cuatro horas ha respirado bastante aire para hacerse infectado. Si usted vive en América, hay 140 parásitos indígenas conocidos. Si usted vive en África o la zona tropical, hay 500 parásitos identificados y conocidos y probablemente mitad tan muchos otra vez que son desconocidos. Cuando conseguimos a estos parásitos de mi cuerpo llevando puesto este dispositivo en mi muñeca, una cosa asombrosa pasó. Comencé el peso perdedor como loco. ¿Pensé ‘mi Dios, he conseguido el cáncer de estómago o me consumo con algo?’. No, yo estaba en la mejor forma que yo era antes de que yo comenzara.

Este es una teoría: aproximadamente el 30 % de los parásitos que viven en seres humanos, y éstos pueden extenderse de catorce pies (4.27 m) mucho tiempo si ellos están una tenia abajo al tamaño microscópico (que es por qué ellos tienen que usar microscopios para hacer el análisis de taburete si usted se ocupa de un control), estos parásitos ponían mi apetito. Si usted pensará en este durante un minuto, no es lo que usted come o cuánto usted come lo que tiene algo en absoluto para hacer con su peso. Es cuanto de lo que usted le come tienda como la grasa porque los parásitos han cambiado el P51, el leptin y aproximadamente cinco o seis neuro-transmisores conocidos en el hypothalamus para alimentarlos mañana. Muchos de estos parásitos han coexistido con mamíferos – monos, elefantes. ya que veinte millones de años y los antropólogos le dirán que ellos los encuentran siempre que ellos encuentren una res muerta congelada en los témpanos de hielo, estas cosas han tenido a parásitos mientras alguna vez el hombre ha estado en el planeta. Estos parásitos han aprendido a usarle como una comida y no matarle porque entonces ellos van a morir ellos mismos, como ebola que corre esto es el curso en un par de semanas. Muchos de estos virus hacen esto, pero estos parásitos casi le mata y le usa para una comida del mismo modo que enviamos el ganado a un desván de comida antes de que los tomemos al mercado. Y cuando estos parásitos desaparecieron de mi cuerpo, y este es demostrable por microscopia oscura de campaña, microscopia de contraste de fase, cualquier doctor que hace este análisis puede demostrarlo, usted no tiene a se lo aseguro, perdí todo aquel peso y antes de este tiempo que yo había ofrecido el dinero de efectivo de 10,000 dólares ‘bajo la mesa’ a alguien que podría conseguir este peso lejos de mí.

Yo había intentado docenas de proyectos de dieta. Yo había intentado éstos canned-comida aventuras de tipo de Jenny Craig. Yo había sido inyectado con la orina de la yegua embarazada. Sé que algunos de ustedes han sido por las mismas cosas. Yo había tomado anfetaminas legales para controlar mi apetito … yo había intentado todo hasta que yo me hubiera matado casi. Y hasta que yo encontrara la causa verdadera de lo que creo es aproximadamente el 30 % de la gente que es demasiado pesada, y este era ciertamente yo, yo estaba terriblemente avergonzado para encontrar la azafata de línea aérea que agota el pasillo con una exoferta de cinturón de seguridad porque el cinturón de seguridad no cabría alrededor de mí. Yo no podía sentarme en la cabina en un restaurante porque yo tendría que sentarme en una silla, etc. etc.

La señora detrás del cuarto, Jane tenía el cáncer inoperable cuando la encontré. Ella dijo que "voy junto con limpieza de sangre aquí, y no la quimioterapia y radiación que el doctor había dicho que si no tengo moriré seguramente”. Y su hija Cathy fue ultrajada porque su madre no hizo toda esta quimioterapia e hizo que su pelo abandonara … Ahora ella está totalmente bien. Sus varios últimos physicals – las biopsias y las exploraciones de GATO – han mostrado no una mota del cáncer en todas partes en su cuerpo. Ninguno tiene docenas y docenas de pacientes de cáncer 'terminales'.

¿Ahora, por qué trabaja este para el cáncer? Comenzamos funcionamiento con viral y microbio y enfermedades parásitas. Cuando oncologists en el Este comenzó a relatar muchos, muchos, muchas curas de cáncer, tuvimos que tener una conferencia telefónica entre aproximadamente para o cinco de nosotros. ¿Ahora qué realmente pasa aquí? No lo creo hasta que yo vea la prueba médica. Entonces adivino que usted sabe que hace aproximadamente tres meses la revista de Explorador publicó un artículo autorizado ‘Remisiones de Cáncer Totales por la Electrificación de Sangre combinada con el Coloide de Plata’. Y este artículo de dos páginas es reimprimido en esto es la totalidad en el papel que usted debería llevar a casa con usted.

La Seguridad social no quiere que usted viva si usted consigue ser 65. Soy ahora el camino por delante de esto. No actúo como ello, pero soy el camino por delante el cual, soy en mis años setenta. El Director de Seguridad Social – no mencionaré su nombre porque él me recoge en el aeropuerto cuando estoy en Washington y me conduce donde voy – me he quedado en su casa – dice ‘Bob, queremos a alguien que alcanza 65 para ser almacenado como la madera de cuerda en una vejez a casa y dado medicinas de control de mente como el valium y dejarle morir porque la Seguridad Social es el quebrado ahora, no será el quebrado en cinco años cuando es el quebrado ahora. Y si usted restaura la salud perfecta a esta gente con un dispositivo que cabrá en su bolsillo de camisa, el mercado de trabajo no absorberá a la gente que sale del colegio hoy. ¿Incluso si McDonalds tiene una caja registradora elegante, ellos no pueden añadir o restar, les cuesta escribir un párrafo y usted quiere recuperar a esta gente con experiencia en el mercado de empleos? ’. ¡Dije ‘infierno sí! ’Yo tenía 65 años hace casi diez años.

Otro problema: este anda en los dedos del pie de todos los intereses concedidos. Ellos esperan hacer cientos de miles de dólares lejos de usted: las organizaciones de Dirección de salud, las compañías de seguros, los hospitales, … Si usted posee un barco que la cosa es escrita en el presupuesto del constructor de barco allí abajo en Pedro San. Esta gente médica espera entrar hasta la vista allí algún día y gastar mucho dinero, pero si usted hace este para usted, usted se repondrá. Hay diecisiete de nosotros de que sé, y conozco a dieciséis de ellos personalmente, que este día tienen la sangre inmortal. Ahora este es una reclamación bastante dramática, tan déjeme decirle lo que esto significa. Hacia el final del año pasado, había un campo oscuro microscopist ‘Mike’, usted sabe su nombre, él es el mundo famoso, él es el compañero que entrena a doctores por todo el mundo como usar este tipo de la tecnología para el trabajo diagnóstico. Él invitó a un capítulo en quién había estado en uno de estos dispositivos durante aproximadamente seis meses, y él dijo ‘Van a mirar su sangre’, entonces él pinchó su dedo, puso aquella gota de la sangre en una diapositiva de microscopio y lo miró. Y él dijo que 'usted no tiene ningún desorden de fondo en su sangre’. Por supuesto, ellos no podían ver virus cuando este era un microscopio ligero con un aumento de aproximadamente tres mil veces, iluminadas por espalda. ¿Él dijo ‘un momento – debo haber hecho algo incorrecto’, entonces él pegó otro dedo, entonces él fue al lóbulo de la oreja e hizo una diapositiva y dijo ‘qué ha estado haciendo usted? alguien que me ha venido alguna vez, hombre, mujer o niño, en los trece años pasados, usted puede ver a los parásitos, muchos de los gérmenes, microbios y bacterias que nadan alrededor en la sangre pero usted no tiene ninguno en absoluto. El paciente dijo que él había estado en el encargado de limpieza de sangre entonces doctor Mike dijo ‘me dan algunos de aquellos, tengo que probarlos en algunos de mis pacientes – no le creo’. Él hizo, y ellos trabajaron.

Ahora, en Colorado, la sangre es considerada ‘’ basura o arriesgada de desecho tóxica. Debe ser recogido y eliminado por la incineración por la gente de eliminación de desperdicios tóxica certificada. Doctor Mike había lanzado estas tres o cuatro diapositivas en una caja debajo de su mesa de laboratorio. Él miró abajo esta caja aproximadamente veintisiete días después y comprobó las diapositivas otra vez bajo el microscopio. Aquella sangre estaba todavía viva. El período de vida media de la sangre humana en una diapositiva de microscopio abierta está entre dos y medio a máximo de cuatro días. Veintisiete días habían ido por y las células rojas nadaban en el plasma exactamente el mismo como el minuto él había dibujado aquella sangre. Esto no tenía crenated (serrado alrededor del borde) – una reacción fibrin no se había puesto en aunque esto se hubiera evaporado alrededor de los bordes. Ahora vaya a ponerse al punto. Un mes después que, que es aproximadamente cincuenta y un días más tarde, aquellas diapositivas habían sido todavía recogidas para la disposición, entonces Mike los comprobó otra vez. La sangre había ‘rodeado los carros: había sobre medio punto de milímetro al medio donde las células no se habían evaporado y estaban todavía vivas.

La gente en su práctica que había sido probada sobre con los productos de limpieza de sangre ha conseguido ahora la sangre inmortal. ¿Ahora, qué significa este? Si ‘el adversario es dentro de ' él no podría estar un hombre con una cola roja y cuernos ahí en algún sitio con el número 666. ¿Como el Espíritu Santo mora dentro de este templo, tan podía el adversario, al menos los extranjeros que han estado implicados con nosotros sobre muchos, muchas lunas están en allí y usted puede verlos si usted va a un campo oscuro microscopist, si usted se deshace de aquellos, quién sabe qué va a pasar? Lo que me pasó. Yo era tan gordo que yo estaba en una silla de ruedas y yo había sido dejado para muerto. Los doctores que vinieron para verme, amigos míos quiénes eran Doctores Médicos que no habían hecho una llamada de casa en Beverley Hills en treinta años, se trataban de mi apartamento que dice ‘a Bob, usted debería eliminar lo que usted tiene – usted nunca andará otra vez. Me dieron tantas pruebas. Traje a doctor Alexander Everett de Washington, pagó su camino, lo presentaron en el hotel de León Rojo. Él trabajó en mí hasta que él dijera ‘Bob, tendré que volver ahora, no hay nada que alguien puede hacer para usted’. ¡Y yo estaba en una silla de ruedas, pero estoy seguro como el infierno no muerto! Todo trabaja bien otra vez.

Mi tensión arterial cuando comencé este hizo un promedio 219 más de 190 y era el diabético de línea de demarcación con el azúcar de sangre 425 a 475. Hoy mi tensión arterial es 130 a 140 más de 70 a 75 y después de sólo tres semanas que mi azúcar de sangre había dejado caer a 150, que entonces fue considerado normal.

Entonces debo compartir aquí esta información con usted. No tengo nada para la venta. Hay gente que vende cosas, no soy uno de ellos. La parte de esto es porque creo que el trabajo de Dios debería ser dado libremente. Espero conseguir mi recompensa en otra parte si no vuelvo a este planeta del esfuerzo doloroso. Tengo muchas teorías sobre este y también la Administración de Medicinas y Alimento ha venido a mi puerta con armas dibujados a las tres de la mañana. He sido golpeado por la gente que apoya las casas farmacéuticas quién no quiere una cura de 1.32 dólares para el SIDA.

Bob también habla de su uso de plata colloidal, (un documento en el cual puede ser descargado usando el eslabón de telecarga http://www.free-energy-info.tuks.nl/Silver.pdf) aunque el método de Bob de la producción parezca más simple. Él dice: Este es un cristal del echar agua que salí de la cocina. He tomado una batería de 9 voltios sola y he puesto un poco de “grano de trigo” bulbo (6 a 12 voltios 55 milliamp) en serie con la batería y estos dos alambres de plata. No hay ningún germen conocido, bacterias o microbio que puede sobrevivir lo que estoy a punto de hacer ahora mismo. Voy a poner estos dos alambres de plata en este cristal del echar agua, aproximadamente media pulgada (12 mm) aparte, y abandonarlos allí durante aproximadamente tres minutos. Es todo que esto toma. Este es el agua del grifo y usted puede hacer este coloide de plata para aproximadamente un décimo de un centavo por galón y es la medicina más poderosa conocida al hombre. Después de tres minutos Bob mueve el coloide con un cuchillo plástico y se manifiesta como un rayo láser reflexiona de las partículas microscópicas de plata suspendida en el echar agua y luego bebe el echar agua. Bob bebe dos o tres gafas del coloide cada día. El coloide le impide contrato infecciones secundarias durante las tres primeras semanas mientras usted es la reposición con el proceso de electrificación de sangre.




Finanza:   El dinero sólo tiene el valor cuando apoyado por algo del valor. La compra más grande que la mayor parte de personas hacen compra una propiedad. Este a menudo es hecho sacando una hipoteca con una institución financiera como un banco o una Sociedad de Edificio. Para este, la mayor parte de personas firman un acuerdo de hipoteca con el banco, consintiendo en devolver la cantidad de hipoteca más una cantidad grande del interés, generalmente por el período de muchos años. Si usted falta a los reembolsos, típicamente después de que muchos años de pagos, el banco toma su propiedad y lo vende a fin de ganar tanto dinero como ellos pueden. Lo que no le dicen es que el acuerdo de hipoteca es un contrato y ningún contrato es válido a menos que algo del valor sea ofrecido por ambos partidos y la revelación llena de todas las circunstancias es hecha. El banco no ofrece nada de valor cuando esto sólo inventa el dinero, creándolo del aire delgado y sin cualquier apoyo de algo del valor. El reglamento o reglamentación bancario realmente prohíbe el banco de prestar el dinero depositado por es miembros, entonces un banco no puede firmar legalmente ningún tal acuerdo de hipoteca apoyado por los fondos depositados con ello. Adelante, ningún contrato es válido a menos que haya “una " firma de tinta mojada por ambos partidos y una firma de tinta mojada sólo puede ser hecha por un humano. Un banco no puede hacer una firma de tinta mojada, tampoco algún otro individuo puede firmar un contrato de parte de alguien más, entonces, ningún acuerdo de hipoteca es realmente válido en la ley. También, el banco siendo consciente de este y no dejándole claro el acreedor, está en la violación “de la revelación llena” la exigencia de un contrato, que es bastante para invalidar el contrato de todos modos. Por lo tanto, si un banco trata de tomar su propiedad por falta de pagos, ellos actúan ilegalmente y no tienen derecho a hacer así. Ellos por lo general se lo llevan, porque la mayor parte de personas no son conscientes de los verdaderos hechos implicados.

Los Medios:   Se espera que usted crea que los medios son una fuente honesta e imparcial de la información. La realidad consiste en que todas las salidas de medios principales son poseídas por sólo unos cuantos, individuos muy ricos, y su objetivo no es proporcionar el reportaje imparcial. Parece que ellos tienen tres objetivos principales.

Primero, tellos quieren hacer el dinero y el objetivo y el reportaje verídico no necesariamente ayuda hacia aquel objetivo. Usted nunca encontrará, alguna vez, el reportaje honesto de algo haciendo con la energía libre o cualquier otra cosa positiva que los individuos pueden hacer para ellos. Por ejemplo, si "un informe" es hecho en dicen, un elevador de voltaje hydroxy para mejorar millas por galón y reducir emisiones dañosas dramáticamente, se arreglará que los resultados supuestos muestran que éstos cosa no son que vale la pena. El contraste que con la realidad que doctor Scott Cramton puede usar el gas hydroxy para reducir la exigencia de combustible de cualquier motor diesel en al menos el 60 %. No importa como usted intenta, ninguna salida de noticias principal va a cada informe los hechos honestos cuando esto podría dañar la corriente de ingresos excesiva de las compañías petroleras.

Segundo, ellos quieren generar tanto miedo y la preocupación como posible porque haciendo que durante un período ampliado, hace que la persona media sea más dócil con hacer llevar sus libertades de ellos. Esto facilita la introducción de vigilancia en cada uno, papeles de identidad (partida de nacimiento, carné de conducir, pasaporte, número de seguridad social, votando el registro, el registro de Censo Nacional, etc. – muchísimo en el estilo de ocupación Nazi), yendo a la guerra con países que nunca le han dañado, pensando a la gente ser deshonrosos sólo sobre la base de su nacionalidad, y otros por el estilo. Trate de contar los artículos hicieron un informe en Daily news que son negativos – asesinatos, ataques, falsedad, muertes por accidentes, muertes por desastres naturales, secuestros, piratería, violencia, daño ambiental, etc. y se comparan aquel número a la cuenta de cosas positivas hizo un informe en – acontecimientos felices, los actos de la bondad, empresas acertadas, etc. y ver lo que le raciona se ponen, día a día, después del día. Este no es sólo ventas incrementadas porque la gente ama leer sobre el desastre. En cambio, esto es una política deliberada, a largo plazo de la guerra psicológica contra la gente ordinaria.

Tercero, ellos deliberadamente divierten la atención de la gente lejos de algo de la verdadera importancia promoviendo y animando el interés excesivo a cosas de ninguna importancia. Hay un deliberado dumbing-abajo de casi todos los programas de TV en el Reino Unido, la promoción de juegos de vídeo en exceso violentos, la promoción de trivialidades como famosos y sus actividades, hacer dieta, chisme, manera, y otros temas irrelevantes. Ellos quieren que usted preste toda su atención a estas cosas y no aviso lo que realmente continúa todos alrededor de usted.

Joseph H. Cater:   ha producido un libro autorizado “Ultimate Reality” que es casi imposible comprar en cualquier nivel de precios razonable. En ello, él indica muchas cosas que él apoya con pruebas fuertes. Estas cosas parecen alarmantes porque, y sólo porque, el sistema educativo presente deliberadamente nos anima a creer cosas que no son claramente verdaderas. Los libros de Google tienen una copia parcial de el “The Ultimate Reality” : aquí

Las cosas que Joseph Cater dice, son tan extrañas que sería fácil amortizarlo como una manivela. Sin embargo, él sostiene lo que él dice, con un cuerpo considerable de pruebas realistas que hacen muy difícil no de hacer caso de lo que él dice, a pesar de que la mayor parte de sus conclusiones rotundamente contradicen lo que nos han enseñado de una edad temprana, y tan acepte como siendo la realidad. Si usted acepta lo que él dice completamente está a la altura de usted, pero es difícil para una persona honesta rechazar su presentación de la mano.

Él propone un caso fuerte para ser allí un programa deliberado de mala información científica y supresión apuntada al cuidado del gran público completamente ignorante en cuanto a la realidad física actual del sistema solar y el universo en general, y como consiguiente, la realidad es muy lejana de la concepción popular. La descripción de Sr. Cater de la materia provee razonó explicaciones de una variedad entera de anomalías que la ciencia convencional no suficientemente puede explicar, y él cotiza numerosos experimentos que proporcionan pruebas firmes que lo que él dice tienen una base sustancial de hecho.

Aquí está un muy breve resumen de algunos de lo que él dice en su libro “The Ultimate Reality”:

El factor solo más grande está en la teoría errónea de partículas subatómicas. Sr. Cater declara que la realidad es realmente mucho más simple que la teoría convencional sugiere. El universo está lleno de una variedad de partículas enérgicas que él describe como “más alto los éteres de orden” “y más abajo piden éteres”. Estas partículas de éter están en el movimiento arbitrario continuo en frecuencias diferentes y ellos producen varias clases diferentes de partículas compuestas incluso “electrones Difíciles” (con que somos familiares ya) “y electrones Suaves” que tienen propiedades muy diferentes. Los electrones suaves pueden hacer entrar electrones difíciles en ellos, enmascarando las propiedades de aquellos electrones difíciles. Las combinaciones de partículas de éter forman fotones y toda la materia es formada de fotones y estas partículas de éter.

Las fuerzas operacionales que gobiernan toda la materia en el universo son la fuerza sólo electrostática y la fuerza magnética, y las acciones de ambos de éstos son modificadas por muchas combinaciones diferentes de los dos tipos del electrón. Cuando la luz es formada de fotones y cuando ellos se relacionan con los dos tipos de electrones, muchos hechos científicos observados han conducido a deducciones totalmente incorrectas. Sr. Cater indica que la Nueva Orden Mundial "élite" con cuidado cría y apoya estas conclusiones falsas, suprime la información y físicamente cambia observaciones antes de que ellos alcancen el público. Sr. Cater indica varios casos donde la modificación de datos no ha sido suficiente para suprimir los hechos.

No es posible mencionar todos los puntos que Sr. Cater hace, tan por favor entienda que lo siguiente es sólo una selección menor de un todo cohesivo y la mayor parte de pruebas de apoyo que él proporciona en su libro es omitido aquí.

Sr. Cater dice:

1. La teoría corriente de la gravedad completamente se equivoca, y la gravedad es causada por un componente del espectro electromagnético del aproximadamente un billón de ciclos por segundo (0.3 a la longitud de onda de 4.3 mm; localizado encima de radar y debajo de la región infrarroja). La teoría de gravedad propuesta por señor Isaac Newton no explica la cantidad de desviación de un plomo cerca de una montaña. Un asteroide tan pequeño como 150 millas en el diámetro, puede tener una gravedad superficial sobre el mismo como la Tierra y algunos asteroides tienen lunas de su propio estar en órbita alrededor de ellos. Este sería imposible si Newton tuviera razón.

A consecuencia de la verdadera causa de la gravedad, nuestra Luna tiene una gravedad superficial mucho más alta que fue esperado, (y por consiguiente, una atmósfera seria). La NASA tenía un problema principal con el aterrizaje lunar de 1969 porque si los verdaderos hechos se hicieran conocidos, entonces esto demostraría que una sección principal de la física, cuando es presentado actualmente, es incorrecta y ellos quieren guardar cosas exactamente cuando ellos son actualmente. La Luna, en común con la mayor parte de planetas, no es sólida. Cuando la parte de lander lunar fue dejada caer atrás en la superficie de la Luna, un detector sísmico dejado en la superficie mostró que la Luna vibró como una campana durante aproximadamente una hora después. Esto no habría pasado si la Luna fuera sólida.

Hay pruebas muy claras que la NASA ha censurado el Alunizaje muy pesadamente, pero sus tentativas en la supresión han sido estropeadas y algunas agujas obvias existen. Por ejemplo, la NASA afirmó que los trajes espaciales de los astronautas pesaron 185 libras cuando en la Tierra. Las fotografías existen, mostrando a un astronauta que se inclina hacia atrás y luego recobrando su saldo. Sería una imposibilidad física hasta bajo la gravedad reducida, y este implica que “los sistemas” de apoyo de vida eran realmente vacíos y no necesarios porque hay una atmósfera. La gravedad superficial alta también es vista cuando los astronautas corrieron. Incluso la versión abajo reducida la marcha liberada por la NASA no puede ocultar la longitud de los pasos y la altura de la tierra que son el mismo cuando ellos estarían en la Tierra.

Si la Luna tuviera una sexta de la gravedad de la Tierra como es reclamado por la ciencia convencional, entonces el punto en cual gravitación de los saldos de la Tierra aquella de la Luna sería aproximadamente 22,000 millas de la Luna. Britannica de Enciclopedia declara esta distancia que como es aproximadamente 40,000 millas, que está de acuerdo con varias otras fuentes. Sólo podría ser así si la gravedad superficial de la Luna fuera mucho más alta que la supuesta sexta de la gravedad de la Tierra.

En más de una ocasión, un astronauta de Apolo tripped y se cayó en su cara. Bajo una sexta gravedad, esto sólo no pasaría, sobre todo con un astronauta adecuado y activo. También, el vehículo de vehículo todo terreno usado en aterrizajes posteriores era 10’ mucho tiempo, 7.5’ amplio y 4'high con 32” ruedas de diámetro. El peso de la Tierra era 460 libras y bajo una sexta gravedad, que sólo sería 75 libras, pero los astronautas tenían la gran dificultad que lo descarga del módulo lunar. Los ingenieros en la Tierra habían determinado ya que para funcionar bajo una sexta gravedad, el vehículo todo terreno tendría que ser 20’ mucho tiempo y tener un 20’ paso. Con un peso de la tierra cargado de 1,600 libras, esto necesitaría un radio que da vuelta de bien más de 80’ para evitar caerse en 10 millas por hora o más de 20’ en 5 millas por hora y bajar colinas escarpadas no serían posibles sin problemas principales. Pero, los astronautas bajaron realmente colinas escarpadas y ellos hicieron vueltas muy agudas en la velocidad máxima.

Una de las fotografías devueltas por Apolo 12 viaje, mostró a un astronauta que lleva instrumentos que cuelgan de una barra. Los instrumentos tenían un Peso de la tierra de 190 libras, supuestamente 31 libras en la Luna, pero la reverencia pronunciada de la barra no habrían sido causadas en sólo 30 libras.

Durante los viajes Lunares tempranos, los astronautas declararon que cuando ellos dejaron la atmósfera, las estrellas no eran visibles. Este es comprensible cuando la atmósfera dispersa la luz de las estrellas, las estrellas que hacen parecen más grandes y entonces se hacen visibles al ojo desnudo. Fuera de la atmósfera, allí no es se dispersa y las estrellas son demasiado pequeñas para ser visto sin un telescopio. En Apolo 11 viaje, poco antes del alcance de la Luna, Collins declarado “Ahora somos capaces de ver ventajas otra vez y reconocer constelaciones por primera vez por el viaje. El cielo lleno de estrellas ... ello parece esto es el lado de la noche en la Tierra”. Este demuestra que la Luna hace causar una atmósfera significativa por la gravedad mucho más alta que un sexto aquella de la Tierra, aunque la refracción de luz por aquella atmósfera sea menos que la refracción causada por la atmósfera de la Tierra.

Sr. Cater indica que la NASA está bien consciente de la verdadera naturaleza de la gravedad y tenía paseos de electrogravitic mucho antes del Lanzamiento de una nave a la luna 1969. No sólo que, pero debido a que la Luna es más grande que actualmente creído, más lejos y posesión de una gravedad superficial más alta, que el poder de cohete usado durante el vuelo fue complementado por un paseo de electrogravitic. Cualquier persona honesta que ha estudiado pruebas está bien consciente que hay mucho arte con paseos de electrogravitic y la mayor parte de éstos vistos en los sesenta años pasados, son artificiales. (Todos los gobiernos son muy penetrantes para suprimir esta información cuando los límites nacionales no podían ser mantenidos si los vehículos de paseo de electrogravitic estuvieran disponibles al público).

2. La relatividad, propuesta por Albert Einstein, no es correcta y Sr. Cater dedica el tiempo bastante tiempo demostrando aquella relatividad se equivoca. Antes de Einstein, la Teoría de Onda Transversal de la luz fue universalmente aceptada. Las ondas no pueden existir sin un medio que vibra en alguna manera para transmitirlos. Por lo tanto, "el éter" que impregna todo el universo fue aceptado. El experimento de Michelson-Morley fue puesto hasta la prueba este. Un rayo de luz fue partido en dos partes que fueron hechas para cruzar caminos diferentes de la longitud igual. El movimiento de la Tierra por el éter debería hacer entonces que los rayos combinados de nuevo muestren modelos de difracción. Ellos no hicieron. Esto no ocurrió a nadie que si la luz fuera retardada pasando por el éter, entonces los cuerpos como planetas serían seriamente retardados por su paso por ello y reducirían la velocidad y se pararían. Este experimento también dio ocasión a la idea ridícula que la velocidad de luz es una constante, a pesar del hecho conocido que la velocidad de luz por el echar agua es sólo el 75 % la velocidad de luz por el espacio. También se proponía que la velocidad y la dirección del movimiento de un observador no importaron, Que el tiempo reduce la velocidad en un sistema de movimiento, que un cuerpo acortará en dirección del movimiento y que la masa de un cuerpo aumentará los más rápido aquellos movimientos de cuerpo. Éstos son sugerencias ridículas. Famoso ecuación E = mC2 realmente fue sacado de las ecuaciones Lorentz en 1903, dos años antes de que Einstein entrara en el acto.

Los físicos sostienen que los aceleradores de partículas demuestran el aumento de masa con la velocidad. No es así y los experimentos realmente demuestran un principio muy importante que proporciona un mejor entendimiento de muchos fenómenos físicos. Esto es un hecho establecido que un campo magnético se desarrolla alrededor de un cuerpo cargado cuando es dado una velocidad. ¿De dónde vino el campo magnético? En el acelerador de partículas, cuando las partículas aceleraron, campos magnéticos desarrollados alrededor de ellos. Cuando la energía total del sistema permanece la constante, el campo magnético debe haberse desarrollado a cargo del campo electrostático - la transformación de una clase de la energía en otra clase. Esta conversión de repeler gastos electrostáticos a campos magnéticos causa las partículas al grupo juntos, dando a la impresión falsa de un aumento de la masa. Adelante, cuando el componente electrostático se cae a casi el cero, la fuerza aceleradora disminuye a cerca del cero también, dando a la impresión falsa que un cuerpo material no puede viajar más rápido que la velocidad de luz. La realidad consiste en que los cuerpos pueden viajar muchas veces la velocidad de luz.

Según la Relatividad General, un campo gravitacional tenderá a reducir la marcha del paso del tiempo y más fuerte el campo gravitacional, más marcado el efecto. Fue encontrado esto relojes de Caesium dirigidos más rápido en elevaciones altas que ellos hacen en el nivel de tierra. Este ha sido tomado como una prueba de la validez de las ideas de Einstein. La concentración de partículas suaves es más alta cerca de la tierra que en elevaciones altas y esto hace relojes dirigidos más rápido en elevaciones altas. en cuanto a la velocidad de luz no según la velocidad de esto es la fuente, el experimento de Sagnac de 1913 proporciona la prueba directa que la velocidad observada de la luz es el dependiente en la velocidad de esto es la fuente, refutando la Relatividad. Sr. Cater provee demostraciones extensas (como hacen a otra gente) que las deducciones de Einstein no son correctas.

3. Está claro que la gravedad es responsable de las mareas, pero la explicación estándar es totalmente inadecuada, estando basada poniendo por caso que los efectos gravitacionales tengan la penetración ilimitada. En otras palabras, la única atenuación pasando por la materia es debido a la ley cuadrada inversa, que realmente sería una violación de la ley de conservación de la energía.

Es conocido que un cuerpo no puede ser dado una aceleración con relación a otro cuerpo si ambos cuerpos experimentan la misma aceleración. Esto sigue entonces que ya que los cuerpos grandes del echar agua son acelerados con relación a la Tierra para causar mareas, el echar agua es la experimentación de una aceleración diferente que la Tierra en conjunto, por otra parte, no habría ningún movimiento de la marea del echar agua a través de la superficie de la Tierra. La asunción que la gravedad tiene problemas de causas de penetración ilimitados explicando movimientos de la marea. Ya que las distancias entre el Sol y la Tierra y la Luna y la Tierra son grandes en comparación con el diámetro de la Tierra, todas las partes de la Tierra experimentarán casi la misma atracción gravitacional de estos cuerpos externos si la gravedad tiene la penetración ilimitada. Las mareas altas tienden a ocurrir cuando la Luna está en esto es el cenit, tanto directamente de abajo la Luna como simultáneamente, en el lado opuesto de la Tierra.

La órbita de la Tierra es inclinada al Ecuador por 28 grados y entonces la Luna es Norte nunca adicional o Sur que 28 grados. Según la teoría de Newton, las mareas más altas deberían ocurrir cerca del Ecuador pero la realidad consiste en que las mareas más altas son experimentadas mucho más lejos del Ecuador, tanto Al norte como Al sur de ello. Sr. Cater proporciona una discusión a fondo de estos efectos, demostrando que el concepto de Newton de la gravedad se equivoca.

4. Es generalmente aceptado que la energía, en cualquier forma, fluye de un potencial más alto a uno inferior. La ley de redistribución de la energía declara que cuando la energía electromagnética radiante se relaciona con la materia, la radiación que resulta en conjunto, es de una frecuencia inferior que la luz original. Este es por qué las temperaturas en elevaciones inferiores son generalmente más altas que aquellos en elevaciones más altas, cuando la luz del sol que pasa por el aire se convierte a frecuencias inferiores incluso infrarrojo que activa el movimiento termal de átomos y moléculas, así produciendo el calor. Cualquier unidad dinámica es menos activa en conjunto, que las partes individuales que lo comprenden. Los éteres más altos consisten en las partículas más pequeñas, más activas mientras los éteres inferiores son formados del grande, más complejos y partículas por consiguiente menos activas. Ambos éteres ocupan el mismo espacio 3 dimensionales (que es el único espacio que hay).

Cuando la luz de una variedad de frecuencia dada es producida, sólo los éteres asociados con esta luz son directamente activados. Los fotones ligeros son formados de combinaciones de partículas de éter. Los fotones se combinan para formar las partículas penetrantes que acompañan esta luz. Las partículas formadas de la luz en las variedades de frecuencia inferiores se mencionan como partículas "suaves" mientras aquellos asociados con rayos gama y encima se mencionan como partículas "difíciles".

Las partículas suaves más penetran que los fotones de los cuales ellos son hechos, porque, a diferencia de las partículas suaves más grandes, los fotones tienen una relativamente gran área superficial en la proporción a su masa. Las partículas suaves, y los electrones en particular suaves, desempeñan un papel vital en todos los procesos de vida y en otras reacciones químicas. La energía o la intensidad de campaña de y alrededor de las partículas de éter más altas son mayores que aquel de los éteres inferiores. El diámetro de una partícula está inversamente proporcional a la frecuencia media de esto es la luz constituyente.

5. Las energías irradiadas del Sol son continuamente transformadas en frecuencias alguna vez inferiores cuando ellos penetran en la Tierra. En esta manera, el casi todo el original ultravioleta es transformado en la radiación de frecuencia inferior cuando esto penetra la cáscara de la Tierra. Esto es la transformación de un poco de la radiación del Sol en la radiación que induce gravedad que sostiene la Tierra y los otros planetas en la órbita alrededor del Sol y dar la ilusión que el Sol tiene gravedad de Tierra de aproximadamente treinta tiempos. Se debería mencionar que las partículas suaves penetran la materia sólida más fácilmente que partículas difíciles que son, por supuesto, una parte integrante de materia.

Toda la materia continuamente irradia partículas suaves de muchas clases diferentes debido a las interacciones de las partículas fundamentales. Estas partículas irradiadas se someten a un efecto de transformación, según la ley de transformación, pasando por concentraciones grandes de la materia. Cuando este ocurre, un poco de la radiación es transformada en la radiación que induce gravedad. Este es la fuente de un poco de la gravedad superficial tanto de la Tierra como de la Luna. El mayor factor de contribución a la gravedad de la Tierra y Lunar es la transformación de radiación que resulta de la agitación termal de átomos y moléculas. Las partículas que resultan de esta actividad consisten de fotones de frecuencia inferior. Tal radiación es más fácilmente transformada en la radiación que induce gravedad porque es más cercano a esta banda de frecuencia en primer lugar. Una porción significativa de esta radiación, originando millas debajo de la superficie, es convertida en energías que producen gravedad cuando esto alcanza la superficie. La mayor parte de la radiación de gravedad de la Tierra y la Luna es creada en cincuenta millas el más altas de sus cortezas. Debajo de aquel nivel, la mayor parte de la energía del Sol ha sido transformada en partículas más suaves, y que el material de la Tierra y Luna es impregnado con ellos.

Estas partículas suaves protegen la radiación de gravedad más con eficacia que la materia sólida. Este es porque los éteres con los cuales ellos tienen que ver, son más cercanos en la frecuencia a la cinta de radiación de gravedad. Este explica por qué la gravedad Lunar es casi igual a la gravedad de la Tierra. Al mismo tiempo, está claro por qué el Experimento de Cavendish para determinar la llamada “constante gravitacional” engañaba – no había bastante material en los cuerpos usados en el experimento para producir cualquier transformación de radiación. Los efectos gravitacionales producidos por los cuerpos eran debidos completamente a la agitación termal de las moléculas, sin cualquier transformación de la radiación. La agitación termal de moléculas produce infrarrojo y sólo una porción infinitésima de esta radiación está en la variedad de frecuencia que produce gravedad. Esta “constante de gravedad” más la idea de la penetración de gravedad ilimitada, requiere que científicos asuman que la Tierra tiene una masa tremenda y cuatro mil millas principales de hierro en el diámetro.

Es significativo que algunos Experimentos de Cavendish indicaron que los efectos de gravedad variaron con la temperatura. Cuando la esfera grande usó el ión los experimentos fueron calentados, la esfera más pequeña tenía una mayor tendencia de moverse hacia esfera más grande. Cuando la esfera más grande fue refrescada, la esfera más pequeña retrocedió. Este fue justificado como causado por corrientes de convección aunque ellos dejaran de explicar como las corrientes de convección podrían producir tal efecto. Una cuenta detallada de este puede ser encontrada en la 11a edición de la Enciclopedia Britannica en la sección autorizó "la Gravedad". (Si ellos sintieran que las corrientes de aire sesgaban los resultados, entonces el experimento debería haber sido repetido dentro de una caja que hacía quitar el aire).

Como mencionado antes, la materia produce radiations infrarrojos que son parcialmente transformados en la gravedad radiations. En caso de sierras, no hay bastante materia para transformar porciones significativas de tal radiations en la gravedad radiations. La mayor parte de la radiación se escapará de las cumbres y las cuestas de las montañas antes de que ellos puedan ser transformados, ya que sus alturas medias son generalmente pequeñas comparado a sus dimensiones horizontales. La gravedad radiations producido profundamente en el interior de las montañas es parcialmente dispersada por la masa que recubre. Este es la causa del ciruelo enigma de bob que es una fuente de molestia a físicos convencionales porque el plomo no es tirado hacia las montañas al grado exigido según leyes Newtonianas.

Otro problema es que, en comparación con el Sol, la Tierra irradia sólo una cantidad infinitésima de la radiación por unidad del área superficial pero es capaz guardar la Luna en esto es la órbita alrededor de la Tierra. Incluso teniendo la radiación infrarroja en cuenta que pasa de la Tierra a la Luna y se convierte a la radiación gravitacional adicional allí, todavía no sería bastante para guardar la Luna en la órbita a menos que la Luna fuera el hueco y tuviera una cáscara de no más de cien millas de espesor.

En 1978, los científicos fueron impresionados para descubrir que algunos asteroides tienen lunas que están en órbita alrededor de ellos en velocidades respetables. Según Newton, este es imposible cuando la gravedad de un asteroide estaría lejos demasiado débil para permitir este. Cuando un cuerpo es unas millas a través, es bastante grande para la radiación gravitacional para ser producida. Estos aumentos de efecto rápidamente como el tamaño de los aumentos de cuerpo como mucho más infrarrojo son transformados que es protegido por las capas externas de la masa. El efecto sigue hasta que el cuerpo sea aproximadamente 150 millas en el diámetro y más allá de aquel punto, el efecto de proyección de las capas externas sigue el ritmo del precio de aumento de la transformación de infrarrojo en la radiación de gravedad. Este significa que todos los planetas tienen prácticamente la misma gravedad superficial.

6. Sr. Cater explica como las partículas suaves y difíciles y la penetración limitada de la gravedad explican agitaciones de Erath, deriva de los continentes, terremotos y volcanes. Él también comenta que si la Tierra fuera una pelota completamente sólida y la versión Newtoniana de la gravedad eran correctos, entonces la Tierra sería completamente rígida y ningunos cambios de la Tierra ocurrirían además de un poco de erosión menor, y no habría ciertamente ningunas montañas dejadas ya.

7. Una de las leyes físicas más fundamentales implica la relación entre los campos magnéticos y electrostáticos. Uno transforma en el otro y viceversa. La apatía es un tercer factor implicado en la relación entre los campos magnéticos y electrostáticos. La energía cinética de un precio móvil es manifestada en esto es el campo magnético. El campo magnético aumenta a cargo de esto es el campo electrostático (como dictado según la ley de conservación de la energía). El papel de apatía y el gobierno de condiciones esto es la magnitud es aparente ahora. La apatía de un cuerpo es el dependiente en esto es la capacidad de generar un campo magnético cuando es dado una velocidad. Mayor la apatía, mayor esta capacidad.

La magnitud de la apatía de un cuerpo es directamente proporcional a la energía del campo magnético que el cuerpo desarrolla para un aumento dado de la velocidad. Esto sigue entonces que la apatía es el dependiente en el precio electrostático total de un cuerpo. Este es también verdadero para la llamada materia "no cargada". En el estado supuestamente no cargado, todos los átomos y las moléculas tienen un precio positivo neto. Por lo tanto, hasta los átomos y las moléculas desarrollan un campo magnético cuando les dan una velocidad.

En 1901, Max Planck encontró que él sólo podría sacar la distribución correcta en la frecuencia de la energía radiante en la cavidad de un cuerpo negro como una función de la temperatura de aquel cuerpo, si él asumiera que la energía existe en unidades distintas. Él subió con NHV donde N es un número entero, el V es la frecuencia de la luz implicada y H es una constante universal (expresado en términos de energía multiplicada por el tiempo, es decir segundos de ergio). Este es conocido ahora como la Constante de Planck y es 6.6 x 10-27 segundos de ergio.

La energía cinética de un fotón ligero está inversamente proporcional a la frecuencia. La luz de frecuencia inferior, consiste en fotones más grandes y más masivos que viajan en la misma velocidad que los fotones de frecuencia más altos. Por término medio, el número de fotones en cualquier rayo dado, y el número de acompañar electrones suaves será una constante, sin tener en cuenta la frecuencia. Este es de acuerdo con la conclusión que la distancia media, o el camino libre medio entre partículas de éter de la misma clase, son una constante, sin tener en cuenta los éteres implicados. El número medio de fotones que comprenden un electrón suave también será independiente de la frecuencia. Este significa que el diámetro del área superficial de un electrón suave, también estará inversamente proporcional a la frecuencia. Los electrones suaves que acompañan la luz, viaje en una velocidad que es menos que aquella de la luz. Los electrones suaves recogen la velocidad, por bombardeos de fotones de movimiento más rápidos.

De un vistazo superficial, parece que la velocidad media de electrones suaves debería ser independiente de la frecuencia de la luz asociada con ellos. Este no es tan. Los electrones suaves asociados con la frecuencia más alta, viajes en una velocidad más alta, y aquí están la llave al efecto fotoeléctrico. Aunque la masa inferior de la frecuencia más alta los electrones suaves son compensados por la energía cinética inferior de los fotones de frecuencia más altos que bombardean, el área superficial sea mayor en la proporción para reunirse. Este significa que en la proporción para reunirse, los electrones asociados con la luz de frecuencia más alta recibirán un mayor bombardeo de fotones y tan, una mayor fuerza de aceleración. La proporción entre área superficial y volumen, o masa, está inversamente proporcional a la proporción entre el diámetro de dos esferas dadas. Desde los otros factores saldo, resulta que la energía cinética media consiguiente de electrones suaves en la proporción para reunirse, es directamente proporcional a la frecuencia de la luz con la cual ellos tienen que ver. Cuando los electrones suaves chocan con una superficie, los electrones difíciles que ellos contienen, son liberados y ellos bombardean la superficie, produciendo el efecto fotoeléctrico. Ellos viajarán en la misma velocidad que los electrones suaves que los alojaron, entonces su energía cinética media será proporcional la frecuencia de luz.

La mecánica cuántica es considerada el logro más monumental de la veinte física centaury. En vista de los principios presentados encima, no es sorprendente que el juego matemático con la constante de Planck explicaría muchos resultados experimentales (en un sentido cuantitativo). Los expertos de mecánica cuánticos han disfrutado del éxito considerable a este respecto, sobre todo en el reino de espectros atómicos, sin saber por qué. En realidad, la mecánica cuántica no se licencia hasta como una teoría o un concepto. Esto es simplemente una tentativa de dar descripciones matemáticas de ciertos fenómenos con la constante de Planck y su asunción válida como un punto de partida. Los físicos "teóricos" modernos no tienen absolutamente ninguna concepción de por qué sus matemáticas están de acuerdo con ciertos resultados experimentales. Aún, ellos se han conducido a creer que dando a descripciones matemáticas de tales fenómenos, ellos realmente los han explicado.

Ahora se hace evidente, por qué una masa puede viajar por el espacio en una velocidad constante, y no encontrar ninguna fuerza que decelera. Las partículas de éter son tan activas que las fuerzas de cierre detrás del cuerpo móvil, tienda a igualar las fuerzas resistivas encontradas en el frente. La porción trasera crea un vacío temporal que es rápidamente rellenado por las partículas de éter circundantes, produciendo un efecto muchísimo como el Efecto de Coander. Durante el relleno en el proceso, las partículas fundamentales que comprenden el reverso del cuerpo son bombardeadas con partículas de éter que viajan en una velocidad más alta que es normal. También, las partículas de éter de que la masa es comprendida son tan relativamente escasamente distribuidos en todas partes del espacio, la situación es el equivalente con una gran masa que viaja por una atmósfera muy enrarecida.

8. Durante la creación de un fotón, los éteres en las cercanías son de repente comprimidos. Se obliga que algunas partículas de éter bastante cerca juntos adhieran el uno al otro. Este conjunto es propulsado entonces hacia fuera con la gran fuerza en una manera similar a una primavera comprimida liberada. El fotón alcanza la velocidad de luz después de que esta fuerza de aceleración ha sido gastada, que pasa en una distancia igual a la llamada longitud de onda. Este proceso es repetido en la misma región y otro fotón es producido que sigue el primer, sólo una longitud de onda detrás. Una amplia variedad de éteres es periódicamente afectada durante la producción de la luz ordinaria. Este resulta en una variedad innumerable de tales partículas propagadas en todas las direcciones con muchas longitudes de onda diferentes. Ya que muchos fotones son proyectados en todas las direcciones, muchas colisiones resultarán, haciendo una porción significativa adherir el uno al otro en conjuntos.

La gran mayoría de electrones suaves es creada durante fluctuaciones en la velocidad ligera pasando por medios de la densidad variante, y hasta en esto es el paso por el espacio exterior. Cualquier frenado, produce un sostenimiento de fotones y una combinación consiguiente en conjuntos relativamente enormes. Al principio, estos conjuntos se mueven mucho más despacio que los fotones libres. Por consiguiente, algunos fotones que fueron creados en un tiempo posterior, póngase al corriente y adhiérase al conjunto. Sus colisiones con las partículas agregadas hacen que las partículas se apresuren. Este es el origen de las partículas que siempre acompañan la luz. Las partículas formadas en esta manera variarán enormemente en tamaño, estabilidad y capacidad penetrante. Ha sido mostrado esto las partículas suaves penetrarán la materia ordinaria más fácilmente que las partículas difíciles. De este modo, las partículas de éter se combinan para formar fotones que por su parte, combínese para formar partículas ligeras. Este, las partículas ligeras se desintegrarán en fotones.



Los átomos consisten de partículas difíciles que son uniformes en tamaño y estructura y resulta que ellos fueron producidos por un proceso completamente diferente. Cuando la luz entra en un medio, esto encuentra un conglomerado de partículas suaves creadas por las actividades de las partículas fundamentales de los átomos que comprenden el medio. Este hace que la luz reduzca la velocidad y las partículas de luz para apiñarse juntos dentro del medio. Si un haz de luz entra en un medio en un ángulo, la porción que entra primero viajará una distancia más corta que el resto de la viga durante el mismo intervalo del tiempo. La porción de la viga que entra en el medio más tarde es tirada por la atracción magnética de las partículas, hacia el lado que alcanzó la superficie primero. Este hace que el haz de luz sea doblado o dirección de cambio, explicando la refracción de luz que nunca ha sido antes suficientemente explicada.

Sr. Cater entonces continúa a resolver que la paradoja de partícula de onda famosa, y también indica que los Experimentos de Michelson-Morley famosos realmente refutan la Teoría de Onda Transversal de la luz.

9. Debe ser realizado que las leyes de la naturaleza son básicamente simples. Para ganar un entendimiento más profundo de la naturaleza de electrones, protones y fuerzas electrostáticas, es necesario buscar un cuadro sencillo de las partículas fundamentales y la causa de sus modelos de comportamiento. Las leyes de colisión que implican las moléculas de un gas pueden ser aplicadas a los éteres. También, puede ser descontado que las fuerzas electrostáticas son el resultado de un desequilibrio de partículas de éter que bombardean partículas fundamentales de la materia.

Parece lógico para asumir que los electrones y los protones tienen una forma esférica cuando una esfera es la forma geométrica más estable y eficiente. Esto también tiene el área superficial más pequeña para cualquier volumen dado. Sin embargo, tal asunción conduce a dificultades insuperables. Los electrones y los protones tienen una dirección preferida de la vuelta con relación a su dirección del movimiento. El electrón sigue la regla de mano izquierda, mientras el protón gira según la regla de mano derecha. Con una forma esférica perfecta ellos no podían tener ninguna dirección preferida de la vuelta. Sin embargo, las direcciones preferidas de la vuelta pueden ser fácilmente explicadas si las partículas son periformes u ovoides y ellos son el hueco.

Cuando las partículas de éter tienen una dirección preferida del movimiento lejos de los electrones debido a reflexiones, un campo eléctrico que pulsa resulta. El flujo excesivo lejos del electrón tiende a reducir el bombardeo de partículas de éter entrantes. Una presión de éter baja temporal alrededor de la partícula es un resultado de este y por su parte, esta presión reducida reduce las reflexiones y esto hace que los éteres se muevan en otra vez y un aumento repentino de resultados de bombardeo de éter. Este es algo parecido al Efecto de Coander. El ciclo es repetido entonces. Debe ser esperado que un campo electrostático no es ninguna excepción y a este respecto, "electrostático" es un nombre poco apropiado. Las fluctuaciones están en una frecuencia tan alta que los resultados experimentales verán la fuerza (media) que como es una constante.

El comportamiento de rayos de electrones y protones en campos magnéticos y eléctricos fuertes indica que los protones tienen aproximadamente 1836 veces la masa de inercia de electrones. La apatía es directamente proporcional para alegar, indicando que el precio total de un protón es 1836 veces tan grandes como aquel de un electrón. La idea que el átomo de hidrógeno consiste en un electrón y un protón nunca ha sido preguntada. Cotizar de una revista de ciencia: “cuando los protones chocan el uno contra el otro, ellos liberan duchas de electrones, que sugiere que los protones sean arreglados de partículas más básicas que ellos”.

Sobre la base de efectos de precio relativos solos, resulta que un átomo de hidrógeno, en vez de tener sólo un electrón que está en órbita un protón, que hay al menos 1836 electrones orbitales. Sin embargo, ya que el protón tiene el relativamente pequeño movimiento en comparación con el electrón, un mucho mayor porcentaje del campo electrostático del electrón ha sido transformado. Este significa que para el átomo de hidrógeno para tener cerca de un precio neutro, deben haber miles de electrones en un átomo de hidrógeno. Este parece crear una paradoja cuando la cantidad de electricidad requerida liberar una cantidad dada de hidrógeno en la electrólisis indica que sólo un electrón es necesario para cada átomo de hidrógeno.

Los científicos nunca han entendido la fuente de la electricidad esto impulsa el equipo eléctrico. Hay cantidades ilimitadas todos alrededor de nosotros, impregnando todo espacio conocido. Esta electricidad difícil es camuflada por partículas más suaves que también son distribuidas en todas partes del espacio. El flujo de esta fuente ilimitada de electrones puede ser fácilmente puesto en el movimiento. La electricidad empleada en la electrólisis simplemente provoca el flujo de mucho mayores cantidades. También, cuando un átomo de hidrógeno es ionizado, esto sólo tiene que perder un muy pequeño porcentaje de esto es electrones en vez de ser reducido a sólo un protón.

La materia es dada visible por la formación estable de partículas suaves generadas por las actividades de las partículas fundamentales. Es aparente entonces que el hidrógeno congelado sería completamente invisible si los campos electrostáticos no fueran cíclicos y el átomo de hidrógeno tenía sólo un electrón. Los campos electrostáticos cíclicos son en gran parte responsables del modelo espectral complejo de todos los elementos. El modelo cíclico de interacciones de partícula difícil es complejo. Esta complejidad aumenta rápidamente como el número de partículas fundamentales en los aumentos de átomo.

Desde el movimiento de electrones en velocidades mucho más altas en el átomo que protones hacen, ellos cubren mucho más territorio y entonces un porcentaje más alto de su precio electrostático es transformado en la energía magnética. Este significa que el precio positivo en el átomo sobrenivelará el precio negativo y tan, dará al átomo un precio positivo total. Este explica por qué la electricidad tiende a moverse hacia la tierra y la Tierra debe tropas un precio positivo.

Los efectos de campaña electrostáticos cerca del átomo en la proximidad cercana a los electrones, será negativo. Moviéndose hacia fuera, este efecto negativo disminuye rápidamente y una zona del efecto de campaña positivo existe. La posición y la intensidad de estas zonas, determina en parte, las propiedades químicas y físicas del átomo. Hay regiones donde los átomos atraerán el uno al otro y regiones donde ellos repelerán el uno al otro. Las partículas de éter tienen una estructura similar y siguen el mismo modelo.

La velocidad de electrones orbitales en átomos no es uniforme. Hay fluctuaciones periódicas que resultan de interferencias mutuas dentro del átomo sí mismo y de átomos adyacentes, además de los campos electrostáticos que pulsan. Debe ser notado que las propiedades del átomo no son observadas individualmente, pero como un grupo colectivo. La región de actividad para los protones es relativamente pequeña y un número significativo de electrones son atrapados aquí. Esta región es el origen de neutrones, que realmente son sufridos un colapso átomos de hidrógeno. Es interesante notar que cuando el hidrógeno es sujetado a presiones altas extremas, esto se comporta como una concentración alta de neutrones y pasa por el contenedor que está siendo presurizado como si esto no existiera.

Una discusión más detallada de la estructura del neutrón es a fin de. El nuevo concepto de miles de electrones que comprenden el átomo de hidrógeno (para decir nada de los otros átomos), provee, por primera vez, un medio de explicar las propiedades del neutrón.

Cuando una nube de electrones que están en órbita el protón es forzado en la proximidad cercana con la zona de repulsión, como descrito antes, sus movimientos se hacen restringidos. Como consiguiente, hay una bajada de la velocidad media con un aumento consiguiente de su precio electrostático negativo. Este proporciona un bono más fuerte entre el protón y los electrones. La velocidad orbital no puede ser aumentada debido a la zona de repulsión que rodea el protón, y el atestamiento de los electrones. El precio negativo total más alto de los electrones casi completamente anula el precio positivo del protón. El resultado es una partícula que es eléctricamente neutra, por lo que la mayor parte de experimentos pueden determinar.

La nube de electrones que comprende el átomo de hidrógeno es quitada adelante del protón y los electrones individuales no son restringidos en sus movimientos orbitales. La velocidad media es mucho más alta y por consiguiente, el átomo de hidrógeno tiene un precio positivo alto. Los átomos de los elementos gaseosos, como hidrógeno y oxígeno, son muy magnéticos. Por lo tanto, dos átomos se combinan del modo más o menos igual como dos imanes de barra, formar una molécula que consiste en dos átomos. Este es la razón por qué las moléculas de casi todos los elementos gaseosos consisten en dos átomos. La combinación tiene un precio positivo total todavía más alto que un átomo solo tiene. A consecuencia de este, las moléculas tienen una repulsión mutua fuerte que los guarda extensamente separado en temperaturas normales y presiones. Así, ellos permanecen un gas hasta en temperaturas muy bajas.

La presencia de electrones en "el núcleo", anulando fuerzas repulsivas, junto con los campos magnéticos que resultan de los movimientos de neutrones, es la fuente principal de la llamada “fuerza misteriosa que mantiene el núcleo unido”. En realidad, el efecto de pellizco de campos magnéticos es la fuerza principal que mantiene el átomo unido. Los físicos ortodoxos han complicado el cuadro afirmando que muchas fuerzas diferentes existen: magnético, electrostático, gravitacional, nuclear, y otros a los cuales ellos han asignado nombres raros. En realidad, las fuerzas sólo electrostáticas y magnéticas existen y hay dos, y sólo dos, partículas básicas – electrones y protones. Ya que los efectos de campaña electrostáticos alrededor del electrón y protón son cíclicos, los campos magnéticos que ellos generan también tendrán una intensidad cíclica.

10. Aunque ninguna vuelta cuando en reposo, tanto el electrón como el principio de protón para girar en una dirección definida cuando les dan una velocidad. Este es al contrario de las aseveraciones de teóricos modernos que hablan de la vuelta de partícula con imprudente abandonan. El electrón siempre sigue la regla izquierda, mientras el protón sigue la regla derecha.

Cuando colocado en un campo electrostático, ellos se mueven en tal manera que el final grande se vuelve en dirección de su movimiento, sin tener en cuenta su orientación original. La razón de este no es difícil de discernir. Si ellos son el hueco y la cáscara es de un cierto grosor en la proporción a esto es el diámetro, entonces el final más grande tendrá más área superficial en la proporción a esto es la masa que el final más pequeño tendrá. El grosor de la cáscara al final más pequeño será mucho mayor en la proporción a esto es el diámetro. Este significa que el bombardeo de éter al final más grande tenderá a darle una mayor aceleración que esto impartido al final más pequeño y como consiguiente, el final más grande será forzado delante en dirección del movimiento.

El cuadro es todavía incompleto. Para la partícula para tener una dirección preferida de la vuelta, la superficie frontal debe ser acanalada en la manera de un tornillo derecho o izquierdo. Tal forma es consecuente con experimentos recientes en el Argonne National Laboratory, que estudió el rompimiento de rayos de protón apuntados a protones objetivo. Los resultados indicaron que los protones no son esféricos. Una cuenta detallada de tales experimentos puede ser encontrada en el artículo “The Argonne Experiments and The End of Quarkery” Eric Lerner que apareció en la cuestión de noviembre-octubre de 1997 de Fusion Magazine. En el artículo él mostró que algunas asunciones básicas de la mecánica cuántica son contradictorias, y él prescindió de la teoría popular en la física de partícula que asumió una familia creciente de partículas hipotéticas llamadas “quarks”.

Ha sido notado que un campo magnético rodea un precio móvil. Las líneas magnéticas están en la forma de círculos. Un electrón o el protón tienden a llevar partículas de éter alrededor con ello en un movimiento circular cuando esto se mueve por los éteres. Este es debido a la repulsión mutua entre las partículas de éter y las partículas de éter que comprenden la partícula. Las fuerzas reactivas hacen que la partícula gire y ellos producen un movimiento de vórtice en el éter sí mismo. Mayor se hace que la velocidad de la partícula, más rápido esto gira y más partículas de éter fluya alrededor de ello en dirección de la vuelta. Esto es este flujo de partículas de éter alrededor de un precio móvil que produce los efectos de campo magnético observados. Una vista tridimensional de este campo magnético muestra que esto se parece a una espiral de sacacorchos o el vórtice.

Las partículas de éter que causarían normalmente la repulsión entre dos partículas adyacentes en reposo, vuelta cuando ellos ambos movimiento y la repulsión electrostática dejan y son sustituidos por un campo magnético que reune las dos partículas. Este efecto también es visto en dos alambres adyacentes que llevan una corriente corriente pesada en la misma dirección. Los alambres son dibujados el uno hacia el otro.

Si dos a diferencia de gastos se mueven a lo largo juntos, ellos giran en sentidos contrarios, generando campos magnéticos de la polaridad contraria que tiende a empujar las partículas aparte.

Un electrón o el protón que se mueve en un campo magnético tienen dos fuerzas que actúan en ello. Una fuerza tiende a empujarlo abajo las líneas magnéticas de la fuerza debido a bombardeos de partícula de éter excesivos en una dirección del flujo. La otra fuerza es el perpendicular a las líneas de fuerza. Si la velocidad de la partícula es alta, entonces la fuerza última es con mucho el más significativo. Esta fuerza es un resultado del principio de Bernoulli. Los campos magnéticos tienden a capturar cantidades grandes de electrones suaves.

11. La teoría convencional del geomagnetismo carece del mérito. Según ello, la porción principal del geomagnetismo es el resultado de corrientes eléctricas que fluyen en 2,000 millas principales de hierro fundidas bajo la superficie de la Tierra. Incluso si tal corazón existiera realmente, la conclusión todavía sería falsa. Los científicos son algo vagos en cuanto a como un campo magnético podría ampliar 2,000 millas más allá de una consideración corriente eléctrica que esto toma una corriente muy poderosa para producir efectos magnéticos hasta débiles una distancia corta del flujo corriente. La resistencia eléctrica de hierro en las temperaturas presuntas del corazón se tambalearía, que levanta la pregunta de como la diferencia potencial masiva necesaria es producida para conducir una corriente grande en el corazón en primer lugar.

Una gran riqueza de pruebas apoya la conclusión que el geomagnetismo es producido por la rotación de la Tierra. La intensidad del campo es el dependiente en la concentración de gastos negativos en la atmósfera y la corteza y en la velocidad rotatoria. Ya que la concentración de gastos en la atmósfera fluctúa en un ciclo de 24 horas, puede esperarse que el campo magnético fluctúe en consecuencia. Este es un hecho establecido.

Los átomos supuestamente no cargados y las moléculas no son eléctricamente neutros, pero poseen un precio positivo. Siempre era asumido ya que los días de Newton, aquella apatía es directamente proporcional para reunirse. Este ha sido mostrado para ser incorrecto cuando la apatía es el dependiente en el precio total y es por lo tanto independiente de la masa. Resulta que un átomo tiene menos apatía que cualquiera de las partículas fundamentales de las cuales es formado. El pequeño precio total de un átomo es el resultado de la igualación de gastos positivos y negativos. Esto es la capacidad leve de generar un campo magnético para un aumento de unidad de la velocidad es debido a electrones después de regla izquierda mientras los protones siguen la regla derecha. La apatía de un átomo es limitada porque los campos magnéticos de los electrones y protones de los cuales es construido, anule el uno al otro a un grado principal. El desnudamiento de electrones de un átomo le dará un precio positivo fuerte y la mucho mayor apatía aunque esto ahora tenga menos masa. La adición de electrones a ello también puede levantar esto es la apatía si los electrones suplementarios hacen que ello termine con un mayor precio total que esto tenía antes. El ganador de Premio Nobel Gabriel Lippman confirmó este cuando él encontró que los cuerpos en un estado cargado hacen que la mayor resistencia a la aceleración que ellos tenga en su estado no cargado.

Ya que la materia se comporta como un precio positivo, resulta que la radiación de gravedad acelerará gastos positivos en una dirección enfrente de aquella de la dirección de su propagación. Un campo gravitacional repele gastos negativos. Cuando el pelo en la cabeza de una persona es dado un precio negativo fuerte, esto está de pie directamente debido a los gastos negativos en los pelos que llevan los pelos con ellos cuando los gastos son empujados hacia arriba por la gravedad.

El bulto del radiations y las partículas suaves de la materia cubre sólo una parte relativamente estrecha del espectro electromagnético. Ellos son producidos por las interacciones de las partículas fundamentales del átomo además de las interacciones de los átomos ellos mismos. A propósito, esto es las partículas suaves comprendidas de fotones cerca de, y en, la variedad visible que impregnan la materia que hacen la materia visible. Si sólo las partículas difíciles estuvieran presentes, la materia sólida sería invisible, aunque completamente tangible.

La parte principal del frente de radiación de gravedad produce efectos de precio negativos, mientras la porción rastreadora que ha pasado un cuerpo dado debe haber reducido considerablemente efectos de precio negativos. La vuelta de las partículas en la radiación gravitacional tiene un efecto de gyroscopic que guarda las partículas orientadas en la misma posición y las partículas tienen un poco de tendencia de dispersarse.



Los fotones de movimiento más rápidos alcanzan las partículas suaves y tienden a adherirse a ellos en modelos irregulares, creando una superficie perforada y muy áspera en esta parte de la partícula, no a diferencia de aquel de un precio positivo. Este tiene una tendencia de anular la mayor parte de los efectos de campaña negativos en esta parte de la partícula. Los bombardeos aceleran las partículas hasta tal punto que no más fotones pueden adherirse a ellos. Por lo tanto, la parte trasera mantiene un precio positivo, o al menos, un precio negativo muy reducido.

Otro factor importante que contribuye a un precio negativo reducido en el reverso es que hay una mucho mayor concentración de fotón en esta región que existe en la porción frontal. Este es un resultado de una reserva de fotones causados por la velocidad inferior de las partículas suaves que acompañan la radiación. Esta concentración de fotón tiende a divertir los bombardeos de éter normales (que producen los efectos electrostáticos) de sus caminos habituales. Desde la gravedad los radiations producen fuerzas, resulta que hay interacciones que finalmente dispersan la radiación, explicando la penetración limitada de la radiación de gravedad. La gravedad es un efecto electrostático, no algún urdimbre espacial o la fuerza misteriosa con propiedades imponderables. Si la materia es impregnada de cantidades suficientes de gastos negativos, electrones sobre todo suaves, se hará ingrávido y hasta levitará.

Algunos individuos tienen la capacidad de hacer el revés de la levitación, posiblemente expulsando cantidades grandes del precio negativo de sus cuerpos. Un enano que tenía un peso de cuerpo normal de 123 libras demostradas en condiciones de antifraude estrictas que él podría aumentar su peso a 900 libras.

La física de levitación fue demostrada en parte cuando los misiles fueron encontrados para haber perdido la mayor parte de su peso original después de viajar por el Cinturón de Radiación de Van Allen y devolver a la Tierra. La pérdida de peso siguió durante algún tiempo y contenedores en los cuales los pedazos del misil fueron colocados, también peso perdido. El cinturón de radiación contiene concentraciones altas de gastos negativos de todas las clases, de electrones difíciles a los muy suaves. El misil se hizo impregnado de gastos negativos cuando esto pasó por esta región, absorbiendo una cantidad anormal. Más partículas más suaves penetrantes abrieron la puerta para las partículas más difíciles para entrar. La pérdida de peso del contenedor habría sido causada por el misil que gradualmente pierde un poco de esto es el exceso gastos negativos y aquellos gastos absorbidos en el contenedor.

12. Más rápido que viajes ligeros es posible porque la viga de gravedad aceleradora viaja con la masa acelerada. En velocidades ultraaltas, o donde la mayor parte del potencial electrostático de la materia ha sido transformado, las fuerzas cohesivas tenderán a estropearse y el material dejará de ser un sólido cohesivo. Sin embargo, las naves espaciales pueden viajar muchas veces la velocidad de luz a condición de que el barco y los inquilinos sean impregnados de la combinación derecha de gastos negativos que prevendrían cualquier transformación extensa de la masa electrostática en la energía magnética. En velocidades ultraaltas, las fuerzas de cierre en el reverso del arte ya no compensan la resistencia avanzada, entonces esto requiere una aplicación estable de acelerar fuerzas para mantener velocidades muchas veces aquella de la luz.

Pruebas acerca de la propulsión de nave espacial demuestran que la ecuación Einsteinian famosa E = mC2 se cae lejos salvo la representación del potencial de energía de la materia. De la ecuación de energía cinética E = 0.5mV2 resulta que un cuerpo que viaja en sólo 1.5 veces la velocidad de la luz (que no es hasta una velocidad de crucero para la mayor parte de naves espaciales) tiene una energía cinética que excede el valor de la ecuación famosa de Einstein. En esta velocidad, sólo una parte de miniscule del potencial de energía de la masa ha sido liberada. La falta de sentido de la ecuación famosa es también evidente, porque la apatía es el dependiente sólo en el precio neto y no necesariamente en masa o cantidad del material.

13.Otro artículo que demuestra la validez de la información presentada aquí es el hecho que las determinaciones de la gravedad "constante" “g” son siempre considerablemente más altas cuando medido en minas. Este debe ser esperado cuando la concentración de electrones suave es mucho más alta debajo de la superficie que está encima de la superficie. Otro hecho que molesta a físicos (y pequeña publicidad por consiguiente dada) es que objetos en el fondo el mío peso de ejes considerablemente menos que ellos deberían según el concepto de Newton de la gravedad.

Otro enigma que es perjudicial al punto de vista académico es que los experimentos indican que la gravedad no imparte la misma aceleración a todas las sustancias. Para tratar de tratar con este hecho, ellos tienen que introducir una quinta fuerza misteriosa que es supuesta ser una fuerza repulsiva muy débil con una variedad limitada. Se supone para ser más frecuente en algunas sustancias que en otros. Los conceptos ya explicaron aquí el espectáculo que este debe ser esperado. Los átomos diferentes y las moléculas tienen efectos de precio positivos totales diferentes en la proporción al número de partículas fundamentales de las cuales ellos son hechos. Por consiguiente, no les darán la misma aceleración gravitacional aun si la masa es idéntica.

14. Ahora venimos a preguntas como; ¿Cómo hace la ley de redistribución del trabajo de energía? ¿Cuáles son los verdaderos principios detrás de la percepción en color? ¿Por qué es la velocidad del independiente ligero de esto es la frecuencia? ¿Por qué esta velocidad es igual a la proporción entre una unidad electromagnética y electrostática del precio? Las respuestas a estas preguntas nunca han sido dadas antes.

Cuando los materiales son sujetados a temperaturas altas, las grandes fluctuaciones ocurren en la velocidad de electrones en sus órbitas. Este por su parte, crea interacciones y efectos de interferencia entre electrones que se mueven en sentidos contrarios dentro de átomos y entre electrones en átomos adyacentes. Estas interacciones generan cambios de los efectos de campaña electrostáticos de los electrones, que causarán cambios regulares y distintos de sus llamadas órbitas. Este es porque el precio en el electrón varía con esto es la velocidad. Los cambios abruptos de la velocidad de una partícula interrumpen los éteres que causa la formación de fotones.

Más grande los átomos, más complejo las interacciones, y por consiguiente, el más intrincado el modelo espectral. Los fotones que comprenden los electrones, determine la variedad de los éteres que serán interrumpidos. Estos éteres están íntimamente relacionados con la intensidad de campaña electrostática de los electrones. Así esto sigue de esta nueva definición de la constante de Planck, sólo por qué esta definición debe ser tenida en cuenta en todos los cálculos acerca de la frecuencia de luz producida en interacciones.

Los efectos de campaña electrostáticos alrededor de un electrón dependen de la variedad y el nivel de los éteres que se desvían de los lados de las partículas. Esta variedad es no necesariamente el mismo como la variedad de éteres afectados por cambios repentinos de la velocidad de los electrones, pero hay una correlación directa entre los dos. La constante de Planck tiene un papel en todas partes del procedimiento cuando todas las partículas de éter tienen la misma energía cinética.

La ley de redistribución de la energía declara que cuando la luz se relaciona con la materia, la nueva luz con una frecuencia media inferior que el original es producida. Una de las demostraciones más simples de este brilla una luz azul o violada por un número grande de filtros de cualquier tipo. La luz emergente es siempre roja. Todos los colores que normalmente vemos son combinaciones de frecuencias diferentes de fotones. Una amplia variedad de frecuencia de partículas suaves y fotones tenderá a ser agrupada juntos. Este significa que las cintas de la luz en las variedades azules, color añil y violadas contendrán otros colores abajo al reds, aunque el reds arregle sólo un muy pequeño porcentaje. El ojo humano ve sólo el color dominante, y los prismas no pueden separarlos. Los experimentos en color de Edwin Land demostraron este para ser el caso.

En la cuestión de mayo de 1959 de Scientific American, Land mostró que dos diapositivas blancas y negras producidas de la película blanca y negra, fueron expuestas a la luz filtrada de dos diferente (razonablemente espaciado aparte) partes del espectro, las imágenes sobrepuestas que resultan estaban en el color lleno. Este muestra que esto requiere que combinaciones sutiles de frecuencias para el ojo perciban el color si la luz no está en una banda de frecuencia estrecha. Por otra parte, el ojo verá cosas en varias sombras de blanco y negro, que contienen todos los colores, pero en las combinaciones incorrectas para ser vistas como colores. Este es lo que ocurre para la gente que es sujeta de 'colorear la ceguera.

En ciertas condiciones, la luz reflejada de un espejo puede tener la mayor intensidad que la luz entrante. La luz tiene que ser de la intensidad alta. Cuando las partículas de la luz entrante chocan con el espejo, aquellos que son reflejados son traído al instante a un alto. Este produce una perturbación tremenda de los éteres que causa la creación de nuevos fotones que son añadidos a los fotones que son reflejados. Además, muchos de los fotones reflejaron y crearon, combinarse para formar electrones suaves, y entonces la luz reflejada tiene un porcentaje más alto de electrones suaves que la viga ligera entrante.



Resulta que las reflexiones repetidas de una fuente de la luz como el Sol, causaría una viga parecida a un láser muy letal. Este ha sido demostrado en numerosas ocasiones. Quizás la demostración más notable ocurrió cerca de la Playa Blanca, Nuevo México a principios de los años 1950. Fue atestiguado por un conocido de un amigo personal de Sr. Cater, y era algo que no se supuso que él había visto. Aproximadamente treinta y cinco espejos de diámetro de cuatro pies fueron arreglados de modo que la viga que resulta fuera dirigida a la pared de roca de una montaña. Esto inmediatamente creó un agujero ordenado por 200 pies de la roca sólida.

Un socio de Sr. ha encontrado que poniendo un precio negativo fuerte sobre los espejos que su poder reflexivo es bastante aumentado. Él cargó una serie de espejos metálicos a 20,000 voltios y encontró que después de 10 reflexiones repetidas del Sol, la viga que resulta era muy letal. Este muestra que esto es los gastos negativos depositados en una superficie de espejo que lo permite reflejar la mayor parte de la luz que se cae en ello. La luz entrante inmediatamente deposita gastos negativos en la superficie y aquellos gastos repelen el resto de la luz. Más intenso la luz entrante, más alto la concentración de gastos negativos colocó en la superficie. Este explica el hecho que los rayos muy letales que reflexionan de la superficie no destruyen el espejo. Los espejos deben ser metálicos y preferentemente cóncavos. Los espejos de cristal no trabajan tan la mayor parte de la luz entrante es perdida antes de que esto alcance la superficie reflectante y la mayor parte del efecto de choque de la reflexión ligera es perdido debido al cristal que hace más lento la viga entrante. La luz entrante debe golpear el espejo en cuando casi una dirección perpendicular como es posible. Si los electrones suaves asociados con colores conocidos ser muy beneficioso pudieran ser concentrados usando este método de producir la curación rápida.

15. La pregunta se levanta: ¿Por qué es la velocidad del independiente ligero de esto es la frecuencia? Este es implícito en las ecuaciones de Maxwell pero todavía no es explicado. Cuando los éteres son molestados para producir un fotón, una fracción de ellos son comprimidos y un gran número son obligados bastante cerca juntos a adherir el uno al otro. Más alto los éteres afectados, más rápidamente y de repente este desplazamiento tiene que ocurrir para un fotón para ser producido, por otra parte, las partículas de éter evitarán esta compresión ya que ellos son muy activos. Esta compresión momentánea rápidamente vuelve a normal, mejor dicho como una primavera comprimida liberada. Este rebote lanza el fotón agregado avanzado en la velocidad de luz. La distancia de este rebote es igual a la llamada longitud de onda, o distancia sobre la cual el fotón es acelerado a la velocidad de luz.

Este es exactamente lo que pasa cuando los éteres inferiores son molestados para formar fotones de frecuencia inferiores, salvo que el rebote ocurre sobre una mayor distancia con una aceleración media inferior del fotón. Ya que el modelo alabeado es idéntico en ambos casos, ambos fotones alcanzan la misma velocidad, que es independiente de la longitud de onda actual producida. Cuando ambos fotones reciben el mismo empuje, se puede ver que los fotones de frecuencia inferiores deben tener una mayor masa, es decir la frecuencia de la luz está inversamente proporcional a la masa de los protones que forman aquella luz.

El comportamiento de electrones y protones en un acelerador de partículas muestra que en la velocidad de luz, todo su potencial electrostático ha sido transformado en la energía magnética. Este muestra que la velocidad de luz con relación a esto es la fuente es la proporción de esto es la Unidad Electromagnética del precio ("EMÚ") y esto es la Unidad Electrostática del precio (“ESU”). El EMÚ de proporción / ESU es igual a la velocidad de luz “C”. El cálculo de estos detalles, espectáculos que la presión total ejercida en un electrón solo por los éteres circundantes es 14.4 dinas que representa una presión más allá de la comprensión normal cuando el tamaño de minuto de un electrón es considerado.

16. Ahora tenemos que considerar el papel de electrones suaves en la promoción de cambios químicos y mantenimiento de la vida. Era repetidamente confirmado que los campos magnéticos tienen propiedades de curación considerables y estimularán el crecimiento de planta. Lo que no ha sido realizado es que esto no es los campos magnéticos ellos mismos que son responsables de este efecto, pero esto es los electrones suaves que ellos capturan y concentran. Un poste de un imán tiene efectos beneficiosos para ciertas dolencias, mientras el poste de enfrente no es como eficaz.

Una de las propiedades más significativas de electrones suaves es su capacidad de promover cambios químicos. Un cambio de una molécula probablemente no ocurrirá sin disminuir el bono químico o la atracción entre esto es átomos constituyentes. Las partículas suaves que interpenetran la molécula causarán esta condición llevando electrones más difíciles en con ellos, que por su parte debilita esta vinculación compensando los efectos de precio positivos del núcleo. Las partículas suaves tienden a camuflar una variedad de partículas más difíciles. Este es una propiedad sumamente importante porque en esta manera, otros átomos que van a participar en el cambio químico, también tienen sus efectos zonales temporalmente cambiados de modo que ellos puedan entrar en más contacto íntimo durante la reacción. Las partículas suaves tienden a actuar como catalizadores para las partículas que reaccionan y las partículas suaves tienden a ser desintegradas en el proceso, liberando la energía adicional que acelera la reacción y permite que los efectos de campaña electrostáticos normalmente poderosos dentro del átomo vuelvan a su estado original. La liberación de los electrones difíciles contenidos dentro de las partículas suaves que se desintegran es la fuente de la mayor parte del calor producido durante reacciones químicas.

17. Las propiedades del echar agua: el echar agua es un catalizador universal debido a esto es la capacidad única de coleccionar y concentrar una cantidad enorme de electrones suaves de todas las clases. Este es la razón por qué el echar agua hace que el calor específico más alto de alguno sepa la sustancia. La cantidad grande de la energía contenida en el echar agua en la forma de partículas suaves, ha sido demostrada por experimentadores en muchas ocasiones. Por ejemplo, varios informes muestran motores de combustión internos que corren con el echar agua como el combustible. Ninguna explicación razonable de este ha sido dada cuando parece ser al contrario de todas las reglas de la química. Sin embargo, la desintegración de las partículas suaves más inestables contenidas en el echar agua cuando sujetado a compresión e ignición dentro del motor, explica esta imposibilidad aparente.

El echar agua es una sustancia única que consiste de dos de los elementos el más por medios químicos activos, ambos de los cuales son elementos gaseosos. El hecho que tres átomos de oxígeno pueden combinarse para formar el ozono, indica que el átomo de oxígeno es muy magnético, indicando que un porcentaje más alto de esto es electrones orbitales se mueven en aproximadamente el mismo avión. Este deja menos electrones orbitales que tienden a compensar el precio positivo del núcleo y otras porciones del átomo. Por consiguiente, dos lado del átomo de oxígeno poseen un precio positivo total excesivamente fuerte. Cuando los átomos de hidrógeno se combinan con un átomo de oxígeno, los electro9ns en el lado de los átomos de hidrógeno adyacentes al átomo de oxígeno son dejados de lado. Este está en el segmento del átomo de oxígeno donde la mayor parte de los electrones del átomo de oxígeno están en órbita. El flujo normal de electrones alrededor del protón del átomo de hidrógeno es divertido para hacerse un flujo que rodea el átomo de oxígeno y la periferia externa de los átomos de hidrógeno. Este resulta en un bono magnético y electrostático poderoso entre los átomos de hidrógeno y el átomo de oxígeno. El flujo de electrones alrededor de los átomos de hidrógeno es muy rápido, causando un precio positivo total muy alto en los átomos de hidrógeno. Como hay una repulsión mutua muy fuerte entre los átomos de hidrógeno, ellos se alinearán en el lado opuesto del átomo de oxígeno, dando riega la estructura H-O-H. Esta molécula tiene zonas positivas fuertes y extensas, entonces la zona de atracción es una distancia considerable de las moléculas. Este es por qué la gravedad específica del echar agua es baja, a pesar del precio positivo fuerte de las moléculas.

La gran afinidad del echar agua para electrones suaves es aparente ahora. Las zonas positivas grandes entre moléculas están asilos para electrones suaves, dibujados allí por el atenuado, pero significativo, la atracción de los electrones difíciles capturados por los electrones suaves. Aunque los electrones suaves sean grandes comparado a electrones difíciles, ellos son todavía muy pequeños comparado a un átomo. Por lo tanto, los espacios entre moléculas de echar agua pueden abrigar cantidades grandes de electrones suaves, sin ellos atado a las moléculas de echar agua.

Quizás el rasgo más incomprensible del echar agua es que esto se amplía cuando se congela. La concentración alta de electrones suaves enormemente debilita las fuerzas de atracción y repulsión entre las moléculas. Como consiguiente, la energía cinética media de las moléculas en el punto de congelación es todavía suficientemente grande para permitir que las moléculas se movieran en y de las zonas de atracción y repulsión, sin ser encajonada en la zona de atracción. La refrigeración debe seguir hasta que la concentración de electrones suave alcance la etapa donde las fuerzas atractivas se hacen bastante fuertes para encajonar las moléculas a la zona atractiva. Cuando este ocurre, el echar agua se hace un sólido. Ya que la zona atractiva es una distancia excesiva de las moléculas, la distancia media entre moléculas se hace mayor que era cuando el echar agua estaba en un estado líquido. En el punto de congelación, la actividad molecular es bastante baja para permitir a electrones suaves entrar o dejar la sustancia sin la desintegración. Para el echar agua para ser transformado de un sólido atrás en un líquido, la misma cantidad de electrones suaves debe ser inyectada en ello como fueron quitados cuando esto se cambió de un líquido a un sólido.

La fundición y las temperaturas glaciales del echar agua varían bastante debido a las cantidades que se diferencian de electrones suaves contenidos en ello. Otro rasgo extraño es lo que en cañerías meteorológicas, calientes frías tiene una mayor tendencia de congelarse que las cañerías frías. Este es porque la calefacción del echar agua ahuyentó muchos de los electrones suaves normalmente contenidos en el echar agua y debido a la temperatura baja de los alrededores, estos electrones suaves no fueron sustituidos, y cuando una consecuencia, congelándose para hacerse un sólido pasa más fácilmente.

Uno tiende a pensar en coloides como ultrapequeñas partículas de la materia sólida. Sin embargo, las moléculas del echar agua pueden adherir el uno al otro para formar conjuntos de moléculas de echar agua, que son con eficacia, coloides también. Los coloides tienen propiedades eléctricas fuertes como indicado por el hecho que ellos no son afectados por la gravedad. Las zonas de campaña alrededor de cualquier tal grupo colloidal serán mucho más fuertes que esto alrededor de una molécula de echar agua sola. El echar agua con un porcentaje alto de tales grupos colloidal puede capturar un número muy grande de electrones suaves que son beneficiosos a la salud. Las condiciones anormales en ciertos sitios pueden favorecer la formación de coloides de echar agua y esto puede explicar las propiedades que se curan del echar agua encontrado en algunos sitios, como Lourdes en Francia.

18. Las partículas difíciles pueden ser capturadas por partículas más suaves y este está profundamente implicado en una amplia variedad de fenómenos, de la transmisión de calor y electricidad, a la formación de nubes.



Las partículas de éter tienen zonas de atracción y repulsión. Ya que los fotones son formados de partículas de éter, ellos van a por su parte, poseer zonas de atracción y repulsión. En caso de partículas de éter, estas zonas serán proporcionalmente más pequeñas en la proporción al diámetro de fotones. Cuando los protones se combinan para formar electrones o protones, las mismas zonas están presentes entre estas partículas. Sin embargo, las zonas de atracción son el minuto cuando comparado al diámetro del electrón o protón, y como partículas, rara vez si alguna vez se hacen bastante cercanos juntos en velocidades suficientemente bajas para las fuerzas atractivas para entrar en vigor.

La situación es completamente diferente cuando dos partículas similares formaron de fotones, pero con frecuencias que se diferencian extensamente, acercamiento el uno al otro. La atracción electrostática o la repulsión son bastante disminuidas porque cada uno tiene que ver con éteres que diferencian bastante el uno del otro. Cuando ellos son el ión contacto directo el uno con el otro, la repulsión electrostática tiende a desaparecer, ya que pueden haber pocos o ningunos bombardeos en el enfrentamiento de lados. Ya que cada partícula asociada con éteres es algo diferente, ellos tenderán a interpenetrar. Este significa que ellos serán completamente dentro de las zonas de atracción de éter el uno del otro. Como consiguiente, la partícula más difícil es capturada por el más suave. En una manera similar, las partículas más difíciles capturadas capturarán, por su parte, partículas todavía más difíciles y este proceso sigue hasta que los electrones normalmente asociados con la electricidad sean encajonados. Esta combinación de partículas tiende a anular las fuerzas electrostáticas que son normalmente producidas por las partículas encajonadas, camuflando las partículas más difíciles capturadas de modo que su presencia no sea fácilmente aparente.



Las partículas de éter que normalmente bombardean los electrones difíciles y protones que producen efectos de campaña electrostáticos, tienda a ser divertidas de sus caminos normales por la presencia de partículas más suaves o medios entre el rechazo como gastos y/o la atracción a diferencia de gastos. Estas partículas más suaves interpenetrantes producen una concentración ultraalta de partículas de éter alrededor de las partículas difíciles. El movimiento de estas partículas de éter es enormemente restringido. Este ofrece una barrera a las partículas de éter más altas que normalmente bombardean las partículas difíciles. Este tiene una tendencia de hacerlos más lentos, y alguno que chocan realmente con las partículas difíciles, hacen así con bastante menos impacto que normal, por lo tanto ellos tienden a hacerse eléctricamente neutros y su movimiento reduce la marcha a casi un alto.

Las partículas suaves impregnan la materia así como los espacios entre la materia, aún ellos no hacen a ningún gran grado, neutralizan los efectos de campaña electrostáticos de las partículas fundamentales, porque ellos son más concentrados y su movimiento rápido tiende a prevenir la captura. Sin embargo, las concentraciones adicionales de partículas suaves de la clase derecha, inyectada en la materia, pueden dar las partículas elementales dentro del átomo, eléctricamente neutro y la materia se hace lo que es conocido como “dematerialised”. Esta conglomeración de partículas suaves y difíciles da las partículas suaves eléctricamente neutras.

Debería ser notado que partículas sólo difíciles o las partículas fundamentales del átomo, son el hueco. Todas otras partículas, incluso fotones, no tienen esta tendencia debido a la naturaleza de su formación. Si las partículas más suaves fueran el hueco, ellos serían incapaces de capturar partículas más difíciles. Las partículas difíciles que entran en un hueco, partícula suave, mantendrían sus gastos y forzarían una repulsión mutua. Por lo tanto, ellos se escaparían inmediatamente. Los fotones, si hueco, tenderían a ser menos estables, y la probabilidad de formar otras partículas sería disminuida.

Cuando una partícula suave se desintegra, un efecto de dominó ocurre. La desintegración libera las partículas encajonadas, más difíciles. La energía liberada durante la desintegración es generalmente suficiente para desintegrarse las partículas difíciles más débiles que esto al principio capturó. Este, por su parte, causa la desintegración de partículas todavía más difíciles, hasta que los electrones muy difíciles y estables de la electricidad sean liberados. Los experimentos muy interesantes funcionaron en Polonia por dos científicos; Howsky y Groot, demostrado la capacidad de electrones suaves para alojar y camuflar electrones más difíciles, y liberarlos en ciertas condiciones. Estos experimentos estaban también una gran confirmación de otros principios ya mencionados aquí, sobre todo aquellos implicados con la levitación.

Un pequeño cristal de cuarzo fue atado a un oscilador que generó radiofrecuencias de varios kilovatios. Este hizo que el cristal perdiera esto es la transparencia y el aumento esto es el volumen el 800 %. El cristal entonces hizo levitar y llevó el oscilador, así como un peso de 55 libras, a una altura de dos metros encima del suelo. Una razón de este fue dada en una cuestión de Science and Invention la revista y ello incluyeron una fotografía de la levitación.

19. Las energías concentradas dentro de una pirámide han sido mostradas para ser muy beneficiosas a la gente. Bombardeos de partícula suaves del espacio exterior y sobre todo del Sol, concéntrese dentro de la pirámide. Unos, pasando por la superficie de la pirámide son hechos más lentos hasta tal punto que el campo gravitacional de la Tierra, repeliendo los gastos negativos, tiende a guardarlos dentro hasta que las colisiones con otras partículas los conduzcan.

La mayor parte de las partículas coleccionadas por la pirámide, el concentrado a lo largo de los bordes como sería esperado, ya que la electricidad en cualquier cuerpo cargado tiende a hacer la cosa más o menos igual, con concentraciones en puntos y a lo largo de bordes. De hecho, los marcos de pirámide han sido encontrados para ser casi tan eficaces como la pirámide cerrada, si, y sólo si, hay una continuidad en el marco y ningunas rupturas en cualquiera de las partes que se unen.

Los electrones suaves coleccionados en un marco de pirámide o pirámide cerrada, pronto alcance el punto de saturación y siguió el bombardeo hace que el exceso se caiga dentro de la pirámide. Este, conectado con las fuerzas que repelen gravedad, causa una concentración alta dentro de la pirámide. Las proporciones de la pirámide son por lo visto un factor en esto es la interpretación. Si los lados son demasiado escarpados, muchos de los electrones suaves se moverán a lo largo de los bordes en la tierra fuera en vez de ser forzados dentro de la pirámide. Si los lados no son bastante escarpados, no muchas partículas serán coleccionadas cuando ellos golpean el material en casi un ángulo recto que causa sólo una pequeña reducción de la velocidad. Si ellos golpean en un ángulo más agudo, hay una mayor tendencia para ellos para ser retenido por el material.



Si dos lados de la base son alineados con el Norte magnético, es según se afirma más eficaz. Las pirámides pueden ser dadas más potentes rayando los interiores de una pirámide incluida no metálica, con la hoja de metal metálica como aluminio o cobre. La hoja de metal permite que una mayor cantidad de electrones suaves se acumule alrededor de la porción externa no metálica porque las partículas suaves no pasan por la sustancia metálica como fácilmente, causando una reserva de partículas suaves. Durante el proceso, la hoja de metal absorbe cantidades grandes de partículas suaves antes de que muchos de ellos puedan entrar en la pirámide. las pirámides también irradian electrones suaves hacia arriba del pico.

Muchas de las partículas suaves que son paradas brevemente por fuera de la pirámide, son repelidas hacia arriba por el campo gravitacional de la Tierra, y también, por electrones suaves atados a la pirámide. Este produce un efecto que canaliza que expulsa electrones suaves del ápice de la pirámide. La gravedad de la Tierra acelera partículas suaves en un mucho mayor precio que esto hace la materia ordinaria cuando las partículas suaves tienen que ver con éteres que son mucho más cercanos a aquellos de las partículas que inducen gravedad que es el caso para la materia ordinaria. Después de que la pirámide se hace saturada, una mayor cantidad de partículas suaves que alguna vez, se concentrará dentro. La hoja de metal seguirá irradiando una concentración alta de partículas suaves durante la noche cuando el número de partículas que bombardean la pirámide es bastante reducido.

Es encontrado aquel trabajo de pirámides mejor durante el verano que en cualquier otro tiempo del año. Ellos son también más eficaces en las latitudes inferiores porque la mayor parte de la energía concentrada por la pirámide viene del Sol. Allí entran en conflicto opiniones en cuanto a la eficacia de pirámides debido a este cuando hay poco entendimiento de los principios implicados. Por ejemplo, aquellos que experimentan con pirámides en Canadá pueden afirmar que ellos no trabajan mientras aquellos en California del Sur los contradirán. Una pirámide no aumenta el flujo de partículas suaves por el área cubierta por la pirámide como los mismos flujos de concentración fuera del área. Qué pirámide hace, es impiden el flujo general de partículas suaves y producen una reserva de partículas dentro y debajo de la pirámide, y por consiguiente, una concentración más alta de electrones suaves en estas regiones. El material usado en una pirámide es de gran importancia. Este fue demostrado cuando un hombre acaudalado en el Midwest construyó una casa en forma de pirámide cinco historias altas, que fue cubierto entonces del hierro chapado en oro. Los fenómenos producidos eran completamente sin precedentes. Por ejemplo, el agua subterránea fue forzada a la superficie e inundó la primera planta. Este era porque la concentración de partícula suave dentro y debajo de la pirámide era tan grande que el agua subterránea fue impregnada de una concentración tan anormal de negativo los gastos que fue repelido hacia arriba por la gravedad de la Tierra.

Los átomos de oro tienen efectos de campaña electrostáticos positivos muy altos, más tan que cualquier otro átomo. Este es por qué el oro es el más maleable de todas las sustancias. Este significa que los electrones suaves tendrán una mayor afinidad para el oro que para cualquier otro metal. Como consiguiente, anormalmente las concentraciones altas de electrones suaves se concentrarán alrededor del oro. Este efecto es enormemente realzado cuando el oro está en el contacto con el hierro. Estos metales distintos producen un EMF que es la vuelta, causa un flujo de electricidad o corrientes de remolino que causan el hierro magnetizado. El campo magnético producido, captura electrones suaves adicionales. Una concentración más alta de electrones suaves es creada por esta combinación entonces podría ser producido por un grosor similar de hoja de metal de oro sola. Resulta que con mucho el material más eficaz que podría ser usado para pirámides es el hierro de hoja chapado en oro (el hierro galvanizado no debería ser usado).

Con todo lo demás siendo el mismo, mayor el tamaño de una pirámide, mejor la interpretación. La razón de este es que el más grueso la capa de electrones suaves concentrados por los cuales las partículas suaves entrantes deben pasar, el más ellos son hechos más lentos pasando. Este resulta en una mayor reserva de electrones suaves y un aumento de la concentración dentro de la pirámide. Otra razón es que una pirámide grande tiene una mayor proporción del volumen para revestir el área. Los electrones suaves se escapan continuamente lejos de la superficie de la pirámide, más grande la pirámide, más abajo el porcentaje de electrones suaves que es perdido. Por consiguiente, las muy pequeñas pirámides son ineficaces.

20. Viktor Schauberger de Austria fue dejado perplejo por el hecho que la trucha de montaña grande podría permanecer inmóvil mientras les gustó en el echar agua suelto más rápido en corrientes. Cuando molestado, ellos se escapan río arriba con la velocidad fantástica. Él también notó que el echar agua es cobrado por la acción de vórtice que se arremolina cuando esto fluye alrededor de obstrucciones. Cuando el echar agua es muy agitado, esto deja cantidades grandes de electrones difíciles y suaves al pescado, causando la superficie externa entera del pescado conseguir un precio negativo alto. Este precio repele los electrones externos de las moléculas de echar agua, totalmente eliminando la rastra y como consiguiente, el echar agua ejerce la fuerza casi cero en el pescado. Este efecto es aún más realzado como los movimientos de pescado río arriba, mucho más tan que si el pescado fuera río abajo. El precio negativo también ayuda al salto de pescado cuando la gravedad de la Tierra lo incrementa hacia arriba.

21. El gas de Brown, producido por una forma de la electrólisis del echar agua tiene propiedades que parecen el desconcierto a la mayor parte de científicos. Utilización de ello, permite que el acero sea soldado a un ladrillo de arcilla y la llama no es dañosa a la carne humana. La temperatura de llama depende completamente de a qué es aplicado. Esto también puede reducir la radiación nuclear en el 96 %. Las propiedades de gas de Brown confirman la información encima. El echar agua tiene una capacidad muy grande para almacenar electrones suaves además de aquellos ya presentan en la estructura del echar agua. Marrón no separó el echar agua en hidrógeno y oxígeno. En cambio, él añadió electrones suaves adicionales a las moléculas de echar agua. Estos gastos adicionales enormemente debilitaron las fuerzas cohesivas entre las moléculas, convirtiendo el echar agua a un gas inestable. Todas las propiedades de Gas de Brown siguen naturalmente de este. En la soldadura de condiciones, las concentraciones enormes de electrones suaves suministran la liberación de cantidades suficientes de electrones difíciles para producir el calor necesario. Además, las concentraciones de electrones suaves permiten a átomos de hierro interpenetrar parcialmente moléculas de ladrillo para producir un bono entre ladrillo e hierro. También, con la concentración ultraalta de electrones suaves, el gas puede neutralizar fácilmente los gastos positivos de la radiación nuclear.

22. Tenemos que examinar la fuente de la energía radiante del Sol. Una cosa que todo el sol parece tener en común es su gran tamaño. Los astrofísicos hablan del sol enano blanco del tamaño planetario o menos. Está claro que cualquier reclamación hecha por astrónomos o astrofísicos acerca de determinaciones celestes, tienen sobre el mismo grado del mérito que las otras reclamaciones científicas que han sido mencionadas ya. No hay nada para justificar la existencia de un enano blanco. En primer lugar, debido a esto es el según se afirma pequeño tamaño y limitó la influencia gravitacional, esto sólo podría sostener muy pequeños cuerpos del tamaño de asteroide en la órbita alrededor de ello y aquellos tendrían que estar sólo a poca distancia de ello. Según las teorías engañosas de la ciencia ortodoxa, un enano blanco consiste en átomos con prácticamente todos sus electrones quitados, dándolo gravedad enorme. Será mostrado esto los astrofísicos tienen de eso nada de exactamente determinar la distancia o el tamaño de cualquier cuerpo celeste.

Más grande el cuerpo, mayor esto es la masa o el volumen en la proporción a esto es el área superficial. Este significa que como los aumentos de tamaño, es menos probable que las energías producidas por la actividad normal de los átomos en el interior del cuerpo se escapen de la superficie sin un aumento que resulta de la temperatura en la superficie. La energía irradiada de la superficie estará en la forma de fotones y otras partículas de todos los tipos. Debajo de un tamaño crítico, el área superficial es suficiente para permitir toda la energía radiante creada en esto es el interior, escaparse sin un aumento de la temperatura. De hecho, tal cuerpo perderá el calor a menos que esto reciba la energía suficiente de esto es alrededores.

Cuando un cuerpo aumenta en el tamaño, esto es el área superficial se hace cada vez más inadecuado de permitir la energía irradiada en esto es el interior para escaparse sin aumentar del calor en, y abajo, la superficie. La superficie no irradiará el calor o la energía hacia fuera tan rápidamente como es creado en el interior. El precio en el cual la energía es irradiada de una superficie aumenta rápidamente con un aumento que resulta de la temperatura superficial. Este varía como el cuarto poder de esto es la temperatura absoluta. Por ejemplo, dentro de una cierta variedad de temperaturas, si la temperatura es doblada, el precio en el cual la energía es irradiada en la forma de fotones y partículas suaves, aumentos por un factor de 16.

El tamaño crítico de tal cuerpo dependerá de esto es la composición. Por ejemplo, si esto contiene una concentración alta de sustancias suavemente radiactivas, este tamaño crítico será menos. Si el cuerpo es el hueco, entonces las dimensiones tendrían que ser mayores. Los gigantes rojos, si ellos están hasta cerca de las dimensiones reclamadas, tendrían que ser el hueco y tener cáscaras relativamente delgadas, por otra parte, ellos no serían rojos cuando sus temperaturas superficiales serían astronómicas.

La fuente actual de la energía que es finalmente irradiada en el espacio es las partículas suaves y fotones que son normalmente irradiados por los átomos del material dentro de un sol. Este es debido a las actividades de las partículas fundamentales. A causa de la gran masa de un sol, una concentración anormal de estas partículas suaves está siempre presente en el interior. Esta concentración es la mayor cerca de la superficie. Hay un aumento estable de la intensidad, del centro hacia el exterior. Este resulta en una desintegración continua de un porcentaje alto de aquellas partículas cerca de la superficie, acompañada por un gran aumento de la temperatura, que por su parte, causa un mayor precio de la desintegración, con la liberación de partículas más difíciles que producen las temperaturas más altas. Al mismo tiempo, hay un aumento del precio en el cual las partículas suaves son creadas. La temperatura se disminuirá constantemente cuando se acercan al centro y cualquier sol tendrá un interior relativamente chulo.

El principio que el tamaño es el factor principal en la capacidad de un cuerpo celeste de irradiar es confirmado por el comportamiento de planetas muy grandes como Júpiter y Saturno. Una aplicación de este principio indica que los cuerpos de tal tamaño deberían comenzar a irradiar más energía que ellos reciben desde fuera de fuentes. Las determinaciones recientes indican que Júpiter y Saturno irradian realmente, de hecho, más energía que ellos parecen recibir del Sol. Una sonda mostró que se creyó antes que una temperatura sorprendentemente más alta en la atmósfera superior del Júpiter que existía.

Ahora se hace aparente que la teoría convencional que declara que la energía radiante del Sol es producida por reacciones termonucleares es tonterías completas. Una cosa de considerar consiste en que si este fuera el caso, la radiación del Sol sería tan letal que ninguna vida podría existir en cualquiera de los planetas en el sistema solar.

De vez en cuando, en todas partes del universo, los graduales aumentan del calor en el interior de sol se hace muchísimo mayor, posiblemente debido a la cantidad de elementos radiactivos en el interior causado por la transmutación. En tales casos, válvulas de alivio en la forma de manchas solares, ya no tienen cuidado de los aumentos de energía de exceso y golpe de porciones grande aparte, liberando cantidades astronómicas de la radiación. Después de la explosión, la supernova se hace un cuerpo incendiado en comparación con esto es el antiguo estado. Considerando los mil millones innumerables de estrellas dentro de nuestro campo visual, y ya que sólo unas supernovas han sido observadas abajo por la historia, es lógico concluir que esto no es el destino de la gran mayoría de estrellas.

Uno de los fenómenos acerca del Sol, que completamente aturde a todos los científicos, es que parece girar más rápido en el ecuador que esto hace en las latitudes más altas. Las manchas solares en los alrededores del ecuador hacen una revolución sobre el Sol en menos tiempo que aquellos en las latitudes más altas. Este es una paradoja molesta que no puede ser apartada por estos científicos cuando está ahí para todos para observar.

La parte del Sol que vemos es un muy fluidic manta. La región alrededor del ecuador del Sol podría girar más rápido si, y sólo si, un tirón externo estable es ejercido en aquella región. Por otra parte, la fricción interna produciría finalmente un movimiento uniforme. Este significa que cuerpos en la órbita cerca del ecuador y cerca de la superficie, generan una concentración alta de la inducción de gravedad radiations. Se hace evidente que tales cuerpos no podían consistir en la materia normal y son probablemente formados de átomos y moléculas arregladas de partículas más suaves que son poco afectadas por la radiación del Sol. Tales cuerpos podrían generar una concentración de gravedad radiations bastante de la proporción a sus masas. Siendo construido de esta clase del material, ellos serían prácticamente invisibles.

23. Los errores han sido hechos en la determinación del tamaño y la distancia de cuerpos planetarios. Charles Fort citó muchos casos de fiascos que desmintieron las reclamaciones de los astrónomos de la exactitud extrema en la determinación de distancias estelares y astronómicas. Sus revelaciones hicieron poco para realzar sus reputaciones como modelos de la integridad.

Los principios empleados por astrónomos en sus medidas son esencialmente el mismo como aquellos usados por topógrafos en la medición de distancias y elevaciones. Sin embargo, algunos topógrafos confiesan que ellos son incapaces de determinar la altura de montañas con cualquier grado de la precisión y sus medidas pueden ser desconectadas en tanto como el 10 %. Sr. Cater ha probado esta utilización de un altímetro que fue puesto al cero al nivel del mar y luego conducido a la cumbre de una montaña en 42O 30’ Latitud norte, que es supuesta tener una elevación de 9,269 pies. La lectura de altímetro concordada estrechamente con las elevaciones establecidas de ciudades a lo largo de la ruta en los límites de 1,000 a más de 4,000 pies. Sin embargo, en lo alto de la montaña, la lectura era sólo 8,800 pies. Sr. Cater entonces reinicializa el altímetro a 9,269 pies atribuidos a la montaña y recordó su ruta. En cada punto por el viaje de vuelta, el altímetro consecuentemente indicó elevaciones más de 400 pies más alto que antes. Incluso después de varios meses, la lectura de altímetro era todavía más de 400 pies más alta que debería ser. Una prueba similar fue realizada en una montaña con una elevación registrada de 4,078 pies y encima, el altímetro mostró 3,750 pies aunque esto estuviera de acuerdo con otras elevaciones establecidas mucho más abajo abajo.

El hecho que el altímetro era exacto en todos los sitios excepto la cumbre de la montaña (cuya altura oficial fue encontrada por la triangulación) muestra que los métodos empleados por topógrafos y astrónomos son lejanos de ser exactos. Las alturas de montañas determinadas por la triangulación siempre serán bastante más que el valor real. Hay dos factores implicados. Primero, la atmósfera se hace constantemente denser cuando uno desciende de la cumbre de la montaña. Segundo, la concentración orgone se hace mayor más cerca a la tierra. Este significa que los rayos ligeros de una cumbre de montaña serán refractados y tan parecer provenir de un punto bien arriba la cumbre de la montaña. Este también fue confirmado por una prueba barométrica en lo alto del Montaje Everest que indica que esto es realmente 27,500 pies en la elevación y no 29,000 pies antes supuestos.

Un amigo de Sr. Cater hacía contemplar su propiedad para determinar el área cultivada. Después, él comprobó algunas distancias determinadas por la triangulación, usando una cinta métrica, y encontró errores significativos. La refracción de la luz tira claramente resultados de triangulación. El bulto de efectos de refracción es causado por la concentración orgone. La medida de elevaciones de montaña tomadas en tiempos diferentes da valores diferentes y este es debido a fluctuaciones en concentraciones orgone, que son más altas durante días soleados calientes que durante días nublados chulos. También, ellos son generalmente más altos durante meses de verano más bien que en otros tiempos del año.

Los ejemplos encima de espectáculo la inconstancia de resultados obtenidos por triangulación. Los astrónomos son afrontados con factores adicionales cuando ellos tratan de aplicar la triangulación, como el Cinturón de Radiación de Van Allen, variando concentraciones de orgone en todas partes del espacio, etc. No es realista asumir que los astrónomos pueden determinar distancias planetarias y astronómicas con la gran precisión.

Hay varios factores que los astrofísicos y los astrónomos no han tenido en cuenta en sus cálculos. Quizás los más importantes de éstos son el hecho que todo radiations electromagnético incluso la gravedad en el espacio libre, sufra un efecto de atenuación que es bien arriba aquella de la ley cuadrada inversa. En todas partes en el universo es impregnado con partículas suaves y difíciles de todas las clases. Estas partículas han sido irradiadas por sistemas planetarios para años innumerables. Este principio es demostrado por fluctuaciones en la velocidad de atenuación de gravedad y luz.

Hay una decadencia estable en la velocidad de luz cuando esto viaja por el espacio. Los motivos de este pueden ser vistos de las consideraciones siguientes. Luz normal, o luz que ha viajado una distancia relativamente corta de esto es la fuente, inmediatamente curriculums vitae esto es la velocidad original después de pasar por un medio denso como cristal o echar agua. Como mostrado antes, este es debido al final bunching de fotones y electrones suaves en cualquier rayo dado. Las concentraciones de partículas en un rayo de luz tienden a disminuirse después de grandes distancias de viaje. El padre esto viaja, el más atenuado el rayo se hace. Este significa que su capacidad de aumentar esto es la velocidad después de pasar de un medio de una densidad dada a una de una densidad menor, será reducido. Este es, por supuesto, debido a dispersar y la disipación de partículas dentro del rayo cuando esto encuentra la conglomeración de partículas que se mueven en direcciones arbitrarias en todas partes del espacio.

Ya que las conglomeraciones de partículas suaves impregnan todo el espacio conocido, y la distribución no es uniforme, resulta que la luz experimentará efectos de refracción, pasando por el espacio libre. Por lo tanto, hasta en las mejores condiciones, con observaciones hechas más allá de la atmósfera, las observaciones astronómicas no pueden ser hechas con ningún grado de la exactitud. La dificultad es, por supuesto, compuesta cuando las observaciones son hechas dentro de la atmósfera. Esto es la pequeña maravilla que Charles Fort encontró una riqueza de pruebas que completamente desacreditaron las reclamaciones del astrónomo de la gran precisión.

La fluctuación en la distribución de partícula suave, junto con los efectos de refracción de la atmósfera, excluye la posibilidad de salir a una media errores haciendo muchas observaciones y aplicando el método matemático de la menor parte de cuadrados. La teoría estadística convencional borra pequeñas variaciones actuales y deforma datos por tal salir a una media procesos. Los errores gruesos que surgen a pesar de estos métodos hablan para ellos.

A fin de medir la distancia orbital de varios planetas, era necesario encontrar la distancia de la Tierra del Sol. Al principio, este fue según se afirma encontrado midiendo los ángulos que dos observación extensamente separada señala en la Tierra hecha con el Sol. Este es conocido como el método de paralaje. La distancia al Sol fue calculada de estos ángulos y la distancia entre los puntos de observación. El tamaño del Sol podría ser determinado entonces, y saber el período orbital de la Tierra alrededor del Sol, la gravedad de masas y superficial del Sol fue calculada aplicando el concepto Newtoniano falso de la gravitación.

Más recientemente, la distancia al Sol, conocido como “la unidad astronómica” fue supuestamente determinada a un grado alto "de la precisión" midiendo la distancia del cuerpo Eros por el método de paralaje cuando era lo más cercano a la Tierra. Sabiendo el período de la órbita de Eros, la distancia al Sol fue calculada por el uso de la ley de Kepler que declara que “el cuadrado de los períodos de cualquier dos planeta es proporcional al cubo de sus distancias medias del Sol”. Ya que los períodos orbitales de los planetas son conocidos a un grado razonable de la exactitud, la mayor parte de otros unknowns dentro del sistema solar podrían ser calculados por el conocimiento de la gravedad de masas y superficial presunta del Sol. Ya, debería ser aparente que esto estaría un milagro, o al menos, una de las coincidencias strangest alguna vez, si las distancias actuales coincidieran hasta aproximadamente con los valores deliberados.

Si el concepto Newtoniano fuera válido y los planetas fueron sostenidos en la órbita por sólo los efectos de la gravedad superficial del Sol, entonces los períodos orbitales de los planetas serían un medio confiable de determinar distancias planetarias. Ya que ha sido probado que los conceptos en los cuales estos cálculos fueron hechos son falsos, puede ser sin peligro concluido que el tamaño de las órbitas es bastante diferente por lo que la reclamación de astrónomos. A consecuencia de los efectos de disipación de la radiación, bien además que puede ser esperado de la ley cuadrada inversa, resulta que las distancias planetarias son muchísimo diferentes de los valores aceptados.

Esta atenuación excesiva de los efectos de gravedad del Sol es reflejada en la escalada presunta de distancias orbitales de los planetas externos. Las distancias orbitales supuestas son como sigue:

Tierra: 		1.0 unidades astronómicas.
Marte: 		1.52 (diferencia 0.52)
Los asteroides: 	2.76 (diferencia 1.24)
Júpiter: 		5.2 (diferencia 2.44)
Saturno: 		9.58 (diferencia 4.38)
Urano 		19.16 (diferencia 9.68)  y
Neptuno 		30.24 (diferencia 11.08)
Esto no sigue esto más largo el período orbital, mayor la distancia planetaria. Por ejemplo, dentro de ciertos límites, más grande y más masivo el planeta está más allá de una cierta cantidad crítica, más despacio esto debe moverse a fin de quedarse en una órbita dada. Este es porque los efectos de gravedad totales del Sol son incapaces de impregnar y afectar la masa entera al grado que ellos con un planeta más pequeño. Por ejemplo, un planeta como el Saturno podría ser colocado en una órbita estable dentro de la órbita de la Tierra. Aún esto tendría que moverse tan despacio en esto es la órbita que esto es el período orbital sería mucho mayor que aquella de la Tierra. Este significa que los períodos orbitales no son una medida confiable para distancias orbitales relativas.

Aunque las distancias planetarias y estelares sean completamente desconocidas por lo que los astrónomos están preocupados, y en este tiempo no hay ningunos medios confiables disponibles de la determinación de ellos, los diámetros de algunos planetas interiores, incluso Júpiter y Saturno, pueden ser calculados mucho más exactamente que cualquiera de los otros valores en el reino de astronomía. Las distancias orbitales de los satélites planetarios en la proporción a diámetros planetarios así como sus períodos pueden ser exactamente determinadas. La determinación de estas constantes no es afectada a ningún grado significativo por los factores que se disipan de la luz ya mencionada desde un planeta y esto es satélites son sobre la misma distancia de la Tierra. El factor principal que hace posible de acercarse el diámetro de cualquiera de estos planetas es el conocimiento que ellos tienen prácticamente la misma gravedad superficial que la Tierra hace.

Si un satélite es muy pequeño como es el caso con los satélites de Marte, un diámetro planetario puede ser calculado con un grado alto de la exactitud. De hecho, Marte es el único planeta en el sistema solar cuyo diámetro puede ser de fuentes fidedignas determinado. Asombrosamente, Marte resulta tener un diámetro de aproximadamente 11,300 millas. Usando métodos extraños, Sr. Cater ha estimado el diámetro del Sol como más de 2,500,000 millas y a una distancia de aproximadamente 277,000,000 de millas de la Tierra. El diámetro Lunar en 5,200 millas a una distancia media de 578,000 millas, descascare el grosor 115 millas y la gravedad superficial el 98 % aquella de la Tierra. Con un grado menor de la exactitud, el diámetro de Venus es tasado en 23,000 millas y Mercurio en más de 8,000 millas. Diámetro de Júpiter aproximadamente 230,000 millas y Saturno aproximadamente 200,000 millas. Es más improbable que las distancias aceptadas a las estrellas son hasta aproximadamente correctas.

24. Los electrones difíciles viajan por metales más fácilmente que por metaloides. Este indica que ellos encuentran campos electrostáticos positivos más extensos entre átomos y moléculas que en metaloides. Al mismo tiempo, los átomos en metales son por lo general más móviles o libres de moverse alrededor que es el caso con metaloides sólidos. Este es por qué los mejores conductores de la electricidad son también los mejores conductores del calor. Es significativo que todos los átomos más pesados son metales, a excepción de radon que es un gas. Este significa que tales átomos tienen un precio positivo neto más alto, que causa una repulsión mutua más fuerte para mayores distancias en átomos que no están directamente relacionados el uno con el otro. Esta mayor extensión de la zona positiva alrededor de tales átomos les da más libertad sin romper el bono que los mantiene unidos. Las fuerzas repulsivas de átomos cercanos, aumenta la movilidad de cualquier átomo dado.

Los átomos más pesados contienen más protones y neutrones bunched juntos. La presión exterior tenía que mantenerse unida un grupo de partículas mutuamente repulsivas es independiente del número del presente de partículas.

Uno podría concluir que los átomos más pesados hacen los mejores conductores, pero no es así. La plata, el cobre y el aluminio son los mejores conductores aunque sus zonas de campaña positivas no sean como extenso, ellos tienen menos apatía y tan son más fácilmente empujados del camino de un flujo de electrones difíciles. Los electrones que fluyen a lo largo de conductores chocan continuamente con átomos en el movimiento. Por lo tanto, esto requiere una aplicación estable de la fuerza electromotriz a los finales del conductor a fin de guardarlos corriente. Los átomos de metaloides son más firmemente cerrados con llave en la posición y por lo tanto no tienen tan la mayor parte de una tendencia de moverse del camino y este es por qué ellos hacen aislantes buenos. Los electrones siguen las líneas de resistencia mínima y entonces ellos tienden a hacer circular la superficie del conductor donde hay menos tendencia de chocar con átomos.

Las reglas que gobiernan la conductividad de electrones suaves son algo diferentes de aquellos de electrones difíciles. Los electrones suaves son enormes cuando comparado a electrones difíciles. Este puede ser visto considerando que el diámetro medio de una partícula es directamente proporcional a esto es la llamada longitud de onda de la luz que lo comprende (o inversamente proporcional a la frecuencia). Los éteres asociados con átomos y sus partículas fundamentales son mucho más altos en la frecuencia que aquellos asociados con partículas suaves. Este significa que los átomos ofrecerán un poco de resistencia al paso de electrones suaves. Sin embargo, los campos magnéticos que resultan de la agitación termal de ciertos átomos y moléculas están implicados con éteres que son más cercanos en la frecuencia a los éteres directamente asociados con electrones suaves. Por consiguiente, los electrones suaves se relacionarán con estos campos. Este explica por qué los metales en la oferta general mayor resistencia al paso de electrones suaves que hacen metaloides.

El transformador eléctrico ordinario presenta un enigma. El secundario del transformador sigue saliendo o expulsar electrones de una fuente aparentemente ilimitada. Hay una cantidad limitada de electrones libres en conductores que deberían ser agotados completamente rápidamente. El argumento estándar solía explicar la fuente de corriente es que los electrones libres en el recorrido suministran los electrones y son usados repetidas veces. Un cálculo simple se manifiesta aquellos electrones libres en conductores no son la fuente de electricidad.

Considere un alambre dos milímetros en el diámetro que lleva aproximadamente 10 amperios de corriente. El flujo de electrones es concentrado cerca de la superficie del alambre. Ya que la electricidad en un conductor viaja en aproximadamente la velocidad de luz, un alambre de tan 186,000 millas de largo tendría 10 coulombs de la electricidad distribuida sobre esto es la superficie en cualquier instante. El área superficial de este alambre es 1,840,000 metros cuadrados. Un condensador de plato paralelo que tiene esta área de plato y una separación de un milímetro, tendría una capacidad de 0.016 faradios. Incluso con un potencial a través esto es platos de 100 voltios, todavía sólo sería capaz concentrar un equivalente de 1.6 coulombs, y una parte buena de este precio electrostático sería debido al desplazamiento de los electrones y protones de los átomos. Este voltaje es más que bastante para concentrar todos los electrones libres en la superficie de los platos. Del mismo modo, todos los electrones libres en el ejemplo de alambre estarían implicados si la corriente fuera mantenida con 100 voltios. Por supuesto, un alambre este mucho tiempo tendría demasiada resistencia para llevar cualquier corriente apreciable con 100 voltios, pero este no tiene nada que ver con el argumento sólo dado. De hecho, hasta 6 voltios son mucho más que bastante para producir una corriente de 10 amperios en un alambre del diámetro de 2 mm. Por lo tanto, no hay bastantes electrones libres en ningún conductor para suministrar cualquier corriente apreciable. Este significa que la fuente de electrones en el flujo corriente no viene de electrones libres al conductor. La conclusión es por lo tanto que los electrones difíciles de alguna manera logran pasar el aislamiento del conductor y flujo en el alambre desde fuera.

Según la ley de acción y reacción, ya que una corriente tiene la apatía, cualquier cambio de la corriente primaria de un transformador produce una fuerza en dirección contraria en el secundario. Esta fuerza reactiva produce una perturbación de los éteres que producen el voltaje o la Fuerza Electromotriz a consecuencia del bombardeo de éter aumentado. El EMF inducido en la cuerda secundaria del transformador, crea un vacío eléctrico temporal en el alambre que dibuja todas las clases de gastos negativos al alambre. Los electrones más suaves rápidamente penetran el aislamiento y se paran en la superficie del alambre cuando ellos no viajan como fácilmente por un conductor de electrones difícil. Estos electrones más suaves absorben la mayor parte de las fuerzas electrostáticas en el aislamiento que impiden el flujo de electrones difíciles, permitiendo a los electrones difíciles pasar por el aislamiento y entrar en el alambre.

Los gastos eléctricos, formados de fotones en casi todas las variedades de frecuencia, impregnan todo el espacio, ya que ellos son continuamente irradiados por estrellas en todas partes del universo. Ellos no son fácilmente descubiertos cuando ellos están en la forma de conglomerados con las partículas más difíciles que residen dentro de los más suaves. Las combinaciones que resultan penetran muy y esto toma algo como un voltaje inducido en un conductor a separar las partículas más difíciles de los más suaves. La interpretación de un transformador puede ser enormemente perjudicada por completamente protegiendo la cuerda secundaria con un conductor bueno de la electricidad como el aluminio de cobre o puro. Este es porque el escudo tiende a impedir el flujo de partículas suaves al secundario. Este efecto ha sido verificado por el experimento.

Los términos “EMF” "y voltaje" necesitan la aclaración. La naturaleza verdadera de los fenómenos asociados con estos términos nunca ha sido totalmente entendida. Todo que ha sido conocido es que si un conductor es expuesto a un EMF, un flujo de electricidad es producido. También, el voltaje tiene que ver con la cantidad de energía o trabajo que una corriente es capaz de la producción. Un EMF de un valor dado puede inducir una corriente con un voltaje definido. El voltaje producido es directamente proporcional al EMF impresionado en el conductor. También, la energía de la corriente es directamente proporcional al voltaje. El amperaje de una corriente es una medida del número de electrones que pasan por cada segmento de un conductor por segundo. Desde la potencia en vatios, o la energía cinética total de este flujo corriente es igual al amperaje multiplicado por el voltaje, resulta que el amperaje es también directamente proporcional a la energía del flujo corriente. Por lo tanto, el Voltaje es una medida de la energía cinética media de los electrones que fluyen a lo largo del conductor. Este por su parte, es directamente proporcional al cuadrado de la velocidad media de los electrones. Esta definición simple del voltaje carece tristemente en todos los libros de texto estándares.

Un EMF induce una fuerza aceleradora en un electrón. ¿Cuál es la naturaleza de esta fuerza? Básicamente, hay dos métodos de producir un EMF. Uno es sujetando al conductor a un campo magnético fluctuante, y el otro es exponiendo al conductor a una diferencia de potencial, como la unión de ello entre los postes de enfrente de una batería. En aquel caso, un poste de batería tiene un precio negativo mientras el poste de enfrente es positivo. El flujo de electrones es el resultado de una concentración de electrones que en cierta ocasión tiende a fluir a un área donde hay una escasez.

El EMF es producido por la fuerza electrostática directa, que por su parte, tiene una naturaleza dual. Hay tendencia para gastos negativos para ser atraídos a gastos positivos, y luego hay también la repulsión mutua entre gastos negativos. El voltaje alcanzado es directamente proporcional a la diferencia de potencial que existe entre los postes de aquella batería. La diferencia de potencial es igual a la energía cinética ganada por los electrones en el movimiento de un potencial al otro.

El EMF producido por un campo magnético fluctuante da los mismos resultados pero el proceso es diferente. Cuando un conductor es sujetado a un campo magnético fluctuante, como con la cuerda secundaria de un transformador, los electrones "libres" del conductor y los electrones externos de los átomos que como íntimamente no no tienen que ver con los átomos, son expuestos a bombardeos de éter diferenciales. Esto es el equivalente con una fuerza electrostática. Cuando un campo magnético se cambia, el cambio no ocurre simultáneamente en todas partes de aquel volumen del espacio ocupado por el campo pero esto progresa de una porción al otro. Este crea bombardeos de partícula de éter electrostáticos diferenciales en electrones dentro del campo. Cuando un conductor corta líneas magnéticas como con un generador de corriente alterna, los electrones son sujetados a las mismas condiciones experimentadas por electrones que se mueven entre los postes de un imán. La fuerza aceleradora estará en un perpendicular de dirección a la dirección en la cual los electrones en el conductor son encontrados para moverse.

Si hubiera hasta una pequeña fracción de los electrones libres que existen en la materia como es creído por nuestros físicos, los efectos de precio negativos de la materia serían tan grandes que estos cuerpos serían incapaces de poner el uno cerca del otro. La mayor parte del precio en condensadores viene desde fuera del condensador, como es el caso con el flujo de electricidad en conductores. Realmente, los electrones libres en un conductor son prácticamente inexistentes. Los electrones difíciles que no son una parte de los átomos son capturados por partículas suaves que impregnan la materia. Las partículas suaves liberan electrones difíciles cuando sujetado al EMF en una corriente, o el voltaje a través de los platos de un condensador.

La corriente en un alambre directo es regularmente distribuida a lo largo de la superficie donde el flujo de electrones encuentra la resistencia mínima. Los electrones difíciles liberados que son directamente afectados por el EMF, tienden a moverse como una unidad parcialmente mantenida unida por la atracción magnética mutua. Esta unidad deja un vacío temporal detrás de ello que está rápidamente lleno rodeando electrones difíciles. Muchos tales grupos son comenzados casi simultáneamente en un conductor en aproximadamente la velocidad de la luz, aunque los electrones ellos mismos viajen en una velocidad mucho inferior. Cuando un EMF es aplicado a un conductor, algo parecido a la reacción en cadena es establecido en los éteres. Este efecto viaja en la velocidad de luz ya que es producido en una manera similar.

Que la fuente de electricidad que fluye en líneas de energía así como esto producido por generadores, venga de partículas suaves que impregnan y rodean el área, ha sido probado durante demostraciones de auroral. Cuando la actividad de aurora es excepcionalmente alta, se ha conocido que transformadores en Canadá se consumen y explotan hasta. Al mismo tiempo, el aumento del flujo corriente en líneas de energía ha sido bastante grande a cortacircuitos de viaje como el sur lejano como Texas. Como explicado antes, la concentración de electrones suaves en la atmósfera es enormemente aumentada durante fenómenos auroral. Algunas áreas reciben concentraciones más altas que otros en la misma latitud.

Un lazo de alambre o un bobina ofrece la impedancia a la corriente alterna. Esta propiedad es conocida como "la inductancia". Ya que un lazo solo del alambre tiene la inductancia, resulta que el efecto puede ser explicado en términos de un lazo. Los electrones tienden a viajar a lo largo de la superficie de un conductor cuando es el camino de resistencia mínima. La fuente principal de esta electricidad es la concentración alta de electrones suaves que se juntan alrededor de un conductor e impregnan el material. Este es debido al precio positivo relativamente alto del conductor. La mayor concentración es encontrada en la superficie y una distancia corta debajo de la superficie. Cuando un EMF es aplicado al conductor, los electrones libres son puestos en movimiento. Durante este proceso, los electrones suaves concentrados en y sólo debajo de la superficie tienden a desintegrarse y liberar electrones más difíciles. Este es realzado por la concentración de los electrones suaves, que es las causas de vuelta una agitación de las partículas suaves, haciéndolos hacerse muy inestable.

En un alambre directo, la mayor parte de esta desintegración y casi todo el flujo de electrones ocurre debajo de la superficie. Esta condición enormemente acorta el camino libre medio de los electrones y las paradas de flujo inmediatamente después de que EMF aplicado es cerrado. Por consiguiente, una corriente alterna encontrará la misma resistencia ohmic en un alambre directo como van a una corriente directa. Sin embargo, la situación es diferente cuando el conductor es looped.

Cuando un EMF es aplicado a un lazo, el libre o liberó electrones difíciles debajo de la superficie son forzados al exterior por la fuerza centrífuga, de donde una todavía mayor desintegración de electrones suaves ocurre porque la mayor concentración está en la superficie. El camino libre medio de los electrones es enormemente aumentado y el flujo sigue durante un breve período después de que el EMF que viaja en dirección del flujo corriente se cesa. Cuando el EMF sigue en dirección contraria como en caso de una corriente alterna, la fuerza debe oponerse al ímpetu del flujo de electrones que todavía sigue en dirección contraria a aquella de la nueva dirección EMF. Resulta que esta impedancia será directamente proporcional al número de vueltas y a la frecuencia de la corriente alterna. Es lógico asumir que el precio de desaceleración del flujo de electrones es una constante cuando el EMF es el cero. Este significa que más rápidamente que el EMF es aplicado en dirección contraria, más alto la velocidad de flujo que será encontrado. Esto será una función lineal.

Parecería ahora evidente que cuando la corriente alterna es rectificada de ha sido cambiado a una corriente continua pulsada, el bobina producirá un aumento del amperaje donde un alambre directo no va a. Los experimentos han confirmado este. Fue encontrado esto el amperaje de entrada de una corriente fue enormemente aumentado después de que esto pasó por un bobina. El aumento era el mayor durante la etapa inicial de EMF aplicado y pronto se cayó a un valor inferior cuando la concentración de electrones suaves alrededor del alambre fue reducida. Resulta que un bobina ofrecerá la impedancia sólo a una corriente alterna corriente. Resulta que la corriente continua pulsada tiene numerosas ventajas sobre la corriente alterna. Esto puede ser usado para hacer funcionar transformadores así como corriente alterna sin sufrir la impedancia.

Unas experiencias corrientes directas estables la misma resistencia en un bobina que esto hace en un alambre directo de la misma longitud. La fluctuación EMF produce la agitación extrema de los electrones suaves alrededor y dentro del alambre, causando la desintegración de un porcentaje grande de ellos, y la liberación de una concentración alta de electrones difíciles. Este no ocurre durante el flujo estable de la corriente directa. Durante la aplicación inicial de la corriente continua hay una oleada de la corriente adicional durante la concentración del EMF. Cuando la corriente es cerrada, habrá una oleada momentánea de corriente en dirección contraria. El exceso de electrones en la superficie del conductor y en el bobina fluirá naturalmente hacia el exterior vacío el bobina y en dirección contraria a que la corriente fluía. Los conceptos sólo perfilados pueden ser aplicados construyendo un generador eléctrico autónomo.

Cuando una corriente alterna es aplicada a un bobina, el EMF debe vencer la impedancia cada vez la dirección de cambios de EMF. La mayor cantidad de la resistencia ocurre a principios de cada cambio y luego constantemente se disminuye cuando la corriente aumenta. La resistencia será a mínimo cuando los alcances corrientes esto es el máximo. Con la corriente alterna, la dirección de cambios de EMF muy con frecuencia y entonces la resistencia máxima es encontrada para un porcentaje alto del tiempo.

El flujo de electrones en un alambre causa un flujo magnético circular alrededor de aquel alambre. Como mencionado antes, los efectos magnéticos entre electrones que se mueven juntos tienden a anular el uno al otro. Ellos son reunidos y los éteres que resultan cercan el grupo entero. Este también ocurre entre segmentos de alambre adyacentes en un bobina. Los efectos magnéticos son anulados entre los segmentos y un flujo de éter continuo, cercando el bobina entero, perpendicular a la dirección del flujo corriente, ocurrirá. El solenoide se comportará entonces como un imán de barra con líneas continuas de la fuerza.

La atmósfera de la Tierra produce el geomagnetismo del modo más o menos igual que un solenoide produce un campo magnético. Los cambios de la atmósfera se mueven junto con la Tierra en un movimiento circular. Aunque haya poco movimiento de los gastos con relación a la superficie, un campo magnético todavía es creado. Las líneas magnéticas, o los éteres, fluyen de la región magnética del Sur a la región magnética del Norte a consecuencia de estos gastos de giro.

25. A pesar de que nuestros físicos ilustres han logrado desarrollarse como muy un dispositivo destructivo como una bomba atómica, ellos todavía no tienen ningún concepto de la naturaleza y la fuente de la energía liberada después de una detonación. Como con todos otros fenómenos conocidos, ellos tratan de crear la ilusión que ellos lo entienden y han explicado. De hecho, la ciencia académica ha suministrado todavía explicaciones satisfactorias de cualquiera de los fenómenos diarios más simples y más comunes. La energía liberada por dispositivos nucleares es justificada declarando que esto es una conversión de materia en la energía de acuerdo con la relación Einstein falsa E = mC2. ¡Muchos lectores, sobre todo aquellos remojados en orthodoxy, pueden ser impresionados para aprender que no hay ninguna conversión de la masa en la energía durante tal proceso, ni por ningún proceso en el cual la energía es liberada! El calor tremendo producido en una ráfaga nuclear significa que una cantidad anormal de electrones difíciles fue de repente liberada por la desintegración completa de todos los electrones suaves dentro del área de la explosión. La luz intensa que acompaña la ráfaga es el resultado de los fotones puestos en libertad por la desintegración de aquellos electrones suaves.

La llave a la provocación de la reacción es el neutrón. Como indicado antes, un neutrón es el equivalente con un átomo de hidrógeno derrumbado, y aún es más que este. Un átomo de hidrógeno tiene un precio positivo neto fuerte, mientras el neutrón no tiene ningún precio neto. Este significa que un neutrón ha coleccionado electrones mucho más difíciles que un átomo de hidrógeno. Ya que un neutrón no tiene ningún precio, esto no puede añadir al peso de un átomo, como es comúnmente creído.

Los conceptos introducidos en este tratado dan todas las viejas creencia acerca del inválido de estructura atómico. El peso de un átomo es el dependiente casi completamente en el número de electrones orbitales y el número de protones en esto es el núcleo. Hablarán de este más detalladamente más tarde. Hay una excepción o dos a la susodicha regla en caso de ciertos elementos radiactivos donde la presencia de neutrones realmente puede reducir el peso de un átomo. Un intercambio de electrones de exceso entre protones y neutrones dentro del núcleo, y así las transformaciones de los protones en neutrones y viceversa, puede ocurrir. Los neutrones enormemente superan en número los protones en los átomos más pesados, sobre todo aquellos que son radiactivos. Durante los intercambios entre neutrones y protones, los neutrones de exceso se desintegran en protones y los electrones difíciles son expulsados de algunos átomos. Este resulta en una transformación de tales átomos. Simultáneamente, las interacciones tremendas entre electrones liberados en esta manera así como de la desintegración de electrones suaves en las cercanías hacen que los éteres más altos sean molestados, por último causando la producción de rayos gama.

El isótopo del uranio más común 238 átomo conocido como U235 es ligero aún esto es fissionable y más radiactivo que el uranio 238. Es ligero porque esto supuestamente tiene menos neutrones que el átomo de uranio ordinario. La parte de enfrente es realmente el caso. El U235 que tiene más neutrones es más radiactivo. Las mayores interacciones dentro del núcleo causan electrones más difíciles liberados, que reduce el precio positivo total de esto es el núcleo.

Hay un intercambio continuo de protones expulsados que transforman atrás en neutrones y viceversa entre los átomos U235. Un intercambio similar pero menos violento ocurre entre los átomos de U238. Un porcentaje bajo de los átomos U238 recibe más que su parte de estos intercambios y así transforma en átomos U235. La mayor parte de los electrones difíciles liberados que contribuyen a tales intercambios y transformaciones son el resultado de la desintegración de electrones suaves que impregnan los átomos. ¡Resulta que el factor de contribución principal de la radiactividad es la presencia de electrones suaves que alojan los electrones difíciles! Por lo tanto, si la concentración de electrones suave en todas partes de las cercanías de una sustancia radiactiva es reducida, esto perderá la mayor parte de esto es la radiactividad. ¡Ya, esto sin duda ha ocurrido al lector, que un macho de nube de Reich señalado en un material radiactivo haría que ello perdiera esto es la radiactividad! Este ha sido probado para ser el caso. Por ejemplo, un pedazo encendido de radio deja de irradiar cuando es colocado delante de un macho de nube.

La fuente de la energía liberada durante una ráfaga nuclear se hace ahora clara. Cuando un material fissionable como U235 o plutonio es bombardeado con neutrones adicionales, la actividad aumentada en las causas de núcleos hasta los electrones suaves más estables en las cercanías para desintegrarse. Un efecto de dominó de desintegración de electrones suave en áreas bien más allá de los límites de los resultados materiales fissionable. Todos los electrones difíciles y protones al principio camuflados por las partículas suaves son de repente liberados. Una producción de rayo gamma tremenda también ocurre. Cantidades adecuadas de materiales fissionable de repente juntado puede causar un aumento suficiente del bombardeo de neutrón de los átomos interiores para producir tal resultado. Es conocido como ‘la masa crítica. La fusión apropiada de átomos de hidrógeno también puede hacer que bastante desintegración de electrones suave produzca un resultado similar. Es aparente ahora que no hay ninguna conversión de la masa en la energía durante el proceso. Todas las partículas fundamentales de los átomos implicados permanecen intactas. De hecho, hay hasta más masa después de ráfaga que había antes, a consecuencia de los electrones difíciles adicionales y protones liberados. Otra vez, es obvio que la Teoría de relatividad está de ninguna manera preocupada.

La broma pesada monstruosa criada en el público por el Departamento de Defensa del Gobierno, ahora se hace más que obvia. Un macho de nube de Reich puede desactivar completamente dispositivos nucleares para grandes distancias por apartar de la concentración de electrones suave de las cercanías de tal dispositivo. De hecho, un macho de nube puede ser usado para derribar flotas de aviones que llevan armamentos nucleares. La combustión es también el dependiente en concentraciones de electrones suaves que por supuesto incluye motores a reacción. Por lo tanto los motores a reacción o los misiles no pueden funcionar en un área afectada por un macho de nube. El hecho que un macho de nube simple puede desactivar un reactor nuclear de una gran distancia ha sido probado en numerosas ocasiones. Por ejemplo, durante el Reich de tiempo realizaba experimentos intensivos con un macho de nube en Arizona a principios de los años 1950, un reactor grande varios cientos de millas al sudeste dejan de funcionar. Este significa que cientos de mil millones de dólares fiscales están siendo canalizados cada año para apoyar una industria nuclear de miles de millones de dólares y otras industrias relacionadas que son dadas obsoletas por el dispositivo usado por el Reich.

Es evidente que el uso apropiado del macho de nube podría devolver la guerra moderna a la Edad de Piedra. Obviamente el dibujo de partículas suaves lejos de cualquier grupo enervaría completamente a cada individuo y hasta lo convertiría en un bloque de la carne congelada. Aunque un macho de nube no pudiera desactivar completamente un arma de viga de partícula esto podría rebajar cualquier arte que lleva tal dispositivo antes de que esto pudiera entrar en la posición. El potencial del macho de nube es quizás mayor que hasta el Reich él mismo realizado. Ya que el calor es transferido de un cuerpo al otro por electrones suaves que liberan electrones más difíciles, el macho de nube puede ser usado como un sistema de refrigeración muy eficiente por apartar de electrones suaves de un cuerpo. Ha sido hecho aparente que este dispositivo simple puede dar técnicas contra incendios presentes obsoletas. Por el uso del macho de nube en la manera apropiada, la pérdida de vida y propiedad de fuego y tormentas podría hacerse una cosa del pasado. Esto también proporciona la prueba dramática de la validez de muchos de los nuevos conceptos introducidos en este tratado.

La radiactividad era el sujeto de un ridículo, sin divertir, fiasco hace más de dos décadas cuando dos físicos, Sotavento y Yang, recibieron el Premio Nobel en 1957. El incidente, que fue dado la amplia publicidad, concirnió un error en el principio de paridad. El principio de paridad ha sido definido como "un concepto matemático imposible de definir en términos físicos". Como tal concepto podría tener alguno teniendo que ver con la realidad física no es aclarado. Generalmente, algo acerca de la realidad puede ser definido en términos de realidad, que es en conformidad con la Ley de Causa y Efecto.

Increíblemente, un experimento fue ideado para probar la validez de esta gran revelación. Estaba basado en la idea que una sustancia radiactiva debería expulsar más partículas en una dirección preferida, que en alguno otro. El cobalto radiactivo fue elegido. Fue enfriado a cerca del cero absoluto y expuesto a un campo magnético poderoso producido por un solenoide, a fin de alinear los núcleos. Otro físico, doctor Wu, había dedicado seis meses del trabajo difícil que establece el experimento. En efecto, fue encontrado esto más partículas fueron expulsadas de un poste del solenoide que el otro. ¿Qué poste era ello? Por supuesto, esto era el poste del cual las líneas magnéticas fluyeron. Naturalmente, el experimento simplemente se manifestó que las partículas tienden a viajar líneas abajo magnéticas de la fuerza. El exceso de partículas que salieron del poste era aquellos apenas expulsados del átomo. Ellos tenían una velocidad inicial tan baja que, sin tener en cuenta que dirección ellos resultaron viajar al principio, el campo magnético dictaría su dirección final de viajes.

El sotavento y Yang fueron concordados cada honor científico, incluso el Premio Nobel, a consecuencia de este experimento. En vez de darles el Premio Nobel, la concesión de Oscar habría sido más apropiada. ¡El acompañamiento de la publicidad extensa dada este acto de comedia era una foto que aparece en una revista prominente mostrando a uno de los recipientes que señalan a una ecuación matemática absurda que contiene más de 100 términos! Él explicaba según se afirma el razonamiento detrás de su gran revelación.

La gran timo de susto nuclear debería tasar como la mentira más grande del siglo. Esta fabricación es tan colosal hasta Sr. Cater está algo avergonzado para confesar que él también fue recogido por ello, como todos los demás eran, excepto aquellos directamente implicados en la conspiración pero Sr. Cater nunca lo preguntó cuando él tenía otras creencia universalmente aceptadas. La verdad mucho tiempo escondida es este: ¡la radiación de sustancias radiactivas es relativamente inocua! Uno realmente puede nadar en el echar agua de llamados residuos nucleares de nivel altos, beber el echar agua y realmente prosperar en ello. También uno puede manejar U235 puro y hasta plutonio (el combustible para Bombas atómica) de manos desnudas todo el día, y no sufrir ningunos efectos de mal. La exposición por supuesto excesiva a esta radiación puede ser hostil, como puede ocurrir de cualquier otro tipo de la radiación como la luz del sol. Los efectos, sin embargo, son inmediatos y no duraderos si la fuente del problema es quitada. La creencia popular que las mutaciones pueden resultar de esta radiación que efectúa futuras generaciones, es tonterías completas. Un estudio de los efectos en las víctimas de Hiroshima y Nagasaki confirma este. Las únicas mutaciones son el daño inmediato a células y funcionamientos defectuosos subsecuentes de concentraciones ultraaltas.

Para las susodichas revelaciones somos endeudados a un valeroso y dedicamos al individuo que trabajó durante 35 años en la industria nuclear. Él estuvo íntimamente implicado en cada aspecto de la producción de combustibles nucleares y el edificio de reactores. Él es Galen Windsor, de Richland, Washington. Llamados radiations nucleares letales son relativamente inocuos, con la penetración muy limitada. En 1987, Galen había dado una conferencia ya en 77 ciudades diferentes durante un período de dos años. Sus cartas credenciales son impresionantes. Él ha trabajado en cada reactor principal decommissioning el proyecto en América. Él estuvo implicado en el control de existencias de proceso analítico, que era responsable de medir y controlar el inventario de combustible nuclear para estos proyectos. Él tiene a pocos pares en este campo y todos ellos están de acuerdo con él, pero tienen miedo de hablar claro. Él es una de las mayores autoridades del mundo de medida de radiación nuclear.

Él y los otros hicieron el procesamiento de plutonio usando sus manos desnudas hasta que los monitores de radiación fueran instalados en cada reactor. Las reglas fueron posadas como hasta un total de la exposición a la radiación que no debe ser excedida. Si las reglas no fueran seguidas, el trabajador desapareció y nunca fue visto otra vez por nadie. La razón es obvia. Si la palabra se filtrara que los materiales radiactivos debajo de la masa crítica eran inocuos, entonces habría hurto extendido de tales productos. La mentira que los materiales radiactivos pueden ser manejados sólo con medidas de seguridad extremas debe ser mantenida a toda costa. El acto de disposición de alto nivel de llamadas de 1982 a la disposición permanente del llamado nivel alto gasta el metro de 3,000 pies. Esta basura de nivel alta consiste en el combustible de uranio reutilizable y contiene isótopos metálicos útiles. Cada tonelada de ello vale aproximadamente 10 millones de dólares americanos.

Bastante ha sido coleccionado para pagar la Deuda Pública. Portland el General Electric posee el reactor troyano y tenía un problema de palangana de almacenaje. El Windsor ofreció tomar todo su combustible gastado de sus manos. Él lo transportaría, lo almacenaría, y haría todo que no les tenía que ser hecho en ningún gasto, si ellos se lo dieran. Ellos le dijeron "Van al diablo, Galen Windsor - lo valoramos más que plutonio u oro. Vamos a jugar el futuro de plutonio nosotros mismos".

El Windsor fue tomado a California en 1965 para ayudar a diseñar y construir una planta de reprocesamiento de combustible nuclear. Después de que fue construido en 1973, una orden presidencial fue publicada que dijo que la planta no debía ser dirigida. Entonces, ellos tenían 170 toneladas métricas del combustible gastado almacenado en la palangana. También, el máximo permitió que la exposición fuera reducida adelante por un factor de 10. Este era el principio de la rebelión de Windsor contra "el Establecimiento". Él comenzó a nadar en un fondo de 660,000 galones que contiene el combustible gastado. Los materiales radiactivos que esto contuvo eran bastante para mantener una temperatura de echar agua de 100° F y el echar agua brillaría con una luz azulada en la oscuridad. Él descubrió que el tanque proporcionó el agua potable buena.

También preguntaron al Windsor sobre lo que era con los sitios de entierro de llamados residuos nucleares bajos. La respuesta era que no hay ningunos residuos nucleares, sólo materiales producidos en un reactor para ser recuperado y usado beneficiosamente. La basura baja es una excusa para un Federalmente encomendado non-inspectable sistema de disposición, de modo que el delito organizado pueda deshacerse de cualquier prueba que ellos quieren, y que nunca puede ser desenterrado otra vez. También, de modo que nadie averigüe cuyos cuerpos están en aquellos tambores. Este es lo que está contenido en barriles que son dejados caer en el océano.

¡El Windsor también declaró, (y él estaba en una posición para saber), que en 1947 los Estados Unidos enviaron a la URSS todos los materiales necesarios y la tecnología para construir Bombas atómica! Este estaba bajo la aprobación del presidente Truman. En 1949, ellos hicieron explotar su primera Bomba atómica. Más tarde, los Rosenbergs fueron ejecutados para volcar según se afirma "secretos" nucleares a los rusos.

Según Windsor, hacia 1975 los reactores grandes ya no tenían un futuro. Ellos están siendo retirados progresivamente. El incidente de Isla de Tres millas celebre no era ningún accidente. Esto no hizo ningún daño y nadie fue dañado. Pero, esto impresionó realmente sobre el público el peligro presunto de reactores. El Windsor abogó por el uso de muchos pequeños reactores sistemáticamente distribuidos. Ellos sólo no podrían ser usados para producir cantidades adecuadas de la electricidad, pero para evitar la refrigeración de la comida embalada. Cuando brevemente expuesto a la radiación de tales reactores ellos se conservarán indefinidamente. Un cártel de energía Federal es la razón que el uso eficaz de muchos reactores más pequeños no es puesto en práctica. Ellos controlan la cantidad de electricidad, la disponibilidad y el precio. El Windsor declaró que ningunos reactores han sido construidos correctamente. Pase lo que pase, los reactores no pueden de ninguna manera, emparejar el uso de generadores eléctricos autónomos para la electricidad, pero su uso en la conservación del alimento intriga.

¡Del susodicho, se hace obvio que la publicidad reciente acerca del peligro de gas radon en casas es otra broma pesada monstruosa! Podría ser mezclado con el oxígeno en cantidades importantes y respirado durante períodos largos sin el daño.

¿La pregunta que ahora se levanta es por qué son el radiations de fuentes radiactivas relativamente inocuas? Tres tipos de la radiación emanan de ellos: alfa, beta y rayos gama. Los rayos alfa consisten en núcleos de helio o un pequeño grupo de protones, neutrones y electrones. El número de neutrones y protones es todavía desconocido a pesar de las reclamaciones jactadas de físicos nucleares. Ya que ellos son totalmente ignorantes en cuanto a su naturaleza verdadera, la naturaleza de gravedad y física de partícula suave, ellos no tienen ningunos medios de determinar tales valores. Las partículas de beta son los electrones difíciles de la electricidad ordinaria, y los rayos gama son gastos negativos comprendidos de partículas de éter en la misma variedad que aquel de electrones difíciles. Como tal, ellos no tienen ninguna más capacidad penetrante que una corriente de electrones difíciles y no son más perjudiciales que los electrones difíciles cuando ellos penetran realmente. Ya que ellos consisten de los mismos éteres que átomos y moléculas, resulta que ellos no penetrarán la materia tan fácilmente como partículas más suaves. Este deja los rayos alfa. Ha sido mostrado ya aquellos gastos positivos son hostiles a tejidos vivos ya que ellos tienden a absorber los gastos negativos que viven los organismos requieren. Sin embargo, las partículas alfa también tienen poca capacidad penetrante por los mismos motivos que dado encima, y rápidamente absorben electrones para hacerse el gas de helio inocuo. El Windsor dio demostraciones de tales hechos en sus conferencias por el uso de un Contador Geiger.

La captura de cantidades grandes de partículas alfa por concentraciones altas de la energía orgone es otra materia. El reich lo llamó terriblemente orgone energía. El orgone entra en el cuerpo y libera partículas alfa en todas partes de órganos vitales y productos lo que es conocido como la enfermedad por la radiación. El reich y sus ayudantes tenían esta experiencia. Cuando la fuente del problema fue quitada ellos rápidamente se recuperaron. De vez en cuando, terriblemente el orgone puede permanecer en el cuerpo y en períodos posteriores, liberar los gastos positivos en varios tiempos, así causando efectos secundarios severos. Este problema puede ser aliviado por tratamientos dentro orgone acumuladores o pirámides siendo expuesto a orgone mortal. Este es lo que el Reich y sus ayudantes hicieron.

El Galen Windsor también declaró que la bomba se cayó en 20 libras contenidas de Hiroshima de U235. El que hecho explotar sobre Nagasaki tenía 2.5 kilogramos o aproximadamente 5 libras del plutonio. Este valora eran secretos celosamente guardados durante mucho tiempo. El Windsor es probable el primer quién se ha atrevido a revelarlo al público. El autor conoció Stanislaw tardío Ulam, un matemático que había calculado la masa crítica de estos elementos para bombas trabajando en el proyecto de Manhattan. Esto era un secreto profundo, oscuro y él se habría separado de su vida antes de que él revelara algo tan sagrado. El grado de la burocracia de complejo tiene en el secreto es de una magnitud difícil de entender, y los pasos que ellos han tomado para asegurarlo son hasta más alucinantes. Es tan infantil e infantil que no hay ningunas palabras en la lengua inglesa para describirlo suficientemente.

Sustancias radiactivas como el plutonio, produzca su propio calor y más grande la masa, más alto la temperatura de la masa. Este sigue idénticamente, el mismo principio por el cual el Sol genera esto es la energía o la proporción entre el área de masas y superficial. ¡La diferencia esencial es que el plutonio puede hacer en unas pulgadas cúbicas qué materia ordinaria hace en una pelota 2,500,000 millas en el diámetro!

De manera interesante bastante, Windsor mira alrededor 30 años más jóvenes que su edad cronológica indicaría. Él también declaró que él siempre sostenía un bronceado sano de su trabajo con sustancias radiactivas. Es significativo que el Reich y su ayudante tenían una experiencia similar con su trabajo con la energía orgone. Esto es Windsor claro y Reich fueron expuestos a las mismas energías, las concentraciones altas de los electrones suaves. La exposición constante a concentraciones orgone altas durante sus horas de trabajo consiste en lo que ha guardado Galen Windsor joven. Por supuesto las concentraciones orgone altas fueron producidas por electrones suaves clustering alrededor de las sustancias radiactivas que produjeron un flujo constante de gastos positivos.

Usted puede preguntarse por qué Windsor y los ciertos otros podrían manejar sustancias radiactivas impunemente mientras los otros han muerto u o han sufrido de problemas físicos serios siendo expuesto a la radiación. Como mencionado los materiales más tempranos, radiactivos irradian muy positivamente partículas cobradas que son muy hostiles. Unos son absorbidos por electrones suaves y hacerse DOR (terriblemente orgone energía). Ellos pueden entrar en el cuerpo y permanecer durante períodos largos antes de desintegrarse y liberar las partículas mortales. Estas partículas son muy inactivas cuando comparado a partículas negativas incluso electrones suaves.

Las víctimas de consecuencias radiactivas no son expuestas para ningún período significativo a concentraciones altas de gastos positivos. También, el área de exposición es muy grande; por consiguiente, el efecto de Coanda no entra en juego y no hay ninguna prisa de la energía orgone de aliviar la situación como era el caso con Windsor cuando él fue directamente expuesto a concentraciones altas extremas de materiales radiactivos. Cualquier víctima de la contaminación radiactiva puede ser curada siendo expuesto a concentraciones altas de orgone durante períodos ampliados como era el Reich y sus ayudantes después de experimentar la enfermedad radiactiva. Ellos habían recibido una dosis pesada de DOR como mencionado antes. Ser expuesto a concentraciones altas de la radiactividad es el equivalente con ser colocado en un acumulador orgone.

-------------------------


Este es sólo un resumen de parte del libro de Sr. Cater que tiene 586 páginas. Varios temas no son hasta mencionados aquí. Sr. Cater también habla de :

Superconductividad.
Las propiedades de Helio en temperaturas bajas.
El misterio se mancha en la Tierra, incluso el Vórtice de Oregon famoso.
Anomalías gravitacionales.
El origen del Cinturón de Radiación de Van Allen.
La investigación de Guillermo Reich.
Energía de Orgone.
El Experimento de Oranur.
El Macho de Nube de Reich (que es también un arma del poder principal).
Fenómenos atmosféricos.
Tres dispositivos de Energía libre prácticos.
El gran potencial de cristales en la obtención de Energía libre.
El trabajo de Nikola Tesla con Energía libre.
El Efecto de Searle y muchos otros temas.

Si usted desea comprar una copia de su libro, está supuestamente disponible en estas dos salidas:aquí o en el Reino Unido aquí. He ordenado y he pagado para una copia de este libro en tres ocasiones y cada vez, el proveedor reclamó para ser incapaz de suministrar lo que fue anunciado para la venta.

¿De este modo, habiendo absorbido algunos de qué Sr. Cater tiene que decir, siente usted que usted ha sido tratado justamente, y que los detalles científicos verdaderos le fueron presentados como la parte de su educación general?


Patrick Kelly
http://www.free-energy-info.tuks.nl


闽ICP备2022006709号