Una Guía Práctica al Autor de Dispositivos de Libre-energía: el Patrick J. Kelly

Capítulo 10: los Sistemas Automotores

Hay dos o tres objetivos principales para las personas que crean los dispositivos automotores–aumentando la actuación del mpg y reducir las emisiones dañosas son la cima dos prioridades, mientras ejecutando el vehículo exclusivamente en el agua es el objetivo de unas personas.

Los primeros dos objetivos son prontamente logrables, pero ejecutar un vehículo exclusivamente en el agua no va a pasar para casi todos. Esta idea se vende de puerta en puerta por haga trampas a artistas que venden sin valor “los planes”, exigiendo que éstos ejecutarán un vehículo en el agua para alguien que quiere construir estos dispositivos simples. Esto simplemente no es verdad. Usted es bienvenido transmitir el "HydroStar" y "Hidrógeno" planea gratuitamente de HydroStar y HydroGen.   Sin embargo, más más de las personas experimentadas que miran estos planes se convence que ellos posiblemente no pudieran producir que bastantes hydrogen/oxygen gasean la mezcla para ejecutar un artefacto. Mientras yo nunca he oído hablar de cualquiera, en cualquier parte, consiguiendo un artefacto en la vida para correr en estos planes, la ciencia del día presente de agua es tan inadecuada, que yo no estoy en una posición ser cierto que ellos no pudieran trabajar, y para que yo simplemente soy muy dudoso acerca de ellos siendo los dispositivos viables.

Simplemente antes de seguir para explicar los detalles de la construcción de sistemas prácticos, permítame poner el funcionamiento de un artefacto exclusivamente en el agua en su contexto apropiado. El artefacto de la combustión interior que usted posee tiene una eficacia menos de 50%. Esto significa eso por lo menos la mitad de la energía disponible del combustible que usted el uso se gasta y no produce poder del rendimiento mecánico útil. En muchos casos, ese porcentaje puede ser tan alto como 90%, pero seamos generoso y asume que su artefacto particular es especialmente bueno y maneja 50% eficacia.

La manera principal de ejecutar un artefacto con el agua como el único combustible, involucra el agua que raja en el hidrógeno y oxígeno y quemando esos gases entonces para impulsar el artefacto. Para ser auto-suficiente, el fraccionamiento del agua tiene que ser hecho por el electrics del vehículo y eso medios que la eficacia del fraccionamiento de agua tiene que estar más de 200% eficaz. Que simplemente no pasa con los sistemas simples, tan por favor olvídese de la noción de construir algún dispositivo en su garaje con un par de horas trabaje y adiós ondeante a llenar las estaciones para siempre - él ai que no va a pasar.

Simplemente de poner el registro recto, es posible parecer ejecutar un automóvil exclusivamente en el agua, pero el nivel de dificultad es sobre igual que construir un cohete capaz de entrar en la órbita, algo bien más allá de las capacidades de la mayoría de las personas, incluso mí. Este documento le dice cómo puede hacerse, pero por favor entiende que requiere las habilidades excepcionales, gasto muy considerable y mucho paciencia, tan de momento, que por favor se olvida de él.

Qué puede hacerse bastante prontamente y al costo bajo, es construir un dispositivo que levantará la eficacia de su artefacto. Esto se hace alimentando una mezcla de gas de hydrogen/oxygen (llamó “el hydroxy” el gas) en su artefacto junto con el aire que es arrastrado en hacer la carrera del artefacto. Un dispositivo de este tipo se llama un “el propulsor” como él la quemadura de combustible empuja, mientras extrayendo un porcentaje mayor de la energía disponible del combustible. Un efecto lateral importante de esta mejora en la calidad de la quemadura del combustible es el hecho que el combustible del unburnt ya no se empuja fuera de la descarga como las emisiones dañosas.

Otro efecto es que el artefacto tiene el poder tirando mayor y corre más liso. Dentro de su artefacto, los depósitos del carbono habrán construido a del funcionamiento un-empujado anterior y estos depósitos se escapa quemado cuando usted usa un propulsor y esa limpieza interior extiende la vida del artefacto.

Algunas personas se preocupan por el hecho que el gas del hydroxy ardiente produce el agua y ellos imaginan este agua causando oxidando dentro del artefacto. Qué ellos no comprenden es que el combustible ordinario usó en el artefacto es un “el hidrocarburo” qué realmente es un compuesto de hidrógeno y carbono y ese combustible se hiende a formar el hidrógeno que las quemaduras del artefacto. Realmente, es la parte del carbono del combustible del hidrocarburo que es el problema, Dióxido del Carbono productor, el Monóxido del Carbono, y el carbono físico deposita dentro del artefacto. Una quemadura de combustible normal produce el agua sin embargo, pero usted no consigue oxidar dentro del artefacto como la temperatura que hay tan alto que cualquier agua está en la forma de vapor o vapour fuera que secan completamente cuando el artefacto se apaga. Agregando una cantidad pequeña de gas del hydroxy no tiene los efectos adversos en absoluto.

Este documento describe tipos diferentes de propulsor. Permítame la tensión que cada artefacto es diferente y depende adelante cómo ineficaz el artefacto es empezar con, qué clase de mejora del mpg probablemente será producida por un propulsor. Simplemente para asegurarse que usted entiende lo que está envuelto, un propulsor es un recipiente simple que sostiene un juego de platos sumergido en agua que probablemente tiene un aditivo para hacer el agua dirija bien la corriente eléctrica. Una cañería de la cima del recipiente alimenta el gas en el filtro aéreo del vehículo, vía un o dos dispositivos de seguridad simples. Agregando este gas causa una mejora mayor en la calidad de la quemadura de combustible dentro del artefacto y cortes la emisión dañosa a cerca del cero.

Como consecuencia de esto, es posible reducir la cantidad de combustible fósil que se envía al artefacto que no es algo que debe hacerse si el gas del hydroxy no está agregándose, cuando el artefacto es responsable acalorar y algún daño de la válvula podría ocurrir. Es una cuestión completamente diferente si el gas del hydroxy está agregándose. Sin embargo, los todo recientes planes del artefacto tienen una Unidad del Mando Electrónica (“ECU”) qué mandos la cantidad de combustible que se envía al artefacto. El ECU acepta los signos de la entrada de un “el sensor de oxígeno” puso en el arroyo de la descarga, y a menudo un segundo sensor después del conversor catalizador para asegurarse que el conversor catalizador no ha fallado.

Desgraciadamente, el mucho mejoró descarga causada por la quemadura de combustible buena causada por el gas del hydroxy, causas el ECU para pensar que la mezcla de combustible-aire de artefacto debe ser demasiado baja, y para que bombea en más combustible en un esfuerzo compensar. Con suerte, esto puede repartirse con agregando una tabla del circuito que ajusta el viniendo señalado del sensor del oxígeno para que sea correcto para la quemadura de combustible mejorada. Los detalles de cómo hacer esto está en un documento del compañero.

Así que, para recauchutar neumáticos, el único dispositivo práctico que usted puede construirse y puede usar para mejorar la actuación automotor es un propulsor de ‘'. Usando un propulsor mejora la eficacia de la quemadura de combustible dentro de su artefacto y eso produce más poder, torque bueno, funcionamiento más liso y emisiones de la descarga inmensamente mejoradas. Si el ECU no se ajusta o su signo de la entrada no controló, las figuras del mpg pueden hacer la ligeramente más bajo deuda realmente a ser de combustible de exceso no deseado bombeado en el artefacto. Si un circuito del mando se usa para corregir este error de ECU, entonces se producirán las ganancias del mpg.

¿Así que, qué ganancias del mpg pueden esperarse? El peor yo he oído alguna vez de era 8% qué es muy raro. La ganancia probable más baja es 20%. Las ganancias típicas están en el 25% a 35% anaquel. No particularmente raro es 35% a 60%, mientras las ganancias a a 100% y encima de se ha logrado pero ellos son raros. Una expectativa realista sería una 33% ganancia.

Este capítulo es dividido a en las secciones siguientes:

1. Los propulsores de CC simples, usando un 12-voltio la entrada eléctrica.
2. Propulsores de CC avanzados que usan los voltajes de CC muy más altos.
3. Agua-hendedores que el uso pulsó los signos eléctricos para cambiar el agua en "hydroxy" el gas.
4. Los artefactos corrientes a menos que los combustibles del fósil.
5. Otros dispositivos útiles.

Una cosa que necesita ser entendido:

El cuatela: UN propulsor no es un juguete. Si usted hace y usa uno de éstos, usted hace tan completamente a su propio riesgo. Ni el diseñador del propulsor, el autor de este documento o el proveedor del despliegue del internet es de forma alguna responsable si usted debe sufrir cualquier pérdida o debe dañar a través de sus propias acciones. Mientras se cree que está completamente seguro hacer y usar un propulsor propiamente construido, con tal de que se siguen las instrucciones de seguridad mostradas en este documento, se enfatiza que la responsabilidad por hacer esto es suya y suyo exclusivamente.


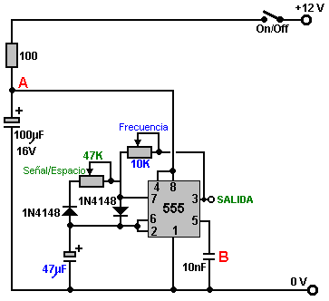
1. Los Propulsores de CC simples
Es importante que usted entienda los principios básicos de electrólisis si usted es tener el éxito construyendo y operando un propulsor, o alternativamente, comprando y operando un propulsor. Un "propulsor de CC" opera en "Corriente Directa" qué es la clase de poder eléctrico entregada por una batería del automóvil.

El método es muy simple en el contorno básico. Se ponen dos platos de metal en el agua y una corriente eléctrica se pasa entre los platos. Esto causa el agua para estropearse en una mezcla de gas de hidrógeno y el gas de oxígeno (Los dos componentes usaron en el Transbordador Espacial). El mayor el flujo de corriente, el más grande el volumen de gas que se producirá. El arreglo está así:


Recordando que el resultado de hacer esto es producir el combustible para el Transbordador Espacial, usted debe evitar haciendo esto dentro y permitiendo el gas produjeron por el proceso coleccione en el techo. Hay muchos videos en el tejido dónde las personas actúan de una manera peligrosa y realizan electrólisis que usa un recipiente como que está abierto a la cima dentro mostrado anteriormente. ¡Por favor, por favor no haga eso como él es muy peligroso - no es un popper de la fiesta que empuja el Transbordador Espacial en el espacio! Si usted fuera coleccionar un cupful de gas del hydroxy y encenderlo, la explosión resultante probablemente dañaría permanentemente su oído, para que no lo hace bajo cualquier circunstancia. Simplemente como el hecho que una sierra de la cadena muy útil es un dispositivo peligroso que necesita ser tratado con el respeto, tan también, que por favor entienda que los hydroxy muy útiles gasean que la mezcla contiene mucha energía y para que necesita ser tratado con el respeto.

Este estilo de electrólisis de agua se investigó por el experimenter muy talentoso y meticuloso Michael Faraday. Él presentó sus resultados en un formato muy técnico y científico que no se entiende por la mayoría de las personas ordinarias. Pero en las condiciones simples, él nos dice que la cantidad de gas del hydroxy producida es proporcional a la corriente que fluye a través del agua, para que para aumentar la proporción de producción de gas, usted necesita aumentar el flujo actual. También, él encontró que el voltaje óptimo entre el dos "electrodo" los platos son 1.24 voltios.

Esto suena un pedazo técnico, pero es un pedazo muy útil de información. En el arreglo mostrado sobre, están conectándose doce voltios por dos platos en el agua. Faraday nos dice que sólo 1.24 voltios de eso doce voltios irán a hacer los hydroxy gasear y el siguiendo siendo 10.76 voltios actuarán como una olla eléctrica y simplemente calentarán el agua, en el futuro el vapor productor. Cuando nosotros queremos hacer los hydroxy gasear y no el vapor, éste es las noticias malas para nosotros. Qué dice que nosotros somos que si usted escoge hacerlo que la manera, entonces sólo 10% del poder realmente tomados por el propulsor hacen el hydroxy gasear y un macizo se gastan 90% como el calor.

Nosotros realmente no queremos una eficacia eléctrica baja así. Una manera alrededor del problema es usar dos células gusta esto:



Este arreglo usa nuestros 1.24 voltios dos veces mientras las doce voltios estancias inalterado y para que la eficacia eléctrica sube a 20% y las gotas de pérdida de calor a 80%. Ésa es una mejora real pero más aun importante es el hecho que dos veces el tanto gas del hydroxy se produce ahora, para que nosotros hemos doblado la eficacia eléctrica y dobló el rendimiento de gas, mientras dando un resultado que es bien cuatro veces que antes de.

Nosotros podríamos ir uno camina más allá y usa a tres células les gusta esto:



Este tiempo que nosotros estamos usando tres de nuestras 1.24 voltio secciones y esto nos dan una eficacia eléctrica de 30% y tres veces la cantidad de gas, haciendo nueve veces al sistema más eficaz.

¿Esto está entrando la dirección correcta definitivamente, para que cómo la lata lejana nosotros lo tomamos cuándo usando una doce voltio batería? Cuando nosotros usamos los materiales de la construcción que años de probar han mostrado para ser particularmente eficaces, hay una gota de voltaje pequeña por el metal chapa que los medios que el voltaje muy mejor para cada célula es aproximadamente 2 voltios y para que con una doce voltio batería, seis células están sobre la combinación mejor, y eso nos da una eficacia eléctrica de 62% y seis veces tanto gas que son bien 37 veces que usando una sola célula, y las gotas de poder eléctricas gastadas abajo de 90% a 38% sobre que son tan bueno como nosotros podemos conseguir.

Claro, no sería práctico tener seis que embala cada uno tan grande como una batería del automóvil cuando nosotros nunca manejaríamos encajarlos en la mayoría de los vehículos. Quizás nosotros podríamos poner simplemente todos los platos dentro de una sola caja. Desgraciadamente, si nosotros hacemos que, un trato bueno de la corriente eléctrica fluiría alrededor de los platos y no haría mucho gas en absoluto. Una vista de la cima de este arreglo se muestra aquí:


Éste es un desastre para nosotros como ahora nosotros no hará la producción de gas o nuestra calefacción masivamente reducida a sus seis veces. Hay un apuro muy simple agradecidamente, para este problema, y ése es dividir la caja a en seis compartimientos del watertight que usan las particiones delgadas así:


Esto nos devuelve nuestra eficacia alta bloqueando el flujo actual más allá de los platos y obligando a la corriente fluir a través de los platos, el gas productor entre cada par de platos.

Pasando, si este propulsor fuera impulsado por el electrics de un vehículo, entonces el voltaje aunque llamó "doce voltios" realmente serán casi catorce voltios cuando el artefacto está corriendo para que el "doce voltio" que la batería se cobrará. Esto nos permitiría usar siete células dentro de nuestro electrolyser, en lugar de las seis células mostradas sobre y ese nos daría siete veces el volumen de gas que un solo par de platos daría. Algunas personas prefieren seis células, y otros, siete células - la opción depende de la persona que construye la unidad.

Nosotros hemos estado discutiendo los métodos de aumentar la producción de gas y reducir la energía gastada, pero por favor no asume que el objetivo es hacer volúmenes grandes de gas del hydroxy. Se ha encontrado que pueden tenerse las ganancias de la actuación muy buenas con una hydroxy gas producción proporción de menos de 1 litro por minuto con muchos artefactos del vehículo, ("lpm"). Las proporciones de flujo de tan pequeño como 0.5 a 0.7 lpm frecuentemente son muy eficaces. Recuerde, los hydroxy gasean de un propulsor está usándose como un igniter para el combustible regular usado por el artefacto y no como un combustible adicional.

La ventaja grande de un plan del propulsor eficaz es que usted puede producir el volumen querido de gas que usa una muy más bajo corriente, y para que, una carga extra menor en el artefacto. No hay carga del artefacto muy adicional necesitada por un propulsor reconocidamente, pero nosotros debemos reducir la cantidad extra por el plan inteligente

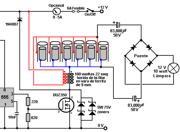
En la discusión sobre, la batería se ha mostrado conectado directamente por el propulsor o "electrolyser." Esto nunca debe hacerse como allí es ninguna protección contra un cortocircuito causado por un alambre suelto o cualquier cosa. Debe haber un fusible o una circuito-ola grande como la primera cosa conectada a la batería. Las olas grandes del circuito están disponibles de la toma de corriente del suministro de cualquier electricista como ellos se usa en la "caja del fusible" en casas, para proporcionar protección para cada circuito de la iluminación y cada circuito de enchufe de poder. Ellos no son caros como ellos se fabrica en los volúmenes muy grandes. Ellos también están disponibles en el eBay. La ola grande del circuito se alambra así:



un plan común (estaba a 32 amperios) se parece:



Algunos constructores supuestos se sienten que algunos aspectos de la construcción son demasiado difíciles para ellos. Aquí están algunas sugerencias que podrían hacer la construcción más sincero.

Construyendo un albergue del siete-célula no es difícil. Los pedazos están fuera cortados para dos lados, una base, una tapa y seis particiones completamente idénticas. Estas particiones deben ser exactamente el mismo para que no hay ninguna tendencia para las goteras desarrollar. Si usted decide usar el sistema del inclinación-plato de electrodos mostrado en las próximas páginas, entonces taladre que la saeta agujerea en las particiones antes de congregarlos:


El pedazo del fondo es la misma longitud como los lados, y es la anchura de las particiones más dos veces el espesor del material usándose para construir el albergue. Si el plástico acrílico está usándose para la construcción, entonces el proveedor también puede proporcionar un “el adhesivo” qué eficazmente “suelda” los pedazos que hacen los pedazos diferentes juntos aparecen haber sido hecho de un solo pedazo. El caso se congregaría así:


Aquí, las particiones están fijas en el lugar uno en un momento, y finalmente, el segundo lado se ata y dará jaque mate a exactamente como las particiones y extremos es exactamente todos la misma anchura. Una construcción simple para la tapa es encolar y atornillar una tira toda la manera alrededor de la cima de la unidad y tiene la tapa solapar los lados como mostrado aquí:


Una empaquetadura, quizás de PVC flexible, puesta entre los lados y la tapa ayudaría haciendo una foca buena cuando la tapa se echa el cerrojo a abajo. La cañería de toma de corriente de gas se localiza en el centro de la tapa que es una posición que no es afectado si la unidad se inclina cuando el vehículo está en una colina empinada.

Años de probar han mostrado que una opción muy buena de material para los platos del electrodo es 316-L calidad el acero limpio. Sin embargo, es muy difícil de conectar esos platos eléctricamente dentro de las células como usted necesita usar el alambre de acero limpio para hacer las conexiones y echó el cerrojo a las conexiones realmente no son convenientes. Eso deja los alambres a la soldadura a los platos y soldando el acero limpio no es que algo que un principiante puede hacer propiamente como él es mucho más difícil que soldando el acero apacible. Hay una alternativa buena, y ése es colocar el material del plato para que ninguna conexión del alambre se necesite:


Mientras este plan seis-celular puede parecer un poco complicado a una mirada rápida, realmente es una construcción muy simple. Cada uno de los platos usados en las células centrales es simplemente esta forma:


El plato forma mostrado sobre se coloca para que hay acceso a las saetas de anterior y ellos pueden localizarse por una llave inglesa y pueden sostenerse sostiene mientras la otra nuez está apretándose.

A menos que usted es experimentado doblando los platos, yo sugiero que usted use la malla de acero limpia para los platos. Funciona muy bien, puede cortarse usando estaño prontamente tijeretea o cualquier herramienta similar y pueden doblarse en la forma por el constructor de la casa que usa las herramientas simples - un vicio, un pedazo de hierro del ángulo, un pedazo pequeño de hoja de acero apacible, un martillo, etc.

Usted encontrará un salto fuera de cualquier tienda de fabricación de metal dónde desecha los pedazos se echa por reciclar. Habrá fuera de-cortes de varios tamaños de hierro del ángulo y todas las clases de otras secciones pequeñas de hoja y tira. Ellos están principalmente en el salto para librarse de ellos como el negocio de fabricación no paga casi nada por ellos. Usted puede acostumbrar algunos de estos pedazos a formar su propulsor chapa, y si usted se siente mal sobre costar el negocio sobre un penique, entonces por todos los medios vuélvalos a poner después en el salto.

Si usted sujeta su plato entre dos hierros del ángulo en un vicio, entonces cuidadoso, repitió taladrando suavemente con un martillo cerca de la situación de la curvatura, producirá una curvatura muy limpia y aseada en el plato:


La hoja torcida puede sujetarse entonces entre dos tiras de acero y una curvatura U-formada afilada producidas taladrando con un martillo, de nuevo, a lo largo de la línea de la curvatura requerida:


El espesor de la barra de acero en el dentro de la curvatura tiene que ser la anchura exacta del hueco requerido entre las caras del plato acabadas. Esto no es particularmente difícil de colocar como 3 mm, 3.5 mm, 4 mm, 5 mm y 6 mm son thicknesses comúnes usados en la fabricación de acero, y ellos pueden combinarse para dar casi cualquiera requerido el hueco.

Hay muchas variedades de malla de acero limpia. El estilo y espesor son nada críticos pero usted necesita escoger un tipo que es bastante el cadáver y qué sostendrá bien su forma después de que está torcido. Este estilo podría ser una opción buena:


Su proveedor de acero local tiene algunos tipos probablemente disponible y puede permitirle ver cómo flexible una variedad particular es. La forma mostrada sobre es para un "tres plato por la célula" plan dónde hay dos caras del plato activas. Con suerte, usted quiere dos a cuatro pulgadas del cuadrado de área del plato por el amperio de corriente que fluye a través de la célula, porque eso da vida del electrodo muy larga y deuda de calefacción de mínimo a los platos.

Este estilo de construcción es bastante fácil de congregar como las dos saetas que atraviesan las particiones y qué sostenimiento rígidamente los platos en el lugar, puede accederse de dos llaves inglesas anteriores que se usan para cerrarlos con llave firme. Las nueces de la cerradura son optativas. Si usted se siente que su malla particular podría ser un poco demasiado flexible o si usted piensa que las saetas podrían soltar en el futuro, entonces usted puede atar dos, o más, separador los pedazos aislantes - las lavanderas plásticas, las saetas plásticas, lazos del cable o cualquier cosa a una de las caras del plato.

Éstos sostendrán los platos aparte aun cuando ellos eran ponerse sueltos. Ellos también ayudan mantener el hueco entre los platos. Este hueco tiene que ser un compromiso porque el más íntimo los platos son juntos, el bueno la producción de gas pero el más difícil es para las burbujas romper fuera de los platos y flotar a la superficie y si ellos no hacen que, entonces ellos bloquean fuera de alguna del área del plato y ya previenen la producción de gas extensa de esa parte del plato como el electrólito no toca el plato allí. Una opción popular de hueco es que 1/8 pulgada que es 3 mm como eso es un compromiso espaciando bueno. Los spacers redondos se parecerían:


Si la corriente es baja bastante, un más aun forma simple que tiene simplemente un solo par de superficies del plato activas por la célula, puede usarse como mostrado aquí:


Cualquiera de estos planes puede ser 6-celular o pueden construirse 7-célula y los platos sin la ayuda externa. Usted notará que que se sumergen las conexiones eléctricas a cada extremo del propulsor para asegurarse que una conexión suelta no puede causar una chispa y puede encender que los hydroxy gasean en la cima del albergue. Debe haber una lavandera de la empaquetadura en el interior prevenir cualquier goteo del electrólito más allá de la saeta sujetando.

Si usted quiere usar tres pares del plato activos en cada célula, entonces la forma del plato podría estar así:


El electrólito es una mezcla de agua y un aditivo a permite más actual fluir a través del líquido. La mayoría de las substancias que las personas piensan de usar para hacer un electrólito son muy impropias, mientras produciendo el gasses peligroso, mientras dañando las superficies de los platos y dando la electrólisis desigual y corrientes que son difíciles controlar. Éstos incluyen que la sal, ácido de la batería y bicarbonato de sosa y yo recomendamos fuertemente que usted no use ninguno de éstos.

Lo que se necesita es una substancia que no se acostumbra a durante la electrólisis y qué no daña los platos igualan después de años de uso. Hay dos substancias muy convenientes para esto: el hydroxide de sodio, también llamó "lejía" o "refresco cáustico." En el EE.UU., esto está disponible en las tiendas de Lowes, vendiéndose como "Roebic ‘el Deber Pesado el ' Cristal Desagüe Abridor." La fórmula química para él es NaOH.

Una otra substancia que es aun es bien hydroxide de potasio o "potash cáustico" (la fórmula química KOH) qué puede ser recibió de jabón-hacer tiendas del suministro encontradas en el tejido. NaOH y " KOH son los materiales muy cáusticos y ellos necesitan ser manejados con el cuidado considerable.

Bob Boyce del EE.UU. es una de las personas más experimentadas en la construcción y uso de propulsores de planes diferentes. Él ha compartido la información siguiente amablemente adelante cómo quedarse la caja fuerte cuando mezclando y usando estos químicos. Él dice:

Estos materiales son muy cáusticos y para que ellos necesitan ser manejados cuidadosamente y guardaron fuera del contacto con la piel, y más aun pretenciosamente, ojos. Si cualquier salpicadura entra en el contacto con usted, es de hecho muy importante que el área afectado se enjuague inmediatamente fuera de con las cantidades grandes de ejecutar el agua y si necesario, el uso de vinagre que es agrio y para que neutralizará el líquido cáustico.

Al constituir una solución, usted agrega cantidades pequeñas del hydroxide a agua destilada contenida un recipiente. El recipiente no debe ser ningún vidrio como más vidrio no es alto bastante calidad para ser un material conveniente en que para mezclar el electrólito. ¡El propio hydroxide siempre debe guardarse en un recipiente fornido, aire-firme que es claramente el labelled "el PELIGRO! - El potasio (o Sodio) Hydroxide." Mantenga el recipiente en su lugar un seguro dónde no puede alcanzarse por los niños, animales domésticos o las personas que no tomarán cualquier aviso de la etiqueta. Si su suministro de hydroxide se entrega en una bolsa plástica fuerte, entonces una vez usted abre la bolsa, usted debe transferir todos sus volúmenes a recipientes del almacenamiento fornidos, aire-firmes, plásticos que usted puede abrir y puede cerrar sin cualquier riesgo de contar los volúmenes. Las ferreterías venden los cubos plásticos grandes con tapas firmes aéreas que pueden usarse para este propósito.

Cuando trabajando con el hydroxide seco divide en hojuelas o gránulos, la seguridad de uso tuerce los ojos, caucho enguanta, una camisa del sleeved larga, calcetines y pantalones largos. También, no lleva su ropa favorita cuando ocupándose de solución del hydroxide como él no es la cosa mejor para seguir la ropa. También no es el daño para llevar una máscara de la cara que cubre su boca y nariz. Si usted está mezclando el hydroxide sólido con el agua, siempre agregue el hydroxide al agua, y no la otra ronda de la manera, y usa un recipiente plástico por el mezclar, preferentemente uno que tiene la capacidad de la mezcla acabada dos veces. El mezclando deben hacerse en una área bien-ventilada que no es ningún draughty como las corrientes aéreas puede volar el hydroxide seco alrededor.

Al mezclar el electrólito, nunca use el agua calurosa. El agua debe estar fresca porque la reacción química entre el agua y el hydroxide genera un trato bueno de calor. Si posible, ponga el recipiente mezclando en un recipiente más grande llenado del agua fría, como eso controlar la temperatura ayudarán, y si su mezcla debe “el hervor encima de” contendrá el spillage. Agregue sólo una cantidad pequeña de hydroxide en un momento, mientras revolviendo continuamente, y si usted deja de revolver por cualquier razón, vuelva a poner las tapas en todos los recipientes.

Si, a pesar de todas las precauciones, usted consigue alguna solución del hydroxide en su piel, se lo quita con el agua del funcionamiento fría suficiente y aplica un poco de vinagre a la piel. El vinagre es agrio, y ayudará el equilibrio fuera la alcalinidad del hydroxide. Usted puede usar el jugo del limón si usted no tiene el vinagre para dar - pero siempre es una idea buena para tener una botella de vinagre hábil.

La concentración del electrólito es un factor muy importante. Generalmente hablando, el más concentrado el electrólito, el mayor la corriente y el más grande el volumen de gas del hydroxy produjo. Hay tres factores del comandante sin embargo, para considerar:

1. La resistencia al flujo actual a través de los platos de electrodo de metal.
2. La resistencia al flujo actual entre el metal chapa y el electrólito.
3. La resistencia al flujo actual a través del propio electrólito.


1.En un plan del electrolyser bueno como aquéllos mostrado anteriormente, el propio plan es sobre tan bueno como un propulsor de CC puede conseguir, pero entendiendo cada uno de estas áreas de pérdida de poder es importante para la posible actuación mejor. Nosotros nos enseñamos en la escuela que metales dirigen electricidad, pero lo que probablemente no se mencionó era el hecho que algunos metales como el acero limpio son los conductores bastante pobres de electricidad y eso es por qué los cables eléctricos son hecho con los alambres de cobre y no los alambres de acero. Esto es cómo el flujo actual ocurre con nuestros platos del electrolyser:


El hecho que nosotros tenemos pliegues y curvaturas en nuestros platos no tiene el efecto significante en el flujo actual. La resistencia al flujo actual a través de los platos de electrodo de metal es algo que no puede superarse fácilmente y económicamente, y para que tiene que ser aceptado como un arriba. Generalmente hablando, la calefacción de esta fuente es baja y no una materia de preocupación mayor, pero nosotros proporcionamos una cantidad grande de área del plato para reducir este componente de pérdida de poder tanto como es práctico.

2. La resistencia para fluir entre el electrodo y el electrólito es una cuestión completamente diferente, y pueden hacerse las mejoras mayores en este área. Después de la comprobación extensa, Bob Boyce descubrió que una mejora muy considerable puede hacerse si una capa catalizadora se desarrolla en la superficie del plato activa. Los detalles de cómo esto puede hacerse se da después en el compañero D9.pdf el documento como la parte de la descripción del electrolyser de Bob.


3. La resistencia para fluir a través del propio electrólito puede ser minimizada usando el catalizador mejor a su concentración óptima. Al usar el hydroxide de sodio, la concentración óptima es 20% por el peso. Como 1 c.c.p. de agua pesa un gramo, un litro de agua pesa un kilogramo. Pero, si 20% (200 gramos) de este kilogramo será compuesto de hydroxide de sodio, entonces el agua restante puede pesar sólo 800 gramos y para que será sólo 800 c.c.p. en el volumen. Así, para constituir un 20% "por el peso" la mezcla de hydroxide de sodio y el agua destilada, se agregan los 200 gramos de hydroxide de sodio (muy despacio y cuidadosamente, como explicado anteriormente por Bob) a sólo 800 c.c.p. de fresco destilado el agua y el volumen de electrólito producidos serán aproximadamente 800 c.c.p.

Cuando el hydroxide de potasio está usándose, la concentración óptima es 28% por el peso y para que, se agregan 280 gramos de hydroxide de potasio (muy despacio y cuidadosamente, como explicado anteriormente por Bob) a sólo 720 c.c.p. de frío el agua destiló. Los dos de estos electrólitos tienen bien un punto helado debajo de eso de agua y esto puede ser un rasgo muy útil para las personas que viven en lugares que tienen los inviernos muy fríos.

Otro factor que afecta el flujo actual a través del electrólito es la distancia que la corriente tiene que fluir a través del electrólito - el mayor la distancia, el mayor la resistencia. Reduciendo el hueco entre los platos a un mínimo mejora la eficacia. Sin embargo, los factores prácticos entran en la obra aquí como las burbujas necesita el espacio suficiente para escapar entre los platos, y un compromiso activo bueno es un espacio de 3 mm. qué es uno octavo de una pulgada.


Hay un problema sin embargo, con usar la concentración óptima de electrólito y eso es es probable que el flujo actual causado por el electrólito grandemente mejorado sea mucho más que nosotros queremos. Para tratar con esto nosotros podemos usar un circuito electrónico llamó un "Modulador-demodulador de Pulso-anchura" (o “PWM”) el circuito. Éstos se venden a menudo como "CC Motor Velocidad Directores" y si usted compra uno, entonces escoja uno que puede ocuparse de 30 amperios de corriente.

Un circuito de PWM opera de una manera muy simple. Enciende la corriente al electrolyser y Fuera de muchas veces todos los segundos. La corriente se controla por cuánto tiempo (en cualquier uno segundo) la corriente es Adelante, comparó a cuánto tiempo está apagado. Por ejemplo, si el a tiempo es dos veces con tal de que el Fuera de tiempo (66%), entonces el medio flujo actual será muy mayor que si el a tiempo era sólo medio con tal de que el Fuera del time(33%).

Al usar a un director de PWM, es normal poner su bulto del mando adelante o cerca del dashboard y para montar un amperímetro económico simple al lado de él para que el chófer pueda levantar o puede bajar el flujo actual como es considerado necesario. El arreglo está así:


Hay un director del circuito más sofisticado llamó un "Circuito Constante-actual" y eso le permite seleccionar la corriente usted quiere y el circuito sostiene entonces en todo momento la corriente a su valor fijo. Sin embargo, este tipo de circuito no está prontamente disponible para la venta aunque algunas tomas de corriente están preparando ofrecerlos.

Algunos de los propulsores más simples no usan un circuito de PWM porque ellos controlan el flujo actual a través del propulsor haciendo la concentración del electrólito muy bajo para que la resistencia al flujo actual a través del electrólito ahogue fuera de la corriente y sostenimientos él abajo al nivel deseado. Esto, claro, es lejos menos eficaz y la resistencia en el electrólito causa la calefacción que a su vez, es un problema operacional que necesita el manejo cuidadoso por el usuario. La ventaja es que el sistema parece ser más simple.


Alimentando el hydroxy gasean al artefacto.Cuando usando un propulsor de cualquier plan usted necesitan comprender que el gas del hydroxy es muy explosivo. Si no fuera, no podría hacerlo es trabajo de mejorar las explosiones dentro de su artefacto. Hydroxy gasean necesita ser tratado con el respeto y cuatela. Es importante asegurarse que entra en el artefacto y en ninguna otra parte. También es importante que se encienda dentro del artefacto y en ninguna otra parte.

Para hacer estas cosas pasar, varios pasos del común-sentido necesitan ser tomados. Primeramente, el propulsor no debe hacer los hydroxy gasear cuando el artefacto no es corriente. La manera mejor de colocar esto es apagar la ida actual al propulsor cuando el artefacto no es corriente. No es suficiente tener simplemente un On/Off por mano-operado cambiar como él que es casi cierto que apagando se olvidarán de un día. En cambio, el suministro eléctrico al propulsor se derrota a través del interruptor de la ignición del vehículo. Así, cuando el artefacto ha apagado y la llave de contacto quitó, es cierto que el propulsor también ha apagado.

Para la demasiada carga actual puesta en el interruptor de la ignición, y para permitir la posibilidad del ser de interruptor de ignición adelante cuando el artefacto no es corriente, en lugar de alambrar el propulsor directamente al interruptor, es bueno alambrar una parada automotor normal por la unidad de presión de aceite y permitir la parada lleve la corriente del propulsor. Las gotas de presión de aceite cuando el artefacto detiene el funcionamiento, y para que esto también impulsará abajo el propulsor.

Un rasgo de seguridad extra es permitir para el (muy improbable) la posibilidad de un cortocircuito eléctrico que ocurre en el propulsor o su instalación eléctrica. Esto se hace poniendo un fusible o contacto-ola grande entre la batería y la nueva circuitería como mostrado en este diagrama:


Si usted escoge usar una contacto-ola grande, entonces un diodo luz-emitiendo (“LLEVÓ”) con una resistencia limitando actual de diga, 680 ohmes en la serie con él, puede alambrarse directamente por los contactos de la ola grande del circuito. Los LLEVAMOS podemos montarnos en el dashboard. Cuando los contactos están normalmente cerrados, ellos ponen en cortocircuito los LLEVAMOS y para que ninguna muestra ligera. Si la circuito-ola grande se tropieza, entonces los LLEVAMOS nos iluminaremos para mostrar que la circuito-ola grande ha operado. La corriente a través de los LLEVAMOS es tan baja que el electrolyser se apaga eficazmente cuando la ola grande del contacto abre. Éste no es un rasgo necesario, meramente un extra optativo,:

Una fuente buena para componentes generales necesitados construir los propulsores es El Garaje de Hidrógeno en el EE.UU., website:website.   UN artículo de seguridad muy importante para cualquier propulsor es el “el bubbler” qué es simplemente un recipiente simple con un poco de agua en él. El bubbler tiene el gas entrando al fondo y burbujeando a a través del agua. El gas colecciona sobre la superficie de agua y es entonces arrastrado en el artefacto a través de una cañería de la toma de corriente sobre la superficie de agua. Prevenir al ser de agua arrastrado en el propulsor cuando el propulsor está apagado para cualquier longitud de tiempo y la presión dentro de él reduce, una válvula sentido único se pone en la cañería entre el propulsor y el bubbler.

Si el artefacto pasa para petardear, entonces el bubbler bloquea la llama de atravesar la cañería atrás y encender al ser de gas produjo en el propulsor. Un bubbler es una cosa muy simple, muy barata y muy sensata para instalar. También quita cualquier rastro de humos del electrólito del gas antes de que sea arrastrado en el artefacto. En la práctica, es una idea muy buena para tener dos bubblers, uno cerca del propulsor y uno cerca del artefacto. El segundo bubbler se asegura que cada último rastro de humos del electrólito se lava fuera del gas del hydroxy antes de que entre en el artefacto.

Hay varias maneras de hacer un bubbler bueno. En general, usted se apunta a tener una cinco-pulgada (125 mm) la profundidad de agua a través de que el gas del hydroxy debe pasar antes de que deje el bubbler. Se recomienda que un bubbler se construya dentro de un recipiente fuerte como este uno:


Estos recipientes fuertes generalmente se venden como los filtros de agua. Ellos pueden adaptarse para volverse los bubblers sin cualquier trabajo del comandante a haciéndose en ellos. A estas alturas, nosotros necesitamos considerar el mecanismo por mover el hydroxy gasee fuera del propulsor y en el artefacto.

Generalmente es una idea buena para posicionar la cañería de despegue de gas en el centro de la tapa para que si el propulsor se inclina la deuda al vehículo que opera en una superficie inclinada, entonces el nivel de la superficie del líquido permanece inalterado debajo la cañería de gas. Un error común es usar una cañería de gas que tiene un diámetro pequeño. Si usted toma una longitud de cañería plástica de un cuarto la pulgada el diámetro (6 mm) y prueba que sopla a través de él, usted se sorprenderá a cómo difícil es soplar a través de. Hay ninguna necesidad de dar su propulsor que el problema, para que yo sugiero que usted selecciona una cañería de gas de mitad una pulgada (12 mm) o para que. Si en la duda acerca de cómo conveniente una cañería es, entonces prueba que sopla a través de una longitud de la muestra de él. Si usted puede soplar a través de él sin la dificultad más ligera, entonces es bueno bastante para su propulsor.

Una otra cosa es cómo tratar con las salpicaduras y el rocío de burbujas que estallan a la superficie del electrólito. Usted quiere algún dispositivo que prevendrá cualquier rocío o las salpicaduras causaron por el vehículo que revisa un camino muy áspero, de entrar en la cañería de gas y siendo arrastrado fuera del propulsor junto con el gas del hydroxy.

Se han usado los varios métodos y es muy una cuestión de opción personal acerca de cómo usted decide tratar con el problema. Un método es usar un pedazo de material conveniente por el extremo de la cañería. Esto generalmente se llama el material de anti-lodo debido al trabajo que hace. Las necesidades materiales de permitir el gas lo atraviesan libremente pero previenen cualquier consiguiendo líquido a través de él. Los olla-limpiadores plásticos como un posible material cuando ellos tienen una malla enclavando de cuerdas llanas pequeñas. El gas puede fluir alrededor y a través del muchas cuerdas, pero salpicaduras que entran una línea recta pegarán las cuerdas y gotearán atrás de nuevo en el propulsor. Otro posible dispositivo es que uno o más confusiones que cogerán el líquido pero permitirán el gas pasan libremente:




O





O





El gas del hydroxy producido por un propulsor de CC de este tipo contiene 30% hidrógeno del monatomic aproximadamente que los medios que 30% del hidrógeno están en la forma de solos átomos de hidrógeno y no combinaron pares de hidrógeno de átomos. La forma del monatomic es aproximadamente cuatro veces más enérgico que la forma combinada y para que sube un volumen mayor dentro del albergue del propulsor.

Si el propulsor queda se vuelto fuera de para un periodo largo de tiempo, entonces estos solos átomos de hidrógeno tropezarán en el futuro con nosotros y combinarán para formar el diatomic menos enérgico forme del gas. Como esto sube menos espacial dentro del propulsor, la presión dentro del propulsor deja caer y esto se ha conocido para chupar el agua atrás fuera del bubbler en el propulsor. Nosotros no queremos esto para pasar como él diluye nuestra concentración del electrólito cuidadosamente moderada y puede hacer la deuda ineficaz a los bubbler a la falta de agua.

Si el propulsor queda se vuelto fuera de para un periodo largo de tiempo, entonces estos solos átomos de hidrógeno tropezarán en el futuro con nosotros y combinarán para formar el diatomic menos enérgico forme del gas. Como esto sube menos espacial dentro del propulsor, la presión dentro del propulsor deja caer y esto se ha conocido para chupar el agua atrás fuera del bubbler en el propulsor. Nosotros no queremos esto para pasar como él diluye nuestra concentración del electrólito cuidadosamente moderada y puede hacer la deuda ineficaz a los bubbler a la falta de agua.


El plan del bubbler no es difícil. Con suerte, usted quiere un número muy grande de burbujas pequeñas ser formado y flotar el upwards a través del agua. Esto es porque da la conexión mejor entre el gas y el agua y para que puede hacer un trabajo muy bueno de lavar cualquier rastro de vapour del hydroxide fuera del gas del hydroxy antes de que se dé al artefacto. También se separan bien las burbujas pequeñas de nosotros y hay ninguna oportunidad real de una llama que atraviesa el agua dónde las burbujas grandes podrían unir juntos y podrían formar una columna de gas así que cuando ellos suben a la superficie.


En este bubbler bueno diseñe, la cañería que alimenta el hydroxy gasea en el bubbler está torcido en una L-forma. El extremo de la cañería se bloquea fuera de, y se taladran muchos agujeros pequeños en la sección horizontal de la cañería. Sólo unos agujeros se ven en este diagrama, pero habrá un número grande en la construcción real. Como el propio propulsor, la cañería de toma de corriente de gas necesita ser protegida de las salpicaduras de agua causó por el vehículo que revisa un choque. Es muy importante asegurarse que ese agua no es arrastrado en el artefacto junto con el gas, para que se usan material de anti-lodo o uno o más confusiones para prevenir este acontecimiento. Así la protección global para el flujo de gas es:


Donde el primer bubbler está cerca del propulsor y el segundo uno se pone cerca del artefacto. De vez en cuando, puede usarse el agua de los primeros bubbler para cubrir al agua dentro del propulsor para que se devuelva cualquier rastro de hydroxide que puede haber alcanzado el bubbler al propulsor, mientras guardando su concentración del electrólito precisamente el derecho y asegurándose que el agua en el bubbler siempre está fresca.

Hay un último artículo que es un extra optativo. A algunas personas les gusta agregar un interruptor de gas-presión. Si, por cualquier razón, la presión empieza a subir - dice que la cañería de la toma de corriente se bloqueó - entonces el interruptor de presión desconectaría el suministro eléctrico y detendría la subida de presión cualquier extenso:


Una decisión que tiene que ser hecho es la proporción de producción de gas de hydroxy que es el mejor para usted. La mayoría de las personas parece pensar que el más grande el volumen de gas del hydroxy el bueno. Eso no es necesariamente verdad porque un uso muy eficaz del gas es hacerle actuar como un igniter para el combustible normal del artefacto y se han logrado los resultados muy satisfactorios con el hydroxy gasee las proporciones de flujo en el rango de 0.4 a 0.7 litros por minuto. Usted controla la proporción de producción de gas controlando la corriente, o por la concentración del electrólito o ajustando el flujo actual que usa un circuito electrónico.

Cada litro de agua produce aproximadamente 1,750 litros de gas del hydroxy, para que usted puede estimar la longitud de tiempo que el propulsor puede operar en un litro de agua. Por ejemplo, si su propulsor está produciendo 0.7 litros de gas por minuto. Entonces, producirá 1,750 litros en 1,750 / 0.7 minutos y ése es 2,500 minutos o 41 horas 40 minutos. Como el propulsor sólo opera cuando usted está manejando, usted está mirando 41 horas de manejar tiempo y si usted maneja aproximadamente dos horas por día, tomaría tres semanas para usar un litro de agua. Las dimensiones interiores de su propulsor le permiten calcular cómo lejano el nivel del electrólito dejará caer si un litro de agua se saca de él.

Generalmente hablando, normalmente es considerado que cubriendo a mano de vez en cuando al propulsor con el agua, es un método absolutamente bueno de funcionamiento. El plan del propulsor descrito sobre tiene una capacidad del electrólito buena en cada célula y cubrir así a con el agua no deben ser una tarea mayor. Como el agua de la palmadita y bien el agua tiene un trato bueno de sólidos disueltos en ellos, cuando el agua se lleva por la electrólisis, estos sólidos dejan caer fuera de solución y caída al fondo del albergue, y/o cubre los platos con una capa de material no deseado. Por esta razón, la vida es más fácil tanta si destiló se usa el agua por hacer el electrólito y por cubrir al propulsor después del uso.

Es posible tener un suministro de agua automático para su propulsor aunque ésa probablemente es la encima de-muerte para semejante dispositivo simple. Si usted decide hacer que, entonces usted necesita una boquilla de suministro de agua para cada uno de sus seis o siete células. No es necesario para el nivel del electrólito ser exactamente el mismo en cada célula, pero usted normalmente los tendría a bruscamente la misma altura. Su suministro de agua automatizado podría estar así:








Un punto que no podría ser inmediatamente obvio es que porque la presión de gas dentro del propulsor es probablemente aproximadamente 5 libras por la pulgada del cuadrado ("psi"), una vez la bomba de agua deja de bombear, es posible para la presión de gas empujar fuera el agua restante en la entrada conduce por tuberías y escapa a través del cuerpo de la bomba. Para prevenir esto, una válvula sentido único ordinaria se pone en la cañería de suministro de agua para prevenir el flujo atrás hacia la bomba.

A a ahora, los hydroxy gasean alimentado al artefacto simplemente se ha indicado de una manera vaga a pesar del ser de punto de conexión importante. Con la mayoría de los artefactos, el gas del hydroxy debe alimentarse en el filtro aéreo dónde mezcla bien y se dispersa totalmente dentro del ser aéreo arrastrado en el artefacto. Usted a veces ve diagramas que muestran al ser de punto de conexión cerca de la succión del artefacto multicopista. Ésta no es una idea buena porque la presión bajada allí las causas redujeron la presión dentro del propulsor que a su vez produce el vapour de agua caliente más no deseado, así que pegue con alimentar el gas en el filtro aéreo. Si hay un supercharger en el artefacto, entonces alimente que los hydroxy gasean en el lado de baja presión del supercharger.

El estilo de propulsor descrito sobre tiene las ventajas de eficacia eléctrica alta, la construcción fácil, muy pocas partes especialistas y un volumen del electrólito grande por la célula. Hay el muchos otro propulsor muy exitoso diseña que tiene formas muy diferentes de construcción. Uno de éstos es el "el Propulsor de Bofetada" donde se sujetan los platos de la tapa eléctricos juntos y pusieron dentro de una longitud de cañería plástica:



Las ventajas de este plan son la construcción muy simple, tamaño compacto, actuación razonable y el hecho que usted puede comprar uno listo-hecho si usted quiere a. El website con los detalles llenos y consejo para este plan aquí es o usted puede transmitir una copia de los detalles de la construcción libre de aquí se baja La eficacia eléctrica de este plan un pedazo porque sólo un solo cuerpo de electrólito se usa y tan la corriente puede desviar los platos. La actuación global es un 1.3 lpm respetable para 20 amperios, aunque usted puede desear bajar la corriente y establecer para sobre la mitad que la proporción de producción de gas de hydroxy.

Otro plan que es muy fácil construir es el "HotSabi" propulsor que es una sola vara enhebrada dentro de una longitud de cañería plástica con un acero limpio el forro interno. Tiene la posible eficacia eléctrica más baja, mientras siendo simplemente una sola célula con el voltaje del vehículo lleno conectaron directamente por él, pero es la actuación en real en el uso del camino a pesar de eso, ha sido notable, con un informó 50% mejora en un 5 litro artefacto de capacidad. Esta actuación excelente es probablemente debida al plan que tiene una trampa de vapor que quita el vapour de agua caliente producido por la calefacción excesiva causada teniendo sólo una sola célula con el tanto voltaje por él (recuerda, 90% del poder proporcionados a este plan del propulsor entran calentando el electrólito).





Como el diseñador de este propulsor su plan ha compartido libremente, los planes de la construcción libres pueden transmitirse de aquí


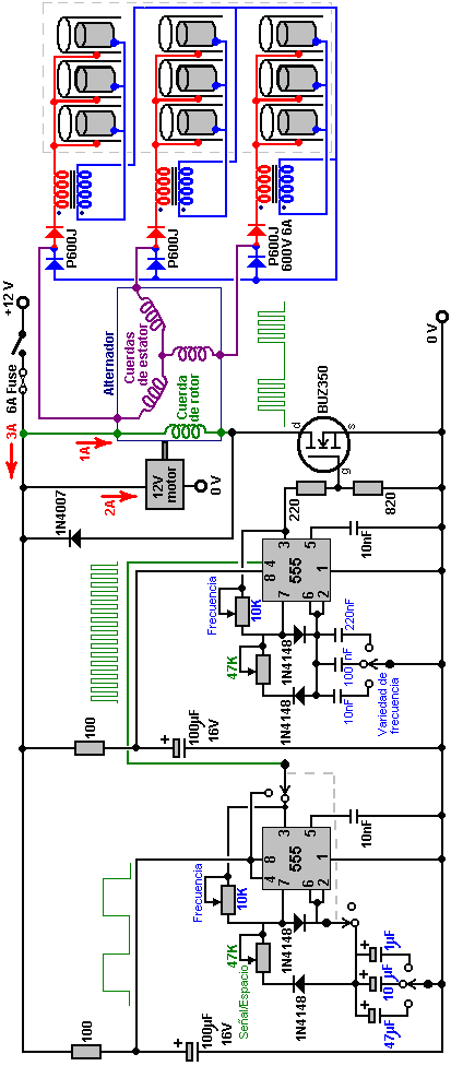
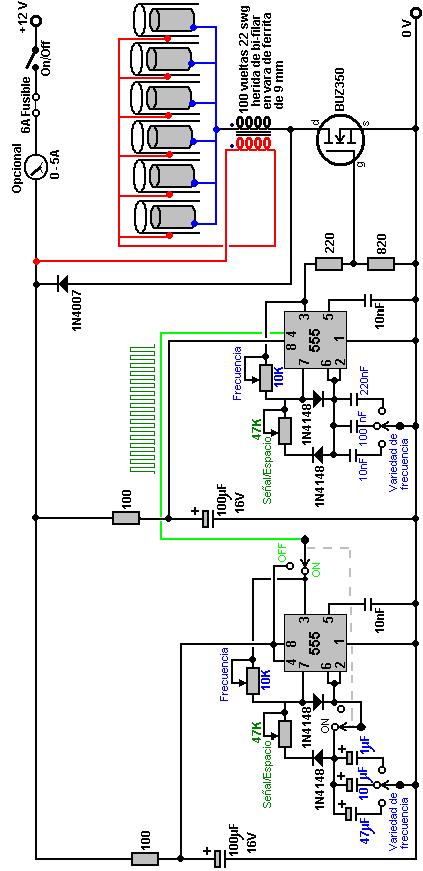
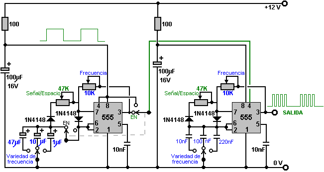
El Electrolyser de Zach West
Zach Weste de América ha producido una motocicleta electrolyser. La 250 motocicleta de centrimetros cúbicos de Zach puede correr en la salida de su electrolyser y Zach estima la salida que como es 17 litros por minuto de gas HHO, que me parece estar lejos demasiado alto para el flujo corriente. Este no es a COP>1 sistema como la salida del sistema eléctrico de la motocicleta es muy limitado, y entonces la batería se agotará despacio cuando el tiempo va por. Sin embargo, el diseño de Zach de electrolyser es interesante, tanto ya que esto es la simplicidad como esto es el precio alto de la salida de gas. El volumen de gas aumentado que sería producido si este diseño fuera adaptado para, y conducido por, una entrada de 12 voltios podría ser muy útil, sobre todo de ser combinado con el sistema de David Quirey que permite que el gas modificado que resulta funcione en motores no modificados, como mostrado más tarde en este capítulo.

El método que Zach usa es algo extraño cuando él logra sangrar lejos y desechar la mayor parte del oxígeno producido. Este significa que el gas restante es principalmente el hidrógeno que es mucho menos explosivo que HHO que está ya en las proporciones perfectas para la combinación atrás en el echar agua y muy reactivos también . En cambio, el gas que resulta puede ser comprimido razonablemente bien, y Zach lo comprime a 30 psi (libras por pulgada cuadrada) en un contenedor de almacenaje. Este ayuda con la aceleración de inmóvil en semáforos.

Zach usa un estilo simple, modular de la construcción donde una serie de pares de electrodo enrollados es cada uno colocada dentro de una longitud individual del tubo plástico. Este es un diseño que no es, ni difícil, ni en particular caro de construir. En el esquema general total, electrolyser de Zach es el echar agua alimentado de un tanque de echar agua para guardarlo excedido. La caja de electrolyser contiene varios pares de electrodos que parten el echar agua en hidrógeno y oxígeno cuando alimentado por la corriente eléctrica pulsada generada por la electrónica, que es impulsada por el sistema eléctrico de la motocicleta. El gas producido por el electrolyser es alimentado a bubbler de doble uso, que impide cualquier casual encenderse de los gases de viajes atrás al electrolyser y además, quita la mayor parte del oxígeno del gas actuando como "un separador" de gas. El arreglo parece a este:


La salida de gas de hidrógeno del electrolyser no es alimentada directamente al motor pero en cambio esto va a un tanque de presión que es permitido construir hasta treinta libras por pulgada cuadrada antes de que el motor sea comenzado. La mayoría del oxígeno producido por la electrólisis es expresada lejos por una 30 válvula de dirección única psi que es incluida para guardar la presión dentro del bubbler (y el electrolyser) en el 30 nivel de psi. Aquella presión es excesiva para electrolyser de alto rendimiento que produce HHO que es muy cobrado eléctricamente y tan explotará espontáneamente cuando comprimido, debido a esto es el propio precio eléctrico. En esta corriente continua simple electrolyser, el gas HHO es mezclado con una cantidad verdadera del vapor de echar agua que lo diluye y permite un poco de compresión.

El sistema de abastecimiento de agua funciona teniendo un tanque de suministro hermético colocado en un nivel más alto que el electrolyser. Un pequeño diámetro (1/4” o 6 mm) tubo plástico que viene del tanque de suministro se alimenta por la cumbre del electrolyser y directamente abajo, terminándose en exactamente el nivel de superficie de electrólito querido en cada uno de los tubos electrolyser. Cuando la electrólisis baja el nivel de electrólito debajo del fondo del tubo, las burbujas de gas renuncian el tubo que permite a un poco de echar agua fluir del tanque para levantar el nivel de superficie de electrólito atrás a esto es la posición de diseño.

Este es un sistema pasivo muy ordenado no que necesita ningunas partes de movimiento, suministro eléctrico o electrónica, sin embargo uno que exactamente controla el nivel de electrólito. Un punto esencial para entender es que el tanque de echar agua tiene que ser rígido de modo que esto no doble y la gorra de relleno tiene que ser hermética para impedir el abastecimiento de agua entero descargar en el electrolyser. Otro punto para recordar excediendo el tanque de echar agua es que el tanque contiene una mezcla de aire y gas HHO encima de la superficie del agua y no sólo aire claro, y que la mezcla de gas está en 30 presión psi.

Ahora, para cubrir el diseño más detalladamente. Este 6 voltios electrolyser contiene ocho pares de electrodos. Estos pares de electrodo son enrollados alrededor en el estilo "de Enrollado" e insertados en una longitud del tubo de plástico de diámetro de 2 pulgadas (50 mm), diez pulgadas (250 mm) altos. Los electrodos son cada uno hechos de 10 pulgadas (250 mm) en 5 pulgadas (125 mm) del 316L-grado acero inoxidable “shimstock” que es fácil para cortar y trabajar. El Shimstock está disponible de un proveedor de acero local o compañía de fabricación metálica y es sólo una hoja de metal muy delgado.

Cada electrodo es limpiado con cuidado, y uso de guantes de goma, papel de lija grueso marcado por cruz que usa a fin de producir un número muy grande de picos de la montaña microscópicos en la superficie del metal. Este aumenta el área superficial y proporciona una superficie que lo hace más fácil para burbujas de gas para separarse y elevarse a la superficie. Los electrodos son aclarados lejos con el echar agua limpio y luego enrollaron espaciadores redondos, que usan para mantener el hueco de interplato necesario, formar la forma requerida que es insertada entonces en una longitud del tubo plástico como mostrado aquí:


Como los empujes metálicos elásticos hacia fuera en una tentativa de enderezarse otra vez, los espaciadores son usados para guardar los electrodos regularmente separados a lo largo de su longitud entera por insertar 3 mm tiras humorísticas de espaciador verticales gruesas. Las uniones a los platos son hechas taladrando un agujero en la esquina del plato e insertando el alambre varias veces por el agujero, enroscándolo atrás alrededor de sí y haciendo un alambre a alambre soldar la unión a ambos lados del acero. La unión es aislada entonces con la silicona o cualquier otro material conveniente. Es, por supuesto, esencial que la unión no se ponga en cortocircuito al otro electrodo aunque aquel electrodo esté muy cerca de.


Es siempre difícil hacer una unión eléctrica buena a platos de acero inoxidables si el espacio es restringido cuando está aquí. En este caso, el alambre eléctrico es abrigado fuertemente por un agujero taladrado y luego soldado y aislado. La soldadura está sólo en el alambre como soldan no atará al acero inoxidable.

Un rasgo extraño de este diseño es que cada uno de los pares de electrodo es con eficacia electrolyser separado en su propio derecho cuando es coronado cumbre y fondo, y con eficacia físicamente aislado de los otros electrodos. La comida de echar agua atraviesa la gorra superior que hace taladrar un agujero en ello para permitir que el gas se escapara. Los alambres eléctricos (#12 AWG o swg 14) son alimentados por la base y sellados contra la salida del electrólito. Cada una de estas unidades tiene algún electrólito almacenado encima de ello, así no hay ninguna posibilidad de ninguna parte de la incapacidad de superficie de electrodo de generar el gas. Hay también una cantidad grande de la obra muerta para contener chapoteos y salpicando sin cualquier siendo capaz de escaparse del contenedor. Las gorras de final son gorras de cloruro de polivinilo estándares disponibles del proveedor de la tubería de cloruro de polivinilo, como es el pegamento de cloruro de polivinilo usado para sellarlos al tubo.

Ocho de estos electrodos son colocados en un caso electrolyser simple y relacionados juntos en pares como mostrado aquí:


Pares de espirales de electrodo, encerradas en tubos, están relacionados entonces en una cadena dentro del electrolyser como mostrado aquí:


Muchos años de experimentación y pruebas han mostrado que el acero inoxidable del 316L-grado es el material más conveniente para electrodos, pero sorprendentemente, el acero inoxidable no es muy eléctricamente propicio cuando usted esperaría. Cada electrodo causa una caída de voltaje de casi medio voltio, y entonces la preparación superficial cuidadosa, limpiando y condicionando es necesaria para conseguir la interpretación superior de los electrodos. Este proceso es descrito detalladamente por Bob Boyce muy con experiencia que dice:

La preparación de los platos es uno de los pasos más importantes en la producción de un electrolyser que trabaja bien. Este es una tarea larga, pero es vital que no sea escatimado o metido prisa de cualquier modo. Sorprendentemente, el acero inoxidable brillante flamante no es en particular conveniente para el uso en un electrolyser y esto tiene que recibir el tratamiento cuidadoso y la preparación antes de que esto produzca el nivel esperado de la salida de gas.

El primer paso debe tratar ambas superficies de cada plato para animar burbujas de gas a separarse de la superficie del plato. Este podría ser hecho por la voladura de arena, pero si aquel método es elegido, el gran cuidado debe ser tomado que la arena usada no contamina los platos. El acero inoxidable no es barato y si usted consigue la arena que arruina incorrecto, entonces los platos serán inútiles por lo que la electrólisis está preocupada. Un método seguro es marcar la superficie de plato con el papel de lija grueso. Este es hecho en dos direcciones diferentes para producir un modelo de sombra. Este produce picos agudos microscópicos y valles en la superficie del plato y aquellos puntos agudos y los cantos son ideales para ayudar a burbujas a formarse y liberarse del plato..


Cuando haciendo el enarenamiento de mano el papel de lija es dibujado a través de los platos en una dirección sólo y no de acá para allá, como hacia atrás el golpe siempre destruye los cantos absolutamente buenos creados en el golpe avanzado. También, usted sólo necesita dos golpes en una dirección antes de girar el plato por noventa grados y completar el enarenamiento de aquella cara del plato con sólo más dos golpes (otra vez, sin la braza).

Siempre lleve puestos guantes de goma manejando los platos para evitar conseguir señales de dedo en los platos. El uso de estos guantes es muy importante cuando los platos deben ser guardados tan limpios y tan sin grasa como posibles, listos para las siguientes etapas de su preparación. Cualquier partícula creada por el proceso de enarenamiento debería ser lavada ahora de los platos. Este puede ser hecho con el agua del grifo limpia (no echar agua de ciudad aunque, debido a todo el cloro y otros productos químicos añadidos), pero sólo use el echar agua destilado para el aclarado final.

Mientras el hidróxido de Potasio (KOH) e hidróxido de Sodio (NaOH) es los muy el mejores electrólitos, ellos tienen que ser tratados con el cuidado. El manejo para cada uno es el mismo:

¡Siempre almacénelo en un contenedor hermético robusto que es claramente etiquetado "PELIGRO! - Hidróxido de Potasio". Guarde el contenedor en un lugar seguro, donde no puede ser alcanzado por niños, animales domésticos o la gente que no tomará ningún aviso de la etiqueta. Si su suministro de KOH es entregado en una bolsa de plástico fuerte, entonces una vez que usted abre el bolso, usted debería transferir todos sus contenido a contenedores de almacenaje robustos, herméticos, plásticos, que usted puede abrirse y cerrar sin arriesgar de derramar los contenido. Las ferreterías venden cubos plásticos grandes con el aire tapas apretadas que pueden ser usadas para este fin.

Trabajando con escamas de KOH secas o gránulos, lleve puestos anteojos de seguridad, guantes de goma, una camisa sleeved larga, calcetines y pantalón largo. También, no lleve puesta su ropa favorita manejando la solución de KOH cuando esto no es la mejor cosa de subir a la ropa. Esto no es también ningún daño para llevar puesta una máscara de cara que cubre su boca y nariz. Si usted mezcla KOH sólido con el echar agua, siempre añada el KOH al echar agua, y no el otro camino por ahí, y use un contenedor plástico para la mezcla, preferentemente uno que tiene doble la capacidad de la mezcla terminada. La mezcla debería ser hecha en un área bien ventilada que no es draughty cuando las corrientes de aire pueden hacer volar KOH seco alrededor.

Mezclando el electrólito, nunca use el echar agua caliente. El echar agua debería ser chulo porque la reacción química entre el echar agua y el KOH genera mucho del calor. De ser posible, colocan el contenedor que se mezcla en un contenedor más grande lleno del echar agua frío, cuando esto ayudará a contener la temperatura, y si su mezcla debería "salirse" esto contendrá el derramamiento. Añada sólo una pequeña cantidad de KOH a la vez, moviéndose continuamente, y si usted deja de moverse por alguna razón, aplace las tapas en todos los contenedores.

Si, a pesar de todas las precauciones, usted consigue alguna solución KOH en su piel, lo lava lejos con mucho echar agua frío que corre y aplica algún vinagre a la piel. El vinagre es ácido, y ayudará a equilibrar el alkalinity del KOH. Usted puede usar el jugo de limón si usted no tiene el vinagre para dar - pero siempre es recomendado guardar una botella de vinagre práctico.

La limpieza de plato siempre es hecha con NaOH. Prepare el 5 % al 10 % (por el peso) solución de NaOH y déjele enfriarse. Una solución del 5 % ‘por el peso’ es 50 gramos de NaOH en 950 centrimetros cúbicos del echar agua. Una solución del 10 % ‘por el peso’ es 100 gramos de NaOH en 900 centrimetros cúbicos del echar agua. Como mencionado antes, nunca maneje los platos de sus manos desnudas, pero siempre use guantes de goma limpios.

Un voltaje es aplicado ahora a través del juego entero de platos atando conducir a los dos platos más extremos. Este voltaje debería ser al menos 2 voltios por célula, pero esto no debería exceder 2.5 voltios por célula. Mantenga este voltaje a través del juego de platos durante varias horas a la vez. La corriente probablemente será 4 amperios o más. Cuando este proceso sigue, la acción hirviente soltará partículas de los poros y superficies del metal. Este proceso produce el gas HHO, entonces es muy importante que no se permita que el gas se reúna en todas partes dentro (como en techos).

Después de varias horas, desconecte el suministro eléctrico y vierta la solución de electrólito en un contenedor. Aclarado las células a fondo con echar agua destilado. Filtre la solución NaOH diluida por toallas de papel o filtros de café para quitar las partículas. Vierta la solución diluida atrás en las células y repita este proceso de limpieza. Usted debería repetir la electrólisis y aclarando el proceso muchas veces antes de que los platos dejen de sacar partículas en la solución. Si usted desea, usted puede usar una nueva solución NaOH cada vez que usted limpia, pero por favor entienda que usted puede pasar por mucha solución sólo en esta etapa de limpieza si usted decide hacerlo aquel camino. Cuando la limpieza es terminada (típicamente 3 días de la limpieza), haga un aclarado final con el echar agua destilado limpio. Es muy importante que durante la limpieza, durante el acondicionamiento y durante el uso, que la polaridad del poder eléctrico es siempre el mismo. En otras palabras, no cambie las uniones de batería sobre cuando esto destruye todo el trabajo de la preparación y requiere que la limpieza y el acondicionamiento de procesos sea realizada de nuevo.

Usando la misma concentración de la solución que en la limpieza, llene las células de la solución diluida. Aplique aproximadamente 2 voltios por célula y permita que la unidad corra. Recuerde que la ventilación muy buena es esencial durante este proceso. Cuando el echar agua es consumido, los niveles se caerán. Una vez que las células estabilizan, supervisan el empate corriente. Si el empate corriente es bastante estable, seguir con esta fase de acondicionamiento continuamente durante dos a tres días, añadiendo sólo bastante echar agua destilado para sustituir lo que es consumido. Si los cambios de solución colorean o desarrolla una capa de tontería en la superficie del electrólito, entonces los electrodos necesitan etapas más limpiadoras. Después de dos a tres días del tiempo de ejecución, desahogue la solución KOH diluida y aclare las células a fondo con el echar agua destilado.


La construcción que Zach ha usado es muy sensible, utilizando la tubería de cloruro de polivinilo disponible en el acto, económica. Los electrodos espirales son interiores 2” tubo de diámetro y Zach dicen que el bubbler es también 2” tubo de cloruro de polivinilo de diámetro. Seriamente dudo que un diámetro de dos pulgadas bubbler pudiera manejar un flujo tan alto como 17 litros por minuto que es una cantidad sustancial. También. Usted quiere que las burbujas en el bubbler sean pequeñas a fin de que el gas entre en el contacto bueno con el echar agua. Por consiguiente, la utilización de más de un bubbler donde el diagrama muestra sólo el un, sería sensible.

En este tiempo, Zach sólo usa un bubbler, pero un segundo es muy deseable, localizado entre el tanque de almacenaje y el motor y colocado como cerca del motor como posible. Este extra bubbler hace dos cosas, el más importantemente, esto previene el gas en el tanque de almacenaje encendido por un petardeo causado por una válvula que pega ligeramente abierto y en segundo lugar, esto quita cada último rastro de vapores de hidróxido de potasio del gas, protegiendo la vida del motor. Este es una ganancia grande para una adición tan simple.

El tanque de almacenaje de gas también es hecho del tubo de cloruro de polivinilo, esta vez, diámetro (de 100 mm) de 4 pulgadas, 14 pulgadas (350 mm) mucho tiempo con gorras de final estándares fijadas en el lugar con el pegamento de cloruro de polivinilo como mostrado abajo. Este está un arreglo compacto y eficaz bien satisfecho para el uso en una motocicleta. La mayoría de este equipo suplementario puede ser montada en cuévanos de moto, que es un arreglo ordenado.


La corriente eléctrica pasada al electrolyser viene de un Modulador de Anchura de Pulso (“regulador de velocidad de Motor de corriente continua”) que fue comprado del Garaje de Hidrógeno cuando Zach está en América. Aquel bordo de PWM particular está ya no disponible, tan sobre todo para aquella gente en Europa la opción podría ser rmcybernetics.com, aunque haya muchos proveedores y el módulo no debería ser caro


Cuando esta unidad fue tasada en sólo 15 máximo de Amperios, Zach añadió que otro 15 Amperio tasó el transistor FET en la paralela a la etapa de salida para levantar la capacidad corriente a 30 Amperios. Un fusible protege contra cortocircuitos casuales y un relevo es usado para controlar cuando el electrolyser debe producir el gas. El alambre conectador es #12 AWG (swg 14) que tiene una capacidad corriente continua máxima de sólo bajo diez amperios, tan aunque los picos corrientes puedan ser veinte amperios, la corriente media es mucho inferior que esto.

Dos electroimanes fuera del bubbler 65 mm encima de la base, están relacionados como la parte del suministro eléctrico al electrolyser, y éstos hacen que la mayor parte del oxígeno y burbujas de hidrógeno se separe y salga el bubbler por tubos diferentes. Hay un separator a través del bubbler para asistir en el impedimento de los gases mezclarse otra vez encima de la superficie del agua. El bubbler también lava la mayor parte de los vapores de hidróxido de potasio del gas como la subida de burbujas a la superficie, protegiendo el motor cuando estos vapores tienen un efecto muy destructivo en motores.

El objetivo con cualquier sistema hydroxy es tener la cantidad mínima de gas entre el bubbler y el motor a fin de bloquear la ignición del gas en el acontecimiento improbable de un petardeo. En este sistema, el tanque de almacenaje de gas contiene una cantidad muy grande de gas, aunque es verdad que esto no sea el gas HHO lleno gracias al sistema de separación de electroimán, pero sin embargo, sería lo más aconsejable tener un segundo bubbler entre el tanque de almacenaje de gas y el motor, colocado como cerca del motor como posible. El gas de HHO produce una onda expansiva muy rápida cuando es encendido así el bubbler tiene que ser de la construcción fuerte para resistir este. No estire la pata el dispositivo de pinchazo o gorra bubbler actúa bastante rápido para contener una onda expansiva HHO, tan haga el bubbler alojamiento bastante fuerte para resistir la onda de presión.

El arreglo electrolyser de Zach parece a este:


Debe ser realizado que el tanque de echar agua, electrolyser, bubbler/separator e hidrógeno que sostiene el tanque, todos funcionan en treinta libras por pulgada cuadrada. Este significa que cada uno de estos contenedores debe ser bastante robusto para resistir aquella presión completamente fácilmente. Esto también significa que la 30 válvula de control de dirección única psi en el oxígeno que expresa el tubo es una parte esencial del diseño así como ser un rasgo de seguridad. Como una burbuja de gas de las fugas de electrolyser en el tanque de echar agua cada vez una gota de comidas de echar agua al electrolyser, los contenido del tanque de echar agua encima de la superficie del agua se hacen una mezcla más fuerte y más fuerte del aire y HHO. Por consiguiente, esto pronto se hace una mezcla explosiva. Es común para la electricidad estática para aumentar en un tanque de esta naturaleza, entonces será muy importante para la tierra tanto tanque como esto es la gorra antes de quitar la gorra para exceder el tanque con más echar agua.

El electrolyser tiene un hidróxido de potasio (KOH) solución en ello. El proceso de electrólisis produce una mezcla de hidrógeno, oxígeno, disolvió gases (aire) y vapores de hidróxido de potasio. Cuando el sistema está siendo usado, el echar agua en el bubbler lava la mayor parte de los vapores de hidróxido de potasio, y en hacer así, esto gradualmente se hace un electrólito diluido sí mismo. El hidróxido de potasio es un catalizador verdadero y mientras esto promueve el proceso de electrólisis, esto no se acostumbra durante la electrólisis. La única pérdida es al bubbler. La práctica estándar debe verter los contenido del bubbler en el electrolyser de vez en cuando, llenando el bubbler otra vez del agua dulce. El hidróxido de potasio ha sido encontrado para ser el catalizador más eficaz para la electrólisis pero esto tiene un efecto muy malo en el motor si es permitido entrar en ello. Primer bubbler es muy eficaz en quitar los vapores de hidróxido de potasio, pero muchas personas prefieren tomar el proceso de fregado un paso adelante colocando un segundo bubbler en la línea, en este caso, entre el tanque de presión de hidrógeno y el motor. Con dos bubblers, absolutamente ningunos vapores de hidróxido de potasio alcanzan el motor.

Dirigiendo con el gas HHO como el único combustible, es esencial ajustar el cronometraje de la chispa de modo que esto ocurra después del Centro Muerto Superior. El cronometraje en esta moto es puesto ahora en 8 grados después de TDC. Sin embargo, si el estilo de David Quirey de burbujear el HHO por un líquido como la acetona, entonces ningunas modificaciones de cronometraje serían necesarias.

Este electrolyser es diseñado para escaparse seis voltios nominales de una motocicleta electrics (aproximadamente 7.3 voltios con el correr de motor), pero aumento del número de tubos, cada bobinas de electrodo que contienen, convertirían el diseño a un 12V sistema y luego el alojamiento de electrolyser parecería probablemente a este:


Es posible que siete juegos de tres o cuatro espirales puestas instalación eléctrica en la paralela fueran usados para motores más grandes con sus sistemas eléctricos de 13.8 voltios. Zach usa el método muy simple de permitir que el gas de exceso fuera expresado vía la válvula de oxígeno si la producción de gas excede las exigencias del motor. Haciendo funcionar en un sistema de doce voltios podría ser más conveniente usar un interruptor de presión estándar que abre una unión eléctrica cuando la presión de gas se eleva encima del valor para aquel interruptor:


El interruptor de presión sólo monta en una de las gorras de final del tanque de presión y el interruptor la unión eléctrica es colocada entre el relevo y el electrolyser. Si la presión de gas alcanza esto es el valor máximo de 30 psi. entonces el interruptor se abre, parando la electrólisis hasta las gotas de presión otra vez:


Precaución: Este electrolizador no es un juguete. Si usted hace y usa a uno de éstos, usted hace tan completamente en su propio riesgo. Ninguno el diseñador del electrolyser, el autor de este documento o el abastecedor de la demostración de Internet es de cualquier modo obligado le debería sufrir cualquier pérdida o daño por sus propias acciones. Mientras se cree para ser completamente seguro para hacer y usar un electrolyser de este diseño, a condición de que las instrucciones de seguridad mostradas abajo sean seguidas, es acentuado que la responsabilidad es la suya y la suya solo.

Un electrolyser no debería ser considerado como un dispositivo aislado. Usted tiene que recordar que tanto dispositivos de seguridad eléctricos como de gas son una parte esencial de cualquier tal instalación. Los dispositivos de seguridad eléctricos son un cortacircuitos (como usado por cualquier electricista poniendo instalación eléctrica una casa) para proteger contra casual se pone en cortocircuito, y un relevo para asegurarse que el elevador de voltaje no funciona cuando el motor no corre:




El "Hogg" Electrolizador de Selwyn Harris
Un diseño interesante es el electrolizador Hogg como se describe por Selwyn Harris de Australia. La célula Hogg tiene dos electrodos de acero de malla de acero en espiral alrededor de la otra. Esto da un área de electrodo de gran superficie en un recipiente muy compacto. En esta versión del diseño hay seis células idénticas que se alimentan en un burbujeador grande. Para mayor claridad, sólo dos de las seis celdas se muestran aquí electrolizador


Los elementos marcados con un punto azul formar sólo uno de los tres juegos idénticos. Esto es, tres filtros alimentar desde la parte inferior del burbujeador, el flujo a través de ellos está causada por tres bombas separadas y las dos células electrolyser marcado "1" y "2", junto con sus tuberías asociadas y cuatro válvulas de un solo sentido, son replicado para dar células de electrólisis "3" a "6", que no se muestran en este diagrama. Estos tres grupos idénticos están conectados al burbujeador central, espaciados uniformemente alrededor de él en las posiciones de 120 grados horizontalmente como se muestra en esbozo aquí


El agua se hace circular a través del conjunto de células usando tres bombas pequeñas y hay dos colectores de agua construidos en la parte inferior del burbujeador. Además, como el "electrolito" se utiliza es agua de lluvia, y cada célula de electrólisis está completamente llena de electrolito, ya que es un estilo de la «circulación de electrolito 'del electrolizador.

Cada una de las tres bombas tiene su propio filtro para atrapar las partículas procedentes de las células como la experiencia ha demostrado que el agua puede contener una cantidad considerable de material. Los filtros son de riego estándar filtros en línea de plástico transparente llena durante tres cuartos de su longitud con material fino esponja de plástico.

Una característica clave del diseño de la célula es el uso de dos potentes imanes de neodimio por célula. Estos actúan directamente en el agua y que causa un importante aumento en la tasa de producción de gas. Los imanes tienen sus polos norte frente a uno hacia el otro.

Los dos electrodos de malla están hechos de alambre de acero inoxidable de 0,32 mm de diámetro y tejido para dar orificios de 2 mm entre los alambres y un 0,65 mm de espesor hoja general. Estas dimensiones son importantes como tamaños de malla y otros estilos no da tan buen rendimiento. Los electrodos son más anchos en un extremo para formar una lengüeta de conexión que permite la conexión eléctrica fácil a cada electrodo y que luego se conectan en paralelo para que cada célula tiene 12 voltios a través de ella como se muestra aquí:



Los dos electrodos de malla son cortados como este:




La malla parece a este:





Las seis células electrolizador y bubbler grande solo son construidos usando el plástico estándar que sonda materiales:




Los tubos conectadores son un plástico claro, el tipo tolerante de calor de 12 mm (0.5”) diámetro. El bubbler también es construido de accesorios de tubo plásticos:




Cuando algunas personas tienen la dificultad en visualizar el camino del cual los electrodos son combinados, este esbozo de concepto simplificado puede ser provechoso:


Los dos electrodos se mantienen separados por el uso de pequeñas arandelas de diámetro de la fibra mantienen en su lugar entre ellos en los lugares estratégicos utilizando pegamento. La propia malla se trata a continuación por la inmersión en ácido cítrico con el fin de hacer que funcione bien con agua de lluvia.

Hay tres de estos pares de células electrolizador, cada par está conectado al depósito colector superior. El agua que se bombea fuera de cada célula pasa a través de uno de los tres filtros antes de entrar en el depósito colector que alimenta la bomba pequeña que mantiene la circulación de agua que a su vez mantiene la eliminación de las partículas que han entrado en el agua de lluvia.

Cuando se utiliza con agua de lluvia de un barril, este electrolizador se dice llamar a sólo 1,4 amperios por célula, dando un total de entrada de alrededor de 115 vatios cuando se ejecuta en un suministro eléctrico de 12 voltios. Mientras que el agua de lluvia es supuestamente puro, la realidad es que muy pocas veces es y su capacidad para llevar una corriente varía enormemente de un lugar a otro y aún más ampliamente de país a país. Si usted decide construir este electrolizador y encuentra que usted no consigue nada de 1.4 amperios que fluyen a través de cada célula, entonces usted podría tener que añadir una pequeña cantidad de electrolitos en el agua con el fin de obtener el flujo de corriente. Es decir, suponiendo que usted desea un flujo de corriente de 1,4 amperios por celda a 12 voltios. La salida de este electrolizador se dice que es capaz de ejecutar un generador eléctrico pequeño, pero que no ha sido confirmado en este momento.


Electrolizador de AVA Levitación Magnética
Adam de AVA Magnetics muestra electrolizador muy bien construida sobre la base de un estilo totalmente diferente de electrodo. Su video está en aquí y su celda se ve así:


Inicialmente construido con tubos de acero inoxidable, la resistencia eléctrica de la bobina larga resultó ser un problema, por lo que Adam superó el problema mediante la inserción de un tubo de cobre en el interior del tubo de acero inoxidable. Cobre lleva corriente eléctrica muy bien, mientras que el acero inoxidable tiene una muy alta resistencia al flujo de corriente, lo que muchas personas encuentran muy extraño, después de haber sido enseñado en la escuela que todos los metales conducen la electricidad. En una bobina de este tipo, la corriente eléctrica tiene que pasar a través de una longitud considerable de acero inoxidable a fin de alcanzar las vueltas inferiores, y que la resistencia al flujo de corriente es mayor que la situación con un electrolizador que utiliza láminas de acero inoxidable. El tubo de cobre por el interior del tubo de acero hace una diferencia importante porque la corriente fluye fácilmente a través del cobre y luego en cada punto a lo largo del tubo, sólo la corriente debe fluir de lado a través de una capa delgada de acero inoxidable con el fin de realizar la electrólisis.

La fotografía de arriba se ve como una bobina muy cuidadosamente la herida con doce vueltas en el mismo. Ese no es el caso. Es dos bobinas separadas con las curvas 1, 3, 5, etc. estar en una bobina y se convierte en 2, 4, 6, etc. estar en la otra bobina. Esa disposición significa que cada vez en la bobina tiene un giro con la tensión opuesta al lado de ella y la electrólisis se lleva a cabo entre las vueltas adyacentes de la bobina. Los extremos de cada bobina se sellaron con cuidado para evitar la corrosión de la tubería de cobre en el electrolito que se utiliza. Desafortunadamente, la mayoría de la superficie del electrodo de tubo circular no está cerca de su superficie bobina vecinos y que el aumento de la distancia reduce la tasa de producción de gas para esas áreas. Sospecho que Adam está utilizando un electrolito bastante diluida con el fin de mantener el efecto de calentamiento bajo control y así, puede dar como resultado un mejor rendimiento cuando se utiliza electrolito de fuerza completa. Sin embargo, la producción de HHO en alrededor de 16 amperios parece impresionante como se muestra aquí justo antes de todo el contenedor está oscurecida por el HHO burbujas saliendo de las bobinas:


A plena potencia, la célula dibuja 18 amperios cuando se alimenta a través de un modulador de ancho de pulso fabricado por la empresa "HHO Powercell" utilizando una pieza de alrededor de 12,5 voltios. El hecho de que 225 vatios produce una tasa de salida de gas que debe ser medido. En mi opinión, el tubo de salida de gas tiene que ser mucho más grande con un diámetro interior de 15 milímetros tal vez como un pequeño tubo impide el escape de gas. Si usted no cree que, a continuación, intente soplando a través de una longitud de 6 milímetros de tubería de plástico de diámetro y ver lo difícil que es hacer.

Sin embargo, este es un electrolizador simple, básico, con sólo dos electrodos, aunque, posiblemente porque el modulador de ancho de pulso está alimentando una señal de onda cuadrada buena calidad, el tamaño de la burbuja pequeña indica que hay un aumento de la eficiencia que lo hace mejor que realizar sería de esperar. Una sola célula como esto le resultará difícil escapar del hecho básico de que 1,24 voltios es todo lo que se utiliza en la electrólisis del agua e incluso con la caída de tensión en el acero inoxidable que realmente no quieren más de 2 voltios entre las placas. En otras palabras, sólo 2 voltios de 12 voltios de la batería en realidad puede hacer que el gas y por lo tanto, la gran mayoría de los que 225 vatios va a hacer calor y el gas no. La situación para 1, 2 ó 3 células individuales es como este:


Es probable que se duplicaría si dos de estas células están conectadas en serie, es decir, de una cadena de producción de HHO en 225 vatios. El rendimiento probablemente podría ser triplicado en ese mismo 18 amperios de corriente, si tres de estas células están conectadas en serie a través de la fuente de tensión. Si eso se hace, entonces idealmente, cada célula necesita para estar dentro de su propio contenedor separado. Adam sugiere que la bobina produce un campo magnético que impulsa la producción de HHO, y considerando el efecto de los imanes en la celda de Shigeta Hasebe, bien puede ser cierto.

El arreglo con tres células conectadas en serie y alimentado a través de un modulador de ancho de pulso de frecuencia ajustable sería así, aunque los tubos de salida de gas necesitan estar conectado junto con las conexiones de pipa corta como esos tubos se llenará de HHO explosivo cuando está en uso:


Como siempre, la batería se conecta a un fusible o disyuntor "CB" antes de cualquier otra cosa está conectado. El modulador de ancho de pulso "PWM" efectivamente es el circuito más simple de Dave Lawton con frecuencia ajustable, relación ajustable de Mark-Space (o "Duty Cycle" como se denomina a veces), y una alta capacidad de corriente de salida. Las conexiones eléctricas de las células se hacen como se muestra en el diagrama y las células se colocan la misma forma redonda como que permite realizar pruebas con las células conduce cambiado encima a ver si eso hace la diferencia cuando han encontrado la mejor frecuencia y ciclo de trabajo. Por favor recuerde que un pelele es esencial en el tubo de salida de gas y la profundidad del agua en cualquier grifo debe ser por lo menos cinco pulgadas que es 125 milímetros.

No se ha realizado ninguna medición de la tasa de flujo de HHO. Esto se puede medir con un medidor de flujo de gas barato desde un proveedor de equipos médicos, un resultado que es fácilmente lo suficiente para nuestros propósitos puede determinarse mediante el uso de un dos litros u otro recipiente adecuado de capacidad conocida, llenarlo con agua y burbujear el HHO de salida en el contenedor como se muestra aquí:


El resultado utilizando este método tiene por el momento cuánto tiempo tarda la botella ser llenado con la mezcla del gas HHO y de que, trabajando se fabrican Cuántos litros por minuto. Por ejemplo, si toma un minuto para llenar una botella de 2 litros, el caudal es 2-litros por minuto. Si se tarda dos minutos para llenar, entonces la tasa de salida de gas es 1 litro por minuto. Si tarda 2 minutos y 30 segundos para llenar, entonces la tasa es 0,8 litros por minuto. El resultado se verá alterado ligeramente por la presión atmosférica que cambia de hora en hora, pero sólo necesitamos un cálculo aproximado, especialmente si nos estamos comparando rendimiento después de algún pequeño cambio en el método de electrólisis.

El video muestra métodos de pipas de la bobina en bobinas helicoidales como se utiliza aquí y los espaciadores de plástico necesitan, pero el hombre publicar, 'ANNMANN', tiene un taller totalmente equipado y habilidades de la construcción no está disponibles para la mayoría de los experimentadores. Por desgracia, no parece que conscientes del hecho de que los electrodos deben estar muy cerca junto a la mejor producción de HHO. Ha intentado mediante cable marino (utilizado para estancias del mástil) en vez de la pipa y, por supuesto, mucho más fácil de usar al hacer los electrodos espirales, pero es probable que se necesitarían cuatro espaciadores en lugar de los dos utilizados con tubos espirales. También, no hay alcance para el uso de cobre dentro de la guindaleza. Selwyn Harris de Australia, que es un usuario muy experimentado de HHO, afirma que es muy difícil de tubos de acero inoxidable del viento en una espiral precisa. Se pregunta si las espirales usando tubería de cobre que es mucho más fácil de doblar que acero inoxidable y luego galvanoplastia la espiral con el cromo, la bobina no podría ser una manera mejor y más práctica de producir buen trabajo electrodos de espiral.

Para mí, con mi falta de habilidades de la construcción precisas, otro método mucho más fácil de la construcción se me ocurre. En primer lugar, el arreglo de dos espirales no es realmente eficaz para electrólisis como se muestra aquí:


La tasa de electrólisis es directamente proporcional al área de los electrodos. Es también altamente afectado por la separación de los electrodos. Con los cables o tuberías que se muestra a la izquierda, sólo un pequeño porcentaje de la superficie se encuentren separado a la distancia mejor que permite su construcción (marcada por las flechas rojas). Los electrodos de dos placa a la derecha tienen su superficie en el espaciado óptimo. Entonces, si vamos a usar cables o tuberías, entonces queremos aumentar el área superficial más activo y de hecho, aumentar el total de área del electrodo. Trabajar con acero es mucho más difícil que trabajar con plástico, especialmente desde que la mayoría de nosotros no tienen las herramientas, espacio de trabajo y habilidades que nos ayude a tener éxito, usando el cable de acero inoxidable grado marino es una opción muy atractiva. Este material se muestra aquí y este aspecto:


Se encuentra disponible en todo el mundo de la nave cererías y está fabricada con alambres de acero inoxidable. Si usamos esto, entonces tenemos que aceptar el hecho de que es resistencia eléctrica será alto, pero la gran ventaja es que sólo tenemos que hacer los espaciadores de plástico.

Esto nos lleva al problema del aumento de la superficie y la disminución de las brechas entre los cables. Mientras que ANNMANN tiene excelentes presentaciones en vídeo, por favor no se deje engañar por los boquetes excesivamente grandes que tenía entre sus cables. La brecha más grande que nosotros queremos es 3 milímetros, e idealmente, nos gustaría 2 milímetros vacíos. Para esto sugiero que se perfora una placa plástica así:


Para esto, el tamaño del agujero coincide con el diámetro del cable, decir, 6 mm y las brechas entre los agujeros son 2 milímetros si está seguro y 2.5 o 3 milímetros si no estás seguro de tu habilidad en la perforación de plástico. Esta placa se utilizará al viento cuatro espirales anidados. Como el cable es flexible, necesitamos utilizar dos tiras de espaciador adicional así:


Estos son para asegurarse de que la brecha deseada se mantenga a lo largo de toda la longitud del cable, roscando el cable a través de estos como cada vez se hace. De esa manera, el cable es compatible cada cuarto turno, manteniendo el tamaño de la brecha hasta el final de cada vuelta.

Aunque sólo un tipo de cable se utiliza, los colores se utilizan en los siguientes diagramas meramente para que sea más fácil ver donde las vueltas de cada bobina de comienzo y fin. Todos los bobinados empiezan en la parte inferior y terminan en la parte superior. La primera bobina utiliza los agujeros más profundos:


Esta bobina está hecha con dos tramos separados de cable, que se muestra en verde y se muestra en rojo. El extremo inferior del cable rojo termina justo al lado de la lámina de plástico. El extremo inferior del cable verde termina más allá del otro lado de la lámina de plástico. A diferencia del diagrama, el cable no está cortado corto como se muestra pero quedo mucho tiempo para que fuera el envase plástico celular puede ser conectado.

Ahora doblamos la superficie del electrodo enrollando un segundo par de bobinas a las afueras de la primera de ellas. El arreglo tiene este aspecto:


Esta segunda capa se enrolla en exactamente la misma manera que el anterior. Las vueltas de cable exterior no son exactamente por encima de las vueltas del espiral por debajo, pero están muy cerca de ser directamente encima. Cuando conectamos los cables eléctricamente, organizamos para los cables alrededor de cualquier cable que la polaridad opuesta, así que la electrólisis se maximiza.

El siguiente paso es la tercera capa del viento:


Y luego la cuarta capa se hiere usando los orificios restantes:


Conectados eléctricamente como se muestra, cada cable en las primeras y cuarta capas está rodeado en tres lados con cables de oponerse a la polaridad. Los cables en las capas 2 y 3 tienen cada vez rodeada por los cuatro costados de cables de la polaridad opuesta. Así, este acuerdo ha superado la necesidad de flexión de tubos difícil, ha aumentado considerablemente el área del electrodo y ha logrado un espacio razonable entre los electrodos y ha mejorado la zona de electrólisis mejor en un 87%. Ahora mejoramos asuntos considerablemente mediante el uso de tres de estas células en serie para uso más eficiente de la energía aplicada.

Hay, por supuesto, no hay razón por qué no debería haber más de tres de estas células en serie y esperaría cinco a ser el máximo probable debido a la caída de tensión excesiva a través del cable de acero inoxidable. También hay una razón por qué no debería haber cinco o más capas de espiral en cada célula y cada capa adicional aumenta la eficiencia global de ese conjunto de espirales.

Sin embargo, mientras que parece muy probable que esta construcción produciría un buen rendimiento, por favor, recuerde que esto es sólo una sugerencia y al tiempo de la escritura, ha no ha construido y probado. Cuando primero pruebe la unidad, el modulador de ancho de pulso se establece para dar un bajo a medio flujo de corriente a través de las células. Entonces el control de frecuencia se utiliza para obtener la salida del gas máximo sin alterar la configuración actual. Si la corriente disminuye en el momento pico de producción de gas durante esta prueba, no es un problema. Con espirales de múltiples capas de este tipo, se recomendarían un tubo de salida de gas de 20 milímetros. También, la salida de gas debe tener una placa deflectora a través de él para evitar que pequeñas gotas de electrolito escapan con el gas, como se muestra en otras partes en el presente capítulo. Eso debe hacerse aunque el electrolizador se va a utilizar en un lugar fijo como un generador de alimentación. Las conexiones eléctricas a los extremos de los cables en espiral pueden ser hechas con conectores de tornillo grande no muy diferente del tipo ordinario ferretería pero destinadas tanto cables más grandes. Estos también están disponibles a través de la nave de suministros navales como barcos a menudo utilizan cables de alta corriente 12 voltios de gran diámetro.




2. Los Propulsores de CC avanzados
Toda la construcción práctica detalla en la seguridad eléctrica, la seguridad de gas, las conexiones del artefacto, el tipo de agua, caja fuerte que mezcla de electrólito, etc., ya discutió, aplique a todos los tipos de electrolysers y propulsores de cada plan. Así, por favor entienda que éstos son rasgos universales que necesitan ser entendido al usar cualquier plan de propulsor.

Es posible producir volúmenes grandes de gas del hydroxy de un propulsor de CC, bastante gas para ejecutar un motor pequeño directamente en él. Para esto, nosotros necesitamos ya prestar la atención a los factores de eficacia cubrió en este documento. La persona que es excelente en este campo es Bob Boyce del EE.UU. que ha compartido amablemente libremente su experiencia y especialización con las personas que quieren usar el electrolysers serio.

La atención de Bob al detalle cuando construyendo el electrolysers alto rendimiento ha producido eficacias más de que son doble aquéllos del Michael Faraday muy famoso quien la mayoría de los científicos considera ser la palabra final en la electrólisis.

Nosotros estamos moviendo ahora del "casual" el estilo de propulsor al "serio" el estilo de electrolyser. En esta categoría, usted encontrará que las unidades construidas no son baratas, pese una cantidad considerable, exija a la habilidad considerable hacer y normalmente es físicamente bastante grande. Yo mencionaré dos planes aquí. Primero, el plan muy muy conocido de Bob Boyce. Para este electrolyser, Bob las hechuras el electrodo de acero limpio sólido chapa el acto como las particiones de la célula así como siendo los electrodos. Ésta es una técnica diestra pero toma un nivel muy alto de exactitud de la construcción para hacer una caja con las hendeduras en el lado y basar, para que los platos de acero limpios puedan resbalarse en la caja y cuando allí, forma una foca del watertight entre las células, mientras previniendo corriente eléctrica que desvía los lugares fluyendo alrededor de ellos.

El número de células en el electrolyser depende del CC voltaje suministro eléctrico que se produce del electrics del vehículo. Este voltaje más alto se crea usando un fuera de-el-estante normal "inverter" qué produce el alto-voltaje la corriente alterna ("CA") quiso ser el equivalente del suministro del mains de la electricidad local. En el EE.UU., el voltaje producido está en los 110 a 120 voltio región, en otra parte, que está en los 220 a 230 voltio región.

Si usted no está familiarizado con la jerga eléctrica, entonces compruebe capítulo 12 qué lo explica paso a paso. El rendimiento del CA del inverter cualquier usted la compra, se cambia atrasado en CC usando un componente llamado un "puente del diodo" y un dispositivo del depósito llamó un condensador. Cuando esto se hace, el voltaje de CC resultante es 41% mayor que el voltaje del CA citado, para que un 110-voltio los inverter producirán aproximadamente 155 voltios y un 220-voltio el inverter aproximadamente 310 voltios. Como usted aproximadamente 2 voltios quieren por la célula, el número de células sería aproximadamente 80 o 150 dependiendo en que el inverter se usa. Este número grande de acero limpio chapa cada uno clasificado según tamaño a las seis-pulgadas (100 mm) el cuadrado, crea un peso sustancial que entonces se aumenta por el peso del caso, y el electrólito. El arreglo global (sin el condensador) está así:


Una misma caja de alto-precisión para este estilo de electrolyser puede tenerse de Ed Holdgate de Florida que también ha compartido los métodos de la construcción si usted se imagina como un fabricator experimentado:


El website de Ed está en aquí y cada caso es hecho a mano.

La proporción de producción de gas es tan alta que la cañería de toma de corriente de gas tiene que tener los agujeros taladrado a lo largo de la cima para intentar excluir rocío y humedad de la proporción maciza de burbujas que estallan a la superficie del electrólito. La eficacia alta del electrolysers de Bob es debida a su preparación meticulosa y métodos de la construcción. Usted notará que ese Bob recomienda el uso de un filtro de la partícula con una 1-micra la malla, entre el artefacto y el sistema del hydroxy. Aparte de asegurar que todo entrando en el artefacto es muy limpie, el filtro de la partícula con una malla de ese tamaño pequeño, también los actos como un escena retrospectiva*-preventer como la llama no puede atravesarlo.

Primeramente, los platos de acero limpios se cruz-anotan con el papel de lija para crear una superficie del plato especialmente formada que ayuda el descargo de la burbuja de gran velocidad. Secondly, los platos se ponen a través de un riguroso "limpiando" proceso dónde ellos se sujetan a los periodo repetidos de electrólisis seguido enjuagando las partículas fuera de los platos y filtrándose la solución del electrólito. Cuando ninguna partícula extensa rompe gratuitamente de los platos, ellos se ponen entonces a través de un "condicionando" proceso que desarrolla una capa catalizadora en las superficies del plato.

Se proporcionan este proceso y los varios detalles de la construcción en lo siguiente libre transmita el documento, gracias a la generosidad de Bob compartiendo su experiencia con nosotros: aquí y hay un foro para el plan de Bob: aquí donde se contestan las preguntas.


3. Los Agua-hendedores pulsados
Hay una manera muy más eficaz de convertir el agua en una mezcla de gas de hydroxy. Al contrario de los dispositivos de la electrólisis ya describieron, este método no necesita un electrólito. Abierto camino por Stanley Meyer, se usan los trenes del pulso para enfatizar las moléculas de agua hasta que ellos rompan separadamente, mientras formando la mezcla de gas requerida. Henry Puharich también desarrolló un sistema muy exitoso con un plan algo diferente. Ninguno de estos señores compartió la información práctica suficiente para nosotros reproducir sus planes como un proceso rutinario, para que nosotros estamos en una posición hoy donde nosotros estamos buscando los detalles exactos de los métodos que ellos usaron.

La primera repetición significante de que yo soy consciente, vino de Dave Lawton de Gales. Usando la tenacidad muy considerable, él descubrió los detalles prácticos de cómo reproducir uno de los planes tempranos de Stan Meyer que se llaman por el nombre más bien confundiendo de la "Célula de Combustible de Agua." El trabajo de Dave fue copiado y experimentó con por Ravi Raju de India que tenía el éxito considerable y quién anunció videos de sus resultados en el tejido. Más recientemente, Dr Scott Cramton del EE.UU. ha adaptado la construcción del plan ligeramente y logró proporciones muy satisfactorias de eficacia eléctrica, mientras produciendo unos 6 lpm de gas del hydroxy para simplemente 3 amperios de corriente a 12 voltios.



El video de la repetición de Dave Lawton del electrolyser de la demostración de Stanley Meyer (no el sistema de la producción de Stan) visto a aquí ha causado a varias personas para pedir más detalles. La electrólisis mostrada en ese video se manejó por un alternador, solamente porque Dave quiso probar cada cosa que Stan Meyer había hecho. El alternador de Dave y el motor lo manejaban se muestra aquí:



La técnica de CC pulsar requiere el uso de electrónica, para que las descripciones siguientes contienen una cantidad considerable de circuitería. Si usted ya no está familiarizado con los tales circuitos, entonces le aconsejarían bien que leyera a través de Capítulo 12 qué explica este tipo de circuitería desde el principio.

El bobina del campo del alternador de Dave se enciende y fuera de por un Transistor de Campo-efecto (un “FET”) qué se pulsa por un 555 circuito del cronómetro dual. Esto produce un waveform compuesto que produce una proporción impresionante de electrólisis. Los tubos en esta repetición son hecho de 316L calidad el acero limpio, cinco pulgadas largo aunque los tubos de Stan eran aproximadamente dieciséis pulgadas largos. Los tubos exteriores son 1 pulgada en el diámetro y los tubos internos 3/4 pulgada en el diámetro. Cuando el espesor de la pared es 1/16 pulgada, el hueco entre ellos está entre 1 mm y 2 mm. Las cañerías internas se sostienen en el lugar a cada extremo por cuatro caucho despoja aproximadamente un cuarto de una pulgada mucho tiempo.

El recipiente es hecho de dos 4 pulgada diámetro normal que los desagüe abajo-cañería coupler ajustes plásticos conectaron a cada extremo de un pedazo de tubo acrílico con PVC el cemento solvente. El tubo acrílico ya se proporcionó cortado para clasificar según tamaño por Plásticos de la Estela, 59 Camino de Twickenham, Isleworth, Middlesex TW7 6AR Teléfono 0208-560-0928. El sin costura la tubería de acero limpia se proporcionó por: www.metalsontheweb.co.uk

No es necesario usar un alternador - Dave apenas hizo esto como él estaba copiando cada cosa que Stan Meyer hizo. El circuito sin el alternador produce el gas a sobre la misma proporción y obviamente dibuja menos actual como allí es ningún motor del paseo a ser impulsado. Un video del funcionamiento del non-alternador que usa este eslabón puede transmitirse: aquí.

El electrolyser de Dave tiene una sección del tubo acrílica para permitir mirar la electrólisis, como mostrado aquí:



La electrólisis tiene lugar entre cada uno de los tubos internos y exteriores. El cuadro sobre las muestras las burbujas simplemente arranque para dejar los tubos después de que el poder se enciende. El cuadro debajo de las muestras la situación unos segundo después cuando el todo del área sobre los tubos está tan lleno de burbujas que se pone completamente opaco:



La montura cerca para los tubos puede hacerse de cualquier plástico conveniente, como eso usado para las tablas de la comida-tajadura ordinarias, y puede formarse así:



Y la 316L calidad el acero limpio, se sostienen los tubos del sin costura así:



Aquí es la asamblea listo recibir los tubos internos (acuñó en el lugar por los pedazos pequeños de caucho):



Las conexiones eléctricas a las cañerías son por que alambre de acero limpio que corre entre las saetas de acero limpias taladró en las cañerías y las saetas de acero limpias que atraviesan la base de la unidad:


Las saetas taladradas en los tubos internos deben estar en el interior. Las saetas que pasan por la base de la unidad deben taladrarse en dar un ataque firme y ellos deben sellarse con Sikaflex 291 o GOOP marino que plantan en un macizo a agente que debe permitirse curar completamente antes de la unidad está lleno para el uso. Una mejora en la actuación se produce si se aislan las superficies non-activas de las cañerías con cualquier material conveniente. Es decir, los exteriores de los tubos exteriores y los interiores de los tubos internos, y si posible, los extremos cortados de las cañerías.

Mientras el estilo de Dave de construcción es simple y sincero, recientemente, una copia de uno de los dibujos de la construcción reales de Stan Meyer ha aparecido. La calidad de la imagen de esta copia es tanto tan baja del texto que no puede leerse, para que la repetición presentó aquí no puede ser exacto o podría estar extrañando algún artículo útil de información. La construcción de Stan es rara. Primero, un pedazo de plástico se forma como mostrado aquí:


El tamaño de este disco se empareja exactamente al pedazo de acrílico claro usado para el cuerpo del albergue. El dibujo no lo hace claro cómo este disco se ata al tubo acrílico, si es un ataque del empujón firme, encoló en el lugar o contuvo la posición con saetas que no se muestran. La implicación es que un anillo de seis saetas se maneja a través de la cima y taladró en el tubo acrílico, como éstos se muestra encendida de las vistas del plan, aunque no en el cruz-sección. También sería razonable asumir que un anillo similar de seis saetas también se usa para sostener la base firmemente en la posición. Hay un corte de la ranura en la base plástica tomar una foca del O-anillo que se comprimirá herméticamente cuando el disco está en el lugar. Hay o que dos o tres montante enhebrado retira más dos a través de los agujeros llevar las conexiones actuales eléctricas. El arreglo de apoyo de cañería es raro:


Un anillo de nueve cañerías internas uniformemente-espaciadas se posiciona alrededor del borde de un disco de acero que es ligeramente más pequeño que la dimensión interior del tubo acrílico. Las cañerías parecen ser un empujón-ataque firme en los agujeros taladrado muy con precisión a través del disco. Estos agujeros necesitan estar exactamente a los ángulos rectos a la cara del disco para que las cañerías sean alineadas exactamente con el tubo acrílico–definitivamente un trabajo de la taladro-prensa. El disco está montado en una vara enhebrada central que proyecta a través del disco bajo plástico, y un plástico más espacial se usa para sostener el disco claro de los montantes posicionó a noventa grados aparte alrededor del borde exterior del disco bajo.

La montura para los tubos exteriores también es muy rara. Un pedazo de plato de acero está cortado con nueve brazos proyectando en las posiciones uniformemente-espaciadas alrededor de una lavandera redonda forme como mostrado aquí:


Este pedazo tiene cuatro agujeros taladrados en él para emparejar el montante posiciona del pedazo bajo plástico. El número de montantes no se especifica y mientras yo he mostrado cuatro, la resonancia del plato podría ayudarse si había simplemente tres. El tamaño se coloca para que cuando los brazos están los upwards torcidos en los ángulos rectos, ellos encajaran exactamente contra la cara interna del tubo acrílico.

Estos brazos consiguen dos curvaturas en ellos para retorcerselos el inwards para formar las montañas para los tubos exteriores. El grado de exactitud la necesitado es considerable como él que aparece que hay ningún spacers usado entre los tubos internos y exteriores. Esto significa que el hueco muy pequeño de 1.5 mm o para que tiene que ser mantenido por la exactitud de estas montañas para los tubos exteriores.

Debe notarse que los tubos internos son los más tiempo que los tubos exteriores y que los tubos exteriores tienen un corte de hendedura de afinación en ellos. Todos los tubos internos se conectan mecánicamente juntos a través de su disco de montura de acero y todos los tubos exteriores se conectan juntos a través del disco de acero anillo-formado y sus montañas del brazo retorcidas. Se piensa que los dos de estas asambleas deban resonar a la misma frecuencia, y ellos se ponen a punto para hacer simplemente eso. Porque los tubos internos tienen un diámetro más pequeño, ellos resonarán a una frecuencia más alta que una cañería del diámetro más grande de la misma longitud. Por esa razón, ellos son hecho más largo bajar su frecuencia resonante natural. Además de eso, las hendeduras cortadas en los tubos exteriores son un método de afinación que levanta su diapasón resonante. Estas hendeduras se ajustarán hasta cada cañería resuena a la misma frecuencia.

Mirando el plan mecánico inicialmente, sugiere que la asamblea es imposible congregar, y mientras eso es casi verdad, como él tendrá que ser construido como él se congrega y aparece que la asamblea de la cañería interna y exterior no puede desmontarse después de la asamblea. Ésta es la manera que ellos se reúnen:


No se echa el cerrojo al apoyo del anillo para las cañerías exteriores firmemente a la base plástica pero en cambio se espacia ligeramente sobre él y montado en sólo los puntos del montante. Este anillo es debajo el disco del diámetro ligeramente más pequeño que sostiene las cañerías internas. Esto lo hace imposible para los dos componentes a ser resbalados juntos o separadamente, debido a la longitud de las cañerías. Esto sugiere que o las cañerías internas se empujen en el lugar después de la asamblea (qué es muy improbable cuando ellos se habrán congregado antes por poner a punto) o que las cañerías exteriores se sueldan a sus apoyos durante la asamblea procese (qué muy más probablemente es).

Uno del “los montantes” se lleva correcto a través de la base plástica para que pueda volverse la conexión positiva del suministro eléctrico, alimentada a las cañerías exteriores. La vara enhebrada central también se lleva toda la manera a través de la base plástica y se usa para apoyar la tenencia de plato de acero las cañerías internas así como proporcionando la conexión eléctrica negativa, a menudo llamado el eléctrico “la tierra”.

Otro disco plástico se mecaniza para formar una tapa cónica para el tubo acrílico, mientras teniendo una ranura para sostener una foca del O-anillo y la entrada de agua por recambiar y el tubo de rendimiento de gas. El dibujo menciona el hecho que si el agua de la palmadita se usa, entonces las impurezas en él coleccionarán en el fondo del electrolyser cuando el agua está alejada convirtiéndose al gas del hydroxy. Esto significa que la célula tendría que de vez en cuando ser enjuagada fuera. También atrae la atención al hecho que los gasses disolvieron en el agua de la palmadita también saldrán durante el uso y se mezclarán con el rendimiento de gas de hydroxy.

Cuando estos varios componentes se reúnen, la construcción celular global se muestra así:


Esta vista cruz-particular puede estar desencaminando ligeramente como él sugiere que cada uno de las nueve cañerías exteriores tiene su propio anaquel separado y éste probablemente no es el caso como ellos se conecta juntos eléctricamente a través del acero anillo-formó el disco y debe vibrar como una sola unidad. Está tentando para usar los anaqueles separados como eso permitiría desmontar la asamblea bastante fácilmente, pero los contactos eléctricos de semejante sistema serían muy inferiores y para que no será recomendado.

Debido a la manera que todas las cañerías internas se conectan juntos y todas las cañerías exteriores se conectan juntos eléctricamente, esta forma de construcción no se satisface al paseo de alternador de tres-fase mostrado debajo, dónde las nueve cañerías tendrían que ser conectadas en los juegos separados de tres. En cambio, el circuito transistorizado se usa que es muy eficaz y qué no tiene el tamaño, pese, ruido y aumentó corriente del arreglo del alternador.

Si la exactitud de construcción es un problema, entonces podría ser posible dar una cuesta deliberada a las cañerías exteriores para que ellos aprieten contra las cañerías internas a la cima, y entonces podría usar uno corto más espacial forzarlos aparte y dar el espacio deseado. Parece claro que ese Stan trabajó a semejante grado de exactitud del constructional que sus cañerías se encuadraron perfectamente desde el principio sus longitudes.

Dave Lawton señala que el punto de conexión de los anaqueles para las cañerías exteriores es muy crítico cuando ellos necesitan estar a un nodo resonando de las cañerías. El punto de conexión está por consiguiente en 22.4% de la longitud de la cañería del fondo de la cañería. Probablemente, si una hendedura está cortada en la cima de la cañería, entonces la longitud de la cañería resonante se medirá al fondo de la hendedura y la conexión apunte puesto a 22.4% de esa longitud.

El arreglo de la cañería de Dave Lawton o puede manejarse vía un alternador o por un circuito electrónico. Un circuito conveniente para el arreglo del alternador es:


En esto el circuito bastante raro, el rotor que enrolla de un alternador se pulsa vía un circuito del oscilador que tiene frecuencia inconstante y la proporción de Mark/Space inconstante y qué puede ser los gated adelante y fuera de para producir el waveform del rendimiento mostrado debajo del alternador en el diagrama del circuito. El circuito del oscilador tiene un grado de suministro que de-acopla por la 100 ohm resistencia que alimenta el 100 condensador del microfarad. Éste es reducir onda de voltaje que viene con la +12 voltio línea del suministro, causado por los pulsos actuales a través del bobinado del rotor. El arreglo del rendimiento que alimenta los electrodos de la cañería del electrolyser se copia directamente del diagrama del circuito de Stan Meyer.

No se recomienda que usted use un alternador si usted debe decidir construir una copia de su propio. Pero si usted decide usar uno y el alternador no tiene los bobinados tomados al exterior de la cubierta, es necesario abrir el alternador, quita el regulador interior y diodos y arranca tres primacías de los extremos de los bobinados del stator. Si usted tiene un alternador que ya tiene los bobinados accesible del exterior, entonces el stator es probable que las conexiones tortuosas sean como mostrado aquí:


El alternador del Dave tendencia de motor dibuja aproximadamente dos amperios de corriente que bruscamente dobla el poder entrados al circuito. No hay necesidad por el tamaño, el peso, ruido, uso mecánico y corriente dibujan de usar un motor y alternador como bastante mucho la misma actuación puede producirse por el circuito transistorizado sin las partes mudanza.

Se han evaluado ambos circuitos como operar a algo de 300% a 900% de Faraday “la eficacia eléctrica máxima”, debe enfatizarse que los inductors usaron en este circuito, forme un papel muy importante alterando y amplificando el waveform de voltaje aplicó a la célula. Dave usa dos “los bi-filar hirieron” el inductors, cada herida con 100 giros de 22 SWG (21 AWG) el enamelled el alambre cobrizo en un 9 mm (3/8”) la vara de ferrita de diámetro. La longitud de la vara de la ferrita es nada crítica, y un toroid de la ferrita podrían usarse como una alternativa, aunque eso es más difícil enrollar. Estos bobinas del bi-filar que usan lado a lado al mismo tiempo dos longitudes de alambre se enrollan. El circuito transistorizado se muestra aquí:


El funcionamiento del circuito:

La parte principal del circuito es hecho a de dos 555 cronómetros de la astilla normales. Éstos se alambran para dar un waveform del rendimiento que cambian muy rápidamente entre un voltaje alto y un voltaje bajo. Los waveform ideales forman viniendo de este circuito se describe como un “la ola cuadrada” el rendimiento. En esta versión particular del circuito, la proporción a que el circuito arroja entre el voltaje alto y bajo (llamó el “la frecuencia”) puede ajustarse por el usuario que se vuelve un bulto. También, la longitud del a tiempo al FUERA DE tiempo (llamó el “la Proporción de Mark/Space”) también es ajustable

Ésta es la sección del circuito que hace esto:


La 100 ohm resistencia y el 100 condensador del microfarad son planchar allí fuera cualquier onda en el voltaje proporcione al circuito, causado por los pulsos feroces en el paseo de poder a la célula de la electrólisis. El condensador actúa como un depósito de electricidad y la resistencia previene ese depósito a agotándose de repente si la línea de suministro de poder es de repente, y muy brevemente, tiró abajo a un voltaje bajo. Entre ellos, ellos persisten el voltaje en el punto “UN” a un nivel firme, permitiendo la 555 astilla para operar fácilmente.

El condensador muy pequeño “B” se alambra a físicamente mismo cerca de la astilla. Es poner en cortocircuito allí cualquier perdido, muy el calzón, los pulsos de voltaje muy afilados recogieron por la instalación eléctrica a la astilla. Es ayudar la astilla allí para operar exactamente como él se diseña para hacer, y realmente no es una parte funcional del circuito. Así, por entender cómo el circuito trabaja, nosotros podemos ignorarlos y podemos ver el circuito gustar esto:


Este circuito genera los pulsos del rendimiento del tipo mostrados en el verde con el voltaje que va alto, (el “Mark”) y bajo (el “el Espacio”). La 47K resistencia inconstante (qué algunas personas insisten en llamar un “la olla”) permite ajustar la longitud del Mark y el Espacio de los 50 - 50 mostrado, para decir, 90 - 10 o cualquier proporción a través de a 10 - 90. Debe mencionarse que el “47K” es nada crítico y es bastante probable que éstos sean vendidos como “50K” los dispositivos. Más componentes del costo bajos tienen una ventaja o menos 10% tasando qué medios que una 50K resistencia será algo de 45K a 55K en el valor real.

Los dos “1N4148” los diodos son asegurarse allí que cuando el Mark/Space que 47K resistencia inconstante se ajusta, que no altera la frecuencia del waveform del rendimiento de forma alguna. El permaneciendo dos componentes: la 10K resistencia inconstante y el 47 condensador del microfarad, los dos marcaron en el azul, controle el número de pulsos producido por segundo. El más grande el condensador, el más pocos los pulsos por segundo. El más bajo el valor de la resistencia inconstante, el más grande el número de pulsos por segundo.

El circuito puede tener frecuencia adicional que pone a punto los rangos, si el valor del condensador se altera cambiando en un condensador diferente. Así que el circuito puede hacerse más versátil por la suma de un interruptor y, diga, dos condensadores alternativos, como mostrado aquí:


Los condensadores mostrados aquí son extraordinariamente grandes porque se piensa que este circuito particular corre relativamente despacio. Los condensadores son muy más pequeños qué causas la proporción cambiando para ser muy más alta en la sección casi idéntica del circuito que sigue este uno. La experiencia ha mostrado que unas personas han tenido acalorando en este circuito cuando se cambia fuera de acción, para que el interruptor de On/Off se ha extendido para ser un interruptor de cambio bipolar y el segundo polo cambiaba fuera los elementos cronometrando de la 555 astilla. La versión completa de esta sección del circuito es entonces:


qué sólo tiene un interruptor adicional para permitir detener el rendimiento y el 12-voltio proporciona línea ser alimentado en cambio. La razón para esto es que esta parte del circuito se usa para encender y Fuera de un circuito idéntico. Esto se llama “el gating” y se explica en Capítulo 12 qué es una guía didáctica de la electrónica.

Se piensa que la segunda parte del circuito corre a muchas velocidades más altas, para que usa los condensadores muy más pequeños:


Así, reuniéndolos, y permitiendo el primer circuito para encender el segundo uno y Fuera de, nosotros conseguimos:


La último sección del circuito es el paseo de poder para la célula del electrolyser. Éste es un circuito muy simple. Primeramente, el rendimiento del segundo que 555 astilla se baja por un par del voltaje-divisor básico de resistencias, y alimentó a la Verja del transistor del rendimiento:


Aquí, el 555 voltaje de rendimiento de astilla se baja por 220 / 820 o aproximadamente 27%. Cuando el voltaje sube, causa el transistor de BUZ350 para encender, mientras poniendo en cortocircuito entre su Desagüe y conexiones de la Fuente y aplicando el todo del 12-voltio el voltaje del suministro por la carga que en nuestra aplicación, es la célula del electrolyser:


El transistor maneja los electrodos de la electrólisis como que mostrado anteriormente, mientras aplicando los pulsos muy afilados, muy cortos a ellos. Lo que es muy importante es el alambre enrolla en que se pone cada lateral del juego del electrodo. Estos bobinas se unen magnéticamente porque ellos se enrollan juntos en un centro de vara de ferrita de alta frecuencia y aunque un bobina es semejante cosa simple, estos bobinas llevan puesto un efecto profundo cómo el circuito opera. Primeramente, ellos convierten el 555 pulso de la astilla en un muy afilado, muy el calzón, pulso de alto-voltaje que puede ser tan alto como 1,200 voltios. Este pulso afecta el ambiente local, mientras causando la energía extra para fluir en el circuito. Los bobinas realizan un segundo papel ahora bloqueando esa energía adicional de poner en cortocircuito a través de la batería, y causándolo para fluir a través de la célula de la electrólisis, hendiéndose el agua en una mezcla de hidrógeno y oxígeno, ambos alto-energía de ser de gases, las versiones atómicas favorablemente cobradas de esos gases. Esto da unos 400% a la mezcla el poder de hidrógeno que se quema en el aire.

Cuando se desconecta el transistor, las bobinas de intentar sacar el transistor conexión del desagüe hasta un voltaje muy por encima de la línea de batería de 12 voltios. Para evitar esto, un diodo 1N4007 está conectado a través de la célula y sus bobinas. El diodo está conectado para que no actual atraviesa hasta el transistor Drain es arrastrado por encima de la línea de 12 voltios, pero cuando eso ocurre, el diodo eficazmente obtiene volcó y tan pronto como 0,7 voltios es colocado a través de él, comienza a realizar pesadamente y se derrumba el oscilación de voltaje positivo-que va, protegiendo el transistor. Fácilmente dices que es la electricidad "fría" del medio ambiente que está haciendo la electrólisis que la célula se mantiene fría aunque esté dando salida a grandes volúmenes de gas. Si la electrólisis se realizaron por la electricidad convencional, aumentaría la temperatura de la célula durante la electrólisis. Un circuito generador de impulsos de John Bedini puede utilizarse eficazmente con una célula de este tipo y se ajusta automáticamente a la frecuencia de resonancia como la célula es parte del circuito de frecuencia-determinación.

El BUZ350 MOSFET tiene una valuación actual de 22 amperios para que ejecutará el fresco en esta aplicación. Sin embargo, merece la pena y " un fregadero de calor pero deben comprenderse que este circuito es un circuito de la banco-comprobación con un rendimiento actual máximo de aproximadamente 2 amperios y no es un circuito de Modulación de Pulso-anchura para un electrolyser de CC alto-actuales. La corriente atrae este arreglo es particularmente interesante. Con sólo un tubo en el lugar, la corriente dibuja es aproximadamente un amperio. Cuando un segundo tubo se agrega, los aumentos actuales por menos de la mitad un amperio. Cuando el tercio se agrega, la corriente total está bajo dos amperios. El cuarto y quintamente los tubos agregan aproximadamente 100 milliamps cada uno y el sexto tubo no causa el aumento en absoluto en la corriente. Esto sugiere que la eficacia pudiera levantarse más allá agregando un número grande de tubos adicionales, pero éste realmente no es el caso como el arreglo celular es importante. Stan Meyer ejecutó su automóvil de VolksWagen durante cuatro años en el rendimiento de cuatro de estas células con la 16-pulgada (400 mm) los electrodos, y Stan habrían hecho una sola célula más grande tenía eso sido factible.

Aunque la corriente no es particularmente alta, un cinco o seis amperio circuito-ola grande, o funde, debe ponerse entre el suministro de poder y el circuito, proteger contra los cortocircuitos accidentales. Si una unidad así será montada en un vehículo, entonces es esencial que el suministro de poder se coloca para que el electrolyser esté desconectado si el artefacto se apaga. Pasando el poder eléctrico a través de una parada que se impulsa vía el interruptor de la ignición es una solución buena para esto. También es vital que por lo menos un bubbler se pone entre el electrolyser y el artefacto, para dar alguna protección si el gas debe encenderse por un funcionamiento defectuoso del artefacto.


Aunque se han producido las tablas del circuito impresas ahora para este circuito y las unidades listo-hecho están disponibles comercialmente, usted puede construir su propio stripboard usando si usted quiere a. Un posible prototipo estilo componente esquema uno-apagado para se muestra aquí:


La parte inferior del tira-tabla (cuando se volvió horizontalmente encima de) se muestra aquí:








Aunque usando un anillo de la ferrita probablemente es la posible opción mejor, el bobina del bi-filar puede enrollarse en cualquier vara de la ferrita recta de cualquier diámetro y longitud. Usted apenas graba los extremos de dos cuerdas de alambre a un extremo de la vara y entonces rueda la vara en sus manos, mientras guiando las cuerdas en un lado-por-lado aseado el enrollando cilíndrico como mostrado aquí:





Dave que construyó esta repetición hace pensar en las varias mejoras. Primeramente, Stan Meyer usó un número más grande de tubos de longitud mayor. Los dos de esos dos factores deben aumentar la producción de gas considerablemente. Secondly, examen cuidadoso de video de las muestras de las demostraciones de Stan que los tubos exteriores que él usó tenían una hendedura rectangular corte en la cima de cada tubo:


Algunas cañerías del órgano se multa-ponen a punto cortando las hendeduras gusta esto en la cima de la cañería, levantarlo es diapasón que es él es frecuencia de vibración. Cuando ellos tienen un diámetro más pequeño, las cañerías internas en la célula de Meyer resonarán a una frecuencia más alta que las cañerías exteriores. Parece probable por consiguiente que que las hendeduras cortaron por Stan sea levantar la frecuencia resonante de las cañerías más grandes, emparejar la frecuencia resonante de las cañerías internas. Si usted quiere hacer que, colgando el tubo interno a un pedazo de hilo y taladrándolo, producirá un sonido al diapasón resonante de la cañería. Cortando una hendedura en una cañería exterior, mientras suspendiéndolo en un pedazo de hilo y taladrándolo, permitirá comparar el diapasón de las dos cañerías. Cuando una cañería exterior se ha emparejado a su satisfacción, entonces una hendedura de exactamente las mismas dimensiones traerá las otras cañerías exteriores al mismo diapasón resonante. No se ha demostrado, pero se ha sugerido que sólo la parte de la cañería exterior que está debajo de la hendedura, realmente contribuye a la frecuencia resonante de la cañería. Ésa es la parte marcada como “H” en el diagrama anteriormente. También se sugiere que las cañerías resonaran a la misma frecuencia si el área de la cara interior de la cañería exterior (“H” x la circunferencia interna) exactamente los fósforos el área de la superficie exterior de la cañería interna. Debe recordarse que como todos los pares de la cañería se resonará con un solo signo que cada par de la cañería necesita resonar a la misma frecuencia como todos los otros pares de la cañería.

Se dice que Stan ejecutó su automóvil de VolksWagen durante cuatro años, mientras usando simplemente el gas de cuatro de estas unidades que tenían la cañería aparea 16-inchs mucho tiempo. Una parte muy importante de la figura celular es el condicionando de los tubos del electrodo, mientras usando el agua de la palmadita. Ravi en India sugiere que que esto se hace como sigue:

1. No use resistencia en el lado negativo del suministro de poder al condicionar las cañerías.
2. Empiece a 0.5 Amperios en el generador señalado y después de 25 minutos, apague durante 30 minutos
3. Entonces aplique 1.0 Amperios durante 20 minutos y entonces detenga durante 30 minutos.
4. Entonces aplique 1.5 Amperios durante 15 minutos y entonces detenga durante 20 minutos.
5. Entonces aplique 2.0 Amperios durante 10 minutos y después detenga durante 20 minutos.
6. Vaya a 2.5 Amperios por 5 minutos y detenga durante 15 minutos.
7. Vaya a 3.0 Amperios por 120 a 150 segundos. Usted necesita verificar si la célula está poniéndose caliente... si es que usted necesita reducir el tiempo.

Después de los siete pasos anteriormente, permitió la posición celular durante por lo menos una hora antes de que usted vuelva a empezar de nuevo.

Usted apenas verá cualquier generación de gas en las fases tempranas de este proceso condicionando, pero mucho estiércol húmedo del castaño se generará. Inicialmente, cambie el agua después de todos los ciclos, pero no toca los tubos con las manos desnudas. ¡Si los extremos de los tubos necesitan tener el estiércol húmedo limpiado fuera de ellos, entonces usan un cepillo pero no tocan los electrodos!! Si el estiércol húmedo castaño se sale en el agua durante el próximo ciclo, causa el agua para calentar y usted necesita evitar esto.

Hay una reducción durante un período de tiempo, en la cantidad del material castaño producida y a algún punto, las cañerías no harán material del castaño en absoluto. Usted estará consiguiendo la generación de gas muy buena ahora. Una chaqueta polvorienta blanquecina de dielectric de óxido de cromo habrá desarrollado en las superficies de los electrodos. Nunca toque las cañerías una vez con manos desnudas que esta capa útil ha desarrollado.

Important:Haga el condicionando en una área bien-ventilada, o alternativamente, cierre la cima de la célula y dé salida el gas fuera en el abierto. Durante este proceso, la célula se sale realmente adelante para algún tiempo, tan incluso una proporción muy baja de producción de gas puede aumentar una cantidad seria de gas que sería un riesgo si salió para coleccionar dentro.

También se ha sugerido que si un BUZ350 no puede obtenerse, entonces sería aconsejable proteger el rendimiento FET contra el daño causó el poniendo en cortocircuito accidental de alambres, etc., conectando lo que es eficazmente un 150-voltio, 10 vatio diodo del zener por él como mostrado en el diagrama anterior. Mientras esto no es necesario para el funcionamiento correcto del circuito, es útil en casos dónde los accidentes ocurren durante la comprobación repetida y modificación de los componentes celulares.

.




Dr Scott Cramton.   Dr. Cramton y su equipo de Investigación de Laesa y científicos de Desarrollo han estado investigando y han adelantado esta tecnología y ellos han alcanzado un rendimiento de seis litros por minuto para una entrada eléctrica de 12 vatios (1 amperio a 12 voltios). Además, Dr. La célula de Cramton se opera y está corriéndose bien adelante local el agua. El objetivo es reducir la cantidad de combustible del diesel necesitada ejecutar una capacidad grande el generador eléctrico normal.

El estilo de plan es similar a la construcción física original de Stan Meyer aunque las dimensiones son ligeramente diferentes. El cuerpo celular es el tubo acrílico transparente con las gorras del extremo cubra y fondo. Dentro del tubo nueve pares de cañerías, eléctricamente conectados como tres juegos de tres pares de la cañería esparcidos, están. Éstos se manejan por una tres-fase pulsó suministro basado en una repetición de la célula del original de Stan Meyer. Consiste en un Delco alternador de Remy manejado por un 1.5 caballo de fuerza 220 voltio motor del CA. Este arreglo es, como era Stan Meyer, para los propósitos de la demostración. En una aplicación activa, el alternador se maneja por el artefacto a proporcionándose con el gas del hydroxy. La 120 separación de fase de grado es el componente crítico por mantener la frecuencia resonante. Debe notarse que el alternador debe mantener una proporción de 3,600 rpm mientras bajo la carga.

Necesita ser enfatizado que Dr. La célula de Cramton es muy íntima en los principios de la construcción a la célula de Dave Lawton y la calidad de construcción es de hecho muy importante. El por encima de todo punto que puede extrañarse fácilmente es la afinación completamente esencial de todas las cañerías a una sola, común frecuencia. Éste es el equivalente de poner a punto un instrumento musical y sin esa afinación, el funcionamiento resonante esencial de la célula no se logrará y la actuación celular no será nada como los resultados que Dr. Cramton y su equipo están consiguiendo

Dr. Cramton está usando el 316L-calidad el acero limpio conduce por tuberías 18 pulgadas (450 mm) mucho tiempo. Las cañerías exteriores son 0.75 pulgadas en el diámetro y las cañerías internas 0.5 pulgadas en el diámetro. Esto da un hueco del enterrar-cañería de 1.2 mm. El primer paso es conseguir las cañerías que resuenan juntos. Primero, la frecuencia de una cañería interna es moderada. Para esto, un programa de frecuencia-analizador de internet libre se transmitió y usó con la tarjeta audia de un PC para dar un despliegue moderado de la frecuencia resonante de cada cañería. El transmita la situación es aquí

El método por hacer esto es que el cuidado muy importante y considerable se necesita para esto. La cuarto-pulgada que la saeta de acero limpia se aprieta en la cañería interna dónde forma un empujón-ataque firme. Es muy importante que que la cabeza de cada nuez se aprieta en para exactamente la misma distancia como esto altere la frecuencia resonante de la cañería interna. El acero la tira que une está entonces torcida en su forma de Z y firmemente sujetó a la saeta con una nuez de acero limpia. La asamblea de cañería, la tira de acero, la nuez y la saeta se cuelga entonces a un hilo y taladró suavemente con un pedazo de madera y su frecuencia resonante medido con el programa de analizador de frecuencia. La frecuencia se alimenta en el programa que usa un micrófono. Todas las cañerías internas se ponen a punto a exactamente la misma frecuencia por una alteración muy ligera de la longitud de la inserción de la cabeza de la saeta para cualquier cañería con una frecuencia resonante que está apagado ligeramente la frecuencia de las otras cañerías en el juego de nueve cañerías internas.

Luego, los tubos exteriores son los slotted para levantar su frecuencia resonante para emparejar eso de las cañerías internas. Su frecuencia también es moderada colgándolos y taladrándolos suavemente con un pedazo de madera. Si la frecuencia necesita la subida adicional, entonces la longitud del tubo está reducida por un cuarto de una pulgada (6 mm) y la comprobación continuó como antes. Ajustando la anchura y longitud de la hendedura es el método mejor por ajustar la frecuencia resonante del tubo. Un archivo pequeño puede usarse para aumentar las dimensiones de la hendedura. Este procedimiento es tiempo que consume y tedioso pero merece la pena bien el esfuerzo. La media longitud acabada de las cañerías exteriores es 17.5 pulgadas (445 mm) y las dimensiones de la hendedura 0.75 pulgada largo y 0.5 pulgada ancho (19 mm x 13 mm).

Al poner la frecuencia resonante de las cañerías exteriores, es importante tener las grapas en el lugar. Éstos "hosepipe", "júbilo" o "Terry" se usan las grapas para hacer las conexiones eléctricas a las cañerías exteriores como mostrado en los diagramas y ellos tienen un efecto en la resonancia de las cañerías, así que encájelos antes de cualquier afinación se hace. El arreglo de la cañería se muestra aquí:


Las cañerías exteriores se taladran y taladraron para o tomar un 6/32” la saeta de nilón disponible de las ferreterías de As en el EE.UU., o alternativamente, taladró y taladró para tomar una 4 saeta de nilón de mm. Se espacian tres de estos agujeros de la saeta uniformemente alrededor de la circunferencia de cada extremo de todas las cañerías exteriores.


Éstos se usan las saetas de nilón ajustar y sostener la cañería interna suavemente en el centro exacto de la cañería exterior. Es muy importante que que estas saetas no están encima de se apretado como eso impidiera las vibraciones de la cañería interna. Las saetas se ajustan para que un muestras de medida de sondeo que hay el mismo 1.2 hueco del mm exactamente toda la ronda, los dos la cima y fondo. El peso de la cañería interna se lleva por una 3/4 pulgada (18 mm) la tira ancha de acero limpio dobló en una Z-forma, y ninguno del peso se lleva por las saetas de nilón. Dr Cramton describe esto Z-formó la tira de acero como un “primavera” y tensiones su importancia construyendo un juego de resonar los pares de la cañería. El arreglo se muestra aquí:


La tira elástica de apoyo de acero también se muestra en el azul en el diagrama anterior como él forma la conexión eléctrica para los tubos internos. Los tubos exteriores se sostienen firmemente en la posición por dos discos plásticos que forman un empujón-ataque firme dentro de los 6” (150 mm) el diámetro tubo acrílico que forma el cuerpo de la célula. La célula se sella fuera de con las gorras plásticas (con suerte, el superior siendo atornillan enhebrado para el mantenimiento fácil) y las conexiones eléctricas se llevan a través de la más bajo gorra que usa 1/4” (6 mm) x 20 saetas de acero limpias. Las saetas que usan lavanderas y O-anillos de caucho en ambos lados de la gorra se sellan.


Para la claridad, el diagrama sobre las muestras sólo las conexiones eléctricas para las cañerías internas. Se muestran las conexiones eléctricas para las cañerías exteriores en el diagrama siguiente. Las conexiones están hecho en la cima y " el fondo de cada cañería exterior atando una alerta de manga de acero limpia con una saeta de acero limpia ató a cada alerta. La instalación eléctrica se lleva entonces por dentro de la célula para que toda la seis conexión apunte (tres a la cima más tres al fondo) para cada juego de tres cañerías se lleva a cabo a través de la base de la célula con sólo una saeta, de nuevo, sellada con lavanderas y O-anillos de caucho. Los nueve pares de la cañería se conectan eléctricamente en tres juegos de tres, y cada juego se alimenta con una fase separada de un waveform de la 3-fase. Esto prepara una interacción a través del agua y produce un waveform pulsando complejos con cada uno puesto de cañerías que actúan recíprocamente con los otros dos juegos. Los juegos se colocan que para que las cañerías individuales de cada uno pusieran que se esparce con las cañerías de los otros dos juegos, mientras haciendo los juegos solaparnos como mostrado en el próximo diagrama. Para la claridad, el diagrama no muestra las conexiones eléctricas para las cañerías internas y omite las cañerías de los otros dos grupos de tres, el sensor agua-nivelado, la toma de gas fuera de la cañería y el sensor de gas-presión.

En este momento, Dr. Cramton está manejando que la cañería forma con el circuito mostrado debajo. Usa un sinewave del CA generados por un alternador pulsado. La corriente alimentó al manejar de motor las cuentas del alternador para aproximadamente 24 vatios de poder mientras el paseo actual al alternador enrollar es simplemente 12 vatios. Debe comprenderse que el alternador puede manejar muchas células, probablemente sin cualquier aumento en poder requerido, fácilmente. Dr. Cramton está investigando métodos de producir el mismo waveform sin la necesidad por un alternador y mientras eso sería útil, debe comprenderse que un rendimiento de gas de seis litros por minuto para una entrada de poder de sólo 36 vatios es un resultado muy significante. Otros han mostrado que es posible impulsar un 5.5 kilovatio generador eléctrico en el hydroxy gasee exclusivamente con una proporción de flujo de esta clase de magnitud, y obviamente, los 36 vatios pueden muy fácilmente se proporcione de que 5.5 kilovatio rendimiento.

Es completamente esencial que los pares de la cañería son “condicionado” como allí la producción de gas muy pequeña será hasta la capa condicionando blanca se construye a en las superficies activas de las cañerías. Como ya se ha descrito, un método está impulsando la célula a durante unos minutos, y permitiéndole entonces descansar sin usar durante un tiempo antes de repetir el proceso. Dr. Cramton acentúa por lo menos eso que se necesitarán cien horas de condicionar antes del volumen de rendimiento de gas empieza a subir, y será tres meses antes de la capa condicionando blanca alcanza su espesor lleno y la proporción de producción de gas aumenta dramáticamente.

Dr las tensiones de Cramton que es la construcción mecánica que representará la diferencia en la proporción de producción de gas. Las cañerías internas y exteriores deben ponerse a punto a una frecuencia común. Es vital que los pares de la cañería deben condicionarse que puede hacerse durante un período de tiempo a través del uso repetido. Una alternativa muy importante a este proceso mucho tiempo condicionando está cubriendo el todo de la cañería aparece con el material aislante "Super Corona Dope" (www.mgchemicals.com) como esto da condicionando inmediato de las cañerías. Cuando un juego completo de tubos puestos a punto se ha logrado, entonces la electrónica debe construirse y debe ponerse a punto a la frecuencia resonante de los juegos del tubo. El voltaje construye a en las cañerías del pulsar repetir del circuito de voltaje bajo y la acción del bi-filar hiera enrolla cada lateral de cada cañería puesta y permitió por el aislamiento de las cañerías. Con la Droga de la Corona Excelente este voltaje ha estado moderado en 1,480 voltios pero con la capa aislante de un suministro de agua local, ese voltaje está alrededor de 1,340 voltios.

Debe entenderse que los bi-filar hirieron el bobina (es decir, hiera lado a lado con dos cuerdas de alambre) genera subiendo muy grandemente, el voltaje muy corto clava, típicamente más de 1,000 voltios a pesar del ser del suministro eléctrico menos de catorce voltios. Se enrollan los bobinas usados por Dr Cramton en las varas de la ferrita, 300 mm (11.8”) largo y 10 mm (3/8”) en el diámetro. Como sólo 100 mm las varas largas estaban disponibles, éstos se construyeron poniendo tres dentro de un tubo plástico. El bobina enrollar es de enamelled el alambre cobrizo y para permitir capacidad de transporte actual suficiente que el alambre necesita ser 22 swg (21 AWG) o un diámetro más grande, es decir, con un más bajo número de la medida como 20 swg. Estos bobinas se enrollan para dar una inductancia de 6.3 mH en cada uno de los dos bobinados.

El circuito debajo de es el uno usándose en este momento. Usted notará que un polo adicional se ha agregado al Gating On/Off cambie para que los componentes cronometrando se cambien fuera que cuando los gating señalan ha apagado. Esto da protección agregada para el Gating 555 astilla en el circuito, previniendo acalorando cuando está corriendo pero no usándose. La frecuencia usó con Dr. La célula de Cramton es 4.73 kHz aunque ésta no es la frecuencia óptima por la célula. El alternador impone una cierta limitación en la posible frecuencia más alta, pero se ha mostrado la frecuencia usada para ser el más eficaz y es un armónico de la frecuencia óptima. Éste es un pedazo gusta empujando a un niño en un balance y sólo empujar cada tercio o cuarto balance que trabajan bastante bien.


Dr. Cramton dice: “me gustaría que las personas supieran que la comunidad científica está trabajando en estos proyectos y esta tecnología es ahora un hecho de ciencia y no la conjetura”.

Dr Cramton ha realizado las pruebas de la actuación repetidas en un 40 kilovatio generador del diesel y los resultados eran muy consistentes, mientras entrando dentro de 1% cada tiempo en diez pruebas sucesivas. Aquí es su gráfico de los resultados de este preliminar trabaje:


Las ganancias a la 40 carga del kW llena son aproximadamente 35%, mientras representando una reducción de 1.4 galones de diesel por hora. Cuando el generador es parte del equipo de un proveedor de poder mayor, es probable que el número de generadores se manipulará la demanda respecto a y para que es probable que la ganancia global continua sea aproximadamente incluso 33% con semejante entrada del hydroxy baja como 6 lpm. La investigación y el desarbobina está continuando.


Bob Boyce:   ha soltado un método diferente recientemente por el usar agua-que raja su construcción de electrolyser-estilo de llano-plato y ha pulsado con sólo doce voltios como en los planes del agua-hendedor anteriores. El circuito de Bob es:


Aquí, la tabla de la electrónica produce tres separado, el tuneable, el waveforms cuadrado muy afilado como descrito en el documento de D9.pdf mencionado antes. Estos tres waveforms se integran en un solos waveform complejos cuando cada uno se alimenta en una alto-precisión separada, alto-especificación que enrolla en un hierro-polvo toroidal transformador centro. Este signo ha caminado a a un voltaje más alto en el bobina secundario del transformador y entonces ha aplicado a los platos del electrodo vía un bobina de ahogo adelante cada lateral de la unidad de exactamente la misma manera como en los planes anteriores.


La resonancia:   los Agua-hendedores sólo operan propiamente si se sostiene en su frecuencia resonante. Stan Meyer tiene una patente en su sistema de la electrónica que localizaría, cierra con llave adelante a y mantiene el pulsando electrónico a la frecuencia resonante de su célula. Desgraciadamente, la patente de Stan apenas da los contornos anchos para los métodos usados.

Los John Bedini que batería-cobran los circuitos del pulso han sido muy substancialmente aplicados a las células del agua-hendedor. Aquí, la propia célula es parte del mando de frecuencia del circuito del oscilador y el arreglo podría parecerse:


Esta idea se defiende en un video de YouTube puesto a por Stephan Leben donde este arreglo se sugiere:


Los estados Stephan que él ha construido este circuito que usa un condensador en lugar del agua-hendedor y él dice que él puede confirmar que está mismo-impulsando, algo que la ciencia convencional dice es imposible (a menos que quizás, si el circuito está recogiendo el poder radiado a través de la instalación eléctrica del circuito). Una vez un doce voltio suministro se conecta para entrar los términos brevemente, el transistor enciende impulsando el transformador que da los pulsos repetidor a la base del transistor, mientras sosteniendo las oscilaciones igualan cuando el doce voltio suministro está alejado. La proporción de oscilación se gobierna por la frecuencia resonante de la unidad del agua-hendedor. Por consiguiente, como la frecuencia resonante de la célula altera porque la forma de las burbujas, la presión cambia, la temperatura cambia, o cualquier cosa, el circuito rastrea automáticamente y mantiene esa frecuencia óptima.

Dave Lawton usa un método diferente cuando él ha diseñado y ha construido una Vuelta de la Fase-cerradura ("PLL") circuito que hace la misma cosa que el circuito automático de Stan Meyer hizo. Éste es el circuito de Dave:


Este recorrido ha sido usado muy con éxito por varia gente. Un experimentador hacía construir el recorrido por un amigo cuando él no es muy confidente con el edificio del recorrido electrónico. La construcción parece a este:


Los dos bobinas principales de aire son la herida por separado más bien que la herida de bi-filar, y un poco de experimentación con tipos diferentes será emprendida para ver el efecto en la producción de gas total. Este recorrido es mostrado en el vídeo siguiente, conduciendo un par de 2.6 pulgadas de largo de electrodos con un hueco de 2 mm entre ellos, sentándose en una célula de prueba. Los electrodos tienen costuras y son hechos de una calidad desconocida de acero inoxidable y pueden ser vistos en lo alto de la fotografía encima. El vídeo muestra la producción de gas considerable con casi ningún empate corriente y la célula que se queda completamente chulo.



Ejecutando un Generador Eléctrico sin el Combustible Fósil
Después de muchas décadas de ser mentido, mayoría de la gente cree que es necesario quemar un combustible (por lo general, un ' fósil' tales como gasolina o diesel) con el fin de hacer un motor. 'Expertos científicos' demuestran su ignorancia proclamando que sus cálculos muestran que no hay suficiente energía en hidrógeno liberado mediante electrólisis, para proporcionar suficiente energía para hacer funcionar un motor que puede proporcionar suficiente energía eléctrica para realizar la electrólisis en primer lugar.

Sus cálculos son completamente equivocados como están basados en un mayor nivel de ignorancia de la realidad de los hechos:
  1. Haciendo caso omiso de HHO en conjunto, motores pueden funcionar muy bien en energía ambiental canalizada a través de un Joe Cell como se indica en el capítulo 9, y al hacer eso, no combustible se consume en todo.

  2. No son conscientes de que hizo correctamente HHO típicamente tiene cuatro veces el contenido de energía de hidrógeno gaseoso.

  3. No son conscientes de que un electrolizador apropiadamente construido en DC tiene más del doble de la eficiencia que Faraday considera que la tasa de producción máxima posible de HHO para cualquier corriente dada.

  4. No son conscientes de que la electrólisis resonante pulsada tiene varias veces el agua-para-HHO eficiencia de conversión que puede producir DC recto, resultando en más de diez veces el Faraday 'máxima' tasa de conversión.

  5. No son conscientes de que la mayoría de la energía producida por HHO se convierte en agua no proviene del hidrógeno, pero en cambio proviene de los racimos cargados de agua. Es probable que ni siquiera han oído de los racimos cargados de agua.

  6. Probablemente no son conscientes de que introducción de niebla de agua fría para el aire que entra en un motor de combustión interna, hace que el motor funciona como un motor de combustión interna vapor como la niebla es convertida en vapor flash, elevando la presión dentro del cilindro y aumentar la eficiencia del motor muy considerablemente.

Debido a estas cosas, los cálculos de los expertos' científicos' producen resultados completamente equivocados debido a la falta de conocimiento y los supuestos defectos en que se basan los cálculos.

Curiosamente, aparte del hecho que generadores con agua como el combustible sólo visible, han sido alimentar lugares fuera de la red 24 x 7 durante muchos años y haciendo caso omiso de ese pequeño detalle, revisa este comentario del periódico:
U.S. Navy convertirá combustible con agua de mar
La Marina de Estados Unidos afirma que ha encontrado una manera de convertir agua de mar en combustible, después de haber pasado décadas realizando experimentos científicos.

Si es true, el desarrollo podría ver naves militares desarrollando su propio combustible y mantenerse operativa 100% del tiempo. Marino científicos dicen que tienen alreay utiliza el combustible para volar un avión modelo.

Llamarlo "un gran hito", Vicealmirante Philip Cullom señaló que "en la Marina de guerra, tenemos algunas clases bastante inusuales de desafíos".

Uno de ellos es la necesidad de abastecerse de combustible de un petrolero en la actualidad. Pero "desarrollando una tecnología innovadora como agua de mar-a-combustible, reinventa mucho la manera en que hacemos negocios cuando piensas en logística, rediness"

La marina norteamericana tiene 289 buques y confiar más en combustible a base de aceite, aparte de un portaaviones y 72 submarinos que utilizan la energía nuclear.

El avance se produjo después de que los científicos encontraron una manera para extraer el dióxido de carbono y el hidrógeno del agua de mar. Los gases se convierten entonces en un combustible con la ayuda de los convertidores catalíticos.

Cullom declarado: "Estamos en tiempos difíciles donde debemos pensar en formas nuevas y mira cómo crear energía, cómo valoramos la energía y cómo lo consumimos. Necesitamos desafiar las asunciones de los últimos sesenta años cuando tuvimos acceso constante a baratos cantidades ilimitadas de combustible".


Esto es un comentario muy interesante de Vicealmirante Cullom. En primer lugar, confirma que motores masivos de la Marina pueden ser alimentados por gas producido por electrólisis. En segundo lugar, él muy fuertemente implica que ya no es necesario repostar con consumibles a base de aceite, y que significa que la electrólisis es muy superior a 100% eficiente, haciendo esos motores masivas autoalimentado. En tercer lugar, parece razonable suponer si esos motores masivas pueden ser autoalimentados mediante electrólisis, que también podrían ejecutar los motores mucho más pequeños en los coches en electrólisis, aunque no se utilizaron el mismo método de la electrólisis. De todos modos, tenemos que lidiar con los motores pequeños, muy ineficientes que se utilizan en los generadores que normalmente utilizan gasolina como combustible:

En el REINO UNIDO, tres hombres manejaron hacer el mismo usando simplemente cosas simples que están dentro del alcance del medio reparador en su taller. Ellos compraron una norma gasolina-manejada el generador eléctrico fuera del eBay y manejaron ejecutarlo sin usar cualquier gasolina. Ellos usaron un flujo de gas de hydroxy que ellos midieron a sólo 3 lpm y ellos prueban cargado el 5.5 kilovatio generador con 4 kilovatios de equipo. Después ellos abandonaron el generador y siguieron a un artefacto muy más grande como sus planes es vender electricidad a la compañía de poder local. Ellos dijeron:
el equipo fue reunido por mi socio, que suministró el echar agua/electrólito (no un electrólito estándar, el 0.4 % por el volumen). Esto era un generador de la gasolina de 5 kWs (sobre 300cc). Atamos un alternador Chevrolet que constantemente cobra 12 voltios batería de 55 Hora de amperio, que por su parte los poderes seis tubos HHO, cada uno de los cuales dibuja 6 vatios, para un total de 30 vatios. Las salidas de estos electrolysers están relacionadas en serie y ellos alimentan el gas en un gas butano de baja presión "que acampa" el tanque que tiene 18 psi válvula de liberación de presión. Este tanque alimenta la toma de aire del generador que es ajustable con un estárter. Cargamos el enchufe de 30 amperios del generador con varias taladradoras, calentadores que etc. trabajan, durante más de cuatro horas. La carga máxima que intentamos era 4 kilovatios, siendo un calentador de barra, una caldera y dos taladradoras. Los tubos son resistentes plástico (para 80 presión psi). Dentro son 4 tubos de acero inoxidable (3 aspecto positivo y 1 negativa). Cada tubo creó 1 litro de gas cada dos minutos que es un total de 3 litros por minuto. Ellos finalmente se hacen calientes al toque, pero ellos no se hacen calientes.

Ellos tienen ningún plan para vender los generadores en la vida adaptados y para que ellos no tienen ninguna objeción al compartir de la información siguiente. Aquí es cómo ellos hicieron su generador del eBay operar sin la gasolina.


Ejecutando un Generador Eléctrico sin el Combustible Fósil




En el Contorno Ancho

Muy como Stan Meyer, para lograr este objetivo, nosotros necesitamos a alimente tres cosas al artefacto:
  1. El aire - esto se alimenta en como el normal a través del filtro aéreo existente.
  2. Hydroxy gasean - cómo hacer esto ya se ha explicado en el detalle considerable.
  3. Una llovizna de gotas de agua muy pequeñas, a veces llamó "niebla de agua fría".
También, nosotros necesitamos hacer dos ajustes al artefacto:
  1. La chispa que cronometra necesidades ser retardado por aproximadamente once grados.
  2. Si hay un "gaste" la chispa, entonces eso necesita ser eliminado.
Resumir entonces, un trato bueno de necesidades de trabajo ser hecho para lograr este efecto:
  1. Un electrolyser necesita ser construido o compró, aunque la proporción de producción de gas requerida no es particularmente alta.
  2. Un generador de niebla de agua fría necesita ser hecho o compró.
  3. Las cañerías necesitan ser instaladas para llevar estos dos artículos en el artefacto.
  4. El artefacto que cronometra necesidades ser retardado.
  5. Cualquier chispa de pérdida necesita ser suprimida.
  6. Se necesitan los tanques de agua para la niebla de agua fría y para guardar los electrolyser cubiertos a.
  7. Con suerte, alguna forma de recambio de agua automático para estos tanques de agua debe proporcionarse para que el generador pueda correr para los periodo largos desatendido.
Si nosotros omitimos el equipo de seguridad eléctrico que ya se ha explicado en detalle, y omite los hydroxy gasean equipo de seguridad que ya se ha explicado en detalle, y salta los detalles de suministro de agua automatizados y la batería de arranque, entonces, que un boceto generalizado del arreglo global se parece:


Aquí, ellos han optado a alimente los hydroxy gasean en el sistema aéreo después del filtro aéreo (una cosa que nosotros normalmente evitamos como él no es útil para el hydroxy gasee la eficacia de la producción, pero el primer paso es reproducirse su método exitoso exactamente antes de ver si puede mejorarse más allá). También alimentado en este misma área es la niebla de agua fría que se comprende de un número muy grande de gotas muy diminutas. El aire entra en este área como normal, a través del filtro aéreo existente. Esto nos da los tres componentes necesarios por ejecutar el artefacto del generador sin usar cualquier combustible fósil.


Creando la niebla de agua fría
Hay tres maneras diferentes de generar el rocío de gotas de agua muy finas que son un rasgo importante del éxito de esta manera de ejecutar el artefacto. Una manera es usar un tubo de Venturi que, mientras parece un dispositivo impresionante, realmente es muy simple en la construcción:


Es simplemente una cañería que adelgaza a un punto y qué tiene una boquilla muy pequeña. Cuando el artefacto atrae la mezcla del air/hydroxy en él es el golpe de la succión, la mezcla se apresura más allá de la boquilla del tubo de Venturi. Esto crea una área de más bajo presión fuera de la boquilla y agua de las causas terminar a través de la boquilla en un rocío de gotas muy finas. Algunos perfuman las botellas de rocío usan este método como él es barato y " eficaz.

Un método alternativo de hacer la niebla de agua fría es usar uno o más "foggers del estanque." Éstos son dispositivos ultrasónicos pequeños que se mantienen a la profundidad operando óptima en el agua por un flotador. Ellos producen cantidades grandes de niebla de agua fría que puede alimentarse en el artefacto así:


Un tercer método es usar un carburettor pequeño del tipo usado con el avión ejemplar. Esto hace el mismo trabajo como un carburettor del artefacto regulares, mientras alimentando un rocío de gotas de agua diminutas en el artefacto la succión aérea. El arreglo físico de esta opción depende de la construcción del filtro aéreo del generador a modificándose.


Alguna Seguridad Ofrece
A a este punto, el electrolyser se ha mostrado en el contorno desnudo. En la práctica, es esencial que que algunos rasgos de seguridad están incorporados como mostrado aquí:


Estos dispositivos de seguridad deben estar ahora familiarizados a usted cuando ellos ya se han explicado antes en este documento.


La Razón por Cambiar el Cronometrando
Los combustibles usados con más artefactos de la combustión interiores son cualquier gasolina (la gasolina) o diesel. Si usted no está interesado en la química, entonces usted probablemente no es consciente de la estructura de estos combustibles. Estos combustibles se llaman "hidrocarburos" porque ellos están compuestos de hidrógeno y carbono. El carbono tiene cuatro ataduras y para que un átomo del carbono puede unirse a cuatro otros átomos para formar una molécula. La gasolina es una molécula de la cadena larga con algo de siete a nueve átomos del carbono en una cadena:



El diesel tiene la misma estructura pero con once a dieciocho átomos del carbono en una cadena. En un artefacto de gasolina, un rocío fino de gasolina se alimenta en cada cilindro durante el golpe de la succión. Con suerte, el combustible debe estar en el vapour forme pero esto no es popular con las compañías de aceite porque haciendo eso pueden dar las actuaciones del vehículo en los 100 a 300 mpg vaya y ese cortaría las ganancias de las ventas de aceite.

La gasolina en el cilindro está comprimida durante el golpe de condensación y eso reduce su volumen y aumentos substancialmente su temperatura. La mezcla del air/fuel se pega entonces con una chispa poderosa y eso proporciona bastante energía para empezar una reacción química entre el combustible y el aire. Porque la cadena del hidrocarburo es semejante molécula grande, toma un momento para esa cadena separarse antes de que los átomos individuales combinen con el oxígeno en el aire. El poder del artefacto principal se produce por los átomos de hidrógeno que combinan con oxígeno, cuando esa reacción produce una cantidad grande de calor. Los átomos del carbono no son particularmente útiles, mientras formando los depósitos del carbono dentro del artefacto, para no mencionar un poco de monóxido del carbono (CO) y algún dióxido del carbono (CO2) también.

El factor importante aquí es el retraso ligero entre la chispa y la combustión del combustible. La combustión necesita pasar unos grados después del Centro de Muerto de Cima cuando el pistón está a punto de empezar su movimiento descendente en el golpe de poder. Debido al retraso causado por la ruptura de cadena de hidrocarburo abajo, la chispa ocurre unos grados antes de la Cima el Centro Muerto:


Si usted fuera reemplazar el vapour de gasolina con el hydroxy gasee, habría un problema mayor entonces. Esto es porque el gas del hydroxy tiene que la molécula muy pequeña clasifica según tamaño que no necesita cualquier amable de estropearse y qué quema al instante con la fuerza explosiva. El resultado sería una explosión que ocurre lejos demasiado pronto y qué opone el movimiento del pistón creciente como mostrado aquí:


Las fuerzas impuestas en la biela del pistón serían tan altas que sería bastante responsable al descanso y causa el daño del artefacto adicional.

En el caso de nuestro generador eléctrico, nosotros no estaremos alimentándole una mezcla de aire y hydroxy gasee, pero en cambio, una mezcla de aire, gas del hydroxy y niebla de agua fría. Esto tarda la combustión del gas del hydroxy por una cantidad pequeña, pero todavía es importante tener la chispa ocurrir después del Centro de Muerto de Cima, para que la ignición del generador necesita ser retardada por once grados.

El plan del artefacto varía considerablemente de maneras que no están obvio a una mirada rápida en el artefacto. El cronometrar de las válvulas es un factor grande aquí. En los artefactos más pequeños y más baratos, el plan del artefacto se simplifica no teniendo el chispa cronometrando se quitado el leva-árbol. En cambio, los costes de la producción están cortados tomando la chispa que cronometra fuera del árbol del rendimiento. Esto produce una chispa en cada revolución del artefacto. Pero, si es un artefacto del cuatro-golpe, la chispa sólo debe ocurrir en el golpe de poder que es cada segunda revolución del árbol del rendimiento. Si el combustible es la gasolina, a esto no le importa entonces como la chispa extra que ocurrirá el extremo del golpe de la descarga casi cuando sólo gasses quemados están presentes en el cilindro.

Algunas personas están interesadas cuando ellos piensan en gas del hydroxy que quema y agua productor dentro del artefacto. Ellos piensan en embrittlement de hidrógeno y oxidando. Sin embargo, debido a la naturaleza del combustible del hidrocarburo a ya usándose, el artefacto corre principalmente sin embargo en el hidrógeno y siempre ha producido el agua. El agua está en la forma de vapour muy caliente o vapor y el calor del artefacto que lo seca fuera cuando el artefacto se detiene. El embrittlement de hidrógeno no ocurre como resultado de usar un propulsor de gas de hydroxy.

Sin embargo, si nosotros fuéramos tardar la chispa hasta después del Centro de Muerto de Cima que cuando nosotros debemos, entonces la situación es bastante diferente como la chispa desechada también se tardará por la misma cantidad. A estas alturas a tiempo con la mayoría de los artefactos, la válvula de la descarga habrá cerrado y la válvula de la succión abrió. Nuestra mezcla de gas muy inflamable estará alimentándose en el artefacto en él es el golpe de la succión. Esto significa que nuestro sistema de suministro de gas se conecta abiertamente al cilindro a través de la válvula de la succión abierta, y para que, la chispa desechada encendería nuestro sistema de suministro de gas (hasta donde el bubbler que sofocaría la escena retrospectiva). La situación se muestra aquí:


Nosotros no queremos eso definitivamente para pasar, para que es muy importante que nosotros suprimimos ese adicional "gaste" la chispa. Así que, esto nos deja con dos ajustes del artefacto: cronometrando retraso y la eliminación de la chispa desechada. Hay varias maneras en que éstos pueden hacerse y cuando cada plan del artefacto es diferente, es difícil de cubrir cada posibilidad. Hay una técnica que puede usarse con muchos artefactos sin embargo, y qué trata con ambos emite al mismo tiempo.

La mayoría de los artefactos de este tipo es los artefactos del cuatro-golpe con la succión y válvulas de la descarga, quizás algo así,:



La válvula de la succión (mostrado en el derecho en esta ilustración) se empuja abajo por un árbol de levas, mientras comprimiendo la primavera y abriendo el puerto de la entrada. El arreglo exacto será diferente de un plan del artefacto al próximo. Lo que es fijo sólo es que el movimiento de la propia válvula y ese movimiento tiene lugar cada segunda revolución. Hay varias maneras de usar aquéllos el movimiento para eliminar la chispa desechada y retardar el cronometrando. Si un interruptor estuviera montado que para que abra que cuando la válvula de la succión abre y cierra que cuando la válvula de la succión cierra, entonces el cierre del interruptor muestra cuando el pistón empieza el upwards en su condensación acaricie y un circuito electrónico simple puede dar un retraso ajustable entonces antes de disparar el bobina que produce la chispa. Esto, claro, involucra desconectando el circuito eléctrico original para que ninguna chispa desechada se genere. La corriente que fluye a través de los contactos del interruptor puede acordarse ser tan baja que no habrá ningún chispeando a los contactos cuando el circuito está de nuevo roto. El posicionamiento del interruptor podría estar así:



Una alternativa es atar un imán permanente fuerte al brazo de la mecedora, mientras usando la resina del epoxy, y entonces posiciona un estado sólido "Vestíbulo-efecto" el sensor para que active el retraso antes de la chispa se genera.

Si el artefacto no tuviera una chispa desechada, entonces en la teoría, que el mecanismo cronometrando del artefacto podría usarse para retardar la chispa. Sin embargo, en la práctica, el mecanismo cronometrando es casi nunca capaz de retardar la chispa a la posición que se necesita por correr sin el combustible del fósil, y para que, algún amable de circuito de retraso se necesitará sin embargo.

La clase de circuito de retraso necesitada se llama un "monostable" como él tiene sólo un estado estable. Un circuito básico de ese tipo es:



Si usted está nada familiarizado con los circuitos electrónicos, entonces eche una mirada a la guía didáctica de la electrónica del principiante encontrada en el documento seminario el website como eso explica cómo la circuitería trabaja y cómo construir cualquier circuito simple desde el principio. Nosotros podemos usar dos de estos circuitos, el primero en dar el retraso ajustable y el segundo para dar un pulso breve al circuito de la ignición generar la chispa,:




Haciendo el gas del hydroxy
Cuando el generador está corriendo, nosotros tenemos un suministro listo de energía eléctrica, mientras viniendo de un pedazo de equipo que se ha diseñado para proporcionar las cantidades grandes de específicamente electricidad para cualquiera la aplicación requirió. Nosotros no estamos tratándonos de la capacidad de repuesto de algún alternador de bajo grado en un automóvil, pero nosotros tenemos el poder eléctrico sustancial disponible.

Habiendo dicho que, los electrolysers descritos a la salida de este documento son eficaces y es improbable que una cantidad excesiva de poder se necesitaría al usar uno de esos planes. Otro factor conveniente es que ésta es una aplicación estacionaria, para que el tamaño y peso del electrolyser son nada importantes, y esto nos da más allá flexibilidad en nuestras opciones de dimensiones.

Como esto una aplicación dónde es muy probable es que que los electrolyser se operarán para los periodo largos desatendido, un sistema de suministro de agua automatizado debe proporcionarse. Ya se han cubierto los detalles principales de semejante sistema, pero lo con que no se ha tratado todavía es el cambiando para la bomba de agua. La propia bomba de agua puede ser una bomba de la parabrisas-lavandera ordinaria, y nosotros necesitamos alguna forma de interruptor que opera en el nivel del electrólito dentro del electrolyser. Es suficiente darse cuenta del nivel en justa de las células dentro del electrolyser como el uso de agua será bastante mucho el mismo en cada célula. Si usted hace los electrolyser en un tamaño conveniente o forma, entonces un fuera de-el-estante simple que el interruptor del flotador miniatura puede usarse. Si usted prefiere, un sensor nivelado electrónico puede operarse, mientras usando dos saetas a través del lado del electrolyser como el sensor nivelado. Un circuito conveniente para esta tarea cambiando simple podría ser:


Cuando el nivel del electrólito dentro del electrolyser está en el contacto con la cabeza de la saeta superior, el circuito se apaga y la bomba de agua se impulsa abajo. El electrólito tiene una resistencia baja al flujo actual, y para que conecta la 4.7K resistencia a través de a la base del BC109 Darlington aparee (como descrito en Capítulo 12). Esto guarda los dos transistores cambiados totalmente en que guarda bien la 8.2K conexión de la resistencia debajo de los 0.7 voltios necesitó encender el transistor de ZTX6533. Si usted se preocupa por el transistor de ZTX6533 que es parcialmente adelante, entonces resistencia que "R" podría agregarse, aunque el prototipo no necesitó uno. El valor sería aproximadamente 2K. Cuando el electrólito las caídas niveladas debajo de la cabeza de la saeta superior, los primeros dos transistores apagan, y el transistor de ZTX6533 se impulsa entonces totalmente adelante por la 4.7K resistencia y la 8.2K resistencia en la serie, proporcionando el 150 MA necesitaron para la parada a ser encendida totalmente. El circuito dibuja aproximadamente 5 MA en él es el estado de reserva. Los números en el símbolo de la parada corresponden a los números en una 12 voltio parada automotor típica. Los dos transistores de BC109 usando como el extremo delantero permiten usar este circuito con el agua de la palmadita si usted desea. Sin embargo, el mando agua-nivelado para el suministro de agua al fogger del estanque o Venturi entuba lloviznando el dispositivo no necesite cualquier forma de mecanismo elegante. El mecanismo de válvula de pelota-gallo normal que se usa con los retretes es bastante adecuado, sobre todo si un fogger del estanque flotante está usándose como él mantiene su propia profundidad óptima debajo de la superficie y para que la profundidad global no es de forma alguna crítica con tal de que, hay profundidad suficiente claro, por el fogger flotar correctamente.


Empezando:
Cuando dejó para cualquier longitud de tiempo, la presión de gas dentro del electrolyser dejará caer porque la naturaleza del gas del hydroxy altera. Esto significa eso no habrá gas del hydroxy suficiente disponible empezar el artefacto y ningún más gas se generará hasta los paseos del artefacto el generador. Así que, tratar con esta situación, una batería de automóvil de llevar-ácido es incluido que para que pueda cambiarse en reemplazar el generador para un periodo breve antes del artefacto se empieza. Esa inclusión da este arreglo global:


Este arreglo es absolutamente capaz de funcionamiento un generador normal sin el uso de cualquier combustible fósil. Una carrera del generador así no tiene casi ninguna emisión dañosa como el único posible contaminant es una cantidad diminuta de lubrificar aceite que escapa más allá de los anillos del pistón y siendo quemado junto con el gas del hydroxy. Debe notarse que mientras ningún combustible fósil necesita ser comprado para ejecutar este sistema del generador, el rendimiento eléctrico es lejos de libre y es realmente bastante caro como allí es la compra costada del generador, el electrolyser y el equipo adicional menor. También, los generadores tienen una vida activa definida y para que necesitará ser restaurado o reemplazará.

También podría comentarse que si un generador de este tipo va a ser usado en un ambiente urbano, entonces la suma de legítimo-reducir las confusiones y alojar sería muy deseable. A estas alturas a tiempo yo soy consciente de cinco generadores eléctricos diferentes que se han adaptado para correr en el agua. Por lo menos cuatro de éstos son de los fabricantes diferentes. El método de alterar el cronometrando y tratar con la chispa desechada son diferentes de un adaption al próximo. Un usuario ha alterado la chispa que cronometra de su generador a después del Centro de Muerto de Cima rodando el disco cronometrando a una posición no mirada a la cara por el fabricante. El disco cronometrando se sostiene en el lugar un cerrando con llave ("importante") barra que encaja en un corte del cauce en el árbol del artefacto, mientras emparejándolo a un cauce similar cortaron en el disco. La alteración se logró cortando un nuevo cauce en el árbol, mientras permitiendo posicionar el disco cronometrando más allá alrededor del árbol, produciendo el cronometrando requerido el retraso. Este arreglo también hace el desechado chispee ineficaz y para que puede ignorarse. Mientras este método requiere la corte de una hendedura, anula la necesidad por cualquier electrónica y es una solución muy simple.

Si usted se siente que la construcción de un electrolyser conveniente sería un problema o que la cantidad de corriente eléctrica necesitó operarlo sería excesivo, permítame mostrarle las figuras reales involucradas:

Michael Faraday era un excepcional y favorablemente respetó investigador que investigó la corriente eléctrica necesitó convertir el agua en el gas de hidrógeno y el gas de oxígeno por la electrólisis. Sus resultados se aceptan por bastante mucho cada científico por todas partes. Mientras él expresó los resultados de su trabajo en condiciones que serían sin sentido a la media persona, su resultado es que una entrada eléctrica de 2.34 vatios produce un litro de gas del hydroxy en una hora.

En las condiciones prácticas que los medios que una corriente de 0.195 amperios a 12 voltios producirá 1 litro de gas del hydroxy en un hour. Pasando, sólo una batería del llevar-ácido casi descargada tendría un voltaje de 12 voltios como el estado totalmente cobrado es 12.85 voltios y un alternador del vehículo produce aproximadamente 14 voltios para cobrar la batería.

Es entonces más fácil, comparar el rendimiento de gas de electrolysers directamente a las figuras produjeron por Faraday como mostrado aquí, basado en un rendimiento de gas de 15 litros por minuto que es 900 litros por hora:

Faraday: 900 litros en una hora, toma 2,106 vatios o 100% Faraday
Boyce:     900 litros en una hora, toma 998 vatios o 211% Faraday sin pulsar
Boyce:     900 litros en una hora, toma 180 vatios o 1,170% Faraday con pulsar
Cramton: 900 litros en una hora, toma 90 vatios o 2,340% Faraday

Mucho de esto no es muy importante como él se ha demostrado que una proporción de producción de gas de alrededor de 3 lpm (180 lph) es suficiente ejecutar un generador que produce 5,500 watts. Permítanos asumir que la figura moderada es 100% malo y que toma 360 lph de gas del hydroxy, más la niebla de agua fría, más el aire, ejecutar el generador, entonces,:

Faraday necesitarían 843 vatios
Boyce     necesitarían 400 vatios sin pulsar
Boyce     necesitaría 72 vatios con pulsar
Cramton necesitaría 36 vatios

Ninguno de estas figuras es importante para ejecutar un generador porque con una eficacia del electrolyser de sólo 50% Faraday todavía deja un exceso del generador macizo de casi 4 kilovatios en un 5.5 kilovatio generator. La ganancia está ejecutando un generador como una combustión interior el artefacto de vapor y no en la gran eficacia del electrolyser. ¿Es distintamente posible que las figuras pesimistas mostradas sobre son dos veces lo que realmente se necesita, pero quién cuida? - los hechos hablan para ellos, con varias personas esparcidas alrededor del mundo, ya los generadores corrientes en el agua. Se han adaptado muchos planes del generador diferentes, típicamente, modificando el volante, mientras rellenando el keyway y cortando otro uno para dar 2 grados a una chispa después de TDC. La experiencia ha mostrado que los 6.6 kVA la Honda V-gemelo gasolina el generador de motor y el trabajo de V-gemelo de Vanguardia muy bien a largo plazo cuando adaptó para sólo correr en el agua


La Conversión Gradual de un Generador


Selwyn Harris de Australia ha consentido amablemente en compartir la información detallada en como él realiza la conversión de un generador eléctrico estándar para permitirlo correr en el echar agua solo. El generador que él usa como un ejemplo para este seminario es un generador GX4000i:



El proveedor es la Maquinaria AGR que es una compañía australiana en eBay que compra en grandes cantidades la reserva de compañías derrumbadas y revende el equipo. El proveedor dice: Los GX4000i generadores de tipo portátiles tienen el poder de salida de alta calidad, comparable para fuentes de empresa de servicios públicos. Ideal para impulsar cargas medias como:
  • Herramientas eléctricas - Tanto Solo como de 3 fases

  • Juego consuela y Cámaras Digitales

  • Ordenadores portátiles y Videocámaras

  • Iluminación y Microondas

  • Taladradoras y Molinillos

  • Aplicaciones de Cocina de Carga resistiva (es decir Cafeteras y Tostadoras)

  • La Emergencia a Casa detrás impulsa donde 240v el poder es requerido
También, estas unidades son considerablemente quieter que otros debido a la tecnología de motor refinada


Detalles:
  • Motor de Grado comercial: 4 golpe, 196 de centrimetros cúbicos, 7 caballo de vapor, árbol de levas elevado, ignición de T.D.I.

  • Salida máxima 4.0 kVA en 240 o 415V corriente alterna (salida Calculada: 2.7 kilovatios)

  • Construcción Resistente de Alta calidad

  • Regulador de Voltaje Automático

  • Tres 240V y un 415V Salidas Protegidas

  • Corazón de Cobre Puro del 100 %

  • Los Gearless dirigen el paseo

  • Robusto, Diseño de Marco cuadrado

  • Fácil de usar, Principio de Retroceso

  • Capacidad del aceite: 0.7 litros

  • Fin Cubierto por polvo

  • Luz y Compacto para maniobrabilidad fácil (38.5 kilogramos)

  • Nivel del ruido: 69 dB

El primer paso de la conversión debe quitar el depósito de combustible que es sostenido en el lugar con cuatro cerrojos:



Este permite el acceso al carburador que es quitado entonces cuando no será usado:



El siguiente paso debe construir un mecanismo de válvula de liberación de presión que protegerá el equipo del daño en el acontecimiento improbable de un comandante, la subida repentina de la presión causada por la ignición no deseada de la mezcla de gas HHO solía impulsar el generador. Para este, las partes son compradas de la ferretería local. Los accesorios de cobre están un barril de 12 mm, una T-prueba femenina de 12 mm y 12 mm al reductor de manguera de 9 mm como mostrado aquí:



Los accesorios de plástico de cloruro de polivinilo son un ½ ”a 1-1/4” reductor y un 1-1/4” Gorra de Final, junto con la pelota de rodillo de un ratón pasado de moda y una primavera de compresión relativamente débil para sostener la pelota en el lugar durante la operación normal donde la presión de gas es baja:



Estos componentes son reunidos entonces para producir la válvula de liberación de presión:



El interior del destello-arrestor parece a este:



La pelota es sostenida en el lugar antes de la primavera permitiendo al HHO fluir por delante de ello, pero si un aumento repentino de la presión debería ocurrir, entonces la pelota es forzada hacia arriba, abriendo un camino a muchos agujeros taladrados en los accesorios plásticos:



Cuando la presión de gas se cae otra vez, la primavera aprieta la pelota de rodillo para sellar los agujeros de liberación de presión.

Sin embargo, Selwyn añade una válvula de muelles adicional al arreglo. Éste consiste allí en por si el electrolyser deje de producir un volumen suficiente de gas en caso de un aumento repentino de la demanda. Esta válvula es marcada como una válvula "de alivio de vacío" aunque, en sentido estricto, esto trate con la presión reducida más bien que un vacío actual. El arreglo es mostrado abajo. Por favor tome la nota del hecho que Selwyn usa el estilo de Hogg de electrolyser y que el diseño hace incorporar un bubbler en ello, tan si usted usa algún otro diseño de electrolyser, por favor estar muy seguro para usar al menos un bubbler entre el electrolyser y el motor, a pesar de que hay posibilidad muy pequeña de fallar de motor y encendimiento del gas HHO en el electrolyser. Para un motor de este tamaño, un electrolyser que produce 4.5 o 5 lpm de HHO debería ser adecuado.

La adición de la niebla de echar agua fría por un tubo Venturi como mostrado, ambos bajan la temperatura de motor y aumentan el poder de motor cuando la niebla se convierte al instante al vapor de destello cuando el gas HHO se enciende, levantando la presión dentro del cilindro e incrementando la salida de poder.



Después, un pedazo de ¼ ”el plato de aluminio grueso (de 6 mm) es cortado y formado al tamaño de la junta de carburador que no es un artículo simétrico. Este es hecho remontando la junta y transfiriéndolo en el plato de aluminio, taladrando los agujeros y luego recortando la forma de contorno. Los bordes son archivados entonces para crear un adecuado agradable en el puerto de motor.





Los tubos, apoyando plato, alivio de presión, alivio de vacío, juntas, loco y cerrojos son reunidos entonces como mostrado encima. La mayor parte de los componentes de válvula de alivio de presión mostrados en la fotografía han sido pintados, que resulta ocultar los materiales diferentes usados.

En este punto un electrolyser de cualquier diseño que puede producir al menos 4.5 litros de la mezcla de gas HHO por minuto está relacionado con el consumo. El electrolyser el más a menudo usado por Selwyn es el diseño de Hogg revelado por él antes en este capítulo.



El Principio de tirón manual y la tapa de generador son quitados ahora. Es sólo necesario quitar cuatro de los cerrojos para quitar la tapa:



Este es el motor con el tirón de juez de salida y la tapa de soplador quitada. En “A” usted puede ver el pulso magnético teclear la recogida de Ignición de Descarga de Transistor (“TDI”) esto es la posición original, echada el cerrojo en el lugar en 8 grados antes del Centro Muerto Superior. Este tiene que ser quitado y un plato de aluminio insertado para permitir que el TDI fuera montado en esto es la nueva posición. A causa del nuevo combustible, es necesario retardar el sistema de ignición. Este puede ser hecho de uno de dos modos, ninguno de los cuales es en particular fácil, entonces usted puede necesitar la ayuda de una tienda de ingeniería. El camino más fácil es modificar la ignición instalada para Exceder el Centro Muerto. Este es el plato de adaptador de TDI de aluminio de Selwyn que él hizo de la hoja de aluminio de 2 mm de espesor:



En este cuadro, el contorno del puerto de consumo de combustible es obscurecido debido a ello habiendo sido temporalmente bloqueado lejos durante la construcción. Los instrumentos requeridos para construir estos componentes son una prensa de taladradora y una giga vio encajado con una lámina metálica. Selwyn usó este método de modificación de cronometraje en su propio generador más pequeño que ha corrido sin problemas durante un año. El objetivo es retrasar la chispa de ignición de 8 grados antes del Centro Muerto Superior para Exceder el Centro Muerto o a 1 grado después de TDC. Este tiene una chispa buena en cuenta en el golpe de compresión y cuando la chispa de desecho ocurre, la válvula de admisión se ha abierto todavía y así no hay ningún HHO está en el área de ignición. O sea, la válvula de escape acaba de cerrarse y la válvula de admisión se ha abierto todavía. Este resulta en un golpe de compresión bueno para el HHO y no trata de enviar el pistón hacia atrás debido a la ignición prematura de la mezcla de gas. El susodicho cuadro muestra el plato de aluminio montado y listo a aceptar la recogida. Este plato tiene que tener agujeros de aire taladrados en ello a fin de permitir refrescar el aire para fluir sobre las aletas de motor detrás de ello.

El plato de adaptador TDI parece a este:



Y como mostrado abajo, el plato de apoyo es taladrado con los agujeros de ventilación. En esta fotografía el plato de adaptador descansa sólo en el plato de apoyo. Más tarde, cuando echarán el cerrojo sobre el TDC el cronometraje de la posición es establecido, el plato de adaptador a ello usando la tres cumbre de agujeros y fondo en el plato blanco. Este cierra con llave el cronometraje a aquel ajuste y el cronometraje nunca es cambiado. En 2010, adaptando un generador anterior, a un mecánico con experiencia le pidieron establecer la posición de plato de TDI y él cobró sesenta dólares australianos para hacer esto.



Finalmente, tienen que echar el cerrojo sobre las tapas y el mango de Juez de salida atrás en el lugar.

En vez de pagar alguien más para poner el nuevo cronometraje de chispa, es absolutamente posible hacer esto usted mismo. Un método eficaz es como sigue:

1. Marcar la cubierta del motor en una posición conveniente como mostrado en amarillo en esta fotografía:



2. Quite la bujía e inserte un destornillador largo hasta que la cumbre del pistón sea sentida. A mano gire el motor (dextrórsum para este generador como puede ser visto de los pedazos de abanico curvos en el volante) hasta que el destornillador sea ya no empujado hacia arriba. Esto puede tomar más de una rotación para encontrar este punto exactamente. Cuando aquel punto es encontrado, marque el volante directamente de acuerdo con la señal de cubierta que usted sólo hizo. Esta marca tiene que ser muy exacta.

3. Siga haciendo girar el volante muy despacio hasta que el destornillador comience a bajar otra vez y señal lo que señala en el volante. Otra vez, esta marca tiene que ser muy exacta.

4. Mida la distancia a lo largo del volante entre las dos señales de volante que usted acaba de hacer y luego hace una señal más grande en el volante exactamente mitad camino entre sus dos señales. De exactamente ser hecho, este nuevo punto es donde el volante es cuando el pistón está exactamente en el Centro Muerto Superior, que es donde queremos que la chispa ocurra. Esta marca en el volante de Selwyn parece a este:



5. Después viene un poco de la aritmética. El diámetro del volante es 180 mm el que significa que esto es la circunferencia es 3.14159 x 180 = 565.5 mm y cuando hay 360 grados en cada rotación del volante, entonces el borde exterior del volante moverá 1.57 mm para cada uno de aquellos grados.

La especificación de motor declara que el cronometraje de chispa es 8 grados antes del Centro Muerto Superior y queremos que la chispa ocurra exactamente en TDC, el que significa que queremos que 8 x 1.57 = 12.5 mm de la circunferencia de volante hayan pasado antes de que la chispa ocurra.

6. Para conseguir esta tardanza del cronometraje de chispa, el TDI tiene que ser movido 12.5 mm en la dirección que el volante hace girar. Usted notará que para este comandante que calcula el cambio, el ajuste TDI es muy pequeño, sólo media pulgada.

7. Cuando el ajuste TDI ha sido hecho, el cronometraje puede ser comprobado usando una luz de cronometraje automotor relacionada con el plomo de bujía. El motor puede ser hecho girar usando una taladradora eléctrica. Cuando el volante gira rápido y el destello de luz de la luz de cronometraje es muy corto, hace la señal de volante parecer ser inmóvil a pesar de que esto pasa muy rápidamente. Si el ajuste TDI es correcto, entonces la señal central hecha en el volante parecerá ser inmóvil y exactamente alineada con la señal hecha en la cubierta.

Este es exactamente lo que pasó cuando el motor de Selwyn tenía esto calcula ajustado, pero el factor importante debe tener la chispa cerca del punto de Centro Muerto Superior para asegurarse que la válvula de admisión está totalmente cerrada antes de que la chispa ocurra. Dos grados después del Centro Muerto Superior son un punto popular para la chispa con muchas de las conversiones de generador existentes que han dicho sobre mí, posiblemente a reducido la carga en la biela del pistón. Aquí está una fotografía de la última conversión de generador de Selwyn tener esto es el nuevo cronometraje de chispa comprobado:



8. La mayoría de los pequeños motores de gasolina tienen el juego de cronometraje de chispa entre 8 grados y 10 grados antes del Centro Muerto Superior. Si así resulta que usted no sabe cual el cronometraje de su generador particular es, entonces complete el volante que marca el procedimiento del paso 4 encima, pero haga tres señales adicionales en cada lado de la señal de TDC. El espacio aquellas señales 1.5 mm aparte cuando ellos harán entonces una escala que muestra cada grado de 3 grados antes de TDC a 3 grados después de TDC. Cuando la luz de cronometraje es usada, esto entonces muestra exactamente donde la chispa ocurre y si el motor tuviera un cronometraje de chispa original que no era 8 grados antes de TDC, entonces los espectáculos de escala inmediatamente cuánto adelante el TDI tiene que ser movido para poner la chispa exactamente donde usted quiere que ello ocurra.

La Niebla de Echar agua Fría
La adquisición de las gotitas finas del echar agua en el motor puede ser hecha dos caminos diferentes. El primer camino es usar un tubo Venturi que genera un spray fino de gotitas cuando el aire se mueve rápidamente por delante de un pequeño agujero echar agua llenado. Usted puede no haber notado, pero este método ha sido usado extensivamente en sprays de perfume y es muy eficaz. Selwyn describe como él construye un tubo Venturi:

Una longitud corta de 1/4” (5 mm o 6 mm) tubería de cobre de diámetro es usada. Este está generalmente disponible como provisiones de calefacción centrales y si hay alguna dificultad en el descubrimiento de unos, entonces su garaje local puede dirigirle probablemente a un proveedor (si ellos no le dan sólo una longitud corta de su propio suministro).



El tubo de cobre está el acalorado con antorcha de gas de un fontanero y facilidad muy despacio y con cuidado a la forma mostrada encima. Algunas personas encuentran provechoso de insertar una longitud del material flexible conveniente en el tubo antes de comenzar la flexión – algo como el material de primavera de acero enrollado solía apoyar cortinas netas – cuando esto ayuda a guardar el tubo de cobre de kinking siendo doblado.

Después, el final del tubo de cobre que formará el inyector, está lleno de la plata soldan y el final archivó el apartamento. Entonces, un pinchazo es taladrado por aquella plata soldan el enchufe. El trozo de taladradora más pequeño posible debería ser usado para este, aunque el agujero pueda tener que ser taladrado a un diámetro ligeramente más grande, según lo que el motor requiere (que es encontrado por procesos sucesivos):



Este tubo Venturi debe ser insertado en el último latón que encaja antes del motor, entonces un 1/4“ agujero es taladrado por el latón y luego la taladradora es quitada muy despacio en un ángulo leve, el ángulo de rastra que está abajo la longitud de eje de la prueba de cobre. El tubo de Venturi de cobre es insertado entonces por el agujero y colocado de modo que el agujero de Venturi sea alineado exactamente con el centreline de la prueba de cobre y colocado exactamente en medio del corte transversal de la prueba de cobre y luego soldado en el lugar:



El método que los usos de Selwyn obstruirse del final del tubo de cobre con la plata soldan es sellar el final lejano del tubo con la cinta y llenar el tubo de la arena de grano fino como este:



Y luego el tubo es calentado con la llama de antorcha de gas y soldar entrado corriendo la parte emborracharése del tubo. Cuando soldar se ha enfriado, la cinta es quitada y la arena quitada dando un toque al tubo. Cuando el agujero ha sido taladrado por soldar, el aire es hecho volar por ello para desalojar cualquier arena restante, y luego el echar agua es forzado por el agujero. Cuando el tubo es corto, cualquier arena restante puede ser quitada con un limpiapipas o cualquier dispositivo de limpieza delgado similar. El tubo Venturi instalado puede ser visto aquí:



El segundo modo de introducir niebla de echar agua fría en la estela que entra en el motor es usar “un estanque fogger” que puede ser comprado en salidas de provisiones favoritas. Éstos tienen que ser impulsados eléctricamente y alojados en su propio contenedor de echar agua. Algunas versiones más avanzadas flotan en la superficie del echar agua de modo que la sección que genera niebla siempre sea sumergida a la profundidad operacional ideal debajo de la superficie del echar agua.

Cuando usado con el agua de lluvia de un barril, el Hogg electrolyser dibujará aproximadamente 1.4 amperios por célula, dando a una entrada total de aproximadamente 115 vatios cuando dirigido en un suministro eléctrico de 12 voltios. Mientras el agua de lluvia es supuestamente pura, la realidad consiste en que rara vez es y esto es la capacidad de llevar una corriente varía dramáticamente de un lugar a otro y aún más extensamente del país al país. Sin embargo, en cuanto al echar agua, Selwyn dice:

El echar agua que uso es tratado de un modo especial de asegurarse que el electrolyser corre en la temperatura más baja y amperaje posible. Para este, usando el agua de lluvia es deber y el agua de lluvia que se cae de una azotea de acero es la mejor.

El echar agua es tratado entonces por insertar un doble bobina del alambre de acero inoxidable en un volumen de aproximadamente 5 litros del echar agua. Un suministro de la corriente continua de 12 voltios es aplicado a los bobinas, y resultar corriente permitió traspasar los bobinas durante aproximadamente 5 horas. Este resulta en el echar agua caliente y muy sucio. El echar agua es filtrado entonces usando un 0.5 filtro de micrón fabricación del echar agua listo para el uso en el electrolyser. Si más echar agua es necesario, digamos 30 litros, luego irse de los bobinas que corren durante al menos 24 horas.

Uso un viejo barrilete de cerveza de 35 litros y preparo 30 litros a la vez. Una razón principal de hacer este es quitar todos los sólidos suspendidos en el echar agua de modo que ellos no obstruyan la malla de acero inoxidable dentro del electrolyser.

Después de que la construcción del Hogg electrolyser es completada, entonces los electrodos de malla de acero inoxidables tienen que ser tratados y limpiados. Para este uso el echar agua destilado y lleno el electrolyser bastante para cubrir todos los platos, y luego añadir 1 paquete de ácido cítrico para cada uno 3 litros del echar agua solían llenar el electrolyser. Conseguí el ácido cítrico de www.hho-research.com.au que es un proveedor únicamente de Australia y cada paquete tiene aproximadamente 22 gramos de ácido cítrico en ello:



Las bombas son dirigidas entonces durante aproximadamente una hora después que los tubos Hogg son lavados completamente con el echar agua destilado y luego permitidos secar completamente. Este quita cualquier residuo de los electrodos de malla de acero inoxidables, haciendo el precio de producción de gas mucho mayor.

Uso una batería de coche ordinaria para generar el gas HHO tenía que comenzar el correr de generador, después el cual, un cargador de baterías estándar impulsado por la salida de generador es usado para guardar la batería inicial excedida.


Por favor Note: Este documento sólo se ha preparado para los propósitos de información y no debe traducirse como un estímulo construir cualquier nuevo dispositivo ni adaptar cualquier dispositivo existente. Si usted emprende cualquier amable entonces de trabajo de la construcción, usted hace tan completamente a su propio riesgo. Usted, y sólo usted, es responsable para sus propias acciones. Este documento no debe verse como un endoso de este tipo de adaption del generador ni como proporcionar cualquier amable de garantía que un adaption de este tipo trabajaría personalmente para usted. Este documento describe lo que se ha logrado por otras personas meramente y usted no debe considerarlo como ser un cianotipo seguro para la repetición por nadie más.

Hay dos YouTube videos que muestran un generador hecho funcionar en lo que parece ser sólo hydroxy el gas solo: video 1 y video 2 mientras la operación no parece estar en todas partes cerca del poder lleno, la adición de la niebla de echar agua fría haría probablemente una diferencia principal a la interpretación, pero esto demuestra realmente que un generador puede ser ciertamente dirigido sin usar cualquier combustible fósil. El recorrido de chispa en el primer vídeo parece ser impulsado por una pequeña unidad de conducto principal, pero cuando el generador enciende una lámpara poderosa, que la entrada eléctrica casi podría ser ciertamente encontrada por la salida del generador cuando esto corre.


Utilización de HHO con un Generador no modificado
La razón de la modificación de generadores estándares como mostrado encima es debido a que la mezcla de gas HHO producida por un electrolyser, enciende aproximadamente mil veces más rápido que un combustible de hidrocarbono, y debido a esto, la chispa que enciende el combustible tiene que ser retrasada. Aquella adaptación mecánica del generador puede ser evitada si la mezcla de gas HHO es modificada de modo que esto se encienda más despacio. Este puede, y haber sido hecho.

David Quirey de la Nueva Zelanda ha estado haciendo funcionar un generador no modificado y una antorcha de soldar en la salida HHO de su 6 litros por minuto de electrolyser, durante muchos años ahora. David ha modificado la técnica mostrada en la Patente de Cartas estadounidense de Henry Paine que el No 308,276 dató el 18 de noviembre de 1884, que declara que el gas HHO puede ser convertido en un gas más conveniente que es mucho más fácil para manejarse, por el proceso simple de burbujear ello por un líquido conveniente como aguarrás o petróleo de linaza. David ha mostrado que es así, a condición de que el HHO que viene del electrolyser sea pasado por bubbler ordinario conteniendo del echar agua, antes de que esto pase por un segundo bubbler contener el líquido de modificación. David encuentra que el líquido ligero, acetona, trabaja mejor que los líquidos sugeridos por Henry Paine aunque el espíritu blanco, carbón tetrafluoride, combustible de aviación, hexane o hasta lata de gasolina ser usado y cualquiera de ellos haga más lento el derecho de velocidad de llama a aquel del butano. Si la llama está siendo usada para una tarea de especialista como fabricación de joyería o sopladura de cristal, entonces puede haber una ventaja en la utilización de un líquido de modificación particular. Tenga en cuenta que el burbujeador la celebración de la acetona tiene que ser hecho de acero inoxidable como acetona puede disolver algunos plásticos.

David ha modificado la idea de Henry Paine añadiendo en un porcentaje del gas HHO no modificado. Aunque sea sutil y sofisticado, el sistema total de David es fácil para entender. La proporción de dos gasses es ajustada por los ajustes de las dos válvulas de control como mostrado aquí


Ajuste de la proporción de HHO modificado a HHO no modificado permite un grado alto del control de las características de la mezcla de gas que resulta. Añadido a esto, David ha desarrollado un sistema de control electrónico que supervisa y maneja el rendimiento de gas según las necesidades del usuario en cualquier momento dado. El resultado es un sistema que permite que el echar agua y la electricidad sea los medios de suministrar un gas que puede ser usado como una caja fuerte, combustible de objetivo general. Si esto es usado para dirigir un generador, entonces el sistema parece hacerse autoimpulsado si la parte de la salida de generador es usada para conducir el electrolyser. Debería ser posible substituir la mezcla de gas modificada por propano o butano y tan hacer funcionar una amplia variedad del equipo existente para calefacción, cocina y/o iluminación.

David dirige un 4 caballo de vapor generador de Honda usando este sistema:


El generador corre muy bien a David, sin embargo, sospecho que si la niebla de echar agua fría fuera introducida en el aire entrante, entonces la salida de poder sería aumentada debido a la niebla que se convierte en el vapor de destello y proporciona la mayor presión en el pistón durante esto es el golpe de poder. O bien, podría ser posible emparejar la interpretación presente con un rendimiento de gas menor, posiblemente impulsando un generador mucho más grande si fuera una exigencia.

Tiene que ser entendido que David usa la electrónica que maneja y controla el volumen de flujo de gas, satisfaciéndolo a lo que las necesidades son en cualquier momento dado. Por consiguiente, es probable que seis litros por minuto que electrolyser de David puede producir, realmente no sean usados para la mayor parte del tiempo. David también hace la soldadura, la soldadura y cortar con el mismo modificaron la mezcla de gas electrolyser que puede proporcionar el calor de llama ajustable y una longitud de llama de algo hasta dos pies en la longitud:




Esto es una idea buena de usar un diseño probado con la electrónica de control llena. David puede ayudar aquí con detallado paso a paso proyectos de construcción y videos educacional.


Usted puede ponerse en contacto con David aquí para la información en lo que está disponible para ayudarle en este momento.

Usando el sistema para la soldadura, David usa el conducto principal para impulsar el electrolyser, el arreglo que parece a este:


El retroceso arrestors es un diseño llenado por arena y montados verticalmente también. El precio de producción de gas es la perilla controlada usando este recorrido:


La primera parte del recorrido de David Quirey actúa muchísimo como un interruptor ligero más oscuro. El conducto principal de corriente alterna de 230 voltios es alimentado por un Interruptor y luego un fusible de conducto principal ordinario. El flujo corriente en por el recorrido es bloqueado por el BT139 triac hasta que esto reciba un pulso del db3 diac (que es un componente expresamente diseñó alimentar pulsos a un triac).

Cuando el voltaje aumenta en el condensador de 68 nanofaradio esto finalmente alcanza el punto en el cual esto provoca el triac, que entonces enciende y permanece en hasta las caídas de voltaje de conducto principal abajo al cero otra vez. La resistencia de variable de 500 kilobyte pone el precio en el cual el condensador culpa, y entonces esto controla el tiempo que el triac es conectado en cualquier segundo dado (y tan, el nivel de poder alimentado adelante al resto del recorrido). Este se encuentra tanto con mitad positivo que va de la forma de onda de corriente alterna como con la mitad negativo que va del conducto principal sinewave suministro de voltaje. Tanto el diac como el triac funcionan con la corriente alterna y provocan 100 o 120 veces por segundo según la frecuencia en la cual el conducto principal local corre.

El flujo corriente es pasado entonces a un rectificador de puente a fin de convertir la corriente alterna en la corriente continua que palpita y C1 condensador que es 400 voltios tasados, smoothes la corriente continua que resulta. La célula de David tiene un número grande de platos y tan, funciona de 300 voltios producidos por este sistema. El amperímetro entre el puente diódico y la célula indica el flujo corriente y tan, la cantidad de gas producido en cualquier momento dado.

El retroceso arrestors es construido como mostrado aquí:


Las gracias sinceras son debido a David Quirey para libremente compartir su diseño y experiencias, y para su buena voluntad de proporcionar el apoyo adicional directo y los detalles adicionales deberían ellos serás necesarios



Carburadores de Kilometraje Altos.
Las figuras de millas por galón muy pobres producidas por la mayoría de los vehículos estadounidenses son un arreglo completamente deliberado forzado en choferes por las compañías petroleras. En 1997, un ingeniero que trabaja en una planta de compañía de Ford estadounidense atestiguó 351 CID V8 comenzado aproximadamente a las 16h30. con una botella de 1 litro de combustible como una cantidad exactamente mesurada. La próxima mañana cuando él fue al suelo de fábrica, aquel motor todavía dirigía y sólo había consumido aproximadamente un tercero de la botella de una litro. Preguntando sobre el consumo de combustible, le mostraron una demostración que leen, "248.92 millas por galón". Él fue impresionado y dijo, "Este debe ser un error" pero el ingeniero dijo que era verdadero. Él entonces preguntó cuando ellos lo tendrían listo a ser puesto en un nuevo Ford, le dijeron que él no lo vería en su vida. Este es la política de compañía y no tiene nada que ver con la ingeniería que es fácilmente capaz de este nivel de la interpretación. Aquellas 249 millas por galón estadounidense son 298 millas por galón europeo ya que el galón europeo es 20 % más que el galón estadounidense.

Hubo más de 200 patentes concedidas para carburadores de millas por galón altas. Estos diseños todos dan entre 100 y 250 millas por galón en un galón estadounidense del combustible. Ni un solo de estos diseños lo ha hecho al mercado debido a la oposición fanática de las compañías petroleras. El año pasado, la compañía petrolera de Shell fijó ganancias típicas para el año, que mostró que esto ellos habían hecho la ganancia de 3,000,000 de dólares estadounidense por hora para cada hora de cada día del año entero. ¿Disfrutó usted contribuyendo a aquella ganancia cada vez usted compró el combustible para quemarse?

Los casi todos estos diseños de carburador de millas por galón altas convierten el combustible a la forma de vapor antes de que esto entre en el motor. No hay ninguna magia sobre esta interpretación, práctica de ingeniería sólo buena. Esto le vendrá probablemente como una gran sorpresa que las compañías petroleras ahora ponen aditivos en la gasolina vendida en los EE. UU. ¡Ellos tienen 103 variedades de aditivos y espero que ellos explicarán que éstos son usados para reducir la evaporación en verano (como si ellos se preocupan por esto!) y combate que se congela en el invierno. Un efecto secundario "desafortunado" de estos aditivos es que ellos obstruyen cualquier carburador que convierte el combustible a la forma de vapor. En vez de 200 millas por galón, es completamente común ahora para vehículos estadounidenses para tener una 15 interpretación de millas por galón y lo que con eficacia aumenta el coste por milla antes de más de diez veces.

Soy confidente que sería posible diseñar un carburador de millas por galón altas que trata con el lodo aditivo dejado cuando el combustible es convertido al vapor. En el paso, la situación presente da el estímulo añadido para dejar de quemar productos a base de petróleo e interruptor a aire eléctrico, comprimido, o vehículos echar agua impulsados. Es una opción absolutamente viable técnicamente, pero esto crearía la oposición frenética de las compañías petroleras y la mayor parte de gobiernos que levantan ingresos masivos de productos de petróleo de imposición. El problema de energía no es técnico, es financiero y político.

Dieron a Bob Boyce en América un término de cárcel de un 3.5 año para “dirigir un vehículo en un combustible desaprobado”. Bob probaba un motor del automóvil en HHO en su taller detrás de su casa y no en el camino. Bob golpea el precio en el tribunal. Desde entonces, a Bob le han dicho los Militares estadounidenses que esto anda bien de él para construir y usar elevadores de voltaje HHO pero él no debe dirigir un coche en agua solo. Conjetura quién da las órdenes Militares estadounidenses. Conjetura quién no se preocupa por la gente americana. Un libro en el edificio de su propio carburador de millas por galón altas escrito por Larry D. Wagner puede ser descargado de aquí pero por favor esté consciente que treinta años ha pasado ya que fue escrito y la gasolina en los EE. UU es obligada de ser contaminada por aditivos que no fueron usados hace treinta años y tan, algunas variaciones pueden ser necesarias. Wagner comenta que Pogue dijo que los nuevos aditivos lo impidieron ponerse las mismas millas por galón altas calculan que él solía ponerse.

Usted encontrará ocho de estas patentes de carburador de millas por galón altas en el Apéndice. Los más famosos de éstos son las tres patentes por Charles Pogue:

Patente 1
Patente 2
Patente 3

Esto nunca me habría ocurrido que un carburador podría ser usado para algo además de la alimentación de un motor, pero un hombre muy con experiencia y práctico que vive en Alaska los ha usado para otras cosas. Él dice:

Comencé en 1976 cuando el primer crujido del aceite vino y el sistema Pogue pareció aprovechar al máximo el sentido entonces. Mirábamos para comenzar un sistema para hacer el combustible de alcohol y mirábamos para desarrollar una planta de alcohol de hornada continua. Este puede producir la comida para animales, fertilizante para las granjas y repostar para vehículos o casas. Estaba basado alrededor de la cebada creciente y cuando la cebada no es el pienso bueno cuando cultivado, tiene que ser rajado en alguna forma y fue aprendido que este era un método conveniente que había sido usado en todas partes de Europa en la antigüedad. Dos años más tarde, el estado pasó una ley que prohíbe la producción de combustible de alcohol. Sin embargo, algunos de nosotros terminaron la fabricación de calentadores para usar el alcohol producido de esta manera y aquellos calentadores eran muy eficientes y ellos ayudaron a mucha gente, entonces algo bueno resultó realmente de ello de todos modos.

Era aproximadamente en este tiempo que encontré a un hombre que había hecho la investigación en el carburador Pogue para la compañía petrolera de Sol en 1928. Él era muy entendido y provechoso y en los sus años 80 entonces. Él estuvo de acuerdo que yendo al alcohol, sería una mejor idea cuando esto solucionaría muchos de los problemas que habían sido tramados en combustibles de gasolina.

Si usted mira motores de día presentes, ellos son por lo que posible por lo que es necesario para usar este método. Los motores de compresión altos encenderán del calor generado en la compresión antes del centro muerto superior y golpearán la cumbre de los pistones cuando esto es una explosión más bien que una quemadura. De este modo, los motores de compresión bajos son preferidos, y tiroteo de al menos 10 grados después del centro muerto superior. Un motor de golpe largo es el mejor y algún peso de volante añadido aumenta el poder de motor. El aire entrante tiene que ser precalentado para reducir la cantidad de calor dibujado de la combustión por el nitrógeno en el aire. Esto es el contenido de calor de nitrógeno que suprime la quemadura de cualquier combustible abierto.

el sistema GEET es muy similar a lo que hicimos con unas excepciones. Calentamos una pequeña cantidad del combustible usando un elemento eléctrico, convirtiendo el combustible al vapor, presurizándolo usando los gases de combustión que hicieron el control de la cantidad de vapor mucho más fácil. Todo el resto es GEET básico o Pogue.

Hay muchos dispositivos que he hecho durante los años, incluso el carburador Pogue que puede conseguir la eficacia de energía muy buena de quemar combustibles. Es usado por muchas industrias de caloríferos de fusión a trenes para transportar bienes pero no es usado en coche fabricantes.

Me gusta estudiar la industria, porque ellos usan que trabajos en el verdadero mundo, aun si ellos rechazan compartir el conocimiento con otros. Nuestro grupo construyó unas fundiciones metálicas para limpiar el aluminio y echar lingotes. Ellos usan el petróleo de desecho y el rugido como loco, motores de 50 libras de fusión en 15 minutos o menos, quemando menos de una pinta (medio litro) del petróleo para hacerlo.



Allen Caggiano
Si usted piensa que este es la exageración, tome el caso de Allen Caggiano cuya patente de carburador de kilometraje alto y los detalles constructivos están en aquí.


Allen es un hombre inventivo y obstinado no fácilmente chantajeado o acobardado. En 1978 él produjo el diseño para su primer carburador de kilometraje alto, reunió el prototipo y lo instaló en un coche familiar de Corona de Regate 1973. Este dio resultados espectaculares de 111 litros por 100 kilómetros. Lamentablemente, esto falló después de un tiempo corto. En 1979, él instaló el segundo dispositivo de generación en una 318 pulgada cúbica el motor v-8 del Regate (de 5.2 litros) y llamado ello “FIVS Generador II” significar “Implosión de Combustible Generación de Sistema de Vaporisation 2”. Este segundo prototipo demostró resultados muy confiables y producidos tan notables como el primer, consiguiendo tanto como 113 millas por galón estadounidense (los galones europeos son 20 % más que galones estadounidenses entonces 113 millas por galón estadounidense son 135 millas por galón europeo).

La instalación de 'FIVS Generador II’ modificaciones requeridas al carburador y el retiro del catalizador. Este fue prohibido por el reglamento o reglamentación de Agencia de Protección Ambiental. Esto era por lo tanto una violación de la Ley Federal. Al-no hizo caso del reglamento o reglamentación porque él sabía que las emisiones de tubo de escape de su vehículo FIVS eran mucho inferiores que la ley requerida. Él sostenía el espíritu de la ley, y él quiso argumentar su caso en el tribunal si esto viniera a esto. Él quiso una confrontación, él quiso que una posibilidad dijera al mundo que su FIVS hizo dispositivos de control de contaminación obsoletos. Él pintó el coche familiar brillante amarillo y en cartas negras valientes a lo largo de los lados él escribió: “este Coche Termina 100 Litros por 100 Kilómetros y no Contamina el Aire”.

Durante el tercer día de su nueva campaña, como Al-entró en el coche familiar él notó un coche que tira detrás de él. Él salió para saludar a dos hombres en pleitos cartas credenciales de Brigada de Investigación Criminal intermitentes. Mientras él habló a uno, otro escabullido, subido en a su coche familiar, y lo ahuyentó. Sorprendido, él dio vuelta para mirar su vehículo que baja la calle. Entonces él escuchó hasta el final el coche de Brigada de Investigación Criminal que tira detrás de él. Al-sólo puso allí la mirada de los dos vehículos desaparecer a la vuelta de la esquina. Un viejo amigo, su abogado, más tarde llamó la oficina de Brigada de Investigación Criminal. La Brigada de Investigación Criminal negó cualquier conocimiento del incidente. Enojado y frustrado, pero impávido, Al dijo hasta la vista a la Corona de Regate, y encontró otro coche familiar de Regate similar y se puso a trabajar la instalación de otro sistema FIVS. Él pintó éste amarillo, también, con la rotulación negra valiente.

No mucho después del primer coche fue robado, él recibió una oferta interesante de una corporación basada de California. Esta corporación quiso comprar derechos exclusivos a su FIVS Generador II. Al pidió a su abogado comprobarlo. La corporación resultó ser una filial de varias otras corporaciones, todo de las cuales fue poseído por una compañía petrolera. Este arreglo es típico del modo que los monopolios de contemporáneo son estructurados. Al-había estado haciendo un poco de lectura sobre otros inventores en el pasado y otro combustible que salva dispositivos que nunca habían visto la luz y él fue determinado que él nunca permitiría que las compañías petroleras consigan el control de su dispositivo.

Después de que él rechazó la oferta, dos agentes de Brigada de Investigación Criminal diferentes vinieron llamando. Él procuró no dejar llaves en su vehículo desatendido esta vez. Ellos lo informaron que él violaba leyes Federales y debería cesarse y desistir. Desafiante y excitado que él podría dar pronto sus razones en el tribunal, él contó a su esposa, Deb, no preocuparse. Un par de semanas después de la segunda visita de Brigada de Investigación Criminal, los sobres de papel marrones en perfecto estado comenzaron a llegar, conteniendo 8” x 10” fotografías de los niños y Deb. Un niño en el patio en escuela. Un niño que se quita el autobús escolar. Deb en el supermercado, etcétera. Ella fue aterrorizada y el matrimonio se rompió.

La Brigada de Investigación Criminal se comportaba como la Mafia. Él escribió en el lado de su Regate: ¡“los Muchachos Grandes Tratan de Hacerme y Este Coche Desaparecen! ¡AYÚDEME!”. Sus amigos más viejos, su abogado, que pareció a un hermano, rechazaron tener algo más para hacer con él: ¡“despiértese!” su abogado dijo, y luego repentinamente colgó el teléfono.

Los Feds no iban a darle su día en el tribunal para defender su FIVS. Ellos habían robado su primer vehículo de prototipo y ellos sabían que esto trabajó como reclamado. Él había rechazado abandonar su control, entonces ellos iban a enviarle a la prisión, pero no para violar el reglamento o reglamentación de emisiones federal. En la cara de ello, la Agencia de Protección Ambiental parece imponer el reglamento o reglamentación a los fabricantes automáticos y las compañías petroleras en el interés público en proteger la calidad del aire nosotros aliento, y la calidad del aire nosotros el aliento es mejorado sobre lo que esto solía ser. Pero de hecho, estos intereses especiales a menudo escriben la legislación ellos mismos. El reglamento o reglamentación entonces crea una nueva área provechosa del negocio que permite que los intereses especiales aumenten su control del mercado. El interés público es mejor servido por la innovación creativa en un libre mercado. Al-aprendía la Política 101 el camino difícil. En el negocio de vehículos y petróleo, no HAY ningún libre mercado. En un mercado controlado por monopolio, hay reglamento o reglamentación anticompetitivo, jugadas mala, y supresión activa. Los Muchachos Grandes protegieron su césped y tomaron el control de o destruyeron cualquier concurso potencial en la tradición santa de John D. Rockefeller Snr. y los Barones de Ladrón del pasado. No era difícil de entender. Pero él era improvisado para la táctica sofisticada de Barones de Ladrón anónimos de hoy.

El Jefe de Policía para Brockton, cocaína robada plantada en la casa de Al durante una incursión de medicina lo que por último pone Al-en la prisión en 1986, durante 15 años en una convicción de tráfico de cocaína, a pesar de que Al-no se drogó, ni se asocian con aquellos que hicieron. Él aguantó. En la prisión, él formó una llave en la tienda de prisión y simplemente se soltó. Él se puso en contacto con un amigo en la policía y luego se giró en durante el mismo día. Este amigo de policía era capaz de destapar pruebas de la corrupción del jefe. Dos días más tarde, el Jefe fue detenido por robar la cocaína del armario de pruebas, la mayor parte de los cuales él había llevado a casa para alimentar a su esposa adicta. Él fue a la prisión él mismo, que condujo a la inversión de más de 300 convicciones de medicina que habían sido decididas durante su tenencia. La Corte Suprema de Massachusetts de Peticiones volcó la convicción de Al. Durante un momento, él pensó que él había golpeado a los Muchachos Grandes y era un hombre libre otra vez.

Pero entonces el Acusador Federal anduvo en y lo procesó en nuevos gastos acerca del asimiento de dos escopetas durante el busto de medicina falso. Una interpretación falsa del Código estadounidense fue aplicada. Al-fue condenado a un total de 30 años en la Prisión Federal Allenwood, sin la libertad condicional.

El tiempo de Al en Allenwood no fue gastado en lástima de sí mismo o amargura hacia los Muchachos Grandes o el sistema corrompido que lo ponen allí. Él era popular en Allenwood en seguida debido a su papel en la exposición del sucio pillan lo que volcó tantas convicciones de medicina. Él desarrolló una relación buena con el guardián de instalaciones. Como un contratista HVAC autorizado, Al-era capaz de fijar la calefacción de prisión y el sistema de refrigeración que nunca había trabajado correctamente, salvando el gobierno una cantidad de dinero grande. La Corporación de Honeywell lo entrenó en el uso de computadoras de modo que él pudiera hacer funcionar y mantener el sistema. La prisión tenía un taller de máquinas excelente que permitió que él siguiera trabajando con sus dispositivos FIVS. Él diseñó pequeño FIVS para las segadoras de prisión y produjo el numeroso FIVS GEN IIs, con la colaboración del guardián de instalaciones, que fueron en secreto distribuidas fuera.

Al-hizo muchos contactos útiles, uno de los que le ayudó a asegurar la Patente de EE.UU 5,782,225, concedido el 21 de julio de 1998, para el FIVS Generador II. Él diseñó nuevo FIVS Generador III”, que no violó ningún reglamento o reglamentación Federal, y él reunió un plan de fabricar y distribuir al Generdor III. Y luego un día él era, libre para verdadero en 1997. Condenado a 30 años sin la libertad condicional, él fue de repente liberado después de diez años con libertad condicional de cinco años. El tribunal de peticiones Federal había gobernado finalmente que su posesión de dos escopetas era legal y que esto no tenía ninguna jurisdicción sobre la materia en primer lugar. Varios años más tarde, porque él era curioso, él pidió a un amigo de policía hacer un control de fondo en él. Ningún registro de su convicción y encarcelamiento en Allenwood fue encontrado. La mancha de la corrupción sistémica había sido discretamente quitada.

Él no miró hacia atrás y fue para trabajar para desarrollar a un General de prototipo III dispositivo, solicitó su nueva patente, e instrumento la estrategia que él se había inventado en la prisión. Él era ya no políticamente ingenuo, ya no el americano ciegamente patriótico que él había sido una vez. Él no lo creyó sería posible para construir al Generador III en la casa del valiente y la tierra del libre, entonces él hizo preparativos para fabricar partes en la Ucrania, un antiguo satélite de la Unión Soviética difunta. Él reuniría entonces los dispositivos en México. Él había desarrollado una perspectiva global en Allenwood. Su red de partidarios e inversionistas fue llamada ahora: “FIVS Generador III Internacional” y él estableció un sitio Web que generaba 70,000 golpes por mes de todo el mundo. Él también ofreció las letras azules completas para fabricar el antes FIVS Generador II como una telecarga libre de su sitio de modo que alguien que quiso a pudiera construir su propio. Él pensó que este podría distraer el Feds y amarrar a su mano de obra cuando él puso en práctica al Generador III estrategia.

Hacia 2002, la fecha de entrega para el primer grupo de pruebas de beta fue puesta. Las partes fueron transportadas de la Ucrania a México donde ellos fueron reunidos. Era necesario para Al-para viajar Al sur de la frontera para supervisar la operación. Él hizo el castigo expulsar de Massachusetts a México varias veces en su FIVS equiparon a Pontiac Catalina y esto funcionó impecablemente, entregando más de 70 millas por galón con su 400 motor de pulgada cúbico. Sus amigos lo advirtieron de no conducir solo, pero él hizo el último viaje solo y en la pierna de vuelta del viaje, él notó un camión de 18 ruedas después de él. Las intenciones de este camión eran obvias pronto cuando esto lo alcanzó y lo forzó del camino. Al-esperó la maniobra, sin embargo, y era capaz guardan el control del Pontiac. Él respiró un suspiro de alivio y siguió, creyendo él los había burlado otra vez. Él hizo todo esto el camino a Massachusetts y era casi de casa otra vez antes de que el camión lo encontrara un segunda vez y lo agarrara sin darse cuenta. El Pontiac derribó varias veces, pero aterrizó derecho. La puerta lateral del chofer fue aplastada y la azotea caved en, pero el coche todavía corría y Al-era capaz de conducirlo a casa sin el incidente adicional a pesar de sus heridas. Él tuvo que ser cortado del coche con una antorcha. Él tenía varias costillas rotas y un pulmón pinchado y fue inmediatamente apresurado al hospital.

El Generador IIIs para el primer grupo de concesionarios fue transportado de México a tiempo, sin embargo, por medio de varios consignadores diferentes. Algunos dispositivos para concesionarios estadounidenses fueron transportados vía el Servicio de Paquete Unido. Un total de 137 unidades fue transportado alrededor del mundo. Sólo aquellos que fueron UPS en los EE.UU continentales y Canadá, un total de 44 unidades, no llegaron a sus destinos. Cada artículo transportado tiene un número de rastreo, por supuesto, y cuando Al preguntó de la ausencia de 44 unidades y proporcionó los números de rastreo le habían dado, él fue informado los números que él tenía no existió.

La tentativa de convertirlo en la matanza del camino no era completamente inesperada, pero Al-fue sacudido exactamente igual. Él mantuvo su alarde, sin embargo, mientras los amigos y los simpatizantes reaccionaron más como era de esperar. Cuando la intención de la supresión escalada de malévolo a mortal, el más comenzó a resbalar silenciosamente lejos y esto era 'el Pleno Mediodía' otra vez. Otra complicación y agravamiento del factor eran el aspecto de un grupo de discusión en el sitio Web de Yahoo llamado “Get 113to138mpgNOT”. Este Grupo de Yahoo fue establecido por un individuo que se llama “David Rodale”. Él no era un General III concesionario. Él (o ella) era un funcionario freelance dedicado a la ayuda de aquellos que habían sido arrancados por el promotor de imposibilidades, el sinvergüenza poco escrupuloso, Allen Caggiano. Él proporcionó el consejo y el consultor a aquellos concesionarios decepcionados que no habían recibido a su Generador III dispositivos. Él los aseguró que ellos podrían encontrar la justicia en los tribunales. Al-dedicó el tiempo mucho tiempo y la resistencia de energía contra esta difamación.

Al-fue totalmente recuperado de su "accidente" para estas fechas y había reparado el Pontiac. Él sentía cada día de sus 59 años, pero él soldiered en con una determinación severa hacia cualquier confrontación final lo esperó. Cuando una voz cuidadosa, exangüe en el teléfono propuso un compromiso un día, él se sintió listo a negociar. Su sitio Web experimentaba el tráfico creciente. T él expresa le dijo que si él quitara sólo al General III de su sitio él sería dejado en paz. Esto pareció a una pequeña victoria, pero él no saboreó la idea de echarse atrás. Si Gary Cooper hubiera recibido tal oferta en el Pleno Mediodía, él lo habría tomado.

Él sabía que un trato con el diablo nunca podía trabajar en su favor, pero él tuvo que aguantar su respiración, entonces él manipuló y quitó al General III de su sitio Web. Esto era una marcha atrás estratégica. Si ellos lo dejaran en paz, las pruebas de beta de unidades ya ahí podrían ir adelante. El programa era más pequeño que él había querido al principio, pero esto era un principio y si él pudiera relajar y juntara sus datos, entonces él podría ganar por último el juego. Sin embargo, un examen cuidadoso del FIVS en su Pontiac una tarde hizo su salto de corazón en su garganta. Él encontró una grieta pequeña diminuta en la lata de aleación de aluminio/titanio. Este General III unidad tenía muchos miles de millas en ello. Esto presagió un desastre potencial y él inmediatamente notificó a todos los concesionarios del problema y recordó las unidades. Él trabajó febrilmente y descubrió que él no tuvo que replantear la lata. Una modificación simple pareció ser la solución.

Al-fue dicho entonces que él requirió la cirugía inmediata. Después del hecho, este pronóstico fue mostrado para ser falso. Mientras la cirugía estaba en marcha, Al sufrió un golpe. Su corazón se paró y él estaba técnicamente muerto en la mesa de operaciones. Además, el cirujano había dañado nervios en su columna vertebral. Esto no era su tiempo para ir, sin embargo, y él se reanimó, pero luego estar en un coma durante 30 días. Cuando él finalmente vino en su cuarto de hospital, sintiéndose más muerto que vivo, él fue sorprendido para descubrir que él no podía mover sus piernas. Es posible, que la experiencia médica de Al no fuera casual.

En las noticias de mediodía de TV locales durante un día soleado en la primavera 2003 él miró un informe vivo dramático de un equipo de MANOTAZO en la acción. Ellos se acercaban alrededor de un edificio de aspecto familiar. Él pensó a él: ¡“oye! ¡Esto es parece a mi condominio! ¡Oye! ¡ES mi condominio!”. Él miró la policía que embarega su Pontiac amarillo en el aparcamiento como el Canal 7 reportero explicó que Chelmsford, Massachusetts, residente, Allen Caggiano, había defraudado a inversionistas en una timo de ahorrador de combustible y luego había escapado el país. Él no vio como podría ser verdadero ya que él estaba en la sala de Cuidado Intensiva del hospital local, no 20 millas de distancia.

Mientras tanto “David Rodale” en el Grupo de Yahoo “Get 113to138mpgNOT” había encontrado 20 FIVS Generador III concesionarios y construía con paciencia el consenso para la demanda judicial en el nivel estatal en Massachusetts. No era fácil convertir la desilusión en el ultraje y un deseo de la venganza. A pesar de los recursos disponibles a los Muchachos Grandes, ellos no habían sido capaces de identificar por otra parte a la mayor parte de los concesionarios de programa de pruebas. Casa devuelta Al-a su condominio para encontrar su Pontiac con el III'S general reparado en el tronco ido de su aparcamiento. Su local había sido saqueado, sus discos duros de computadora quitados. Con su mente brumosa de asesinos de dolor, Al-trató de concentrarse en acostumbrarse a una silla de ruedas. Las enfermeras de la Asociación de Enfermeras de Visita estaban con él alrededor del reloj. Gradualmente él dejó de usar a los asesinos de dolor. Él comenzó a notar la sensación que vuelve a sus piernas.

Incluso cuando él se sintió mejoramiento, su condición diabética inexplicablemente empeorada. Dos veces él fue apresurado al hospital en un estado comatoso. La tercera vez que este pasó, una enfermera comprobó su caja de píldora y descubrió píldoras de insulina que no deberían haber estado allí. Él tomaba ahora la insulina por la inyección, pero las viejas píldoras de insulina estaban todavía en el botiquín y habían sido puestas en su caja de píldora con sus otras medicaciones. El resultado era el choque de insulina. La enfermera, Michele, que había hecho este, no una vez, pero tres veces, no apareció otra vez para su cambio. Al-trató de alcanzarla para pedir una apología de sus errores, pero ella había desaparecido. La Asociación de Enfermeras de Visita negó tener cualquier registro de su empleo.

“David Rodale” tenía el éxito convenciendo a los concesionarios decepcionados de presentar la demanda, y con la información recién adquirida sobre el FIVS Generador III operaciones Internacionales tomadas durante el asalto de MANOTAZO, un inspector postal lanzó una investigación preliminar de la viabilidad de la acción en el nivel federal para el fraude de correo. El Rodale era el confidente que la amenaza para la sociedad planteada por Allen Caggiano fue neutralizada ahora. Él anunció a los miembros de Grupo de Yahoo que él había hecho todo lo posible y no había nada más para hacer. Él abandonaría el Grupo de Yahoo en el lugar un rato, pero él planeó bajarlo en un par de meses. Él sintió que tantas personas habían sido recogidas, y él esperó que ellos fueran menos crédulos en lo venidero. Él se alegró él podría ayudar.

Ese verano, el juez despidió los gastos contra Al-en el tribunal de Massachusetts. Su abogado solicitó la vuelta de su propiedad, el Pontiac que la policía local había embargado un año antes. Le dijeron que había sido tomado a Washington, DC, y estaba siendo examinado para determinar si esto violó algún reglamento o reglamentación Federal. Un jurado de acusación en la corriente continua fue convocado para investigar los gastos Federales del fraude de correo, pero esto dejó de devolver una acusación. Los concesionarios que habían pagado su dinero y habían firmado sus acuerdos licenciativos habían consentido en asumir los riesgos de un programa de pruebas y la mayor parte de ellos entendieron realmente que la parte del riesgo implicó los esfuerzos históricos del cártel del aceite/automático para suprimir la nueva tecnología que podría afectar su rentabilidad o controlar sobre los mercados que ellos despiadadamente dominan.

Por su abogado, Al-recibió una oferta de derechos exclusivos al Generador III. La cantidad de dinero implicó la creencia de mendigos, y bastarlo para decir que Al-otra vez se negó, cuando él había hecho a principios de los años 80 cuando una oferta fue hecha para el General II dispositivo. Los Muchachos Grandes nunca han intentado procesarlo para la violación del reglamento o reglamentación de Control de Emisión Federal. Él es claramente culpable en este resultado a fin de que el General II está preocupado. Hacer así causaría la exposición del fraude que ellos perpetran en el público. Su tecnología es obsoleta. Como Al-ha indicado en su sitio Web, ellos no quieren una reducción de la demanda del petróleo. Este significaría una reducción de ganancias de compañía petrolera. Si el consumidor usara la mitad o menos del petróleo ahora siendo usado, los ingresos de impuesto estatal serían reducidos en consecuencia. Si el Generador III debiera hacerse disponible el interés público a economía de combustible y aire limpio sería servido y Allen Caggiano se haría rico más allá de imaginaciones salvajes, pero el cártel de petróleo/energía y su compañero en el gobierno sufrirían. Por lo tanto, los Muchachos Grandes seguirán haciendo todo lo que ellos pueden para parar Al-y su FIVS y guardar el público ignorante de cualquier tecnología que ellos no controlan. Si ellos no lo controlan, y si usted no lo compra de ellos, entonces esto no trabaja, o esto es un fraude.

“El FIVS Generador III Internacional” ha sido con éxito suprimido. La lucha de Al para fabricar y distribuir su invención y disfrutar de la gran riqueza que esto le habría dado es terminada. Los Muchachos Grandes han roto su banco, y su salud. La lucha lo ha destruido casi. El dinero habría sido agradable, pero esto nunca era el dinero que lo guardó yendo. Él dona ahora su trabajo de un tiempo de vida a la gente americana. ¿Los Muchachos Grandes pueden acosar, intimidar, e intentar matar a un hombre y su Sueño americano, pero pueden ellos hacer el mismo a muchos miles de americanos y otros alrededor del mundo? Al-ahora regala a su “FIVS Generador III” proyectos libres.

Al-permitirá que su aplicación evidente para el Generador III expire. Él puede permitirse ya no la inversión grande requerida para una patente aquí y en otros países. Su preocupación principal ahora debe impedir al FIVS ser patentado por alguien y guardar el dispositivo “abren la fuente”, tan hablar, de modo que esto no pueda venir en el control de los Muchachos Grandes y permanecerá libremente disponible al público. Aunque Al-no sacará ganancia de su invención por honorarios licenciativos o derechos, hay satisfacción considerable para él en saber que los Muchachos Grandes no tienen y no ganarán por último este juego y destruirán el trabajo de una vida.
sitio de referencia y foro y patente.


Vapouriser de combustible
Sin embargo, hay una técnica mostrada en www.alternativefuelsnow.com y reproducida aquí según el permiso amable, que parece ser eficaz a pesar de los aditivos. El método muchísimo parece a la técnica usada por Roger Maynard para añadir la humedad al aire entrante como descrito encima. La diferencia es que en vez de usar echar agua en el contenedor, la gasolina es usada. La interpretación mejorada de hasta el 60 % ha sido conseguida y los experimentos siguen. El arreglo general parece a este:





Usted notará que el nivel de combustible dentro del contenedor es guardado bastante bajo a fin de permitir que el espacio considerable contuviera las burbujas, permitiéndolos reventar y no fuera hecho entrar en el tubo de aire que alimentan el motor.


El Agua de Stan Meyer el Sistema Inyección.   Mientras los adaption simples anteriores trabajarán para un generador eléctrico que es estacionario y qué se diseña para proporcionar cantidades grandes de poder eléctrico algunos de los cuales puede usarse para el hydroxy productor gasee del agua, es mucho más difícil de ejecutar un artefacto de petrol/gasoline de capacidad grande continuamente con sólo agua como el "combustible".



Para artefactos más grandes apuntados al rendimiento mecánico productor, nosotros necesitamos un sistema más poderoso, como eso desarrollado por Stan Meyer de América. Aunque muchos años han pasado desde la muerte súbita, muy sospechosa de Stan Meyer, hasta donde yo soy consciente, su plan no se ha reproducido, principalmente porque las personas no entienden la información detrás de que él salió. Sin embargo, recientemente, un hombre cuyo foro que ID es "H2Opower" ha ayudado explique lo que Stan quiso decir, y mucha de la descripción siguiente está abajo a su compartir su comprensión públicamente y libremente.

La patente 2,067,735 canadiense de Stan tiene un arreglo dónde el inyector las muestras esquemáticas la inyección en el artefacto de tres componentes separados:


Un componente se describe como el gas ionizado y el aire ambiente se menciona. El segundo componente es la parte del gas de la descarga que es el vapour de agua caliente alimentada a través de una válvula limitando, llamado "gas inerte". El tercer componente inyección es un rocío muy fino de gotas de agua o agua de frío “la llovizna.” Esta mezcla del tres-componente se pasa entre los electrodos de voltaje altos y si la mezcla no enciende espontáneamente, entonces se enciende con una chispa.

Una versión de los inyectores recomendados de Stan para un artefacto existente se muestra así:


Éste es un cruz-sección que sólo muestra dos de las tres entradas de gas que fluyen a través de este injector/spark tape. Cada gas entró tiene es propio pasaje del alimento que lleva fuera entre el electrodo central y el electrodo exterior redondo, y cada alimentador entuba tiene es la propia válvula sentido único para impedir al golpe de poder forzar el combustible entrante atrás a él se retribuye el tubo.

Esto es única de las maneras que muestras de Stan que puede hacerse. Aquí es su diagrama para una dos cilindro artefacto combustible entrada, aunque igualmente también aplica a cualquier número de cilindros:


Permítame la tensión que éste es simplemente un diagrama explicativo y usted no tiene la succión y las válvulas de la descarga abren cuando el fuego de las bujías. También, los pistones no van de arriba abajo juntos pero su movimiento se tiembla para dar un paseo menos desigual al cigüeñal. El punto para notar aquí es que que la succión de combustible ha terminado válvulas normales y las bujías ordinarias se muestra. Sin embargo, este diagrama para EE.UU. Patente 5,293,857 es basado en el uso de un electrolyser y Stan encuentre una manera de evitar la necesidad por un electrolyser.

Para esto, el "Procesador de Gas" de Stan es un dispositivo muy importante a pesar de él siendo lo que parece ser una construcción bastante simple. Opera bombeando la energía ligera en los componentes de combustible. Esto no puede parecer un trato grande pero es el más definitivamente, de hecho, es el corazón del sistema de Stan. Además de la energía extra, los componentes de combustible se enfatizan también por alto-voltaje pulsado que CC aplicó de semejante manera que tiende a tirar las moléculas aparte cuando ellos fluyen el pasado en el artefacto.

El Procesador de Gas se construye de dos cilindros de metal muy reflexivos, 96 Diodos Luz-emitiendo ("LEDs") y un alto-voltaje cuidadosamente ajustado pulsó la fuente de CC. Los tubos reflejando se usan para hacer al revés y adelante indefinidamente el salto ligero hasta que esté absorto por las moléculas de paso. La opción de LEDs es muy importante como la longitud de onda de las necesidades ligeras a ser emparejadas a las frecuencias resonantes de los componentes de combustible que pasan. El láser LEDs puede usarse pero ellos necesitan ser orientados ligeramente para que ellos hagan botar y completamente llenar una sección del Gas Procesador gas pasaje.

El funcionamiento es simple en el concepto. Se instalan seis bancos de dieciséis LEDs en el cilindro exterior que tiene una superficie interna pulida. Para ver el efecto de cada uno LLEVADO, considere justo LLEVADO en él es propio:


Los brillos ligeros LLEVADOS en al tubo interno que tiene una superficie exterior favorablemente pulida. En el diagrama sobre, la luz se muestra en rojo, y el LEDs más alto de las seis columnas de LEDs puede verse. La luz se refleja entonces atrás de nuevo al cilindro exterior:


La luz reflejada se muestra aquí en amarillo aunque es idéntico en la longitud de onda a la sección mostrada en rojo. Esto reflejó la luz se refleja de nuevo por el tubo exterior y eso repite una y otra vez hasta el todo del área entre los dos tubos está completamente lleno con la luz. Esto pasará con justo LLEVADO, y esa luz continuará siendo reflejada al revés y adelante indefinidamente si no choca con una molécula de gas. Ése es el efecto de justo LLEVADO, pero hay seis LEDs a ese nivel, cada luz productor de la misma frecuencia y reforzando el poder de cada uno de los otros cinco LEDs, produciendo una venda global muy poderosa de luz.

La misma cosa pasa en el avión vertical con la luz que hace botar toda la manera abajo los tubos, y como el LEDs a los niveles diferentes las longitudes de onda diferentes generan, hay una interacción poderosa entre la frecuencia diferente ondea, frecuencias del intermedio productores por un proceso con el nombre técnico de "heterodyning":

En este diagrama no ha sido posible mostrar la manera en que la luz reflejada de cada uno LLEVÓ actúa recíprocamente con la luz de todo el otro LEDs, pero hay un intermixing completo de las vigas. Los LEDs se muestran con el tamaño grandemente exagerado y espaciando para dar un bastante entendible el diagrama.

El diagrama sobre, apenas indica el nivel de intensidad ligera dentro del Procesador de Gas, y eso realmente es de sólo seis de los noventa seis LEDs instalados. Es un poco difícil de visualizar este dispositivo, pero el gas (de lo que tipo) los flujos a a través de un espacio buñuelo-formado redondo entre dos cañerías y se martilla por un nivel muy alto de energía ligera de la frecuencia apropiada. "H2Opower" cree que las frecuencias LLEVADAS óptimas son como mostrado aquí:


y mientras, no sorprendentemente, yo no he podido encontrar a un proveedor LLEVADO para estas frecuencias exactas, la mayoría del LEDs emite una venda de frecuencias en lugar de simplemente una sola frecuencia, para que los LEDs activos necesitan incluir las frecuencias mostradas aquí.

El funcionamiento del Procesador de Gas se refuerza más allá aplicando un alto-voltaje pulsado entre los cilindros de metal internos y exteriores. Este voltaje enfatiza las moléculas del gas que fluye entre los dos cilindros y porque se pulsa, aplica una acción arrastrando en las moléculas, mientras tendiendo a tirarlos aparte:


Como con los sistemas de libre-energía todo de gran potencia, teniendo el dispositivo operar en la resonancia es muy importante. Si todavía está disponible, el video excelente: aquí muestra qué funcionamiento del circuito resonante es por todas partes. Brevemente, la frecuencia del waveform tendencia que atraviesa enrollando "UN" en el diagrama sobre, se ajusta hasta casi ningún flujo actual a través de ese bobinado. Esto está igual que poner a punto una radio a una estación de la radio particular - en ambos casos, el signo a esa frecuencia lo encuentra casi imposible manejar cualquier actual a través del bobinado. Esto le harían sospechoso que casi ningún actual fluiría el rendimiento enrollando, pero ése no es el caso porque esa corriente fluye en el bobinado secundario del ambiente local (después de todos, aquí no es ninguna conexión eléctrica entre los dos bobinados, para que el sentido común le dice que los electrones que fluyen enrollando "UN" no fluya fuera del otro bobinado). Este funcionamiento resonante le da una cortesía de ganancia de energía mayor del ambiente local.

El objetivo del Procesador de Gas es modificar el gas cualquier está fluyendo a través de él, airee, vapour de agua, el hydroxy, o cualquier cosa, a uno de él es los estados muy cobrados, muy enérgicos. El voltaje alto aplicado a los cilindros de metal del Procesador de Gas no fluye a través del gas entre los cilindros. En cambio, proporciona un cargo de la Ventaja electrostático muy alto en el cilindro exterior y un muy alto Menos el cargo en el cilindro interno, y estos dos cargos contrarios tiran las partes cobradas de cada molécula hacia ellos. Los iones de gas positivamente cobrados se tiran hacia el cilindro interno Negativo y los iones de gas negativamente cobrados se tiran hacia el cilindro exterior Positivo. Stan usa esta técnica en el aire entrante cuando él acostumbra un electrolyser a impulsar un artefacto:


Sin embargo, la preferencia de Stan es usar el aire, llovizna de agua y alguno del gas de la descarga del golpe de poder anterior para impulsar sus artefactos. Éste es un método eficaz como "H2Opower" que estados que él ha volado parte de un artefacto del automóvil limpian a través del gorro del automóvil, y eso indica que hay poder suficiente disponible de esos tres componentes (aunque, con suerte, usted quiere conseguir el derecho cronometrando y no el encima de-tensión el artefacto!!).

Una cosa que "H2Opower" los puntos fuera es que los inyectores proporcionaron por convertir cualquier automóvil para correr en los combustibles de la alternativa como el gas natural, puede adaptarse para ser el equivalente de los inyectores especializados de Stan, si un par de electrodos de alto-voltaje se agrega a cada inyector y alimentó de un circuito pulsado como el "Circuito de Intensificador de Voltaje" de Stan. El arreglo estaría entonces así:


Un 220-botones "Informe Técnico" de Stan Meyer a aquí puede transmitirse gratuitamente, aunque puede proporcionarle bien en la vida más información que usted quiso saber sobre el asunto.


Peter Lindemann ha mostrado que una versión muy simplificada del sistema de inyección de Stan puede hacer funcionar pequeños motores directamente en el echar agua solo. Déjeme sugerir que esto no sea el echar agua que causa la explosión, pero en cambio, que la chispa de gran potencia causa la disociación de un poco del vapor de echar agua, produciendo el hidrógeno y el oxígeno que entonces se encienden, convirtiendo el resto del vapor de echar agua en el vapor de destello, haciendo el motor funcionar como un motor de vapor de combustión interno. El vídeo muestra un motor de segadora que hace funcionar en una chispa que ocurre diez u once grados antes del Centro Muerto Superior:


Desarrollado en la cooperación con el EnergeticForum, la técnica está basada en el estilo de Aaron/Gotoluc de la operación con la circuitería mostrada en este vídeo aunque el elevador de voltaje de chispa “DirectHits” mostrado aquí podría hacer bien la circuitería más fácil. Obviamente, la utilización de esta tecnología para hacer funcionar un generador eléctrico estándar sería un objetivo principal, sobre todo ya que parece haber poca necesidad de ajustar la chispa existente que calcula mucho.


Peter Lowrie de Nueva Zelanda desarrolló un sistema de la electrólisis para el uso con los artefactos de la combustión interiores. Como los sistemas anteriores, Peter alimenta un rocío de gotas de agua finas en el artefacto, mientras usando un carburettor, proporcionado por un tanque de agua. Él también alimenta en un poco de gas de la descarga y los hydroxy acalorados gasean que es una técnica que es casi idéntico al método de Stan Meyer.

Peter también produce un volumen muy grande de gas del hydroxy con un método más raro. Él usa un delta-herida, GEC el alternador marino (aunque él dice que el alternador de un camión haría). Él modifica el alternador quitando los diodos dentro de él y llevando cada uno de los tres fase-bobinados fuera a su electrónica. Él acostumbra cada uno de los tres fase-bobinados a impulsar una célula de la electrólisis. Él aplica sólo 2 voltios o para que, al CC que enrolla del alternador que está sobre el mínimo que permite el alternador para trabajar.

La corriente de CC proporcionada está menos de un amperio mientras la corriente pulsada a las células de la electrólisis es muy más alta. Cuando un chasquido-adelante el amperímetro rodea los alambres a las células, una corriente de por lo menos 800 amperios se despliega. Un punto de interés particular es el inductor (el bobina) puso entre las células de la electrólisis y los bobinados del alternador. Peter describe esto como un ahogo fuera de una 3-fase el suministro de poder industrial. Se comprende de un centro de acero laminado con una hoja de herida cobriza alrededor de él. Esto está notablemente como el arreglo usado por Stan Meyer y ya describió antes en este documento.

Peter ha ejecutado un 1,600 artefacto de automóvil de c.c.p. a 5,500 rpm con el rendimiento de gas de sus células. Él cree que su método de caerse en forma de cascada el rendimiento de gas de las células a través de nosotros, produce una forma más activa de gas del hydroxy. Él también usa un calor-permutador que permite la descarga para pre-calentar el hydroxy gasea antes de que se pase al artefacto (un método también usado por Stan Meyer por ejecutar un automóvil exclusivamente en el agua). Peter también usos impulso-operados las válvulas para controlar el flujo de gas al artefacto como mostrados aquí:




El uso de agua en los artefactos. Yo puedo entender alguien teniendo la dificultad con aceptar la idea que puede usarse el agua como la parte del combustible dentro de un artefacto de la combustión interior totalmente. Hay un diciendo viejo sin embargo, que "el hecho es más extraño que la ficción" y que ciertamente parece aplicar en este caso. Primero, es esencial aceptar el hecho que puede ser un componente importante dentro del artefacto, como esto se ha demostrado por varias personas diferentes que no nos conocen y quién vive en los países diferentes alrededor del mundo. Segundo, habiendo aceptado ese hecho, el próximo paso es preguntar lo que exactamente pasa con el agua.

Yo me he encontrado con un documento interesante fechado el 2009 de mayo. Yo he sido incapaz de rastrear su origen para pedir al permiso reproducirselo aquí, para que si usted sabe avisar al autor, entonces por favor permítame saber. Éste es un informe en un pruebas experimentales reales en un artefacto de la combustión interior:

El calor ambiente en la conversión de trabajo.

El automóvil de agua-vapor, el concepto simple:   artefacto de Otto simple que corre de llovizna de agua que usa el fuera de-el-estante normal el humidifier ultrasónico (4 artefacto de diesel de golpe también trabajará... incluso pueda realizar bien).

    website

El leño de la repetición: el humidifier Ultrasónico 0.25 vaporisation de agua de basura por hora se puso a 1/3 de su poder. Use el humidifier de agua a la succión aérea. Quite el carburettor (o el material inyección si cualquiera) y se filtra primero para. La manera del plumero a la succión de aire de artefactos debe ser tan corta como posible evitar las gotas de agua microscópicas creadas por el humidifier que colecciona adelante el dentro del tubo que da la llovizna de agua a la succión de aire de artefacto. El artefacto usado era un 1-cilindro 200 c.c.p. el generador eléctrico. El artefacto corrió muy lentamente al principio. En el caso de un 4-golpe el artefacto de Otto, es posible acelerarlo a usar un cartucho del propano. El artefacto tiende entonces a "cerradura" en una rpm más alta venda fuera de dónde el propano puede cortarse permanentemente. La ida aérea en el artefacto tiene una temperatura de 22° C, mientras en el promedio la temperatura aérea que deja el artefacto era -16° C (un 38° C dejan caer).

¡Esto está asombrando–pero este concepto realmente trabaja!

Usted puede hacer el usando ocioso al artefacto del automóvil este método. El agua puede necesitar ser un pedazo caluroso. La ignición no se necesita pero facilita el funcionamiento del artefacto. Usted puede necesitar a “se vuelve la llave” varios tiempos (basado en esta prueba de la repetición). En el caso de un artefacto del diesel, usted puede necesitar reemplazar los inyectores con algún amable de bujía como en un artefacto de A.E.R.O.P.S o uso Firestorm tapa o cualquier otro material que puede dar una explosión adicional al agua vía la descarga del plasma, aumentar la actuación más allá. Usted puede hacer un trabajo de generador de gasolina con el vapor de agua, también una cortadora de césped, etc.,

Ahora - cuando está ocioso que usted ha ido ‘encima del borde ' para que usted necesita agregar un poco más poder, las posibles opciones son: agregando hidrógeno o HHO, precalentando el agua (posiblemente con la energía solar), agregando un poco de combustible o espíritu, ignición poderosa o quizá algún polarisation magnético. Este concepto es ahora público y usted puede experimentar con él solo. Siga precauciones de seguridad y sentido común del uso.

No espere la rpm alta resulta adelante el muy primero la carrera de la prueba. Su un concepto muy básico que muestra simplemente un tipo de transformación de calor de ambiente en la presión y el trabajo utilizable. También, no pre-caliente el artefacto antes de usarlo. ¡El artefacto no debe estar caliente!

Un pedazo de fondo físico:
Durante el primer golpe de un 4-golpe el artefacto de Otto, los movimientos del pistón abajo y succiones el aire ambiente en el cilindro. Durante el segundo golpe, el pistón sube y compresas este aire a una presión de 25 barra (las atmósferas). Según el “la ley de gas ideal”:

P x V = n x R(m) x T

la temperatura sube debido a la condensación sobre su temperatura ambiente inicial. La proporción de condensación del artefacto empujará la temperatura, típicamente a a 450°C a 500°C. ¡Este segundo golpe de un artefacto de Otto NECESITA la ENERGÍA POR la CONDENSACIÓN! Ahora considere lo que pasará a las gotas de agua microscópicas contenido en el aire dentro del cilindro. Si el agua convierte para llamarada-cocer al vapor al instante, entonces su volumen aumenta dramáticamente, mientras empujando la presión dentro del cilindro e impulsando el pistón durante su golpe de poder y la energía guardando en el volante.

Por favor note, que la llovizna de agua no es ningún vapour de agua... ¡no es un gas! ¡Todavía es un líquido! ¡La DIFERENCIA importante se pone evidente durante el golpe de condensación! Como el pistón empieza a mover el upwards para comprimir aire que contiene las gotas de agua, presión Y CALOR, como descrito antes, empiece a subir. ¡PERO la propia condensación no puede levantar la temperatura de agua directamente, cuando el agua todavía es un LÍQUIDO y por consiguiente la temperatura del agua no es afectado de la presión más alta! Así inicialmente, sólo la temperatura aérea sube debido a la condensación. ¡Pero las gotas de agua diminutas están presentes dentro del cilindro, y cuando la temperatura aérea se pone mayor y mayor que la temperatura de las gotas de agua, el calor empieza a fluir del aire en las gotas de agua, mientras calentándolos! Pero como largo la temperatura de agua no alcanza su punto de ebullición, las gotas no extenderán la deuda a este levantamiento en la temperatura y ellos guardarán el mismo volumen simplemente.

¡Así las gotas de agua que actúan como un calor-absorbente durante el golpe de condensación! ¡El más bajo calor implica la más bajo presión, y la más bajo presión durante el golpe de condensación implica ENERGÍA que AHORRA DURANTE EL GOLPE de CONDENSACIÓN!

Por favor tenga una mirada al gráfico siguiente (ninguna pérdida es incluido en el cálculo):


El gráfico muestra la presión dentro de un cilindro de artefacto de 4-golpe en el respeto de tiempo, empezando del principio del golpe de condensación (segundo uno), acabando con el extremo del golpe de poder (tercero uno). El trabajo que se necesita para el golpe de condensación se representa por el integral del gráfico, del muy salido al marcador amarillo. El trabajo que se hace por el pistón durante el golpe de poder se representa por el integral del gráfico del marcador amarillo al muy correcto del gráfico (20,000 a la balanza de tiempo).

Asumamos ese artefacto es uno ideal (pérdida-menos). La línea del gráfico roja representa la presión dentro del cilindro del artefacto, si ninguna agua está presente, y ninguna ignición ocurre. El gráfico es simétrico al Centro de Muerto de Cima (el marcador amarillo en el medio), para que nosotros pusimos en la energía a la condensación y nosotros volvemos la misma cantidad durante el 3 golpe (el golpe de poder). Ninguna pérdida, ninguna ganancia. Nosotros conseguimos más y menos el cero.

La línea del gráfico azul muestra lo que pasa, si las gotas de agua microscópicas están presentes. La presión no sube tanto como en caso de que sin las gotas de agua, porque el agua trabaja como un absorbente de calor durante el golpe de condensación, y esto baja la presión también. La forma del gráfico cambia, para que la simetría de la condensación y golpes de poder no sea allí ya, mientras produciendo una ganancia de energía.

Factores que afectan este proceso incluyen los diámetros de gota de agua, la distribución de la gota, la rpm del artefacto que controla la longitud de tiempo, la temperatura aérea ambiente, la proporción de condensación del artefacto e incluso la dureza de agua y es las propiedades físicas. No es ciertamente un caso simple dónde usted puede decir “más agua, significa revs más alto que da más poder.” Por ejemplo, si las gotas de agua son demasiado grandes, habrá demasiado poco entonces conversión para cocer al vapor y el poder insuficiente se producirá. Alternativamente, si hay demasiado pocas gotas de agua, entonces allí pueda el ne en absoluto ningún efecto o la conversión para cocer al vapor puede tomar ponga demasiado temprano para proporcionar el poder útil.

La teoría dada aquí es un muy simplificado uno, pero debe bastar para los primeros pasos hacia una tecnología buena y un entender bueno de los conceptos de “la energía del ambiente”.

Está tentando para concluir que el poder ganó de las gotas de agua dentro de un cilindro del artefacto se causa por el agua que se convierte en el llamarada-vapor y nada más. Sin embargo, ése probablemente no es el caso, ni es él el caso que la energía puso en el agua por la calefacción del sol él se extrae (qué pasa) y ésa es la única fuente adicional de energía.

En el papel científico titulado "la Posibilidad de Liberar la Energía Solar vía las Explosiones de Arco de Agua" por George Hathaway y Peter Graneau, ellos descubrieron que cuando ellos produjeron una descarga del arco eléctrica en la niebla de agua fría: "El descubrimiento principal hecho en los últimos dos años era que es una colección de gotas de niebla en el agua que explota y no la propia agua líquida. El término ' el fog' se significa no sólo incluir las gotas diminutas que flotan en el aire pero también gotas más grandes que se desploman la atmósfera y se describirían más correctamente como ' el mist'. La sola explicación de las explosiones hasta ahora puesta adelante contiende que el intermolecular que une la energía en la niebla está menos de 540 callg, el calor latente de agua a granel. La diferencia de energía de vinculación se libera entonces en un salto quántum cuando la niebla se forma en micro-segundo." Resumiendo sus experimentos, ellos concluyen que "virtualmente todos la energía cinética desarrollada por la explosión debe ser la energía de agua interior".
Resumiendo sus experimentos, ellos concluyen que "virtualmente todos la energía cinética desarrollada por la explosión debe ser la energía de agua interior"

En el papel científico más temprano "La Fuerza Anómala de Explosiones de Niebla Frías Causada por los Arcos de Agua Alto-actuales" por N. Graneau, él comenta:
"se notó La fuerza rara de explosiones causada por una corriente pulsada que fluye a través del plasma de agua primero en 1907 por Trowbridge en su laboratorio de alto-voltaje temprano en la Universidad de Harvard. Cuando él pasó como el arco a través de un rocío de agua, la explosión resultante era más ruidosamente que en el aire del laboratorio ordinario. Durante la Segunda Guerra del Mundo, Fr?ngel midió la fuerza de explosiones de arco de agua y publicó sus resultados en 1948. Él concluyó que ellos no se causaron por el calor y vapor y libremente admitió que él era incapaz de explicar el fenómeno. En 1969, el Escritorio americano de Minas emitió un informe largo en su investigación en usar las explosiones de arco de agua para la fragmentación de la piedra. En un experimento, los investigadores en la Ciudad Gemela el Centro de la Investigación Minero notó que el rendimiento de energía era al parecer 156% de la entrada. Este resultado fue informado pero trató como un error experimental".

La línea del fondo parece ser que usando las gotas de llovizna de agua frías en un artefacto de la combustión interior tiene un mínimo de las sumas de energía siguientes:
  1. La reducción de la energía requirió durante el golpe de condensación debido a las gotas de agua que absorben alguno del calor generadas por la condensación y reduciendo el aumento así en el volumen aéreo durante la condensación.

  2. En la ignición, la conversión muy rápida de las gotas para cocer al vapor, causado por su área de la superficie maciza, produce un levantamiento muy rápido en la presión dentro del cilindro.

  3. Puede contribuirse bien la energía interior del agua causada absorbiendo la energía del sol antes de la entrada en el artefacto al proceso de generación de poder.

  4. Sorprendentemente, se ha mostrado que bajo estas condiciones, en el momento de explosión, la propia agua contribuye la energía, y este proceso es uno que la mayoría de las personas está a una pérdida explicar, a pesar de observar y medirlo pasando.
La conclusión tiene que ser que que parece posible que un artefacto de la combustión interior pudiera hacerse operar usando la llovizna de agua fría como el combustible, si una chispa de plasma de ignición suficientemente poderosa que usa algo como uno del "FireStorm" de Robert Krupa las bujías se proporciona describió debajo. Alternativamente, con una chispa menor de una bujía ordinaria y la suma de una cantidad modesta real de una mezcla de gas de hidrógeno y oxígeno de la electrólisis de agua, el mismo efecto puede producirse. Por consiguiente, aunque parece tan improbable a una mirada rápida que un artefacto de la combustión interior podría ejecutarse en una mezcla de gas del hydroxy, aire y llovizna de agua fría, la realidad es que el proceso es realmente basado en los principios científicos legítimos y los procesos prontamente entendidos.


5. Otros Dispositivos Útiles
El Vórtice Aire-alimentaba el sistema: Ted Ewert ha desarrollado y ha probado un dispositivo muy eficaz y simple que puede mejorar el funcionamiento de algunos vehículos. Este dispositivo trabaja el mejor con los vehículos del cuatro-cilindro porque la succión aérea pulsada de vehículos con menos cilindros, refuerza el efecto beneficioso.

Éste es un dispositivo silencioso, simple y barato que refuerza la corriente de aire en el artefacto. Esto puede tener un efecto dramático en la actuación del artefacto. Por ejemplo, Ted tiene un Datsun 310 viejo qué ha sido estar sentado sin usar durante años. La gasolina ("gasolina") pierde es los fragmentos más ligeros en seis meses o para que y eso lo hace menos volátil y más difícil quemar lejos. El Datsun de Ted tiene la gasolina en el tanque que tiene cinco años y el automóvil no correrá en ese combustible con él es la succión aérea normal. Sin embargo, cuando Ted puso uno de sus turbinas en él, empieza inmediatamente y corre fino con ese combustible viejo. Esa turbina de vórtice de particular se ha doblado "El Respirador." El Datsun tiene un carburettor que las muestras que esta turbina trabaja bien con el carburettors.


Este dispositivo simple es un tubo del vórtice hecho de un pedazo corto de cañería de PVC que ha sido el slotted y ha formado. Encaja entre el filtro aéreo y cuerpo del acelerador, o carburettor, y causas el aire entrante para hilar a una proporción relativamente alta, creando un vórtice. La velocidad angular es crucial en la formación de un vórtice fuerte y el entrar aéreo el Respirador del filtro aéreo, llega a los ángulos rectos a las hendeduras de la turbina, mientras dando un giro inmediato y poderoso dentro de la tubería.

Ted dice: “la Mayoría de las personas piensa en una masa aérea que hila como no tener ninguna propiedad particularmente rara. Esto no es correcto. Una masa aérea que hila tiene algunos las muy únicas y útiles propiedades. La aerodinámica normal, y las físicas de Newtonian lineales son incapaces de explicar las propiedades de un flujo de aire que hila a la velocidad alta. De hecho, cuando comparó a un flujo estático de aire dentro de una cañería, un vórtice se comporta de casi completamente la manera opuesta.

Todo el hilado objeta, si ellos son sólidos, líquido o gaseoso, contenga dos fuerzas contrarias: centrífugo y centrípeto. El centrífugo es el travelling de fuerza que ensancha fuera del eje del centro, y centrípeto es la fuerza acortando que tira en hacia el centro. Este concepto de fuerzas duales es importante a entender un vórtice. "Moderno" las físicas han decidido que la fuerza centrífuga no existe y ahora se refiere a él como un ‘' falso o fantasma de ‘la fuerza de '. Esto ilustra cómo aislado de la academia del mundo real se ha vuelto y por qué se ha estancado.

La combinación de estas dos fuerzas, mientras actuando juntos en un vórtice, cree algunas únicas condiciones. Uno de estas condiciones es una configuración del laminar. Las laminaciones Co-axiales forman a lo largo del vórtice, mientras creando numerosas capas de hilado de aire casi independientemente de nosotros. Estas capas están separadas por las zonas de sumamente bajo, virtualmente ponga a cero, fricción y esto les permite hilar a las proporciones diferentes. Como los giros del vórtice más rápidamente, las dos fuerzas contrarias se puestas más fuerte. Esto lamina el flujo más allá así como comprimiendo las capas. Las zonas del bajo-fricción permiten una senda del unimpeded lo a la masa de aire central comprimida es el flujo axial a través de la cañería. Esto es la marcha atrás del flujo condiciona para una recta, masa de aire non-coherente que tiene una tendencia a desarrollar fricción y resistencia, debido a la turbulencia, en la proporción directa a su velocidad a través de una cañería.

La proporción del giro determina el grado de condensación aérea y la proporción de flujo lineal de la masa. El más rápidamente que el vórtice hila, el más hace lo que nosotros queremos que es crear un flujo denso, comprimido y rápido-mudanza. Esto es por qué nosotros tomamos el flujo de aire de la caja aérea y usamos su velocidad y dirección (90 grados) para comenzar el giro en nuestro tubo. Esto es por lejano la manera más simple y más eficaz de conseguir el ayuno que hila aéreo. Se aumentan las propiedades de un vórtice en el paso con la velocidad angular. Así como una cima tambalea y se cae cuando hiló despacio, para que un vórtice no exhibirá ninguna propiedad fuerte hasta hiló muy rápidamente.

Como usted puede saber, una parte importante de aire abastecedor a un artefacto es la habilidad de proporcionar mucho aire en un estallido corto. Esta turbina crea una masa aérea que hila que puede singularmente proporcionar esta deuda aérea a su virtualmente composición de laminar de frictionless y la presión construyó a a través de la condensación. El vórtice proporciona el aire comprimido, denso al cilindro que toma menos energía significativamente para atraer en la deuda a él se guarda la energía inercial, y es la habilidad de entrar la dirección de él libremente es eje de rotación.

Entre ciclos del artefacto, cuando el aire no se necesita, el vórtice continúa hilando y construir a la presión adicional. Esta masa aérea que hila actúa como un volante y energía de las tiendas que se ponen para usar en el próximo golpe de la succión. Un flujo aéreo estático tiene ningún cosas así guardó la energía y tiene que ser acelerado por el golpe de succión de artefacto cada aire de tiempo se necesita, mientras gastando la energía por eso. Esta propiedad del volante es importante a entender por qué el vórtice trabaja así como hace. A menos que el vórtice se pulsa, o moduló, ninguna energía extra puede desarrollarse.

En un automóvil del multi-cilindro el flujo de aire se vuelve así sostiene que ningún efecto se produce con sólo la turbina porque no hay ningún pulsando en la corriente de aire en el artefacto. El aire rápidamente rodando dentro de la turbina actúa como un volante. Cuando se pulsa por el cilindro en el golpe de la succión, se aplica la fuerza al vórtice como el aire se chupa abajo la cañería y en el cilindro. En cuanto la válvula de la succión cierre, el pulso acaba, las paradas aéreas su movimiento lineal, pero aumentos es la velocidad del giro angular. Esto es donde el poder extra se genera. Mientras la válvula de la succión está cerrada, el vórtice continúa dibujando más aéreo en la cañería dónde se acelera y se comprime, hasta que la válvula de la succión abra de nuevo.

Power no puede accederse hasta las cesaciones del pulso. En un flujo firme esto pasa nunca. La fuerza tiene que ser aplicada alternadamente y se relajó. Ayudar visualizan esto imagine una primavera del bobina atada a un árbol. Cuando un pulso afilado se aplica al árbol, la primavera extiende. Sólo cuando el pulso cesa, y la primavera empieza a acortar hace el poder se traduce en el movimiento. Esto también aplica a un volante. Usted también puede ver con la primavera enrollada que el pulso debe cronometrarse para coincidir con la frecuencia resonante de la primavera por la eficacia más alta. El azar pulsa, o pulsos que se cronometran mal, no tendrá casi el efecto que correctamente cronometró los pulsos tener.

La turbina aérea no cuenta tanto en la resonancia como él hace en los pulsos grandes, bien espaciados. Esto es porque el poder del pulso es grande comparado con la inercia del aire. La resonancia es esencial para algo que tiene una cantidad justa de masa - sólidos o líquidos. En el caso de un artefacto del multi-cilindro, los pulsos se puestos menos distinto el mayor el número de cilindros. Un vehículo del seis-cilindro ve cualquier ganancia apenas de la turbina, y un ocho-cilindro pequeño a ninguno. Con este tipo de artefacto el vórtice necesita ser modulado para ganar la energía.

Este perfeccionamiento puede hacerse a través de manipular la forma del tubo de la succión. Un tubo redondo no da la ganancia pero si el tubo es "el huevo formó" produce un alternante centrípeto / pulso centrífugo que imparte la energía extra al vórtice. Así como la Tierra deduce la energía de él es la órbita elíptica, para que de la misma manera, el vórtice gana la energía con cada rotación que hace a través de un elíptico, o el huevo formó el tubo.

Yo puse una rodaja de una cañería del diámetro más pequeña a lo largo de la cima interna de mi tubo. Esta suma pequeña logró un aumento notable en la actuación para la unidad en mi automóvil. Una curva en la cañería también actuará como una elipse desde que la rotación está comprimida adelante el dentro de la curva y extendió alrededor del exterior. Otra cosa interesante con la turbina es que funciona mucho mejor cuando el artefacto se pone caliente. Yo noto un aumento grande en el poder en mi bicicleta en cuanto el artefacto se ponga caliente. Esto es porque el calor agrega la energía al vórtice, sólo como un travelling del huracán por el agua calurosa. El calor agregado por el tubo de la succión agrega velocidad y condensación al vórtice como él hila esperando por la válvula de la succión para abrir”.



El vórtice se crea cortando las hendeduras angulosas en un pedazo de PVC que conduce por tuberías como mostrado aquí:


El aire entra a través de cada uno de seis hendeduras adelgazadas cortadas paralelo al eje de la cañería. Éstos dan un giro inicial al aire dentro de la cañería y la succión pulsando del artefacto, combinadas con la forma oval del PVC salida T-pedazo, acelera el aire en un vórtice serio que mejora la succión al artefacto, mientras levantándolo es la eficacia y dando más poder del artefacto.


Ted creó la parte huevo-formada del último T-pedazo de PVC agregando una sección cortada extra de cañería de PVC a un T-pedazo normal como mostrado aquí:



La turbina que Ted se puso su bicicleta trabaja sobresalientemente bien. La curva del torque está bien extendida debajo de él es el rango de eficacia anterior. Es posible enriquecer el combustible substancialmente / la proporción aérea y todavía mantiene el mismo mpg resulta como antes. Cuando la turbina está alejada, el mpg y " la actuación del artefacto bajan la manera. La turbina agrega más aéreo al artefacto. Para aprovecharse del posible aumento en la actuación, la mezcla debe para ser enriquecida.

Ted también puso uno en su 1995 Toyota Corola automóvil que tiene un 1800 c.c.p. 4 artefacto del cilindro y una 5 caja de engranajes de velocidad y él está consiguiendo encima de 40 mpg en el camino abierto y el bajo años treinta alrededor del pueblo. Originalmente, esas figuras eran 34 en el camino abierto y 27 alrededor del pueblo. La actuación también ha aumentado muy notoriamente. Otro rasgo bueno es la falta de golpear y pinging bajo la carga. La actuación en las montañas a la altitud alta también se mejora significativamente.

Ted se ha pasado sólo un par de meses probando y evaluando este dispositivo en sus automóviles y bicicleta. Un problema con este dispositivo es que no puede correrse directamente a través de un carburettor, como él pueda con un combustible el sistema inyección. Un carburettor trabaja con un venturi que desarrolla una zona de presión baja en la garganta con respecto a la presión de cuenco de flotador. Un vórtice no tiene el respeto para un venturi y crea que es propia pendiente de presión que atornilla al combustible medir. Ted ha resuelto este problema un poco difundiendo el vórtice sólo antes de que entre en el carburettor. La presión y velocidad se construyen entonces a antes del carb enviado a través de un diffuser.

Hay todavía investigación suficiente para hacer con este dispositivo. Y habrá todavía muchas mejoras y las modificaciones beneficiosas para ser hecho a él. Los comentarios de Ted que él no tiene el acceso a cualquier medios de prueba de artefacto y eso lo hace difícil para él evaluar los resultados de cualquier variación del plan que él puede hacer con precisión. Ted está esperando que alguien tomará su plan y lo mejorará más allá. Hay gran potencial en este pedazo pequeño de cañería plástica.

Ted ha encajado un estilo diferente de su turbina a su Toyota como mostrado aquí. La sección de la turbina es marcada “PMT” qué posiciones para “el Turbo de Hombre Pobre”, aunque obviamente, usted no necesita ser pobre beneficiar de un sistema de la turbina así que no tiene ninguna parte mudanza:






Leva que Cronometra
Un ilusoriamente la manera simple de mejorar la actuación del mpg se ha discutido recientemente en los foros del watercar, y ése es el ajuste de las escenas de la leva en automóviles americanos hechos desde 1971. Esto suena la mayoría improbable, pero es un hecho probado. Por ejemplo, un 2004 Pendenciero del Jeep 2.4 litro recibió un 10 avance del grado en ambas levas, y eso dio una 70% mejora en el mpg, mucho más poder del artefacto y una descarga que corren muy más fresco. Durante los años, un hombre experimentó una 50% a 100% mejora en el mpg encima de un rango de automóviles personalmente poseídos y camiones, y las emisiones se mejoraron por casi 90%. No se sugiere que todos debamos hacer un ajuste de la leva, sólo para ser consciente que un ajuste de esa naturaleza puede tener un efecto dramático. Otro ejemplo: “Adelantar el leva cronometrando harán el artefacto ejecutado el refrigerador. Yo he estado desarreglando con leva que cronometra durante aproximadamente 25 años. Yo tenía un 1985 Guardabosque de Ford con un 2.8 litro artefacto - era un perro. El mismo artefacto usado en el 1970 Mercurio Capri tenía el muchos poder. El Guardabosque era un perro porque el leva cronometrar era fijo casi 10 grados retardados. Yo le dí un 8 adelanto del grado y el Guardabosque de Ford vino a la vida y arrastró el asno. También, la proporción-mecedora del después de-mercado arma ayude mucho en los automóviles ejemplares tarde. Yo cambié la leva que cronometra en mi 1998 camión de Chevy por 10 grados. Con él es 350 pulgada cúbica artefacto y brazos de mecedora de proporción instalados, ganó casi 90 caballo de fuerza y trajo la venda de poder baje dando más torque porque la mecedora hace la leva tener alzamiento más alto y la duración más larga en la leva que lo hace respire mejore”.

Comente de un hombre con 25 años experimente en este campo: “el Leva cronometrar es cuando las válvulas abren y cierran el árbol del cigüeñal y movimiento del pistón respecto a. El número 1 pistón está fijo en la verdadera Cima el Centro Muerto. A estas alturas la rueda del grado se pone al frente del artefacto contra la polea delantera a la cera marca de los grados y usted instala un indicador montado al bloque del artefacto que apunta a la cera marca en la rueda. Cuando el cigüeñal se ha vuelto a sobre la 108 a 112 marca del grado, la válvula de la succión se abre totalmente. Eso es donde la mayoría de los artefactos es hoy día fijo. Esto lo que yo llamo el leva cronometrando detenido. El artefacto parece correr bien pero realmente no hace para parecer tener muy bajo y medio-rango que tira el poder. Al correr, usted retardaría una leva para las Rpms altas, ellos también podrían respirar y no podrían tener ninguna restricción en la descarga. El poder puede venir en a, permite diga, 3000 - 6500 RPM y adelantando una leva para más torque e impulsa, que la misma leva puede producir el poder a las 1000 - 4000 RPM y después de todos, quién maneja encima de 4000 rpm en el camino?”

Otro comentario: “Nuestro jeep tiene el gemelo las levas arriba. Adelantarlos no les hace quedarse abra más mucho tiempo, ellos apenas abren y cierran más pronto. Mi razón por adelantar ambas levas era, si yo sólo adelanto la leva de la succión, la succión abriría causando más antes solapa si la descarga no estaba avanzada. Normalmente la válvula de la succión cierra después del Fondo el Centro Muerto. Simplemente mirando el pistón, a veces es casi un cuarto de la manera a en el golpe comprimiendo antes de los cierres de la succión. Adelantando las levas, la succión cierra más cerca a BDC. Esto produce la condensación más alta. Hace años, cuando yo hice esto a alguno del V8s, yo cambiaría a la mecedora ajustable arma y una leva del levantador sólida. Yo pude ajustar el solape retirándose en las mecedoras. En un artefacto con una leva, adelantando la leva ajustarán la succión y " la descarga. La regla de dedo pulgar es: permite diga la mayoría de los artefactos está detenido por 4 grados o más, usted realmente no quiere adelantar las levas más de 4 grados adelantó. Yo a veces empujo esto hasta donde 6 grados adelantaron para el mpg mejorado. Ésa es una diferencia total de 10 grados de 4 grados retardados a 6 grados adelantados. Esto trabaja bien con los artefactos de condensación bajos. Yo tampoco veo una necesidad de ir a una proporción de condensación más alta. ¿Piense sobre él: si usted tuviera que una proporción de condensación de 12 a 1 y la succión cierra un cuarto de la manera al golpe de condensación, cuánto es la condensación estará allí, comparó a una 8 a 1 proporción de condensación dónde las compresas del golpe llenas la mezcla? Si usted tuviera un artefacto que lo hizo fácil de conseguir a la leva o levas quitando una tapa del polvo simplemente, como en nuestro 4-cilindro del Jeep, yo diría para instalar los vestidos cronometrando ajustables. Entonces usted podría quitar simplemente la tapa y juega con la leva que cronometra hasta que usted propusiera el poder mejor y distancia en millas.”


La bujía de FireStorm:
El “FireStorm” el tapón se desarrolló por Robert Krupa y es una bujía pareciendo inocua que puede usarse para reemplazar una bujía normal en un artefacto de la producción ordinario:



Sin embargo, este tapón está lejos del lo ordinario. El electrodo central se ha cambiado de un poste cilíndrico a un domo hemisférico, rodeó por cuatro electrodos arqueados cada uno de los cuales posicionándose a una distancia constante del hemisferio. Esto permite una área de la chispa muy mayor y resultados en la actuación muchísimo mejorada.

La mezcla del combustible/aire puede hacerse los leaner a menos que cualquier efecto lateral dañoso. Si esto que usa los tapones normales se hace, entonces el artefacto correrá a una temperatura muy más alta que puede dañar el artefacto. Pero cuando usando FireStorm tapa, un combustiblel/air del leaner mezclan los resultados realmente en el artefacto que corre a una más bajo temperatura. Robert ha medido este efecto y ha encontrado eso bajo las condiciones del funcionamiento idénticas, la descarga del artefacto era 100oF refrigerador al usar los tapones de FireStorm. Una proporción de la mezcla de 24:1 se usa en lugar de la 14.7:1 mezcla actual y las emisiones contaminantes están muy reducidas por el uso de este plan del tapón. Las mezclas de a a 40:1 puede usarse con este tapón.

Robert se ha otorgado dos patentes para este plan del tapón: EE.UU. 5,936,332 en 10 el 1999 de agosto y EE.UU. 6,060,822 9 el 2000 de mayo. Éstos muestran variaciones de los electrodos del arco duales básicos dos de que se muestran aquí:



Fue esperado que estos tapones entraran en la producción temprano en 2008 pero hay ninguna palabra de fabricar el arranque. Robert le dio un juego de tapones de FireStorm a Bosch de Alemania para probar. Después de diez semanas de probar, su contestación estaba “Esto es increíble - nosotros nunca hemos visto algo así por todo el tiempo nosotros hemos estado construyendo el sparkplugs.” Cuando las bujías normales disparan durante mucho tiempo, los aumentos de hueco de chispa y la chispa se debilita. Bosch ejecutó una prueba de paciencia de ocho-semana en el FireStorm tapa y encontró que había cero crecimiento del hueco. Ellos concluyeron ese tapones de FireStorm nunca llevarían fuera (qué puede ser bien por qué ellos no están todavía en la producción - después de todos, quién quiere fabricar algo que nunca los usos fuera?).

El primer tapón de FireStorm de Robert era hecho en 1996 y él ha encontrado la oposición fuerte desde entonces a su introducción y fabricación. Este tapón no será popular con las compañías de aceite como menos combustible está quemado. Ésta probablemente es una falacia porque, naturaleza humana que es lo que es, las personas son probables guardar el gasto la misma cantidad en el combustible y simplemente manejar más. Por la misma razón, el tapón no será popular con gobiernos que imponen contribuciones el combustible. A las compañías que hacen las bujías no les gustará como él no lleve fuera como los tapones normales haga. Usa menos combustible y cortes dramáticamente las emisiones dañosas, para que será popular con los motoristas y activistas ecológicos, si Robert puede entrarlo en la producción.


Ignición Plasma.
Si cualquier forma del trabajo de construcción con un vehículo está más allá de sus capacidades, entonces el sistema de ignición plasma ofrecido por e www.bluephoenixignition.com sitio Web puede ser del interés para usted. La compañía ofrece un sistema que puede ser usado con cualquier bujía de no resistencia barata y ellos reclaman una mejora del 40 % de la interpretación de millas por galón.


El vídeo en aquí explican los detalles del sistema y afirman que el plasma que resulta de los enchufes es tan poderoso que esto puede encender la niebla de echar agua fría. También, debido a la quemadura de combustible muchísimo mejorada, el cronometraje de motor puede ser ajustado más cerca a la posición de Centro Superior, aumentando el eficacia de motor adelante. Las bujías muy baratas son obligadas de necesitar la sustitución después de cinco mil millas más o menos, pero es apenas un serio arriba. El sistema puede ser usado con vehículos de 6 cilindros, vehículos de 4 cilindros y generadores eléctricos con un o dos cilindros, y con motores fuerabordas.


Riegue el Vapour Inyector Sistema:   hace Cincuenta años los artefactos del automóvil no eran casi tan poderoso como ellos son ahora. En aquéllos dice que era bastante común para un chófer comentar que su automóvil corrió más liso y más poderosamente en los días húmedos. Ésta no era ninguna imaginación como vapour de agua dibujado en el artefacto junto con el aire, se vuelto cocer al vapor en el momento de ignición, y extendiendo con tal de que el empujón adicional a los pistones mientras bajando la temperatura corriente ligeramente.

Este hecho se utilizó en el Segunda Guerra Mundial que cuando unidades que eran los bubblers normales eficaces usaron con los propulsores del hydroxy se agregó a los vehículos. Roger Maynard ha construido y ha usado estas unidades extensivamente desde 1978, y mis gracias van a él por proporcionar esta información e ilustraciones



La unidad se ata a la succión aérea del vehículo, entre el filtro aéreo y el artefacto. Un diámetro pequeño la cañería plástica es la primacía de allí a un vidrio o recipiente de plástico que sostiene el agua. Roger está usando un vidrio Mason el frasco con en el cuadro anterior un tornillo-adelante tapa de metal que tiene una foca. A veces llamado un frasco conservando, estos frascos son muy convenientes.

El alimento aéreo en el frasco está por una longitud del mismo conducto plástico y terminó con un aire-piedra normal o “el jabón-piedra” como usado en un acuario de la casa, como esto un número grande de burbujas separadas causa. Es la práctica buena para encolar los montajes plásticos a la tapa del frasco, pero esto puede hacer el frasco demasiado hermético y si eso pasa que puede ser necesario quitar la foca de caucho que está alrededor del cuello del frasco.



Un frasco de vidrio tiene la ventaja de no ser afectado por el calor producida por el artefacto. Ésta es una unidad muy simple y usa agua ordinaria que no es exactamente una substancia arriesgada. El efecto de usarlo es lejos mayor que se imaginaría. En el 4-cilindro de Roger el automóvil de KIA, los mpg subieron de 320 millas por el tanque lleno de combustible a 380 millas alrededor del pueblo (18%) y 420 millas en el camino abierto (31%) qué es una muy marcada mejora. En su 6-cilindro Tacoma muestra un 8% aumento alrededor del pueblo y un 12% aumento en el camino abierto. El agua se cubre a cada 1200 millas o para que.

Sin embargo, algunos artefactos se satisfacen al aire-piedra y algunos no son. Los artefactos más pequeños pueden trabajar mucho mejor si un tornillo de acero limpio se usa en lugar del aire-piedra:



Simplemente para clarificar el funcionamiento del dispositivo:


El recipiente tiene una conexión del codo plástica en la tapa a través de que el aire externo es arrastrado en el recipiente. Los flujos aéreos abajo a través de un tubo plástico a o un aire-piedra de una querida tienda, o una saeta suelta en el extremo del tubo plástico. El aire-piedra tiene muchos agujeros pequeños en él y éstos irrumpen el aire entrante a en muchos arroyos de burbujas pequeñas.

Hay un segundo codo en la tapa y el aire que son ahora muy la humedad, está fuera arrastrado a través de él por la presión reducida en la succión aérea normal del artefacto. La más bajo presión se causa allí ahora por los golpes de la succión del artefacto y la ida aérea al artefacto viene de dos fuentes–el camino normal a través del filtro aéreo, y el nuevo camino a través del bubbler. La mayoría de los flujos aéreos a través del filtro aéreo como normal, pero hay un porcentaje pequeño que fluye a través del agua ahora, mientras agregando la humedad fría a la corriente de aire.

Algunas personas se sienten que esto no pudiera representar ninguna diferencia posiblemente, pero la experiencia ha mostrado que la suma de este arroyo extra de lata de aire húmeda y normalmente tiene un efecto beneficioso, mientras mejorando el mpg, haciendo el artefacto correr un poco el refrigerador y generalmente mejorando el funcionamiento del artefacto. Es un dispositivo de la bajo-tecnología muy simple que no cuesta mucho, para que si usted se siente inclinado, entonces lo prueba y ve que qué efecto tiene en su vehículo, después de todos, que si no proporciona una mejora útil, entonces usted puede quitarlo fácilmente.


Fuelsavers:   UN sistema similar está en la oferta del websiteaquí donde ellos ofrecen aletas de aluminio pequeñas que montan encima del borde arrastrando de la carrocería de un vehículo. Los dispositivos se cuentan para ahorrar unos 10% a 12% en el consumo de combustible, ellos pueden ser caseros, nueve por el vehículo son el número recomendado. El dispositivo y montando la mirada así:




El Ala de Implosión de Carnero::   El próximo dispositivo no puede ser un “la libre-energía” el dispositivo como a tal, pero si no, es mismo cerca de ser tal. Es una estructura que cuando montado encima de un vehículo de motor, mejora la corriente de aire a semejante magnitud que se dice que el consumo de combustible es reducido por un factor mayor. El dispositivo se inventó por Robert Patterson y se dice que crea un vórtice que no sólo disminuye la resistencia del viento pero también puede crear una fuerza de la propulsión delantera



Se exige que el efecto creó por uno de estas alas que reduce la cantidad de polvo avivada al manejar a lo largo de un camino de suciedad y si hay una bolsa del papel que se sienta en el medio camino, queda firme cuando el vehículo pasa encima de él a la velocidad alta. Sobre un docena de personas está probando este dispositivo en la actualidad. El efecto más grande está en las velocidades de 60 mph o más. Un estados del investigador que él instaló el ala en el tejado de su Lincoln automóvil del Pueblo que usa una percha del tejado que permitió el ala para colgar encima de la ventana trasera por unas seis pulgadas. Él declara que su consumo de combustible ha mejorado de 17 mpg a 56 mpg.

Posicionando del ala, el texturing de la superficie del ala, y la velocidad del vehículo parece ser los factores importantes ganando una mejora. Hay un grupo de la investigación y el website es: www.pureenergysystems.com.


El vórtice Combustible Reformando
Ésta es una tecnología muy importante que ha sido alrededor para más de cien años. El objetivo es no aumentar el mpg sólo por el vaporisation del combustible pero también por "crujiendo" los the riegan / la mezcla de combustible en las moléculas más pequeñas antes de que alimentarase en el artefacto. Esto está más avanzado que el combustible ‘conversión-a-vapour la técnica de ' del alto-mpg el carburettors. Para conseguir un entender buenos de esto, usted puede probar un Google búsqueda for "reformador de combustible" o "vapor que reforma" qué proporcionará información adicional que puede ayudar que usted entienda los principios básicos.

El método combustible-reformando puede ser muy eficaz y su efectividad ha sido probado más allá de toda la duda con los planes de la Cal-tecnología, Petróleo de Philips, Nissan Motors, NASA, universidades y otros contribuyentes muy serios. Hace algunos años la Cal-tecnología gastó que millones que demuestran eso a borde de los reformadores de combustible nos darían toda la economía de combustible buena y el aire más limpio. Ellos hicieron la comprobación a largo plazo en los autobúses y automóviles proporcionar la prueba. Ellos se asociaron con el proveedor de los automóvil-parte muy grande Arvin Meritor para ponerlos en los vehículos de la producción. Entonces "Un Compañeros de Equidad" compraron fuera la división de Arvin Meritor que hizo todo el trabajo final para conseguir a los reformadores de combustible en todos nuestros vehículos. Ellos crearon una nueva compañía, Tecnologías de EMCON, y esa compañía dejaron caer al reformador de combustible de su línea del producto, no porque no funcionó pero porque funcionó.

Hay varias técnicas por lograr este proceso. Se muestra uno que es fácil entender aquí:


Aquí, la cañería de la descarga normal se da un anilla para moverlo claro de su carrera normal para permitir posicionar una cañería recta extra de diámetro más pequeño dentro de él para que los gases de la descarga calientes se usen para calentar el flujo de combustible entrante. Ésta es una ganancia de energía útil como él que usa alguno del calor desechado, mientras levantando la eficacia global del artefacto muy considerablemente.

Esta cañería de combustible-flujo extra tiene un sólido magnetizado vara de metal de ferromagnetic montada dentro de él, mientras bloqueando fuera de la mayoría del área de la cañería. Este cambio en el área de flujo disponible causa el flujo de combustible dentro de la cañería acelerar, y así como que, causa el flujo para moverse en espiral alrededor de la vara en un flujo del vórtice:


Sin embargo, el magnetismo de la vara sólida, causas un efecto más raro y en lugar del flujo de gas helicoidal que es como mostrado anteriormente, un modelo de flujo muy desigual se crea. Esto causa el flujo de combustible para hacer un manojo en el centro del tubo, mientras generando una mancha caliente que crea los resultados bastante inesperados:


El resultado muy increíble de este efecto peculiar es que la mezcla de combustible que termina del tubo, contiene componentes químicos que no entraron en el tubo - imposible según las físicas del día presentes. Esto va a demostrar una vez más, que nosotros realmente no entendemos todavía el mundo en que nosotros vivimos.

La mezcla de combustible para el uso en este sistema se proporciona el mejor por dos carburettors diminutos, uno que alimenta una llovizna fina de gotas de agua y el otro una llovizna fina de gotas de combustible. Éstos se alimentan directamente en la succión del tubo de reformatter de combustible. Estos carburettors son del tipo miniatura usado para mando de la radio que el avión ejemplar y sus succiones del venturi se borran fuera de con un plato con un agujero pequeño en él. No se alimenta el aire en el tubo reformando–después de todos, éste es un combustible que reforma el sistema. El aire es mixto en con el combustible reformateado después de que termina del reformatter, como mostrado debajo. Alguno del gas de la descarga caliente se alimenta en los dos del carburettors para ayudar prepara la mezcla para el proceso reformateando. Los platos borrando en el carburettors están allí para reducir la cantidad del ser de gas de descarga arrastrado en con el combustible:


El uso de carburettors es importante desde usar un bubbler como sugerido en los planes libres en el internet, crea los problemas como los fragmentos más ligeros del combustible se toma primero qué es exactamente lo que nosotros no queremos pasar. Los carburettors tienen la ventaja maciza que ellos alimentaban todos los fragmentos del combustible juntos y para que el combustible restante siempre está en las proporciones correctas.

La proporción de agua para alimentar (típicamente gasolina o diesel) puede ajustarse encima de una misma gama amplia, con algunas personas que usan 90% agua. Ha habido demandas de correr en 100% agua realmente, mientras usando los reactores múltiples en paralelo con energía que o es arrastrado de la transmutación de elementos o quizás las interacciones del giro con el ambiente local. La patente de Jean Chambrin da detalles de sólo correr en el agua.

Hay varios foros dónde los miembros están investigando y están usando varios planes de reformadores de combustible, con el GEET planes ser popular. El VortexHeatExchanger foro está allí un tal foro de la investigación y uno de los archivos lista 214 patentes diferentes para estos dispositivos. Hay varios tipos diferentes de reformador. Otro foro es GEET-Pantone.

Casi cualquier combustible del hidrocarburo puede usarse - el aceite de la verdura, el aceite del motor viejo, etc., los combustibles normales son los más populares. Un miembro del foro nombró el bryishere de ‘' dice en un YouTube el comentario video: "Todos realmente debemos probar esto. FUNCIONA. Yo me he pasado mucho tiempo en este dispositivo. Es muy simple. Simplemente siga los planes y experimento tanto como usted pueda. Actualmente yo estoy usando 90% agua y 10% oil/waste crudos engrasan en una 1-tonelada, 1969 Chevy transportan en camión....... ¡Consiga fuera en su tienda!!!!!"

Puede encontrarse información videa sobre reformar a aquí y estos dispositivos se usa a menudo en los generadores estacionarios. Estos dispositivos han sido ahora populares en Francia durante algunos años. Jean Chambrin encontró que los gases necesitaron arremolinarse dentro de su reactor en la misma dirección que el cigüeñal estaba volviéndose.

Hay que un 175 archivo de Mb macizo llamado ‘FuelReformerTechnology.zip ' que usted puede buscar y puede transmitir del internet si usted es muy entusiástico. Ese archivo contiene los volúmenes de más de 220 patentes y aplicaciones. Estas patentes también se listan en el ‘Files la sección de ' del Yahoo el foro de VortexHeatExchanger arriba expresado.


Energía Eléctrica.
Hemos estado hablando de motores de combustión internos cuando hay tantos de ellos alrededor del mundo, pero la energía eléctrica es una alternativa. Una opción de alta tecnología es un coche de bar de 5 asiento de SUV-estilo chino que tiene una velocidad superior de más de 120 millas por hora, una variedad de 250 millas por precio y un tiempo que recarga de sólo una hora, gracias a baterías de hierro recién desarrolladas que pueden ser recargadas hasta 2000 veces antes de que ellos comiencen a degradar. También, estos nuevos vehículos parecen absolutamente normales. Sospecho que el coste de tal vehículo puede impedir a la mayor parte de personas comprar el que.



Sin embargo, las soluciones de tecnología baja pueden trabajar bien para algunas personas. Por ejemplo, Nader Hoville en Hawai ha adaptado un camión para la operación eléctrica. Él usa un banco de batería de dieciocho baterías de carro de golf de Exide de 8 voltios de 150 AHr cada uno, dando a 144 voltios 150 AHr banco. Este proporciona un viaje de cuarenta millas en terreno bastante llano y variedad de veinticinco millas en el país montañoso y mientras esto no satisfaría a muchas personas, esto satisface sitios como Hawai donde las distancias de viajes no son normalmente muy grandes.

Los gastos corrientes son bajados todavía adelante porque Nader tiene una serie de panel solar de diez paneles de 250 vatios que proveen más que bastante electricidad para su casa. Cuando su sistema solar tiene la capacidad más grande que es necesario para el equipo de unidad familiar, la capacidad adicional puede ser usada para cobrar el banco de batería de su camión gratis. Nader a veces cobra el banco de batería de su camión del conducto principal de corriente alterna de 120 voltios cuando él está lejos de la casa, y hacer este él usa un sistema de cobro "tecnología baja extrema" que no usa un transformador de conducto principal. Si, como Nadir, usted no es familiar con la circuitería eléctrica, entonces la lectura del capítulo 12 puede ayudar. El recorrido parece a este:



Este es un recorrido de doblador de voltaje extraño donde la entrada de conducto principal tiene un promedio de 120 voltios y un pico de voltaje de 170 voltios y cuando esto ocurre a ambos lados de la salida, la salida está alrededor de 340 voltios de la corriente continua que palpita corriente que tanto cobra como de sulfatos las baterías.

La corriente alimentada al banco de batería es controlada por los condensadores insertados en el conducto principal línea 'viva'. Estos condensadores tienen que ser muy de alta calidad y típicamente costar a EE.UU 10 dólares cada uno. Ellos parecen a este:



cada uno de ellos siendo 80 microfaradios en capacidad y tasado para uso de 400 voltios. Nader usa éstos en pares, dando a 160 microfaradios para cada par y cada par pasa 133 vatios de cargar el poder con el banco de batería. Éstos son condensadores no polarizados (sentido que ellos no tienen un Más y un Menos el lado) y los condensadores electrolíticos no harán y son obligados de explotar de ser usado en un recorrido de este tipo.

Los diodos son 400 voltios de 40 amperios tasados y ellos cuestan 3.50 dólares cada uno. Por favor entienda que este recorrido tiene voltajes PELIGROSOS EN TODAS PARTES y aquellos voltajes pueden causar la herida o la muerte si usted es descuidado. Tan por favor ser advertido, este no es un recorrido donde el descuido puede ser tolerado en cualquier momento. El cargador está relacionado con las baterías antes de QUE el suministro de conducto principal esté relacionado, y el conducto principal desconectado antes de que el cargador sea desconectado del banco de batería.

Este no es un recorrido que veo como en particular seguro para usar. Usted notará que uno de los terminales que usted maneja y une al banco de batería es realmente un lado del conducto principal. No soy inclinado a recomendar que alguien maneje alambres de conducto principal. Es sumamente importante que esto sea el alambre de conducto principal "Neutro", que en la teoría está relacionado para dar buenos conocimientos y absolutamente seguro también . ¡Sin embargo, en la práctica, es de ningún modo siempre el caso y ha sido conocido para el alambre de conducto principal 'Neutro' flotar 180 voltios de distancia del voltaje de la tierra (en que usted está de pie!). De este modo, sugiero que el alambre "Neutro" esté relacionado con una unión verdadera, física, de la tierra y que el poder de conducto principal no es encendido mientras aquella unión está siendo manejada.

Habiendo dicho que, el recorrido trabaja muy bien para Nader, y es silencioso en la operación. El poder de cobro depende del número de condensadores usados y así cambiando en los pares suplementarios de condensadores da la opción de cobro en 133 vatios, 266 vatios, 399 vatios o 532 vatios. La construcción de Nader de este recorrido parece a este:





La Naturaleza Rara de Agua
Este capítulo ha estado tratándose de los sistemas por reforzar el funcionamiento del vehículo con el uso de agua, para que parece terminarlo con una nota breve en el agua él apropiado. A una mirada casual, aparece que nosotros sabemos por todas partes el agua. ¿Es la composición H2O es y cuándo se estropea, nosotros conseguimos dos átomos de hidrógeno y el átomo de un oxígeno - el derecho? Bien quizá, y quizá no.

El más largo usted gasta mirando sistemas que usan el agua, el más usted consigue comprender que el agua está por ningún medios tan simple como usted podría pensar inicialmente. Hay un mucho difamó la rama de medicina alternativa llamada “la Homeopatía” qué es basado en dar a los pacientes mismo diluya las soluciones agua-basado los varios químicos. Los investigadores escépticos han ejecutado pruebas de profesional-calidad pensadas mostrar esa homeopatía es fraudulento y no tiene los beneficios médicos en absoluto. Desgraciadamente, las pruebas no funcionaron la manera que los investigadores quisieron. Las pruebas realmente mostraron eso había algún beneficio de los tratamientos a examinándose, y desgraciadamente, porque un grupo de mando de placebo era estado usando, el efecto del placebo no era definitivamente la causa de los efectos grabada durante los ensayos.

Determinado para no aceptar simplemente los resultados que fueron contra sus expectativas, los probadores empezados la comprobación en la vida más diluyen las muestras en los pacientes. Ellos empezaron el nivel en el futuro en dónde allí ya no permanecía un solo átomo del químico el líquido alimentándose a los pacientes, pero a su consternación, el efecto médico permanecía. Ellos probaron agua que nunca había tenido el químico en él, y no había efecto médico. Ellos volvieron al al parecer “puro” y se vieron agua definitivamente químico-libre y el efecto médico de nuevo, a pesar del hecho que había ni uno el átomo del químico que permanece en el agua.

Esto mostró claramente que el agua era diferente después de haber tenido el químico en él, incluso cuando ningún químico permanecía. Ellos se forzaron en la opinión que el agua tiene “la memoria.” Que, claro, es una conclusión basada en los hechos que son duros explicar. Usted puede desear deducir algo más de esos hechos, y eso depende completamente de usted - sólo sea consciente de los hechos.

Los estudios muy interesantes llevaron a cabo por Mr Masaru que Emoto aquí han mostrado que los pensamientos de miembros ordinarios del público pueden alterar la estructura de agua sin allí siendo cualquier contacto físico real con el agua. Si el agua recibe los pensamientos positivos y está entonces helado, la estructura de cristal resultante estará así:



Mientras por otro lado, si se apuntan los pensamientos negativos al agua, si simplemente mirándolo y pensando, o apuntando esos pensamientos en el papel, la forma de cristal resultante es bastante diferente cuando el agua está helada, como mostrado aquí:



No es todos que sorprendente si usted considera que los investigadores de las mecánicas quántum han estado diciendo durante mucho tiempo que eso experimenta puede afectarse por el observador. Las personas que construyen Joe Cells que opera a través de la energía medioambiental enfocadas especialmente por trataron y estructuraron el pura agua, graba el hecho que ciertas personas pueden afectar una Joe Cell de una manera negativa de una distancia de cincuenta patios (o metros) lejos.

Personalmente, yo estoy bastante seguro que nosotros no entendemos la naturaleza fundamental de nuestro ambiente y que nosotros tenemos la idea muy pequeña de cómo nosotros como los individuos impactamos en nuestros ambientes.

Hay un investigador sumamente honrado y honrado llamado George Wiseman que opera a través de su Águila-investigación de la compañía (www.eagle-research.com).   George es muy experimentado produciendo “el Gas de Castaño” y él publica la instrucción excelente reserva en el asunto. La cosa muy interesante es el Gas de ese Castaño se produce del agua y ese gas tiene las propiedades más notables que no se explican prontamente por nuestro día presente “convencional” la ciencia. Cuando el Gas de Castaño se usa como el gas para impulsar una antorcha cortante (como una antorcha del oxy-acetileno) la llama resultante es casi colourless y puede ondearse por una mano desnuda sin cualquier efecto enfermo - la mano no está quemada. Pero cuando aplicado a un ladrillo de fuego que se piensa que se resiste las temperaturas altas, quema un agujero aseado a través de él. Vaporizará una vara del tungsteno que normalmente toma 6,000oC para hacer que que indica que la temperatura de llama depende de lo que toca (!).

También puede soldar aluminio a aluminio sin la necesidad por un gas inerte. Soldará aluminio a latón y puede soldar una vara de acero a un ladrillo del edificio ordinario. Puede fundir vidrio a un ladrillo del edificio. Esto no es “normal” para una reacción de la combustión química, exhibición que el Gas de Castaño no es un “normal” la substancia química. ¿Cuando el Gas de Castaño viene del agua, eso sugiere quizás que el agua no sea un “normal” la substancia química? Yo lo dejaré tomar una determinación sobre eso, quizás ayudado por el siguiente, la mayor parte de presentación de ilustración por Moray B. King.


Una Presentación por Moray B. King

Moray King ha producido un documento grande que cubre muchos aspectos de la energía libre con el énfasis especial en los sistemas más extraños y algunas cosas "difícil de explicar" que la gente ha descubierto. Cuando la presentación de Moray tiene 166 páginas que contienen muchas agujas de clips de vídeo y sitios Web de especialista, este es sólo un breve resumen de su documento pdf que puede ser visto en su totalidad aquí y que tiene el rasgo poco común de un icono en la esquina de mano izquierda superior de cada página, y si usted hace clic en aquel icono, los comentarios entonces adicionales pueden ser vistos. Él comienza con :

Steve Ryan, un hombre que vive en Auckland, Nueva Zelanda, a quien mostraron dirigiendo una motocicleta en el agua modificado, mostrado en una presentación de vídeo de TV cínica aquí donde la ignorancia completa de los presentadores es demostrada aún otra vez. Steve ha desaparecido de la vista pública para un muy mucho tiempo ahora. Sin embargo, Moray levanta la pregunta más relevante: ¿“cómo puede el agua almacenar bastante energía de hacerlo parecer ser un combustible?” El primer paso en la contestación de esta pregunta debe realizar que causando cavitation (burbujas de tensión diminutas) en el agua dentro de un electrolizador, la energía de exceso de productos, y tan, poniendo en circulación el agua dentro de un electrolizador causando cavitation en el agua es un paso principal avanzado, y uno que parece indicar que la mayoría de la energía en el gas HHO realmente no viene del hidrógeno. En cambio, la energía de punto cero es atrapada en el agua cuando la turbulencia causada por la circulación, cobra el agua aliado electrostático, levantando esto es el contenido de energía cuando esto circula repetidamente por el electrolizador.

Mark LeClair, el fundador de la Corporación NanoSpire (nanospireinc.com), descubierto una forma cristalina microscópica del agua que tiene una densidad de energía extraordinaria. Esta forma cristalina del agua es similar a plasmoids microscópico descubierto por Ken Shoulders y plasmoids más grande descubierto por el equipo de Adamenko en el protón 21 laboratorio en la Ucrania. Cuando un plasmoid golpea cualquier elemento que, el resultado es la transmutación de aquel elemento. La energía excesiva y las propiedades más extrañas de Gas de Brown vienen de racimos de gas de agua cargados que son almacenados en un de toque en forma de estable de los cristales de agua microscópicos. Este rasgo completamente evita la electrólisis estándar del agua como examinado por gran Michael Faraday donde más energía es necesaria para dividirse el agua que puede ser recobrado cuando la mezcla de gas que resulta es quemada. Este es un proceso completamente diferente como explicado en aquí en detalle considerable contra el sitio Web ‘PESWiki’ de Sterling Allan, y esto muestra por qué el agua en efecto puede actuar como un combustible. Si usted busca “el combustible de agua” en YouTube, más de 41,000 videos pueden ser encontrados, la mayor parte de los cuales demuestra electrolizadors, que muestra que hay una conciencia creciente del potencial del agua como un combustible. Hay mucha publicidad electrolizadors disponible.

El Gas de Brown (HHO) tiene la mayoría de las propiedades extrañas como demostrado por el uso de Denny Klein de ello en una antorcha de soldar como visto aquí y Denny también ha dirigido su coche con el agua que parece ser el único combustible – el poder viene del campo de energía de punto cero pero aquella energía es transportada por el agua. Sorprendentemente, casi cada uno que trabaja con, o experimenta con el gas producido por la electrólisis, cree que la energía que resulta viene del hidrógeno a la mezcla de gas, mientras la realidad consiste en que este no es realmente el caso. El Gas de Brown tiene una llama chula de sólo 130 grados Fahrenheit (aguas hirviendo de agua en 212 grados Fahrenheit), y aún que misma llama puede vaporizar el tungsteno que requiere más de 10,000 grados Fahrenheit y el Hidrógeno ardiente nunca alcanzarán, alguna vez, aquella temperatura. El Gas de Brown también puede reducir dramáticamente la radiactividad en materiales radiactivos y el hidrógeno ardiente no puede hacer esto. También, cuando el Gas de Brown es analizado en un laboratorio de alta tecnología, muy poco hidrógeno es encontrado y en cambio hay racimos de agua gaseosos con electrones de exceso.

Estos racimos de gas de agua cargados tienen los mismos efectos enérgicos extraños que el plasma cargado tiene y parece ser una forma microscópica del relámpago de pelota, estudiado extensivamente por Ken Shoulders que los llamó “Objetos de Vacío Exóticos” o "EVO" cuando él se hizo convencido que su energía de exceso estaba siendo dibujada en del campo de energía de punto cero de 'el vacío’. Estos racimos de gas de agua tienen una agrupación autoorganizada de materia, plasma y energía de punto cero. La agrupación típica causada por este plasma turbulento es un anillo de vórtice llamado un plasmoid (que a menudo era propuesto como un modelo para el relámpago de pelota):


En un plasmoid, los electrones y espiral de iones alrededor del anillo de vórtice y el vórtice sin fuerza crea una estabilidad natural que sostiene la forma de plasmoid. Estos racimos de precio pueden ser producidos completamente fácilmente como mostrado por Ken Shoulders en su Patente estadounidense 5,018,180 de 1991 donde él muestra que una descarga eléctrica abrupta de un condensador por un electrodo puntiagudo agudo en una superficie dieléctrica crea un racimo de precio que viaja en la superficie del dieléctrico al ánodo. Parece ser una forma clasificada de micrón del relámpago de pelota y esto puede perforar un agujero por el plato 'de testigo', dejando un cráter hecho por un acontecimiento de gran energía. La patente es bien escrita y describe muchas aplicaciones posibles de su descubrimiento.


Se cree que el Objeto de Vacío Exótico formado por este proceso contiene 100,000,000,000 electrones más aproximadamente 100,000 iones, dándolo una proporción de precio a masa similar a un electrón y un hecho realmente interesante es que esto contiene más energía que la energía que fue almacenada en el condensador que lo creó. Estos racimos de precio se adhieren a dieléctricos y ellos pueden permanecer durante mucho tiempo. Muchos de ellos pueden el grupo juntos en una formación como un collar. Ellos pueden crear agujeros por la cerámica de punto de fusión alta como el óxido de aluminio. Ken cree que la creación de estos agujeros en la cerámica es causada por la interrupción de los electrones en el de cerámica y entonces el agujero 'derretido' por el de cerámica realmente no es producido por el calor. Él ha realizado experimentos que demuestran la transmutación de un elemento en el otro y otros que muestran materiales radiactivos convertidos en elementos benignos.

Los racimos de gas de agua tienen las mismas características que los Objetos de Vacío Exóticos de Ken y ellos causan los efectos más inesperados de usar el Gas de Brown donde la llama chula (266 grados F) no hierve el agua (que necesita 212 grados F para hervirse) http://www.watertorch.com/, y aún, que misma llama puede vaporizar el Tungsteno que requiere 10,031 grados F, sabe usted, la llama de Gas de Brown no vaporiza el Tungsteno calentándolo encima de 10,000 grados Fahrenheit, pero en cambio, lo hace interrumpiendo la vinculación de las moléculas en el metal. Aquí están algunas comparaciones:


Esta calefacción no puede venir posiblemente de quemar el hidrógeno. Algunas pruebas producen resultados interesantes. Por ejemplo, llene un globo del gas producido por la electrólisis y deje el globo sellado durante algún tiempo. Los átomos de hidrógeno diminutos y las moléculas, y hacen, puede escaparse por el material del globo, haciéndolo caerse a la tierra. Pero, los contenido que permanecen en el globo todavía producen una llama ardiente cuando eliminado por un pequeño tubo y encendido. Un experimento similar debe llenar un bolso de papel del gas. Selle el bolso y váyase de ello durante doce horas para permitir que el hidrógeno se escapara. Lo que permanece en el bolso es un gas que es más pesado que el aire y que puede ser encendido

George Wiseman (www.eagle-research.com) ies el investigador de Gas de Brown principal que ha encontrado que el Gas browns se quema hacia abajo en un anillo que implosiona. En 2008, Chris Eckman midió las características de Gas de Brown en la Universidad de Estado de Idaho. Las medidas mostraron que había muy poco hidrógeno (monatomic o diatomic) el presente. En cambio, el gas fue encontrado para ser una forma del agua con electrones de exceso, con eficacia, un gas que no era, ni vapor de agua, ni vapor. Cuando encendido, la temperatura de llama fue encontrada para ser 266 F. o 130 C. (Extraordinary Technology, vol 2(6), pp 15-25, 2008).

Usando su electrolizadors acrílico, George Wiseman ha hecho una observación que él dice nunca es mencionado en ningún libro de texto que describe electrólisis:


Entre los platos de electrodo de electrólisis que tienen un amplio espaciado de más de 10 mm, tres juegos de burbujas son producidos. El hidrógeno es producido en el plato de electrodo negativo. El oxígeno es producido en el plato de electrodo Positivo. Pero, en medio del hueco entre aquellos platos de electrodo un tercer juego de burbujas son generados. Muchos investigadores creen que estas burbujas adicionales forman el componente más enérgico del gas – los racimos de gas de agua cargados. Bob Boyce ha hecho una observación similar, notando que cuando la electrólisis primero comienza, hay dos aviones a reacción que comienzan de los platos y chocan en medio los platos donde las burbujas medias son formadas.


Ted Suartt y Rob Gourley (www.wateriontechnologies.com) sólo no han hecho la misma observación, pero han desarrollado un proceso y han solicitado una patente donde ellos intencionadamente cosechan sólo el juego medio de burbujas:



Suartt y Gourley realizaron que el gas electrolizador dominante no era el Hidrógeno, y afirmando que ellos son primeros en descubrir este, nombró el gas después ellos mismos como “Gas de SG”. Su proceso de extracción implica platos de electrodo extensamente separados y un método de extraer las burbujas de gas producidas en la región media entre aquellos dos platos y excluyendo el hidrógeno y el oxígeno producido. Ellos han investigado las propiedades del agua infundido con el gas y reclamación que esto tiene beneficios médico-hospitalario. Ellos declaran que Gas Rhodes y Gas de Brown son ambos “cócteles sucios” que incluyen H2 o O2.

Las anomalías de Gas de Brown son similares a aquellos de racimos de precio plasma (EVOs de Ken Shoulder). Esto se adhiere para importar y es eléctricamente polarizado. Esto da una sacudida eléctrica si esto implosiona para formar el agua otra vez. El gas aislado tiende a implosionar en el lugar de explotan en experimentos de pistón. Sin embargo, si el aire es añadido a la mezcla, el aire es calentado y esto puede causar la extensión total. En una antorcha de soldar esto tiene una llama chula pero esto puede vaporizar el tungsteno. Los cortes de llama limpiamente por materiales de punto de fusión sólidos, altos incluso madera y cerámica, pueden soldar metales distintos juntos y pueden soldar hasta el acero al ladrillo de arcilla. Las reclamaciones de neutralizar materiales radiactivos así como la transmutación de elementos son extraordinarias. Todd Knudston comenta sobre estas propiedades en www.amasci.com. En la Conferencia Tesla 2011, Vernon Roth anunció que él ha observado la transmutación de elemento en su célula de electrólisis. Los detalles de este son dados en la Libra esterlina página Web de Allan en peswiki.com.

Mark LeClair puede explicar como el agua cavitation crea cráteres microscópicos en superficies metálicas, esculpe trincheras en la cerámica de punto de fusión alta, transmuta elementos, y produce la energía de exceso. Las burbujas de Cavitation han sido estudiadas y les han mostrado para producir la energía de exceso inesperada. El Sonoluminescence ocurre cuando el agua mezclado con un gas inerte como argón o xenón, está excitado por ondas ultrasónicas. Una luz azul es emitida como cada colapsos de burbuja de repente y simétricamente. Si aquella luz azul fuera producida por un efecto calentador, entonces el espectro azulado indicaría temperaturas de más de 10,000 grados Kelvin, que hizo que muchos científicos sugirieran que pudiera ser usado para la fusión caliente. El laureado Nobel, Julian Schwinger, sugirió en cambio que la luz sea causada por la energía de punto cero. Aquí, la compresión escalar abrupta de las paredes de burbuja activa una coherencia de Energía de Punto cero, emitiendo la luz azul en una temperatura mucho inferior (wikipedia). Mark LeClair tiene cuatro patentes en cavitation controlado (típicamente para el recorte de precisión de materiales): US 6,932,914, US 6,960,307, US 7,297,288 and US 7,517,430.



El Cavitation burbujea la forma en la región de baja presión detrás de cualquier superficie rápidamente móvil en el agua. Los tornillos del barco son celebres para hacer burbujas de cavitation y ser dañados por ellos:


Sin embargo, la aplicación más útil de cavitation es dentro de un electrolizador. Archie Blue levantó la eficacia de su electrolizador haciendo volar el aire hacia arriba por el electrólito. La técnica puede ser aplicada a muchos diseños de electrolizador diferentes. Los platos de electrodo deberían tener una superficie limpia áspera con un hueco de interplato diminuto de menos de un milímetro. Un hueco que pequeño permite que el gas de electrólisis cause cavitation. El estímulo eléctrico puede usar formas de onda de corriente continua pulsadas, pero con la corriente mínima y electrólito (recuerde que no tratamos de hacer el hidrógeno). La circulación del agua rápidamente puede cobrarlo aliado electrostático y posiblemente hasta bastante para permitir el retiro de la pulsación de corriente continua externa. Hay muchos modos de producir cavitation en el agua: haga el gas de electrólisis en huecos estrechos, aire de golpe por el electrolizador, cree un vacío de Venturi, vibre el agua por medios mecánicos, acústicos o ultrasónicos, oscile un campo eléctrico vía un bobina de toroidal o vía formas de onda pulsadas. Aquí, los racimos cobrados o polarizados o las burbujas oscilarán con el campo que causa la turbulencia y cavitation.

Cuando un cavitation burbujea colapsos cerca de un agujero o irregularidad, esto forma un torus y toda la energía de la burbuja que sufre un colapso es concentrada en un avión a reacción entrante. La presión extrema en el avión a reacción crea un nuevo transistorizado del agua, un cristal de agua con una onda expansiva de arco plasma que dibuja en la Energía de Punto cero. Si ellos chocan, los cristales de agua pueden formar pequeños anillos, atrapando la energía en una forma de torus meta-estable. Este es la semilla del racimo de gas de agua de precio. Cuando encendido, las rupturas de toque para lanzar de nuevo el cristal de agua de efecto de LeClair u o bien, se hace un Objeto de Vacío Exótico plasmoid, cualquiera de los cuales tienen la energía de exceso.

El agua rápidamente circulante por un electrolizador tamiento electrostático, esto causa la turbulencia y cavitation cuando esto fluye por los huecos ásperos apretados, esto puede vibrar los platos que producen la caña cavitation y mejor de todos, ciclismo que el agua repetidamente por el electrolizador integra esto es el contenido de energía, produciendo un nivel de energía creciente. Con el agua que es suficientemente cobrado, rociándolo cuando una niebla en el carburador de un motor puede dar la ilusión que el agua es un combustible.

Este es sólo un breve resumen de la parte de los contenido de la presentación de Moray King pdf documento que usted puede leer en su totalidad aquí: www.free-energy-info.tuks.nl/MorayKing.pdf.   Teniendo en cuenta lo Moray King ha descrito, tenemos que considerar con más cuidado los diseños patentados electrolizador de Charles Garrett y Archie Blue. Primero, sin embargo, después de haber descubierto y considerado racimos cargados de agua que necesitamos para considerar la solicitud de patente de 2010 de Ted y Rob:


Ted Suratt y Robinson Gourley
Ted Suratt y Robinson Gourley han desarrollado un nuevo gas y lo han hecho muy amplio y extensas pruebas con algunas de esas pruebas que se extienden durante un período de dos años. Ellos describir un gas derivado de agua que llaman gas SG (presumiblemente de Suratt / Gourley) y que el gas tiene propiedades notables, siendo capaz de disolverse en líquidos tales como agua y diversos combustibles. También puede empapar y aumentar sólidos tales como astillas de madera. Se puede utilizar como combustible, pero cuando se quema sólo alcanza una temperatura de menos de 300 grados Fahrenheight pero tiene propiedades notables, incluyendo la fundición de metales con puntos de fusión mucho más altos. Que los desafíos actuales del día conceptos de lo "fusión" significa en realidad. El gas puede ser comprimido a 1000 libras por pulgada cuadrada una que mantiene sus propiedades a largo plazo incluso cuando se comprime. Muy, se necesita muy poca energía para producir el gas, por lo que su trabajo se ve como un paso adelante hacia una nueva tecnología. En mi opinión, el agua infundida producido por este proceso es probable que sea lo que fue utilizado por Steve Ryan de Nueva Zelanda cuando demostró que ejecuta su motocicleta sobre el agua "tratada". Aquí está la mayor parte de su patente:

Solicitud de Patente de EE.UU. 20100209360               19 agosto 2010               Inventores: Suratt y Gourley

Procedimiento Para Fabricar un Gas de un Fluido Acuoso,
Producto del Método y Aparato Para el Mismo


Abstracto:

Un método para producir un establo, gas purificado, compresible de un fluido acuoso. El gas es adecuado para una variedad de usos y también puede ser infundido en el agua que en sí es útil para una variedad de propósitos.

Descripción:

CAMPO TÉCNICO

Esta invención se refiere a la generación de un gas purificado, estable a partir de un fluido acuoso, en el que el gas puede ser almacenado bajo presión y utiliza para el gas. La electrólisis del agua se conoce para producir gas de hidrógeno (H2) en el cátodo y oxígeno gas (O2) en el ánodo. Debido a las altas temperaturas de las cámaras, el vapor de agua también fue resultado de este proceso. Si el gas hidrógeno y gas oxígeno no fueron separados de manera efectiva, tales métodos resultan en una mezcla gaseosa impuro que no pudo ser comprimido con eficacia o se almacena bajo presión para aplicaciones industriales en un solo recipiente, y se considera explosivo y peligroso. Por lo tanto, seguía siendo deseable desarrollar un método por el cual una, estable purificada, solo gas útil, compresible podría formarse a partir de agua o un fluido acuoso.

BREVE DESCRIPCIÓN DE LOS DIBUJOS


Fig.1 ilustra un esquema de una cámara de reacción preferido para la invención.






Fig.2 ilustra la concepción del inventor de la naturaleza del gas como formado a partir del proceso discutido aquí.






Fig.3 ilustra la concepción del inventor de la naturaleza del gas como formado a partir del proceso discutido aquí.






Fig.4 ilustra gráficos que muestran la absorción de la vitamina C por las células tratadas con SG Water Gas-infundido y control. Fig.4A muestra el efecto sobre las células basolateral y Fig.4B sobre las células apicales.









Fig.5 ilustra las propiedades del agua infundida-Gas SG.

DESCRIPCIÓN DETALLADA
Un método para generar un gas que tiene propiedades deseables se da a conocer en el presente documento. Además, los métodos para purificar el gas se da a conocer. Los demandantes se refieren a este gas como "SG Gas".

A medida que la primera etapa del método, se proporciona un fluido acuoso a una zona de reacción. Mientras que diversos fluidos acuosos, tales como agua destilada, agua del grifo, o agua tomada de un río, corriente, lago o similares pueden ser utilizados para generar corriente eléctrica a niveles satisfactorios, se prefiere utilizar una solución de electrolito para el fluido acuoso de composición normalizada de manera que las condiciones del método puede ser mejor estandarizada para el rendimiento máximo del gas.

El fluido acuoso se proporciona a una zona de reacción que está cerrado preferentemente fuera a fin de permitir que se produzca la reacción bajo presión. Una sal alcalina disuelto en agua destilada se prefiere como un electrolito. Sales alcalinas preferidas son hidróxido de potasio, hidróxido de litio e hidróxido de sodio. La gravedad específica de la sal de álcali en la solución está por encima de 1,0. Lo más preferiblemente, hidróxido de potasio se emplea en una gravedad específica de al menos por encima de 1,0 hasta aproximadamente 1,2. Si se elige otro electrolito una relación molar debe ser calculada para esa sustancia de manera que no se sobrepase la máxima relación molar representado por la gravedad específica de 1,2 prevista hidróxido de potasio.

Estos valores de gravedad específica están tan determinados por un refractómetro que proporciona lecturas que están con compensación de temperatura. Lo más preferiblemente, el electrólito empleado es hidróxido de potasio (en forma de polvo) disuelto en agua destilada a una concentración suficiente para formar una solución que tiene hasta 1,2 gravedad específica. Un refractómetro adecuado es el Westover Modelo RHA-100, refractómetro portátil.

Fluido acuoso está contenida en un recipiente que se puede hacer de una variedad de materiales, incluyendo chapa de acero, acero inoxidable, CV-PVC y fibra de vidrio de resina epoxi. El aparato y los dispositivos internos deben ser resistentes al calor y resistente al agua. La zona de reacción está compuesto por el fluido acuoso.

El fluido acuoso se coloca en una zona de reacción en el método de la invención. En general, el método emplea la creación de un campo magnético en el fluido acuoso y el colapso periódica del campo magnético en condiciones que no provoquen la electrólisis del fluido acuoso. Bajo estas condiciones, se genera y se recoge un solo gas. Este gas tiene propiedades deseables y es útil para diversas aplicaciones. En una primera etapa del método, un campo magnético se aplica a la zona de reacción. Preferiblemente, el campo magnético se aplica al proporcionar una fuente de energía eléctrica a la zona de reacción. Una corriente eléctrica en la zona de reacción proporciona un campo magnético.

En una realización preferida, se utilizan dos placas terminales metálicas que tienen una superficie interior y una superficie exterior, y que tienen la capacidad de conducir una corriente eléctrica en la zona de reacción en una configuración opuesta. El interior de cada placa de extremo está parcialmente sumergido en la solución de electrolito. Las placas metálicas se componen preferiblemente de aleación de níquel o acero inoxidable, pero cualquier metal pueden ser utilizados siempre que tal metal tiene la capacidad de conducir una corriente eléctrica y es preferiblemente resistente a la erosión por soluciones alcalinas.

Una de las placas metálicas sirve como un cátodo y el otro como un ánodo. El cátodo y el ánodo deben estar separados por una distancia suficiente de manera que se forma un campo magnético cuando la corriente se aplica a la zona de reacción. La distancia entre las placas debe ser mayor que una pulgada (25 mm) en el método de la invención y es preferiblemente de ocho a dieciséis pulgadas (200 a 400 mm). Esta distancia es independiente del volumen del fluido acuoso empleado o el tamaño de la zona de reacción. Existe una relación entre la concentración de solución electrolítica y el amperaje que existirá en el fluido acuoso después de la aplicación de la corriente. Cuanto mayor sea la gravedad específica, mayor será el amperaje que se traducirá. Esto también afectará a la intensidad del campo magnético, y aumentar la temperatura de la solución.

La electrólisis (utilizado industrialmente para producir gas de hidrógeno a través de la reacción 2H2O (l) → 2H2 (g) + O2 (g)), que no se desea en el método de la invención, podría ocurrir si la corriente es demasiado alta. La corriente puede ser demasiado alta si la gravedad específica del electrolito excede el equivalente de 1,2 para el hidróxido de potasio.

Para que el campo magnético para ser aplicado a la zona de reacción, una fuente de energía (por ejemplo, 110 voltios de corriente continua) se aplica respectivamente al ánodo y al cátodo. Una fuente de alimentación adecuada que puede usarse en el método de la invención es de 110 voltios de corriente que ha sido convertida en corriente alterna utilizando un proceso de rectificación (por ejemplo, un puente de diodos). Cualquier fuente de energía o voltaje estándar se puede utilizar como el tiempo que sea corriente continua. Cuando se aplica una corriente eléctrica a la zona de reacción, un campo magnético se crea en la zona de reacción, que se derrumba y causa la conversión del agua en el fluido acuoso en gas periódicamente. Pulsación cíclica estará presente en la corriente incluso después de corriente se convierte en corriente directa (por ejemplo, un 120 Hz pulsación de corriente doméstica) a menos que un circuito de suavizado se ha incorporado alterna. Esta pulsación cíclica resultante es empleable en la invención para colapsar periódicamente el campo magnético, sin embargo Utilización de una unidad de pulsación auxiliar es preferible de manera que una mejor regulación de la pulsación puede ser empleado. Cualquier medios para hacer que la corriente eléctrica suministrada a la zona de reacción a pulso a una frecuencia de 15 a 20 kilohertz disminuye la potencia necesaria para crear gas en aproximadamente un factor de 10. La cantidad de energía necesaria para generar un litro de gas es 0,0028 kilovatios -Hora y con un dispositivo de pulsación asociado con la zona de reacción, la cantidad se reduce a 0,00028 kilovatio-hora o menos para generar un litro de gas.

Como se produce el pulso, el campo magnético estacionario colapsa alternativamente y se restablece. Se ha encontrado que se produce una reacción en la solución de electrolito entre las dos placas extremas sobre colapso del campo magnético, lo que resulta en una liberación de un gas generado. Algunos de el mismo gas se retiraron hacia los platos individuales y en libertad como parte del gas generado.

En un aparato de planta piloto para determinar las condiciones óptimas, un receptáculo de plexiglás claro puede ser utilizado para la zona de reacción, de modo que se puede controlar de forma visible la reacción con luz ultravioleta y observar la generación de gas. Esta planta piloto proporciona preferentemente de ajuste para el cátodo y el ánodo de modo que puedan ser movidos para optimizar la reacción para una composición de fluido acuoso dado y cambios en la duración y la frecuencia de pulsación.

Gas se genera no sólo en los electrodos, pero también aparece como burbujas en la masa de agua entre los electrodos. Se ha encontrado que el uso de corrientes eléctricas mínimas entre dos electrodos resultados de los electrodos se propague una distancia suficiente, aparte de al menos una pulgada (2,5 cm) y preferiblemente ocho a dieciséis pulgadas de distancia, creando así el campo magnético antes mencionada envuelve a la cámara de reacción . Un gas puro se produce en el cuerpo de fluido acuoso entre los electrodos, sin la producción de un altos niveles de calor que harían que el agua para vaporizar (212° F). Más bien, la zona de reacción se mantiene a una temperatura no superior a 120° F. depende de la temperatura ambiente. Normalmente, hay un aumento de 30° F temperatura por encima de la temperatura ambiente suponiendo temperatura ambiente 90° F. La colección de cámaras contienen ningún aumento en el gas de oxígeno, ningún aumento en el gas de hidrógeno, y no hay vapor de agua notable. Por lo tanto, los costes se reducen, aumenta la velocidad de producción, y el gas resultante es uniforme en sus propiedades. También es importante, el gas homogénea resultante puede ser bombeado en un cilindro de acero inoxidable y se ha encontrado para ser estable y no es explosivo a presiones de más de 1000 libras por pulgada cuadrada.

Las funcionalidades importantes en el proceso son la imposición de un campo magnético sobre el fluido acuoso y la capacidad de colapsar periódicamente el campo magnético para generar el gas deseado, en condiciones cortos de los que inducirá la electrólisis. Otros medios que proporcionan para estas funcionalidades pueden ser utilizados. Por ejemplo, en una realización alternativa, los cables se podrían insertar en lugar de placas en la zona de reacción y cuando pasa la corriente de un alambre a través del fluido acuoso para el otro cable, un campo magnético se producirían. En otra alternativa ejemplar, una bobina de alambre fuera de la zona de reacción se podría utilizar para que una fuente de alimentación de CC puede ser suministrado para crear un campo magnético primario en la zona de reacción. Una bobina de alambre colocado en el medio de la solución puede servir como un campo magnético secundario y cuando está accionado en la dirección opuesta del flujo de corriente en pulsos sería colapsar el campo primario y crear la reacción necesaria para formar el gas. Una bobina Tal sería similar en concepto a una bobina de encendido coche.

Cuando el agua se convierte en gas, la conversión natural de líquido a gas crea un aumento en el volumen y por lo tanto un aumento de la presión dentro de la zona de reacción. Mientras que la presión atmosférica estándar es de aproximadamente 14,7 psi a nivel del mar, se mantiene la presión en la zona de reacción cerrado entre 30 y 100 psi mediante el uso de una válvula de retención en la salida de la cámara de reacción para controlar, ya que se produce la máxima producción de gas en esta presión alcance.


Con referencia ahora a la Fig.1, una representación esquemática de una cámara de reacción se ilustra. Cátodo (1) y el ánodo (2) están en configuración de oposición, de preferencia más de una pulgada de distancia y lo más preferiblemente ocho a dieciséis pulgadas de distancia. En el proceso de la invención, una corriente pasa a través de un fluido acuoso (3) y el flujo de corriente a través del electrolito crea un campo magnético. La electricidad es pulsada, que se derrumba el campo magnético con cada pulso de electricidad. Esto produce el gas a una velocidad muy eficiente en la zona de la solución entre los electrodos, como se indica por 4 en la Fig.1. El gas producido puede ser recogida desde la zona de reacción a través de salida de gas (5) y se sometió a purificación adicional como se describe más adelante.

El gas generado se expone entonces preferiblemente a un segundo campo magnético, proporcionando una segunda zona de reacción compuesta de imanes de tierras raras. La fuerza de los imanes de tierras raras debe ser mayor del cincuenta por Gauss. El gas fluye a través de una cámara expuesta a imanes de tierras raras para la purificación. Imanes de tierras raras, imanes metal denso típicamente hechas de un compuesto de neodimio, hierro y boro con o sin un recubrimiento de níquel o de chapado, están unidos a la parte exterior de la cámara. Desde SG Gas es paramagnético y el vapor de agua es diamagnético la cámara magnética fortalece el vínculo molecular del gas y repele el vapor de agua de nuevo en la solución.

El SG Gas purificado puede ser utilizado inmediatamente o se comprime y se almacena en un tanque de almacenamiento de gas. SG Gas purificada puede ser permitido fluir fuera de la segunda zona de reacción directamente a una fijación de la antorcha, a un compresor para su almacenamiento en un recipiente presurizado, o la válvula de salida de gas para la infusión en agua u otras sustancias.

En un método para fabricar un gas compresible, estable con propiedades deseables, SG Gas se realiza de acuerdo con el método de la invención. SG Gas puede ser comprimido y almacenado de forma segura. SG Gas puede ser comprimido por encima de 1000 psi. y puede ser almacenado en un recipiente presurizado.

En un procedimiento ejemplar para la compresión, SG gas se descarga desde el aparato en una manguera con un compresor adjunto. Utilizamos un torbellino Compresor, modelo 2200-2 HPE, fabricado por Alta Presión Ing. Co., Inc. Un bote con medidores de presión se utiliza para llenar la cámara con SG Gas, utilizando una manguera para transportar el SG gas desde el aparato y el compresor en el recipiente. Utilizamos un tanque de oxígeno vacío que ha sido aspirado para eliminar cualquier cantidad de oxígeno residual y agua. El tanque de oxígeno vacío y aspirar con válvula de presión tiene un nombre de fabricante de White Martins, ABRE con dimensiones de 23 "(585 mm) de diámetro y 19" (480 mm) de altura. Gas SG se coloca bajo presión en la cámara de compresión hasta y más allá 1000 psi. para almacenamiento.

SG de gas se mantiene estable y bajo presión durante un mes y ya. Para probar su estabilidad, las astillas de madera se colocaron en un tanque de acero inoxidable y el tanque lleno de SG Gas. Las astillas de madera absorben SG Gas y SG Gas adicional se utilizó para volver a llenar la cámara y mantener una presión de 30 psi. Una vez que las astillas de madera se saturaron con SG Gas, el tanque se descomprimió y la presión reducida a 0 psi. Durante un período de más de 30 días, se generó ninguna presión asumiendo que no hubo formación de gases de SG Gas. Las astillas de madera muestran diferentes propiedades de combustión después de 60 días en comparación con las virutas de madera que no habían sido tratadas. Las astillas de madera tratados con absorbida SG Gas quemado de manera más eficiente en comparación a la de las virutas de madera ordinarios lo que demuestra la estabilidad del enlace SG Gas con los chips de madera tratada.

Analítica y observaciones de SG Gas: Presión máxima: SG Gas implosionó cuando las presiones exceden 1.600 psi.

Segura presurización: SG Gas sigue siendo seguro y estable a presiones de alrededor de 1.000 psi durante más de 30 días.

SG Gas debe permanecer estable bajo presión indefinidamente, al menos por un período de tiempo suficiente para permitir que dicho gas a utilizar en cualquier momento de 30 a 60 días después de la generación.

El SG Gas purificada se ensayó y exhibió propiedades de un gas puro, homogéneo que se encontró para ser compresible como se ha dicho, caja fuerte, también es capaz de oxidar cualquier sustrato no oxidado que sus contactos de llama y también es capaz de reducir cualquier completamente oxidados sustrato que sus contactos de llama. Se observaron las siguientes características:

Ultra-violeta Prueba de luz: Exhibe un gris azul apariencia de color en comparación con el agua destilada sin tratar que no presenta el color, cuando se expone a una luz ultravioleta, fabricado por Zelco Industrias Modelo 10015.

Globo: El gas es más ligero que el aire y por lo que hace que los globos llenos de lo suban.

Enfriamiento: El globo lleno de gas purificado: Un globo permanece inflado igual o inferior a -10° F.

Ignición: SG Gas purificada producida de acuerdo con el método anterior se ensayó para determinar propiedades de ignición. Cuando se ilumina con una fuente de ignición, tales como una chispa, se derrumba. La temperatura de la llama producida después del encendido se estima en alrededor de 270° F usando un dispositivo de temperatura por infrarrojos (Raynger ST2L termómetro de infrarrojos). Sin embargo, cuando los materiales están expuestos a la llama, se crea una reacción química con los metales base material y se elevará rápidamente a la temperatura de fusión, liberando calor y convertir el gas de nuevo en agua (H2O).

Purificada SG Gas fue dado de alta de la zona de reacción a través de una manguera con una antorcha adjunto. Un supresor de flash-back se recomienda en la salida de gas del aparato. El gas puede estar expuesto a una fuente de ignición (por ejemplo, chispa o arco eléctrico) por lo tanto se produce la combustión del gas. El calor de la llama resultante en la antorcha sujeto tiene una temperatura de aproximadamente 270° F.

Cuando un soplete de aire / propano se está quemando, una pequeña cantidad de SG Gas se introduce en la cámara de aire de mezcla de un soplete de propano iluminado, un solo cono de llama uniforme se hace visible que demuestra una conversión más eficiente de los hidrocarburos y más calor de la combustión de hidrocarburos, lo que significa que tiene un uso como un extensor de combustible. Uno de los usos es la inyección de SG Gas en una toma de aire de un motor de combustión que reduce las emisiones de escape nocivos y el aumento de la eficiencia del combustible. Un subproducto de este proceso es la creación de agua durante el ciclo de combustión que genera vapor. El vapor de agua provoca un aumento en el par generado por el motor resulta en una mayor potencia de salida. Dependiendo del tipo de combustible, SG Gas se extiende la eficiencia del combustible en un factor entre 2 y 10.

Cuando se enciende contactos gas purificado otra sustancia, la fusión se produce dentro de un corto período de tiempo, generalmente menos de un minuto. Los resultados de algunos ejemplos de sustancias expuestas a encendido de SG Gas purificada se muestran aquí


En lugar de la fusión de un sustrato, el gas purificado encendido se puede aplicar a un sustrato con una vista hacia la captura el calor generado como un producto útil. El calor generado puede ser transferido a una sustancia tal como aire o agua, produciendo de este modo el aire caliente o el vapor que luego pueden ser utilizados industrialmente, como por ejemplo para conducir un motor de turbina o de tipo pistón para la producción de energía mecánica. En un método preferido, la llama del SG Gas se puede aplicar a un sustrato en forma de conducto que tiene una superficie interior y una superficie exterior. Una sustancia tal como aire forzado o el agua puede fluir a fondo el conducto adyacente a la superficie interior del conducto. La llama del SG Gas se puede aplicar a la superficie exterior del conducto que provoca la reacción de generación de calor que se produzca. El calor se transfiere a la sustancia que fluye a través del conducto, evitando de fusión de la superficie pero la creación de un fluido calentado útil que se puede utilizar en otras aplicaciones. Un conducto ejemplar es un tubo o tubo de metal, tal como tubería de cobre. Se ha determinado además que SG Gas se puede infundir en otras sustancias, lo que hace un producto útil.

Velas: SG Gas infunde en cera de parafina derretida y se vierte en un molde con una mecha creará velas que arden con menor emisión de carbono como se observa mediante un Pace 400 Cuatro Gas Analyser.

Líquidos: El gas tenía una afinidad por el agua y otros líquidos incluyendo combustibles, pero las burbujas de los líquidos después de que llegan a su punto de saturación. Un nuevo uso del gas está infundiendo de nuevo en agua para crear agua ionizada o polarizada. El agua con infusión de gas resultante crea grupos de agua más pequeñas que se cree que permitir una absorción más rápida celular y la hidratación.

En un método ejemplar para la infusión de SG Gas en agua, SG Gas se descarga desde la zona de reacción en una manguera con un difusor de cerámica adjunto. Para el tratamiento de grandes volúmenes de agua, un difusor de bloque cerámico puede ser utilizado. Los difusores se utilizan para reducir el tamaño de las burbujas de SG Gas para mejorar la eficiencia de absorción de agua. SG Gas también puede ser almacenado bajo presión, y luego infunde en agua.

Se prefiere para infundir agua que ha pasado por un proceso de destilación antes de la infusión de SG Gas en agua tratada con menos de 1 ppm de sólidos disueltos totales. Uno puede utilizar un gráfico de absorción para determinar el tiempo requerido para lograr la absorción deseada de la SG Gas en agua. La tasa típica de absorción de 30% es de aproximadamente una hora para tratar 100 litros de agua. A mayor saturación de SG Gas hasta el 100% de la absorción total ocurre con más infusión de SG Gas en agua con el tiempo. El tiempo real y el porcentaje de absorción de SG Gas se ven afectados por la pureza del agua, volumen de agua, el tamaño de burbujas de gas, la temperatura y otros factores.

El agua ionizada o polarizado resultante ("SG Gas con infusión de agua") se aferra más en un imán cuando se compara con el agua regular. Absorción sobre gráficos de tiempo o de saturación para monitorear los cambios en las propiedades del agua infundidos con SG Gas incluyendo los niveles de capacidad se puede preparar.


Fig.5 muestra una absorción típica sobre gráfico de tiempo para la infusión de SG Gas en el agua. Posteriormente, se pueden medir los niveles de capacitancia en el agua tratada durante un período de tiempo superior a 30 días para demostrar que el gas es estable en agua.

Otras medidas: Total de Sólidos Disueltos (TDS) se redujo de un comienzo de 0,33 ppm en agua destilada tratada con un acabado de 0,17 ppm después de la infusión de la SG Gas en agua destilada durante un período de aproximadamente 11 minutos. Un Fluke 189 RMS real multímetro se utiliza para medir la caída de la capacitancia.

Almacenamiento de SG Gas en agua: El agua polarizada resultante con el tratamiento de SG Gas permanece estable y puede almacenarse durante 2 años o más. Aún no se ha observado el tiempo de almacenamiento máximo real pero en teoría, SG Gas debe permanecer permanentemente estable en el agua.

Absorción: Durante la infusión de SG Gas en agua purificada, se utilizó un Fluke 189 RMS real multímetro para medir la caída de la capacitancia. La absorción sobre gráfico de tiempo se traza para monitorear la caída de la capacitancia. La primera gota de capacidad durante la infusión inicial de SG Gas en un galón de agua purificada se produce dentro de los primeros tres minutos de infusión. Después de ese tiempo, la capacitancia cae gradualmente hasta el punto de máxima saturación del SG Gas se alcanza normalmente entre 8 y 20 minutos dependiendo de variables incluyendo la pureza inicial de agua, el tamaño de burbujas de gas, y el volumen de agua a tratar. La resultante tratada o agua infundida se denomina "SG Gas con infusión de agua".

Otros parámetros monitoreados: Durante la infusión de SG Gas en agua purificada, una caída en el total de sólidos disueltos concentración, conductividad y resistividad se pueden medir. Un dispositivo de medición adecuado es un medidor de la empresa Control de Trazabilidad ™ # 4063CC.

Ensayo pH: Las pruebas de laboratorio muestran que el agua destilada tenía un pH de 6,8 y cuando infundido con SG Gas tenido un cambio de pH a 7,6.

Cubos de hielo: SG Gas permanece en agua infundido-SG Gas o agua polarizada hasta que se produce la congelación cuando el SG Gas forma una burbuja de gas dentro de la propia cubo de hielo, a veces la producción de tubos capilares en la superficie de los cubitos de hielo, donde los escapes de SG Gas.

Se probó SG Gas con infusión de agua para los efectos de la exposición a la luz ultravioleta: Luz Ultravioleta exposición. Una botella de spray transparente que contiene agua infundida-SG Gas o agua polarizada colocada en el sol de la Florida por más de dos años quedó claro en apariencia y sin crecimiento de algas que se habían observado en el agua no impregnada de SG Gas en condiciones similares.

Imanes: Una gota de agua se aferra infundidos-SG Gas a la superficie de un imán más largo cuando se compara con la del agua sin tratar.

Muchos usos se han encontrado para SG Gas con infusión de agua y algunos de estos usos se enumeran aquí:


Uso en procesos de Tar Sands Extracción: agua convencional con disolventes derivados del petróleo utilizados en la separación de alquitrán de la arena fue sustituido por SG Gas con infusión de agua. Agua infundido-SG Gas se calentó (sin petróleo disolvente añadido) con una muestra de las arenas de alquitrán en una sartén hasta aproximadamente 160° F. Tar se observó separación de la arena, proporcionando un proceso más limpio y más eficiente con una reducción de los subproductos y emisiones liberado de la extracción de alquitrán.

Utilice para la Mejora de la limpieza: Para la ropa, se puede añadir una cantidad (medio galón de EE.UU. en una tina de lavadora estándar de 12 galones de carga media y 16 galones de EE.UU. para el gran carga) de SG Gas con infusión de agua para el ciclo de jabón de una lavadora de carga superior y el agua restante (aproximadamente 0,7 de un galón EE.UU.) se añade al ciclo de aclarado. El tamaño molecular polarizada característica y menor de SG Gas con infusión de agua permiten la solución de detergente y agua para penetrar en el tejido de tela más a fondo y eliminar la suciedad y la mugre. La adición de agua infundido-SG Gas a las asistencias de enjuague en la completa eliminación del residuo de jabón que puede contener la suciedad residual de la tela. Este proceso resulta en la ropa limpia y libre de manchas con menos aceite para el cuerpo y la acumulación de bacterias. Lavandería sin estos aditivos de agua infundido- SG Gas mostrar los blancos menos brillante y retener un olor acre causada por bacterias residuales que viven en el tejido de la ropa lavada.

Reducción del uso de emulsionantes y tensioactivos: Se puede diluir soluciones de limpieza con SG Gas-infundido agua para la limpieza eficaz de superficies para eliminar la suciedad, el aceite y la grasa y la eliminación de las bacterias. Agua infundido-SG Gas es un desinfectante natural, sin aditivos químicos agresivos. Típicamente, se utiliza al menos 1 parte de solución de limpieza con 20 partes de SG Gas-infundido de agua para mantener las propiedades de limpieza.

Propiedades Biológicas
Transporte, entrega y absorción de nutrientes: En un experimento controlado, se llevó a cabo una prueba de metabolismo de fármacos in vitro estándar durante un período de 21 días. Este ensayo comparativo se realizó en permeabilidad de la membrana celular para la solución de vitamina C (ácido L-ascórbico) usando
(1) solución salina tamponada con solución de Hank (HBSS) y
(2) SG Gas con infusión de agua.
Células Caco-2 se utilizaron y la permeabilidad de la parte apical (similar a la superficie de intestino grueso) y el lado basolateral (similar a debajo de la superficie intestinal) para las soluciones separadas se determinaron. La vitamina C cuantificación se realizó en HPLC (HP 1100 equipado con detector de PDA) y la columna de fase inversa Zorbax C18 (4,6 x 250 mm, 5 micro) a los 30 resultados C. Prueba demostrado C Vitamina permeabilidad de agua infundida-Gas SG fue de aproximadamente 4 veces más alto que el homólogo de control. (Hu, 2008).
Crecimiento de las plantas: En un entorno de efecto invernadero controlado, cuatro grupos de plantas de hiedra se regaron mediante
Agua de pozo
(1) 100%,
(2) mezcla de 1 parte de agua infundida-Gas SG a 2 partes de agua de pozo,
(3) mezcla de 2 partes de SG Gas con infusión de agua a 1 parte de agua de pozo, y
(4) 100% SG Gas con infusión de agua.
Las plantas de hiedra se recogieron y se deshidrata para permitir la medición de la masa vegetal seca. El cuarto grupo de 100% de agua infundido-gas SG tenía más de 16 por ciento de aumento en la masa en comparación con los que el primer grupo de agua de pozo. (Reiser, 2006).

Crecimiento de pescado: Dos acuarios caseros se utilizaron para celebrar dos respectivos grupos de peces de colores. Durante un período de 30 días, SG Gas se burbujeó en una acuario y aire en el segundo. Se observó que los peces de colores en la antigua acuario aireado por SG Gas creció al menos 15 por ciento más y el tanque de acuario se mantuvo limpia con menos crecimiento de algas.

Heridas Tratamiento y curación: la polarización de la SG Gas con infusión de agua proporciona propiedades anti-bacterianas y no tóxicos antiinfeccioso naturales que promueven la curación de heridas superficiales y múltiples capas y una reducción en la percepción del dolor. Una mujer de cincuenta años de edad, se quemó a sí misma al derramar accidentalmente el café hirviendo a la mano. A la búsqueda de atención médica, un médico aconseja al paciente que ella podría tener que someterse a un desbridamiento de la eliminación de la piel muerta y posible cirugía de injerto de piel. El paciente se lava la zona afectada con infusión de SG Gas, agua purificada y se aplica un ungüento medicinal. La herida estaba envuelto con una gasa estéril y la gasa que se humedeció con de agua de SG Gas con infusión para mantener la herida hidratada. El paciente informó de una disminución inmediata y continua del dolor con la aplicación de la infusión de agua-SG Gas. Durante un período de diez días con la repetición de las etapas de tratamiento de cambiar la gasa estéril humedecida en al menos una base diaria, el sitio de la herida desarrolla nueva piel con evidencia mínima de cicatrices. Después de que el régimen de tratamiento la capa superior de la piel apareció para ser curado, ampollas aparecieron en la superficie de la piel. El tratamiento con agua infundida-SG Gas se reanudó y las ampollas y las restantes capas de la piel curada. El paciente experimentó la curación y desbridamiento evitado de la piel muerta, y los injertos de piel.

El tratamiento de la piel: Las aplicaciones tópicas dos veces al día a cada lado de un varón de voluntarios se enfrentan en un radio de se hicieron sus ojos. Hay dos tipos de soluciones tópicas se prepararon con 1% ascorbil fosfato de magnesio (MAP), uno usando SG Gas-infundido agua y el otro usando agua del grifo. Después de 21 días, el voluntario observó en el lado donde se aplicó la solución de agua con infusión de SG Gas, una ligera reducción en la profundidad de las líneas finas alrededor de los ojos y una iluminación de más oscuro pigmento de la piel cuando se compara con la de la otra zona donde el grifo solución de agua se aplicó. (Puleo de Otima Especialidad Química, 2008).

Alivio de los ojos: SG Gas-infundido agua puede ser rociada a los ojos para el alivio inmediato y disminución de enrojecimiento que es comparable con el uso de gotas para los ojos comerciales. Este tratamiento natural sin aditivos químicos, ayuda a los ojos hidratante y la eliminación de irritantes como el polvo y el polen.

Cuidado Dental: Una solución 50:50 de enjuague bucal comercial se mezcló con agua infundida-Gas SG y una tapita de esta solución se utiliza dos veces al día después de cepillarse los dientes. Menos acumulación de placa y las manchas se observaron por los higienistas dentales profesionales en comparación con observaciones anteriores seis meses anteriores, cuando no se había utilizado esta solución.

Estructura Molecular Basado en Propiedades del Gas
A partir de la observación de las propiedades de SG Gas, los inventores creen que el proceso descrito aquí da como resultado un producto no alcanzado por los procesos reportados previamente para la electrólisis del agua en gas.

Teniendo en cuenta la reacción de baja energía que creó el gas y el uso de catalizadores no hay, a su juicio es poco probable que alguna enlaces OH de agua posiblemente podrían ser rotos en el proceso utilizado. Se sabe que la ruptura de enlaces OH requiere dos faraday por mol y el proceso de la invención sólo emplea 2,8 horas vatio por litro, que es aproximadamente un máximo de 1,6 Faradays por mol. Además, el SG Gas resultante del proceso descrito en este documento es inflamable pero la temperatura de la llama del gas es sólo alrededor de 270° F (132,2° C), en comparación con el gas de hidrógeno diatómico que es altamente combustible y concesionarios enciende a 560° C. Una antorcha de llama de hidrógeno/oxígeno se informa, 3200° C (5792° F) Sin embargo, la llama de SG Gas funde los metales fácilmente, lo que indica que es probable que un oxígeno está activo. La llama de gas también reduce la cerámica, lo que indica que el hidrógeno está en un estado ionizado.

SG Gas tiene una afinidad por el agua y otros líquidos incluyendo combustibles, pero las burbujas de los líquidos después de que alcanzan un punto de saturación. Uno de los usos del SG Gas está infundiendo nuevo en agua para crear el agua ionizada o polarizado.

SG Gas siempre es un gas a temperatura ambiente mientras que el vapor de agua normal requiere energía para evaporar en grandes cantidades. Cuando combustión, el gas siempre devuelve al agua líquida. Cuando se coloca en un globo, el gas flota inicialmente el globo pero que se filtra desde el globo que indica con bastante rapidez que el gas tiene una pequeña estructura molecular.

Una teoría coherente con las propiedades observadas es que no hay lazos de H2O se rompen cuando se utiliza el procedimiento de la invención, pero que la combinación de las fuerzas eléctricas y magnéticas reestructurar la molécula de agua. Ley de Gauss que indica que no hay monopolos en el magnetismo, la única dipolos. Es bien conocido que el agua líquida forma enlaces de hidrógeno con otras moléculas de agua con el fin de permanecer en una solución líquida.

La aplicación de la Ley de Gauss para el hidrógeno, tiene propiedades polares que abren una nueva configuración, uno en el que un hidrógeno puede estar unido a otro de hidrógeno y una de oxígeno. Tras la exposición a una corriente eléctrica, la fuerza electronegativo del átomo de oxígeno se debilita, lo que permite un átomo de hidrógeno para desalojar y enlace magnéticamente a la otra átomo de hidrógeno que se refuerza por el campo magnético. Por lo tanto, las fuerzas eléctricas y magnéticas hicieron posible un cambio de una molécula de hidrógeno a partir de H-O-H a O-H-H crear una molécula de hidrógeno diatómico que es único unido al oxígeno atómico. A medida que el oxígeno expuesta es un sitio reactivo en la molécula de gas un nombre apropiado es "hydroxyhydrogen". Esta estructura predice que el oxígeno es ahora activo y puede oxidar metales. Se predice que en el estado gaseoso no quemado, el aumento de la carga negativa provoca mayor separación entre las moléculas de gas que causan la estabilidad, un punto de ebullición más bajo, un punto de congelación inferior, y una presión de vapor más alta.

Los inventores han concebido un nuevo isómero de agua - que contiene los mismos átomos, sólo en una configuración diferente y por lo tanto exhibe propiedades diferentes de vapor de agua normal. El gas no clúster para crear el agua líquida a temperaturas y presiones atmosféricas normales al igual que las moléculas de vapor de agua normal. El gas existe en un estado de energía más alto, se quema por sí mismo a una temperatura baja, y se derrite cualquier sustrato cuando se expone a la llama de gas. La llama de gas tiene una apariencia de color azul uniforme sin chispas amarillas indicativas de agua (H2O) vapor o chispas rojas que indican ya sea H2 o contaminación de gas O2. Por lo tanto, llamamos el gas resultante (SG Gas) un gas ionizado o un gas de plasma.

Con referencia ahora a la Fig.2 y la Fig.3, átomos que se muestran se muestran en su orientación polar para una mejor comprensión N significa el Polo Norte y el Polo Sur S significado. Esto dicta el giro orbital o flujo magnético. Fig.2 ilustra agua antes de someterse al procedimiento de la invención mientras que la Fig.3 ilustra el proceso y el efecto creído en el fluido acuoso usado.

Mientras que el campo magnético orienta los átomos dentro de la molécula de agua, el campo colapso induce una carga en la dirección opuesta y que desaloja el enlace de hidrógeno opuesto y permite que se enlace con el otro átomo de hidrógeno en la posición orto como se representa en la Fig.3. Ortho-hidrógeno es más reactivo que el para-hidrógeno y produce mucha más energía.

Esta reacción cambia el agua de un clúster de líquido a un gas de gas o plasma ionizado que, cuando se encienden, y la llama se aplica a un sustrato sólido, derrita casi cualquier sustancia. Además, cuando el gas se infunde en un clúster de agua que se adhiere a las moléculas de agua y crear un grupo mucho más pequeño de una forma y propiedades diferentes lo que le permite penetrar en las células y animales y plantas de hidrato a una velocidad sustancialmente más rápido.

Debe quedar claro que, debido al proceso utilizado en el presente documento, la electrólisis no tiene lugar. "Electrolisis" se define como un "método de separación de elementos unidos químicamente y compuestos por pasar una corriente eléctrica a través de ellos". La electrólisis no tiene lugar y no desdoblamiento de los enlaces moleculares del agua se produce, como se demuestra por el hecho de que ningún aumento en hidrógeno o gas de oxígeno se puede medir en la zona de reacción. Este es un diferenciador clave de los procesos que han dado lugar a un ser gas producido por electrólisis del agua. Los gases producidos por la electrólisis presentan muy diferentes inmuebles de SG Gas. Los gases producidos por la electrólisis son explosivos, no pueden ser presionados y el encendido son gases que producen calor.

SG Gas es un gas ionizado con la capacidad de oxidar o reducir cualquier sustancia. En un sustrato no oxidado, tal como el acero, el oxígeno activo dentro de la molécula será unirse químicamente al acero llevándola inmediatamente a su temperatura de fusión y la liberación de hidrógeno, que se une con el oxígeno atmosférico para producir calor. Sobre un sustrato oxidado, tal como cerámica, el hidrógeno reduce el sustrato mediante la unión químicamente con el oxígeno presente en el sustrato, la fusión del material y la liberación de oxígeno atómico, que luego bonos con el material. Esta doble reacción es responsable de producir mucho más calor que una reacción normal de oxidación-reducción.

Estas reacciones son probados en acero oxidado y hormigón. Cuando el gas ordinario, tales como: metano, etano, propano, butano, o acetileno se aplican al acero oxidado hacer estallar y esputos de material se produce debido a la reacción explosiva del óxido ferroso ser separado del metal no oxidado debido a su diferente expansión tasas. Con SG Gas, esto no ocurre, ya que la oxidación y la reducción se están produciendo al mismo tiempo y las tasas de expansión son iguales. En concreto cuando se aplica calor a partir de un gas ordinario, la parte de los toques de llama se expandirán y desprenderse del resto del hormigón con una fuerza explosiva y escupir piezas de hormigón caliente hacia afuera y dejar huecos en la superficie del hormigón. De nuevo, esto no se produce con SG Gas porque está siendo reducido a una forma líquida antes de que ocurra la presión de la expansión desigual.

SG Gas en pocas palabras es un gas ionizado capaz de oxidar o reducir casi cualquier material sin las reacciones adversas creadas por las llamas que producen calor. El calor es el subproducto de la fricción, en la química de dos átomos que chocan juntos en una reacción conocida como oxidación y reducción causa esta fricción. Un gas, referido como un combustible, es generalmente un hidrocarburo que se oxida fácilmente, sin embargo, el carbono es lo que se está oxidado y el oxígeno se reduce significado aquí es donde se produce la fricción y estos son los elementos que se están calentadas. El calor desprendido por estas sustancias es el calor de refracción y las sustancias que se calienta se absorbe calor o, mejor dicho, están siendo bombardeados por movimiento rápido gases calientes. SG Gas puede cambiar la definición de punto de fusión debido a la falta de llamas que producen calor.



Charles Garrett.
Concedieron a Charles Garrett EE.UU Patentan 2,006,676 el 2 de julio de 1935 en que él muestra algunos detalles impresionantes. En primer lugar, él generó un introducido eléctrico suplementario encajando un segundo alternador (de 6 voltios) a su coche. Mientras el dibujo muestra el cambio de voltaje aplicado en la polaridad, este no fue hecho rápidamente, sólo de vez en cuando a hasta cualquier empejoramiento de los electrodos.

Él mantuvo el nivel de echar agua en la cámara de electrólisis con un flotador de estilo de carburador ordenado y arreglo de válvula de alfiler. Él mejoró la electrólisis introduciendo un tubo perforado debajo de los platos de electrodo que permite que el motor sorba el aire por delante de los platos. Este refresca el electrólito (echar agua con unas gotas de ácido hidroclórico) introduce el vapor de echar agua en la mezcla de gas y desaloja cualquier burbuja en los platos, sin la necesidad de cualquier dispositivo mecánico suplementario. Considerando que él hizo este hace setenta y cinco años, esto es un trabajo impresionante. Por favor note que mientras sólo cinco platos de electrodo son mostrados en el diagrama, en realidad es probable que muchos tales platos fueran usados ya que el volumen de gas es directamente proporcional al área de los platos.


Un punto que debería ser notado es que los coches de aquel tiempo tenían motores de capacidad muchísimo más pequeños y entonces ellos habrán necesitado mucho menos mezcla de gas HHO a fin de correr suficientemente.




Archie Blue.
Más de cincuenta años después de que concedieron a Charles Garrett su patente, el otro fue concedido a Archie Blue. El equipo descrito en las dos patentes funciona de más o menos el mismo modo. El equipo de Archie es muy simple de construir y usa la electrólisis directa sin la tentativa en la pulsación del suministro eléctrico. Como Charles Garrett, Archie Blue reclamado para haber dirigido un coche en el echar agua solo, usando su diseño de electrolyser, que es mostrado aquí:



Con esta unidad, el aire es sorbido del tubo de salida por el motor de vehículo, siendo bombeado en el electrolyser por una bomba de aire. El aire fluye abajo por el tubo central y es hecho subir por los agujeros no alineados en los platos de electrodo, causando la turbulencia y probablemente, la formación de cristales de gas de echar agua. Las burbujas de aire también mueven el electrólito en el movimiento vigoroso, desalojando las burbujas de oxígeno e hidrógeno que forman en los platos a consecuencia de la electrólisis el flujo corriente por el electrólito.

Se dice que seis de estas unidades de electrólisis son suficientes para dirigir un coche que usa sólo el echar agua como el combustible. Ha sido declarado que la electrólisis del echar agua es el grado óptimo en 1.5 voltios, entonces podría ser más eficiente unir las unidades en serie donde cada uno las unidades reciben 2 voltios más bien que en la paralela donde cada unidad recibe 12 voltios (a menos que, por supuesto, la calefacción causada uniéndolos en la paralela sea un factor en la eficacia muy alta del sistema de Archie Blue):


La unión de aire es el mismo para el uno o el otro método de poner instalación eléctrica las células. De ser puesto instalación eléctrica en serie, la caída de voltaje a través de cada célula puede no ser el mismo aunque ser construido en una manera idéntica.

Por favor tenga en cuenta que le deberían modificar un vehículo para correr en el hidrógeno, como un aditivo o como un reemplazo para la gasolina, usted tiene que limpiarlo con su compañía de seguros antes de usarlo en un camino público, por otra parte, usted conducirá sin el seguro ya que cualquier modificación al vehículo automáticamente invalida el seguro si el asegurador no es notificado y concuerda el cambio. Usted puede modificar, por supuesto, cualquier motor inmóvil o cualquier vehículo que usted sólo dirige en la propiedad privada. En los EE. UU, las compañías petroleras han influido en los tribunales locales a tal grado que en algunos Estados, esto es una ofensa para “dirigir un vehículo en un combustible no aprobado”.

En el paso, usted puede estar interesado para oír que me han dicho que la era de Prohibición en América no tenía nada en absoluto para hacer con la gente que bebe el alcohol. La realidad consistía en que en los primeros días, Henry el Ford iba a tener su coche Modelo-T que dirige el combustible menos usando un Nikola Tesla sistema de magneto diseñado y un motor eléctrico, pero él fue presionado en la utilización de un motor de combustión interno para quemar la gasolina que era un componente no deseado de la industria petrolera local. Este causó un problema para la gente en viajes largos cuando había muy pocas gasolineras de gasolina entonces. Para vencer el problema, los coches tempranos fueron establecidos de modo que ellos pudieran correr en la gasolina o en el alcohol producido por aproximadamente 50,000 agricultores se dispersó por todo el país. Cuando la industria petrolera descubrió como provechoso esto vendía la gasolina, ellos abrieron muchas gasolineras de gasolina. Ellos entonces quisieron excluir a los agricultores y tener todas las ganancias para ellos y entonces la Prohibición fue introducida, no parar a la gente que bebe el alcohol (aunque fuera el pretexto), pero en realidad, para cerrar el 50,000 alcohol destiladores que eran su concurso. Cuando los stills fueron idos, entonces la Prohibición fue dejada caer cuando esto había conseguido esto es el objetivo de un monopolio de combustible de vehículo.


El Petro Dólar
Sin embargo, las cosas no se pararon allí por ningún medio. Para descubrir más, quizás usted debería considerar el vídeo siguiente en www.safeshare.tv/w/gQnBDHTCDs que declara:

¿Por qué atacaron Estados Unidos Libia, Iraq, Afganistán y Yemen? ¿Por qué ayudan los obreros estadounidenses a desestabilizar Siria? ¿Y por qué los Estados Unidos son el gobierno tan absorto en la bajada de Irán, a pesar de que Irán no ha atacado algún país desde 1798?

¿Y, qué es siguiente? ¿Qué se dirigen hacia nosotros? Cuando usted mira la trayectoria corriente que somos conectados, no hace ningún sentido en absoluto si usted lo evalúa en lo que nos enseñan en la escuela. Y no hace ningún sentido si usted basa su vista mundial en la propaganda que los medios dominantes tratan de hacer pasar por noticias. Pero hace el sentido perfecto una vez que usted sabe los verdaderos motivos de los poderes esto ser. A fin de entender aquellos motivos, primero tenemos que mirar a la historia:

En 1945, Gran Bretaña, con el acuerdo, estableció el dólar como el Dinero de la Reserva del mundo, que significó que los bienes tangibles internacionales eran priced en dólares. El acuerdo, que dio a los Estados Unidos una ventaja financiera distinta fue hecho en la condición que aquellos dólares permanecerían amortizables para el oro en un precio consecuente de 35 dólares por onza.


Los Estados Unidos prometieron no imprimir muchísimo el dinero pero este estaba en el sistema de honor porque la reserva Federal rechazó permitir cualquier auditoría o supervisión de esto imprime prensas.


En los años conduciendo hasta 1970, los gastos con la Guerra de Vietnam dejaron claro a muchos países que los EE.UU imprimían mucho más dinero que esto tenía en el oro, y en la respuesta, ellos comenzaron a pedir su oro atrás. Este, por supuesto, se puso de una decadencia rápida en el valor del dólar. La situación culminó en 1971, cuando Francia intentó retirarse esto es el oro y Nixon se negó. El 15 de agosto, él hizo el anuncio siguiente:


Dirigí el Secretario Connolly para suspender temporalmente, la convertibilidad del dólar en el oro u otros activos de la reserva excepto en cantidades y en condiciones determinó de estar en los intereses de la estabilidad monetaria y en los mejores intereses del Une Estados”.

Este no era obviamente una suspensión temporal cuando él reclamó, pero mejor dicho una falta permanente, y para el resto del mundo quién había confiado los Estados Unidos con su oro, esto era el robo absoluto. En 1973, el presidente Nixon pidió al Rey Faisal de Arabia Saudí aceptar sólo dólares americanos en el pago para el petróleo, e invertir cualquier exceso de beneficios en


Bonos de Tesorería estadounidenses, Notas y Cuentas. A cambio, Nixon ofreció la protección militar para yacimientos petrolíferos sauditas. La misma oferta fue ampliada a cada uno de los países claves que producen petróleo, y hacia 1975, cada miembro de la OPEP había consentido en vender sólo su petróleo en dólares americanos.


El acto de mover el dólar del oro y atarlo al petróleo extranjero, al instante obligó cada país que importa petróleo en el mundo a mantener un suministro constante de papel de la Reserva Federal, y a fin de conseguir aquel papel, ellos tendrían que enviar verdaderos bienes físicos a América. Este, era el nacimiento del Dólar Petro. El papel salió, todo que América necesaria entró, y los Estados Unidos se hicieron muy, muy ricos por lo tanto. Esto era la estafa financiera más grande en la historia registrada.


La Carrera Armamentista de la Guerra Fría era un juego de póker. Los Gastos Militares eran las patatas fritas, y los EE.UU tenían un suministro interminable de patatas fritas. Con el Dólar Petro bajo esto es el cinturón, era capaz levantar las apuestas más alto y más alto, gastando más de cada otro país en el planeta, hasta que finalmente, el gasto militar estadounidense superara el de todas las otras naciones en el mundo combinado – la Unión Soviética nunca tenía una posibilidad.


El colapso del bloque comunista en 1991, quitó el último contrapeso a militares americanos podría. Los Estados Unidos eran ahora una Superpotencia indiscutible sin el rival. Muchos esperaron que este marcara el principio de una nueva era de paz y estabilidad. Lamentablemente, había aquellos en sitios altos que tenían otras ideas. Dentro de aquel mismo año, los EE.UU invadieron Iraq en la primera Guerra del Golfo, y después aplastante los militares iraquíes, y destrucción de su infraestructura, incluso plantas de purificación de echar agua y hospitales, las sanciones lisiantes fueron impuestas que impidió a aquella infraestructura ser reconstruida. .


Estas sanciones que fueron iniciadas por el Mayor de Bush, y sostenidas en todas partes de la administración de Clinton entera, duraron durante más de una década y fueron estimadas haber matado a más de quinientos mil niños. La administración de Clinton era totalmente consciente de estas figuras.


Un entrevistador de TV que habla a Madeleine Albright, Ministro de Asuntos Exteriores para Clinton, preguntó: ¿“hemos oído que medio millón de niños ha muerto, quiero decir, esto es más niños que murieron que en Hiroshima, y, y el precio es el valor ello?”. A que Madeleine Albright contestó: “pienso que este es una opción muy difícil. Pensamos que el precio lo merece”.


¿Señorita Albright, qué exactamente valió la pena matar a 500,000 niños para? En el noviembre de 2000, Iraq comenzó a venderse esto es el petróleo exclusivamente en Euros. Este era un ataque directo contra el dólar y contra el dominio financiero estadounidense, y esto no iba a ser tolerado. En la respuesta, el gobierno estadounidense con la ayuda de los medios dominantes, comenzó a aumentar una campaña de propaganda de masas afirmando que Iraq tenía armas de la destrucción masiva y planeaba usarlos. En 2003, los EE.UU invadieron y una vez que ellos tenían el control del país, ventas del aceite fueron inmediatamente cambiados atrás a dólares. Este es en particular sensible cuando cambiando atrás al dólar significó el 15 % a la pérdida del 20 % en ingresos debido al valor más alto del Euro. No hace ningún sentido en absoluto a menos que usted tome el Dólar Petro en cuenta.


El 2 de marzo de 2007, el General estadounidense Wesley Clark dijo: “entonces volví para verlo unas semanas más tarde y antes de aquel tiempo bombardeábamos en Afganistán. Dije: ¿‘todavía vamos a la guerra con Iraq?’ y él dijo ‘Ah que es peor que esto’. Él dijo cuando él alcanzó en su escritorio y recogió un pedazo de papel y él dijo que 'sólo deprimí este de arriba (sentido del Secretario de la Oficina de la Defensa) hoy, este es una nota que describe como vamos a sacar siete países en cinco años, que comienzan con Iraq y Siria, Líbano, Libia, Somalia, Sudán y terminan Irán”.


Vaya a mirar a los acontecimientos de la década pasada y ver si usted ve un modelo. En Libia, Gadaffi estaba en un proceso de organizar un bloque de países africanos para crear un dinero a base de oro llamado "el Dinar" que ellos tuvieron la intención de usar para sustituir el dólar en aquella región. Las fuerzas estadounidenses y de la OTAN ayudaron a desestabilizar y volcar el gobierno en 2011 y después de tomar el control de la región, EE.UU armaron los rebeldes ejecutaron Gadaffi a sangre fría e inmediatamente establecieron el Banco Central Libio. Irán ha estado haciendo una campaña activamente para tirar ventas del aceite del dólar durante algún tiempo ahora, y esto ha asegurado recientemente acuerdos para comerciar esto es el petróleo a cambio del oro. En la respuesta, el gobierno estadounidense con la ayuda de medios dominante ha estado intentando construir el apoyo internacional a huelgas militares en el pretexto de impedir a Irán construir un armamento nuclear. Entretanto ellos establecieron sanciones que ellos abiertamente admiten son apuntados a causar un colapso de la economía iraní. sistema financiero global.

Siria es el aliado más cercano de Irán y ellos están ligados por acuerdos de defensa mutuos. El país está actualmente en el proceso de ser desestabilizado con la ayuda encubierta de la OTAN y aunque Rusia y China hayan advertido los Estados Unidos de no estar implicados, la Casa Blanca ha hecho declaraciones en el mes pasado indicando que ellos consideran la intervención militar. Debería estar claro que la intervención militar en Siria e Irán no está siendo considerada – esto es una conclusión inevitable. Como esto estaba en Iraq y Libia, los EE.UU trabajan activamente para crear el contexto que les da la tapa diplomática para hacer lo que ellos han planeado ya. El motivo para estas invasiones y acciones encubiertas se hace claro cuando los miramos en su contexto lleno y 'unen los puntos. Aquellos que controlan los Estados Unidos entienden que si hasta unos países comienzan a vender su petróleo en otro dinero, esto se pondrá de una reacción en cadena y el dólar sufrirá un colapso. Ellos entienden que no hay absolutamente nada más sosteniendo el valor del dólar en este punto y tan hace el resto del mundo. Pero en vez de aceptar el hecho que el dólar se acerca al final de esto es la vida útil, los poderes que ser han hecho un gambito deliberado. Ellos han decidido usar la fuerza bruta de los militares estadounidenses para aplastar todos y cada resistentes Estado en el Oriente Medio y África. sistema financiero global.

En sí mismo sería bastante malo, pero lo que usted tiene que entender es que este no va a terminarse con Irán. China y Rusia declararon en público y claramente que ellos no tolerarán un ataque contra Irán o Siria. Irán es uno de sus aliados claves, uno de los últimos productores del aceite independientes en la región, y ellos entienden que si Irán se cae, entonces ellos tendrán que evitar de eso nada el dólar sin ir a la guerra. Y aún, los Estados Unidos empujan avanzado a pesar de las advertencias. Lo que atestiguamos que aquí está una trayectoria que conduce directamente al impensable. Esto es una trayectoria que estaba hace años planeados en la conciencia llena de las consecuencias humanas. ¿Pero quién era ello que nos ponen sobre este curso? ¿Qué tipo de psicópata quiere ponerse intencionadamente de un conflicto global que conducirá a millones de muertes, sólo proteger el valor de un papel moneda? Esto obviamente no es el presidente. La decisión de invadir Siria, Libia e Irán fue tomada mucho antes de que Obama hubiera elevado al foco nacional, y aún, él realiza sus deberes justo como las marionetas que precedieron a él. ¿Tan quién es ello que toca las teclas? sistema financiero global.

¿A menudo, las mejores respuestas a preguntas como este son encontradas preguntando a otra pregunta “Cui Bono? ¿” - “Quién Se beneficia?” Obviamente, aquellos que tienen el poder de imprimir el dólar del aire delgado tienen el más para perder si el dólar debiera caerse, y desde 1913, aquel poder ha sido sostenido por la Reserva Federal. La reserva Federal es una entidad privada poseída por un conglomerado de los bancos más poderosos en el mundo y los hombres que controlan aquellos bancos son estos quiénes tocan aquellas teclas. A ellos, este es sólo un juego. Su vida, y las vidas de aquellos que usted ama son sólo prendas en su tablero de ajedrez. Y como uno de cuatro años estropeado quien puntas el bordo en el suelo cuando él comienza a perder, los poderes que ser quieren comenzar la Guerra Mundial Tres para guardar el control del sistema financiero global.


Recuerde que cuando estas guerras se extienden y aceleran. Recuerde esto cuando su hijo, o el hijo de su vecino vuelven en un ataúd cubierto por bandera. Recuerde que cuando ellos señalan con el dedo a los nuevos 'cocos' porque los locos que dirigen este espectáculo, tomarán este por lo que usted les permite a.

¿De este modo, cuánto tiempo tenemos abandonado? Esto es una pregunta que oigo constantemente. Pero esto es la pregunta incorrecta. La petición cuanto tiempo nos hemos marchado es una postura pasiva. Esto es la actitud de un preso que espera a ser sacado a una zanja y pegado un tiro detrás de la cabeza.

¿Cuáles son nuestras posibilidades? ¿Podemos cambiar el curso? También, la pregunta incorrecta. Las probabilidades no importan más. Si usted entiende lo que afrontamos, entonces usted tiene una responsabilidad moral de hacer todo en su poder de alterar el curso somos conectados, sin tener en cuenta las probabilidades. Es sólo cuando usted deja de basar su participación en las posibilidades de su éxito, aquel éxito realmente se hace posible. Quitar el poder mal procreado de las élites financieras y llevar ante los tribunales estos cárteles criminales, no requerirá nada menos que una revolución. El gobierno no va a salvarnos. Se infiltran completamente en el gobierno y corrupto al corazón. Contemplándolos para una solución en este punto es completamente ingenuo.

Hay tres etapas de la revolución y ellos son secuenciales. Organice Uno es ya en marcha Organizan Uno es la resistencia ideológica. En esta etapa tenemos que trabajar activamente para despertar a tantas personas como posibles sobre lo que pasa y la dirección somos encabezados. Todas las revoluciones provienen de un cambio en el modo de pensar de la población y ninguna otra resistencia significativa es posible sin ello. El éxito en esta etapa del juego puede ser medido por el contagio de ideas. Cuando la idea alcanza la masa crítica, comienza a extenderse solo y se filtra en todos los niveles de la sociedad. A fin de conseguir aquel contagio, necesitamos a más personas en esta lucha. Necesitamos a más personas que hablan, haciendo videos, escribiendo artículos, consiguiendo esta información en la etapa nacional e internacional, y sobre todo tenemos que alcanzar la policía y los militares.


La Etapa Dos es la resistencia pasiva, también conocida como la Resistencia No violenta. En esta Etapa, usted pone su dinero donde su boca es, o más exactamente, usted retiene su dinero y su obediencia del gobierno y usted hace todo en su poder de traer las marchas del Estado a un alto. Practicado en la masa, este método solo es bastante a menudo para traer un régimen a esto es rodillas. Sin embargo, si esto falla en esta etapa, la Etapa Tres es inevitable.

La Etapa Tres es la resistencia física directa. La resistencia física directa es el último recurso y debería ser evitado y retrasado lo más largo posible y sólo invocado cuando todas otras opciones han sido a fondo agotadas. Hay aquellos que ‘hablan resistentes’ y afirman que ellos resistirán cuando el tiempo viene, pero lo que ellos dejan de realizar es que si usted es inactivo durante las dos primeras Etapas y salva sus esfuerzos de la última resistencia, entonces usted fallará.


Cuando los Nazis se movían de la puerta a la puerta, arrastrando a la gente de sus casas en Alemania, que era el tiempo para aguantar físicamente, pero debido a la carencia de resistencia ideológica y resistencia pasiva que conduce hasta aquel momento, hasta un levantamiento armado habría fallado probablemente en aquel punto. Un levantamiento armado sólo puede tener éxito si la gente ha establecido una actitud de la resistencia activa. Y la resistencia activa es sólo posible después de que sus mentes se han liberado de la propaganda dominante. Si usted quiere aguantar, entonces es ahora o nunca – usted no va a conseguir otra posibilidad, y las apuestas son mucho más altas que ellos estaban en Alemania Nazi.

Si usted quiere saber más sobre la situación presente, entonces mire el vídeo de Internet muy informativo en ThriveMovement, que también dice lo que usted puede hacer para mejorar cosas.



Patrick Kelly
http://www.free-energy-info.tuks.nl


闽ICP备2022006709号