LA GUÍA PRÁCTICA DE DISPOSITIVOS DE LIBRE-ENERGÍA       AUTOR: EL PATRICK J. KELLY



Capítulo 13:   los Dispositivos Dudosos



Este capítulo cubre varios dispositivos que cualquiera es improbable trabajar, o qué tiene la información práctica demasiado poco disponible ayudar los esfuerzos de la repetición. Esta selección, es claro, una materia de opinión.

Paul Baumann “Thestatika” la Máquina.   Este dispositivo es un ejemplo perfecto de un dispositivo de libre energía como él se impulsa y proporciona kilovat ios de electricidad de comunidad del exceso el poder eléctrico. Está en esta sección, no porque su funcionamiento es "dudoso" de forma alguna, pero porque el plan nunca se ha descubierto totalmente. Se desarrolló por el Paul Baumann tarde que era parte de una comunidad suiza que para no está legando explicar su funcionamiento. Esto “Thestatika” o “Testatika” la máquina trabaja bellamente y tiene una calidad muy alta de habilidad. Tiene dos discos electrostáticos que se ruedan inicialmente a mano y qué entonces continúa rodando manejado por el poder producido por el dispositivo.

Hay varias ideas acerca de cómo el dispositivo opera. La comunidad suiza ya no muestra este dispositivo a las personas cuando ellos tienen la teoría que "humanidad" no está lista para tener, o usa la libre-energía. Ellos siempre se han negado a mostrar lo que está dentro de los cilindros grandes montado adelante cada lateral del dispositivo. D. A. El 1991 documento de Kelly proporciona algunos los comentarios muy perceptivos en este dispositivo. Él dice :

El "Convertidor de M-L suizo" es un totalmente simétrico, convertidor de energía de influencia-tipo que es esencialmente basado en el Wimshurst el generador electrostático con sus discos contador-rodando gemelos dónde los sectores de la lamina metálico s generan y llevan los cargos pequeños de electricidad para ser guardado en los condensadores emparejados. En las unidades de Wimshurst, diagonal que neutraliza los cepillos en cada disco opuesto distribuye los cargos correctos a los sectores cuando ellos revuelven, pero en el convertidor de M-L esto se lleva a cabo por un diodo de cristal que tiene una eficacia más alta.

Dos cepillos coleccionan los cargos aumentando y los dirigen al condensador del almacenamiento localizado a la cima de este dispositivo. El dispositivo tiene dos imanes herradura con las bobinas emparejadas y un imán cilíndrico sin substancia como la parte de la función del diodo, y dos Leyden produce un efecto desagradable para que al parecer sirve como la última función del condensador el convertidor. El uso de componentes de calidad de cima como los contactos sobredorados, electrodos del mando y el condensador dual organiza, asegure las eficacias de la conversión muy más altas que esos disponibles con una máquina de Wimshurst. Los detalles del prototipo operando son:
  1. La eficacia: La unidad se empieza a mano y ningún otro poder de la entrada se requiere.
  2. El rendimiento de poder constante: 300 voltios a 10 amperios = 3 kilovatios.
  3. Las dimensiones: 43.31" (1100 mm) ancho, 23.62" (600 mm) alto, 17.72" (450 mm) profundamente.
  4. El peso: 44 lbs. (20 Kg).
  5. La velocidad operando: 60 rpm. (La velocidad baja - una revolución por segundo).
Los discos gemelos son hechos de acrílico (plástico) y los segmentos metálicos son acero que causa el Searle El efecto con conversión electromagnética hecha al margen de los discos a través de los electroimanes pasivos. Éste es un convertidor ideal desde que pueden generarse CA de voltaje alto y el amperaje del CA moderado simultáneamente vía dos circuitos eléctricos separados de los discos. Los cepillos conductivos convencionales escogen fuera del CA de voltaje alto que mientras el electroimán del margen enrolla produzca el amperaje útil. Cuando se usan imanes herraduras permanentes con los bobinas, entonces el poder del rendimiento se refuerza a una magnitud considerable como mostrado por las especificaciones del rendimiento anteriores.

La mismo-propulsión después de mano-empezar los discos se logra a través de la adopción del principio de Poggendorff (científico alemán de los 1870s) en que sesgó los cepillos conductivos produzca la mismo rotación en los motores electrostáticos (no los generadores).

El módulo del diodo de cristal especial proporciona las funciones duales de regulación de frecuencia y amplificador del capacitancia probablemente - a los dos frascos de Leyden - como la parte del circuito de resonancia eléctrico, desde que se conecta con los bobinas del imán herradura.

Este dispositivo se comprende de tres circuitos eléctricos separados:
  1. El rendimiento de CA de voltaje alto de los discos electrostáticos gemelos.
  2. Un circuito de amperaje de CA moderado proporcionado por el imán herradura dual enrolla (Searle Efecto) como los más y menos pasos de los discos por ellos. (Pul só el rendimiento de DC a 50 Hz).
  3. Un circuito resonante en que los bobinas del imán herradura se conectan al condensador del diodo para que la regulación de frecuencia esté segura. El condensador del diodo se conecta entonces al frasco de Leyden, la unidad del transmisor.
Los principios físicos mayores involucrados en esta unidad compuesta excelente son:
  1. Conversión electrostática que usa los discos gemelos para el rendimiento positivo de uno y el rendimiento negativo del otro.
  2. La evidencia del Efecto de Searle del uso de múltiplo, segmentos de acero idénticos que inducen y EMF en los electroimanes al margen de los discos.
  3. El principio de Ecklin también está en la evidencia, desde que el paso de segmentos de acero por los imanes herradura permanentes, como en el S.A.G de Ecklin. Las unidades.
  4. El Poggendorff que mismo-rueda el principio de motor electrostático como descrito anteriormente.
  5. Los capacitancia de cristal funcionan del módulo del diodo de cristal. El funcionamiento lleno de este único componente con su hondonada el imán permanente cilíndrico, es un componente compuesto con las funciones duales de distribuir los cargos correctos a los sectores, y manteniendo la frecuencia del rendimiento al valor deseado.


El Convertidor de M-L es completamente simétrico con dos discos acrílicos, una celosía de metal ligera, los alambres cobrizos aislados, un rectificador del cristal-diodo confidencial, y sobredoró las conexiones eléctricas. Estas máquinas se han desarrollado encima de un periodo de veinte años. En los generadores electrostáticos, las moléculas aéreas entre los dos discos acrílicos que contador-ruedan estrechamente el lado por el lado, se activa eléctricamente por la fricción. Esto causa los discos a ser cobrados continuamente hasta un arco iguala el cargo en ellos. Limitar el voltaje a la cantidad deseada, los positivamente cobramos, las partículas encendida de los discos y las partículas negativamente cobradas en el otro disco es cada uno extraído por medio de los celo sía-electrodos separadamente ajustables, y se alimenta en un frasco de Leyden que colecciona la energía. La velocidad de los discos que tienen 50 electrodos de la celosía, es 60 rpm que produce un 50 Hz pulsó el rendimiento de DC. Esta velocidad se sincron iza por los impulsos magnéticos.

La unidad es que mano empezada revolviendo los dos discos en las direcciones opuestas hasta el Convertidor se cobra a bastante para sincronizarse y continúa rodando fácilmente y silenciosamente sin cualquier fuente externa de poder de la entrada. Un centralmente el disco montado de aproximadamente 4" (100 mm) en los vislumbres del diámetro con todo el coluros del arco iris. Después de unos segundo los frascos de Leyden están listos para el funcionamiento y 300 voltios DC con una corriente de 10 amperios puede deducirse del dispositivo para cualquiera deseó longitud de tiempo. Las demostraciones han sido hechas del poder disponible del dispositivo en muchas ocasiones. Los elementos caloríficos, luces y mano poder herramientas lata se corra del dispositivo.

Esto sugirió que la explicación del Convertidor de M-L contiene varios puntos muy interesantes. Ha parecido misterioso que los discos electrostáticos continuaron rodando solo sin cualquier impulso de motor visible ellos. Mr Kelly que ha visto el dispositivo y su funcionamiento sugiere que allí está inclinándose cepillos que aprietan contra las caras delanteras y traseras de los discos electrostáticos gemelos y que éstos se proporcionan con la corriente eléctrica del imán h erradura enrolla y eso actúa como un motor que manejaadelante una vez los discos que ellos se han empezado. Él también sugiere que los cincuenta segmentos de acero por segundo que el paso entre los polos de los imanes herradura causan un campo magnético rápidamente fluctuando a través del imán enrolla que los hace opere como un Ecklin el generador eléctrico, como descrito en otra parte en este eBook.

Mr D. A. Kelly también sugiere que los dos cilindros vistos en el Convertidor de M-L, es Leyden producen un efecto desagradable los condensadores y que ellos trabajan juntos como descrito por el Señor la Oliver Lodge (de quien el libro está en este website). Ésta es una sugerencia muy interesante, pero no explica por qué las personas en el desecho de la comun idad suizo categóricamente para permitir a cualquiera ver lo que está dentro de esos cilindros.

Hay un video producido por Don Kelly (probablemente, una persona diferente) qué pone otra teoría adelante de funcionamiento. Él sugiere que cada uno de los ci lindros contenga un bobina del bifilar en un imán de ferrita de bario:


Sin embargo, él describe el imán de ferrita de bario como ser el mismo tipo como usado en los receptores de la radio, y ellos son las "varas de la ferrita" normales qué no es los ima nes permanentes hasta donde yo soy consciente. Don hace pensar en eso el rendimiento del alto-voltaje se dan los discos electrostáticos directamente a estos bobinas y entonces en el por una conexión de la serie a los bobinas alrededor de los imanes herradura. Él mira a la cara los bifilar enrollan amplificando la corriente y los discos electrostáticos a rodándose por un bajo-voltaje normal el motor de DC.

Otra posibilidad es que los frascos también contienen un hueco de la chispa y la recogida cobriza circundante descascara y cuando la máquina opera silenciosamente, los frascos tienen un vacío dentro de ellos. Eso proporcionaría el funcionamiento silencioso y explica por qué las personas en la comunidad no pudieran abrirlos para la inspección. Parece muy claro que nosotros apenas no sabemos exactamente cómo este dispositivo opera.

Un hecho muy interesante que se ha informado por el grupo suizo es que si una serie de cobre, se ponen aluminio y hojas de Perspex en un campo magnético, ellos generan un voltaje alto. Éste es el valor investigando. No está claro si el campo magnético debe ser constante u oscilando. Se dice que la sucesión de platos es: El cpacpacpacpa (“c” siendo cobrizo, “p” siendo ‘Perspex ' (acrílico o ‘ Plexiglás') y “a” siendo aluminio).

La estructuración siguiente podría ser los valor investigando:


Si usted desea entender el funcionamiento de discos electrostáticos, entonces el libro del McGraw-Hill “Homemade Lightning” (el Relámpago Casero) por R.A. Ford (ISBN 0-07-021528-6) da detalles llenos demáquinas de Wimshurst y planes por construir su propia, mejorada versión. Las máquinas de Wimshurst listo construidas están disponibles del sitio de tejido: aquí.

El “Romag” y “Mini-Romag” en los Generadores.   Estos generadores se han desplegado en el internet para algún tiempo considerable ahora. Ellos pueden encontrarse en el Jean-Louis el website de Naudin: website




El generador de Romag Mini de la Energía Magnética usa que el principio de mover el flujo magnético nombró "la corriente magnética" por generar el poder eléctrico. Según la Energía Magnética este generador puede producir 3.5 voltios, 7A DC (24 Vatios) de la ventaja de electricidad libre el poder suficiente para sostenerse.

Este generador necesita ser empezado usando un motor externo para rodarlo a 2,100 rpm durante unos 42 segundos. Después de esto, el flujo de energía se establece en el generador de Romag y la lata de motor externa se quite y el rendimiento de energía eléctrico libre puede usarse.




El procedimiento de arranque genera la energía magnética dentro de los seis bobinas de alambre cobrizo, el tubo cobrizo que apoya estos bobinas y los alambres de acero cuchés cobrizos envolvió alrededor de los imanes. Esto cobrar es cumplido mientras la seis conexión del bobina alambra, (mostrado como 22 en el anteriormente el dibujo), está haciendo el contacto y está preparando sus polos magnéticos alternos. Después del 42 segundo salida-a tiempo uno de éstos enrolle los alambres de conexión se abre por el interruptor (24 sobre) dejando la carga activa en su lugar. La carga (23 sobre) puede dibujar 7 amperios. Cuando la corriente es arrastrado de los seis bobinas, prepara polos magnéticos que reaccionan con los imanes del rotor que mantienen la rotación. El árbol principal se rueda por los 12 imanes permanentes cuando ellos atraen y construyen un campo del descargo. Entonces la unidad del chófer (cigüeñal de la mano o motor) es el permitiendo desconectado la unidad para continuar rodando con el ser de carga la fuerza tendencia activando.




La construcción:
Si usted decide intentar construir uno de estas unidades que nosotros hacemos pensar en usando los materiales declarados:
  1. Aluminio el Plato Bajo
  2. Manga que Lleva de aceite impregnó latón, 1" largo, 0.5" dentro de l diámetro.
  3. El Árbol de latón, 4" largo, 0.5" fuera del diámetro.
  4. El rotor, latón 1.75" largo, 2" el diámetro
  5. Seis hendeduras del rotor, cada 1.75" largo, 0.26” profundo, 0.72" extensamente. Estas hendeduras se espacian exactamente separadament e 60 grados.
  6. Una hendedura cortó en el centro de Rotor de Latón, 360 grados alrededor de, 0.25" ancho por 0.313" profundamente.
  7. 12 hendeduras (produjo de las seis hendeduras cuando el 360 corte del grado es hecho). Cada hendedura está rayada con el aislamiento de mica, 0.01” espeso.
  8. Un total de 228 pedazos de cobre U-formado cubrió los alambres de acero, 0.04” espeso. Cada hendedura (7 sobre) tiene 19 los pedazos de estos alambres encajaron en la Mica, así estos alambres no avisan el rotor de Latón. El borde de ataque de estos alambres el rubor está con la superficie exterior del Rotor y el borde arrastrando se destaca 1/8" sobre el diámetro exterior del Rotor.
  9. Cada uno de los 12 imanes recibe once giros completos de 0.032” el cobre espeso cu brió el alambre de acero. Éstos 11 giros o ‘envuelve ' aumentan a 3/8" ancho y el mismo modelo se pone alrededor de todos los 12 imanes. Cuando puso en los alambres torcidos (8 sobre), ellos forman una fabricación en buena salud cómoda el contacto firme.
  10. Doce pedazos de aislamiento del mylar, 0.005" espeso, se inserta en los centros de los alambres (9 sobre).
  11. Los doce imanes permanentes, aislados con el mylar, no deben avisar alambres de 9). Estos imanes miden 3/4" largo, 5/8" ancho, 3/8" espeso y es hecho de una composición especial y fuerza. ALNICO 4, M-60; 12 AL, 28 Ni, 5 Cobalto Fe, Isotrópico que el material del imán permanente refrescó en el campo magnético, Lanzó 9100 TS. 450 Brin, 2.2 producto de energía de Cresta. Cuando insertó en el rot or las caras exteriores de estos 12 imanes no será mecanizado a un radio. El centro de estos imanes pasa el centro de los bobinas con 3/32" el despacho de aduanas. Los bordes dónde los alambres se envuelven, pase 1/32" fuera de los bobinas. Este ‘imán cambiante que espacia las ayudas de' en no sólo el ciclo del descargo pero también contribuye al movimiento rotatorio. (El imán afilado afila que está enfrentando los bobinas será enarenado a un radio liso pequeño).
  12. Se asegura que los imanes se ponen en el Rotor con la polaridad mostrada en el diagrama.
  13. Las 12 envolturas de alambre de imán son dividido en dos secciones; 6 superior y 6 bajan. No hay ninguna conexión entre estas secciones. La dirección de flujo magnética entre las 6 envolturas superior es y las más bajo 6 envolturas se logran por la ‘flujo dirección'. Los alambres se envuelven alrededor del imán que empieza a la cima norte medio y entonces después de 11 giros completos el alambre termina al más bajo sur medio. Como este alambre en tonces va al próximo imán llega a un atraiga alambre que es su ‘el lado de' norte. Así todos los alambres se interconectan del sur al imán norte medio o norte al imán sur medio. Las conexiones reales deben rizarse las grapas cobrizas (no la soldadura) con aislamiento que entuba para prevenir el contacto al cuerpo del Rotor.
  14. Un 0.03” el tubo de cobre espeso (el material tieso) 2" largo por 2½" dentro del diámetro.
  15. Seis hendeduras están cortadas en la cima de tubo #14. Estas hendeduras son 5/8" anc ho por 1/32" profundo espació separadamente a 60 grados.
  16. Seis hendeduras están cortadas en el fondo de tubo #14. Estas hendeduras son 5/8" ancho por 5/16" profundo y en la línea con las hendeduras #15 superior.
  17. Hay seis puntos de montura de tubo cobrizos.
  18. Un anillo acrílico se usa para sostener Parte #14, mientras midiendo 3.75" el diámetro exterior y 2.25" el diámetro interno, 3/8" espeso, echó el cerrojo a para Partir #1 directamente. Este anillo tiene un 0.03” la ranura ancha cortó 0.25” profundo permitir la seis montura del tubo cobriza apunta para ser insertado (parte 17).
  19. El papel de aislamiento plástico, 0.002" espeso, será puesto alrededor del interior y fuera de de Parte #14.
  20. Hay seis bobinas de alambre cobrizo aislado, cada bobina que tiene 72 giros de .014 alambre espeso. Cada bobina se enrolla con dos capas, la capa del fondo completamente las harturas los 5/8" la hendedura ancha con 45 giros y la capa de la cima mide por palmos 5/16" ancho con 27 giros. Para estar seguro cada bobina tiene la longitud del alambre exacta de 72 giros, un alambre de longitud de muestra se envuelve desenvuelto para servir como una plantilla para seis longitudes entonces. Una bobina sugerida a que el método tortuoso es llene una bobina pequeña entonces de una longitud sosteniendo el tubo cobrizo a la más bajo extensión, entonces empiece al más alambre en Figura 2 y temporalmente afiance este alambre a la superficie exterior del tubo.
  21. Luego, ponga el por - la bobina moderada de alambre dentro del t ubo, envolviendo abajo y alrededor del adelantar externo en el sentido de las agujas del reloj hasta los 5/8" la hendedura está llena con 45 giros. Entonces, devuelva este alambre atrás por la cima del bobina para 15/32" y enrollando de nuevo en la misma dirección adelantan poniendo la segunda capa medida por palmos para 5/16 en el sentido de las agujas del reloj" con 27 giros. Este método debe tener la segunda capa perfectamente centrada sobre la primera capa. Después de enrollar este bobina, repite el proceso, mientras llenando la bobina pequeña de otra longitud de alambre pre-moderado. Una contestación magnética muy importante pasa como todas las seis bobinas tiene sus segundas capas espaciadas de esta manera...
  22. Artículo 22 sobre las muestras el mod elo de conexión para seis bobinas. Cuando la unidad se maneja a salida - a (el cigüeñal de la mano) durante 42 segundos a 2100 RPM, todos los seis alambres del saltador deben ser juntos qué medios que el más alambre va al menos alambre conectado por el inter ruptor de la salida. Después de 42 segundos la carga se agrega al circuito y el interruptor de la salida se abre. Para doblar el cheque sus conexiones entre los bobinas, nota que el alambre del acabado de bobina #1 va al alambre del acabado de bobina #2 que es la capa de la cima para cubrir la capa. Este modelo tiene salida de bobina 2 entonces (la capa del fondo) yendo a empezar de bobina 3 (también la capa del fondo). Cuando el tubo cobrizo con los bobinas se pone alrededor del rotor, la distancia de cual quier imán a cualquier bobina debe ser idéntica. Si mide que pueden echarse el cerrojo a las formas de tenencia diferentes, acrílicas a la base de aluminio, mientras destacándose hacia arriba, y así empuja el tubo cobrizo en la dirección necesitada mantener el espacio como declarada.
  23. Los alambres para cargar.
  24. Los alambres para empezar el interruptor.
  25. El dirección rotatoria que es él en el sentido de las agujas del reloj el ver del al del abajo de cima de la.
  26. El domo acrílico para protecc ión contra los elementos.
  27. Cubriendo de acrílico claro para solidificar el rotor. No use el barniz de motor normal. El Pre-calor el rotor y entonces se lo zambulle en el acrílico líquido acalorado. Después del levantamiento del tanque de la zambullida, la mano rueda hasta el acrílico endurece, entonces el rotor de equilibrio. Para el procedimiento vacilante, cualquiera agrega latón pesa o quita latón como necesitado taladrar los agujeros pequeños en el rotor en su lado pesado.
  28. Aislamiento que entuba en todas las conexiones.
  29. El árbol para los propósitos de la salida y velocidad que prueban (si deseó).
La razón que este generador es incluido en este capítulo que es porque la construcción es bastante compleja. También, los planes han sido alrede dor durante varios años sin mi ser consciente de cualquiera construyendo u operando uno de estas unidades.


La Fusión fría.   La fusión fría fue al principio aceptada con el gran entusiasmo. Entonces pareció ser desacreditado, principalmente por el miedo de perder la financiación para las décadas vieja investigación de fusión "caliente". En este momento, hay aproximadamente doscientos laboratorios. que han confirmado las conclusiones y así hay sin duda en cuanto a la realidad del sistema. En la esencia, se dice que la fusión nuclear puede ocurrir en la temperatura de cuarto, en ciertas condiciones. Sin embargo, un dispositivo trabajador comercial alcanza ahora el mercado con detalles en el sitio Web de Stirling Allen: aquí

Si usted quiere los detalles de fondo de la historia de fusión fría, entonces hay varios sitios Web que siguen el progreso en este campo, incluso “Tiempos de Fusión Fríos”: http://world.std.com/~mica/cft.htm dónde el detalle considerable está disponible.


El Generador de Hidrógen o Atómico de Moller.   Uno ya el experimento exitoso puede encontrarse a http://jlnlabs.imars.com/mahg/tests/index.htm dónde el investigador JL Naudin muy listo muestra a muchas pruebas exitosas en un sistema que puede encontrarse al http://jlnlabs.imars.com/mahg/article.htm el website. Por favor compruebe estos muy bien presentó los sitios. Este sistema no debe llamarse el “Moller” el sistema como él se originó por William Lyne y publicó en su libro “los Sistemas de Éter Ocultos” en 1997. William los estados de Lyne eso en 1999, Nikolas Moller compró una copia de su libro y como consecuencia exigió que él (Moller) había inventado el Genera dor de Hidrógeno Atómico, mientras citando directamente del libro de Lyne. Este sistema debe llamarse el “Lyne el Generador de Hidrógeno Atómico”.

Este sistema involucra convirtiendo un cuerpo completamente contenido de gas de hidrógeno repetidamente de su estado del biatómico (H2 dónde dos átomos de hidrógeno están juntos garantizados formar una molécula estable), a su estado del monoatómica H-H (donde dos átomos de hidrógeno permanecen como los átomos separados, no estrechamente unido juntos) y atrás de nuevo.

Ningún hidrógeno se consume. Ningún gas adicional se requiere. El gas simplemente se convierte de un estado al otro repetidamente. El problema para la ciencia convencional es que el poder del rendimiento midió en las pruebas es típicamente 15 veces mayor que el poder de la entrada en pruebas cuidadosamente medidas corridas para los periodo de más de la mitad una hora. Claramente, el poder adicional está viniendo en alguna parte de -posiblemente el campo de Energía de Cero -punto, posiblemente de la conversión de una cantidad diminuta del gas de la materia en la energía (qué harí a esto un práctico, temperatura del cuarto, el reactor nuclear). A pesar de estos resultados, allí parece ser el interés pequeño en este sistema.

Simplemente para darle una idea del tipo de volumen del sitio de tejido:



Los resultados de una prueba:



Muammer Yaldiz “la el del de Estrella Océano” el Generador Eléctrico.   Éste es un dispositivo completamente mecánico que es mismo-impulsó y qué puede proporcionar la corriente eléctrica para manejar otro equipo. Diseñado y construyó en Turquía, se demostró en Dortmund 17 el 2005 de octubre. Pueden verse detalles de este sistema en el http://www.ocean-star.org/center.html tejido sitio, incluso la longitud en pies video de la demostración con el comentario en inglés y alemán. La demostración se dirigió por J. L. Duarte que ejecutó una prueba independiente y produjo un informe fechó 17 el 2005 de julio en nombre de la Sección de la Ingeniería Eléctrica, Electromechanics y Electronics de Power del Eindhoven Technische Universiteit. Muammer ha obtenido la Aplicación Patente WO2004091083 para su plan. La demostración era de su unidad portátil que los rendimientos algún 1 2 voltios DC:



Durante la demostración encender una bombilla del automóvil muy brillantemente se usó:



Muammer también ha producido una versión más grande capaz de impulsar una casa:



La unidad de la demostración que usó una 16 batería de AHr para unos segundos se empezó. Una vez la unidad alcanza su velocidad del funcionamiento, se mismo-impulsa y capaz de entregar el poder eléctrico sustancial y la batería de arranque está entonces desconectada. En la teoría, ningún sistema mecánico puede producir 100% eficacia, permitida exclusivamente más de 100%. Sin embargo, aparece ese alternadores automotores y marinos pueden operar bien más de 100% eficacia y para que no sería imposible para el dispositivo de Muammer a realmente trabajo.

El informe por Dr. J. L. Duarte en la unidad más pequeña proporciona la información siguiente:

Esta nota técnica apunta a describir una prueba que yo dirigí personalmente en Izmir, Turquía 17 el 2005 de julio. El propósito del experimento era verificar el equilibrio de energía con respecto a la entrada y rendimiento de un aparato que era la encarnación de la invención descrito en el WO2004/091083 patente internacional A1 (mostrado debajo).

El aparato se confinó dentro de una caja metálica clasificó según tamaño 550 x 380 x 270 mm, pesando unos 20 Kg, y me permitieron inspeccionar todo fuera de esta caja. Sin embargo para proteger las ideas del centro de la invención, no se suponía que yo verificaba todo los detalles de las partes interiores. Según el inventor, el aparato es predominantemente un sistema mecánico, sin cualquier amable de almacenamiento de energía dentro de la caja (como las baterías, acumuladores, volantes, motores de la combustión, químico o reacciones radiactivas). Yo creo que las intenciones del inventor para están en la fe buena.

La estructuración experimental era bastante simple, como mostrado esquemáticamente en Fig.1. Consistió en poner la caja con volúmenes desconocidos de que se esperaron generar los voltajes de DC y corrientes, en una mesa en el medio del cuarto. Un cable con dos contactos terminales se corrió de la caja y se pusieron los instrumentos entre la caja y la carga que eran un convertidor de DC/AC normal que maneja una lámpara incandescente. El poder del rendimiento de la caja era m oderado antes de la conexión de carga como mostrado aquí:



El método de conexión de circuito usado se muestra aquí:



Después de un procedimiento de la salida corto, la caja metálica y la carga eran totalmente ambos aislado del ambiente, mientras asegurando que había ningún contacto físico o conexión a las fuentes de poder externas como el línea principal eléctrico público proporcione, a cuando quiera durante la duración entera de los dimensiones. Cuando la energía salida-despierta entró al aparato era bastante modesto, el problema principal era entonces medir el rendimiento de energía entregado.

Yo había preparado las dimensiones de poder con el cuidado, usando instrumentos fiables que yo traje personalmente conmigo de mi propio laboratorio Univers itario. Para medir el voltaje de DC directamente fuera de los términos positivos y negativos, yo usé dos voltímetros diferentes conectados en paralelo. Un voltímetro era un tipo analógico, construido con los imanes permanentes y alambres, mientras el otro era un voltímetro digital. Para medir el DC actual yo usé dos amperímetros en la serie, uno análogo y uno digital. Si las olas electromagnéticas deben interferir con los dimensiones, entonces ellos perturbarían uno u otro instrumento, pero no todos los cu atro pedazos al mismo tiempo y de la misma manera.

Antes de empezar la prueba, ningún sonido audible estaba produciéndose por el aparato. El voltaje moderado y corriente en los términos eran el cero. Así, hasta donde yo pudiera observar, el aparato era completamente en reposo.

El procedimiento salida-despierto consistió en conectar una 12V DC llevar-ácido batería pequeña a dos puntos del contacto dentro la caja para unos segundos. Yo verifiqué el tiempo que usa mi propio reloj y estaba más de 5 segundos pero menos de 10 segundos. Yo lo considero razonable considerar el tiempo para haber sido 8 segundos. Después de ese tiempo, ninguna entrada de energía se conectó a la caja por medio de los cables.

Inmediatamente después del procedimiento salida-despierto, yo podría oír el ruido como se produciría por partes que ruedan dentro de la caja. El inventor dijo que unos diez minutos deben permitirse pasar antes de la carga se conectó. Durante ese tiempo, los dos de los voltímetros mostraron el voltaje del rendimiento que deja caer despacio de 12.9 voltios a 12.5 voltios. Los dos voltímetros emparejaron con precisión. En las horas siguientes, yo observé y grabé a mano, el voltaje y valores actuales desplegados por los instrumentos.

Los valores desplegados realmente eran estables, para que yo decidiera notarlos a 15 intervalos del minuto inicialmente, pero después a 30 intervalos del minuto.

De vez en cuando, usando mis manos, yo intenté encontrar una pendiente de temperatura dentro de la caja, pero yo no podría descubrir ninguna variación o podría aumentar en la temperatura comparada a la temperatura del cuarto. Después de cinco horas, yo tomé la decisión para detener las dimensiones. Los resultados se muestran en la mesa siguiente:



Hasta donde yo estoy interesado, la mesa anterior de muertes de los resultados el muerto de piedra de sistema propuesto. Las lecturas de voltaje son completamente típicas de un convertidor impulsado por una batería del llevar-ácido. Yo he probado muchas baterías de exactamente la misma manera y la mesa mira 100% familiar. Si la caja contuviera un generador mismo-impulsado genuino, entonces yo esperaría el voltaje del rendimiento para permanecer constante bajo el desagüe actual constante. En mi opinión, era totalmente irresponsable haber detenido la prueba después de simple mente cinco horas con el voltaje del rendimiento que se cae firmemente. Si el voltaje del rendimiento hubiera sido la piedra sostenga a 12.5 voltios durante las cinco horas enteras, entonces eso no habría sido una pena bastante tan pero con él bajando 12.3, 12.2, 12.1, 12.0 en los últimos cuatro intervalos del 30-minuto, y con un voltaje de batería de llevar-ácido de 11.5 para una batería totalmente descargada, era totalmente poco realista para detener la prueba. Se deben de haber emprendido un diez horas extensas de probar.

Por esa razón, la información de OceanStar se pone aquí, entre el “Improbable para Producir un Dispositivo Laborable” la sección. Sin embargo, en la base que yo no soy infalible y es posible que este sistema realmente puede trabajar como descrito, aquí es la información de la Aplicación Patente WO2004091083 aunque la calidad de reproducción y la claridad de la redacción no es particularmente bueno:


UN SISTEMA VÍA QUE GENERA EL PODER ELÉCTRICO UN
ACUMULADOR QUE MANTIENE EL MOVIMIENTO INICIAL EL SISTEMA


EL LO ABSTRACTO
Éste es un sistema portátil que genera el poder eléctrico vía un acumulador que proporciona el movimiento inicial para el sistema. Se usan dos baterías en este sistema y el sistema se guarda activo vía el movimiento inicial proporcionado por estas baterías. No hay necesidad por otro transformador. Este dispositivo trabaja, mientras usando su propio mecanismo y no hay necesidad por los dispositivos adicionales. De esta manera, una generación de poder eléctrica continúa es posible. Este dispositivo puede trabajar sin conectarlo a una red para que es posible usarlo a los lugares dónde electricidad no exista. Es más, cuando conectó a la entrada de un edificio, la necesidad para una red se evita. Este sistema genera el poder eléctrico independiente de una red.


LA DESCRIPCIÓN
Un sistema que genera el poder eléctrico vía un acumulador que mantiene el movimiento inicial el sistema. Éste es un sistema portátil que genera el poder eléctrico vía un acumulador que proporciona el movimiento inicial para el sistema. Ya los sistemas existentes pueden generar poder eléctrico de cuya duración depende de la vida de la batería. En estos sistemas, la batería tiene que ser recargada para reiniciar el sistema. Se aumenta 12V poder eléctrico proporcionado por las baterías usadas en los automóviles a 220 V vía los transformadores.

Se usan dos acumuladores en nuestra invención. El sistema trabaja en una base continua después de la salida inicial a vía estos acumuladores. No hay necesidad por otro transformador. Nuestro sistema que genera eléctrico impulse, no necesite ningún otro dispositivo y guarda en la energía generadora vía su propio mecanismo. También, el sistema trabaja sin conectarlo a una red.

Así, puede usarse a cualquier lugar dó nde ninguna electricidad existe. No obstante, cuando este sistema se conecta a la entrada de los edificios, no hay necesidad por una red adicional. El sistema puede producir el poder eléctrico independiente de una red.


LA DESCRIPCIÓN DE LOS DIBUJOS
Debajo de ese las explicaciones de las figuras que proporcionan un entendiendo bueno sobre esta invención.




Fig.1 es una vista esquemática del sistema.











LA DESCRIPCIÓN
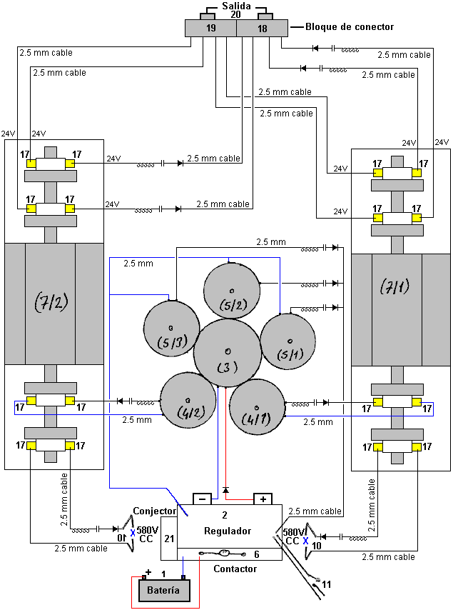
Esta invención es un sistema que empieza trabajando vía el movimiento de alternador. Allí exista dos acumuladores (1), y el primer movimiento proporcionó por el acumulador se lleva al regulador. Contacto (6) guarda el dínamo del juez de salida que traba ja desconectando el acumulador (1) una vez el regulador (2) póngase en. El voltaje que viene del acumulador (1) los pasos a través del regulador y el dínamo de la salida (3/1) el funcionamiento de las salidas y así los alternadores de la regeneración vía los vestidos (4/1-2-5/1-233). Salida de dínamo de regeneración que envía puro DC actual al regulador vía la desviación (12), condensador (14) y diodo (13). Conecta todas las corrientes que los alcances al regulador en 4 segundos y envía al contacto (6). El acumulador (1) publíquese por esta corriente que alcanza al regulador. Esta corriente se transforma a la dínamo empezado (3/1). Allí se vuelve un. La transformación dentro del sistema. En caso de la escasez de electricidad, sigue trabajando usando la corr iente generado por el conmutatriz (7/1).

Vía el dinamo (3/1 del juez de salida), DC se genera en los alternadores que se conectan a los vestidos y esta corriente se transforma al conmutatriz (7/1 y 7/2) y se genera el voltaje de DC al conmutatriz (7/1 y 7/2).

Segundo Sistema: se transforma 3x24 voltajes de DC al segundo dínamo del juez de salida (22). Una vez el dínamo de la salida trabaja (22), un dínamo de la regeneración (23) teniendo un sistema de la polea y un dínamo de la regeneración (24) generando la corriente alterna empieza el funcionamiento. El dínamo de la regeneración (23) el alimento de las salidas atrás; el dínamo de la regeneración (24) qué genera la corriente alterna está generando 6 KV, 18 Amperio, independientemente 50Hz actual. Es más, primero el sistema produce 24 DC y 580 DC actual solo. El más grande los vestidos son, el más la corriente generada es.

Este sistema que es el asunto de nuestra invención puede usarse a cualquier lugar. Usted puede usarlo a lugares dónde allí existe ninguna electricidad, o a los lugares como los pueblos, ciudades, los edificios, invernáculos dónde no hay ninguna red. Es más, la red es ningún más largo un imperativo. En lugar de una red, usted puede usar nuestro sistema. No hay necesidad por la gasolina cuando este sistema se usa en los vehículos.


Jesse McQueen.   Hay una patente americana que se concedió a Jesse McQueen en 2006. La Este sistema parece demasiado bueno para ser verdad y, superficie de la de en, el imposible del parece, e incluso la toma en cuenta que se ha dicho que los alternadores del vehículo ordinarios tienen un Coeficiente Del terminado de Actuación (la es decir rendimiento energía es mayor que la energía que el usuario tiene que poner en el dispositivo para hacerlo opera). Yo no soy consciente de alguien que ha probado este sistema, para que yo no tengo ninguna evidencia que no funciona-sólo una falta de creencia en un sistema de este tipo que puede operar como descrito. Como contra eso, la oficina Patente americana ha concedido es ta patente y ellos tienen una reputación de oponerse favorablemente a admitir que hay cualquier tal cosa como un “la máquina del movimiento perpetua”, qué este sistema es claramente. Así que, yo lo dejo a usted tomar una determinación, y prueba el sistema si usted desea que deba ser fácil de hacer como él no involucra ninguna construcción real, pero en cambio, usa fuera de-el -el estante fabricó productos que están prontamente disponibles y no particularmente caros. Aquí es la patente:

EE.UU. Patente 7, 095,126 22 el 2006 de agosto        Inventor: Jesse McQueen

LA FUENTE DE PODER ENERGÍA-GENERADORA INTERIOR



EL LO ABSTRACTO

Una fuente de poder externa como una batería se usa para proporcionar el poder inicialmente para empezar un alternador y generador. Una vez el sistema ha empezado que no es necesario para la batería proporcionar el poder al sistema. La batería puede ser desconectada entonces. El alternador y el trabajo del motor eléctrico en la combinación al generador el poder eléctrico. El alternador pr oporciona este poder eléctrico a los dos convertidores. Un rendimientos del convertidor parten de él es el poder a la lámpara, y parte atrás al motor/generador eléctrico. Este poder se usa para impulsar el motor eléctrico. El segundo convertidor proporciona el poder a los dispositivos de carga específicos que se conectan al sistema.

EE.UU. las Referencias Patentes:

EL FONDO DE LA INVENCIÓN


La energía eléctrica ocurre naturalmente, pero raramente en formas que pueden usarse. Por ejemplo, aunque la energía disipó como el relámpago excede la demanda del mundo para electricidad por un factor grande, el relámpago no ha estado ponga al uso práctico debido a sus imprevisibilidad y otros problemas. Generalmente, el eléctrico-poder práctico-los sistemas generadores convierten la energía mecánica de pasar las partes a la energía eléctrica. Mientras sistemas que operan sin un paso mecánic o existen, ellos son en la actualidad o excesivamente ineficaces o caros debido a una dependencia en la tecnología detallada. Mientras algunas plantas eléctricas derivan la energía mecánica del agua mudanza (el poder hidroeléctrico), la inmensa mayoría lo deriva de artefactos de calor en que la substancia activa es de vapor. Bruscamente se generan 89% de poder en los Estados Unidos esta manera. El vapor se genera con el calor de la combustión de combustibles fósiles o del hendimiento nuclear.

En electricidad, una máquina se usa para cambiar la energía mecánica en la energía eléctrica. Opera en el principio de inducción electromagnética. Cuando un conductor atraviesa un campo magnético, un voltaje es inducido por los extremos del conductor. El generador sim plemente es un arreglo mecánico por mover el conductor y llevando la corriente producida por el voltaje a un circuito externo dónde actúa dispositivos que requieren electricidad. En la forma más simple de generador, el conductor es un bobina abierto de alambre que rueda entre los polos de un imán permanente. Durante una sola rotación, un lado del bobina atraviesa el campo magnético primero en una dirección y entonces en el otro, para que la corriente inducido sea la corriente alterna (el CA), entrando una dirección primero, entonces en el otro. Cada extremo del bobina se ata a un anillo de resbalón de metal separado que rueda con el bobina. Se atan cepillos que descansan en los anillos del resbalón al circuito externo. Así los flujos actuales de la bobina al resbalón cercan, entonces a través de los cepillos al circuito externo. El Para obtener la corriente directa (DC), decir del es, corriente que los flujos en sólo una dirección, un conmutador se usa en lugar de los anillos del resbalón.

Un conmutador es un solo anillo del resbalón se hendido en la izquierda y corrige mitades que se aíslan de nosotros y se atan a los extremos opuestos del bobina. Permite la corriente para dejar el generador a través de los cepillos en sólo una dirección. Esta corriente pulsa, mientras yendo de ningún flujo al flujo del máximo y atrás de nuevo a ningún flujo. Un generador de DC práctico, con muchos bobinas y con muchos segmentos en el conmutador, da una corriente más firme. Hay también varios imanes en un generador práctico. En cualquier generador, la asamblea entera que lleva los bobinas se llama la armadura, o rotor, mientras las partes estacionarias constituyen el estator. Exceptúe en el caso de la magneto que usa imanes permanentes, CA y generadores de DC usa los electroimanes. El campo actual para los electroimanes DC es el más a menudo de una fuente externa. El término dínamo se usa a menudo para el generador de DC; el generador en las aplicaciones automotores normalmente es un dínamo. Un generador del CA se llama un alternador. Para aliviar los varios problemas de la construcción, los alternadores tienen una armadura estacionaria y los electroimanes rodando. La mayoría del producto de los alternadores un CA del porfiase, un tipo complejo de corriente que proporciona, un fl ujo de poder más liso que hace el CA simple. Por lejano la más gran cantidad de electricidad para el uso industrial y civil viene de generadores del CA grandes manejados por las turbinas de vapor.


EL RESUMEN DE LA INVENCIÓN
Es un objetivo de la invención presente para proporcionar una fuente de energía que genera más energía que la fuente de energía exige para operar.

Es un segundo objetivo de la invención presente para proporcionar un sistema que usa la energía del exceso producido por la fuente de energía para impulsar otros varios dispositivos.

Es un tercer objetivo de la invención presente para mantener una fuente de energía el poder abastecedor a los varios dispositivos sin la confianza en una fuente de energía externa para el poder abastecedor a la fuente de energía de la invención presente.

La invención presente proporciona una fuente de energía que es capaz de producir más energía que exige operar. La energía del exceso se usa para impulsar los dispositivos. Un acercamiento de vuelta de regeneración se usa para encauzar una porción del producto de energía atrás por el generador al poder de los generadores entre el puerto. Este acercamiento de vuelta de regeneración permite al generador usar su propia energía generada para operar. Se usa la energía adicional generada por el generador para impulsar otros dispositivos que pueden conectarse al generador.

En el método de la invención una fuente de poder externa como una batería se usa para proporcionar el poder inicialmente para empezar un alter nador y generador. Una vez el sistema ha empezado que no es necesario para la batería proporcionar el poder al sistema. La batería puede ser desconectada entonces. El alternador y el trabajo del motor eléctrico en la combinación para generar el poder eléctrico. El alternador proporciona este poder eléctrico a los dos convertidores. Unos rendimientos del convertidor parten atrás de su poder al dispositivo de carga de lámpara y parte al motor/generador eléctrico.

Este poder se usa para impulsar el motor eléctrico. El segundo convertidor proporciona el poder a los dispositivos de carga específicos que se conectan al sistema.

LA DESCRIPCIÓN DE LOS DIBUJOS
Fig.1 es una configuración de una aplicación del poder interior el sistema generador de la invención presente.
Fig.2 es una configuración de una encarnación alternada del poder interior el sistema generador de la invención presente.

LA DESCRIPCIÓN DE LA INVENCIÓN



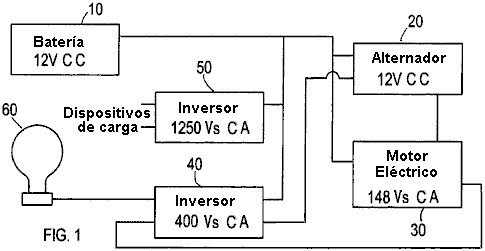
Esta invención es un dispositivo poder-generador eléctrico que produce varios tie mpos más poder que toma para operar este sistema. Esta invención comprende una primera fuente de poder que se conecta a una segunda fuente de poder. Refiriéndose a Fig.1, el sistema de la invención presente comprende una batería fuente 10 (12 voltio DC) eso conecta a un alternador 20 eléctrico. La batería proporciona el poder inicial al sistema al iniciar/comenzar el funcionamiento del alternador. La invención presente puede llevar a cabo otras fuentes de poder además de la batería ilustrada proporcionar el poder inicial al sistema. En el modelo inicial de la invención presente un alternador incorporó de un 1997 Soldado de caballería de Isuzu. La invención incorpora un motor eléctrico 30 (148 vatio CA). El motor eléctrico conecta a un convertidor 40 (400 vatio CA). El sistema también comprende unos segundos convertidor 50. La batería 10 también conecta a ambos convertidores 40 y 50. Cada convertidor tiene dos rendimientos. Para los primeros convertidor 40, un rendimiento alimenta en el motor 30 eléctrico para proporcionar al motor y combinación del alternador. El otro rendimiento alimenta en una lámpara dispositivo 60. El dispositivo de la lámpara es un 60-vatio la lámpara del CA. Este dispositivo de la lámpara altera el travelling actual del convertidor 40 tal que el alimento actual en el motor 30 eléctrico no es completamente inductivo.

Aunque, Fig.1 muestra un dispositivo de la lámpara, pueden usarse otras cargas para lograr este mismo una tarea. El convertidor 40 tiene una entrada de que el convertidor recibe el poder del alternador 20. El segundo convertidor 50 también tiene una entrada que también recibe el poder del alternador.

En el funcionamiento, inicialmente, la batería 10 se usa para proporcionar el poder para empezar el alternador 20 y generador 30. Una vez el sistema ha empezado, no es necesario para la batería proporcionar el poder al sistema. La batería puede ser desconectada entonces. Una vez empezado, el alternador 20 y motor eléctrico 30 trabajo en la combinación para generar el poder eléctrico. El alternador proporciona este poder eléctrico a los dos convertidores 40 y 50. Convertidor 40 rendimientos parten de este poder a la lámpara 60 y parten al motor 30 eléctrico. Este poder se usa para impulsar el motor eléctrico. El segundo convertidor en 50 poderes de los suministros a los dispositivos de carga específicos que se conectan al sistema. Éstos cargan que los dispositivos pueden ser cualquier dispositivo que opera usando el poder eléctrico.

El aspecto importante de la invención presente es la vuelta entre el alternador 20, motor 30 eléctrico y los primeros convertidor 40. Una porción del poder generada por el motor eléctrico se recicla y se usa para impulsar el motor eléctrico. De esta manera el sistema produce el poder internamente que eso se usa para impulsar el sistema. Este concepto hace un mismo-poder a este sistema el sistema generador.



Fig.2 muestra sistema generador de la invención presente a una encarnación alternativa del poder. Esto la encarnación incorpora un vestido caja 70, un automóvil juez de salida 72, y un cepillo de cabeza generador 74, y propulsor del ciervo 76. Inicialmente, el juez de salida del automóvil 72 trabajos con la batería paraproporcionar el poder al generador. Este proceso es similar al proceso de empezar un automóvil. El cambio de velocidades 70 aumentos la rpm del generador. El Propulsor del Ciervo 76 saques como el rendimiento paraproporcionar el poder a las varias cargas. Esta configuración también incorpora un DC convertidor 78.


La Célula de Nitro.   Este documento se produjo originalmente a la demanda de un hombre australiano que dijo que la célula trabajó bien para él pero que él tuvo miedo publicar los detalles él. Este documento fue preparado, se aprobó por él y se publicó. Demostrado muy popular y un grupo entusiasta era fijo a construir y probar esto “la Célula de Nitro”.

Los resultados de este edificio y probar han sido muy poco satisfactorios. Hasta donde yo soy consciente, no una sola célula demostrada exitoso impulsando un artefacto. Yo por consiguiente, retiró el documento, desde que aunque yo lo creo para ser capaz de funcionamiento, el hecho tantos las personas no lo conseguidas trabajando indican a mí que este documento no debe ser en un “práctico” la guía. Yo he estado seguro por dos fuentes independientes separadas los dos de que yo taso como ser fuentes fiables que hay “ciento” de estas células que trabajan en Australia y el EE.UU. Yo me he pedido copias de este documento repetidamente, para que yo estoy publicándolo de nuevo, pero p idiéndole, el lector, para ser consciente que si usted debe hacer uno de estos dispositivos, que es improbable que usted lo consiga operacional. Habiendo dicho que, yo entiendo que puede funcionar muy bien como un propulsor.

La aritmética simple aplicó a la actuación exigida de este dispositivo, muestra tanto de la distancia en millas exigida tiene que haber sido cubierto sin usar cualquier combustible en absoluto. Mientras esto suena el imposible, en el hecho real no está, pero esa clase de funcionamient o viene de la Joe Cell que es notoriamente difícil de ponerse operacional, mientras requiriendo una semana de tocar el violín alrededor conseguir el trabajo metalúrgico del vehículo alineada con el campo de energía por lo menos proporcionaban el poder del motivo. También, cada persona actúa como un “el dipolo” qué produce un campo de energía alrededor de esa persona. La mayoría de las personas tiene una polaridad que opone el Joe Cell la energía, y ellos nunca conseguirán una Joe Cell para operar cuando ell os pueden romper semejante célula de varios pasos fuera de él. Los D10.pdf documentan que describe la Joe Cell incluye la información adelante cómo invertir su propia polaridad personal, detener el bloque, la actuación celular.

Esto parece increíble definitivamente, pero como él pasa para ser la manera que las cosas realmente son, hay punto pequeño pretendiendo por otra parte. Personalmente, yo nunca recomiendo alguien para construir una Joe Cell por impulsar un vehículo, como la probabilidad de éxito es tan baja. Sin embargo, habiendo dicho que, un amigo de mío en el EE.UU. tiene su Joe Cell conectó a su camión en “el cerveza” modo dónde el carburador queda conectado a él es el suministro de combustible de fósil normal. El vehículo es absolutamente capaz de dibujo en el combustible del fósil ejecutar el artefacto, pero apenas no hace. Su consumo de combustible es literalmente ceros y él está manejando alrededor impulsó solamente por el acanalando de energía en el artefacto por la Joe Cell. Esto es muy rar o, y yo no lo recomiendo gastando tiempo y dinero en construir semejante célula. Yo menciono estas células para que usted pueda conocer por todas partes ellos, pero yo lo dejaría a eso.

Aquí es el original “D18” documento que se sigue por la información de actualización importante:


Un Combustible Diferente


En los días tempranos de más pesado que el vuelo aéreo, las observaciones eran hecho y basado en esas observaciones, se dedujeron las reglas operando prácticas. Después de un tiempo, esas reglas se ll amaron el “las leyes” de aerodinámica. Éstos “las leyes” se aplicó al plan, edificio y uso de avión y ellos eran, y es, muy útil.

Un día que fue observado que si usted aplica esas leyes de aerodinámica a las abejas del bumble, entonces según esas leyes, que no era posible para una abeja volar subsecuentemente no había simplemente bastante alzamiento generó para conseguir la abeja fuera de la tierra. Excepto la observación simple muestra que las abejas vuelan de hecho y ellos pueden subir fuera de la tierr a cuando ellos escogen hacer para que.

¿Eso significa que el “las leyes” de aerodinámica es ningún bueno? Claro no, cuando ellos se han mostrado a sea de gran uso práctico al tratar con el avión. Lo que mostró era que las leyes existentes no cubrieron cada caso, para que la investigación fuera hecha y se extendieron las leyes de aerodinámica para incluir lasecuaciones para alzamiento generado por el flujo turbulento. Éstos muestran cómo una abeja puede desarrollar bastante alzamiento para bajar de la tierra. ¿Las abejas se preocupan de esto? No, nada, ellos apenas siguen volando como antes. Lo que ha cambiado es que se ha extendido la comprensión de científicos e ingenieros para encajar bien el mundo alrededor de nosotros.

Hoy, las personas que están especializado en la ciencia y diseñando se alimentan la idea que los artefactos de la combustión interiores necesitan consumir un combustible fósil para operar. Eso no es estrictamente verdad y en la actualidad, artefactos que usan el gas de hidrógeno como un combustible están poniéndose comunes. Desgraciadamente, la mayoría del hidrógeno produjo para este uso, viene de los combustibles del fósil, para que estos vehículos todavía están corriendo en un combustible fósil, aunque sólo indirectamente.

El “las leyes” de ingeniería dice que no es posible para un artefacto de la combustión interior correr sin consumir alguna clase de combustible. Desgraciadamente, Josef Papp ha demostrado que un artefacto de la combustión interior que lo ha tenido es la succión y sistemas de la descarga borrados fuera de. Llenó de una mezcla de gases inerte, durante una demostración que el artefacto de Volvo ejecutó para la mitad una hora, mientras produciendo un 300 caballo de fuerza moderado, y no consumiendo en absoluto al parec er el combustible. Josef recibió la patente 3,680,432 americana para su artefacto y usted puede ver un video de uno de sus artefactos que corren a video. Robert Britt diseñó un motor sellado similar l lenado de una mezcla de gases inerte, y él recibió la patente americana 3,977,191 para él.

¿Esto significa que las leyes actuales de diseñar son inútiles? Ciertamente no, ellos son todos los días vitales para la vida hoy. Lo que significa, sin embargo, es que las leyes presentes necesitan ser extendidas para incluir el efecto mostrado por estos artefactos.

Otra cosa ampliamente aceptada hoy es que un artefacto de la combustión interior no puede usar el agua como un combustible. Bien.... dejemos eso a un lado para el momento y mírelo de un ángulo ligeramente diferente. Los artefactos pueden correr, mientras usando aire e hidrógeno definitivamente como el combustible, no hay ningún argumento sobre eso como allí es muchos vehículos alrededor de que hace simplemente eso. Si usted pasa una corriente a través del agua, el agua irrumpe a en el gas de hidrógeno y el gas de oxígeno, esta mezcla se llama “el hydroxy” el gas y eso puede usarse el más definitivamente, junto con el aire, como el combustible para un artefacto de la combustión interior. Pero... ¿ este gas vino del agua, para que sea muy correcto decir que no puede usarse el agua como el combustible para un artefacto de la combustión interior?

Ah, dice a alguien con alivio que no es el caso porque usted está usando el agua y electricidad para conseguir el combustible para el artefacto. Pero... el medio vehículo impulsado por un artefacto de la combustión interior, tiene un alternador qué produce electricidad cuando el artefacto está corriendo, hay una fuente así que de electricidad para hacer la electrólisis del agua y produce el gas para ejecutar el artefacto.

Pero las leyes de diseñar dicen que usted no puede conseguir bastante electricidad del alternador para producir bastante gas para ejecutar el artefacto. Ingenieros apuntarán al trabajo de Faraday que examinó el proceso de electrólisis en el gran detalle y produjo el “las leyes” de electrólisis. Estos muestra de las leyes que usted no puede recibir el poder bastante eléctrico de un artefacto hacer bastante gas para ejecutar el artefacto.

Ha habido varias personas que simplemente han hecho desgraciadamente, que, para que nosotros hemos alcanzado el punto a tiempo cuando éstos “las leyes” necesita ser extendidos para cubrir los casos no cubrió por el trabajo de Faraday. Las personas tienen de 300% a 1,200% del rendimiento de gas que Faraday consideró ser el máximo posible. Varias personas han ejecutado los vehículos en gas del hydroxy producido por la electrólisis de agua que usa electricidad generó por el alternador del vehículo. Esto muestra claramente que puede hacerse, y como una consecuencia, el “las leyes” necesita ser extendidos para incluir las más nuevas técnicas.

Dejando eso al lado para el momento, ha habido dos personas que han manejado impulsar un artefacto con el agua como el único combustible por lo menos, y sin usar la electrólisis. En este caso, un rocío fino de gotas de agua dentro del cilindro ha actuado adelante por la chispa, y un suministro eléctrico secundario de un convertidor empuja la chispa, mientras formando una descarga del plasma. El resultado es casi un golpe de poder tan poderoso como usando un combustible fósil. Para el momento, también permítanos ignorar ese estilo de funcionamiento.

Este documento describe otro sistema que usa el agua y airea como los combustibles primarios, pero de nuevo, no use la electrólisis para generar el hydroxy gase e para el uso en el artefacto. En cambio, el objetivo es crear un suministro continuo de Nitrógeno Hidróxido (NHO2) para el uso como el combustible. Este sistema ha trabajado bien para un el número de las personas pero ha habido intimidación considerable y la mayoría de estas personas es muy renuente para pasar la información adelante. Este documento es un esfuerzo por presentar esos detalles claramente bastante para permitir reproducir el sistema por cualquiera que desea hacer para que.

¿Así, qué exactamente es este combustible generado? El método de la producción se describe como el ser de gas de combustible sintetizado por una mezcla de agua del arroyo y sal de la piedra (el mineral "halito") en la presencia de aire, actuándose adelante por el artefacto “el vacío”, electrólisis y un campo magnético fuerte. Se dice que este combustible es más poderoso que el hidrógeno y es una f uente de combustible muy más viable como menos de él se necesita ejecutar un artefacto de la combustión interior.

Este sistema puede usarse con cualquier artefacto de la combustión interior, si usó en un vehículo o estacionario al impulsar un generador eléctrico u otro equipo. El equipo adicional consiste en uno, o más, los cilindros horizontales montaron cerca del artefacto. Un solo, horizontalmente montado, el cilindro puede generar el gas suficiente para impulsar un artefacto de la combustión interior a a dos litros en la capacidad. Los artefactos más grandes necesitarán dos cilindros para generar bastante gas por ellos operar.

Debe enfatizarse que ésta no es una hydroxy gas electrólisis célula. Un vehículo de la prueba se ha corrido en este sistema para una distancia de 3,000 millas (4,800 kilómetros) y el combustible líquido usado era sólo 2 litros de agua y 2 galones de gasolina. Dos litros de agua convertidos al gas del hydroxy no impulsarán un artefacto del vehículo definitivamente para algo como 3,000 millas, así que permítame enfatizar de nuevo que el ser de combustible generó en esta célula es el Nitrógeno Hidróxido (NHO2). Debe notarse que si la célula describiera aquí se usa como un propulsor para el original el combustible fósil, entonces no será necesario actualizar el artefacto encajando las válvulas de acero limpias, el pistón cerca, el sistema de la descarga, etc.,

La persona que usa este sistema que se muestra en la fotografía siguiente, ha optado para un excepcionalmente el tubo de la generación largo ató a su generador estacionario:



Las versiones de este plan celular mostradas en la fotografía anterior y la fotografía siguiente, es temprano modelos que estaban en el uso antes de que fuera descubierto que había un perfeccionamien to considerable en la producción de gas si un bobina se envuelve alrededor del cilindro.

Para el funcionamiento del vehículo, es más normal tener un cilindro más corto, (o par de cilindros si la capacidad del artefacto es grande) como puede verse en la fotografía siguiente de un 4-litro, artefacto de vehículo de 8-cilindro que usa este sistema. Los artefactos de a 2 litro capacidad puede impulsarse por una sola célula horizontal, mientras se usan dos células para los artefactos más grandes.



Los detalles de la construcción no son difíciles seguir y los materiales necesitados no son particularmente difíciles encontrar ni caro a la compra. El cuerpo principal del dispositivo se construye como mostrado en el diagrama siguiente. Una cámara se construye de un pedazo de 316L Calidad (la calidad de comida) la cañería de acero limpia, 300 mm (12 pulgadas) largo y 100 mm (4 pulgadas) en el diámetro. La longitud de 300 mm es escogida para la conveniencia de encajar en el compartimiento del artefacto de un vehícul o. Si hay cuarto suficiente allí, la longitud puede extenderse para la actuación de gas buena y capacidad de agua. Si eso se hace, guarde el 100 diámetro de cilindro de mm y todas las dimensiones del despacho de aduanas mencionaron debajo.

La cámara se sella a cada extremo con 12 mm (media pulgada) los discos espesos hicieron de “Lexan” (un termoplástica de resina de policarbonato muy fuertes). Estos discos tienen un 3 mm (1/8”) la ranura profunda cortó en sus caras internas. La ranura está allí para el cilindro encajar en cuando los discos se sujetan en el lugar y sostuvieron por el acero limpio las nueces se apretaron en un 10 mm (3/8”) el acero limpio enhebró la vara. Para combatir la vibración del artefacto, una nuez de la cerradura se usa para sujetar las nueces reteniendo en el lugar. La vara enhebrada también mantiene el punto del contacto el lado negativo del suministro eléctrico y una saeta de acero limpia es TIG soldó al exterior del cilindro para formar el punto de conexión para el lado positivo del suministro eléctrico.



Este recipiente básico se modifica de varios maneras. Primeramente, un 3 mm pequeño (1/8 pulgada) diámetro que la cañería de la succión aérea se proporciona en uno de los discos de Lexan. A esta succión aérea se proporciona una aguja-válvula que se atornilla firmemente cerrado para las fases tempranas de probar y sólo se alivia ligeramente abre cuando el artefacto realmente está corriendo.

También el ataque es un 12 mm (1/2”) la cañería de acero limpia, atada al cilindro de acero limpio para formar un suministro de gas alimentado al artefacto. Una válvula sentido único se pone en esta cañería como el plan requiere el cilindro a ser mantenido a una presión que es menos que la atmósfera externa. El más bajo la presión dentro de la célula, el mayor la proporción de producción de gas. La válvula sentido único permite el flujo en el artefacto pero bloques cualquier flujo del artefacto en el cilindro. Esta válvula es el mismo tipo como se usa en el sistema de propulsor de freno neumático del vehículo.

La cañería de toma de corriente de gas es continuada de la válvula sentido único que usa la tubería plásticapara unas pulgadas. Éste es prevenir una conexión eléctrica entre el cilindro de acero limpio que se conecta al lado positivo del suministro eléctrico, y el artefacto multicopista qué se conecta al lado negativo del suministro eléctrico. Si esta cañería fuera metal toda la manera, entonces eso crearía un cortocircuito eléctrico directo. La cañería que corre a la succión del artefacto las necesidades multicopistas ser hecho de metal en el área cerca del artefacto, debido a la temperatura del artefacto alta, la cañería de acero tan limpia debe usarse para la última parte de la cañería de suministro de gas que corre a el artefacto. El gas suministro cañería montaje se hace al más central de los tapones encajado al multicopista.

Para el periodo de la comprobación inicial, un puerto del relleno con una gorra del tornillo está montado en la cima del cilindro para permitir el agua dentro ser cubierto a como necesario. Después, si las jornadas largas son hechas en una base regular, entonces merece la pena. El cubriendo a se hace exclusivamente con el agua como la piedra el aditivo de sal no se acostumbra en el proceso y para que no n ecesita ser reemplazado. Con estos rasgos adicionales, la generación de gas las miradas celulares así:



Hay un paso extenso, y ése es agregar un cilindro interno de 316L calidad el acero limpio. Este cilindro es 274 mm (10.75 pulgadas) largo y 80 mm (3.15”) en el diámetro. Ambos cilindros tienen un espesor de la pared de 1 mm. El cilindro interno se apoya en la barra enhebrada central y se sujeta en el lugar con retener las nueces. Una agarradera de apoyo se crea haciendo dos cortes a cada extremo del cilindro, mientras taladrando un agujero y doblando entonces el lleve a dentro del cilindro a los ángulos rectos a su eje. Esto necesita ser hecho con precisión, por otra parte el cilindro interno no quedará paralelo a la vara enhebrada o alternativamente, no se centre en la vara enhebrada. El centro del 10 mm (3/8”) el agujero se posiciona 8 mm (5/16”) en el extremo del cilindro. Dos 48 mm (1.9”) los cortes largos son hecho cada lateral del agujero, posicionó para ser aproximadamente 5 mm (3/16”) claro de l agujero-esta medida no es crítica. Esto se hace a cada extremo del cilindro y los agujeros se posiciona precisamente opuesto entre si, a lo largo del eje del cilindro, como mostrado aquí:



El cilindro interno es asegurado en la posición por dos sa etas como mostrado aquí:



Las nueces internas se maniobran a mano y entonces adelante dentro adelante de las agarraderas a que lavara enhebrada se rueda mueva una nuez al dentro de la otra agarradera, mientras la nuez más cercana sesostiene para prevenirlo rodando. Cuando la vara se posiciona correctamente y las nueces internas se aprietana duro contra las agarraderas, entonces una llave inglesa de la caja se usa para cerrar con llave las nuecesexteriores herméticamente contra las agarraderas, mient ras formando una cerradura de la montura fuerte.

El cilindro interno se inserta dentro del cilindro exterior, los Lexan acaban se agregan los discos entonces y las nueces de la cerradura exteriores agregaron para producir este arreglo:



Esto da un 9 despacho de aduanas del mm entre los dos cilindros y este hueco estira 360 grados alrededor de los cilindros. El cilindro interno se localiza 10 mm claro de los Lexan extremo discos.

Las unidades se completan enrollando un bobina de 2 diámetros del mm aislado el alambre cobrizo herméticamente alrededor de la longitud llena del cilindro exterior y llenando la unidad del electrólito a un nivel de 3 mm (1/8 pulgada) sobre la cima del cilindro interno como mostrado aquí:



Los El alambre usado para el bobi na es el deber pesado el alambre cobrizo hacen trampas el interno de diámetro de un de 2 mm, decir del es 14 SWG británicos alambran el de o 12 alambres del americano de AWG. El bobina se sostiene en la posición a los extremos del cilindro, con los lazos d e cable de plástico, como éstos es non-magnético. Este bobina es de importancia mayor en este plan como el campo magnético fuerte producido por él tiene un muy marcado efecto en la actuación de la célula. El campo magnético producido por este bobina, aumentos la producción de gas por algo de 30% a 50% y aumentos la producción de Nitrógeno Hidróxido por un factor de diez veces. La conexión eléctrica del bobina está en la serie con la célula, para que el positivo de la batería no se toma directamente a la sae ta soldada al cilindro exterior, pero en cambio atraviesa el bobina que enrolla antes de que conectarse al cilindro exterior.


La instalación y Uso
La cañería de toma de corriente de gas se conecta directamente a un puerto del vacío debajo del carbur ador adelante el multicopista del artefacto. Esta conexión es importante como la célula confía el “el vacío” (la presión atmosférica realmente reducida) producido por el golpe de succión de artefacto, como la parte de él el proceso está gas-formando.

El método exacto de montar la célula en un vehículo depende del vehículo, para que esto sea algo que usted necesite pensar fuera para usted. Esté seguro que usted aísla la célula de la carrocería de metal del vehículo y yo sugeriría que usted lo guarde fuera del alto-voltaje la instalación eléctrica (el bobina, distribuidor, que la bujía lleva, etc.).

El arreglo de conexión eléctrico es como mostrado aquí:



O para los artefactos más grandes:



El método de conexión eléctrica es importante. Es vital que el suministro eléctrico esté desconectado cuando el artefacto no es corriente. Por esa razón, el poder al cell(s) se toma vía el interruptor de la ignición del vehículo. Para no cargar ese undulé del interruptor, una parada automotor normal se usa para l levar la corriente principal, mientras saliendo simplemente la parada actual para ser manejado por el interruptor de la ignición. También, una 30 amperio circuito-ola grande o el fusible se pone en el circuito, inmediatamente después de la conexión de la batería. En el evento improbable de algún problema físico con el ocurrir celular, este dispositivo desconectará el poder al instante y evitará cualquier posibilidad de un cortocircuito que causa un fuego, o de gas del exceso que se produce cuando no se necesita.

El agua a ser usada en esta célula necesita ser seleccionada cuidadosamente. El agua de la palmadita no es aceptable como él se contaminará con varios aditivos - el flúor, el cloro, etc., puso en él cuando pasando por el proceso de la purificación de la compañía del suministro y muchos otros químicos recogieron por el camino. Es considerado muy importante que el agua se tome de un arroyo, preferentemente de dónde sube, como eso el punto de más gran pureza es. Pueda que yo también sugiero que el agua se transporte en recipientes de vidrio o los recipientes de acero limpios como estas ayudas para mantener la pureza. Evite los recipientes plásticos, porque mientras éstos parecen estar completamente inertes, ellos frecuentemente no son el más definitivamente y los químicos de su fabricación pueden, y hace, entre en cualquier líquido contenido en ellos.

La célula se llena a una profundidad de 25 mm (1 pulgada) debajo de la cima del cilindro exterior y entonces (en la primera ocasión sólo) se agregan un o dos granos de sal de la piedra a la célula. Esta suma necesita ser mínima como él controla la corriente deduzca del sistema eléctrico y la fuerza del campo magnético creadas por esa corriente. Después de usar la célula durante por lo menos una semana, si la proporción de gas no es adecuada, entonces agregue un más grano de sal de la piedra.

Es probable que consiguiendo la célula armonizado al vehículo tome una semana de uso por lo menos. La célula se pone en el lugar y el vehículo corrido, mientras usándolo es el combustible normal. La válvula de la aguja en la succión aérea de la célula se guarda completamente cerrada durante este periodo. El inventor optó para continuar el funcionamiento su artefacto en las cantidades muy pequeñas de gasolina más este nuevo combustible de gas - el resultado que es 3,000 millas cubrió en sólo dos galones de gasolina. Si usted considera esto cuando todavía siendo una gasolina impulsó el vehículo, mientras consiguiendo 1,500 mpg entonces es un logro real - yo me conformaría ciertamente con eso.

Cuando la célula se conecta primero, usted notará que el artefacto hace tictac encima de más rápido y tiende al rev más de él hecho antes. Tomará varios días para el sistema establecerse. Se cree que la parte de esto es el efecto del nuevo bobina magnético en el compartimiento del artefacto. Puede ser que el metal parte del vehículo tiene que tomar a una alineación magnética que empareja el campo magnético producida por la célula. Si eso es para que o no, tardará unos días antes del si stema se establece en su último estado.

Debe comprenderse que si el vehículo tiene una computadora del combustible-mando con el sensor de un oxígeno montado en el arroyo de la descarga, entonces el signo del sensor del oxígeno necesitará ser ajustado. Los D17.pdf documentan de esta serie, muestra cómo hacer esto en detalle, si debe ser necesario. El Si el vehículo tiene un carburador, las heno entonces una ventaja encajando un una pulgada carburador del taladro del tipo encontrados en el cortadoras de cés ped, el cómo esto la más bajo presión promueve dentro el multicopista la y promueve el funcionamiento celular bueno como el más bajo la presión (el o el alcalde el “el vacío del el”), el más contralto se vuelve la proporción de la producción del gas.


Los Detalles prácticos
Los pedazos del extremo originales eran los usando cortados y acanalados un torno. La mayoría de las personas no posee o tiene el acceso a un torno para que un método alternativo de cortar los discos necesite ser usado. La parte esencial de este funcionamiento es para cortar una ranura exacta para tomar el 100 mm el acero limpio el cilindro exterior. La ranura necesita ser cortada con precisión como él necesita formar una foca hermética en el extremo del cilindro. Por consiguiente, el extremo del cilindro y el fondo de la ranura, los dos la necesidad de ser recto y verdadero si ellos son dar jaque mate a firmemente.

Un método alternativo es usar una atadura del taladro más agujero-cortada ajustable. Si esto se usa con una prensa del taladro o un adaptador de la posición vertical para un taladro eléctrico, entonces si el cuidado se tiene, una ranura exacta de las dimensiones correctas puede cortarse. Como una precaución extra, una capa delgada de calidad marina blanco “SikaFlex 291” plantando en un macizo el compuesto pueden usarse en el fondo de la ranura. Dos cosas aquí. Primeramente, sólo use el Sikaflex genuino 291 compuesto aunque es más caro que otros productos que exige ser los equivalente - ellos no son, así que pague por el producto genuino. Segundamente, nosotros no queremos el rastro más ligero del Sikaflex que avisa el electrólito si nosotros podemos evitarlo, para que es muy ahorrando en la cantidad puesta en la ranura, no importa lo que usted pagó por él. Asegúrese que el compuesto de la ropa de cama sólo se pone en el mismo fondo de la ranura y no en los lados. Cuando el cilindro se fuerza en la ranura, una cantidad muy pequeña del testamento compuesto, se maneje en cualquier hueco entre el cilindro y los lados de la ranura.

Lo que se necesita es un resultado que se parece:



La otra parte importante de esta juntura es el extremo del cilindro exterior. Se recomienda que el cilindro sea corte a mano con una sierra para evitar generar calor excesivo que puede afectar la estructura del metal. Para conseguir el extremo precisamente el cuadrado, use un pedazo de papel de la copiadora. Esto tiene bordes rectos y las esquinas cuadradas, así que envuélvalo llano alrededor del cilindro y lo maniobra en el lugar para que los bordes solapando emparejen exactamente en ambos lados. Si el papel es llano y firme contra el cilindro y los bordes emparejan exactamente, entonces el borde del papel será un exacto verdadero y honradamente línea alrededor del cilindro. Marque a lo largo del borde del papel con un la pluma de fieltro y entonces usa que la línea como una guía a un corte absolutamente cuadrado. Para evitar el calor excesivo, no use ninguna herramienta de poder como un molendero del ángulo en el cilindro. Simplemente limpio los bordes del corte suavemente con un archivo de la mano.

En los diagramas mostrados antes, la cañería de gas, gorra del agua-relleno y la batería la saeta deconexión positiva tiene todos se mostrado en la cima del cilindro. Éste sólo es mostrarlos claramen te, y hay ninguna necesidad de tenerlos posicionada así. Usted notará que ellos todos entran la manera del bobina del alambre que no es una ventaja.

Es necesario para la cañería de gas a ser posicionada a la cima como eso da el despacho de aduanas mejor sobre la superficie de agua. El despacho de aduanas debe mantenerse a 25 mm (1 pulgada). La gorra del agua-relleno en que se mostró la cima del cilindro, se posicionaría bien encendida de las gorras del extremo como eso lo dejaría fuera de la manera del bobina de alambre:



Este arreglo tiene la ventaja que no exige taladrar un agujero del relleno a través del cilindro de acero.

Es necesario para la conexión eléctrica a ser soldada al cilindro, pero no es necesario tener una cabeza simplemente en la saeta como eso entra la manera de la bobina eléctrica. La estrategia mejor es usar una saeta más larga de diámetro pequeño, quita la cabeza y suelda el árbol en el lugar con soldaduras de la mancha de que no entrarán la manera la bobina, como mostrado debajo. Las soldaduras de la mancha son muy rápidas hacer, pero incluso ellos generan un trato bueno de calor en la cañería. Algunas personas prefieren plata-soldar el árbol de la saeta al cilindro como la calefacción es menos.



La saeta se guarda clara simplemente de la gorra del extremo para evitar infringirlo las reglas cuando se sujetaadelante al cilindro. Una nuez de la cerradura es guarde la asamblea de etiqueta de soldadura claro del bordeexterior de la gorra del extremo. Esto permite enrollar el bobina del alambre correcto a la saeta. No le importa qué extremo del bobina se conecta al cilindro exterior, pero el sentido común sugiere que el extremo máscercano la saeta se conecta a la saeta. Es, sin embargo, importante que una vez conectó, se mantiene n en la vida después las conexiones eléctricas al bobina, para asegurar que el campo magnético se queda en lamisma dirección. Recuerda que las partes de metal circundantes del vehículo subirán una orientaciónmagnética que empareja eso del campo magnético del bobina, para que usted no quieras seguir cambiando la dirección del campo magnético del bobina.

Al soldar la saeta al cilindro exterior, esté seguro que usted usa el alambre de acero limpio. La juntura necesita ser hecha con un MIG o soldador de TIG. Si usted no tiene uno y no puede contratar uno, entonces su tienda de fabricación de metal local hará la mancha suelda para usted en menos de un minuto y probablemente no el cargo usted por hacerlos.

La calidad de acero limpio en los cilindros es impor tante. Gradúe 316L es casi non -magnético, para que si usted sostiene el cilindro con él es los lados vertical y pone un imán contra el cilindro, el imán debe caerse fuera de bajo su propio peso. Pruebe esta prueba no importa qué calidad se supone que el ac ero limpio es, cuando algunos aceros son no el etiquetando correctamente. Hay una oportunidad buena que usted podrá encontrar la tubería conveniente en su patio del trozo local, pero tiene el cuidado en clasificar según tamaño. El 9 hueco del mm entre el 100 cilindro de diámetro de mm exterior y el 80 diámetro del mm del cilindro interno, es de hecho muy importante. Este hueco necesita ser 9 mm (11/32 pulgada) para que si muy necesario para variar los diámetros ligeramente a o abajo, esté seguro escoger mat erial que da el hueco correcto entre los cilindros. El sin costura conduciendo por tuberías normalmente se prefiere a cañerías que tienen las costuras como la soldadura de la costura tiende a generar un efecto magnético en el acero. Sin embargo, si una cañ ería cosida pasa la prueba del imán con el imán que se cae de él, es el material definitivamente bueno para la célula.

Si usted puede conseguirlo, un material bueno para el 12 mm (1/2 pulgada) cañería que corre al carburador multicopista, es aluminio. Por favor recuerde que la válvula sentido único en la cañería del rendimiento de la célula necesita ser conectada a esta cañería con un material que aísla los dos componentes de metal. El conducto sugerido es por consiguiente: el rendimiento celular está vía un conector de cañería de acero limpio, conectó directamente a la válvula sentido único que entonces tiene una conexión de la cañería plástica al tubo de aluminio a que ejecuta toda la manera el multicopista. Por favor recuerde aislar la célula de los chasis del vehículo y componentes evitar un cortocircuito.

Una alternativa a usar el bastante caro “Lexan” para las gorras del extremo, es usar “UHMWP” - Polietileno de Peso Molecular Extremista-alto que es barato y fácil obtener como las tablas de la comid a-tajadura plásticas es normalmente hecho de él. La ventaja de Lexan es que es transparente y para que el nivel del electrólito puede se vea sin la necesidad por quitar la gorra del agua-relleno.

Se ha sugerido que el cubrir a de agua en la célula puedan ser automáticos si usted le desea que sea para que. Para esto, un circuito del sensor agua-nivelado se usa para manejar una bomba de agua de parabrisas lavandera normal cuando el nivel de las caídas del electrólito debajo del nivel del plan. El propio sen sor, puede ser un corriendo de repente a través de una de las gorras del extremo como mostrado aquí:



Cuando el electrólito las gotas niveladas debajo de la saeta superior, el contacto del circuito al circuito delmando está roto y el circuito respo nde impulsando a la bomba de agua que inyecta un poco el agua paradevolver el nivel del electrólito a dónde debe ser. Cuando el vehículo está moviendo, la superficie del electrólitono será firme como mostrado en el diagrama, para que el circuito del mand o necesita tener una sección promediando que previene al ser de bomba de agua encendido hasta que la entrada del circuito haya estadoextrañando durante varios segundos.

La circuitería conveniente para esto se muestra en Capítulo 12, y no hay ninguna raz ón por qué usted no debe diseñar y debe construir su propio circuito para esto.

En las fases iníciales de probar e instalación, al agregar la sal de la piedra, sea de hecho muy ahorrando. Agregue simplemente un grano en un momento porque los iones de sal son muy eficaces llevando actual a través de la solución del electrólito. También, si demasiado se agrega, es difícil de reducir la concentración como más agua necesita ser agregado que involucra ya agotando fuera de alguna del agua en la célula. Es muy más fácil de tomar su tiempo y agregar la misma, muy pequeña sal. Dé el tiempo suficiente al grano de sal para disolver y extender fuera a lo largo del electrólito antes de verificar la actuación celular de nuevo.

Permítame recordarlo que durante la compr obación celular inicial, la válvula de aguja de succión aérea está completamente cerrada y es aliviado abierto hasta el artefacto está corriendo satisfactoriamente. En el periodo de climatización de artefacto, el artefacto debe correrse en él simplemente e s el combustible normal y la célula usadas como un propulsor. Recuerde que tomará una semana por lo menos para el vehículo establecerse a él es nuevo método de funcionamiento. No hay prisa particular, así que tome su tiempo y no se apresura las cosas. Si el vehículo es en buen salud con el mando de la computadora del suministro de combustible, puede ser necesario aplicar algún mando a la unidad ajustando el viniendo señalado del sensor del oxígeno puso en el sistema de la descarga del vehículo. La informa ción en cómo hacer esto se muestra en el detalle considerable en Capítulo 10.


Algunas preguntas se han preguntado por esta célula:

1. ¿La gasolina tiene que ser usada o el artefacto puede correrse exclusivamente en la célula?
  • La respuesta: No, usted puede eliminar en el futuro en total la gasolina excepto el artefacto corre tan limpiamente ese carbono viejo deposita alrededor de los anillos del pistón y en otra parte se limpiará lejos y los componentes pueden oxidar. Estas partes pueden reemplazarse en el futuro con las versiones de acero limpias o en lugar de eso, es probablemente posible evitar los reemplazos por el uso del aditivo de aceite llamado “Vacclaisocryptene QX y Molibdeno Desulfure” - vea http://www.clickspokane.com/vacclaisocryptene/ para los detalles. Este aditivo reduce el uso a semejante grado que la vida del artefacto puede doblarse, no importa qué combustible está usándose.

2. ¿Por qué la unidad es mucho tiempo 300 mm?
  • La respuesta: Sólo para la conveniencia encajándolo en el compa rtimiento del artefacto. Puede ser fácilmente más largo si el espacio lo permite. El más largo la unidad, el mayor la producción de gas y eso es por qué se necesitan dos 300 células del mm para los artefactos encima de 2 litros en la capacidad.

3. ¿El cuerpo celular necesita ser hecho de la cañería del sin costura?
    La respuesta: 316L-calidad del Sin costura que el acero limpio se prefiere.

4. ¿Cómo usted determina la cantidad de sal de la piedra para agregar al agua en la célula?
  • La respuesta: La cantidad varía con el tipo y tamaño de artefacto que se reparte con. Usted quiere la corriente mínima a través del bobina para que la salida con un grano y sólo lo aumenta muy gradualmente con las cantidades diminutas. Si la célula está estando montada en el compartimiento del artefacto de un vehículo, entonces la hechura, modelo y tamaño del vehículo afectarán la cantidad debido al efecto magnético de componentes de metal cerca de la célula.

5. ¿Le importa que el extremo de la bobina se ata al cilindro exterior?
  • La respuesta: No, puede ser cualquier acabe.

6. ¿El diámetro de la cañería se muestra de la célula al artefacto el tamaño mejor?
  • La respuesta: El 1/2 pulgada diámetro es muy bueno como él aumenta el "vacío" dentro de la célula como las carreras del artefacto. Al probar el artefacto primero, recuerda que la válvula de la aguja está apagado completamente cerrada, y cuando se abre durante poner a punto, sólo se abre a una escena mínima.

7. ¿Las emisiones de la descarga están dañando al ambiente?
  • La respuesta: Hace Algunos años, un Mercedes automóvil distribuidor corrió sus propias emisionesprueban en un nuevo diesel de Mercedes, mientras usando su propio equipo. Él encontró que las emisiones estaban reducidas por 50% y el poder del artefacto aument ados por 12%. El artefacto corrió bien, limpiador y maíz calma. Él se despidió por hacer esto.

Otro independiente gas-analizador las pruebas mostraron que hay un aumento en las emisiones de agua y una gota en las emisiones del carbono como el combustible men os fósil se usa. También era nombrado que el volumen de gas produjo por la célula que era afectado por dónde estaba montado en el compartimiento del artefacto. Se piensa que esto es debido al efecto magnético en la célula.


Ponga al día la Información:
¿Cuestione 1: Dónde nosotros conectamos la manga de la toma de corriente del D18 alimente el sistema al artefacto en un automóvil ejemplar tarde con el combustible el sistema inyección?

La contestación: Hay un cuerpo del acelerador en el artefacto y se conecta a una manga de caucho que va al filtro aéreo. Típicamente, la manga de caucho ata al cuerpo del acelerador y se sujeta en el lugar. Un agujero necesita ser picado a través del caucho que aloja aproximadamente dos pulgadas (50 mm) del cuerpo del acelerador. Un latón digno necesita ser puesto en esta apertura. Tendrá una pestaña en un extremo y el otro extremo con se enhebre para aceptar una nuez para sostenerlo en el lugar. Este latón encajar serán el punto de la atadura para la línea de combu stible entrante del sistema de D18 y/o cualquier otro propulsor. Para el D18 el sistema horizontal, el tamaño del montaje debe sea la medio-pulgada (12 mm) para poder mantener la presión del vacío apropiada al D18 combustible sistema.

La Nota importante: Desde la práctica de usar los combustibles alternados por el público no se lo acepta ampliamente sería conveniente localizar la entrada de combustible que abre adelante el bajo el lado de la manga fuera de vista llana. Esto ayudará al usuario a pasar las personas inquisitivas a las inspecciones del vehículo y a subsistencia de hacer las demasiadas preguntas.

¿Cuestione 2: Yo hago Qué yo tengo para hacer para hacer la función de la computadora a bordo propiamente con mi nuevo propulsor?

La contestación: Usted necesita instalar un sistema de mando de mezclador electrónico. Pueden transmitirse planes para semejante sistema de www.better-mileage.com.   Este sistema del mando engañará el ECU a bordo en pensar eso todos son de acuerdo y continuará trab ajando como el normal sin los problemas. Hay que dos correcciones que necesitan ser hecho al sistema para hacerlo trabajan propiamente. Ellos se perfilan en rojo en este diagrama: Esta circuitería se da en el detalle mayor en Capítulo 10.



La nota: En esta aplicación la célula de D18 está usándose sólo como un propulsor. Por consiguiente el artefacto todavía está usando el combustible fósil. Hay numerosos sistemas disponible como “el megasquirt”, qué permite pellizcar la cantidad de combustible que se inyecta en el artefacto, y por hacer los numerosos otros ajustes de la computadora a bordo a su Unidad del Mando Electrónica, para aquéllos de usted quién quiere usar el hidróxido de nitrógeno como su único combustible y/o querer reducir la cantidad de ga solina que se inyecta en el artefacto.

¡El Puerto de la Entrada aéreo: Ninguno requirió!

Viejo de Célula / el Descanso Celular En: Use sólo el agua apropiada como descrito debajo. Las necesidades celulares a ser agotadas todos los días durante el proc eso viejo. Fíltrese el agua cinco a siete veces a través de una Camiseta de algodón. Coleccione el agua sólo en los frascos de vidrio, y no lo toca con sus manos desnudas. Reutilice el agua y cubra la célula a con el agua apropiada. No use ningún electrólito absolutamente (como sal o hidróxido de potasio). Usted puede usar agua natural que no ha visto la luz y eso no se ha cobrado como, bien, excave, o agua de manantial a es la fuente. Envejezca la célula hasta que se vuelva un bronce ligero en el color y no genera más liso dentro de la célula. El propósito del descanso-en el periodo es purgar las impurezas de la célula.

La Corriente celular: La corriente eléctrica máxima con el agua apropiada es aproximadamente 10 amperios.

El Electrodo Positivo: El cilindro interno debe conectarse al positivo de la batería. Esto debe hacerse vía una parada automotor para asegurar cierre apropiado de la célula cuando el artefacto se ha apagado.

El Electrodo Negativo: Éste es el cilindro exterior que se conecta vía una correa de metal al chasis.

La construcción: El cilindro interno está separado del cilindro exterior por espacios extendido de ebonita o cualquiera otro material que no deteriorará dentro de la célula. El objetivo es persistir los platos en un 9 mm igual que espacia a lo largo de la célula. El cilindro interno se conecta a la vara enhebrada vía una correa de alambre de acero limpia que es plata soldada en el lugar a ambos extremos del cilindro. La vara enhebrada forma la batería por fuera el punto de conexió n positivo de la célula.

El desagüe: Debe haber un desagüe al fondo de uno de los platos del extremo, para que usted pueda agotar la célula sin tener que quitarlo del vehículo. El agua necesitará ser agotada y se filtrará por lo menos una vez cada tres semanas. Agote los volúmenes celulares en un recipiente de vidrio. No toque el agua con sus manos desnudas. El filtro el agua por lo menos cinco veces (siete son buenos). Use una Camiseta de algodón por filtrarse. Nunca tire el agua fíltreselo. Vuelva a poner el agua en la célula y cubra la célula fuera de usar el agua sólo pre-cobrada.

La Generación eléctrica: La célula continuará produciendo electricidad después de cierre del artefacto que también llevará para gasear la producción, así que tome la pre caución de descargar la célula.

El electrólito: no Use ningún electrólito absolutamente (incluso la sal) a cuando quiera. Esto se ha encontrado para disminuir el rendimiento de combustible de la célula y también para haber causado el daño innecesario a los platos de la célula.

Artefacto que Cronometra: Sí, usted tiene que ajustarlo a su artefacto. Éste es un aspecto muy importante de conseguir la distancia en millas alta con este sistema. Cada artefacto es diferente y por consiguiente cada artefacto tiene un ajuste diferente.

Alimente Toma de corriente que Conduce por tuberías: El conducto Cobrizo se recomienda como plástico diferente o caucho, reducirá condensación de agua en la combustible línea y por eso reduce el nivel de agua que entra en el artefacto.

La Toma de corriente de combustible Pone a babor: Hay dos de ellos posicionados en los extremos contrarios de la célula. Si usted está usando un 12” la célu la, entonces ellos se posicionan 3” en de cada extremo de la célula. Si usted está usando un 8” la célula entonces ellos se posicionan 2” en de cada extremo de la célula. Haga una toma de corriente poner a babor el medio-pulgada (12 mm) en el diámetro y el otro tres - el cuarto de una pulgada (18 mm) en el diámetro. Asegúrese que el conducto de los puertos se extiende en la célula por lo menos un ocho de una pulgada (3 mm). Éste es prevenir vapor de agua que aumenta a la cima de la célula de entrar en los puertos de toma de corriente de combustible. Esta medida se ha encontrado para reducir agua que alcanza el artefacto.

Gotee la Prevención: Use las empaquetaduras de caucho - éstos pueden ser el tipo usado para la fontanería doméstica. Las Válvulas sentido único: no se usan las válvulas Sentido único en las cañerías de toma de corriente de combustible.

Las Conexiones de Cañería de toma de corriente: La medio-pulgada (12 mm) la cañería se conecta al artefacto después de la válvula de la mariposa, mientras los tres-cuartos de una pulgada (18 mm) la cañería se conecta al artefacto antes de la válvula de la mariposa.

La Preparación del cilindro: El dentro de los 4” (100 mm) deben enarenarse muy bien el cilindro exterior y el exterior del cilindro interno que es los platos celulares contrarios con el medio arenisca arena papel a áspero a la superficie. Deben usarse dos direcciones enarenando a los ángulos rectos a nosotros. Esto asegurará la productividad celular buena después. Es importante que no debe haber ningún contacto directo entre los platos celulares y sus manos desnudas, para que caucho de uso enguanta cuando enarenando y congregando la célula entonces.

El voltaje: se exigen Sólo 12 voltios ejecutar la célula, una batería del automóvil típica es todos que usted necesita impulsar la célula.

Riegue la Selección: Use sólo agua natural que ha salido de la tierra y no ha visto bien la luz como, excave, o agua de manantial en él la fuente está. Importante: Sólo agregue el agua cobrada a la célula. Ser de agua usado debe tener un pH en alguna parte de entre 6.4 & 6.5 (ligeramente agrio). No use el agua con un pH de 7 o superior. El agua que usa una Joe Cell regular con los electrodos se cobra separó por 3/16” (5 mm) para los resultados más buenos. Pueden encontrarse los detalles de una Joe Cell en D10.pdf que es un documento en esta serie.

El Nivel de agua: Mantenga el nivel de agua aproximadamente a medio lleno, es decir, mientras cubriendo la vara enhebrada simplemente.

Mande electrónicamente de un contacto:

Hola,

Las gracias tanto para la luz del derramamiento en mis preocupaciones d e limpieza celulares. Yo no he estado anunciando últimamente desde que ahora mismo la célula ya vuelve encorvada a en mi automóvil de la prueba y yo he estado haciendo algunas pruebas con él día y noche.

¡Por una vez, yo puedo decirle personalmente que l a célula de hecho los trabajos! Sin embargo, con mis resultados, es duro creer que el Nitrógeno que Hidróxido produjo es bastante para hacer el automóvil conseguir 1500 mpg. Cuando el Nitrógeno que Hidróxido se permite entrar en el artefacto, el automóvil empieza erráticamente al rev durante 2 - 3 minutos y entonces se sostiene después de esto. Yo noté un aumento de aproximadamente 800 - 1400 rpm una vez en mi datos-hachero de ECU el Nitrógeno que la célula de Hidróxido se pone en la ecuación. Yo ajusté mi Sistema de Dirección de Artefacto entonces y alejado 15% de la gasolina que entra en el sistema y manada alrededor del bloque durante unos 15 minutos buenos o para que. Mi temperatura de gas de descarga subió de 90 Celsius a 97 Celsius que todavía es bastante aceptable.

Yo regresé al garaje y más allá ajusté la gasolina a menos 20% en el total y a estas alturas, el automóvil empezó para vibrar erráticamente como si estuviera abriendo la boca para el aire. Al notar esto, yo no concluí eso que bastante NOH debe está entrando en el HIELO o algo. La próxima cosa que yo hice era yo monté mi 304L célula vieja junto a con el 316L instalaron actualmente. Con dos células en la ecuación, gasolina a las 20% menos no causó las vibraciones en absoluto, pero lo molesta ese incluso a las 50% menos gasolina y sin el Nitrógeno las células de Hidróxido instalaron, el automóvil todavía correrá exclusivamente por la gasolina. Estaba anocheciendo y para que yo el maxis fuera mi dirección del artefacto y la 50% gasolina alejada de la ecuación con las dos células de NOH que corren lado a lado. Había vibraciones de nuevo, y era muy evidente pero mi hermano y yo manejamos el automóvil sin embargo alrededor del bloque. Dentro de sólo cinco minutos de dejar el garaje, la temperatura del artefacto subió de 97 Celsius a 111 Celsius y todavía estaba subiendo. Yo también noté eso el automóvil era el sin poder suficiente para decir el menor. Nosotros manejamos un aparcamiento de arriba abajo complejo probar fuera el non-chapoteando el plan y de mi suposición realizó bastante bien.

Para cortar un calzón de la historia largo, la célula produjo algún amable de combustible (NOH o HHO), pero no era bastante para impulsar el automóvil cuando 50% gasolina incluso estaba alejada con 2 funcionamiento de las células. Yo estoy consiguiendo 22 mpg actualmente con esta prueba el automóvil para que yo asumo que 50% menos gasolina debe darme algo como 44 mpg en ciudad que maneja y probablemente 60 mpg para losviajes largos. Éstos numeran es muy pequeño co mo comparado a los 1500 mpg que el inventor informó. Quizá el celular necesita más tiempo para aclimatar al automóvil de la prueba... pero yo he estado consiguiendo los mismos resultados ahora durante 3 días.

Yo estoy construyendo dos nuevas 316L células que incorporarán mi plan de non-lodo actualmente y qué tiene una cima de agua vacío-impulsada al sistema. Yo también creo que el hueco dentro de los 3" la célula debe sellarse fuera de desde que hay ninguna reacción que pasa en esta parte de la célula y s ólo aumenta la resistencia del agua a electricidad. Yo también incluí esto en mi nuevo plan celular. Yo lo publicaré probablemente si yo encuentro que produce más gas que el plan de D18.

A propósito, yo he avisado a alguien en mi ciudad que vende 914L ac ero limpio. Sin embargo, él me dijo eso 914L requieren manejo especial y las herramientas especiales y es mucho muy más difícil trabajarexclusivamente adelante con las herramientas de la mano. Él me dio un 1" el tubo del diámetro como una muestra para ver si yo puedo trabajar con él. Realmente es, muy caro. Uno cortó de un 4" diámetro 914L costará así como mucho como 2 valor de los años de gasolina (alrededor de 70 TANQUES LLENOS).

Y: el agua del Taladro está fuera la bomba de agua de la tierra. Es similar regar bien, la única diferencia que está de la manera el agua se recoge. Bien se excava el agua de la tierra mientras el agua del taladro se CHUPA fuera de la tierra por medio de una bomba eléctrica o manual.

Lo que yo noté hasta ahora es que hay mu y mucha ida humeante adelante dentro de la célula. El vapor convirtiendo en El Gas de Hydroxy requiere menos poder que el agua, para que yo sospecho que este humeante es bueno. La sugerencia a sólo llene el cilindro realmente medio tiene el sentido como esto permitiría un espacio para almacenar mayor el vapor y bonito mucho elimina agua que chapotea los problemas. Yo he probado también cambiando las polaridades en mi 304L célula un par de veces pero él no represente ninguna diferencia notable. Yo intentaré hacer una prueba correr con una célula medio -llena y le diré mis resultados.

Y: Los tubos de la toma de corriente se posicionan a las 3" en ambos extremos como esto podrían ser la posición óptima dónde menos agua salpicará accidentalmente en los puertos. También me dijeron que estos tubos extienden el dentro en la célula para aproximadamente 3 mm para que el edificio de agua a en la superficie de la cima resbalar accidentalmente en los tubos de la toma de corriente no se permitirán. Tiene el sentido porque con los tubos posicionados a las 3" fuera del borde, le da realmente aproximadamente 30 grados de ángulo antes de uno de los puertos es completamente sumergido en el agua. También, si la célula simplemente está medio-llena, esto podría darnos realment e 45 grados que son relativamente una cuesta muy empinada para decir el menor.

Los 1/2" y los 3/4" los restos un misterio para mí. La única razón en que yo puedo pensar es ese uno de estos tubos podría dirigirse antes de la válvula de la mariposa y el otro puso después de la válvula de la mariposa. Yo sospecharía que el tubo más pequeño (1/2") se puso después de la válvula de la mariposa y el tubo más grande se puso antes de la válvula de la mariposa. Esto tendrá el sentido porque la presión negativa durante ocioso es naturalmente la constante requeriría sólo menos NOH, mientras caminando en el acelerador producirán presiones inconstantes que requerirán cantidades más grandes de NOH. Ésta es sólo mi teoría y yo estoy en ninguna posición declarar que ésta es de hecho la razón detrás de los tamaños del tubo diferentes.

Yo no puedo medir la cantidad de aire que entra en mi célula porque mis gorras del extremo no son los plexiglases transparentes. Yo sólo abro a medio camino mi Válvula de la Entrada Aérea a través de. A esta posición, yo podría ver una diferencia en la rpm y al mismo tiempo ninguna agua que se arrastra en los tubos podría verse. Si yo abro la válvula toda la manera, la rpm continuará aumentando pero al mismo tiempo para que hace el agua en los tubos.

Ésta es mi tercera instalación y probablemente el más exitoso. Ha estado ahora en mi automóvil de la prueba durante cinco días pero no se cambió en todo el tiempo. Yo encontré demasiada agua que se arrastra en los tubos y para que yo tenía a ciérrelo fuera de y ejecute el automóvil normalmente sólo para asegurarse ningún oxidando ocurrirá en mi artefacto. Yo estimo que yo tengo la célula encendida y corriendo para un total de quizá 12 a 14 horas a partir de hoy.

De otro usuario:

Hola,

¡Gracias por el informaciones sobre la cosa de EFI! funcionó en el Passat de mi esposa. Después de unas semanas de investigar nosotros pudimos sólo encontrar los inyectores más pequeños para el automóvil como el truco de la resistencia inconstante nos dio errores de CEL. Yo noto que la rpm del artefacto está cambiando un poco con cada giro de la resistencia inconstante pero la relación es lejos de lineal.

La célula continuará produciendo el combustible durante algún tiempo después de la fuente de poder de hecho ha estado cortado. ¡Esto le dirá que usted tiene el agua correcta en su célula y usted debe estar contento! Qué usted debe hacer, es montar un 12V entusiasta de la computadora pequeño al lado de su célula para que este entusiasta alimentara en el poder crea do por la célula y reducirá el aumento de combustible. Si usted quiere estar totalmente seguro, entonces usted debe poner otro puerto de la toma de corriente encima de la célula y debe abrir este cada vez usted estaciona su vehículo. Si usted quiere autom atizar las cosas para evitar constante que accede de la célula, entonces usted puede conseguir una válvula electrónica que también alimentará en el poder del exceso producida por la célula. Yo no explicaré más allá adelante cómo esto puede lograrse, pero básicamente, sólo deben activarse la válvula y entusiasta cuando el artefacto está apagado. Unos interruptores aquí y allí harán el truco.

Con respecto a los puertos de la toma de corriente, usted es correcto asumir que usted debe tener las líneas separadas. Una línea antes de la válvula de la mariposa y otra línea después de él, es bastante correcto y esto es lo que yo estoy haciendo ahora mismo. Usted debe sin embargo, tenga los medios para regular estas líneas como usted comprenderán pronto que el dem asiado combustible es una pena realmente para la salud del artefacto. ¡También asegúrese para cubrir regularmente al agua como el demasiado espacio vacío dentro de la célula hará la célula en una bomba!

Mi preocupación vuelve ahora mismo que si nuestras células fueran hecho medio-lleno, entonces significaría eso más de un litro de espacio vacío se saldría dentro de la célula. Un litro de Hydroxy o Nitrógeno Hidróxido convertirá nuestros D18s definitivamente en una bomba. Nosotros debemos proporcionar unos medios de dar salida el aumento de NOH por consiguiente cuando el automóvil se estaciona. Mi célula no produce 13v cuando cerrado fuera de a partir de este momento que obviamente explica la ineficacia yo estoy consiguiendo.

Otra persona:

Hola,

Yo he visto sus cuadros de la estructuración al “photobucket” y yo estoy sorprendido del nivel de profesionalismo que usted está dedicando en este proyecto. Yo soy más aun sorprendido que usted demanda a que su estructuración actual no trabaja ¡todos! ¿Qué da???

Ahora para mi toma en su estructuración: parece que las cañerías que usted está usando son demasiado pequeñas... ¿tiene 1/4 años?". En ese caso, intente usar 1/2" como el mínimo. Su rendimiento de combustible en las gorras del extremo debe ponerse encima de la célula, cuando yo declaré previamente en mis mensajes. Su válvula de entrada de agua debe ponerse baje. Yo pienso el problema principal de su estructuración es que la introducción de aire se pone muy cerca de su rendimiento de combustible. Intente mantener estos dos lejos como de nosotros como posible.

No cuente en la estructuración del inventor como mostrado en el cuadro famoso en su V8. Este cuadro circuló hace años y a mi conocimiento, ésta no es la estructuración actual que le dio distancia en mi llas extrema. Último que yo oí hablar de este tipo era que él también usó un vaporizador de gasolina y éste era uno de los componentes importantes logrando la distancia en millas inimaginable en su camión. Yo para uno no estoy igualándome la distancia en millas que este tipo exige a medio. Con años de pellizcar un carburador viejo transporte en camión, yo pude conseguir 225 mpg y esto era bueno bastante para mí porque a veces yo consigo 300+ en los paseos largos al país. Usted también debe tener presente que el más largo esa gasolina se queda en su tanque, el más la evaporación tendrá lugar. Al instalar un dispositivo de la distancia en millas alto, yo comprendí que la mayoría de la gasolina se gasta simplemente sentándose en el tanque y evaporándose.

El puerto de la entrada aéreo debe mantenerse lejos como de los puertos del rendimiento como posible. Es el agua que hace el trabajo y no el acero limpio. Debe ser posible agotar el agua completamente sin quitar la célula del automóvil. La entrada aérea es un puert o del propósito dual que se pone en el fondo muerto de las gorras del extremo. Poniendo a punto el automóvil para trabajar eficazmente con la célula pueden tomar un tiempo muy largo. Asegúrese que la célula es agresivamente el gas productor antes de montar lo en el automóvil.

Si usted siempre tiene el tanque de combustible abatanar en todo momento, reduce la pérdida de combustible a través de la evaporación, desde que en un día de verano caliente, usted está perdiendo 12 - 18% del combustible probablemente a través de la evaporación y lo que se saldrá dentro del tanque será menos volátil, con tamaños de la molécula más grandes que no legan el combusta completamente en el artefacto que a su vez, acorta la vida del convertidor catalizador y causa más polución.

El Resumen del sistema por el Contacto: Yo uso dos 8" las células en mi camión con dos puertos de gas en cada célula para un total de cuatro puertos. Dos Puertos a Multicopista y dos Puertos para airear la succión, y no hay ninguna válvula sentido único, en cambio yo acostumbro los filtros de combustible pequeños a asegurarse ese agua que entra en el artefacto se minimiza, y al mismo tiempo se impide al aceite entrar en la célula.

Yo taladré un agujero pequeño en el fondo de los dos los filtros de comb ustible y los sellé con un tornillo pequeño más un anillo de caucho. De vez en cuando, yo quito el tornillo para agotar el agua de los filtros. El agua dentro de los filtros está sucia y no debe recicl arse para el uso en la célula. Ningún de sal o KOH se usa porque una vez la célula es vieja y prepara, ya no se requieren los catalizadores cuando ellos producirán sólo más suciedad dentro de las células.

Ahora aquí viene la parte más polémica... ¡NINGÚN PUERTO DE LA ENTRADA AÉREO QUE ABRE!! Yo no tengo una apertura para el aire en mis células. Yo lo siento que yo he estado manteniendo alejado esto de usted desde día uno. Yo sé que yo le dije sobre proporcionar su aire propiamente a la cantidad de gas que sucélula produce. Ésta era la misma información de que yo recibí hace otros años del tipo. Aunque esto podría ser verdad, usted nunca puede ser preciso en cuánto gas su célula está produciendo como las temperaturas y presiones que usted entra el artefacto de vez en cuando varíe... Ahora mismo usted podría e star pensando que yo puedo estar usando un sistema diferente desde el principio... esto es lo que yo estaba queriendo evitar eso es por qué yo detuve esta información de usted. Pero no preocupa, hay una explicación para todo...

El análisis simple del plan celular le dirá que simplemente es imposible quitar todos los aéreos dentro de la célula. El aire siempre entrará en el punto más débil en su célula no importa cómo aire-firme usted piensa que su célula es. Tome sus neumáticos por ejemplo: el aire está e scapando sus neumáticos continuamente no importa cómo aire-firme usted puede pensar que ellos son. ¿Innecesario decir, su célula no está aire-firme empezar con para que por qué el infierno usted necesitaría otra apertura aérea? Tan polémico como yo puedo parecer, yo encontré este plan al más eficaz.

Yo acostumbro una Joe Cell al cargar/limpiar mi agua. Yo no tengo una Joe Cell activa, yo apenas lo acostumbro para la electrólisis a quitar la basura fuera del agua antes de ponerlo en las células en mi automóvil. Yo tengo una válvula del desagüe en el fondo de una gorra y yo normalmente agoto y me filtro mi agua celular siempre que yo me sienta como él. Si usted tiene agua buena y una célula vieja, usted producirá el hydroxy por ningún tiempo. 304, 316, 317 ac ero limpio - no le importa, así como mucho tiempo como usted puede producir el gas y que no oxida rápidamente. ¡Los s/s más caros tenderán a ejecutar mejor que el s/s más barato pero los s/s baratos todavía trabajarán!

Yo no tengo una bobina magnética y yo nunca oí hablar de esto hasta que usted lo señalara a mí. No me tardó semanas para envejecer la célula, la parte dura es realmente el agua. Usted puede usar la palmadita vieja llana y quizá puede conseguir un poco de gas... ¡hurra! ¡Usted ha hecho simpleme nte un propulsor de hidrógeno! O usted puede seguir mi primacía, y usa el agua buena y hace el combustible fósil casi obsoleto. Al nivel de agua dentro de la célula no le puede importar, pero yo encuentro que la célula producirá más gas que cuando hay que menos agua está dentro de él. Sin embargo, por las razones de seguridad, yo me aseguro casi siempre eso la célula es 3/4 lleno con el agua y 1/4 espacio vacío. Otra cosa importante para tener presente es el cociendo al vapor dentro de la célula. Si us ted usa plástico o caucho entuba, el de vapor podría condensar atrás en el agua antes de entrar en el artefacto. Use los tubos cobrizos para asegurarse que ese vapor no condensará. A mi conocimiento, la sal se usa para quitar la capa proteccionista en el s/s que realmente impide a las burbujas desalojar rápidamente simplemente. Usted también puede envejecer sus células de muchas otras maneras y éste no será un problema.

Esa idea principal es, consiga sus células para producir el hydroxy sin usar los catal izadores. La parte de nitrógeno vendrá como un accidente y yo no podemos explicar cómo esto pasa. Yo todavía soy un poco escéptico sobre el nitrógeno que realmente une con el hidróxido. A veces yo pienso que es sólo el hydroxy y vapor que están haciendo todo el trabajo... Usted se titula a su propia opinión.

La esposa va alrededor de dos veces su distancia en millas anterior en el Passat. El cambio del inyector sólo puede hacer tanto. Yo sólo instalé uno 10" la célula para guardar todas las partes accio narias intacto. Ella está contenta con él y para que mis EFI proyecten detiene aquí.

Por favor permítame enfatizar de nuevo tantos las personas han construido este dispositivo y han intentado conseguirlo para trabajar en absoluto sin cualquier éxito, y e so es por qué está en este capítulo.

Sin embargo, habiendo enfatizado aquellas preocupaciones y provisos, fui informado a principios de 2010, que Jim Bundock en el Reino Unido ha tenido el éxito considerable usando este diseño como un elevador de voltaje. Él estima que la utilización de este dispositivo lo ha salvado aproximadamente 500 libras esterlinas durante un período de un dos año. Aquí está algún detalle de él:


Estas dos células han estado en el uso en dos vehículos diferentes durante más de un año ahora. Los vehículos son furgonetas de Tránsito de Ford con motores diesel de 2.5 litros. Uno tiene dieciséis años y el otro tiene diecisiete años y las Células Nitro han dado una 10 mejora de millas por galón a partir del día que ellos fueron instalados a pesar de las furgonetas pesadamente cargadas siendo usado. Las millas por galón originales eran 25, entonces las 35 millas por galón que resultan representan una mejora del 40 % durante un período largo.

Jim dice: estas células fueron construidas de los proyectos mostrados encima, la única variación que es esto en vez de doblar las etiquetas para la cámara de aire, las etiquetas fueron soldadas por plata al final de cámaras de aire como mostrado aquí:


Estas células son dirigidas sin la sal y ellos trabajan igualmente bien sin el abrigo de alambre sugerido en el diseño. La célula vertical es 18 pulgadas altas y 4 pulgadas en el diámetro y esto tiene un diafragma de goma encima que actúa tanto como un sello como como un dispositivo de antichapoteo. El cilindro interior da un hueco de 9 mm entre los cilindros interiores y externos. Los finales de célula y los espaciadores son hechos del plástico que corta alimento el bordo. Los espaciadores superiores son aproximadamente 30 mm de largo cuando fue encontrado aquella vibración tendió a desalojar más cortos. Esta célula "lenta" vertical es muy fácil para construir.

En una de las unidades horizontales "rápidas", hay una longitud del tubo azul:


Este impide al echar agua entrar en el motor cuando un cierto corredor-muchacho trata de negociar esquinas en la velocidad de luz. La célula horizontal fue sondada en la utilización de un tubo de 12 mm plástico relacionado con el distribuidor de admisión. Personalmente, no pienso estas células como la velocidad y ellos parecen responder mejor conduciendo alrededor de 50 millas por hora – este es para una célula sola en un motor diesel. La célula es puesta instalación eléctrica en como el estándar, sólo en un gasoil, el relevo está relacionado con la válvula de límite de combustible, haciéndolo muy fácil para poner instalación eléctrica, y cuando el motor es apagado, entonces la célula es apagada al mismo tiempo. Usando una versión en miniatura de la célula derecha, el echar agua de perforación que uso, es precobrado en el banco mientras siento que tiene que ser, sólo quitar un poco del material suspendido en ello. La cubierta con el echar agua es hecha cada 750 millas o tan y toma sobre una huevera llena del echar agua. En conjunto, la Célula Nitro es un dispositivo trabajador honesto bueno, esto es un pedazo conducir-y-ir simple del equipo que me ha salvado alrededor de 500 libras esterlinas en dos años y continuará a hacer esto para siempre.


Los "HydroStar" y Sistemas de "HydroGen".   Hay varios juegos de planes para las conversiones del automóvil y muchos de ellos son sin valor e intencionales gastar el tiempo y dinero de las personas que están interesado en mover fuera de los productos de combustible de fósil. No es posible para cualquiera decir con la convicción que estos planes no trabajan subsecuentemente aun cuando usted construye en el acuerdo exacto con los planes y su repetición no viene en cualquier parte cerca de trabajar, toda esa lata se diga verídicamente es que su propia repetición era inútil. Nosotros necesitamos evitar esta clase de comentario, desde que por ejemplo, la Joe Cell trabaja de hecho y puede impulsar un vehículo en un completamente combustible-menos modo, pero, la mayoría de las personas no lo consigue operacional. Por consiguiente, está completamente equivocado a cancelación la Joe Cell, pero siempre deben darse advertencias en la dificultad de hacerle trabajando.

En el caso del HydroStar e Hidrógeno planea, yo nunca he oído hablar de cualquiera que tiene hizo trabajar en la vida a ambos ellos. También, se convencen las personas experimentadas realmente que el plan se agrieta trabajado en el primer lugar en serio y nunca. Todavía, depende de usted tomar una determinación en esto, y para que estos planes se mencionan en este capítulo.

Los planes mostrados aquí pueden transmitirse gratuitamente de P62.pdf y les piensan para el uso libre por cualqui era que quiere usarlos. Por favor recuerde eso que si usted debe decidir emprender cualquier trabajo de esta naturaleza, nadie de otra manera que usted es de forma alguna responsable para cualquier pérdida o daño que podrían resultar. El manual lleno para una versión esencialmente puesta al día del plan es incluido bajo el nombre “The HydroGen” y puede transmitirse gratuitamente de P61.pdf.

Se recomienda que debe el trabajo experimental se emprenda en un automóvil, enton ces el automóvil escogido debe ser de valor pequeño y que las partes todo existentes se guarden para que el vehículo pueda restaurarse a su fósil-aceite presente el estado ardiente si usted debe escoger hacer para que. También se sugiere que usted use un automóvil que no es importante a sus necesi dades de transporte presentes. Se exige que el automóvil modificado viajará 50 a 300 millas por el galón de agua que depende de qué bien él se pone a punto. El sistema es fijo a así:



Aquí, el automóvil tiene un tanque extra instalado para contener una reserva de agua. Esto se usa para mantener el nivel de agua en la cámara de la reacción que cont iene los platos del electrodo. Los electrodos se manejan por la electrónica que aplica un forma da onda pulsado a ellos en los 0.5 a 5.0 Amperio rango. La caja de la electrónica se impulsa directamente de las eléctricas del automóvil existente. Los Hidrogena/Oxígeno mezclan que es el rendimiento de la cámara de la reacción se alimenta directamente en el carburador existente o sistema de la combustible-inyección.

El procedimiento salida-despierto es impulsar a la electrónica y esperar por la presión de gas para alcanzar los 30 - 60 rango del psi. Entonces la ignición del automóvil se opera como el normal para empezar el artef acto. El pedal del acelerador se alambra en la electrónica para dar más poder al electrodo chapa el extenso el pedal se aprieta. Esto aumenta la proporción de producción de gas como el acelerador se opera.


El Circuito del Mando electrónico
Los diagramas muestran a un circuito simple controlar y manejar este mini-sistema. Usted va a hacer un 'el cuadrado-signo del pulse' que usted puede mirar en un osciloscopio. La premisa dada por la literatura es: el más rápido usted quiere baje el camino, el 'maíz gorda' que usted hace a los pulsos que entran en la cámara de la reacción. Ciclo de deber variará con el acelerador de una 10% proporción de Marca/Espacio (10% en y 90% fuera de) con el pedal a, a una 90% proporción de Marca/Espacio con el pedal totalmente abajo.



Hay muchas maneras de generar los pulsos. Este circuito usa un “NE555” integró el circuito. El rendimientocambiando el transistor deben estarse a 5 Amperios, 12V para el funcionamiento pulsado.



El rendimiento del 741 circuito integrado se ajusta el por su 2K resistencia inconstante, para dar un voltaje del rendimiento (al punto ‘B' en el circuito hacen el diagrama de) de 1 Voltio cuando el acelerador del automóvil es totalmente a, y 4 Voltios cuando el acelerador está abajo totalmente.

El CD4069 es simplemente un IC que contiene seis convertidores. Puede ocuparse de un voltaje del suministro de a a 18V y puede al ambrar aquí como un oscilador. Sus cuatro condensadores probablemente serán usados en sólo cuatro combinaciones: C1, C+C2, C+C2+C3, y C1+C2+C3+C4 como éstos son los poniendo a punto ampliamente espaciados los rangos. Hay, claro, once otras combinaciones del condensador que pueden cambiarse con este arreglo de cuatro interruptores.


La Nota importante
Gary de G. L. Chemelec que comenta a delante “El HydroStar” circuito que parece para ser basado en el mismo estilo de circuitería, estados que el circuito y el plan se habla enigmáticamente con errores serios algunos de los cuales son:
  1. ¡El uso de los 741 no TRABAJARÁ! Fije 5 es un alfile r de Mando de Voltaje de que ya tiene su propio voltaje 2/3 del voltaje del Suministro para que requiera un tirón abajo la resistencia, no un IC para controlarlo.
  2. La 2K anchura del Pulso ajusta volará el 555 cronómetro si ajustó toda la manera abajo. Necesita una resistencia adicional para limitar actual a esos alfileres en el IC.
  3. El rendimiento de los 555, Fije 3 se alimenta al CD4059 así como un TC4420CPA (Chófer de Mosfet). Este chófer es una pérdida de dinero como él no se necesita.
  4. El Rendimiento del TC4420CPA se da entonces al IRF510 Mosfet que está ahora obsoleto, sin embargo usted puede usar un RFP50N06 (50V, 60A).
  5. Hay ningún esquemático del CD4059. Ellos deben de haber mostrado alfiler 1 como en, fije 23 como fuera, fija 3, 10, 13, 14, y 24 conectaron a 12 voltios y fijan 2, 4, 5, 6, 7, 8, 9, 11, 12, 15, 16, 17, 18, 19, 20, 21, y 22 Conectado a conecte con tierra.
  6. El "la Fuerza Ajusta" Sólo Necesidades la resistencia inconstante conectó para Fijar 5 y la Tierra. La Conexión de este mando a la Hechura de Voltaje de Suministro Absolutamente Ninguna Diferencia en el Rendimiento Formas da Ondas, como el IC sólo necesita un 2/3 voltaje en este Alfiler y esto se proporciona internamente, Dentro del IC.
  7. El "la Frecuencia Ajusta", Conec ta a Alfileres 6 & 7 de Este 555. Proporcione un baterías del la Destruir los 555 así que otra resistencia se necesita impedir a esto pasar.
Ésta es simplemente una lista pequeña de lo que está equivocado. ¡Hay MUCHO MÁS e incluso después de que la cosa se construye que no FUNCIONA! Si usted quiere experimentar entonces por favor haga, pero yo simplemente sugeriría usted hace su propio Modulador-Demodulador de Anchura de Pulso.

Hay también muchos problemas con el plan de la cámara de la reacción y simplemente puso, aun cuando usted lo consiguió trabajar usted necesitaríian más de estas unidades que usted podría ebcajar en la vida en su automóvil para pensar casi corriendo incluso el artefacto. Simplemente ponga, la unidad no creará bastante gas para ejecutar mucho de algo. No me consiga, yo, extraviarse piense que la idea es GRANDE y que puede harcerse.

La cámara de la reacción:

El arregio de cámara de reacción sugerido es:



Se sugiere que usted use una sección de 4" PVC la cañería desechada con un tornillo-gorra enhebrado que encaja en un extremo y un extremo-gorra normal al otro. Asegurese a taladro-y-epoxi o hilos de la palmadita a través de los componentes de PVC para todos los montajes. Ponga y controle el nivel de agua en la cámara para que los electrodos de la cañería se cubran bien y allí todavía es los amplios espacio de cabeza salieron para construir a la presión de gas de hidrogena/oxigeno. Use los alambres de acero limpios dentro de la cámara o por otra parte use una capa proteccionista; el uso a isló los alambres fuera. Asegure que las focas del epoxi son perfectas o alternativamente, extienda una cuenta de silicona de la agua-prueba suficiente sostener la presión.

El montaje del tomillo puede requerir el silicona suave, o una empaquetadura. Su propósito es mantener la presión en el cilindro y todavia permitir inspeccion periodica de los electrodos. Asegúrese que no hay ninguna gotera y usted quiere no tenga ningún problema. Asegurese que usted consigue un 1.5 hueco del mm simetric o entre las 2 cañerías de acero limpias. La literatura del referenciado sugiere que el más íntimo a 1 mm usted consigue, el bueno. El cheque que el agua de la cámara del la - los el sensor nivelado está trabajando correctamente apuestan el usted el epoxi su gorra en el lugar. El los Haga sus conexiones del la soldadura del la une las uniones del alambran / el bueno del electrodo, el aplane del él, el sólido del el de y; la entonces aplique una capa impermeable, ejemplo del por el epoxi que usted usa por un ie las cañerías un la gorra del tornillos. El Este epoxi deben ser impermeables él y deben ser capaz de metal de la tenencia un plástico bajo la presiones.

El circuito sugerido para la cámara de la reaccion el mando de la bomba agua-nivelado es:




El hidrógeno de Aluminio.   Desde 2003 Tecnologías de Rothman de Canadá han estado ejecutando un 12 HP el motor de gasolina en hidrógeno producido por un proceso químico. Éste es un proceso barato en que metalse consume y para que, aunque de gran interés, ésta no es una libre-energía de ‘el artefacto de'. Una reciente aplicación patente por William Brinkley un sistema dónde las cañerías de aluminio son consumidas por una 25% solución de Potasio Hidróxido calentado a 180 grados Fahrenheit propone. William comenta en la naturaleza non-contaminante del sistema, pero esto no es muy para que en que un a cantidad muy grande deenergía tiene que ser puesta en producir el metal de aluminio en el proceso fundiendo y refina, y la poluciónsimplemente se mueve del usuario terminal a la planta industrial, y muy más pretenciosamente, el óxido de aluminio producido es muy el tóxico y causas una gama amplia de enfermedades serias incluso Alzheimer. Francis Cornish del REINO UNIDO tiene un sistema dónde la electrólisis de agua se combina con un procesoquímico que consume el alambre de aluminio. El sistema trabaja bien, pero yo tengo las reservaciones sobre usar consumibles que lo ata a la fabricación industrial, también las preocupaciones sobre la fiabilidad desistemas del alimento mecánicos cuando ellos están usándose por las personas non-técnicas (más chóferesdel automóvil). Hay también el problema de quitar y reciclar el residuo químico generado por el proceso.

Yo no soy personalmente perspicaz en los procesos del químico y yo no recomiendo que usted construya algo basado en la descripción siguiente. Sin embargo, podría ser posible adaptar el sistema de Brinkley para que opere sin las partes mudanza:



Aquí, hay un tanque del título que contiene una 25% mezcla de Potasio Hidróxido (KOH) en el agua. Este tanque se posiciona superior que el tanque de presión dónde el gas de hidrógeno se genera y la cañería dando salida es protegida por una confusión. La cañería dando salida debe proporcionar una toma de corriente al aire fuera del vehículo o construyendo qué contiene el sistema.

Inicialmente, la solución de KOH en el tanque de presión está acalorada por el elemento calorífico, pero cuando el proceso se empieza, genera el calor para mantener la reacción química. La generación de gas entonces las figuras a la presión en el tanque de presión fuertemente-construido. La presión levantada empuja alguna de la solución de KOH atrás en el tanque del título, contra la gravedad. Esto reduce el área de aluminio expuesta a la solución de KOH y reduce la proporción de producción de gas. Esto crea un gas producción propor ción mando automatizado que no tiene ninguna parte mudanza eficazmente.

Si la proporción de gas tomada por los aumentos del artefacto que bajan la presión en el tanque de presión mientras permitiendo más solución de KOH para encontrarse con el tanque de presión, aumentando la proporción de producción de gas. Cuando el artefacto se detiene completamente, entonces la solución de KOH se empuja en el tanque del título hasta toda la producción de gas detiene, como mostrado aquí:



Esto parece como si el tanque de presión está bajo la presión considerable, pero eso no es para que, cuando el tanque del título es abra a la presión atmosférica. Yo tengo las preocupaciones sobre controlar los procesoscompletamente químicos rápidamente bastante para el uso práctico. El sistema anterior se satisfaría más a un artefacto fijo, como un generador eléctrico dónde el requisito de gas no fluctúa grandemente. El tanque de KOH mostrado sobre debe ser grande bastante para contener toda la solución de KOH en caso de que la producción de gas apenas no detiene cuando debe. Los La abertura del tanque del título debe ser capaz del dar salida elhidrógeno del exceso pecan la posibilidad del la de la acumulación del de él de agua en un techo que los yformar una mezcla explosiva hacen trampas el aire del él. Hasta donde yo soy consciente, el sistema anterior nunca se ha construido y se muestra simplemente aquí para los propósitos de la discusión.

Se necesitan sólo 5 libras por la pulgada del cuadrado de presión para los sistemas del electrolizar a que alimentaba un artefacto del aut omóvil satisfactoriamente, para que una presión relativamente baja es bastante satisfactoria, con tal de que el conducto es de diámetro interior razonable. Debe recordarse que el artefacto del automóvil estará aplicando un vacío ligero a través del bubbler (criador da bolas de aire). Como con todos estos sistemas, es vital que por lo menos un bubbler se usa entre la producción de gas y el artefacto, para guardar contra la escena retrospectiva de la ignición del artefacto si la ignición defectuosa debe ocurrir. Todos los bubblers deben tener una gorra estallido-apagada firmemente digna que puede aliviar el efecto de una explosión, y ellos deben contener sólo una cantidad pequeña de gas. El método de conexión al artefacto y los ajustes cronometrando necesarios se muestran y explicaron en Capítulo 10.


François Cornish.   El método de usar aluminio para un combustible en un sistema de hidrógeno de en demanda para la propulsión del vehículo se ha presentado en detalle por varias personas. Uno de los el mejor conocidos es la 1987 Patente am ericana 4,702,894 por François Cornish dónde él acostumbra un mecanismo del alimento para el alambre de aluminio a mantener un subacuático arco eléctrico que levanta la temperatura de agua alto bastante para hacer el aluminio reaccionan con el agua. El tambor rodando es hecho de aluminio pero como él una capacidad termal muy más grande tiene que el ser de alambre de aluminio alimentó hacia él, la temperatura del tambor es muy más bajo que el del alambre. Como resultado de esto, el alambre alcanza que la temperatura exigió hacer el aluminio reaccionar con el agua. La reacción química suelta al hidrógeno y convertido el alambre aluminio a polvo del óxido aluminio en que establece el fondo del tanque, atravesando una reja simplemente anterior el fondo del tan que.

Las burbujas de gas de hidrógeno soltadas por la reacción tienden a pegar al tambor de aluminio rodando, para que una hoja del limpiador se proporcione para barrer las burbujas fuera del tambor. Las burbujas suben entonces a la superficie del agua y se dirigen en la cámara de colección de gas por un embudo localizado sobre el arco. Si las gotas de demanda de artefacto y la presión en el tanque de colección de gas suben, un sensor localizó en las causas del tanque la electrónica de mando de alambre-alimento para detener el alambre alimentado que corta fuera de la producción de gas.

Al principio la mirada, un sistema así aparece haber limitado la apelación. Usa alambre de aluminio que requiere fabricando por un proceso que usa cantidades sustanciales de energía y mientras un vehículo que usa el hidrógeno produjo por este método generará la polución muy pequeña, la polución ocurre al punto de fabricación. También, el dispositivo usa un alambre mecánico alimentado y cualquier dispositivo de esa naturaleza necesitará el mantenimiento regular y no puede ser 100% fiable. Además, el polvo de óxido de aluminio tendrá que ser limpiado fuera del tanque generador en una base rutinaria.

Pero, habiendo dicho todos que, el sistema tiene algunos las ventajas muy si gnificantes. No usa combustible fósil (directamente). Puede instalarse prontamente en un vehículo y el consumo de alambre de aluminio es sorprendentemente bajo. Figuras citadas indican ese consumo típico es del orden de 20 litros de agua, más uno kilogramo de aluminio cubría 600 kilómetros distancian (1 libra por 170 millas). Éste probablemente es un trato bueno más barato que usando el combustible fósil para manejar el vehículo. Sin embargo, el óxido de aluminio producido por este sistema es un contaminante serio como él es muy él tóxico, produciendo una gama amplia de enfermedades serias, incluso Alzheimer. El sistema es fijo a así:



Otro sistema de interés es el sistema de la electrólisis mismo-impulsado de la 1992 Patente 5,089,107 americana concedido a Francisco Pacheco dónde el ánodo sacrific ial chapa de magnesio y aluminio se pone en el agua de mar opuesto un cátodo de acero limpio. El poder eléctrico se genera y el hidrógeno produjo en lademanda. Hay también sobrante el poder eléctrico dis ponible ejecutar un electrolizador normal deseado en ese caso.


Un Sistema Ultrasónico:
Me han dicho (por una fuente bastante dudosa) de un sistema agua-que raja muy alto rendimiento que produce bastante hydroxy impulsar un artefacto del vehículo gasean mientras sólo dibujando 3 miliwatts a 3 voltios que son un 9 miliwatts no más de poder. Yo nunca he visto uno de estas unidades, y yo no tengo ninguna evidencia que el sistema trabaja, de otra manera que la palabra de boca, tan por favor el obsequio la entrada siguiente como simplemente una sugerencia en lugar de una materia de hecho duro.

El sistema es tan interesante y simple que es muy atractivo. Básicamente, usted tiene dos cañerías de acero limpias puestas en un baño de agua de la palmadita:



El objetivo es conseguir dos tubos de acero limpios que resuenan juntos a la misma frecuencia. Es decir, ellos los dos deben producir el mismo “musical” la nota cuando suspendió en un hilo y taladró. Cuando el tubo interno es el diámetro más pequeño, tend rá una nota más alta que el tubo del diámetro más grande si ellos son la misma longitud, para que para emparejar, sería necesario para el tubo interno ser más largo para ellos, o el tubo exterior tiene un corte de la hendedura en él como Stan Meyer hizo y qué se discute en Capítulo 10.

Los transductores del pieza probablemente se encolan a los cilindros, quizás como mostrado anteriormente, y ellos se alimentan con un 2.24 signo de MHz. Los tubos necesitan resonar con el signo de la electrónica, para que ellos están mal muy despacio y cuidadosamente molidos hasta que ellos resuenen. Esto probablemente será a un muy más bajo armónico del signo de la electrónica, uno en el rango de los ultrasónicos normal. Habrá probablemente, tres espacios cubren y basa, mientras manteniendo el hueco entre los tubos. Si la frecuencia estuviera en la región del electrizad de comunidad de aproximadamente 50 Hz o 60 Hz, entonces el dispositivo simplemente actuaría como un calentador de agua del tipo diseñado por Peter Davey. En las frecuencias ultrasó nicas, el resultado está bastante diferente como la forma de burbujas de cavitación en el agua. Un libro de texto favorablemente respetado en los ultrasónicos señala que estas burbujas del cavitación tienen un cargo positivo en un lado y un cargo negativo en el otro lado y estos cargos causan electrólisis del cerco de agua las burbujas. Las muchas burbujas - el muchos gas del hydroxy produjo. Así que, la teoría del fondo apoya la posibilidad de este dispositivo trabajar, sin embargo, yo no soy consciente de cualquiera que ha intentado reproducirlo.

Qué no nos han dicho es:
  1. El tamaño, longitud y espesor de tubos que trabajan bien.
  2. El hueco entre los tubos.
  3. Los transductores específicos usaron en el prototipo.
  4. Qué tipo de espacios fue usado.
  5. Dónde y cómo los transductores se arreglaron a los cilindros.
Sin embargo, incluso sin esta información, éste podría ser un proyecto de la investigación interesante que usa el poder completamente mínimo a los niveles de voltaje triviales.


El “MEG”.   Concedieron a Tom Bearden, Stephen Patrick, James Hayes, Kenneth Moore y James Kenny EE.UU Patentan 6,362,718 el 26 de marzo de 2002. Esta patente es para un generador electromagnético sin el movimiento de partes. Este dispositivo es dicho ser autoimpulsado y es descrito e ilustrado en el sitio Web de JL Naudin en aquí donde los resultados de prueba son mostrados. Mientras este dispositivo ha sido reclamado para tener una mayor salida que su entrada y una salida cinco veces más alto que la entrada ha sido mencionada, no soy consciente de alguien que ha intentado reproducir este dispositivo y ha conseguido COP> 1 interpretación, y tan, por esta razón, es descrito en esta sección que describe dispositivos que con poca probabilidad serán que vale la pena para el constructor de casa para intentar reproducirse.

El “Generador Electromagnético Inmóvil” o “MEG" ("Motionless Electromagnetic Generator" en inglés) consiste en un anillo magnético con la herida de bobinas de salida en ello. Dentro del anillo es un imán permanente para proporcionar un flujo magnético estable alrededor del anillo. Sobrepuesto en el anillo son dos electroimanes que son activados uno tras otro para hacer el flujo magnético oscilar. Este muchísimo parece al dispositivo “VTA” de Floyd Sweet.


La fuente de alimentación externa mostrada encima es querida para ser desconectado cuando el recorrido comienza a funcionar, en cual tiempo, la parte de la salida de uno de los bobinas de recogida es alimentada atrás para impulsar el recorrido que conduce los bobinas de oscilador. El recorrido entonces se hace autónomo, sin la entrada externa, pero con una salida eléctrica continua.

Si usted debería construir a uno de éstos, por favor ser advertido que no debería ser arrancado a menos que haya una carga externa a través de los bobinas de recogida, los voltajes por otra parte peligrosos, potencialmente letales pueden ser producidos. No mátese o perjudicado - por favor tenga mucho cuidado.

Un extracto expresado con otras palabras de la patente para este sistema, está en el Apéndice y esto da los detalles de construcción del prototipo: las dimensiones, el número de vueltas, materiales usados, conducen frecuencia, duraciones de pulso monoestables, etc. El prototipo produjo dos salidas de 48 vatios para una entrada de 12 vatios. Este permitió que el poder de entrada fuera tomado de una de las salidas, mientras que misma salida impulsaba otras cargas.

Este dispositivo es esencialmente, un transformador hecho de encargo con dos cuerdas primarias (los bobinas de oscilador) y dos cuerdas secundarias (los bobinas de recogida), con un imán permanente insertado para crear un campo magnético permanente por el yugo (marco) del transformador. Sin embargo, un imán permanente tiene dos corrientes de energía separadas que vienen de ello. El campo principal es el campo magnético que es muy conocido. Esto normalmente se sale en cada dirección, pero en MEG, un camino de conducción muy bueno es proporcionado por el marco del dispositivo. Este atrapa el flujo de energía magnético y lo canaliza alrededor del interior el marco. Este lo impide enmascarar el segundo campo de energía que es el campo de energía Eléctrico. Con el campo magnético movido del camino, es posible ahora dar un toque a este campo de energía para la salida de poder adicional.

MEG parece a un dispositivo muy simple, pero en realidad, no es. Actuar como un dispositivo acertado con un Coeficiente de Interpretación (“COP” o “Coefficient Of Performance” en inglés) más de 1, donde el poder de entrada que es proporcionado es menos que la salida de poder útil del dispositivo, entonces Tom dice que el marco tiene que ser hecho de un material nanocrystalline. Este material tiene propiedades especiales que dan a MEG esto es la salida excepcional.

El cuidado tiene que ser tomado con este dispositivo cuando el poder de salida puede ser tan alto que esto puede quemar el aislamiento de los alambres y destruir el dispositivo si el poder de salida no es controlado con cuidado. El poder de salida es normalmente limitado con COP=5.4 por motivos prácticos. Si el poder de entrada necesario es tomado del poder de salida vía un recorrido de control riguroso que previene al fugitivo, entonces el dispositivo puede proporcionar el poder de salida mientras ningún poder de entrada exterior es necesario.

El poder de salida es controlado por la forma de onda enviada a los bobinas de oscilador. El poder es controlado por la forma exacta “de la onda cuadrada” impulso del recorrido:


Esta forma de onda es ajustada con cuidado para contener el C.O.P. a 5.4 para el bien de seguridad. La forma de onda es también ajustable para proporción de Señal/Espacio y frecuencia.

Cuando esto es algunos años desde este dispositivo fue patentado, la pregunta puede ser hecha en cuanto a por qué esto no está en la producción y ofrecido para la venta en todas partes. La razón es que MEG es un prototipo de laboratorio que necesita el ajuste cuidadoso y pellizcar. Ha sido reproducido por otros y esto es la interpretación verificada como siendo C.O.P.> 1, pero no está todavía listo para la producción donde es necesario hacer realzar el diseño a la etapa que puede ser reunido en una fábrica y trabajo inmediatamente sin la necesidad de ajustes manuales. Aquel desarrollo está en la mano y puede ser completado en el próximo año o dos.

Un poco de explicación adicional consiste en a fin de. MEG tiene una eficacia total, bajo del 100 % a pesar de tener un C.O.P. bien superior a 1. El C.O.P. de 5.4 mencionó antes es una figura arbitraria seleccionada por los diseñadores para impedir el aislamiento ser quemado de los alambres de salida. La salida máxima actual es casi ilimitada, ciertamente un C.O.P. de 100 es absolutamente posible, pero completamente innecesario en términos prácticos.

Si el yugo de hierro laminado de un estándar es usado para MEG, esto nunca tendrá un C.O.P.> 1 cuando el poder de entrada será necesario para hacerlo funcionar. El flujo magnético de un imán permanente consiste en dos componentes. Un componente es la rotonda y esto se extiende en cada dirección. El segundo componente es lineal y es hundido y escondido por el campo rotatorio. Si una herida de yugo torroidal con una entrada que serpentea sobre su longitud entera es usada, entonces esto atrapa todo el campo magnético rotativo dentro del torroid. El gancho es que este requiere el poder de entrada considerable de activar la cuerda de torroidal. El avance grande con MEG es que los inventores han descubierto algunos materiales nanocrystalline disponibles estándares que tienen la propiedad de atrapar el campo magnético rotatorio dentro de un torroid formado de ellos, sin la necesidad de cualquier bobina de activación. Este es un aumento principal al funcionamiento del dispositivo.

Ahora, con el campo magnético rotatorio atrapado dentro del torroid, el campo de transatlántico se hace accesible, y esto es un campo muy útil en efecto. Es eléctrico en la naturaleza. En realidad, el magnetismo y la electricidad no son dos cosas separadas, pero en cambio, ellos son aspectos diferentes de la misma cosa, entonces ambos realmente deberían mencionarse "como el electromagnetismo". De todos modos, el campo lineal es fácil para tener acceso una vez que el campo rotatorio ha sido quitado. Todo que es necesario debe pulsarlo bruscamente. Cuando esto es hecho, la verdadera electricidad es introducida en MEG del ambiente circundante. Más agudo la forma de onda, mayor la entrada eléctrica adicional se hace. Este es lo que hace MEG tener un C.O.P. de dicen, 5.4 que es una salida trabajadora práctica. Si la salida es manipulada entonces para proporcionar el poder de entrada necesario para la pulsación, el C.O.P. con eficacia se hace el infinito cuando usted no tiene que proporcionar ningún poder de hacerlo trabajar y usted tiene una salida de poder sustancial. La salida de poder dividida en el poder le introdujo tienen que proveer para hacer el dispositivo funcionar, da la posición de C.O.P., entonces cualquier salida dividida en la entrada cero, siempre da el infinidad.

Dave Lawton ha experimentado con el arreglo de MEG, usando una costumbre profesionalmente construida laminó el yugo de hierro. Él encontró que usando el arreglo estándar, él no encontró ninguna diferencia cuando él quitó el imán permanente. Probando varias configuraciones, él encontró que el sistema más eficaz para sus componentes es:



Aquí, los bobinas de paseo son tanto puestos asimétricamente en un lado del marco y puestos instalación eléctrica de modo que sus pulsos complementen el uno al otro. Entonces dos pares de imanes de botón son colocados al otro lado del centreline, cada lado del yugo, y tendidos un puente juntos con dos secciones verticales consecutivas de la barra de hierro laminada. Este arreglo es sensible a la posición exacta de estos imanes y la afinación es conseguida moviendo el grupo de cuatro imanes y dos barras (con eficacia dos imanes "de herradura") ligeramente dejado o derecho de encontrar la posición óptima. La introducción o quitar estos imanes entonces hicieron una diferencia considerable a la operación del dispositivo.

Mientras la mayor parte de personas encuentran que esto muy difícil de ponerse COP>1 operación de MEG, hay, en la web, una presentación excepcionalmente bien escrita por la furgoneta Jacco der Worp autorizó “la Guía del Autostopista a 'la Energía Libre’ MEG” en http://yowusa.com y esto explica como y por qué esto puede trabajar. Según el permiso amable, es reproducido aquí:


La Guía de un Autostopista a la "Energía Libre" MEG
YOWUSA.COM, 25-Junio-2002 Jacco van der Worp

Advertencia por Maestros de Marshall
Este artículo por la furgoneta Jacco der Worp un físico holandés, explica "la energía libre" Generador de Energía Magnético MEG simplemente, en los términos del laico. Trabajé estrechamente con Jacco en este proyecto y envié una petición cortesa a Lee Kenny, uno de los principales de MEG para la ayuda. Su respuesta rápida controlaba y apestó de la paranoia. "Usted no está AUTORIZADO por MEL a publicar cualquier información en cuanto a MEG." (Los lectores pueden ver y comentar sobre el texto lleno vía el poste de bordo de mensaje YOWUSA, MEG - Maestros y Kenny.) Al principio, su respuesta paranoide me dejó perplejo, pero cuando adelante investigamos a MEG vinimos para entender la paranoia y esto enfrió nuestra sangre. Quizás este genio particular debería ser dejado en la botella.

Mi primera reacción al comportamiento de control represivo de Kenny debía pegar un tiro atrás a una respuesta que le recuerda que hay un trocito gracioso de papel llamado la Constitución. Después de esto, la paranoia urgente en la respuesta de Kenny siguió a la tarea mí.

Una explicación obvia y simplista consiste en que Bearden. son la suscripción ocupada a Revista de Vela y cuentas de banco de fundación en el paraíso fiscales de la costa para su nuevo para ser la riqueza. El problema es es una explicación demasiado simplista, porque después de trabajar con ingenieros durante veinticinco años he aprendido a reconocer un reflejo rotular reacción paranoide cuando veo el que. La respuesta de Kenny era quintaesencial un reflejo rotular reacción paranoide. Quizás, yo habría alcanzado esta conclusión temprano, eran yo no tan enamorado por la tecnología de MEG. Pero como excavado más profundo, encontré más motivos tangibles de la paranoia de Kenny.

El proceso de invención es uno apasionado. Al final de proceso son las recompensas financieras esperanzadores, pero para algo tan complejo como MEG allí es una recompensa igualmente grande - reconocimiento de par. "Condene sus ojos, pero usted lo hizo." En este calor de la invención hablan de las dimensiones de realidad postales, pero en un nivel inferior y con menos énfasis. Creo que este es lo que puede haber pasado a los inventores de MEG. Ellos simplemente se hicieron tan llevados con la pasión de invención que esto nubló su vista más allá del momento ellos recibirían su patente, que por su parte abrazaría su paradigma que cambia teorías con la plausibilidad. Sin embargo, una vez que la patente fue publicada, los tipos de artículos que uno esperaría ver en revistas como Ciencia Popular y Mecánica Popular dejó de materializarse. Adelante, lo que fue puesto a disposición por Bearden. era tal geeky technobabble que esto por lo general va en barco sobre la cabeza del hombre medio. Ahora creo que había una razón de este.

MEG abre una entrada en un nuevo futuro, lleno de nuevas aplicaciones que construirán sobre los conceptos fundamentales de MEG. Como el genio nuclear América soltó sobre Japón, el genio de MEG ofrece a nosotros ambos un nuevo y mejor mundo así como un mundo muerto todos en el mismo aliento. Creo que este explica la paranoia de Kenny. Ahora que él y sus compañeros de MEG/MEL del mismo tipo miran las aplicaciones prácticas de su invención ellos comienzan a verlo "de fuera de la caja" cuando ellos dicen en el negocio de computadora. ¿Tan qué podrían ellos ver que los hace querer controlar el flujo de conocimiento sobre esta nueva invención?

Mientras el foco ahora está en "la energía libre" la aplicación de la tecnología de MEG, su capacidad de relacionarse y deformar la serie continua de tiempo espacial ofrece una nueva variedad alarmante de aplicaciones para incluir: Arma de destrucción masiva, paseo espacial interestelar y motor de máquina de tiempo. Y es sólo el principio de las posibilidades hipotéticas que podrían surgir de este paradigma que cambia la invención

Sin embargo, antes de que este genio seamos dejados de la botella, nuestros representantes decididos y todos nosotros en la necesidad dominante de entender a MEG un poco mejor. Es el objetivo de este artículo magnífico por Jacco van der Worp.


YOWUSA.COM
Marshall Masters, Publisher

La Guía de un Autostopista a la "Energía Libre" MEG
Este cuarto artículo en una serie YOWUSA en el Generador Electromagnético Inmóvil por Tom Bearden et al., ahora bajo la patente, habla de esta tecnología groundbreaking en los términos del laico no técnico a diferencia de cavar profundamente en los principios físicos detrás de MEG. Una vez que usted ha terminado de leer el artículo, usted tendrá una idea general de como MEG trabaja y por qué sus inventores lo llaman "una energía libre" máquina.

Para aquellos con intereses más valientes a las fórmulas precisas y ecuaciones que describen a MEG, aquellos trabajando en el proyecto han publicado ya varios artículos técnicos en el Internet. Los mejores de éstos son un archivo de PDF de 69 páginas llamado El Generador Electromagnético Inmóvil: Extracción de Energía de un Imán Permanente con Relleno de Energía del Vacío Activo. Este documento presenta los principios más básicos usados para MEG con alguna gráfica añadida en


Llegar a conocer a MEG
MEG representa un acercamiento revolucionario a la generación de la energía en nuestro alguna vez más economía de exigencia. Sin embargo, esto también puede hacerse una amenaza financiera enorme para compañías de energía grandes, como Maestros de Marshall perfilados en su artículo "Bearden's Free Energy MEG Destined For Chapter Eleven".

Sin embargo, si MEG se convierte en su papel destinado, esto triunfará el mercado. Esto hará así proveyendo la humanidad de un duradero y sobre todo limpiará la fuente de la energía, que hasta ahora ninguna otra fuente de la energía ha conseguido en un precio económico.

Para el plebeyo, MEG es una maravilla técnica obtusa y entendiendo por qué esto trabaja requiere que se zambulla de cabeza en lo que parece ser un fondo sin fondo de technobabble. Sin embargo, si reducimos la cuestión a cinco términos tecnológicos básicos, podemos crear un entendimiento básico de MEG.

En un dispositivo de MEG hay cinco términos básicos que desempeñan un papel importante en la fabricación de ello trabajar. Ellos son (energía) el flujo, la eficacia, la capacitancia, el campo magnético y proteger. Este artículo intentará explicar cada término de MEG simplemente, usando ejemplos diarios. Después de la explicación básica, exploraremos una analogía llena en la forma de un barril de lluvias.


Flujo
El flujo, o el flujo de energía para ser más preciso, son esencialmente un subproducto de la creación de energía. Por ejemplo, un motor de coche usa una mezcla de gasolina y aire para impulsar el coche. Los motores más viejos en particular no eran muy eficientes en la incineración de toda esta mezcla y el subproducto es la niebla tóxica que sale el tubo de escape del coche.

Los motores del automóvil modernos son más económicos; la gasolina menos no quemada sale sus tubos de escape. Sin embargo, hasta los coches más eficientes en el camino hoy todavía empujan la gasolina no quemada el tubo de escape. Encima de esto, la parte del calor generado por la incineración de la gasolina dentro del motor también deja aquel camino. En una manera de hablar, la niebla tóxica que sale de los gases de combustión de su coche parece al flujo. Esto es un subproducto del proceso de crear la energía tenía que hacer sus viajes de coche calle abajo.


Flujo y Eficacia
Antes del embargo del aceite de 1973, los diseñadores de coche americanos en gran parte no hicieron caso de la cuestión de flujo construyendo coches con motores más grandes para ir más rápido. Por consiguiente, esta economía de combustible sufrió del embargo. Sin embargo, en 1973 el precio de combustible no hizo este una cuestión importante. Una vez que el precio de combustible se elevó después de 1973, los fabricantes automáticos americanos comenzaron ventas perdedoras a fabricantes extranjeros que construían más motores económicos.


Eficacia
Definimos la eficacia como la aplicación útil del flujo de energía. Este significa que si construimos un motor más económico, esto enviará a combustible menos no quemado el tubo de escape y a la baja del aumento el número de millas podemos continuar la misma cantidad de gasolina.

La parte que llamamos útil aquí está la energía de la gasolina quemada cuyo calor es usado para mover nuestro coche. Es lo que apuntamos para, aquella parte dividida en la energía total que podría ser producida de la cantidad de gas que usamos, es llamado la eficacia.


Eficacia y Unidad
Desde 1973, el objetivo de fabricantes automáticos es usar la energía disponible en la gasolina tanto como posible. El más ellos pueden esperar es lo que es llamado la unidad. La unidad significa que un sistema puede usar el 100 % de la entrada de energía en ello. En este caso, que sería la energía almacenada en la gasolina para generar la salida deseada, la salida en este caso es el caballo de vapor que nuestro motor entrega para mover nuestro coche calle abajo.

No importa como eficiente los diseños están en empujar hacia la unidad, el sistema más puede esperar conseguir con tecnologías presentes está alrededor de la eficacia del 30 %, que es aproximadamente el 70 % salvo la unidad.


Unidad y Sistemas Cerrados
Cuando comúnmente pensamos en la unidad (eficacia del 100 %), también tendemos a pensar en términos de sistemas cerrados.. Un sistema cerrado es un sistema que es completamente aislado del resto del mundo. En una manera de hablar, un motor de coche es un sistema cerrado. La energía liberada de la incineración de la gasolina para extraer su energía es o capturada para impulsar el coche o apagado el tubo de escape como el flujo gastado. Igualmente, usted continuamente reduce la cantidad de gasolina en su tanque cuando usted conduce calle abajo. El importe de energía que todavía es o almacenada en la gasolina no quemada o mueve su coche a lo largo o deja el tubo de escape cuando el flujo de desecho es la constante.

El punto esencial para tener presente sobre un sistema cerrado es que esto no dibuja la energía del ambiente alrededor de ello. Por otra parte, un sistema abierto dibuja realmente la energía de sus alrededores.


Sistemas Cerrados y Sistemas Abiertos
¿Si debiéramos crear coches con sistemas abiertos, a qué parecerían ellos? Ellos tendrían el mismo motor, pero un coche con un sistema abierto tendría por ejemplo un mástil y una vela.

En este caso, el chofer usaría el motor de coche para levantar y bajar la vela. La vela levantada completa un sistema abierto capturando la energía de movimiento del viento y usándolo para propulsar el coche calle abajo (a condición de que el viento esté con usted.)

Una vez que usted ha levantado la vela, usted puede hacer el coche ir adelante por la pesca con caña la vela al viento. Reducir la marcha de usted puede colocar la vela de acuerdo con la dirección del viento que así lo neutraliza como una red eléctrica activa, abierta. Una vez que usted levanta la vela, usted no necesita el motor del coche para la propulsión.

El punto esencial para tener presente sobre un sistema abierto es que esto dibuja la energía del ambiente alrededor de ello como la vela en nuestro coche modificado. Además, es controlable en esto usted puede encenderlo y lejos, justo como un sistema cerrado.


Sistemas Abiertos y el Coeficiente de Performance (COP)
Como la vela automática no es limitada con la energía del combustible en el tanque de gas (que nunca puede exceder la unidad o la eficacia del 100 %), un sistema abierto (retratado aquí por la vela automática) puede exceder de hecho la unidad. En otras palabras, esto puede obtener la eficacia de más del 100 % del sistema de energía con el que esto se relaciona, que en este caso es el viento. ¿Entonces cómo medimos sistemas que puede conseguir más que la unidad?

El Coeficiente de término de la Interpretación (PILLA) compara la cantidad de la entrada de energía en un sistema contra la cantidad utilizable de la salida de energía por el mismo sistema. Por ejemplo, usando el motor en nuestro automóvil para levantar la vela requiere una unidad de la energía y que cuando la vela es levantada esto genera o junta 8 unidades de la energía de movimiento de viento, el Coeficiente de la Interpretación es el 800 %. Otro modo de expresar este es 8:1, donde 8 es la energía útil disponible y 1 es la cantidad de la energía insertada en el sistema para provocar la generación de energía utilizable.


Coeficiente de Performance y Capacitancia
En nuestro ejemplo de coche usamos una vela para propulsar nuestro coche para conseguir un 8:1 COP. ¿Podría este trabajar con sistemas más grandes? ¿Por ejemplo, podría esto trabajar con camiones también? Ya sabemos que las velas fueron usadas para propulsar hace siglos de barcos de vela de madera enormes.

Vamos atrás a tiempo a barcos de vela durante un momento. Los constructores de estos grandes barcos sabían que más y velas más grandes ellos añadieron a sus barcos, más rápido ellos irían. Sin embargo, las grandes extensiones del echar agua rodean aquel barco en el océano. Con este en mente, vaya a ver como este se aplica a la utilización del poder de vela de propulsar coches y camiones.

Como coches y viajes de camiones en la proximidad cercana el uno al otro y en la misma dirección en una carretera, la cantidad de la energía de viento disponible en el sistema abierto debe ser dividida entre varios vehículos. Por consiguiente, aquellos en la proximidad más cercana a la dirección de viento sangrarán del poder de viento de aquellos delante de ellos. En la esencia, ellos literalmente roban el viento de cada uno.

En términos de capacitancia, el concepto esencial aquí es que los sistemas abiertos pueden no ser sistemas ilimitados. En caso de nuestro automóvil y velas de camión, la proximidad y el número de velas que tienen acceso al mismo sistema de viento abierto para la energía drenarán el sistema abierto. En otras palabras, aun si un sistema abierto es libre, la capacitancia nos dice que hay sólo tanto de ello para andar.

En este punto, hemos hablado de algunos términos generales usados con MEG. Ahora estamos listos a hablar de términos que son más específicos a MEG, que comienza con campos.


Campos
En términos muy simples, un campo es cualquier mecanismo que sirve como un medio a un final. En el ejemplo de coche, usamos una vela como nuestro campo, en el cual esto juntó la energía del sistema de viento abierto.

A diferencia de las velas usamos como campos para capturar la energía tenemos que propulsar nuestros coches, en términos de MEG, debemos usar algo llamó un campo magnético.


Campos Magnéticos
En caso de la vela automática, usamos nuestra vela como un campo para tirar la energía del sistema de viento abierto alrededor de nosotros de modo que podamos propulsar automóviles. La energía que necesitamos fue almacenada dentro del viento.

Con MEG, la fuente de energía a la que tenemos que dar un toque no es el viento, pero fuerzas electromagnéticas del universo que son tan omnipresentes cuando el viento está en la Tierra, si no más tan.

Lo que la vela y MEG tienen en común acerca de los campos es que ellos deben controlar sus campos a fin de prevenir efectos secundarios indeseables.

Mirando nuestro ejemplo de vela automático, atamos líneas a la vela y retumbo para controlar la neta de la vela de modo que esto capture tanta energía como posible sin insistir demasiado en la vela y causar daño. De ahí el término de navegación popular, recortando las velas. Igualmente, las velas no recortadas pueden ser peligrosas, presentando un riesgo a sistemas como el retumbo y mástil, o al marinero si el viento mueve la vela y el retumbo violentamente a través del barco, trastornando el saldo del barco.

En una manera de hablar, MEG usa algo llamado proteger para conseguir la misma cosa que el control del adorno de la vela si usted va a. Sin ello, los efectos violentos pueden dañar sus alrededores.


Campos magnéticos y Proteger Magnético
Con MEG, los campos magnéticos son muy poderosos y deben ser controlados fuertemente siempre a fin de impedirles crear el estrago en el espacio alrededor de ellos. Este es por qué MEG tiene que usar proteger magnético.

El concepto más importante de proteger magnético es que esto sirve como un control de seguridad para campos magnéticos conteniendo y minimizando sus efectos negativos.


El Ejemplo de Barril de Lluvias
En este punto, hemos cubierto todas las bases a excepción del potencial de vector magnético, que forma el quid de la teoría de MEG. Para ayudarle a entender la complejidad de este concepto, vaya primero a examinar lo que hemos cubrido este punto dentro del contexto de un sistema de barril de lluvias simple. La razón de este es que uno puede entender a MEG potencial de vector magnético más fácilmente de un punto de vista sistémico.


Flujo
Algunos de nosotros pueden haber intentado el siguiente como niños o aún más tarde en la vida. Si tomamos un barril lleno del echar agua (o un tanque de gas lleno de la gasolina) y queremos sacar algunos de que, no tenemos que sorber todo esto nosotros mismos.

Tomamos un pedazo de manguera; la manguera de jardín simple hará, y lo pegará en el embalse del cual queremos tomar el líquido. En el exterior, bajamos un final de la manguera un poco más abajo que el extremo opuesto que sienta dentro del tanque. Entonces suavemente chupamos en la manguera (vaya a conservarse al echar agua de aquí si sólo por el gusto) y el fluido comenzará a fluir. Una vez que esto hace, esto seguirá fluyendo hasta que el otro final de la manguera dentro del tanque sea ya no sumergido. Por lo tanto, con sólo un poco de esfuerzo movemos mucho fluido. El mecanismo que hace este trabajo es llamado el efecto capilar. En otras palabras, el peso de la columna de fluido en la manguera con una altura igual a la diferencia en la altura de los dos finales de la manguera proporciona la fuerza que es necesaria para guardar el movimiento fluido. Sin embargo, lo que sabemos realmente es que el barril de echar agua correrá vacío si sólo desahogamos todo esto.

¡Por otra parte, MEG dibuja la energía 'de un barril' que se llena el derecho sostiene! ¡Entonces esto nunca corre vacío! Si usted repite la energía estimulada se derraman de MEG, el flujo de energía saldrá de ello continuamente; esto no correrá seco como nuestro barril de lluvias.

Por lo tanto, un modo apropiado de describir a MEG por lo tanto en términos de este ejemplo sería un barril de lluvias en el cual más lluvia se caería el instante que que uno dibuja el echar agua de ello. Una vez que usted comienza el echar agua que fluye por la manguera, la lluvia comienza a caerse en el barril y sustituye el echar agua que usted saca en un paso similar.

Por esta razón, un barril de echar agua de MEG-estilo nunca correrá vacío y el echar agua fluirá para siempre por la manguera una vez que usted lo ha traído en el movimiento porque MEG es un sistema abierto, que nos trae al siguiente punto de la consideración, que eficacia contra COP medios para nuestro barril de lluvias.


Eficacia y el Coeficiente de Performance
Para nuestro ejemplo de barril de lluvias, el término "eficacia" puede ser definido por la cantidad del echar agua que podemos tirar del barril haciéndolo entrar en el movimiento con la manguera de sifón.

Con el barril de echar agua de sistema cerrado, aprendimos que un sistema cerrado es aislado del resto del mundo, entonces ninguna lluvia viene cayéndose a desde encima para sustituir lo que sacamos. En este caso el mejor que podemos hacer es la posición la manguera en el mismo fondo del barril en el interior y dejándole dar aún más abajo en el exterior. Por hacer este, podemos sacar con sifón todo el echar agua del barril, que nos da el máximo del 100 % del echar agua. Este el 100 % de la eficacia es llamado "la unidad."

Guardando la unidad de nuestro sistema de barril de lluvias cerrado en mente, vaya a cambiar atrás a nuestra variante de sistema abierta.

El momento comenzamos a sacar con sifón el echar agua del barril de lluvia de sistema abierto, caídas de agua de lluvia frescas en por la cumbre abierta del barril. No importa cuanto echar agua sacamos con sifón de nuestro barril de echar agua de sistema abierto, bastante nueva lluvia fracasa la cumbre para sustituir sobre qué tomamos.

Por lo tanto, puesto en el movimiento una corriente interminable del echar agua con nuestro sistema abierto llueve el barril podemos obtener resultados mayores que aquella de la unidad. Este es que el Coeficiente de Interpretación (COP). es sobre. Lo usamos para expresar el resultado de salida, que es mayor esto en qué ponemos. Ergo, el COP para el barril de lluvia de sistema abierto puede exceder la unidad (eficacia del 100 %) mientras que el barril de lluvia de sistema cercano sólo puede esperar conseguir la unidad. ¿Tan entonces, qué pasa si aumentamos el tamaño de nuestro barril de lluvias?


Capacitancia
Aparte del efecto directo de tener más echar agua aumentando el tamaño de nuestro barril de echar agua y manguera de sifón, hay efectos indirectos también y ellos tienen que ser con cuidado considerados.

¿Para jueces de salida, si hacemos nuestro barril más grande así como nuestra manguera de sifón qué significará esto para nosotros? Considerando que usaremos una manguera más grande para sacar con sifón más fluido, necesitaremos una fuerza de succión más fuerte en primer lugar. Podemos hacer esto simplemente (a condición de que tengamos el poder pulmonar) sin requerir un escalamiento del sistema entero.

Sin embargo, si drenamos más echar agua por segundo de un barril más grande (p.ej el tamaño de un lago) y queremos que ello siga corriendo, tendrá que llover más difícil de rellenar el echar agua que sacamos y la precipitación está ligada a un límite natural. En un cierto barril y tamaño de manguera, no hasta una tormenta tropical proporcionará bastante lluvia para guardar el nivel de echar agua y el sistema comenzará a sufrir un colapso. Encima de esto, un barril normal está de pie en una estructura de apoyo. Más grande el barril, más difícil deberá encontrar un lugar para ello estando de pie y permanecer estar de pie. Por otra parte esto podría caerse o ruptura. ¿De este modo, cómo impedimos a nuestro barril más grande deshacernos?


Campos
Si el barril se hace realmente grande (vaya a asumir durante un momento esto es el tamaño de Lago Superior) y comenzamos a sacar con sifón el echar agua de ello en el paso de cuatro veces el flujo de echar agua total de Sault Ste Marie Canals, entonces el nivel de echar agua llevará tiempo para readaptarse para el echar agua desahogado. El campo más importante en la acción aquí es el proceso que saca con sifón, impulsado por la gravedad, que causa el echar agua se derraman de nuestro lago de barril más grande. (Sí gente, ahora hablamos en una escala planetaria.)

Normalmente, el nivel de echar agua es horizontal (permitiendo por supuesto para la curvatura de Tierra por una escala más grande). Sin embargo, si el paso de sacar con sifón se hace bastante alto, el flujo de echar agua normal se hará incapaz de corregir el nivel bastante rápidamente.

Una diferencia permanente en la altura del nivel de echar agua de un lado del lago al otro se levantará. En este caso la parada de la acción que saca con sifón no causará una parada inmediata en el echar agua que fluye hacia el punto que saca con sifón. Una parada repentina en manar de un barril clasificado de lago causará al menos una pequeña ola gigante. Más grande la diferencia de nivel a través del lago, peor la ola gigante resultará. Aunque esto parezca a otro campo en la acción en el sistema de barril grande, no es. Esto es un mecanismo de autocorrección para la superficie de lago después de que ha sido molestado.

En términos simplistas, a qué todo este se reduce es que la energía de flujo como el echar agua de flujo por nuestro sistema de barril de echar agua representa un campo. Cuando un campo aumenta en el tamaño que esto puede desestabilizar igualmente en mayores cantidades también. Por lo tanto, si deseamos aumentar el tamaño de nuestros campos debemos encontrar modos de protegerlos de aquellas cosas, que podrían desestabilizarlos.


Campos y Proteger
Si nuestro barril de lluvias normal clasificado sobrellenara con el echar agua esto podría comenzar a escaparse. En tal caso, necesitaríamos medidas para prevenir un flujo efusivo del agua de lluvia de dañar los alrededores inmediatos en una inundación.

Por otra parte, con nuestra versión clasificada de lago del barril de echar agua necesitaríamos diques para rodear nuestro lago para impedirle desbordarnos en la tierra alrededor de ello. Esta inundación encuentra su causa en una diferencia de paso entre el lloviendo en y manando del echar agua. Estos diques deben ser por supuesto capaces de resistir pequeñas olas gigantes que surgen debido al comienzo y la parada de la acción que saca con sifón. En términos muy simples, este es llamado protegiendo.

Hasta este punto, hemos cubierto los conceptos más esenciales que necesitaremos antes de que abordemos el grande - potencial de vector. Este es un importante concepto aún complejo pero esto va al muy oído de lo que MEG es por qué esto puede hacer lo que esto hace.


Componentes de MEG y Disposición
El cuadro abajo, tomado del extracto por la Energía Magnética Limitada cuando esto publicó en el Internet. (Hemos añadido placeholders coloreado para hacer más fácil para ver.) Esta ilustración muestra la disposición básica de un prototipo de laboratorio de MEG usada para demostrar con éxito la teoría.
  • IMÁN PERMANENTE (A): el elemento más importante es el imán permanente que se sienta en medio del cuadro esquemático. Las líneas de campo magnético salen de aquel imán de barra encima y lado de fondo (en este cuadro). Este imán es que ayudas conducen la máquina entera.
  • CAMINO DE FLUJO NANO-CRISTALINO Y MATERIAL PRINCIPAL (B): en Vez 'de dar vueltas' libremente del Polo Norte del imán al Polo Sur ellos entran en ‘un camino de flujo nano-cristalino y el material principal.' Aquel material captura todo el campo magnético del imán permanente, de modo que ningún campo magnético esté presente libre en el aire más.
  • BOBINA DE COLECCIONISTA (C): los bobinas de coleccionista son los puntos donde la energía puede ser dada un toque de MEG.
  • ACCIONADOR (ENTRADA) BOBINA (D): los accionadores son los puntos de entrada de la energía de poner la cantidad mucho más grande en el movimiento.
Para compararlo al barril de lluvias, los accionadores son su boca que dibuja el echar agua por la manguera. Los coleccionistas son los finales de manguera colgando del barril que comienza a manar una vez que usted ha generado un tubo capilar con su manguera de sifón. Y finalmente, el imán y el bobina que contiene el campo magnético son el embalse de barril que contiene el echar agua.


Como el MEG Trabaja
Ahora venimos al quid del sistema entero, la razón por qué esto trabaja en primer lugar. La fuerza impulsora en nuestro barril de lluvias grande, clasificado de lago era la fuerza de gravedad. Esto hizo el echar agua que se cae a alguna distancia lejos de nuestro movimiento de manguera hacia el punto de sifón inicial y por su parte causado el echar agua para traspasar el sifón. En este caso, la gravedad es la fuerza que restaura del nivel de echar agua de nuestro barril de lluvias clasificado de lago cuando hace el nivel de echar agua ir horizontal otra vez.

Esta fuerza y el mecanismo de corrección atado a ello tienen un equivalente en la arena magnética. Aquella fuerza es el potencial de vector magnético. Si miramos a MEG, vemos que esto convierte un flujo de energía que fue almacenado en tal potencial de vector fuera de un camino de campo magnético cerrado. (So, no era que un bocado. Vaya a dividirlo abajo en más términos más simples.)


OKEY, ¿Tan Qué un Vector es Potencial de Todos Modos?
Para explicar el potencial de vector, tenemos que usar otra cosa que un barril de lluvias, pero debe ser familiar entonces, por qué no la energía usamos en nuestras casas para dirigir nuestras computadoras, secadores de pelo, etc.

Sabemos sobre el potencial eléctrico a través de los dos alambres de una salida de la pared. Este potencial eléctrico es lo que hace una quemadura de bombilla. Si no tenemos cuidado con la salida también podríamos encontrarnos apartamento en nuestra espalda cuando nuestros miembros de familia frenéticamente piden una ambulancia. Por suerte aunque, los EE.UU, el potencial eléctrico sea 110 voltios, que fue elegido porque no es tan letal como el estándar de 220-240 voltios encontrado en la mayor parte de los otros países en el mundo.

Sin embargo, si combinamos el valor numérico de este potencial eléctrico con una dirección, tenemos un potencial de vector. En caso de nuestra salida de 110 voltios, si cambiamos la dirección de dicen el horizontal al vertical, podemos doblar nuestro potencial a 220 voltios. Por lo tanto, la dirección es importante para la creación de cualquier campo magnético; todos ellos surge de un potencial de vector magnético donde la dirección desempeña un papel crítico.

La ilustración siguiente compara a MEG con nuestro ejemplo de barril de lluvias para el entendimiento de un laico muy general de como MEG trabaja y por qué el potencial de vector magnético es tan importante. (Por favor tenga presente que una explicación precisa requeriría un artículo varias veces el tamaño de éste, entonces pintaremos sólo nuestro cuadro con amplios golpes de cepillo liberales por el momento.)
  • (A) Un embalse exterior espera hasta que el sistema sea traído en el movimiento y luego comience a trabajar para restablecer el equilibrio lo que está roto sorbiendo la manguera de sifón. Para el barril de lluvias esto es la lluvia que llena el barril atrás, para MEG esto es el potencial de vector conversión de su energía en el campo magnético dentro del camino cerrado.
  • (B) Este añade un campo suplementario al campo de imán dentro del lazo cerrado.
  • (C) En la esencia los accionadores trabajan como la manguera de sifón en nuestro ejemplo de barril de lluvias y cambiando la dirección del echar agua esto crea un potencial de vector exterior.
  • (D) Por consiguiente, el camino cerrado comienza a relacionarse con el campo magnético dentro, compensar el cambio de la situación. Esto da la energía al campo magnético dentro del camino cerrado.
  • (E) Podemos dar un toque entonces a aquella energía de los coleccionistas y encontramos que más energía eléctrica sale los coleccionistas que la cantidad en la que ponemos por los accionadores. Entonces la energía del campo de potencial de vector fuera del camino cerrado ‘fluye hacia el sifón' para corregir ‘el nivel de campaña' otra vez. ¡Si conducimos la parte de esta energía atrás en los accionadores otra vez, el resto de ello es el flujo libre! ¿Flujo libre?
Con el flujo de energía de MEG realmente se hace el producto de resultado o la salida en vez de un subproducto de desecho cuando con el combustible fósil impulsó sistemas como motores del automóvil Lo que solía ser la basura es ahora la salida útil, justo como la electricidad de hoy dibujada de la red para encender nuestras casas.

En este sentido, MEG forma un nuevo modo de mirar el flujo de energía y si usted resulta instalar a MEG al lado de su casa, esto requerirá mucho menos energía de proporcionarle por mucho más electricidad. Por consiguiente, sus gastos de energía bajarán bastante.


Por qué MEG es Comúnmente Entendida mal
MEG usa un flujo de energía de entrada para convertir una mucho mayor cantidad del flujo de energía hasta ahora inservible en una forma controlable y más conveniente. Este puede abandonar alguna gente que rasguña sus cabezas porque este es una nueva torcedura entera en el flujo. Para aquellos que son familiares con los principios de conservación de la energía este representa un cambio de paradigma en el pensamiento que puede desafiar años del pensamiento pesadamente instruido sobre sistemas cerrados. Y aquí está frotar. Los principios rígidos de la conservación de la energía se aplican sólo a sistemas cerrados como motores de coche, mientras que MEG es un sistema abierto

¡Como MEG es un sistema abierto, esto puede convertir el flujo en la salida porque esto es un sistema del saldo con el mundo alrededor de ello y por lo tanto constantemente relacionándose con el ambiente alrededor de ello! Está aquí, esto puede resultar en PILLARSE que es mucho mayor que la unidad.

Otro factor que lo hace difícil para pensadores convencionales de entender a MEG es que esto no usa la Medida de Lorentz.

Cuando Tom Bearden y su equipo de investigadores descubrieron los principios detrás de MEG cuando ellos decidieron omitir una calibración comúnmente conocida de un sistema electromagnético, la llamada Medida de Lorentz.

La Medida de Lorentz es esencialmente una opción libre de valores para parámetros dados de un sistema eléctrico; esta opción libre hace matemáticas más simples. Al mismo tiempo sin embargo esto desecha una variedad de interesante (cuando esto resulta ahora) las soluciones con un juego de ecuaciones que describen el mismo sistema. Esta variedad es la variedad de estados de no equilibrio. Guardando a MEG sólo fuera de equilibrio (del saldo) todo el tiempo, podemos usarlo para sacar una cantidad tremenda de la energía de un embalse hasta ahora inservible en una forma conveniente. En la esencia, este es sobre qué MEG es.


Problemas Potenciales Con el MEG
Sabemos que MEG trabaja, pero es también del interés para ver sólo cuánto esto puede hacer. La mayor parte de ustedes estarán probablemente interesados para saber si MEG puede impulsar una casa. ¿Podemos aumentarlo sin un límite, o podía un tal dispositivo hasta impulsar una ciudad?

La escala de muchos dispositivos sólo es limitada por preguntas de diseño prácticas. MEG necesita un imán permanente así como un material nano-cristalino que completamente encajona los lazos de campo magnético que dejan este imán. Esto también tiene que introducir y bobinas de salida. Las corrientes eléctricas que traspasan alambres producirán el calor, que tendrá que ser tratado con en un paso bastante alto, pero además de esto, el tamaño potencial y la productividad del sistema son prácticamente ilimitados. Este tipo del generador debería ser a priori escalable al nivel de bloque de ciudad.

Hay, sin embargo, efectos secundarios posibles a su operación, que queremos tomar una mirada más cercana antes de comenzar a hacer funcionar a MEG para una ciudad.

Unos problemas podrían existir para MEG. Ahora mismo, esto es el territorio inexplorado, pero tenemos que considerar la posibilidad que encima de un cierto nivel, el campo de potencial de vector no puede reajustar su energía bastante rápido para las condiciones trabajadoras de permanecer intacto, así haciendo a MEG fallar. Para ilustrar totalmente esta posibilidad, vaya a visitar de nuevo algunos términos básicos de los que hablamos antes en este artículo.


Campos Magnéticos
La energía almacenada en el campo magnético y el campo de potencial de vector puede relacionarse con la conducción de materiales fuera de MEG también, generando campos magnéticos secundarios y corrientes eléctricas.

Hay más. Cuando la energía deja sus alrededores, la nueva energía viene fluyendo atrás a. No sabemos si el paso de esto está ligado a un límite. Esto puede tener efectos secundarios que son desconocidos actualmente a nosotros. Algunas reacciones pesimistas han hablado hasta de una modificación de la serie continua de tiempo espacial que rodea a MEG. Sería una consecuencia seria en efecto, pero no hemos visto ninguna prueba de ello hasta ahora.

Además del argumento presentado encima hay material de bobina que es supuesto contener totalmente el campo del imán permanente y el campo adicional generado durante la interacción. MEG más grande también necesitará un campo magnético más fuerte. ¿Sólo cuánto puede el material de bobina tomar antes de que el campo comience a romper el material sí mismo? Esta MEG más grande puede necesitar materiales de superconducción para ganar aquel campo magnético más fuerte. Habrá condiciones adicionales que son impuestas por aquel material. Tenemos que mantener que superconductividad para prevenir el daño al material.

Sin embargo, los campos magnéticos más fuertes plantean realmente un riesgo de salud. Por esta razón, la mayor parte de personas no quieren vivir bajo o muy cerca de líneas de energía de alta tensión. Ellos llevan campos electromagnéticos fuertes alrededor de ellos también. Es sin embargo posible proteger campos magnéticos.


Proteger
Si alguien debiera apagar la señal de entrada a MEG grande, el campo puede no desvanecerse al instante, que causaría un punto de campaña cuando esto sigue el pleito a las señales. Entonces los pulsos de EM pueden levantarse, que son muy destructivos a todo el equipo electrónico. Estos pulsos de EM son tan destructivos de hecho, que algunas naciones han conducido la investigación extensa en su aplicación posible como un arma.

Una jaula Faraday formaría "el dique alrededor del lago" para MEG. Este es un caso metálico que encierra el campo magnético más MEG completamente. A excepción de efectos de EMP fuertes esto guardará un campo semiestable contenido de modo que ningunos efectos negativos exteriores ocurran. Tan en el curso de la operación normal, MEG puede ser protegida completamente fácilmente. Los momentos inquietantes ocurren encendiendo a MEG o lejos. ¿Cómo afectará proteger la capacidad de la energía de campo de potencial de vector de rellenarse cuando la energía deja la unidad?


Tenemos que Seguir con Precaución
Conclusión, podemos decir que MEG es un medio de verter la energía de un embalse tremendo con el pequeño esfuerzo notable. El resultado es la energía casi ilimitada en prácticamente ningún coste. El único inconveniente conocido en el estado corriente de la investigación consiste en que a gran escala repugnante, con fuerza para controlar efectos secundarios puede criar sus cabezas feas. Por lo tanto mientras MEG representa una rotura de tierra y la nueva tecnología innovadora no debería ser apresurado al mercado sin pruebas exhaustivas.



Los Dispositivos de Hans Coler
Hans Coler desarrolló un dispositivo que él llamó el "Stromerzeuger" que consistió en un arreglo de imanes, apartamento bobinas y platos de cobre con un recorrido primario impulsado por una pequeña batería. La salida del recorrido secundario fue usada para encender un banco de lámparas y fue reclamado que el poder de salida era muchas veces el poder de entrada y podría seguir indefinidamente.

El aparato principalmente consiste en los carretes relacionados de la dos paralela que ser bi-filar hiere de un modo especial, están magnetically unido juntos. Uno de estos carretes es formado de hojas de cobre (el carrete es llamado ‘el carrete de plato’). El otro es hecho de los alambres aislados relacionados de varia paralela delgada (llamado ‘cuerda de carrete’), dirigiendo la paralela a los platos, en pequeños intervalos. Ambos carretes pueden ser alimentados por baterías separadas (6 voltios, 6.5 AHr fueron usados). Al menos dos baterías son necesarias para conseguir el funcionamiento de aparato, pero posteriormente, una batería puede ser quitada.

Los carretes son arreglados en dos mitades cada uno por las cuerdas bi-filar. El carrete de plato también contiene varas de hierro con uniones de alambre de plata. Estas varas son magnetizadas por una batería especial por cuerdas de excitador. Eléctricamente, la cuerda de excitador es completamente aislada de las otras cuerdas. Hans dijo que la producción de energía ocurre principalmente en estas varas de hierro y la cuerda de los carretes juega una parte esencial en el proceso.

Se debería mencionar que el recorrido de carrete es impulsado primero. Al principio, esto tomó una corriente de 104 mA. Los platos y el recorrido de excitador son encendidos entonces simultáneamente. Cuando este es hecho, la corriente en el recorrido de carrete se cayó de 104 mA a aproximadamente 27 mA.

Se sugiere que un electrón sólo no es considerado como una partícula negativamente cargada sino también como un poste magnético del Sur. El elemento Stromerzeuger básico es el de un recorrido secundario abierto, capacidad cargada, inductivamente conectado a un recorrido primario. El rasgo nuevo es que las capacidades están relacionadas con el corazón secundario por imanes permanentes como mostrado aquí:



Es reclamado que en el encendimiento del recorrido primario, “la separación de gastos” ocurre con M1 que haciéndose positivamente cobrada y M2 que haciéndose negativamente cobrada y que estos gastos son “magnetically polarizados” cuando ellos se formaron, debido a la presencia de los imanes. Cuando el recorrido primario es apagado, “unos " flujos corrientes que ponen marcha atrás en el secundario pero los imanes “no ejercen un efecto que se polariza en esta inversión”.

Dos de los elementos básicos mostrados encima son colocados juntos haciendo un doble arreglo de etapa con los platos de cobre cerca juntos.



Note que el bobina M1 es invertido. Los imanes llevan corriente y entonces sería razonable suponer que ellos son imanes de hierro más bien que ferrita, planchan imanes que son hace sesenta años comunes, combinado con el hecho que los imanes de ferrita no conducen corriente y los tipos de neodymium no estaban disponibles en 1925. Las cuerdas secundarias son tanto exactamente iguales como “enrollar en una dirección tal que, encendiendo el rollo primario”, los electrones fluyen de P1 a P2 y de F1 a F2. Otra vez, este es la declaración más peculiar cuando la dirección del flujo de electrones no es afectada por la dirección de cuerda del bobina, que sugiere que la persona que hace el informe no supiera casi nada sobre la circuitería. Es muy probable por lo tanto, que el breve informe que ha sobrevivido a hoy, es muy vago y faltante en los detalles esenciales, los diagramas que no indican las cuerdas bi-filar y directamente poner instalación eléctrica longitudes mencionadas antes.

Una de las declaraciones muy extrañas hechas es que el recorrido F1/F2 sólo induce el efecto y que el poder de exceso es dibujado del recorrido P1/P2. Este es el arreglo trabajador básico. Más de estas dobles etapas pueden ser añadidas para proporcionar salidas más altas, por sus salidas relacionadas en la paralela para la mayor corriente.

El documento original, con la ambigüedad magistral, declara que para hacer este arreglo, dos del recorrido original son colocados un encima del otro y luego puntualmente dibuja el arreglo, mostrando a los postes de imán M1 invertidos, que por supuesto, contradice lo que ha sido declarado sólo. De este modo, no está claro si el diagrama o la declaración son correctos, pero la probabilidad es que el diagrama es correcto.


Para allí para ser cualquier clase de la salida continua de un transformador, la entrada no puede ser la corriente continua a pesar de que las baterías de pila seca fueron usadas para impulsar el recorrido (aunque la salida pudiera ser tan alta como seis kilovatios). Coler declaró que su investigación indica que los imanes permanentes realmente oscilan en aproximadamente 180 kilohercios. Si es correcto, entonces esto podría explicar la inducción magnética producida en el recorrido. Si no es lo que es confiado en en este recorrido, entonces las baterías tienen que estar relacionadas y desconectadas continuamente, y la tecnología siendo simple entonces, es parece probable que un relevo habría sido puesto instalación eléctrica para autooscilar como en las campanas eléctricas tempranas. Mientras aquel arreglo podría haber sido usado sólo para unir y desconectar las baterías con un contacto del relé, el rollo de relevo habrá generado la alta tensión pulsos agudos, generando pulsos magnéticos cortos del tipo que causa una afluencia de la electricidad fría en el recorrido de la energía de fondo ambiental local.

O bien, aunque no sea mencionado o sugerido, la unión podría haber sido hecha usando un relevo que tenía sólo un contacto, en cuyo caso, la espalda-EMF del relevo bobina puede haber alimentado pulsos de alta tensión directamente en el recorrido. Este es, por supuesto, especulación sólo ignorante. El arreglo podría haber sido:



En cada caso, la batería flujos corrientes el contacto del relé normalmente cerrado, impulsando la cuerda de relevo, que abre el contacto de interruptor, desconectando el relevo y así cerrando el contacto de interruptor otra vez. Este causa la pulsación rápida del voltaje de batería y el relevo el bobina genera altas tensiones, típicamente de algunos cientos de voltios. Si la unión de recorrido es como mostrada en el primer arreglo, entonces cuando el interruptor de relevo se abre, los pulsos de voltaje traseros-EMF altos serán alimentados al recorrido. Por otra parte, si un relevo con dos contactos separados es usado, el segundo contacto de interruptor de relevo puede ser usado para unir la batería al recorrido y desconectarlo otra vez en una secuencia muy rápida. Hay un grupo de la gente en este foro quiénes trabajan para conseguir la fabricación de una versión operacional de este dispositivo. La información en los dispositivos Coler es presentada claramente en este sitio Web.




Patrick Kelly
http://www.free-energy-info.tuks.nl


闽ICP备2022006709号