Simple Free-Energy Devices

There is nothing magic about free-energy and by “free-energy” I mean something which produces output energy without the need for using a fuel which you have to buy.


Chapter 36: Useful Free Energy

This is information for people who are not fully familiar with the subject of free energy. What I mean by free-energy is energy to run the devices which you use – TV, computer, air conditioning, cooker, washing machine, fan, etc. – without having to pay for a fuel to generate that power. That sounds mad to people who do not realise that we live in an energy field so powerful that running every powered device on Earth for a thousand years would never even be noticed by that energy field. Yet, that is exactly the way that things are.

There are air-conditioning systems which can easily be bought and which can either heat or cool the air passing through them. These are heat pump systems which draw energy from the local environment as well as from the electrical supply to which they are connected. Their efficiencies range from 250% to around 500% efficient. That is, the heating of the air is two to five times more efficient than using a fan heater or other electrical heater. One of them looks like this:




And the technical information includes the fact that the output from this unit is more than four times the input power (called the “Coefficient Of Performance” or “COP”):



Split air conditioning units which have an outdoor section as well as an indoor section, are more efficient again, some having a Coefficient Of Performance greater than five, that is, the output power is more than five times greater than the input power which you have to supply to make it work.

That is a fine performance, but it will only work if you can provide the electricity which the air conditioner needs. Thanks to a lightning strike and the loss of two power stations, a few days ago, more than a million people in the UK did not have a working electricity supply. It would be nice to have your own electricity supply. Free-energy can provide that. There are two main groups of people who want free enerrgy. The first group are the people who just don’t want to pay for electricity. The second group are the people who want to stop the pollution that the present oil-based system is causing. I’m sorry to tell you, but while the incoming energy which ends up as being your electrical supply is indeed free, obtaining a device to make the wanted conversion of the energy is, itself, by no means free. You can convert a gallon of petrol into a powered trip of many miles, but to do that you would probably want a car, and cars are by no means free.

So, even if you have to pay for it, how do you get your own supply of electricity? You can definitely do it and it can be done in several different ways, some of which are well beyond the abilities of the average person to arrange. The most simple is using a battery with an ordinary DC-to-AC converter called an “inverter” to generate the same voltage and frequency as your local electricity supply. This battery and inverter system is a well-known method which has been used for many years and very often, the battery is recharged using solar panels mounted on a roof.

This method has problems quite apart from the cost of buying and installing the solar panels. At the present time (August 2019) the most obvious choice for a battery is a “deep cycle” lead-acid battery which is roughly the same as that used in cars. However, most people are not aware of the practical difficulties with using a lead-acid battery:

1. The first problem is that a lead-acid battery loses half of the charging current which you feed into it. That means that for every watt of power which you draw from the battery, you have to feed back two watts of recharging power.

2. The next problem is that a battery of that type has a limited operational life, typically, the battery can be charged and discharged 400 to 1000 times at the “C20” rate of current draw and if that rate of current draw is exceeded, then the lifetime of the battery is reduced. The “C20” rate of discharge is one twentieth of the Amp-Hour rating of the battery. So, for a 100 Amp-Hour battery, the battery life will be shortened if more than 5 amps is drawn from it.

3. The third problem is that batteries do not recharge nearly as well if they are also supplying current. That is, a disconnected battery recharges very much better than one which is supplying a load with current.

4. The fourth problem is that most people do not understand how little power can be drawn from a battery compared to the amount of electricity which they actually use from day to day. Take a 100 Amp-Hour battery (costing £60), it’s life will be shortened if more than 5 amps is drawn from it and 5 amps at twelve volts is just 60 watts. That is, if properly treated, the 100 Amp-Hour battery cannot power a 100 watt light bulb.

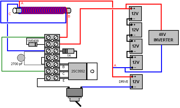
5. The fifth problem is the current draw from a 12-volt battery, needed to produce 220-volt AC mains output. Is substantial, needing thick wires between the battery and the inverter. For a 1 kilowatt mains supply from a 12-volt battery at 100% inverter efficiency, would require a substantial continuous current. One amp gives 12 watts, so 1000 watts will require 1000 / 12 = 83.33 amps. At 95% inverter efficiency, that is about 88 amps. And that needs an exceptionally thick wire to carry it. Many people want a good deal more than one kilowatt of electrical power. At the C20 rate of battery discharge, you are talking about eighteen 100-Amp-hour batteries. To reduce the current draw from each battery, it is normal to connect four batteries in series to give 48 volts and use a 48-volt inverter. That cuts the individual battery current to 22 amps for each row of four batteries, and so for a C20 current draw, five rows of four batteries in each row would be needed, costing a total of £1200.

This looks like a serious list of problems, and yet solar panel battery charging systems can work well for many years. We can do better than those systems as items 1 and 2 can be dealt with by switching from DC charging to pulsed DC charging as that improves battery life and battery performance. That can be done by having the solar panels charge up a battery which is then used to drive a DC-pulsing circuit which charges the main battery bank. The pulsing circuit can be built quite easily. Here is one from “Alexkor” of Russia:




These sketches avoid the need for any significant soldering. For faster charging, the circuit can be expanded by creating additional sections, each with its own transistor. The charging coil is about 1.5 inches (40 mm) in diameter and wound with 100 turns of two strands of wire of about 0.5 mm diameter. That is, the coil is very simple to make with just 200 turns of wire as shown in the sketch and connected that way with the end of one wire attached to the start of the other wire. Quite apart from being easier to wind, that arrangement is a Tesla bi-filar coil which is more effective than a single coil of 200 turns.

The circuit can be expanded to increase the rate of battery charging if you need that:



Anyway, back to the solar panel problems. The obvious one is that solar panels only work in daylight and ideally in direct sunlight. Also, solar panels differ a great deal in quality of performance. The last time I looked, Kyocera panels were the best as they have extra cells which make the panel work well in poor light.

Technically, it is not essential to use one or more solar panels. It is perfectly possible to have your DC pulsing charger charge your battery bank and another charging battery and switch the charging batteries over every hour or so, one to drive the charging circuit and one to be recharged at the same time.

Of course, it would be nice to avoid having to use batteries. That is certainly possible. For example, you can use a standard “standby” generator and that can power the household equipment which you want to use. It might look like this:




But, some people say, that it is too noisy and it needs fuel. Well, we can deal with those two problems. First, we can build a sound-reducing enclosure for the generator, one which allows free flow of air to and from the generator. That can be made quite simply by using overlapping timber slats covered in carpet. The air flows easily through the openings between the slats but as sound travels in straight lines it has to bounce off the carpet-covered slats repeatedly and each bounce absorbs part of the sound. So you mount the generator on a sound-absorbing base and put one or two sound-absorbing enclosures around it.

The fuel? Well, you can make the generator operate on a gas mixture called “HHO” which is generated from water using some of the electrical power from the generator. Also, you can add some cold water mist to the air entering the engine and that converts the engine into an internal combustion steam engine. That arrangement has been in use in remote areas for several years now. Details on how to do that can be found in the document here and it can be done in two different ways. You can either adapt the engine to run directly on HHO or you can bubble the HHO through acetone and use an unmodified generator.



People tend to concentrate on the items of household equipment with the largest current draw. While that is understandable, smaller systems can allow a better quality of life at quite low cost. One man who lives off the grid, recently asked for advice as he wanted to watch TV without the noise of his generator running. That could be accomplished by making his generator charge a battery and then running the TV from the battery while the generator is off. Alternatively, reducing the generator sound would be helpful.

A friend in South Africa has been experiencing power cuts due to local electricity supply problems. There was no indication that the daily power cuts would end soon, so he arranged things to make life easier. He powered his wi-fi equipment from a small rotary generator which he designed and built. The generator is self-powered in spite of looking as if it is driven by a battery while in reality, the battery is just a passive component which is there to act as a voltage level control for the inverter. The generator puts out 150 watts of mains power continuously and needs no fuel to run. It looks like this:



It has been suggested that instead of having a spinning rotor, it should be sufficient to pulse stationary coils with an oscillator circuit. Initial tests indicate that doing that should be perfectly possible, but at this point in time any such solid-state version of the rotary generator has not yet been built, tested and proved to be viable. If it is confirmed, then it is a very attractive option as quite apart from being motionless and quite easy to build, unlike the rotary version which has limited space for coils around the rotor, the solid-state version has no such limitation and so potentially could have any desired level of power output.


The South African developer also constructed self-powering lights for various places around his house and has found them to be perfectly adequate for lighting when the local mains supply has failed again. His particular choice of construction for these lamps is like this:



However, newcomers to the field of free-energy devices, often get confused by the options along with the fact that may people think it funny to show videos of fake free-energy devices. Some, of course, are genuine, for example, Chas Campbell of Australia who built a self-powered flywheel system which both powers itself and other equipment:





The way that it works is that it is started up by powering the motor with the local mains supply or alternatively using a battery and inverter. Once the motor gets up to speed, Chas switches it over so that the output from the generator then feeds the drive motor and the additional power tools which Chas uses.

It is possible to find companies which offer to sell you a free-energy generator, for example, the Infinity SAV company of South Korea (website) appears to be perfectly genuine, but then, that is only an impression as I have never had any kind of communication with them. Their main generator is shown as being like this:



There is also a continuous push to find or develop new high-powered free-energy generator designs. At the present time there are several people working on a hydraulic design from Donnie Watts. So far, there are no reports of success, but then most of the builders are delayed by lack of finance or similar problems:



A common problem is the fact that many people don’t understand that when the designer states that a 3-inch (75 mm) diameter pipe is needed, he actually means that. Instead, they think that a 1-inch (25 mm) diameter pipe will do, and it just won’t do. It takes ten 1-inch pipes to match the capacity of one 3-inch diameter pipe.


Another design of recent interest involves changing the electronic drive to a 3-phase electric motor in order to get more than the usual amount of power from the motor and then using that power to drive a standard electrical generator. While there is no guarantee that the system will work, a team of talented developers are busily investigating the design. The overall principle is to run the 12-volt 3-phase motor on 400 volts with an arrangements which is something like this:



There are various other designs which offer what appeals most to newcomers, namely motionless operation and massively powerful output as well as small physical size. Designs such as those from Don Smith seem irresistible:



These designs do indeed work but it takes an exceptionally skilled electronics expert to ever get one going, so please don’t imagine that you can just assemble the stated (very expensive) components in the arrangement described and expect it to burst into life – that is not going to happen as a lot of very expert electronic tuning is needed using unusually specialised equipment.


So, to summarise the actual situation, you can indeed have an energy system of your own, but if it is powerful enough to power all of your household equipment, then it is likely to cost a significant amount of money to construct even if that construction is done by yourself. Perhaps it would be better to call it “low-cost electricity” rather than “free-energy”. If you decide to go ahead and build some project, then let me wish you every success with your project.


Patrick Kelly
http://www.free-energy-info.com
http://www.free-energy-devices.com
http://www.free-energy-info.tuks.nl





闽ICP备2022006709号