Una guida
pratica ai dispositivi di energia libera Autore: Patrick J. Kelly
Capitolo 13: Dispositivi
di Dubbi
Questo capitolo comprende una serie di dispositivi
che o difficilmente lavoro, o che hanno troppo poco informazioni pratiche per
aiutare i tentativi di replica. Questa selezione, è naturalmente, una questione
di opinione.
Questo dispositivo è un perfetto esempio di un
dispositivo free-energy come si alimenta e fornisce chilowatt di corrente in
eccesso di energia elettrica. È in questa sezione, non perché il suo
funzionamento è "dubbia" in qualsiasi modo, ma perché il disegno non
è mai stata pienamente rivelata. È stato sviluppato dal compianto Paul Baumann,
che faceva parte di un comune svizzero che non è disposto a spiegare il suo
funzionamento. Questo "Thestatika" o di una macchina
"Testatika" funziona benissimo ed ha una alta qualità di lavorazione.
Ha due dischi elettrostatici che sono inizialmente ruotato a mano e che quindi
continuare a ruotare azionato dalla forza prodotta dal dispositivo.
Ci sono varie idee su come funziona il
dispositivo. Il comune svizzero non presenta più questo dispositivo per le
persone in quanto hanno la teoria che "l'uomo" non è pronto ad avere,
o utilizzare energia libera. Hanno sempre rifiutato di mostrare ciò che è
dentro i grandi cilindri montati su ciascun lato del dispositivo. DA Kelly nel
1991, documento fornisce alcune osservazioni molto percettivi su questo
dispositivo. dice:
Il
"Convertitore ML Swiss" è completamente simmetrico, influenza di tipo
convertitore di energia che è essenzialmente basata sul generatore
elettrostatico Wimshurst con i suoi due dischi controrotanti settori dove
lamina metallica generano e trasportano cariche di elettricità piccoli per
essere memorizzati in condensatori trovati. In unità Wimshurst, diagonali
spazzole neutralizzando ogni disco opposto distribuire le cariche corrette alle
settori che ruotano, ma nel convertitore ML questa è effettuata da un diodo
cristallo che ha una maggiore efficienza.
Due spazzole
raccolgono le cariche si accumulano e condurle al condensatore di accumulo
situato nella parte superiore di questo dispositivo. Il dispositivo è dotato di
due magneti a ferro di cavallo con bobine trovati e da un magnete cilindrico
cavo come parte della funzione di diodo, e due bottiglie di Leida che a quanto
pare servono come la funzione di condensatore finale per il convertitore.
L'utilizzo di una componentistica di prim'ordine, quali contatti dorati,
elettrodi di controllo e doppio condensatore fasi, assicurare efficienze di
conversione molto superiori a quelli disponibili con una macchina di Wimshurst.
I dettagli del prototipo operativo sono:
1. Efficienza:
L'unità viene avviata a mano e nessun potere altro ingresso è richiesto.
2. Potenza
costante: 300 volt a 10 ampere = 3 chilowatt.
3. Dimensioni:
43,31 "(1100 mm) di larghezza, 23,62" (600 mm) di altezza, 17,72
"(450 mm) di profondità.
4. Peso: 44 lbs
(20 Kg).
5. Velocità di
lavoro: 60 rpm. (Bassa velocità - un giro al secondo).
I dischi sono
doppie in acrilico (plastica) e segmenti metallici sono in acciaio, che causa
l'effetto Searle con conversione elettromagnetico effettuate a bordo dei dischi
attraverso elettromagneti passivi. Questo è un convertitore ideale in quanto
sia alta tensione CA e moderata CA amperaggio possono essere generati
simultaneamente tramite due circuiti elettrici separati dai dischi. Le spazzole
convenzionali conduttivi far fuori l'aria condizionata ad alta tensione, mentre
le bobine elettromagnete cerchio produrre amperaggio utile. Quando magneti
permanenti di cavallo con bobine sono utilizzati, quindi la potenza di uscita è
aumentata in misura considerevole, come mostrato dalle specifiche di uscita
superiori.
L'auto-propulsione
iniziale dopo mano-dischi viene realizzato con l'adozione del principio
Poggendorff (uno scienziato tedesco del 1870) in cui oblique spazzole
conduttrici produrre auto-rotazione in motori elettrostatici (non generatori).
Il modulo
speciale diodo a cristalli fornisce probabilmente duplici funzioni di
regolazione di frequenza e amplificatore capacitanza - ai due bottiglie di
Leyda - come parte del circuito di risonanza elettrica, poiché è collegato con
le bobine magnetiche ferro di cavallo.
Questo
dispositivo è costituito da tre circuiti elettrici separati:
1. L'uscita ad
alta tensione CA dai dischi gemelli elettrostatiche.
2. Un moderato
circuito amperaggio CA fornito dalle bobine doppio magnete a ferro di cavallo
(Effetto Searle) come i dischi più e meno passare da loro. (Impulsi di uscita CC
a 50 Hz).
3. Un circuito
risonante in cui sono collegate le bobine magnetiche ferro di cavallo al
condensatore diodo modo che regolazione di frequenza è assicurata. Il
condensatore diodo è quindi collegato al trasmettitore bottiglia di Leida,.
I grandi
principi fisici coinvolti in questa unità eccezionale composito sono:
1. Conversione
elettrostatico utilizzando dischi singoli per uscita positivo e uno negativo
uscita dall'altro.
2. L'evidenza di
effetto Searle dall'uso di multiplo, inducendo identici segmenti in acciaio e
EMF elettromagneti a bordo dei dischi.
3. Il principio
Ecklin è inoltre in evidenza, dal momento che i segmenti in acciaio passano magneti
permanenti a ferro di cavallo, come nel SAG Ecklin di unità.
4. Il Poggendorff auto-rotazione principio
elettrostatico motore come descritto sopra.
5. La capacità
di cristallo funzione del modulo diodo cristallo. Il pieno funzionamento di
questo componente unico con una cava cilindrica magnete permanente, è un
componente composito con duplici funzioni di distribuzione delle cariche
corretti ai settori, e mantenere la frequenza di uscita al valore desiderato.

Il convertitore ML è completamente
simmetrico con due dischi acrilici, una grata in metallo leggero, fili di rame
isolati, un segreto di cristallo-diodo raddrizzatore, ei collegamenti elettrici
placcati in oro. Queste macchine sono state sviluppate in un periodo di venti
anni.
In generatori elettrostatici, le
molecole di aria tra i due dischi acrilici che ruotano in senso opposto l'uno
accanto all'altro, diventa elettricamente attivato per attrito. Questo fa sì
che i dischi di essere continuamente carica fino a quando un flashover parifica
la carica su di loro. Per limitare la tensione al valore desiderato, le
particelle cariche positivamente su uno dei dischi e le particelle cariche
negativamente sul disco dall'altro sono ciascuno estratto tramite regolabili
separatamente reticolari-elettrodi, e sono alimentati in una bottiglia di Leida
che raccoglie l'energia . La velocità dei dischi che hanno 50 elettrodi
reticolo, è 60 rpm che produce una uscita pulsato Hz 50 CC. Questa velocità è
sincronizzata da impulsi magnetici.
L'unità è invece avviato dalla
rotazione dei due dischi in direzioni opposte fino a quando il convertitore è
addebitato a sufficienza per sincronizzare se stesso e continua a girare senza
problemi e senza far rumore, senza alcuna fonte esterna di alimentazione. Un
disco montato centralmente di circa 4 "(100 mm) in barlumi di diametro con
tutti i colori dell'arcobaleno. Dopo pochi secondi le bottiglie di Leyda è
pronto per il funzionamento e 300 volt CC con una corrente di 10 ampere si
possono trarre dal dispositivo per un certo periodo di tempo desiderato. in
molte occasioni, le dimostrazioni sono state fatte della potenza disponibile
dal dispositivo. elementi di riscaldamento, luci e utensili elettrici a mano
può essere eseguito dal dispositivo.
Questa spiegazione suggerito del
convertitore ML contiene un numero di punti molto interessanti. E 'sembrato
misterioso che i dischi elettrostatici hanno continuato a ruotare da soli,
senza alcun motore visibile spingendoli. Mr Kelly, che ha visto il dispositivo
e il suo funzionamento, suggerisce che ci sono spazzole inclinate premendo
contro la parte anteriore e posteriore dei dischi gemelli elettrostatiche e che
questi sono alimentati con corrente elettrica dalle bobine magnetiche ferro di
cavallo e che agisce come un motore che spinge i dischi poi una volta avviato.
Egli suggerisce anche che i segmenti in acciaio 50 al secondo che passano tra i
poli dei magneti a ferro di cavallo causare un campo in rapida fluttuante
magnetico attraverso le bobine magnetiche, che li rende funzionare come un
generatore elettrico Ecklin, come descritto altrove in questo eBook.
Sig. DA Kelly suggerisce anche
che i due cilindri visto sul convertitore ML, sono i condensatori bottiglia di
Leida e di collaborare, come descritto da Sir Oliver Lodge (il cui libro è su
questo sito). Questo è un suggerimento molto interessante, ma non spiega perché
la gente comune svizzero rifiutare di punto in bianco per permettere a nessuno
di vedere cosa c'è dentro questi cilindri.
C'è un video prodotto da Don
Kelly (presumibilmente, una persona diversa), che propone un'altra teoria di
funzionamento. Suggerisce che ciascuno dei cilindri contiene un bi-filar bobina
su un magnete di ferrite di bario:

Tuttavia, egli
descrive il magnete di ferrite di bario come lo stesso tipo utilizzato nei
ricevitori radio, e sono standard "bacchette di ferrite" che non sono
magneti permanenti, per quanto ne so. Don suggerisce che l'uscita dai dischi elettrostatici ad alta tensione
viene alimentato direttamente a queste bobine e poi su attraverso un
collegamento in serie alle bobine intorno i magneti a ferro di cavallo. Si
prevede il bi-filar bobina amplificando la corrente e dei dischi elettrostatici
ruotato da una bassa tensione standard motore a corrente continua.
Un'altra possibilità è che i vasi contengono anche
uno spinterometro e circostanti rame pick-up serbatoi e la macchina è
silenzioso, i vasi hanno un vuoto al loro interno. Ciò fornirebbe un
funzionamento silenzioso e spiegare perché le persone in comune non poteva
aprire per un controllo. Sembra molto chiaro che noi non sappiamo esattamente
come funziona questo dispositivo.
Un fatto molto interessante che è stato segnalato
dal gruppo svizzero è che se una serie di rame, fogli di alluminio e perspex
sono posti in un campo magnetico, generano una tensione elevata. Questo vale la
pena indagare. Non è chiaro se il campo magnetico dovrebbe essere costante o
oscillante. La sequenza delle piastre è detto: cpacpacpacpa (rame "c"
essere, "p" essere 'Perspex' (acrilico o 'plexiglas') e "a"
in alluminio).
Il seguente set-up potrebbe essere la pena
indagare:

Vi è una buona informazione sul Testatika a http://peswiki.com/index.php/PowerPedia:Testatika ma purtroppo, la linea di fondo è che nessuno sa come replicare macchina
eccellente Paul Baumann.
Se
si vuole capire il funzionamento dei dischi elettrostatici, il McGraw-Hill
libro "Homemade Lightning" di RA Ford (ISBN 0-07-021528-6) fornisce
tutti i dettagli delle macchine Wimshurst e piani per la costruzione di tuo,
versione migliorata. Pronti-costruite macchine Wimshurst sono disponibili sul
sito web:
http://scientificsonline.com/product.asp?pn=3070070&bhcd2=1154180654
Questo dispositivo è stato ideato da Michael
Faraday nel 1831 e ha un metodo intrigante di funzionamento e un uscita
notevolmente grande.

Il principio di funzionamento è incredibilmente
semplice:

Se un disco di rame è ruotato in un campo
magnetico, allora il potere si sviluppa tra l'albero e il bordo esterno (o una
qualsiasi posizione intermedia). Si è quindi constatato come il dispositivo
continua a funzionare anche quando il magnete è fissato al disco di rame e
ruota con essa - non qualcosa che è intuitivamente ovvio. La potenza è enorme
con la possibilità di estrarre 1000 Ampere ma a bassa tensione inferiore a 1
Volt. La presa di forza possono essere da una faccia del disco vicino
all'albero anziché dover avere un albero di rame solidale al disco di rame. Questo
dispositivo funziona anche con un solo magnete attaccato al disco di rame e
rotante con esso.
Questo appare come un punto di partenza molto
valida per sviluppare un dispositivo che possa funzionare e fornire utili
output aggiuntivo, dal momento che un motore per ruotare il disco non sarà
necessario qualcosa di lontanamente simile 1000A di guidarla. Il problema è, è
molto difficile fornire affidabili contatti striscianti in grado di gestire
correnti elevate per periodi di tempo prolungati. La seconda immagine sopra
mostra il disco con la sua estremità immersa in un bagno di mercurio. Questo è
sufficiente per una breve dimostrazione a bassa potenza, ma non è realistico
per un dispositivo di lavoro serio.
Potrebbe essere solo possibile ottenere un dispositivo
di lavoro ragionevole accettando che la corrente di uscita non sta per essere
qualcosa di simile 1000A. Spazzole di lunga durata potrebbe essere fatto da
barra di rame solido e molla con il disco di rame a coppie corrispondenti in
modo che le spinte pennello si oppongono l'un l'altro e quindi non generano un
carico laterale. Questi potrebbero essere realizzati in serie multiple per
ciascun disco, diciamo quattro o otto per disco, in modo che l'effettiva
resistenza elettrica tra le spazzole e il disco viene ridotta e il possibile
progetto corrente aumentata.
Simili spazzole multiple potrebbe essere applicato
al cilindro albero centrale. Dischi multipli potrebbe poi essere montata su un
non conduttore, non magnetico albero e le spazzole cablati in serie come
mostrato, per aumentare la tensione di uscita:

Tuttavia, quando questo è fatto, la resistenza pennello è un grave problema. Nel 1987, tre della squadra di Scienza Borderlands, Michael know, Peter Lindemann, e Chris Carson sperimentato con questo motivo e ha scoperto che una versione molto più soddisfacente potrebbe essere prodotto. La loro versione produce sawtooth CA invece di CC e quindi l'uscita potrebbe essere alimentata direttamente in un trasformatore elevatore. Loro disegno ha quattro magneti in ferrite incollati tra due dischi metallici, e per una maggiore resistenza meccanica, filo di rame avvolto attorno ai bordi esterni dei magneti per evitare magneti volano verso l'esterno se il legame colla deve fallire. La loro disposizione è così:

Questo sembra contraddire le "leggi" di
energia elettrica convenzionale, in quanto vi è una resistenza molto bassa
corto circuito direttamente attraverso le spazzole che prelevano la tensione di
uscita AC. La corrente di uscita da un piccolo prototipo è stato stimato a 100
ampere. La frequenza della corrente alternata è direttamente proporzionale alla
velocità dell'albero del motore, ma la tensione di uscita è quasi indipendente
dalla velocità dell'albero del motore, aumentando solo leggermente con velocità
molto maggiore. Si è anche trovato che mettere le spazzole a 90 gradi l'una
dall'altra sulla parte metallica del motore ha la stessa uscita nonostante i
contatti quasi si toccano. Questo progetto sembra avere un notevole potenziale
per la costruzione in un formato più grande e ulteriori indagini.
Mentre il funzionamento di questi dispositivi
sembra impossibile a prima vista, deve essere compreso che il rame ha alcune
caratteristiche molto insolite quando interagisce con i campi magnetici. Questo
è spiegato nella http://magnetism.vfedtec.com/SpinningCylinder.htm
sito web dove si può vedere che un cilindro di rame filatura esercita una forza
grande lateralmente su un magnete permanente posizionato vicino. Questo
non avviene con cilindri filatura in metalli altri. Paramahamsa Tewari ha
ricevuto un brevetto indiano (397/Bom/94) nel 1994 per un COP = 2.5 versione, i
cui dettagli possono essere visti in http://www.rexresearch.com/tewari/tewari.htm.
Nikola Tesla ha
ulteriormente come si può vedere dalla sua 1.889 brevetto USA n ° 406968 1831
disegno di Faraday. Egli ha osservato
che per ottenere qualsiasi tipo di potere utile dal dispositivo richiederebbe
un disco di rame di diametro molto grande, o un disco che è filata molto
veloce. Un grande disco di rame sarebbe
un formato scomodo, e un alto tasso di rotazione rende molto difficile ottenere
una buona durata nel tempo, contatto , scorrevole sul bordo esterno del disco. Ha anche sottolineato che corrente fluiva
dall'albero fino al bordo esterno se il campo magnetico che passa attraverso il
disco era in una direzione, ma se la direzione del campo magnetico sono stati
invertiti , allora il flusso di corrente sarebbe dal bordo esterno verso
l'interno all'albero. Lo stesso
cambiamento di direzione del flusso di corrente avviene anche se il senso di
rotazione del disco è invertita.
Utilizzando tali fatti e notevole ingegnosità,
Tesla proposto una disposizione in cui la presa di forza è dallsasse solo in
base due dischi di rame separati e campi magnetici che si muovono in direzioni
opposte. Questa disposizione ha il vantaggio che ha una tensione di uscita che
è la somma delle due tensioni separate. Questo
concetto di base utilizza quattro magneti anulari e due dischi di rame, ottone
o ferro. Entrambi i dischi sono dati una vasta flangia, come illustrato di
seguito :

Il circuito mostrato qui è rotto dalla distanza
tra i dischi e Tesla trattata che utilizzando un nastro metallico flessibile
che collega i due dischi insieme:

Mentre è possibile utilizzare la cinghia per
azionare uno dei dischi, Tesla non ha utilizzato tale metodo. La cintura supera la necessità di un contatto
strisciante sul bordo esterno dei dischi e quindi entrambi contatti striscianti
sono a assi che è un posto facile avere un contatto strisciante. Tesla mostra il contatto contro l'estremità
degli assi come questo è solo un movimento rotatorio rispetto al contatto
fisso, ma anche se il contatto premerlo contro la superficie esterna del perno,
il movimento di scorrimento sarebbe ancora relativamente lenta. Nonostante questo motivo intelligente da
Tesla, non ho mai sentito di nessuno costruzione di questo tipo di generatore
nonostante le grandi correnti che essa può generare.
Questi generatori sono stati pubblicati su internet per molto tempo ora. Essi possono essere trovati sul sito web di Jean-Louis Naudin: http://jnaudin.free.fr/html/mromag.htm

Il generatore Romag
Mini da energia magnetica utilizza il principio del flusso magnetico in
movimento denominato "la corrente magnetica" per generare energia elettrica.
Secondo questa energia magnetica generatore è in grado di produrre 3,5 volt, CC
7A (24 Watt) di elettricità libera, più energia sufficiente per sostenere se
stessa.
Questo generatore deve
essere avviato tramite un motore esterno a ruotare a 2100 rpm per circa 42
secondi. Dopo ciò, il flusso di energia è stabilito nel generatore Romag e il
motore esterno può essere rimosso e l'uscita libera energia elettrica può
essere utilizzata.

La procedura
di avviamento genera energia magnetica entro i sei bobine di filo di rame, il
tubo di rame supporto di queste bobine ed i cavi in acciaio rivestiti di rame avvolto intorno i magneti. La carica viene
eseguita mentre i sei fili di collegamento della bobina, (mostrato come 22 nel disegno sopra), siano a
contatto e la creazione di loro poli magnetici alternati. Dopo il tempo di 42
secondi avvio uno di questi fili di collegamento bobina viene aperto
l'interruttore (24) lasciando il carico di lavoro al suo posto. Il carico (23)
può trarre 7 amplificatori. Come corrente è tratto da sei bobine, esso imposta
poli magnetici che reagiscono con i magneti del rotore mantenendo la rotazione.
L'albero principale è ruotato di 12 i magneti permanenti che attirano e
costruire un campo di rilascio. Poi l'autista unità (manovella o motore) è
scollegato permettendo all'unità di continuare a ruotare con un carico del
motore attivante.

Costruzione:
Se si decide di tentare di costruire una di queste
unità si consiglia di utilizzare i materiali indicati:
1. Piastra di base in alluminio
2. Cuscinetto Manicotto in ottone impregnato di
olio, 1 "di lunghezza, 0,5" di diametro interno.
3. Ottone Albero, 4 "di lunghezza, 0,5"
di diametro esterno
4. Rotor, ottone 1.75 "lungo, 2" di
diametro,
5. Sei slot
rotore, ogni 1,75 "lungo, 0.26" in profondità, 0,72 "di
larghezza. Queste fessure sono
distanziate esattamente 60 gradi.
6. Un taglio a cacciavite al centro del rotore in
ottone, 360 gradi circa, 0,25 "di larghezza e 0,313" in profondità.
7. 12 slot
(prodotta dai sei slot quando il taglio è fatto a 360 gradi). Ogni slot è fiancheggiata da mica isolante, 0,01
"di spessore.
8. Un totale di 228 pezzi di U fili di acciaio
rivestito in rame, 0,04 "di spessore. Ogni slot (7 sopra) ha 19 pezzi di
questi fili installati in Mica, quindi questi cavi non entrino in contatto con
il rotore in ottone. Il bordo di questi fili è a filo con la superficie esterna
del rotore e sporge bordo di uscita 1/8 "sopra diametro esterno del
rotore.
9. Ognuno dei
12 magneti riceve undici giri completi di 0,032 "di spessore filo di
acciaio rivestito di rame. Questi 11
giri o 'avvolge' accumulare a 3/8 "di larghezza e lo stesso è collocato
intorno tutti i 12 magneti. Quando si trova nei fili piegati (8), formano una
perfetta aderenza il contatto azienda.
10. Dodici pezzi di isolamento mylar, 0,005
"spessi, vengono inseriti i nuclei dei fili (9).
11. I dodici magneti permanenti, isolati con il
mylar, non deve contattare i fili di 9). Questi magneti misura 3/4 "lungo,
5/8" di larghezza, 3/8 "di spessore e sono fatti di una particolare
composizione e forza Alnico 4, M-60;. 12 AL, 28 Ni, Fe 5 cobalto, isotropica
magnete permanente materiale raffreddato nel campo magnetico, Cast 9100 TS. 450
Brin, 2,2 Peak prodotto energetico. Quando inserito nel rotore le facce esterne
di questi magneti 12 non devono essere lavorati con un raggio. Il centro di
questi magneti passare il centro delle bobine con 3/32 "di liquidazione. I
bordi, in cui sono avvolti i fili, passo 1/32 "di distanza dalle bobine. Aiuti Questo 'distanziatori magnete di
variazione', non solo il ciclo di rilascio, ma contribuisce anche al movimento
di rotazione. (Spigoli vivi magneti che si trovano ad affrontare le bobine sono
essere levigato con un piccolo raggio liscio.)
12. Assicurarsi che i magneti sono posti nel
rotore con la polarità mostrato nel diagramma.
13. I 12 avvolge filo magnetico sono divisi in due
sezioni; 6 superiore e inferiore 6. Non ci sono collegamenti tra queste
sezioni. La direzione del flusso magnetico fra la tomaia 6 impacchi e inferiore
6 impacchi viene raggiunto grazie al 'direzione di flusso'. I fili sono avvolti
intorno al magnete a partire da meta 'nord' in cima e poi dopo 11 giri completi
alle uscite filo a metà inferiore del 'sud'. Dato che questo filo va poi al
magnete successivo si arriva a un filo attract che è il suo lato 'nord'. Così
tutti i fili vengono collegati da sud a magnete dalla bobina nord o nord a
magnete metà sud. I collegamenti devono essere effettive clip in rame a
pressare (non saldare) con tubi in isolamento per evitare il contatto al corpo
14. A 0.03 "tubo di rame di spessore
(materiale rigido) 2" di lunghezza per 2 ½ "di diametro interno.
15. Sei slot sono tagliati nella parte superiore della provetta # 14. Questi slot sono 5/8 "di larghezza per 1/32" in profondità distanziati a 60 gradi l'una dall'altra.
16. Sei slot sono tagliati nella parte inferiore
del tubo # 14. Questi slot sono 5/8 "di larghezza per 5/16" in
profondità e in linea con le asole superiori # 15.
17. Ci sono sei punti di fissaggio del tubo di
rame.
18. Un anello acrilico è utilizzato per contenere
parte # 14, misura 3.75 "diametro esterno e 2.25" diametro interno,
3/8 "di spessore, imbullonato direttamente alla parte # 1. Questo anello
ha un 0.03" scanalatura larga tagliare 0,25 "in profondità per
consentire il sei punti di tubi di rame di montaggio da inserire (parte 17).
19. Carta isolante in plastica, 0,002 "di
spessore, è da collocare intorno alla parte interna e la parte esterna della
parte # 14.
20. Ci sono sei bobine di filo di rame isolato,
ogni bobina con 72 spire di filo di 0,014 di spessore. Ogni bobina è avvolta
con due strati, lo strato inferiore si riempie completamente la 5/8
"fessura larga con 45 giri e le campate strato superiore 5/16" di
larghezza con 27 giri. Per assicurarsi che ogni bobina ha l'esatta lunghezza
del filo di 72 giri, un filo di lunghezza del campione viene avvolto poi svolto
per servire come stampo per sei lunghezze. Un metodo suggerito bobina di
avvolgimento è di riempire una piccola bobina con una lunghezza quindi tenendo
il tubo di rame al prolungamento inferiore, quindi iniziare a fili più in
Figura 2 e fissare temporaneamente questo filo alla superficie esterna del
tubo.
21. Successivamente, posizionare il pre-misurata
rocchetto di filo all'interno del tubo, avvolgendo giù e intorno all'esterno
avanzando in senso orario fino a che il "5/8 slot è caricato con 45 giri.
Quindi, questo filo tornare indietro attraverso la parte superiore della bobina
per 15 / 32 "e avvolgimento nella stessa direzione di nuovo avanzamento in
senso orario ponendo il secondo strato attraversato per 5/16" con 27 giri.
Questo metodo deve avere il secondo strato perfettamente centrata sopra il
primo strato. Dopo questa bobina di avvolgimento, ripetere il processo, il
riempimento rocchetto piccolo con un'altra lunghezza di pre-misurata del filo.
Una risposta molto importante magnetico come accade sei bobine hanno tutti i
loro strati secondo distanziati in questo modo.
22. Punto 22 di cui sopra mostra il pattern di
collegamento per sei bobine. Quando l'unità è guidato a start-up (manovella)
per 42 secondi a 2100 RPM, tutti e sei i ponticelli devono stare insieme che
significa che il filo, più va al filo negativo collegato con l'interruttore di
avviamento. Dopo 42 secondi, il carico viene aggiunto al circuito e
l'interruttore viene aperto. Per controllare le connessioni tra le bobine, si
noti che il filo della bobina finale # 1 va al filo della bobina finale # 2,
che è strato superiore di livello superiore. Questo modello poi è l'inizio
della bobina 2 (livello di fondo) sta per iniziare su bobina 3 (anche livello
di fondo). Quando il tubo di rame con le spire viene posizionato intorno al
rotore, la distanza da un magnete a qualsiasi bobina devono essere identiche.
Se misura diversa, acrilici forme tenuta può essere imbullonato alla base di
alluminio, sporgente verso l'alto, e quindi spingere il tubo di rame nella
direzione necessaria per mantenere la spaziatura come indicato.
23. Fili da caricare.
24. Fili per l'interruttore di avvio.
25. Senso di rotazione che è in senso orario
durante la visione dall'alto verso il basso.
26. Cupola in acrilico per la protezione contro
gli elementi.
27. Rivestimento di acrilico trasparente a
solidificare rotore. Non usare
vernici motore standard. Preriscaldare
il rotore e poi immergerlo in riscaldata liquido acrilico. Dopo la rimozione
dal tuffo serbatoio, mano ruotare fino a quando l'acrilico si indurisce, quindi
bilanciare rotore. Per la procedura di bilanciamento, aggiungere o rimuovere i
pesi in ottone ottone in base alle esigenze dei fori piccoli nel rotore sul
lato pesante.
28. Tubo di isolamento su tutti i collegamenti.
29. Albero a fini di inizio e test di velocità (se
lo si desidera).
Il motivo per cui questo generatore è incluso in
questo capitolo è perché la costruzione è abbastanza complessa. Inoltre, i
piani sono stati in giro per diversi anni, senza che me ne accorgessi chiunque
costruzione o l'uso di una di queste unità diverse da JL Naudin.
La fusione fredda è stato inizialmente accolto con
grande entusiasmo. E poi sembrava essere screditata, principalmente come una
questione di paura di perdere il finanziamento per il vecchio decenni di
ricerca "a caldo" fusione. Al momento attuale, vi sono alcune 200
laboratori. che hanno confermato i risultati e quindi non c'è alcun dubbio
sulla realtà del sistema. In sostanza, si dice che la fusione nucleare può
avvenire a temperatura ambiente, in determinate condizioni. Tuttavia, un
dispositivo di lavoro commerciale è ora di raggiungere il mercato con i
dettagli sul sito di Sterling Allan:
http://peswiki.com/index.php/Directory:Andrea_A._Rossi_Cold_Fusion_Generator.
Se si desidera che i dati di base di storia della
fusione fredda, poi ci sono diversi siti web che seguono i progressi in questo
campo, tra cui "Times Cold Fusion" in http://world.std.com/~mica/cft.html dove molto dettagliato è disponibile.
Tuttavia, anche se un generatore a fusione fredda è improbabile che sia
qualcosa che si può mettere insieme nel giardino di casa, il processo si sta
lentamente costantemente verso un uso generale. Nel 2012, il generatore di
Rossi "Ecat" fusione fredda si prevede di lanciare. Il sito web http://ecat.com/ sta già prendendo gli ordini e
l'unità abitativa produrre 10 chilowatt, si prevede di vendere per US $ 500 e
hanno un costo annuale di gestione di soli $ 20.
Un esperimento già successo è stato
dimostrato dal sito JL Naudin, dove sono stati effettuati molti test di
successo. Alexander Frolov osserva che a causa della pompa dell'acqua viene
alimentata esternamente, i risultati mostrati da JL Naudin non sono abbastanza
accurate anche se l'errore non è significativo per livelli di potenza inferiori
a un kilowatt, e quindi le prestazioni è in realtà leggermente inferiore a
quella riportata.
Questo sistema ha
iniziato con il concetto di William Lyne, che ha pubblicato nel suo "Occult
Ether Systems" libro nel 1997. Nel 1999, Nikolas Moller ha acquistato una
copia del libro Lyne e ha richiamato l'attenzione di Alexander Frolov l'idea.
Alexander ha poi lavorato sul concetto e prodotto sia presente teoria e design.
Un progetto congiunto è stato quindi avviato tra Alessandro Faraday Company
Ltd. di San Pietroburgo in Russia (www.faraday.ru)
e società di Nikolas 'Spectrum Ltd.
Il prototipo mostrato
nella fotografia sottostante, è stato poi costruito da Alexander e passato al
Nikolas dove esso è stato provato estesamente. Il processo esatto coinvolto nel
guadagno di energia solo recentemente è stata pienamente rivelata nel libro di
Alessandro dal titolo "Energie nuove".
La tecnica utilizzata
prevede ripetutamente convertire una quantità di gas di idrogeno dal suo stato
biatomica (H2 dove due atomi di idrogeno sono legati insieme per formare una
molecola stabile), al suo stato HH monoatomico (dove due atomi di idrogeno
rimangono come atomi separati, non strettamente legate insieme) e poi di nuovo
alla sua forma originale.
No idrogeno viene
consumato. Nessun gas supplementare è richiesto. Il gas è appena convertito da
uno stato all'altro, ripetutamente. Il problema per la scienza convenzionale è
che la potenza di uscita misurata nei test è notevolmente superiore alla
potenza di ingresso in prove scrupolosamente misurati che sono stati eseguiti
per periodi di più di mezz'ora ciascuna. La potenza aggiuntiva scorre in dal
punto zero campo dell'energia dovuta ad un meccanismo di estrazione di energia
causata dalla collisione di molecole aventi pesi atomici molto diverse. Ciò si
spiega con il dottor Frolov nel suo saggio: http://alexfrolov.narod.ru/mac.html
in cui è descritto lo squilibrio energetico in dettaglio. In essa, si osserva
che la teoria mostra chiaramente che un ingresso di 1.400 watt è capace di
produrre una potenza di 7250 watt a causa dello squilibrio impatto energia tra
molecole massa elevata e bassa massa quando collidono.
Qui è una fotografia
del gruppo di sviluppo costruito da Alexander Frolov e poi utilizzato in fase
di test del sistema:

Questo è un dispositivo puramente meccanico che è
autoalimentato e che può fornire corrente elettrica per pilotare altri
apparecchi. Questo dispositivo è stato progettato e costruito in Turchia. E
'stato dimostrato a Dortmund il 17 ottobre 2005, in cui la manifestazione è
stata condotta da JL Duarte che ha eseguito un test indipendente e ha prodotto
una relazione del 17 luglio 2005, per conto del Dipartimento di Ingegneria
Elettrica, Elettromeccanica ed elettronica di potenza della Technische
Universiteit Eindhoven. Muammer ha ottenuto domanda di brevetto WO2004091083
per il suo design. La manifestazione è stata della sua unità portatile che
emette circa 12 volt CC:

Durante la manifestazione è stato utilizzato per
accendere una lampadina macchina molto vivaci:

Muammer ha anche prodotto una versione più grande in
grado di alimentare una casa:

L'unità di manifestazione è stata avviata con un 16 AH
batteria per qualche secondo. Una volta che l'unità raggiunge la sua velocità
di funzionamento, diventa autoalimentato e capace di erogare sostanziale
energia elettrica e dalla batteria di avviamento viene scollegato. In teoria,
nessun sistema meccanico può produrre il 100% di efficienza, per non parlare
più del 100%. Questo sistema in cui un motore gira più generatori, è molto
simile al sistema di Raoul Hatem descritto nel capitolo 2.
La relazione del Dr. JL Duarte sulla più piccola unità
fornisce le seguenti informazioni:
La presente nota tecnica si propone di illustrare un test
che ho condotto personalmente a Izmir, Turchia il 17 luglio 2005. Lo scopo di
questo esperimento è stato quello di verificare il bilancio energetico rispetto
all'ingresso ed all'uscita di un apparecchio che era la forma di realizzazione
dell'invenzione descritta nel brevetto internazionale WO 2004 / 091.083 A1
(vedi sotto).
L'apparecchio è stato confinato all'interno di un
contenitore metallico di dimensioni 550 x 380 x 270 mm, peso di circa 20 Kg, e
mi è stato consentito di ispezionare tutto fuori dal box. Tuttavia, al fine di
proteggere le idee fondamentali dell'invenzione, non doveva controllare tutti i
dettagli delle parti interne. Secondo l'inventore, l'apparato è prevalentemente
un sistema meccanico, senza alcun tipo di accumulo dell'energia all'interno
della scatola (come batterie, accumulatori, volani, motori a combustione,
reazioni chimiche o radioattive). Credo che le intenzioni dell'inventore di
essere in buona fede.
Il
set-up sperimentale era abbastanza semplice, come illustrato schematicamente in
Fig.1. Consisteva di
posizionare il box con contenuti sconosciuti, da cui sono stati previsti
tensioni CC e correnti da generare, su un tavolo al centro della stanza. Un
cavo con due contatti dei morsetti è stato eseguito dalla scatola e gli
strumenti sono stati collocati tra la scatola e il carico, che è uno standard
CC / CA inverter alla guida di una lampada ad incandescenza. La potenza in uscita
dalla scatola è stata misurata prima della connessione di carico come mostrato
qui:

Il metodo di connessione circuito utilizzato è mostrato
qui:

Dopo una breve procedura di avvio, il contenitore
metallico e il carico sono stati completamente isolato dall'ambiente,
garantendo che non vi era alcun contatto fisico o connessione a fonti di
energia esterne, come la rete pubblica di alimentazione elettrica, in qualsiasi
momento durante l'intera durata del misurazioni. Come start-up energia immessa
dell'apparecchio era abbastanza modesto, il problema principale è quindi per
misurare la produzione di energia erogata.
Avevo preparato le misure di potenza con cura,
utilizzando strumenti affidabili che personalmente ho portato con me dal mio
laboratorio dell'Università stessa. Per misurare la tensione CC direttamente su
terminali positivo e negativo, ho usato due voltmetri diversi collegati in
parallelo. Un voltmetro era di tipo analogico, costruito con magneti permanenti
e fili, mentre l'altro è un voltmetro digitale. Per misurare la corrente di CC
ho usato due amperometri in serie, uno analogico e uno digitale. Se le onde
elettromagnetiche dovrebbero interferire con le misurazioni, allora sarebbero
disturbare strumento uno o l'altro, ma non tutti i quattro pezzi
contemporaneamente e nello stesso modo.
Prima di iniziare il test, nessun suono udibile
veniva prodotto dall'apparecchio. La tensione e la corrente misurata ai
morsetti pari a zero. Quindi, per quanto ho potuto osservare, l'apparecchio era
completamente a riposo.
La procedura di avviamento consisteva di
collegamento di un piccolo CC 12V piombo-acido a due punti di contatto
all'interno della scatola per alcuni secondi. Ho controllato il tempo con il
mio proprio orologio ed è stato più di 5 secondi, ma meno di 10 secondi.
Ritengo ragionevole considerare il tempo necessario per essere stato 8 secondi.
Dopo tale tempo, nessun ingresso di energia è collegato alla scatola mediante
cavi.
Immediatamente dopo la procedura di avvio, ho
potuto sentire il rumore, come possono essere prodotte con parti in rotazione
all'interno della scatola. L'inventore ha detto che una decina di minuti
dovrebbe essere consentito di trascorrere prima che il carico è stato
collegato. Durante quel periodo, entrambi i voltmetri mostrato la tensione di
uscita cadere lentamente da 12,9 volt a 12,5 volt. I due voltmetri abbinate
accuratamente. Nelle ore seguenti, ho osservato e registrato a mano, i valori
di tensione e corrente indicate dagli strumenti. I valori indicati sono stati abbastanza
stabile, quindi ho deciso inizialmente di notare loro a intervalli di 15
minuti, ma in seguito ad intervalli di 30 minuti.
Di tanto in tanto, con le mie mani, ho cercato di trovare un gradiente di temperatura all'interno della scatola, ma non ho potuto rilevare alcuna variazione o aumento della temperatura rispetto alla temperatura ambiente. Dopo cinque ore, ho preso la decisione di interrompere le misurazioni. I risultati sono riportati nella seguente tabella:
|
Tempo |
V1 (Digitale) |
V2 (Analogico) |
A1 (Digitale) |
A2 (Analogico) |
|
0:00 |
12:54 |
12.5 |
2.23 |
2.35 |
|
0:15 |
12.57 |
12.5 |
2.29 |
2.35 |
|
0:30 |
12.57 |
12.5 |
2.29 |
2.35 |
|
0:45 |
12.53 |
12.5 |
2.27 |
2.35 |
|
1:00 |
12.51 |
12.5 |
2.27 |
2.35 |
|
1:15 |
12.48 |
12.5 |
2.27 |
2.35 |
|
1:30 |
12.47 |
12.5 |
2.27 |
2.35 |
|
2:00 |
12.41 |
12.4 |
2.26 |
2.35 |
|
2:30 |
12.35 |
12.4 |
2.26 |
2.35 |
|
3:00 |
12.30 |
12.3 |
2.25 |
2.35 |
|
3:30 |
12.22 |
12.3 |
2.25 |
2.3 |
|
4:00 |
12.15 |
12.2 |
2.25 |
2.3 |
|
4:30 |
12.01 |
12.1 |
2.24 |
2.3 |
|
5:00 |
12.00 |
12.0 |
2.23 |
2.3 |
***********************
Per quanto mi riguarda, la tabella di cui sopra
dei risultati suscita seri dubbi. I valori di tensione sono assolutamente
tipico di un inverter alimentato da una batteria al piombo. Ho testato molte
batterie esattamente nello stesso modo e la tabella è 100% familiare. Se la
scatola conteneva una vera e propria auto-alimentata generatore, quindi mi
aspetto che la tensione di uscita rimanga costante sotto lo scarico di corrente
costante. A mio parere, è stato del tutto irresponsabile essersi fermato il
test dopo appena cinque ore con la tensione di uscita in costante diminuzione.
Se la tensione di uscita era stato rock steady a 12.5 volt per tutti i cinque
ore, poi, che non sarebbe stato poi così male, ma con esso scendere 12.3, 12.2,
12.1, 12,0 negli ultimi quattro intervalli di 30 minuti, e con un piombo-acido
tensione della batteria di 11,5 per una batteria completamente scarica, era del
tutto irrealistico per interrompere il test. Altri dieci ore di test avrebbero
dovuto essere effettuati.
Tuttavia, all'inizio del 2010, Muammer dimostrato
un magnete permanente motore / generatore di sua progettazione. Questo tipo di
dispositivo è notoriamente difficile da ottenere funzionale, per non parlare
producendo i 250 watt di potenza, che Muammer dimostrato presso la Delft
University. Nell'ambito della manifestazione, Muammer ha preso il motore a
parte tutto per dimostrare che non vi era alcuna fonte di energia nascosta. Ciò
dimostra chiaramente che Muammer è un uomo di capacità molto considerevole, e
che conferisce credibilità considerevole per il suo dispositivo in precedenza
mostrato qui. Purtroppo, la domanda di brevetto non è in inglese e alcuni dei
termini prodotte da una traduzione approssimativa non sono del tutto chiare. Di
conseguenza, anche se il design sembra abbastanza semplice, non può essere
classificato come un progetto che potrebbe essere replicato con sicurezza dalle
informazioni qui e per questo motivo, le informazioni Oceanstar rimane qui, tra
il "non si prestano a una lavorabile dispositivo" .
Ecco le informazioni dal WO2004091083 domanda di
brevetto anche se la qualità di riproduzione e la chiarezza della formulazione
non è particolarmente buona:
UN SISTEMA CHE GENERA ENERGIA ELETTRICA TRAMITE UN
ACCUMULATORE CHE FORNISCE IL MOTO INIZIALE PER IL SISTEMA
ASTRATTO
Questo è un sistema portatile che genera energia
elettrica tramite un accumulatore che fornisce il moto iniziale del sistema.
Due batterie usa questo sistema e il sistema viene mantenuto lavorando con il
moto iniziale fornito da queste batterie. Non vi è alcuna necessità di un altro
trasformatore. Questo dispositivo funziona utilizzando il proprio meccanismo e
non vi è alcuna necessità di ulteriori dispositivi. In questo modo, una
generazione di energia elettrica continua è possibile. Questo dispositivo può
funzionare senza connessione ad una rete in modo è possibile utilizzarlo in
luoghi dove l'elettricità non esiste. Inoltre, quando è collegato all'ingresso
di un edificio, la necessità di una rete è evitato. Questo sistema genera
energia elettrica indipendente di una rete.
DESCRIZIONE
Un sistema che genera energia elettrica tramite un
accumulatore che fornisce il moto iniziale per il sistema Questo è un sistema
portatile che genera energia elettrica tramite un accumulatore che fornisce il
moto iniziale del sistema. Già sistemi esistenti può generare energia elettrica
la cui durata dipende dalla durata della batteria. In questi sistemi, la
batteria deve essere ricaricata per riavviare il sistema. 12V elettrica fornita
dalle batterie utilizzate nelle automobili è aumentato a 220 V per mezzo di
trasformatori.
Due accumulatori sono impiegati nella nostra invenzione. Il sistema funziona in modo continuativo dopo l'avvio iniziale attraverso questi accumulatori. Non vi è alcuna necessità di un altro trasformatore. Nostro sistema, che genera energia elettrica, non necessita di altri dispositivi e continua a produrre energia tramite un proprio meccanismo. Inoltre, il sistema funziona senza connessione ad una rete.
Quindi, può essere utilizzato in qualsiasi luogo
in cui non esiste elettricità. Tuttavia, quando il sistema è collegato
all'entrata degli edifici, non vi è alcuna necessità di una rete aggiuntiva. Il
sistema è in grado di produrre energia elettrica indipendente di una rete.
DESCRIZIONE DEI DISEGNI
Qui di seguito sono le spiegazioni delle figure che forniscono una migliore
comprensione di questa invenzione.

Fig.1 è una vista
schematica del sistema.
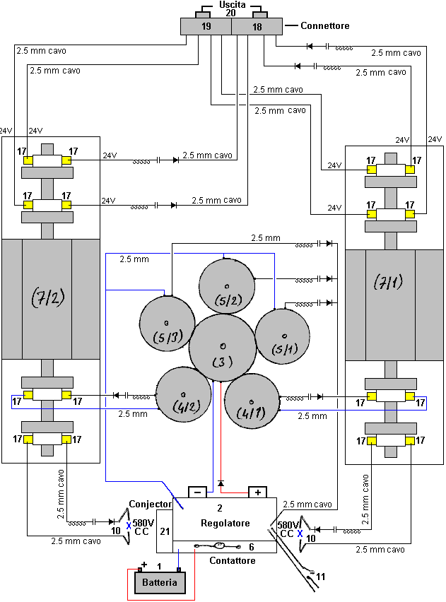
Numeri utilizzati nello schema:
1 - accumulatore
2 - Regolatore
3 - Big Gear 3/1-Starter dinamo
4 - Piccola dinamo
4/1-2-Feedback marcia
5 - Piccola dinamo
5/1-2-3-Feedback marcia
6 - Contattore
7 /1 e 7/2 - Commitatris
8-29 di ingresso CC
9-24 di uscita CC
10-580 di uscita CC
11-Interruttore
12 - Shunt
13 - Raddrizzatore
14 - Condensatore
15- 2,5 mm cavo
16 - Collector
17 - Carbone
18 - Morsetti di fissaggio
19 - Morsetti di fissaggio
20 - Lampada
21 - Conjector
22 - Dinamo Starter
23 - Commenti dinamo
24 - Corrente
alternata dinamo
25 - Interruttore magnetico
26 - Puleggia
27 - Puleggia
28 - V puleggia
29 - 380V corrente di
uscita
30- 220 V corrente di ingresso

DESCRIZIONE
Questa invenzione è un sistema che inizia a
lavorare con il movimento di alternatore. Esistono due accumulatori (1), e il
primo movimento fornito dal accumulatore viene effettuata al regolatore.
Contattore (6) mantiene la dinamo avviatore lavoro scollegando l'accumulatore
(1) una volta che il regolatore (2) viene messo dentro La tensione proveniente
dall'accumulatore (1) passa attraverso il regolatore e la dinamo avviamento
(3/1) inizia a funzionare e quindi gli alternatori di feedback attraverso gli
ingranaggi (4/1-2-5/1-23-3). Dinamo retroazione avviare l'invio CC pura
corrente al regolatore tramite shunt (12), condensatore (14) e il diodo (13).
Si collega tutte le correnti che raggiunge al regolatore in 4 secondi e invia
al contattore (6). Accumulatore (1) viene messo fuori da questa corrente che
arriva al regolatore. Questa corrente viene trasformato nel dinamo iniziato
(3/1). Ci diventa. trasformazione all'interno del sistema. In caso di mancanza
di energia elettrica, essa continua a lavorare utilizzando la corrente generata
dal commitatris (7/1).
Tramite la dinamo avviamento (3/1), CC viene
generato nei alternatori che sono collegati agli ingranaggi e questa corrente
viene trasformato nel commitatris (7/1 e 7/2) e la tensione CC viene generato
commitatris (7/1 e 7/2).
Sistema secondo: tensione CC 3x24 viene trasformato nel secondo dinamo avviamento (22). Una volta che i lavori di inizio dinamo (22), una dinamo retroazione (23) avente un sistema di pulegge e di una dinamo retroazione (24) di generazione di corrente alternata comincia a lavorare. La dinamo di retroazione (23) inizia l'alimentazione indietro, la dinamo di retroazione (24) che genera corrente alternata è indipendentemente generando 6 KV, 18 Amp, corrente 50Hz. Inoltre, il primo sistema produce 24 e CC 580 CC corrente da solo. Più le marce, più la corrente è generata.
Questo sistema, che è l'oggetto della nostra
invenzione, può essere utilizzato in qualsiasi luogo. Si può usare in luoghi
dove non esistono né elettricità, o in luoghi come villaggi, città, edifici,
serre dove non c'è rete. Inoltre, la rete non è più un must. Invece di una
rete, è possibile utilizzare il nostro sistema. Non vi è alcuna necessità di
benzina quando il sistema viene utilizzato in veicoli.
Vi è un brevetto statunitense, che è stato concesso a Jesse McQueen nel 2006. Questo sistema sembra troppo bello per essere vero e, in superficie, appare impossibile, anche tenendo conto che è stato detto che alternatori normale veicolo hanno un coefficiente di performance più uno (cioè energia di uscita è maggiore dell'energia che l'utente ha di mettere nel dispositivo per farlo funzionare). Non sono a conoscenza di qualcuno che ha provato questo sistema, quindi non ho alcuna prova che non funziona - solo una mancanza di fede in un sistema di questo tipo in grado di operare come descritto. Come contro questo, non è lontano dal collaudato sistema di Chas Campbell (capitolo 4) e l'ufficio brevetti degli Stati Uniti ha concesso il brevetto e hanno la reputazione di essere fortemente contrario ad ammettere che vi è una cosa come un "moto perpetuo macchina ", che questo sistema sembra essere. Così, lo lascio a voi fare la vostra propria mente, e testare il sistema, se lo si desidera, che dovrebbe essere facile da fare in quanto non comporta la costruzione vera e propria, invece, utilizza off-the-shelf manufatti che sono facilmente disponibili e non particolarmente costoso. Ecco il brevetto:
Brevetto
INTERNO GENERAZIONE DI ENERGIA FONTE DI ALIMENTAZIONE
ESTRATTO
Una fonte di alimentazione esterna, quale una
batteria viene usata per fornire inizialmente accensione per avviare un
alternatore e generatore. Una volta che il sistema è stato avviato, non è
necessario per la batteria per alimentare il sistema. La batteria può essere
scollegata. Il lavoro del motore elettrico e alternatore in combinazione per un
generatore di potenza elettrica. L'alternatore fornisce questa potenza
elettrica alle due inverter. Un inverter emette parte della sua alimentazione
alla lampada, e parte posteriore al motore / generatore elettrico. Questo
potere viene utilizzato per alimentare il motore elettrico. Il secondo
invertitore alimenta i dispositivi di carico specifici che sono collegati al
sistema.
Riferimenti di brevetti degli Stati Unit:
5033565 July 1991 Abukawa et al.
5036267 July 1991 Markunas
5785136 July 1998 Falkenmayer et al.
SFONDO DELL'INVENZIONE
Energia elettrica avviene naturalmente, ma raramente in forme che possono essere utilizzati. Ad esempio, sebbene l'energia dissipata come un fulmine supera la domanda mondiale di energia elettrica di un fattore di grandi dimensioni, un fulmine non è stato messo in pratica a causa della sua imprevedibilità e altri problemi. Generalmente, pratici elettrici-impianti di generazione convertire l'energia meccanica di parti in movimento in energia elettrica. Mentre i sistemi che operano senza un passaggio meccanico esistono, sono al momento sia eccessivamente inefficiente e costoso a causa di una dipendenza dalla tecnologia elaborata. Mentre alcuni impianti elettrici ricavare energia meccanica da acqua in movimento (energia idroelettrica), la maggior parte deriva dai motori di calore in cui la sostanza di lavoro è a vapore. Circa il 89% del potere negli Stati Uniti viene generato in questo modo. Il vapore è generato con il calore dalla combustione di combustibili fossili o dalla fissione nucleare.
In elettricità, una macchina è utilizzata per
cambiare l'energia meccanica in energia elettrica. Esso funziona secondo il
principio di induzione elettromagnetica. Quando un conduttore passa attraverso
un campo magnetico, viene indotta una tensione ai capi del conduttore. Il
generatore è semplicemente una disposizione meccanica per spostare il
conduttore e conduce la corrente prodotta dalla tensione ad un circuito
esterno, dove aziona dispositivi che necessitano di elettricità. Nella forma
più semplice del generatore, il conduttore è una bobina di filo aperta ruotare
tra i poli di un magnete permanente. Durante una singola rotazione, un lato
della bobina passa attraverso il campo magnetico prima in un senso e poi
nell'altro, in modo che la corrente indotta è a corrente alternata (AC),
spostando prima in un senso e poi nell'altro. Ogni estremità della bobina è
attaccata ad un anello separato slittamento metallico che ruota con la bobina.
Spazzole che poggiano sugli anelli del collettore sono collegati al circuito
esterno. Quindi la corrente fluisce dalla bobina al anelli del collettore, poi
attraverso le spazzole al circuito esterno. Per ottenere corrente continua (CC),
cioè, corrente che scorre in una sola direzione, un commutatore viene
utilizzato al posto di anelli.
Un commutatore è un anello di contatto unico
diviso in due metà che sono isolati l'uno dall'altro e sono collegati alle
estremità opposte della bobina. Esso consente alla corrente di lasciare il
generatore attraverso le spazzole in una sola direzione. Questo pulsa attuali,
passando da alcun flusso di flusso massimo e poi di nuovo a nessun flusso. Un
generatore di CC pratico, con molte spire e con molti segmenti del commutatore,
dà una corrente stabile. Ci sono anche diversi magneti in pratica un
generatore. In ogni generatore, il tutto portando le bobine è chiamato
l'armatura, o rotore, mentre le parti fisse costituiscono lo statore. Tranne
nel caso del magnete, che utilizza magneti permanenti, CA e generatori CC uso
elettromagneti. Campo corrente degli elettromagneti è più spesso CC da una
fonte esterna. La dinamo termine è spesso usato per il generatore CC, il
generatore in applicazioni automobilistiche è di solito una dinamo. Un
generatore CA viene chiamato un alternatore. Per alleviare problemi costruttivi
diversi, alternatori hanno una armatura fissa ed elettromagneti rotanti.
Maggior parte degli alternatori produrre un CA polifase, un tipo complesso di
corrente che fornisce un flusso di potenza più liscia fa semplice AC. Di gran
lunga la maggiore quantità di energia elettrica per uso industriale e civile
proviene da grandi generatori CA azionati da turbine a vapore.
SOMMARIO DELL'INVENZIONE
È un obiettivo della presente invenzione fornire
una fonte di energia che genera più energia di fonte di energia necessario per
operare.
È un secondo obiettivo della presente invenzione
fornire un sistema che utilizza l'energia in eccesso prodotta dalla sorgente di
energia per alimentare altri dispositivi diversi.
E 'un terzo obiettivo della presente invenzione
fornire una fonte di energia per alimentare vari dispositivi senza il ricorso
alla fonte di energia esterna per l'alimentazione della sorgente di energia
della presente invenzione.
La presente invenzione fornisce una fonte di
energia che è in grado di produrre più energia di quanto non richiede di
operare. L'energia in eccesso viene utilizzata per dispositivi di potenza. Un
approccio circuito di retroazione viene usata per convogliare una parte della
produzione di energia dal generatore indietro alla porta di ingresso generatori
di potenza. Questo approccio consente retroazione del generatore di usare la
propria energia generata per funzionare. L'energia addizionale generato
dal generatore viene usato per altri dispositivi di
Nel metodo dell'invenzione una fonte di
alimentazione esterna, quale una batteria viene usata per fornire inizialmente
accensione per avviare un alternatore e generatore. Una volta che il sistema è
stato avviato, non è necessario per la batteria per alimentare il sistema. La
batteria può essere scollegata. Il lavoro del motore elettrico e alternatore in
combinazione per generare energia elettrica. L'alternatore fornisce questa
potenza elettrica alle due inverter. Un inverter emette parte della sua
alimentazione al dispositivo di carico lampada e parte posteriore al motore /
generatore elettrico. Questo potere viene utilizzato per alimentare il motore
elettrico. Il secondo invertitore alimenta i dispositivi di carico specifici
che sono collegati al sistema.
DESCRIZIONE DEI DISEGNI
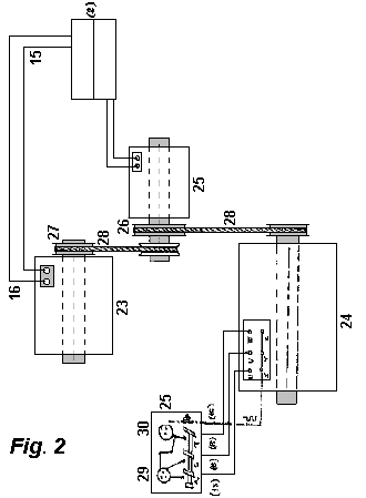
Fig.1 è una
configurazione di una implementazione del sistema interno di generazione di
potenza della presente invenzione.
Fig.2 è una
configurazione di una realizzazione alternativa del sistema interno di
generazione di potenza della presente invenzione.
DESCRIZIONE
DELL'INVENZIONE


Questa invenzione è una potenza elettrica
dispositivo generatore che produce energia parecchie volte più necessario al
funzionamento di questo sistema. Questa invenzione comprende una prima sorgente
di alimentazione che è collegato ad una seconda sorgente. Facendo riferimento
alla Fig. 1, il sistema della
presente invenzione comprende una sorgente di batteria 10 (12 volt CC) che si connette a un alternatore elettrico 20. La batteria fornisce
l'alimentazione al sistema iniziale per avviare / avviare il funzionamento
dell'alternatore. La presente invenzione può attuare altre fonti di energia in
aggiunta alla batteria illustrata di fornire la potenza iniziale del sistema.
Nel modello iniziale della presente invenzione incorporato un alternatore da un
Isuzu Trooper 1997. L'invenzione comprende un motore elettrico 30 (148 watt CA). Il motore elettrico
collegato ad un invertitore 40 (400
watt CA). Il sistema comprende inoltre un secondo invertitore 50. La batteria 10 collega anche ad entrambi gli invertitori 40 e 50. Ogni inverter ha due uscite. Per il primo invertitore 40, una uscita alimenta il motore
elettrico 30 per fornire al motore e
la combinazione alternatore. L'altra uscita alimenta un dispositivo di lampada 60. Il dispositivo è una lampada da 60 watt lampada CA. Questo dispositivo
di lampada altera il viaggiare corrente dal convertitore 40 in modo tale che la corrente di alimentazione al motore
elettrico 30 non è puramente
induttivo.
Sebbene, Fig.1 mostra un dispositivo di lampada, altri carichi possono essere utilizzati per eseguire questa stessa un compito. L'inverter 40 ha un ingresso da cui l'inverter viene alimentato dall'alternatore 20. Il secondo invertitore 50 presenta anche un ingresso che riceve anche l'alimentazione dal alternatore.
Nel funzionamento, inizialmente, la batteria 10 viene utilizzato per l'alimentazione
per avviare l'alternatore 20 e il
generatore 30. Una volta che il
sistema è stato avviato, non è necessario per la batteria per alimentare il
sistema. La batteria può essere scollegata. Una volta avviato, l'alternatore 20 e motore elettrico 30 funzionano in combinazione per
generare energia elettrica. L'alternatore fornisce questa potenza elettrica ai
due invertitori 40 e 50. Inverter 40 parte uscite di questa potenza alla
lampada 60 e parte al motore
elettrico 30. Questo potere viene
utilizzato per alimentare il motore elettrico. Il secondo invertitore 50 alimenta i dispositivi di carico
specifici che sono collegati al sistema. Questi dispositivi di carico possono
essere tutti i dispositivi che funzionano utilizzando energia elettrica.
L'aspetto fondamentale della presente invenzione è
l'anello tra l'alternatore 20,
motore elettrico 30 ed il primo
invertitore 40. Una parte della
potenza generata dal motore elettrico viene riciclato e utilizzato per
alimentare il motore elettrico. In questo modo il sistema produce la potenza
internamente che viene utilizzato per alimentare il sistema. Questo concetto
rende questo sistema di auto-alimentazione del sistema di generazione.

Fig.2 mostra una
realizzazione alternativa del sistema di generazione di potenza della presente
invenzione. Questa forma di realizzazione è dotato di un riduttore 70, un antipasto auto 72, e una spazzola testa generatore 74, e Buck di richiamo 76. Inizialmente, l'avviatore auto 72 lavori con la batteria per
alimentare il generatore. Questo processo è simile al processo di avvio di una
macchina. Il cambio 70 aumenta il
numero di giri del generatore. Il Buck Booster 76 serve come l'uscita per alimentare i vari carichi. Questa configurazione comprende anche un
CC convertitore 78.
Questo documento è stato originariamente prodotto
su richiesta di un uomo australiano che ha detto che la cella ha funzionato bene
per lui, ma che aveva paura a pubblicare i dettagli se stesso. Il presente
documento è stato preparato, da lui approvato e pubblicato. Si è dimostrato
molto popolare e un gruppo di appassionati è stato creato per costruire e
testare questo "Cell Nitro".
I risultati di questa costruzione e test sono stati più insoddisfacente. Per quanto ne so, non è una singola cella ha avuto successo per alimentare un motore. Pertanto, ha ritirato il documento, in quanto anche se credo che sia in grado di lavorare, il fatto che molte persone non è riuscito a farlo funzionare mi indica che questo documento non dovrebbe essere in una guida "pratica". Mi è stato assicurato da due fonti separate indipendenti, entrambi i quali ho dei tassi come fonti affidabili, che ci sono "centinaia" di queste cellule che lavorano in Australia e negli Stati Uniti. Ho più volte è stato chiesto per le copie di questo documento, quindi mi sto pubblicando di nuovo, ma la richiesta è, il lettore, di essere a conoscenza che si dovrebbe fare uno di questi dispositivi, che è improbabile che si otterrà operativa. Detto questo, capisco che può funzionare molto bene come booster.
Semplice aritmetica applicata alla prestazione
dichiarata di questo dispositivo, mostra che la maggior parte del chilometraggio
rivendicata sono state coperte senza usare alcun combustibile affatto. Anche se
questo sembra impossibile, in realtà non lo è, ma quel tipo di operazione viene
dalla cella di Joe, che è notoriamente difficile da ottenere operativa, che
richiede almeno una settimana di armeggiare intorno per ottenere la parte
metallica della vettura allineato con il campo energetico utilizzato per
fornire la forza motrice. Inoltre, ognuno agisce come un "dipolo" che
produce un campo di energia intorno a quella persona. La maggior parte delle
persone hanno una polarità che si oppone l'energia cella di Joe, e non potranno
mai avere una cella di Joe di operare come si può interrompere una cella da
qualche passo di distanza da esso. Capitolo 9, che descrive la cella di Joe,
include informazioni su come tornare indietro polarità personale, a non
bloccare le prestazioni della cella.
Questo suona decisamente incredibile, ma come
capita di essere il modo in cui le cose realmente sono, non ha molto senso nel
fingere il contrario. Personalmente, non ho mai consiglio a chiunque di
costruire una cella di Joe per l'alimentazione di un veicolo, in quanto la
probabilità di successo è così basso. Tuttavia, detto questo, un mio amico
negli Stati Uniti ha la sua cella di Joe collegata al suo camion in modalità
"Shandy", dove il carburatore viene lasciato collegato alla sua
alimentazione normale combustibile fossile. Il veicolo è perfettamente in grado
di disegnare con combustibili fossili per far girare il motore, ma semplicemente
non lo fa. Il suo consumo di carburante è letteralmente zero e sta guidando
alimentato esclusivamente dall'energia incanalata nel motore della cella di
Joe. Questo è più insolito, e io non ti consiglio spendere tempo e soldi per
costruire una cella. Cito queste cellule in modo che si può sapere tutto di
loro, ma vorrei lasciare a questo.
Ecco il documento originale "D18", che è
seguito da informazioni aggiornamento importante:
Un Combustibile Diverso
Nei primi giorni di volo più pesante dell'aria, le
osservazioni sono state fatte e sulla base di tali osservazioni, le regole di
funzionamento pratiche sono state dedotte. Dopo un certo tempo, tali norme si
chiama le "leggi" dell'aerodinamica. Queste "leggi" sono
stati applicati alla progettazione, costruzione e impiego di aeromobili ed
erano, e sono, molto utile.
Un giorno si è osservato che, se si applicano le
leggi dell'aerodinamica ai calabroni, poi in base a tali leggi, non è stato
possibile per un api di volare poiché non vi è semplicemente non abbastanza
portanza generata per ottenere l'ape da terra. Ma semplice osservazione mostra
che fanno le api in volo fatto e si può salire da terra quando scelgono di
farlo.
Questo significa che le "leggi"
dell'aerodinamica non sono buoni? Naturalmente non, come hanno dimostrato di
essere di grande utilità pratica quando si tratta di aeromobili. Che cosa ha
fatto spettacolo è stato che le leggi esistenti non coprono tutti i casi, per
cui la ricerca è stato fatto e le leggi dell'aerodinamica sono stati ampliati
per includere le equazioni per portanza generata dal flusso turbolento. Questi
mostrano come un'ape in grado di sviluppare una portanza sufficiente per
decollare. Sei cura le api di questo? No, per niente, che basta andare a volare
come prima. Ciò che è cambiato è che la comprensione di scienziati e ingegneri
è stato esteso per adattare meglio il mondo che ci circonda.
Oggi, le persone che sono addestrati nel campo
della scienza e ingegneria sono alimentati l'idea che i motori a combustione
interna hanno bisogno di consumare un combustibile fossile per funzionare. Che
non è strettamente vero e al momento attuale, motori utilizzando gas idrogeno
come combustibile stanno diventando comuni. Sfortunatamente, la maggior parte
dell'idrogeno prodotto per questo uso, viene da combustibili fossili, così
questi veicoli sono ancora in esecuzione su un combustibile fossile, anche se
solo indirettamente.
Le
"leggi" di ingegneria dire che non è possibile per un motore a
combustione interna per funzionare senza consumare qualche tipo di
combustibile. Purtroppo, Josef Papp
ha dimostrato un motore a combustione interna che ha avuto la sua aspirazione e
di scarico per tranciatura. Riempito con una miscela di gas inerti, nel corso
di una dimostrazione, che il motore Volvo ha funzionato per mezz'ora,
producendo un misurato 300 cavalli, ea quanto pare non consumando carburante a
tutti. Josef ricevuto brevetto USA 3.680.432 per il suo motore e si può vedere
un video di uno dei suoi motori in esecuzione http://video.google.com/videoplay?docid=-2850891179207690407.
Robert Britt progettato un motore simile sigillato riempito con una
miscela di gas inerti, e ha ricevuto il brevetto US 3.977.191 per esso.
Questo significa che le leggi attuali di
ingegneria sono di alcuna utilità? Certo che no, sono di vitale importanza per
la vita quotidiana di oggi. Che cosa vuol dire, tuttavia, è che le leggi
attuali devono essere estesi per includere gli effetti indicati per questi
motori.
Un'altra cosa ampiamente accettato oggi è che un
motore a combustione interna non è possibile utilizzare l'acqua come
combustibile. Bene .... lasciamo che da parte per il momento e guardare la cosa
da un punto di vista leggermente diverso. Motori può sicuramente funzionare
utilizzando aria e idrogeno come carburante, non vi è alcun argomento su questo
in quanto vi sono molte veicolo attorno a cui fare proprio questo. Se si passa
una corrente attraverso l'acqua, l'acqua si divide in gas idrogeno e ossigeno,
questa miscela viene chiamato gas "idrossi" e che può sicuramente
essere utilizzato, insieme con l'aria, come combustibile per un motore a
combustione interna. Ma ... questo gas proveniva da acqua, quindi è davvero
corretto dire che l'acqua non può essere utilizzato come combustibile per un
motore a combustione interna?
Ah, dice qualcuno con sollievo, che non è il caso,
in quanto si utilizza acqua ed energia elettrica per ottenere il combustibile
per il motore. Ma ... il veicolo medio alimentato da un motore a combustione
interna, ha un alternatore che produce elettricità quando il motore è in
funzione, per cui vi è una fonte di energia elettrica per fare l'elettrolisi
dell'acqua e produrre il gas per far funzionare il motore.
Ma le leggi di ingegneria dire che non si può
ottenere abbastanza elettricità da alternatore per la produzione di gas a
sufficienza per far funzionare il motore. Ingegneri punterà al lavoro di
Faraday che ha esaminato il processo di elettrolisi in grande dettaglio e
prodotto le "leggi" di elettrolisi. Queste leggi mostrano che non si
può ottenere abbastanza energia elettrica da un motore per fare benzina
sufficiente per far funzionare il motore.
Purtroppo, ci sono state diverse persone che hanno
fatto proprio questo, così abbiamo raggiunto il momento in cui queste
"leggi" devono essere estesi per coprire i casi non interessati dai
lavori di Faraday. Persone hanno ottenuto dal 300% al 1200% del gas in uscita
che Faraday considerato il massimo possibile. Diverse persone hanno eseguito i
veicoli a gas idrossi prodotto da elettrolisi dell'acqua utilizzando elettricità
prodotta dall'alternatore del veicolo. Ciò dimostra chiaramente che può essere
fatto, e di conseguenza, le "leggi" devono essere esteso a nuove
tecniche.
A prescindere da questo, per il momento, ci sono
stati almeno due persone che sono riuscite ad alimentare un motore con l'acqua
come unico combustibile, e senza usare l'elettrolisi. In questo esempio, un
getto fine di gocce d'acqua all'interno del cilindro è agito dalla scintilla, e
una alimentazione elettrica secondario da un inverter aumenta la scintilla,
formando una scarica di plasma. Il risultato è una corsa di potenza quasi
potente come utilizzando un combustibile fossile. Per il momento, dobbiamo
anche ignorare che lo stile di funzionamento.
Questo documento descrive un sistema che utilizza
l'acqua e l'aria come combustibili primari, ma di nuovo, non utilizza
elettrolisi per generare gas idrossi per uso nel motore. Invece, l'obiettivo è
quello di creare un flusso continuo di idrossido di azoto (NHO2) da
utilizzare come combustibile. Questo sistema ha funzionato bene per un certo
numero di persone, ma non vi è stata una notevole intimidazioni e la maggior
parte di queste persone sono molto riluttanti a passare le informazioni sul.
Questo documento è un tentativo di presentare quei dettagli in modo
sufficientemente chiaro per consentire al sistema di essere replicato da
chiunque voglia farlo.
Quindi, come è esattamente questo combustibile
generato? Il metodo di produzione è descritto come il gas combustibile viene
sintetizzato da una miscela di acqua e di flusso salgemma (il minerale
"Halite") in presenza di aria, essendo sollecitato da motore
"vuoto", elettrolisi e un forte campo magnetico. Questo carburante si
dice che sia più potente di idrogeno ed è una fonte di energia molto più
vitale, come meno di essa è necessaria per far funzionare un motore a
combustione interna.
Questo sistema può essere utilizzato con qualsiasi
motore a combustione interna, se utilizzata in un veicolo o stazionaria quando
l'alimentazione di un generatore elettrico o di altre apparecchiature.
L'apparecchiatura consistere di uno, o più, cilindri orizzontali montati vicino
al motore. Un singolo, montato orizzontalmente, cilindro può generare gas
sufficiente per alimentare un motore a combustione interna fino a due litri di
capacità. Motori più grandi avrà bisogno di due bombole di gas per generare
abbastanza per loro di operare.
Va sottolineato che questo non è un gas HHO cella di elettrolisi. Un veicolo di prova è stato
eseguito su questo sistema per una distanza di 3.000 miglia (4.800 chilometri)
e il combustibile liquido è stato utilizzato solo 2 litri di acqua e 2 litri di
benzina. Due litri di acqua convertito in gas idrossi sicuramente non
alimentare un motore del veicolo per qualcosa come 3000 miglia, per cui vorrei
sottolineare ancora una volta che il combustibile che viene prodotto in questa
cella è idrossido di azoto (NHO2). Va osservato che, se la cella qui
descritto viene utilizzato come ripetitore per il combustibile fossile
originale, allora non sarà necessario aggiornare il motore sagomata valvole in
acciaio inox, fasce elastiche, sistema di scarico, ecc
La persona che utilizza questo sistema che è
mostrato nella fotografia seguente, ha optato per un tubo generazione
eccezionalmente lungo attaccato al suo generatore stazionario:

Le versioni di questo motivo cella indicati nella
fotografia precedente e la fotografia seguente, sono i primi modelli che erano
in uso prima si è scoperto che vi era un notevole potenziamento della
produzione di gas se una bobina è avvolta intorno al cilindro.
Per il funzionamento del veicolo, è più normale
avere un cilindro corto, (o coppia di cilindri se la capacità del motore è
grande), come si può vedere nella fotografia seguente di 4 litri, 8 cilindri
veicolo che utilizza questo sistema. Motori fino a 2 litri di capacità può
essere alimentato da una singola cella orizzontale, mentre due celle vengono
utilizzati per i motori più grandi.

I dettagli costruttivi non sono difficili da
seguire e i materiali necessari non sono particolarmente difficili da trovare,
né costosi da acquistare. Il corpo principale del dispositivo è costruito come
mostrato nello schema seguente. Una camera è costruito da un pezzo di grado
316L (qualità alimentare) tubo in acciaio inox, 300 mm (12 pollici) e 100 mm (4
pollici) di diametro. La lunghezza di 300 mm è scelto per comodità di montaggio
nel vano motore di un veicolo. Se non vi è abbondanza di stanza lì, la
lunghezza può essere estesa per prestazioni migliori e gas portata d'acqua. Se
questo è fatto, mantenere il cilindro di diametro 100 mm e tutte le dimensioni
di clearance di seguito indicate.
La camera è chiusa ermeticamente ad ogni estremità
di 12 mm (mezzo pollice) di spessore dischi realizzati in "Lexan"
(molto forte policarbonato resina termoplastica). Questi dischi hanno da 3 mm
(1/8 ") profonda scanalatura tagliata in loro facce interne. La
scanalatura è lì per il cilindro per adattarsi quando i dischi sono bloccati in
posizione e tenuto da dadi inox avvitata su un 10 mm (3/8 ") barra di
acciaio inossidabile filettata. Per combattere le vibrazioni del motore, un
dado di blocco viene utilizzato per bloccare i dadi di fissaggio in posizione.
L'asta filettata fornisce anche il punto di contatto per il lato negativo
dell'alimentazione elettrica e un bullone di acciaio inossidabile è TIG saldato
al di fuori del cilindro per formare il punto di connessione per il lato
positivo dell'alimentazione elettrica.


Questo contenitore di base viene modificata in
vari modi. In primo luogo, un piccolo 3 mm (1/8 di pollice) aria diametro del
tubo di aspirazione è fornita in uno dei dischi Lexan. Questa presa d'aria è
provvisto di una valvola a spillo che è avvitato ermeticamente chiusa per le
prime fasi di test e solo leggermente attenuata aprire quando il motore è
effettivamente in esecuzione.
È dotato anche di un 12 mm (1/2 ") tubo di
acciaio inossidabile, fissato al cilindro in acciaio inossidabile per formare
un flusso di alimentazione del gas al motore. Una valvola ad una via viene
posto in questo tubo come progetto richiede il cilindro deve essere mantenuta
ad una pressione che è meno che l'atmosfera esterna. Minore è la pressione
all'interno della cella, maggiore è la velocità di produzione del gas. La
valvola unidirezionale permette il flusso nel motore ma blocca qualsiasi flusso
dal motore nel cilindro. Questa valvola è dello stesso tipo è utilizzato nel
sistema di richiamo del freno del veicolo vuoto.
Il tubo di uscita del gas è continua dalla valvola unidirezionale utilizzando tubi di plastica per alcuni centimetri. Questo per evitare una connessione elettrica tra il cilindro di acciaio inossidabile che è collegato al lato positivo della alimentazione elettrica, e il collettore del motore che è collegato al lato negativo dell'alimentazione elettrica. Se questo tubo erano di metallo tutta la strada, che poi sarebbe di creare un diretto corto circuito. Il tubo in esecuzione al collettore di aspirazione del motore deve essere di metallo nella zona vicino al motore, a causa della elevata temperatura del motore, tubo di acciaio inox quindi deve essere utilizzato per l'ultima parte del tubo di alimentazione del gas al motore in esecuzione. Il raccordo di gas tubo è fatto il più centrale dei tappi montati sul collettore.
Per il periodo di prova iniziale, una porta di
riempimento con un tappo a vite è montata sulla parte superiore del cilindro,
al fine di consentire l'acqua all'interno essere rabboccato come necessario.
Successivamente, se lunghi viaggi sono fatti su base regolare, allora vale la pena
di montare un serbatoio separato di acqua, acqua-livello sensore e iniezione
acqua usando uno standard di parabrezza di veicolo pompa lavaggio acqua. Il
rabbocco si fa con acqua come additivo salgemma non viene utilizzato nel
processo, e quindi non ha bisogno di essere sostituita. Con queste funzionalità
aggiuntive, la cellula produzione di gas simile a questo:

Vi è un passo avanti, e che è quello di aggiungere
un cilindro interno di acciaio inossidabile 316L. Questo cilindro è 274 mm
(10,75 pollici) mm di lunghezza e 80 (3.15 ") di diametro. Entrambi i
cilindri hanno uno spessore di 1 mm. Il cilindro interno è supportato sulla
barra filettata centrale ed è bloccato in posizione con dadi di fissaggio. Una
aletta di supporto viene creato facendo due tagli a ciascuna estremità del
cilindro, un foro e poi piegando la linguetta all'interno del cilindro
perpendicolare al suo asse. Questo deve essere fatto con precisione, altrimenti
il cilindro interno non sono parallele l'asta filettata, oppure
no, essere centrato sullo stelo filettato. Il centro del mm 10 (3/8 ")
foro è posizionato 8 mm
(5/16") a partire dall'estremità del cilindro. Due 48 mm (1,9 "),
tagli lunghi sono in ogni lato del foro, posizionato in modo da essere di circa
5 mm (3/16") chiari del foro - questa misura non è critica. Questo viene
fatto a ciascuna estremità del cilindro ed i fori sono posizionati esattamente
uno di fronte all'altro, lungo l'asse del cilindro, come mostrato qui:

Il cilindro interno è fissato in posizione da due
bulloni, come mostrato qui:

I dadi interni sono manovrati all'interno delle
alette sulla mano e poi l'asta filettata viene ruotata per spostare un dado
all'interno del capocorda altra, mentre il dado più vicino è tenuta per evitare
che ruoti. Quando l'asta è posizionato correttamente ed i dadi interni sono
premuti fino rigido contro le alette, quindi una chiave a tubo viene utilizzato
per bloccare i dadi esterni strettamente contro le alette, formando un blocco
forte di montaggio.
Il cilindro interno è inserita all'interno del
cilindro esterno, i dischi terminali Lexan sono poi aggiunti e controdadi
esterni aggiunto per produrre questa disposizione:

Questo dà un 9 mm tra i due cilindri e questo
divario si estende 360 gradi intorno ai cilindri. Il cilindro interno si trova
a 10 mm chiaro dei dischi finali Lexan.
Le unità di avvolgimento è completata da una
bobina di filo di diametro di 2 mm in rame isolato ermeticamente circa tutta la
lunghezza del cilindro esterno e riempimento dell'unità con elettrolita ad un
livello di 3 mm (1/8 pollici) sopra la parte superiore del cilindro interno
come mostrato qui:

Il filo usato per la bobina di filo di rame è
pesante dovere con un diametro interno di 2 mm, cioè Britannica cavo 14 SWG o
americano 12 AWG. La bobina è tenuto in posizione alle estremità del cilindro,
con fascette in plastica, in quanto questi sono non magnetici. Questa bobina è
di grande importanza in questo disegno come il forte campo magnetico prodotto
da esso ha un effetto molto marcato sulle prestazioni della cella. Il campo
magnetico prodotto da questa bobina, aumenta la produzione di gas da nulla dal
30% al 50% e aumenta la produzione di idrossido di azoto di un fattore di dieci
volte. Il collegamento elettrico della bobina è in serie con la cella, in modo
positivo la batteria non è presa direttamente al bullone saldato al cilindro
esterno, ma invece passa attraverso la bobina di avvolgimento prima di essere
collegato al cilindro esterno.
Installazione ed Uso
Il tubo di uscita del gas è collegato direttamente
a una porta vuoto direttamente sotto il carburatore sul collettore del motore.
Questa connessione è importante in quanto la cella si basa sul
"vuoto" (pressione effettivamente ridotto) prodotto dalla corsa di
aspirazione del motore, come parte del suo processo di formazione di gas.
Il metodo esatto di montaggio della cella in un
veicolo dipende dal veicolo, quindi questo è qualcosa che hai bisogno di
pensare da soli. Assicurarsi di isolare la cellula dalla carrozzeria metallica
del veicolo e vorrei suggerire che si tiene lontano dal cavo ad alta tensione
elettrica (bobina, distributore, porta candele, ecc.)
La disposizione collegamento elettrico come
mostrato qui:

Oppure, per i più grandi motori:

Il metodo di collegamento elettrico è importante.
E 'fondamentale che l'alimentazione elettrica sia scollegata quando il motore
non è in funzione. Per questo motivo, l'alimentazione alla cella (s) è preso
attraverso un interruttore di accensione del veicolo. Per non caricare
eccessivamente tale interruttore, un relè standard automotive viene utilizzato
per condurre la corrente principale, lasciando solo il relè di corrente per
essere gestito dal blocchetto di accensione. Inoltre, un fusibile 30 amp
interruttore o viene immesso nel circuito, immediatamente dopo il collegamento
della batteria. Nel caso improbabile di qualche problema fisico con la cella
che si verificano, questo dispositivo scollegare l'alimentazione istantaneamente
ed evitare qualsiasi possibilità di corto circuito provocando un incendio o di
gas in eccesso viene prodotto quando non è necessario
L'acqua da utilizzare in questa cella deve essere
attentamente selezionati. L'acqua del rubinetto non è accettabile in quanto
sarà contaminato con diversi additivi - fluoro, cloro, ecc messo dentro quando
si passa attraverso il processo di purificazione della società di alimentazione
e molti altri prodotti chimici raccolto lungo la strada. Si ritiene molto importante
che l'acqua essere preso da un flusso, preferibilmente da dove sorge, come
quello è il punto di maggiore purezza. Posso anche suggerire che l'acqua sia
essere trasportati in contenitori di vetro o contenitori di acciaio inox come
queste contribuiscono a mantenere la purezza. Evitare di contenitori di
plastica, perché mentre questi sembrano essere completamente inerte, che spesso
sono più sicuramente non e sostanze chimiche da loro fabbricazione possono, e
non, immettere il liquido in esse contenuto.
La cella viene riempita ad una profondità di 25 mm
(1 pollice) sotto la parte superiore del cilindro esterno e quindi (per la
prima volta soltanto) uno o due grani di salgemma vengono aggiunti alla cella.
Questa aggiunta deve essere minimo in quanto controlla la corrente assorbita
dal sistema elettrico e la forza del campo magnetico creato dalla corrente che.
Dopo aver utilizzato la cella per almeno una settimana, se il tasso di gas non
è adeguata, quindi aggiungere uno più grani di sale grosso.
Ottenere la cella in sintonia con il veicolo può
durare almeno una settimana di utilizzo. La cella è posto in essere e il
veicolo eseguire usando il suo normale dei serbatoi. La valvola a spillo sulla
presa d'aria della cella è mantenuta completamente chiuso durante questo
periodo. L'inventore ha deciso di continuare l'esecuzione il suo motore di
piccole quantità di benzina, più questo combustibile gas nuova - il risultato
viene coperto 3.000 miglia solo su due litri di benzina. Se si considera questo
come essere ancora un veicolo alimentato a benzina, quindi ottenere 1500 mpg è
un bel risultato - certamente si accontenterebbe di questo.
Quando la cella è prima connessione, si noterà che
il motore di zecche sul veloce e tende a più giri rispetto a prima. Ci vorranno
diversi giorni per il sistema di stabilirsi. Parte di questo è ritenuto essere
l'effetto della nuova bobina magnetica nel vano motore. Può essere che le parti
metalliche del veicolo deve assumere un allineamento magnetico che corrisponde
al campo magnetico prodotto dalla cellula. Se ciò sia vero o no, ci vorranno un
paio di giorni prima che il sistema si stabilizza nel suo stato finale.
Va compreso che se il veicolo ha un computer di
controllo del carburante con un sensore di ossigeno montato nel flusso di
scarico, allora il segnale del sensore di ossigeno deve essere regolata. Il
documento D17.pdf di questa serie, mostra in dettaglio come fare questo, nel
caso fosse necessario. Se il veicolo ha un carburatore, allora vi è un
vantaggio nel montaggio di un carburatore un pollice foro del tipo trovato il
tosaerba, poiché ciò favorisce bassa pressione all'interno del collettore e
favorisce il buon funzionamento della cella come minore è la pressione (o
maggiore è la " vuoto "), maggiore diventa il tasso di produzione di
gas.
Dettagli Pratici
I pezzi terminali originali sono stati tagliati e
scanalati con un tornio. Molte persone non possedere o avere accesso a un
tornio così un metodo alternativo di taglio dei dischi deve essere utilizzato.
La parte essenziale di questa operazione è quello di tagliare una scanalatura
accurato per prendere l'mm 100 cilindro esterno in acciaio inox. La scanalatura
deve essere tagliato con precisione come deve formare una chiusura ermetica
sulla estremità del cilindro. Di conseguenza, l'estremità del cilindro e il
fondo della scanalatura, entrambi devono essere dritto e vero se devono
accoppiarsi saldamente.
Un metodo alternativo è quello di utilizzare un
foro regolabile-cutter trapano. Se utilizzato con un trapano o una scheda di
supporto verticale per un trapano elettrico, quindi se si ha cura, una
scanalatura accurata delle dimensioni corrette può essere tagliato. Come
ulteriore precauzione, un sottile strato di grado marino bianco "Sikaflex
291" mastice sigillante può essere utilizzato nel fondo della scanalatura.
Due cose qui. In primo luogo, utilizzare solo il vero composto Sikaflex 291,
anche se è molto più costoso di altri prodotti che pretendono di essere
equivalenti - non sono, quindi pagare per il prodotto genuino. In secondo
luogo, non vogliamo che la minima traccia del Sikaflex contatto con
l'elettrolita se si può evitare, in modo da essere molto parco nella misura
messo nella scanalatura, non importa quello che hai pagato per questo.
Assicurarsi che il composto letto è posto solo nel fondo della scanalatura e
non ai lati. Quando il cilindro viene forzato nella scanalatura, una piccola
quantità del composto sarà guidata in qualsiasi spazio tra il cilindro ed i
lati della scanalatura.
Ciò che serve è un risultato che è simile:

L'altra parte importante di questo comune è
l'estremità del cilindro esterno. Si raccomanda che il cilindro essere tagliati
con un seghetto per evitare di generare calore eccessivo, che può influenzare
la struttura del metallo. Per ottenere il fine esattamente quadrato, utilizzare
un pezzo di carta per stampante. Questo ha bordi e spigoli quadrati, quindi
avvolgere piatto intorno al cilindro e manovra in posizione in modo che i bordi
sovrapposti corrispondano esattamente su entrambi i lati. Se la carta è piatto
e stretto contro il cilindro e bordi corrispondono esattamente, quindi il bordo
della carta sarà una linea esatta vera e quadrato attorno al cilindro. Segnare
lungo il bordo della carta con un pennarello e quindi utilizzare tale linea come
guida per un taglio perfettamente. Per evitare un eccessivo calore, non
utilizzare alcun utensile come una smerigliatrice angolare sul cilindro. Basta
pulire i bordi del taglio delicatamente con un file di mano.
Negli schemi riportati in precedenza, il tubo di
gas, acqua-tappo e il bullone di collegamento positivo della batteria hanno
tutti dimostrato sulla parte superiore del cilindro. Questo è solo per mostrare
loro chiaramente, e non c'è bisogno di averli posizionati così. Si noterà che
tutti ottenere nel senso della bobina di filo, che non è un vantaggio.
È necessario che il tubo del gas da posizionare in
alto come che fornisce la migliore distanza sopra la superficie dell'acqua. Il
gioco deve essere mantenuta a 25 mm (1 pollice). L'acqua-tappo che è stato
mostrato in cima al cilindro, sarebbe meglio posizionato su una delle testate
come che tenerlo fuori del modo della bobina di filo:

Questa disposizione ha il vantaggio che non
richiede un foro di riempimento deve essere praticato attraverso il cilindro di
acciaio.
È necessario che il collegamento elettrico da
saldare al cilindro, ma non è necessario avere una testa sul bullone che
ottiene solo nel modo della bobina elettrica. La migliore strategia è quella di
utilizzare un bullone di diametro più piccolo, rimuovere la testa e saldare
l'albero in posizione con punti di saldatura che non intralciano della bobina,
come mostrato di seguito. Punti di saldatura sono molto veloci da fare, ma
anche loro generano una buona dose di calore nel tubo. Alcune persone
preferiscono argento saldare l'albero di vite al cilindro il riscaldamento è
meno.

Il bullone è mantenuto appena a di cappuccio di
estremità per evitare l'intasamento quando viene fissato al cilindro. Un dado
di bloccaggio viene utilizzato per mantenere il gruppo linguette saldare chiara
del bordo esterno del cappuccio terminale. Questo permette la bobina del filo
da avvolto fino al bullone. Non importa quale estremità della bobina è
collegato al cilindro esterno, ma il senso comune suggerisce che l'estremità
più vicina del bullone è collegato al bullone. E 'tuttavia importante che, una
volta collegati, i collegamenti elettrici alla bobina sono mantenute poi
sempre, per assicurare che il campo magnetico rimane nella stessa direzione.
Ricordate che le parti metalliche che circondano del veicolo avrà un
orientamento magnetico corrispondente a quello del campo magnetico della
bobina, in modo che non si vuole continuare a cambiare la direzione del campo
magnetico della bobina.
Durante la saldatura il bullone per il cilindro
esterno, essere sicuri di utilizzare filo di acciaio inossidabile. Il giunto
deve essere realizzato con un saldatore MIG o TIG. Se non ne avete uno e non
possono assumere uno, allora il tuo locale negozio di montaggio di metallo farà
i punti di saldatura per voi in meno di un minuto e probabilmente non si carica
per farle.
Il tipo di acciaio inossidabile nelle bombole è
importante. Grado 316L è quasi non-magnetico, quindi se si tiene premuto il
cilindro con i suoi lati verticali e posizionare un magnete contro il cilindro,
il magnete deve cadere sotto il proprio peso. Provate questo test non importa
quale sia l'acciaio inossidabile di grado dovrebbe essere, come alcuni acciai
non sono etichettati correttamente. C'è una buona probabilità che si sarà in
grado di trovare un tubo adatto al vostro cantiere di demolizione locale, ma
attenzione su dimensionamento. Il 9 mm tra cilindro esterno 100 mm di diametro
e 80 mm di diametro del cilindro interno, è molto importante. Questo divario
deve essere di 9 mm (11/32 di pollice) quindi se veramente necessario variare i
diametri leggermente verso l'alto o verso il basso, essere sicuri di scegliere
materiale che dà la distanza corretta tra i cilindri. Tubi senza saldatura è
generalmente preferibile tubi aventi cuciture come il giunto di saldatura tende
a generare un effetto magnetico in acciaio. Tuttavia, se un tubo aggraffato
passa il test del magnete con il magnete cadere esso, è sicuramente un buon
materiale per la cella.
Se si può
ottenere, un buon materiale per la mm 12 (1/2 pollice) il tubo in esecuzione al
collettore carburatore, è in alluminio. Si ricorda che la valvola unidirezionale sulla tubazione di uscita della
cella deve essere collegata a questo tubo con un materiale che isola i due componenti
metallici. La tubazione è pertanto suggerito: l'uscita della cella avviene
tramite un connettore tubo di acciaio inossidabile, collegato direttamente alla
valvola unidirezionale, che ha quindi un collegamento tubo di plastica per il
tubo di alluminio che corre fino al collettore. Ricordati di isolare la cella
da telaio del veicolo ei componenti per evitare un cortocircuito.
Un'alternativa all'utilizzo del piuttosto costoso
"Lexan" per le testate, è quello di utilizzare "UHMWP" -
polietilene ad altissimo peso molecolare che è economico e facile da ottenere,
come di plastica alimentare taglieri di solito sono fatti da esso. Il vantaggio
di Lexan è che è trasparente e quindi il livello dell'elettrolita può essere
visto senza la necessità di rimuovere l'acqua tappo.
È stato suggerito che il rabbocco dell'acqua nella cella può essere automatico se si desidera che sia così. Per questo, un livello acqua circuito sensore viene utilizzato per pilotare un normale parabrezza washer pompa dell'acqua quando il livello dell'elettrolito scende sotto il livello di progettazione. Sensore stesso, può essere un bullone che attraversa una delle testate, come illustrato di seguito:

Quando il livello del liquido scende sotto il
bullone superiore, il circuito di contatto al circuito di controllo è
interrotto e il circuito risponde accensione della pompa dell'acqua, che
inietta un po 'd'acqua per portare il livello dell'elettrolito indietro fino a
dove dovrebbe essere. Quando il veicolo è in movimento, la superficie dell'elettrolita
non sarà costante, come mostrato nella figura, in modo che il circuito di
controllo deve avere una sezione averaging che impedisce la pompa dell'acqua
viene attivata fino l'ingresso del circuito è scomparso per alcuni secondi.
Circuito adatto per questo è indicato nel Capitolo
12, e non vi è alcun motivo per cui non si deve progettare e costruire un
circuito realizzato per questo.
Nelle fasi iniziali di collaudo e installazione,
quando si aggiunge il sale della roccia, molto risparmiando davvero. Aggiungere
un solo grano alla volta, poiché gli ioni di sale sono molto efficaci nel
portare corrente attraverso la soluzione elettrolitica. Inoltre, se si aggiunge
troppo, è difficile ridurre la concentrazione più acqua deve essere aggiunto,
che comporta il deflusso parte dell'acqua già nella cella. E 'molto più facile
da prendere il vostro tempo e aggiungere il sale molto, molto poco. Dare
l'abbondanza grano di sale di tempo per sciogliere e sparsi in tutta
l'elettrolita prima di controllare le prestazioni delle celle di nuovo.
Vi ricordo che durante la prova nella cella
iniziale, la valvola di aspirazione dell'aria ago è completamente chiuso e non
è alleviato aperto finché il motore non è in funzione in modo soddisfacente.
Nel periodo di acclimatazione del motore, il motore deve essere eseguito su di
essa la benzina normale e la cella appena usato come booster. Ricorda che ci
vorrà almeno una settimana per il veicolo di stabilirsi al suo nuovo metodo di
funzionamento. Non vi è alcuna fretta particolare, in modo da prendere il
vostro tempo e non affrettare le cose.
Se il veicolo è munito di controllo computerizzato
della fornitura di combustibile, può essere necessario applicare un certo
controllo all'unità regolando il segnale proveniente dal sensore di ossigeno
posizionato nel sistema di scarico del veicolo. Le informazioni su come
eseguire questa operazione è mostrato in modo molto dettagliato nel capitolo
10.
Alcune domande sono state poste su questo
cellulare:
1. Ha benzina devono essere utilizzate o il motore
può essere eseguito sulla cella da solo?
Risposta: No, si può eventualmente eliminare del
tutto benzina, ma il motore gira in modo pulito che i depositi di carbonio
vecchi intorno le fasce elastiche e altrove vengono pulite di distanza e le
componenti possono arrugginire. Queste parti possono essere eventualmente
sostituiti con versioni in acciaio inox o, invece di questo, è probabilmente
possibile evitare sostituzioni con l'uso dell'additivo olio chiamato
"Vacclaisocryptene QX e bisolfuro di molibdeno" - vedi http://www.clickspokane.com/vacclaisocryptene/
per i dettagli. Questo additivo riduce l'usura a tal punto che la vita del
motore può essere raddoppiata, non importa quale combustibile viene utilizzato.
2. Perché è l'unità di lunghezza 300 mm?
Risposta: Solo per comodità di montaggio nel vano
motore. Si può facilmente essere più lungo se lo spazio lo consente. Il più
unità, maggiore è la produzione di gas, per questo due celle 300 mm sono
necessari per i motori oltre 2 litri di capacità.
3. Ha il corpo della cella devono essere fatte da
tubi senza saldatura?
Risposta: senza giunte 316L-acciaio inossidabile è
preferito.
4. Come si fa a determinare la quantità di
salgemma da aggiungere all'acqua nella cella?
Risposta: La quantità varia a seconda del tipo e
dimensione del motore in fase di elaborazione. Si desidera che la corrente
minima attraverso la bobina in modo da iniziare con un grano e aumentarlo solo
molto gradualmente con piccole quantità. Se la cella viene montato nel vano
motore di un veicolo, allora la marca, modello e dimensioni del veicolo
influenzerà l'importo dovuto all'effetto magnetico di componenti metallici in
prossimità della cellula.
5. È importante l'estremità della bobina è
collegato al cilindro esterno?
Risposta: No, può essere sia fine.
6. È il diametro del tubo mostrato dalla cella al
motore la migliore dimensione?
Risposta: Il diametro 1/2 pollice è molto buona in
quanto aumenta il "vuoto" all'interno della cellula, come il
funzionamento del motore. Quando prima prova, il motore, ricordiamo che la
valvola ad ago è completamente spento, e quando è aperto durante la
sintonizzazione, viene aperto solo per una regolazione minima.
7. Sono le emissioni dannose per l'ambiente?
Risposta: Alcuni anni fa, un rivenditore di auto Mercedes eseguito la sua prova proprio le emissioni su una Mercedes nuova diesel, utilizzando la propria attrezzatura. Ha scoperto che le emissioni sono state ridotte del 50% e la potenza del motore è aumentato del 12%. Il motore ha una migliore, più pulito e più tranquillo. E 'stato licenziato per fare questo.
Altri
indipendenti gas-analizzatore test hanno mostrato che vi è un aumento delle
emissioni di acqua e una diminuzione delle emissioni di carbonio come
combustibile fossile meno viene utilizzato. Si è anche notato che il volume di
gas prodotto dalla cellula risente in cui è stato montato nel vano motore. Questo è pensato per essere dovuto
all'effetto magnetico sulla cellula.
Aggiorna Informazioni:
Domanda 1: Dove si collega il tubo di uscita dal sistema
D18 carburante al motore su una macchina ultimo modello con l'iniezione?
Risposta: C'è un corpo farfallato sul motore ed è collegato
ad un tubo di gomma che va al filtro dell'aria. Tipicamente, il tubo di gomma
attacca al corpo farfallato ed è bloccato in posizione. Un foro deve essere
perforato attraverso l'involucro di gomma circa due pollici (50 mm) dal corpo
farfallato. Un raccordo in ottone deve essere messo in questa apertura. Esso
avrà una flangia su un lato e l'altra estremità con essere filettata per
accettare un dado per tenerlo in posizione. Questo raccordo ottone sarà il
punto di attacco per il tubo del carburante in ingresso dal sistema D18 e / o
qualsiasi altro richiamo. Per il sistema D18 orizzontale, la dimensione del
raccordo deve essere mezzo pollice (12 mm) in modo da poter mantenere la
corretta pressione di vuoto al sistema D18 carburante.
Nota Importante: Dal momento che la prassi di utilizzare
combustibili alternativi da parte del pubblico non è ampiamente accettata
sarebbe utile per individuare l'apertura di ingresso del combustibile sul lato
sotto del tubo di vista. Questo aiuterà le ispezioni passaggio dei veicoli
degli utenti e tenere le persone curiose da troppe domande.
Domanda 2: Cosa devo fare devo fare per rendere il bordo
funzione di sistema in modo corretto con il mio richiamo di nuovo?
Risposta: È necessario installare un sistema elettronico di controllo del mixer. I piani per un tale sistema può essere scaricato dal www.better-mileage.com. Questo sistema di controllo si ingannare il bordo ECU a pensare che tutto va bene e continuerà a funzionare normalmente senza problemi. Ci sono due correzioni che devono essere apportate al sistema per farlo funzionare correttamente. Essi sono descritti in rosso su questo schema:

Nota:
In questa applicazione
la cella D18 è utilizzato solo come booster. Pertanto il motore è ancora
utilizzando un combustibile idrocarburico. Ci sono numerosi sistemi disponibili
come "megasquirt", che consentono sia per ottimizzare la quantità di
combustibile iniettato nel motore, e per la realizzazione di numerose altre
modifiche di bordo del computer con l'unità di controllo elettronico, per
quelli di voi che vogliono usare l'azoto idrossido come unico combustibile e /
o si desidera ridurre la quantità di benzina iniettata nel motore.
Prese di aerazione: Nessuna richiesta!
Invecchiamento della cellula /
romperlo: Utilizzare solo l'acqua proprio come descritto di
seguito. La cella deve essere svuotato ogni giorno durante il processo di
invecchiamento. Filtrare l'acqua 5-7 volte con una maglietta di cotone.
Raccogliere l'acqua solo in vasi di vetro, e non toccarlo con le mani nude.
Riutilizzare l'acqua e in alto la cella con l'acqua adeguata. Utilizzare
assolutamente elettroliti (come sale o idrossido di potassio). È possibile
utilizzare l'acqua naturale, che non ha visto la luce e che non è stato
caricato, come, pure, grotta, o acqua di sorgente alla sorgente. Età della
cellula fino a diventare un bronzo leggero di colore e non genera gunk più
all'interno della cellula. Lo scopo del rodaggio è di eliminare le impurità
dalla cellula.
Cella corrente: La corrente di picco elettrica con l'acqua adeguata è di circa 10 ampere.
L'elettrodo positivo: Il cilindro interno deve essere collegato al polo positivo della batteria.
Questo dovrebbe essere fatto tramite un relè automobilistico per assicurare una
corretta chiusura della cella quando il motore è stato commutato suf.
L'elettrodo negativo: Questo
è il cilindro esterno, che è collegato tramite una cinghia metallica al telaio.
Costruzione: Il cilindro interno è separato dal cilindro esterno da distanziatori fatti
di ebanite o qualsiasi altro materiale che non si deteriora all'interno della
cellula. L'obiettivo è di mantenere le piastre con un uguale 9 mm di distanza
tutta la cella. Il cilindro interno è collegato alla barra filettata tramite
una cinghia di filo di acciaio inossidabile, che è argento brasato in luogo ad
entrambe le estremità del cilindro. La barra filettata costituisce il punto di
collegamento positivo della batteria all'esterno della cellula..
Drenare: Ci dovrebbe essere uno scarico sul fondo di una
delle piastre di estremità, in modo da poter scaricare l'cella senza doverlo
rimuovere dal veicolo. L'acqua dovrà essere drenato e filtrato almeno una volta
ogni tre settimane. Svuotare il contenuto della cella in un contenitore di
vetro. Non toccare l'acqua con le mani nude. Filtrare l'acqua almeno cinque
volte (sette è meglio). Utilizzare una maglietta di cotone per il filtraggio.
Non gettare via l'acqua ma solo filtro. Mettere l'acqua torna nella cella e
superiore del cellulare spento usando solo pre-carica acqua.
Generazione elettrica: La cella continuerà a produrre energia elettrica dopo l'arresto del motore
che porterà anche alla produzione di gas, in modo da prendere la precauzione di
scarico della cella.
Elettrolita: Utilizzare assolutamente elettrolita (compreso il sale) in qualsiasi
momento. Questo è stato trovato per diminuire l'uscita della cella combustibile
e anche per aver causato deteriorare le piastre della cella.
Tempi Motore: Sì, è
necessario regolare al vostro motore. Questo è un aspetto molto importante di
ottenere un elevato chilometraggio con questo sistema. Ogni motore è diverso e
quindi ogni motore ha una diversa regolazione.
Uscita tubazioni carburante: Tubazioni in rame è raccomandato in quanto a differenza di plastica o
gomma, si riduce la formazione di condensa nelle tubazioni del carburante e
quindi ridurre il livello di acqua entrare nel motore.
Porte di uscita di carburante: Ci sono due di loro posizionati su estremità opposte della cellula. Se si utilizza un 12 "cella, poi si sono posizionati 3" da ogni estremità della cella. Se si utilizza un 8 "cella poi vengono posizionati 2" in da ciascuna estremità della cella. Fare una porta di uscita di mezzo pollice (12 mm) di diametro e gli altri tre quarti di pollice (18 mm) di diametro. Assicurarsi che le tubazioni dalle porte estende nella cella da almeno un otto di pollice (3 mm). Questo per evitare l'accumulo di vapore acqueo nella parte superiore della cella di entrare nei porti uscita di carburante. Questa misura è stato trovato per ridurre l'acqua di raggiungere il motore.
Prevenzione delle perdite: Guarnizioni
in gomma Usa - questi possono essere del tipo utilizzato per l'impianto
idraulico domestico.
Valvole unidirezionali: Valvole unidirezionali non sono utilizzate
nei tubi di scarico del carburante.
Connessioni tubo di uscita: Il mezzo pollice (12 mm) tubo è collegato al motore a valle della valvola a
farfalla, mentre i tre quarti di pollice (18 mm) del tubo è collegato al motore
prima che la valvola a farfalla.
Preparazione del cilindro: L'interno del cilindro 4 "(100 mm)
esterno e l'esterno del cilindro interno, che sono opposte piastre delle celle
deve essere carteggiato molto bene con carta abrasiva media per la superficie
ruvida. Due direzioni levigatura ad angolo retto tra loro deve essere usato.
Ciò contribuirà a garantire la produttività delle cellule meglio in seguito. E
'importante che vi sia un contatto diretto fra le piastre delle celle e le mani
nude, in modo da indossare guanti di gomma durante la levigatura e quindi il
montaggio della cella.
Tensione: Solo 12
volt è necessario per eseguire il cellulare, una batteria per auto tipico è
tutto ciò che serve per alimentare la cella.
Acqua di selezione: Utilizzare solo acqua naturale che è
venuto fuori dalla terra e non si vede la luce, come pure, grotta, o acqua di
sorgente alla sorgente. Importante: Solo aggiungere acqua a carico della cellula.
L'acqua utilizzata deve avere un pH di qualche parte tra il 6,4 e 6.5
(leggermente acido). Non usare acqua con un pH di 7 o superiore. L'acqua viene
caricata utilizzando una cella di Joe regolare con elettrodi separati da 3/16
"(5 mm) per i migliori risultati. I dettagli di una cella di Joe può
essere trovato in D10.pdf che è un documento di questa serie.
Acqua Livello: Mantenere il livello dell'acqua a circa mezzo
pieno, cioè, coprendo la barra filettata.
E-mail da un contatto:
Ciao,
Grazie tanto per far luce in caso di sospetti di
cellule miei pulizia. Non mi hanno recentemente dato annuncio al momento la
cella è già collegato con la mia macchina di prova e ho fatto alcuni test con
esso giorno e notte.
Per una volta, posso personalmente dire che la
cella in opere infatti! Tuttavia, con i miei risultati, è difficile credere che
l'idrossido di azoto prodotto è sufficiente per rendere la vettura ottiene
1.500 mpg. Quando l'idrossido di azoto è permesso di entrare nel motore,
l'automobile si avvia giri in modo irregolare per 2-3 minuti e poi si è
stabilizza in seguito. Ho notato un aumento di circa 800-1400 rpm nella mia ECU
data-logger una volta che la cella di idrossido di azoto viene messo
nell'equazione. Ho poi aggiustato il mio sistema di gestione del motore e
rimosso il 15% della benzina va nel sistema e guidato intorno al blocco per un
buon 15 minuti o giù di lì. La mia temperatura dei gas di scarico è salito da
90 a 97 gradi Celsius Celsius che è ancora abbastanza accettabile.
Sono tornato al garage e ulteriormente adeguato la
benzina a meno 20% in totale e, a questo punto, la macchina ha cominciato a
vibrare in modo irregolare, come se fosse senza fiato. Notando questo, ho
concluso che non basta NOH deve essere sempre nel ghiaccio o qualcosa del
genere. La prossima cosa che ho fatto è stato ho montato la mia vecchia cella
304L a fianco con i 316 attualmente installati. Con due celle nell'equazione,
benzina al 20% in meno non ha causato vibrazioni a tutti, ma si badi bene che
la benzina anche al 50% in meno e senza cellule Idrossido di azoto installato,
la macchina continua a funzionare a benzina da solo. Si stava facendo buio e
così ho raggiunto il limite massimo la gestione del motore e rimosso il 50% di
benzina con l'equazione con le due cellule NOH esecuzione fianco a fianco.
Anche in questo caso, ci sono stati vibrazioni ed era molto evidente, ma mio
fratello e ho guidato la macchina intorno al blocco stesso. In soli cinque
minuti di lasciare il garage, la temperatura del motore è aumentato da 97 a 111
Celsius Celsius ed è ancora in crescita. Ho anche notato che la vettura era
sottodimensionato per non dire altro. Abbiamo guidato su e giù per un
parcheggio complesso per testare la non-sbattimento design e dalla mia ipotesi
ha eseguito molto bene.
Per farla breve, la cella produce un qualche tipo
di combustibile (NOH o HHO), ma non è stato sufficiente per alimentare l'auto
con il 50% di benzina è stato rimosso anche con 2 celle di esecuzione.
Attualmente sto ottenendo 22 mpg con questa macchina di prova quindi immagino
che la benzina 50% in meno dovrebbe darmi qualcosa come 44 mpg sulla guida in
città e, probabilmente, 60 mpg per lunghi viaggi. Questi numeri sono molto
piccole in confronto alla mpg 1500 che l'inventore riportato. Forse la cellula
ha bisogno di più tempo per acclimatarsi alla macchina di prova ... ma ho
trovato gli stessi risultati per 3 giorni.
Attualmente sto costruendo due nuove cellule 316L
che incorporano la mia non slosh design e che hanno un vuoto alimentato top
acqua fino sistema. Ritengo inoltre che il divario all'interno della "3
cella dovrebbe essere sigillato poiché non vi è alcuna reazione avviene in
questa parte della cellula e aumenta solo la resistenza dell'acqua in
elettricità. Ho anche incluso nel mio disegno nuova cella. I probabilmente lo
pubblicherà se trovo che produce più gas che la D18 di progettazione.
A proposito, ho contattato qualcuno nella mia
città che vende in acciaio inox 914L. Tuttavia, mi ha detto che 914L richiede
una gestione speciale e utensili speciali ed è molto molto più difficile da
lavorare con utensili a mano da solo. Mi ha dato un 1 "tubo di diametro
come campione per vedere se riesco a lavorare con esso. E 'molto, molto
costoso. Un taglio di un 4" 914L diametro costerà tanto quanto 2 anni di
valore di benzina (circa 70 serbatoi pieni ).
E: l'acqua è l'acqua Alesaggio pompare dal terreno.
È simile a pozzo, l'unica differenza è nel modo si raccoglie l'acqua. Pozzo è
scavato dal suolo mentre l'acqua foro viene aspirata dal terreno per mezzo di
una pompa elettrica o manuale.
Quello che ho notato finora è che c'è davvero un
sacco di vapore in corso all'interno della cellula. Conversione di vapore nel
gas Hydroxy richiede meno energia che l'acqua, quindi ho il sospetto che questo
vapore è buono. Il suggerimento di compilare solo il cilindro a metà strada in
realtà ha un senso in quanto ciò consentirebbe uno spazio di archiviazione
maggiore per il vapore e praticamente elimina l'acqua sloshing problemi. Ho
anche provato il passaggio del polarità sul mio cellulare 304L un paio di
volte, ma non ha fatto alcuna differenza notevole. Cercherò di fare un giro di
prova con un mezzo pieno di cella e ti dirò i miei risultati.
E: I tubi di uscita sono posizionati a 3 "su
entrambe le estremità, come potrebbe essere la posizione ottimale dove meno
acqua accidentalmente schizzare nelle porte Ho anche detto che questi tubi si
estendono verso l'interno della cella di circa 3 mm, in modo che l'acqua.
costruire nel piano top non sarà permesso di scivolare accidentalmente nei tubi
di scarico. Ha senso perché con i tubi posizionati a 3 "di distanza dal
bordo, in realtà ti dà circa 30 gradi di angolo davanti ad una delle porte sono
completamente immersa nell'acqua. Inoltre, se la cella è solo mezzo pieno,
questo potrebbe effettivamente darci 45 gradi che è relativamente un pendio
molto ripido per non dire altro.
Il 1/2 "e da 3/4" rimane un mistero per
me. L'unica ragione che mi viene in mente è che uno di questi tubi possono
essere indirizzate a monte della valvola a farfalla e l'altro posto dopo la
valvola a farfalla. Ho il sospetto
che il tubo più piccolo (1/2 ") è stata posta
dopo la valvola a farfalla e il tubo più grande è stato posto a monte della
valvola a farfalla. Questo senso perché la pressione negativa durante
l'inattività è naturalmente costante solo richiedono meno NOH, mentre il piede
il acceleratore si tradurrà in pressioni variabili che richiedono grandi
quantità di NOH. Questa è solo la mia teoria e sono in condizione di dichiarare
che questo è in realtà il motivo dietro le dimensioni tubi di diverso.
Non riesco a misurare la quantità di aria che
entra nella mia cella perché i miei testate non sono see-through plexiglass. Ho
solo aperto la mia valvola di aspirazione aria a metà. In questa posizione, ho
potuto vedere una differenza nel numero di giri e al tempo stesso l'acqua non
si vedeva strisciante nei tubi. Se apro la valvola del tutto, l'rpm continuerà
ad aumentare, ma allo stesso tempo fa l'acqua nei tubi.
Questo è il mio terzo impianto e probabilmente
quella di maggior successo. E 'stato sulla mia macchina di prova per cinque
giorni, ma non è stato acceso per tutto il tempo. Ho trovato troppa acqua
strisciante nei tubi e così ho dovuto
spegnerlo ed eseguire la macchina normalmente solo
per assicurarsi che non si verifichino in ruggine il mio motore. Stimo che ho
il cellulare acceso e funzionante per un totale di forse 12 a 14 ore a partire
da oggi.
Da un altro utente:
Ciao,
grazie per le info circa la cosa EFI! ha
funzionato sulla Passat di mia moglie. Dopo alcune settimane di ricerche siamo
riusciti a trovare piccoli iniettori per l'auto, come il trucco resistenza
variabile solo ci ha dato errori CEL. Ho notato che i giri del motore sta
cambiando un po 'ad ogni giro del resistore variabile, ma la relazione è
tutt'altro che lineare.
La cella sarà infatti continuano a produrre
carburante per un certo tempo dopo che la sorgente di alimentazione è stato
tagliato. Questo vi dirà che avete l'acqua corretta nella cella e si dovrebbe
essere felici! Che cosa si dovrebbe fare, è quella di montare una piccola
ventola del computer 12V accanto al tuo cellulare in modo che questo ventilatore
si nutrono di potere creato da cellulare e ridurre l'accumulo di carburante. Se
vuoi essere completamente al sicuro, allora si dovrebbe mettere un'altra porta
di uscita sulla parte superiore della cella e aprire questa volta tutti si
parcheggia il veicolo. Se si desidera automatizzare le cose per evitare di
accedere costante della cella, allora si può ottenere una valvola elettronica
che si nutrono anche la potenza in eccesso prodotta dalla cella. Non spiegherò
ulteriormente su come questo può essere realizzato, ma fondamentalmente, la
valvola e la ventola deve essere attivato solo quando il motore è spento. A
passa qua e là farà il trucco.
Per quanto riguarda le porte di uscita, lei ha
ragione di ritenere che si dovrebbe avere linee separate. Una linea prima che
la valvola a farfalla e un'altra riga dopo, è del tutto corretto e questo è
quello che sto facendo in questo momento. Tuttavia, è necessario, i mezzi per
regolamentare queste linee come vi renderete presto conto che troppo carburante
è in realtà un male per la salute del motore. Assicuratevi anche di rabboccare
l'acqua regolarmente come troppo spazio vuoto all'interno della cellula farà la
cella in una bomba!
La mia preoccupazione in questo momento è che se
le nostre cellule sono state fatte riempito a metà, allora vorrebbe dire che
più di un litro di spazio vuoto sarebbe rimasto all'interno della cellula. Un
litro di Hydroxy o idrossido di azoto sarà sicuramente trasformare i nostri
D18s in una bomba. Dobbiamo quindi fornire un mezzo di sfogo del NOH accumulo
quando l'auto è parcheggiata. La mia cella non produce 13v quando spento a
partire da questo momento, che spiega chiaramente l'inefficienza sto ottenendo.
Un'altra persona:
Ciao,
Ho visto il
tuo set-up immagini a photobucket e sono sorpreso
Ora per il mio
assumere il set-up: sembra che i tubi in uso sono troppo piccole ... è 1/4
"? Se è così, tenta di utilizzare 1/2", come il minimo. L'output di
carburante sulle testate deve essere posto sulla parte superiore della cella,
come ho già detto nei miei messaggi. La tua valvola di ingresso dell'acqua deve essere posizionato più basso.
Credo che il problema principale del tuo set-up è che l'introduzione di aria si
trova molto vicino l'uscita di carburante. Cercate di mantenere questi due il
più lontano tra loro il più possibile.
Non fare affidamento su dell'inventore set-up come
indicato nella famosa foto del suo V8. Questo quadro diffuso anni fa e per
quanto ne so, questo non è l'attuale set-up che gli ha dato chilometraggio
estremo. Ultima volta che ho sentito parlare di questo tipo era che anche lui
ha usato un vaporizzatore benzina e questo è stato uno degli elementi chiave
per raggiungere chilometraggio inimmaginabili sul suo camion. Io per primo non
ricevo neanche la metà del chilometraggio che questo ragazzo rivendicazioni.
Con gli anni di messa a punto di un camion carby vecchio, sono stato in grado
di ottenere 225 mpg e questo era abbastanza buono per me, perché a volte ho 300
+ durante lunghi viaggi per il paese. Si dovrebbe anche tenere a mente che più
a lungo che i soggiorni di benzina nel serbatoio, l'evaporazione più avrà
luogo. Dopo l'installazione di un dispositivo ad alta percorrenza, mi sono reso
conto che la maggior parte della benzina è sprecato da solo seduto nella vasca
ed evaporazione.
La porta di ingresso dell'aria dovrebbe essere
mantenuto il più lontano dalle porte di uscita possibile. È l'acqua che fa il
lavoro e non l'acciaio inossidabile. Dovrebbe essere possibile svuotare
completamente l'acqua senza rimuovere la cella dalla macchina. L'entrata
dell'aria è una porta a doppio scopo che si trova sul fondo morti delle
testate. Ottimizzazione della macchina per lavorare in modo efficiente con la
cella può richiedere un tempo molto lungo. Assicurarsi che la cella sta
producendo gas aggressivo prima di montarlo sulla vettura.
Se avete sempre il pieno di carburante in ogni
momento, si riduce la perdita di carburante attraverso l'evaporazione, dal
momento che in una calda giornata estiva, si sono probabilmente perdendo 12-18%
del combustibile per evaporazione e ciò che rimarrà all'interno del serbatoio
sarà meno volatile, con dimensioni più grandi molecole che non bruciare
completamente nel motore, che a sua volta, riduce la durata del catalizzatore e
provoca più inquinamento.
Riepilogo Sistema di Contatto: Io uso due celle 8 "sul mio camion con due porte a gas su ogni cella
per un totale di quattro porte. Due porte al collettore e due porte a presa
d'aria, e non ci sono valvole unidirezionali, invece io uso filtri carburante
di piccole e fare in modo che l'acqua che entra nel motore è minimizzata, e al
tempo stesso olio viene impedito di andare nella cella.
Ho praticato un piccolo foro sul fondo di entrambi
i filtri del combustibile e sigillato con una piccola vite più un anello di
gomma. Di tanto in tanto, rimuovere la vite per drenare l'acqua dai filtri. L'acqua
all'interno dei filtri è sporco e non deve essere riciclata per l'uso nella
cella. Del sale o KOH viene utilizzato perché una volta che la cella è
invecchiato e pronto, catalizzatori non sono più necessarie in quanto saranno
solo produrre più sporco all'interno delle cellule.
Ora arriva la parte più controversa ... NO AIR
PORT apertura di ingresso! Non ho una apertura per l'aria nelle mie cellule. Mi
dispiace che ho tenuto questo da voi fin dal primo giorno. So che ti ho detto
sul corretto dosaggio vostra aria la quantità di gas che la cellula produce.
Questa è stata la stessa informazione che ho avuto da ragazzo fa altro anno.
Anche se questo potrebbe essere vero, non si può mai essere precisi sulla
quantità di gas la cella sta producendo come le temperature e le pressioni si
ottiene nel motore di variare di volta in volta ... In questo momento si
potrebbe pensare che io stia utilizzando un sistema diverso per tutto il tempo
... questo è quello che mancava per evitare questo ho trattenuto le informazioni
da voi. Ma non preoccupatevi, c'è una spiegazione per tutto ...
Semplice analisi del design delle celle vi dirà che è chiaramente impossibile rimuovere tutta l'aria all'interno della cella. Air entrerà sempre il punto più debole nella tua cella, non importa quanto a tenuta d'aria pensate che il vostro cellulare è. Prendete i vostri pneumatici per esempio: l'aria è in continua fuga i pneumatici, non importa quanto a tenuta d'aria si potrebbe pensare che sono. Inutile dire che il tuo cellulare non è a tenuta d'aria per cominciare e allora perché diavolo ti serve un'altra apertura aria? Per quanto controverso come può sembrare, ho trovato questo progetto per il più efficiente.
Io uso una cella di Joe per caricare / pulire la mia acqua. Non ho una cella di lavoro Joe, ho solo lo uso per elettrolisi per rimuovere la spazzatura fuori dall'acqua prima di metterlo nelle cellule con la mia macchina. Ho una valvola di scarico sul fondo di un tappo e di solito scolare e filtrare la mia acqua cella ogni volta che ne ho voglia. Se si dispone di acqua buona e una cella invecchiato, si produrrà idrossi in pochissimo tempo. 304, 316, 317 in acciaio inox - non importa, basta che si è in grado di produrre gas e che non arrugginisce rapidamente. Più caro s / s tenderà a sovraperformare più economico di s / s, ma a buon mercato s / s continueranno a funzionare!
Non ho una bobina magnetica e non ho mai sentito
parlare di questo fino a quando non mi ha fatto notare. Non ci volle me
settimane per età della cella, la parte difficile è in realtà l'acqua. È
possibile utilizzare normale vecchio rubinetto e magari avere un po 'di gas ...
Hooray! Avete appena fatto un richiamo di idrogeno! Oppure si può seguire la
mia guida, e utilizzare l'acqua buona e rendere combustibili fossili quasi
obsoleti. Il livello dell'acqua all'interno della cellula potrebbe non importa,
ma trovo che la cellula produrrà più gas quando c'è meno acqua è al suo
interno. Tuttavia, per ragioni di sicurezza, quasi sempre assicurarsi che la
cella è 3/4 riempito con acqua e spazio quarto vuoto. Un'altra cosa importante
da tenere a mente è il vapore all'interno della cellula. Se si utilizza
plastica o tubi di gomma, il vapore può condensare di nuovo in acqua prima di
entrare nel motore. Utilizzare tubi di rame per fare in modo che il vapore non
si condensa. A mia conoscenza, il sale è solo utilizzato per rimuovere lo
strato protettivo sulla s / s, che impedisce di fatto le bolle dal sloggiare in
fretta. È inoltre possibile l'avanzare dell'età le cellule in molti altri modi
e questo non sarà un problema.
L'idea principale è, prendi le tue cellule a produrre idrossi senza l'utilizzo di catalizzatori. La parte di azoto verrà come un incidente e non posso spiegare come ciò avvenga. Sono ancora un po 'scettico circa l'azoto effettivamente legame con l'idrossido. A volte penso che è solo l'idrossi e vapore che stanno facendo tutto il lavoro ... Hai diritto alla tua opinione.
La moglie ottiene circa il doppio della sua
chilometraggio precedente sulla Passat. Il cambio iniettore può fare ben poco.
Ho solo installato uno da 10 "cellula per mantenere tutte le parti di
archivi intatti. Lei è felice con lui, e così il mio progetto EFI si ferma qui.
Per favore fatemi sottolineare ancora una volta che molte persone hanno
costruito questo dispositivo e ha cercato di farlo funzionare senza alcun
successo di sorta, ed è per questo che è in questo capitolo.
Tuttavia, dopo aver sottolineato
le preoccupazioni e le clausole, mi è stato comunicato all'inizio del 2010, che
Jim Bundock nel Regno Unito ha avuto un notevole successo con questo progetto
come booster. Egli stima che l'utilizzo di questo dispositivo lo ha salvato
circa £500 (US $800) per un periodo di due anni. Ecco qualche dettaglio da lui:

Queste due celle sono in uso in due diversi
veicoli per più di un anno.
I veicoli sono furgoni Ford Transit con 2,5
motori diesel. Uno ha sedici anni e l'altro ha diciassette anni e le celle Nitro hanno dato un miglioramento
del 10 mpg dal giorno in cui sono stati installati a dispetto dei furgoni essere fortemente
caricati quando viene utilizzato. La mpg originale era
25, quindi la
risultante 35 mpg rappresenta un miglioramento del 40% per un lungo periodo.
Jim dice: queste cellule sono stati costruiti dai piani sopra riportati, l'unica variazione è che invece di piegare le schede per il tubo
interno, schede erano argento saldata all'estremità
dei tubi interni, come illustrato di
seguito:

Queste cellule vengono eseguiti senza sale e funzionano altrettanto bene senza
l'involucro cavo suggerito nel disegno. La cella verticale è di 18 pollici di
altezza e 4 cm di diametro e ha un diaframma di gomma sulla parte superiore che
funge sia da un sigillo e come frangiflusso dispositivo. Il cilindro interno dà
9 mm fra i cilindri interno ed esterno. Le estremità delle cellule e
distanziatori sono realizzati in plastica alimentare tagliere. I distanziali
superiori sono circa 30 mm di lunghezza, come si è constatato che le vibrazioni
tendono a smuovere brevi. Questo verticale cella "lento" è molto
facile da costruire.
Su uno dei
"veloci" unità orizzontali, vi è un pezzo di tubo blu:

Questo impedisce all'acqua di
entrare nel motore quando un certo ragazzo-racer tenta di negoziare angoli alla
velocità della luce. La cella è stata scandagliata in orizzontale utilizzando
un tubo in plastica 12 millimetri collegato al collettore di aspirazione.
Personalmente, non credo che queste cellule come la velocità e sembrano
rispondere al meglio quando si guida circa 50 mph - questo è per una singola cella
in un motore diesel. La cella è collegato in serie, solo su un diesel, il relè
è collegato alla valvola di cut-off, che rende molto facile da fili, e quando
il motore è spento, allora la cella viene spento contemporaneamente .
Utilizzando una versione in miniatura della cella in posizione verticale, il
foro-foro di acqua che io uso, è pre-caricata in panchina per tutto il tempo mi
sento ha bisogno di essere, solo per rimuovere una parte del materiale in
sospensione. Il rabbocco con acqua viene effettuata ogni 750 miglia o giù di lì
e dura circa un portauovo pieno d'acqua. Tutto sommato, la cellula di Nitro è
un buon dispositivo di lavoro onesto, si tratta di un semplice drive-and-go
pezzo di kit che mi ha salvato circa £500 (US $800) in due anni e continuare a
farlo per sempre.
Ci sono diverse serie di piani per conversioni auto e
molti di loro sono inutili e destinati a perdere tempo e denaro di persone che
sono interessati a passare lontano da prodotti combustibili fossili. Non è
possibile per chiunque di dire con sicurezza che questi piani non funzionano
dato che anche se si costruisce in esatto accordo con i piani e la tua replica
non riesce a venire da nessuna parte vicino a lavorare, tutto ciò che può
essere sinceramente dire è che la vostra replica proprio stato inutile.
Dobbiamo evitare questo tipo di commento, dal momento che per esempio, la cella
di Joe funziona bene e può alimentare un veicolo in un modo completamente
combustibile meno, ma, la maggior parte delle persone non riescono a farlo
operativa. Di conseguenza, è del tutto sbagliato a scrivere fuori dalla cella
di Joe, ma avvertimenti sulla difficoltà di ottenerlo di lavoro deve essere
sempre motivate.
Nel caso del HYDROSTAR e dei piani di idrogeno, non ho
mai sentito di nessuno che abbia mai avuto una di esse di lavoro. Inoltre, le
persone con esperienza sono abbastanza convinto che il design è gravemente
lacunosa e non ha mai lavorato, in primo luogo. Tuttavia, spetta a voi fare la
vostra propria mente su questo, e così questi piani sono menzionati in questo
capitolo.
I piani qui riportati può essere scaricato gratuitamente
dal http://www.free-energy-info.tuks.nl/P62.pdf
e sono destinati ad essere utilizzati
gratuitamente da chiunque voglia utilizzarli. Si prega di ricordare che se si
decide di intraprendere qualsiasi lavoro di questa natura, nessuno tranne lei è
in alcun modo responsabile per qualsiasi perdita o danno che potrebbe causare.
Il manuale completo per una versione aggiornata del essenzialmente
progettazione è inclusa nell'ambito del "idrogeno" nome e può essere
scaricato gratuitamente dal http://www.free-energy-info.tuks.nl/P61.pdf.
Si raccomanda che il lavoro sperimentale deve essere
effettuata su una macchina, poi la macchina scelta dovrebbe essere di poco
valore e che tutte le parti esistenti essere conservata in modo che il veicolo
può essere riportato al suo attuale fossile olio stato di masterizzazione se si
sceglie di farlo . Si suggerisce inoltre di utilizzare una vettura che non è
importante per le vostre esigenze di trasporto attuali. Si sostiene che la
vettura modificata si recherà 50-300 miglia per gallone di acqua a seconda del
modo in cui esso è sintonizzato. Il sistema è
impostato in questo modo:

Qui, la macchina ha un serbatoio supplementare installato
a contenere una riserva di acqua. Questo è utilizzato per mantenere il livello
dell'acqua nella camera di reazione che contiene le piastre elettrodo. Gli
elettrodi sono guidati dalla elettronica che applica una forma d'onda impulsiva
loro nell'intervallo 0,5-5,0 Amp. La centralina elettronica è alimentato
direttamente dalle auto elettrica esistenti. L'idrogeno / ossigeno mix che è
l'uscita dalla camera di reazione viene alimentato direttamente nel carburatore
esistente o sistema di iniezione.
La procedura di avviamento è quello di accendere
l'elettronica e attendere che la pressione del gas per raggiungere il 30-60
gamma psi. Quindi il motore dell'auto è gestito come normale per avviare il
motore. Il pedale dell'acceleratore è collegato nell'elettronica per dare più
potere alle piastre di elettrodi quanto più il pedale viene premuto. Questo
aumenta il tasso di produzione di gas come l'acceleratore viene azionato.
Circuito di Controllo Elettronico
I diagrammi mostrano un semplice circuito per controllare
e guidare questo mini-sistema. Stai per fare un segnale di 'piazza impulso' che
è possibile guardare su un oscilloscopio. La premessa in letteratura è: il più
veloce si vuole andare in fondo alla strada, il 'grasso' si fanno gli impulsi
che vanno nella camera di reazione. Ciclo di lavoro varierà con il gas da un
10% Mark / Space rapporto (10% e 90% off) con il pedale, per un 90% Mark /
Space rapporto con il pedale completamente premuto.

Ci sono molti modi per generare impulsi. Questo circuito
utilizza un circuito "NE555" integrato. Il
transistor di commutazione di uscita deve essere valutato a 5 Amps, 12V per il
funzionamento a impulsi.

L'uscita del circuito integrato 741 viene regolata
tramite la resistenza di 2K variabile, per dare una tensione di uscita (a 'B'
punto nello schema elettrico) di 1 Volt quando l'acceleratore macchina sia completamente,
e 4 Volt quando la farfalla è completamente giù.
Il CD4069 è solo un circuito integrato contenente sei
inverter. Può gestire una tensione di alimentazione fino a 18V ed è cablato qui
come un oscillatore. Suoi quattro condensatori possono essere utilizzati in
soli quattro combinazioni: C1, C2 + C, C + C2 + C3 e C1 + C2 + C3 + C4 in
quanto questi sono la gamma dei valori più ampiamente distanziati. Ci sono,
naturalmente, undici altre combinazioni di condensatori che possono essere
accesi con questa disposizione di quattro interruttori.
Nota importante
Gary di GL Chemelec commentando "La HYDROSTAR" circuito che
sembra essere basato sullo stesso stile di circuiti, afferma che il circuito e
il design sono pieni di errori gravi, alcuni dei quali sono:
1.
L'utilizzo del 741 NON FUNZIONA! Pin 5 è un pin di controllo tensione che ha
già la propria tensione di 2/3 della tensione di alimentazione in modo che
richiede una resistenza di pull down non, un IC di controllarlo.
2. La
larghezza di impulso 2K regolare farà saltare il timer 555 se regolato
completamente verso il basso. Ha bisogno di una resistenza aggiuntiva per
limitare la corrente a quei pin sul circuito integrato.
3.
L'uscita del 555, Pin 3 è alimentato al CD4059 nonché un (MOSFET) TC4420CPA.
Questo driver è uno spreco di soldi in quanto non è necessario.
4.
L'uscita del TC4420CPA viene poi inviato al
Mosfet IRF510 che è obsoleto, ma è possibile utilizzare un RFP50N06 (50V, 60A).
5. Non
c'è schematica del CD4059. Purché abbiano dimostrato pin 1 come in, pin 23 come
fuori, pin 3, 10, 13, 14, e 24 collegato a 12 volt e perni 2, 4, 5, 6, 7, 8, 9,
11, 12, 15 , 16, 17, 18, 19, 20, 21, e 22 collegato a terra.
6. La
"Forza Regolare" Needs Solo il resistore variabile collegata al pin 5
e la Terra. La connessione di questo controllo alla tensione di alimentazione
fare assolutamente alcuna differenza nella forme d'onda di uscita, come l'IC
bisogno solo di una tensione di 2/3 's su questo pin e questa è fornita
internamente alla IC.
7. La
"Frequenza Regola", il collegamento a pin 6 e 7 di questo 555.
Fornire alla batteria distruggerà le 555. così un altro resistenza è necessaria
per evitare che ciò accada.
Questo è solo un piccolo elenco di ciò che è
sbagliato. C'è molto di più e anche dopo la cosa è costruito non funziona! Se
si vuole sperimentare, si prega di fare, ma vorrei suggerire di fare il vostro
proprio solo Pulse Width Modulator.
Ci sono anche molti problemi con il design
della camera di reazione e di poche parole, anche se hai fatto a farlo
funzionare si avrebbe bisogno di più di queste unità di quanto si possa stare
in una macchina per pensare anche a motore spento. In poche parole, l'unità non
si crea abbastanza gas per eseguire molto di niente. Non fraintendetemi, io
credo che l'idea è ottima e che si può fare.
Camera di Reazione:
L'accordo proposto camera di reazione è:
Si consiglia di utilizzare una sezione di 4 "tubo di
scarico in PVC con un tappo a vite filettato raccordo da una parte e uno
standard di cappuccio terminale all'altro. Assicurarsi di
eseguire il drill-and-resina epossidica o dei fili toccare attraverso i
componenti in PVC per tutti i raccordi. Impostare e controllare il livello dell'acqua nella camera in modo che gli
elettrodi del tubo sono ben coperti e vi è ancora un ampio spazio lasciato per
costruire l'idrogeno / ossigeno pressione del gas. utilizzare fili di acciaio
inossidabile all'interno della camera o utilizzare un rivestimento protettivo
,. utilizzare conduttori isolati di fuori attenzione che le guarnizioni sono
perfette epossidiche o, in alternativa, di prevedere una goccia di acqua a
prova di silicone sufficiente per mantenere la pressione.
Il raccordo a vite può richiedere morbido silicone
sigillante o una guarnizione. Il suo scopo è quello di mantenere la pressione
nel cilindro e tuttavia consentire l'ispezione periodica degli elettrodi.
Assicurarsi che non vi siano perdite e non avrete problemi. Assicuratevi di
avere un simmetrico 1,5 mm tra i 2 tubi in acciaio inox. La letteratura suggerisce
che il riferimento più vicino a 1 mm si ottiene, meglio è. Controllare che il
livello dell'acqua del sensore della camera funziona correttamente prima di
resina epossidica il tappo in posizione. Fai la tua attacchi a saldare al filo
/ elettrodo giunzioni bella, liscia e solida, quindi applicare un rivestimento
impermeabile, ad esempio, l'epossidico utilizzato per unire i tubi al tappo a
vite. Questa resina epossidica deve essere impermeabile e in grado di contenere
metallo alla plastica sotto pressione.
Il circuito suggerito per il controllo della reazione
camera della pompa acqua-livello è:
Dal 2003 Tecnologie Rothman del Canada sono in corso a
benzina 12 CV del motore a idrogeno, prodotto mediante un processo chimico.
Questo è un processo economico in cui viene consumato metallo e pertanto, anche
se di grande interesse, questo non è un motore 'energia libera'. Una domanda di
brevetto recente William Brinkley propone un sistema in cui sono consumati tubi
di alluminio da una soluzione al 25% di idrossido di potassio riscaldato a 180
gradi Fahrenheit. William osservazioni sulla natura non inquinante del sistema,
ma questo non è davvero così dal fatto che una grande quantità di energia deve
essere messo in produzione il metallo di alluminio nel processo di fusione e
raffinazione, e l'inquinamento è appena trasferita dal all'utente finale di
stabilimento industriale, e molto più importante, l'ossido di alluminio, si
dice che sia altamente tossico e causare una vasta gamma di malattie gravi tra
cui il morbo di Alzheimer, anche se ho visto questo controverso. Francis
Cornish del Regno Unito ha un sistema in cui si combina l'elettrolisi
dell'acqua con un filo di alluminio chimico processo che richiede tempo. Il
sistema funziona bene, ma ho delle riserve su come usare i materiali di
consumo, che si legano alla produzione industriale, anche le preoccupazioni
circa l'affidabilità dei sistemi di alimentazione meccanici quando sono
utilizzati da persone non tecniche (maggior parte dei conducenti). Vi è anche
il problema della rimozione e riciclo del residuo chimico generato dal
processo.
Io personalmente non ho voglia di processi chimici e NON
vi consiglio di costruire qualsiasi cosa in base alla seguente descrizione. Tuttavia,
potrebbe essere possibile adattare il sistema Brinkley modo che funzioni senza
parti mobili:

Qui, vi è un serbatoio contenente una miscela 25% di
idrossido di potassio (KOH) in acqua. Tale serbatoio è posizionato più in alto
rispetto al serbatoio di pressione in cui viene generato il gas idrogeno e il
tubo di sfiato è protetta da un setto. Il tubo di sfiato deve fornire una presa
per l'aria all'esterno del veicolo o edificio che contiene il sistema.
Inizialmente, la soluzione di KOH pressione nel serbatoio
è riscaldato dall'elemento riscaldante, ma quando il processo viene avviato,
genera calore per mantenere la reazione chimica. La generazione di gas allora
aumenta la pressione nel serbatoio a pressione fortemente costruito. La
pressione elevata spinge alcuni retro soluzione di KOH al serbatoio del
collettore, contro la gravità. Questo riduce l'area di alluminio esposto alla
soluzione di KOH e riduce il tasso di produzione di gas. , Si crea un sistema
automatico di controllo della produzione del gas di che non ha parti in
movimento.
Se il tasso di gas adottare motore aumenta, che abbassa
la pressione nel serbatoio in pressione, consentendo più soluzione di KOH per
eseguire nel serbatoio a pressione, aumentando la velocità di produzione del
gas. Quando il motore viene fermato completamente, quindi la soluzione di KOH
viene spinto nel serbatoio del collettore finché tutta la produzione di gas si
ferma, come illustrato di seguito:

Questo
sembra come se il serbatoio è sotto pressione notevole pressione, ma non è
così, il serbatoio
Solo 5 libbre per pollice quadrato di pressione è
necessario per sistemi elettrolizzatore per alimentare un motore di automobile
soddisfacente, quindi una pressione relativamente bassa è abbastanza
soddisfacente, a condizione che la tubazione sia ragionevole di diametro
interno. Va ricordato che il motore della macchina verrà applicando una leggera
depressione attraverso il gorgogliatore. Come con tutti questi sistemi, è
essenziale che almeno un gorgogliatore viene utilizzato tra la produzione di
gas e il motore, per evitare flashback dalla accensione motore se accensione
difettoso dovrebbe verificarsi. Tutti i gorgogliatori dovrebbero avere un
tenuta perfetta, pop-off, che può facilitare l'effetto di un'esplosione, e che
dovrebbe contenere solo una piccola quantità di gas. Il metodo di collegamento
al motore e le regolazioni di temporizzazione necessari sono illustrate e
spiegate nel Capitolo 10.
Il metodo di utilizzo di alluminio per un combustibile in
un on-demand sistema a idrogeno per la propulsione del veicolo è stato
presentato in dettaglio da più persone. Uno dei più noti è il brevetto US 1987
4.702.894 di Francois Cornish, dove si utilizza un meccanismo di alimentazione
di filo di alluminio per mantenere un arco elettrico sottomarino che aumenta la
temperatura dell'acqua abbastanza alta da rendere l'alluminio reagisce con
l'acqua. Il tamburo rotante è realizzato in alluminio, ma in quanto ha una
capacità termica molto maggiore rispetto al filo di alluminio essendo
alimentato verso di esso, la temperatura del tamburo è molto inferiore a quello
del filo. Come risultato di questo, il filo raggiunge la temperatura necessaria
per rendere l'alluminio reagisce con l'acqua. La reazione chimica rilascia
idrogeno e converte il filo di alluminio di polvere di ossido di alluminio, che
si deposita sul fondo della vasca, passando attraverso una griglia appena sopra
il fondo del serbatoio.
Le bolle di gas idrogeno rilasciato dalla reazione
tendono ad aderire al tamburo rotante in alluminio, quindi una spazzola
tergicristallo è previsto per spazzare le bolle dal tamburo. Le bolle emergono
sulla superficie dell'acqua e sono dirette nella camera di raccolta gas da un
imbuto situato sopra l'arco. Se la richiesta del motore diminuisce e la
pressione nel serbatoio di raccolta gas aumenta, un sensore posizionato nel
serbatoio provoca i trainafilo elettronica di controllo per interrompere
l'alimentazione del filo che interrompe la produzione di gas.
A prima vista, un sistema come questo sembra avere
appello limitato. Esso utilizza filo di alluminio che richiede fabbricazione
mediante un processo che utilizza notevoli quantità di energia e nel veicolo
utilizzando l'idrogeno prodotto con questo metodo genererà inquinamento molto
poco, l'inquinamento si verifica al momento della fabbricazione. Inoltre, il
dispositivo utilizza un feed meccanica filo e qualsiasi dispositivo di tale
natura avrà bisogno di regolare manutenzione e potrebbe non essere affidabile
al 100%. Inoltre, la polvere di ossido di alluminio dovrà essere pulito dal
serbatoio generare su una base di routine.
Ma, detto tutto questo, il sistema presenta alcuni
vantaggi molto significativi. Non utilizza alcun combustibile fossile (direttamente).
Può essere facilmente installato in un veicolo e il consumo di filo di
alluminio è sorprendentemente bassa. Le cifre citate indicano che il consumo
tipico è dell'ordine di 20 litri d'acqua, oltre a un chilogrammo di alluminio
utilizzato per coprire 600 chilometri di distanza (1 libbra per 170 miglia).
Questo è probabilmente un buon affare più economico rispetto all'utilizzo di
combustibili fossili per guidare il veicolo. Tuttavia, l'ossido di alluminio
prodotto da questo sistema è un grave inquinante come è detto per essere
altamente tossici, producendo una vasta gamma di malattie gravi, tra cui
l'Alzheimer. Il sistema è impostato in questo modo:

Un altro sistema di interesse è la autoalimentato sistema
di elettrolisi del brevetto US 1992 5.089.107 concesso a Francisco Pacheco dove
sono collocati piastre anodo sacrificale di magnesio e alluminio in acqua di
mare opposte un catodo in acciaio inossidabile. Potenza elettrica è generata e
idrogeno prodotta su richiesta. C'è anche surplus di potenza elettrica
disponibile per l'esecuzione di un elettrolizzatore standard se lo si desidera.
Mi è stato detto (da una fonte piuttosto dubbia)
di una ad alte prestazioni scissione dell'acqua sistema che produce abbastanza
gas idrossi per alimentare un motore di veicolo, mentre solo il disegno 3
milliwatt a 3 volt, che è a soli 9 milliwatt di potenza. Non ho mai visto una
di queste unità, e non ho alcuna prova che il sistema funziona, oltre il passaparola,
per cui si prega di considerare la seguente voce come solo un suggerimento e
non un dato di fatto difficile.
Il sistema è così interessante e semplice che è
molto attraente. Fondamentalmente, ci sono due tubi in acciaio inox posto in un
bagno di acqua di rubinetto:

L'obiettivo è quello di ottenere due tubi in
acciaio inossidabile risonante insieme alla stessa frequenza. Cioè, dovrebbe
produrre la stessa nota "musicale" quando sospesa su un filo e sotto
controllo. Poiché il tubo interno è più piccolo diametro, avrà una nota
superiore del tubo di diametro maggiore se sono della stessa lunghezza, in modo
per loro di abbinare, sarebbe necessario per il tubo interno per essere più
lungo o il tubo esterno hanno taglio a cacciavite in esso come Stan Meyer ha
fatto e di cui si parla nel capitolo 10.
I trasduttori piezoelettrici sono presumibilmente
incollati ai cilindri, forse come mostrato sopra, e sono alimentati con un
segnale di 2,24 MHz. I tubi devono entrare in risonanza con il segnale di
elettronica, in modo che siano a terra molto lentamente e con attenzione fino a
che non risuonano. Questo sarà presumibilmente molto inferiore a armonica del
segnale dell'elettronica, uno nella gamma standard ultrasuoni. Presumibilmente,
ci saranno tre distanziali superiore e inferiore, mantenendo la distanza tra i
tubi. Se la frequenza sono diminuite nella regione di alimentazione di circa 50
Hz o 60 Hz, quindi il dispositivo sarebbe solo agire come un riscaldatore di
acqua del tipo progettato da Peter Davey. A frequenze ultrasoniche, il
risultato è molto diverso da formare bolle di cavitazione nell'acqua. Un libro
di testo unanimemente rispettata ultrasuoni rileva che queste bolle di
cavitazione hanno una carica positiva su un lato e una carica negativa sul lato
opposto e tali oneri causare elettrolisi dell'acqua circostante le bolle. Un
sacco di bolle - un sacco di gas idrossi prodotto. Quindi, la teoria di fondo
sostiene la possibilità di questo lavoro dispositivo, però, non sono a
conoscenza di chi ha tentato di replicare.
Ciò che non è stato detto è:
1. Le dimensioni, lunghezza e spessore dei tubi
che funzionano bene.
2. Il divario tra i tubi.
3. I trasduttori specifici utilizzati nel prototipo.
4. Che tipo di distanziali sono stati utilizzati.
5. Dove e come i trasduttori sono stati fissati ai cilindri.
Tuttavia, anche senza queste informazioni, questo
potrebbe essere un interessante progetto di ricerca si utilizza l'alimentazione
assolutamente minimo a livelli di tensione banali.
Tom Bearden,
Stephen Patrick, James Hayes, Kenneth Moore e James Kenny sono stati concessi
brevetti
Il "generatore elettromagnetico immobile" o "MEG" costituita da un anello magnetico con bobine di uscita avvolto su di essa. All'interno dell'anello è un magnete permanente per fornire un flusso magnetico costante intorno all'anello. Sovrapposto l'anello sono due elettromagneti, attivati uno dopo l'altro per fare oscillare il flusso magnetico. Questo è molto simile a Floyd Sweet dispositivo "VTA".

La fonte di alimentazione esterna indicato in
precedenza deve essere scollegato quando il circuito inizia a funzionare, in
quel momento, parte della produzione da una delle bobine di prelievo è
retroazionato per alimentare il circuito di pilotaggio dell'oscillatore le
bobine. Il circuito diventa autosufficiente, senza alcun apporto esterno ma con
una potenza elettrica continua.
Se si deve costruire uno di questi, si prega di
essere avvertito che non dovrebbe essere messo in funzione a meno che non vi
sia un carico esterno di tutti i pick-up bobine, altrimenti pericolose,
tensioni potenzialmente letali possono essere prodotti. Non farti uccisi o
feriti - si prega di essere molto attenti.
Un estratto ri-formulata dal brevetto per questo
sistema, è in Appendice e dà i dettagli costruttivi del prototipo: dimensioni,
numero di giri, i materiali utilizzati, la frequenza di auto, durate di impulso
monostabile, ecc Il prototipo realizzato due uscite di 48 watt per un ingresso
di 12 watt. Ciò ha consentito la potenza di ingresso da prelevare da una delle
uscite, mentre quella stessa uscita era alimentare altri carichi.
Questo dispositivo è essenzialmente, una
fuoriserie trasformatore con due avvolgimenti primari (le bobine oscillatore) e
due avvolgimenti secondari (le bobine di prelievo), con un magnete permanente
inserito per creare un campo magnetico permanente attraverso il giogo (frame)
del trasformatore. Tuttavia, un magnete permanente ha due flussi separati di
energia proveniente da esso. Il campo principale è il campo magnetico che è ben
noto. Scorre normalmente in ogni direzione, ma nel MEG, un percorso molto buona
conduzione è fornito dal telaio del dispositivo. Questo trappole il flusso di
energia magnetica e canali intorno all'interno del telaio. Questo impedisce
mascherando il secondo campo energetico che è il campo di energia elettrica.
Con il campo magnetico spostato fuori strada, è ora possibile sfruttare questo
campo energetico per potenza aggiuntiva.
Il MEG sembra un dispositivo molto semplice, ma in
realtà non lo è. Di agire come un dispositivo di successo con un coefficiente
di prestazione (COP) oltre 1, in cui la potenza di ingresso che viene fornito
sia inferiore alla potenza utile del dispositivo, quindi Tom dice che il frame
deve essere costituito da un materiale nanocristallino. Questo materiale ha
proprietà speciali che danno i MEG il suo rendimento eccezionale.
Cura deve essere presa con questo dispositivo,
come la potenza di uscita può essere così elevata da poter bruciare
l'isolamento fuori i fili e distruggere il dispositivo se la potenza di uscita
non è controllata attentamente. La potenza di uscita è normalmente limitato ad
un COP di 5,4 per motivi pratici. Se la potenza necessaria viene prelevata
dalla potenza di uscita tramite un circuito di controllo rigoroso che impedisce
galoppante, allora il dispositivo può fornire potenza di uscita mentre nessuna
alimentazione esterna è necessaria.
La potenza di uscita è controllata dalla forma
d'onda di essere inviato alle bobine oscillatori. La potenza è controllata
dalla forma esatta della "onda quadra" ingresso:

Questa forma d'onda è regolata con attenzione per
mantenere il COP fino a 5.4 per motivi di sicurezza. La forma d'onda è anche
regolabile in frequenza e Mark / rapporto spaziale.
Come è da alcuni anni da quando questo dispositivo
è stato brevettato, la questione può essere chiesto il motivo per cui non è in
produzione e messo in vendita in tutto il mondo. La ragione è che il MEG è un
prototipo di laboratorio che ha bisogno di un'attenta regolazione e messa a
punto. È stato replicato da altre ed è prestazioni verificato è COP> 1, ma
non è ancora pronto per la produzione dove è necessario per avere il disegno
migliorato alla fase che può essere assemblato in una fabbrica e lavorare
immediatamente senza necessità per le regolazioni manuali. Questo sviluppo è in
mano e può essere completato nel prossimo anno o due.
Alcuni ulteriori spiegazioni è in ordine. Il MEG
ha una efficienza complessiva, ben al di sotto del 100%, pur avendo un
coefficiente di performance ben al di sopra di 1. Il COP di 5,4 citato in
precedenza è una cifra arbitraria, scelto dai progettisti per evitare l'isolamento
di essere bruciati i cavi di uscita. La potenza massima effettiva è quasi
illimitata, certamente un COP di 100 è perfettamente possibile, ma abbastanza
inutile in termini pratici.
Se un giogo standard di ferro laminato viene
utilizzato per il MEG, non sarà mai un COP> 1 come alimentazione sarà
necessaria per farlo funzionare. Il flusso magnetico da un magnete permanente
costituito da due componenti. Un componente è rotante e si diffonde in ogni
direzione. Il secondo componente è lineare e viene sommerso e nascosto dal
campo rotante. Se una ferita giogo toroidale con un avvolgimento primario per
tutta la lunghezza viene utilizzato, quindi che intrappola tutti del campo
magnetico rotante all'interno del toroide. Il problema è che questo richiede un
notevole potere di ingresso per alimentare l'avvolgimento toroidale. La grande
avanzata con il MEG è che gli inventori hanno scoperto alcuni standard disponibili
in commercio materiali nanocristallini che hanno la proprietà di intrappolare
il campo magnetico rotazionale all'interno di un toroide formata da loro, senza
la necessità di qualsiasi bobina di eccitazione. Questa è una spinta importante
per il funzionamento del dispositivo.
Ora, con il campo magnetico rotazionale
intrappolato all'interno del toroide, il campo rivestimento diventa
accessibile, ed è un campo molto utile. E 'di natura elettrica. In realtà, il
magnetismo e l'elettricità non sono due cose separate, ma invece, sono aspetti
diversi della stessa cosa, in modo che entrambi in realtà dovrebbe essere
denominata "elettromagnetismo". Comunque, il campo lineare è di
facile accesso una volta che il campo di rotazione è stato rimosso. Tutto ciò
che è necessario è che pulsare forte. Quando questo è fatto, elettricità reale
viene introdotto nella MEG dall'ambiente circostante. Più nitida la forma
d'onda, maggiore è la input aggiuntivo elettrica diventa. Questo è ciò che
rende i MEG hanno un COP di dire, 5.4 che è una uscita pratica di lavoro. Se
l'uscita è poi manipolato per fornire l'alimentazione necessaria per il
pulsante, il COP diventa effettivamente infinita in quanto non è necessario
fornire alcun potere per farlo funzionare e si dispone di una potenza notevole
potenza. La potenza in uscita divisa per il potere è necessario fornire per rendere
il dispositivo funziona, dà il rating COP, quindi qualsiasi uscita diviso per
l'ingresso zero, dà sempre infinito.
Dave Lawton ha sperimentato con la disposizione MEG, con una professionalità costruita giogo personalizzato ferro laminato. Ha scoperto che utilizzando la disposizione standard, ha trovato alcuna differenza quando ha rimosso il magnete permanente. Test varie configurazioni, ha scoperto che il più efficace set-up per i suoi componenti è:


Qui, le bobine di azionamento sono sia messo asimmetricamente
su un lato del telaio e cablata in modo che i loro impulsi complementari. Poi
due coppie di magneti pulsanti sono posizionati sul lato della mezzeria, ogni
lato del giogo, e collegate fra loro da due tratti rettilinei verticali della
barra in ferro laminato. Questa disposizione è sensibile alla posizione esatta
di questi magneti e messa a punto si ottiene spostando il gruppo di quattro
magneti e due bar (di fatto due "ferro di cavallo" magneti)
leggermente a destra oa sinistra per trovare la posizione ottimale.
Introduzione o la rimozione di questi magneti poi fatto una notevole differenza
al funzionamento del dispositivo.
Mentre la maggior parte delle persone trovano
molto difficile ottenere COP> 1 il funzionamento del MEG, sono fonte sicura
che Witts sono riusciti a produrre autoalimentati repliche. Non vi è, sul web,
una presentazione particolarmente ben scritto da Jacco van der Worp diritto “A
Hitchhiker’s Guide to the ‘Free Energy’ MEG” a http://yowusa.com/scitech/2002/scitech-2002-06a/1.shtml e spiega come e perché si può
lavorare. Per gentile concessione, è qui riprodotto:
YOWUSA.COM, 25 giugno
2002
Jacco van der Worp
Prefazione di Marshall Masters
Questo articolo di Jacco van der Worp un fisico olandese,
spiega i "free energy" generatore di energia magnetica MEG
semplicemente, in termini profani. Ho lavorato a stretto contatto con Jacco su
questo progetto e inviato una richiesta cortese Kenny Lee, uno dei principali
MEG per l'assistenza. La sua risposta è stata rapida controllo e puzzava di
paranoia. "NON SEI AUTORIZZATO da MEL per pubblicare le informazioni che
riguardano il MEG." (I lettori possono
visualizzare e commentare il testo integrale attraverso il messaggio di posta
YOWUSA bordo, MEG -. Masters e Kenny) In un primo
momento, la sua risposta mi ha confuso paranoico, ma come abbiamo ulteriormente
analizzato i MEG siamo venuti a capire la paranoia e il nostro sangue freddo.
Forse questo genio particolare, dovrebbe essere lasciato in bottiglia.
La mia prima reazione al comportamento soppressivo
di controllo Kenny è stato a sparare una risposta ricordandogli che c'è un
pezzo divertente po 'di carta chiamato Costituzione. Dopo di che, la paranoia
urgenti in risposta Kenny ha continuato a compiti me.
Una spiegazione ovvia e semplicistica è che Bearden
et al. sono impegnati sottoscrivendo Magazine Yachting e la creazione di conti
bancari in paradisi fiscali off-shore per il loro nuovo ad essere ricchezza. Il
problema è che è troppo semplicistico una spiegazione, perché dopo aver
lavorato con gli ingegneri per venticinque anni ho imparato a riconoscere una
reazione istintiva paranoico quando ne vedo uno. Risposta Kenny era
quintessenza una istintiva reazione paranoica. Forse, avrei raggiunto questa
conclusione nella fase iniziale, s'io non fossi così innamorato con la
tecnologia MEG. Ma, come scavato più profondo, ho trovato ragioni più tangibili
per la paranoia di Kenny.
Il processo dell'invenzione è un appassionato uno.
Al termine del processo sono le ricompense finanziarie speranza, ma per
qualcosa di così complesso come il MEG è una ricompensa altrettanto grande - il
riconoscimento tra pari. "Dannazione i tuoi occhi, ma l'hai fatto."
In questo calore invenzione le dimensioni postali realtà sono discussi, ma ad
un livello inferiore e con meno enfasi. Credo che questo sia ciò che può essere
successo agli inventori MEG. Semplicemente ha così portato via con la passione
di invenzione che annebbiato loro punto di vista al di là del momento in cui
avrebbero ricevuto il loro brevetto, che a sua volta abbracciare il loro cambio
di paradigma teorie con plausibilità.
Tuttavia, una volta che il brevetto è stato
rilasciato, i tipi di articoli che ci si aspetterebbe di vedere in riviste come
Popular Science e Popular Mechanics non si è concretizzato. Inoltre, ciò che è
stato messo a disposizione dalla Bearden et al. era tale technobabble geek che
di solito naviga sopra la testa di un uomo medio. Ora credo che ci fosse una ragione
per questo.
Il MEG si apre una porta verso un nuovo futuro,
pieno di nuove applicazioni che costruiscono sui concetti fondamentali della
MEG. Come il genio nucleare scatenata l'America al Giappone, il genio MEG ci
offre sia un mondo nuovo e migliore e un mondo morto tutto nello stesso
respiro. Credo che questo spiega paranoia di Kenny. Ora che lui ei suoi
compagni di MEG / MEL partner stanno esaminando le applicazioni pratiche della
loro invenzione che stanno iniziando a vedere da "fuori area", come
si dice nel business dei computer. Così che cosa potevano essere visto che li
rende desidera controllare il flusso di conoscenza di questo nuova invenzione?
Mentre l'attenzione è ora sul "free
energy" applicazione della tecnologia MEG, la sua capacità di interagire e
deformare il continuum spazio-tempo offre una gamma nuova allarmante di
applicazioni per includere: Arma di distruzione di massa, unità spazio
interstellare e la macchina del motore di tempo. E questo è solo l'inizio delle
possibilità ipotetiche che potrebbero emergere da questa invenzione cambio di
paradigma.
Tuttavia, prima di questo genio è lasciato fuori
dalla bottiglia, i nostri rappresentanti eletti e tutti noi nel mainstream
bisogno di capire il MEG un po 'meglio. Questo è l'obiettivo di questo articolo
superbo di Jacco van der Worp.
YOWUSA.COM
Marshall Masters, Editore
Una Guida del Hitchhiker alla " Energia Libera " MEG
Questo quarto articolo di una serie YOWUSA sul
generatore elettromagnetico immobili da Tom Bearden et al., Attualmente in fase
di brevetto, discute questa tecnologia innovativa in termini non tecnici del
laico al contrario di indagare a fondo i principi fisici alla base della MEG.
Una volta che avete finito di leggere l'articolo, si avrà un'idea generale di
come il MEG funziona e perché i suoi inventori chiamano "energia libera"
della macchina.
Per chi ha interessi più audaci nelle formule
precise e le equazioni che descrivono il MEG, coloro che lavorano al progetto
hanno già pubblicato diversi articoli tecnici su Internet. Il migliore di
questi è un 69-pagina di file PDF chiamato Il generatore di immobili
elettromagnetica: Estrazione di energia da un magnete permanente con Reintegro
energia dal vuoto attivo. Il presente documento definisce i principi
di base utilizzati per le MEG con alcuni grafici aggiunti nel.
Per conoscere il MEG
Il MEG rappresenta un approccio rivoluzionario per
la produzione di energia nella nostra economia sempre più esigente. Tuttavia,
può anche diventare una minaccia enorme finanziario alle multinazionali
dell'energia, come Maestri Marshall descritto nel suo articolo Bearden's Free Energy MEG Destined For
Chapter Eleven.
Tuttavia, se il MEG cresce nel suo ruolo destinato,
conquisterà il mercato. Lo farà fornendo gli uomini con un resistente e,
soprattutto, fonte di energia pulita, che finora nessun altra fonte di energia
ha raggiunto ad un prezzo accessibile.
Per la persona comune, la MEG è una meraviglia
ottusa e di comprensione tecnica perché funziona richiede di tuffarsi a
capofitto in quello che sembra essere un pool di fondo technobabble. Tuttavia,
se il problema sbucciare fino a cinque termini tecnologiche di base, possiamo creare
una conoscenza di base del MEG.
In un dispositivo MEG ci sono cinque termini di
base che svolgono un ruolo importante nel rendere il lavoro. Essi sono
(energia) del flusso, l'efficienza, la capacità, il campo magnetico e la
schermatura. In questo articolo cercherò di spiegare ogni termine MEG
semplicemente, con esempi di tutti i giorni. Dopo la spiegazione di base,
esploreremo una piena analogia nella forma di un barile di pioggia.
Flusso
Flusso, o flusso di energia per essere più precisi, è essenzialmente un
sottoprodotto della creazione di energia. Ad esempio, un motore di automobile
utilizza una miscela di benzina e aria per alimentare la macchina. Vecchi
motori in particolare non erano estremamente efficiente nel bruciare tutta
questa miscela e il sottoprodotto è smog che esce il condotto di scarico della
vettura..
Motori
delle auto moderne sono più economici, meno benzina incombusta esce i loro
terminali di scarico. Tuttavia, anche le auto più efficienti sulla strada oggi
ancora spingere benzina incombusta fuori il tubo di scappamento. Per di più,
parte del calore generato dalla combustione della benzina all'interno del
motore lascia così. In un certo senso, il che smog esce dal gas di scarico
della vostra auto è come flusso. Si tratta di un sottoprodotto del processo di
creazione dell'energia necessaria per rendere il vostro viaggio auto lungo la
strada.
Flusso
e Efficienza
Prima che l'embargo petrolifero del 1973, car
designer americani in gran parte ignorato il problema del flusso con la costruzione
di auto con motori più grandi per andare più veloce. Di conseguenza, questa
economia di carburante sofferto l'embargo. Tuttavia, nel 1973 il prezzo del
carburante non fanno di questo una questione importante. Una volta che il
prezzo del carburante è aumentato dopo il 1973, i produttori di auto americani
ha cominciato a perdere vendite a produttori stranieri che stavano costruendo
più efficienti motori.
Efficienza
Definiamo efficienza come utile applicazione del
flusso di energia. Questo significa che se costruiamo un motore più efficiente
nei consumi, invierà meno carburante incombusto il tubo di scappamento e,
quindi, aumentare il numero di chilometri che si può andare avanti la stessa
quantità di benzina.
La parte che noi chiamiamo utile qui è l'energia
della benzina bruciata il cui calore viene utilizzato per spostare la macchina.
Questo è quanto abbiamo mirato, la parte divisa per il totale di energia che
potrebbe essere prodotta dalla quantità di gas che abbiamo usato, è chiamato
efficienza.
Efficienza e Unità
Dal 1973, l'obiettivo di case automobilistiche è
usare l'energia disponibile in benzina più possibile. Il massimo che possiamo
sperare è quello che viene chiamato l'unità. Unità significa che un sistema può
utilizzare il 100% della energia immessa in esso. In questo caso, sarebbe
l'energia immagazzinata nella benzina per generare l'uscita desiderata,
l'uscita in questo caso è la potenza del nostro motore eroga a spostare la
macchina lungo la strada.
Non importa quanto sia efficiente i disegni sono a
spingere verso l'unità, la maggior parte di un sistema può sperare di
raggiungere con le tecnologie attuali è circa il 30% di efficienza, che è circa
il 70% a breve di unità.
Unità e Sistemi Chiusi
Quando noi comunemente pensiamo di unità (100% di
efficienza), si tende a pensare in termini di sistemi chiusi.
Un sistema chiuso è un sistema che è completamente isolata dal resto del
mondo. In un certo senso, un motore di automobile è un sistema chiuso.
L'energia rilasciata dalla combustione della benzina per estrarre la sua
energia o è catturata per alimentare l'auto o soffiato il tubo di scappamento
come flusso sprecato. Allo stesso modo, si continua a ridurre la quantità
di benzina nel serbatoio mentre si guida lungo la strada. La quantità
totale di energia che viene sia ancora memorizzato nella benzina incombusta o
si muove la vostra auto lungo o lascia il tubo di scappamento come flusso di
rifiuti è costante.
Il punto essenziale da tenere a mente su un sistema
chiuso che non trarre energia dall'ambiente circostante. D'altra parte, un
sistema aperto trae energia dal suo ambiente.
I Sistemi Chiusi e Sistemi Aperti
Se dovessimo creare automobili con sistemi aperti,
che cosa assomigliano? Avrebbero lo stesso motore, ma un'automobile con un sistema
aperto sarebbe per esempio un albero e una vela.
In questo caso, il conducente può usare il motore
di automobile per alzare ed abbassare la vela. La vela ha sollevato completa un
sistema aperto per catturare l'energia del movimento dal vento e di utilizzarlo
per spingere la macchina in fondo alla strada (a condizione che il vento è con
te.)
Dopo aver sollevato la vela, è possibile rendere la
vettura andare avanti inclinando la vela al vento. Per rallentare è possibile
posizionare la vela in linea con la direzione del vento, quindi si neutralizza
come attiva, sistema di alimentazione aperta. Una volta che si alza la vela,
non è necessario il motore dell'auto per la propulsione.
Il punto essenziale da tenere a mente su un sistema
aperto è che trae energia dall'ambiente circostante come la vela sulla nostra
vettura modificata. Inoltre, è controllabile in quanto si può accendere e
spegnere, proprio come un sistema chiuso.
Sistemi Aperti e il Coefficiente di
Prestazione (COP)
Poiché la vela automatica non è limitata alla
energia del combustibile nel serbatoio (che non può superare unità o 100% di
efficienza), un sistema aperto (qui ritratta dalla vela auto) può infatti
superiore all'unità. In altre parole, si possono ottenere più del 100% di
efficienza del sistema energetico che interagisce con, che in questo caso è il
vento. Quindi, come
possiamo misurare i sistemi che possono raggiungere più di unità?
Il termine Coefficiente di prestazione (COP)
confronta la quantità di energia immessa in un sistema utilizzabile in funzione
della quantità di produzione di energia da parte del sistema stesso. Ad
esempio, se si utilizza il motore della nostra auto per alzare la vela richiede
un'unità di energia e che, quando la vela è sollevato che genera o raccoglie 8
unità di energia eolica di movimento, il coefficiente di prestazione è di 800%.
Un altro modo per esprimere questo è 8:1, dove 8 è l'energia utile disponibile
e 1 è la quantità di energia inserita nel sistema per innescare la generazione
di energia utilizzabile.
Coefficiente di Prestazioni e Capacità
Nel nostro esempio abbiamo usato auto una vela per
spingere la nostra macchina per raggiungere un COP 8:1. Questo potrebbe
funzionare con sistemi più grandi? Per esempio, potrebbe lavorare con i camion
come bene? Sappiamo già che le vele sono state utilizzate per spingere grandi
navi a vela in legno secoli fa.
Andiamo indietro nel tempo alle navi a vela per un momento. I
costruttori di queste grandi navi sapevano che le vele più grandi e hanno
aggiunto al loro navi, il più veloce sarebbero andati. Tuttavia distese, grandi d'acqua circondano
quella nave sull'oceano. Con questo spirito in, vediamo come
questo si applica all'utilizzo di potere della vela per spingere auto e camion.
Poiché automobili e camion viaggiano in stretta
vicinanza l'uno all'altro e nella stessa direzione su un'autostrada, la
quantità di energia eolica disponibile nel sistema aperto deve essere suddiviso
tra i vari veicoli. Di conseguenza, quelli in prossimità più vicina alla
direzione del vento si sfiatare l'energia eolica da quelli davanti a loro. In
sostanza, hanno letteralmente rubano a vicenda vento.
In termini di
capacità, il concetto fondamentale è che i sistemi aperti non possono essere
sistemi illimitati. Nel caso della nostra auto e camion vele, la
vicinanza e il numero di vele che accedono al sistema stesso vento aperto per
l'energia si scarica il sistema aperto. In altre parole, anche se un sistema
aperto è libero, capacità ci dice che c'è solo nella misura in cui per andare
in giro.
A questo punto,
abbiamo discusso alcuni termini generali utilizzati con il MEG. Ora siamo
pronti a discutere le condizioni che sono più specifici per il MEG, a partire
con i campi.
Campi
campiIn termini molto semplici, un campo è un
qualsiasi meccanismo che serve come mezzo per un fine. Nell'esempio macchina,
abbiamo usato una vela come campo, in quanto raccolte dal sistema di energia
eolica aperto.
A differenza delle vele che usiamo come campi per
catturare l'energia di cui abbiamo bisogno per spingere le nostre auto, in
termini di MEG, dobbiamo usare qualcosa che si chiama un campo magnetico.
Campi Magnetici
Nel caso della vela auto, abbiamo usato la nostra
vela come un campo per tirare energia dal sistema di vento aperto intorno a noi
in modo che possiamo spingere le auto. L'energia di cui avevamo bisogno è stato
memorizzato all'interno del vento.
Con il MEG, la fonte di energia abbiamo bisogno di
toccare non è il vento, ma le forze elettromagnetiche dell'universo che sono
altrettanto onnipresente come il vento è sulla Terra, se non di più.
Ciò la vela e le MEG hanno in comune relativi ai
settori è che devono controllare i loro campi per evitare effetti collaterali
indesiderati.
Guardando al nostro esempio auto vela, ci
attacchiamo le linee per la vela e boma per controllare l'assetto della vela in
modo che cattura l'energia, per quanto possibile, senza eccessiva
sollecitazione la vela e causando danni. Da qui il termine vela popolare, il
taglio delle vele. Allo stesso modo, le vele non tagliate possono essere
pericolosi, che presentano un pericolo per sistemi come il boom e l'albero, o
al marinaio se il vento muove la vela e boma violentemente tutta la nave,
sconvolgendo l'equilibrio della nave.
In un certo senso, il MEG utilizza una cosa
chiamata schermatura per ottenere la stessa cosa come il controllo del taglio
della vela, se volete. Senza di essa, gli effetti violenti possono danneggiare
l'ambiente circostante.
Campi Magnetici e la Schermatura Magnetica
Con il MEG, i campi magnetici sono molto potenti e
devono essere strettamente controllato in ogni momento, al fine di impedire
loro di creare scompiglio nello spazio circostante. Questo è il motivo per il MEG deve
utilizzare una schermatura magnetica.
Il
concetto più importante di schermatura magnetica è che serve come un controllo
di sicurezza per campi magnetici da contenere e minimizzare gli effetti
negativi.
L'Esempio di Canna di Pioggia
A questo punto, abbiamo coperto tutte le basi con
l'eccezione del potenziale vettore magnetico, che costituisce il punto cruciale
della teoria MEG. Per aiutarvi a comprendere la complessità di questo concetto,
si deve prima recensione su quello che abbiamo coperto questo punto, nel
contesto di un sistema semplice barile di pioggia. La ragione di questo è che
si può comprendere il potenziale vettore magnetico MEG più facilmente da un
punto di vista sistemico.
Flux
Alcuni di noi
possono aver provato i seguenti come i bambini o anche più tardi nella vita. Se
prendiamo un barile pieno d'acqua (o di una bombola di gas piena di benzina) e
vogliamo prendere un po 'di che fuori, non abbiamo a succhiare tutto da soli
fuori..
Prendiamo un pezzo di tubo, tubo da giardino
semplice farà, e inserirla nel serbatoio da cui vogliamo prendere il liquido.
All'esterno, si abbassa una estremità del tubo di poco inferiore all'estremità
opposta seduto all'interno del serbatoio. Poi delicatamente succhiare il
tubo (teniamo l'acqua da qui se non altro per ragioni di gusto) e il fluido
inizia a fluire. Una volta che lo fa, continuerà a fluire fino all'altra
estremità del tubo all'interno del serbatoio non è più sommerso. Pertanto, con solo un piccolo sforzo
si passa un sacco di liquido fuori.
Il meccanismo che rende questo lavoro è chiamato
effetto capillare. In altre parole, il peso della colonna di fluido nel tubo
con una altezza pari alla differenza in altezza delle due estremità del tubo
flessibile fornisce la forza necessaria per mantenere il fluido in movimento.
Tuttavia, ciò che sappiamo è che la canna dell'acqua verrà eseguito vuoto se
abbiamo appena versate il tutto fuori.
D'altra parte, il MEG trae energia da un 'botte'
che si riempie right back up! Così non funziona vuoto! Se si ripete il flusso
di energia stimolato dal MEG, flusso di energia verrà fuori continuamente, non
si esaurirà come il nostro barile di pioggia.
Pertanto, un modo appropriato per descrivere le MEG quindi in termini di
questo esempio sarebbe un barile di pioggia in cui più
pioggia sarebbe caduta nel momento
che quello
attinge acqua da esso. Una volta che si avvia l'acqua che scorre
attraverso il tubo, la pioggia inizia a cadere nella canna e sostituisce
l'acqua si sta tirando fuori ad un ritmo simile.
Per questo motivo, un MEG in stile barile acqua non
mancherà mai vuoto e l'acqua scorrerà per sempre attraverso il tubo dopo averlo
portato in moto perché il MEG è un sistema aperto, che ci porta al prossimo
punto di considerazione, ciò che l'efficienza contro COP significa per il
nostro barile di pioggia.
Efficienza e il Coefficiente di
Prestazione
Ai fini del nostro esempio pioggia barile, il
termine "efficienza" può essere definita dalla quantità di acqua che
può estrarre dalla canna da disegno in moto con il tubo del sifone.
Con la canna
dell'acqua del sistema chiuso, abbiamo appreso che un sistema chiuso è isolato
dal resto del mondo, quindi non piove che cade dall'alto per sostituire quello
che stiamo tirando fuori. In questo caso la migliore che possiamo fare è
posizionare il tubo al fondo del barile all'interno e mentre lasciandola mano
anche inferiore all'esterno. In questo modo, si può travasare tutta l'acqua
dalla canna, che ci dà massimo del 100% dell'acqua. Questo il 100% di
efficienza si chiama "unità".
Mantenere l'unità del nostro sistema chiuso barile
pioggia in mente, diamo il nostro posto a variante di sistema aperto.
Il momento in cui inizia a deviare l'acqua dalla
canna aperta pioggia sistema, fresco piovana cade attraverso la sommità aperta
del cilindro. Non importa quanta acqua abbiamo sifone dal nostro barile aperto
sistema di acqua, la pioggia cade abbastanza nuovo attraverso la parte
superiore in sostituzione di quello che stiamo parlando.
Quindi, mettere in moto un flusso senza fine di
acqua con il nostro barile aperto pioggia sistema siamo in grado di ottenere
risultati superiori a quello dell'unità. Questo è ciò che il coefficiente di
prestazione (COP) è di circa. Lo usiamo per esprimere il risultato di uscita,
che è maggiore che quello che mettere dentro Ergo, il COP per la canna aperta
pioggia sistema può superare l'unità (100% di efficienza), mentre il vicino
barile di pioggia sistema può solo sperare di raggiungere l'unità. Allora, che cosa succede se si
aumenta la dimensione
Capacità
A parte l'effetto diretto di avere più acqua
aumentando la dimensione della nostra canna dell'acqua e il tubo sifone, ci
sono effetti indiretti come bene e hanno bisogno di essere attentamente
considerata.
Tanto per cominciare, se facciamo il nostro barile
più grande così come il nostro tubo del sifone che cosa significa questo per
noi? Dato che useremo un tubo più grande per torni ad uscire più fluido, avremo
bisogno di una forza di aspirazione più forte per cominciare. Possiamo farlo
semplicemente (fornito abbiamo il potere polmone) senza richiedere una
scaling-up del sistema
.
Tuttavia, se
drenare più acqua al secondo, da una botte più grande (ad esempio, le
dimensioni di un lago) e vogliamo che continuare a correre, dovrà a piovere di
più per riempire l'acqua che togliamo e piovosità è associato a un naturale
limitare.
Ad una certa
dimensione barile e il tubo, nemmeno una tempesta tropicale fornirà pioggia
sufficiente a mantenere il livello dell'acqua e il sistema inizierà a crollare.
Oltre a questo, un barile normale sorge su una struttura di supporto. Più
grande è la canna, più difficile sarà quello di trovare un posto per riposare e
rimanere in piedi. In
caso contrario, potrebbe cadere o rompersi. Quindi, come possiamo mantenere il
nostro barile più grande di venire a parte?
Campi e Schermatura
Se la canna si fa veramente grande
(supponiamo per un momento che è la dimensione del Lago Superiore) e iniziamo
travaso acqua fuori al ritmo di quattro volte il flusso totale di acqua di
Sault Ste. Marie canali Marie, allora il livello dell'acqua sarà prendere tempo
per regolare l'acqua versata. Il campo più importante di azione qui è il
processo di sifonamento, alimentato per gravità, che determina il flusso
d'acqua su nostro lago botte grande. (Si gente, ora stiamo parlando su scala
planetaria.)
Normalmente, il livello dell'acqua è orizzontale
(permettendo naturalmente per la curvatura della Terra su scala maggiore).
Tuttavia, se il ritmo di sifonamento diventa sufficientemente elevata, il
flusso di acqua normale sarà incapace di correggere il livello abbastanza rapidamente.
Una differenza permanente in altezza del livello di
acqua da un lato del lago all'altro sorgerà. In tal caso l'arresto del
sifonamento non comporterà un arresto immediato in acqua che fluisce verso il
punto di sifonamento. Una brusca frenata nel versare da un lago di dimensioni
barile causerà almeno una piccola onda di marea. Più grande è la differenza di
livello tra il lago, il peggio l'onda anomala andrà a finire. Anche se questo
sembra un altro campo in azione nel sistema di botte grande, non lo è. Si
tratta di un meccanismo di auto-correzione per la superficie del lago dopo che
è stato disturbato.
In termini semplicistici, ciò che questo tutto si
riduce a è che il flusso di energia come l'acqua fluire attraverso il nostro
sistema di acqua canna rappresenta un campo. Come campo aumenta di dimensioni
può altresì destabilizzare in quantità maggiore pure. Pertanto, se si vuole
aumentare la dimensione dei nostri campi, dobbiamo trovare il modo di
proteggerli da quelle cose, che potevano destabilizzare.
Campi e Schermatura
Se il nostro di dimensioni normali barile di
pioggia troppo pieno con acqua, si potrebbe iniziare a perdere. In tal caso,
avremmo bisogno di misure per prevenire un flusso zampillante di acqua piovana
da danneggiare immediate vicinanze in un diluvio.
D'altra parte, con il nostro lago imprese versione
di botte acqua avremmo bisogno dighe di circondare il nostro lago per evitare
che si traboccante sul terreno circostante.
Questo allagamento trova la sua causa in una
differenza tra il ritmo pioggia e versando fuori dall'acqua. Questi argini deve
naturalmente essere in grado di resistere a piccole onde di marea che emergono
per l'avvio e l'arresto del sifonamento. In termini molto semplici, si parla di schermatura.
Fino a questo punto, abbiamo trattato i concetti
più essenziali avremo bisogno prima di affrontare quella grande - potenziale
vettore. Questo è un concetto importante ma complesso ma va al molto sentito
parlare di ciò che un MEG è per questo che può fare quello che fa.
Componenti MEG e Layout
L'immagine
qui sotto, tratta dal modo astratto da energia magnetica Limited quale ha
pubblicato su Internet. (Abbiamo aggiunto i segnaposto colorati per rendere più
facile per visualizzare.) Questa illustrazione mostra il layout di base di un
prototipo di laboratorio di MEG utilizzati per dimostrare con successo la
teoria.

Per confrontarlo con il barile di pioggia, gli
attuatori sono l'acquolina in bocca disegno attraverso il tubo. I collettori
sono le estremità dei tubi appesa fuori dalla canna che inizia a versare una
volta che hai generato un capillare con il tubo del sifone. E, infine, il
magnete e la bobina contenente il campo magnetico sono il serbatoio contenente
la canna dell'acqua
.
Come il MEG Funziona
Ora veniamo al
punto cruciale di tutto il sistema, la ragione per cui lavora, in primo luogo.
La forza trainante del nostro grande lago dimensioni barile pioggia era la
forza di gravità. Fatto che l'acqua che cade ad una certa distanza dalla nostra
mossa tubo sifone verso il punto iniziale e, a sua volta causato l'acqua a
passare attraverso il sifone. In questo caso, la gravità è la forza di
ripristino del livello dell'acqua del nostro lago di dimensioni barile di
pioggia in quanto rende il livello dell'acqua va nuovamente orizzontale.
Questa forza e il meccanismo di correzione
attaccato ad esso un equivalente in campo magnetico. Questa forza è il
potenziale vettore magnetico. Se guardiamo il MEG, vediamo che converte un
flusso di energia che è stato conservato in un potenziale vettore di fuori di
un percorso chiuso campo magnetico. (Whoa, non era che un. Boccone Diciamo la
scomposizione in termini più semplici).
OK, Così Che Cosa è un Potenziale Vettore
Comunque?
Per spiegare potenziale vettore, abbiamo bisogno di
usare qualcosa di diverso da un barile di pioggia, ma deve essere a conoscenza
e allora perché non l'energia che usiamo nelle nostre case per eseguire i
nostri computer, asciugacapelli, ecc
Noi tutti conosciamo il potenziale elettrico tra i
due fili di una presa a muro. Il potenziale elettrico è ciò che rende una
bruciatura lampadina. Se non stiamo attenti con la presa potremmo anche
ritrovarci piatto sulla schiena come i nostri familiari freneticamente chiamare
un'ambulanza. Per fortuna, però, gli Stati Uniti, il potenziale elettrico è di
110 volt, che è stato scelto perché non è letale come i 220-240 volt standard
che si trovano nella maggior parte degli altri paesi del mondo.
Tuttavia, se combiniamo il valore numerico di
questo potenziale elettrico con una direzione, abbiamo un potenziale vettore.
Nel caso del nostro 110-volt, se cambiare la direzione da dire orizzontale a
verticale, si può raddoppiare la nostra capacità di 220 volt. Pertanto, la
direzione è importante per la realizzazione di ogni campo magnetico, ma tutti
emergono da un potenziale vettore magnetico dove direzione gioca un ruolo critico.
Nella figura seguente vengono confrontati i MEG con
il nostro esempio pioggia barile per la comprensione di un laico molto generale
di come il MEG funziona e perché il potenziale vettore magnetico è così
importante. (Si prega di tenere a mente una spiegazione precisa richiederebbe
un articolo più volte la dimensione di questo, quindi ci limiteremo a dipingere
la nostra immagine con ampie pennellate liberali per ora).

Con il flusso di MEG energia diventa in realtà il
prodotto di risultato o di uscita, invece di un rifiuto del sottoprodotto in
quanto con sistemi di combustibili fossili potenza, come i motori delle auto
che ha usato essere rifiuti è ora una potenza utile, proprio come l'elettricità
di oggi trarre dalla rete alla luce le nostre case .
A questo proposito, il MEG forma un nuovo modo di
guardare flusso di energia e, se vi capita di installare un MEG accanto a casa
tua, che richiederà molta meno energia per fornire elettricità molto di più. Di
conseguenza, i costi di energia scenderà notevolmente.
Perché il MEG è Comunemente Frainteso
Il MEG utilizza un flusso di energia in ingresso
per convertire una quantità molto maggiore di flusso di energia finora
inutilizzabile in una forma controllabile e più conveniente. Questo può
lasciare alcune persone a grattarsi la testa, perché questo è un tocco del
tutto nuovo sul flusso. Per coloro che hanno familiarità con i principi di
conservazione dell'energia questo rappresenta un cambiamento di paradigma nel
modo di pensare che può sfidare anni di molto istruito pensato di sistemi
chiusi. E qui è il guaio. I rigidi principi di conservazione dell'energia
applicabile solo ai sistemi chiusi come i motori di automobili, mentre la MEG è
un sistema aperto.
Poiché il MEG è un sistema aperto, si può
trasformare il flusso in uscita, perché si tratta di un sistema in equilibrio
con il mondo che lo circonda e quindi costantemente interagire con l'ambiente
che lo circonda! In questo modo, si può provocare un COP che è molto maggiore
dell'unità.
Un altro fattore che rende difficile per
benpensanti comprendere il MEG è che non utilizza il Gauge Lorentz.
Quando Tom Bearden e il suo team di ricercatori ha
scoperto i principi alla base del MEG quando hanno scelto di omettere una
calibrazione comunemente noto di un sistema elettromagnetico, il cosiddetto
Gauge di Lorentz.
L'indicatore di Lorentz è essenzialmente una libera
scelta di valori per i parametri indicati di un impianto elettrico, questa
libera scelta rende la matematica semplice. Al tempo stesso, essa scarta una
serie di interessanti (come risulta ora) soluzioni per un insieme di equazioni
che descrivono il sistema stesso. Questo intervallo è l'intervallo di non-equilibrio stati.
Mantenendo le MEG appena fuori-equilibrio (fuori
equilibrio) per tutto il tempo, si può usare per tirare una enorme quantità di
energia da un serbatoio finora inutilizzabile in una forma conveniente. In
sostanza, questo è ciò che il MEG è di circa.
Potenziali
Problemi con il MEG
Sappiamo che il MEG funziona, ma è anche
interessante vedere quanto si può fare. La maggior parte di voi sarà
probabilmente interessato a sapere se un MEG può alimentare una casa. Possiamo
scalare senza un limite, o di uno di questi dispositivi potrebbe anche
alimentare una città?
La scala di molti dispositivi è limitata solo da
questioni pratiche di progettazione. Il MEG ha bisogno di un magnete permanente
e un nano-cristallina materiale completamente confinando le spire di campo
magnetico che lasciano questo magnete. Ha bisogno anche di ingresso e bobine di
uscita. Correnti elettriche che attraversano i fili si producono calore, che
dovrà essere affrontata a un ritmo abbastanza alto, ma a parte questo, la dimensione
potenziale e la produttività del sistema è virtualmente illimitata. Questo tipo
di generatore dovrebbe a priori essere scalabile al centro-parata.
Vi sono, tuttavia, possibili effetti collaterali
del suo esercizio, che vogliamo dare uno sguardo più da vicino prima di
iniziare ad operare un MEG per una città.
Alcuni problemi potrebbero esistere per il MEG. In
questo momento, è un territorio inesplorato, ma abbiamo bisogno di prendere in
considerazione la possibilità che al di sopra di un certo livello, il campo
potenziale vettore non è possibile riorganizzare la sua energia abbastanza
veloce per le condizioni di lavoro di rimanere intatta, causando in tal modo i
MEG a fallire. Per illustrare appieno questa possibilità, cerchiamo di
rivisitare alcuni dei termini di base che abbiamo discusso in precedenza in
questo articolo.
Campi Magnetici
L'energia immagazzinata nel campo magnetico e il
campo potenziale vettore può interagire con materiali conduttori di fuori del
MEG pure, generando secondarie campi magnetici e correnti elettriche.
C'è di più. Come l'energia lascia i suoi dintorni,
nuova energia entra riflusso trovi Non sappiamo se il ritmo di associato a un
limite. Può avere effetti collaterali che sono attualmente a noi sconosciute.
Alcune reazioni pessimisti hanno addirittura parlato di una alterazione del
continuum spazio-temporale che circonda il MEG. Questa sarebbe una conseguenza
seria, ma abbiamo visto alcuna prova di esso fino ad ora.
Oltre l'argomento presentato sopra è il materiale
in rotolo che dovrebbe contenere completamente campo del magnete permanente e
il campo aggiuntivo generato durante l'interazione. A MEG più grandi anche
bisogno di un forte campo magnetico. Fino a che punto può il materiale in
rotolo prendere prima il campo inizia a rompere il materiale stesso? Questo MEG
più grandi potrebbe essere necessario materiali superconduttori per ottenere
che il campo magnetico più forte. Ci saranno condizioni aggiuntive che vengono
imposte da tale materiale. Abbiamo bisogno di sostenere che la
superconduttività per evitare danni al materiale.
Tuttavia, forti campi magnetici non costituiscono
un rischio per la salute. Per questo motivo, la maggior parte delle persone non
vogliono vivere sotto o molto vicino a linee elettriche ad alta tensione. Portano forti campi elettromagnetici
attorno a loro. È tuttavia possibile schermare i campi magnetici.
Shielding
Se qualcuno di spegnere il segnale di ingresso ad
un MEG grandi, il campo non può morire all'istante, il che comporterebbe un
picco campo come segue abito ai segnali. Poi EM impulsi possono sorgere, che
sono (molto) distruttivo per tutti gli apparecchi elettronici. Questi impulsi
EM sono così distruttivi, infatti, che alcune nazioni hanno condotto ampie
ricerche nella loro possibile applicazione come arma.
Gabbia di Faraday formerebbe la "diga intorno
al lago" per il MEG. Si tratta di una custodia di metallo che racchiude il
campo magnetico più i MEG completamente. Con l'eccezione degli effetti EMP
forti manterrà un semi-stazionario campo contenuto in modo che effetti esterni
negativi si verificherà. Così, nel corso del normale funzionamento, i MEG
possono essere schermati abbastanza facilmente. I momenti preoccupanti si
verificano quando il passaggio del MEG o disattivare. Come la schermatura influenzare
la capacità di energia potenziale campo vettoriale di ricostituirsi come
energia lascia l'unità?
Abbiamo bisogno di procedere con cautela
Concludendo, possiamo dire che il MEG è un mezzo
per versare energia da un serbatoio enorme con notevole sforzo. Il risultato è
quasi illimitato di energia praticamente a costo zero. L'unico inconveniente
noto allo stato attuale della ricerca è che su larga scala brutto, difficile da
controllare gli effetti collaterali possono allevare i loro brutte teste.
Pertanto, mentre il MEG rappresenta una rottura suolo e innovativo delle nuove
tecnologie non deve essere affrettata a mercato senza test approfonditi.
Hans Coler sviluppato un dispositivo che ha
chiamato il "Stromerzeuger", che consisteva in un accordo di magneti,
bobine di piatti e piatti di rame con un circuito primario alimentato da una
piccola batteria. L'uscita dal circuito secondario è stato utilizzato per
illuminare un banco di lampade e si è affermato che la potenza di uscita è
stata più volte la potenza di ingresso e potrebbe continuare all'infinito.
L'apparecchio è costituito principalmente da due
bobine collegate in parallelo che essere bi-filar ferita in modo particolare,
sono collegati tra loro magneticamente. Una di queste bobine è composta da
lastre di rame (la bobina è chiamato il 'piatto spool'). L'altro è costituito
da una serie di cavi collegati in parallelo sottile isolati (chiamati
'avvolgimento bobina "), che corrono parallele alle piastre, a piccoli
intervalli. Entrambi i cursori possono essere alimentati da batterie separati
(6 Volt, sono stati utilizzati 6,5 AHR). Almeno due batterie sono necessari per
ottenere il funzionamento dell'apparato, ma successivamente, una batteria può
essere rimossa.
Le bobine sono disposte in due metà ciascuna delle
bi-FILAR avvolgimenti. Il rocchetto piatto contiene anche tondini di ferro con
collegamenti dei cavi in argento. Queste canne sono magnetizzati da una batteria speciale attraverso
avvolgimenti di eccitazione. Elettricamente, l'eccitatore avvolgimento è
completamente isolato dagli altri avvolgimenti. Hans detto che la produzione di
energia avviene principalmente in questi vergelle di ferro e l'avvolgimento
delle bobine svolge un ruolo essenziale nel processo.
Va ricordato che il circuito è alimentato spool
prima. Inizialmente, ci sono voluti una corrente di 104 mA. Le piastre e
circuiti eccitatori vengono accesi contemporaneamente. Quando questo è fatto,
la corrente nel circuito spool scesa da 104 mA a circa 27 mA.
Si suggerisce che un elettrone non essere
considerata soltanto come una particella carica negativa, ma anche come un polo
Sud magnetico. L'elemento di base è che Stromerzeuger di un circuito secondario
aperto, capacità caricata induttivamente accoppiato ad un circuito primario. La
novità è che le capacità sono collegati al nucleo secondario tramite magneti
permanenti, come mostrato qui:

Si afferma che all'accensione del circuito
primario, "separazione di cariche" avviene con M1 diventando carica
positiva e M2 diventando caricato negativamente e che essi sono
"magneticamente polarizzato" quando hanno formato, per la presenza
dei magneti. Quando il circuito primario è spento, un "inversione
correnti" flussi nel secondario ma i magneti "non esercitano un
effetto polarizzante su questa inversione".
Due degli elementi di base sopra riportati sono
messi insieme facendo una disposizione a doppio stadio con le piastre di rame
vicine.

flusso di elettroniSi noti che la bobina M1 è
invertita. I magneti portano corrente e quindi sarebbe ragionevole presumere
che essi sono magneti di ferro piuttosto che in ferrite, magneti in ferro
essendo comune sessanta anni fa, insieme con il fatto che i magneti in ferrite
non conducono attuali tipologie e neodimio non erano disponibili nel 1925. Gli
avvolgimenti secondari sono sia esattamente uguale e "avvolto in una
direzione tale che, sulla commutazione della bobina primaria", il flusso
di elettroni da P1 a P2 e da F1 a F2. Di nuovo, questa è una dichiarazione più
particolare, come la direzione del flusso di elettroni non è influenzato dal
senso di avvolgimento della bobina, il che suggerisce che la persona che effettua
la segnalazione sapeva quasi nulla circuiteria. E 'molto probabile, pertanto,
che la breve relazione che è sopravvissuta fino ad oggi, è molto vaga e priva
di elementi essenziali, gli schemi che non indicano i bi-filar avvolgimenti e
le lunghezze dei cavi dritti menzionato in precedenza.
Una delle affermazioni fatte molto insolite è che
il circuito F1/F2 induce solo l'effetto e che la potenza in eccesso viene
prelevato dal circuito P1/P2. Questa è la disposizione di base di lavoro. Più
di queste fasi doppie possono essere aggiunti per fornire una maggior
produttività, con le loro uscite collegate in parallelo per una maggiore
corrente.
Il documento originale, con ambiguità magistrale,
afferma che per rendere questa disposizione, due dei circuiti originali sono
posizionati uno sopra l'altro e poi disegna immediatamente la disposizione,
mostrando i poli del magnete M1 invertito, che ovviamente, contraddice quanto
appena stato affermato. Quindi, non è chiaro se il diagramma o l'affermazione è
corretta, ma la probabilità è che il diagramma è giusto.
Che vi sia alcun tipo di produzione continua da un
trasformatore, l'ingresso non può essere CC, nonostante il fatto che batterie a
secco sono stati usati per alimentare i circuiti (anche se l'uscita potrebbe
essere alto come sei kilowatt). Coler ha dichiarato che la sua ricerca indica
che i magneti permanenti effettivamente oscillano a circa 180 kHz. Se questo è
vero, allora che potrebbe spiegare l'induzione magnetica prodotta nel circuito.
Se questo non è ciò che viene invocata, in questo circuito, quindi le batterie
devono essere collegati e scollegati continuo, e la tecnologia è semplice in
quel momento, è probabile che un relè sarebbe stato cablato ad auto-oscillare
come nei primi campanelli elettrici. Mentre quella disposizione avrebbe potuto
essere usato solo per collegare e scollegare le batterie con un contatto di
relè, la bobina del relè hanno generato impulsi nitide ad alta tensione,
generare brevi impulsi magnetici del tipo che causa un afflusso di elettricità
fredda nel circuito dal locale di sottofondo.
In alternativa, anche se non è menzionato o
suggerito, la connessione avrebbe potuto essere fatto utilizzando un relè che
aveva solo un contatto, in tal caso, il back-EMF della bobina del relè può essere
alimentato ad alta tensione impulsi direttamente nel circuito. Questo è,
naturalmente, solo male informati speculazione. La disposizione potrebbe essere:

In ogni caso, la corrente della batteria scorre il
contatto relè normalmente chiuso, alimenta l'avvolgimento relè, che apre il
contatto dell'interruttore, scollegando il relè e quindi la chiusura del
contatto interruttore. Questo provoca una rapida pulsazione della tensione
della batteria e la bobina del relè genera tensioni elevate, tipicamente di
alcune centinaia di volt. Se la connessione al circuito come indicato nella
prima disposizione, poi, quando il relè si apre, alti back-EMF impulsi di
tensione viene alimentato al circuito. D'altra parte, se un relè con due
contatti separati viene utilizzato, il secondo contatto di commutazione del
relè può essere utilizzato per collegare la batteria al circuito e scollegarlo
nuovamente in una sequenza molto rapida. C'è un gruppo di persone a http://tech.groups.yahoo.com/group/testatika/
che stanno lavorando a rendere operativa una versione di questo dispositivo. Informazioni
sui dispositivi Coler è presentato chiaramente in http://rimstar.org/sdenergy/coler/index.htm#STROMERZEUGER.
Patrick Kelly