Una Guida Pratica
ai Dispositivi di Energia-Libera
Autore: Patrick J. Kelly
Capitolo 12: Tutorial di Elettronica
Introduzione
Il presente documento non è una presentazione
approfondita del soggetto di elettronica. Invece, ha lo scopo di fornire
sufficiente (empirica) la conoscenza del soggetto di essere in grado di
comprendere, progettare e realizzare circuiti semplici, come i circuiti di
comando utilizzati con i dispositivi della 'energia libera' descritto nelle
parti successive di questo eBook.
Disconoscimento
Questo materiale viene fornito solo a scopo informativo.
Se si decide di tentare la costruzione di qualche dispositivo sulla base delle
informazioni presentate qui e ferirsi o qualsiasi altra persona, non sono in
alcun modo responsabile. Per chiarire questo, si dovrebbe costruire qualcosa in
un cofanetto e rilasciarlo su la punta del piede, io non sono responsabile per
eventuali danni che potrebbe subire (si dovrebbe imparare ad essere più
attenti). Se si tenta di costruire un po 'di elettronica e masterizzare con il
saldatore, io non sono in alcun modo responsabili. Inoltre, consiglio vivamente
che se non sei esperto in elettronica, non costruire qualsiasi dispositivo
utilizzando, o la produzione di più di 30 Volt - circuiti ad alta tensione sono
estremamente pericolosi e deve essere evitato fino a quando non acquisire
esperienza, possono ottenere l'aiuto e la supervisione di una persona con
esperienza nella costruzione di circuiti ad alta tensione.
La tensione è la chiave per la comprensione di
elettronica. Senza tensione, non succede nulla in elettronica. Che cosa è?
Nessuno sa - dopo i suoi molti anni di ottimo lavoro, Nikola Tesla ha
dichiarato che non aveva idea di che cosa è in realtà di tensione. Sappiamo
come generarlo. Sappiamo cosa fa. Sappiamo come misurarla, ma nessuno sa cosa
sia in realtà.
E 'chiamata anche "Forza Electro Motive" o
"campi elettromagnetici", che è nessun aiuto nel sapere quello che è.
Questo è più o meno equivalente a dire "la cosa che spinge è la cosa che
spinge" - molto vero, ma assolutamente nessun aiuto. OK, dopo aver ammesso
che in realtà non so cosa sia, possiamo cominciare a dire le cose che sappiamo
su di esso:
Una nuova batteria ha una tensione tra i suoi terminali.
Questa tensione è detto a causare una corrente di fluire attraverso qualsiasi
circuito elettrico completo collocato attraverso di esso. La corrente che
fluisce attraverso il circuito può provocare varie cose accada come la
creazione di luce, creando suono, creando calore, creando magnetismo, creando
movimento, creando scintille, ecc, ecc
Utilizzando la corrente causata da una tensione, un
dispositivo chiamato 'voltmetro' può indicare come la tensione è grande. Più
grande è la tensione, maggiore è la corrente e più grande il display del
voltmetro. Il voltmetro può avere un display numerico dove si legge la tensione
direttamente dal display, o può essere un voltmetro 'analogico' dove viene
mostrata la tensione dalla posizione di un ago su una scala. La dimensione
della tensione è indicato in 'Volt', che è l'unità di misura prende il nome dal
Volta uomo che ha introdotto tensione al mondo (era sempre lì, solo che non ne
sapeva nulla).
Tensioni si sommano se sono collegati il giro stesso
modo, cioè con i terminali + tutti di fronte allo stesso modo:

La dimensione fisica della batteria determina
generalmente la lunghezza del tempo che può fornire qualsiasi dato corrente -
più grande della batteria, il tempo che può fornire alcun dato corrente. Una
batteria è costituito da un certo numero di 'cellule'. Il numero di celle della
batteria controlla la tensione della batteria. Ad esempio, la batteria
dimensioni di un 'AA' (che si chiamava una batteria 'torcia') ha un unico 'cella'
e produce così 1,5 Volt quando nuovi. Il molto più grande e pesante della
batteria 'D' ha anche una sola cellula e quindi produce anche 1,5 Volt quando
nuovi. La differenza (a parte il costo elevato di celle del 'D') è che la cella
più grande può fornire una corrente molto maggiore se entrambe le batterie sono
scariche nello stesso periodo di tempo.
Ci sono diversi tipi di costruzione della batteria. Una
batteria ricaricabile al nichel-cadmio ha una cella singola, ma il suo metodo
di costruzione significa che produce circa 1,35 volt con una carica completa.
Di passaggio, batterie al nichel cadmio hanno una caratteristica 'memoria', che
significa che se vengono ricaricate prima che siano completamente scariche,
quindi la prossima volta che sono scaricate a corto di potere a livello di
tensione che aveva quando l'ultima carica è stata avviata. Di conseguenza, è
una buona idea scaricare completamente una batteria di questo tipo prima di
caricarlo di nuovo.
Batterie per auto e moto sono descritti come piombo /
acido. Questo tipo di costruzione non è molto conveniente essendo grande,
pesante e potenzialmente corrosive. I grandi vantaggi sono la capacità di
fornire correnti molto elevate e dando 2,0 Volt per cella. Queste batterie sono
normalmente prodotti a 6 Volt o 12 Volt unità. Le Amp-Ore per piombo / acido
batterie per auto è di solito citato per un periodo di erogazione 20 ore,
quindi una completamente carica, nuova, 20 AH batteria in grado di fornire 1
ampere per 20 ore di uso continuo. Tale batteria è inserita nel dare 5 Ampere,
non fornisce corrente per 4 ore, ma potrebbe durare solo 2 ore, o forse un po
'meglio. La letteratura produttori dovrebbe dare un'indicazione della
performance, ma se è importante, eseguire il test per vedere come la batteria funziona
realmente in pratica.
"Unità di rete" sono conosciuti nel mondo
dell'elettronica come "unità di alimentazione" o "PSU" in
breve. Questi convertire la tensione di rete (220 volt in Gran Bretagna, 110
Volt negli Stati Uniti) per un po 'di tensione conveniente bassa; 12 Volt, 9
Volt, 6 Volt, o tutto ciò che è necessario. Un alimentatore in grado di fornire
varie tensioni contemporaneamente.
Essere a conoscenza di tensione e di resistenza è la
chiave per comprendere circuiti elettronici. La resistenza è una misura di
quanto sia difficile per corrente di fluire attraverso qualcosa. Alcuni
materiali come vetro, ceramica, legno e molte plastiche non facilmente portare
una corrente e quindi sono considerati "isolatori". Questo è il
motivo per cui vedrete le linee elettriche pendevano dalle loro piloni da una
serie di dischi in ceramica. La corrente scorre facilmente attraverso i
metalli, in particolare lungo la superficie del metallo, per cui i cavi sono
realizzati con fili metallici circondati da uno strato di isolamento plastico.
I cavi di grado superiore dispongono core filo compongono di numerosi fili di
piccolo diametro come questo aumenta la superficie del metallo per una data
sezione trasversale del nucleo metallico (rende anche il cavo più flessibile, e
generalmente, più costoso) .
Vi è una molto importante, terzo gruppo di materiali,
silicio e germanio, in particolare, che rientrano tra i conduttori e isolanti.
Non sorprendentemente, questi sono chiamati "semi-conduttori" e la
quantità di corrente che può portare dipende dalle condizioni elettriche in cui
sono posizionati. Molto, molto di più su questo più
avanti.
Mentre un filo metallico porti corrente molto bene, non è
perfetto al lavoro e così ha fatto un po 'di resistenza' di corrente che
fluisce attraverso di essa. È lo spessore del filo, minore è la resistenza. Più
breve è il filo, minore è la resistenza. I primi ricercatori usato questa
caratteristica per controllare il modo in circuiti operato. A volte, come più
elevate resistenze ne fosse bisogno, il ricercatore sempre bisogno di lunghezze
di filo che impigliarsi. Per controllare il cavo, una scheda con chiodi lungo
ogni lato è stato utilizzato e il filo avvolto avanti e indietro su tutta la
linea come questo:

Quando si disegna uno schema di circuito, il ricercatore
dovrebbe delineare il filo sulla scheda di dare una linea a zig-zag, che è
ancora oggi utilizzato per rappresentare una 'resistenza', anche se diversi
metodi di costruzione sono ora utilizzati. Un simbolo alternativo per un
resistore è un semplice rettangolo come mostrato sopra.
Se un resistore è collegato attraverso una batteria, un
circuito è formato e una corrente scorre lungo il circuito. La corrente non si
vede, ma questo non significa che non c'è. Corrente si misura in
"Ampere" e lo strumento utilizzato per visualizzare si tratta di un
'amperometro'. Se poniamo un amperometro nel circuito, mostrerà la corrente che
scorre nel circuito. Incidentalmente, la stessa amperometro, ha una piccola resistenza
e quindi mettere nel circuito riduca il flusso di corrente nel circuito
leggermente. Inoltre è mostrato un bulbo. Se la corrente che scorre nel
circuito è sufficientemente elevata e la lampadina scelto correttamente, allora
la lampadina si accende, mostrando che circola corrente, mentre l'amperometro
indicherà esattamente quanta corrente fluisce:

Mostrato a
destra, è il modo in cui questo circuito sarebbe dimostrato da un esperto di
elettronica (il 'Resistore', 'Amperometro' e 'lampadina' etichette sarebbe
quasi certamente non verrà mostrato). Ci sono diversi stili di disegno schemi
elettrici, ma sono la stessa negli elementi essenziali di base. Una importante
caratteristica comune è che non esiste una qualche ragione molto insolita e
potente non farlo, ogni standard schema circuitale stile avrà la linea di
tensione positivo orizzontalmente nella parte superiore del diagramma e il
negativo come una linea orizzontale nella parte inferiore. Questi sono spesso
indicati come i positivi e negativi "rotaie". Dove possibile, il
circuito è disegnato in modo che il suo funzionamento si svolge da sinistra
verso destra, cioè il primo atto il circuito è a sinistra e l'ultima operazione
viene posizionato sulla destra.
Resistori sono realizzati in diverse dimensioni e varietà. Essi sono
disponibili in versioni 'fissa' e 'variabile'. I più comunemente usati sono il
carbonio 'fixed' 'E12' campo. Si tratta di una gamma di valori che dispone di
12 valori di resistenza che si ripetono: 10, 12, 15, 18, 22, 27, 33, 39, 47, 56,
68, 82 e quindi: 100, 120, 150, 180, 220, 270, 330, 390, 470, 560, 680, 820 e
poi: 1000, 1200, 1500, 1800, 2200, 2700, 3300, 3900, 4700, 5600, 6800, 8200,
ecc ecc Al giorno d'oggi, molto spesso portano circuiti poca potenza e quindi i
resistori possono, e sono realizzati in dimensioni fisiche molto piccole. Il
valore maggiore è la resistenza di un resistore, meno corrente scorre
attraverso di essa quando una tensione viene posizionato su di esso. In quanto
può essere difficile vedere stampa su resistori piccoli raggruppati insieme su
un circuito e circondato da altri componenti più grandi, i valori di resistenza
non sono scritti sui resistori, invece, le resistenze sono codificati a colori.
L'unità di misura per resistenze è la 'ohm', che ha una dimensione molto
piccola. La maggior parte delle resistenze che si incontrano sarà compresa
nella gamma 100 ohm a 1.000.000 ohm. Maggiore è la resistenza di un resistore,
minore è la corrente che scorre attraverso di essa.
Il codice colore utilizzato sulle resistenze è:
0 Nero
1 Marrone
2 Rosso
3 Arancio
Giallo 4
5 Verde
6 Blu
7 Purpureo (Viola se la vostra visione dei colori è molto
buono)
8
Grey
9
Bianco
Ogni resistenza ha in genere, tre bande di colore per
indicare il suo valore. I primi due bande sono i numeri e la terza fascia è il
numero di zeri:

Verde: 5 Giallo:
4
Blu: 6 Viola:
7
Rosso: 2 Verde
zeri: 5 zeri
Valore: 5600 ohm o valore di 5,6 K o 5K6: 4.700.000 ohm o 4.7M o 4M7
Le bande di colore vengono letti da sinistra a destra e
la prima fascia è vicino a una estremità del corpo del resistore. C'è spesso
una quarta banda che indica la tolleranza di fabbricazione: è possibile
ignorare tale fascia.
Esempi:
Rosso, Rosso, Rosso: 2 2 00 ohm o 2K2
Giallo, viola, arancio: 4 7 000 ohm o 47K
Marrone, nero, marrone: 1 0 0 ohm o 100R
Marrone, Verde, Rosso: 1 5 00 ohm o 1K5
Marrone, Verde, Nero: 1 5 senza zeri, o 15 ohm
Blu, Grigio, Arancione: 6 8 000 ohm o 68K
Marrone, Verde, Verde: 1 5 00000 ohm o 1.500.000 ohm o
1M5
Giallo, viola, marrone: 4 7 0 ohm
Come ci sono solo 12 valori di resistenza standard per
dieci anni, ci sono solo 12 set dei primi due bande di colore:
10: Marrone / Nero,
12: Marrone / Rosso,
15: Marrone / Verde,
18: Marrone / Grigio
22: Rosso / Rosso,
27: Rosso / Viola
33: Arancione / Orange,
39: Arancione / Bianco
47: Giallo / Viola
56: Verde / Blu
68:
Blu / Grigio
82:
Grigio / Rosso


I dati riportati in alto vi darà tutte le informazioni di
base su codici cromatici resistenza, ma ci sono alcuni perfezionamenti
ulteriori. C'è una banda di colore extra più in basso del corpo del resistore
come illustrato di seguito:

Questa banda aggiuntivo viene utilizzato per indicare la
tolleranza di fabbricazione della costruzione del resistore. Valori di
resistenza non sono mai esatte e questo raramente ha un effetto significativo
sulla loro utilizzo nei circuiti. Se qualche circuito ha bisogno di valori di
resistenza molto accurate in esso, poi acquistare resistenze diverse dello
stesso valore nominale e utilizzare un ohmetro per misurare il valore effettivo
di ogni resistenza particolare e se nessuno è perfetto, quindi utilizzare due o
più resistenze per dare il valore esatto desiderato.
La banda di tolleranza ha i seguenti codici:
L'argento è ± 10% (vale a dire una resistenza da 10K di
questo tipo deve essere compresa tra 9K e 11K)
Oro ± 5% (vale a dire una resistenza da 10K di questo
tipo deve essere compresa tra 9.5K e 10.5K)
Rosso ± 2% (vale a dire una resistenza da 10K di questo tipo deve essere
compresa tra 9.8K e 10.2K)
Marrone ± 1% (vale a dire una resistenza da 10K di questo tipo deve essere
compresa tra 9.9K e 10.1K)
Verde ± 0,5% (vale a dire una resistenza da 10K di questo
tipo deve essere compresa tra 9.95K e 10.05K)
Blu ± 0,25% (vale a dire una resistenza da 10K di questo
tipo deve essere compresa tra 9.975K e 10.025K)
Viola ± 0,1% (vale a dire una resistenza da 10K di questo
tipo deve essere compresa tra 9,99 k e 10.01K)
Questo tipo di resistenza nel 10% e il 5% gamme sono i
più comuni in quanto sono più economici da acquistare e quindi tendono ad
essere più popolari. Recentemente, tuttavia, due aggiunte alla codifica sono
state introdotte al fine di consentire resistenze specifica molto alta che il
costruttore medio non può incontrare. Ciascuna di queste aggiunte comporta una
banda di colore aggiuntivo. La prima band colore aggiuntivo consente una cifra
in più il valore della resistenza, e si presenta così:

Come prima, la codifica colore è esattamente lo stesso,
con la fascia quarto colore specificando il numero di zeri dopo le cifre
indicate dalle bande di colore di fronte ad esso. Così, nell'esempio mostrato
sopra, la prima fascia essendo Red indica un "2". La band secondo
colore essendo viola indica un "7". La banda di terzo colore essendo
verde indica un "5" e la banda quarto colore rosso indica essere
"due zeri", così mettendo insieme quelle che produce il valore di
27.500 Ohm, che può anche essere scritto come 27,5 K o più brevemente come
27K5.
Un altro esempio di questo è:

Il quarto codifica banda di colore è stata estesa fino a
comprendere altri due colori:
Oro: che significa "senza zeri e divisi da 10",
quindi se la band nell'esempio precedente era stato l'oro, il valore sarebbe
56,4 ohm.
Silver: che significa "senza zeri e divise da
100" e se la band esempio era stata d'argento, il valore sarebbe stato
5,64 ohm.
Così, per esempio, se la resistenza aveva una band quarto
colore che era argento, allora il valore sarà:

Infine, per molto applicazioni di alta qualità (in genere
le applicazioni militari), non ci può essere una banda di colore sesto posto al
di fuori della banda di tolleranza, e che gli stati finali banda di colore
quanto il valore di resistenza si può aspettare di modificare al variare della
temperatura. Questo non è qualcosa che possa essere di interesse a voi, ma i
codici per la banda di colore finale sono:
Maronne: 0,01% del valore della resistenza per ogni
cambiamento di un grado centigrado di temperatura.
Rosso: 0,005% del valore della resistenza per ogni
variazione di un grado centigrado di temperatura.
Giallo: 0,0025% del valore della resistenza per ogni
variazione di un grado centigrado di temperatura.
Arancione: 0,0015% del valore della resistenza per ogni
variazione di un grado centigrado di temperatura.
Per mettere in questo contesto, la peggiore di questi
rappresenta un cambiamento di 1% del valore della resistenza quando si passa
dalla temperatura del ghiaccio alla temperatura di ebollizione dell'acqua. E
'questo qualcosa che ti interessa davvero? Non lo faccio.
Lasciando i dettagli di identificazione resistenze
individuali, veniamo ora alla parte interessante: cosa succede quando ci sono
diverse resistenze in un circuito. La cosa importante è tenere traccia delle
tensioni generate all'interno del circuito. Questi definiscono le correnti
fluenti, la potenza utilizzata e il modo in cui il circuito risponde agli
eventi esterni. Prendete questo circuito:

Qual è la tensione nel punto 'A'? Se avete voglia di dire
"Chi se ne frega?", La risposta è "si" se si vuole capire
come funzionano i circuiti, in quanto la tensione nel punto 'A' è di vitale
importanza. Per il momento, ignorare l'effetto del voltmetro utilizzato per
misurare la tensione.
Se R1 ha la stessa resistenza R2, allora la tensione 'a'
è metà della tensione di batteria, cioè 4,5 Volt. La metà la tensione della
batteria è scesa in R1 e mezzo in R2. Non importa quanto la resistenza
effettiva di R1 o R2 è, fintanto che hanno esattamente la stessa resistenza.
Maggiore è la resistenza, i flussi di corrente inferiore, più lunga è la durata
della batteria e più è difficile misurare con precisione la tensione.
Non c'è bisogno di fare calcoli per determinare la
tensione nel punto "A" in quanto è il rapporto tra i valori di
resistenza che determina la tensione. Se si vuole veramente, si può calcolare
la tensione, anche se non è necessario. Il metodo per fare questo vi sarà
mostrato a breve. Ad esempio, se R1 e R2 hanno ciascuno un valore di 50 ohm,
quindi la corrente che fluisce attraverso di essi sarà 9 volt / 100 ohm = 0,09
Ampere (o 90 milliampere). La caduta di tensione ai capi di R1 sarà di 50 ohm =
0,09 Volt / ampere o volt = 4,5 volt. Esattamente lo stesso calcolo mostra che
la tensione ai capi di R2 è esattamente 4,5 volt pure. Tuttavia, il punto da
sottolineare qui è che è il rapporto tra R1 e R2 che controlla la tensione nel
punto "A".
Se R1 ha una resistenza la metà di quanto R2, quindi la
metà di tensione molto è caduto su di essa, come è caduto in R2, vale a dire 3
Volt è caduto attraverso R1, dando il punto 'A' una tensione di 6 Volt e questo
è ciò che il voltmetro mostra. Ancora una volta, non importa quale sia il
valore effettivo di R1 è in ohm, purché R2 ha esattamente due volte la
resistenza (indicata da un numero superiore alla resistenza).
Se R1 ha resistenza doppio di R2, quindi il doppio della
tensione cade attraverso come cade attraverso R2, ovvero 6 Volt cade tra R1,
dando punto 'A' una tensione di 3 Volt. Ecco alcuni esempi
con diverse resistenze:

La stessa divisione della tensione di alimentazione può
essere prodotta posizionando il cursore di una resistenza variabile in punti
diversi ruotando l'albero del dispositivo:

La
determinazione dei livelli di tensione è il fattore chiave per comprendere
circuiti elettronici. I livelli di tensione controllare ciò che le correnti e
come ogni circuito si esibiranno, per cui è essenziale per capire cosa sta
succedendo. Bastone con questa
sezione fino a quando non capire, e, se necessario, chiedere informazioni in
merito a ciò che si trova difficile.
In primo luogo, si prega di capire che una buona batteria
è una fonte illimitata di tensione e che la tensione non c'è niente
"usato" quando una resistenza o di tutto ciò che è collegato
attraverso di esso:

Ci può essere qualche difficoltà nel comprendere la
connessione "0-volt" in un circuito. Tutto questo significa che è la
linea di ritorno di flusso di corrente dalla batteria. Circuiti più
convenzionali sono collegati ad entrambi i lati della batteria e che consente
una corrente di fluire attorno chiuso "circuito" da un terminale
della batteria all'altro terminale.
È prassi normale per disegnare un diagramma di circuito
in modo che il terminale positivo della batteria è in alto e il polo negativo è
in basso. Molti schemi mostrano la linea negativa in basso collegato alla terra
o una connessione "terra", che è letteralmente una barra metallica
infisso nel terreno per fare un buon collegamento elettrico a terra. Ciò
avviene perché la Terra è letteralmente un vasto serbatoio di elettricità
negativa. Tuttavia, in realtà, la maggior parte dei circuiti non sono collegati
direttamente alla Terra in alcun modo. Schema elettrico standard può essere
visualizzato come a un grafico della tensione maggiore è il diagramma, maggiore
è la tensione.
Comunque, quando vi è un circuito collegato ai capi della
batteria, il negativo o linea "0V" indica solo il percorso di ritorno
alla batteria per il flusso di corrente:

Questo principio si applica immediatamente il seguente
circuito:

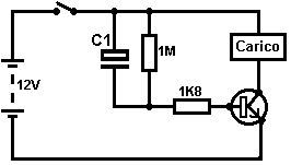
Qui incontriamo due nuovi componenti. Il primo è 'VR1',
che è un resistore variabile. Questo dispositivo è un resistore che ha un
cursore che può essere spostato da un capo della resistenza all'altro. Nel
circuito di cui sopra, il resistore variabile è collegato ai capi della
batteria 9 Volt così la parte superiore della resistenza è a 9 volt (rispetto
alla batteria Minus terminale) e il fondo è a 0 Volt. La tensione sul cursore
può essere regolato da 0 Volt a 9 Volt spostandolo lungo la resistenza ruotando
l'albero del componente (che normalmente ha un pomello collegato ad esso).
Il secondo dispositivo nuovo 'TR1' un transistor. Questo
semiconduttore ha tre connessioni: un collezionista, una base e un emettitore.
Se la tensione sulla base è inferiore a 0,7 volt, allora il transistor è detto
"OFF" e nello stato in cui essa ha una resistenza molto elevata tra
il collettore e l'emettitore, molto superiore alla resistenza del resistore
"R2". La tensione dividendo meccanismo appena discusso significa che
la tensione sul collettore pertanto, essere molto vicino a 9 volt - causate dal
rapporto del collettore del transistor / resistenza di emettitore rispetto al
"R2" resistore.
Se la tensione sulla base del transistore è portato a 0,7
volt spostando il cursore del resistore variabile lentamente verso l'alto,
allora questo alimenterà una piccola corrente di base che viene convogliata
attraverso l'emettitore, il transistor di commutazione ON provocando la
resistenza tra il collettore e l'emettitore a cadere istantaneamente ad un
valore molto basso, molto, molto inferiore alla resistenza di 'R2' resistore.
Questo significa che la tensione sul collettore sarà molto vicino a 0 Volt. Il
transistor può pertanto essere attivato e disattivato semplicemente ruotando
l'albero del resistore variabile:

Se una lampadina viene usato al posto di R2, allora si
accende quando il transistor si accende. Se un relè o un isolatore ottico è
usato, quindi un secondo circuito può essere utilizzato:

Se un segnale acustico viene sostituito R2, quindi un
segnale acustico verrà emesso quando il transistor si accende. Se una leggera
resistenza dipendente è sostituito VR1, allora il transistor si accende quando
il livello aumenta o diminuisce luce, a seconda di come il sensore è collegato.
Se un termistore è usato invece di VR1, allora il transistore può essere
attivato da un aumento o una diminuzione della temperatura. Lo stesso vale per
il suono, velocità del vento, velocità dell'acqua, il livello di vibrazione, ecc
ecc - più di questo in seguito.
Abbiamo bisogno di esaminare il circuito della resistenza
in modo più dettagliato:

Abbiamo bisogno di essere in grado di calcolare la
corrente fluisce nel circuito. Se il circuito contiene solo resistori, allora
questo può essere fatto utilizzando "la legge di Ohm", in cui si
afferma che "la resistenza è uguale tensione divisa per corrente" o,
se si preferisce:
"Ohm = Volt /
Amp", che indica le unità di misura.
Nel circuito di cui sopra, se la tensione è di 9 Volt e
la resistenza è di 100 ohm, quindi utilizzando la legge di Ohm si può calcolare
la corrente che scorre lungo il circuito di 100 Ohm = 9 Volt / Amp, o Amp = 9/100, che è uguale a 0,09 Amps. Per evitare decimali, l'unità di 1
milliampere viene utilizzato. Ci sono 1000 milliampere in 1 Amp. La corrente
appena calcolata sarebbe comunemente essere espresso come 90 mA che viene
scritto come 90 mA.
Nel circuito di cui sopra, se la tensione è di 9 Volt ed
il resistore 330 Ohm, quindi mediante la legge di Ohm si può calcolare la
corrente che scorre lungo il circuito come 330 = 9 / Amp. Moltiplicando
entrambi i lati dell'equazione da "Amp" dà: Amps x 330 Ohm = 9 volt. Dividendo
entrambi i lati dell'equazione di 330 si ottiene:
Amps
= 9 volt / 330 ohm che funziona come 0,027 Amps, scritti come 27 mA.
Utilizzando la legge di Ohm si può calcolare che cosa
resistore da utilizzare per dare qualsiasi flusso di corrente necessario. Se la
tensione è di 12 volt e la corrente richiesta è di 250 mA quindi come Ohm =
Volt / Amp, la resistenza necessaria è data da: Ohm = 12 / 0,25 Ampere che è
uguale a 48 ohm. Il più vicino resistenza standard è di 47 ohm (Giallo / Viola
/ Nero).
L'ultima cosa da fare è controllare la potenza della
resistenza per fare in modo che la resistenza non si brucia quando è collegato
nel circuito proposto. Il calcolo della potenza è data da:
Watt = Volt x Ampere. Nell'ultimo esempio, questo dà
Watts = 12 x 0,25, che è di 3 Watt. Questo è molto più grande rispetto alla
maggior parte resistori utilizzati nei circuiti oggigiorno.
Prendendo l'esempio precedente, Watt = Volt x Ampere, per cui W = 9 x 0,027 che dà 0,234 Watt.
Anche in questo caso, per evitare decimali, una unità di 1 milliwatt è
utilizzato, dove 1000 milliwatt = 1 Watt. Così, invece di
scrivere 0,234 Watts, che è comune a scrivere come 234 mW.
Questo metodo di lavoro su tensioni, resistenze e potenze
si applica a qualsiasi circuito, non importa quanto possano sembrare
imbarazzante. Per esempio, prendiamo il seguente
circuito con cinque resistenze:

Poiché la corrente che attraversa 'R1' resistore ha poi
passare attraverso 'R2' resistore, si dice che sia 'in serie' e le loro
resistenze vengono sommate per calcolare la corrente. Nel precedente esempio,
R1 e R2 sono resistori 1K, così insieme hanno una resistenza al flusso di
corrente di 2K (cioè 2000 ohm).
Se due, o più, resistori sono collegati tra loro come
mostrato sul lato destro della figura precedente, si dice essere 'in parallelo'
e le loro resistenze combinano in modo diverso. Se si desidera utilizzare
l'equazione di cui sopra, per te stesso, quindi scegliere una tensione ai capi
di Rt, utilizzare la legge di Ohm per calcolare la corrente attraverso Ra e la
corrente attraverso Rb. Aggiungere le correnti insieme (in quanto sono entrambi
in fase di elaborazione dalla sorgente di tensione) e utilizzare la legge di
Ohm di nuovo per calcolare il valore di Rt per confermare che il 1/Rt = 1/Ra
1/Rb + + .... equazione è corretta. Un foglio di calcolo è incluso che può fare
questo calcolo per voi.
Nell'esempio sopra, R4 è 1K5 (1500 ohm) e R5 è 2K2 (2200
ohm) così la loro resistenza combinata è data da 1/Rt = 1/1500 + 1/2200 o Rt =
892 ohm (utilizzando una semplice calcolatrice). Applicare un buon senso di
controllo per questo risultato: Se fossero stati due resistenze 1500 ohm quindi
il valore complessivo sarebbe stato 750 ohm. Se fossero
stati due resistenze 2200 ohm quindi il valore complessivo sarebbe stato 1100
ohm. La nostra risposta deve quindi essere
compreso tra 750 e 1100 ohm. Se si avvicinò con una risposta, diciamo, di 1620
ohm, poi si sa subito che è sbagliato e la media deve essere fatto di nuovo.
Allora, che ne dici le tensioni ai punti 'A' e 'B' nel
circuito? Come R1 e R2 sono uguali in valore, avranno cadute di tensione uguale
tra loro per qualsiasi data corrente. Così la tensione nel punto 'A' sarà la
metà della tensione della batteria, ovvero 6 Volt.
Ora, il punto 'B'. Resistori R4 e R5 atto lo stesso di un
singolo resistore di 892 ohm, in modo che possiamo solo immaginare due
resistenze in serie: R3 a 470 Ohm e R4 + R5 a 892 ohm. Senso comune ruvida
controllo: come R3 è solo circa la metà della resistenza R4 + R5, avrà circa la
metà caduta di tensione attraverso tanto come la caduta di tensione R4 + R5,
cioè circa 4 volt attraverso R3 e circa 8 volt attraverso R4 + R5, quindi la
tensione a 'B' il punto dovrebbe funzionare a circa 8 Volt.
Possiamo usare la Legge di Ohm per calcolare la corrente che fluisce attraverso il punto
'B':
Ohm
= Volt
/ Amp, (o Amp = Volt / Ohm o Volt
= Ohm
x Amp)
(470 + 892) = 12 / Amp, così
Ampere = 12 / (470 + 892)
Ampere = 12/1362 o
Amps = 0,00881 A (8,81 milliampere).
Ora che sappiamo che la corrente che passa (R4 + R5) possiamo calcolare
l'esatta tensione su di essi:
Resistenza = Volt /
Amp in modo
892 Volt = / 0,00881
o
Volt = 892 x 0,00881
Volt = 7,859 Volt.
Come il nostro senso comune stima è stata di 8 Volt, possiamo accettare
7,86 volt come la precisione la tensione a il punto 'B'.
Poco prima di lasciare l'oggetto di resistenze e di
passare a soggetti più interessanti, si incontra la 'potenziometro' termine.
Questo termine è spesso abbreviato in 'pot' e molte persone lo usano per
descrivere un resistore variabile. Ho solo menzionare questo in modo che tu
possa capire che cosa stanno parlando. Una resistenza variabile non è un
potenziometro e non dovrebbe essere chiamato uno. Si può saltare il resto di
questa parte in quanto non è affatto importante, ma qui è ciò che un
potenziometro è:
Un nome di fantasia per tensione è 'potenziale', quindi
un circuito alimentato da una batteria da 12 Volt può essere descritto come un
'potenziale' di zero volt sul lato negativo della batteria e un 'potenziale' di
più dodici volt alla positiva lato della batteria. Gente comune come me sarebbe
solo dire 'tensione' invece di 'potenziale'.
Quando un voltmetro viene utilizzato per misurare la
tensione in qualsiasi punto di un circuito, si altera il circuito disegnando
una piccola quantità di corrente dal circuito. Il voltmetro di solito ha una
elevata resistenza interna e quindi la corrente è molto piccola, ma anche se è
una piccola corrente, si altera il circuito. Di conseguenza, la misura
effettuata non è del tutto corretto. Gli scienziati, negli anni passati,
superato il problema con una soluzione molto ordinata - hanno misurato la
tensione senza prendere corrente dal circuito - pulito eh? Hanno
anche fatto con una soluzione molto semplice:

Hanno usato un metro sensibile per misurare la
corrente. Questo strumento è costruito in modo che l'ago è in posizione
centrale, se non circola corrente. Con una corrente positiva fluisce, l'ago
devia verso destra. Con una corrente negativa che scorre, l'ago si sposta verso
sinistra. Essi poi collegato 'VR1' una resistenza variabile attraverso la
batteria stessa che era alimentare il circuito. L'estremità superiore del VR1 è
a 12 Volt (che hanno chiamato 'un potenziale di 12 volt ") e l'estremità
inferiore del VR1 è a zero volt o' un potenziale di zero volt.
Spostando il cursore del VR1, qualsiasi tensione o
'potenziale' da zero volt a +12 volt potrebbe essere selezionato. Per misurare
la tensione nel punto 'A' senza fare alcuna corrente dal circuito, che avrebbe
collegato il multimetro come illustrato e regolare la resistenza variabile fino
a quando la lettura del contatore era esattamente pari a zero.
Poiché la lettura del contatore è zero, la
corrente che lo attraversa è zero e la corrente prelevata dal circuito è zero.
Poiché non corrente viene presa dal circuito, la misura non colpisce il
circuito in qualsiasi modo - molto intelligente. La tensione sul cursore di VR1
corrisponde esattamente alla tensione al punto 'A', quindi a scala graduata sul
resistore variabile, la tensione può essere letta.
Il pezzo liscio di materiale costituito dalla
batteria, la resistenza variabile e lo strumento è stato usato per misurare la
'potenziale' (tensione) in qualsiasi punto e così è stato chiamato un
'potenziometro'. Quindi, per favore umorismo mi chiamando un resistore
variabile una 'resistenza variabile' e non una 'potenziometro'. Come ho detto
prima, questo non è affatto importante, e se si vuole, è possibile chiamare un
resistore variabile un 'Heffalump' fino a quando si sa come funziona.
Molte
persone guardare uno schema di circuito e non hanno idea di cosa significhi,
così vediamo se può fare il mistero andare via. Prendete questo circuito, per
esempio:

Questo
circuito ha tre componenti più alcuni fili. Il simbolo "B"
rappresenta una batteria, o più propriamente, una batteria costituito da un
numero di cellule. Le batterie sono
disponibili in diverse forme e dimensioni diverse. Qui ci sono alcuni di loro:

Il
simbolo "R" rappresenta un resistore come sopra descritto, e la
"LED" è un Light-Emitting Diode che appare probabilmente come questo:

Il
piombo è più Plus. Molti i LED hanno bisogno di più di 1,5 volt per illuminare,
e mentre è molto facile pensare ad una singola batteria AA-size come 1,5 volt,
il AA molto comuni batterie NiMh sono solo 1,2 volt. Quindi, cerchiamo di
istituito il circuito con una batteria da 9V e un Ohm resistenza 330 (

E
questo indica che il positivo della batteria viene collegato alla resistenza.
Questo può essere fatto utilizzando qualche filo, o il resistore può essere
collegata direttamente alla batteria:

Poi
il LED viene collegato all'altra estremità della resistenza:

E,
infine, l'altro lato


Se
il LED è collegato in modo errato, non danneggia nulla, ma il LED non si
accende. Connessioni di scarsa qualità
possono essere effettuate torcendo fili insieme. Connessioni di qualità migliori possono essere
realizzati con connettori a vite:

La
spaziatura dei connettori sulla striscia varia con la

Il
metodo più efficace di collegamento è quello di saldare i componenti insieme e
che non è particolarmente difficile da fare. Veroboard (stripboard) è conveniente e ci sono
diversi altri stili di bordo che possono essere utilizzati. Quando ero molto
giovane e quasi senza componenti erano disponibili, ho usato puntine da disegno
e componenti saldati a loro, uccidendo il calore eccessivo con un panno umido,
che è molto efficace nel calo di temperatura variano rapidamente. Tuttavia, non importa quale tipo di
collegamento utilizzato, basta seguire lungo le linee di collegamento a
qualsiasi schema per vedere quali componenti sono collegati tra loro.
Semiconduttori.
Questa sezione si occupa di semiconduttori
discreti. Una sezione più tardi con "Circuiti integrati" che sono
grandi dispositivi a semiconduttore.
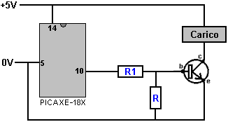
ORP12
Light-resistenza dipendente. Questo dispositivo ha una elevata resistenza al
buio e una bassa resistenza in luce. Esso può essere collocato in un circuito
per creare un interruttore che opera con un aumento nel livello di luce o una
diminuzione del livello di luce:

In questa versione, la tensione nel punto 'A'
controlla il circuito. Nel buio, la ORP12 ha una resistenza dieci volte
maggiore di quella della R1 che è 12.000 ohm. Di conseguenza, la tensione nel
punto 'A' sarà alto. Con l'aumento del livello di luce, la resistenza delle
cascate ORP12, trascinando la tensione al punto 'A' verso il basso. Come 'VR1'
il resistore variabile è collegato dal punto 'A' alla rotaia a terra (la-ve
della batteria), il suo cursore può essere spostato per selezionare qualsiasi
tensione tra 0 Volt e la tensione di 'A'. Un punto di scorrimento può essere scelto
per rendere il transistore spegne di giorno e di notte. Per rendere il
grilletto circuito quando aumenta il livello di luce, basta invertire le
posizioni delle R1 e ORP12.
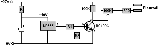
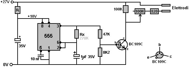
Il transistor puo 'BC109 sebbene la maggior parte
transistor funziona in questo circuito. Il BC109 è un buon mercato, silicio,
transistor NPN. E 'in grado di gestire 100 mA e 30 V e può accendere e spegnere
più di un milione di volte al secondo. Dispone di tre connessioni: la
Collector, come 'c' nel diagramma, la Base, come 'b' nel diagramma e
l'emettitore, come 'e' nel diagramma.
Come menzionato prima, ha una resistenza molto
elevata tra il collettore e l'emettitore quando nessuna corrente fluisce nella
base. Se una piccola corrente viene alimentata nella base, il collettore / emettitore
resistenza scende ad un valore molto basso. La corrente di collettore divisa
per la corrente di base è chiamato 'guadagno' del transistore ed è spesso
chiamato 'hfe'. Un transistor ad esempio un BC109 o un BC108 ha un guadagno di
circa 200, anche se questo varia da transistor a transistor effettiva attuale.
Un guadagno di 200 significa che una corrente di 200 mA passa attraverso il
collettore richiede una corrente di 1mA attraverso la base per sostenerlo.
Informazioni specifiche sulle caratteristiche e le connessioni di
semiconduttori di tutti i tipi possono essere ottenuti gratuitamente dal www.alldatasheet.co.kr ottimo sito
che fornisce. File di informazioni pdf.
Il BC109 transistor mostrato sopra è un tipo NPN.
Questo è indicato dalla freccia del simbolo punta verso l'esterno. Si può anche
dire dal collettore indicando la linea positiva. Ci sono transistor di silicio
simili costruiti come dispositivi PNP. Questi hanno la freccia nel simbolo
transistor punta verso l'interno e le loro collettori vengono collegati,
direttamente o indirettamente, al polo negativo. Questa famiglia di transistor
sono i disegni primi transistor e sono chiamati "bi-polare"
transistor.
Questi transistori di silicio sono costruiti in
modo efficiente che può essere collegato direttamente insieme per dare guadagno
notevolmente aumentato. Questa disposizione si chiama 'coppia Darlington'. Se
ogni transistor ha un guadagno di 200, allora la coppia dare un guadagno di 200
x 200 = 40.000. Questo ha l'effetto che una corrente molto, molto piccola può
essere utilizzata per alimentare un carico. Il diagramma seguente mostra una
coppia Darlington utilizzato in un rilevatore di livello dell'acqua. Questo
tipo di allarme potrebbe essere molto utile se si è addormentato su una barca
che comincia a prendere in materia di acque.

Qui, (quando il circuito è acceso), transistor TR1
ha così poca corrente di dispersione che TR2 è affamato di corrente di base ed
è difficile off, dandogli una resistenza tra il collettore / emettitore
giunzione. Questo affama il buzzer di tensione e mantiene spento. Il sensore è
a soli due sonde fisse in posizione sopra il livello dell'acqua accettabile. Se
il livello dell'acqua sale, le sonde vengono collegate tramite l'acqua. L'acqua
pura ha una elevata resistenza elettrica, ma questo circuito continuerà a
funzionare con acqua pura.
Le probabilità sono che in una situazione pratica,
l'acqua non sarà particolarmente pulito. La resistenza R1 è incluso per
limitare la corrente di base di TR1 le sonde devono essere cortocircuitati.
Silicio transistor bipolari hanno una base / emettitore tensione di circa 0,7 V
quando è completamente acceso. La coppia Darlington avrà circa 1.4V tra la base
di TR1 e l'emettitore di TR2, quindi se le sonde sono cortocircuitate insieme,
resistore R1 avrà 6-1,4 = 4,6 V di traverso. La legge di Ohm ci dà la corrente
che lo attraversa come R = V / A o 47.000 = 4.6 / A o A =
4,6 / 47.000 ampere. Questo funziona in 0.098mA che con un guadagno di 40.000
transistor permetterebbe fino a 3.9A attraverso il buzzer. Come il buzzer
richiede solo 30mA o così, limita la corrente che lo attraversa, e TR2 può
essere considerata essere acceso duro con la tensione della batteria intera
attraverso di esso.
Transistor NPN sono più comuni tipi di PNP, ma non vi è quasi alcuna differenza pratica tra di loro. Ecco il circuito precedente utilizzando transistor PNP:

Non un sacco di differenza. La maggior parte degli
schemi circuitali qui mostrato utilizzare tipi NPN, ma non solo questi non sono
critiche, ma ci sono diversi modi per progettare qualsiasi circuito
particolare. In generale, i semiconduttori mostrati in qualsiasi circuito
raramente sono critiche. Se è possibile determinare le caratteristiche di qualsiasi
semiconduttore dimostrato, qualsiasi dispositivo abbastanza simile può
generalmente essere sostituito, soprattutto se si dispone di una conoscenza
generale di come funziona il circuito. Uno dei due circuiti precedenti può
funzionare come un rivelatore di pioggia. Un sensore adatto può essere
facilmente fatto da un pezzo di cartone striscia con strisce alternate
collegati insieme per formare una griglia di interlacciamento:

Qui, se una goccia di pioggia ponti tra due
strisce adiacenti, il circuito si innesca e un monito.
I transistor del circuito di cui sopra sono
collegati con la loro emettitore (s) collegato alla guida di terra (linea
batteria inferiore mostrato in nessun circuito è considerato "terra"
se non specificamente indicato altrove). Questo metodo di connessione si chiama
'emettitore comune'. Il circuito seguente utilizza il transistor collegato in
modalità 'inseguitore di emettitore'. Questo è dove l'emettitore è lasciato per
seguire la tensione di base - è sempre meno 0.7V sotto la base stessa è
azionato sotto 0.7V:

Questo è quasi lo stesso come la luce azionato
circuito mostrato in precedenza. In questa variante, i transistori sono
collegati in modo da funzionare come un 'emitter-follower' che segue la
tensione nel punto 'A', che aumenta con il livello scende luce e la resistenza
dei ORP12 aumenta. Ciò causa la tensione attraverso il relè ad aumentare finché
il relè funziona e chiude i contatti. Un relè è un interruttore a tensione
meccanica che verrà descritto in dettaglio più avanti.
Lo svantaggio del circuito di cui sopra è che
quando il livello di luce diminuisce, la corrente attraverso gli aumenti relè e
può essere una notevole quantità di corrente per un tempo considerevole. Se si
intendeva per alimentare l'unità con una batteria quindi la durata della
batteria sarebbe molto più breve di quello che è necessario. Quello che
vorremmo, è un circuito che è passata rapidamente dallo stato OFF allo stato
ON, anche se l'ingresso di attivazione varia solo lentamente. Ci sono diversi modi
per raggiungere questo obiettivo, uno di loro è quello di modificare il
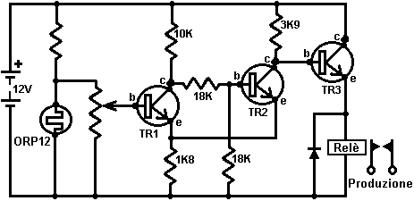
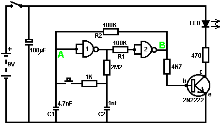
circuito per diventare un 'Schmitt Trigger' o ‘Scatenare Schmitt’:

Qui, un ulteriore transistore ('TR2') ha cambiato
significativamente il funzionamento del circuito, con TR3 transistor di
commutazione completamente acceso e spento, rapidamente. Il risultato è la
corrente attraverso il relè essendo molto basso finché il circuito di trigger.
Il circuito funziona come segue. Quando la
tensione alla base di TR1 è sufficientemente elevata, TR1 accende, che causa la
resistenza tra il collettore e l'emettitore di essere così bassa che si può
trattare come un corto circuito (che è una connessione resistenza quasi-zero).
Questo collega efficacemente le resistenze da 10K e 1K8 in serie ai capi della
batteria. La tensione al loro punto di collegamento (sia il collettore ed
emettitore di TR1) sarà quindi di circa 1,8 Volt. I due resistori 18K sono in
serie tra di tensione in modo che la tensione ai loro giunzione sarà metà; 0,9
Volts.
Ciò pone la base di TR2 a circa 0,9 Volt e il suo
emettitore a 1,8 Volt. La base di TR2 non è quindi 0,7 Volt sopra l'emettitore,
quindi nessuna base / emettitore corrente scorrerà in TR2, il che significa che
TR2 è acceso fisso spento. Ciò significa che il collettore / emettitore TR2
resistenza sarà molto elevato. La tensione alla base del TR3 è controllata dal
resistore 1K8, il collettore / emettitore TR2 resistenza (molto alto) ed il
resistore 3K9. Ciò spinge la tensione di base di TR3 fino a vicino la tensione
della batteria completamente e come è cablata come emitter-follower, la sua
tensione di emettitore sarà di circa 0,7 Volt sotto di quella. Ciò significa
che il relè avrà più della tensione di batteria attraverso di esso e quindi
passa duro.
Alcuni punti pratici: La corrente che scorre nella
base di TR3 arriva attraverso il resistore 3K9. Una resistenza 3K9 ha bisogno
di 3,9 volt su di essa per ogni mA 1 che scorre attraverso di essa. Se il relè
150 mA bisogno di operare e TR3 ha un guadagno di 300, allora TR3 avrà bisogno
di una base corrente di 0,5 mA per fornire 150 mA di corrente attraverso il
collettore / emettitore. Se 0,5 mA scorre attraverso il resistore 3K9, ci sarà
una caduta di tensione ai suoi capi di circa 2 volt. Il TR3 base / emettitore
sarà un ulteriore 0,7 Volt, per cui la tensione ai capi del relè sarà circa
12.0 - 2.0 - 0.7 = 9,3 Volt, quindi è necessario essere sicuri che il relè
funziona in modo affidabile a 9 Volt.
Se è stato utilizzato un paio di transistor
Darlington, ognuno con un guadagno di 300, invece di TR3, allora il loro
combinato base / emettitore caduta di tensione sarebbe da 1,4 Volt, ma
avrebbero solo bisogno di una corrente di base di 150 mA / (300 x 300) = 1/600
mA. Quella attuale sarebbe solo cadere 0,007 Volt ai capi della resistenza 3K9,
in modo che il relè avrebbe ricevuto 10,6 Volt.
Quindi, come si fa a calcolare il guadagno di un
transistor particolare? Il principale strumento di lavoro per l'elettronica è
un multimetro. Si tratta di un tester digitale o analogico in grado di misurare
una vasta gamma di cose: tensione, corrente, resistenza, ... Il più costoso il
metro, in generale, maggiore è il numero di intervalli disponibile. I contatori
più costosi offrono test transistor. Personalmente, preferisco il vecchio, passiva
multimetri. Sono guardava dall'alto in basso perché assorbire corrente dal
circuito a cui sono allegati, ma, perché lo fanno, danno letture affidabili per
tutto il tempo. Il più moderno a batteria multimetri digitali sarà lieto di
fornire letture errate come la loro batteria si esaurisce. Ho sprecato due
giorni interi, test batterie ricaricabili che sembravano essere dare
prestazioni impossibili. Alla fine, ho scoperto che si trattava di una batteria
multimetro in mancanza della quale è stata la causa letture multimetro falsi.
Per il momento, supponiamo che nessun tester
transistor commerciale è a portata di mano e costruiremo la nostra (o almeno,
scoprire come costruire il nostro). Il guadagno di un transistore è definito
come il collettore / emettitore corrente diviso per la base / emettitore di
corrente. Ad esempio, se 1mA scorra attraverso il collettore e 0.01mA fluisce
nella base per sostenere che mandata del collettore, quindi il transistore ha
un guadagno di 100 volte a 1mA. Il guadagno transistor può variare ove
trasporti diversi carichi di corrente. Per i circuiti abbiamo guardando finora,
è una corrente 1mA ragionevole a cui misurare il guadagno transistor. Quindi
cerchiamo di costruire un circuito per misurare il guadagno:

Con il circuito mostrato qui, il resistore
variabile viene regolata fino a un collettore di corrente di 1mA viene mostrato
sul milliamperometro e il guadagno del transistore viene letta sulla scala
della manopola resistore variabile. Il circuito è costruito in una piccola
scatola che contiene la batteria e con una presa in cui il transistor può
essere collegato. La domanda è allora, quali valori dovrebbero essere scelti
per la resistenza R1 e il VR1 resistenza variabile?
Beh, potremmo scegliere che il guadagno minimo da visualizzare è 10. Ciò corrisponde a dove il cursore resistore variabile è presa tutto il percorso fino al punto 'A' nello schema elettrico, sopperendo alla resistenza variabile dal circuito. Se il guadagno è transistore 10 e la corrente di collettore è 1mA, quindi la corrente di base sarà 0,1 mA. Questa corrente deve fluire attraverso la resistenza R1 ed ha una tensione di (9,0-0,7) volt attraverso esso come base / emettitore è 0,7 volt quando il transistor è acceso. La legge di Ohm ci dà Ohm = Volt / Amp, che per i mezzi di resistenza Ohm R1 = 8,3 / 0.0001 o 83.000 ohm, o 83K.
Regola empirica: 1K fornisce 1mA se ha 1V su di
esso, in modo da 10K darà 0,1 mA se ha 1 Volt attraverso di esso. Con 8,3 Volt
su di essa, ha bisogno di essere 8,3 volte più grande per tenere la corrente
fino al 0,1 mA richiesto in modo che la resistenza dovrebbe essere 83K di
dimensione.
Poiché 83K non è un formato standard, abbiamo
bisogno di utilizzare due o più resistenze standard per dare la resistenza. Più
vicina dimensione standard al di sotto di 83K è 82K, in modo da poter usato una
resistenza da 82K e una resistenza da 1K in serie per dare il 83K richiesto.
Supponiamo di dire che ci piacerebbe avere 500
come il più alto guadagno indicati sul nostro tester, poi quando VR1 è al suo
valore massimo, e R1 dovrebbe fornire 1/500 della corrente di collettore di 1
mA, cioè 0.002mA o 0,000002 Amp . Dalla legge di Ohm si ottiene di nuovo VR1 +
R1 = 4.150.000 ohm o 4M15. Purtroppo, il più grande valore di resistore variabile
disponibile è 2M2 in modo che il circuito così com'è, non sarà in grado di far
fronte.
Supponiamo di utilizzare solo una resistenza
variabile per 2M2 VR1, quello che guadagno gamma transistor potremmo
visualizzare? Beh Ohm legge ... ci permette di calcolare la corrente di base di
8,3 Volt (in tutto 83.000 + 2.200.000) ohm e da che il guadagno transistor
massimo che sarebbe 277,77 (a 1mA). Si potrebbe acquistare un 'lineare'
standard Resistenza carreggiata variabile di carbonio in modo che la variazione
di resistenza è stabile come l'albero viene ruotato. La scala che si compongono
sarebbe anche in passi e sarebbe dal 10 al valore minimo, a 278 al massimo
impostazione.
Ma non è quello che volevamo. Abbiamo voluto
misurare fino a 500. Ma non fanno resistenze variabili abbastanza grande,
quindi cosa possiamo fare? Beh, se volessimo, potremmo abbassare la tensione
della batteria, che a sua volta ridurre i valori di resistenza. Come una
batteria da 9V è molto conveniente per questo tipo di circuito, consente di non
imboccare questa strada. Potremmo aggiungere circuiteria extra far cadere la
tensione 9V batteria fino a un valore più basso. La soluzione più semplice è
quello di aggiungere una resistenza in più e passare a dare due gamme. Se siamo
passati in una resistenza supplementare 2M2 sopra VR1 poi il circuito dovrebbe
misurare guadagni transistor da 278 a poco più di 500 e tutti ci sarebbe
bisogno di fare sarebbe quella di aggiungere una seconda bilancia per la
manopola VR1 puntatore per spostare su. Potremmo, fornire ulteriori gamme che
si sovrappongono e che hanno scale più convenienti per contrassegnare. Il
design è a voi.

Il disegno coperto sopra non è l'unico modo per
misurare il guadagno transistor. Un secondo modo, che accetta che non è così
accurata, preleva una base insieme corrente e misura la corrente di collettore
come guida per il guadagno. In questo metodo semplice, uno o più valori di
resistenza sono scelti per dare campi di guadagno, e milliamperometro
utilizzato per leggere il guadagno corrispondente:

Qui, resistore R1 può essere scelto per fornire
una corrente di collettore di 1mA (che è un fondo scala sul misuratore) quando
il guadagno è transistore 100. Resistore R2 può essere scelto per dare un fondo
scala per un guadagno di 200, R3 per un guadagno di 400, R4 per un guadagno di
600, e così via. In generale, non è necessario conoscere l'esatto guadagno ma
qualsiasi ragionevole approssimazione è sufficiente. Si sono normalmente la
selezione di un transistor in cui è necessario un guadagno di 180, quindi non è
importante se si sceglie il transistor ha un guadagno di 210 o 215 - si sta
solo evitando di transistor con guadagni inferiori 180.
Come si fa a calcolare i valori delle resistenze
R1 a R4? Beh, probabilmente non si aspetta questo, ma si utilizza la legge di
Ohm. Caduta di tensione è 8,3 volt e la corrente di base è data dalla 1mA il
fondo scala divisa per il guadagno transistor per ciascun intervallo, cioè
1/100 mA per R1, mA 1/200 per R2, ... 1/600 mA per R4,...
I circuiti a
transistor mostrano finora sono noti con il termine tecnico "emettitore
comune" perché gli emettitori sono generalmente collegati al 'rail
negativo' o linea negativo della batteria. Questo metodo di utilizzo è molto
popolare perché quando il transistor è acceso, tutta la tensione di
alimentazione viene fornita al carico. Un altro metodo comune e molto utile è
conosciuto come il circuito 'inseguitore
di emettitore' dove il carico è collegato al polo negativo invece
La disposizione circuitale è come questo:

Se la batteria
è veramente 12 volt, quindi il cursore del resistore VR1 variabile può essere
spostato da una tensione di zero volt ad una tensione di +12 volt, o qualsiasi
valore desiderato tra questi due valori.
Ciò significa che la tensione sulla base
I valori reali incontrate nella 'vita reale' è che una batteria contrassegnata come 12-volt è molto raro in realtà a che la tensione e un valore comune è 12,8 volt. Ho chiamato la tensione base-emettitore 0,7 volt, ma in realtà, può essere qualsiasi cosa, da 0,6 volt a 0,75 volt. Un uso comune per questo tipo di circuito è passare una tensione costante ad un circuito, utilizzando un diodo zener. Il circuito è come questo:

Questo
circuito si suppone di avere una tensione fissa al punto "A" come il
diodo zener Z1 dovrebbe produrre una tensione fissa. Questo può funzionare abbastanza bene se viene
fissata la tensione della batteria, ma se si altera tensione della batteria verso
l'alto o verso il basso, la tensione "A" derive, il che significa che
la tensione ai capi
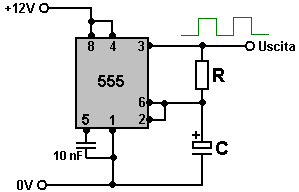
Il modo generalmente consigliato per organizzare un costante flusso di corrente attraverso qualche carico o un altro è quello di utilizzare un circuito integrato progettato per il lavoro. La disposizione è in genere come questo:

Qui, il
resistore R1 controlla quanto corrente passerà nel
circuito e il resistore R2 deve essere dieci volte superiore a quello

Con questo
circuito, due diodi ordinari come il 1N4007, sono usati per dare una tensione
costante dovuta alla corrente che li attraversa, fornita dal resistore R1. Ogni
diodo ha una caduta di tensione ai suoi capi all'incirca pari alla caduta di
tensione sulla giunzione base / emettitore
Una recente domanda era come trovare un sostituto transistor a transistor T13009 in questo circuito di 21 capitolo, come ci sembrava di non essere nessun fornitore locale per esso, e farebbe un transistor 2N2222 come sostituto?

Questa è una
domanda molto ragionevole. Così per rispondere ad esso, guardiamo il circuito e
vediamo che il collettore
Se vogliamo scoprire le caratteristiche di un transistor o un diodo, possiamo andare al sito web http://www.alldatasheet.com/, anche se solo su Google il nome di transistor spesso ottiene le informazioni necessarie molto rapidamente. Comunque, sul sito web, parte superiore della pagina ha una sezione di voce così:
![]()
E se si digita in T13009 come nome della parte:
![]()
e fare clic sul pulsante di ricerca, quindi si tratta con questo:

Così si fa
clic sul link ST13009 e poi si tratta con un display un po' confusa di
pubblicità che offre informazioni su qualche componente totalmente
indipendenti. Tuttavia, se si scorre la pagina un po ' si raggiunge un link
consultare il datasheet

Se poi clicchi
sul simbolo

Cliccando sul link in realtà vi
offre con il foglio di dati che è possibile memorizzare localmente per salvare
mai

Non si tratta di un transistor FET e quindi il nostro interesse principale è in tensione può sopportare, la corrente continua che può portare con sé, la corrente di picco può gestire quando alimentato impulsi improvvisi, quanta potenza complessiva può gestire, quale guadagno corrente di CC (che è l'amplificazione) si può aspettare da esso e quanto velocemente si può operare.
Che suona un sacco, ma è davvero molto semplice. Tuttavia, c'è una produzione pubblicizza su transistor e più altri componenti elettronici, e così siamo alla ricerca di un semplice numero di palla-parco per queste cose. Cioè, è possibile avere cinque transistori identico di aspetto in mano ma è più improbabile che qualsiasi due di loro in realtà saranno identici. Tuttavia, Let's guardare questa scheda tecnica e vedere cosa scopriamo:
In primo luogo, la tensione massima che il transistor può sopportare con la base non connessa è 400 Volt che è molto più che rischia di essere raggiunto nel nostro circuito.
Successivamente, la corrente. La corrente continua è dichiarata per essere 12 amplificatori e amplificatori di 24 in caso di impulsi. Che rischia di essere più che le esigenze del circuito, come un output continuo di 40 watt da una connessione di 12 volt è una corrente di sotto 4-amplificatori.
Successivamente,
il wattaggio è dichiarato come 100 watt (un dissipatore di calore è sicuramente
necessario per questo – Immaginate che tiene una lampadina da 100 watt accesa
in mano e pensare quanto è comodo che sarebbe). Tuttavia, nel nostro circuito,
il transistor sarà fuori per la maggior parte della
Successivamente, la velocità di commutazione, che rischia di essere importante in questo circuito. Il foglio di dati suggerisce che circa 60 nanosecondi è probabile per qualsiasi transistor T13009.
E infine, il guadagno di corrente DC probabilmente sarà tra 15 e 39 ad una corrente di 5 ampere. È probabile che sia molto meglio di quella a correnti inferiori.
Alcune persone
hanno difficoltà a visualizzare come funziona un transistore bipolare, così mi
permetta di spiegare un po' più in dettaglio. Quando la corrente fluisce
attraverso un transistor bipolare, la tensione di base di quello Transistore
praticamente è fisso. È un po' come avere un grande lago con una diga lunga
orizzontale che tiene l'acqua nel lago. Quando il livello
Il flusso di corrente di base è come l'impostazione di una valvola tra il collettore e l'emettitore. Se il guadagno del transistor è 200, poi 1 mA che scorre nella base consente 200 mA di fluire tra il collettore e l'emettitore, a meno che non c'è un carico tra il collettore e la batteria – un carico che soffoca quel flusso di corrente, e che è il caso normale. Ad esempio, se 0,5 mA sfocia la base, quindi un massimo di 100 mA può passare tra il collettore e l'emettitore. Il guadagno di qualsiasi transistor dipende dalla quantità di corrente che fluisce attraverso il transistor e varia così tanto che l'unico modo per specificare che correttamente è disegnare un grafico di esso. Per questo motivo stampato guadagno figure sono date per solo uno o due correnti. Generalmente, più è bassa la corrente, maggiore l'effettivo guadagno, quindi se un guadagno è dato come 20 a 1 a e si sono solo intenzione di avere 100 mA che scorre attraverso di essa, quindi ci si può aspettare un guadagno molto superiore a 20. La tensione sulla base di un singolo transistor che sta conducendo sarà sempre 0,7 volt (o qualcosa di molto vicino a quello a seconda di come quel particolare transistor è stato effettivamente prodotto). Che 0,7 volt soggiorni fissi, anche se la corrente che scorre nella base aumenta da 0,1 milliampere a 100 milliampere. Ma torniamo al nostro transistor T13009.
Ok, ora sappiamo un po' circa il transistor T13009, e la domanda di transistor 2N2222, così siamo venuti a cercarlo sul sito web tutti i dati foglio e troviamo che la tensione massima è 40-volt. Che le norme dal nostro circuito dove la tensione va ad almeno 70-volt e un transistor 2N2222 sarebbe morto all'istante. Poi guardiamo la corrente e vedere che ha un massimo di 0,8 di un amplificatore che significa che davvero non è nel parco palla per questo circuito.
Sappiamo che il TIP3055 (originariamente confezionato come il 2N3055) è molto popolare con i costruttori di energia libera, così abbiamo cercalo e scoprire che è possibile gestire tensioni fino a 60 volt, 90 watt di potenza e 15 ampere di corrente. Mentre è un transistor potente, sembra come se la tensione nominale è troppo basso per questo circuito.
Allora, cosa facciamo ora? Un modo è di chiedere un esperto di suggerire un'alternativa adatta di elettronica. Un altro modo è quello di cercare i transistori offerti dal vostro fornitore locale, che per me è www.esr.co.uk che conduce a questa tabella che è uno dei tanti e che ha molte più voci:

Vogliamo un
transistor di tipo NPN e così il MJ11016 sembra possibile con capacità di 100
volt, 30 ampere di corrente e dissipazione di 200 watt. È una coppia di
Un altro modo per trovare un transistor adatto potrebbe essere andare su eBay e cercare "transistor" e vedere quali transistor sono popolari e quanto costano. Un'alternativa potrebbe essere di provare il circuito con un transistor FET come ad esempio il IRF740 che è ad alta tensione, molto potente e non costoso. Tuttavia, transistori FET trigger su tensione e non disegno quasi nessuna corrente attraverso la loro connessione "griglia" che è l'equivalente a una connessione bipolare "base" e quindi possono essere necessarie alcune sperimentazioni con il circuito.
Potrebbe anche essere utile cercando di vedere quali transistor sono stati scelti da Alexkor nei suoi circuiti 5-batteria nel capitolo 6. Se facciamo che troviamo il MJE13009 che ha una specifica identica e così è quasi certamente la stessa come un transistor T13009 e la versione MJE è prontamente disponibile su eBay. Un altro dei suoi transistor è il transistor 2SC3552 con capacità di 500V e 150 watt capacità e descritto come "azione rapida".
Una componente che è stato mostrato, ma non è
descritto il diodo o 'raddrizzatore'. Questo è un dispositivo che ha una
elevata resistenza alla corrente che scorre in una direzione e una resistenza
molto bassa al corrente che fluisce in direzione opposta. La base / emettitore
di un transistore giunzione è effettivamente un diodo e, al limite, può essere
utilizzato come tale. Un diodo è corretta economici ed ha tensione molto
maggiore e capacità di gestione della corrente di base / emettitore di un
transistore giunzione.
Diodi sono principalmente fatti da uno dei due
materiali: germanio e silicio. Diodi al germanio sono utilizzati con correnti
alternate molto piccole come segnali radio provenienti da un'antenna. Questo
perché un diodo al germanio ha bisogno solo 0,2 Volt o così di trasportare una
corrente mentre il silicio deve 0,6-0,7 Volt (come un transistor al silicio
base / emettitore di giunzione). Diodi al germanio (e transistor) sono molto
sensibili alle variazioni di temperatura e così sono normalmente limitati ai
circuiti a bassa potenza. Una applicazione molto bella per un diodo al silicio
è come un 'non può essere interrotta l'alimentazione' in caso di guasto di rete
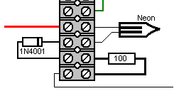
e 'colto immediatamente:

In questo circuito, la tensione di rete pilota del
Modulo di alimentazione che genera 12 Volts al punto 'A'. Questo fornisce
corrente al carico. Il diodo ha 12 Volt a 'A' e 12 Volt a 'B' il punto quindi
non c'è alcuna caduta di tensione ai suoi capi e non porterà corrente in
entrambe le direzioni. Ciò significa che la batteria è effettivamente isolato
quando la rete funziona. Se l'uscita dell'alimentatore erano a salire di sopra
del suo livello di progettazione di 12 Volt, allora il diodo sarebbe bloccare
l'alimentazione di corrente nella batteria.
Se la rete non riesce, il Modulo di alimentazione
('PSU') uscita scenderà a zero. Se la batteria e il diodo non ci fosse, la
tensione nel punto 'A' scenderebbe a zero, il che di spegnimento del carico e
causare seri problemi. Ad esempio, se il carico fosse il vostro computer, un
guasto di rete può causare la perdita di dati importanti. Con una batteria di
back-up di questo tipo, si dovrebbe avere il tempo di salvare i dati e spegnere
il computer prima che la batteria ha esaurito.
Il circuito funziona in modo molto semplice. Non
appena la tensione al punto 'A' gocce a 0,7 volt sotto i 12 volt nel punto B
'", il diodo inizia l'alimentazione di corrente dalla batteria al carico.
Questo avviene in meno di un milionesimo di secondo, in modo che il carico non
perda corrente. Sarebbe opportuno aggiungere una spia luminosa e / o un
cicalino per mostrare che la rete ha fallito.
Diodi sono forniti anche
confezionato come un ponte di diodi,
con quattro diodi racchiusi all'interno. Solitamente
destinato rettifica alimentazione,
non sono particolarmente azione rapida
diodi, ma sono
economici e possono portare una
buona quantità di corrente. Una dimensione comune è con i diodi nominale a
1000 volt e in grado di trasportare 35 ampere. Anche
se ci sono molti tipi di pacchetto, un pacchetto molto comune è simile al seguente:

Il segnale alternato è collegato tra due angoli
opposti e la corrente pulsante viene tolto dalle altre due terminali. I simboli
sopra riportati sono normalmente contrassegnati sulla faccia piana che non si
vede in figura. Il pacchetto ha un foro al centro in modo che il contenitore
metallico può essere avvitato ad un dissipatore di calore per mantenere il
dispositivo ragionevolmente fresca nell'esercizio correnti elevate. I collegamenti all'interno

È possibile collegare il ponte in modo diverso e
usarlo come una disposizione tensione superiore doppio diodo come illustrato di
seguito:

Saltando la capacità di corrente alternata e il collegamento al solo Plus e Minus terminali, il pacchetto prevede due coppie di diodi se collegati in serie. Questo dà due volte la tensione di movimentazione in entrambi i percorsi di corrente e la capacità di gestione della corrente nominale in entrambi i due percorsi che sono ora collegati tra l'altro, che raddoppia l'attuale capacità di movimentazione. Il diagramma mostra come tre normali, economici 1000V 35 ponti di amplificatori possono essere collegati a dare un 70 A 6000V diodo composito. Si potrebbe, se lo si desidera, aumentare la specificazione di un ponte di diodi 1000V 35A a 70A 2000V utilizzando quattro di loro in questo modo:

Diodi sono specificati dalla loro capacità di
movimentazione tensione e la loro portata di corrente e la velocità con cui si
può accendere e spegnere. Per gli alimentatori in cui la frequenza è molto
bassa, ogni diodo farà, ma ci sono circuiti in cui è necessaria la commutazione
centinaia di migliaia di volte al secondo e così i fogli diodo specifiche
devono essere controllati per vedere la frequenza può essere gestito da
qualsiasi particolare diodo. Tali schede tecniche può essere scaricato
gratuitamente da http://www.alldatasheet.co.kr/.
Un'altra cosa che deve essere controllata per
alcuni circuiti è la tensione necessaria per ottenere il diodo per accendere.
Due materiali comunemente utilizzati quando si effettua diodi sono silicio e
germanio. Tipi di germanio hanno una bassa tensione in avanti di circa 0,2 Volt
tipicamente silicio che ha circa una soglia di 0,6 volt in generale. Queste
cifre variano enormemente di tensione quando la corrente attraverso i diodi
aumenta. Circuiti che utilizzano tensioni molto basse bisogno diodi al
germanio, come la 1N34.

Vi è una variazione ampiamente utilizzato del
diodo che è estremamente utile, e che è il Light Emitting Diode o 'LED'. Questo
è un diodo che emette luce quando la corrente di carico. Sono disponibili in
rosso, verde, blu, gialli o bianchi versioni di luce. Alcune versioni in grado
di visualizzare più di un colore della luce se la corrente viene alimentata
attraverso le loro diverse connessioni elettriche.
LED danno un basso livello di luce in una corrente
di circa 8 o 10 mA e una luce brillante per correnti da 20 a 30 mA. Se sono in
uso con un sistema a 12 Volt, quindi una resistenza serie di 1K a 330 ohm è
necessario. I LED sono dispositivi robusti, immune a urti e vibrazioni. Essi
sono disponibili in vari diametri e le dimensioni più grandi sono molto più
visibili di quelli piccoli.
Un'altra versione del diodo è la Silicio
Controllata Raddrizzatore o 'Thyristor'. Questo dispositivo non porta corrente
finché la sua porta riceve una corrente di ingresso. Questo è come il
funzionamento di un transistor ma l'SCR volta acceso, rimane acceso anche se il
segnale di porta viene rimossa. Essa rimane finché la corrente attraverso l'SCR
è forzata a zero, di solito la tensione attraverso esso viene rimosso. SCR sono
spesso utilizzati con tensioni alternate (descritto di seguito) e questo
provoca il SCR per spegnere se l'ingresso cancello viene rimosso. SCR solo
funzionare con una tensione positiva in modo che perdi la metà della potenza
disponibile da alternata di alimentazione. Una versione più avanzata del SCR è
la 'Triac' che opera nello stesso modo come SCR ma gestisce sia tensioni
positive e negative.
Un'altra variante molto utile sul LED è
l'Opto-Isolator. Questo dispositivo è un transistore totalmente chiuso LED e
fotosensibile. Quando il LED è acceso, si accende il transistor su. Il grande
vantaggio di questo dispositivo è che il LED può essere in bassa tensione,
bassa potenza circuito di rilevamento, mentre il transistore può essere
completamente separato, ad alta tensione, circuito di potenza elevata.
L'isolatore ottico isola i due circuiti completamente l'uno dall'altro. È molto
utile, e molto popolare, basso costo dispositivo.
Una batteria fornisce una tensione costante.
Questo si chiama una corrente continua o fonte 'CC' del potere. Quando un
circuito è collegato ad una batteria, la linea positiva è sempre positivo e il
polo negativo è sempre negativo.
Se si collega una batteria ad un circuito con un
interruttore bipolare commutazione come illustrato di seguito:

Quando il commutatore viene azionato, la batteria
è effettivamente capovolta o invertita. Questo circuito è chiamato 'inverter'
perché inverte volte la tensione di alimentazione. Se l'interruttore viene
azionato su base regolare e rapido, il grafico della tensione di uscita è come
mostrato a destra. Questa è la tensione di un 'onda quadra' e sono ampiamente
usate in apparecchiature elettroniche. Si chiama corrente alternata o 'CA' in
breve. SCR e Triac può essere utilizzato comodamente con tensioni di
alimentazione di questo tipo. La tensione di rete è anche aria condizionata, ma
è piuttosto diversa:

Tensione di rete varia continuamente in forma di
un'onda sinusoidale. In Gran Bretagna, la tensione di rete è descritto come
'240 Volt CA 'e passa su e giù per 50 volte al secondo, cioè 50 picchi positivi
e 50 picchi negativi in un secondo. Sarebbe ragionevole presumere che ogni
picco di tensione sarebbero 240 Volt, ma questo non è il caso. Anche se
l'alimentazione è descritto come 240 volt, picchi a radice quadrata di due
volte superiore a quella, cioè 339,4 volt. La tensione di alimentazione
effettiva non è particolarmente curata, in modo che qualsiasi dispositivo
destinato ad essere utilizzato rete deve essere valutato a 360 Volt. In
America, la tensione di alimentazione è di 110 Volt CA e passa 60 volte al
secondo, con un picco a più e meno 155 Volt. In seguito, si vedrà come uno o
più diodi può essere utilizzato per convertire la corrente alternata a corrente
continua in una unità che viene venduto come un 'adattatore di rete' destinato
a consentire apparecchi alimentati a batterie essere utilizzato dalla rete di
fornitura locale.
Se si prende un tubo di cartone, di qualsiasi
dimensione, di qualsiasi lunghezza, e il vento una lunghezza di filo intorno ad
esso, è possibile creare un dispositivo molto interessante. Essa va sotto il
nome di una 'spirale' o un 'induttore' o un 'solenoide'.

Si tratta di un dispositivo molto interessante con
molti usi. Esso costituisce il cuore di un ricevitore radio, è usato per essere
la componente principale di centrali telefoniche, e la maggior parte dei motori
elettrici usare diversi. La ragione di questo è che se una corrente viene fatta
passare attraverso il filo, la bobina si comporta esattamente allo stesso modo
di una barra magnetica:

La differenza principale è che quando la corrente
viene interrotta, la bobina ferma agisce come un magnete, e che può essere
molto utile. Se un tondino di ferro è posizionata all'interno della bobina e la
corrente acceso, l'asta viene spinta da un lato. Campanelli Molti usano questo
meccanismo per produrre due beep. Un 'relay' utilizza questo metodo per
chiudere un interruttore elettrico e molti circuiti usarla per cambiare carichi
pesanti (un tiristore può anche essere utilizzato per questo e non ha parti in
movimento).
Una bobina di filo ha una delle caratteristiche
più peculiari di qualsiasi componente elettronico. Quando la corrente che lo
attraversa è alterato in alcun modo, la bobina si oppone al cambiamento.
Ricordate il circuito per un light-interruttore con un relè?:

Si noterà che il relè (che è principalmente una
bobina di filo), ha un diodo su di esso. Né il relè né il diodo sono stati
menzionati in alcun dettaglio in quel momento in quanto non rilevanti che al
circuito viene descritto. Il diodo è collegato in modo che nessuna corrente
fluisce dalla batteria positivo alla linea di 'massa' (il negativo della
batteria). In superficie, sembra che non ha alcun utilizzo in questo circuito.
In realtà, è una componente molto importante che protegge da danni transistor
TR3.
La bobina del relè porti corrente quando il
transistore TR3 è acceso. L'emettitore del transistore TR3 è fino a circa 10
Volt. Quando TR3 si spegne, lo fa così rapidamente, spingendo il collegamento
relè da 10 Volt a 0 Volt. La bobina del relè reagisce in modo più particolare
quando questo accade, e invece della corrente attraverso la bobina del relè
semplice pausa, la tensione sulla estremità della bobina collegato
all'emettitore di TR3 mantiene in movimento verso il basso. Se non c'è diodo
attraverso il relè, la tensione di emettitore è costretto a overshoot
brevemente la linea negativa del circuito e viene trascinato volt molti di
sotto della linea negativo della batteria. Il collettore di TR3 è collegato a 12
volt, quindi se l'emettitore viene trascinato verso il basso, per esempio, Volt
-30, TR3 ottiene 42 Volt poste su di esso. Se il transistor può gestire solo,
diciamo, 30 Volt, allora sarà danneggiato dal picco 42 Volt.
Il modo in cui operano bobine è strano. Ma,
sapendo ciò che sta per accadere al momento del switch-off, abbiamo a che fare
con esso, mettendo un diodo in parallelo alla bobina del relè. All'accensione,
e quando il relè è alimentato, il diodo non ha alcun effetto, visualizzando una
elevata resistenza al flusso di corrente. A switch-off, quando la tensione del
relè inizia a scendere al di sotto della linea di batteria, il diodo viene
effettivamente consegnato nel suo modo di condurre. Quando la tensione
raggiunge 0,7 Volt sotto la linea negativo della batteria, il diodo inizia a
condurre e perni la tensione di tale livello fino al picco di tensione generato
dalla bobina del relè è dissipata. Quanto più la bobina cerca di trascinare la
tensione verso il basso, più il diodo conduce, soffocando il grande passo verso
il basso. Questo limita la tensione attraverso transistore TR3 a 0,7 Volt
superiore alla tensione della batteria e protegge così.
Bobine può essere molto utile. Ecco un progetto per un potente motore elettrico brevettato dal, americano Ben Teal, nel giugno del 1978 (numero di brevetto US 4093880). Si tratta di un design molto semplice che si può costruire da soli se volete. Motore originale Ben era costruito in legno e qualsiasi conveniente materiale può essere utilizzato. Questa è la vista dall'alto:


Ben ha utilizzato otto elettrovalvole per imitare
il modo in cui funziona un motore di automobile. Vi è un albero a gomiti e
bielle, come in qualsiasi motore di automobile. Le bielle sono collegate ad un
collettore rotante sull'albero motore e le valvole sono in un impulso di
corrente al momento opportuno per tirare il giro dell'albero motore. L'albero
motore riceve quattro tira ad ogni rotazione. Nella disposizione illustrata,
due solenoidi tirare nello stesso momento.
Nella vista laterale sopra, ogni livello ha quattro solenoidi e si può
estendere l'albero a gomiti di avere come molti strati di quattro solenoidi
come desiderate. Gli aumenti di potenza del motore con ogni strato aggiunto.
Due strati dovrebbe essere abbastanza adeguata in quanto è un motore potente
con solo due strati.
Un punto interessante è che come un impulso solenoide è terminato, la sua
trazione è brevemente modificato in una spinta a causa della natura strana di
bobine. Se la temporizzazione degli impulsi è proprio su questo motore, che
breve pressione può essere utilizzato per aumentare la potenza del motore
invece di opporsi alla rotazione del motore. Questa funzione è anche utilizzato
nel motore Adams descritto nella sezione 'Free-Energy' di questo documento.
La forza del campo magnetico prodotto dal solenoide è influenzato dal numero di
spire della bobina, la corrente che attraversa la bobina e la natura di ciò che
è all'interno della bobina 'ex' (il tubo su cui è avvolta la bobina). Per
inciso, ci sono diversi modi di fantasia di avvolgimento bobine che può anche
avere un effetto, ma qui si parla solo bobine in cui le spire sono ferita
fianco a fianco ad angolo retto rispetto alla precedente.
1. Ogni volta avvolto sulla bobina, aumenta il campo magnetico. È lo spessore
del filo utilizzato, maggiore è la corrente che scorre nella bobina per
qualsiasi tensione collocato attraverso la bobina. Sfortunatamente, lo spessore
del filo, lo spazio più ogni volta prende, quindi la scelta del filo è
piuttosto di un compromesso.
2. La potenza fornita alla bobina dipende dalla tensione collocato attraverso
di esso. Watt = Volt x Amp modo maggiore i Volt, maggiore è la potenza erogata.
Ma sappiamo anche dalla legge di Ohm che Ohm = Volt / Amp che può anche essere
scritti come Ohm x Ampere = Volt. Le Ohm in questo caso è fissato dal filo
scelto e il numero di giri, quindi se si raddoppia la tensione poi doppio della
corrente.
Ad esempio: supponiamo che la resistenza della bobina è di 1 ohm, la tensione
di 1 Volt e la corrente 1 Amp. Poi la potenza in Watt è Volt Ampere x o 1 x 1
che è 1 Watt.
Ora, il doppio della tensione di 2 Volt. La resistenza della bobina è ancora 1
ohm in modo che la corrente è ora 2 Ampere. La potenza in Watt è Volt Ampere x
o 2 x 2 che è 4 Watt. Raddoppiando la tensione è quadruplicato il potere.
Se la tensione è aumentata a 3 Volt. La resistenza della bobina è ancora 1 ohm
in modo che la corrente è ora 3A. La potenza in Watt è Volt Ampere o x 3 x 3
che è di 9 watt. La potenza è Amps x Ohm squadrati, o watt = Ohm x Amps x Amps.
Da questo si vede che la tensione applicata ad ogni bobina o solenoide è
fondamentale per la potenza sviluppata dalla bobina.
3. Ciò la bobina è avvolta su è di notevole importanza. Se la bobina è avvolta
su un asta di ferro morbido rivestita con uno strato di carta, allora l'effetto
magnetico è aumentato drammaticamente. Se le teste a snodo sono affusolate come
un cacciavite piatto o limati per una punta acuminata, allora le linee
magnetiche di forza del cluster insieme quando lasciano il ferro e l'effetto
magnetico è ulteriormente aumentata.
Se il nucleo di ferro dolce è solido, parte dell'energia viene persa dalle
correnti che scorrono in tutto il ferro. Queste correnti possono essere ridotti
utilizzando nastri sottili di metallo (chiamati 'lamierini') che sono isolati
tra loro. Vedete questo il più delle volte nella costruzione di trasformatori,
in cui si dispone di due bobine avvolte su un singolo core. Come è conveniente
per la produzione di massa, i trasformatori sono solitamente avvolto due bobine
separate che vengono poi immessi in una figura di otto nucleo laminato.
Tuttavia, mentre tutte le informazioni che sono un'introduzione utile delicata alla quale un induttore è, non apporta la caratteristica più importante di una bobina, che è che ogni bobina immagazzina energia quando è collegato a una fonte di alimentazione e restituisce quasi tutta quell'energia quando scollegato dalla fonte di alimentazione. Il ritorno dell'energia immagazzinata avviene in un periodo molto breve di tempo e quella caratteristica in grado di produrre sistemi potenti se avete l'esperienza necessaria per acquisire e usare quel potere.
Ad esempio, non è insolito per un semplice sistema a 12 volt generare una rapida serie di impulsi da 400 volt che può essere utilizzato per ricondizionare e carica batterie per auto. Ci sono molti esempi di questo nel capitolo 6.
Paul Babcock (www.paulmariobabcock.com) distrutto più di mille transistori quando si sviluppa il suo sistema motore magnetico come il ritorno di energia della bobina è così veloce che produce elevati flussi di corrente, e se il condensatore in cui viene alimentato il ritorno attuale è di una bassa capacità, si producono tensioni superiori alla tensione di alimentazione. Per i cento anni ultimi o così, questo tipo di informazioni è stata soppressa, in modo da prendere quello che è detto nei libri di testo standard come essendo una miscela di mezze verità e addirittura si trova.
Come 'Kone' ha
dimostrato, se una bobina alimentata di cortocircuito, che provoca più impulsi
magnetici come la

Il magnetismo
è un campo che non è stato insegnato o studiato generalmente per molti decenni.
Non si tratta di un soggetto semplice. La forza magnetica provocata da
eventuali aumenti di bobina come il numero di girate in bobina aumenta (se la
corrente che scorre attraverso la bobina rimane lo stesso). Ciò significa che
una bobina con molte curve può produrre un campo magnetico superiore ad una
corrente inferiore rispetto a una bobina ad alta corrente con poche curve.
Tuttavia, altre caratteristiche della bobina sono alterati. La perdita di
Trasformatori sono utilizzati per modificare la tensione di ogni fonte di corrente alternata. Se l'alterazione aumenta la tensione di uscita, il trasformatore è chiamato un trasformatore 'step-up'. Se la tensione di uscita è inferiore alla tensione di ingresso allora è chiamato un trasformatore 'step-down'. Se le tensioni sono uguali, viene chiamato un trasformatore 'isolamento'. Una costruzione comune è simile a questo:

La bobina si siede sulla sezione dei lamierini
contrassegnati 'A' sopra. La bobina è avvolta su bobina sue ex, prima un
avvolgimento e quindi il secondo avvolgimento. La bobina viene quindi posto
sulla parte centrale di lamierini a forma di la 'E' e poi completamente
circondati dalle lamine quando la barra trasversale è disposta sulla parte
superiore. La staffa di montaggio è utilizzato per contenere le due serie di lamierini
insieme e fornire alette di montaggio per fissare il trasformatore ad un
telaio. Ci sono tipicamente, 20 lamierini in ogni serie e ogni laminazione è
isolato dalle lamierini adiacenti.
Se si desidera modificare la tensione di una
alimentazione a batteria, è possibile costruire un circuito elettronico per
generare una tensione alternata e quindi utilizzare un trasformatore per
cambiare la tensione alternata a qualsiasi tensione che si desidera. La forma
più comune di questo, è per la generazione di tensione di rete da una batteria
a 12 Volt, in modo che le apparecchiature di rete può essere eseguito in
località remote, come barche, roulotte, ecc Questi circuiti sono chiamati
"inverter" e sono molto popolari pezzi di attrezzature. La tensione
nella bobina secondaria di un trasformatore è determinato dal rapporto tra le
spire degli avvolgimenti primari e secondari.
Per esempio, se vi è una tensione alternata 10
Volt disponibili e si ha un trasformatore che ha 100 spire nella bobina
primaria e 1000 giri nella bobina secondaria. Se si collegano i 10 Volt in
tutto il primario, ci saranno 100 Volt generati attraverso la bobina
secondaria.
Invece, se si collegano i 10 Volt attraverso la
bobina secondaria, una tensione di 1 Volt verrà generato attraverso l'avvolgimento
primario. Questo perché c'è un rapporto 10:1 tra i due avvolgimenti. La legge
di conservazione dell'energia si applica ai trasformatori come fa a tutto il
resto. La potenza in ingresso all'avvolgimento primario sarà la stessa come il
potere nell'avvolgimento secondario meno le perdite. Le perdite, in questo
caso, sarà un aumento di temperatura del trasformatore intera. Se la corrente
passa attraverso il trasformatore è ben sotto della sua capacità nominale,
quindi le perdite sarà piccolo. Il punto importante è che a 10 Volt 1 Amp
nell'avvolgimento primario genererà 100 Volts nel secondario, ma a poco meno di
0,1 A: Potenza di ingresso è di 10 Watt e la potenza è di quasi 10 Watt. La
tensione è stata innalzata a 100 volt, ma il sorteggio potenziale attuale è
stato ridotto da 1 Amp a 0,1 A (100 mA).
In pratica, lo spessore del filo utilizzato negli
avvolgimenti è molto importante. Se la tensione di essere messo attraverso
l'avvolgimento è elevata, allora il diametro del filo sarà piccolo. Avvolgimenti
hanno resistenze piuttosto bassa, ma questo non è critico in circuiti come
bobine funzionano in un modo particolare. Le bobine hanno 'impedenza' CA oltre
a 'resistenza' loro CC. Mentre in corrente (da una batteria, per esempio) può
scorrere facilmente attraverso una bobina a bassa resistenza, in corrente
alternata può avere un lavoro difficile ottenere attraverso la bobina a causa
della sua alta 'impedenza'. A volte, le bobine vengono utilizzate per soffocare
qualsiasi ondulazione CA (interferenza) proveniente lungo un cavo di
alimentazione CC. Quando una bobina viene usato per questo scopo è chiamato un
'choke'. Ogni bobina ha una propria frequenza di risonanza e la frequenza che è
molto difficile per CA per ottenere attraverso la bobina. Radio a galena
lavorare su tale principio:

Qui, l'antenna rileva ogni radiodiffusione
stazione nella zona. Questi sono tutti a frequenze diverse e tutti a testa in
giù il cavo dell'antenna, cercando il percorso più facile per la connessione di
terra. La maggior parte di loro attraversano la bobina senza alcun problema. Se
la frequenza di risonanza della bobina corrisponde alla frequenza di una delle
stazioni radio, allora quel segnale radio (e solo quel segnale) trova molto difficile ottenere attraverso la
bobina, e cerca un percorso più facile da terra. Il percorso successivo è più
semplice attraverso il diodo e le cuffie, in modo che il segnale va in questo
modo. La parte diodo blocchi del segnale che genera il suono della trasmissione
radiofonica in cuffia.
Questo sistema funziona molto bene se vi è un
segnale radio buona. Un diodo germanio è utilizzato come tensione di segnale
radio è molto piccola e un diodo al germanio opera su 0,2 volt, mentre un diodo
al silicio 0,7 Volt deve operare. Tale differenza è significativa a queste
tensioni molto basse. La frequenza di risonanza della bobina dipende dal numero
di spire della bobina. In questo disegno, la bobina ha un cursore che permette
il numero di giri da modificare e così, stazioni radio di sintonizzarsi.
Ora abbiamo il problema di come possiamo
trasformare una tensione alternata in una tensione costante 'diretto'. La radio
cristalli opera tagliando mezzo del segnale radio alternata. Se dovessimo fare
questo per l'uscita di un trasformatore di rete con una potenza di dire, 12
Volt CA, il risultato non è molto soddisfacente:

Qui, abbiamo la situazione mostrata nella figura
in alto. L'uscita consiste di impulsi isolate a 50 al secondo. Si noterà che
non vi è potenza di uscita per la metà del tempo. La parte negativa della forma
d'onda è bloccata dalla resistenza del diodo, mentre la parte positiva della
forma d'onda è consentito attraverso dalla bassa resistenza del diodo del
'forward-biased'. Va ricordato che il diodo scende 0,7 Volt quando conducendo
così l'uscita del trasformatore semionda raddrizzata sarà 0,7 Volt inferiore
alla tensione di uscita effettiva del trasformatore.
Se quattro diodi sono utilizzati al posto di uno,
essi possono essere disposti come illustrato nel grafico inferiore. Questa
disposizione di diodi è chiamato un 'ponte'. Qui la parte positiva della forma
d'onda scorre attraverso il diodo superiore blu, 'L' e il carico sulla
attraverso il diodo inferiore blu. La parte negativa scorre attraverso il diodo
mano sinistra rosso, il carico e quindi il diritto diodo rosso mano. Questo dà
una forma d'onda di uscita molto meglio con il doppio della potenza
disponibile. La tensione di uscita sarà 1,4 Volt inferiore alla tensione di
uscita del trasformatore in quanto vi sono due diodi al silicio nella catena di
fornitura.
L'uscita dalla anche il raddrizzatore a onda
intera è ancora insoddisfacente in quanto vi è una caduta di tensione a zero
volt 100 volte al secondo. Solo alcuni dispositivi funzionano bene con un
alimentatore del genere, una lampadina a incandescenza, come utilizzato in auto
può utilizzare questa uscita, ma poi, si potrebbe usare l'alimentazione CA originale
senza alcuna rettifica. Dobbiamo migliorare l'output utilizzando un dispositivo
serbatoio di erogare corrente durante quei momenti in cui la tensione scende a
zero. Il dispositivo di cui abbiamo bisogno è un condensatore che ha usato per
essere chiamato un 'condensatore'. Il circuito di una macchina di rete
utilizzando un Condensatore è
mostrato qui:

Questo produce un risultato molto migliore che i
negozi condensatore parte dell'energia picco e dà fuori quando la tensione
scende. Se il carico sull'unità di luce con non è molto corrente prelevata da
esso, la tensione di uscita è piuttosto buona. Tuttavia, se la corrente di
drain è aumentato, la tensione di uscita viene trascinato 100 volte al secondo.
Questa variazione di tensione si chiama 'ripple' e se
l'unità è la fornitura di un sistema audio o una radio, l'ondulazione potrebbe
essere sentito come un ronzio
fastidioso. Maggiore è il condensatore per qualsiasi dato tiraggio corrente,
minore è il increspatura.
Per migliorare la situazione, è normale inserire
un circuito elettronico di controllo per opporsi al increspatura:

Questo circuito utilizza un componente nuovo, una
nuova serie di diodi chiamato un diodo 'Zener'. Questo dispositivo ha una
caduta di tensione quasi costante attraverso di esso quando la sua attuale
direzione di blocco si rompe. Il diodo è progettato per funzionare in questo stato
per fornire una tensione di riferimento. Il circuito usa soltanto una piccola
corrente dalla sommità del diodo zener di guidare la coppia Darlington
emitter-follower transistori utilizzati per fornire la corrente di uscita.
Con questo circuito, quando la corrente di uscita
viene aumentata, la resistenza della coppia di transistori riduce
automaticamente per fornire più corrente senza variare la tensione di uscita.
La resistenza da 1K è inclusa per i transistori un circuito completata se non
un'apparecchiatura esterna viene connessa ai terminali di uscita. Il diodo
zener viene scelto per dare 1,4 Volt superiore alla tensione di uscita
richiesta come due transistori goccia 1,4 Volts lo svolgimento.
Si dovrebbe notare che il transistor di uscita è
in calo 6 Volt in corrente di alimentazione completa. Watt = Volt x Ampere così
la potenza dissipata dal transistore può essere molto elevato. Può anche essere
necessario montare il transistor su una piastra di alluminio chiamato
'dissipatore di calore' per evitare che il surriscaldamento. Alcuni transistor
di potenza, come il 2N3055, non hanno il caso isolato dalle parti attive del
transistore. E 'buona norma utilizzare una guarnizione mica tra il transistor e
il dissipatore di calore in quanto conduce poi il calore senza fare un
collegamento elettrico con il metallo del dissipatore di calore.
Un condensatore, essendo un serbatoio elettrico,
può essere utilizzato come parte di un circuito temporizzatore. Se il flusso di
corrente in esso è limitato passando attraverso un resistore. L'intervallo di
tempo tra l'inizio di un condensatore di flusso vuoto, e la tensione ai capi
del condensatore raggiunge un certo livello scelto, sarà costante per un
condensatore di alta qualità.

Come l'aumento di tensione code off, diventa più
difficile misurare con precisione la differenza, quindi se il condensatore deve
essere utilizzato per generare un intervallo di tempo, è normale utilizzare la
prima parte del grafico in cui la linea è abbastanza diritta e rapido aumento.
È possibile aumentare la tensione di uscita di un
trasformatore sebbene effettivamente ridurre la sua capacità di fornire
corrente a quella tensione. Il modo in cui questo viene fatto è quello di
alimentare i cicli positivi in un condensatore di accumulo ed i cicli negativi
in un condensatore secondo serbatoio. Questo può sembrare un po 'complicato, ma
in realtà, non lo è. Un circuito per fare questo è mostrato qui:

Con questo circuito, il trasformatore di uscita è una
certa tensione, detto "V" volt di corrente alternata. Questa forma
d'onda di uscita viene alimentata al condensatore "C1" a diodo
"D1", che Lops fuori la parte negativa del ciclo. Questo produce una
serie di semi-cicli positivi che carica fino condensatore "C1" con una
tensione positiva di "V".
L'altra metà della uscita viene alimentata al
condensatore "C2" attraverso il diodo "D2" che taglia la
parte positiva del ciclo, causando condensatore "C2" per sviluppare
una tensione di-V attraverso di esso. Poiché i due condensatori sono 'in serie'
e non disposta attraverso l'altro, le loro
tensioni si sommano e producono il doppio della tensione di uscita del
trasformatore.
Una parola di avvertimento qui. Il trasformatore è
produrre una forma d'onda CA e questi sono contrassegnati con la tensione media
della forma d'onda, che di solito è una sinusoide. La tensione di picco di una
sinusoide è del 41% più grande di questo, quindi se il trasformatore ha una
potenza CA di 10 volt, quindi i picchi alimentati ai condensatori sarà di circa
14,1 volt. Se non vi è alcuna corrente assorbita dai condensatori (cioè con il
carico spento), ogni condensatore si carica a questo 14,1 volt e la tensione di
uscita complessiva sarà 28,2 volt e non i 20 volt che ci si potrebbe aspettare.
È necessario comprendere che come questa è solo una semionda di alimentazione,
ci sarà considerevole ripple della tensione di uscita se la corrente assorbita
è elevata.
L'utilizzo di un condensatore di livellamento
supplementare e prestando attenzione alle tensioni dei condensatori,
l'alimentazione 28 volt circuito potrebbe essere così:

Il numero di circuiti elettronici che possono
essere costruiti con componenti di base come resistenze, condensatori,
transistor, bobine, ecc è limitato solo dalla vostra immaginazione e le
esigenze. Qui è un circuito in cui due transistor funziona come una coppia:

Questo circuito ha due stati stabili e così è
chiamato un circuito di "bi" "stabile" o
"bistabile". È importante comprendere il funzionamento di questo
circuito semplice e utile.
Se si preme il pulsante-interruttore 'A' viene
premuto, cortocircuiti la base / emettitore giunzione del transistore TR1.
Questo impedisce qualsiasi corrente che fluisce nella base / emettitore di
giunzione e commuta in modo rigido TR1 off. In questo modo la tensione in
aumento punto 'C' più in alto possibile. Questo lascia transistor TR2
alimentato da R1 e R2 che hanno 11,3 Volt attraverso loro e interruttori TR2
duro.
Questo punto tira 'D' fino a circa 0,1 volt.
Questo accade in meno di un milionesimo di secondo. Quando la stampa a pulsante
'A' viene rilasciato, TR1 transistor non si accende di nuovo, perché i flussi
di corrente di base attraverso il resistore R3 che è collegato al punto 'D',
che è molto, molto al di sotto dei 0,7 Volt necessari per rendere TR1 iniziare
a condurre .
Il risultato è che quando si preme il pulsante-'A'
viene premuto, transistor TR2 si accende e resta acceso anche quando si preme
il pulsante-'A' viene rilasciato. Questo passa transistor TR3 spegne e affama
il carico di corrente. Questo è il primo 'stato stabile'.
La stessa cosa accade quando a pulsante 'B' viene
premuto. Ciò impone transistor TR2 nello stato 'off', raccolta di 'D' a un
punto ad alta tensione, di commutazione transistor TR3 duro sul, alimentando il
carico e tenendo transistor TR1 duro fuori. Questo è il secondo dei due 'stati
stabili ".
In effetti, questo circuito 'ricorda', che a pulsante è stato premuto l'ultima, così milioni di questi circuiti sono utilizzati nei computer come Random Access Memory ('RAM'). La tensione al punto 'C' è l'inverso della tensione 'D' punto, quindi se 'D' va alto poi 'C' va basso e se 'D' va basso, allora 'C' va alto. Per inciso, l'uscita a 'D' è spesso chiamato 'Q' e l'uscita a 'C' si chiama 'Q-bar' che viene visualizzato come la lettera Q con una linea orizzontale disegnata sopra di essa. Ciò è mostrato nel diagramma di circuito successivo.
Una variazione minore di questo circuito permette
un carico di essere eccitato quando il circuito è alimentato:

Quando spento, 'C1' il condensatore in questo
circuito è completamente scarica attraverso la resistenza 'R6'. Quando
l'alimentazione a 12 Volt è collegato al circuito, condensatore C1 non applica
istantaneamente e tiene così la base di TR2 basso 0,7 Volt per molto più lungo
di quello necessario per il transistore TR1 per accendere (che, a sua volta,
contiene TR2 rigido off ). Intendiamoci, se non è necessario che il carico
tenuto acceso indefinitamente, quindi un circuito ancora più semplice può fare
questo:

Qui, quando l'interruttore è chiuso, entrambi i
lati del condensatore C1 sono a 12 Volt e questo provoca la resistenza 1K8
condurre pesantemente, guidando il transistor e alimentando il carico. Il
condensatore si carica rapidamente attraverso il transistor e raggiunge il
punto in cui non può più mantenere il transistor acceso. Quando la batteria è
spento, gli scarichi resistenza da 1M il condensatore, pronto per la prossima
volta che la batteria è collegata.
Il monostabile ha un solo stato stabile e uno
stato instabile. Esso può essere capovolto dal suo stato stabile, ma lo farà
tornare 'flop' nel suo stato stabile. Per questo motivo, è anche noto come un
circuito 'flip-flop'. È simile a un circuito bistabile, ma uno dei cross-link
resistori è stato sostituito da un condensatore che può passare corrente come
una resistenza, ma solo per un periodo limitato di tempo, dopo di che, il
condensatore diviene completamente carica e la corrente il flusso si
interrompe, causando la schiena 'flop' allo stato stabile una volta di più.

In questo circuito, resistenza 'R' e 'C' valori
del condensatore determinare per quanto tempo il monostabile sarà nel suo stato
instabile. Il circuito funziona in questo modo:
1. Nello stato stabile,
transistor TR1 è spento. La sua tensione di collettore è alta, spingendo la
parte sinistra del condensatore 'C' vicino a 12 Volt. Come il lato destro della
'C' condensatore è collegato alla base di TR2, che è a 0,7 Volt, il condensatore
si carica a circa 11,3 Volt.
2. La stampa a pulsante
viene azionato brevemente. Questo alimenta corrente attraverso la resistenza di
10K alla base del transistore TR1, accendendo duro. Questo diminuisce la
tensione di collettore di TR1 vicino a 0 Volt, tenendo il lato sinistro del
condensatore con esso.
3. Come la tensione
attraverso un condensatore non può cambiare istantaneamente, il lato destro del
condensatore pilota la base del transistore TR2 basso 0,7 Volt, causando TR2
per spegnere.
4. Il circuito non può tenere TR2 nel suo stato 'off' per sempre. 'R' la resistenza alimenta corrente nel
condensatore, costringendo la tensione alla base di TR2 costantemente verso
l'alto fino a quando la tensione raggiunge 0,7 Volt e transistor TR2 di nuovo,
costringendo TR1 riparte (a condizione che l'interruttore a pulsante è stato
rilasciato) . Questo è lo stato stabile. Se l'interruttore a pulsante è tenuto
il, quindi entrambi i transistor si accende e la tensione di uscita sarà ancora
bassa. Un altro impulso di uscita non sarà generato fino a quando il bottone a
pressione è tregua e preme di nuovo.
Questo circuito può essere utilizzato per
commutare un forno a microonde per qualsiasi numero scelto di secondi, creare
un ritardo sulla vostra casa costruita antifurto, per dare il tempo di
spegnerlo dopo aver camminato attraverso la porta di casa, azionare una valvola
a solenoide per alimentare una predeterminata quantità di bevanda in una
bottiglia su una linea di produzione, o qualunque...
Il circuito astabile è il monostabile con un secondo condensatore aggiunto in modo che nessuno stato è stabile. Ciò comporta il circuito flopping avanti e indietro continuamente:

foro di montaggioLa velocità di commutazione è
controllata dalle combinazioni R1/C1 e R2/C2. Il carico è in tempo per il suo
tempo OFF è chiamato rapporto di 'marchio-space', se il periodo di ON è il
'marchio' e il periodo di OFF è lo 'spazio'. Se si sceglie di utilizzare
condensatori elettrolitici che hanno la loro polarità, allora la fine + ve di
ciascun condensatore è collegato al collettore del transistor.
Anche se è bene capire come questi circuiti
Multivibratore usare e può essere costruito, oggi ci sono pre-costruiti
circuiti racchiusi in un unico pacchetto che si è molto più propensi a
scegliere di utilizzare. Questi sono chiamati Circuiti integrati o 'IC' in
breve. Discuteremo questi a breve. Prima di farlo, si noti che nel circuito di
cui sopra, transistor TR3 è stato modificato per una nuova varietà denominata
un transistor ad effetto di campo ('FET'). Questo tipo di transistor è più
recente rispetto alle "bipolari" transistor indicati nei circuiti
precedenti. FET sono di due tipi: 'n-channel', che sono come i transistor NPN e
'a canale p' che sono come i transistor PNP.
FET sono più difficili da fare, ma hanno ormai
raggiunto un livello di costo e di affidabilità che li rende molto utile. Essi
richiedono quasi nessuna corrente di base (chiamata 'porta' in corso con questo
tipo di transistor) il che significa che non hanno quasi alcun effetto su
qualsiasi circuito a cui sono allegati. Inoltre, molti dei quali in grado di
gestire correnti elevate e offrono maggiori capacità di tenuta in potenza. Per
questo motivo, si è soliti vederli confezionato con una piastra di montaggio in
metallo, pronto per essere avvitato a un dissipatore di calore piatto di
alluminio per dissipare il calore generato dalla grande quantità di energia che
li attraversa. Il 'RFP50N06' mostrato sopra in grado di gestire fino a 50 volt
e trasportare fino a 60 A, che è tenuta in potenza grave.
Si consideri il seguente circuito:

Se nessuna delle stampa a pulsante sono azionati,
il transistor non ha una base / emettitore flusso di corrente e quindi è
spento. Ciò pone la tensione di collettore a 'C' in prossimità del polo
positivo (+5 Volt).
Se a pulsante interruttore 'A' viene azionato, la
tensione di base cerca di salire a metà della tensione di batteria, ma non
rende perché i perni transistor di base giù a 0,7 Volt. Questa base alimenta
corrente al transistor, accendendo duro e provocando l'uscita a 'C' scenda a
circa 0 volt.
Se 'B' a pulsante interruttore viene azionato (non
farlo quando l'interruttore 'A' è chiuso o si otterrà un elevato 'corto
circuito' corrente che scorre direttamente attraverso i due interruttori) non
ha alcun effetto sull'uscita tensione che rimarrà alta.
Se si ri-disegnare il circuito come questo:

Possiamo vedere che se la tensione di ingresso è
presa la 'A' alto, allora la tensione di uscita a 'C' sarà basso. Se la
tensione all'ingresso della 'A' è preso bassa, allora la tensione di uscita a
'C' sarà alto. Un circuito che fa questo si chiama un 'inverter' perche 'e'
inverte '(o' capovolge '), la tensione di ingresso.
Possiamo riassumere questa operazione in una
tabella. Personalmente, vorrei richiamare la tabella di un 'Input / Output'
tavola, ma per nessun motivo apparente, il nome standard è una tabella
'verità'. Lo scopo di questa tabella è quello di elencare tutti gli ingressi possibili
e mostrare l'uscita corrispondente per ogni ingresso.
Un altro standard, è quello di sostituire '1 'per'
High Voltage 'e '0' per 'Bassa Tensione'. Si noterà che molti articoli di
apparecchiature elettriche ed elettroniche hanno questi simboli sul
interruttore ON / OFF. Nel computer di circuiti (Hah! non hai notato che si era
trasferito a circuiti del computer, vero?), '0 'Rappresenta qualsiasi tensione
inferiore a 0,5 Volt e la '1' rappresenta qualsiasi tensione superiore a 3,5
Volt. Molti, se non la maggior parte, i computer funzionano i circuiti logici a
5 Volt. Questo circuito inverter è un circuito 'logica'.
Una critica del circuito di cui sopra è che la sua
resistenza di ingresso o 'impedenza' non è particolarmente elevato, e la sua
impedenza di uscita non è particolarmente basso. Vorremmo nostri circuiti
logici per poter operare ingressi di otto circuiti logici altri. Il gergo di
questo è che il nostro circuito dovrebbe avere un 'fan-out' di otto.
Andiamo a fare una semplice modifica che permetterà
di migliorare la situazione:

Qui, L'impedenza di ingresso è stata aumentata di
un fattore 100 utilizzando una coppia di transistori Darlington che necessitano
di base molto meno corrente, e quindi può avere una resistenza molto più alta
di ingresso.
Purtroppo, l'impedenza di uscita è ancora piuttosto elevata quando i transistori sono nel loro stato OFF come qualsiasi corrente prelevata dalla linea positiva deve fluire attraverso l'1K8 (1800 ohm) resistore. Ma abbiamo bisogno di questo resistore per quando i transistori sono nel loro stato ON. Abbiamo davvero bisogno di cambiare la resistenza 1K8 per qualche dispositivo che ha una elevata resistenza in certi periodi e una bassa resistenza in altri momenti. Probabilmente non avete sentito parlare di questi dispositivi, ma sono chiamati "transistor".
Ci sono diversi modi per farlo. Potremmo scegliere di utilizzare transistor PNP (come normalmente si usa tipi NPN) e collegare questi al posto della resistenza 1K8. Forse si potrebbe usare un circuito come questo:

Questo circuito sta cominciando a sembrare
complicato e non mi piace circuiti complicati. Non è così male come sembra. I
transistor NPN in fondo sono quasi lo stesso del circuito precedente. L'unica
differenza è che il carico collettore è ora due resistenze 100 ohm più la
resistenza dei due transistori. Se i transistori PNP sono OFF quando i
transistori NPN sono ON, allora il circuito di carico sui transistori NPN è
trascurabile e l'intera uscita NPN transistor sarà disponibile per la guida
circuiti esterni attraverso la bassa resistenza di 100 ohm (un grande 'fan -out
'per la '0' stato logico). Per assicurarsi che i transistori PNP sono difficili
prima di iniziare i transistori NPN per accendere, 'R1' la resistenza deve
essere attentamente selezionati.
I transistori PNP sono un'immagine speculare
esatta del lato NPN, così resistore R2 deve essere attentamente selezionati per
garantire che i transistori NPN sono commutati OFF rigido prima i transistori
PNP iniziare per accendere.
Non c'è bisogno di preoccuparti indebitamente con quel circuito, perché sarà quasi certamente utilizzare un circuito integrato, piuttosto che la costruzione di un circuito realizzato da 'discreti' componenti. Un circuito integrato contenente sei inverter completi è il 7414, che è indicato sopra. Questo viene fornito in una valigetta nera con due file di 7 pin che la fanno apparire un po 'come un bruco. Poiché ci sono due fila di perni, l'imballaggio è chiamato "Dual In-Line" o "DIL" in breve.
Ora, si consideri il seguente circuito:

Questo circuito funziona allo stesso modo del circuito invertitore, eccetto che ha due ingressi (‘A’ e ‘B’). La tensione a ‘C’ sarà bassa se uno, 'A’ O ‘B’ o entrambe, degli ingressi è alto. L'unica volta che l'uscita è alta, è quando entrambi di ingresso 'A’ e Input ' B ' sono bassi. Di conseguenza, in inglese il circuito è chiamato un "OR" gate come 'O' è "OR" in inglese. In senso stretto, in quanto la tensione di uscita scende quando la tensione di ingresso è alto, viene chiamato “Not OR” gate, che viene ridotto a diventare un “NOR” gate. In questo contesto, la parola “not” significa "invertito". Se alimentato 'C’ l'uscita in un circuito invertitore, il circuito risultante sarebbe un vero e proprio “OR” gate. I simboli circuitali digitali per un AND gate, un NAND gate, un OR gate e un NOR gate sono:

Questi chip comuni sono in genere fornito con ingressi 2, 4 o 8. Quindi, perché si chiama un "Gate" - non è solo un inverter doppia? Beh, sì, è un inverter doppio, ma un inverter doppio agisce come un cancello che può passare o bloccare un segnale elettronico. Considerate questo circuito:

Qui, "TR1 'transistor e' TR2 'sono collegati a formare un astabile (multivibratore). L'astabile funziona liberamente,
producendo la piazza motivo di tensione onda
in rosso. Transistor 'TR3' passa il
segnale di tensione su. TR3 inverte l'onda
quadra, ma questo non ha alcun effetto
pratico, l'uscita è la stessa
onda quadra di frequenza come il segnale prelevato dal collettore di TR2.
Se la stampa a
pulsante al punto 'A' è azionata, una
corrente viene alimentata alla
base TR3 cui detiene duro. La tensione nel
punto 'C' scende a zero e vi rimane. Il segnale
ad onda quadra proveniente dal
collettore di TR2 è bloccato e non raggiunge il punto di uscita
'C'. È come se un fisico 'porta'
è stato chiuso, bloccando il segnale di raggiungere il punto 'C'. Finché la tensione
al punto 'A' è basso, la porta è
aperta. Se la tensione nel punto 'A' va
alto, la porta è chiusa e l'uscita viene bloccata.
Non vi è alcuna necessità di un
interruttore manuale al punto 'A'. Ogni
circuito elettronico di commutazione farà:

Qui, un lento funzionamento astabile viene
sostituito l'interruttore manuale. Quando la tensione di uscita di 'Astabile 2'
va alto, passa 'TR3' del transistore a porta, tenendolo duro e bloccando il
segnale ad onda quadra da 'Astabile 1'. Quando la tensione di uscita di 'Astabile
2' va basso, esso libera 'TR3' transistor e passa poi il 'Astabile 1' segnale
attraverso nuovamente. La forma d'onda risultante gated è mostrato in rosso al
punto 'C' ed è scoppi di segnale, controllati dal regime di funzionamento del
'saltuario 2'. Questo è il tipo di forma d'onda che Stan Meyer trovato molto
efficace per scindere l'acqua in idrogeno e ossigeno (vedi Capitolo 10).
Questo circuito può anche essere disegnata come:

Il piccolo cerchio sul lato di uscita dei
dispositivi logici è di mostrare che sono circuiti di inversione, in altre
parole, quando l'ingresso aumenta, l'uscita scende. I due dispositivi logici
che abbiamo incontrato finora hanno avuto questo circolo: l'inverter e il NAND
gate.
Se lo si desidera, è possibile utilizzare un NAND
gate chip che ha la circuiteria anche costruito come un trigger di Schmitt, che
come ricorderete, ha una commutazione rapida uscita anche con un ingresso che
si muove lentamente. Con un chip del genere, è possibile ottenere tre funzioni
diverse da un unico dispositivo:

Se i due ingressi di una NAND gate sono collegati insieme, allora l'uscita sarà sempre il contrario di ingresso, cioè gli atti di gate come un invertitore. Questo sistema funziona anche come un trigger di Schmitt dovuto al modo in cui è costruito il circuito NAND gate. Ci sono diversi pacchetti costruiti con questo tipo di circuiti, quella mostrata qui è il chip "74132" che contiene quattro "doppio ingresso" NAND gate. Gates può avere qualsiasi numero di ingressi, ma è raro avere bisogno di più di due in un dato circuito. Un altro chip con connessioni pin identiche è il 4011 chip (che non è un circuito Schmitt). Questo 'quad doppio ingresso' NAND pacchetto porta utilizza un metodo di costruzione chiamata "CMOS" che è molto facilmente danneggiate dall'elettricità statica fino a quando in realtà collegati in un circuito. Chip CMOS è possibile utilizzare una vasta gamma di tensioni e prendere pochissima corrente. Essi sono a buon mercato e molto popolare
Il numero di dispositivi integrati in un circuito
integrato è di solito limitata dal numero di pin nella confezione e un pin è
necessario per una connessione a 'mondo esterno'. I pacchetti sono realizzati
con 6 pin (in genere per opto-isolatori), 8 pin (molti circuiti generali), 14
perni (molti circuiti generali, circuiti logici per lo più computer), 16 perni
(idem, ma non così comune) e poi un salto a un gran numero di pin per i
dispositivi Large Scale quali microprocessori, chip di memoria, ecc Il
pacchetto standard IC è piccolo:

Circuiti prototipi sono spesso costruiti su 'Pannello a una lista', che è una tavola rigida con strisce di rame che corrono lungo una faccia, e pugni con una matrice di fori. Le strisce sono utilizzati per effettuare i collegamenti elettrici e sono rotti ove necessario. Questa scheda striscia è di solito chiamato "Veroboard":

Al giorno d'oggi, i fori sono distanziati di bordo striscia 2,5 mm (1/10 ") a parte il che significa che gli spazi tra le strisce di rame è molto piccola. Personalmente, trovo molto difficile fare buoni punti di saldatura sulle strisce senza la saldatura di collegamento tra due strisce adiacenti. Probabilmente, un ferro piccola saldatura è necessario. Ho bisogno di utilizzare un vetro di ingrandimento 8x per essere sicuri che non saldare ponte rimane al suo posto prima di un nuovo circuito viene acceso per la prima volta. Piccole dita e della vista dei buoni sono un deciso vantaggio per la costruzione di circuito. La spaziatura stretta dei fori è così che lo standard IC DIL si inserisce direttamente sulla scheda.
Circuiti costruiti con circuiti del computer,
possono verificarsi problemi con gli interruttori meccanici. Un interruttore
luce ordinaria accende la luce e spegnere. Lo accende e la luce si accende. Lo
si spegne e la luce si spegne. Il motivo per cui funziona così bene è che la
lampadina prende forse, un decimo di secondo a venire su. Circuiti per computer
può accendere e spegnere 100.000 volte in questo decimo di secondo, quindi
alcuni circuiti non funziona in modo affidabile con un interruttore meccanico.
Questo perché il contatto dell'interruttore rimbalza quando chiude. Essa può
rimbalzare una, due o più volte a seconda di come l'interruttore viene
azionato. Se l'interruttore viene utilizzato come ingresso ad un circuito di conteggio,
il circuito può contare 1, 2 o più ingressi di commutazione per un
funzionamento dell'interruttore. E 'normale "de-bounce" qualsiasi
interruttore meccanico. Questo può essere fatto utilizzando una coppia di NAND
gates tale collegamento:

Qui, l'interruttore meccanico è tamponato da un
'latch'. Quando l'interruttore 'Set' è in funzione, l'uscita diventa basso.
L'ingresso non collegato del cancello '1 'comporta come se ha una alta tensione
su di esso (a causa del modo è stato costruito il circuito NAND gate). L'altro
ingresso è tenuta bassa dalla uscita della porta '2 '. Ciò spinge l'uscita
della porta '1 'alto, che a sua volta, mantiene l'uscita della porta '2' bassa.
Questo è il primo stato stabile.
Quando l'interruttore 'Set' è azionato, l'uscita
della porta '2 'è guidata alta. Ora, entrambi gli ingressi della porta '1 'sono
alte che provoca la sua uscita per andare a basso. Questo a sua volta, aziona
un ingresso della porta '2 'bassa, che detiene l'uscita della porta '2' alto.
Questo è il secondo stato stabile.
Per riassumere: premendo il tasto 'set' passare un
numero illimitato di volte, fa sì che l'uscita per andare a basso, una sola
volta. L'uscita rimarrà basso fino a quando l'interruttore di 'Reset' e
'operata una, due o tutte le volte che, a quel punto l'uscita aumenterà e
rimanere lì.
Questo circuito utilizza solo la metà di un chip a
basso costo NAND gate per creare un multivibratore bistabile che è fisicamente
molto piccolo e leggero.
NAND gates può essere utilizzato come il cuore di molti
circuiti elettronici Oltre ai circuiti logici a cui è destinato il pacchetto.
Ecco una versione porta NAND di allarme pioggia descritto in precedenza. Il
chip di '4011B 'è un dispositivo CMOS che ha un'impedenza di ingresso molto
alta e può funzionare con tensione di batteria convenienti (da 3 a 15 Volt):

Questo circuito comprende un sensore di pioggia, due
multivibratori astabile e un potere-driver alimenta un altoparlante:
1. Il sensore pioggia è un wired-up Pannello a una lista
o griglia simile di conduttori intrecciati, formando una tensione divisore tra
i binari della batteria.
2. La tensione di uscita da questo, al punto 'A' nello
schema elettrico, è normalmente partire da scheda striscia è a circuito aperto
quando asciutto. Questo tiene la prima porta NAND bloccato nello stato OFF,
impedendo il astabile prima di oscillare. Questo astabile primo colore blu nel
diagramma. Sua frequenza (il pitch della nota che produce) è regolato dai
valori della resistenza di 47K e il condensatore 1 microfarad. Ridurre il
valore di uno di questi si alza la frequenza (pitch delle note). Se la pioggia
cade sul sensore, la tensione nel punto 'A' va alto lasciando in funzione il
astabile liberamente. Se la tensione 'A' non aumenta sufficientemente quando
piove, aumentare il valore della resistenza di 1M.
3. L'uscita del astabile è una tensione bassa quando il
sensore è asciutto. Viene preso da punto 'B' e passato al gating ingresso del
secondo astabile, tenendolo nel suo stato OFF. La velocità della seconda
astabile è controllato dal valore della resistenza 470K e il condensatore 0,001
microfarad. Ridurre il valore di uno di questi si alza il tono della nota
prodotta dalla astabile. La velocità con cui questo astabile opera è molto
superiore alla prima astabile.
Quando piove, la tensione al punto 'A' aumenta, lasciando
che il primo astabile oscillare. Come si fa, si scopre la astabile secondo e si
spegne in uno schema ritmico costante. Questo alimenta scoppi ripetuti di
oscillazioni ad alta velocità dal astabile secondo punto 'C' nel diagramma.
4. Il Darlington coppie emettitore-follower transistor
causare la tensione al 'D' punto a seguire il modello di tensione nel punto 'C'
(ma la tensione 1,4 Volt inferiore a causa della Volt 0,7 base / emettitore
caduta di tensione per ogni transistor). L'alto guadagno dei due transistori
garantisce che l'uscita del secondo oscillatore non venga sovraccaricata.
Questi transistor di potenza del driver inserire la tensione di uscita attraverso
un altoparlante 80 ohm, imbottito con una resistenza per aumentare la
resistenza complessiva della combinazione. Il modello tensione prodotta è
indicato al punto 'D' ed è un suono che attirano l'attenzione.
Allora, perché questo circuito oscilla?:

Il circuito non oscillare se l'ingresso di gate è bassa,
così supporre che sia elevata. Prendere il momento in cui l'uscita della porta
2 è bassa. Perché ciò accada, gli ingressi di gate 2 devono essere alti. Come
l'uscita della porta 1 è collegato direttamente agli ingressi di gate 2, deve
essere elevata, e per questo è vero, almeno uno dei suoi ingressi deve essere
bassa. Questa situazione è mostrata sulla destra.
Vi è ora una caduta di tensione totale tra il punto 'A' e il punto 'B'. Il resistore 47K e il condensatore sono in serie attraverso
questa caduta di tensione, in modo che il condensatore inizia a caricarsi,
alzando progressivamente la tensione sul punto 'C'. Minore è il valore della resistenza, più veloce è la tensione
sale. Maggiore è il valore del condensatore, più lenta è la tensione sale.
Quando la tensione sul punto 'C' aumenta sufficientemente, il resistore 100K aumenta la tensione
di ingresso del cancello 1 quanto basta per causare un cambiamento di stato. Questo
crea la seguente situazione:

Ora, la tensione ai capi 'A' a 'B' è invertita e
la tensione al punto 'C' inizia a scendere, il tasso regolato dalla dimensione
del resistore 47K e il condensatore 1 microfarad. Quando la tensione a punto
'C' cade abbastanza basso, ci vuole l'ingresso del cancello 1 abbastanza basso
(tramite la resistenza di 100K) per causare gate 1 per passare allo stato di
nuovo. Questo porta il circuito allo stato iniziale discusso. Questo è il
motivo per il circuito oscilla continuamente fino a quando l'ingresso gating di
anta 1 è presa bassa per bloccare l'oscillazione.
Ora,
qui è un circuito NAND gate per un sequenziale interruttore on / off:

Questo circuito trasforma il Light Emitting Diode e
disattivata ripetutamente con ogni operazione di stampa a pulsante. Quando
l'interruttore on / off è chiuso, il condensatore 'C1' mantiene la tensione al
punto 'A' basso. Ciò spinge l'uscita della gate 1 alta, che muove gli ingressi
di gate 2 alta via 'R1' il 100K. Ciò spinge la tensione al punto 'B' basso,
ruotando il transistore off, che rende il soggiorno LED nello stato off. La
bassa tensione a 'B' il punto viene rimandato via 'R2' la resistenza di 100K al
punto 'A', mantenendo un livello basso. Questo è il primo stato stabile.
Come l'uscita della gate 1 è alta, condensatore 'C2'
spese fino a che la tensione attraverso il resistore 2M2. Se la stampa a
pulsante viene azionato brevemente, l'alta tensione di 'C2' aumenta la tensione
del punto 'A', causando gate 1 cambiamento di stato, e di conseguenza, gate 2
per modificare lo stato anche. Anche in questo caso, l'alta tensione a 'B' il
punto viene rimandato al punto 'A' via 'R2' la resistenza di 100K, tenendola
alta, mantenendo la situazione. Questo è il secondo stato stabile. In questo
stato, 'B' ha un punto di alta tensione e questo alimenta la base del
transistore tramite la resistenza 4.7K, l'accensione e accendere il LED.
In questo secondo stato, l'uscita della gate 1 è basso,
quindi condensatore 'C2' scarichi rapidamente ad una bassa tensione. Se la
stampa a pulsante viene azionato nuovamente, la bassa tensione di 'C2' spinge
il punto 'A' a basso ancora una volta, facendo il circuito per tornare al suo
stato originale stabile.
Potremmo, se volessimo, modificare il circuito in modo
che dovrebbe operare per tre o quattro minuti dopo l'accensione, ma poi
smettere di funzionare fino a quando il circuito è stato spento e riacceso.
Questo si ottiene gating una delle porte invece di utilizzare sia come
inverter. Se cancello il secondo cancello, poi il LED sarebbe lasciato sempre
acceso, quindi dovremo modificare il circuito prima gate:

Questo circuito funziona esattamente come il circuito
precedente se, e solo se, la tensione al punto 'C' è alto. Alla tensione con
alto punto 'C', cancello 1 è libero di reagire alla tensione nel punto 'A' come
prima. Se la tensione a punto 'C' è basso, si blocca l'uscita della gate 1 a
livello alto, forzando l'uscita della gate 2 al livello basso e tiene il LED.
Quando il circuito prima accensione, 'C3' il nuovo
condensatore da 100 microfarad è completamente scarica, che tira la tensione al
punto 'C' a quasi + 9 Volt. In questo modo da gate 1 a operare liberamente, e
il LED può essere attivata e disattivata come prima. Col passare del tempo, la
carica su 'C3' condensatore si accumula, alimentato dalla resistenza 2M2.
Questo fa sì che la tensione al punto 'C' a scendere costantemente. Il tasso di
caduta è regolata dalla grandezza del condensatore e la dimensione del
resistore. Più grande è la resistenza, più lenta è la caduta. Il più grande il
condensatore, più lenta è la caduta. I valori riportati sono grande come sono
pratici, a causa della corrente di 'dispersione' di 'C3'.
Dopo tre o quattro minuti, la tensione al punto 'C' viene
spinto sufficientemente bassa per operare gate 1 e impedire ulteriori
operazioni del circuito. Questo tipo di circuito potrebbe essere parte di un
gioco competitivo, dove i concorrenti hanno un tempo limitato per completare un
compito.
Gates possono anche essere utilizzati come amplificatori
anche se non sono destinati ad essere utilizzati in questo modo e ci sono molto
migliori circuiti integrati da cui costruire amplificatori. Il
circuito seguente mostra come questo può essere fatto:

Questo circuito funziona quando c'è un cambiamento
improvviso nel livello di luce. La luce precedente livello circuito di
commutazione è stato progettato per innescare a qualche livello particolare di
aumentare o diminuire il livello di illuminazione. Questo è un circuito di
rivelazione di ombre che potrebbero essere utilizzati per rilevare qualcuno
passa davanti a una luce in un corridoio o una situazione simile.
Il livello di tensione al punto 'A' assume un certo
valore a seconda del livello di luce. Non sono particolarmente interessato a
questo livello di tensione poiché è bloccato dalla circuiteria seguente
condensatore 'C1'. Il punto 'B' non riceve un impulso di tensione a meno che
non vi sia un cambiamento improvviso di tensione al punto 'A', cioè vi è un
cambiamento improvviso del livello di luce di raggiungere la luce resistenza
dipendente dalla ORP12.
La prima gate amplifica questo impulso da una cinquantina
di volte. Il gate è effettivamente abusato, e costretto a operare come un
amplificatore dalla resistenza 10M collega la sua uscita al suo ingresso.
All'accensione, l'uscita della gate 1 tenta di andare basso. Come la sua
tensione scende, inizia a prendere i propri input verso il basso attraverso la
resistenza. Spingendo la tensione sugli ingressi giù, comincia ad aumentare la
tensione di uscita, che inizia ad aumentare la tensione di ingresso, che inizia
ad abbassare la tensione di uscita, che ...... Il risultato è che entrambi gli
ingressi e le uscite riprendere alcune tensione intermedia (che i progettisti
di chip non intende). Questo livello di tensione intermedia è facilmente
turbato da un impulso esterno come quello prodotto dal condensatore attraverso
ORP12 'C1'. Quando questo impulso arriva una versione amplificata del polso
provoca una fluttuazione della tensione all'uscita del gate 1.
Questo cambiamento di tensione passa attraverso il diodo
e resistenza variabile all'ingresso del gate 2. Gates 2 e 3 sono collegati
insieme come un trigger di Schmitt improvvisato in cui viene alimentata la
tensione di uscita a 'D' Point Torna a 'C' tramite un resistore di valore
elevato. Ciò contribuisce a rendere il loro cambiamento di stato più rapido e
decisivo. Queste due gates sono utilizzate per passare un cambio completo di
stato al transistor stadio di uscita. La resistenza variabile è regolato in
modo che gate 2 è in procinto di cambiare stato ed è facilmente innescato da
l'impulso da amplificatore gate 1. L'uscita è mostrato come un LED, ma può
essere qualsiasi cosa si sceglie. Potrebbe essere usato un relè per accendere
qualche dispositivo elettrico, un solenoide utilizzato per aprire una porta, un
contatore per tenere traccia del numero di persone che utilizzano un passaggio,
ecc ecc Si noti che un chip amplificatore operazionale (che sarà descritto più
avanti) è una scelta molto meglio di IC di un circuito di questo tipo. Un
amplificatore di gate è mostrato qui solo per mostrare un altro modo che un
gate può essere utilizzata.
C'è un chip eccezionalmente utile designato dal numero
555. Questo chip è progettato per essere utilizzato in circuiti
oscillatore e timer. Il suo
utilizzo è talmente diffuso che il prezzo chip è molto basso per la sua
capacità. Si può operare con tensioni da 5 Volt a 18 Volt e la sua uscita può
gestire 200 mA. Ci vuole 1 mA quando la sua uscita è bassa e 10 mA quando la
sua uscita è alta. Si presenta in un 8-pin Dual-In-Line pacchetto e vi è un 14
pin versione del pacchetto che contiene due distinti circuiti di 555. I
collegamenti dei pin sono:

Questo dispositivo può funzionare come un multivibratore
monostabile o astabile, un trigger di Schmitt o un buffer invertente (bassa
corrente di ingresso, alta corrente di uscita).
Qui è cablata come un trigger di Schmitt, e per la
variazione, è mostrata innescare un triac che poi rimanere finché il circuito è
spento (un SCR potrebbe essere utilizzato altrettanto bene con questo circuito
CC):

E
qui, un monostabile:

E qui sono due astabile, il secondo dei quali è fisso,
pari mark / space rapporto e la prima volta una elevata tensione di uscita
determinati da Ra + Rb ed una bassa tensione di uscita tempo determinato da Rb
(2:1 in questo caso):


Astabile Frequenze
|
|
100 |
470 |
1K |
4.7K |
10K |
47K |
100K |
470K |
1M |
|
0.1 μF |
72,000 Hz |
15,319 Hz |
7,200 Hz |
1,532 Hz |
720 Hz |
153 Hz |
72 Hz |
15 Hz |
7.2 Hz |
|
0.47 μF |
15,319 Hz |
3,259 Hz |
1,532 Hz |
326 Hz |
153 Hz |
33 Hz |
15 Hz |
3.3 Hz |
1.5 Hz |
|
1.0 μF |
7,200 Hz |
1,532 Hz |
720 Hz |
153 Hz |
72 Hz |
15 Hz |
7.2 Hz |
1.5 Hz |
1.4 secs |
|
2.2 μF |
3,272 Hz |
696 Hz |
327 Hz |
70 Hz |
33 Hz |
7 Hz |
3.3 Hz |
1.4 secs |
3 secs |
|
4.7 μF |
1,532 Hz |
326 Hz |
153 Hz |
33 Hz |
15 Hz |
3.3 Hz |
1.5 Hz |
3 secs |
6.7 secs |
|
10 μF |
720 Hz |
153 Hz |
72 Hz |
15 Hz |
7.2 Hz |
1.5 Hz |
1.4 secs |
6.7 secs |
14 secs |
|
22 μF |
327 Hz |
70 Hz |
33 Hz |
7 Hz |
3.3 Hz |
1.4 secs |
3 secs |
14 secs |
30 secs |
|
47 μF |
153 Hz |
33 Hz |
15 Hz |
3.3 Hz |
1.5 Hz |
3 secs |
6.7 secs |
30 secs |
65 secs |
|
100 μF |
72 Hz |
15 Hz |
7.2 Hz |
1.5 Hz |
1.4 secs |
6.7 secs |
14 secs |
65 secs |
139 secs |
|
220 μF |
33 Hz |
7 Hz |
3.3 Hz |
1.4 secs |
3 secs |
14 secs |
30 secs |
139 secs |
307 secs |
|
470 μF |
15 Hz |
3.3 Hz |
1.5 Hz |
3 secs |
6.7 secs |
30 secs |
65 secs |
307 secs |
614 secs |
|
1,000 μF |
7.2 Hz |
1.5 Hz |
1.4 secs |
6.7 secs |
14 secs |
65 secs |
139 secs |
614 secs |
|
|
2,200 μF |
3.3 Hz |
1.4 secs |
3 secs |
14 secs |
30 secs |
139 secs |
307 secs |
|
|
|
4,700 μF |
1.5 Hz |
3.3 secs |
6.7 secs |
30 secs |
65 secs |
307 secs |
614 secs |
|
|
|
10,000 μF |
1.4 secs |
6.7 secs |
14 secs |
65 secs |
139 secs |
614 secs |
|
|
|
Nota: L'elevata dispersione dei condensatori
elettrolitici di grande valore impedisce loro utilizzato con resistori di alto
valore in circuiti di temporizzazione. Invece, utilizzare un condensatore più
piccolo e seguire il circuito di temporizzazione con un chip "divide
N" per dare accuratamente temporizzati lunghi periodi. Non tutti i 555
chip hanno una qualità di lavorazione sufficiente per loro di operare in modo
affidabile di sopra di 20.000 Hz, quindi per le frequenze più alte il chip deve
essere selezionata dopo aver testato le prestazioni effettive.
Noi possiamo anche filo 555 per dare un rapporto
variabile mark/space tenendo la frequenza di oscillazione fissata:

La forma d'onda di uscita cambia drasticamente il
resistore variabile viene regolata, ma la frequenza (o il tono della nota) di
uscita rimane inalterato.
Una frequenza variabile versione di questo circuito può
essere prodotto modificando il resistore 33K di un resistore variabile, come
mostrato qui:

Qui, il resistore 33K è stato sostituito da due resistori
variabili e una resistenza fissa. La resistenza principale variabile è 47K di
dimensione (una scelta quasi arbitrario) e si nutre di un secondo resistore
variabile di 4,7 K di dimensione. Il vantaggio di questo secondo resistore
variabile è che può essere impostato al suo punto intermedio e la frequenza di
sintonizzazione fatto con la variabile 47K. Quando la frequenza è approssimativamente
corretta, la variabile 4.7K può essere utilizzato per sintonizzare la
frequenza. Questo è conveniente come la variabile piccola avrà dieci volte più
movimento manopola rispetto alla variabile principale (essendo solo il 10% del
suo valore).
Ovviamente, non è necessario avere la sintonia resistore
variabile, e può essere omesso senza modificare il funzionamento del circuito.
Poiché la resistenza di 47K variabile può essere impostato a zero la resistenza
e la resistenza di 4.7K variabile può anche essere impostato a zero resistenza,
al fine di evitare un completo corto circuito tra il pin di uscita 3 e il 50K
Mark / Space resistore variabile, una resistenza 3.3K fisso è incluso. In
questo circuito, la frequenza è impostata per la vostra scelta di 47K catena di
resistenza + 4.7K + 3.3K (regolabile da 55K a 3.3K) e il 100nF (0,1 microfarad)
condensatore tra il pin 6 ed il binario zero volt. Rendere il più grande
condensatore, riduce la gamma di frequenza. Rendere le resistenze più grandi,
riduce anche la gamma di frequenza. Naturalmente, riducendo le dimensioni del
condensatore e / o ridurre la dimensione della catena resistore, aumenta la
frequenza.
Uno 555 chip può essere utilizzato per una seconda porta
555 chip tramite il suo pin 4 opzione 'Ripristina'. Ricorderete che abbiamo già
sviluppato un circuito per fare questo utilizzando due astables e un
transistor. Abbiamo anche generato lo stesso effetto utilizzando quattro NAND
gates. Qui, si creerà la stessa forma d'onda di uscita utilizzando la circuiteria
più convenzionale di due chip 555:

Entrambi i 555 circuiti possono essere acquistati in un unico package a 14 pin DIL che è designato '556 '.
Ci sono molti
tipi di circuiti aggiuntivi che possono essere creati con il chip 555. Se si desidera esplorare le possibilità,
vi suggerisco di ottenere una copia del libro "Progetti IC 555" da EA
Parr, ISBN 0-85934-047-3.
Va bene, supponiamo di voler progettare e
costruire un circuito per fare la stessa cosa come circuito generatore di
impulsi di Bob Beck di cui al capitolo 11. I requisiti sono per produrre un
output a onda quadra pulsante quattro volte al secondo con alimentazione a 27
volt, il circuito viene alimentato da tre batterie di tipo PP3 piccoli. Una
scelta ovvia per il circuito sembra essere un chip di timer 555 che è piccolo,
robusto ed economico, e un opportuno circuito sembra essere:

Questo ci lascia con la scelta di un valore per il
condensatore e la resistenza. Dobbiamo prestare attenzione al fatto che il
circuito sarà in esecuzione su 27 volt e mentre il condensatore non si carica
fino a qualcosa di simile tensione, abbiamo ancora il programma sceglierà uno
che sopravviverà 27V. Guardando su eBay locale mostra che il gruppo di dieci
condensatori di 1 microfarad nominale a 50V può essere acquistato per solo £1
comprese spese di spedizione, in modo da prendere che il valore di
"C". Guardando la tabella 555 di frequenze superiori a spettacoli:

Il che indica che per ottenere la commutazione di circuito quattro volte al secondo (4 Hz), la resistenza "R" devono essere da qualche parte tra 100K e 470K. Con il mio condensatore, 120K è di destra.
Mentre la frequenza di commutazione non deve essere esatta, diamo mirano ad ottenere 'corretto. La maggior parte dei componenti a prezzi ragionevoli hanno una tolleranza di circa il 10% per cui dobbiamo selezionare il nostro resistenza / condensatore di combinazione per i valori esatti dei componenti effettivi che useremo. Per questo, vale la pena di costruire il circuito su 'breadboard' una saldatura, in modo da guardare su eBay ancora una volta si scopre che una spina adatta piccola scheda possono essere acquistati e consegnati per £3. Ecco come si presenta:

Questo tipo di schede di circuiti integrati
permettono di essere inserita nella divisione che attraversa il centro,
lasciando fino a cinque connessioni extra su ogni pin. Tronchi di solid-core
filo può essere utilizzato per collegare tra due alveoli. Questo ci permetterà
di collegare uno dei nostri condensatori e trovare ciò che resistenza (o quello
che due resistenze) effettuare il passaggio circuito di quaranta volte in dieci
secondi.
Tuttavia, se andiamo a http://www.alldatasheet.co.kr/ e
scarica il pdf dei dati per il chip NE555, troviamo che la massima tensione di
555 chip è piuttosto limitato:

Ciò significa che il chip è tale da bruciare
istantaneamente se viene alimentato più di 16 volt. Come abbiamo bisogno di
eseguire il nostro circuito 27V questo è un problema. Come 27V viene fornito da
tre batterie separati, potremmo fornire il 555 chip da solo una delle batterie
ed eseguire sul 9V che sarebbero ok dal punto di vista del chip della tabella
precedente dimostra che può funzionare correttamente con una tensione di
alimentazione a partire da 4,5 volt. Lo svantaggio di tale accordo è che uno
dei la batteria si scarica più velocemente rispetto agli altri e sarebbe bello
per evitare che.
La tabella mostra anche che l'assorbimento di
corrente solo per mantenere il 555 in esecuzione può essere qualsiasi cosa,
6-15 mA. Che non è una grande corrente, ma le batterie PP3 sono stati scelti
per le loro piccole dimensioni, permettendo l'intero circuito di essere legato
al polso di una persona. Una rapida ricerca su internet mostra che economici
PP3 batterie hanno una capacità di 400 milliampere ore e dei tipi molto costosi
alcaline 565 milliampere-ore. Queste valutazioni sono le "C20"
valori, in base alla batteria che è scaricata a corrente costante per un
periodo di venti ore, che sarebbero dieci giorni di utilizzo se Bob Beck due
ore al giorno è seguito il protocollo.
Ciò significa che le 'cheap' batterie non devono
essere scaricate in più di un ventesimo del loro 400 Valutazione Mahr, che è di
20 mA. Le batterie alcaline costosi dovrebbero poter essere scaricata a 28 mA
per 20 ore.
Nostro assorbimento di corrente è costituito da
due parti. La prima parte è di alimentare il circuito con la corrente di cui ha
bisogno per funzionare. La seconda parte è la corrente che scorre attraverso il
corpo dell'utente. Questa seconda parte è limitata dalla resistenza 820 ohm
nella linea di uscita che limita la parte della corrente ad un massimo di 33
milliampere (legge di Ohm: Amps = Volt / resistenza). Questo trascura la
resistenza del corpo e presuppone che il controllo resistore variabile di
uscita è impostata su una minima resistenza, il che è improbabile.
Controllare questi valori mostra che il 555 chip è
tale da attirare il più attuale come le forniture del circuito attraverso gli
elettrodi di emissione. Comunque, andiamo avanti con il circuito, dopo tutto,
si potrebbe decidere di utilizzare batterie ricaricabili PP3 che superare la
necessità di acquistare nuove batterie ogni pochi giorni.
Il primo requisito fondamentale è quello di
fornire il 555 chip con una tensione, per esempio di 10 volt quando viene
eseguito nel circuito completata. Che potrebbe essere fatto con uno degli
stabilizzatori di tensione-circuiti integrati:

Che non è un'opzione particolarmente costoso, ma
tali chip disegnare una corrente per fornire la stabilizzazione di tensione ed
una tensione costante non è assolutamente necessaria per il chip 555. In
alternativa, si potrebbe utilizzare un resistore e un diodo zener 10V:

Ma questo metodo non sprecare parte della corrente
che fluisce attraverso il zener per fornire la tensione desiderata. Il metodo
più semplice è quello di utilizzare un resistore e un condensatore:

Cura sono necessari cospicui quando si seleziona
il valore della resistenza "R". Se il valore è troppo basso, allora la
tensione passa al chip 555 sarà troppo alto e il chip si brucia. Quando si
seleziona la resistenza "R", inizia con un valore superiore al
previsto e quindi sostituire resistori valore leggermente inferiore monitorando
la tensione sul condensatore per assicurarsi che rimanga abbastanza basso. Il
valore della resistenza può essere valutata utilizzando la legge di Ohm.
Supponendo una corrente di circa 6 mA, la caduta di tensione attraverso il
resistore essendo (27 - 10) = 17 volt, quindi una resistenza di circa 2.83K
(come Ohms = Volt / Amp) che suggerisce che iniziano con un resistore 47K è
probabile essere ok, e poi raccogliendo ogni resistore standard inferiore a sua
volta fino a una tensione ai capi del condensatore soddisfacente è stata
raggiunta.
Il condensatore può essere 12V o 15V nominale, ma
se si trova ad una tensione maggiore viene utilizzata, quindi se viene
accidentalmente collegato attraverso il 27V piena non saranno danneggiati in
alcun modo. Più grande è la capacità, meglio, diciamo 220 microfarad, che può
essere ottenuto per pochi soldi su eBay. Se si vuole andare sul sicuro, è
possibile collegare un diodo zener da 12V ai capi del condensatore. E non
consuma corrente in normali condizioni di lavoro, ma se qualcosa dovesse
causare la tensione sul condensatore a salire, allora sarà accendere e tenere
la tensione ad un livello di sicurezza 12V. Sarei propenso a vedere il zener
come inutile, ma la scelta è sempre la vostra.
Cosa Potenza resistenza è necessaria? Ebbene, se
la resistenza risulta essere una 2.7K e la tensione sul condensatore finisce a
9,5 volt, la tensione media del resistore è 17.5V che rende la corrente che lo
attraversa 6,48 mA e come Watt = Volt x Amp, il potere valutazione deve essere
113 milliwatt, quindi il tipico quarto di watt (250 mW) resistenza deve essere
perfettamente ok. Se due (valore quasi uguale) resistenze in parallelo sono
utilizzati per ottenere un po 'di valore intermedio di "R", quindi
che aumenta la potenza complessiva resistenza.
L'uscita del circuito integrato 555 viene quindi
usato per guidare il resto del circuito che funziona a 27V. Un transistore
BC109C costa solo pochi centesimi, può gestire la tensione e ha un guadagno
minimo di 200 anche se il guadagno può essere qualsiasi cosa fino a 800 e un
BC109 può gestire la corrente abbastanza facilmente. Se avete bisogno di
trovare una qualsiasi di queste cose, quindi scaricare una scheda tecnica per
il transistor da Internet.
L'uscita del timer 555 è sul pin 3 e può
facilmente fornire 200 mA, che è molto, molto più attuale di quanto avremmo mai
bisogno per questo circuito. Siamo in grado di alimentare il 555 onda quadra in
uscita verso gli elettrodi 27V utilizzando un transistor:

Il transistor è fatto di silicio, l'accensione
tensione quando la tensione di base è di circa 0,7 volt superiore alla tensione
di emettitore. Ciò significa che quando il transistor è acceso, la cima di
resistenza "R1" sarà a circa 10 volt ed il fondo della "R1"
sarà a circa 0,7 volt, il che significa che la tensione attraverso
"R1" sarà (10 - 0,7) = 9,3 Volt. Quando la tensione è presente sul
"R1" vogliamo che per alimentare una corrente sufficiente per il
transistor per accenderlo completamente. Il transistor fornisce una resistenza
100K (che effettuerà 0,27 mA quando 27 volt è attraverso esso) e gli elettrodi
che hanno una resistenza minima di 820 ohm attraverso loro (provocando una
corrente di 33 mA attraverso di loro). Così, il transistor potrebbe essere per
la fornitura di circa 33 mA massimo. Il transistore BC109C ha un guadagno
minimo di 200 modo la corrente che scorre nella base deve essere 33/200 = 0,165
mA e la resistenza che portano corrente che quando a 9,3 volt attraverso è
56.3K. Una resistenza di poco inferiore si adatta.
Un controllo di buon senso che il calcolo resistenza
è corretta è:
Una resistenza da 1K trasporta 1 mA per volt e
così porterà 9,3 mA con 9,3 volt su di essa.
Una resistenza da 10K porterà un decimo di tale
importo, o 0,93 mA con 9,3 volt su di essa.
Una resistenza 100K porterà un decimo di che
ancora una volta, o 0,093 mA con 9,3 volt su di essa.
Ciò indica che una corrente di 0,165 mA che è
circa il doppio della corrente 100K, una resistenza di circa la metà di 100K
dovrebbe essere circa il giusto valore, così 56.3K sembra corretta.
Considerando che il guadagno di 200 è il minimo e
tre o quattro volte che è tipica, forse potremmo scegliere di utilizzare una
resistenza di 47K "R1"
Poiché la corrente di elettrodo può essere considerevolmente inferiore a 33 mA e il guadagno BC109C è probabile che sia molto elevata, potrebbe essere molto difficile ottenere il transistore di spegnere quanto può operare su quantità molto piccola di corrente di ingresso. Per farlo accendere e spegnere pulito quando il 555 tensione di uscita è dire, circa 5 volt, (a questo punto il NE555 tensione sarà cambiando molto rapidamente), "R2" è incluso. Con in posizione, la tensione di uscita del NE555 è diviso tra "R1" e "R2" nel rapporto delle loro resistenze. La situazione che vogliamo è:

Quando il transistore non è acceso, trae quasi
nessuna corrente e appare così come una resistenza di valore molto elevato al
circuito. Questo permette, "R1" e "R2" resistori di agire
come un partitore di tensione-coppia. Questo fa sì che la tensione nel punto
"A" ad essere determinato dal rapporto di "R1" a
"R2" e il transistor può essere ignorato condizione che la tensione
nel punto "A" è inferiore a 0,7 volt. Se la tensione in
quel punto sale a 0,7 volt allora la situazione cambia drasticamente e la legge
di Ohm non ha più il transistore non è una resistenza passiva, ma invece, è
attivo un dispositivo semiconduttore. Se la tensione nel punto "A" cerca di
aumentare ulteriormente non può perché i morsetti transistor di base è
solidamente lì, apparendo come una resistenza sempre minore tra la base e
l'emettitore del transistore. Così, per tensioni di ingresso superiori,
resistenza "R2" potrebbe anche non essere lì per tutta la differenza
che fa.
Quindi, che valore abbiamo bisogno di
"R2", in modo che la tensione nel punto "A" ad essere 0,7
V quando il pin 3 del NE555 raggiunge 5V? Ebbene, quella parte del circuito
agisce in modo resistivo e quindi legge di Ohm può essere utilizzato. La
resistenza "R1" è 47K e ha 4,3 volt attraverso di esso, il che
significa che la corrente attraverso di esso deve essere 0,915 mA. Ciò
significa che "R2" ha 0.7V attraversa e 0,915 mA scorre attraverso di
essa che significa che ha un valore di 7.65K. Una resistenza standard 8.2K o
6.8K potrebbe essere utilizzato in quanto non vi è nulla di drammaticamente importante
per il punto di commutazione 5V. Se tu fossi coccolato di ottenere esattamente
7.65K (e non dovrebbe essere), allora si può ottenere il valore dalla
combinazione di due resistenze standard, sia in serie o in parallelo.
Un metodo comune senso di trovare il valore di "R2" è quello di utilizzare il fatto che, come la stessa corrente attraverso di loro (non importa quello che la corrente sia), allora il rapporto tra la tensione sarà lo stesso del rapporto delle resistenze. Cioè: 0,7 V / 4,3 V = "R2" / 47K o "R2" = 47K x 0,7 / 4,3 che è 7.65K.
Siamo ora giunti al punto in cui siamo in grado di
determinare il valore di resistenza necessario per fornire una tensione
ragionevole per il chip NE555, il circuito essendo:

Il valore "Rx" sta per essere abbastanza vicino a 270K in modo da poter utilizzare tale valore quando si prova a trovare un valore adatto per la "R" (2.2K nel mio caso). Il condensatore attraverso il chip NE555 dovrebbe essere grande una capacità come è conveniente, tenendo presente che l'intero circuito, batterie, ecc è per inserirsi in un piccolo caso essere legato ad un polso. Un modo in cui i componenti possono essere posizionati sul plug-board è:

Ricordate che quando si cerca resistenze diverse
per "R" è necessario iniziare elevata, intorno al 4,7 K e la tensione
risultante sul condensatore mostra la caduta di tensione attraverso la vostra
scelta prima resistenza, e così, la quantità di corrente in corso di
elaborazione dal particolare NE555 chip. Tale corrente calcolata vi permetterà
di calcolare il valore della resistenza necessaria per fornire 10 volt o giù di
lì, permettendo che la vostra resistenza successiva da testato per essere quasi
esatta di valore.
Per controllare la frequenza prodotta dal
circuito, qualsiasi ordinaria LED può essere utilizzato come misura temporanea.
Può essere collegato ai capi della resistenza del 100K 'carico' tra il
collettore del transistor e la linea di alimentazione 27 V positivo. Un
resistore limitatore di corrente è essenziale per fermare il LED bruciare
istantaneamente. Se permettiamo una corrente di 5 mA a fluire attraverso il LED
quindi dalla resistore limitatore di corrente ha alcune 26,3 volt attraverso
esso, allora il suo valore sarà di circa 5,4 K (1K darebbe 26 mA, 2K darebbe 13
mA, 3K sarebbe dare 9 mA, 4K darebbe 6,5 mA) e quindi una resistenza di 4.7K
funziona bene. Questo LED e resistenza vengono visualizzati nel layout sopra.
Si prega di ricordare che se il tuo transistor BC109C ha un involucro
metallico, allora questo caso è normalmente collegato internamente al
collettore e quindi, occorre fare attenzione che il caso non fa corto circuito
a qualsiasi altra cosa.
Se si ritiene importante per massimizzare la durata della batteria, riducendo l'assorbimento di corrente al minimo, poi magari utilizzando un circuito astabile potrebbe essere una buona scelta. In comune con la maggior parte dei circuiti elettronici, ci sono molti modi diversi di progettare un circuito adatto per fare il lavoro richiesto. Il transistor BC109C grado di gestire il 27V e così possiamo cercare di ottenere un assorbimento di corrente per il circuito di soli 3 mA. 2 mA se dovesse fluire attraverso i transistori astabile quando sono accesi, poi con 27V tra loro, le resistenze sarebbe 13.5K che non è un valore standard. Potremmo selezionare 12K per dare una corrente di 2,25 mA, o 15K per dare 1,8 mA. O dovrebbe essere soddisfacente. Il circuito potrebbe allora essere:

Poiché l'escursione della tensione che alimenta il transistor di uscita è salito da 10V a 27V le tensione divisore resistenze possono aumentare di valore di 2,7 volte, dando circa 127K e 22.1K di queste resistenze. Tuttavia, la situazione non è la stessa per il chip NE555 che può fornire almeno 200 mA alla tensione-alto livello di uscita. Invece, il transistore diventa una resistenza elevata che può essere ignorato, ma il 12K rimane nel percorso che fornisce la corrente di base del transistore di uscita e sarà, infatti, aggiungere alla resistenza superiore del divisore di tensione-coppia. Così, mentre un resistore 100K è mostrato, è efficace 112K dovuta a tale resistore aggiuntivo 12K tra esso e la linea di alimentazione 27 V. I transistori astabile saranno commutazione veloce nel punto in cui il transistor di uscita cambia stato, quindi l'onda quadra in uscita deve essere di buona qualità. Il transistor BC109C può accendere e spegnere un centinaio di milioni di volte al secondo, in modo che la performance in questo circuito dovrebbe essere molto buona. Un layout breadboard prova potrebbe essere:

Ora dobbiamo scegliere i componenti della
distribuzione. Per un duty cycle del 50%, anche se ciascun transistor è ON per
metà del tempo e OFF per metà del tempo, i due condensatori di temporizzazione
può avere la stessa dimensione e quindi le due resistenze del tempo avranno lo
stesso valore, nel mio caso, ma 330K dipende dai condensatori effettivamente
utilizzati.
Progetto Bob Beck chiama per il display LED sia in esecuzione quando l'unità è accesa e poi essere scollegato quando gli elettrodi siano collegati a una presa da 3,5 mm montato su custodia contenente il circuito. La presa commutata si presenta così:

Se la spina non è inserita nella presa, il pin 1
si collega al pin 2 e il pin 3 non è collegato a nulla. Quando la spina è
inserita, quindi pin 1 è isolato, pin 2 è collegato alla spina 4 e pin 3 è
collegato alla spina 5.
Il circuito Beck è collegato alla presa di uscita
come questo:

Questo accordo darà un uscita 27V 4Hz onda quadra attraverso la presa jack. Ma, circuito originale Bob Beck non l'ha fatto. Invece, era così:

Qui, un relè
gestisce due commutatore contatti che vengono utilizzati per invertire i
contatti di batterie quattro volte al secondo. Che è diversa da solo producendo una tensione positiva in corso onda quadra
tra i due terminali di uscita. Se si dovesse considerare un resistore collegato
attraverso la presa di uscita, quindi con la commutazione del relè, la
direzione della corrente inverte quattro volte al secondo, ma con l'onda
quadra, mentre si avvia e arresta quattro volte al secondo, la direzione del
corrente è sempre la stessa e non c'è inversione di direzione.
Come Bob voleva evitare l'uso di un relè che
scatta quattro volte al secondo tutto il percorso attraverso le due ore di
trattamento di cui al capitolo 11 e nel pdf "Take Back Your Power"
del www.free-energy-info.tuks.nl
sito web , ha riprogettato il circuito utilizzando l'impressionante LM358 / Un
circuito integrato:

Questo chip disegna solo metà di un milliampere, ha due molto alto
guadagno amplificatori operazionali e può funzionare con una vasta gamma di
tensioni di alimentazione. È anche poco costoso.
Bob mostra il
circuito come:

Bob afferma che gli atti prima sezione come un 4Hz
onda quadra generatore di segnale, la frequenza viene controllata dal resistore
2.4M "R1" e il condensatore 100nF "C1". Il foglio di dati
per le LM358 afferma che l'escursione della tensione di uscita è compresa tra
zero volt e 1.5V minore della tensione di alimentazione "Vcc" (che è
27 V in questo caso). Ciò implica che, come ci si aspetterebbe, il 1 tensione
pin di uscita dal primo stadio passa bruscamente da 0 V a 25,5 V e bruscamente
di nuovo, quattro volte al secondo.
E 'difficile seguire il circuito dopo la sua
elaborazione, quindi potrebbe essere un po' più facile da seguire quando viene
disegnata come questo:

L'uscita del primo amplificatore all'interno del
pacchetto LM358 è il pin 1 e può fornire una grande quantità di corrente (se
una grande corrente è sempre necessario). Che la produzione va dritto a una
delle connessioni socket dei jack. Va anche l'ingresso 6 pin del secondo
amplificatore all'interno del chip e che causa l'elevata potenza di uscita di
detto amplificatore pin 7 per essere il contrario della tensione pin 1. Quando
il pin 1 va dal più alto al 25,5 volt, quindi pin 7 va bassa, a circa zero
volt. Questa uscita viene anche trasmesso alle altre connessioni presa jack,
ponendo 25,5 volt attraverso gli elettrodi quando sono collegato alla presa
jack.
Quando il circuito oscillatore collegato al primo amplificatore provoca la tensione sul pin 1 per passare bassa, allora l'uscita sul pin 7 inverte e così va a 25,5 volt. Si noterà che, mentre la tensione complessiva di 25,5 Volt viene applicata di nuovo alla presa jack, la polarità è invertita ora, raggiungere ciò che il circuito del relè fa (anche se 1,5 volt si perde nel processo). Questa è una soluzione chiara.
Bob utilizza un LED a due colori per confermare
che il circuito funzioni correttamente prima gli elettrodi sono collegati trovi
Egli sceglie di farlo in questo modo:

I due diodi zener 18V lasciare 18,7 dei 25,5 volt
come uno sarà polarizzato cadere 0,7 volt e l'altro di parte invertite, di
cadere 18 volt. Che lascia una goccia 7V per il LED, che è un po 'eccessivo,
così Bob dice che utilizza un condensatore per limitare la corrente. Poiché vi
è già un 820 ohm nel percorso LED corrente attraverso la presa, il condensatore
non è necessaria. Il resistore variabile deve essere impostata la sua
resistenza minima ruotandolo di albero completamente in senso orario in modo
che non influisce sulla luminosità LED come zener mostrano anche quando la
tensione della batteria è scesa quanto non vi sarà più tensione sufficiente ad
accendere il brillantemente LED , indicando che le batterie devono essere
sostituite (o ricaricato se sono batterie ricaricabili). Durante il test del
circuito, in alternativa ai due zener è utilizzare un resistore 47K e se un LED
bicolore non è a portata di mano, poi due LED ordinarie può essere utilizzato
dorso a dorso così:

Con questa disposizione, i due LED lampeggiano alternativamente. In ogni circuito, un condensatore con una tensione superiore può sempre essere utilizzata se i valori di capacità sono uguali. Il circuito Beck esterna è completata attraverso il corpo dell'utilizzatore, per cui vi è un solo elettrodo collegato ad ogni lato della presa jack di uscita. Un possibile plug-layout della scheda è:

La resistenza 4.7K e LED sono solo sulla scheda a
fini di prova e quando il circuito è costruito in forma permanente, allora la
catena di LED si collega al pin 1 della presa jack in modo che i LED sono
scollegati durante le due ore di trattamento giornaliera raccomandata quando si
utilizza il dispositivo.
Un layout di stripboard utilizzando lo standard 9-strip a 25 fori bordo e che incorpora i due diodi zener 18V per il rilevamento della tensione è:

Quando si utilizza un dispositivo di Beck, è molto
importante prestare attenzione alle precauzioni che Bob enunciate. Questi sono
nel suo "Take Back Your Power" documento pdf: http://www.free-energy-info.tuks.nl/Beck.pdf
che comprende i seguenti elementi, che, pur si riferisce al trattamento a che
fare con l'HIV, si applica presumibilmente per tutti i trattamenti con il suo
dispositivo:
ISTRUZIONI AMPLIATE PER SPERIMENTALE /
TEORICA HIV SANGUE NEUTRALIZZAZIONE
IPOTETICI PROTOCOLLI PER SESSIONI
SPERIMENTALI
Revisione 20 marzo 1997.
Copyright 8 1991/1997 Robert C. Beck
PRECAUZIONI: NON usare polso per flusso di polso corrente con
soggetti che hanno pacemaker cardiaci. Eventuali segnali applicati elettrici
possono interferire con il cuore Pacers tipo "domanda" e di
malfunzionamento. Luoghi da polso unico dovrebbe essere accettabile.
NON usare su donne in stato di gravidanza, durante la guida o di usare
macchinari pericolosi.
Gli utenti devono evitare
ingestione di tutto ciò che contiene erbe medicinali, nazionali o esteri, o
farmaci potenzialmente tossici. nicotina, alcol, droghe. lassativi, tonici. e
alcune vitamine, ecc, per una settimana prima di iniziare, perché
elettrificazione del sangue può causare elettroporazione che rende le membrane
cellulari permeabili alle piccole quantità di sostanze chimiche normalmente
innocui-nel plasma. L'effetto è lo stesso di sovradosaggio estremo che potrebbe essere
letale. Vedere Electroporation: a General Phenomenon for Manipulating
Cells and Tissues; J.C. Weaver, Journal of Cellular Biochemistry
51:426-435 (1993). Gli effetti possono imitare dosaggi crescenti molte
volte. Sia il magnetico pulsar e sangue elettroporazione causa purificatore.
NON posizionare gli elettrodi
su lesioni cutanee, cicatrici, abrasioni, tagli, nuove eruzioni, o scottature.
NON avanzare ampiezza di uscita a livelli di disagio. Tutti i soggetti possono
variare. NON addormentarsi durante l'utilizzo. Il pulser magnetico deve essere
sicuro da usare ovunque sul corpo o la testa.
Evitare di ingerire alcool 24
ore prima dell'uso. Bere un 8 once bicchiere di acqua distillata 15 minuti
prima e subito dopo ogni fine sessione di bere almeno quattro bicchieri al
giorno per ulteriori sciacquare durante il 'neutralizzazione' e per una
settimana dopo. Questo è indispensabile. La mancata osservanza di ciò può
causare danni sistemici da unflushed rifiuti tossici. Quando i farmaci
assolutamente essenziali devono essere ingeriti, farlo pochi minuti dopo
l'elettrificazione quindi attendere 24 ore prima sessione successiva.
Se il soggetto si sente pigro,
debole, vertigini, mal di testa, giramenti di testa o vertigini, nausea. gonfio
o ha sintomi simil-influenzali o eruzioni cutanee dopo l'esposizione, ridurre
pulsante per sessione e / o applicazioni accorciare di elettrificazione. Bere
più acqua ozonizzata, preferibilmente, per velocizzare l'ossidazione e
smaltimento dei rifiuti. Usare la massima cautela quando si trattano pazienti
con insufficienza renale o epatica. Inizia lentamente in un primo momento, come
circa 20 minuti al giorno per ridurre i problemi di disintossicazione.
Per evitare scosse
responsabilità, utilizzare solo batterie. NON utilizzare alcun apparecchio
collegato alla rete di alimentazione, trasformatore, caricabatterie, batteria
eliminatore, ecc, con dispositivo di compensazione del sangue. Tuttavia
forniture di linea sono a posto con ben isolate generatori di impulsi magnetici
(luci stroboscopiche).
I professionisti della salute:
Evitare dipendenti dalla nicotina, dai vegani e altri inconsciamente motivati
sostenitori di morte e ordine del giorno dissimulata di 'sconfiggere
il guaritore'. Tabacco, la sostanza più coinvolgente (42times più dipendenza
dell'eroina) e micidiale noto, interrompe la normale funzione cardiovascolare.
I veri diete vegetariane risultano mancanti aminoacidi essenziali assolutamente
necessari per la ricostruzione di successo di AlDS-devastato tessuti. Guadagni
secondari (simpatia / martirio, evitamento di lavoro, prestazioni gratuite,
assistenza finanziaria, etc) giocano un ruolo di grandi dimensioni con molti
malati di AIDS. "Colpa di recupero" come amici stanno morendo ha
addirittura precipitato tentativi di suicidio mascherati da
"incidenti". Evitare di coinvolgimenti, dal momento che molti hanno desideri di morte
inconsci.
ELETTRODI SUPERIOR: Elettrodi
eccellenti, conveniente e di gran lunga superiore, riutilizzabili a tempo
indeterminato può essere effettuato con saldatura testa a testa cavi alle
estremità di 1 "di lunghezza per 3/32" dia. spazi tagliati da tipo
316 aste in acciaio inox disponibili presso i negozi di forniture di saldatura
(saldatura Cameron. 11061 Dale Avenue., Stanton, CA 90680). Utilizzare 'Stay
Clean' di flusso prima di saldare (cloruro di zinco / acido cloridrico).
Shrink-isolare due strati di tubi stretti sulle giunzioni saldate per evitare
flessione / rottura e piombo / rame ioni di migrare. Avvolgere tre o quattro
giri di flanella di cotone 100% intorno aste. Spiral-wrap con filo forte a
partire dal lato del filo alla fine, ben pizzico panno sulla fine dell'asta, in
modo da non lasciare metallo esposto avvolgendo 6 o 7 giri di filo BEN appena
fuori fine dell'asta, poi avvolgere a spirale torna all'inizio e cravatta
strettamente con quattro nodi, quindi tagliare il tessuto in eccesso alla fine
vicino al pinch-impacchi. Trattare avvolgimenti di estremità e nodi con smalto
unghie trasparente o Verifica Fray ® (negozi di tessuti e cucito) per evitare
sfilaccia. Mettere a bagno in una forte soluzione di sale marino (non sale da
cucina) che contiene un agente bagnante po 'come il flusso di Kodak Photo,
glicole etilenico, o 409 pulizia cucina. Aggiungere qualche goccia di
candeggina per uso domestico, nastro colloide, ecc, per disinfettante.
Conservare la soluzione per il riutilizzo. Tape-ammollo bagnato elettrodi
saldamente sui siti di impulso con una mascherina di carta o TRANSPORE ™ nastro
o con 1 "larghe fasce elastiche elastiche con linguette di velcro ® alle
estremità per il fissaggio. Gli elettrodi devono essere conformi a stretto
contatto proprio lungo i vasi sanguigni, non alterando sempre leggermente sulla
carne adiacente. Questo assicura percorsi di conducibilità elettrica per una
migliore circolazione del sangue e assicura molto bassa impedenza interna. (~
2000W). Sciacquare e asciugare asciugare gli elettrodi e la pelle dopo ogni
utilizzo. Non permettere MAI metallo nudo di toccare la pelle in quanto ciò
provoca ustioni manifesta come piccoli crateri rossi che guariscono lentamente.
L'obiettivo è quello di ottenere corrente massima in vasi sanguigni, non
trapelare oltre al tessuto adiacente. Pertanto, non utilizzare alcun elettrodo
più ampio che circa 1/8 di pollice (3 mm).
ELETTRODO
POSIZIONAMENTO: Individuare la posizione massima
degli impulsi (da non confondere con l'agopuntura, riflessologia, Chapman, ecc
punti) su piedi o su polsi sentendo il polso massimo in interno della caviglia
~ 1 "in basso e alla parte posteriore del malleolo, quindi verificare
lungo la centrale superiore collo del piede. Elettrodo posto su qualsiasi sito
impulso su quel piede che si sente più forte. Scrub pelle sopra siti scelti con
sapone delicato e acqua o tampone imbevuto di alcool. Asciugare bene.
Posizionare gli elettrodi della lunghezza lungo ogni sinistro e destro dei vasi
sanguigni polsi. Nota: con i soggetti con i cuori perfettamente sani e non
indossa Pacers, è conveniente usare il polso sinistro per polso destro
esattamente su percorsi di impulsi ulnare arteriosa anziché sui piedi. Recente
(dicembre 1995), la ricerca suggerisce che l'immissione entrambi gli elettrodi
su diverse arterie sullo stesso polso funziona molto bene (vedi pag. 7), evita
di corrente attraverso il cuore, ed è molto più conveniente ed altrettanto
efficace. Un 8 "lungo, 1" di larghezza elastico tratto banda con due
1.5 "lunghezza di 3/4" Velcro ® cucite alle estremità dei lati
opposti rende un'ottima band da polso per tenere gli elettrodi saldamente in
posizione. Con cavo elettrodo scollegato, accendere l 'interruttore e passare
il controllo di ampiezza al massimo. Spingere SW momentanea. 'Test' 2 passare e
vedere che il rosso e il verde diodi emettitori di luce lampeggiano
alternativamente. Questo verifica che si sta invertendo la polarità circa 4
volte al secondo (frequenza non è critica) e che le batterie sono ancora buone.
Quando il LED non si accendono sostituire tutte e tre le batterie da 9V. Diodi
Zener si spegne quando i LED 27V iniziale le tre batteria da 9V scende sotto i
18V dopo un uso prolungato. Non utilizzare mai elettrodo superiore a 1.125
"(28 mm) di lunghezza di 1/8" di larghezza per evitare sprechi di
corrente attraverso i tessuti circostanti. Confinare esattamente sopra vasi
sanguigni solo. Applicare gocce di acqua salata di fodera in cotone ciascun
elettrodo di ~ ogni 20 minuti per combattere l'evaporazione e la massima
garanzia di flusso di corrente. Più tardi i dispositivi sono a stato solido, utilizzare
solo tre batterie e senza relè, e sono molto più piccoli.
Ora
ruotate il controllo di ampiezza al minimo (in senso antiorario) e la spina nel
cavo dell'elettrodo. Oggetto comporre ora avanza lentamente fino a che si sente
un "martellante" e formicolio. Girare alto come tollerabile, ma non
avanzare ampiezza dove è sempre a disagio. Regolare la tensione ad intervalli
regolari come si adatta o abituerà al livello attuale dopo alcuni minuti. Se
suda soggetto, la resistenza della pelle può diminuire a causa di umidità,
quindi l'impostazione di una tensione più bassa per il comfort è indicato.
Altrimenti è normale sentirsi sensazione sempre meno con il tempo. Si può
notare la sensazione poco o niente alla massima ampiezza immediatamente, ma
sentimento inizierà la costruzione fino ad un massimo dopo alcuni minuti in cui
ampiezza tempo deve essere diminuita. Tipico adattato elettrodo a elettrodo
impedenza è nell'ordine di 2000W. Tipico ingresso comodo (per la pelle) è ~
3mA, e massime di ingresso tollerabile (ampiezza massima) è ~ 7mA ma questo
margine di 'riserva', anche se innocuo non è necessaria e può essere scomodo.
Corrente che fluisce attraverso il sangue è molto inferiore a questo ingresso
esterno a causa della resistenza serie attraverso le pareti dei vasi della
pelle, dei tessuti e del sangue, ma il 50 to 100 mA attraverso il sangue è
essenziale.
Applicare neutralizzatore
sangue per circa 2 ore al giorno per circa 2 mesi. Utilizzare sentenza qui. Il
fattore limitante è la disintossicazione. Monitorare
attentamente le reazioni del soggetto (disagio, catarro, eruzioni cutanee,
exudites piangenti, eruzioni cutanee, foruncoli, carbonchi, lingua patinata,
ecc.) Con infezioni molto pesanti, e rallentare per non capacità di smaltimento
tossico del corpo di sovraccarico. Con la circolazione con problemi diabetici,
ecc, si potrebbe desiderare di prolungare i tempi di sessione. Anche in questo
caso, hanno un sacco bere soggetti di acqua. Le recenti modifiche del
protocollo teorico attualmente in fase di test consigliamo di seguire le tre
settimane di trattamenti con una 24 ore al giorno (tutto il giorno)
elettrificazione continua di sangue per due giorni per affrontare un colpo da
KO al ciclo di vita 1,2 giorni rimanenti dell'HIV. (A. Perelson,. Los Alamos
Biofisica Group, 16 Marzo 1996 "La scienza" ufficiale) Ricordati di
Riumidificare elettrodi regolarmente. Se è assolutamente necessario ingerire
farmaci da prescrizione, farlo immediatamente dopo aver spento strumento e di
24 ore prima del trattamento successivo per consentire concentrazioni nel
plasma sanguigno di decadimento a livelli più bassi.
Ricordate,
se i soggetti si sentano assonnati, pigro, svogliato. nausea, debolezza,
gonfio, o mal di testa, o che hanno reazioni simil-influenzali possono essere
trascurando apporto sufficiente di acqua per il lavaggio delle tossine. Noi
interpretiamo questo come disintossicazione più rilascio di endorfine a causa
di elettrificazione. Lasciateli riposare e stabilizzare per circa 45 minuti
prima di guidare se indicato. Se questo disintossicazione diventa opprimente,
il trattamento a giorni alterni. Trattare almeno 21 volte dovrebbe 'frazionare'
sia giovanile e maturazione HIV a sovrapporsi massimo finestre sensibilità
neutralizzazione e interrompere 'in erba' che si verificano durante i cicli di
sviluppo delle cellule HIV. I trattamenti sono richiesti per neutralizzare in
modo sicuro molti altri virus, funghi, batteri, parassiti e microbi nel sangue.
Si vedano i brevetti USA 5.091.152 EUR 5.139.684 EUR 5.188.738 EUR 5.328.451 e
altri oltre a numerosi studi validi medici che sono attualmente poco note o
soppresso. Anche. l'ingestione di un oz pochi. di circa 5 parti per milione di
soluzione di argento colloidale giornaliera può dare soggetti un 'secondo
sistema immunitario intatto' e minimizzare o eliminare le infezioni
opportunistiche nella fase di recupero. Questa sostanza miracolo è pre-1938 la
tecnologia e, a differenza di ozono è considerato immune da molestie FDA.
Argento colloidale può essere facilmente fatto in casa elettrolitica in pochi
minuti e in qualsiasi quantità desiderate e parti per milione per forza sotto i
14 centesimi al gallone più il costo di acqua. E 'ridicolo di acquistarlo per i
prezzi elevati. Colloide non ha effetti collaterali, ed è noto per eliminare
rapidamente o prevenire centinaia di malattie. Colloidi Sliver non produrrà
ceppi resistenti ai farmaci così come tutti gli altri antibiotici conosciuti.
Nessuna quantità ragionevole può overdose o di danneggiare gli utenti sia a
livello topico, per ingestione, l'iniezione o medico professionale.
Un gruppo importante e molto utile per i circuiti
integrati è il "Amplificatore Operativo" o gruppo "op-amp".
Questi dispositivi hanno un guadagno molto alto, un ingresso 'invertente' e un
ingresso 'non invertente'. Ci sono molti amplificatori operazionali, ma vedremo
solo un tipo popolare chiamato il "741", che ha un guadagno di
'open-loop' di 100.000 volte. Tutti amplificatori operazionali funzionano nello
stesso modo in teoria. Il modo di operare in un circuito è controllato dai
componenti esterni ad essi connessi. Essi possono funzionare come amplificatore
invertente, un amplificatore non invertente (cioè un 'buffer'), un comparatore,
un multivibratore astabile, e varie altre cose. Il simbolo e le connessioni per
un 741 op-amp sono:

Possiamo collegare il 741 chip per agire come un amplificatore con qualsiasi livello di guadagno impostato che abbiamo scelto (ragionevolmente):

Qui, il guadagno è impostato dal rapporto della
resistenza 220K al resistore 22K. Questo circuito ha un guadagno di 10 volte,
in modo che il segnale di ingresso al 'B' punto genererà un segnale di uscita a
'C' punto che è dieci volte più grande, a condizione che il segnale in uscita
non si avvicina la tensione della batteria. Se è così, allora clipping si
verifica con la parte superiore e la parte inferiore della forma d'onda di
uscita tagliato a circa un volt lontano dai livelli di tensione della batteria,
a circa 1 volt e 11 volt in questo esempio.
Gli amplificatori operazionali sono generalmente
progettati per funzionare da una doppia alimentazione. Nel precedente esempio,
la fornitura verrebbe creato utilizzando due batterie da 6 volt invece di una
batteria da 12 Volt. Per evitare l'inconveniente di questo, un punto medio
della tensione è generato nel punto 'A' usando due resistenze uguali in serie
attraverso la batteria. Questo fornisce una tensione di 6 volt centrale che
viene alimentato al circuito integrato.
Questo circuito può essere utilizzato in molte
applicazioni. Ecco un circuito per un metro per misurare l'intensità del suono:

Questo circuito è due copie del circuito
precedente. Ogni 741 chip ha una tensione di riferimento pari a metà della
tensione di alimentazione creato da un partitore di tensione-coppia di
resistori 1K. Questa tensione viene alimentato al pin 3 del chip, che è
l'ingresso non invertente.
Al punto 'A', un microfono o piccolo altoparlante
viene utilizzato per generare una tensione di segnale sonoro quando raggiunge.
Questa tensione viene alimentato al 741 op-amp con un condensatore di blocco 1
microfarad. Questo passa il segnale audio attraverso bloccando il 4,5 volt CC sul
pin 3. Il primo 741 ha un guadagno di 22, fissata dalle resistenze da 10K e
220K (220/10 = 22).
'B' punto quindi riceve un segnale audio 22 volte
maggiore del segnale prodotto dal microfono. Questo segnale è ancora abbastanza
piccola, quindi il secondo 741 che aumenta ulteriormente. Il guadagno del
secondo 741 è variabile e dipende dalla resistenza impostato sul resistore
variabile 1M. Se il resistore variabile è impostata a zero ohm, il guadagno del
secondo 741 sarà controllato dalla resistenza 4K7 al punto 'C' solo e così sarà
1 (4.7/4.7 = 1). Se il resistore variabile è impostato al valore massimo,
allora il guadagno del secondo 741 sarà qualche 214 (1.004.700 / 4.700 =
213,8).
I due amplificatori operazionali insieme hanno un
guadagno che va combinato 22-4702. Il segnale audio amplificato arriva al punto
'D' e può essere regolato a un valore rispettabile. Questa tensione alternata
viene colmato tramite i diodi a 'E' punto e si accumula una tensione CC ai capi
del condensatore 47 microfarad lì. Questa tensione viene visualizzato su un
voltmetro. Il risultato è che il voltmetro mostra una lettura direttamente
proporzionale al livello sonoro raggiunge il microfono.
Il 741 può essere collegato come un buffer. Questo è l'equivalente di un emettitore-follower circuito quando utilizzando transistor. Il impostato per il 741 è:

Circuito Difficile - eh! Sei sicuro che ti puoi
permettere tutti i componenti aggiuntivi? Questo circuito utilizza il guadagno
integrale del chip 741. L'uscita segue la forma d'onda di ingresso esattamente.
L'ingresso richiede praticamente alcuna corrente, in modo che il circuito è
descritto come avente un 'elevata impedenza di ingresso'. L'uscita può pilotare
un carico grave come un relè, in modo che il circuito è descritto come avente
un 'bassa impedenza di uscita'.
Il circuito integrato 741 può essere collegato ad
agire come un comparatore. Questo è il circuito:

Sei sicuro che si sono fino a un circuito
difficile? Po 'complicato - eh! Questa è la forma di base operativa per un
amplificatore operazionale.
Se la tensione nel punto 'A' è maggiore della
tensione a 'B' punto allora l'uscita passa a partire da esso può andare, per
esempio 1 o 2 volt.
Se la tensione nel punto 'A' è inferiore alla
tensione a 'B' quindi il punto di uscita passa alto come si può andare, per
esempio 10 volt o giù di lì.
Dopo aver visto come transistor circuiti lavoro,
si dovrebbe essere in grado di capire perché i 741 circuiti chip (che è un
circuito a transistor all'interno del pacchetto 741) ha bisogno di un po 'di
tensione all'interno delle linee di alimentazione per fornire un efficiente e
ad alta corrente di uscita dell'inverter.
Ecco una versione 741 della luce-interruttore:

Questo circuito si configura come cala la sera. Si
desidera che il relè di minima tensione avere tutta in luce, quindi la tensione
al punto 'A' deve essere maggiore della tensione a 'B' punto. Come la
resistenza da 1K variabile è tutta la tensione di alimentazione, il dispositivo
di scorrimento può essere impostata a qualunque tensione tra 0 Volt e 12 Volt.
Per rendere questo facile da fare, abbiamo scelto un resistore 'lineare'
variabile come la varietà logaritmica sarebbe difficile da regolare in questa
applicazione. Con la versione 'lineare', ogni 1 grado di rotazione dell'albero
provoca il resistore stesso cambiamento di resistenza, in qualsiasi punto del campo.
Questo non è il caso per la varietà logaritmica.
Comunque, abbiamo regolare verso il basso fino a
resistenza variabile la tensione relè scende al minimo. Quando la luce è sceso
al livello al quale si desidera che il circuito per attivare, abbiamo regolare
la resistenza variabile per rendere il relè clicca su. Il 741 chip ha una molto
rapida escursione della tensione di uscita quando le tensioni di ingresso
invertire, in modo che la commutazione del relé sarà decisivo. La commutazione
può essere reso ancora più positivo aggiungendo una resistenza tra l'uscita e
il punto 'B'. Questo agisce come un trigger di Schmitt si verifica quando si
passa, fornendo un feedback estremamente positivo, sollevando la tensione al
punto 'B'.
Se si desidera che il circuito di trigger su un
livello di luce crescente, solo scambiare le posizioni del resistore 10K e il
ORP12 leggera resistenza dipendente. Stesso circuito funziona come un circuito
di rilevazione della temperatura sostituendo un 'termistore' (che è una resistenza
dipendente dalla temperatura) per la ORP12.
Se si desidera che il circuito di agire come un
antifurto, potremmo usare lo stesso circuito come questo:

Il circuito è ancora controllato dalla tensione
nel punto 'A'. In condizioni normali, questa tensione sarà vicino a 6 Volt
(prodotto da due resistenze da 10K e la resistenza di 100K). Il selettore
superiore come 'NC' per 'normalmente chiuso', rappresenta una catena, per
esempio, gli interruttori magnetici collegati a porte e finestre. Se uno
qualsiasi di questi vengono aperti, quindi la tensione al punto 'A' sarà
dettata dalla resistenza inferiore 10K in serie con il resistore 100K. Questo
farà sì che la tensione in 'A' a cadere istantaneamente ad un valore basso,
innescando il circuito.
L'interruttore 'NO' ('normalmente aperto')
rappresenta uno o più interruttori a pressione sotto moquette o tappeti e / o
interruttori che vengono spazzolate quando le porte si spalancarono, ecc Questi
interruttori sono collegati in parallelo tra loro e se del caso di essi è
chiuso anche per un milionesimo di secondo, la tensione sul punto 'a' si
abbassa dal resistore 1K e il circuito verrà attivato.
Il circuito può essere attaccato in una qualsiasi
di una varietà di modi. Un contatto del relè può essere utilizzato per contenere
il relè o tenere la tensione in 'A' basso. Un transistor può essere collegato
attraverso il relè per tenere il circuito, ecc ecc Se questo è fatto, il
circuito rimane nel suo stato attivato alla tensione di alimentazione. Si
potrebbe preferire di usare un 555 chip per limitare il tempo in cui la sveglia
suona a tre minuti o giù di lì.
In alternativa all'utilizzo di un relè o latch semiconduttore è di usare un Silicon Controlled Rectifier solitamente indicato come 'SCR' o 'Thyristor'. Questo dispositivo è normalmente "off" con una elevata resistenza al flusso di corrente. Se è acceso applicando una tensione al suo collegamento Gate, rimane costante fino qualche dispositivo esterno interrompe la corrente che lo attraversa. Il circuito che segue mostra come funziona:

Quando la tensione viene prima applicato al
circuito chiudendo interruttore S2, l'SCR è nello stato OFF quindi non viene
fornita corrente al carico. Se la stampa a pulsante S1 viene premuto, una
corrente viene immessa nella Porta del SCR, accenderlo. Quando l'interruttore
S1 è permesso di aprire, l'SCR rimane nel suo stato ON e rimarrà così fino a
quando la corrente che lo attraversa è tagliata. Aprendo passare tagli S2 la
corrente al carico ei rendimenti SCR allo stato OFF. Una domanda molto valida
potrebbe essere: "Perché avere un SCR a tutti e basta accendere il carico
e lo spegnimento con l'interruttore S2?". La risposta è che S1 potrebbe
essere il sotto-tappeto pad pressione di un antifurto che può essere azionato alcune
ore dopo interruttore S2 è stato chiuso per attivare il sistema di allarme.
Scendendo dal pezzo di spinta non si ferma l'allarme suona.
Mentre questo tipo di azione bistabile cc è utile,
è più comune per un SCR per essere utilizzato in un circuito CA.Per esempio,
prendiamo il circuito mostrato qui:

L'alimentazione 120 volt CA in arrivo dal lato
destro, viene convertito in positivo-going sinusoidali impulsi dal ponte di
diodi. Questa tensione pulsante viene applicata al carico / SCR percorso. Se la
tensione al pin 3 del chip 555 è basso, quindi l'SCR rimarrà OFF e non corrente
viene alimentata al dispositivo di carico. Se la tensione sul pin 3 va alto e
la tensione applicata al carico / SCR catena è alta, allora l'SCR viene
inserita, alimentando il carico fino a quando la tensione pulsante scende al
livello zero di nuovo circa 1/120 di secondo dopo .
Il 555 chip è collegato a formare un
multivibratore monostabile e componenti della distribuzione (il resistore 120K
e il condensatore 10nF) causano esso per emettere un impulso 1 millisecondo che
è abbastanza lungo per innescare la SCR nello stato ON, ma abbastanza breve per
terminata prima che l'impulso di corrente raggiunge il suo livello di tensione
zero nuovamente. Il circuito integrato 555 viene attivato dalla tensione
crescente rete viene passato al suo perno 2 attraverso il divisore di
tensione-100K e 120K coppia di resistori, e che sincronizza con la forma d'onda
CA. Pin 4 del circuito integrato 555 può essere utilizzato per commutare
l'alimentazione del carico e lo spegnimento.
Nel circuito mostrato sopra, il ponte di diodi è necessario per convertire la forma d'onda in ingresso CA a CC pulsare come mostrato in rosso nel diagramma, l'SCR può gestire solo corrente che scorre in una direzione. L'apparecchiatura di carico aria condizionata funziona altrettanto bene con la CC pulsante come con una forma d'onda CA in piena regola. Una costruzione dei semiconduttori migliore è il 'Triac' che si comporta come due dispositivi SCR back-to-back in un unico pacchetto. E 'dimostrato come questo negli schemi:

Ci sono tre collegamenti con il dispositivo
principale: Terminal 1, Terminal principale 2 e la Porta. Quando l'interruttore
'S' mostrato nel diagramma è chiuso, il triac conduce su entrambi tensioni positive
e negative presenti sui suoi MT1 ed MT2 terminali. Quando l'interruttore è
aperto, il dispositivo non conduce affatto.
Se il circuito esterno contenente contatto 'S' è
posto all'interno del dispositivo come un circuito chiuso in modo permanente, allora
il dispositivo diviene un 'Diac' che può essere utilizzato per attivare un
Triac e dare un circuito molto ordinato per controllare la potenza di un
elemento di alimentazione CA apparecchiatura come illustrato qui:

Qui, la variabile resistore / condensatore coppia
controlla il punto sulla forma d'onda CA che il triac si attiva e controlla
così quanto di ogni ciclo sinusoidale viene trasferita all'apparecchiatura
elettrica, e quindi controlla la potenza media trasferita all'apparecchiatura.
Un uso molto comune per un circuito di questo tipo è il 'dimmer-switch' usato
con illuminazione domestica.
Per tornare ora al chip 741. Il 741 può anche
essere usato come un multivibratore
astabile. Il circuito è:

Il tasso di oscillazione di questo circuito è
regolato dalla Resistenza come 'R' nel diagramma e il condensatore segnato 'C'.
Maggiore è la resistenza, minore è il tasso di oscillazione, più grande è il
condensatore, minore è il tasso di oscillazione.
Quando l'uscita è alta, condensatore 'C' cariche
fino alla tensione supera la metà barra di tensione sul pin 3, momento in cui
l'uscita 741 va basso. Il condensatore ora scarichi attraverso 'R' resistenza
fino a quando la tensione su di esso scende al di sotto della tensione sul pin
3, momento in cui l'uscita è alta ancora una volta. La resistenza di 10K
collegando l'uscita al piedino 3 fornisce un feedback positivo che rende il 741
agire piuttosto come un Scatenare Schmitt, affilare la commutazione.
La stessa disposizione di resistenza e
condensatore applicato ad un inverter Schmitt o Schmitt NAND provoca
esattamente la stessa oscillazione:

Se volete vedere altri modi di utilizzare 741 e
555 chip, posso consigliare il libro eccellente “Elementary Electronics” da Mel
Sladdin e Alan Johnson ISBN 0 340 51373 X.
Qui è molto ben collaudata e altamente considerato, a basso costo circuito oscillatore, con un circuito integrato 74HC14 Schmitt inverter. Esso permette un controllo preciso sintonizzazione della frequenza e l'ampiezza di impulso prodotta. Tre gli inverter sono collegati insieme per dare un'unità di uscita più potente corrente:

Uno molto utile circuito integrato CMOS è il chip
'4022' che è un chip a 16 pin 'Dividere-Per-Otto' con decodifica incorporata.
Le connessioni sono:

Se il perno 14 è fornito con l'uscita
da alcune varietà di multivibratore astabile, il primo impulso, questo
chip imposta l'uscita "0"
sul pin 2 alto
mentre le altre uscite sono bassi. Il successivo
impulso, l'uscita "0" va bassa e l'uscita "1"
sul pin 1 va alta.
Il successivo impulso, l'uscita "1" va bassa
e l'uscita "2" sul pin 3, va alta.
E così via fino a quando il polso ottavo uscita
"7" sul pin 10 va
basso e di uscita "0" va di nuovo alta.
Il chip può anche dividere per numeri più bassi:
Per 'Dividere per 7' operazione, collegare
il pin 15 al pin 10 (questo resetta l'uscita a '0')
Per 'Dividere per 6' operazione, collegare il pin 15 al pin 5
Per 'Dividere per 5' operazione, collegare
il pin 15 al pin 4
Per 'Dividere per 4' operazione, collegare
il pin 15 al pin 11
Per 'Dividere per 3' operazione, collegare
il pin 15 al pin 7
Per 'Dividere per 2' operazione, collegare
il pin 15 al pin 3
Se si desidera un 'Divide per 1' circuito,
ti suggerisco di ridurre la quantità di
alcol che si beve.
Ecco un esempio di una 'Divisione per 4' di
installazione:


Ci sono una serie di cose da notare nel diagramma
precedente. In primo luogo, le modalità pratiche di circuiti non sono stato
sottolineato prima. Se il circuito è un circuito di pulsazione disegno corrente
pesante, come mostrato dalle frecce rosse spesse, allora dovrebbe essere
fisicamente collegato alla batteria e qualsiasi bassa corrente circuiteria deve
essere più lontano dalla batteria. L'alimentazione dalla batteria dovrebbe
avere un fusibile o interruttore automatico e un interruttore sulla linea prima
di tutto è collegato, in modo che se un componente si verifica un guasto e va
corto circuito, il fusibile si brucia e prevenire eventuali problemi
significativi.
In secondo luogo, è una buona idea per fornire
l'altra circuiteria con alimentazione levigata come mostrato dai componenti blu
nel diagramma. Questo riduce al minimo l'effetto se la tensione della batteria
viene tirato dalla pulsazione del circuito ad alta corrente. Il diodo (silicio,
1 Amp, 50 V) si interrompe il circuito di corrente forte disegno corrente dal
condensatore di livellamento di grandi dimensioni. La resistenza da 100 ohm
limita la corrente nel condensatore di grandi dimensioni accensione e fornisce
smoothing poco più. Questo circuito si chiama "disaccoppiamento",
come de-coppie il circuito a bassa corrente da circuiti ad alta corrente.
In terzo luogo, notate condensatore "C1"
che è collegato fisicamente vicino ai perni di alimentazione del circuito
integrato come è possibile. Se un picco è sovrapposto all'alimentazione
batteria, quindi questo condensatore si assorbe e gli impedisce di danneggiare
o innescando il circuito integrato. Un picco potrebbe essere causato da un
impulso magnetico molto forte vicino come che può indurre una tensione extra
fili della batteria.
La parte inferiore del diagramma mostra le
tensioni di uscita prodotta da impulsi di clock raggiungere pin 14 del chip. Il
positivo-going parte del segnale di clock attiva il cambiamento di stato delle
uscite. Se necessario, un positivo continuo impulso sul pin di reset, pin 15,
fa sì che l'uscita "0" ad arrivare in alto e le altre uscite per
andare a basso.
Ora, per prendere questa uscita sequenza un po
'oltre. Ad esempio, il motore a magneti Charles Flynn mostrato nel capitolo 1
deve bobine per l'accensione, una dopo l'altra e solo uno dovrebbe essere in
qualsiasi momento. Questo richiede un circuito che ha un elevato numero di
uscite. Il chip CD4022BC dà fino a otto uscite una dopo l'altra. Il chip
CD4017B dà fino a dieci uscite una dopo l'altra, ma non c'è bisogno di essere
limitata da questi numeri come più di un chip può essere utilizzato. Se si
trova questo punto difficile da capire, poi saltare oltre alla sezione
successiva in quanto non è importante per voi capire questi circuiti più
grandi.
I collegamenti dei pin per la divisione per dieci chip di CD4017B viene mostrato qui:

Mentre questo dimostra uscite 1 a 10, i produttori e alcune persone che disegnano circuiti, preferiscono etichettare le uscite come "0 a 9", che corrispondono a display digitali. Nel nostro stile di funzionamento, è più facile pensare alle dieci uscite come 1-10.
Noterete che ci sono due etichette pin che non hanno incontrato in precedenza, vale a dire, il "Carry-out" dei piedini e la "Clock Enable" pin. Questi ci permettono di utilizzare alcuni di questi chip in fila per dare un molto più grande numero "divide-by". Il "Clock Enable" pin può essere utilizzato per bloccare l'ingresso di clock. Il funzionamento è simile a questo:

In questo esempio, la sequenza viene avviata dal
perno reset viene data una tensione elevata, come mostrato dallo sfondo verde.
Ciò spinge il perno uscita 1 un'alta tensione e tutte le altre uscite a bassa
tensione e mantiene queste tensioni finché la tensione di reset è alto.
Quando la tensione scende reset, il successivo
fronte di salita dell'impulso di clock (contrassegnato "1" nella
figura) provoca l'uscita 1 per passare bassa e l'uscita 2 per andare elevata.
Ciascuno dei successivi impulsi di clock "2" a "9" sposta
l'alta tensione costante lungo le uscite fino pin di uscita 10 è alta.
Il prossimo fronte degli impulsi di clock di
salita (contrassegnata con "10" nella figura) avvia la sequenza di
nuovo con uscita 10 va basso e l'uscita 1 va di nuovo alta. Se non cambia
nulla, quindi che la sequenza delle variazioni di tensione di uscita continuerà
indefinitamente.
Tuttavia, nello schema di cui sopra, l'orologio Attiva
tensione del pin è guidato in cima clock "11". Uscita 2 è appena
andato alto e avrei basso quando il fronte di salita dell'impulso di clock
"12" verificato, ma in questo caso, il Clock Attiva blocchi funzione
di clock e gli impedisce di raggiungere il resto della circuiteria. Ciò causa
la tensione di uscita 2 a rimanere in alto finché il Clock Enable rimane alto.
In questo esempio, il Clock Enable tensione rimane alta per un solo impulso di
clock, causando il 2 tensione di uscita elevata per due volte la sua lunghezza
normale, e quindi la sequenza continua come prima.
Ecco un modo per ottenere un grande
"divisione per" numero. Questo esempio è una divisione per 25 perché
vi è solo uno 'stadio intermedio' ma può essere qualsiasi numero e ciascuno
supplementare aggiunge altri otto uscite al totale:

All'avvio, l'uscita 10 del primo stadio (che è pin
fisica 11 del chip) è ad una tensione bassa. Questo mantiene il Orologio
Consentire (pin 13) basso, consentendo gli impulsi di clock per immettere il
primo stadio. Poiché la tensione di uscita 10 è basso, un ingresso alla prima
AND gate è tenuta bassa, impedendole di lasciare che il flusso di clock
attraverso di esso, cioè il "gate" è chiusa al traffico.
Il chip prima fase opera quindi come normali,
uscite produttori di 1-9 in ordine come ci si aspetterebbe. L'impulso di clock
successivo imposta l'uscita del primo stadio 10 alta, consentendo gli impulsi
di clock attraverso la prima porta AND premuto il Orologio Consentire (pin 13)
elevata, che a sua volta blocca l'uscita 10 alta, lasciando cadere il chip
prima fase di funzionamento .
Come l'uscita 1 del primo stadio è collegato al
reset (pin 15) del secondo chip, esso sarà stato eliminato ed il suo output 1
set elevata, che a sua volta reimposta la terza piastrina e chiude la seconda
porta AND. Così, quando il primo impulso passa attraverso la seconda piastrina,
lo spinge dallo stato 1 allo stato 2 dove l'uscita 2 va alto. Per questo
motivo, l'uscita 1 del secondo chip non è una delle uscite che possono essere
utilizzati con qualsiasi seguente circuiteria si sceglie di collegarsi a questo
sistema. Di conseguenza, solo otto dei dieci uscite del secondo chip sono
disponibili come uscite del contatore. Cioè, le uscite 1 e 10 sono ripresi
nella passando la sequenza di commutazione tra i vari chip nella catena.
Lo stesso vale per tutti i chip seguenti della
catena, ciascun chip extra aggiungendo fino a otto uscite extra sequenziali.
Sul chip fase finale, se si collega il filo rosso Reset (che risale al fuoco il
primo chip di nuovo) all'uscita 9 invece di uscita 10 del chip finale, allora
si ottiene una divisione per 24 risultato.
Se il reset è tratto da uscita 8 del chip finale, allora si ottiene una divisione per 23 risultato, e così via. Utilizzando questo metodo, è possibile avere una divisione per circuito per qualsiasi numero che si desidera. Questi chip sono molto popolari e quindi il loro costo è basso, rendendo l'intero circuito economico di fare. I collegamenti dei pin per l'AND gate è mostrato qui:

Nel
corso degli anni, sono stati compiuti progressi in modo che i circuiti possono
essere messi insieme, prototipi costruito e testato. Inizialmente, "valvole" o "tubi a vuoto"
sono stati utilizzati e circuiti richiesto una buona dose di energia elettrica
per funzionare. Vibratori meccanici o "canne" sono stati utilizzati
per generare la commutazione necessaria per convertire CC in CA. Poi il
transistor è diventato ampiamente disponibile e il transistor ha sostituito il
meccanico vibratore canna, il circuito viene chiamato "multivibratore
astabile" e composto da due transistori cablati back to back (come
descritto nel capitolo 12). Poi venne il circuito digitale integrato con le sue
"NOR gate", che potrebbe anche essere cablati back to back per fare
un multivibratore. Ciò è stato fatto così spesso che uno
speciale circuito integrato chiamato il "555 chip" è stato progettato
per fare il lavoro per conto suo. Questo chip è stato un successo enorme e ora si trova in tutti i tipi di
circuiti diversi, il che e 'molto facile da usare, molto robusto e molto a buon
mercato. Sorprendentemente, la posizione dominante del chip "555" è
stato impugnato da un tipo completamente diverso di chip, uno che è
essenzialmente, un computer su un unico chip, e che viene chiamata "PIC
controller".
Questo nuovo tipo di chip non è costoso, è facile da
usare, e può essere modificato per eseguire un compito diverso in pochi
secondi. E 'in grado di eseguire operazioni di temporizzazione. Può agire come
un multivibratore. Può agire come un chip di "Divisione-Per-N". Si
tratta di un chip molto impressionante che è molto utile. La ragione per cui lo
cito qui perché è il cuore dei più veloci di lavoro di ricerca forum Tesla
switch intorno (il "energetico forum" gruppo). Il chip è qualcosa che
c'è da sapere su come sarà certamente conquisteranno sempre più applicazioni
circuito nei prossimi anni.
C'è un'intera famiglia di questi chip del processore, ma
selezionerà solo per questa descrizione, e che sarà quello utilizzato dai
"energetiche" membri del forum, e devo ringraziare Jeff Wilson per il
suo aiuto nel descrivere questo circuito , la programmazione ei metodi che usa.
Prima, però, un po 'di informazioni su questo nuovo
design del chip e dei metodi utilizzati con esso. Quello usato da Jeff è
chiamato il "PICAXE-18X" e sembra che il chip mostrato qui. Dal che
si può vedere, sembra proprio come qualsiasi altro circuito integrato, anche se
con diciotto perni. Il potente deriva dal modo in cui opera. Si sono
probabilmente familiarità con il chip "555" e capire che opera
cambiando la tensione su uno solo dei suoi perni (pin 3) Il pin di uscita, da
una bassa tensione ad alta tensione. Il chip PIC può fare anche questo, ma
ancora meglio ancora, ha più di un pin di uscita e può alterare la tensione su
uno di quei perni sia a un alta o bassa tensione e si può fare in qualsiasi
ordine e con ogni tempo che si sceglie. Questo lo rende un chip molto versatile
e in effetti uno che è molto adatto ad essere il controller centrale per un
ambiente di prova switch Tesla.
Il chip è utilizzato da cablaggio in un circuito nello
stesso modo in cui un 555 chip sarebbe essere utilizzati, salvo che il PIC ha
il proprio orologio di temporizzazione interna e può operare in intervalli di
un millesimo di secondo, cioè, uno millisecondo.

I
primi otto pin sono per far funzionare il chip. Le due successive sono per fornire il chip con la
corrente elettrica. Le ultime otto pin sono uscite separati, ognuno dei quali
in grado di operare interruttori, timer, ecc, proprio come l'uscita da un chip
555 può. Dopo essere stato chiamato dalla gente del computer, al posto dei pin
di uscita otto stati numerati da 1 a 8 come qualsiasi persona razionale avrebbe
fatto, li hanno numerati da 0 a 7.
La tensione su quei pin di uscita sarà o alta o bassa.
PIC commutazione può essere utilizzato con una vasta gamma di diversi disegni
free-energy. Il chip PIC è generalmente fornito di una presa, un cavo di
collegamento e un programma per l'alimentazione istruzioni nel chip.
L'alimentazione è generalmente da un normale PC. Le istruzioni di
programmazione sono molto semplici e chiunque può imparare a utilizzare in
pochi minuti.
Quindi diamo un'occhiata a un circuito che è stato usato
da Jeff quando prova circuiti prototipo. La prima parte del circuito è per
collegare la presa standard PC al chip PIC e sembra che questa:

Uno
standard a 9
poli del
computer ha il pin 2 collegato al pin del PIC 2, pin 3 collegato al pin del PIC 3 tramite un 10K / 22K partitore di coppia tensione del
resistore (che abbassa la tensione del segnale in ingresso), e il pin 5 è collegato alla del PIC pin 5. Questo è tutto ciò che
serve per
alimentare le
informazioni nel
chip PIC.
Il chip è alimentato da una batteria da 12 volt, ma poiché necessita di un 5 volt, il 100/150 ohm (2 watt) coppia di resistenza viene utilizzato per eliminare i 12 volt fino a circa 7 volt e poi il 5,1 volt zener morsetti diodo la tensione a 5.1 volt, che è proprio
quello che le esigenze di chip. Il piccolo 10 nF (0,01 microfarad) condensatore
è lì per registrare eventuali picchi di tensione dovrebbe essere alcun raccolto da qualche influenza
esterna. Infine, la stampa a pulsante utilizzato
per breve tra i pin 4 e 5 viene
utilizzato per cancellare il programma
all'interno del PIC, pronto per un nuovo programma da caricare.
La programmazione attuale non è difficile e l'alimentazione nel chip viene gestito dal programma
fornito con il chip e che viene eseguito sul
computer di casa. Facciamo
un esempio. Supponiamo che vogliamo l'uscita sul pin 10 di agire come un segnale di clock. Le persone che hanno fatto il chip si
aspettano che la spina di essere chiamato "uscita 4" nel programma. Per favore,
non chiedetemi il motivo per cui non è chiamato "10" nel programma Non ho una risposta per te diverso da "ci vogliono tutti i tipi di persone
a fare un mondo".
Va bene, supponiamo
di voler produrre un segnale di uscita come un chip di 555 in esecuzione a 50 Hz. Abbiamo scelto uno
dei nostri pin di uscita, ad esempio, il perno fisico 10, che essendo il perno proprio lato in basso sul chip. Come si può vedere dallo schema
del connettore del modulo sopra indicato, il pin 10 è chiamato "uscita 4" in una serie di comandi, o semplicemente "4"
per salvare la digitazione. Il programma potrebbe
essere:
high 4
pause 10
low 4
pause 10
goto
Wow - davvero roba difficile! Solo un genio poteva
riuscire a programma! Beh, staremo a vedere se siamo in grado di lottare con questa
roba "difficile".
Il "Main:" all'inizio
è una "etichetta", che può avvenire il salto, e che viene fatto dal
"goto Main" il comando che invia il chip tornare a ripetere i comandi
nel loop a tempo indeterminato (o fino a quando il chip è spento ).
La seconda linea "high 4" indica il chip di
mettere la tensione massima possibile sulla "uscita 4" che è il perno
fisico 10 del chip. Il chip fa subito, senza alcun ritardo.
Se vogliamo che l'uscita per fornire un output 50 Hz di
segnale, quindi la tensione sul pin di uscita nostra scelta dovrà arrivare in
alto, mettere in pausa, andare basso, mettere in pausa e andare di nuovo alta,
50 volte al secondo. Come ci sono 1.000 millisecondi in un secondo, e
l'orologio del chip funziona con 1 zecche millisecondi, quindi abbiamo bisogno
del nostro ciclo completo di "up, mettere in pausa, giù, pausa" per
accadere 50 volte nel 1000 questi impulsi di clock. Vale a dire, una volta ogni
20 ticks, in modo che ogni ritardo sarà di 10 impulsi di clock lungo.
Il terzo "pause 10" riga indica il chip di
sedersi sulle sue mani e non fare nulla per i prossimi 10 zecche di esso
l'orologio interno (che scandisce 1.000 volte al secondo).
La quarta riga "low 4" dice il chip di
abbassare la tensione di uscita è "uscita 4" (pin 10 nella vita
reale) al suo valore minimo.
Il
quinto "pause 10"
L'ultima riga "goto Main" dice al computer di tornare l'etichetta "Main:" e continuare con tutte le indicazioni che seguono tale etichetta.
Ciò pone il chip in un 'ciclo infinito' che renderà generare la forma d'onda di
uscita in continuo. L'output sarà simile a questa:

Questo dà anche una forma d'onda, cioè, uno con un Mark /
Space rapporto 50:50 o un duty cycle del 50%. Se vogliamo lo stesso tasso di
pulsazione, ma un ciclo di lavoro di solo il 25% allora il programma sarebbe:
high 4
pause 5
low 4
pause 15
goto
che produce la forma d'onda:

Se si voleva "Uscita 7" (fisico pin 13) per
fare il contrario di questo, allo stesso tempo - vale a dire, quando l'uscita 4
va alta vogliamo Uscita 7 per andare a basso, e viceversa, quindi, un dazio del
20% ciclo del programma sarebbe:
high 4
low 7
pause 4
low 4
high 7
pause
16
goto
o altro. Se il dispositivo da alimentare richiede
pochissima corrente, allora il metodo più semplice è quella di collegare il
carico direttamente al pin di uscita.
Se, come è il caso più frequente, il dispositivo da
alimentare necessita di una grande corrente per farlo funzionare, allora la
tensione di uscita viene utilizzato per alimentare un transistor, forse come
questo:

Queste tensioni di uscita vengono quindi utilizzati
esattamente allo stesso modo delle tensioni di uscita sul pin 3 di un chip 555,
o qualsiasi delle uscite di NAND gate, ad effetto Hall chip sensore, Scatenare
Schmitt, Qui, la resistenza "R1" limita la corrente immessa nella
base del transistore quando perno 10 va alto, ma consentendo abbastanza corrente
per il transistor per accendere pienamente, alimentando il carico. La
resistenza "R" fa in modo che il transistore spegne completamente
quando l'uscita sul pin 10 va basso. Il circuito come mostrato limita il carico
a qualche pezzo di materiale che può funzionare solo cinque volt, quindi un
circuito alternativo potrebbe essere:

Questo permette qualunque tensione del carico deve essere
applicata al carico, mentre il chip PIC rimane in esecuzione su di essa la
normale 5 volt. Tuttavia, l'apparecchio da alimentare può non essere in grado
di avere una connessione comune tensione zero con il PIC. Per far fronte a
questo, un chip di isolamento ottico può essere utilizzato in questo modo:

Qui una
tensione di uscita sul pin 10 di luci di chip del PIC il LED all'interno del
chip di un isolatore ottico, provocando una caduta importante nella resistenza
tra gli altri due perni. Questo provoca una corrente controllata dalla
resistenza "R" per essere introdotte nella base del transistore,
accendendolo e alimentando il carico.
Recentemente, un chip molto popolare programmabile
è stato introdotto. Si chiama "Arduino" ed è veloce e versatile
e molto popolare con sperimentatori.
Vi è un ampio insieme di lingua inglese tutorial video sul chip Arduino,
il primo della serie di Jeremy Blum è
http://www.youtube.com/watch?v=fCxzA9_kg6s.
La scheda si presenta così:

Abbiamo evitato menzionare condensatori in alcun
dettaglio in quanto non è stato necessario per la comprensione della
circuiteria finora. Condensatori vengono in molti formati, tipi e marche. La
loro dimensione è riportata in "Farad" ma come il Farad è un'unità
molto grande, è improbabile incontrare un condensatore segnato in qualcosa di
più grande di un microfarad, che è un milionesimo di Farad. Il simbolo di una
microfarad è mu-F dove 'mu' è la lettera dell'alfabeto greco. Questo è un
dolore per la produzione di testo normale, come le lettere greche non si
verificano in media il tipo di carattere. Alcuni schemi rinunciare a 'mu' e
solo scrivere come uF che sembra mu-F leggermente mis-stampa in cui il
discendente della mu non è stato stampato.
In ogni caso, i condensatori molto grandi che si
possono incontrare gamma da 5.000 microfarad a forse più di 20.000 microfarad.
Condensatori di grandi dimensioni vanno da 10 microfarad a 5000 microfarad.
Medie dimensioni eseguiti condensatori da 0,1 microfarad a circa 5 microfarad e
condensatori piccoli sono quelli di sotto di 0,1 microfarad.
1000 nanofarads ('nF') = 1 microfarad.
1000 picofarad ('pF') = 1 nanofarad
Quindi:
0,01 microfarad può essere scritto come 10nF
0,1 microfarad può essere scritto come 100nF
0.1nF può essere scritto come 100pF
Condensatori di dimensioni superiori a 1
microfarad tendono ad essere 'polarizzato'. In altre parole, il condensatore ha
un connettore '+' e '-' il connettore, e non importa in che modo lo si collega
intorno. I condensatori più grandi hanno una tensione e questo non deve essere
superato il condensatore può essere danneggiato e forse anche totalmente
distrutta. I condensatori possono essere sommati, ma sorprendentemente, si
aggiunge in modo inverso per resistenze:


Se due condensatori sono collegati in serie, come
mostrato nel precedente Esempio 1, la capacità complessiva si riduce mentre
aumenta il voltaggio. La riduzione di capacità è data da:
1/Ct = 1/C1 + 1/C2 + 1/C3 + .....
In Esempio 1, quindi, capacità 1/total = 1/100 +
1/100 o 1/Ct = 2/100 o 1/Ct = 1/50
così la capacità complessiva riduce da 100
microfarad a 50 microfarad. Il vantaggio di cablaggio dei condensatori come
questo è che la tensione ha aumentato a 32V (16V attraverso ciascuno dei
condensatori).
Nell'esempio 2, la capacità totale è ridotto ad un
terzo di 100 microfarad ma la tensione è triplicato.
Nell'esempio 3, i condensatori sono collegati in
parallelo. La tensione è invariato, ma la capacità totale è la somma dei tre
condensatori, cioè 300 microfarad.
Non è necessario per i condensatori di avere
valori simili, ci sono solo mostrato che modo negli esempi per rendere più
facile l'aritmetica e non distrarre dal modo in cui i condensatori
interagiscono insieme.
Occasionalmente, un circuito richiede un grande
condensatore che non è polarizzata. Questo può essere necessario posizionare
due condensatori polarizzati retro a retro come questo:

Quando i condensatori sono collegati in questo
modo, non importa quale estremità della coppia è collegato al lato positivo del
circuito e che il lato negativo.
È giunto il momento per un serio avvertimento:
corrente ad alta tensione sono molto, molto pericoloso. Non diventare così
familiare con loro che li trattano con indifferenza. Alta tensione può uccidere. Condensatori
sono in grado di costruire alte tensioni e alcune marche buone può tenere la
carica per diversi giorni.
In particolare, non tentare di effettuare le regolazioni, o prendere le parti di,
l'interno di un televisore. Un televisore in bianco e nero utilizza 18.000 volt
sulle bobine magnetiche utilizzate per creare l'immagine in movimento sul tubo.
Un condensatore all'interno del gruppo potrebbe avere che la tensione su di
esso tre giorni dopo che il set è stato utilizzato per ultimo. Non scherzare
all'interno di un televisore, potrebbe ucciderti veloce, o se siete davvero
sfortunato, potrebbe ferire per tutta la vita. Un televisore a colori utilizza
27.000 Volt per funzionare le bobine al suo interno e che sarà friggere voi in
giga di tempo se si tocca.
Inoltre, per favore non pensate che siete al
sicuro, se non riesco a toccarlo; 27.000 volt può passare attraverso un varco
alla tua mano. Se si tenta di scaricare un condensatore TV utilizzando un
cacciavite di metallo con un manico in legno, assicurarsi di assicurazione
medica sia aggiornato prima di farlo. È possibile ricevere una scossa forte
attraverso il manico del cacciavite.
Tensioni fino a 24 volt dovrebbe essere abbastanza
sicura. Tuttavia, alcuni circuiti genera tensioni molto elevate, anche se
la batteria è pilotare il circuito a bassa tensione. Uno standard off-the-shelf
circuito inverter produce 240 Volt CA da una batteria da 12 Volt. Solo perché
la batteria è solo 12 Volt non vuol dire che il circuito non è pericoloso.
Circuiti che hanno induttori di essi può produrre tensioni elevate, soprattutto
se contengono grandi condensatori. La tensione che produce la scintilla nel tuo
motore di auto è molto elevata e viene dalla batteria da 12 volt dell'auto. Si
sa abbastanza di questo, ormai, quindi
fate attenzione!
La roba più
avanzata:
Non è necessario preoccuparsi di questa sezione se
si è solo agli inizi con alcuni circuiti base di commutazione del tipo già
descritto in questo tutorial, quindi per favore sentitevi liberi di saltare
questa sezione e passare alla "Costruzione Prototipo", sezione che si
vuole trovare immediatamente utile.
Questa sezione è una introduzione leggero per
circuiti in corrente alternata e circuiti CC pulsata. Vorrei sottolineare
ancora una volta che io sono principalmente autodidatta e quindi questa è solo
una introduzione generale in base alla mia attuale comprensione.
Corrente alternata, generalmente chiamato
"CA" è chiamato così perché la tensione di questo tipo di
alimentazione non è un valore costante. Una batteria per auto, per esempio, è
CC e la tensione abbastanza costante solitamente circa 12,8 volt quando è stato
completamente carica. Se si collega un voltmetro su una batteria per auto e
guardarlo, la lettura della tensione non cambierà. Minuto dopo minuto si dice
esattamente la stessa cosa, perché è una fonte di CC.
Se si collega un voltmetro CA attraverso un
alimentatore CA, anch'essa darà una lettura costante, ma si sta dicendo una
bugia. La tensione sta cambiando tutto il tempo, nonostante che lettura del
contatore stabile. Che cosa sta facendo il contatore parte dal presupposto che
la forma d'onda CA è una sinusoide come questo:

e sulla base di tale presupposto, viene
visualizzata una lettura di tensione che si chiama "Root Mean Square"
o il valore "RMS". La difficoltà principale con un onda sinusoidale è
che la tensione è inferiore a zero volt esattamente per la stessa durata di
tempo in quanto è al di sopra zero volt, quindi se lo media, il risultato è
pari a zero volt, che non è un risultato soddisfacente in quanto è possibile
ottenere una scossa da esso e quindi non può essere zero volt, non importa
quale la media aritmetica è.
Per superare questo problema, la tensione viene
misurata migliaia di volte al secondo e risultati squadrate (cioè, il valore
viene moltiplicato per se stesso) e quindi tali valori sono mediati. Questo ha
il vantaggio che, quando la tensione è dire, meno 10 volt e si piazza, la
risposta è più 100 volt. Infatti, tutte le risposte saranno positivi, il che
significa che è possibile aggiungere insieme, media e ottenere un risultato ragionevole.
Tuttavia, si finisce con un valore che è troppo alta perché si quadrato ogni
misurazione, e quindi è necessario prendere la radice quadrata di tale media (o
"media") il valore, ed è qui che la fantasia suono "Root Mean
Square "nome deriva da - sta assumendo la (quadrato) radice del (o media),
il valore medio delle misure quadrati.
Con una sinusoide come questo, i picchi di
tensione sono 41,4% superiori al valore RMS che tutti parla. Ciò significa che
se si alimentano 100 volt CA attraverso un ponte raddrizzatore di quattro diodi
e dei mangimi in un condensatore la tensione sul condensatore non sarà al 100
volt CC, ma invece sarà 141,4 CC volt ed è necessario ricordare che al momento
di scegliere il voltaggio del condensatore. In quel caso suggerirei un
condensatore che è fatto di operare con tensioni fino a 200 volt.
Probabilmente già sapeva tutto questo, ma non può
essere venuto in mente che se si utilizza un voltmetro standard di CA su una
forma d'onda che non è una sinusoide, che la lettura del contatore è molto
improbabile che sia corretta o dovunque vicino corretto . Quindi, per favore,
non collegare un voltmetro allegramente CA attraverso un circuito che produce
picchi di tensione taglienti come, per esempio, uno dei circuiti John Bedini pulsare
della batteria, e pensare che la lettura del contatore significa qualcosa (non
nel senso che non si capire che cosa si sta facendo).
Sarà, si spera, hanno imparato che il potere in watt è determinato moltiplicando la corrente in ampere per la tensione in volt. Per esempio, 10 ampere di corrente che scorre su un'alimentazione a 12 volt, rappresenta 120 watt di potenza. Purtroppo, che contiene vero solo per circuiti che operano su CC, o circuiti CA che hanno resistenze solo in loro. La situazione cambia per circuiti CA che non hanno componenti resistivi in esse.
I circuiti di questo tipo che si rischia di incontrare sono circuiti che hanno bobine in loro, ed è necessario pensare a quello che si sta facendo quando avete a che fare con questi tipi di circuito. Per esempio, consideriamo questo circuito:

Questa è la sezione di uscita di un prototipo che
avete appena costruito. L'ingresso al prototipo è CC e misure a 12 volt, 2 amp
(che è di 24 watt). Il voltmetro CA sull'uscita legge 15 volt e il tuo amperometro
CA legge 2,5 A. e lieti, perché 15 x 2,5 = 37,5 che sembra molto più grande di
24 watt di potenza in ingresso. Ma, poco prima di andare a correre fuori di
annunciare su YouTube che avete fatto un prototipo con COP = 1.56 o 156%
efficiente, è necessario prendere in considerazione i fatti reali.
Si tratta di un circuito di CA e di meno che il
vostro prototipo sta producendo un'onda sinusoidale perfetta, quindi la lettura
voltmetro CA sarà priva di significato. È solo possibile che il amperometro CA
è uno dei pochi tipi che possono misurare accuratamente la corrente non importa
quale tipo di forma d'onda viene alimentato ad esso, ma è chiaramente possibile
che sarà un contatore digitale che valuta misurando la corrente CA tensione
attraverso una resistenza in serie con l'uscita, e se questo è il caso, sarà
probabilmente assumendo una sinusoide. Le probabilità sono che entrambe le
letture sono sbagliati, ma prendiamo il caso in cui abbiamo grandi metri che
stanno leggendo i valori perfettamente corretto. Poi l'uscita sarà 37,5 watt,
non è vero? Beh, in realtà, no, non lo farà. La ragione di questo è che il
circuito di alimentazione è del trasformatore che è una bobina e bobine non
funziona così.
Il problema è che, a differenza di un resistore,
quando si applica una tensione attraverso la bobina a bobina inizia ad
assorbire energia e alimentandola nel campo magnetico intorno alla bobina, per
cui vi è un ritardo prima che la corrente raggiunge il suo valore massimo. Con CC,
questo in genere non importa molto, ma con CA in cui la tensione è in continua
evoluzione, che ha una grande importanza. La situazione può essere come
mostrato in questo grafico della tensione e corrente:

In un primo momento, questo non assomiglia a
nessun grande problema, ma ha un effetto molto significativo sulla potenza
effettiva in watt. Per ottenere il 37,5 watt di uscita che abbiamo parlato in
precedenza, abbiamo moltiplicato il livello medio di tensione dal livello medio
attuale. Ma questi due valori non avvengono contemporaneamente e che ha un
effetto maggiore.
Come questo può essere un po 'difficile da vedere,
prendiamo i valori di picco piuttosto che le medie in quanto sono più facili da
vedere. Diciamo che nel nostro grafico esempio che il picco di tensione è di 10
volt e la corrente di picco è di 3 ampere. Se questo fosse CC che li
moltiplicate fra loro e dire che la potenza era di 30 watt. Ma con CA, questo
non funziona a causa della differenza di temporizzazione:

Quando la tensione è al suo valore massimo, la
corrente è in nessun posto vicino al suo valore di picco di 3 ampere:

Come risultato di questo, invece di ottenere la
potenza di picco prevista nella parte superiore del picco di tensione, la
potenza effettiva in watt è molto più bassa - meno della metà di quello che ci
aspettavamo. Non così buono, ma c'è di peggio quando si guarda la situazione
più da vicino. Un'occhiata a ciò la tensione è quando la corrente attraversa la
linea di zero, cioè quando la corrente è zero. La potenza di uscita è zero
quando la corrente è zero, ma questo avviene quando la tensione è a un valore
molto elevato:

Potenza è zero quando la tensione è vicina suo
piccoLo stesso vale per quando la tensione è zero. Quando la tensione è zero,
allora la potenza è zero, e si noterà che questo avviene quando la corrente è
ad un valore alto:

La potenza non
è la corrente media moltiplicata per la tensione media se vi è una bobina
coinvolta nel circuito - sarà inferiore a quello di una quantità nota come
"fattore di potenza" e vi lascio capire perché è chiamato così.
Quindi, come si fa a determinare ciò che il potere
è? E 'fatto campionando i tempi di
tensione e corrente per secondo e media quei risultati combinati:

Sia la tensione e la corrente sono campionati ai
tempi indicati dalle linee verticali rosse e tali dati sono utilizzati per
calcolare il livello di potenza effettivo. In questo esempio, solo pochi
campionamenti sono mostrati, ma in pratica, un gran numero di campioni sarà
presa. Il pezzo di materiale che fa questo è noto come un wattmetro quanto
misura watt di potenza. Il campionamento può essere fatto da avvolgimenti
all'interno dello strumento, risultante in uno strumento che può essere
danneggiato da sovraccarico senza l'ago essendo parte vicino deflessione
completa, oppure può essere fatto da campionamento digitale e integrazione
matematica. Versioni più campionamento digitali di queste metri solo operare a
frequenze elevate, tipicamente oltre 400.000 cicli al secondo. Entrambe le
varietà di wattmetro in grado di gestire qualsiasi forma d'onda e non solo onde
sinusoidali.
La società elettrica fornisce la vostra casa
misura la corrente e si presuppone che la piena tensione è presente per tutto
il tempo che la corrente è in corso di elaborazione. Se si sta alimentando un
potente motore elettrico dalla rete, allora questo ritardo attuale vi costerà
denaro come la società elettrica non ne tiene conto. È possibile correggere la
situazione collegando uno o più condensatori idonei attraverso il motore per
ridurre al minimo la perdita di potenza.
Con una bobina (nome di fantasia simbolo
"induttore" "L"), il funzionamento CA è molto diverso per
il funzionamento CC. La bobina ha una resistenza CC che può essere misurato con
il campo ohm di un multimetro, ma che la resistenza non si applica quando CA
viene utilizzato come il flusso di corrente CA non è determinata dalla
resistenza CC della bobina da sola. A causa di questo, un secondo termine deve
essere utilizzato per il fattore di controllo corrente della bobina, ed il
termine scelto è "impedenza". Il filo in ogni bobina ha una
resistenza e che si oppone al flusso di corrente attraverso la bobina
indipendentemente se la tensione applicata alla bobina è CC o CA. La capacità
tra le spire adiacenti del filo in una bobina, introduce una caratteristica
della bobina che "impedisce" flusso di corrente CA attraverso la
bobina e la quantità di detta impedenza dipende dalla frequenza della tensione
CA applicata alla bobina.
L'impedenza di una bobina dipende dalle sue
dimensioni, la forma, il metodo di avvolgimento, il numero di giri e del
materiale di base. Se il nucleo è costituito da ferro o acciaio, (solitamente
strati sottili di ferro che sono isolate l'una dall'altra), allora può gestire
solo basse frequenze. Si può dimenticare di cercare di passare 10.000 cicli al
secondo ("Hz") attraverso la bobina come il nucleo solo non può
cambiare la sua magnetizzazione abbastanza veloce per far fronte a quella
frequenza. Un nucleo di questo tipo è ok per il basso a 50 Hz o 60 Hz frequenze
utilizzate per l'alimentazione di rete, che sono mantenute così in basso in
modo che i motori elettrici può essere utilizzato direttamente.
Per frequenze superiori, ferrite può essere
utilizzato per un nucleo ed è per questo che alcune radio portatili utilizzano
ferrite-rod antenne, che sono una barra di ferrite con una bobina avvolta su di
esso. Per le frequenze più alte (o maggiore efficienza) di polvere di ferro
incapsulato in resina epossidica viene utilizzato. Un'alternativa è di non
usare alcun materiale del nucleo e che è indicato come un air-core coil. Questi
non sono limitati in frequenza dal nucleo ma hanno una induttanza molto
inferiore per un dato numero di giri. L'efficienza della bobina è chiamato è
"Q" ("Qualità") e maggiore è il fattore Q, meglio è. La
resistenza del filo abbassa il fattore Q.
Una bobina ha induttanza e resistenza causata dal
filo, e capacitanza causato dalle spire che sono vicini l'uno all'altro.
Tuttavia, detto questo, l'induttanza è normalmente molto più grande delle altre
due componenti che si tende a ignorare gli altri due. Cosa che non può essere
immediatamente evidente è che l'impedenza di CA flusso di corrente attraverso
la bobina dipende da quanto velocemente la tensione sta cambiando. Se la
tensione CA applicata alla bobina completa un ciclo ogni dieci secondi, allora
l'impedenza sarà molto inferiore se i cicli di tensione un milione di volte al
secondo.
Se dovessi tirare a indovinare, si potrebbe
pensare che l'impedenza aumenterebbe costantemente man mano che la frequenza di
CA aumentata. In altre parole, a quote tipo di grafico di cambiamento. Non è
questo il caso. A causa di una caratteristica chiamata risonanza, c'è un
particolare frequenza in cui l'impedenza della bobina aumenta notevolmente.
Questo viene usato nel metodo di sintonia dei ricevitori radio AM. Nei primi
giorni di vita quando i componenti elettronici sono difficili da trovare,
bobine variabili a volte sono stati utilizzati per la sintonizzazione. Abbiamo
ancora bobine variabili oggi, in generale per la gestione di grandi correnti,
piuttosto che segnali radio, e li chiamiamo "reostati" e alcuni
sembrano come questo:

Questi hanno una bobina di filo avvolto intorno a un ex cava e un cursore può essere spinto lungo una barra, collegando il dispositivo di scorrimento per venti diversi nella seconda bobina sua posizione lungo la barra di sostegno. Le connessioni bobina sono quindi al cursore e ad una estremità della bobina. La posizione del cursore effettivamente cambia il numero di spire di filo nella parte della bobina che è nel circuito. Cambiando il numero di spire della bobina, cambia la frequenza di risonanza di tale bobina. CA corrente che trova molto, molto difficile da ottenere attraverso una bobina che ha la stessa frequenza di risonanza della frequenza corrente CA. A causa di questo, può essere utilizzato come sintonizzatore segnale radio:

Se la frequenza di risonanza della bobina viene
modificata in base a quella di una stazione radio locale facendo scorrere il
contatto lungo la bobina, poi quella particolare frequenza del segnale CA dal
trasmettitore radio trova quasi impossibile ottenere attraverso la bobina e
quindi (e non solo) devia attraverso il diodo e le cuffie nel suo percorso da
il cavo dell'antenna al filo di terra e la stazione radio si ascolta in cuffia.
Se vi sono altri segnali radio provenienti lungo il filo dell'antenna, allora,
perché non sono alla frequenza di risonanza della bobina, che fluire
liberamente attraverso la bobina e non passare attraverso le cuffie.
Questo sistema è stato appena cambiato quando
condensatori variabili diventato disponibile in quanto sono meno costosi e più
compatta. Così, invece di utilizzare una bobina variabile per sintonizzare il
segnale radio, un condensatore variabile collegata attraverso la bobina
sintonizzazione fatto lo stesso lavoro:

Mentre schema elettrico precedente è
contrassegnato "condensatore di sintonia", che in realtà è piuttosto
fuorviante. Sì, a sintonizzare il ricevitore radio regolando l'impostazione del
condensatore variabile, ma, cosa sta
facendo il condensatore è alterare la frequenza di risonanza della combinazione
bobina / condensatore ed è la frequenza di risonanza di quella combinazione che
sta facendo esattamente lo stesso lavoro come la bobina variabile fatto su di
essa la propria.
Questo attira l'attenzione su due fatti molto
importanti che riguardano bobina / combinazioni di condensatori. Quando un
condensatore è posto su una bobina "in parallelo", come mostrato in
questo circuito ricevitore radio, allora la combinazione ha un'impedenza molto
elevata (resistenza al flusso di corrente CA) alla frequenza di risonanza. Ma
se il condensatore è posto "in serie" con la bobina, allora c'è
impedenza quasi zero alla frequenza di risonanza della combinazione:
![]()
Questo può sembrare come qualcosa che la gente pratica non vorrei perdere tempo con, in fondo, chi se ne frega? Tuttavia, è un punto molto pratico effettivamente. Nel capitolo 3, alcuni dei dispositivi molto ad alta potenza prodotti da Don Smith sono descritti. In genere, si utilizza un off-the-shelf-tubo al neon modulo del driver come un modo semplice per fornire ad alta tensione, ad alta frequenza generatore di corrente CA, in genere, 6.000 volt a 30.000 Hz. Egli nutre poi che il potere in una bobina di Tesla, che è di per sé, un amplificatore di potenza. La disposizione è così:

Le persone che cercano di replicare i disegni di
Don tendono a dire "Ho grandi scintille a distanza tra gli elettrodi fino
a quando si collega la bobina L1 e poi l'arresto scintille. Questo circuito non
può funzionare perché la resistenza della bobina è troppo bassa".
Se la frequenza di risonanza della bobina L1 non corrisponde
alla frequenza prodotta dal circuito di tubo neon-driver, quindi la bassa impedenza
della bobina L1 sarà sicuramente tirare la tensione del
neon-valvola driver fino ad un valore molto basso. Ma se la bobina L1 ha la stessa
frequenza di risonanza del circuito driver, quindi la bobina L1 (o la bobina L1 / condensatore
combinazione mostrata sulla destra, avrà una elevata resistenza al flusso di
corrente attraverso di esso e funziona bene con l'circuito di pilotaggio. Così,
senza scintille, significa che la messa a punto della bobina è spento. e 'lo
stesso di sintonizzare un ricevitore radio, ottenere la messa a punto sbagliato
e non si sente la stazione radio.
Alcune persone hanno difficoltà a selezionare un
componente adatto dove la componente esatto non è specificato o se in alternativa
deve essere selezionato, quindi forse alcune indicazioni generali potrebbe
essere utile. Il motivo per cui sono stati omessi i valori dei componenti
potrebbe essere a causa di una gamma molto ampia di valori alternativi possono
essere utilizzati e se un particolare è specificato, i nuovi arrivati all'elettronica
sentono che devono usare che un valore o il circuito non
funziona, (che non è quasi mai il caso). Ad esempio, è stato chiesto se un
condensatore nominale a 25V potrebbe essere utilizzato al posto del
condensatore stesso valore nominale di 16V mostrati nel circuito, per cui la
risposta è 'sì, sicuramente'. La tensione nominale inferiore è adeguata e il
componente più conveniente per comprare, ma se uno di una tensione nominale più
elevata è disponibile, allora può essere utilizzato.
Con condensatori,
è necessario considerare la dimensione fisica e collegamenti dei cavi, la
capacità, la tensione, e la perdita. Il costo e le dimensioni di un
condensatore è direttamente correlata alla sua tensione, e una volta che la
tensione supera quella normalmente utilizzata, il prezzo spara rapidamente il
volume delle vendite riduce rapidamente, che a sua volta, scoraggia ulteriori
vendite. Questo provoca talvolta costruttori circuito per collegare catene più
economiche condensatori insieme per fare una capacità ridotta condensatore ad
alta tensione. Nel caso di costruttori bobina di Tesla, che poi può collegare
più di queste catene in parallelo per aumentare la capacità.
Se la tensione viene superata (di solito da una
quantità molto grande), il condensatore viene danneggiata e diventare o un
corto circuito, o più probabilmente, un circuito aperto. In entrambi i casi,
non potrà mai funzionare come un condensatore di nuovo. In un circuito
domestico, in cui il condensatore è utilizzato come parte di alimentazione del
circuito, la tensione non ha bisogno di essere molto più alta della tensione di
alimentazione, con dire, 16V utilizzato per un circuito 12V. È possibile
utilizzare un condensatore di potenza di 25V, 40V, 63V, 100V o 400V e che
avrebbe funzionato perfettamente, ma sarà molto più grande e sono costati molto
di più. Ma, se ne avete uno seduti intorno e non in uso, non vi è alcun motivo
per cui non si dovrebbe usare piuttosto che pagare per comprare un altro.
Se il condensatore è utilizzato in un circuito di
temporizzazione in cui un alto valore di resistenza è l'alimentazione di
corrente ad esso, allora la corrente di dispersione del condensatore diventa
molto importante. Condensatori elettrolitici sono raramente adatti per tale
applicazione in quanto hanno una piccola corrente di dispersione imprevedibile
che varia con l'età del condensatore. Per la temporizzazione precisa con un
condensatore, ceramica, polipropilene, mylar o tantalio deve essere usato.
La tensione nominale di un condensatore elettrolitico è per la CC, quindi se lo si utilizza per limitazione della corrente in un alimentatore CA, cioè, in cui la corrente passa attraverso il condensatore, piuttosto che il condensatore di essere immessi attraverso la fornitura e agisce per combattere ripple , quindi grande attenzione è necessaria. Il condensatore si riscalda a causa della potenza che fluisce attraverso di essa, ed è possibile per un condensatore elettrolitico utilizzato in tal modo la rottura o 'esplodere' causa l'ebollizione elettrolita. Al contrario, è necessario utilizzare i molto più costosi condensatori possono olio fluido (come mostrato verso la fine del capitolo 10). Questo stile di utilizzo è inusuale per i costruttori domestici.
Con transistor
bipolari, è necessario utilizzare buon senso. Supponiamo che un chip di
timer 555 è necessaria per alimentare un transistore che controlla un relè:

Per il momento, si ignorerà il fatto che il 555
può comandare il relè direttamente senza la necessità di un transistor. diciamo
che il relè disegna una corrente di 30 mA quando è collegato ad
un'alimentazione a 12V. Pertanto, il transistore deve essere in grado di
gestire una corrente di 30 mA. Ogni transistore di commutazione di piccole dimensioni
come il BC109 o 2N2222 può facilmente gestire quella corrente. Il transistore
deve inoltre essere in grado di gestire 12 volt. In caso di dubbio, consultare
le caratteristiche della vostra scelta di transistor a http://www.alldatasheet.co.kr/ inserendo
il nome transistor 'BC109' o qualsiasi altra cosa nella casella di immissione
nella parte superiore dello schermo e cliccando sul pulsante a destra di essa.
Alla fine, ti permetterà di scaricare un documento pdf specificando il
transistor, e che vi mostrerà le tensioni che il transistor in grado di
gestire. Entrambi i transistori di cui sopra può gestire molto più di 12V.
La prossima domanda è, 'possibile l'interruttore
transistor abbastanza veloce per lavorare in questo circuito?' E il foglio dati
mostrano che si può accendere e spegnere un milione di volte al secondo. Come
il relè può accendere e spegnere alcune volte al secondo, il transistore può
facilmente operare abbastanza veloce per gestire la commutazione.
Quindi, abbiamo bisogno di sapere le dimensioni
della resistenza sarebbe adatto. La scheda tecnica mostrerà anche il guadagno
di corrente CC del transistor. Questo è solitamente contrassegnato come
"hfe" e per questi transistor è probabile che sia un minimo di,
diciamo, 200. Ciò significa che la corrente che scorre nella base del
transistore deve essere un duecentesimo di 30 mA del relè che è 0,15 mA. Il
resistore avrà circa 11 volt al pin 3 del temporizzatore 555 e circa 0,7 volt
alla base del transistore quando è acceso completamente su. Ciò significa che
la resistenza avrà circa 10,3 volt attraverso quando il relè è attivato:

Quindi, quale dimensione di resistenza avrà 0,15 mA scorre attraverso di essa quando c'è un 10,3 volt goccia attraverso esso? Sappiamo che una resistenza da 1K passa 1mA per volt e così passava 10,3 mA con 10,3 volt su di essa. Che è molto più di quanto abbiamo bisogno. Una resistenza da 10K passerebbe 1,03 mA che è ancora troppo, ma certamente potrebbe essere utilizzato. Poiché si tratta di un resistore, possiamo usare la legge di Ohm: R = V / A (Ohm è uguale Volt Ampere oltre), o R = 10.3 / 0,00015 che è 68K. Così, ogni resistenza tra 68K e 15K forse dovrebbe funzionare bene.
Il diodo serve a proteggere il transistor dalla
tensione eccessiva dovuta alla bobina del relè. Quando una bobina viene
improvvisamente spento, si genera una tensione inversa che può essere centinaia
di volt, tirando il collettore del transistore lontano sopra la linea di
alimentazione +12 V. Quando questo comincia ad accadere, inverte la direzione
efficace diodo, permettendo così di condurre e di corto circuito che grande
picco di tensione:

A causa del corto circuito, la tensione non può
ottenere qualsiasi superiore e la corrente attraverso il diodo non è grande,
così come la maggior parte dei diodi popolare ed economico 1N4001 o 1N4007 tipi
possono essere utilizzati.
Quando un transistore è collegato e così acceso, è
effettivamente un cortocircuito tra il suo collettore ed emettitore, e che pone
la piena 12 volt attraverso il relè, alimentando molto solidamente. Questo
metodo di connessione è chiamato circuito "emettitore comune" perché
tutti i transistori utilizzati hanno tutti gli emettitori collegati in comune
alla linea 0V. Una disposizione alternativa è il "emitter-seguace"
circuito in cui la tensione di uscita segue la tensione sulla base del
transistore (pur rimanendo circa 0,7 volt sotto tutto il tempo):

Con questa disposizione circuitale, l'emettitore
del transistore "segue" la tensione sul pin 3 del timer 555. È sempre
una tensione costante sottostante, tipicamente circa 0,7 volt. L'uscita del
timer 555 ha un massimo di circa 0,7 V sotto la tensione di alimentazione, e
quindi è il valore massimo è di circa 11.3V in questo circuito. Il transistor
che scende da un ulteriore 0.7V, il che significa che il relè ottiene solo
attraverso 10.6V invece di 12V completa della fornitura, il che significa che
dovrebbe essere un 10-volt relè piuttosto che un relè 12 volt.
Questi sono i casi facili perché il timer 555 può fornire almeno 200 mA attraverso di essa il pin di uscita, mantenendo costante la tensione di uscita. Che non è il caso di circuiti a transistor semplici. Prendete una situazione come questa:

Per le funzioni audio - microfono pre-amplificatori
e simili - la regola generale è che la corrente che scorre attraverso il primo
transistor dovrebbe essere almeno dieci volte la corrente richiesta dalla base
del secondo transistore per non trascinare verso il basso e distorcere l'forma
d'onda audio.
Commutazione relè non è così critico ma lo stesso principio generale si applica ed attenzione deve attenzione alla resistenza di collettore del transistore precedente. Ad esempio, se la corrente che scorre attraverso il transistore preceeding è piccola, diciamo, 0,5 mA e il transistore di uscita deve 1,5 mA scorre nella sua base, allora ci può essere un problema. In questo circuito, per esempio:

Qui, la tensione sul punto "A" va alto
perché il primo transistore spegne e diventa così la stessa di un resistore di
1Meg o più. Normalmente, che la resistenza è tanto maggiore della 27K della sua
resistenza, che la tensione nel punto "A" sarebbe circa 12 V, ma se
si dovesse collegare la resistenza "R" del solo 1K valore, allora la
situazione è cambiato completamente. la base di "Tr" non può elevarsi
al di sopra 0.7V. Il primo transistore può ignorare a causa della sua elevata
resistenza. Che lascia un partitore di tensione-coppia di resistenze, il 27K e
1K, con 11,3 volt attraverso di loro, fermando la tensione nel punto
"A" di aumentare oltre 1.13V invece del 12V originale e transistor
"Tr" solo ottenere 0,43 mA invece del 1,5 mA, che era ricercato. Il
transistor "Tr" ha in effetti una resistenza 28K nutrendola corrente
dalla guida +12 V.
Una soluzione sarebbe quella di aumentare la
corrente attraverso il primo transistor utilizzando una resistenza molto buona
minore della presente 27K. Un'altra opzione è quella di ridurre il requisito di
corrente di ingresso del transistore di "Tr" rendendo una coppia
Darlington o utilizzando un transistor con un guadagno molto maggiore.
Le opzioni principali per la costruzione di un
circuito prototipo sono:
1. A (plug-in) breadboard
2. Elettrici connettore a vite strisce.
3. Stripboard
4. Un circuito stampato.
1. L'unità di
breadboard tipico è costituito da una matrice di fori di clip collegate in
strisce, in cui porta componenti possono essere uniti per fare un circuito. A mio parere, è meglio evitare che ci
vuole un po 'di sforzo per realizzare qualsiasi circuito significativo il loro
utilizzo, alcuni componenti non si adattano bene nelle prese, che sono
abbastanza piccolo da portare DIL pacchetti IC, e quando si vuole ricevere un
circuito funziona bene sulla basetta, non vi è alcuna garanzia che funziona
bene quando si tenta di spostarlo in un consiglio permanente saldato:

Mentre una scheda di plastica di questo tipo
sembra che dovrebbe essere veloce e facile da usare, non ho mai trovato così da
quando le schede sono stati ridotti di dimensioni per prendere i perni
ravvicinate di circuiti integrati ("chips" ). Generalmente è
difficile fissare i componenti nel modello stesso schema elettrico, e se non lo
sono, allora diventa lenta a seguire il circuito attraverso il layout breadboard.
2. Il negozio di ferramenta locale è dotato di connettori a vite a basso costo che può essere molto efficace. Questi sono disponibili in diverse dimensioni e quelle più piccole sono molto convenienti per la costruzione di circuiti a transistor. Sembrano questo:

Circuiti possono essere assemblati molto
facilmente, utilizzando questi connettori ed un esempio potrebbe essere uno dei
Bedini John batteria pulsa circuiti che potrebbero avere un layout simile:

Ho costruito questo circuito utilizza questo stile
di costruzione ed era davvero successo, essendo molto veloce e facile da
costruire ed è risultato essere molto dura ed efficace per un lungo periodo di
utilizzo. La striscia di plastica ha un foro tra ciascuna striscia connettore e
che permette di serrare il nastro ad una scheda base sulla quale montare altri
componenti, in questo caso, la bobina pulsante e il rotore con i magneti
fissati. Ogni blocco di connessione può prendere due o tre fili. I fili devono
avere l'isolamento rimosso e raschiate i cavi pulito e lucido, se non sono già
in quello stato. Se più di un multi-trefolo viene messo in un lato di un
connettore, quindi di solito è meglio attorcigliare i fili insieme prima di
serrare la vite di serraggio. Se si desidera, è possibile indicare i fili intrecciati
di un sottile strato di stagno, ma questo deve essere fatta in modo preciso per
evitare la produzione di un giunto che è troppo grande per entrare nel
connettore. Un connettore può essere tagliato fuori dalla striscia abbastanza
facilmente, usando un paio di forbici o un cutter. Connettori singoli possono
unire due fili molto efficacemente senza la necessità di saldare loro.
Mentre il grilletto filo è mostrato come una linea
sottile nella figura precedente, si suggerisce che è più conveniente utilizzare
fili di diametro identico, e se non è chiaro che è l'inizio e la fine di un
singolo filo, poi, un ohmetro può essere utilizzato per identificare le
estremità. Si suggerisce che i cavi sono allungati oput in una lunga durata e
poi ritorti insieme utilizzando un trapano elettrico. Ho trovato che facendo
che non è molto buona perché il cavo vicino il trapano è ritorto molto più
forte rispetto al resto del filo. Inoltre, è necessario un notevole distanza
esterno per tracciare una lunghezza sufficiente di filo. Se davvero si vuole
intrecciare i fili insieme (non è immediatamente evidente il motivo per cui si
vorrebbe fare), quindi usare due bobine di filo e di torcere insieme per un
breve tratto girando le ruote sopra come una coppia, poi avvolgere il lunghezza
twisted ad una terza bobina o supporto temporaneo. Questo metodo non ha bisogno
per impostare cavi lunghi (che groviglio e prendere sulle cose molto
facilmente) e dà fili intrecciati in modo uniforme che possono essere preparati
quando si è seduti in un piccolo spazio di lavoro. La bobina di 850 giri è
avvolta in questo modo:

Il primo filone della bobina inizia nel punto
"C" alla base della bobina e termina nel punto "A" nella
parte superiore della bobina. Questa è la bobina che aziona il motore con punto
"A" al positivo della batteria di alimentazione. Il secondo inizia
Strand a punto "D" alla base della bobina e termina nel punto
"B" con il punto "B" collegato alla resistenza di base del
transistore. Questa disposizione genera un campo magnetico Nord nella parte
superiore della bobina e che spinge contro il magnete permanente del rotore
polo Nord che è quella rivolta verso la bobina. Con l'implementazione, che ho
usato per caricare una batteria per auto, la rotazione della ruota era gentile,
dando forse 200 a 300 impulsi al minuto alla batteria. La velocità della ruota
ridotta la carica della batteria è aumentata e quindi uno sguardo al volante
mostrato lo stato di carica della batteria. Si raccomanda che il nucleo della
bobina essere costituito lunghezze di 1,5 millimetri cordolo rivestito di rame
del diametro, ma come il rame è altamente conduttivo elettricamente, preferisco
cappotto ciascuna asta con smalto per bloccare lateralmente correnti parassite
che potere rifiuti
3. Stripboard, di solito chiamato 'Veroboard'
anche se non è fatta da Vero, è un metodo rapido e soddisfacente, anche se
bisogna fare saldature molto piccoli. Si prega di essere consapevole del fatto
che i fumi di combustione della resina durante la saldatura sono sicuramente
non fa bene alla salute e deve essere evitato facendo in modo che la
ventilazione sia adeguata.
4. Un circuito stampato è fattibile per una tantum
prototipo e la produzione di una aumenterà le vostre abilità di produzione,
quindi è anche una scelta ragionevole se si ha l'incisione e le attrezzature di
perforazione a portata di mano. L'acquisto di tutte le attrezzature necessarie,
se non ne hai, può costare un bel po, ma le competenze acquisite sono
significativi e le schede finite sembra molto professionale.
Ci sono diversi altri metodi di costruzione, e
molte varietà di bordo costruzione e stripboard. Stripboard semplice sarà
utilizzato nelle seguenti descrizioni, sebbene il metodo si applica ai diversi
stili di costruzione.
Il primo passo è di produrre un layout per i
componenti sulla scheda. Quando si progetta la disposizione layout deve essere
effettuata per la foratura per permettere al consiglio completato da
imbullonare alla sua struttura con le viti e isolare i pilastri per mantenere
le saldature chiara di tutte le altre superfici.

Lo schema circuitale del circuito da costruire è il punto di partenza. Si potrebbe voler disegnare una griglia di linee di luce a rappresentare la matrice di fori della scheda di striscia. Questo consente di visualizzare il percorso dei nastri di rame e il disegno può essere fatto per mostrare l'esatto numero di fori presenti sul pezzo di nastro scheda usata. La scheda striscia si presenta così:

Quindi, si potrebbe voler produrre un disegno
schizzo riutilizzabile disposizione in questo modo:

dove le strisce orizzontali sono numerati e le
linee verticali di fori sono numerati. In questo disegno, all'incrocio delle
linee, rappresenta un buco nel consiglio di amministrazione. Il disegno di un
possibile layout fisico può quindi essere preparati e potrebbe apparire come
questo, quando visto dall'alto, anche se le strisce di rame sul lato inferiore
della scheda sono indicati nel disegno:

E 'molto importante quando si produce un disegno come questo, che le strisce di rame che compongono il circuito non vengano accidentalmente utilizzate per collegare i componenti più avanti lungo la linea, senza interrompere la striscia di rame tra le due sezioni della scheda. Aiuta a segnare una copia del diagramma di circuito quando si disegna un possibile layout fisico sul bordo strip. Si potrebbe fare in questo modo:

Qui, i
componenti appena sotto il diodo vengono inanellati per dimostrare che sono
stati contrassegnati sulla schizzo di layout e, se necessario, la striscia di
rame rotto per isolare i componenti. Un componente la pena ricordare per inciso, è il condensatore segnato in
rosso nello schema elettrico. Questo è un condensatore di disaccoppiamento,
alimentato dalla batteria 12V attraverso un resistore ed un diodo (un diodo non
viene normalmente utilizzato in questa parte del circuito).
Il disaccoppiamento è quello di fornire il 555
chip e driver con un alimentatore che è ragionevolmente isolato dal pesante
corrente disegnare circuito non mostrato in questa piccola sezione dello schema
elettrico. Il pulsante sorteggio pesante attuale del resto del circuito è in
grado di tirare la tensione della batteria basso leggermente molte volte al
secondo. Questo crea un ripple di tensione sulla linea di alimentazione
positiva dalla batteria e di soffocare l'ondulazione, la resistenza e diodo
sono utilizzati per alimentare un grande condensatore serbatoio che leviga il
ripple.
Il circuito non è esente da critiche. Transistor
'TR2' e dei suoi componenti associati sono ridondanti dal pin 3 del chip 555
fornisce già il segnale richiesto (e con capacità di un'unità superiore) in
modo che la linea di uscita secondo dovrebbe essere presa direttamente dal pin
3 del chip 555. Questo frammento di circuito è mostrato solo come esempio di
marcare un diagramma di circuito quando si effettua un layout componenti
schizzo.
Mentre schizzo di layout viene prodotto, lo schema
elettrico deve essere delimitata con una penna evidenziando per fare in modo
che ogni parte dello schema elettrico è stato copiato al disegno. Nell'esempio
riportato di seguito, non tutti la striscia evidenziato viene mostrato, dal
momento che scappa la piccola sezione della scheda viene mostrato qui:

Molti componenti elettronici possono essere
danneggiati dalle elevate temperature che subiscono anche quando viene saldata.
Io personalmente preferisco usare un paio di pinze naso lungo per afferrare il
componente porta sul lato superiore della scheda, mentre rendendo il giunto di
saldatura sul lato inferiore della scheda. Il calore correndo il conduttore del
componente viene quindi convogliato nel grande volume di metallo nella pinza e
il componente è protetto da un eccessivo calore. Per lo stesso principio, uso
sempre una presa di corrente durante la saldatura DIL un circuito, in questo
modo, il calore è dissipato completamente prima del CA è collegato alla presa
di corrente. Essa ha anche il vantaggio che l'IC può essere sostituito senza
alcuna difficoltà se è danneggiato.
Se si utilizza circuiti integrati CMOS in ogni
costruzione, è necessario evitare l'elettricità statica. Livelli molto elevati
di tensione di costruire sui vestiti mediante spazzolatura contro gli oggetti.
Questa tensione è dell'ordine di migliaia di volt. E 'in grado di fornire
corrente così poco che non ti dia fastidio e probabilmente non ce ne
accorgiamo. Dispositivi CMOS operare su tali basse quantità di corrente che
possono essere facilmente danneggiati dal vostro elettricità statica.
Professionisti hardware informatici indossano un cavo di messa a terra legato
ai polsi durante la manipolazione circuiti CMOS. Non vi è alcun bisogno di
arrivare a tanto. Dispositivi CMOS sono forniti con i cavi incorporati in un
materiale conduttore. Lasciateli nel materiale fino a quando si è pronti a inserirli
nel circuito e quindi solo tenere il corpo in plastica del caso e non toccare i
piedini. Una volta in posizione nel circuito, i componenti del circuito
impedisce l'accumulo di cariche elettrostatiche sul chip.
Saldatura è una capacità acquisita facilmente.
Multi-animato saldatura viene usata per il circuito elettronico di saldatura.
Questo filo di saldatura ha resina flusso contenute, quando fuso su una
superficie metallica, il flusso rimuove lo strato di ossido sul metallo,
permettendo un giunto elettrico adeguato da effettuare. Di conseguenza, è
importante che la saldatura viene posta sulla zona comune e il saldatore
disposto su esso quando è già in posizione. Se questo è fatto, il flusso può
pulire l'area comune e l'articolazione sarà buono. Se la saldatura è posto sul
saldatore e poi il ferro spostato al comune, il flusso sarà bruciata prima che
la zona comune è raggiunto e l'articolazione risultante non sarà buono.
Un giunto di saldatura buona avrà una superficie
liscia e lucida tirando qualsiasi filo che nel giunto avrà alcun effetto quando
il filo è ora saldamente incorporato nel giunto. Fare un buon giunto di
saldatura è di circa mezzo secondo e certamente non più di un secondo. Si
desidera rimuovere il saldatore dal giunto prima di una quantità eccessiva di
calore viene eseguito nel giunto. Si consiglia un buon giunto meccanico essere
fatta prima di saldare quando si collega un filo a una qualche forma di
terminale (questo spesso non è possibile).
La tecnica che uso è quella di stare in piedi la
saldatura sul banco di lavoro e piegare l'estremità in modo che sia inclinato
verso il basso verso di me. Il cavo del componente da saldare viene inserito
nel foro della scheda striscia e afferrò appena sopra il bordo con lungo dal
naso pinze. La scheda è capovolta e il pollice sinistro utilizzato per bloccare
la scheda contro le pinze. La scheda e pinze sono poi spostati sotto la
saldatura e posizionato in modo che la saldatura si trova sulla striscia di
rame, toccando il conduttore del componente. La mano destra è ora utilizzato
per posizionare brevemente saldatore sulla saldatura. Questo fonde la lega sul
giunto, permettendo il flusso di pulire l'area e produrre un buon giunto. Dopo
che il giunto è fatto, la scheda è ancora detenuto con le pinze fino a quando
il comune si è raffreddato.
Nello sviluppo di nuovi circuiti, può essere conveniente per provare diversi valori di resistenza in qualche posizione nel circuito (il valore di resistenza può dipendere il guadagno di un transistore o la resistenza effettiva di un ORP12, o qualche situazione tale altro). Per questo, è molto comodo avere una resistenza di sostituzione finestra che consente di selezionare qualsiasi resistenza standard a cavallo di un interruttore.
Queste non sono facilmente disponibili sul
mercato. Negli anni passati, era possibile acquistare interruttori wafer personalizzati, dove il numero di wafer può essere costruito a qualsiasi dimensione interruttore è necessaria, ma questi non
sembrano essere più a disposizione. Un metodo meno conveniente della costruzione è di utilizzare quattro di questi, selezionati da un interruttore
seconda fetta:

Nel diagramma sopra, tutte le resistenze di un segmento (100 ohm a 820 ohm, a 1K, 8K2 10K a 82K o 100K a 820K) sono collegati ad un unico interruttore a 12 vie. I cavi di uscita quindi una delle seguenti resistenze standard tra loro, a seconda della posizione del commutatore. Un secondo interruttore può essere utilizzato per selezionare diversi di questi gruppi, pur utilizzando gli stessi fili di uscita. Quando in scatola, potrebbe apparire come questo:

Può anche essere utile avere un generatore di segnale versatile. Si può facilmente costruire il vostro proprio con frequenza variabile, variabile di Mark / Space rapporto e opzionale gating variabile. Se lo fai, si potrebbe anche farlo con una bassa impedenza di uscita in modo da poter pilotare dispositivi in prova direttamente invece di dover fornire ulteriori buffer. Potrebbe sembrare così:

L'elemento davvero essenziale di apparecchiatura è
un multimetro. Questi sono disponibili in diverse forme, dimensioni e varietà e
il costo varia enormemente. L'affidabilità varia anche molto. Il più affidabile
e più economico è il tipo analogico che non utilizza una batteria (non per la
misurazione della resistenza occasionale). Anche se questi tipi sono guardati
dall'alto in basso al giorno d'oggi, sono affidabili al 100%:

Il misuratore
mostrato sopra è valutato a 2000 ohm per volt, quindi il collegamento ad un
circuito di effettuare una misurazione sulla gamma 10V è lo stesso collegamento
di un resistore 20K al circuito. Il
fratello maggiore di questo stile di apparecchiature è circa cinque volte più
grande e ha 30.000 ohm per prestazioni volt, quindi collegare su una vasta 10V
è la stessa collegando una resistenza 300K al circuito da misurare. Questo è a
batteria, quindi se si ottiene uno di questi, mi permetto di suggerire di
controllare l'esattezza su base regolare:

L'davvero eccellente non-batteria (ex-professionale) Avo metro multimetri sono ancora disponibili tramite eBay a prezzi accessibili. Questi hanno 30.000 ohm per volt e le prestazioni sono robusti e precisi, essendo stato costruito a standard molto elevati.
Un multimetro utilizza una batteria da 1,5 V per
misurare la resistenza. Legge di Ohm viene utilizzato come principio di
funzionamento e l'operazione è:

Il misuratore mostrato nel diagramma ha una
resistenza propria piccola. Questo ha una piccola resistenza variabile aggiunto
ad esso. Questo resistore variabile avrà una piccola manopola montato sulla
faccia del multimetro, o sarà una manopola rotella leggermente sporgente dal
lato destro del telaio multimetro. La batteria 1.5V sarà posizionata
all'interno del contenitore multimetro come è il 1K resistenza. Per utilizzare
i campi di resistenza, le sonde multimetro sono toccati saldamente insieme per
formare un corto circuito e la resistenza variabile regolata in modo che i
punti metro a zero.
Ai fini di questa discussione, supponiamo che la
resistenza interna del misuratore, se correttamente regolato, è esattamente 1K.
Se la resistenza in prova è esattamente 1K in valore, allora la corrente
attraverso il contatore sarà dimezzato e il misuratore visualizza una
deflessione dell'ago modo mezzo tutta la scala. Se la resistenza in prova è 2K,
allora la corrente sarà terzo e la scala di punteggio sarà alla posizione 1/3
da sinistra. Se la resistenza è 4K, allora ci sarà un quinto (1K +4 K = 5K) del
fondo scala corrente e il marchio 4K sarà del 20% dal lato sinistro della
scala.
Due cose da notare: in primo luogo, la scala deve
leggere da destra a sinistra, che può richiedere un certo tempo per abituarsi,
e in secondo luogo, la scala non è lineare, con le marcature sempre più vicino
insieme e, di conseguenza, più difficile da marcare e leggere , più alto è il
valore della resistenza misurata. Il raggruppamento di marcature di scala
motivo il più costoso multimetri tendono ad avere più di un intervallo.
Un utilizzino oscilloscopio è un ottimo materiale
per proprio, ma sono costosi a nuovo. E 'possibile prendere uno ad un prezzo
ragionevole di seconda mano su eBay. Un oscilloscopio è affatto un elemento
essenziale di attrezzature. Una delle sue caratteristiche più utili è la
possibilità di misurare la frequenza, e visualizzare la forma di una forma
d'onda. Più forme d'onda sono di forma nota quindi la frequenza maggiore è
l'ignoto. Il misuratore seguente non è costoso e visualizza la frequenza di un
segnale su una lettura digitale:

Quindi, quando si decide cosa multimetro di
acquistare, prendere in considerazione i seguenti punti:
1. Quanto è affidabile? Se si opta per una
batteria guidato, cosa succede alla precisione se la batteria inizia a correre
verso il basso. Ha visualizzato un avviso che la batteria deve essere
sostituita? Utilizzino multimetri digitali sono brillanti, ma sono un problema,
se si vuole fare le misurazioni di distanza dalla rete elettrica.
2. Che range
di tensione CC ce l'ha? Se avete intenzione di lavorare principalmente con i
circuiti 12V, è scomodo per gli intervalli da 9V e 30V come intervalli
successivi. Metri digitali non hanno
questo problema, ma la questione è poi, come precisa stanno andando a essere in
uso quotidiano?
3. Opzioni di test a transistor si può ignorare -
è meglio rendere il vostro apparecchio dedicato per controllare transistor se
si pensa di aver mai bisogno di fare questo - probabilmente non lo farà.
4. Corrente di misura può essere molto utile in
modo da vedere quali intervalli sono offerti.
5. Misurare la capacità è molto utile, soprattutto
perché molti condensatori non sono ben segnalati per indicare il loro valore.
6. Misurare la frequenza di una forma d'onda
potrebbe essere un vantaggio rilevante, ma la domanda è: sei ogni probabilità
di bisogno?
7. Misura della resistenza è molto utile. Ogni
metro che ha. Non c'è bisogno di essere più di fantasia su campi di misura come
al solito solo bisogno di conoscere la risposta approssimativa - si tratta di
una resistenza da 1K o una resistenza da 10K?
Guardatevi intorno e vedere cosa è disponibile,
quanto costa e cosa fa appello a voi. Potrebbe non essere una cattiva idea di
acquistare un multimetro davvero economico e usarlo per un po 'per vedere se ci
sono delle carenze, che sono un fastidio, e se sì, quali miglioramenti si vuole
personalmente da un metro più costoso.
Potrebbe valere la pena prendere una fantasia
alimentatore da banco che permette di impostare qualsiasi tensione che si
desidera e che visualizza la corrente in corso di elaborazione da parte il
circuito di sviluppo:

Tuttavia, non c'è bisogno di spendere soldi per
una unità di fantasia quando si può costruire una unità eccellente del vostro
proprio con stabilizzazione di tensione, di uscita regolabile, misurata corrente,
ecc ecc Personalmente, se lo sviluppo di un circuito per essere utilizzato con
una batteria, credo che lei sia meglio alimentare lo sviluppo da una batteria,
in questo modo le caratteristiche della batteria sono inclusi in tutte le prove
che si svolgono.
Se lo si desidera, è possibile costruire un test di sviluppo molto comodo letto del sistema di alimentazione. Questo ha il vantaggio che si può fare nello stile più conveniente per il vostro uso personale. È inoltre possibile effettuare la protezione ultra-sensibile e costruire in circuiti aggiuntivi come tester transistor e sostituzione scatola resistenza per produrre un letto integrato di prova. Si potrebbe forse usare un circuito come questo:

Qui, l'alimentazione è fornita da un pacco di
ricaricabili Ni-Cad batterie o, eventualmente, un alimentatore con tensione di
stabilizzazione. Come in tutti i circuiti reali, la prossima cosa nel circuito
è sempre un interruttore on / off in modo che la sorgente di alimentazione può
essere scollegato immediatamente diano il. Poi, come sempre, è un fusibile o un
interruttore automatico, in modo che il problema dovrebbe essere grave, si può
scollegare il circuito più veloce di quanto si possa reagire. Se lo si
desidera, è possibile costruire il proprio super-accurate interruttore di
circuito regolabile da utilizzare in questa posizione.
I due transistori e tre resistenze formano un
regolabile, uscita stabilizzato. Il transistore FET ha una elevata capacità di
potenza di uscita manipolazione e un bassissimo assorbimento di potenza di
ingresso ed è così buono per il controllo della tensione di uscita. Resistenza
'VR1' è riempita con il resistore 4K7 unicamente a ridurre la tensione
attraverso il resistore variabile. VR1 è regolato per controllare la tensione
di uscita. Se la corrente assorbita è aumentata e la tensione di uscita viene
abbassato leggermente, quindi la tensione sulla base del transistor BC109 è
ridotta. Questo inizia a girare il transistor spento, alzando la tensione nel
punto 'A', che a sua volta, aumenta la tensione di uscita, opponendosi alla
variazione causata dal carico.
L'uscita è monitorata, in primo luogo da un
milliamperometro largo per mostrare l'assorbimento di corrente e in secondo
luogo, sul lato di uscita del milliamperometro, un voltmetro. Questo permette
un monitoraggio molto stretto della potenza fornita al prototipo, soprattutto
se il milliamperometro è posto a fianco del prototipo. È possibile costruire
questo circuito in una scatola piana larga che fornisce una superficie di
lavoro accanto al milliamperometro.
A 'B' il punto nel diagramma sopra riportato, un
metodo per modificare l'attuale gamma di milliamperometro mettendo una
resistenza 'shunt' su di esso. Quando l'interruttore è chiuso, alcuni flussi di
corrente attraverso la resistenza e alcuni attraverso il milliamperometro.
Questa resistenza ha un valore molto basso, quindi è meglio fare da soli.
Diciamo che vogliamo per raddoppiare la portata del contatore. Saldare
l'interruttore attraverso lo strumento e per la resistenza di utilizzare una
lunghezza di filo di rame smaltato avvolto intorno a un ex piccolo. Metti un
carico in uscita in modo che l'indicatore mostra un fondo scala. Chiudere
l'interruttore. Se la corrente visualizzato è esattamente la metà di quello che
era, se non, spegnere, togliere un po 'di filo per abbassare la lettura o
aggiungere un po' di filo per aumentare la lettura e ripetere il test fino a
quando esattamente la metà della corrente viene visualizzato. Più basso è il
valore della resistenza di shunt, i flussi di corrente attraverso di esso più e
meno attraverso il contatore, che dà poi una lettura inferiore.
Attenzione: è molto importante avere un fusibile o
un interruttore nel potere essere trasportato al vostro circuito di prova.
Qualsiasi errore di costruzione del prototipo può causare una corrente maggiore
di essere assorbita dall'alimentazione e questo può essere pericoloso.
Ricordate, non è possibile visualizzare la corrente. Anche se si dispone di un
misuratore della corrente erogata, non si può notare il valore massimo. Il
primo segno di guai può fuoriuscire del fumo! Si può facilmente friggere il
circuito che si sta costruendo, se non si dispone di un cut-off di sicurezza,
in modo da utilizzare un fusibile o un altro dispositivo che limita la corrente
a due volte quello che si aspettano il circuito per disegnare.
Quindi, dopo tutto questo, quali attrezzature non
si ha realmente bisogno? Avete bisogno di un piccolo saldatore e saldare
multicore, un paio di pinze dal naso lungo e un multimetro. Un altra cosa è
qualche strumento per tagliare i fili e rimuovere l'isolamento prima della
saldatura. Preferenze personali variano. Alcune persone preferiscono uno dei
tanti strumenti personalizzati, alcune persone usano un coltello, io
personalmente uso un paio di forbicine per le unghie dritte. Si sceglie quello
che state bene con.
Non esattamente una vasta gamma di attrezzature
essenziali. Le altre voci di cui non sono in alcun modo essenziale quindi vi
suggerisco di iniziare, mantenendo le cose semplici e usare un minimo di
attrezzi.
Se non si ha familiarità con l'elettronica, vi
suggerisco di ottenere una copia del catalogo Maplin, o da uno dei loro negozi
o attraverso il sito web http://www.maplin.co.uk.
Vai attraverso di essa con attenzione in quanto vi mostrerà quali componenti
sono disponibili, quanto costano e spesso, come vengono utilizzati. Le
specifiche di praticamente qualsiasi semiconduttore può essere trovato gratuito
http://www.alldatasheet.co.kr nella
forma di un documento Adobe Acrobat.
Infine, perché non è importante, tutti i circuiti
mostrato finora ha indicato corrente che fluisce dalla + di una batteria al
terminale -. La scoperta della tensione è stata fatta da Volta ma non aveva
modo di sapere in che modo la corrente scorreva, così indovinato. Aveva un 50 -
50 possibilità di ottenere nel modo giusto, ma non è stato fortunato, ma ho
sbagliato. Corrente elettrica è in realtà un flusso di elettroni, e questi
flusso dal polo negativo della batteria al positivo della batteria. Quindi, chi
se ne frega? Quasi nessuno, in quanto non ha alcun effetto pratico su uno dei
circuiti.
Alcuni siti web utili:
http//:www.users.zetnet.co.uk/esr per componenti
http//:www.maplin.co.uk per componenti
http//:www.alldatasheet.co.kr per le specifiche dei semiconduttori
http//:www.cricklewoodelectronics.com per componenti
http//:www.greenweld.co.uk per componenti
Se si decide che si sta andando a ricercare nuove
attrezzature, design e possibilmente inventare nuovi dispositivi, quindi un
oscilloscopio è utile. Vorrei sottolineare ancora una volta che questo non è un
elemento essenziale di attrezzature e di certo non è necessario fino a quando
non sono abbastanza familiarità con la costruzione di prototipi. E 'abbastanza
facile da fraintendere le impostazioni di un oscilloscopio e le modalità di
funzionamento prendere tempo per abituarcisi. Il basso costo libro "How to
Use Oscilloscopes and Other Test Equipment" da RA Penfold, ISBN 0 85934
212 3 potrebbe anche essere utile quando si inizia a utilizzare un 'campo di
applicazione.
E 'possibile ottenere un oscilloscopio ad un costo
ragionevole con l'acquisto di seconda mano attraverso eBay. I migliori ambiti
sono 'doppia traccia' che significa che può visualizzare la forma d'onda di
ingresso e la forma d'onda di uscita sullo schermo contemporaneamente. Questa è
una caratteristica molto utile, ma perché è la portata che hanno tale impianto
vendere a prezzi più elevati. Più alta è la frequenza che il campo di
applicazione in grado di gestire, il più è utile, ma ancora una volta, più alto
è il prezzo di vendita. Non tutti gli ambiti sono forniti con 'punte di prova'
(l'essenziale), quindi potrebbe essere necessario acquistare separatamente se
il venditore vuole mantenere il suo. Ottenere il manuale per l'ambito è anche
un vantaggio deciso. Un campo di applicazione a basso costo potrebbe essere
simile a questo:

Persone che sperimentano con magneti permanenti,
può fare uso di uno strumento che mostra la forza di un campo magnetico.
Dispositivi realizzati professionalmente per fare questo tendono ad essere ben
al di fuori del potere d'acquisto dello sperimentatore media che avranno già
speso soldi per i materiali per i suoi prototipi. Qui è un disegno di un
circuito semplice ed economico, alimentato da quattro pile AA, e utilizzando un
semiconduttore ad effetto Hall come sensore:


Questo design
utilizza un chip OP77GP amplificatore operazionale per amplificare il segnale
di uscita dal chip A1302 che è un dispositivo ad effetto Hall. Il guadagno dell'amplificatore CC-collegata
operativa viene impostata dal rapporto dei resistori 1K e 1M fissi ombreggiati
nello schema elettrico, dando un guadagno di 1000.
Il funzionamento del circuito è semplice. I sei volt batteria carica il condensatore da 10 microfarad che aiuta appianare eventuali fluttuazioni della rete di alimentazione prodotti variando corrente assorbita dal circuito. La resistenza di 10K variabile è usata per impostare il display del misuratore di uscita a zero quando l'effetto Hall dispositivo non è vicino a qualsiasi magnete. La resistenza 1K variabile è lì per fare regolazioni più facile regolazione fine.
Quando il chip di A1302 incontra un campo
magnetico, la tensione sul suo pin di uscita 3 cambi. Questa modifica viene
ingrandita mille volte dall'amplificatore OP77GP. E 'uscita sul pin 6 è
collegato ad un lato del metro display e l'altro lato del misuratore è collegato
al punto "A". La tensione sul punto "A" è circa la metà
della tensione di batteria. Sarebbe esattamente la metà della tensione se i due
resistori 4.7K erano esattamente lo stesso valore. Questo è piuttosto
improbabile in quanto vi è una tolleranza di fabbricazione, tipicamente intorno
al 10% del valore nominale della resistenza. Il valore esatto della tensione
sul punto "A" corrisponde la sintonizzazione OP77GP e così il
multimetro legge zero fino a un campo magnetico viene rilevato. Quando ciò
accade, la deflessione è direttamente proporzionale alla forza del campo
magnetico.
Non è necessario conoscere le seguenti
informazioni, quindi per favore sentitevi liberi di saltare e passare a
qualcos'altro.
La presentazione riportato sopra si basa sulla
visione convenzionale di elettronica e di potenza elettrica come insegnato
nelle scuole e nelle università. Tali informazioni e concetti funziona bene per
la progettazione e la costruzione di circuiti, ma questo non significa che sia
del tutto corretta. Purtroppo, il mondo non è così semplice come viene
generalmente fatto.
Per esempio, si dice che la corrente è un flusso
di elettroni che passano attraverso i fili di un circuito alla velocità della
luce. Se è vero che alcuni elettroni effettivamente fluire attraverso il
metallo dei fili, la piccola percentuale di elettroni che effettivamente farlo,
farlo abbastanza lentamente devono negoziare la strada attraverso il reticolo
delle molecole dei metalli che costituiscono il corpo dei fili.
Nonostante questo, quando l'interruttore on / off
di un circuito viene girato, i poteri circuito immediatamente, non importa
quanto i fili sono. La ragione di questo è che corrente elettrica fluisce lungo
i fili a velocità molto elevata anzi, ma scorre rapidamente lungo l'esterno dei
fili non, rapidamente attraverso i fili. Un millesimo di secondo dopo
l'accensione di un circuito, gli elettroni scorrono attraverso i fili hanno
appena cominciato, mentre la corrente che fluisce lungo l'esterno dei fili è
andato tutto il circuito e ritorno:

Il disegno sopra non mostra correttamente le
proporzioni, come il flusso di corrente a spirale lungo l'esterno del filo
dovrebbe essere centinaia di migliaia di volte più lungo rispetto a quanto
mostrato, che non è pratico in un diagramma.
Il percorso effettivo preso dal flusso di corrente
rende la superficie del filo di particolare importanza, e il materiale isolante
è di grande importanza. Negli anni passati, produttori di filo usato per
ricottura (cool down) fili di rame in aria. Questo ha creato uno strato di ossido rameico sulla superficie esterna di
fili di rame, e che ha le caratteristiche strato filo diversi di filo di rame
ha oggi. William Barbat nella sua domanda di brevetto rivendica che lo strato
di ossido rameico può essere utilizzato nella realizzazione di dispositivi di
potenza maggiore della potenza in ingresso dall'utente.
Purtroppo, il mondo non è così semplice, come
potere scorre in un circuito ha almeno due componenti. La corrente elettrica
che si misura con amperometro è come descritto sopra e talvolta indicato come
elettricità "caldo", come quando scorre attraverso componenti, esso
tende a riscaldarsi. Ma c'è un altro elemento di cui al l'elettricità "a
freddo", così chiamato perché tende a raffreddare i componenti verso il
basso quando scorre attraverso di loro. Ad esempio, se i fili di uscita di
dispositivo VTA Floyd Sweet stati cortocircuitati insieme, brina si forma sul
dispositivo a causa della forte flusso di elettricità "freddo", e
ottenere un "shock" da esso potrebbe dare congelamento anziché
un'ustione .
"Freddo" di energia elettrica non è
qualcosa di nuovo, è sempre stato lì in quanto è solo un aspetto della
"elettricità". Non è stato studiato molto dalla scienza convenzionale
perché nessuno degli strumenti utilizzati per la misurazione di energia
elettrica "a caldo", reagiscono all'elettricità "freddo" a
tutti. (In realtà, energia elettrica "a caldo", l'elettricità
"freddo" e il magnetismo sono tutte le caratteristiche di un unico
soggetto, che in realtà dovrebbe essere chiamato
"elettromagnetismo").
Ora la spettrale bit: energia elettrica "a
freddo" non scorre lungo o attraverso il filo a tutti. Invece, scorre
nello spazio intorno al filo, possibilmente a cavallo sul campo magnetico
provocato dalla corrente "calda". Thomas Henry Moray è famosa per la
costruzione di un dispositivo che cattura energia "fredda" e ha
prodotto una enorme potenza di uscita in grado di alimentare tutta una serie di
normali pezzi di attrezzature elettriche. Nelle sue numerose manifestazioni
pubbliche prima di essere intimidito nel silenzio e il suo equipaggiamento
fracassato, ha invitato i membri del pubblico per portare un pezzo di vetro
ordinario con loro. Poi, quando il suo circuito era alimentare una fila di
luci, avrebbe tagliato uno dei fili e inserire il pezzo di vetro tra le
estremità dei fili di taglio. Ciò ha avuto alcun effetto sensibile sul suo
circuito, con la potenza scorre felicemente attraverso il vetro e attraverso il
suo circuito, alimentando le luci come prima. Che non avviene con l'elettricità
"caldo", ma come l'elettricità "freddo" non scorre
attraverso o lungo la superficie del filo, un taglio nel cavo non è un ostacolo
ad esso.
Ancora non si sa molto su di energia elettrica
"a freddo". Edwin Gray snr. dimostrato lampadine alimentate da
energia elettrica "a freddo" di essere immerso in acqua. Non solo i
bulbi continuano a funzionare inalterato con l'acqua, ma Edwin spesso messo la
mano in acqua insieme alla lampadina accesa, la sofferenza senza effetti negativi
di questo modo. Nessuno di questi due effetti sono possibili con l'elettricità
convenzionale, quindi per favore non
provare a controllare.
Un altro elemento interessante è l'acqua
alimentato sistema di auto prodotto da un americano Armour Nathren uomo. Il suo
sistema, (tra le altre cose) comporta l'alimentazione supplementare di energia
elettrica per le candele. Una cosa che lo ha sempre perplesso è che il motore
non funziona con un solo filo che per il cappuccio della candela. Deve avere un
secondo filo che va dal suo alimentatore supplementare al corpo del connettore
in cui si avvita nel blocco motore. Prendete quel filo di distanza e il motore
si arresta. Metti di nuovo e il motore gira. Ma secondo electrics
convenzionali, che il filo non può essere necessario, poiché il blocco motore è
collegato a massa e l'uscita di alimentazione è collegato a massa, quindi in
teoria, non vi è alcuna differenza di tensione tra le estremità del filo,
quindi nessuna corrente può fluire lungo il filo, quindi il filo non è
necessario e non ha alcuna funzione. Beh, questo è vero per l'energia elettrica
"a caldo", ma sembra possibile che il sistema Armour Nathren utilizza
energia elettrica "a freddo" e l'elettricità "caldo" e
l'elettricità "fredda" ha bisogno del filo in più come guida flusso
per la scintilla spina.
Basta parlare che per ora. Facciamo un ulteriore
passo verso la "stranezza" del mondo reale. Se, trecento anni fa, che
aveva descritto i raggi X, raggi gamma, energia nucleare e segnali TV alla
media istruita persona, avrebbe corso il rischio di essere rinchiuso come
pazzo. Se lo si fa oggi, il vostro ascoltatore sarebbe probabilmente solo si
annoia come lui sa già tutto questo e lo accetta come un dato di fatto (che è).
Si prega di tenere a mente quando si leggono le seguenti informazioni. Se
sembra strano e inverosimile, che è solo perché la scienza convenzionale oggi è
in ritardo molto in ritardo e ancora insegnare le cose che sono state
definitivamente dimostrato di essere sbagliate decenni fa.
Se si vive in un deserto e ogni giorno una società
ha guidato con un camion carico di sabbia e lo ha venduto a voi per una grande
quantità di denaro, che cosa pensi? Non è un buon affare per te, vero? Che cosa
è che tu dici, tu non lo farebbe mai? Ma tu già lo fanno, perché non si rendono
conto che la sabbia è tutto intorno a voi pronto per la presa in giro di poco
costo a tutti. Molte persone hanno cercato di pubblicizzare il fatto, ma la
società sabbia ha immediatamente messo a tacere in un modo o nell'altro. La società
non vuole perdere l'attività di vendita è la sabbia e sicuramente non voglio
che cominciate a raccoglierlo per te gratis.
Beh ... di essere perfettamente leale, non è in
realtà la sabbia, è energia, ed è tutto intorno a noi, liberi per la presa. Suona
un po 'come i raggi X ha trecento anni fa? Non significa che non è vero. È
perfettamente vero. La progettazione di tutti i computer in oggi si basa sulle
equazioni della meccanica quantistica, e mentre quelle equazioni non sono
ancora perfetti, sono facilmente abbastanza buono per scopi pratici. Il
problema è che il mondo visto al livello del quantum non è molto simile al
mondo, pensiamo che vediamo intorno a noi e che pensiamo di comprendere
appieno. Esaminando il mondo a livello quantico dimostra che viviamo in una
massa ribollente di energia incredibile. Einstein è famoso per aver affermato
che la Messa è uguale a una grande quantità di energia, un fatto che viene
mostrato chiaramente quando una bomba atomica fatta esplodere. Mettere in
parole diverse, una piccola quantità di materia è l'equivalente di una grande
quantità di energia. In realtà, energia e materia sono due aspetti diversi di
una sola cosa (che potrebbe ragionevolmente essere chiamata
"massa-energia").
A livello quantistico, si può notare che le
particelle di materia pop in esistenza e cadere di nuovo in energia in modo
continuo, ovunque in tutto l'universo. L'intero universo ribolle di energia.
Questa energia non ci ha infastidito più di quanto dà fastidio l'acqua un
pesce, come ci siamo evoluti in questo mare di energia e noi non ce ne
accorgiamo. Non farci del male, ma se volevamo, e sapeva come, potremmo usare
come gran parte di questa energia come volevamo nei secoli dei secoli. La
quantità di energia che è incredibile. È stato calcolato che un centimetro cubo
ovunque nell'universo contiene abbastanza energia per creare tutta la materia
che possiamo vedere in tutto l'universo. Pensate a quanti centimetri cubici ci
sono sulla Terra ... il Sistema Solare ... nostra Galassia ... Se ogni persona
sulla Terra erano per eseguire i loro veicoli, il potere le loro case, i loro
aerei volano, ecc ecc per i prossimi milioni di anni, non avrebbe la minima
ammaccatura l'energia contenuta in un millimetro cubo dell'universo. Questa non
è una teoria, è un fatto. (Vuoi comprare un grande mucchio di sabbia -? Ho un
carico di poco più di qui ...). Questo campo grande energia è andato sotto nomi
diversi nel corso degli anni. Un nome popolare in questo momento è la
"Zero-Point Energy Field", ed è responsabile di tutto ciò che accade
nell'universo. E 'competenze di vita. Essa compensa in equilibrio in tutto il
mondo, che è uno dei motivi che rende difficile rendersi conto che è tutto
intorno a noi.
Tom Reardon è un uomo americano con capacità
notevoli e una notevole conoscenza approfondita di come il mondo funziona in
realtà. Le sue affermazioni sono generalmente basate su criteri di laboratorio
collaudate sostenuto dal suo alto livello di competenze matematiche che gli
danno una comprensione ulteriore delle cose. Egli spiega come l'elettricità
funziona realmente nei circuiti, ed è niente come il sistema insegnato nelle
scuole e nelle università. Riteniamo che quando attribuiscono una batteria di
un circuito elettrico, la batteria forza una corrente attraverso i fili del
circuito. Scusa capo - è in realtà niente di tutto questo a tutti. La potenza
nel circuito proviene direttamente dallo Zero-Point Energy Field e ha molto
poco a che fare con la batteria a tutti. Tendiamo a pensare di "usare
up" potere, ma che non è solo possibile. L'energia non può essere
distrutta o "usato" il massimo che si può fare è di cambiare da una
forma all'altra. Si eseguirà "lavoro" (apparecchiature di potenza,
produzione di calore, generare il freddo ...) quando cambia da una forma ad un'altra,
ma se si inverte il processo e riconvertirlo alla sua forma originale, esso
deve svolgere un'altra partita di " lavorare "durante la conversione
e finiscono per tornare esattamente nello stesso stato in cui è iniziato da,
pur avendo effettuato due lotti di" lavoro "durante l'operazione.
Una batteria non fornisce energia ad un circuito
di alimentazione. Invece, quello che succede è che l'azione chimica all'interno
della batteria provoca cariche negative per raccogliere al terminal
"meno" di la batteria si ricarica e positivo per raccogliere insieme
al morsetto "plus" della batteria. Questi due close-insieme
"poli" della batteria sono chiamato "dipolo" (due poli
opposti vicino l'un l'altro) e hanno un effetto sulla Zero-Point Energy Field,
che è ovunque. Il polo "Plus" della batteria provoca un gruppo enorme
di cariche di energia di punto zero del campo negativi a raggrupparsi intorno
ad esso. Allo stesso modo, il polo "meno" della batteria provoca una
raccolta massiccia di ZPE ("Zero-Point Energy") cariche positive per
raccogliere intorno. Non solo queste accuse si riuniscono attorno ai poli della
batteria, ma uno squilibrio nel campo energetico viene creata e le spese ZPE
continuano ad arrivare ai poli e si irradiano in tutte le direzioni in un flusso
continuo di energia incredibile.
Quindi, non c'è la batteria nuovo fiammante seduto
lì, non collegato a nulla, eppure provoca flussi di energia di massa per
irradiare dai suoi terminali in ogni direzione. Noi non ce ne accorgiamo,
perché l'energia fluisce liberamente attraverso di noi e non possiamo sentire e
nessuno dei nostri strumenti convenzionali, come voltmetri, amperometri,
oscilloscopi, ecc reagire affatto.
La situazione cambia immediatamente se si collega
un circuito alla batteria. Il circuito fornisce un percorso di flusso per
l'energia ZPE fluire lungo e una notevole quantità di energia scorre vicino i
fili del circuito, in realtà alimentare il circuito per una frazione di secondo
fino a raggiungere la batteria "polo" all'estremità della circuito.
Quando si arriva lì si asciuga subito fuori il palo, distruggendola
completamente. La calma campo ZPE verso il basso e il flusso di energia cessa.
Ma la nostra batteria fidato fa subito tutto di nuovo, usando il suo energia
chimica per creare il "dipolo" ancora una volta, e lo squilibrio del
campo ZPE ricomincia. E 'perché la batteria deve utilizzare la sua energia
chimica per tutto il tempo, la creazione e ri-creazione e ri-creazione è
"dipolo" che corre lungo e cessa alla fine di essere in grado di creare
il dipolo più - risultato: non più nel circuito di alimentazione.
Mi dispiace rovinare l'illusione, ma la batteria
non ha mai fatto alimentare il circuito stesso, che ha agito solo come
incanalare dispositivo per la Zero-Point Energy Field. Di passaggio, Corrente
continua ("CC") in realtà non è una corrente continua a tutti, ma
invece è un flusso di impulsi CC con una frequenza incredibilmente alto - modo
più alto di quanto si può misurare al momento. La velocità degli impulsi è così
grande che sembra continuo a noi, un po 'come le immagini ferme individuali che
sono i fotogrammi di un film, sembra essere un'immagine in movimento a noi se
vengono riprodotti uno dopo l'altro a una velocità di 25 per secondo - sembra
continuo movimento a noi, ma in realtà, si tratta di una rapida serie di
immagini fisse.
Il modo in cui una batteria di "dipolo"
lavori sulla Zero-Point Energy Field è un po 'come il modo in cui agisce una
lente di ingrandimento sulla luce del sole. I raggi del sole vengono
concentrati in un punto, focalizzata dalla lente. Si può accendere un fuoco con
la lente, e sarebbe facile pensare che la lente ha iniziato l'incendio, quando
in realtà, sono i raggi del sole che ha iniziato il fuoco e la lente solo
influenzato una zona del grande "campo" della luce del sole, alzando
la temperatura in un solo punto.
Mentre si tende a pensare ad un "dipolo"
essere generato da una batteria, lo stesso effetto viene creata anche da un
magnete, se un elettromagnete o un magnete permanente - ricorda che l'elettricità
e il magnetismo sono due facce della stessa entità. È possibile, ma non facile,
per catturare l'energia che scorre fuori dalla interferenza con il campo ZPE
causato dai poli di un magnete. Ad esempio, Hans Coler è riuscito a fare questo
con un dispositivo completamente passivo che, se impostato correttamente,
potrebbe produrre energia elettrica, ora dopo ora da apparentemente
"nulla" (beh, in realtà, il campo ZPE). Roy Meyers anche lo ha fatto
con la sua serie brevettato di magneti e piastre di zinco - completamente
passivi, senza parti in movimento a tutti, senza batteria e senza circuito.
Patrick Kelly
http://www.free-energy-info.tuks.nl