Una Guida
Pratica ai Dispositivi di Energia-Libera Autore: Patrick J. Kelly
Capitolo 10: Sistemi
Automotive
Ci sono due o tre obiettivi principali per le persone che creano dispositivi automotive - aumentando le prestazioni mpg (km/l) e riducendo le emissioni nocive sono le prime due priorità, durante l'esecuzione del veicolo all'acqua da sola è l'obiettivo di poche persone.
I primi due obiettivi sono facilmente raggiungibili, ma costruire un veicolo che va all'acqua da sola non sta per accadere per quasi tutti. Questa idea è spacciata da truffatori che vendono senza valore "piani", sostenendo che questi verrà eseguito un veicolo all'acqua per chi vuole costruire questi dispositivi semplici. Questo non è solo vero. Siete invitati a scaricare il "HydroStar" e "HydroGen" piani libera da http://www.free-energy-info.tuks.nl/P61.pdf e http://www.free-energy-info.tuks.nl/P62.pdf. Tuttavia, le persone con più esperienza che guardano questi piani sono convinti che non potevano produrre abbastanza miscela di gas idrogeno / ossigeno di far girare il motore. Anche se non ho mai sentito di nessuno, da nessuna parte, mai ottenere un motore per funzionare su questi piani, la scienza attuale di acqua è così inadeguato, che non sono in grado di avere la certezza che non potevano lavorare, e quindi sono solo altamente dubbioso che sono dispositivi funzionali.
Appena prima di arrivare a spiegare i dettagli costruttivi dei sistemi pratici, mi permetta di mettere il funzionamento di un motore in acqua da sola nel suo contesto. Il motore a combustione interna che si possiede ha un'efficienza inferiore al 50%. Ciò significa che almeno metà dell'energia disponibile dal carburante che si utilizza è sprecato e non produce alcuna potenza meccanica utile di uscita. In molti casi, tale percentuale può raggiungere il 90% di spreco, ma cerchiamo di essere generosi e supponiamo che il vostro motore particolare è particolarmente buono e gestisce il 50% di efficienza.
Il modo principale di un motore funzionante con acqua come unico combustibile, coinvolge scissione dell'acqua in idrogeno e ossigeno e quindi bruciando tali gas per alimentare il motore. Per autoalimentarsi, la scissione dell'acqua deve essere fatto da parte elettrica del veicolo e questo significa che l'efficienza della scissione dell'acqua deve essere superiore al 200% efficiente. Questo non succede con i sistemi semplici, per cui si prega di dimenticare l'idea di costruire qualche dispositivo nel vostro garage con un paio di ore di lavoro e salutando stazioni per sempre - non accadrà.
Giusto per mettere in chiaro, è possibile apparire a eseguire un auto in acqua da solo, ma il livello di difficoltà è più o meno come la costruzione di un razzo in grado di andare in orbita, qualcosa di ben oltre le capacità della maggior parte delle persone, me compreso. Questo documento ti dice come si può fare, ma vi prego di capire che richiede competenze eccezionali, spesa notevole e una grande quantità di pazienza, quindi per il momento, si prega di non pensarci più.
Cosa si può fare abbastanza facilmente e a basso costo, è quello di costruire un dispositivo che consentirà di accrescere l'efficienza del vostro motore. Questo viene fatto alimentando un idrogeno / gas misto di ossigeno (chiamato gas "idrossi") in un motore con l'aria che viene aspirata per far funzionare il motore. Un dispositivo di questo tipo è una "richiamo" poiché incrementa il consumo di combustibile, estraendo una maggiore percentuale di energia disponibile del combustibile. Un effetto collaterale importante di questo miglioramento della qualità di combustione del carburante è il fatto che il combustibile incombusto non viene spinto dallo scarico come emissioni nocive. Un altro effetto è che il motore ha maggiore potenza di traino e corre liscia. All'interno del vostro motore, i depositi di carbonio hanno costruito dal precedente non-potenziato in funzione e questi depositi vengono bruciate quando si utilizza un ripetitore, e che la pulizia interna prolunga la vita del motore.
Alcune persone si preoccupano per il fatto che la combustione di gas idrossi produce acqua e immaginare questa acqua causando formazione di ruggine all'interno del motore. Quello che non capiscono è che il normale carburante utilizzato nel motore è un "idrocarburi", che è un composto di idrogeno e carbonio e che divide carburante effettivamente fino a formare idrogeno che le ustioni motore. In realtà, è la parte di carbonio del combustibile idrocarburo che è il problema, producendo anidride carbonica, ossido di carbonio, e depositi di carbonio fisiche all'interno del motore. A bruciare combustibile normale produce acqua comunque, ma non si ottiene ruggine all'interno del motore, come la temperatura è così alta che l'acqua è in forma di vapore o di vapore che asciugarsi completamente quando il motore è spento. Aggiungendo una piccola quantità di gas idrossi non ha effetti negativi.
Questo documento descrive i diversi tipi di generatori di spinta – un booster. Vorrei sottolineare che ogni motore è diverso e dipende per cominciare da quanto il motore è inefficiente, che tipo di miglioramento mpg (km/l) che può essere prodotta da un booster. Giusto per essere sicuri di aver capito che cosa si tratta, un booster è un semplice contenitore che contiene un insieme di piatti immersi in acqua che ha probabilmente un additivo per rendere migliore l'acqua a condurre corrente elettrica. Un tubo dalla parte superiore del contenitore alimenta il gas nel filtro dell'aria del veicolo, tramite uno o due dispositivi di sicurezza semplici. Aggiungendo questo gas provoca un notevole miglioramento nella qualità della combustione del carburante all'interno del motore e la riduzione delle emissioni nocive vicino allo zero.
Come conseguenza di questo, è possibile ridurre la quantità di combustibile fossile essere inviato al motore, che non è qualcosa che dovrebbe essere fatto se idrossi gas non viene aggiunta, poiché il motore è soggetto a surriscaldarsi e qualche danno di valvola potrebbe verificarsi. Si tratta di una questione completamente diversa se gas idrossi viene aggiunto. Tuttavia, tutti i progetti di motore recenti hanno una centralina elettronica ("ECU") che controlla la quantità di combustibile che è inviato al motore. La ECU accetta segnali di ingresso da un "sensore di ossigeno" inserito nel flusso di scarico, e spesso un secondo sensore dopo il catalizzatore per assicurarsi che il catalizzatore è riuscita.
Sfortunatamente, lo scarico migliorato causato dal migliore combustione del carburante provocato dal gas idrossi, provoca l'ECU a pensare che la miscela aria-carburante del motore deve essere troppo basso, e quindi a pompare più carburante nel tentativo di compensare. Idealmente, questo può essere trattata con l'aggiunta di un circuito che regola il segnale proveniente dal sensore di ossigeno in modo che sia corretta per la combustione di carburante. Dettagli su come effettuare questa operazione in un documento di accompagnamento.
Quindi, per ricapitolare, l'unico dispositivo pratico che ci si può costruire e utilizzare per migliorare le prestazioni automobilistiche è un 'booster'. Utilizzando un booster migliora l'efficienza del consumo di carburante all'interno del motore e che si traduce in maggiore potenza, migliore coppia, scorrevolezza e le emissioni di gas di scarico notevolmente migliorati. Se la centralina non viene regolata o il suo segnale di ingresso non controllato, le figure mpg può effettivamente ottenere leggermente inferiore a causa di indesiderati carburante in eccesso che viene pompato nel motore. Se un circuito di controllo è utilizzato per correggere l'errore ECU, allora guadagni di mpg (km/l) sarà prodotto.
Allora, quali guadagni di mpg (km/l) ci si può aspettare? La cosa peggiore che io abbia mai sentito parlare di era dell'8%, che è molto raro. Il più basso guadagno probabile è il 20%. Guadagni tipici sono nella staffa 25% al 35%. Non è particolarmente insolito 35% al 60%, mentre gli utili fino a 100% e oltre sono stati raggiunti ma sono rare. Una aspettativa realistica sarebbe un guadagno del 33%.
Questo capitolo è suddiviso nelle seguenti sezioni:
1. Semplici richiamo CC, utilizzando un 12-volt ingresso elettrico.
2. Avanzate richiamo CC con tensioni CC molto più elevati.
3. Acqua-frazionamento che utilizza segnali elettrici pulsati di cambiare l'acqua in gas "idrossi".
4. Esecuzione di motori senza combustibili fossili.
5. Altri dispositivi utili.
Una cosa che deve essere compreso:
Attenzione: un booster non è un giocattolo. Se si effettua e utilizzare uno di questi, lo fate a vostro rischio e pericolo. Né il progettista del booster, l'autore di questo documento o il fornitore del display Internet sono in alcun modo responsabile dovrebbe subire perdite o danni attraverso le vostre azioni. Anche se si crede di essere completamente sicuro di effettuare e utilizzare un booster correttamente costruito, a condizione che le istruzioni di sicurezza riportate in questo documento sono seguiti, si sottolinea che la responsabilità di fare questo è vostra e solo vostra.
E 'importante comprendere i principi di base di elettrolisi se si sta per avere successo nella costruzione e gestione di un booster, o, in alternativa, l'acquisto e la gestione di un richiamo. Un "CC booster" opera a "corrente continua", che è il tipo di energia elettrica erogata da una batteria per auto.
Il metodo è molto semplice in struttura di base. Due piastre metalliche sono posti in acqua e una corrente elettrica viene fatta passare tra le piastre. Ciò causa l'acqua per abbattere in una miscela di gas idrogeno e ossigeno (I due componenti utilizzati nella Space Shuttle). Maggiore è il flusso di corrente, maggiore è il volume di gas che verrà prodotto. La disposizione è così:

Ricordando che il risultato di questa operazione è quello di produrre carburante per lo Space Shuttle, si dovrebbe evitare di fare questo in casa e lasciare che il gas prodotto dal processo di accumula sul soffitto. Ci sono molti video sul web dove le persone agiscono in modo pericoloso ed eseguire all'interno di elettrolisi utilizzando un contenitore che è aperto verso l'alto, come mostrato sopra. Per favore, per favore non farlo in quanto è molto pericoloso - non è un popper partito che spinge lo Space Shuttle nello spazio! Se si dovesse raccogliere una tazza di gas idrossi e accenderla, l'esplosione risultante sarebbe probabilmente danneggiare l'udito in modo permanente, in modo da non farlo in nessun caso. Proprio come il fatto che una motosega molto utile è un dispositivo pericoloso che deve essere trattata con rispetto, così, vi prego di capire che la miscela di gas molto utile idrossi contiene un sacco di energia e quindi ha bisogno di essere trattati con rispetto.
Questo stile di elettrolisi dell'acqua è stato studiato dallo sperimentatore di grande talento e meticoloso Michael Faraday. Ha presentato i suoi risultati in un formato molto tecnico e scientifico, che non sono comprese dalla maggior parte delle persone comuni. Ma in termini semplici, ci dice che la quantità di gas idrossi prodotta è proporzionale alla corrente che fluisce attraverso l'acqua, in modo da aumentare il tasso di produzione di gas, è necessario aumentare il flusso di corrente. Inoltre, ha trovato che la tensione ottimale tra i due "elettrodi" piatti è 1,24 volt.
Questo suona un po 'tecnico, ma è un pezzo molto utile di informazioni. Nella disposizione mostrata sopra, dodici volt viene collegato attraverso due piastre in acqua. Faraday ci dice che solo 1,24 volt di dodici volt che andrà a fare idrossi gas ed i restanti 10,76 volt funziona come un bollitore elettrico e solo riscaldare l'acqua, producendo alla fine vapore. Visto che vogliamo fare di gas idrossi e non a vapore, questa è una brutta notizia per noi. Quello che ci dice è che se si sceglie di farlo in quel modo, quindi solo il 10% della potenza presa dal booster rende effettivamente gas idrossi e un massiccio 90% viene sprecata sotto forma di calore.
Non vogliamo davvero un basso livello di efficienza elettrica del genere. Un modo per aggirare il problema è quello di utilizzare due celle come questo:

Questa soluzione impiega i 1,24 volt due volte mentre i dodici volt rimane invariato e quindi il rendimento elettrico va fino a 20% e la perdita di calore scende al 80%. Questo è piuttosto un miglioramento, ma ancora più importante è il fatto che il doppio di gas idrossi tanto sono state prodotte, quindi abbiamo raddoppiato il rendimento elettrico e raddoppiato l'uscita del gas, per un risultato che è quattro volte meglio di prima.
Potremmo fare un passo avanti e utilizzare tre celle come questo:

Questa volta stiamo utilizzando tre delle nostre sezioni di 1,24 volt e questo ci dà un rendimento elettrico del 30% e tre volte la quantità di gas, rendendo il sistema nove volte più efficace.
Questo è sicuramente andando nella giusta direzione, in modo fino a che punto si può prendere quando si utilizza un periodo di dodici volt? Quando si utilizzano i materiali costruttivi che anni di test ha dimostrato di essere particolarmente efficace, vi è una caduta di tensione attraverso le piastre di metallo, il che significa che la tensione migliore per ogni cella è di circa 2 volt e quindi con una batteria dodici volt, sei celle è di circa la migliore combinazione, e questo ci dà un rendimento elettrico del 62% e sei volte tanto il gas, che è 37 volte meglio di una singola cella, e la potenza elettrica sprecata scende dal 90% al 38%, che è circa buono come si può ottenere.
Certo, non sarebbe pratico avere sei caselle ognuna grande come una batteria per auto, come non avremmo mai riusciti a farli stare in maggior parte dei veicoli. Forse bastarebbe mettere tutti i piatti all'interno di una singola casella. Purtroppo, se lo facciamo, una buona dose di corrente elettrica scorrerebbe intorno i piatti e non produrebbe molto gas. Una vista superiore di questo schema è indicato qui:

Questo è un disastro per noi ora non sarà possibile ottenere i vostri sei volte la produzione di gas o il nostro riscaldamento massicciamente ridotto. Per fortuna, c'è una soluzione molto semplice per questo problema, ed è quello di dividere la finestra in sei compartimenti stagni che utilizzano partizioni sottili come questo:

Questo ci restituisce la nostra efficienza elevata, bloccando il flusso di corrente passato fuori le piastre e forzando il passaggio di corrente attraverso le piastre, producendo gas tra ogni coppia di piastre.
Per inciso, se questo booster è stato alimentato dall'impianto elettrico di un veicolo, quindi la tensione, anche se chiamato "dodici volt" sarà effettivamente quasi quattordici volt quando il motore è acceso in modo che il "dodici volt" batteria verrà addebitato. Questo ci permetterebbe di utilizzare sette cellule all'interno del nostro elettrolizzatore, piuttosto che le sei celle sopra riportati e che ci avrebbe dato sette volte il volume di gas che una singola coppia di piastre darebbe. Alcune persone preferiscono sei celle, e gli altri, sette cellule - la scelta spetta alla persona che costruisce l'unità.
Abbiamo discusso i metodi per aumentare la produzione di gas e di ridurre gli sprechi di energia, ma per favore non date per scontato che l'obiettivo è quello di fare grandi volumi di gas idrossi. Si è trovato che con molti motori di veicoli, miglioramento delle prestazioni molto buone può avere con un tasso di produzione di gas idrossi di meno di 1 litro al minuto ("lpm"). Portate di appena 0,5-0,7 litri al minuto sono spesso molto efficaci. Ricordate, il gas idrossi da un booster viene utilizzato come un accenditore per il combustibile normale utilizzato dal motore e non come combustibile aggiuntivo.
Il grande vantaggio di un design di booster efficiente è che si può produrre il volume desiderato di gas utilizzando una corrente molto inferiore, e così, un carico inferiore supplementare sul motore. Certo, non c'è molto carico del motore aggiuntivo necessario da un richiamo, ma dovremmo ridurre la quantità extra disegno intelligente.
Nella discussione di cui sopra, è dimostrata con la batteria collegata direttamente attraverso il booster o "elettrolizzatore". Questo non dovrebbe mai essere fatto in quanto non vi è alcuna protezione contro il corto circuito causato da un filo allentato o qualsiasi altra cosa. Ci dovrebbe essere un fusibile o un interruttore come prima cosa collegato alla batteria. Interruttori sono disponibili da qualsiasi presa di alimentazione elettrico come vengono utilizzati nella "scatola fusibili" in case, per fornire protezione per ogni circuito di illuminazione e ciascun circuito di presa. Non sono costosi come sono costruiti in volumi molto grandi. Sono anche disponibili su eBay. L'interruttore è cablato in questo modo:

un disegno comune (valutato a 32 ampere) si
presenta così:

Alcuni aspiranti costruttori ritengono che alcuni aspetti della costruzione sono troppo difficile per loro. Ecco alcuni suggerimenti che potrebbero rendere la costruzione più semplice.
Costruzione di una contenitore di sette celle non è difficile. I pezzi sono tagliati fuori per due lati, uno di base, un coperchio e sei partizioni assolutamente identici. Queste partizioni deve essere esattamente lo stesso, così che non vi è alcuna tendenza a sviluppare la presenza di perdite. Se si decide di utilizzare il sistema di elettrodi piegati mostrati nelle pagine successive, quindi praticare i fori dei bulloni nelle partizioni prima di assemblarli:

Il pezzo inferiore è la stessa lunghezza dei lati, ed è la larghezza delle partizioni più due volte lo spessore del materiale usato per costruire l'alloggiamento. Se plastica acrilica viene utilizzato per la costruzione, il fornitore può anche fornire un "collante" che di fatto "salda" insieme i pezzi rendendo i vari pezzi sembrano essere stati realizzati in un pezzo unico. Il caso sarebbero stati montati in questo modo:

Qui, le partizioni sono fissati in posizione uno alla volta, e, infine, il secondo lato è attaccato e si accoppiano esattamente come le partizioni e fini sono esattamente la stessa larghezza. Una semplice costruzione per il coperchio è incollare e avvitare una striscia tutto intorno alla parte superiore dell'unità e hanno il coperchio sovrappongono i lati come mostrato qui:

Una guarnizione, forse di PVC flessibile, posizionato tra i lati e il coperchio potrebbe contribuire a ottenere una buona tenuta quando il coperchio è imbullonato. Il tubo di uscita del gas si trova nel centro del coperchio, che è una posizione che non è interessato se l'unità viene inclinata quando il veicolo è su una collina ripida.
Anni di test hanno dimostrato che una scelta molto buona di materiale per le lastre di elettrodo è 316-L acciaio inox. Tuttavia, è molto difficile collegare elettricamente le piastre all'interno delle cellule, come è necessario usare filo di acciaio inossidabile per effettuare i collegamenti e connessioni bullonate non sono molto adatti. Che lascia saldare i fili ai piatti e di saldatura in acciaio inox non è qualcosa che un principiante può fare bene in quanto è molto più difficile di saldatura dell'acciaio dolce. Vi è una buona alternativa, e che è di organizzare il materiale della piastra in modo che non sono necessari collegamenti a filo:

Anche se questo a sei celle di design può sembrare un po 'complicato da una rapida occhiata, è davvero una costruzione molto semplice. Ciascuna delle piastre utilizzate nelle celle centrali è proprio questa forma:

Le forme piastra sopra riportati sono disposti in modo che l'accesso alle viti dall'alto e possono essere raggiunti da una chiave e fermo mentre l'altro dado viene serrato.
A meno che non siano in grado di piatti di piegatura, vi suggerisco di utilizzare in rete in acciaio inox per le piastre. Funziona molto bene, può essere facilmente tagliato con cesoie o qualsiasi altro attrezzo simile e può essere piegata in forma dal costruttore casa utilizzando strumenti semplici – una squadra, un pezzo di ferro angololare, un piccolo pezzo di lamiera di acciaio dolce, un martello , ecc
Troverete fuori da ogni negozio di montaggio di metallo cumuli ci pezzi di scarto gettati per il riciclaggio. Ci saranno ritagli di varie dimensioni di ferro di angolo e ogni sorta di altre piccole sezioni di lamiere e strisce. Sono nel passare principalmente per sbarazzarsi di loro in quanto l'azienda di fabbricazione viene pagato quasi nulla per loro. È possibile utilizzare alcuni di questi pezzi per modellare i vostri piatti di richiamo, e se ti senti male per il business costa circa un centesimo, quindi con tutti i mezzi rimetterli nel cumulo di scarto in seguito.
Se si bloccare il piatto tra due angolari in una morsa, quindi attenti, ripetuti picchiettando delicatamente con un martello vicino alla posizione curva, produrrà una curva molto pulito e ordinato nel piatto:

Il foglio piegato può quindi essere bloccato tra due strisce di acciaio e un tagliente U bend prodotta toccando con un martello, di nuovo, lungo la linea di piegatura desiderata:

Lo spessore della barra di acciaio all'interno della curva deve essere la larghezza esatta del gap richiesto tra le facce della piastra finiti. Questo non è particolarmente difficile disporre di 3 mm, 3,5 mm, 4 mm, 5 mm e 6 mm sono comuni spessori usato in acciaio fabbricazione, e possono essere combinati per dare quasi ogni interstizio necessario.
Ci sono molte varietà di rete di acciaio inossidabile. Lo stile e lo spessore non sono affatto critici, ma è necessario scegliere un tipo che è abbastanza rigido e che terrà la sua forma anche dopo che è stato piegato. Questo stile potrebbe essere una buona scelta:

Il vostro fornitore locale di acciaio ha probabilmente alcuni tipi a portata di mano e può farvi vedere come flessibile una varietà particolare. La forma mostrata sopra è per un modello "tre piatto per cella" dove ci sono due facce della piastra attivi. Idealmente, si desidera due a quattro pollici quadrati di superficie della piastra per amplificatore di corrente che fluisce attraverso la cella, in quanto che dà vita molto lunga
all'elettrodo e minimo riscaldamento grazie alle piastre.
Questo tipo di costruzione è ragionevolmente facile da assemblare i due bulloni che passano attraverso le pareti e che tengono le piastre rigidamente in posizione, è possibile accedere dall'alto, due chiavi utilizzate per bloccare saldamente. Ghiere sono opzionali. Se ritieni che la tua maglia particolare potrebbe essere un po 'troppo flessibile o se si pensa che i bulloni potrebbe eventualmente sciogliere, quindi è possibile collegare due o più separatori isolante - rondelle di plastica, bulloni, fascette in plastica o qualsiasi altra cosa ad una dei lati della piastra.
Questi tengono le piastre a parte, anche se dovessero allentarsi. Essi hanno inoltre contribuire a mantenere la distanza tra le piastre. Questo divario deve essere un compromesso, perché quanto più le piastre sono insieme, la migliore è la produzione di gas, ma il più difficile è per le bolle di staccarsi dalle piastre e salire in superficie e se non lo facciano, allora essi bloccano alcuni delle zone della piastra e impediscono l'ulteriore produzione di gas dalla parte della piastra di elettrolita che non tocchi più la piastra lì. Una scelta popolare di scarto è di 1/8 di pollice, che è 3 mm che è un buon compromesso di distanza. Distanziatori circolari sarebbe simile a questa:
v
Se la corrente è abbastanza bassa, una forma ancora più semplice che ha solo una singola coppia di superfici di piastra attiva per cella, può essere utilizzato come mostrato qui:

Qualsiasi di questi disegni possono essere 6-7-cella o cella e le piastre può essere costruito senza aiuto esterno. Si noterà che i collegamenti elettrici a ciascuna estremità del richiamo vengono immersi per assicurarsi che una connessione allentata non può provocare scintille e accendere il gas idrossi nella parte superiore del contenitore. Ci dovrebbe essere una rondella di guarnizione all'interno di prevenire qualsiasi perdita di elettrolito passato il bullone di serraggio.
Se si desidera utilizzare tre coppie di piastre attive in ogni cella, quindi la forma di piastra potrebbe essere così:

L'elettrolita è una miscela di acqua e di un additivo permette più corrente di fluire attraverso il liquido. La maggior parte delle sostanze che la gente pensa di utilizzare per effettuare un elettrolita sono più inadatto, producendo gas pericolosi, danneggiare le superfici delle piastre e dando elettrolisi irregolare e correnti che sono difficili da controllare. Questi includono sale, acido della batteria e il bicarbonato e mi consiglia vivamente di non utilizzare uno di questi.
Ciò che è necessario è una sostanza che non viene utilizzata durante l'elettrolisi e che non danneggia le piastre anche dopo anni di utilizzo. Ci sono due sostanze molto adatto per questo: idrossido di sodio, chiamato anche "liscivia" o "soda caustica". Negli Stati Uniti, questo è disponibile nei negozi Lowes, che vengono venduti come "Opener Crystal 'Heavy Duty' Roebic Drain". La formula chimica è NaOH.
Un altra sostanza che è ancora migliore è idrossido di potassio o "potassa caustica" (formula chimica KOH) che può essere ottenuto da soap-making negozi di alimentazione si trovano sul web. Sia NaOH e KOH sono materiali molto caustici e devono essere maneggiati con cura notevole.
Bob Boyce degli Stati Uniti è una delle persone più esperte per la costruzione e l'uso di boosters di modello diverso. Egli ha gentilmente condiviso le seguenti informazioni su come stare al sicuro durante la miscelazione e l'utilizzo di queste sostanze chimiche. dice:
Questi materiali sono molto caustico e quindi hanno bisogno di essere maneggiati con cura e tenuti lontano dal contatto con la pelle, e ancora più importante, gli occhi. Se eventuali schizzi entrare in contatto con te, è moltoimportante infatti che l'area interessata Pulire immediatamente con abbondante acqua corrente e, se necessario, l'uso di aceto che è acida e quindi neutralizzare il liquido caustico.
Per la preparazione di una soluzione, si aggiungono piccole quantità di idrossido di acqua distillata tenuto in un contenitore. Il contenitore non deve essere di vetro come vetro non è più elevata qualità sufficiente per essere un materiale adatto in cui mescolare l'elettrolita. La stessa idrossido deve sempre essere conservati in un robusto contenitore a tenuta stagna che è chiaramente etichettato come "PERICOLO - di potassio (o di sodio) Idrossido". Tenere il contenitore in un luogo sicuro, dove non può essere raggiunto da bambini, animali o persone che non avrà alcun preavviso dell'etichetta. Se la fornitura di idrossido viene consegnato in un sacchetto di plastica forte, poi una volta che si apre l'involucro, è necessario trasferire tutto il suo contenuto a robusti, a tenuta d'aria, contenitori di plastica, che si può aprire e chiudere senza alcun rischio di spargere il contenuti. Negozi di ferramenta vendono grandi secchi di plastica con coperchi a tenuta d'aria che possono essere utilizzati per questo scopo.
Quando si lavora con i fiocchi di idrossido secche o granuli, usare occhiali protettivi, guanti di gomma, una camicia a maniche lunghe, calze e pantaloni lunghi. Inoltre, non indossare i tuoi vestiti preferiti quando si maneggia la soluzione di idrossido in quanto non è la cosa migliore per i vestiti. E 'anche nulla di male ad indossare una maschera che copre la bocca e il naso. Se si sta mescolando idrossido solido con acqua, aggiungere sempre l'idrossido in acqua, e non viceversa, e utilizzare un contenitore di plastica per la miscelazione, preferibilmente uno che ha il doppio della capacità della miscela finita. La miscelazione deve essere effettuata in un ambiente ben ventilato che non è pieno di spifferi e correnti d'aria può soffiare l'idrossido secco intorno.
Quando si miscela l'elettrolita, non usare mai acqua calda. L'acqua deve essere freddo perché la reazione chimica tra l'acqua e l'idrossido genera una grande quantità di calore. Se possibile, posizionare il contenitore di miscelazione in un contenitore più grande pieno di acqua fredda, come che vi aiuterà a mantenere la temperatura verso il basso, e se la vostra miscela deve "bollire" conterrà la fuoriuscita. Aggiungere solo una piccola quantità di idrossido alla volta, mescolando continuamente, e se ci si ferma agitazione per qualsiasi motivo, mettere i coperchi indietro su tutti i contenitori.
Se, nonostante tutte le precauzioni,
capita il contatto della soluzione di idrossido con la pelle, lavare con abbondante acqua corrente fredda e applicare un po 'di aceto per la pelle. L'aceto è acido, e aiuterà a bilanciare l'alcalinità del idrossido. È possibile utilizzare il succo di limone, se non si dispone di aceto a portata di mano - ma è sempre una buona idea avere una bottiglia di aceto a portata di mano.
La concentrazione dell'elettrolita è un fattore molto importante. In generale, il più concentrato l'elettrolita, maggiore è la corrente e il volume dei gas idrossi prodotto. Tuttavia, ci sono tre fattori principali da prendere in considerazione:
1. La resistenza al flusso di corrente attraverso le piastre di elettrodi metallici.
2. La resistenza al flusso di corrente tra le piastre metalliche e l'elettrolito.
3. La resistenza al flusso di corrente attraverso l'elettrolita stesso.
1. In un design elettrolizzatore buono come quelli sopra indicati, il progetto stesso è buono come un booster CC può ottenere, ma capire ognuna di queste aree di perdita di potenza è importante per le migliori prestazioni possibili. Ci è stato insegnato a scuola che i metalli conducono l'elettricità, ma quello che non è stato menzionato, probabilmente è stato il fatto che alcuni metalli, come l'acciaio inossidabile sono molto poveri conduttori di elettricità ed è per questo che i cavi elettrici sono realizzati con fili di rame e senza cavi in acciaio. In questo modo il flusso di corrente si verifica con le nostre piastre elettrolizzatore:

Il fatto di avere pieghe e curve nel piatto non ha alcun effetto significativo sul flusso di corrente. Resistenza al flusso di corrente attraverso le piastre di elettrodi metallici è qualcosa che non può essere superata facilmente ed economicamente, e quindi deve essere accettato come un
dato di fatto . In generale, il riscaldamento da questa sorgente è bassa e non è una questione di grande preoccupazione, ma fornire una grande quantità di superficie della piastra di ridusce questa componente di perdita di potenza quanto più possibile.
2. Resistenza al flusso tra l'elettrodo e l'elettrolita è una cosa completamente differente, e notevoli miglioramenti possono essere fatti in questo settore. Dopo un'ampia sperimentazione, Bob Boyce ha scoperto che un miglioramento notevole può essere fatto se uno strato catalitico si sviluppa sulla superficie della piastra attiva. I dettagli di come questo può essere fatto sono indicati più avanti nel documento compagno "D9.pdf" come parte della descrizione di un elettrolizzatore di Bob.

3. Resistenza a fluire attraverso lo stesso elettrolita può essere minimizzato utilizzando il miglior catalizzatore a sua concentrazione ottimale. Quando si usa idrossido di sodio, la concentrazione ottimale è 20% in peso. As 1 cc di acqua pesa un grammo, un litro di acqua pesa un chilogrammo. Ma, se il 20% (200 grammi) di questo chilogrammo deve essere costituito da idrossido di sodio, poi l'acqua residua può pesare solo 800 grammi e così sarà solo 800 cc di volume. Quindi, per formare un 20% "peso" miscela di idrossido di sodio e acqua distillata, i 200 grammi di idrossido di sodio sono aggiunti (molto lentamente e con attenzione, come spiegato sopra da Bob) a circa 800 cc di acqua distillata fredda e la volume di elettrolita prodotta sarà di circa 800 cc.
Quando l'idrossido di potassio è in uso, la concentrazione ottimale è 28% in peso e quindi, 280 g di idrossido di potassio vengono aggiunti (molto lentamente e con attenzione, come spiegato sopra da Bob) a solo 720 cc di acqua distillata fredda. Entrambi questi elettroliti hanno un punto di congelamento ben inferiore a quella dell'acqua e questo può essere una caratteristica molto utile per le persone che vivono in luoghi che hanno inverni molto freddi.
Un altro fattore che influenza il flusso di corrente attraverso l'elettrolita è la distanza che la corrente deve fluire attraverso l'elettrolita - maggiore è la distanza, maggiore è la resistenza. Riducendo la distanza tra le piastre al minimo migliora l'efficienza. Tuttavia, fattori pratici entrano in gioco qui come bolle bisogno di spazio sufficiente per sfuggire tra le piastre, e un compromesso buon funzionamento è un passo di 3 mm. che è un ottavo di un pollice.

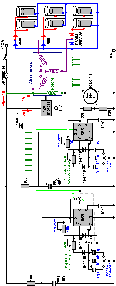
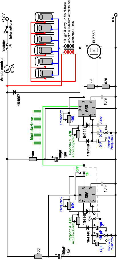
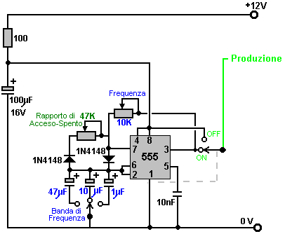
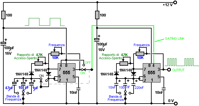
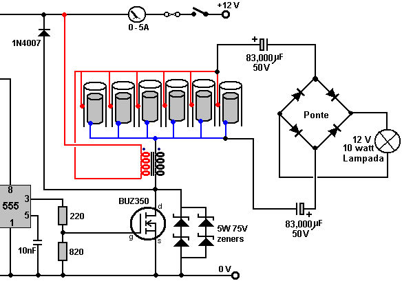
Tuttavia, vi è un problema con l'utilizzo la concentrazione ottimale di elettrolita, e che è il flusso di corrente causata dal elettrolita notevolmente migliorato è probabile che sia molto più vogliamo. Per far fronte a questo siamo in grado di utilizzare un circuito elettronico chiamato "Pulse-Width Modulator" (o "PWM") del circuito. Questi sono spesso venduti come "CC Regolatori di giri del motore" e se si acquista uno, poi scegliere quella che può gestire 30 ampere di corrente.
Un circuito PWM funziona in modo molto semplice. Si passa la corrente al elettrolizzatore e spegnimento molte volte ogni secondo. La corrente è controllata da quanto tempo (in un un secondo) la corrente è On, rispetto a quanto tempo è disattivato. Ad esempio, se il tempo di On è due volte più lungo del tempo di spegnimento (66%), allora il flusso della corrente media sarà molto maggiore se il tempo di On erano solo metà del tempo come il tempo Off (33%).
Quando si utilizza un controller PWM, è normale posizionare la manopola di controllo su o vicino al cruscotto e di montare una semplice ed economica amperometro a fianco in modo che il conducente possa aumentare o diminuire il flusso di corrente è ritenuto necessario. La disposizione è così:

C'è un circuito controller più sofisticato chiamato "corrente costante Circuit" e che consente di selezionare la corrente che si desidera e il circuito mantiene la corrente al vostro valore impostato in ogni momento. Tuttavia, questo tipo di circuito non è prontamente disponibile per la vendita anche se alcuni punti si stanno preparando ad offrire loro.
Alcuni dei boosters più semplici non utilizzare un circuito PWM perché controllano il flusso di corrente attraverso il booster rendendo la concentrazione dell'elettrolita molto basso in modo che la resistenza al flusso di corrente attraverso le bobine elettroliti la corrente e tiene basso per il livello desiderato. Questo, naturalmente, è molto meno efficiente e la resistenza dell'elettrolita provoca riscaldamento, che a sua volta, è un problema operativo che deve accurato trattamento dall'utente. Il vantaggio è che il sistema risulta essere più semplice.
Quando si utilizza un richiamo di ogni progetto è necessario rendersi conto che il gas idrossi è altamente esplosivo. Se non fosse stato, non sarebbe in grado di fare il suo lavoro di migliorare le esplosioni all'interno del vostro motore. HHO gas ha bisogno di essere trattati con rispetto e cautela. E 'importante assicurarsi che va nel motore e non altrove. E 'anche importante che questo venga acceso all'interno del motore e non altrove.
Per fare che ciò
succede, una serie di misure di buon senso devono essere prese. In primo luogo, il booster non deve fare idrossi gas quando il motore non è in funzione. Il modo migliore per organizzare questo è quello di disattivare la corrente che va al booster quando il motore non è in funzione. Non è sufficiente avere solo un manualmente azionato interruttore on / off in quanto è quasi certo che lo spegnimento sarà dimenticato un giorno. Invece, l'alimentazione elettrica al richiamo viene instradata attraverso l'interruttore di accensione del veicolo. In questo modo, quando il motore è spento e la chiave di accensione, è certo che il booster viene spenta pure.
Per non mettere troppo carico corrente di accensione, e di consentire la possibilità di accensione sia quando il motore non è in funzione, invece del cablaggio del booster direttamente all'interruttore, è meglio cablare uno standard relè automotive attraverso l'unità di pressione dell'olio e lasciare che il relè porta la corrente al booster. La pressione dell'olio scende quando l'arresto del motore, e quindi questo farà anche spegnere il booster.
Una sicurezza in più è di consentire la (molto improbabile) possibilità di un corto circuito che si verificano nel richiamo o del suo cablaggio. Questo viene fatto mettendo un fusibile o contatto dell'interruttore tra la batteria e il nuovo circuito come mostrato in questo diagramma:

Se si sceglie di utilizzare un contatto dell'interruttore, poi un diodo ad emissione luminosa ("LED"), con una resistenza di limitazione della corrente di dire, 680 ohm in serie con esso, può essere collegato direttamente tra i contatti dell'interruttore. Il LED può essere montato sul cruscotto. Poiché i contatti sono normalmente chiusi, che cortocircuitare il LED e quindi senza luce. Se l'interruttore è scattato, il LED si accende per indicare che l'interruttore è azionato. La corrente attraverso il LED è così bassa che l'elettrolizzatore è effettivamente spento quando l'interruttore apre. Questa non è una caratteristica necessaria, solo un optional:

Una buona fonte per i componenti generali necessari costruire i boosters è il hydrogengarage negli Stati Uniti, il sito web: http://stores.homestead.com/hydrogengarage/StoreFront.bok. Un elemento di sicurezza molto importante per qualsiasi booster è il "Gorgogliatore", che è solo un semplice contenitore con dell'acqua in esso. Il Gorgogliatore ha l'ingresso del gas al fondo e gorgoglia attraverso l'acqua. Il gas raccoglie sopra la superficie dell'acqua e viene quindi aspirata nel motore attraverso un tubo di scarico sopra la superficie dell'acqua. Per evitare che l'acqua viene aspirata nel booster quando il booster è spento per un certo periodo di tempo e la pressione interna si riduce, una valvola ad una via viene inserito nel tubo tra il richiamo e l'Gorgogliatore.
Se il accade il ritorno di
fiamma del motore, allora il Gorgogliatore blocchi la fiamma di passare indietro attraverso il tubo e accendere il gas prodotto nel booster. Un Gorgogliatore è una cosa molto semplice, molto economico e molto sensibile per l'installazione. Inoltre rimuove eventuali tracce di fumi elettroliti dal gas prima che venga aspirata nel motore. In pratica, è una buona idea avere due Gorgogliatori, uno vicino al booster e uno vicino al motore. Il secondo Gorgogliatore assicura che ogni traccia di fumi elettroliti vengono lavati dal gas idrossi prima che entri nel motore.
Ci sono vari modi per fare un buon Gorgogliatore. In generale, hanno lo scopo di avere un cinque pollici (125 mm) profondità dell'acqua attraverso il quale il gas idrossi deve passare prima di lasciare la Gorgogliatore. Si raccomanda che un Gorgogliatore è costruito all'interno di un contenitore forte come questa:

Questi contenitori forti sono generalmente venduti come filtri per l'acqua. Essi possono essere adattati per diventare Gorgogliatores senza lavori importanti svolto su di essi. A questo punto, è necessario considerare il meccanismo di movimentazione del gas idrossi dal booster e nel motore.
È generalmente una buona idea per posizionare la presa del tubo di gas nel centro del coperchio in modo che se il richiamo viene inclinata a causa del funzionamento del veicolo su una superficie inclinata, allora il livello del liquido rimane invariata sotto il tubo di gas . Un errore comune è quello di utilizzare un tubo di gas che ha un diametro piccolo. Se si prende un pezzo di tubo di plastica di diametro quarto di pollice (6 mm) e provare che soffia attraverso di essa, sarete sorpresi di quanto sia difficile soffiare. Non c'è bisogno di dare il vostro booster quel problema, quindi vi suggerisco di selezionare un tubo del gas di mezzo pollice (12 mm) o giù di lì. In caso di dubbi sul modo in cui un tubo è adatto, quindi provare che soffia attraverso una lunghezza campione di esso. Se si riesce a soffiare attraverso di essa senza la minima difficoltà, allora è abbastanza buono per il vostro booster.
Un altra cosa è il modo di trattare con schizzi e gli spruzzi di bolle che scoppiano alla superficie dell'elettrolita. Vuoi qualche dispositivo che impedisce qualsiasi spray o spruzzi causato dal veicolo andando su una strada molto approssimativa, di entrare nel tubo di gas e di essere aspirata dal richiamo insieme al gas idrossi.
Vari metodi sono stati utilizzati ed è molto più una questione di scelta personale su come si decide di affrontare la questione. Un metodo è quello di utilizzare un pezzo di materiale idoneo attraverso l'estremità del tubo. Questo è generalmente chiamato frangiflusso materiale a causa del lavoro che fa. Il materiale deve permettere al gas di passare liberamente attraverso ma impedire qualsiasi liquido riesce ad attraversare essa. Spugnette abrassive
di Plastica come materiale possibile in quanto hanno una maglia ad incastro di piccoli fili piatti. Il gas può fluire intorno e attraverso i molti fili, ma schizzi che vanno in linea retta colpirà i fili e gocciolare di nuovo nel richiamo di nuovo. Un altro dispositivo è possibile uno o più setti, che cattura il liquido, ma far passare il gas liberamente:

O

O

Il gas HHO prodotto da un booster CC di questo tipo contiene circa il 30% di idrogeno monoatomico, il che significa che il 30% di idrogeno è in forma di singoli atomi di idrogeno e non combinato coppie di atomi di idrogeno. La forma monoatomico è circa quattro volte più potente di forma combinata e quindi occupa un volume maggiore all'interno della custodia booster.
Se il booster viene lasciato spento per un lungo periodo di tempo, allora questi singoli atomi di idrogeno finirà urtano e si combinano per formare la forma meno energetica bi-atomo del gas. Poiché richiede meno spazio all'interno del booster, la pressione all'interno del booster cala e questo comporta di aspirare acqua dal Gorgogliatore indietro nel booster. Noi non vogliamo che questo accada perché diluisce la concentrazione di elettroliti attentamente misurata e può rendere la Gorgogliatore inefficace a causa di mancanza di acqua.
Per far fronte a questo, una valvola ad una via viene messo tra il booster e il Gorgogliatore, posizionato in modo che non permette il flusso di nuovo torna nel booster. In climi molto freddi, un 28% in peso di idrossido di potassio elettrolita non si blocca fino a -40 ° C, è più difficile fermare il congelamento del Gorgogliatore. Mentre è possibile avere attrezzature che si smonta e può essere portato all'interno durante la notte, un'alternativa è usare alcool o paraffina (cherosene) invece di acqua e generalmente non congelare e loro vapori non sono dannose per un motore.

Il design Gorgogliatore non è difficile. Idealmente, si desidera che un gran numero di piccole bolle da formare e fluttuare verso l'alto attraverso l'acqua. Questo è perché dà la migliore connessione tra il gas e l'acqua e quindi può fare un buon lavoro di lavaggio tracce di idrossido di vapore dal gas HHO prima che venga alimentata al motore. Piccole bolle sono anche meglio separati tra loro e quindi non vi è alcuna possibilità reale di una fiamma passante per l'acqua dove bolle grandi potrebbe fondersi e formare una colonna di gas in quanto a galla.

In questo disegno buona Gorgogliatore, il condotto che alimenta il gas HHO nel Gorgogliatore è piegato in una forma a L. L'estremità del tubo è bloccata, e molti piccoli fori vengono praticati in sezione orizzontale del tubo. Solo pochi fori sono viste in questo diagramma, ma ci sarà un gran numero nella costruzione reale. Come nello stesso booster, il tubo di uscita del gas deve essere protetta da spruzzi d'acqua causate dal veicolo andando sopra una buca. E 'molto importante assicurarsi che l'acqua non viene aspirata nel motore insieme al gas, così un materiale frangiflusso o di uno o più separatori vengono utilizzati per impedire che ciò accada. Così la protezione globale per il flusso di gas è:

Dove la prima Gorgogliatore è vicino al booster e il secondo è posizionato vicino al motore. Di tanto in tanto, l'acqua del primo Gorgogliatore può essere utilizzato per rabboccare l'acqua all'interno del booster in modo che eventuali tracce di idrossido che possono aver raggiunto la Gorgogliatore vengono restituiti al booster, mantenendo la concentrazione di elettroliti esattamente a destra e fare in modo che l'acqua nel Gorgogliatore è sempre fresco.
C'è un ultimo punto, che è un optional. Ad alcune persone piace aggiungere un gas pressostato. Se, per qualsiasi motivo, la pressione inizia a salire - dire che il tubo di uscita è diventato bloccato - quindi il pressostato scollega l'alimentazione elettrica e interrompere la pressione ulteriormente crescente:

Una decisione che deve essere fatto è il tasso di produzione di gas HHO, che è la migliore per voi. La maggior parte delle persone sembrano pensare che maggiore è il volume di gas HHO meglio è. Che non è necessariamente vero perché un uso molto efficace del gas è di farlo agire come un accenditore per il carburante normale del motore e risultati molto soddisfacenti sono stati ottenuti con portate gas HHO nell'intervallo da 0,4 a 0,7 litri al minuto. Di controllare la velocità di produzione di gas attraverso il controllo della corrente, sia dalla concentrazione dell'elettrolita o regolando il flusso di corrente mediante un circuito elettronico.
Ogni litro d'acqua produce circa 1750 litri di gas HHO, in modo da poter stimare il tempo in cui il booster in grado di operare in un litro di acqua. Se, ad esempio, il richiamo è la produzione di 0,7 litri di gas al minuto. Poi, produrrà 1.750 litri nel 1750 / 0,7 minuti e che è di 2.500 minuti o 41 ore 40 minuti. Come il booster funziona solo quando si è alla guida, siete alla ricerca di 41 ore di tempo di guida e se si guida circa due ore al giorno, ci vorrebbero tre settimane per usare un litro di acqua. Le dimensioni interne del vostro booster permettono di calcolare in che misura il livello dell'elettrolito diminuisce se un litro d'acqua è fuori di esso.
In generale, si ritiene normale rabboccare il booster con acqua a mano ogni tanto, è un metodo perfettamente buon funzionamento. Il disegno del booster sopra descritto ha una buona capacità dell'elettrolito in ogni cella e così reintegro dell'acqua non dovrebbe essere un compito importante. Come acqua di rubinetto e acqua di pozzo hanno una buona quantità di solidi disciolti in essi, quando l'acqua viene portata via per elettrolisi, questi solidi abbandonano la soluzione e cadono sul fondo del, contenitore e / o coprire le piastre con uno strato di materiale indesiderato. Per questa ragione, la vita è molto più facile se acqua distillata viene utilizzato per fare elettrolisi e il rabbocco del booster dopo l'uso.
E 'possibile avere un alimentazione automatica dell'acqua per il vostro booster, anche se questo è probabilmente over-kill per un semplice dispositivo. Se si decide di farlo, allora avete bisogno di un ugello di approvvigionamento di acqua per ognuno dei tuoi sei o sette celle. Non è necessario che il livello dell'elettrolito essere esattamente la stessa in ogni cella, ma normalmente li hanno all'incirca la stessa altezza. Il rifornimento idrico automatico potrebbe essere così:



Un punto che potrebbero non essere immediatamente evidente è che, poiché la pressione del gas all'interno del booster è probabilmente circa 5 libbre per pollice quadrato ("psi"), una volta che la pompa dell'acqua ferma pompaggio, è possibile che la pressione del gas per spingere fuori il restante acqua nei condotti di entrata e di sfuggire attraverso il corpo della pompa. Per evitare questo, una normale valvola ad una via viene messo nel tubo di alimentazione dell'acqua per impedire il flusso verso la pompa.
Fino ad ora, l'alimentazione gas HHO al motore è appena stato indicato in modo vago nonostante il punto di connessione essendo importante. Con la maggior parte dei motori, il gas HHO dovrebbe essere alimentato nel filtro dell'aria dove si mescola bene ed è completamente disperso all'interno l'aria viene aspirata nel motore. A volte vedi diagrammi che mostrano il punto di connessione essendo vicino al collettore di aspirazione del motore. Questa non è una buona idea perché la pressione si abbassa e provoca una pressione ridotta all'interno del booster che a sua volta produce più vapore acqueo caldo indesiderato, così blocca l'alimentazione del gas nel filtro dell'aria. Se vi è un compressore sul motore, allora alimentare il gas HHO nella parte di bassa pressione del compressore.
Lo stile di booster sopra descritto presenta i vantaggi di alta efficienza elettrica, facile costruzione, parti specializzate pochissimi e un volume di elettrolita grande per cella. Ci sono molti altri disegni di booster di grande successo che hanno forme molto diverse di costruzione. Uno di questi è il "Booster di Smack" dove placche elettrici sono serrati insieme e posto all'interno di un pezzo di tubo di plastica:

I vantaggi di questo progetto sono la costruzione molto semplice, dimensioni compatte, prestazioni ragionevoli e il fatto che è possibile acquistarne uno già pronti, se si desidera. È possibile scaricare una copia dei dettagli costruttivi libera da http://www.free-energy-info.tuks.nl/Smack.pdf Il rendimento elettrico di questo disegno si abbassa un po 'perché solo un singolo corpo di elettrolita viene usato e così corrente può bypassare le piastre. Il rendimento globale è un rispettabile 1,3 lpm per 20 ampere, anche se è possibile abbassare la corrente e accontentarsi di circa la metà che il tasso di produzione di gas HHO. La costruzione di una versione 5 lpm è
http://www.youtube.com/watch?v=cqjn3mup1So
Un altro motivo che è molto facile da costruire è il "HotSabi" booster, che è una sola asta filettata all'interno di un pezzo di tubo di plastica con un rivestimento interno in inox. Essa ha il rendimento più basso possibile elettrica, essendo solo una singola cella con la tensione del veicolo completo collegato direttamente di traverso, ma nonostante questo, è prestazioni in concreto sul circolazione stradale è stata notevole, con un miglioramento registrato 50% a 5 capacità litri. L'andamento eccellente è probabilmente dovuto al design avente una trappola vapore che rimuove il vapore acquo caldo prodotto dal riscaldamento eccessivo causato da avere solo una singola cella con tanto tensione attraverso di esso (ricordate, il 90% della potenza fornita a questo design booster va a riscaldare l'elettrolita).


Il progettista di questo booster ha condiviso il suo design, i piani di costruzione gratuiti possono essere scaricati da http://www.free-energy-info.tuks.nl/Hotsabi.pdf
Zach West degli Stati Uniti ha prodotto un elettrolizzatore moto. Zach moto 250 cc può essere eseguito su l'uscita del suo elettrolizzatore e Zach stima l'uscita come 17 litri al minuto di gas HHO, che mi sembra di gran lunga troppo alto per il flusso di corrente. Questo non è un COP>1 sistema come uscita dal sistema elettrico del motociclo è molto limitato, e quindi la batteria deteriora lentamente col passare del tempo. Tuttavia, il design di Zach di elettrolizzatore è interessante, sia per la sua semplicità ed è alto tasso di produzione di gas. Il volume di gas maggiore che si otterrebbe se questo motivo sono state adattate, e guidato da, un 12-volt ingresso potrebbe essere molto utile, specialmente se combinata con sistema David Quirey, che permette al gas risultante modificati per funzionare in motori non modificati, come mostrato più avanti in questo capitolo.
Il metodo che utilizza Zach è alquanto insolito come riesce a sfiatare e scartare la maggior parte dell'ossigeno prodotta. Ciò significa che il gas rimanente è principalmente idrogeno che è molto meno esplosivo di HHO che è già in proporzioni perfette per tornare combinazione in acqua ed è così altamente reattivo. Invece, il gas risultante può essere compresso ragionevolmente bene, e Zach comprime a 30 psi (libbre per pollice quadrato) in un contenitore di stoccaggio. Questo aiuta con un'accelerazione da fermo al semaforo.
Zach utilizza un semplice, stile di costruzione modulare in cui una serie di coppie di elettrodi a spirale sono ciascuno inserito all'interno di una singola lunghezza del tubo di plastica. Questo è un disegno che non è né difficile né particolarmente costoso da costruire. In generale grandi linee, elettrolizzatore di Zach è alimentato acqua da un serbatoio d'acqua per mantenerlo rabbocco. La scatola elettrolizzatore contiene più coppie di elettrodi che dividono l'acqua in idrogeno e ossigeno quando alimentati con impulsi di corrente elettrica generata dalla elettronica, che è alimentato dal sistema elettrico del motociclo. Il gas prodotto dal elettrolizzatore viene alimentato ad un doppio scopo Gorgogliatore, che impedisce ogni accensione accidentale dei gas di viaggiare indietro al elettrolizzatore ed inoltre elimina la maggior parte dell'ossigeno dal gas agendo come "separatore" gas. La disposizione è così:

L'uscita del gas idrogeno da elettrolizzatore non viene alimentato direttamente al motore ma invece si passa ad un serbatoio di pressione che è permesso di costruire fino a trenta libbre per pollice quadrato prima che il motore viene avviato. La maggior parte dell'ossigeno prodotto dalla elettrolisi viene smaltito attraverso una valvola unidirezionale di 30 psi che è incluso per mantenere la pressione all'interno del Gorgogliatore (e l'elettrolizzatore) a livello 30 psi. Tale pressione è eccessiva per un alto rendimento elettrolizzatore che produce HHO che è altamente carica elettricamente e così può esplodere spontaneamente se compressi, a causa della sua propria carica elettrica. In questo elettrolizzatore CC semplice, il gas HHO viene miscelato con una certa quantità di vapore acqueo che si diluisce e permette una certa compressione.
Il sistema di alimentazione dell'acqua funziona avendo serbatoio ermetico di alimentazione posto ad un livello superiore alla elettrolizzatore. Un tubo di plastica di diametro piccolo (1/4 "o 6 mm) proveniente dal serbatoio di alimentazione alimenta attraverso la parte superiore del elettrolizzatore e verso il basso, che chiude esattamente al livello della superficie dell'elettrolita voluto in ciascuno dei tubi dell'elettrolizzatore. Quando l'elettrolisi abbassa il livello dell'elettrolito sotto il fondo del tubo, bolle di gas e passa il tubo dell'acqua permettendo di fluire dal serbatoio e aumentare il livello della superficie dell'elettrolita torna alla sua posizione teorica. Questo è un sistema molto ordinato passivo bisogno di parti in movimento, alimentazione elettrica o elettronica, ma è ancora uno che controlla accuratamente il livello dell'elettrolito. Un punto essenziale capire è che il serbatoio dell'acqua deve essere rigida in modo che non si flette ed il tappo deve essere a tenuta d'aria per evitare che l'intera fornitura scarico dell'acqua nel elettrolizzatore. Un altro punto da ricordare durante il riempimento del serbatoio dell'acqua è che il serbatoio contiene una miscela di aria e gas di HHO al di sopra della superficie dell'acqua e non solo aria normale, e che la miscela di gas è alla pressione di 30 psi.
Ora, per coprire il disegno in dettaglio. Questo 6 volt elettrolizzatore contiene otto coppie di elettrodi. Queste coppie di elettrodi sono arrotolati intorno in stile "svizzero-roll" e inserito in una lunghezza di 2 pollici (50 mm) tubo di plastica di diametro, dieci pollici (250 mm) di altezza. Gli elettrodi sono composti ciascuno da 10 pollici (250 mm) da 5 pollici (125 mm) di 316L-grade Shimstock acciaio inossidabile che è facile da tagliare e lavorare. Shimstock è disponibile da un fornitore di acciaio o di fabbricazione locale società di metallo ed è solo un foglio di metallo molto sottile.
Ogni elettrodo viene pulito accuratamente, e indossando guanti di gomma, scartando in direzione incrociata con carta vetrata grossa per produrre un gran numero di righe microscopiche sulla superficie del metallo. Ciò aumenta l'area di superficie e fornisce una superficie che rende più facile per le bolle di gas di staccarsi e salire in superficie. Gli elettrodi sono risciacquati con acqua pulita e poi arrotolato intorno, utilizzando distanziatori per mantenere il necessario spazio tra le piastra, per formare la forma desiderata, che viene poi inserito in un tratto di tubo in plastica, come illustrato di seguito:

Come il metallo elastico spinge verso l'esterno, nel tentativo di raddrizzare di nuovo, distanziali sono utilizzati per mantenere gli elettrodi separati uniformemente su tutta la lunghezza inserendo distanziatori
verticali di strisce spesse 1/8 " (3mm). I collegamenti alle piastre sono fatti da un foro in un angolo della piastra e di inserimento del filo diverse volte attraverso il foro, torcendo indietro su se stesso e facendo un filo-filo di saldatura giunto su entrambi i lati del acciaio. Il giunto viene poi isolato con silicone o qualsiasi altro materiale adatto. È, ovviamente, essenziale che il giunto non fa cortocircuito all'altro elettrodo benché tale elettrodo è molto vicino.

E 'sempre difficile fare un buon collegamento elettrico a piastre in acciaio inox se lo spazio è limitato come in questo caso. In questo caso, il filo elettrico è avvolto ermeticamente attraverso un foro e poi saldati e isolati. La saldatura è solo sul filo la saldatura non si collega alla acciaio inox.
Una particolarità di questo progetto è che ciascuna delle coppie di elettrodi è effettivamente un elettrolizzatore separata a pieno come sia sigillata superiore ed inferiore, ed efficacemente fisicamente isolato dagli altri elettrodi. L'alimentazione dell'acqua avviene attraverso il tappo superiore che ha un foro in esso per permettere al gas di fuoriuscire. I fili elettrici (# 12 AWG o swg 14) vengono alimentati attraverso la base e sigillato contro perdite di elettrolita. Ciascuna di queste unità ha alcuni elettrolita memorizzato precedente, pertanto non vi è alcuna possibilità di qualsiasi parte della superficie dell'elettrodo non essere in grado di generare gas. Vi è anche una grande quantità di bordo libero per contenere spruzzi e sbattimenti senza poter fuoriuscire dal contenitore. I tappi sono tappi in PVC standard, disponibili presso il fornitore della tubazione in PVC, come la colla PVC usate per sigillare loro al tubo.
Otto di questi elettrodi sono posti in un contenitore elettrolizzatore semplice e collegati tra loro a coppie, come mostrato qui:

Coppie di tubi chiusi spirali elettrodi sono collegati in una catena all'interno del elettrolizzatore come mostrato qui:

Molti anni di sperimentazione e test hanno dimostrato che 316L acciaio inossidabile è il materiale più adatto per gli elettrodi, ma sorprendentemente, acciaio inossidabile non è altamente conduttivo come ci si aspetterebbe. Ogni elettrodo provoca una caduta di tensione di circa mezzo volt, e così attenta preparazione della superficie, la pulizia e il condizionamento sono necessarie per ottenere le massime prestazioni dagli elettrodi. Questo processo è descritto in dettaglio dalla grande esperienza Bob Boyce che dice:
La preparazione dei piatti è una delle fasi più importanti nella produzione di un elettrolizzatore che funziona bene. Si tratta di un lavoro lungo, ma è di vitale importanza che non è lesinato o fretta in alcun modo. Sorprendentemente, acciaio inossidabile lucido nuovo non è particolarmente adatto per l'uso in un elettrolizzatore e ha bisogno di ricevere trattamento e preparata prima che produrrà il livello atteso di uscita gas.
Il primo passo è quello di trattare entrambe le facce di ogni piastra di incoraggiare bolle di gas a staccarsi dalla superficie della piastra. Ciò potrebbe essere fatto da sabbiatura, ma se tale metodo è scelto, grande cura deve essere presa che la sabbia utilizzata non contaminare le piastre. Acciaio inossidabile non è a buon mercato e se si ottiene sabbiatura sbagliato, allora le piastre sarà inutile, per quanto concerne l'elettrolisi. Un metodo sicuro è di segnare la superficie della lastra con carta vetrata grossa. Questo viene fatto in due direzioni differenti per produrre un motivo ombreggiato. Questo produce microscopici picchi e valli taglienti sulla superficie della piastra e quei punti taglienti e creste sono ideali per aiutare a formare bolle e liberarsi della piastra.

Quando si esegue la carteggiatura a mano la carta vetrata viene disegnato attraverso le piastre in una sola direzione e non avanti e indietro, come la corsa all'indietro distrugge sempre le creste perfettamente buoni creati sulla corsa in avanti. Inoltre, è solo bisogno di due colpi in una direzione prima di girare la piastra di novanta gradi e completando la smerigliatura di quella faccia della piastra con solo due colpi in più (di nuovo, senza dorso).
Indossare sempre guanti di gomma quando si maneggiano le piastre per evitare le impronte digitali sui piatti. Indossando questi guanti è molto importante in quanto le piastre deve essere mantenuto pulito e più
sgrassate possibile, pronto per le fasi successive della loro preparazione. Eventuali particelle creati dal processo di
smerigliatura dovrebbe ora essere lavato via i piatti. Questo può essere fatto con acqua pulita (non acqua città, però, a causa di tutto il cloro e altre sostanze chimiche aggiunte), ma solo usare acqua distillata per il risciacquo finale.
Mentre idrossido di potassio (KOH) e idrossido di sodio (NaOH) sono gli elettroliti migliori, hanno bisogno di essere trattato con cura. La movimentazione di ciascuna è la stessa:
Sempre conservarlo in un robusto contenitore a tenuta stagna che è chiaramente etichettato come "PERICOLO - idrossido di potassio". Tenere il contenitore in un luogo sicuro, dove non può essere raggiunto da bambini, animali o persone che non avrà alcun preavviso dell'etichetta. Se la fornitura di KOH viene consegnato in un sacchetto di plastica forte, poi una volta che si apre l'involucro, è necessario trasferire tutti i suoi contenuti a robusti, a tenuta d'aria, contenitori di plastica, che si può aprire e chiudere senza rischiare di versare il contenuto. Negozi di ferramenta vendono grandi secchi di plastica con coperchi a tenuta d'aria che possono essere utilizzati per questo scopo.
Quando si lavora a secco KOH fiocchi o granuli, indossare occhiali di sicurezza, guanti di gomma, una camicia a maniche lunghe, calze e pantaloni lunghi. Inoltre, non indossare i tuoi vestiti preferiti quando si maneggiano soluzione di KOH in quanto non è la cosa migliore per ottenere i vestiti. E 'anche nulla di male ad indossare una maschera che copre la bocca e il naso. Se si sta mescolando KOH solido con acqua, aggiungere sempre il KOH per l'acqua, e non viceversa, e utilizzare un contenitore di plastica per la miscelazione, preferibilmente uno che ha il doppio della capacità della miscela finita. La miscelazione deve essere effettuata in un ambiente ben ventilato che non è pieno di spifferi e correnti d'aria può soffiare il secco KOH intorno.
Quando si miscela l'elettrolita, non usare mai acqua calda. L'acqua deve essere freddo perché la reazione chimica tra l'acqua ed il KOH genera una grande quantità di calore. Se possibile, posizionare il contenitore di miscelazione in un contenitore più grande pieno di acqua fredda, come che vi aiuterà a mantenere la temperatura verso il basso, e se la vostra miscela deve "bollire" conterrà la fuoriuscita. Aggiungere solo una piccola quantità di KOH per volta, mescolando continuamente, e se ci si ferma agitazione per qualsiasi motivo, mettere i coperchi indietro su tutti i contenitori.
Se, nonostante tutte le precauzioni, si ottiene un po 'di soluzione di KOH con la pelle, lavare con abbondante acqua corrente fredda e applicare un po' di aceto per la pelle. L'aceto è acido, e aiuterà a bilanciare l'alcalinità del KOH. È possibile utilizzare il succo di limone, se non si dispone di aceto a portata di mano - ma si consiglia di tenere sempre una bottiglia di aceto a portata di mano.
Pulizia piastra è sempre fatto con NaOH. Preparare una soluzione al 5% al
10% (in peso) di NaOH e lasciarlo raffreddare. Una soluzione al 5% 'in peso' è di 50 g di NaOH in 950 cc di acqua. Una soluzione al 10% 'in peso' è di 100 grammi di NaOH in 900 cc di acqua. Come accennato prima, mai maneggiare i piatti con le mani nude, ma utilizzare sempre guanti di gomma puliti.
Una tensione viene ora applicata attraverso l'intero insieme di lastre collegando i cavi ai ultraperiferiche due piastre. Questa tensione deve essere di almeno 2 volt per cella, ma non dovrebbe superare 2,5 volt per cella. Mantenere tale tensione attraverso la serie di piastre per diverse ore alla volta. La corrente può essere 4 o più amplificatori. Mentre questo processo continua, l'azione di ebollizione si allenterà particelle dai pori e superfici del metallo. Questo processo produce gas HHO, quindi è molto importante che il gas non può
accumularsi ovunque all'interno (ad esempio su soffitti).
Dopo diverse ore, scollegare l'alimentazione elettrica e versare la soluzione elettrolitica in un contenitore. Sciacquare le cellule a fondo con acqua distillata. Filtrare la soluzione diluita di NaOH attraverso salviette o filtri di caffè per rimuovere le particelle. Versare la soluzione diluita di nuovo nelle cellule e ripetere il processo di pulizia. Potrebbe essere necessario ripetere il processo di elettrolisi e di lavaggio più volte prima che le piastre di smettere di mettere le particelle nella soluzione. Se lo si desidera, è possibile utilizzare una nuova soluzione di NaOH ogni volta che pulire, ma vi prego di capire che si può
consumare un sacco di soluzione solo in questa fase di pulizia se si sceglie di farlo in quel modo. Quando la pulizia è terminata (in genere 3 giorni di pulizia), fare un risciacquo finale con acqua distillata. È molto importante che durante la pulizia, durante il condizionamento e durante l'uso, che la polarità della potenza elettrica è sempre lo stesso. In altre parole, non invertire i collegamenti della batteria, come sopra, che distrugge tutto il lavoro di preparazione e richiede processi di pulizia e di condizionamento da effettuare di nuovo.
Usando la stessa concentrazione di soluzione come nella pulizia, riempire le celle con soluzione diluita. Applicare circa 2 volt per cella e permettere all'unità di funzionare. Ricordate che la ventilazione molto buona è essenziale durante questo processo. Come l'acqua è consumata, il livello scenderà. Una volta che le cellule stabilizzare, monitorare l'assorbimento di corrente. Se la corrente assorbita è piuttosto stabile, continuare con la fase di condizionamento continuo per due o tre giorni, aggiungendo acqua distillata quanto basta per sostituire quello che viene consumato. Se la soluzione cambia colore o si sviluppa uno strato di sporcizia sulla superficie dell'elettrolita, quindi gli elettrodi devono più fasi di pulizia. Dopo due o tre giorni di tempo di esecuzione, versare la soluzione diluita di KOH e sciacquare le cellule a fondo con acqua distillata.
La costruzione che Zach ha usato è molto sensibile, utilizzando prontamente disponibile, a basso costo tubazioni in PVC. Gli elettrodi a spirale sono al interno
del tubo di 2 " (5cm) di diametro e Zach dice che il Gorgogliatore è anche un tubo di 2"
(5 cm) di diametro di PVC. Ho seri dubbi che a due pollici di diametro Gorgogliatore in grado di gestire un flusso alto come 17 litri, che è un importo considerevole. Anche. Volete le bolle nella Gorgogliatore per essere piccolo, in modo che il gas viene a contatto con l'acqua. Di conseguenza, utilizzando più Gorgogliatore cui il diagramma mostra solo uno, sarebbe opportuno.
In questo momento, Zach usa solo un Gorgogliatore, ma una seconda è altamente auspicabile, situato tra il serbatoio e il motore e posizionato più vicino al motore possibile. Questo extra Gorgogliatore fa due cose, soprattutto, impedisce il gas nel serbatoio viene accesa da un ritorno di fiamma causata da una valvola attaccare leggermente aperta e in secondo luogo, rimuove ogni traccia di fumi di idrossido di potassio del gas, proteggendo la vita il motore. Questo è un grande vantaggio per un semplice addizione.
Il serbatoio di stoccaggio del gas è fatta anche di tubi in PVC, questa volta, da 4 pollici (100 mm) di diametro, 14 pollici (350 mm) di lunghezza con testate standard, fissati in posizione con colla per PVC, come illustrato di seguito. Questa è una disposizione compatta ed efficace adatto per l'uso su un motociclo. La maggior parte di questo equipaggiamento a richiesta possono essere montati in borse laterali da moto, che è una disposizione ordinata.

L'azionamento elettrico al elettrolizzatore è da un Pulse Width Modulator ("regolatore di velocità CC Motore ") che è stato acquistato dal Hydrogen Garage come Zach è in America. Questo particolare scheda PWM non è più disponibile, in modo particolare per quelle persone in Europa, la scelta potrebbe essere rmcybernetics.com, anche se ci sono molti fornitori e il modulo non deve essere costoso.

Poiché questa unità è stato valutato a soli 15 Ampere massimo, Zach ha aggiunto un altro 15 Amp valutazione transistor FET in parallelo allo stadio di uscita ad aumentare la capacità di corrente a 30 Ampere. Un fusibile protegge contro cortocircuiti accidentali ed un relè viene utilizzato per controllare quando l'elettrolizzatore è da produrre gas. Il cavo di collegamento è # 12 AWG (SWG 14) che ha una capacità massima di corrente continua di poco meno di dieci ampere, quindi anche se i picchi di corrente possono essere 20 ampere, la corrente media è molto inferiore a quello.
Due elettromagneti fuori dal Gorgogliatore, posizionato 2,5 pollici (65 mm) sopra la base, sono collegati come parte di alimentazione elettrica al elettrolizzatore, e questi causa che più bolle di ossigeno e idrogeno a separare e uscire dal Gorgogliatore attraverso tubi diversi. Vi è un divisore attraverso il Gorgogliatore per aiutare a mantenere i gas separati sopra la superficie dell'acqua. Il Gorgogliatore lava anche la maggior parte dei fumi di idrossido di potassio fuori dal gas come le bolle salgono verso la superficie, proteggendo il motore come tali fumi hanno un effetto distruttivo sui motori.
L'obiettivo con qualsiasi sistema HHO è di avere la quantità minima di gas tra la Gorgogliatore e il motore in modo da bloccare l'accensione del gas nel caso improbabile di un ritorno di fiamma. In questo sistema, il serbatoio di gas contiene una grande quantità di gas, anche se certamente non è pieno di gas HHO grazie al sistema di separazione elettromagnete, ma comunque, sarebbe auspicabile avere una seconda Gorgogliatore tra il serbatoio del gas e il motore, posizionato più vicino al motore possibile. HHO gas produce una molto alta velocità onde d'urto quando è acceso in modo che il Gorgogliatore deve essere di costruzione robusta per sopportare questo. Nessun tappo a pressione
del Gorgogliatore o dispositivo di sfiato è abbastanza resistente per contenere un HHO onde d'urto, in modo da rendere il corpo Gorgogliatore abbastanza forte per sopportare l'onda di pressione.
Disposizione elettrolizzatore Zach è come questo:

Bisogna rendersi conto che il serbatoio dell'acqua, elettrolizzatore, Gorgogliatore / Separatore e serbatoio di idrogeno in possesso, il tutto funzionare ad una pressione di trenta libbre per pollice quadrato. Ciò significa che ognuno di questi contenitori deve essere abbastanza robusto per sopportare la pressione facilmente. Significa anche che il 30 psi valvola unidirezionale di ritegno sulla tubazione di sfiato ossigeno è una parte essenziale del disegno, oltre ad essere una caratteristica di sicurezza. Come una bolla di gas dal elettrolizzatore fugge nel serbatoio di acqua ogni volta che una goccia di acqua alimenta al elettrolizzatore, il contenuto del serbatoio di acqua sopra la superficie dell'acqua diventa un mix più forte di aria e HHO. Di conseguenza, diventa ben presto una miscela esplosiva. È comune per accumulo di elettricità statica su un serbatoio di questo tipo, quindi sarà molto importante scaricare a
terra sia il serbatoio ed il tappo prima di rimuovere il tappo di rabbocco del serbatoio con più acqua.
L'elettrolizzatore ha un idrossido di potassio (KOH) soluzione in esso. Il processo di elettrolisi produce una miscela di idrogeno, ossigeno, gas disciolti (aria) e fumi di idrossido di potassio. Quando il sistema è in uso, l'acqua nel Gorgogliatore offusca la maggior parte dei fumi di idrossido di potassio, e così facendo, diventa gradualmente un elettrolita diluito stessa. Idrossido di potassio è un catalizzatore vero e mentre promuove il processo di elettrolisi, che non venga utilizzato durante l'elettrolisi. La perdita è solo al Gorgogliatore. Pratica standard è di versare il contenuto della Gorgogliatore nel elettrolizzatore di volta in volta, riempiendo la Gorgogliatore nuovamente con acqua fresca. Idrossido di potassio è stato trovato per essere il catalizzatore più efficace per elettrolisi ma ha un effetto molto negativo sul motore se dovesse entrarvi. Il Gorgogliatore prima è molto efficace nel rimuovere i fumi di idrossido di potassio, ma molte persone preferiscono prendere il processo di lavaggio un ulteriore passo mettendo un Gorgogliatore seconda linea, in questo caso, tra il serbatoio di pressione di idrogeno e il motore. Con due Gorgogliatores, assolutamente senza fumi di idrossido di potassio raggiungere il motore.
Quando alimentata a gas HHO come l'unico combustibile, è essenziale per regolare la temporizzazione della scintilla in modo che si verifica punto di morto superiore (TDC). La tempistica di questa moto è ora impostato a 8 gradi dopo TDC. Tuttavia, se lo stile David Quirey di gorgogliamento del HHO attraverso un liquido come acetone, quindi nessuna alterazione di temporizzazione sarebbe necessaria.
Questo elettrolizzatore è progettato per funzionare off i sei volt nominali di un impianto elettrico per motocicli (circa 7,3 volt con il motore acceso), ma aumentando il numero di tubi, ciascun elettrodo bobine contenenti, converte la progettazione di un sistema a 12V e quindi l'alloggiamento elettrolizzatore probabilmente sarebbe così:

E 'possibile che sette gruppi di tre o quattro spirali cablati in parallelo sarebbe usato per motori più grandi con i loro sistemi di 13,8 volt elettrici. Zach utilizza il metodo molto semplice consente di gas in eccesso per essere scaricata attraverso la valvola di ossigeno se la produzione di gas supera i requisiti del motore. Quando si opera in un sistema di dodici volt potrebbe essere più conveniente utilizzare un interruttore standard di pressione che apre un collegamento elettrico quando la pressione del gas supera il valore di tale interruttore:

Il pressostato monta solo su una delle testate del serbatoio di pressione e il collegamento interruttore elettrico è posto tra il relè e il elettrolizzatore. Se la pressione del gas raggiunge il suo valore massimo di 30 psi. quindi l'interruttore si apre, fermandosi elettrolisi finché la pressione scende di nuovo:

Attenzione: questo elettrolizzatore non è un giocattolo. Se si effettua e utilizzare uno di questi, lo fate a vostro rischio e pericolo. Né il progettista della elettrolizzatore, l'autore di questo documento o il fornitore del display Internet sono in alcun modo responsabile dovrebbe subire perdite o danni attraverso le vostre azioni. Anche se si crede di essere del tutto sicuro per effettuare e utilizzare un elettrolizzatore di questo progetto, a condizione che le istruzioni di sicurezza riportate di seguito sono seguiti, si sottolinea che la responsabilità è vostra e solo vostra.
Un elettrolizzatore non dovrebbe essere considerato come un dispositivo isolato. È necessario ricordare che i dispositivi di sicurezza sia elettrici che a gas sono una parte essenziale di tale impianto. I dispositivi di sicurezza elettrici sono un interruttore (come quello usato da qualsiasi elettricista al cablaggio a casa) per la protezione contro i corto circuiti accidentali, e un relè per fare in modo che il booster non funziona quando il motore non è in funzione:

Tuttavia, il sistema progettato da Zach West è quasi certamente non autosufficiente e se questo è corretto, allora la batteria che alimenta il elettrolizzatore dovrà essere caricato tra i viaggi. Che non deve essere la situazione come elettrolizzatori ad alta efficienza sono disponibili. Innanzitutto, la spirale elettrolizzatore piastra Shigeta Hasebe (mostrata a pagina 719 dell'Appendice) ha prodotto 7 lpm della miscela di gas HHO per un ingresso di soli 84 watt e 84 watt, mentre che è un 2.8V scomodo a 30 ampere, dovrebbe essere possibile per aumentare la tensione e abbassare la corrente senza perdere troppo della performance. A mio parere, l'impianto elettrico di un motociclo dovrebbe essere in grado di uscita 84 watt e quindi la moto potrebbe diventare auto-alimentato.
Moto possono sicuramente diventare autoalimentato come si può vedere dal sistema elettrico di Teruo moto Kawai COP>3 disegno mostrato nel capitolo 2. Teruo andato in America ed era in un incontro volto a ottenere la sua progettazione prodotto e venduto in America, quando la riunione è stata interrotta e Teruo intimidito ad abbandonare la sua impresa.
Si deve anche ricordare che Steve Ryan della Nuova Zelanda ha dimostrato in esecuzione la sua moto in acqua trattata. Ho il sospetto che l'acqua trattata era l'acqua che era stata infusa da cluster acqua pagano come descritto da Suratt e Gourley avanti in questo capitolo. La loro elettrolizzatore ha un'efficienza di 0,00,028 mila kilowatt ore o meno di generare un litro di gas. Le unità scomodi significa che per produrre 1 lpm bisogno di 16.8 watt o 7 lpm bisogno di 118 watt. Se nebbia d'acqua fredda viene aggiunto l'aria che entra nel motore moto, allora è probabile che buona parte inferiore 7 lpm sarebbe necessario. Se si ha una buona serbatoio abbastanza che è fatta di un materiale capace di contenere le piccole molecole di questo gas, quindi il gas può essere compresso a 1000 psi e che dovrebbe consentire una moto per funzionare per qualche tempo sulla bombola.
Un design completamente sommersa da Bill Williams negli Stati Uniti è un altro diverso stile di richiamo:

I dettagli di costruzione per questo motivo richiamo, può essere scaricato gratuitamente dal web utilizzando il link: http://www.free-energy-info.tuks.nl/DuPlex.pdf
Ci sono molti altri progetti, compresi quelli con tubi concentrici, ciascuno dei quali ha i suoi vantaggi e svantaggi, alcuni sono disponibili in commercio come ready-made dispositivi, e ci sono i collegamenti a questi boosters sui siti web di cui sopra e un forum generale sui boosters alla http://tech.groups.yahoo.com/group/watercar/ e un altro a http://tech.groups.yahoo.com/group/HHO/ dove la gente risponderà a tutte le domande.
Un problema con l'uso di boosters è che se il volume di gas HHO è maggiore di quello che deve essere, unità di controllo elettronico del veicolo ("ECU") è tale da rilevare il carburante bruciare e avviare il pompaggio in eccesso di carburante per compensare e migliorare le condizioni. Come far fronte a questa situazione è definita nel documento gratuito che può essere scaricato da http://www.free-energy-tuks.nl/D17.pdf
Un progetto interessante è l'elettrolizzatore Hogg come descritto da Selwyn Harris dell'Australia. La cella Hogg ha due elettrodi inox di maglia in acciaio arrotolati intorno a vicenda. Questo dà una grande superficie di elettrodo in un contenitore molto compatto. In questa versione del disegno ci sono sei cellule identiche che alimentano in un gorgogliatore grande. Per chiarezza, solo due delle sei celle elettrolizzatore sono mostrati qui:

Le voci contrassegnate con un punto blu costituiscono solo una delle tre pezzi identici. Cioè, tre filtri far fuoriuscire dal fondo del gorgogliatore, il flusso attraverso di essi essendo causata da tre pompe separate e le due cellule elettrolizzatore marcato "1" e "2" con i loro relativi tubi e quattro valvole unidirezionali, sono replicati per dare celle elettrolitiche "3" a "6", che non sono riportati in questo diagramma. Questi tre gruppi identici sono collegati alla centrale gorgogliatore, distanziate uniformemente attorno a 120 gradi posizioni orizzontalmente come mostrato in abbozzo qui:

L'acqua viene fatta circolare attraverso il set di celle utilizzando tre piccole pompe e ci sono due collettori acqua costruiti al fondo del gorgogliatore. Inoltre, come il 'elettrolita' utilizzato è l'acqua piovana, e ogni cella di elettrolisi è completamente pieno di elettrolita in quanto questo è lo stile di una 'circolazione elettrolita' di elettrolizzatore.
Ciascuna delle tre pompe ha il proprio filtro per trattenere eventuali particelle provenienti dalle cellule come l'esperienza ha dimostrato che l'acqua può contenere una notevole quantità di materiale. I filtri sono di serie di filtri di irrigazione in plastica trasparente riempito per tre quarti della loro lunghezza con una spugna di materiale plastica fine.
Una caratteristica fondamentale della progettazione della cella è l'uso di due magneti al neodimio per cella. Questi agiscono direttamente sull'acqua e provoca un notevole aumento del tasso di produzione di gas. I magneti hanno i loro poli Nord rivolti uno verso l'altro.
I due elettrodi a rete sono in filo d'acciaio inossidabile del diametro di 0,32 mm e tessuto per dare 2 fori mm fra i fili e un foglio di spessore
complessivo di 0,65 mm. Queste dimensioni sono importanti in quanto le dimensioni delle maglie e altri stili non danno così buono una performance. Gli elettrodi sono più ampia ad una estremità per formare una linguetta di connessione che permette un facile collegamento elettrico a ciascun elettrodo e sono poi collegati in parallelo in modo che ciascuna cella ottiene 12 volt attraverso di esso, come mostrato qui:

I due elettrodi a rete sono tagliati in questo modo:

e:

Il materiale a rete si presenta così:

Le sei celle elettrolizzatore e il gorgogliatore
unico grande sono costruiti utilizzando le normali materiali idraulici in
plastica:

I tubi di collegamento sono di plastica
trasparente, al calore tollerante tipo di 12 mm (0,5 ") di diametro. Il
gorgogliatore è anche costruito da raccordi per tubi di plastica:

Come alcune persone hanno difficoltà nel visualizzare il modo in cui sono combinati gli elettrodi, questo schizzo concetto semplificata può essere utile:

I due elettrodi sono mantenuti separati mediante l'uso di rondelle in fibra di piccolo diametro tenuti in posizione tra loro in punti strategici utilizzando colla super. La stessa maglia viene poi trattata mediante l'essere immersi in acido citrico al fine di farlo funzionare bene con acqua piovana.
Ci sono tre di queste coppie di cellule elettrolizzatore, ciascuna coppia essendo collegato al serbatoio collettore superiore. L'acqua pompata su ogni cella viene fatta passare attraverso uno dei tre filtri prima di entrare nel serbatoio del collettore che alimenta la pompa piccola che mantiene la circolazione di acqua che a sua volta tiene rimuovere eventuali particelle che sono ricevuti nel piovana.
Quando viene utilizzato con l'acqua piovana da un barile, questo elettrolizzatore si dice che disegnare soli 1,4 ampere per cella, per un quantitativo totale di circa 115 watt quando viene eseguito su un 12-volt alimentazione elettrica. Mentre l'acqua piovana è presumibilmente pura, la realtà è che è raro e la sua capacità di portare una corrente varia notevolmente da luogo a luogo e ancor più ampiamente da paese a paese. Se si decide di costruire questo elettrolizzatore e scoprire che non si ottiene nulla di simile 1,4 A che fluisce attraverso ogni cella, allora si potrebbe essere necessario aggiungere una piccola quantità di elettrolita per l'acqua al fine di ottenere il flusso di corrente. Cioè, supponendo che si desidera un flusso di corrente di 1,4 ampere per cella a 12 volt. L'uscita di questo elettrolizzatore è detto essere in grado di eseguire un piccolo generatore elettrico, ma che non è stato confermato in questo momento.
Adam di AVA Magnetics dimostra un elettrolizzatore molto ben costruito, basato su uno stile completamente diverso di elettrodo. Il video è a https://www.youtube.com/watch?v=Iz8wuUXWuGU e sua cella assomiglia a questo:

Inizialmente costruito utilizzando tubi in acciaio inossidabile, la resistenza elettrica della bobina lunga ha dimostrato di essere un problema, quindi Adam ha superato il problema inserendo un tubo di rame all'interno del tubo in acciaio inox. Rame trasporta corrente elettrica molto bene, mentre l'acciaio inox ha un'elevata resistenza al flusso di corrente, che molte persone trovano molto strani, avendo insegnato a scuola che tutti i metalli conducono l'elettricità. In una bobina come questo, corrente elettrica deve passare attraverso una considerevole lunghezza di acciaio inossidabile al fine di raggiungere i giri più bassi, e che la resistenza al flusso di corrente è maggiore la situazione con un elettrolizzatore che utilizza fogli di acciaio inossidabile. Il tubo di rame lungo le pareti interne del tubo d'acciaio rende una grande differenza, perché la corrente scorre facilmente attraverso il rame e poi in ogni punto lungo il tubo, la corrente deve solo scorrono lateralmente attraverso un sottile strato di acciaio inossidabile al fine di effettuare l'elettrolisi.
La fotografia sopra appare come una ferita molto ordinatamente bobina con dodici si trasforma in esso. Non è il caso. Si tratta di due avvolgimenti separati con gira 1, 3, 5, essendo ecc in una bobina e trasforma il 2, 4, 6, ecc., essendo in altra bobina. Tale disposizione significa che ogni girata nella bobina ha una svolta con la tensione opposta al lato di esso e l'elettrolisi avviene tra adiacenti si trasforma nella bobina. Le estremità di ogni bobina sono sigillate con cura per prevenire la corrosione del tubo di rame di elettrolita utilizzato. Purtroppo, la maggior parte della superficie dell'elettrodo tubo circolare non è vicino alla sua superficie bobina vicina e quella distanza aumentata riduce il tasso di produzione di gas per quelle zone. Ho il sospetto che Adam è utilizzando un elettrolita abbastanza diluito al fine di mantenere l'effetto di riscaldamento sotto controllo e così, prestazioni migliori possono comportare quando si utilizza la piena forza dell'elettrolito. Tuttavia, la produzione di HHO a circa 16 ampere sembra impressionante, come mostrato qui appena prima l'intero contenitore è oscurato dalle bolle HHO venuta fuori le bobine:

A piena potenza, la cella disegna 18 ampere quando alimentato attraverso un modulatore di larghezza di impulso prodotta dall'azienda "Powercell HHO" usando una batteria di circa 12,5 volt. Che 225 watt produce un gas uscita tasso che deve essere misurata. A mio parere, il gas in uscita tubo deve essere molto più grande con un diametro interno di forse 15 millimetri come un piccolo tubo ostacola la fuoriuscita di gas. Se non credi che, quindi provare a soffiare attraverso una lunghezza di tubo di plastica di diametro 6 millimetri e vedere come che è difficile da fare.
Tuttavia, questo è un elettrolizzatore semplice, base con solo due elettrodi, anche se, forse perché il modulatore di larghezza di impulso si sta alimentando un segnale onda quadra di buona qualità, la dimensione piccola bolla suggerisce che c'è un guadagno di efficienza che consente di eseguire meglio di quanto ci si aspetterebbe. Una singola cellula come questo troverà difficile sfuggire il fatto basilare che 1,24 volt è tutto che è usato nell'elettrolisi dell'acqua e anche con la caduta di tensione in acciaio inox davvero non vuoi più di 2-Volt tra le piastre. In altre parole, solo 2-volt 12-volt della batteria può effettivamente rendere il gas e quindi, la stragrande maggioranza di quel 225 watt va a fare calore e non a gas. La situazione per 1, 2 o 3 singole cellule è come questo:

È probabile che la produzione di HHO a 225 watt sarebbe essere raddoppiata, se due di queste cellule sono collegate in serie, vale a dire collegati in una catena. Le prestazioni sarebbe probabilmente essere triplicata a quello stesso 18 ampere di corrente, se tre di queste cellule sono collegate in serie attraverso la fonte di tensione. Se quello è fatto, quindi, idealmente, ogni cella deve essere all'interno di un contenitore separato. Adam suggerisce che la bobina produce un campo magnetico che aumenta la produzione di HHO, e considerando l'effetto dei magneti nella cella Shigeta Hasebe, egli potrebbe essere giusto.
La disposizione con tre celle collegate in serie ed alimentato attraverso un modulatore di larghezza di impulso regolabile in frequenza sarebbe come questo, anche se i tubi di uscita del gas devono essere collegati insieme con connessioni tubo corto come quei tubi saranno riempiti con HHO esplosiva quando in uso:

Come sempre, la batteria si collega ad un interruttore "CB" o il fusibile prima di tutto è collegato. Il "PWM" Pulse-Width modulatore è efficace come la maggior parte semplice circuito di Dave Lawton con frequenza, Mark regolabile - Rapporto di Spazio (o "Ciclo di Funzionamento", come viene talvolta chiamato), e una capacità di corrente ad alto rendimento. I collegamenti elettrici alle cellule sono fatte come mostrato nel diagramma e le cellule sono tutti posizionati nello stesso modo di quella che consente di effettuare test con le cellule porta scambiati a vedere se questo fa la differenza quando sono stati trovati la migliore frequenza e Ciclo di Funzionamento. Si ricorda che un gorgogliatore è essenziale sul tubo di uscita del gas e la profondità dell'acqua in qualsiasi gorgogliatore dovrebbe essere di almeno cinque pollici che è di 125 millimetri.
Non è stata fatta alcuna misurazione del tasso di flusso HHO. Questo può essere misurato con un misuratore di portata gas a buon mercato da un fornitore di attrezzature mediche o un risultato che è facilmente abbastanza buono per i nostri scopi può essere determinato utilizzando un litro due o altro contenitore adatto di note capacità, riempiendolo con acqua e bolle l'HHO uscita nel contenitore, come indicato qui:

Utilizzando questo metodo il risultato è ottenuto tramite sincronizzazione quanto tempo ci vuole per la bottiglia da riempire con la miscela di gas HHO e da quello, lavorando fuori vengono prodotti quanti litri al minuto. Ad esempio, se ci vuole un minuto per riempire una bottiglia da 2 litri, la portata è 2-litri al minuto. Se ci vogliono due minuti per riempire, quindi la velocità di uscita del gas è di 1 litro al minuto. Se ci vogliono 2 minuti e 30 secondi per riempire, il tasso è 0,8 litri al minuto. Il risultato verrà leggermente modificato dalla pressione atmosferica che cambia di ora in ora, ma abbiamo bisogno solo di una stima approssimativa, soprattutto se ci stiamo solo confrontando la performance dopo qualche piccola modifica al metodo dell'elettrolisi.
La https://www.youtube.com/watch?v=YfG6kyifq30 dei Mostra metodi di avvolgimento di tubi in bobine elicoidali come usato qui e necessari i distanziali in plastica, ma l'uomo distacco, 'ANNMANN', ha un'officina attrezzata e competenze costruttive non disponibili per la maggior parte sperimentatori. Purtroppo, egli non sembra a conoscenza del fatto che gli elettrodi devono essere molto vicini tra loro per la migliore produzione di HHO. Lui ha provato con Marina cavo (per soggiorni di albero) invece di tubo e, naturalmente, molto più facile da utilizzare per realizzare elettrodi a spirale, ma è probabile che sarebbero necessari quattro distanziali piuttosto che solo due utilizzati con tubo spirali. C'è anche, la possibilità di usando il rame all'interno la gomena. Selwyn Harris dell'Australia, che è un utente molto esperto di HHO, dichiara che è molto difficile da tubo in acciaio inox del vento in una spirale di precisa. Egli si chiede se avvolgimento spirali utilizzando il tubo di rame che è molto più facile da piegare di acciaio inossidabile e Galvanotecnica poi la spirale con cromo, non potrebbe essere un modo migliore e più pratico di produrre elettrodi di spirale buon lavoro.
Per me, con mio grave mancanza di precise competenze costruttive, un altro metodo molto più semplice di costruzione si verifica a me. In primo luogo, la disposizione delle due spirali non è realmente efficace per elettrolisi come indicato qui:

Il tasso di elettrolisi è direttamente proporzionale all'area degli elettrodi. È anche altamente influenzato dalla separazione degli elettrodi. Con i fili elettrici o tubi sulla sinistra, solo una piccola percentuale della superficie è spaziata alla migliore distanza che permette la costruzione (contrassegnata dalle frecce rosse). Gli elettrodi di due piastra sulla destra hanno loro intera superficie presso la spaziatura ottima. Quindi, se abbiamo intenzione di utilizzare tubi o cavi, quindi vogliamo aumentare la superficie più attiva e infatti, aumentare l'area di elettrodo complessiva. Lavorare con l'acciaio è molto più difficile che lavorare con plastica, soprattutto perché la maggior parte di noi non hanno gli strumenti, area di lavoro e le competenze per aiutarci ad avere successo, utilizzando il cavo di acciaio inox marine è un'opzione molto attraente. Questo materiale è mostrato al https://www.youtube.com/watch?v=11Qn4CGlZp4 e assomiglia a questo:

È disponibile da tutto il mondo drogherie della nave e viene costruito da fili di acciaio inossidabile. Se usiamo questo, allora dobbiamo accettare il fatto che si tratta di resistenza elettrica sarà alto, ma il grande vantaggio è che abbiamo solo fare i distanziali in plastica.
Questo ci porta al problema di aumentare la superficie e diminuendo gli spazi vuoti tra i fili. Mentre ANNMANN ha eccellenti presentazioni video, per favore non essere ingannati dall'eccessivamente grandi lacune che aveva tra i suoi fili. Il più grande divario che vogliamo è di 3 millimetri, e idealmente, vorremmo 2 millimetriche lacune. Quindi, per questo suggerisco che un piatto di plastica è forato come questo:

Per questo, la dimensione del foro corrisponde il diametro del cavo, dire, 6 mm e le lacune tra i fori sono 2 millimetri se si è sicuri e 2,5 o 3 millimetri, se non siete sicuri della vostra abilità in plastica di perforazione. Questa piastra verrà utilizzata al vento quattro spirali nidificati. Come il cavo flessibile, abbiamo bisogno di usare due strisce distanziali aggiuntivi come questo:

Queste sono per assicurarsi che la distanza desiderata è mantenuta lungo tutta la lunghezza del cavo, filettando il cavo attraverso questi, come ogni turno è fatto. In questo modo, il cavo è supportato ogni quarto turno, mantenendo le dimensioni di spacco tutto intorno ad ogni turno.
Anche se viene utilizzato un solo tipo di cavo, colori vengono utilizzati nei seguenti diagrammi semplicemente per rendere più facile per vedere dove i giri in ogni avvolgimento iniziare e finire. Tutti gli avvolgimenti start in basso e finiscono in alto. Il primo avvolgimento utilizza i fori più interni:

Questo avvolgimento è realizzato con due distinte lunghezze di cavo, uno verde e uno in rosso. L'estremità inferiore del cavo rosso termina solo questo lato del foglio di plastica. L'estremità inferiore del cavo verde termina poco oltre da altra parte del foglio di plastica. A differenza del diagramma, il cavo non è tagliato corto come mostrato ma viene lasciato a lungo in modo che può essere collegato all'esterno del contenitore di plastica delle cellule.
Adesso raddoppiamo la superficie dell'elettrodo avvolgendo una seconda coppia di bobine appena di fuori di quella prima. La disposizione assomiglia a questo:

Questo secondo strato è avvolto in esattamente come quella precedente. I giri di cavo esterno non sono esattamente sopra lo spirale gira sotto, ma sono molto vicino ad essere direttamente sopra. Quando ci colleghiamo i cavi elettricamente, organizziamo per i cavi che circonda qualsiasi cavo per essere la polarità opposta, così che l'elettrolisi è massimizzata.
Il passo successivo è quello di avvolgere il terzo strato:

E poi il quarto livello è ferito utilizzando i fori rimanenti:

Collegato elettricamente come indicato, ogni cavo negli strati primi e la quarto è circondato su tre lati con cavi di opposte polarità. I cavi in strati, due e tre hanno ogni volta circondato su tutti e quattro i lati da cavi di polarità opposte. Quindi, questa disposizione ha superato la necessità per la piegatura del tubo difficile, ha aumentato considerevolmente la zona degli elettrodi e ha raggiunto un ragionevole distanza tra gli elettrodi e ha migliorato l'area dell'elettrolisi migliori 87%. Abbiamo ora migliorare questioni considerevolmente utilizzando tre di queste cellule in serie al fine di utilizzare la potenza applicata in modo più efficiente.
Non c'è, naturalmente, nessun motivo per cui non ci dovrebbero essere più di tre di queste cellule in serie e prevederei cinque a essere il massimo probabile a causa della caduta di tensione eccessiva attraverso il cavo in acciaio inox. C'è anche il motivo perché non ci dovrebbero essere cinque o più strati di spirale in ogni cellula e ogni ulteriore livello genera l'efficienza complessiva di quella serie di spirali.
Tuttavia, mentre sembra molto probabile che questa costruzione si produrrebbe una buona prestazione, si ricorda che questo è solo un suggerimento, e al momento della scrittura, non è stato costruito e testato. Durante la prima verifica dell'unità, il modulatore di larghezza di impulso è impostato per dare un basso a medio flusso di corrente attraverso le cellule. Quindi il controllo della frequenza viene utilizzato per ottenere il massimo del gas in uscita senza alterare l'impostazione corrente. Se la corrente scende al punto di picco produttivo di gas durante questo test, che non è un problema. Con spirali multistrati di questo tipo, sarebbe consigliabile un condotto di scarico del gas di 20 millimetri. Inoltre, l'uscita di gas dovrebbe avere un parafiamma attraverso di esso per evitare di minuscole goccioline di elettrolito fuoriesce con il gas, come indicato altrove in questo capitolo. Che dovrebbe essere fatto anche se l'elettrolizzatore deve essere utilizzato in una posizione stazionaria ad esempio un generatore di alimentazione. Collegamenti elettrici per le estremità dei fili a spirale possono essere fatto con connettori a vite grande non a differenza del tipo di negozio di ferramenta ordinaria ma destinati molto fili più grandi. Queste sono anche disponibili attraverso imprese di approvvigionamento navi come barche spesso utilizzano cavi ad alta corrente dodici volt di grande diametro.
Tutti i dettagli costruttivi pratici sulla sicurezza elettrica, sicurezza gas, collegamenti del motore, tipo di acqua, sicuro di miscelazione di elettrolita, ecc già discusso, si applicano a tutti i tipi di elettrolizzatori e boosters di ogni progetto. Quindi, vi prego di capire che si tratta di caratteristiche universali che devono essere compresi quando si utilizza qualsiasi disegno di booster.
È possibile produrre grandi volumi di gas HHO da un booster CC, gas sufficiente per eseguire un piccolo motore direttamente su di esso. Per questo, abbiamo bisogno di prestare attenzione ai fattori di efficienza già trattati in questo documento. La persona che è eccezionale in questo campo è Bob Boyce degli Stati Uniti, che ha gentilmente condiviso la sua esperienza e competenza liberamente con le persone che vogliono utilizzare elettrolizzatori seri.
L'attenzione di Bob per i dettagli nella costruzione di elettrolizzatori
ad alte prestazioni ha portato l'efficienza, che sono più del doppio di quelli del famoso Michael Faraday che molti scienziati considerano l'ultima parola su elettrolisi.
Ci stiamo spostando dallo stile "comune" del booster allo stile "serio" di elettrolizzatore. In questa categoria, troverete che le unità costruite non sono a buon mercato, il peso di una notevole quantità, richiedono una notevole abilità di fare e di solito sono abbastanza grandi fisicamente. Citerò due disegni qui. In primo luogo, il design molto noto da Bob Boyce. Per questo elettrolizzatore, Bob rende solide piastre di elettrodi in acciaio inox fungono da pareti delle celle, oltre ad essere elettrodi. Questa è una tecnica intelligente ma richiede un livello molto elevato di precisione costruzione per fare una scatola con slot sul lato e la base, in modo che le lastre di acciaio inossidabile, può essere inserita la scatola e quando, formare una tenuta stagna tra le cellule , impedendo corrente elettrica bypassando i luoghi da che scorre intorno a loro.
Il numero di cellule nel elettrolizzatore dipende dalla tensione di alimentazione elettrica CC che è prodotto dalla parte elettrica del veicolo. Questa tensione maggiore viene creato utilizzando uno standard di off-the-shelf "inverter" che produce alta tensione di corrente alternata ("CA") vuole essere l'equivalente della fornitura di energia elettrica di rete locale. Negli Stati Uniti, la tensione prodotta è nella regione 110-120 volt, altrove, è nella regione di 220-230 volt.
Se non si ha familiarità con il gergo elettrico, quindi controllare capitolo 12 che spiega passo per passo. L'uscita CA da qualsiasi inverter si acquista, si cambia di nuovo in CC tramite un componente chiamato "ponte di diodi" e un dispositivo serbatoio chiamato condensatore. Quando questo è fatto, la tensione CC risultante è del 41% superiore alla tensione citato CA, quindi un 110 volt inverter produrrà circa 155 volt e da 220 volt inverter circa 310 volt. Come si vuole circa 2 volt per cella, il numero di cellule sarebbe circa 80 o 150 a seconda di quale inverter viene utilizzato. Questo numero di lastre di acciaio inossidabile ciascuna grandezza a sei pollici (100 mm) quadrato, crea un peso sostanziale che poi viene aumentato il peso del contenitore, e l'elettrolita. La disposizione generale (senza il condensatore) è come questo:

Un box di molto alta precisione per questo stile di elettrolizzatore può essere avuto da Ed Holdgate della Florida, che ha anche condiviso i metodi di costruzione se ci si diverte come un produttore esperto:

Sito web Ed è a http://www.holdgateenterprises.com/Electrolyzer/index.html e ogni contenitore è fatto a mano.
Il tasso di produzione di gas è così alta che il tubo di uscita del gas deve avere fori lungo la cima per cercare di escludere spruzzi e umidità dal tasso massiccia di bolle che scoppiano alla superficie dell'elettrolita. L'alta efficienza di elettrolizzatore Bob è dovuto alla sua meticolosa preparazione e metodi di costruzione. Si noterà che Bob raccomanda l'utilizzo di un filtro a particelle con maglie da 1-micron, tra il motore e il sistema HHO. Oltre ad assicurare che tutto quello che entra nel motore è molto pulito, il filtro di particelle a maglie di piccole dimensioni che, funge anche da
prevenzione di ritorno di fiamma, perché la fiamma non può passare attraverso di essa.
In primo luogo, le piastre di acciaio inossidabile sono incrociati ottenuto con carta vetrata per creare una superficie di lastra sagomato che aiuta ad alta velocità di rilascio bolla. In secondo luogo, le piastre vengono sottoposti a un rigoroso processo di "pulizia" in cui sono sottoposti a ripetuti periodi di elettrolisi seguita da risciacquo di particelle dalle
lastre e filtrare la soluzione elettrolitica. Quando non si staccano ulteriori particelle dalle piastre, vengono poi sottoposti a un processo di "condizionamento" per sviluppare uno strato catalitico sulla superficie della piastra.
Questa elaborazione e dettagli costruttivi diversi sono contenuti nel seguente documento download gratuito, grazie alla generosità di Bob nel condividere la sua esperienza con noi: http://www.free-energy-info.tuks.nl/D9.pdf e vi è un forum per la progettazione di Bob: http://tech.groups.yahoo.com/group/WorkingWatercar/ dove
vengono date risposte alle domande.
C'è un modo molto più efficiente di convertire l'acqua in una miscela di gas HHO. A differenza dei dispositivi di elettrolisi già descritti, questo metodo non ha bisogno di un elettrolita. Lanciato da Stanley Meyer, treni di impulsi vengono utilizzati per sollecitare le molecole d'acqua fino a che non si rompono, formando la miscela gas necessaria. Henry Puharich ha anche sviluppato un sistema di grande successo con un design un po' diverso. Nessuno di questi signori hanno condiviso sufficienti informazioni pratiche per noi di replicare i loro disegni come un processo di routine, quindi siamo in una situazione in cui oggi siamo alla ricerca per i dettagli esatti dei metodi che hanno usato.
La prima replica significativo di cui sono a conoscenza, è venuto da Dave Lawton del Galles. Utilizzando tenacia notevole, ha scoperto i dettagli pratici di come replicare uno dei primi progetti di Stan Meyer, che è chiamata con il nome piuttosto confuso della " Celle a Combustibile d'Acqua ". Lavoro di Dave è stato copiato e sperimentato da Ravi Raju di India, che avuto un notevole successo e che ha postato i video dei suoi risultati sul web. Più di recente, il dottor Scott Cramton degli Stati Uniti ha adattato la costruzione design leggermente e ha raggiunto tassi molto soddisfacenti di efficienza elettrica, la produzione di circa 6 litri al minuto di gas HHO per soli 3 ampere di corrente a 12 volt.

Dave Lawton
Il video della replica di Dave Lawton di dimostrazione elettrolizzatore Stanley Meyer (non sistema di produzione di Stan) visto http://www.youtube.com/watch?v=vpu3zgSeLSo ha causato diverse persone per chiedere maggiori dettagli. L'elettrolisi mostrato in questo video è stato guidato da un alternatore, per il solo fatto Dave voleva provare ogni cosa che Stan Meyer aveva fatto. Alternatore di Dave e il motore utilizzato per esso sono mostrati qui:

La tecnica di pulsazione CC richiede l'uso di elettronica, così le seguenti descrizioni contengono una notevole quantità di circuiteria. Se non si ha già familiarità con tali circuiti, allora si farebbe bene a leggere il Capitolo 12, che spiega questo tipo di circuito da zero.
La bobina del campo magnetico dell'alternatore di Dave viene attivato e disattivato da un transistore ad effetto di campo (un "FET") che viene pulsata da un doppio circuito temporizzatore 555. Questo produce una forma d'onda composita che produce un tasso impressionante di elettrolisi. I tubi in questa replica sono realizzati in acciaio inossidabile 316L, cinque centimetri di lunghezza, anche se i tubi di Stan erano circa sedici centimetri di lunghezza. I tubi esterni sono 1 pollice (2,5 cm) di diametro ed i tubi interni 3/4 pollici (1,8 cm) di diametro. Poiché lo spessore della parete è di 1/16 di pollice (0,16 mm), la distanza tra di loro è compreso tra 1 mm e 2 mm. I tubi interni sono tenuti in posizione ad ogni estremità da quattro strisce di gomma circa un quarto di un pollice (0,6 cm) di lunghezza.
Il contenitore è realizzato in due standard terminali
dei raccordi di scarico in plastica da 4 pollici (10 cm)
diametro collegati a ciascuna estremità di un pezzo di tubo acrilico con cemento PVC solvente. Il tubo acrilico è stato fornito già tagliato a misura in materie plastiche Wake, 59 Twickenham Road, Isleworth, Middlesex TW7 6AR Telefono 0208-560-0928. Il tubo senza saldatura in acciaio inox è stato fornito da:
http://www.metalsontheweb.co.uk/asp/home.asp
Non è necessario utilizzare un alternatore - Dave ha appena fatto questo mentre stava copiando ogni cosa che Stan Meyer ha fatto. Il circuito senza l'alternatore produce circa la stessa quantità di gas e richiede ovviamente meno corrente perchénon vi è alcun motore da alimentare. Un video del non-alternatore operazione può essere vista usando questo link: http://www.youtube.com/watch?v=pJGZ_uHgu5U
Elettrolizzatore Dave ha una sezione di tubo di acrilico per consentire l'elettrolisi di essere guardato, come illustrato di seguito:

L'elettrolisi avviene tra ciascuna delle provette interna ed esterna. L'immagine qui sopra mostra le bolle appena iniziato a lasciare le valvole dopo che l'alimentazione è accesa. L'immagine seguente mostra la situazione pochi secondi dopo, quando tutta la zona sopra i tubi è così pieno di bolle che diventa completamente opaco:

Gli anelli di fissaggio dei tubi possono essere realizzati in qualsiasi materiale plastico adatto, come quello utilizzato per alimentare ordinarie taglieri, e hanno la forma di questa:

E le qualità 316L acciaio inossidabile, tubi senza saldatura si svolgono in
questo modo:

Ecco l'insieme di elementi pronti a ricevere i tubi interni (inzeppate da piccoli pezzi di gomma):

I collegamenti elettrici ai tubi sono tramite filo di acciaio inossidabile che corre tra bulloni in acciaio inox filettati nei tubi e bulloni in acciaio inox che attraversano la base dell'unità:

I bulloni filettati nelle camere d'aria dovrebbe essere sulla parte interna. I bulloni che attraversano la base dell'apparecchio deve essere sfruttato per dare una buona tenuta e devono essere sigillate con Sikaflex 291 o marino GOOP sigillante che dovrebbe essere consentito di essiccare completamente prima che l'unità è utilizzabile per l'uso. Un miglioramento delle prestazioni è prodotto se superfici non attive delle tubazioni sono isolate con qualsiasi materiale adatto. Cioè, le parti esterne dei tubi esterni e l'interno dei tubi interni, e, se possibile, il taglio estremità dei tubi.
Mentre lo stile di Dave di costruzione è semplice e diretto, di recente, una copia di uno dei disegni di Stan Meyer di costruzione reali è emerso. La qualità dell'immagine della copia è così bassa che gran parte del testo non può essere letto, così la replica presentate qui non possono essere esatto o potrebbe mancare qualche elemento utile di informazioni. Costruzione di Stan è insolito. Primo, un pezzo di plastica è sagomata come mostrato qui:

Le dimensioni di questo disco corrisponde esattamente al pezzo di acrilico trasparente utilizzato per il corpo della custodia. Il disegno non rende chiaro come questo disco è attaccato al tubo acrilico, se si tratta di una spinta con tenuta, incollata o tenuta in posizione con bulloni non illustrati. L'implicazione è che un anello di sei bulloni sono guidati attraverso la parte superiore e sfruttato nel tubo acrilico, in quanto questi sono presenti su una delle viste in pianta, non se la sezione trasversale. Sarebbe inoltre ragionevole presumere che un anello di sei bulloni simile viene utilizzato anche per tenere la base saldamente in posizione. Vi è una scanalatura tagliato nella base di plastica per prendere un O-ring che sarà fortemente compresso quando il disco è in posizione. Ci possono essere due o tre incavi prigionieri filettati e due fori passanti per effettuare i collegamenti elettrici attuali. Il supporto per tubo è insolito:

Un anello di nove tubi correttamente distanziate interni sono posizionati intorno al bordo di un disco in acciaio che è leggermente inferiore alla dimensione interna del tubo acrilico. I tubi sembrano essere una stretta innesto in fori molto accuratamente attraverso il disco. Tali fori devono essere esattamente perpendicolare alla superficie del disco in modo che i tubi da esattamente allineati con il tubo acrilico - sicuramente un drill-press lavoro. Il disco è montato su un'asta centrale filettata che sporge attraverso il disco di base in plastica, e un distanziatore di plastica è utilizzato per contenere il disco fermo con dei prigionieri posizionati a 90 gradi l'una dall'altra attorno al bordo esterno del disco di base.
Il montaggio dei tubi esterni è anche più insolita. Un pezzo di lamiera viene tagliata con nove bracci sporgenti in posizioni uniformemente distanziati su una forma rondella circolare come mostrato qui:

Questo pezzo è dotato di quattro fori in esso per confrontare le posizioni dei perni del pezzo base in plastica. Il numero dei prigionieri non è specificato e, mentre ho dimostrato quattro, la risonanza piastra potrebbe essere aiutato se ci fossero solo tre. La dimensione è disposto in modo che quando i bracci sono piegati verso l'alto ad angolo retto, si adattano esattamente contro la faccia interna del tubo acrilico.
Questi bracci hanno due curve in loro, al fine di piegare verso l'interno loro per formare supporti per i tubi esterni. Il grado di precisione necessaria suo è considerevole in quanto sembra che vi siano distanziatori utilizzati tra le provette interna ed esterna. Ciò significa che il gap molto piccolo di 1,5 millimetri o così deve essere mantenuta la precisione di tali supporti per i tubi esterni.
Va notato che i tubi interni sono molto più lunghi dei tubi esterni e che i tubi esterni hanno un taglio scanalatura sintonizzazione in essi. Tutti i tubi interni sono meccanicamente collegati tra loro mediante il loro disco di montaggio in acciaio e tutti i tubi esterni sono collegati tra loro attraverso l'anello a forma di disco in acciaio e suoi supporti braccio attorcigliati. Si intende che entrambi questi gruppi dovrebbe risuonare alla stessa frequenza, e sono sintonizzati a farlo. Poiché i tubi interni hanno un diametro minore, vibrerà ad una frequenza superiore a quella di un tubo di diametro maggiore della stessa lunghezza. Per questo motivo, sono fatte più per abbassare la loro frequenza di risonanza naturale. In aggiunta a ciò, le scanalature tagliate in tubi esterni sono un metodo di sintonizzazione che solleva il loro passo risonante. Questi slot verrà regolata fino a che ogni tubo risuona alla stessa frequenza.
Guardando inizialmente alla progettazione meccanica, suggerisce che l'assemblaggio è impossibile assemblare, e mentre questo è quasi vero, in quanto dovrà essere costruito come è montato e sembra che il gruppo tubo interno ed esterno non può essere smontato dopo il montaggio. Questo è il modo in cui sono adibiti insieme:

L'anello di supporto per i tubi esterni non è imbullonato saldamente alla base di plastica, ma viene distanziato leggermente superiore ad esso e montato solo sui punti di perno. Questo anello è sotto il disco diametro leggermente inferiore che contiene i tubi interni. Ciò rende impossibile per i due componenti da scorrere insieme o separatamente, a causa della lunghezza dei tubi. Questo suggerisce che sia i tubi interni sono posizionata dopo il montaggio (che è altamente improbabile quanto saranno stati assemblati prima per Tuning) o che i tubi esterni sono saldati ai loro supporti durante il processo di assemblaggio (che è molto più probabile).
Una delle "borchie" è portato proprio attraverso la base di plastica in modo che possa diventare il collegamento positivo dell'alimentazione elettrica, alimentata ai tubi esterni. L'asta centrale filettata viene effettuata anche tutto il percorso attraverso la base in plastica e viene utilizzato per supportare la piastra di acciaio che tiene i tubi interni, oltre a fornire la connessione elettrica negativa, spesso denominato elettrica "terra".
Un altro disco di plastica è lavorata per formare un coperchio conico per il tubo acrilico, con una scanalatura per contenere un O-ring di tenuta e l'ingresso dell'acqua per il riempimento e il tubo di uscita del gas. Il disegno menziona il fatto che se l'acqua del rubinetto viene utilizzato, quindi le impurità in esso raccoglie nel fondo della elettrolizzatore quando l'acqua viene rimossa mediante la conversione di gas HHO. Ciò significa che la cella dovrebbe essere risciacquato di volta in volta. Si richiama altresì l'attenzione sul fatto che i gas disciolti in acqua di rubinetto verrà anche durante l'uso, e può essere miscelato con l'uscita del gas HHO.
Quando questi diversi componenti sono messi insieme, la costruzione complessiva cella viene mostrato come questo:

Questa vista in sezione trasversale può essere leggermente fuorviante in quanto indica che ciascuna delle nove tubi esterni ha la sua staffa separata e questo non è probabilmente il caso in cui sono collegate elettricamente fra loro attraverso il disco di acciaio a forma di anello e dovrebbe vibrare come singolo unità. Si è tentati di utilizzare le parentesi separati come che permettono il montaggio di essere smontato facilmente, ma i contatti elettrici di un tale sistema sarebbe molto inferiore e quindi non è di essere consigliato.
A causa del modo che tutti i tubi interni sono collegati insieme e tutti i tubi esterni sono collegati elettricamente fra loro, questa forma di realizzazione non è adatta al convertitore trifase alternatore mostrato sotto, dove i nove tubi dovrebbero essere collegati in set separati di tre. Invece, il circuito a stato solido è utilizzato, che è molto efficace e che non ha la dimensione, il peso, il rumore e maggiore corrente della disposizione alternatore.
Se la precisione di costruzione è un problema, allora potrebbe essere possibile dare i tubi esterni un pendio deliberata in modo da premere contro i tubi interni in alto, e quindi utilizzare un distanziatore breve per costringerli a parte e dare la spaziatura desiderata. Appare chiaro che Stan lavorato ad un tale grado di precisione costruttiva che i suoi tubi sono stati perfettamente allineati lungo tutta la loro lunghezza.
Dave Lawton rileva che il punto di collegamento delle staffe per i tubi esterni è estremamente critico in quanto hanno bisogno di essere in un nodo di risonanza dei tubi. Il punto di connessione è quindi al 22,4% della lunghezza del tubo dalla parte inferiore del tubo. Presumibilmente, se uno slot è tagliata nella parte superiore del tubo, la lunghezza del tubo risonante sarà misurato al fondo della scanalatura e il punto di connessione fissata al 22,4% di quella lunghezza.
Disposizione tubo Dave Lawton può essere pilotato tramite un alternatore o da un circuito elettronico. Un circuito adatto per la disposizione alternatore:

In questo circuito insolito, l'avvolgimento di rotore di un alternatore viene pulsata attraverso un circuito oscillatore che ha frequenza variabile e variabile Mark / Space rapporto e che possono essere attivati e disattivati per produrre la forma d'onda di uscita mostrato sotto l'alternatore nello schema elettrico. Il circuito oscillatore ha un grado di approvvigionamento disaccoppiamento dalla resistenza di 100 ohm che alimenta il condensatore da 100 microfarad. Questo per ridurre il ripple della tensione proveniente lungo la linea di alimentazione 12 volt, causata dagli impulsi di corrente attraverso l'avvolgimento di rotore. La disposizione di uscita di alimentazione gli elettrodi del tubo del elettrolizzatore viene copiato direttamente da schema elettrico Stan Meyer.
Non si consiglia di utilizzare un alternatore se dovessi decidere di creare una copia dei vostri propri. Ma se si decide di utilizzare uno e l'alternatore non ha gli avvolgimenti adottate per l'esterno della carcassa, è necessario aprire l'alternatore, rimuovere il regolatore interno e diodi ed estrarre tre cavi dalle estremità degli avvolgimenti statorici. Se si dispone di un alternatore che ha gli avvolgimenti già accessibili dall'esterno, quindi i collegamenti statorico, sono suscettibili di essere come mostrato qui:

Alternatore del motore di guida di Dave assorbe circa due amplificatori di corrente che raddoppia la potenza in ingresso al circuito. Non è necessario per le dimensioni, il peso, il rumore, usura meccanica e di corrente del motore e con un alternatore come praticamente la stessa prestazione può essere prodotta dal circuito a stato solido senza parti in movimento.
Entrambi i circuiti sono stati valutati come operando a nulla dal 300% al 900% di Faraday "massima efficienza elettrica", va sottolineato che le induttanze utilizzati in questo circuito, formano un ruolo molto importante nel modificare e amplificare la forma d'onda di tensione applicata alla cella. Dave usa due induttori "bi-filare” di ferrite, ciascuna ferrite con 100 spire di 22 SWG (21 AWG) filo di rame smaltato su ferrite di 9 mm (3/8 ") di diametro. La lunghezza della barra di ferrite non è affatto critico, e un toroide di ferrite può essere utilizzato come alternativa, anche se questo è più difficile da avvolgere. Questi bi-filare bobine sono avvolte allo stesso tempo utilizzando due lunghezze di filo fianco a fianco. Il circuito a stato solido è mostrato qui:

Circuito di funzionamento:
La parte principale del circuito è costituito da due serie di chip timer 555. Questi sono cablati per dare una forma d'onda di uscita che commuta rapidamente tra una tensione alta e bassa tensione. La forma d'onda ideale proveniente da questo circuito è descritto come un "onda quadra" uscita. In questa particolare versione del circuito, il tasso al quale il circuito gira tra alta e bassa tensione (chiamato "frequenza") può essere regolato dall'utente girando una manopola. Inoltre, la lunghezza del tempo di ON al tempo OFF (chiamato "Mark / Space Ratio") è regolabile.
Questa è la sezione del circuito che fa questo:

La resistenza da 100 ohm e il condensatore da 100 microfarad sono lì per appianare qualsiasi increspature della tensione di alimentazione al circuito, causato da impulsi feroci nella trasmissione di potenza alla cella di elettrolisi. Il condensatore agisce come un serbatoio di energia elettrica e la resistenza che impedisce serbatoio essendo improvvisamente drenato se la linea di alimentazione è improvvisamente, e molto brevemente, tirato fino ad una tensione bassa. Tra di loro, mantengono la tensione al punto " A " ad un livello costante, che consente il 555 chip per funzionare correttamente.
Il condensatore molto piccolo " B" è cablato fisicamente molto vicino al chip. È lì per fare cortocircuito su eventuali picchi, molto brevi impulsi di tensione molto taglienti captati dal cablaggio al chip. E 'lì per aiutare il chip di funzionare esattamente come è stato progettato per fare, e non è davvero una parte funzionale del circuito. Così, per capire come funziona il circuito, possiamo ignorare e vedere il circuito come questo:

Questo circuito genera impulsi di uscita del tipo mostrato in verde con la tensione salendo di quota, (il "Mark") e bassa (lo "Space"). La variabile 47K resistenza (che alcuni si ostinano a chiamare un "piatto") consente la lunghezza del Mark e lo Space per essere regolata dal 50-50 dimostrato, per dire, 90 - 10 o tramite qualsiasi rapporto a 10 - 90. Va ricordato che i "47K" non è affatto critica e questi sono molto probabile che saranno venduti come "50K" dispositivi. Componenti di costo più basso hanno un rating più o meno 10%, il che significa che una resistenza di 50K sarà qualsiasi da 45K a 55K in valore reale.
I due "1N4148" diodi sono lì per assicurarsi che quando il Mark / Space 47K resistenza variabile viene regolata, che non modifica la frequenza della forma d'onda di uscita in qualsiasi modo. I restanti due componenti: la resistenza di 10K variabile e il condensatore 47 microfarad, sia in blu, controllano il numero di impulsi al secondo prodotte. Più grande è il condensatore, il meno gli impulsi al secondo. Minore è il valore della resistenza variabile, maggiore è il numero di impulsi al secondo.
Il circuito può avere ulteriori gamme di sintonizzazione di frequenza, se il valore del condensatore viene alterata passando in un condensatore diverso. Quindi il circuito può essere reso più versatile con l'aggiunta di un interruttore e, diciamo, due condensatori alternativi, come mostrato qui:

I condensatori qui riportati sono insolitamente grande, perché questo particolare circuito è destinato a funzionare in modo relativamente lento. Nella sezione quasi identica del circuito che segue questo, i condensatori sono molto più piccoli che determina la velocità di commutazione di essere molto più alto. L'esperienza ha dimostrato che alcune persone hanno avuto surriscaldamento in questo circuito quando è acceso su azione, quindi la On / Off è stata ampliata per essere un interruttore bipolare commutazione ed il secondo polo utilizzato per passare gli elementi di temporizzazione il 555 chip. La versione completa di questa sezione del circuito è allora:

che ha un solo interruttore supplementare per consentire l'uscita di essere fermato e il 12 volt linea di alimentazione di essere nutriti, invece. La ragione di questo è che questa parte del circuito è utilizzato per accendere e spegnere un circuito identico. Questo si chiama "gating" ed è spiegato nel capitolo 12, che è un tutorial di elettronica.
La seconda parte del circuito è destinato a funzionare a velocità molto superiori, in modo che utilizza condensatori molto piccoli:

Quindi, mettendoli insieme, e permettendo il primo circuito per passare il secondo On e Off, otteniamo:

La sezione finale del circuito è l'unità di alimentazione per la cella elettrolizzatore. Questo è un circuito molto semplice. In primo luogo, l'uscita del secondo circuito integrato 555 viene abbassata da una tensione base-divisore coppia di resistori, ed alimentato alla porta del transistore di uscita che mentre può funzionare sui 12 volt cui l'impulso generazione esigenze circuitali, Dave preferisce far funzionare il circuito
su 24 volt perché genera un flusso di gas maggiore:

Qui, il 555 tensione di uscita chip è abbassata di 220/820 o circa il 27%. Quando la tensione aumenta, provoca il transistor BUZ350 per accendere, cortocircuiti tra il drenaggio-fonte connessioni e applicando tutto il 12-volt attraverso il carico, che nella nostra applicazione, è la cella elettrolizzatore:

Il transistor spinge gli elettrodi di elettrolisi come sopra indicato, applicando impulsi molto taglienti e molto brevi, per loro. Ciò è molto importante sono le bobine di filo che sono collocati su ciascun lato del set di elettrodi. Queste bobine sono collegati magneticamente perché sono avvolti insieme su un alta frequenza nucleo ferrite e anche se una bobina è una cosa semplice, queste bobine hanno un profondo effetto su come il circuito funziona. In primo luogo, essi convertono l'impulso di 555 chip in un molto forte, molto breve, impulso ad alta tensione che può arrivare fino a 1200 volt. Questo impulso influenza l'ambiente locale, causando energia supplementare a fluire nel circuito. Le bobine ora eseguire un secondo ruolo bloccando l'energia aggiuntiva da corto circuito attraverso la batteria, e facendolo fluire attraverso cella dell'elettrolisi, dividendo l'acqua in una miscela di idrogeno e ossigeno, essendo entrambi gas ad alta energia, altamente carica versioni atomici di questi gas. Questo dà la miscela a circa 400% della potenza di idrogeno viene bruciato in aria.
Quando il transistor si spegne, le bobine tenta di tirare il transistor
connessione di drenaggio fino a una tensione ben di sopra della linea di batteria
da 12 volt. Per evitare questo, è collegato un diodo 1N4007 attraverso la cella
e le sue bobine. Il diodo è collegato in modo che nessuna corrente scorre
attraverso di essa fino a quando il transistor scarico ottiene trascinato sopra
la linea da 12 volt, ma quando ciò accade, il diodo efficacemente ottiene
girato e appena 0,7 volt viene inserito attraverso di esso, inizia a condurre
pesantemente e crolla l'oscillazione di tensione positiva in corso, proteggendo
il transistor. Si può facilmente dire che è l'elettricità ambientale
"fredda" che sta facendo l'elettrolisi come la cellula rimane fredda
anche se è messa fuori grandi volumi di gas. Se l'elettrolisi erano facenda di
elettricità convenzionale, la temperatura della cella salirebbe durante l'elettrolisi.
Un circuito di Pulsatori John Bedini può essere utilizzato in modo molto
efficace con una cella di questo tipo e regola automaticamente per la frequenza
di risonanza come la cellula è parte del circuito frequenza-determinazione.
Il MOSFET BUZ350 ha una corrente nominale di 22 ampere in modo che verrà utilizzato senza problemi in questa applicazione. Tuttavia, vale la pena di montaggio su una piastra di alluminio che funzionerà come sia il montaggio e un dissipatore di calore, ma dovrebbe essere compreso che questo circuito è un banco di prova circuito con una corrente massima di circa 2 amp e non è un Pulse-Width Modulation circuito per un elettrolizzatore ad alta corrente CC. L'assorbimento di corrente di questa disposizione è particolarmente interessante. Con un solo tubo in posizione, l'assorbimento di corrente è di circa un ampere. Quando un secondo tubo è aggiunto, la corrente aumenta di meno della metà di un ampere. Quando il terzo viene aggiunto, la corrente totale è sotto due ampere. Il quarto e quinto tubo aggiungono circa 100 milliampere ciascuno e il sesto tubo provoca quasi nessun aumento di corrente. Questo suggerisce che l'efficacia potrebbe essere sollevata ulteriormente aggiungendo un gran numero di tubi aggiuntivi, ma questo non è effettivamente il caso come la disposizione delle cellule è importante. Stan Meyer corse la sua auto Volkswagen per quattro anni l'uscita da quattro di queste cellule con 16 pollici (400 mm) elettrodi, e Stan avrebbe fatto una singola cellula più grande possibile.
Anche se la corrente non è particolarmente elevato, un amplificatore a cinque o sei interruttore o fusibile, deve essere inserito tra l'alimentazione e il circuito, per la protezione contro corto circuiti accidentali. Se un'unità come questa deve essere montato in un veicolo, allora è essenziale che l'alimentazione è disposto in modo che l'elettrolizzatore è scollegato quando il motore è spento. Passando la potenza elettrica attraverso un relè che viene alimentato tramite l'interruttore di accensione è una buona soluzione per questo. È anche essenziale che almeno uno gorgogliatore è posto tra il motore e l'elettrolizzatore, per dare una certa protezione se il gas deve avere incendiato da un malfunzionamento del motore.

Anche se i circuiti stampati sono stati prodotti per questo circuito e pronti unità costruite sono disponibili sul mercato, si può costruire il proprio utilizzando stripboard se si vuole. Un possibile una tantum layout di tipo per prototipo componente viene mostrato qui:

c:



Sebbene l'utilizzo di un anello di ferrite è probabilmente la migliore opzione possibile, il bi-filar bobina può essere avvolta su ogni asta diritta ferrite di qualsiasi diametro e lunghezza. Devi solo fissare con
nastro adesivo le estremità di due fili di ferro ad una estremità della barra e quindi ruotare l'asta tra le mani, guidando i fili in un pulito fianco-a-fianco avvolgimento cilindriche come illustrato di seguito:

|
Componente |
Quantità |
Descrizione |
Descrizione |
|
100 ohm resistenza 0.25 watt |
2 |
Bande: Marrone, Nero, Marrone |
|
|
220 ohm resistenza 0.25 watt |
1 |
Bande: Rosso, Rosso, Marrone |
|
|
820 ohm resistenza 0.25 watt |
1 |
Bande: Grigio, Rosso, Marrone |
|
|
100 μF 16V condensatore |
2 |
Elettrolitico |
|
|
47μF 16V condensatore |
1 |
Elettrolitico |
|
|
10 μF 16V condensatore |
1 |
Elettrolitico |
|
|
1 μF 16 V condensatore |
1 |
Elettrolitico |
|
|
220 nF condensatore (0.22 mF) |
1 |
Ceramica o polypropoline |
|
|
100 nF condensatore (0.1 mF) |
1 |
Ceramica o polypropoline |
|
|
10 nF condensatore (0.01 mF) |
3 |
Ceramica o polypropoline |
|
|
1N4148 diodi |
4 |
|
|
|
1N4007 diodo |
1 |
|
FET protezione |
|
NE555 CI |
2 |
|
|
|
BUZ350 MOSFET |
1 |
O ogni 200V 20A MOSFET a canale N |
|
|
47K Resistenze variabili |
2 |
Carbonio pista standard |
Potrebbe essere a vite azionato |
|
10K Resistenze variabili |
2 |
Carbonio pista standard |
Potrebbe essere a vite azionato |
|
4-polo, 3-vie Interruttori |
2 |
Wafer di tipo |
Gamma di frequenza |
|
1 polo commutatore interruttore |
1 |
Tipo toggle |
|
|
1 polo 1 mandata interruttore |
1 |
Tipo toggle 10A |
ON / OFF |
|
Portafusibile |
1 |
Tipo chiuso o un interruttore 6A |
Protezione cortocircuito |
|
Veroboard |
1 |
20 pisti, 40 fori |
Nastri di rame parallele |
|
8-pin DIL CI prese |
2 |
Profilo di plastica, alta o bassa |
Protegge il 555 CI |
|
Filo terminali |
4 |
Due rossi e due neri |
Filo connettori |
|
Scatola di plastica |
1 |
Con coperchio a vite |
|
|
Dadi, bulloni e pilastri |
8 |
Per 8 supporti pilastro isolati |
Di vitto e dissipatore |
|
Lamiera di alluminio |
1 |
Circa 100 x 50 mm |
MOSFET dissipatore |
|
Gomma o piedini in plastica |
4 |
Eventuali piccoli autoadesivi piedi |
Inferiore del caso |
|
Manopole per resistenze variabili, ecc |
6 |
Albero di 6 mm, diametro grande |
Varietà gonna graduata |
|
Amperometro |
1 |
Elemento opzionale, da 0 a 5A o simili |
|
|
Ferrite lunghezza 25 mm o più |
1 |
Per la costruzione degli induttori |
Bifilare ferrite |
|
22 SWG (21 AWG) filo |
1 |
Filo di rame smaltato, 50g rocchetto |
|
|
Filo collegamento |
4 m |
Varie dimensioni |
|
Dave, che ha costruito questa replica, suggerisce miglioramenti vari. Innanzitutto, Stan Meyer utilizzato un numero maggiore di tubi di maggior lunghezza. Entrambi questi due fattori dovrebbe aumentare notevolmente la produzione di gas. In secondo luogo, un attento esame video dimostrazioni di Stan mostra che i tubi esterni che usava aveva un taglio rettangolare fessura nella parte superiore di ogni tubo:

Alcune canne d'organo sono ottimizzati tagliando fessure di questo tipo nella parte superiore del tubo, per aumentare la sua altezza, che è la sua frequenza di vibrazione. In quanto hanno un diametro minore, i tubi interni della cella Meyer risuonerà ad una frequenza superiore ai tubi esterni. Sembra quindi probabile che gli slot sono tagliati da Stan di aumentare la frequenza di risonanza dei tubi più grandi, per abbinare la frequenza di risonanza dei tubi interni. Se si vuole fare che, appesa la camera d'aria su un pezzo di filo e toccandolo, produrrà un suono con il tono di risonanza del tubo. Tagliare una fessura in un tubo esterno, sospensione su un pezzo di filo e maschiatura, consentirà di confrontare il passo dei due tubi. Quando un tubo esterno è stato abbinato per la vostra soddisfazione, poi una fessura di esattamente le stesse dimensioni porterà gli altri tubi esterni alla stessa altezza di risonanza. Non è stato dimostrato, ma è stato suggerito che solo la parte del tubo esterno, che è sotto la fessura, contribuisce effettivamente alla frequenza di risonanza del tubo. Questa è la parte contrassegnata come "H" nel diagramma precedente. Viene anche suggerito che i tubi risuonerà alla stessa frequenza se l'area della superficie interna del tubo esterno ("H" x circonferenza interna) corrisponde esattamente l'area della superficie esterna del tubo interno. Va ricordato che, come tutte le coppie di tubazioni saranno in risonanza con un unico segnale, che ciascuna coppia tubo deve risuonare alla stessa frequenza tutte le altre coppie di tubi.
Si dice che Stan correva la sua auto VolksWagen per quattro anni, usando solo il gas da quattro di queste unità che avevano coppie di tubi da 16 pollici di lunghezza. Una parte importante della compilazione cella è il condizionamento dei tubi elettrodi, con acqua di rubinetto. Ravi in India suggerisce che questa viene eseguita come segue:
1. Non utilizzare alcuna resistenza sul lato negativo della tensione di alimentazione quando i tubi di condizionamento.
2. Inizia a 0,5 A sul generatore di segnale e dopo 25 minuti, spegnere per 30 minuti
3. Quindi applicare 1,0 A per 20 minuti e poi si ferma per 30 minuti.
4. Quindi applicare 1,5 Amp per 15 minuti e poi si ferma per 20 minuti.
5. Quindi applicare 2,0 Amp per 10 minuti e poi fermarsi per 20 minuti.
6. Vai a 2,5 Amp per 5 minuti e sosta per 15 minuti.
7. Vai a 3,0 Ampere per 120 a 150 secondi. Hai bisogno di controllare se la cella è sempre più caldo ... se si ha bisogno di ridurre il tempo.
Dopo i sette passaggi precedenti, lascia la cella riposare per almeno un'ora prima di iniziare tutto da capo.
Vedrete quasi nessuna produzione di gas nelle prime fasi di questo processo di condizionamento, ma un sacco di fango marrone verrà generato. Inizialmente, cambiare l'acqua dopo ogni ciclo, ma non toccare i tubi con le mani nude. Se le estremità dei tubi devono essere puliti da sporcizia sul loro esterno, quindi utilizzare un pennello, ma non toccare gli elettrodi! Se il fango marrone viene lasciato in acqua durante il ciclo successivo, provoca l'acqua a scaldarsi ed è necessario evitare questo.
Per un periodo di tempo, si ha una riduzione della quantità di roba marrone prodotto e ad un certo punto, i tubi non farà roba marrone affatto. Adesso si avrà la formazione di gas molto buona. Uno strato di polvere biancastra dielettrico di ossido di cromo avrà sviluppato sulle superfici degli elettrodi. Non toccare i tubi con le mani una volta che questo rivestimento utile si è sviluppata.
Importante: il condizionamento in un luogo ben ventilato, o, in alternativa, chiudere la parte superiore della cella e rilasciare il gas uscire allo scoperto. Durante questo processo, la cella viene lasciato per qualche tempo, quindi, anche un basso tasso di produzione di gas può accumulare una gran quantità di gas che sarebbe un pericolo se lasciato a raccogliere al chiuso.
Ulteriori sviluppi
Quando producendo gas HHO da acqua, non è possibile superare il limite massimo Faraday meno energia supplementare viene aspirata dall'ambiente circostante. In questa cella si raffredda, la sua uscita sostanziale del gas, ci sono tutte le indicazioni che, quando è in esecuzione, è il disegno in questa energia supplementare.
Questa idea è supportata dal fatto che uno dei metodi principali di raccogliere questa energia supplementare è da produrre un treno di molto forte aumento e notevole abbassamento impulsi elettrici. Questo è esattamente l'obiettivo del circuito di Dave, quindi non sarebbe troppo sorprendente se ciò succede.
L'energia supplementare a cui si accede è a volte indicato come l'elettricità "a freddo", che ha caratteristiche molto diverse alla normalità convenzionale di elettricità. Dove normali perdite elettriche causare il riscaldamento locale come sottoprodotto, elettricità "fredda" ha esattamente l'effetto opposto, e in cui una perdita elettrico normale avrebbe avuto luogo, un afflusso supplementare di energia utile "freddo" entra nel circuito dall'esterno. Questo flusso determina la temperatura della circuiteria a calare, invece di aumentare, motivo per cui è chiamata elettricità "freddo".
Questo evento straordinario ha l'effetto più insolita effettivamente ridurre la quantità di potenza convenzionale necessaria per pilotare il circuito, se il carico di uscita aumenta. Quindi, aumentando il carico alimentato dal circuito provoca ulteriore energia di fluire dall'ambiente, alimentando il carico supplementare e pure, contribuendo a guidare il circuito originale. Questo sembra molto strano, ma poi, di energia elettrica "a freddo", opera in un modo completamente diverso per la nostra elettricità familiare convenzionale, e che ha una propria serie di regole sconosciute, che sono generalmente il contrario di quello che siamo abituati a.
Per provare il suo sistema di celle ulteriormente, Dave ha collegato un carico supplementare attraverso gli elettrodi della cella. Come gli induttori collegati ciascun lato della cella generano molto alto valore, picchi di tensione taglienti, Dave collegati due condensatori valore grande (83.000 microfarad, 50 volt) attraverso la cella pure. Il carico era da 10 watt lampadina che brilla, e interessante, l'assorbimento di corrente del circuito scende piuttosto alto, nonostante la potenza extra. Il tasso di produzione di gas appare intatta.
Questo è l'alterazione di quella parte del circuito che è stato utilizzato:

È stato anche suggerito che se un BUZ350 non può essere ottenuto, allora sarebbe consigliabile proteggere l'uscita FET contro i danni causati da corto circuiti accidentali dei cavi, ecc, collegando ciò che è effettivamente un 150-volt, 10 watt diodo zener attraverso di esso, come mostrato nella figura precedente. Anche se questo non è necessario per il corretto funzionamento del circuito, è utile nei casi in cui si verificano incidenti durante i test ripetuti e modifica dei componenti delle celle.

Dr. Cramton e il suo team di scienziati laesa di Ricerca e Sviluppo hanno indagato e portare avanti questa tecnologia e hanno raggiunto una produzione di sei litri al minuto per un ingresso elettrico di 12 watt (1 amp a 12 volt). Inoltre, la cella Dr. Cramton mette a disposizione un funzionamento stabile frequenza e viene eseguito con acqua di pozzo locale. L'obiettivo è di ridurre la quantità di gasolio necessaria per eseguire una grande capacità standard generatore elettrico.
Lo stile di disegno è simile alla costruzione fisica originale di Stan Meyer, anche se le dimensioni sono leggermente diverse. Il corpo della cellula è tubo acrilico trasparente con tappi sulle parti superiore e inferiore. All'interno del tubo sono nove coppie di tubi, elettricamente collegati come tre set di tre coppie di tubi intervallate. Questi sono guidati da una rete trifase pulsata in base a una replica della cellula originale Stan Meyer. È costituito da un alternatore Delco Remy azionato da una potenza 1,5 220 volt CA motore. Questa disposizione è, come è stato Stan Meyer, a scopo dimostrativo. In un'applicazione funzionante, l'alternatore è azionato dal motore viene alimentato con il gas HHO. La separazione di fase di 120 gradi è il componente critico per mantenere la frequenza di risonanza. Va notato che l'alternatore deve mantenere una velocità di 3600 rpm sotto carico.
Va sottolineato che la cella Dr. Cramton è molto vicina a principi di costruzione alla cella Dave Lawton e la qualità di costruzione è davvero molto importante. Il punto in primo luogo, che può essere facilmente non è assolutamente essenziale la sintonizzazione di tutti i tubi ad un singolo, frequenza comune. Questo è l'equivalente di messa a punto uno strumento musicale e senza che il tuning, se l'operazione fondamentale di risonanza della cella non sarà riuscito le prestazioni della cella non sarà come i risultati che il dottor Cramton e il suo team hanno ottenuto.
Dr. Cramton utilizza 316L-grade tubi in acciaio inox 18 pollici (450 mm) di lunghezza. I tubi esterni sono 0,75 pollici (1,9 cm) di diametro e le tubazioni interne 0,5 pollici (1,3 cm) di diametro. Questo dà uno spazio tra i tubi di 1,2 mm. Il primo passo è quello di ottenere la risonanza tra le tubazioni. Primo, la frequenza di un tubo interno viene misurata. Per questo, una connessione programma internet analizzatore frequenza è stato scaricato e utilizzato con la scheda audio di un PC per dare un display misurato della frequenza di risonanza di ogni tubo. Il percorso di download è
http://www.softpedia.com/get/Multimedia/Audio/Other-AUDIO-Tools/Spectrum-Analyzer-pro-Live.shtml
Il metodo per fare questo è molto importante e notevole cura è necessario per questo. Il quarto di pollice (0,6 cm) bullone in acciaio inox viene premuto verso il tubo interno dove forma una perfetta aderenza a spinta. E 'molto importante che la testa di ogni dado viene premuto esattamente alla stessa distanza, altera la frequenza di risonanza del tubo interno. Il nastro di acciaio di collegamento viene quindi piegata nella sua forma a Z e saldamente fissato al bullone con un dado in acciaio inossidabile. L'assemblaggio di tubi, nastri di acciaio, dado e bullone è poi appeso su un filo e picchiettare leggermente con un pezzo di legno e la sua frequenza di risonanza misurata con il programma di analisi di frequenza. La frequenza viene alimentato nel programma utilizzando un microfono. Tutti i tubi interni sono sintonizzate stessa frequenza da un'alterazione molto lieve della lunghezza di inserimento della testa del bullone per ogni tubo con una frequenza di risonanza che è leggermente fuori dalla frequenza degli altri tubi nel set di nove tubi interni.
Successivamente, i tubi esterni sono asolati per aumentare la loro frequenza di risonanza corrispondente a quello dei tubi interni. La loro frequenza si misura anche da appendere in su e toccando delicatamente con un pezzo di legno. Se la frequenza necessità di un ulteriore aumento, quindi la lunghezza del tubo è ridotto di un quarto di pollice (6 mm) e il test continua come prima. Regolando la larghezza e la lunghezza della fessura è il metodo migliore per regolare la frequenza di risonanza del tubo. Un piccola lima può essere usata per aumentare le dimensioni della fessura. Questa procedura è lunga e noiosa, ma ne vale la pena lo sforzo. La durata media finito dei tubi esterni è di 17,5 pollici (445 mm) e le dimensioni di slot 0,75 pollici di lunghezza e 0,5 larghezza di un pollice (18 mm x 13 mm).
Quando si imposta la frequenza di risonanza dei tubi esterni, è importante avere le clip in posizione. Questi "hosepipe", "giubileo" o "Terry" clip sono usati per fare i collegamenti elettrici alle tubazioni esterne come indicato nei grafici e che hanno un effetto sulla risonanza dei tubi, in modo da farli stare prima di ogni messa a punto è fatto. La disposizione del tubo viene mostrato qui:

I tubi esterni sono perforato e colpito per prendere un 6/32 " bullone in nylon disponibile nei negozi di ferramenta Ace negli Stati Uniti, o in alternativa, perforato e colpito per prendere un bullone in nylon 4 mm. Tre di questi fori sono distribuiti uniformemente lungo la circonferenza di ciascuna estremità di tutti i tubi esterni.

Questi bulloni in nylon sono usati per regolare e tenere premuto il tubo interno delicatamente nel centro esatto del tubo esterno. È molto importante che questi bulloni non sono più serrati come suscettibile di impedire le vibrazioni del tubo interno. I bulloni sono regolate in modo che uno spessimetro mostra che vi è esattamente lo stesso 1,2 mm di distanza da per tutto, sia sopra che sotto. Il peso del tubo interno è portata da un 3/4 pollici (18 mm) larga striscia di acciaio piegato in una forma a Z, e nessuno del peso viene effettuata dai bulloni nylon. Dr Cramton descrive questa forma di Z nastro di acciaio come una "molla" e sottolinea la sua importanza nella costruzione di una serie di coppie di tubi risonanti. La disposizione è mostrata qui:

La striscia di supporto elastico in acciaio è mostrato in blu nella figura precedente in quanto costituisce anche il collegamento elettrico per le camere d'aria. I tubi esterni sono tenuti saldamente in posizione da due dischi di plastica che formano una tenuta a innesto all'interno del tubo diametro 6 "(150 mm) acrilico che forma il corpo della cella. La cella viene sigillato con tappi di plastica (idealmente, quella superiore è vite filettata per una facile manutenzione) e delle connessioni elettriche sono effettuate attraverso il coperchio inferiore utilizzando 1/4 "(6 mm) x 20 bulloni in acciaio inox. I bulloni sono sigillati usando rondelle e O-ring in gomma su entrambi i lati del tappo.
Per chiarezza, il diagramma mostra solo i collegamenti elettrici per i tubi interni. I collegamenti elettrici per i tubi esterni sono mostrati nello schema seguente. Le connessioni sono realizzate in parte superiore e la parte inferiore di ciascun tubo esterno collegando una fascetta in acciaio inossidabile con un bullone in acciaio inox collegato a ciascun morsetto. Il cablaggio viene poi trasportato attraverso all'interno della cellula in modo che tutti i sei punti di connessione (tre in alto più tre in basso) per ogni serie di tre tubi vengono effettuate attraverso la base della cella con un solo bullone, di nuovo, sigillato con rondelle e o-ring in gomma. I nove coppie di tubi sono collegati elettricamente in tre gruppi di tre, e ogni set viene alimentato con una fase separata di un 3-fase della forma d'onda. Questo crea una interazione con l'acqua e produce una forma d'onda complessa pulsante con ogni set di tubi che interagiscono con gli altri due insiemi. I gruppi sono disposti in modo che i tubi individuali di ogni serie sono intercalati con i tubi degli altri due gruppi, rendendo i set sovrappongono come mostrato nello schema seguente. Per chiarezza, la figura non mostra i collegamenti elettrici per i tubi interni e omette i tubi degli altri due gruppi di tre, il sensore di livello dell'acqua, il gas togliere tubo e il sensore di pressione del gas.
In questo momento, il Dr. Cramton sta guidando i fasci di condotti con il circuito mostrato sotto. Esso utilizza una sinusoide CA generata da un alternatore pulsato. La corrente alimentata al motore di trascinamento dell'alternatore incide per circa 24 watt di potenza mentre l'unità corrente all'alternatore avvolgimento è solo 12 watt. Dovrebbe essere compreso che l'alternatore può facilmente guidare molte cellule, probabilmente senza alcun aumento di potenza richiesto. Dr. Cramton sta studiando metodi per produrre la stessa forma d'onda senza la necessità di un alternatore e mentre che sarebbe utile, si deve tenere presente che una uscita del gas di sei litri al minuto per una potenza di soli 36 watt è un risultato molto significativo . Altri hanno dimostrato che è possibile alimentare un generatore 5,5 kilowatt elettrico gas HHO solo con una portata di questo tipo di grandezza, e, ovviamente, i 36 watt può facilmente essere fornita da tale 5,5 kilowatt.
È indispensabile che le coppie di tubi sono "condizionati" come ci sarà produzione di gas molto poco finché lo strato bianco di condizionamento è costruita sulle superfici attive dei tubi. Come già descritto, è un metodo per alimentare la cella per alcuni minuti, e poi lasciando riposare inutilizzato per un tempo prima di ripetere il processo. Dr. Cramton sottolinea che almeno un centinaio di ore di condizionamento saranno necessari prima che il volume di uscita del gas inizia a salire, e sarà fissato a tre mesi prima che lo strato di condizionamento bianco raggiunge il suo intero spessore e il tasso di produzione di gas aumenta notevolmente.

Dr Cramton sottolinea che è la costruzione meccanica che farà la differenza nel tasso di produzione di gas. I tubi interni ed esterni devono essere sintonizzata su una frequenza comune. E 'fondamentale che le coppie di tubi deve essere condizionato, che può essere fatto con l'uso ripetuto per un periodo di tempo. Un'alternativa molto importante per questo processo di condizionamento è lungo l'intero rivestimento delle superfici del tubo con il materiale isolante "Super Corona Dope" (http://www.mgchemicals.com/products/4226.html) come questo dà condizionamento immediata dei tubi. Quando un set completo di tubi sintonizzati è stato raggiunto, l'elettronica deve essere costruito e sintonizzato sulla frequenza di risonanza dei set di tubi. Tensione si accumula sui tubi dalla pulsazione ripetuta del circuito a bassa tensione e l'azione delle bi-filare a spire ogni lato di ogni tubo e fissati consentito dalla coibentazione dei tubi. Con Super Dope Corona questa tensione è stata misurata a 1480 volt, ma con lo strato isolante da una rete idrica locale, che la tensione è di circa 1340 volt.
Si dovrebbe comprendere che la bobina bi-filare (che è, avvolto con due capi di filo fianco a fianco) genera molto forte aumento, picchi di tensione molto brevi, in genere superiori a 1000 volt nonostante l'alimentazione elettrica essendo inferiore quattordici volt. Le bobine utilizzate dal dottor Cramton sono avvolte su barre di ferrite, 300 mm (11.8 ") di lunghezza e 10 mm (3/8") di diametro. Come solo 100 mm di lunghezza aste erano disponibili, questi sono stati costruiti inserendo tre all'interno di un tubo di plastica. La bobina di avvolgimento è di filo di rame smaltato e per consentire una sufficiente capacità di trasporto di corrente, che il filo deve essere 22 SWG (21 AWG) o un diametro maggiore, cioè con un numero di diametro inferiore come 20 SWG. Tali bobine sono avvolte a dare una induttanza di 6,3 mH su ciascuno dei due avvolgimenti.
Il circuito sotto è quella utilizzata in questo momento. Si noterà che un polo aggiuntivo è stato aggiunto al uscita On / Off in modo che i componenti di temporizzazione vengono disattivati quando il segnale di uscita è spento. Questo dà ulteriore protezione per il chip Gating 555 nel circuito, evitando il surriscaldamento quando è acceso ma non in uso. La frequenza utilizzata con cellule Dr. Cramton è 4,73 kHz anche se questa non è la frequenza ottimale per la cella. L'alternatore impone una certa limitazione sulla frequenza più elevata possibile, ma la frequenza utilizzata ha dimostrato di essere il più efficace ed è una armonica della frequenza ottimale. Questo è un po 'come spingere un bambino su un'altalena e solo spingendo ogni swing terzo o quarto, che funziona abbastanza bene.

Dr. Cramton dice: "Vorrei che la gente sappia che la comunità scientifica sta lavorando su questi progetti e questa tecnologia è ormai un dato di fatto della scienza e non congetture".
Dr Cramton ha eseguito test di performance ripetuta su un generatore diesel 40 kilowatt ed i risultati sono stati molto coerenti, in arrivo entro l'1% ogni volta su dieci prove successive. Ecco il suo grafico dei risultati di questo lavoro preliminare:

I guadagni a pieno carico 40 kW sono circa il 35%, con una riduzione di 1,4 litri di gasolio ogni ora. Come il generatore è parte dell'attrezzatura di un fornitore di grande potenza, è probabile che il numero di generatori verrà manipolato in relazione alla richiesta e quindi il guadagno continuo insieme, può essere di circa 33% anche con un ingresso basso HHO come 6 lpm. Lo sviluppo successivo ha mostrato una riduzione di carburante del 60% su tutti i motori diesel.
Bob Boyce ha rilasciato i dettagli di un metodo diverso per acqua spaccare utilizzando la sua costruzione in stile a lastre piane elettrolizzatore e pulsato con appena dodici volt come i disegni di
acqua-frazionamento sopra.
Il Circuito di Bob è:

Qui, la scheda elettronica produce tre distinti, sintonizzabile, molto tagliente forme d'onda quadra, come descritto nel documento D9.pdf menzionato in precedenza. Queste tre forme d'onda sono integrati in una singola forma d'onda complessa quando ciascuno viene alimentato in un separato alta precisione, alta specifica avvolgimento su un nucleo di ferro-polvere trasformatore toroidale. Questo segnale viene intensificato per una tensione superiore alla bobina secondaria del trasformatore e quindi applicato alle piastre di elettrodi attraverso una bobina di arresto su ciascun lato dell'unità esattamente nello stesso modo come nei disegni precedenti.
I dispositivi che dividono l'acqua funzionano correttamente solo se si tengono la loro frequenza di risonanza. Stan Meyer ha un brevetto sul suo sistema di elettronica che individuare, agganciare e mantenere la pulsazione elettronica alla frequenza di risonanza della sua cella. Purtroppo, il brevetto di Stan dà solo linee generali per i metodi utilizzati.
Il John Bedini circuito d'impulso di caricabatteria è
stato applicato con molto successo per le celle di divisione d'acqua. Qui, la cella stessa è parte del controllo della frequenza del circuito oscillante e la disposizione potrebbe essere simile:

Questa idea è sostenuta su un video di YouTube messo da un utente il cui ID è "TheGuru2You" in cui si suggerisce questa disposizione:

TheGuru2You afferma di aver costruito questo circuito con un condensatore al posto dell'acqua-splitter e dice che può confermare che si tratta di autoalimentazione, qualcosa che la scienza convenzionale dice che è impossibile (a meno che, forse, se il circuito preleva la potenza irradiata attraverso il cablaggio del circuito). Una volta dodici volt è collegato ai terminali di ingresso brevemente, il transistor commuta alimentando il trasformatore che alimenta impulsi ripetuti alla base del transistore, sostenendo le oscillazioni anche quando il dodici volt viene rimosso. Il tasso di oscillazione è regolata dalla frequenza di risonanza del acqua-splitter unità. Di conseguenza, poiché la frequenza di risonanza dei cellulari perché altera bolle forma, le variazioni di pressione, la temperatura cambia, o altro, il circuito rileva automaticamente e sostiene che frequenza ottimale.
Dave Lawton utilizza un metodo differente come ha progettato e costruito un Phase-Lock Loop ("PLL") circuito che fa la stessa cosa che il circuito automatico di Stan Meyer ha fatto. Questo circuito è Dave:

Questo circuito è stato usato con successo da un numero di persone. Uno sperimentatore aveva il circuito costruito da un amico come lui non è molto fiducioso con la costruzione di circuiti elettronici. La costruzione si presenta così:

Ledue aria-core bobine sono avvolte distintamente invece che bi-filar ferita, e un po 'di esperimenti con diversi tipi sarà intrapresa per vedere l'effetto sulla produzione di gas nel complesso. Questo circuito è illustrato nel seguente video, guidare una coppia di 2,6 pollici di lunghezza elettrodi con un gap 2 mm tra di loro, seduto in una cella di prova. Gli elettrodi hanno cuciture e sono fatti di una qualità sconosciuta di acciaio inossidabile e può essere visto nella parte superiore della foto sopra. Il video: http://youtu.be/XMizRAYdGwA mostra una notevole produzione di gas con quasi nessun assorbimento di corrente e la cella di rimanere completamente freddo.
Dopo molti decenni di essere mentito, la maggior
parte delle persone credono che è necessario bruciare un combustibile (in
genere, un ' fossile' come benzina o diesel) al fine di rendere un motore di
esecuzione. 'Esperti scientifici' dimostrano la loro ignoranza proclamando che
i loro calcoli mostrano che proprio non c'è abbastanza energia in idrogeno
rilasciato tramite elettrolisi, per fornire potenza sufficiente per eseguire un
motore in grado di fornire energia elettrica sufficiente per effettuare
l'elettrolisi in primo luogo.
I loro calcoli sono completamente sbagliati perché
basati su un maggiore livello di ignoranza dei fatti reali:
1. ignorando del tutto, HHO
motori possono eseguire molto bene ambientale energia incanalata attraverso una
cella di Joe come illustrato nel capitolo 9, e quando farlo, a tutti carburante
non è consumato...
2. non sono consapevoli del
fatto che correttamente fatto HHO ha tipicamente quattro volte il contenuto
energetico del gas idrogeno.
3. essi non sono
consapevoli che un elettrolizzatore correttamente costruito in esecuzione su DC
ha più del doppio dell'efficienza che Faraday considerato il tasso di
produzione massima possibile di HHO per qualsiasi dato flusso di corrente.
4. non sono consapevoli che
il risonante elettrolisi pulsata ha più volte l'acqua-a-HHO efficienza di
conversione che può produrre DC dritto, con conseguente più di dieci volte il
Faraday 'massima' tasso di conversione.
5. non sono consapevoli del
fatto che la maggior parte dell'energia prodotta da HHO essere riconvertito in
acqua non proviene dall'idrogeno ma deriva invece dal cluster di acqua
caricata. È probabile che essi hanno mai sentito parlare di cluster di acqua
caricata.
6. probabilmente non sono
consapevoli del fatto che l'introduzione di nebulizzazione di acqua fredda per
l'aria che entra un motore a combustione interna, rende tale motore operare
come vapore motore a combustione interna, come la nebbia ottiene convertita in
flash-vapore, aumentando la pressione all'interno del cilindro e incrementare
notevolmente l'efficienza del motore.
A causa di queste cose, i calcoli degli esperti'
scientifici' producono risultati completamente errati a causa di mancanza di
conoscenza e le assunzioni su cui si basano i calcoli.
È interessante notare che, a parte il fatto che
generatori in esecuzione sull'acqua come combustibile solo visibile, sono state
alimentando posizioni di fuori-griglia 24x7 per molti anni ora e ignorando quel
piccolo dettaglio, Guarda questo commento di giornale:
U.S. Navy si
trasformerà con acqua di mare in carburante.
La Marina degli Stati Uniti sostiene che ha trovato un modo per trasformare
acqua di mare in combustibile, dopo aver trascorso decenni conducendo
esperimenti scientifici.
Se è vero, lo sviluppo potrebbe vedere navi militari, sviluppando il
proprio carburante e rimanendo operativo 100% del tempo. Scienziati della Marina dire che hanno alreay
usato il carburante per volare un aeromodello.
Definendolo "un'enorme pietra miliare", Vice Ammiraglio Philip
Cullom ha sottolineato che "in Marina, abbiamo alcuni generi piuttosto
insolite di sfide".
Uno di questi è la necessità in questo momento, per fare rifornimento da
una petroliera. Ma "lo sviluppo di una tecnologia di gioco cambia come
acqua di mare per carburante, reinventa un sacco del modo in cui facciamo
affari quando si pensa di logistica, prontezza"
La US Navy ha 289 navi e più affidarsi a base di olio combustibile, a parte
alcuni elementi portanti di velivolo e 72 sottomarini che utilizzano l'energia
nucleare.
La svolta è arrivata dopo che gli scienziati hanno trovato un modo per
estrarre il biossido di carbonio e di gas idrogeno dall'acqua di mare. I gas
sono poi trasformati in un combustibile con l'aiuto di convertitori catalitici.
Cullom ha dichiarato: "siamo in tempi difficili dove dobbiamo pensare
in modi nuovi e guarda come creare energia, come abbiamo valore energetico e come
lo consumiamo. Abbiamo bisogno di sfidare le ipotesi degli ultimi sessant'anni
quando abbiamo avuto accesso costante a buon mercato, senza limiti di quantità
di combustibile".
Questo è un commento molto interessante dal Vice
Ammiraglio Cullom. In primo luogo, egli conferma che motori massicce della
Marina possono essere alimentati da gas prodotto tramite elettrolisi. In
secondo luogo, egli implica fortemente che il rifornimento con consumabili
oleoso non è più necessario, e che significa che l'elettrolisi è ben oltre 100%
efficiente, rendendo tali enormi motori autoalimentati. In terzo luogo, sembra
ragionevole presumere che se quei motori voluminoso possono essere
autoalimentati tramite elettrolisi, che i motori molto più piccoli in auto
potrebbero essere eseguiti anche su elettrolisi, anche se non sono stati
utilizzati lo stesso metodo dell'elettrolisi. Comunque, abbiamo a che fare con
i motori minuscoli, molto inefficienti, che sono utilizzati nei generatori che
normalmente si usa benzina come combustibile:
Nel Regno Unito, tre uomini sono riusciti a far funzionare un generatore di sola acqua, con le cose semplici, che rientrano nel campo di applicazione del tuttofare media nel suo laboratorio. Hanno comprato un generatore elettrico standard a benzina di fuori di eBay e sono riusciti a farlo funzionare senza l'uso di benzina. Hanno usato un flusso di gas HHO che hanno misurato a soli 3 lpm e prova di carico del generatore di 5,5 kilowatt con 4 chilowatt di attrezzature. Successivamente abbandonarono il generatore e si è trasferito ad un motore molto più grande come i loro piani sono di vendere energia elettrica alla società elettrica locale. Hanno detto: l'apparecchio è stato messo insieme dal mio socio, che ha fornito l'acqua / elettrolita (non è un elettrolita standard, 0,4% in volume). E 'stato un generatore a benzina 5 kW (circa 300 cc). Abbiamo attaccato un alternatore che carica Chevrolet costantemente a 12 Volt 55 Amp ore della batteria, che a sua volta alimenta sei tubi HHO, ognuna delle quali trae 6 watt, per un totale di 30 watt. Le uscite di questi elettrolizzatores sono collegati in serie e si alimentano il gas in un gas a bassa pressione butano serbatoio "campeggio", che ha una pressione di 18 psi valvola di rilascio. Questo serbatoio alimenta la presa d'aria del generatore che è regolabile con un choke. Abbiamo caricato il 30 amp presa del generatore con esercitazioni varie, riscaldatori di lavoro, ecc, per più di quattro ore. Il carico massimo che abbiamo provato è stato di 4 chilowatt, essendo un riscaldatore bar, un bollitore e due punte. I tubi sono pesanti in plastica (per 80 psi di pressione). All'interno ci sono 4 tubi di acciaio inossidabile (3 positivi e 1 negativo). Ogni tubo creato 1 litro di gas ogni due minuti che è un totale di 3 litri al minuto. Alla fine diventare caldo al tatto, ma non si scaldano.
L'Esecuzione di un
Generatore
Elettrico Senza
Combustibili Fossili

A Grandi
Linee
Al fine di raggiungere questo obiettivo, molto simile a Stan Meyer, abbiamo bisogno di alimentare il motore tre cose:
1. Aria - questo è alimentato in modo normale attraverso il filtro aria esistente.
2. HHO gas - come fare questo è già stato spiegato in modo molto dettagliato.
3. Una nebbia di goccioline d'acqua molto piccole, a volte chiamato "nebbia d'acqua fredda".
Inoltre, abbiamo bisogno di fare due modifiche al motore:
1. Fasatura di accensione deve essere ritardato di circa undici gradi.
2. Se c'è una scintilla "spreco", che deve quindi essere eliminato.
In sintesi quindi, una buona dose di lavoro deve essere fatto per ottenere questo effetto:
1. Un elettrolizzatore deve essere costruito o acquistato, anche se il tasso di produzione di gas richiesto non è particolarmente elevato.
2. Un generatore di nebbia acqua fredda deve essere fatta o acquistato.
3. I tubi devono essere installati per portare queste due voci nel motore.
4. La fasatura del motore deve essere ritardata.
5. Qualsiasi scintilla rifiuti deve essere soppressa.
6. I serbatoi d'acqua sono necessari per la nebbia e acqua fredda per mantenere il elettrolizzatore rabboccato.
7. Idealmente, una qualche forma di ricarica automatica dell'acqua per questi serbatoi d'acqua deve essere fornita in modo che il generatore può funzionare per lunghi periodi non presidiati.
Se si omette il materiale elettrico di sicurezza che è già stato spiegato in dettaglio, e omettere l'impianto a gas HHO di sicurezza che è già stato spiegato in dettaglio, e saltare i dettagli automatizzati di approvvigionamento idrico e la batteria di partenza, quindi, uno schizzo generalizzato del complessivo disposizione si presenta così:

Qui, hanno scelto di alimentare il gas HHO nel sistema di aria dopo il filtro dell'aria (cosa che normalmente evitare in quanto non è utile per l'efficienza di produzione di gas HHO, ma il primo passo è quello di riprodurre il loro metodo di successo esattamente prima di vedere se può essere ulteriormente migliorata). Anche alimentato in questa stessa area è la nebbia d'acqua fredda che comprende un gran numero di gocce molto piccole. L'aria entra in questa area come normale, attraverso il filtro dell'aria esistente. Questo ci dà i tre componenti necessari per l'esecuzione del motore del gruppo elettrogeno senza l'uso di combustibili fossili.
Creare la Nebbia Fredda
Ci sono tre modi diversi per generare lo spruzzo di gocce d'acqua finissime che costituiscono un elemento chiave del successo di questo modo di far funzionare il motore. Un modo è quello di utilizzare un tubo di Venturi, che, mentre sembra come un dispositivo impressionante, è in realtà molto semplice nella costruzione:

È solo un tubo che si assottiglia in punta e che ha un ugello molto piccolo. Come il motore aspira l'aria / miscela HHO sulla sua corsa di aspirazione, la miscela precipita passato l'ugello del tubo di Venturi. Questo crea un'area di bassa pressione all'esterno dell'ugello e provoca l'acqua per uscire attraverso l'ugello in uno spruzzo di goccioline finissime. Alcune bottiglie di profumo a spruzzo utilizzare questo metodo in quanto è sia economico ed efficace.
Un metodo alternativo di fare la nebbia fredda acqua è di utilizzare uno o più nebulizzatori stagno (pond foggers). Questi sono piccoli dispositivi ad ultrasuoni che restano alla profondità operativa ottimale in acqua da un galleggiante. Producono grandi quantità di acqua fredda nebbia che può essere immessa nel motore come questo:

Un terzo metodo è quello di utilizzare un carburatore piccolo del tipo utilizzato con aeromodelli. Questo fa lo stesso lavoro come un carburatore normale motore, alimentando uno spruzzo di minuscole goccioline d'acqua nella presa d'aria del motore. La disposizione fisica di questa opzione dipende dalla struttura del filtro dell'aria del generatore essere modificato. Si noterà che le persone nel Regno Unito che ha fatto questo, ha utilizzato un piccolo serbatoio di gas con una libra diciotto per pollice quadrato valvola di rilascio della pressione. Questo non è possibile con la qualità del gas HHO in quanto non può essere compresso molto. Tuttavia, con un grado inferiore di HHO che è parte del vapore d'acqua mescolata con esso, è possibile avere un serbatoio di gas con quel tipo di pressione in esso. In questo caso, eccetto forse per iniziare, il loro tasso di produzione di gas non è probabilmente abbastanza elevata da permettere pressione molto sollevata all'interno del serbatoio. Ovviamente, il gas pressostato sul elettrolizzatore e quello del serbatoio di stoccaggio del gas avrà simili pressioni operative.
Alcune Caratteristiche di Sicurezza
Fino a questo punto, l'elettrolizzatore è stata illustrata a tratto semplice. In pratica, è essenziale che alcune caratteristiche di sicurezza sono incorporati come mostrato qui:

Questi dispositivi di sicurezza dovrebbe essere noto a tutti ormai come ha già spiegato in precedenza in questo documento.
Il Motivo per Cambiare i Tempi di Scintilla
I combustibili utilizzati con motori a combustione interna sono più sia a benzina (benzina) o diesel. Se non sei interessato alla chimica, allora probabilmente non sono a conoscenza della struttura di questi combustibili. Questi combustibili sono chiamati "idrocarburi" perché sono composti da idrogeno e carbonio. Carbonio ha quattro legami e così un atomo di carbonio può collegare a quattro altri atomi per formare una molecola. La benzina è una lunga catena di molecole con qualsiasi cosa 7-9 atomi di carbonio in una catena:

Diesel ha la stessa struttura ma con 11-18 atomi di carbonio in una catena. In un motore a benzina, un getto fine della benzina è alimentata in ogni cilindro nella fase di aspirazione. Idealmente, il carburante dovrebbe essere in forma di vapore, ma questo non è popolare con le compagnie petrolifere perché ciò che può dare prestazioni del veicolo nel range 100-300 mpg e che avrebbe tagliato i profitti delle vendite di petrolio.
La benzina nel cilindro viene compressa durante la corsa di compressione e che riduce il suo volume e la sua temperatura aumenta sostanzialmente. L'aria / miscela combustibile viene poi colpito con una scintilla potente e che fornisce energia sufficiente per avviare una reazione chimica tra il combustibile e l'aria. Poiché la catena idrocarburica è molecola grande, richiede un momento per quella catena per rompere prima i singoli atomi si combinano con l'ossigeno dell'aria. La potenza del motore principale è prodotta da atomi di idrogeno si combinano con l'ossigeno, come reazione che produce una grande quantità di calore. Gli atomi di carbonio non sono particolarmente utili, formando depositi carboniosi all'interno del motore, per non parlare di qualche monossido di carbonio (CO) e alcuni anidride carbonica (CO2) pure.
Il fattore fondamentale è il leggero ritardo tra l'accensione e la combustione del carburante. La combustione deve accadere pochi gradi dopo il punto morto superiore, quando il pistone sta per iniziare il suo movimento verso il basso nella corsa di potenza. A causa del ritardo causato dalla catena idrocarburica rottura verso il basso, la scintilla si verifica qualche grado prima Punto Morto Superiore:

Se si dovesse sostituire il vapori di benzina con il gas HHO, allora ci sarebbe un grosso problema. Questo è perché il gas HHO ha dimensioni molto piccole molecole che non necessitano alcun tipo di rottura verso il basso e che bruciano istantaneamente con forza esplosiva. Il risultato sarebbe una esplosione che si verifica troppo presto e che si oppone al movimento del pistone in aumento, come mostrato qui:

Le forze imposte sulla biella del pistone sarebbe così elevata che sarebbe molto suscettibili di rompersi e causare danni motore aggiuntivo.
Nel caso del nostro generatore elettrico, non sarà che l'alimentazione di una miscela di aria e gas HHO, ma invece, una miscela di aria, gas HHO e nebbia d'acqua fredda. Ciò ritarda la combustione del gas HHO di una piccola quantità, ma è comunque importante avere la scintilla ad essere successiva al punto morto superiore, così l'accensione del generatore deve essere ritardato da undici gradi.
Progettazione del motore varia notevolmente in modi che non sono ovvio da una rapida occhiata al motore. I tempi delle valvole è un fattore importante qui. Nei motori più piccoli e più economici, la progettazione del motore è semplificato dal non avere fasatura di accensione tolto l'albero a camme. Invece, i costi di produzione sono tagliati prendendo fasatura di accensione dall'albero di uscita. Questo produce una scintilla ad ogni rotazione del motore. Ma, se è un motore a quattro tempi, la scintilla deve avvenire solo sulla corsa di potenza che è ogni seconda rivoluzione dell'albero di uscita. Se il carburante è benzina, allora questo non importa come la scintilla supplementare avverrà verso la fine della corsa di scarico quando solo gas combusti sono presenti nel cilindro.
Alcune persone si preoccupano quando pensano di gas HHO combustione e la produzione di acqua all'interno del motore. Pensano di infragilimento da idrogeno e ruggine. Tuttavia, a causa della natura del combustibile idrocarburo già in uso, il motore funziona principalmente su idrogeno comunque e sempre ha prodotto acqua. L'acqua è sotto forma di vapore o molto caldo vapore e di calore del motore si asciuga quando il motore è fermo. Infragilimento da idrogeno non si verificano a seguito di utilizzo di un gas HHO booster.
In ogni caso, se dovessimo ritardare la scintilla fino a dopo Morto Superiore come si deve, allora la situazione è ben diversa, come la scintilla rifiuti anche essere ritardata dello stesso importo. Con la maggior parte dei motori, a questo punto nel tempo la valvola di scarico si sono chiuse e la valvola di aspirazione aperta. La nostra miscela di gas molto infiammabile verrà alimentata al motore nella sua fase di aspirazione. Questo significa che il sistema di alimentazione del gas è apertamente collegato al cilindro attraverso la valvola di aspirazione aperta, e quindi, la scintilla rifiuti accenderebbe nostro sistema di alimentazione del gas (fino al Gorgogliatore che soffoca il ritorno di fiamma). La situazione è mostrata qui:

Noi sicuramente non vogliamo che ciò accada, per cui è molto importante che noi sopprimiamo quella ulteriore scintilla "rifiuti". Quindi, questo ci lascia con due regolazioni del motore: ritardo di regolazolazione
dell'anticipo e
eliminazione di scintilla “rifiuti”. Ci sono vari modi in cui questi possono essere fatto e come ogni progettazione del motore è diverso, è difficile coprire ogni possibilità. Tuttavia, vi è una tecnica che può essere utilizzata con molti motori e che si occupa di entrambe le questioni contemporaneamente.
La maggior parte dei motori di questo tipo sono motori a quattro tempi con valvole di aspirazione e di scarico, forse qualcosa di simile a questo:

La valvola di aspirazione (mostrato a destra nella figura) viene spinto verso il basso da un albero a camme, comprimendo la molla e l'apertura della porta di ingresso. La disposizione esatta sarà diverso da un progetto del motore alla successiva. Ciò che è fisso è il movimento della valvola stessa e che il movimento avvenga solo ogni seconda rivoluzione. Esistono diversi modi di utilizzo coloro movimento per eliminare la scintilla rifiuti e ritardare la temporizzazione. Se un interruttore è stato montato in modo che quando si apre la valvola di aspirazione si apre e si chiude quando la valvola di aspirazione si chiude, quindi la chiusura dell'interruttore mostra quando il pistone inizia l'alto sulla sua corsa di compressione e un semplice circuito elettronico può quindi dare un ritardo regolabile prima della scintilla della bobina che produce la scintilla. Questo, naturalmente, comporta scollegare il circuito elettrico originale in modo che non si producano rifiuti scintilla. La corrente che fluisce attraverso i contatti di commutazione può essere disposto per essere così bassa che non ci saranno scintille ai contatti quando il circuito è rotto di nuovo. Il posizionamento interruttore potrebbe essere così:

Un'alternativa è di collegare un forte magnete permanente al bilanciere, utilizzando resina epossidica, e quindi posizionare un sensore a stato solido "effetto Hall", in modo che innesca il ritardo prima che la scintilla viene generata.
Se il motore non ha una scintilla di rifiuti, quindi in teoria, il meccanismo di temporizzazione del motore potrebbe essere usato per ritardare la scintilla. Tuttavia, in pratica, il meccanismo di temporizzazione è quasi mai in grado di ritardare la scintilla per la posizione che è necessario per l'esecuzione senza combustibili fossili, e quindi, una sorta di circuito di ritardo sarà comunque necessario.
Il tipo di circuito di ritardo necessario è chiamato "monostabile" in quanto ha un solo stato stabile. Un circuito di base di questo tipo è:

Se non si è a tutti familiarità con circuiti elettronici, poi dare un'occhiata al tutorial di elettronica per principianti trovato nel documento Chapter12.pdf sul http://www.free-energy-info.tuks.nl sito web come che spiega come circuiteria funziona e come costruire qualsiasi semplice circuito da zero. Si possono utilizzare due di questi circuiti, il primo a dare il ritardo regolabile e la seconda per dare un breve impulso al circuito di accensione per generare la scintilla:

Fare il Gas HHO
Quando il generatore è in funzione, abbiamo una pronta fornitura di energia elettrica, proveniente da un pezzo di materiale che è stato specificamente progettato per fornire grandi quantità di energia elettrica per qualsiasi applicazione desiderata. Non abbiamo a che fare con la capacità residua di qualche basso grado alternatore in una macchina, ma abbiamo sostanziale di energia elettrica disponibile.
Detto questo, i elettrolizzatores descritte all'inizio di questo documento sono efficienti ed è improbabile che una quantità eccessiva di energia sarebbe necessaria quando si utilizza uno di quei disegni. Un altro fattore è conveniente che si tratta di un'applicazione stazionaria, per cui le dimensioni e il peso della elettrolizzatore non è affatto importante, e questo dà ulteriore flessibilità nelle scelte di dimensioni.
Poiché questo è un programma in cui è altamente probabile che la elettrolizzatore viene azionato per lunghi periodi incustoditi, un sistema automatico di alimentazione dell'acqua dovrebbe essere fornito. I dati principali di tale sistema sono già stati trattati, ma ciò non è ancora stata trattata è la commutazione della pompa dell'acqua. La pompa dell'acqua stessa può essere un normale parabrezza rondella pompa, e abbiamo bisogno di una qualche forma di interruttore che opera a livello dell'elettrolito all'interno della elettrolizzatore. È sufficiente rilevare il livello in una sola delle cellule all'interno del elettrolizzatore come l'utilizzo di acqua sarà praticamente la stessa in ogni cellula. Se si effettua l'elettrolizzatore in un formato adatto o forma, quindi un semplice off-the-shelf galleggiante miniatura può essere utilizzato. Se si preferisce, un sensore di livello elettronico può essere azionato, mediante due bulloni attraverso il lato del elettrolizzatore come il sensore di livello. Un circuito adatto per questo compito semplice commutazione potrebbe essere:

Quando il livello dell'elettrolita all'interno elettrolizzatore è a contatto con la testa del bullone superiore, il circuito viene spento e la pompa dell'acqua è spento. L'elettrolita ha una bassa resistenza al flusso di corrente, e quindi collega la resistenza 4.7K attraverso la base della coppia Darlington BC109 (come descritto nel capitolo 12). Questo mantiene i due transistori commutate completamente sul quale mantiene la connessione 8.2K resistenza molto inferiore ai 0,7 volt necessari per passare il ZTX6533 transistor su. Se siete preoccupati che il transistor ZTX6533 rimane parzialmente attivo, si potrebbero
aggiungere poi resistenza "R", anche se il prototipo non en ha avuto bisogno. Il valore sarebbe di circa 2K. Quando il livello del liquido scende al di sotto della testa superiore bullone, i primi due transistori spegne, e il transistore ZTX6533 viene alimentato completamente dalla resistenza 4.7K e 8.2K il resistore in serie, fornendo la necessaria 150 mA per il relè sia acceso al massimo. Il circuito assorbe circa 5 mA in esso è stato di standby. I numeri sul simbolo del relè corrispondono ai numeri in una tipica auto relè da 12 volt. L'uso di due transistor BC109 come front-end permette questo circuito per essere utilizzato con acqua del rubinetto, se lo si desidera. Tuttavia, il livello dell'acqua di controllo per l'alimentazione di acqua al nebulizzatore stagno o dispositivo a tubo di Venturi appannamento non necessita di alcuna forma di meccanismo di fantasia. Lo standard
meccanismo di valvola a sfera del rubinetto che viene utilizzata con servizi igienici è abbastanza adeguata, specialmente se un stagno galleggiante nebulizzatore viene utilizzato in quanto mantiene la propria profondità ottimale sotto la superficie e quindi la profondità complessiva non è in alcun modo critico condizione, ovviamente, che ci sia profondità sufficiente per la macchina del nebulizzatore di galleggiare correttamente.
Partenza:
Se lasciato per un certo periodo di tempo, la pressione del gas all'interno del elettrolizzatore cadrà perché la natura altera i gas HHO. Ciò significa che non ci sarà sufficiente gas HHO disponibile per avviare il motore e gas non più sarà generato finché il motore aziona il generatore. Quindi, per affrontare questa situazione, una batteria al piombo auto è incluso in modo che possa essere commutato per sostituire il generatore per un breve periodo prima che il motore viene avviato. Tale inclusione dà a questo accordo globale:

Questa disposizione è perfettamente in grado di eseguire un generatore standard senza l'uso di alcun combustibile fossile. Va notato che mentre nessun combustibile fossile deve essere acquistato per eseguire questo sistema di generatore, la cui uscita elettrica è tutt'altro che libero e in realtà è piuttosto costoso in quanto vi è il costo di acquisto del generatore, l'elettrolizzatore e l'apparecchiatura aggiuntiva minore. Inoltre, i generatori hanno una vita utile definita di lavoro e così dovrà essere rinnovato o sostituito.
Si potrebbe anche notare che se un generatore di questo tipo sta per essere utilizzato in un ambiente urbano, quindi l'aggiunta di riduzione sonora deflettori e alloggiamento sarebbe molto desiderabile. A questo punto mi rendo conto di nove diversi generatori elettrici che sono stati adattati per funzionare su acqua. Almeno quattro di questi sono di diversi produttori. Il metodo di alterazione dei tempi e trattare con la scintilla rifiuti è diverso da un adattamento alla successiva. Un utente ha modificato la fasatura di accensione del suo generatore dopo il punto morto superiore ruotando il disco di fase ad una posizione non prevista dal costruttore. Il disco di temporizzazione è tenuta in posizione da un blocco ("chiave") barra che si inserisce in un canale tagliato l'albero del motore, corrispondente ad un canale simile tagliato nel disco. La modifica è stata ottenuta tagliando un nuovo canale nel pozzo, consentendo il disco temporizzazione di essere posizionato più attorno all'albero, producendo il ritardo richiesto temporizzazione. Questa disposizione rende anche la scintilla rifiuti inefficace e quindi può essere ignorato. Mentre questo metodo richiede il taglio di una scanalatura, si elimina la necessità di qualsiasi elettronica ed è una soluzione molto semplice.
Se si ritiene che la costruzione di un elettrolizzatore adatto sarebbe un problema o che la quantità di corrente elettrica necessaria al funzionamento sarebbe eccessivo, lasciate che vi mostri le cifre reali coinvolte:
Michael Faraday era un ricercatore eccezionale e molto rispettato che ha studiato la corrente elettrica necessaria per convertire l'acqua in idrogeno e ossigeno per elettrolisi. I suoi risultati sono accettate da quasi tutti gli scienziati in tutto il mondo. Mentre ha espresso i risultati del suo lavoro in termini che non avrebbe senso per la persona media, il suo risultato è che un ingresso elettrico di 2,34 watt produce un litro di gas HHO in un'ora.
In termini pratici, ciò significa che una corrente di 0,195 ampere a 12 volt produrrà 1 litro di gas HHO in un'ora. Incidentalmente, solo una quasi scarica batteria al piombo avrebbe una tensione di 12 Volt come stato di piena carica è 12,85 volt e un alternatore veicolo produce circa 14 volt per caricare la batteria.
È facile quindi, per confrontare l'uscita del gas di elettrolizzatores direttamente ai dati forniti da Faraday come qui mostrato, sulla base di una uscita del gas di 15 litri al minuto, che è di 900 litri per ora:
Faraday: 900 litri in un'ora, ha 2106 watt o 100% di Faraday
Boyce: 900 litri in un'ora, prende 998 watt o 211% di Faraday senza pulsante
Boyce: 900 litri in un'ora, prende 180 watt o 1170% Faraday con impulsi
Cramton: 900 litri in un'ora, impiegano 90 watt o 2340% Faraday
Molto di questo non è molto importante in quanto è stato dimostrato che un tasso di produzione di gas di circa 3 lpm (180 lph) è sufficiente per eseguire un generatore che produce 5500 watt. Supponiamo che il valore misurato è al 100% sbagliato e che ci vogliono 360 litri all'ora di HHO gas, oltre a nebbia fredda, più aria, per eseguire il generatore, quindi:
Faraday avrebbe bisogno di 843 watt
Boyce avrebbe bisogno di 400 watt senza pulsante
Boyce avrebbe bisogno di 72 Watt con impulsi
Cramton avrebbe bisogno di 36 watt
Nessuna di queste figure sono importanti per l'esecuzione di un generatore perché con un'efficienza elettrolizzatore di solo il 50% Faraday lascia ancora un eccesso massivo generatore di quasi 4 kilowatt su un generatore 5,5 kilowatt. Il guadagno è in esecuzione un generatore come un motore a combustione interna a vapore e non in grande efficienza del elettrolizzatore. E 'chiaramente possibile che i dati sopra riportati sono pessimistiche doppio di quello che è effettivamente necessario, ma chi se ne frega? - I fatti parlano da soli, con più persone sparse in tutto il mondo, già in funzione i generatori di acqua. Molti disegni diversi generatori sono stati adattati, tipicamente, modificando il volano, riempiendo la scanalatura e tagliare un altro per dare una scintilla 2 gradi dopo TCC. L'esperienza ha dimostrato che il 6,6 kVA Honda V-twin generatore di motore a benzina e il V-twin Vanguard funzionano molto bene a lungo termine, quando adattato per funzionare su acqua solo.
Logorio e Deperimento Problemi
Un uomo che vive in Alaska è molto esperto nell'uso di fonti energetiche rinnovabili e sistemi di alimentazione convenzionali. Le sue esperienze sono suscettibili di essere utile per chi intende utilizzare un generatore elettrico, sia in esecuzione su acqua o su un combustibile fossile. Egli ricorda le esperienze di un amico:
Ha deciso di vivere off-the-grid, perché sarebbe costato 20.000 dollari per collegarsi alla rete e come la sua casa non era grande, ha deciso di andare il percorso alternativo. Abbiamo progettato un sistema che avrebbe usato un 4 inverter kW e dispone di un generatore 8 kW Briggs & Stratton con una capacità di 13 kW picco, per il backup. Il sistema dispone di 6 pannelli solari e di una banca di batterie da 24 volt con 400 ampere di capacità. Avere lunghe giornate estive qui in Alaska, i pannelli solari hanno una capacità più che sufficiente per la ricarica della batteria della banca nei giorni di sole. Tuttavia, ma quando il giorno è nuvoloso o quando è inverno, quando ci sono solo sei ore di luce solare, la banca della batteria non si carica completamente. In questi momenti, il generatore viene utilizzato per ricaricare il gruppo di batterie.
Generatori americani hanno normalmente due o quattro da 120 volt uscite ciascuno valutato a 15 ampere, più un 240-volt di uscita nominale a 33 ampere. Se uno dei due 120 volt uscite viene utilizzata per caricare il gruppo di batterie, poi ti rimane solo l'altra da 120 volt di uscita per tutte le esigenze di potenza di altri durante il periodo in cui la banca batteria è in carica. Questa non è una soluzione soddisfacente in quanto operando con un campo alla massima potenza e l'altra leggermente caricato o non utilizzati, determina uno squilibrio nel campo, squilibrio albero motore del generatore e comporta
guasto a fascie o regolatori entro sei mesi. Essa provoca anche il funzionamento rumoroso e consumi eccessivi.
Eseguire in questo modo, fornendo una velocità di 60 A di carica, il generatore di corse duro e forte per duo - duo ore e mezza al giorno, e l'esecuzione è stata costo di $ 350 al mese per la benzina. Il generatore era guasto dopo quattro mesi.
Per equilibrare il carico sul generatore sostituzione, 15 kVA un trasformatore riduttore costano meno di 1000 è stato acquistato in modo che il 240-volt uscita potrebbe essere usato per guidare 120 volt apparecchiature. Un trasformatore da utilizzare per questo deve avere una capacità di tensione di alimentazione, che è superiore alla capacità di intervento del generatore. Un vantaggio importante è che il generatore di corrente si dimezza per ogni dato livello di corrente di apparecchiature disegnata perché l'apparecchiatura è in funzione solo a metà della tensione del generatore.
L'utilizzo di questo trasformatore fatto una grande differenza, dando un uscita bilanciata e fornendo un 90-amp tasso di carica per il gruppo di batterie, oltre ad avere ampio potere di eseguire altri apparecchi domestici, quando la banca batteria è stata in carica. Il risultato è stato un tempo di ricarica di appena un'ora e venti minuti al giorno, con il generatore in esecuzione in silenzio e senza intoppi. Il consumo di carburante è diminuita, passando ad appena 70 dollari al mese, che è solo un quinto di quello che era, che copre il costo del trasformatore in meno di quattro mesi. Questo generatore è in funzione ormai da due anni senza alcun problema.
Il Passo A Passo Conversione di un Generatore
Selwyn Harris of Australia ha gentilmente accettato di condividere le informazioni dettagliate su come si esegue la conversione di un generatore elettrico standard per poter funzionare su l'acqua da sola. Il generatore che usa come un esempio di questo tutorial è un generatore GX4000i:

·
Il
fornitore è Machinery AGR, che è una società australiana che compra su eBay up
stock da aziende crollate e rivende l'apparecchiatura. Il fornitore dice:
GX4000i generatori di tipo portatili hanno potenza di
uscita più liscia, paragonabile a fonti di pubblica utilità. Ideale per
l'alimentazione di carichi medi, quali:
·
Utensili elettrici - sia
monofase e 3
·
Console di gioco, fotocamere
digitali
·
Computer portatili, videocamere
·
Illuminazione e forni a
microonde
·
Trapani, Smerigliatrici
·
Carico resistivo
Elettrodomestici da Cucina (cioè Caffettiera, Tostapane)
·
Casa d'Emergenza backup di
potenza dove è richiesta potenza 240v
·
Inoltre, queste unità sono
significativamente più silenzioso di altri a causa di raffinata tecnologia dei
motori
·
·
Caratteristiche:
·
Motore Commercial Grade: 196 cc 4 tempi, 7 cavalli, albero a camme
in testa, TDI accensione
·
Portata massima 4,0 kVA a
240 o 415V CA (Potenza nominale: 2.7 chilowatt)
·
Qualità Costruzione
resistente
·
AVR (Regolatori Di Tensione
Auto)
·
Tre 240V e 415V uno Outlets Protette
·
Core 100% rame puro
·
Azionamento diretto Gearless
·
Robusto telaio quadrato di
design
·
Facile - avviamento autoavvolgente
·
Capacità olio: 0,7 litri
·
Finitura a polvere
·
Leggero e compatto per una
maggiore manovrabilità (38,5 Kg)
·
Livello di rumorosità: 69 dB
La prima fase della conversione è di rimuovere il
serbatoio del carburante, che è tenuta in posizione con quattro bulloni:

Ciò consente l'accesso al carburatore che viene poi rimossa, poiché non sarà utilizzato:

Il passo successivo è quello di costruire un meccanismo di rilascio di pressione valvola che protegge l'apparecchiatura da danni nell'evento improbabile di un maggiore, aumento improvviso della pressione causata dalla accensione indesiderata della miscela gas HHO utilizzato per alimentare il generatore. Per questo, le parti vengono acquistati dal negozio di ferramenta locale. I raccordi in ottone sono un barile 12mm, un 12mm femmina riduttore di raccordo a T e un tubo di 12 mm a 9 millimetri, come mostrato qui:

I raccordi in plastica in PVC sono da ½ "a 1-1/4" riduttore e un 1-1/4 "End Cap, insieme con il rullo da un vecchio mouse e una molla di compressione relativamente debole per tenere la palla in posizione durante il funzionamento normale, in cui la pressione del gas è bassa:

Questi componenti vengono poi assemblati per
produrre la pressione valvola di rilascio:

L'interno della flash-scaricatore si presenta così:

Il pallone viene tenuto in posizione dalla molla consentendo HHO di fluire passato, ma se un improvviso aumento della pressione deve essere, quindi il pallone viene spinto verso l'alto, aprendo un percorso per i molti fori praticati nei raccordi in plastica:

Quando la pressione del gas scende di nuovo, la molla spinge il rullo verso il basso per la chiusura delle buche di rilascio pressione.
Tuttavia, Selwyn aggiunge un ulteriore molla della valvola alla disposizione. Questo è lì in caso l'elettrolizzatore non riesce a produrre un volume sufficiente di gas in caso di un improvviso aumento della domanda. Questa valvola è contrassegnato come una valvola di "valvole a depressione", anche se, a rigor di termini, si tratta di pressione ridotta, piuttosto che un vuoto reale. La disposizione è mostrato sotto. Si prega di prendere nota del fatto che Selwyn utilizza lo stile di Hogg elettrolizzatore e che il design ha un Gorgogliatore incorporato, quindi se si sta usando qualche altro disegno di elettrolizzatore, si prega di essere molto sicuri di utilizzare almeno una Gorgogliatore tra l'elettrolizzatore e il motore, nonostante il fatto che ci sono pochissime possibilità del motore mis-scintilla e accendere il gas HHO nel elettrolizzatore. Per un motore di queste dimensioni, un elettrolizzatore che produce 4.5 o 5 lpm di HHO dovrebbe essere adeguato.
L'aggiunta di acqua nebulizzata fredda attraverso un tubo di Venturi come mostrato, sia abbassa la temperatura del motore e aumenta la potenza del motore, come la nebbia converte istantaneamente flash-vapore quando il gas HHO accende, aumentando la pressione all'interno del cilindro e aumentare la potenza.

Successivamente, un pezzo di ¼ "(6 mm) piastra di alluminio di spessore è tagliato e sagomato per la dimensione della guarnizione carburatore, che non è un elemento simmetrico. Questo viene fatto tracciando la guarnizione e trasferirla sulla piastra di alluminio, la foratura e poi tagliando la forma di contorno. I bordi sono, quindi, depositato per creare una forma adeguata sulla porta motore.


I tubi, piastra di sostegno, di decompressione, valvole di depressione, guarnizioni, dadi e bulloni vengono poi assemblati come mostrato sopra. La maggior parte dei componenti della valvola di decompressione mostrata nella fotografia sono dipinte, che avviene per camuffare i diversi materiali utilizzati.
A questo punto un elettrolizzatore di qualsiasi disegno che può produrre almeno 4,5 litri di miscela gas HHO al minuto è collegato alla presa. L'elettrolizzatore più spesso utilizzato da Selwyn è il disegno Hogg divulgato da lui in precedenza in questo capitolo.

Il manuale inizia e il coperchio del generatore sono ora rimosso. È solo necessario rimuovere quattro bulloni per togliere il coperchio di:

Questo è il motore con l'avviamento a strappo e il coperchio del soffiatore rimosso. A "A" è possibile vedere il tipo di impulsi di accensione magnetico transistor di scarica (transistor discharge igniction) pick-up nella sua posizione originale, lanciato in luogo a 8 gradi prima del Punto Morto Superiore. Questo deve essere rimosso e una piastra di alluminio inserito per consentire il TDI da montare nella sua nuova posizione. A causa del nuovo combustibile, è necessario ritardare il sistema di accensione. Questo può essere fatto in due modi, nessuno dei quali è particolarmente facile, quindi potrebbe essere necessario l'aiuto di un negozio di ingegneria. Il modo più semplice è quello di modificare l'accensione installato Morto Superiore. Questo è Selwyn di alluminio piastra di adattamento TDI che ha in lamiera di alluminio spessore 2mm:

In questa figura, il profilo dell'ingresso di aspirazione del carburante è oscurata a causa essendo stato temporaneamente bloccata durante la costruzione. Gli strumenti necessari per la costruzione di questi componenti sono un trapano e un seghetto alternativo dotato di una lama metallica. Selwyn usato questo metodo modifica di temporizzazione sul suo proprio generatore più piccolo che è stato eseguito senza problemi per un anno. L'obiettivo è quello di ritardare la scintilla di accensione da 8 gradi prima del Punto Morto Superiore a uno centro morto superiore a 1 grado o dopo la Punto Morto
Superiore. Ciò consente una buona scintilla della corsa di compressione e quando la scintilla rifiuti avviene, la valvola di aspirazione non è ancora aperto e quindi non c'è HHO è nella zona di accensione. Vale a dire, la valvola di scarico è appena chiusa e la valvola di ingresso non è ancora aperto. Ciò si traduce in una corsa di compressione per il buon HHO e non tenta di inviare il pistone all'indietro a causa prematura accensione della miscela di gas. L'immagine qui sopra mostra la piastra di alluminio montato e pronto ad accettare il pick-up. Questa piastra deve avere fori aria forato in esso in modo da consentire all'aria di raffreddamento di fluire sopra le alette del motore dietro.
La piastra di adattamento TDI si presenta così:
E come mostrato di seguito, la piastra di supporto viene forata con fori di ventilazione. In questa fotografia la flangia è semplicemente appoggiata sulla piastra di supporto. Più tardi, quando la posizione di fasatura di Punto Morto
Superiore è stabilito, la piastra di adattamento sarà imbullonata usando i primi tre fori e inferiore sul piatto bianco. Ciò blocca la temporizzazione per l'impostazione e la sincronizzazione non viene cambiata. Nel 2010, al momento di modificare un generatore precedente, un meccanico con esperienza è stato chiesto di stabilire la posizione piastra TDI e lui paga 60 dollari australiani per farlo.

Infine, i coperchi e la maniglia di avviamento devono essere imbullonato al suo posto.
Invece di pagare qualcun altro per impostare la temporizzazione nuova scintilla, è perfettamente possibile farlo da soli. Un metodo efficace è il seguente:
1. Segnare la carcassa del motore in una posizione comoda, come mostrato in giallo in questa fotografia:

2. Rimuovere la candela e inserire un cacciavite lungo fino alla sommità del pistone è sentito. Ruotare manualmente il motore (in senso orario per questo generatore come si può vedere dai pezzi curvi ventola sul volano) finché il cacciavite è spinto più alto. Si può richiedere più di una rotazione per trovare questo punto con precisione. Quando quel punto, segnare il volano direttamente in linea con il marchio corpo che hai appena fatto. Questa marcatura deve essere molto precisi.
3. Continuare a ruotare il volano molto lentamente fino a quando il cacciavite comincia a scendere di nuovo e indicare il punto sul volano. Ancora una volta, questo deve marcatura essere molto precisi.
4. Misurare la distanza lungo il volano tra i due marchi volano che avete appena fatto e poi fare un segno più grande sul volano esattamente a metà strada tra i due marchi. Se fatto con precisione, questo nuovo punto è dove il volano è quando il pistone si trova esattamente al Punto Morto Superiore, che è dove vogliamo che la scintilla che si verifichi. Il marchio riportato sul volano Selwyn è come questo:

5. Segue un po 'di aritmetica. Il diametro del volano è di 180 mm, che significa che si tratta di circonferenza è 3,14,159 mila x 180 = 565,5 millimetri e come ci sono 360 gradi in ogni rotazione del volano, quindi il bordo esterno del volano si sposta 1,57 millimetri per ciascuno di questi gradi.
La specifica del motore che la fasatura di accensione è di 8 gradi prima del Punto Morto Superiore e vogliamo la scintilla che si verifichi esattamente al Punto Morto Superiore, il che significa che vogliamo 8 x 1,57 = 12,5 mm di circonferenza volano sono passati prima che la scintilla si verifica.
6. Per raggiungere questo ritardo nella fasatura di accensione, il TDI deve essere spostata 12,5 millimetri nella direzione che il volano ruota. Si noterà che per questo cambiamento di temporizzazione principale, la regolazione TDI è molto piccolo, solo un centimetro.
7. Quando la regolazione TDI è stato fatto, il tempo può essere controllato con una luce automobilistico tempo collegato al cavo della candela. Il motore può essere filata utilizzando un trapano elettrico. Come il volano è in rotazione veloce e il lampo di luce della luce temporizzazione è molto breve, rende il marchio volano apparirà ferma nonostante il fatto che si sta passando molto rapidamente. Se la regolazione TDI è corretta, allora il segno centrale realizzata sul volano sembrerà essere stazionario e perfettamente allineata con il segno sulla carcassa.
Questo è esattamente quello che è successo quando il motore Selwyn ha avuto tempismo è regolato, ma il fattore importante è avere la scintilla vicino al punto di Punto Morto Superiore per assicurarsi che la valvola di aspirazione sia completamente chiuso prima la scintilla si verifica. Due gradi dopo Morto Superiore è un punto importante per la scintilla con molte delle conversioni generatore esistenti che mi è stato raccontato, forse per ridurre il carico sulla biella del pistone. Ecco una fotografia di conversione di più recente Selwyn generatore avente il sua temporizzazione controllato:

8. La maggior parte dei motori a benzina di piccole dimensioni hanno la fasatura di accensione impostata tra 8 gradi e 10 gradi prima del Punto Morto Superiore. Se si dà il caso che tu non sai cosa i tempi del generatore è particolare, quindi completare la procedura volano marcatura del punto 4 di cui sopra, ma fare tre altri marchi su ogni lato del marchio Punto Morto Superiore. Spazio quelle segna 1,5 millimetri a parte in quanto saranno poi fare una scala che mostra ogni grado da 3 gradi prima del Punto Morto Superiore a 3 gradi dopo Punto Morto Superiore. Quando la luce di temporizzazione viene utilizzata, quindi mostra esattamente dove si verifica la scintilla e se il motore aveva una temporizzazione di accensione originale che non era 8 gradi prima , Punto Morto Superiore quindi la scala mostra subito quanto ulteriormente il TDI deve essere spostato per impostare la scintilla esattamente dove si desidera che si verifichi.
La Nebbia d'Acqua Fredda.
Ottenere le goccioline di acqua nel motore può essere fatta in due modi diversi. Il primo modo è quello di utilizzare un tubo di Venturi che genera un getto fine di goccioline quando l'aria si muove rapidamente passato un piccolo foro pieno d'acqua. L'utente non può aver notato, ma questo metodo è stato ampiamente utilizzato negli spray profumo ed è molto efficace. Selwyn descrive come egli costruisce un tubo di Venturi:
Una lunghezza corta di 1/4 "(5 o 6 mm) tubo di rame di diametro viene utilizzato. Questo è generalmente disponibile a prestazioni di riscaldamento centralizzati e se c'è qualche difficoltà a trovare un po ', allora il vostro garage locale può probabilmente indirizzare ad un fornitore (se non solo dare un breve tratto dal loro proprio rifornimento).

l tubo di rame viene poi riscaldato con bruciatore a gas di un idraulico e si piega molto lentamente e con attenzione alla forma sopra indicato. Alcune persone trovano utile per inserire una lunghezza di idoneo materiale flessibile nel tubo prima di iniziare la flessione - qualcosa come il materiale della molla a spirale in acciaio utilizzato per sostenere le tende netto - che aiuta a mantenere il tubo di rame quando essendo piegato.
Successivamente, l'estremità del tubo di rame che costituirà l'ugello, viene riempito con lega d'argento e l'estremità piatta depositato. Poi, un piccolo buco si è esercitato attraverso il plug lega d'argento. La punta più piccola possibile, deve essere utilizzato per questo, anche se il foro può essere necessario forare fuori ad un diametro leggermente maggiore, a seconda che il motore richiede (che si trova da prove successive):

Questo tubo Venturi deve essere inserito nel raccordo ottone ultimo prima il motore, quindi un "1/4 foro è perforato attraverso l'ottone e poi il trapano viene eliminato molto lentamente con una leggera angolazione, l'angolo di trascinamento essendo la lunghezza dell'asse del raccordo in ottone. Il tubo di rame Venturi viene quindi inserito attraverso il foro e posizionato in modo che il foro di Venturi è allineato esattamente con la mezzeria del raccordo in ottone e posizionato esattamente al centro della sezione trasversale del raccordo in ottone e poi saldata in opera:

Il metodo che utilizza Selwyn per bloccare l'estremità del tubo di rame con lega d'argento è di sigillare l'estremità del tubo con nastro e riempirle con sabbia fina come questo:

E quindi il tubo è riscaldata con la fiamma del gas e la corsa saldatura nella parte superiore del tubo. Quando la saldatura si è raffreddato, il nastro viene rimosso e la sabbia rimosso toccando il tubo. Quando il foro è stato praticato attraverso la saldatura, viene soffiata aria attraverso di esso per rimuovere qualsiasi residuo di sabbia, e poi l'acqua è forzata attraverso il foro. Poiché il tubo è breve, la sabbia rimanente può essere rimossa con un scovolino o qualsiasi simile dispositivo da pulizia sotile. Il tubo di Venturi installata può essere visto qui:

Il secondo modo per introdurre nebbia fredda acqua nel flusso d'aria che entra nel motore è quello di utilizzare un commerciale "nebulizzatore stagno", che possono essere acquistati presso negozi per animali forniture. Questi devono essere alimentati elettricamente e ospitato nel loro contenitore propria acqua. Alcune delle versioni più avanzate galleggiare sulla superficie dell'acqua in modo che la nebbia generatrice sezione è sempre sommersa alla profondità operazionale ideale sotto della superficie dell'acqua.
Il generatore dovrebbe funzionare bene con 5 lpm di gas HHO più nebbia acqua fredda. Ogni modello di elettrolizzatore può essere utilizzato. Tuttavia, se usato con l'acqua piovana, l'elettrolizzatore Hogg attirerà circa 1,4 ampere per cella, per un quantitativo totale di circa 115 watt quando viene eseguito su un 12-volt alimentazione elettrica. Mentre l'acqua piovana è presumibilmente pura, la realtà è che è raro e la sua capacità di portare una corrente varia notevolmente da luogo a luogo e ancor più ampiamente da paese a paese. Tuttavia, per quanto riguarda l'acqua, dice Selwyn:
L'acqua che uso è trattata in modo speciale per assicurarsi che l'elettrolizzatore viene eseguito alla temperatura più bassa possibile e l'amperaggio. Per questo, utilizzando l'acqua piovana è un must e l'acqua piovana proveniente dal tetto in acciaio è il migliore.
L'acqua viene poi trattata inserendo una bobina doppia di filo di acciaio inossidabile in un volume di circa 5 litri di acqua. Una alimentazione di 12 volt CC viene applicata alle bobine, e la corrente risultante potrà passare le bobine per circa 5 ore. Ciò si traduce in acqua calda e molto sporco. L'acqua viene poi filtrata con un filtro di 0,5 micron rendendo l'acqua pronta per l'uso nella elettrolizzatore. Se più acqua è necessaria, ad esempio 30 litri, si possono lasciare le bobine di funzionamento per almeno 24 ore.
Io uso un vecchio fusto 35 litro di birra e preparare 30 litri alla volta. Una delle principali ragioni per fare questo è quello di rimuovere tutti i solidi sospesi in acqua in modo da non intasare la maglia di acciaio inox all'interno del elettrolizzatore.
Dopo la costruzione del elettrolizzatore Hogg viene completato, le maglie in acciaio inossidabile elettrodi devono essere trattati e puliti. Per questo io uso acqua distillata e riempire il elettrolizzatore sufficiente a coprire tutte le lastrd, e quindi aggiungere 1 bustina di acido citrico per ogni 3 litri d'acqua utilizzati per riempire l'elettrolizzatore. Ho ottenuto l'acido citrico da www.hho-research.com.au che è un Australia-solo fornitore e ogni pacchetto ha circa 22 grammi di acido citrico in esso:

Le pompe sono quindi eseguire per circa un'ora dopo la quale i tubi Hogg vengono lavati completamente con acqua distillata e poi lasciata asciugare completamente. Questo rimuove qualsiasi residuo dagli elettrodi maglia di acciaio inossidabile, rendendo la velocità di produzione di gas molto maggiore.
Io uso una batteria ordinaria auto per generare il gas HHO necessaria per avviare il generatore in funzione, dopo di che, un carica batteria standard alimentato dal l'uscita del generatore viene utilizzato per mantenere la batteria di avviamento rabboccato.
Nota: Il presente documento è stato redatto a puro scopo informativo e non deve essere interpretato come un incoraggiamento a costruire qualsiasi nuovo dispositivo, né di adattare qualsiasi dispositivo esistente. Se intraprendere qualsiasi tipo di lavori di costruzione, lo si farà interamente a proprio rischio e pericolo. Tu, e solo tu, siete responsabili delle vostre azioni. Questo documento non deve essere visto come una conferma di questo tipo di generatore di adattamento, né a fornire alcun tipo di garanzia che un adattamento di questo tipo avrebbe funzionato per lei personalmente. Questo documento descrive semplicemente ciò che è stato realizzato da altre persone e non si deve considerare come un piano infallibile per la replica da parte di chiunque altro.
Ci sono due video di YouTube che mostrano un generatore in circolazione su quello che sembra essere solo gas HHO da solo: http://www.youtube.com/watch?v=fSe943wkUfg e http://www.youtube.com/watch?v=cMlciNOyo_U e mentre l'operazione non sembra essere da nessuna parte vicino a piena potenza, l'aggiunta di acqua fredda nebbia probabilmente fare una grande differenza per le prestazioni, ma non dimostra che un generatore può certamente essere eseguito senza l'utilizzo di combustibili fossili. Il circuito scintilla nel primo video sembra essere alimentato da una piccola unità di rete, ma come il generatore si accende una potente lampada, che ingresso elettrico potrebbe quasi certamente essere soddisfatte dal uscita dal generatore quando funziona.
La ragione per la modifica di generatori standard come mostrato sopra è dovuto al fatto che la miscela di gas HHO prodotto da un elettrolizzatore, infiamma circa mille volte più veloce di un combustibile idrocarburo, e a causa di ciò, la scintilla che accende il combustibile deve essere ritardata. Tale adattamento meccanica del generatore può essere evitato se la miscela di gas HHO è modificato in modo che accende più lentamente. Questo può, ed è stato fatto.
David Quirey della Nuova Zelanda ha utilizzato un generatore non modificata e una fiamma per saldare in uscita dal suo HHO 6 lpm di propria progettazione di elettrolizzatore, da molti anni. Henry Paine US Patent No. 308.276 lettere del 18 novembre 1884, afferma che il gas HHO può essere convertito in un gas più conveniente che è molto più facile da maneggiare, il semplice processo di gorgogliare attraverso un liquido adatto come trementina o olio di lino. Sebbene inconsapevole brevetto Henry Paine, David scopre la tecnica indipendentemente e ha esteso ulteriormente la tecnologia in modo che la velocità di accensione del gas possono essere impostati manualmente.
Un punto importante che David sottolinea che è essenziale che l'HHO proveniente dal elettrolizzatore passa attraverso un comune acqua Gorgogliatore contenente, prima di passare attraverso la Gorgogliatore seconda contenente il liquido modificando. David ritiene che il liquido più leggero, acetone, funziona meglio di liquidi suggerite da Henry Paine sebbene ragia, tetrafluoruro di carbonio, carburante, esano o benzina può essere utilizzato e qualsiasi di essi rallentare la velocità di fiamma fino a quella di butano . Se la fiamma viene utilizzato per un'attività specialista come gioielleria o soffiatura, allora ci può essere un vantaggio in particolare utilizzando un liquido modifica. Si prega di notare che il gorgogliatore
tenendo che l'acetone deve essere fatto di acciaio inossidabile come acetone
può sciogliere alcune materie plastiche.
David ha ulteriormente modificato le caratteristiche del gas in uscita con l'aggiunta di una percentuale del gas HHO non modificato. Anche se è in realtà, sottile e sofisticato, il sistema globale di David è facile da capire. Il rapporto tra i due gas è regolata dalle impostazioni delle due valvole di controllo come mostrato qui:

Regolando il rapporto di modifica di HHO HHO non modificato consente un elevato grado di controllo sulle caratteristiche della miscela di gas risultante. Aggiunto a questo, David ha messo a punto un sistema elettronico di controllo che supervisiona e gestisce il flusso di gas in base alle esigenze dell'utente in un dato momento. Il risultato è un sistema che permette l'acqua ed energia elettrica siano i mezzi di fornire un gas che può essere utilizzato come una sicura, combustibile di uso generale. Se viene utilizzato per eseguire un generatore, il sistema sembra diventare autoalimentata se parte dell'uscita del generatore è utilizzato per guidare l'elettrolizzatore. Dovrebbe essere possibile sostituire la miscela di gas modificato per propano o butano e quindi usare un'ampia gamma di apparecchiature esistenti per il riscaldamento, la cottura e / o di illuminazione.
David gestisce un generatore 4 cavalli Honda con questo sistema:

Il generatore funziona molto bene per David, però, ho il sospetto che se l'acqua nebulizzata fredda è stata introdotta all'ingresso dell'aria, quindi la potenza dovrebbe essere aumentato a causa della nebbia trasformata in spruzzi di vapore e comporta una maggiore pressione sul pistone durante il suo colpo di potere. In alternativa, potrebbe essere possibile per abbinare la prestazione attuale con una velocità di flusso di gas minore, eventualmente alimenta un generatore molto maggiore se fosse un requisito.
Ha bisogno di essere capito che Davide utilizza l'elettronica che gestisce e controlla il volume del flusso del gas, adattandosi a qualunque siano le esigenze sono in un dato momento. Di conseguenza, è probabile che i sei litri al minuto che elettrolizzatore David possono produrre, non viene effettivamente utilizzata per la maggior parte del tempo. David fa anche la saldatura, la brasatura e taglio con lo stesso mix elettrolizzatore modificato gas in grado di fornire il calore della fiamma regolabile e una lunghezza di fiamma fino a due metri di lunghezza:


Taglio Pannello in acciaio per dimostrare alte temperature
di fiamma e di calore a bassa assiale
E 'una buona idea di utilizzare un disegno provato con elettronica di controllo completo. David può aiutare qui con passo dettagliate per piani di costruzione passo-passo e video didattici.

È possibile contattare David a dahq@clear.net.nz per informazioni su ciò che è a disposizione per aiutarvi in questo momento.
Quando si utilizza il sistema per la saldatura, David utilizza la rete per alimentare l'elettrolizzatore, la disposizione essendo così:

Gli anti ritorno di fiamma sono di sabbia pieno di design e così sono montati verticalmente. Il tasso di produzione di gas è controllato tramite manopola questo circuito:

La prima parte del circuito di David Quirey agisce in modo molto simile un interruttore della luce dimmer. I 230 volt di corrente CA viene alimentato attraverso un interruttore On / Off e poi un fusibile normale rete elettrica. Il flusso di corrente attraverso il circuito è bloccato dal BT139 Trica finché non riceve un impulso dal DB3 diac (che è un componente specificamente progettato per alimentare impulsi a un triac).
La tensione si accumula sul condensatore 68 nanofarad infine, raggiunge il punto in cui si innesca il triac, che quindi passa e rimane accesa fino a quando la tensione di rete scende di nuovo a zero. Il 500K resistenza variabile imposta la velocità alla quale il condensatore carica, e quindi controlla la lunghezza del tempo che il Triac è in ogni secondo dato (e quindi, il livello di potenza in poi alimentati al resto del circuito). Questo accade sia sul positivo-going metà della forma d'onda CA e la metà fronte di discesa della tensione di rete sinusoidale. Sia il diCA e il Triac operare con CA e di trigger sia 100 o 120 volte al secondo a seconda della frequenza con cui le piste di rete locale.
Il flusso di corrente viene quindi passato ad un ponte raddrizzatore per convertire il CA in CC pulsare e il condensatore C1 che è di 400 volt nominale, leviga la CC risultante. Cella di David ha un gran numero di piastre e così, opera nell'off 300 volt prodotte da questo sistema. L'amperometro tra il ponte di diodi e la cella indica il flusso di corrente e quindi, la quantità di gas che viene prodotta in un dato momento.
Gli anti ritorno di fiamma sono costruiti come illustrato di seguito:

Sinceri ringraziamenti sono dovuti a David Quirey per condividere liberamente il suo design ed esperienze, e per la sua disponibilità a fornire ulteriore sostegno diretto e maggiori dettagli dovrebbero essere necessari.
Mentre l'adattamento sopra semplice funziona per un generatore elettrico che è fermo e che è progettato per fornire grandi quantità di energia elettrica, alcuni dei quali possono essere utilizzati per produrre gas HHO da acqua, è molto più difficile da eseguire una grande capacità di benzina / benzina motore di continuo solo con l'acqua come "carburante".

Per i più grandi motori finalizzati alla produzione di potenza meccanica, abbiamo bisogno di un sistema più potente, come quello sviluppato da Stan Meyer d'America. Anche se sono passati molti anni da quando la morte improvvisa e molto sospetta di Stan Meyer, per quanto ne so, il suo progetto non è stato replicato, soprattutto perché la gente non capisce le informazioni che ha lasciato. Tuttavia, di recente, un uomo la cui forum ID è "H2Opower" ha contribuito a spiegare cosa significava Stan, e gran parte della descrizione che segue è giù per la sua condivisione la sua comprensione pubblicamente e liberamente.
Brevetto canadese Stan 2.067.735 ha una disposizione in cui l'iniettore mostra schematicamente l'iniezione nel motore di tre componenti separati:

Un componente è descritto come gas ionizzato e aria ambiente è menzionato. Il secondo componente è una parte del gas di scarico che è caldo vapore alimentato attraverso una valvola di limitazione, denominato "gas inerti". La componente terzo conferimento è uno spray molto fine di goccioline d'acqua o di acqua fredda "nebbia". Questa miscela a tre componenti è passato tra elettrodi ad alta tensione e se la miscela non si accende spontaneamente, allora è acceso con una scintilla.
Una versione di iniettori raccomandate Stan per un motore esistente vengono visualizzati in questo modo:

Questa è una sezione trasversale che mostra solo due dei tre ingressi gas scorrono attraverso questo iniettore / candela. Ogni ingresso gas ha il proprio passaggio di alimentazione che conduce tra l'elettrodo centrale e l'elettrodo esterno circolare, e ciascun tubo di alimentazione ha il proprio valvola unidirezionale per impedire la corsa di potenza di forzare il combustibile in ingresso back up è tubo di alimentazione.
Questo è solo uno dei modi che Stan dimostra che può essere fatto. Ecco il suo diagramma per un ingresso a due cilindri carburante del motore, anche se si applica ugualmente bene a qualsiasi numero di cilindri:

Vorrei sottolineare che questo è solo uno schema esplicativo e non si dispone di valvole di aspirazione e di scarico aperto quando le candele fuoco. Inoltre, i pistoni non salgono e scendono insieme, ma il loro movimento è sfalsata per dare un drive meno irregolare a gomiti. Il punto da notare qui è che l'ingresso del carburante è attraverso le valvole standard e le candele normali sono mostrati. Tuttavia, questo schema per il brevetto USA 5.293.857 si basa sull'impiego di un elettrolizzatore e Stan trovato un modo per evitare la necessità di un elettrolizzatore.
Per questo, Stan "Gas Processor" è un dispositivo veramente fondamentale nonostante sia quello che sembra essere una costruzione abbastanza semplice. Opera pompando energia luminosa in componenti di carburante. Questo potrebbe non sembrare un grande affare, ma sicuramente è, in realtà, è il cuore del sistema di Stan. Oltre alla energia extra, i componenti del carburante sono anche sottolineato da alta tensione CC pulsata applicata in modo tale che tende a tirare le molecole come fluire oltre nel motore.
Il processore del gas è costituita da due cilindri metallici altamente riflettenti, 96 Light-Emitting Diodes ("LED") e una cura regolare ad alta tensione di origine CC pulsata. I tubi riflettenti sono usati per rendere il rimbalzo luce avanti e indietro indefinitamente finché non viene assorbita dalle molecole di passaggio. La scelta dei LED è molto importante come la lunghezza d'onda della luce, deve corrispondere alle frequenze di risonanza dei componenti di carburanti di passaggio. Laser LED possono essere usati ma devono essere inclinata leggermente in modo per loro di rimbalzare e riempire completamente una sezione di passaggio dei gas Gas Processor.
Il funzionamento è semplice concezione. Sei banche di sedici LED sono installati nel cilindro esterno che ha una superficie lucida interna. Per vedere l'effetto di ciascun LED, prendere in considerazione solo un LED su di essa la propria:

La luce LED illumina il tubo interno che ha una superficie levigata esterna. Nel diagramma sopra, la luce viene visualizzato in rosso, ei LED superiori dei sei colonne di LED può essere visto. La luce viene riflessa verso il cilindro esterno di nuovo:

La luce riflessa viene qui mostrata in giallo anche se è identica in lunghezza d'onda a sezione mostrata in rosso. Questa luce riflessa viene nuovamente riflessa dal tubo esterno e che si ripete più volte fino a che tutta la zona tra i due tubi è completamente riempita con la luce. Questo avverrà con un solo LED, e che la luce continuerà ad essere riflesso avanti e indietro indefinitamente se non collidere con una molecola di gas. Questo è l'effetto di un solo LED, ma ci sono sei LED a tale livello, ciascuna produrre luce della stessa frequenza e rafforzando il potere di ciascuna delle altre cinque LED, producendo una banda molto potente luminosa complessiva.
La stessa cosa avviene nel piano verticale con la luce rimbalza completamente verso il basso i tubi, e come i LED a diversi livelli generare lunghezze d'onda differenti, vi è una forte interazione tra le onde di diversa frequenza, producendo frequenze intermedie da un processo con la tecnica nome di "eterodina":

In questo diagramma non è stato possibile mostrare il modo in cui la luce riflessa da ogni LED interagisce con la luce da tutti gli altri LED, ma vi è una mescolanza completa dei fasci. I LED sono mostrati con dimensioni e spazi esagerati per dare un diagramma ragionevolmente comprensibile.
Il diagramma qui sopra, indica a malapena il livello di intensità della luce all'interno del processore del gas, e che è da solo sei dei 96 LED effettivamente installate. È un po 'difficile visualizzare questo dispositivo, ma il gas (di qualsiasi tipo) fluisce attraverso una circolare spazio a forma di ciambella tra due tubi e viene bloccato da un livello molto elevato di energia luminosa di frequenza opportuna. "H2Opower" ritiene che le frequenze ottimali LED sono come illustrato di seguito:

E mentre, non a caso, non sono stato in grado di trovare un fornitore a LED per queste frequenze esatte, la maggior parte dei LED emettono una banda di frequenze piuttosto che solo una singola frequenza, in modo che il LED di lavoro devono includere le frequenze indicate qui.
Il funzionamento del processore gas è ulteriormente migliorata mediante l'applicazione di una tensione ad impulsi ad alta tra i cilindri metallici interni ed esterni. Questa tensione sottolinea le molecole del gas che scorre tra i due cilindri e perché è pulsato, si applica una azione tirando le molecole, che tende a separarli:

Come con tutti alta potenza free-sistemi energetici, avente il dispositivo di operare in risonanza è molto importante. Se è ancora disponibile, il video eccellente par
‘H2Opower’: http://www.youtube.com/watch?v=kQCCwCCBoNY mostra ciò che il funzionamento del circuito risonante è tutto. Brevemente, la frequenza della forma d'onda di guida passante per avvolgimento "A" nella figura precedente, viene regolata fino quasi nessuna corrente fluisce attraverso tale avvolgimento. Questo è lo stesso di sintonizzare una radio a una particolare stazione radio - in entrambi i casi, il segnale a frequenza che trova quasi impossibile guidare qualsiasi corrente attraverso l'avvolgimento. Questo ti fa sospettare che quasi nessuna corrente fluirebbe in uscita tortuosa, ma non è questo il caso, perché che la corrente scorre nel secondario del contesto locale (dopo tutto, è qui alcun collegamento elettrico tra i due avvolgimenti, così comune senso si dice che gli elettroni che scorre in liquidazione "A" non scorrono su un altro avvolgimento). Questa operazione di risonanza vi dà una grande cortesia guadagno di energia dell'ambiente locale.
L'obiettivo del processore gas è di modificare qualunque gas che lo attraversa, l'aria, il vapore acqueo, HHO, o qualsiasi altra cosa, a uno dei suoi più carichi, gli stati altamente energetici. L'alta tensione applicata ai cilindri metallici del processore gas non fluisce attraverso il gas tra i cilindri. Invece, essa presenta un elevato carica elettrostatica Plus sul cilindro esterno e una carica Minus molto elevata sul cilindro interno, e queste due cariche opposte tirano le parti cariche di ciascuna molecola verso se stessi. Gli ioni del gas di carica positiva vengono tirati verso il cilindro negativo interno e gli ioni caricati negativamente gas vengono tirati verso il cilindro esterno positivo. Stan utilizza questa tecnica per l'aria in entrata quando si utilizza un elettrolizzatore per alimentare un motore:

Tuttavia, Stan preferenza è di utilizzare aria, acqua nebulizzata e una parte del gas di scarico dalla precedente corsa di potenza per alimentare i suoi motori. Questo è un metodo efficace come "H2Opower" dichiara di aver soffiato parte di un motore di un'auto pulita attraverso il cofano della macchina, e che indica che vi è abbondanza di potenza disponibile da queste tre componenti (anche se, idealmente, si desidera ottenere il giusto tempismo e non oltre-stress il motore!).
Una cosa che "H2Opower" punti è che gli iniettori forniti per convertire qualsiasi auto per funzionare con combustibili alternativi come il gas naturale, può essere adattato per essere l'equivalente di iniettori specializzati Stan, se una coppia di alta tensione elettrodi vengono aggiunti ogni iniettore ed alimentati da un circuito a impulsi come Stan "Circuito Intensificatore di tensione". La disposizione sarebbe allora come questo:

A 220-pagina "Documento Tecnico" di Stan Meyer è a http://www.free-energy-info.tuks.nl/MeyerData.pdf e può essere scaricato gratuitamente, anche se può fornire più informazioni di quelle che avreste sempre voluto sapere su questo argomento.
Peter Lindemann ha mostrato che una versione molto semplificata del sistema di iniezione di Stan piccoli motori possono operare direttamente sulla sola acqua. Lasciatemi suggerire che non è l'acqua che causa l'esplosione, ma invece, che l'alta potenza scintilla provoca dissociazione di una parte del vapore acqueo, producendo idrogeno e ossigeno che quindi combustione, trasformando il resto del vapore acqueo in flash-vapore, facendo funzionare il motore come un motore a combustione interna a vapore. il http://www.youtube.com/watch?v=p3NE8P0sPS8 video mostra un funzionamento del motore tosaerba su una scintilla che si verifica dieci o undici gradi prima del Punto Morto Superiore:

Sviluppato in collaborazione con il EnergeticForum, la tecnica è basata sulla Aaron / Gotoluc stile di funzionamento con il circuito mostrato in questo video: http://www.youtube.com/watch?v=vOhNtRhJ5Rw sebbene la "DirectHits" scintilla richiamo mostratot http://www.pulstar.com/directhits.cfm potrebbe rendere più facile la circuiteria. Ovviamente, l'utilizzo di questa tecnologia per funzionare un generatore elettrico standard sarebbe un obiettivo importante, soprattutto perché ci sembra essere poco bisogno di regolare i tempi di accensione molto più esistente.
Peter Lowrie della Nuova Zelanda sviluppato un sistema di elettrolisi per motori a combustione interna. Come i precedenti sistemi, Peter alimenta uno spruzzo di goccioline di acqua nebulizzata nel motore, utilizzando un carburatore, alimentato da un serbatoio d'acqua. Si alimenta anche in alcuni gas di scarico e riscaldata gas HHO, che è una tecnica che è quasi identico al metodo Stan Meyer.
Peter produce anche un volume molto grande di gas HHO con un metodo più insolito. Egli usa un delta-ferita, GEC alternatore marino (anche se lui dice che l'alternatore da un camion farebbe). Egli modifica l'alternatore rimuovendo i diodi al suo interno e che porta ciascuno dei tre avvolgimenti di fase-out ai suoi dell'elettronica. Egli usa ciascuno dei tre avvolgimenti di fase per alimentare una cella di elettrolisi. Egli applica solo 2 volt o giù di lì, per il CC avvolgimento dell'alternatore, che è circa il minimo che consente l'alternatore di lavorare.
La corrente CC fornita è inferiore a un amplificatore mentre la corrente pulsata alle celle di elettrolisi è molto più alta. Quando uno snap-amperometrica circonda i fili alle cellule, una corrente di almeno 800 ampere viene visualizzato. Un punto di particolare interesse è l'induttore (bobina) posto tra le celle elettrolitiche e gli avvolgimenti dell'alternatore. Pietro descrive questo come un soffocare da una 3 fasi alimentazione industriale. Esso è composto da un nucleo di acciaio laminato con un foglio di rame avvolto intorno ad esso. Questo è molto simile alla disposizione usata da Stan Meyer e già descritto in precedenza in questo documento.
Peter ha gestito di 1.600 cc motore di un'auto a 5.500 giri con il gas in uscita dalle sue celle. Egli ritiene che il suo metodo di cascata l'uscita del gas dalle celle attraverso l'altro, produce una forma più attiva di gas HHO. Si utilizza anche uno scambiatore di calore che consente lo scarico per preriscaldare il gas HHO prima di essere passato al motore (un metodo utilizzato anche da Stan Meyer per l'esecuzione di una sola auto in acqua). Peter utilizza anche valvole azionati ad impulsi per controllare il flusso del gas al motore, come mostrato qui:

Capisco perfettamente qualcuno ha difficoltà con accettare l'idea che l'acqua può essere utilizzato come parte del combustibile all'interno di un motore a combustione interna. Tuttavia, vi è un vecchio detto che "la verità è più strana della finzione" e che appare certamente da applicare in questo caso. Primo, è essenziale accettare il fatto che può essere un componente importante all'interno del motore, come è stato dimostrato da diverse persone che non si conoscono e che vivono in diversi paesi del mondo. In secondo luogo, dopo aver accettato questo fatto, il passo successivo è quello di chiedersi che cosa accade esattamente con l'acqua.
Mi sono imbattuto in un interessante documento del maggio 2009. Sono stato in grado di rintracciare la sua origine, al fine di chiedere il permesso di riprodurre qui, quindi se si sa come contattare l'autore, allora per favore fatemelo sapere. Si tratta di una relazione su un test reali sperimentali su un motore a combustione interna:
Calore ambiente in lavori di riconversione.
Acqua-vapore auto, semplice concetto: semplice motore Otto che parte da acqua nebulizzata utilizzando standard dallo scaffale umidificatore ad ultrasuoni (motore diesel a 4 tempi funziona altrettanto bene ... potrebbe anche funzionare meglio).

http://home.howstuffworks.com/humidifier4.htm
Log di replica: ultrasuoni umidificatore 0,25 vaporizzazione dell'acqua lettiera per ora è stato impostato su 1/3 della sua potenza. Utilizzare l'umidificatore acqua a presa d'aria. Rimuovere carburatore (o roba iniezione se presente) e filtro per la prima. Il passaggio
dal nebulizzatore alla presa d'aria del motore deve essere il più breve possibile per evitare le goccioline d'acqua micro create dall'umidificatore si accumulano all'interno del tubo sulla
presa d'aria che alimenta il motore con l'acqua nebulizzata. Il motore utilizzato era un 1-cilindro 200 cc generatore elettrico. Il motore ha funzionato molto lentamente in un primo momento. Nel caso di un motore a 4 tempi Otto, è possibile accelerarlo utilizzando una cartuccia propano. Il motore tende poi a "bloccare" in una banda di giri superiore, dove il propano può essere tagliato in modo permanente. Il passaggio di aria nel motore ha una temperatura di 22 ° C, mentre in media la temperatura dell'aria in uscita dal motore era -16 ° C (a 38 ° C goccia).
Questo è incredibile - ma questo concetto funziona davvero!
È possibile rendere il motore della vettura al minimo utilizzando questo metodo. L'acqua può essere necessario un po 'caldo. Accensione non è necessario, ma può facilitare il funzionamento del motore. Potrebbe essere necessario "girare la chiave" più volte (sulla base di questo test di replica). Nel caso di un motore diesel, potrebbe essere necessario sostituire gli iniettori con un qualche tipo di candela, come su un motore AEROPS o spine Firestorm uso o qualsiasi altra roba che è in grado di dare l'acqua un'esplosione aggiuntive tramite scarica di plasma, per aumentare ulteriormente le prestazioni. Si può fare un lavoro generatore a benzina con vapore d'acqua, anche un tagliaerba, ecc
Ora - quando gira a vuoto si sono andati 'al limite' quindi è necessario aggiungere ancora un po 'di potenza, le opzioni possibili sono: l'aggiunta di idrogeno o HHO, preriscaldare l'acqua (eventualmente con l'energia solare), l'aggiunta di un po' di carburante o spirito, accensione potente o forse un po 'di polarizzazione magnetica. Questo concetto è stato reso pubblico e si può sperimentare da soli. Seguire le precauzioni di sicurezza e usare il buon senso.
Non aspettatevi risultati regimi elevati in fuga primo test. E 'un concetto molto semplice che mostra un solo tipo di trasformazione del calore dell'ambiente in pressione e di lavoro utilizzabile. Inoltre, non pre-riscaldare il motore prima di utilizzarlo. Il motore non deve essere caldo!
Un po 'di background fisico:
Durante la prima corsa di un motore a 4 tempi Otto, il pistone si muove verso il basso e aspira aria ambiente nel cilindro. Durante il secondo tratto, il pistone si muove su e comprime questa aria ad una pressione di 25 bar (atmosfere). Secondo la "legge dei gas perfetti":
p x V = n x R(m) x T
la
temperatura aumenta a causa della compressione di sopra della sua temperatura
iniziale ambiente. Il rapporto di compressione del motore aumenterà la
temperatura, tipicamente fino a 450° C
a 500° C. Questo secondo colpo di un motore Otto HA BISOGNO DI ENERGIA PER
LA COMPRESSIONE! Consideriamo ora
che cosa accadrà a microscopiche gocce d'acqua contenute nell'aria all'interno
del cilindro. Se l'acqua converte immediatamente a schizzi di vapore, quindi il
suo volume aumenta drammaticamente, aumentando la pressione all'interno del
cilindro e l'alimentazione del pistone durante la sua corsa di potenza e immagazzinare
energia nel volano.
Si prega di notare, che la nebbia acqua non è il vapore acqueo ... non è un gas! E 'ancora un liquido! il DIFFERENZA importante diventa evidente durante la corsa di compressione! Quando il pistone inizia a muoversi verso l'alto per comprimere l'aria che contiene le goccioline d'acqua, pressione e calore, come sopra descritto, inizia a salire. Ma la compressione non è in grado di aumentare la temperatura dell'acqua direttamente, come l'acqua è ancora un liquido e quindi la temperatura dell'acqua non è influenzato dalla pressione maggiore! Quindi inizialmente, solo la temperatura dell'aria aumenta a causa della compressione. Ma minuscole goccioline d'acqua presente all'interno del cilindro, e la temperatura dell'aria diventa maggiore e maggiore della temperatura delle goccioline d'acqua, calore inizia a fluire dall'aria nelle goccioline d'acqua, riscaldandoli! Ma finché la temperatura dell'acqua non raggiunge il suo punto di ebollizione, le goccioline non si espande a causa di questo aumento di temperatura e saranno semplicemente mantenere lo stesso volume.
Così le goccioline di acqua che agisce come un assorbitore di calore durante la corsa di compressione! Abbassare il fuoco implica una pressione inferiore, e abbassare la pressione durante la fase di compressione implica risparmio energetico durante la corsa di compressione!
Si prega di dare un'occhiata al seguente grafico (senza perdite sono inclusi nel calcolo):

Il grafico mostra la pressione all'interno di un 4-stroke cilindri rispetto al tempo, a partire dall'inizio della corsa di compressione (un secondo), che termina con la fine della corsa di potenza (terzo). Il lavoro che è necessario per la fase di compressione è rappresentato dall'integrale del grafico, fin sinistra al segnale giallo. Il lavoro che viene svolto dal pistone durante la corsa di potenza è rappresentato dall'integrale del grafico dal marcatore giallo al molto destra del grafico (20.000 alla scala del tempo).
Supponiamo che il motore è un ideale (senza perdite). La linea rossa rappresenta il grafico della pressione all'interno del cilindro del motore, se l'acqua non è presente, e non si verifica accensione. Il grafico è simmetrico al punto morto superiore (l'indicatore giallo al centro), e quindi abbiamo messo in energia a comprimere e si ottiene il medesimo importo durante la corsa di 3 (corsa di potenza). Nessuna perdita, nessun guadagno. Otteniamo lo zero positivo e negativo.
La linea del grafico blu indica che cosa succede, se microscopiche goccioline d'acqua sono presenti. La pressione non tanto quanto nel caso senza goccioline d'acqua, perché l'acqua funziona come un assorbitore di calore durante la fase di compressione, e questo abbassa la pressione pure. La forma del grafico cambia, in modo che simmetria delle corse di compressione e di potenza non c'è più, con conseguente guadagno di energia.
I fattori che influenzano questo processo sono i diametri delle gocce d'acqua, distribuzione goccia, giri del motore che controlla il tempo, la temperatura dell'aria ambiente, rapporto di compressione del motore e anche la durezza dell'acqua e le sue proprietà fisiche. Non è certo un caso semplice in cui si può dire "più acqua, regimi più elevati significa dare più potere". Ad esempio, se le gocce d'acqua sono troppo grandi, allora non vi sarà conversione troppo poco vapore ed energia insufficiente sarà prodotto. In alternativa, se ci sono gocce d'acqua troppo pochi, allora ci può essere alcun effetto o la conversione al vapore può avvenire troppo presto per fornire energia utile.
La teoria data qui è molto semplificata, ma dovrebbe essere sufficiente per i primi passi verso una tecnologia migliore e una migliore comprensione dei concetti di "energia dall'ambiente".
Si è tentati di concludere che la potenza acquisita con gocce d'acqua all'interno di un cilindro del motore sono causati dall'acqua si trasforma in flash-vapore e niente altro. Tuttavia, che probabilmente non è il caso, né è il caso che l'energia messa in acqua per il riscaldamento sole si è estratto (che accade) e che è l'unica fonte di energia.
Nel documento scientifico dal titolo "Possibilità di liberare l'energia solare tramite esplosioni Arc d'acqua" di George Hathaway e Peter Graneau, hanno scoperto che, quando hanno prodotto una scarica elettrica ad arco in caso di nebbia acqua fredda: "La scoperta principale prodotto negli ultimi due anni è che è una raccolta di gocce di nebbia in acqua che esplode e non l'acqua liquida stessa. 'Nebbia' Il termine deve includere non solo le minuscole goccioline che galleggiano in aria, ma anche gocce più grandi che rientrano nell'atmosfera e sarebbe più correttamente descritto come 'nebbia'. L'unica spiegazione delle esplosioni finora proposti sostiene che l'energia di legame intermolecolare in nebbia è meno di 540 callg, il calore latente di acqua bulk. La differenza di energia di legame è quindi liberata in un salto quantico in cui la nebbia si forma in micro-secondi". Riassumendo i loro esperimenti, essi concludono che " praticamente tutta l'energia cinetica sviluppata dall'esplosione deve essere energia acqua interno ".
Nel precedente lavoro scientifico "La forza anomala di esplosioni causate da nebbia fredda ad alta corrente Arcs d'acqua" di N. Graneau, commenta: "La forza insolita di esplosioni causate da una corrente pulsata che scorre attraverso l'acqua al plasma è stato notato nel 1907 da Trowbridge nei suoi primi ad alta tensione di laboratorio presso l'Università di Harvard. Quando ha passato come arco attraverso un getto d'acqua, l'esplosione risultante era più forte che in aria normale laboratorio. Durante la seconda guerra mondiale, Frϋngel misurato la forza delle esplosioni arco acqua e pubblicò i suoi risultati nel 1948. Egli ha concluso che essi non sono stati causati dal calore e vapore e liberamente ammesso che era in grado di spiegare il fenomeno. Nel 1969, l'US Bureau of Mines ha pubblicato un rapporto a lungo sul loro indagini con esplosioni arco d'acqua per la frammentazione delle rocce. In un esperimento, i ricercatori del Centro di ricerca mineraria doppia Città notato che la produzione di energia era apparentemente 156% dell'ingresso. Questo risultato è stato segnalato ma trattato come un errore sperimentale".
La linea di fondo sembra essere che usando fredde goccioline acqua nebulizzata in un motore a combustione interna ha un minimo di energia delle aggiunte seguenti:
1. Riduzione dell'energia necessaria durante la corsa di compressione a causa delle goccioline d'acqua che assorbono parte del calore generato dalla compressione e quindi ridurre l'aumento del volume di aria durante la compressione.
2. L'accensione, la conversione molto rapida delle goccioline di vapore, causato dalla loro superficie massiccia, produce un aumento molto rapido della pressione all'interno del cilindro.
3. L'energia interna di acqua causata da assorbimento di energia dal sole prima di entrare il motore potrebbe essere contribuito al processo di produzione di energia.
4. Sorprendentemente, è stato dimostrato che in queste condizioni, al momento di esplosione, l'acqua stessa contribuisce energia, e questo processo è uno che molte persone sono in perdita per spiegare, nonostante osservare e misurare ciò accada.
La conclusione deve essere che appare possibile che un motore a combustione interna può essere fatto funzionare con nebbia fredda acqua come combustibile, se sufficientemente potente scintilla plasma viene fornito con qualcosa come uno di Robert Krupa scintilla "FireStorm" tappi descritto sotto . In alternativa, con un minore da una scintilla candela ordinaria e l'aggiunta di una quantità molto modesta di una miscela di gas di idrogeno e ossigeno dalla elettrolisi di acqua, lo stesso effetto può essere prodotto. Di conseguenza, anche se sembra così improbabile che un rapido sguardo, che un motore a combustione interna può essere eseguito su un mix di HHO gas, aria e acqua nebulizzata fredda, la realtà è che il processo è in realtà basato su solidi principi scientifici e processi comprensibili.
Altri dispositivi utili
La serie di video Panacea per migliorare il funzionamento del motore è altamente raccomandato. È possibile visualizzare la serie di video su http://www.youtube.com/watch?v=crM1z4ega24&feature=related.
Ted Ewert ha sviluppato e testato un dispositivo molto semplice ed efficace che può migliorare il funzionamento di alcuni veicoli. Questo dispositivo funziona meglio con quattro cilindri veicoli perché la presa d'aria pulsata di veicoli con un numero di cilindri, aumenta l'effetto benefico.
Questo è un silenzioso, dispositivo semplice ed economico che aumenta il flusso d'aria nel motore. Questo può avere un effetto drammatico sul rendimento del motore. Ad esempio, Ted ha una vecchia Datsun 310 che è stato seduto inutilizzato per anni. Benzina ("benzina") perde è frazioni più leggere in sei mesi o giù di lì e che lo rende molto meno volatili e più difficili da bruciare. Datsun Ted ha benzina nel serbatoio che è di cinque anni e la macchina non funziona con il carburante con la sua presa d'aria normale. Tuttavia, quando Ted messo una delle sue turbine su di esso, inizia immediatamente e funziona bene con quel carburante vecchio. Questo vortice turbina particolare è stata soprannominata "il respiratore". La Datsun ha un carburatore che dimostra che questa turbina funziona bene con carburatori.

Il "Respiratore"
Questo semplice dispositivo è un tubo vortice fatto da un breve pezzo di tubo in PVC che è stato forato e sagomato. Si inserisce tra il filtro dell'aria e corpo farfallato, o del carburatore, e provoca l'aria in entrata a ruotare ad una velocità relativamente elevata, creando un vortice. Velocità angolare è cruciale nella formazione di un vortice forte e l'aria che entra nel respiratore dal filtro dell'aria, arriva perpendicolarmente alle scanalature turbina, dando una rotazione immediata e potente all'interno del tubo.
Ted dice: "La maggior parte della gente pensa di una massa d'aria di filatura come aventi immobili particolarmente insolite. Questo non è corretto. Una massa d'aria di filatura ha alcune proprietà molto particolari e utili. Aerodinamica standard e lineari fisica newtoniana non sono in grado di spiegare le proprietà di un flusso di aria di filatura ad alta velocità. Infatti, rispetto ad un flusso di aria statica all'interno di un tubo, un vortice si comporta quasi completamente in modo opposto.
Tutti gli oggetti filatura, siano esse solide, liquide o gassose, contengono due forze opposte: centrifughe e centripete. Centrifuga è la forza di espansione viaggiare lontano dall'asse centrale, e centripeta è la forza di contrazione tirando verso il centro. Questo concetto di due forze è la chiave per comprendere un vortice. Fisica "moderna", ha deciso che la forza centrifuga non esiste e ora si riferisce ad esso come un 'falso' o la forza 'fantasma'. Questo mostra quanto è diventato il distaccato del mondo accademico dal mondo reale e perché è rimasto fermo.
La combinazione di queste due forze, agendo insieme in un vortice, creare alcune condizioni uniche. Una di queste condizioni è una configurazione laminare. Coassiali lamierini forma in tutto il vortice, creando numerosi strati di aria filatura virtualmente indipendente l'uno dall'altro. Questi strati sono separati da zone di bassissima, praticamente pari a zero, l'attrito e questo permette loro di ruotare a velocità diverse.
Come il vortice gira più veloce, le due forze opposte diventano più forti. Questo lamina ulteriore il flusso così come comprime gli strati. Le zone a basso attrito consentono la massa d'aria centrale compressa percorso senza ostacoli per il suo flusso assiale attraverso il tubo. Questo è l'inverso delle condizioni di flusso per una retta, non coerente massa d'aria che ha una tendenza a sviluppare attrito e resistenza, a causa di turbolenze, in modo direttamente proporzionale alla sua velocità attraverso un tubo.
Velocità di rotazione determina il grado di compressione dell'aria e la portata lineare di massa. Il più veloce che gli spin vortice, più si fa solo quello che vogliamo, che è quello di creare un flusso denso, compressi e in rapido movimento. Questo è il motivo prendiamo il flusso di aria dal vano aria e usare la sua velocità e la direzione (90 gradi) per avviare la rotazione del nostro tubo. Questo è di gran lunga il modo più semplice ed efficiente per ottenere l'aria a rotazione veloce. Le proprietà di un vortice sono aumentati in fase con la velocità angolare. Proprio come un top vacilla e cade quando girò lentamente, così un vortice non presentino caratteristiche forti finchè gira veramente veloce.
Come si può sapere, una parte importante di fornire aria per un motore è la capacità di fornire una grande quantità di aria in un breve scoppio. Questa turbina crea una massa d'aria di rotazione, che è l'unica in grado di fornire questa aria a causa della sua composizione laminare praticamente privo di attrito e la pressione accumulata attraverso la compressione. Il vortice fornisce compressa, aria densa al cilindro, che prende molta meno energia per disegnare in causa è memorizzato energia inerziale, e la sua capacità di muoversi liberamente nella direzione del suo asse di rotazione.
Tra cicli dei motori, quando l'aria non è necessario, il vortice continua a girare e costruire una pressione maggiore. Questa massa d'aria di filatura si comporta come un volano di energia e di negozi che viene messo in uso sulla corsa di dose successiva. Un flusso di aria statica ha energia immagazzinate e deve essere accelerata la corsa di aspirazione del motore è necessario ogni volta aria, così spreco di energia. Questa struttura a volano è la chiave per comprendere perché il vortice funziona bene come lo fa. Salvo il vortice è pulsato o modulato, nessuna energia supplementare può essere sviluppato.
In un multi-cilindro auto il flusso di aria diventa così stabile che nessun effetto è prodotto con solo la turbina perché non c'è pulsazione del flusso d'aria nel motore. L'aria in rapida rotazione all'interno della turbina agisce come un volano. Quando viene pulsata dal cilindro sulla corsa di aspirazione, la forza viene applicata al vortice come aria viene aspirata nel tubo e nel cilindro. Non appena la valvola di aspirazione si chiude, l'impulso termina, l'aria si arresta il suo movimento lineare, ma aumenta la sua velocità angolare di rotazione. Questo è dove la potenza è generata. Mentre la valvola di aspirazione è chiusa, il vortice continua ad attirare più aria nel tubo, in cui viene accelerato e compresso, finché la valvola di aspirazione si apre nuovamente.
Il potere non è possibile accedere fino a quando l'impulso cessa. In un flusso costante questo non accada mai. Forza deve essere alternativamente applicata e rilassato. Per aiutare a visualizzare questa immaginare una molla fissata ad un albero. Quando un impulso forte è applicata all'albero, la molla si espande. Solo quando l'impulso cessa, e la molla inizia a contrarsi l'energia viene tradotta in movimento. Ciò vale anche per un volano. Si può anche vedere con la molla a spirale che l'impulso, in concomitanza con la frequenza di risonanza della molla per la massima efficienza. Impulsi casuali, o impulsi che vengono male a tempo, non hanno quasi l'effetto che gli impulsi correttamente temporizzati hanno.
La turbina ad aria non si basa tanto sulla risonanza come fa su grandi impulsi, ben distanziati. Questo perché la potenza dell'impulso è enorme rispetto all'inerzia dell'aria. La risonanza è fondamentale per tutto ciò che ha una discreta quantità di massa - solidi o liquidi. Nel caso di un motore multicilindrico, gli impulsi diventano meno distinti maggiore è il numero di cilindri. A sei cilindri veicolo vede malapena guadagno dalla turbina, e un otto cilindri poco o niente. Con questo tipo di motore del vortice deve essere modulata per ottenere energia.
Questo miglioramento può essere fatto attraverso la manipolazione della forma del tubo di aspirazione. Un tubo rotondo dà alcun guadagno, ma se il tubo è "a forma di uovo", produce un impulso alternativo centripeta / centrifuga che conferisce energia supplementare al vortice. Così come la terra assorbe energia dalla sua orbita ellittica, quindi nello stesso modo, l'energia del vortice guadagni con ogni rotazione fa attraverso un tubo ellittico, o forma di uovo.
Ho messo una fetta di un tubo di diametro più piccolo lungo la parte superiore interna del mio tubo. Questa piccola aggiunta compiuto un notevole incremento delle prestazioni per l'unità con la mia macchina. Una curva nel tubo sarà anche agire come un'ellisse poiché la rotazione è compresso all'interno della curva e ampliato intorno all'esterno. Un'altra cosa interessante con la turbina è che funziona molto meglio quando il motore si scalda. Ho notato un forte aumento di potenza della mia moto, non appena il motore si scalda. Questo perché il calore aggiunge energia al vortice, proprio come un uragano viaggia attraverso l'acqua calda. Il calore aggiunto dal tubo di aspirazione aggiunge velocità e compressione al vortice mentre ruota in attesa della valvola di aspirazione per aprire ".

Il vortice è stato creato da taglio tagli angolati in un pezzo di
tubo in PVC, come illustrato di seguito:

L'aria entra attraverso ciascuno dei sei slot conici tagliati parallelamente all'asse del tubo. Queste offrono aria una rotazione iniziale all'interno del tubo e l'assunzione pulsante del motore, combinata con la forma ovale all'uscita PVC T-pezzo, accelera l'aria in un vortice grave che migliora l'aspirazione al motore, aumentando la sua efficienza e dando potenza del motore più.

Ted creato il ovoidale parte finale PVC T-pezzo aggiungendo un'ulteriore sezione tagliata del tubo in PVC a uno standard a T come mostrato qui:

La turbina che Ted mise sulla moto funziona straordinariamente bene. La curva di coppia si estende ben al di sotto la sua gamma di efficienza precedente. È possibile arricchire sostanzialmente il carburante / aria e mantenere i stessi risultati mpg (km/l) come prima. Quando la turbina viene rimosso, sia i mpg (km/l) e le prestazioni del motore vanno fino in fondo. La turbina aggiunge più aria al motore. Per sfruttare al meglio possibile aumento delle prestazioni, la miscela deve essere arricchito.
Ted ha messo uno anche nel suo 1995 Toyota Corolla che ha un 1800 cc 4 cilindri e un cambio a 5 marce e lui è sempre più di 40 mpg sulla strada e sui 30 in città. Originariamente, queste cifre erano 34 su strada e 27 in città. La performance è aumentato molto notevolmente. Un'altra caratteristica è la mancanza di bussare e ping sotto carico. Prestazioni in montagna ad alta quota è significativamente migliorata.
Ted ha speso solo un paio di mesi per testare e valutare questo dispositivo sulle sue auto e moto. Un problema con questo dispositivo è che non può essere eseguito direttamente attraverso un carburatore, in quanto si può con un sistema di iniezione di carburante. Un carburatore lavora con un venturi che sviluppa una zona di bassa pressione nella gola rispetto alla pressione vaschetta. Un vortice non ha rispetto per un tubo di Venturi e crea è proprio gradiente di pressione che si avvita fino al dosaggio del carburante. Ted ha in qualche modo risolto il problema della diffusione vortice appena prima che entri nel carburatore. Pressione e velocità sono costituite prima del carb poi inviato attraverso un diffusore.
C'è ancora un sacco di ricerca da fare con questo dispositivo. E ci saranno molti miglioramenti e modifiche benefici ancora essere fatti. Ted osserva che non ha accesso a strutture di prova qualsiasi motore e che rende difficile per lui valutare con precisione i risultati di tutte le varianti di design che può fare. Ted spera che qualcuno si prenda il suo progetto e migliorarlo ulteriormente. C'è un grande potenziale in questo piccolo pezzo di tubo di plastica.
Ted ha montato un diverso stile della sua turbina alla sua Toyota come mostrato qui. La sezione turbina è contrassegnato "PMT" (Poor-Man's-Turbo) che sta per "Turbo dei poveri", anche se, ovviamente, non c'è bisogno di essere poveri di beneficiare di un sistema di turbine come questo che non ha parti in movimento:

Un modo apparentemente semplice di migliorare le prestazioni mpg (km/l) è stato discusso recentemente nel forum watercar, e che è la regolazione delle impostazioni camma sulle auto americane fatte dal 1971. Sembra molto improbabile, ma è un fatto provato. Ad esempio, un Jeep Wrangler 2004 2,4 litro ricevuto un avanzamento 10 gradi su entrambi camme, e che ha dato un miglioramento del 70% sul mpg (km/l), potenza motore molto più e uno scarico che corre molto più fresco.
Nel corso degli anni, un uomo sperimentato un 50% al 100% di miglioramento in mpg (km/l) su una gamma di automobili e camion di proprietà personale, e le emissioni sono stati migliorati di circa il 90%. Non si sostiene che tutti dovrebbero fare una regolazione della camma, solo per essere consapevoli del fatto che un adeguamento di tale natura può avere un effetto drammatico.
Un altro esempio: "Anticipando la fasatura delle camme farà girare il motore più dolce. Ho
sperimentato con fasatura delle camme per circa 25 anni. Ho avuto un Ford Ranger 1985, con un motore di 2,8 litro - si trattava di un cane. Lo stesso motore utilizzato nel 1970 Mercury Capri aveva un sacco di potenza. Il Ranger è un cane perché la fasatura delle camme è stato impostato quasi 10 gradi ritardato. Ho dato un 8 gradi di
anticipo e il Ford Ranger è venuto a vita e si sposta
alla grande . Inoltre, dopo del rapporto-bilancieri di grande aiuto il modello di auto in ritardo. Ho cambiato la fasatura delle camme sul mio camion Chevy 1998 di 10 gradi. Con il suo motore da 350 pollici cubici e bilancieri rapporto installati, ha guadagnato quasi 90 cavalli e ha portato la fascia di potenza inferiore dando più coppia perché il rocker rende la camma hanno una maggiore ascensore e la maggior durata della camma che lo rende respirare meglio. "
Commento di un uomo con 25 anni di esperienza in questo campo: "Temporizzazione Cam è quando le valvole si aprono e si chiudono in relazione al l'albero a gomiti e il movimento del pistone. Il pistone numero 1 è impostato su vero centro morto superiore. A questo punto il disco graduato è impostata la parte anteriore del motore alla puleggia anteriore della tacca di zero gradi e si installa un puntatore fissata al blocco motore indicando la tacca di zero sulla ruota. Quando la manovella è girata a circa il marchio 108-112 gradi, la valvola di aspirazione è completamente aperta. Questo è dove la maggior parte dei motori sono impostati al giorno d'oggi. Ciò che io chiamo fasatura ritardata. Il motore sembra funzionare bene, ma in realtà non dare l'impressione di avere molto di potenza a bassa e medio range di traino. Quando in regata, si dovrebbe ritardare una camma per RPM elevati, ma anche respirava e non aveva alcuna restrizione nello scarico. Il potere può venire in a, diciamo, 3000 - 6500 RPM e avanzando una camma per più coppia e potenza, che la stessa camma può produrre energia a 1000 - 4000 giri e, dopo tutto, che spinge oltre i 4000 giri per strada "?
Un altro commento: "La nostra jeep ha doppie camme in testa. Avanzando loro non farli rimanere aperto più a lungo, che basta aprire e chiudere prima. La ragione per avanzare entrambe le camme è stato, se solo avanzare la camma di aspirazione, l'assunzione avrebbe aperto in precedenza causando più se la sovrapposizione di scarico non è stata avanzata. Normalmente la valvola di aspirazione si chiude dopo il Punto Morto Inferiore (BDC). Solo guardando il pistone, a volte è quasi un quarto della salita della corsa di compressione prima dell'assunzione chiude. Per avanzare le camme, la presa si chiude più vicino alla BDC. Questo produce una maggiore compressione. Anni fa, quando l'ho fatto ad alcuni dei V8, vorrei passare a bilancieri regolabili e una camma solido sollevatore. Sono stato in grado di regolare la sovrapposizione svitando i rockers. Su un motore con una camma, la camma si avanza regolare sia l'aspirazione e lo scarico. Regola generale è: diciamo che la maggior parte dei motori sono ritardati di 4 gradi o più, davvero non si vuole far avanzare le camme più di 4 gradi avanzati. A volte spingere questo per quanto 6 gradi avanzate per mpg migliorata. Si tratta di una differenza totale di 10 gradi da 4 a 6 gradi ritardati gradi avanzati. Questo metodo funziona bene con i motori di bassa compressione. Anche io non vedo la necessità di andare in un rapporto di compressione più alto. Pensateci: se si ha un rapporto di compressione di 12 a 1 e la presa si chiude un quarto della strada lungo la corsa di compressione, quanto è la compressione ci sarà, a fronte di un rapporto di 8-1 compressione dove la corsa completa comprime la miscela? Se tu avessi un motore che ha reso facile per raggiungere la camma o camme: basta rimuovere una copertura antipolvere, come sulla nostra Jeep 4 cilindri, direi di installare ingranaggi regolabili. Poi si può solo togliere il coperchio e giocare con la fasatura delle camme fino a quando non si avvicinò con la migliore potenza e il chilometraggio”.
Il "FireStorm" è stato sviluppato da Robert Krupa ed è una innocua
candela che può essere utilizzato per sostituire un candela ordinario in un motore normale produzione:

Tuttavia, questa candela è tutt'altro che ordinaria. L'elettrodo centrale è stato cambiato da una colonna cilindrica di una cupola emisferica, circondato da quattro elettrodi ad arco, ciascuna delle quali essendo posizionate ad una distanza costante dal emisfero. Questo permette una zona scintilla molto maggiore e risultati nelle prestazioni molto migliorata.
La miscela aria / carburante può essere fatta più leggera, senza effetti collaterali nocivi. Se questo viene fatto utilizzando candele standard, allora il motore deve funzionare ad una temperatura molto più elevata che può danneggiare il motore. Ma quando si utilizza candela Firestorm, leggera miscela aria / carburante, di fatto risulta che il motore funziona a una temperatura inferiore. Robert ha misurato questo effetto e ha scoperto che in identiche condizioni di funzionamento, il gas di scarico del motore è stato 100°F più freddo quando si utilizzano candele
“firestorm”. Un rapporto di miscela 24:1 è utilizzato invece del mix corrente 14,7:1 e le emissioni inquinanti sono molto ridotta con l'uso di questa forma della spina. Miscele di fino a 40:1 può essere utilizzato con questa candela.
Robert si è aggiudicata due brevetti per questa forma della candela: US 5936332 il 10 agosto 1999 e US 6060822 il 9 maggio 2000. Queste mostrano variazioni degli elettrodi di base Dual Arch, due dei quali sono mostrati qui:

Si sperava che questi tappi sarebbe andato in produzione all'inizio del 2008, ma non vi è alcuna parola di produzione di partenza. Robert Bosch di Germania ha dato una serie di FireStorm tappi per testare. Dopo dieci settimane di test, la loro risposta è stata "E 'incredibile - non abbiamo mai visto nulla di simile in tutto il tempo abbiamo costruito candele". Quando la candela standard scintilla per un lungo periodo di tempo, aumenta il divario
della scintilla e la scintilla è indebolita. Bosch ha pubblicato un otto settimane test di durata sui tappi delle candele
firestorm e ha scoperto che vi era un divario a crescita zero. Essi hanno concluso che le candele firestorm non avrebbe mai usura (che potrebbe essere il motivo per cui non sono ancora in produzione - dopo tutto, chi vuole produrre qualcosa che non si consuma mai).
FireStorm candela prima di Robert, è stata fatta nel 1996 e che ha incontrato una forte opposizione alla loro introduzione e la produzione da allora. Questa candela non sarà popolare con le compagnie petrolifere come meno carburante è bruciato. Questo è probabilmente un errore, perché la natura umana è quello che è, le persone tendono a continuare a spendere la stessa quantità di carburante e solo guidare più. Per lo stesso motivo, la candela non sarà popolare con i governi i quali mettono imposte sui carburanti. Le aziende che fanno le candele non piace in quanto non si consuma come le candele standard. Esso utilizza meno carburante e riduce le emissioni nocive in modo drammatico, in modo che sarà popolare con gli automobilisti e gli ambientalisti, se Robert può ottenere in produzione.
Se ogni forma di lavori di costruzione di un veicolo è oltre le tue capacità, il sistema di accensione al plasma offerto attraverso il sito web http://www.bluephoenixignition.com/products.htm potrebbe essere di vostro interesse. L'azienda offre un sistema che può essere utilizzato con qualsiasi economici non-resistenza candele e sostengono un miglioramento del 40% in termini di prestazioni mpg.

Il video http://www.youtube.com/watch?v=gYCr4p5QDEA spiega i dettagli del sistema e sostiene che il plasma risultante dalle candele è così potente che può incendiarsi nebbia fredda. Inoltre, a causa della combustione di carburante molto migliorata, la fasatura del motore può essere regolata più vicino alla Punto Morto Superiore, aumentando ulteriormente l'efficienza del motore. Le candele molto economici sono tali da essere necessario sostituire dopo 5000 miglia o giù di lì, ma certo non è una testa seria. Il sistema può essere utilizzato con sei cilindri, veicoli 4 cilindri veicoli e generatori elettrici con uno o due cilindri, e con motori fuoribordo.
Cinquant'anni fa i motori delle auto non erano così potenti come lo sono ora. In quei giorni era abbastanza comune per un driver di notare che la sua macchina si è più liscia e più potente nei giorni di pioggia. Questo non era immaginazione come vapore acqueo aspirata nel motore insieme all'aria, trasformata in vapore al momento di accensione, ed espandendo fornito spinta aggiuntiva ai pistoni abbassando la temperatura di funzionamento leggermente.
Questo fatto è stato utilizzato nella seconda guerra mondiale, quando alle unità che erano utilizzate Gorgogliatori normali con HHO boosters sono stati aggiunti ai veicoli. Roger Maynard ha costruito e utilizzato estensivamente queste unità dal 1978, e il mio grazie va a lui per fornire queste informazioni e illustrazioni.

L'unità è collegata alla presa d'aria del veicolo, tra il filtro dell'aria ed il motore. Un piccolo tubo di plastica diametro è portato da lì a un bicchiere d'acqua o di un contenitore di plastica in mano. Nella foto in alto Roger sta utilizzando un barattolo di vetro Mason con un coperchio a vite di metallo che ha una tenuta. A volte chiamato un barattolo di conservazione, questi vasi sono molto convenienti.
L'alimentazione dell'aria nel vaso è di una lunghezza della tubazione stessa plastica e termina con uno standard di pietra d'aria o "pietra sapone" come usato in un acquario a casa, come questo provoca un gran numero di bolle separati. È buona per incollare le parti di plastica al coperchio del vaso, ma questo può rendere il barattolo troppo ermetico e se ciò accade, può essere necessario rimuovere la guarnizione in gomma che è attorno al collo del vaso.

Un vaso di vetro ha il vantaggio di non essere influenzato dal calore prodotto dal motore. Si tratta di un'unità molto semplice e utilizza l'acqua normale, che non è esattamente una sostanza pericolosa. L'effetto di utilizzare è molto maggiore di quella immaginata. Su Roger 4 cilindri auto KIA, il mpg è salito da 320 miglia per il serbatoio pieno di carburante per 380 miglia in città (18%) e 420 miglia sulla strada aperta (31%), che è un miglioramento molto marcato. Sul suo 6 cilindri Tacoma evidenzia un incremento dell'8% in città e un aumento del 12% su strada. L'acqua viene rabboccato ogni 1200 miglia o giù di lì.
Tuttavia, alcuni motori sono adatti per l'aria in pietra e alcuni non lo sono. Motori più piccoli possono funzionare molto meglio se una vite in acciaio inox viene utilizzato al posto della miscela aria-pietra:

Solo per chiarire il funzionamento del dispositivo:

Il contenitore ha una connessione in plastica gomito nel coperchio attraverso il quale viene disegnata l'aria esterna nel contenitore. L'aria circola attraverso un tubo di plastica sia ad un aria-pietra da un negozio di animali, o un bullone allentato alla fine del tubo di plastica. L'aria di pietra ha molti piccoli fori in esso e questi rompono l'aria in entrata su in numerosi corsi d'acqua di piccole bolle.
Vi è un secondo gomito nel coperchio e l'aria, che adesso è molto umida, viene estratto attraverso di essa dalla pressione ridotta nella presa d'aria normale del motore. La pressione inferiore vi è causata dai colpi di aspirazione del motore e l'aria che va al motore viene ora da due fonti - il percorso normale attraverso il filtro dell'aria, e il percorso attraverso il nuovo Gorgogliatore. La maggior parte dei flussi d'aria attraverso il filtro dell'aria come normale, ma ora c'è una piccola percentuale che fluisce attraverso l'acqua, aggiunta di umidità fredda al flusso d'aria.
Alcune persone pensano che questo non potrebbe fare alcuna differenza, ma l'esperienza ha dimostrato che l'aggiunta di questo flusso extra di aria umida può e di solito ha un effetto benefico, migliorando il mpg, facendo girare il motore un po 'più fresco e il miglioramento generale il funzionamento del motore. Si tratta di un semplice dispositivo a bassa tecnologia, che non costa molto, quindi se ti senti inclinato, poi provare e vedere che effetto ha sul vostro veicolo, dopo tutto, se non fornisce un utile miglioramento, allora si può facilmente rimuovere.
Un sistema è offerta dalla http://www.fuelsavers.com.au/ sito dove offrono piccole alette di alluminio che montano sopra il bordo di uscita della carrozzeria di un veicolo. I dispositivi sono valutati di risparmiare circa il 10% al 12% sul consumo di carburante, possono essere fatti in casa, nove per veicolo è il numero consigliato. Il dispositivo di fissaggio e l'aspetto come questo:

Il prossimo dispositivo non può essere un dispositivo "energia-libro" in quanto tale, ma in caso contrario, è molto vicino ad essere tale. Si tratta di una struttura, che quando è montato su un veicolo a motore, migliora il flusso d'aria in misura tale che il consumo di carburante è detto essere ridotta di un fattore importante. Il dispositivo è stato inventato da Robert Patterson e si dice che per creare un vortice che non solo diminuisce la resistenza al vento, ma può anche creare una forza di propulsione in avanti.

Si afferma che l'effetto creato da una di queste ali riduce la quantità di polvere sollevata durante la guida lungo una strada sterrata e se c'è un sacchetto di carta seduto in mezzo alla strada, si è lasciato indifferente quando il veicolo passa su di esso ad alta velocità. Circa una dozzina di persone stanno testando il dispositivo al momento attuale. Il più grande effetto è ad una velocità di 60 mph o più. Un ricercatore afferma di aver installato l'ala sul tetto della sua auto Lincoln Town con un portapacchi che ha permesso l'ala da appendere sopra il lunotto posteriore di circa sei pollici. Egli afferma che il suo consumo di carburante è migliorata dal 17 mpg a 56 mpg.
Posizionamento dell'ala, testurizzazione della superficie dell'ala, e la velocità del veicolo sembrano essere fattori importanti per ottenere un miglioramento. Vi è un gruppo di ricerca e il sito è:
http://www.pureenergysystems.com/news/2005/03/08/6900067_RamWingUpdate/
I dati mpg molto poveri prodotte dalla maggior parte dei veicoli degli Stati Uniti è un accordo molto deliberata forzato sui driver da parte delle compagnie petrolifere. Nel 1997, un ingegnere che lavora in un impianto statunitense Ford assistito a 351 CID V8 iniziate a circa 4:30 pm. con una bottiglia 1 litro di carburante come una quantità esattamente misurata. La mattina dopo quando è andato alla fabbrica, che il motore era ancora acceso e aveva consumato solo circa un terzo della bottiglia di un litro. Abbiamo chiesto per il consumo di carburante, è stato mostrato un display che diceva: "248,92 mpg". Era sconvolto e disse: "Questo deve essere un errore", ma il tecnico ha detto che era vero. Ha poi chiesto quando avrebbero dovuto è pronto per essere messo in una nuova Ford, gli è stato detto che non avrebbe visto nella sua vita. Questa è la politica aziendale e non ha nulla a che fare con l'ingegneria, che è facilmente in grado di questo livello di prestazioni. Che 249 miglia per gallone US è 298 miglia per gallone europea dopo la gallone europea è del 20% più grande della galloni USA.
Ci sono stati più di 200 brevetti rilasciati ad alta mpg carburatori. Questi disegni tutti danno tra 100 e 250 mpg su un gallone di carburante. Non uno solo di questi disegni ha fatto al mercato a causa dell'opposizione fanatico delle compagnie petrolifere. Lo scorso anno, la compagnia petrolifera Shell postato guadagni tipici per l'anno, che hanno mostrato che che avevano fatto profitto US $ 3.000.000 per ora per ogni ora di ogni giorno di tutto l'anno. Ti è piaciuto contribuire a che il profitto ogni volta che avete comprato di carburante da bruciare?
Quasi tutti questi alta mpg disegni carburatore convertire il combustibile in forma di vapore prima che entri nel motore. Non c'è magia di questo spettacolo, pratica ingegneristica solo buono. Sarà probabilmente venire come una grande sorpresa per voi che le compagnie petrolifere ora aggiungere additivi nella benzina venduti negli Stati Uniti. Hanno 103 varietà di additivi e mi aspetto che essi spiegano che questi sono utilizzati per ridurre l'evaporazione in estate (come se si preoccupano per quello!) E il congelamento di combattimento in inverno. Un effetto collaterale di tali additivi è che intasano ogni carburatore che converte il combustibile in forma di vapore. Invece di 200 mpg, è ormai abbastanza comune per i veicoli degli Stati Uniti di avere prestazioni a 15 mpg e che aumenta efficacemente il costo per miglio di oltre dieci volte.
Sono fiducioso che sarebbe possibile progettare un alto mpg carburatore che tratta i fanghi additivo resta quando il combustibile viene convertita in vapore. Per inciso, la situazione attuale dà incoraggiamento aggiunto a smettere di bruciare i prodotti a base di olio e passare alla elettrica, aria compressa, o acqua-veicoli alimentati. Si tratta di una scelta perfettamente valida tecnicamente, ma creerebbe opposizione frenetica dalle compagnie petrolifere e la maggior parte dei governi che sollevano enormi ricavi di tassare prodotti petroliferi. Il problema energetico non è tecnico, è finanziario e politico.
Bob Boyce in America è stata consegnata una pena detentiva 3,5 anni per "l'esecuzione di un veicolo su un combustibile non approvato". Bob è stato la prova di un motore di automobile su HHO nel suo laboratorio dietro la sua casa e non sulla strada. Bob ha battuto l'accusa in tribunale. Da allora, Bob è stato detto dai militari degli Stati Uniti che è ok per lui di costruire e utilizzare boosters HHO, ma non deve eseguire un auto in acqua da solo. Indovina chi dà gli ordini militari degli Stati Uniti. Indovina chi non si preoccupa del popolo americano. Un libro per costruire il proprio high-mpg carburatore scritto da Larry D. Wagner può essere scaricato dal http://www.free-energy-info.tuks.nl/Wagner.pdf ma vi prego di essere consapevoli del fatto che trenta anni trascorsi da quando è stato scritto e benzina negli Stati Uniti rischia di essere contaminati da additivi che non sono stati usati 30 anni fa e così, alcune variazioni possono essere necessari. Osservazioni Wagner che Pogue ha detto che i nuovi additivi gli ha impedito sempre le stesse figure mpg alta che ha usato per arrivare.
In appendice, si trovano otto dei molti di alta mpg brevetti carburatore. Il più famoso di questi sono i tre brevetti di Charles Pogue:
www.free-energy-info.tuks.nl/PatCarb1.pdf
www.free-energy-info.tuks.nl/PatCarb2.pdf
www.free-energy-info.tuks.nl/PatCarb3.pdf

E non sarebbe mai venuto in mente che un carburatore potrebbe essere utilizzato per scopi diversi che alimenta un motore, ma un uomo molto esperto e pratico che vive in Alaska li ha utilizzati per altre cose. Egli dice:
Ho iniziato nel 1976, quando la crisi del primo olio è arrivato e il sistema Pogue sembrava avere più senso in quel momento. Stavamo cercando di ottenere un sistema avviato per la produzione di combustibile alcool e stavamo cercando di sviluppare un continuo lotto impianto alcool. Questo può produrre mangimi per animali, concime per le aziende agricole e di carburante per i veicoli o case. E 'stato, basata soprattutto orzo in crescita e l'orzo non è buono quando mangimi coltivati, deve essere trasformato in qualche forma e si venne a sapere che si trattava di un metodo adeguato che era stato utilizzato in tutta Europa nei tempi antichi. Due anni più tardi, lo stato ha approvato una legge che vieta la produzione di alcool combustibile. Tuttavia, alcuni di noi liquidazione per fare riscaldatori di utilizzare l'alcole prodotto in questo modo e le resistenze erano molto efficiente e ci hanno aiutato un sacco di gente, quindi qualcosa di buono è venuto di esso comunque.
E 'stato in questo periodo che ho incontrato un uomo che aveva fatto ricerche sul carburatore Pogue per la compagnia petrolifera Sole in 1928. Lui era molto ben informato e disponibile e con i suoi 80 anni, al momento. Ha accettato che andare ad alcol, sarebbe un'idea migliore in quanto risolverebbe molti dei problemi che erano stati progettati in combustibili benzina.
Se guardate i motori attuali, che sono il più possibile da ciò che è necessario per l'utilizzo di questo metodo. Motori ad alta compressione scatterà dal calore generato in compressione prima del punto morto superiore e busserà cima di pistoni in quanto è un'esplosione piuttosto che una bruciatura. Così, i motori di compressione basse sono preferiti, e lo scoppio di almeno 10 gradi dopo il punto morto superiore. Un motore a corsa lunga è meglio e un po 'di peso aggiunto volano aumenta la potenza del motore. L'aria in entrata deve essere pre-riscaldato per ridurre la quantità di calore prelevata dalla combustione dell'azoto nell'aria. È il calore contenuto di azoto che sopprime l'ustione di qualsiasi combustibile aperto.
Il sistema GEET è molto simile a quello che abbiamo fatto con alcune eccezioni. Abbiamo riscaldato una piccola quantità di carburante utilizzando un elemento elettrico, convertendo il carburante al vapore, pressurizzando utilizzando il gas di scarico che ha il controllo della quantità di vapore molto più facile. Tutto il resto è GEET base o Pogue.
Ci sono molti dispositivi che ho fatto nel corso degli anni, tra cui il carburatore Pogue che può diventare l'efficienza energetica molto buona dalla combustione di combustibili. E 'utilizzato da molte industrie dai forni fusori ai treni per il trasporto di merci, ma non viene utilizzato dalle case automobilistiche.
Mi piace studiare l'industria, perché usano ciò che funziona nel mondo reale, anche se rifiutano di condividere le conoscenze con gli altri. Il nostro gruppo ha costruito un paio di macchine per fondere metallo di alluminio per la pulizia e casting di lingotti. Usano oli usati e ruggiscono come pazzi, fondere 50 libra motori in 15 minuti o meno, bruciando meno di una pinta di birra (mezzo litro) di olio per farlo.
Se pensate che questo sia esagerazione, prendiamo il caso di Allen Caggiano cui ad alta resa chilometrica brevetto carburatore e dettagli costruttivi sono a www.free-energy-info.tuks.nl/Caggiano.pdf.

Allen è un uomo testardo e inventiva non facilmente ricattabile o da intimidire. Nel 1978 ha prodotto il progetto per il suo primo alto chilometraggio carburatore, il prototipo assemblato e installato in una stazione wagon 1973 Dodge Coronet. Questo ha dato risultati spettacolari di 111 miglia per gallone. Purtroppo, non è riuscito dopo un breve periodo di tempo. Nel 1979, ha installato il dispositivo di seconda generazione su un 318 pollici cubici (5,2 litri) Dodge motore V-8 e lo ha chiamato il "FIVS Gen II" sta per "Generazione Implosion Fuel System vaporizzazione 2". Questo secondo prototipo ha dimostrato risultati molto affidabili e prodotti come notevole come il primo, sempre il più 113 miglia per gallone USA (galloni europee sono il 20% più grande di galloni degli Stati Uniti in modo da 113 miglia per gallone degli Stati Uniti è di 135 miglia per gallone europeo).
L'installazione di modifiche richieste del 'FIVS Gen II' al carburatore e la rimozione del catalizzatore. Questo è stato vietato dalle normative EPA. E 'stata quindi una violazione della legge federale. Al ignorava i regolamenti perché sapeva che le emissioni di tubo di scappamento del suo veicolo FIVS erano molto più bassi di quanto la legge richiedeva. Era sostenuto dallo spirito della legge, ed era disposto a discutere il suo caso in tribunale, se si trattava di questo. Voleva un confronto, voleva la possibilità di dire al mondo che i suoi FIVS rendeva i dispositivi di controllo dell'inquinamento obsoleti. Ha dipinto il giallo brillante station wagon e in grandi lettere nere lungo i lati ha scritto: "Questa auto arriva a più di 100 miglia per gallone e non inquina l'aria".
Il terzo giorno della sua nuova campagna, come Al salì in station wagon ha notato una macchina seguire dietro di lui. Scese a salutare due uomini in giacca e cravatta mostrando le credenziali FBI. Mentre parlava, l'altro scivolava via, salì alla sua station wagon, e andò via. Stupito, si voltò a guardare il suo veicolo andando in fondo alla strada. Poi sentì la macchina FBI allontanarsi dietro di lui. Al se ne stava lì a guardare i due veicoli scompaiono dietro l'angolo. Un vecchio amico, il suo avvocato, in seguito chiamato l'ufficio dell'FBI. L'FBI ha negato qualsiasi conoscenza dell'incidente. Arrabbiato e frustrato, ma imperterrito, Al ha detto addio alla Dodge Coronet, e ha trovato un altro simile station wagon Dodge e si mise al lavoro di un altro sistema FIVS. Dipinse questo giallo, anche, con scritte in nero grassetto.
Non molto tempo dopo la prima auto è stata rubata, ha ricevuto un'offerta interessante da una società con sede in California. Questa società ha voluto per l'acquisto di diritti esclusivi per la sua FIVS Gen II. Al ha chiesto suo
avvocato di fare dei conreollo sulla società. La società si è rivelata controllata di diverse altre società, che sono tutti di proprietà di una compagnia petrolifera. Questa disposizione è tipico del modo sono strutturati monopoli contemporanei. Al aveva fatto qualche lettura su altri inventori nei dispositivi di carburante passato e altre di risparmio che non aveva mai visto la luce del giorno ed era deciso che non avrebbe mai permesso alle compagnie petrolifere di ottenere il controllo del suo dispositivo.
Dopo aver rifiutato l'offerta, venne chiamato da altri due agenti dell'FBI . E 'stato attento a non lasciare le chiavi nel suo veicolo incustodito questa volta. Lo hanno informato che stava violando le leggi federali e devono cessare e desistere. Defiant ed eccitato che potrebbe presto fare il suo caso in tribunale, disse a sua moglie, Deb, di non preoccuparsi. Un paio di settimane dopo la seconda visita dell'FBI, le buste di carta marrone, non firmate cominciarono ad arrivare, contenente 8 "x 10" fotografie dei bambini e Deb. Un bambino nel parco giochi a scuola. Un bambino scendere dal bus della scuola. Deb nel supermercato, e così via. Era terrorizzata e il matrimonio si sciolse.
l lato della sua Dodge: "Il Grandi Ragazzi stanno cercando di fare di me e questa macchina Scompaiono! AIUT
L'FBI si comportava come la mafia. Ha scritto sul lato della sua Dodge: "Il Grandi Ragazzi stanno cercando di fare di me e questa macchina Scompaiono! AIUTAMI! ". Uno dei più vecchi suoi amici, il suo avvocato, che era come un fratello, ha rifiutato di avere qualsiasi altra cosa a che fare con lui: "Wake up" ha detto il suo avvocato, e poi improvvisamente riattaccato il telefono.
I federali non hanno intenzione di dargli il suo giorno in tribunale per difendere i suoi FIVS. Avevano rubato il suo primo prototipo di veicolo e sapevano che ha funzionato il secondo. Si era rifiutato di abbandonare il suo controllo, in modo che stavano per mandarlo in prigione, ma non in seguito a violazione federali sulle emissioni. Sulla faccia di esso, l'Environmental Protection Agency sembra imporre norme sulle case automobilistiche e le compagnie petrolifere di interesse pubblico per la tutela della qualità dell'aria che respiriamo, e la qualità dell'aria che respiriamo è migliorata su ciò che usato per essere. Ma in realtà, questi interessi particolari spesso scrivono gli stessi legislazione. La normativa quindi creare una zona redditizia nuova di attività che permette gli interessi speciali per aumentare il loro controllo sul mercato. L'interesse pubblico è meglio servita da innovazione creativa in un mercato libero. Al stava imparando Politica 101 nel modo più duro. Nel settore dei veicoli e del petrolio, non c'è libero mercato. In un mercato di monopolio controllato, ci sono anticoncorrenziali norme, trucchi sporchi e soppressione attiva. I Big Boys protetto il loro territorio e ha preso il controllo di o distrutti ogni concorrenza potenziale nella tradizione sacra di John D. Rockefeller Snr. ed i Baroni della truffa del passato. Non era difficile da capire. Ma non era preparato per le tattiche sofisticate dei Baroni della truffa senza volto di oggi.
Il capo della polizia di Brockton, aveva nascosto in casa di Al cocaina rubata durante un raid contro la
droga e mettono quindi in prigione Al nel 1986, per 15 anni su una presunta traffico di cocaina, nonostante il fatto che al non faceva uso di droghe, né era associato con quelli che l'ha fatto. Ha combattuto indietro. In prigione, egli creò una chiave nell'officina di prigione e semplicemente si chiuse fuori. Ha contattato un amico delle forze di polizia e poi si è consegnato il giorno stesso. Questo amico agente di polizia è stato in grado di scoprire le prove della corruzione del capo. Due giorni dopo, il Capo è stato arrestato per aver rubato la cocaina dal armadietto contenente prove, la maggior parte dei quali si era portato a casa per sfamare la moglie affetta da dipendenza. Andò in prigione lui stesso, che ha determinato lo storno di oltre 300 condanne di droga che erano stati decisi durante il suo mandato. Il Massachusetts Corte Suprema d'Appello annullato condanna di Al. Per un attimo, pensò che avrebbe battuto i Big Boys ed era un uomo libero.
Ma poi il procuratore federale è intervenuta e rinviato a giudizio con una nuova accusa contro di lui relativi al sequestro di due pistole avvenute durante la perquisizione di droga falsa. Una interpretazione spuria del Codice degli Stati Uniti è stato applicato. Al è stato condannato a un totale di 30 anni nella prigione federale Allenwood, senza condizionale.
Il tempo in Allenwood carcere non è stato sprecato in autocommiserazione o rancore verso i Big Boys o il sistema corrotto che lo ha messo lì. Era subito popolare a Allenwood a causa del suo ruolo nell'esporre il poliziotto corrotto che ha annullato condanne di droga a così tanti. Ha sviluppato un buon rapporto con il direttore degli impianti. Come un appaltatore autorizzato HVCA, Al era in grado di risolvere il riscaldamento del carcere e sistema di raffreddamento che non aveva mai funzionato correttamente, il risparmio del governo di una grande quantità di denaro. Honeywell Corporation lo ha formato nel l'uso del computer in modo da poter gestire e mantenere il sistema. La prigione aveva un officina di macchina eccellente che gli ha permesso di continuare a lavorare con i suoi dispositivi FIVS. Ha progettato FIVS piccoli per tosaerba della prigione e prodotto numerose FIVS GEN II, con la collaborazione del custode di impianti, che sono stati segretamente distribuiti al di fuori.
Al faceva molti contatti utili, uno dei quali lo ha aiutato a garantire brevetto USA 5.782.225, assegnato 21 Luglio, 1998, per la Gen FIVS II. Ha progettato un nuovo FIVS, il "Gen III", che non ha violato i regolamenti federali, e ha messo insieme un piano per produrre e distribuire il Gen III. E poi un giorno era fuori, libero per davvero nel 1997. Condannato a 30 anni senza condizionale, fu improvvisamente liberato dopo dieci anni, con cinque anni libertà vigilata. La corte d'appello federale ha finalmente stabilito che il possesso di due fucili era legale e che non aveva la giurisdizione del caso, in primo luogo. Diversi anni dopo, perché era curioso, ha chiesto ad un amico agente di polizia a fare un controllo su di lui. Nessuna traccia della sua condanna e carcerazione in Allenwood è stato trovato. La macchia di corruzione sistemica era stato discretamente rimosso.
Non guardare indietro e si mise al lavoro per sviluppare un prototipo di dispositivo Gen III, applicato per il suo nuovo brevetto, e attuare la strategia che aveva sognato in prigione. Non era più politicamente ingenuo, non è più il ciecamente patriota americano che era una volta. Non credeva che sarebbe stato possibile costruire la III Gen nella casa dei coraggiosi e la terra della libertà, così ha preso accordi per la produzione di parti in Ucraina, un ex satellite della defunta Unione Sovietica. Avrebbe quindi montato i dispositivi in
Messico. Aveva sviluppato una prospettiva globale in Allenwood. La sua rete di sostenitori e degli investitori è stato ora chiamato: "FIVS Gen III Internazionale" e ha creato un sito web che è generava più di 70.000 visitatori al mese da tutto il mondo. Ha anche offerto le stampe blu completi per la produzione del precedente FIVS Gen II come download gratuito dal suo sito in modo che chiunque volesse poteva costruire il proprio. Ha pensato che questo potrebbe distrarre i federali e legare la loro manodopera come ha attuato la strategia di Gen III.
Entro il 2002, la data di consegna per il primo gruppo di beta testing è stato impostato. Le parti sono state spedite dall'Ucraina al Messico dove sono stati assemblati. E 'stato necessario per Al di viaggiare a sud del confine di sovrintendere alla funzionalità. Ha fatto il viaggio massacrante dal Massachusetts in Messico più volte nei suoi FIVS attrezzati Catalina Pontica e ha funzionato senza problemi, offrendo più di 70 mpg con il suo motore da 400 pollici cubici. I suoi amici lo ha avvertito di non guidare da solo, ma ha fatto l'ultimo viaggio da solo e al ritorno del viaggio, si accorse di un camion
da18 ruote che lo seguiva. Le intenzioni di questo veicolo sono stati subito evidente quando lo raggiunse e lo costrinse fuori strada. Al anticipato la manovra, tuttavia, e fu in grado mantenere il controllo della Pontiac. Ha tirato un sospiro di sollievo e continuò, credendo li aveva messo nel sacco ancora una volta. Ha fatto tutta la strada a Massachusetts e era quasi di nuovo a casa prima che il camion lo ha trovato una seconda volta e lo prese alla sprovvista. Il Pontica rotolato più volte, ma è atterrato in posizione verticale. Porta laterale del conducente è stato schiacciato e il tetto crollato, ma la macchina ancora correva e Al è stato in grado di guidare a casa senza ulteriori incidenti, nonostante le ferite riportate. Doveva essere tagliato fuori dalla macchina con una torcia. Ha avuto diverse costole rotte e un polmone perforato ed è stato immediatamente ricoverato in ospedale.
Il Gen III per il primo gruppo di licenziatari sono stati spediti dal Messico in tempo, però, per mezzo di più caricatori diversi. Alcuni dispositivi per licenziatari USA sono stati spediti via United Parcel Service. Un totale di 137 unità sono state spedite in tutto il mondo. Solo quelli che è andato UPS negli Stati Uniti continentali e in Canada, per un totale di 44 unità, non sono arrivati a destinazione. Ogni articolo spedito ha un numero di tracking, naturalmente, e quando Al ha domandato circa le 44 unità mancanti e ha fornito il numero di tracking che era stato dato, è stato informato che i numeri non esistevano.
Il tentativo di un presunto
incidente stradale non era del tutto inaspettata, ma Al è stato scosso lo stesso. Ha mantenuto la sua spavalderia, però, mentre amici e simpatizzanti hanno reagito in modo più prevedibile. Quando l'intento della soppressione scalava da minacce al mortale, la maggior parte ha iniziato a scivolare via silenziosamente ed è stato 'High Noon' di nuovo. Un altro fattore di complicazione e aggravando è stata la comparsa di un gruppo di discussione sul sito Yahoo chiamato "Get 113to138mpgNOT". Il gruppo Yahoo è stato istituito da un individuo che si fa chiamare "David Rodale". Non era un licenziatario Gen III. Lui (o lei) era un funzionario pubblico freelance dedicata ad aiutare coloro che erano stati derubati dal promotore di impossibilità, la canaglia senza scrupoli, Allen Caggiano. Ha fornito consigli e pareri ai licenziatari delusi che non avevano ricevuto i loro dispositivi Gen III. Egli ha assicurato che avrebbero potuto trovare giustizia nei tribunali. Al speso molto tempo ed energie combattendo contro questa diffamazione.
Al è stato completamente recuperato dal suo "incidente" di questo tempo e aveva riparato la Pontiac. Si sentiva ogni giorno dei suoi 59 anni, ma ha mollato con una cupa determinazione verso qualsiasi confronto finale lo attendeva. Quando un attento, voce esangue al telefono ha proposto un compromesso, un giorno, si sentiva pronto a contrattare. Il suo sito web è stato un traffico in crescita. La voce gli disse che era sufficiente rimuovere il Gen III dal suo sito e sarebbe stato lasciato in pace. Sembrava una piccola vittoria, ma non gradivano l'idea di tirarsi indietro. Se Gary Cooper aveva ricevuto una tale offerta in Mezzogiorno di fuoco, l'avrebbe preso.
Sapeva che un patto con il diavolo non avrebbe mai potuto operare in suo favore, ma dovette riprendere fiato, quindi è stato al gioco e rimosso il Gen III dal suo sito web. E 'stata una ritirata strategica. Se lo avrebbe lasciato in pace, il beta testing di unità già là fuori potrebbe andare avanti. Il programma era più piccola di quanto avesse originariamente previsto, ma è stato un inizio e se poteva rilassarsi e raccogliere i propri dati, in ultima analisi, allora potrebbe vincere la partita. Tuttavia, un attento esame delle FIVS nel suo Pontica un pomeriggio ha fatto il suo salto il cuore in gola. Ha trovato una piccola crepa grande come un capello nel contenitore in lega alluminio / titanio. Questa unità Gen III aveva molte migliaia di chilometri su di esso. Si presagiva un disastro potenziale e ha immediatamente notificato a tutti i licenziatari del problema e ha richiamato le unità. Ha lavorato febbrilmente e ha scoperto che non aveva di ridisegnare il contenitore. Una modifica semplice sembrava essere la soluzione.
Al è stato poi detto che aveva bisogno di trattamento chirurgico immediato. Dopo il fatto, questa prognosi è dimostrato falso. Mentre l'operazione era in corso, Al colpito da un ictus. Il suo cuore si è fermato ed era tecnicamente morto sul tavolo operatorio. Inoltre, il chirurgo aveva danneggiato nervi nella sua colonna vertebrale. Non era il suo tempo di andare, però, e ha fatto rivivere, ma poi in coma per 30 giorni. Quando finalmente è venuto in giro nella sua stanza d'ospedale, sentendosi più morto che vivo, è stato sorpreso di scoprire che non riusciva a muovere le gambe. E 'possibile, che l'esperienza medico di Al non è stata accidentale.
Sul notizie locali mezzogiorno TV su una giornata di sole, nella primavera del 2003 ha visto un drammatico rapporto vivo di una squadra SWAT in azione. Essi hanno circondato un edificio familiare. Egli pensò: "Hey! Questo è assomiglia a mio condominio! Hey! Questo è il mio appartamento! ". Guardò la polizia sequestrare sua Pontica giallo nel parcheggio come il Canale 7 giornalista ha spiegato che Chelmsford, Massachusetts, residente, Allen Caggiano, aveva truffato gli investitori in una truffa risparmio di carburante e quindi lasciato il paese. Non vedo come questo possa essere vero da quando era nel reparto di terapia intensiva dell'ospedale locale, non 20 miglia di distanza.
Nel frattempo "David Rodale" su Yahoo Group "Get 113to138mpgNOT" aveva trovato 20 Gen III licenziatari delusi ed è stata pazientemente di un consenso sulle azioni legali a livello statale in Massachusetts. Non è stato difficile per trasformare la delusione in rabbia e desiderio di vendetta. Nonostante le risorse disponibili per i Big Boys, non erano stati in grado di identificare la maggior parte dei licenziatari altrimenti programmare i test. Al ritorno a casa per trovare il suo Pontica con la Gen III riparato portato via dal bagagliaio passati da un posto auto. I suoi impianti sono stati saccheggiati, il suo computer hard disk rimosso. Con la mente annebbiata da antidolorifici, Al cercò di concentrarsi su abituarsi a una sedia a rotelle. Gli infermieri del Visiting Nurses Association erano con lui tutto il giorno. A poco a poco ha smesso di usare gli antidolorifici. Ha iniziato a notare la sensazione di tornare alle sue gambe.
Anche se si sentiva il miglioramento, la sua condizione diabetica inspiegabilmente peggiorata. Due volte è stato ricoverato in ospedale in stato di coma. La terza volta questo è accaduto, un infermiere controllò la casella pillola pillole di insulina e ha scoperto che non avrebbe dovuto essere lì. E 'stato ora prendendo insulina tramite iniezione, ma le pillole di insulina vecchi erano ancora in armadietto dei medicinali ed era stato messo nella sua scatola pillola con i suoi altri farmaci. Il risultato è stato shock insulinico. L'infermiera, Michele, che aveva fatto questo, non una, ma tre volte, non sembra ancora una volta per il suo turno. Al cercato di raggiungere il suo per chiedere le scuse per i suoi errori, ma lei era sparita. Il Associazione di Infermieri Visitando negato di avere qualsiasi record del suo lavoro.
"David Rodale" stava avendo successo convincere i licenziatari delusi a sporgere denuncia, e con le informazioni appena acquisite sulle FIVS Gen III operazioni internazionali scattate durante l'assalto SWAT, un ispettore postale ha avviato un'indagine preliminare sulla fattibilità di un'azione a livello federale per frode postale. Rodale è confidente che la minaccia per la società rappresentata da Allen Caggiano era ormai neutralizzato. Egli ha annunciato ai membri del gruppo di Yahoo che aveva fatto del suo meglio e non c'era più nulla da fare. Egli avrebbe lasciato il gruppo Yahoo a posto per un po ', ma aveva in mente di prendere in giù in un paio di mesi. Era dispiaciuto che così tante persone fossero state adottate, e lui sperava che sarebbe meno credulone in futuro. Era contento di essere d'aiuto.
Quell'estate, il giudice ha respinto le accuse nei confronti di Al nella Corte del Massachusetts. Il suo avvocato ha chiesto la restituzione della sua proprietà, la Pontiac che la polizia locale aveva sequestrato un anno prima. E 'stato detto che era stata presa a Washington, CC, ed è stato oggetto di esame per determinare se è violato le norme federali. Un gran giurì in CC è stata convocata per indagare le accuse federali della frode postale, ma non è riuscito a restituire un atto d'accusa. I titolari che avevano pagato i loro soldi e firmato i loro contratti di licenza aveva accettato di assumersi i rischi di un programma di test e la maggior parte di loro ha fatto capire che una parte del rischio connesso agli sforzi storici del petrolio / auto intesa a sopprimere le nuove tecnologie che potrebbero influenzare la loro redditività o controllo sui mercati che hanno spietatamente dominano.
Attraverso il suo avvocato, Al ha ricevuto un'offerta per i diritti esclusivi per la III Gen. La quantità di denaro in gioco credo mendicanti, e basti dire che Al di nuovo ha rifiutato, come aveva fatto nei primi anni '80, quando è stata fatta un'offerta per il dispositivo Gen II. I Big Boys non hanno mai cercato di processarlo per la violazione delle norme federali di controllo delle emissioni. Egli è chiaramente colpevole su questo punto quanto la II Gen è interessato. Per fare ciò comporterebbe l'esposizione della frode che stanno perpetrando sul pubblico. La loro tecnologia è obsoleta. Come Al ha fatto notare sul suo sito, non vogliono una riduzione della domanda di petrolio. Ciò significherebbe una riduzione dei profitti delle compagnie petrolifere. Se il consumatore utilizzato metà o meno del petrolio oggi in uso, entrate fiscali del governo sarebbe ridotto di conseguenza. Se il III Gen dovesse diventare disponibile l'interesse pubblico risparmio di carburante e aria pulita sarebbe servita e Allen Caggiano sarebbe diventato ricco al di là di elucubrazioni, ma l'olio / cartello di energia e il suo partner nel governo avrebbe sofferto. Pertanto, i Big Boys continuerà a fare tutto il possibile per fermare Al e le sue FIVS e di mantenere il pubblico ignorante di qualsiasi tecnologia che non si controllano. Se non lo controlla, e se non lo comprano da loro, allora non funziona, o è una truffa.
Il "FIVS Gen III Internazionale" impresa è stata soppressa. La lotta di Al di produrre e distribuire la sua invenzione e godere della grande ricchezza che gli avrebbe dato è finita. I Big Boys hanno rotto la sua banca, e la sua salute. La lotta ha quasi distrutto. Il denaro sarebbe stato bello, ma non era mai il denaro che lo incoraggia a continuare. Ora sta donando il suo lavoro di una vita per il popolo americano. I Big Boys possono molestare, intimidire, e tentare di uccidere un uomo e il suo sogno americano, ma possono fare la stessa cosa a molte migliaia di americani e di altri in tutto il mondo? Al ora dà via gratuito i suoi "FIVS Gen III" piani.
Al consentirà la sua domanda di brevetto per il III Gen per scadere. Egli non può più permettersi il grande investimento richiesto per un brevetto qui e in altri paesi. La sua principale preoccupazione è di evitare i FIVS venga brevettato da chiunque e per mantenere il "source" del dispositivo, per così dire, in modo che non può venire sotto il controllo dei ragazzi grandi e rimarrà liberamente disponibile al pubblico. Anche se Al non beneficerà di sua invenzione con i canoni di licenza o royalty, c'è grande soddisfazione per lui, nel sapere che i Big Boys non hanno e non in ultima analisi, vincere questa partita e distruggere il lavoro di una vita.
Sito di Riferimento: http://peswiki.com/index.php/OS:Caggiano%27s_Fuel_Vaporizor_System_%28FIVS%29
Foro: http://groups.yahoo.com/group/fivsgenv Patente: www.free-energy-info.tuks.nl/US5782225
Vi è una tecnica mostrata in www.alternativefuelsnow.com/home/fuel-vaporizer e qui riprodotte per gentile, che sembra essere efficace nonostante gli additivi. Il metodo è molto simile alla tecnica usata da Roger Maynard per aggiunta di umidità dell'aria in ingresso, come descritto sopra. La differenza è che invece di utilizzare acqua nel contenitore, benzina viene utilizzato. Miglioramento delle prestazioni fino al 60% è stato raggiunto e gli esperimenti continuano. Il regime generale è così:


Si noterà che il livello del carburante all'interno del contenitore è mantenuto abbastanza basso per consentire un notevole spazio per contenere le bolle, permettendo loro di pop e non essere aspirato nella camera d'aria che alimentano il motore.
Si tratta di una tecnologia molto importante che è stato intorno per più di cento anni. L'obiettivo è di aumentare mpg non solo dalla vaporizzazione del combustibile, ma anche "spaccatura” della miscela acqua / carburante in molecole più piccole, prima di essere immessa nel motore. Questo è più avanzato di tecnica del carburante 'conversione a vapore' degli high-mpg carburatori. Per ottenere una migliore comprensione di questo, si può provare una ricerca su Google per "riformatore carburante" o "steam reforming" che forniscono informazioni aggiuntive che possono aiutare a capire i principi di base.
Il carburante-reforming metodo può essere molto efficace e la sua efficacia è stata dimostrata al di là di ogni dubbio con motivi della Cal-Tech, Philips Petroleum, Nissan Motors, la NASA, le università e gli altri collaboratori molto gravi. Alcuni anni fa, Cal-Tech speso milioni provare che il carburante riformatori bordo ci darebbe tutto migliore economia di carburante e aria più pulita. Hanno fatto test a lungo termine sugli autobus e auto, per fornire la prova. Hanno collaborato con i più grandi auto-parti fornitore Arvin Meritor di metterli in veicoli di serie. Poi "One Equity Partners" ha comprato la divisione Arvin Meritor che ha fatto tutto il lavoro finale per ottenere riformatori di carburante in tutti i nostri veicoli. Hanno creato una nuova società, tecnologie EMCON, e che compagnia ha ritirato il riformatore del carburante dalla loro linea di prodotti, non perché non ha funzionato, ma perché ha fatto il lavoro.
Esistono varie tecniche per realizzare questo processo. Uno che è facile comprendere è mostrato qui:

Qui, il tubo di scarico standard viene dato una piega per spostare in fuori della sua corsa normale per consentire un ulteriore tubo rettilineo di diametro inferiore ad essere posizionato al suo interno in modo che i gas di scarico caldi vengono utilizzati per riscaldare il flusso in entrata di carburante. Questo è un guadagno di energia utile in quanto utilizza una parte del calore di scarico, aumentando molto considerevolmente l'efficienza complessiva del motore.
Questo tubo di ulteriore flusso di carburante ha una solida asta magnetizzato metallo ferromagnetico montato all'interno, bloccando la maggior parte della superficie del tubo. Questo cambiamento di area di flusso disponibile causa il flusso di carburante all'interno del tubo ad accelerare, e come tale, provoca il flusso a spirale attorno all'asta in un flusso vorticoso:

Tuttavia, il magnetismo del asta solida, provoca un effetto più insolita e invece del flusso di gas elicoidale essendo come mostrato sopra, viene creato un modello di flusso non omogenea. Questo fa sì che il flusso di combustibile è al grappolo al centro del tubo, generando un hot spot che crea risultati del tutto inattesi:

Il risultato davvero incredibile di questo effetto particolare è che la miscela di combustibile in uscita dal tubo, contiene componenti chimici che non sono inserito nel tubo - impossibile secondo la fisica presentata giorni oggi. Questo va a dimostrare ancora una volta, che in realtà ancora non comprendiamo il mondo in cui viviamo.
La miscela combustibile per uso in questo sistema è al meglio da due carburatori piccoli, uno alimentando una nebulizzazione di goccioline d'acqua e l'altro una nebulizzazione di goccioline di combustibile. Questi sono alimentati direttamente nel tubo di aspirazione del carburante riformatore. Questi carburatori sono del tipo in miniatura utilizzati per veicoli aerei modello di controllo radio e le loro prese di Venturi, siano chiusi con una piastra con un piccolo foro in esso. L'aria non è alimentato nel tubo di riforma - dopo tutto, si tratta di un sistema di alimentazione di reforming. L'aria viene miscelata con il combustibile riformattato dopo che esce dalla riformattatore, come mostrato di seguito. Una parte del gas di scarico caldo è alimentato in entrambi i carburatori per preparare la miscela per il processo di riformattazione. Le placchette di chiusura sui carburatori sono lì per ridurre la quantità di gas di scarico in corso di elaborazione con il carburante:

L'uso di carburatori è importante in quanto utilizza un Gorgogliatore come suggerito nei piani gratuiti su internet, crea problemi come le frazioni più leggere del combustibile si procede prima che è esattamente ciò che non vogliamo che accada. I carburatori hanno il vantaggio di massa che si nutrono di tutte le frazioni del carburante insieme e in modo che il combustibile rimanente sia sempre nelle giuste proporzioni.
Il rapporto tra acqua e combustibile (tipicamente benzina o diesel) può essere regolato in un intervallo molto ampio, con alcune persone con 90% di acqua. In realtà, ci sono state affermazioni di funzionamento al 100% di acqua, con più reattori in parallelo con l'energia in fase di elaborazione o dalla trasmutazione degli elementi, o forse girare interazioni con l'ambiente locale. Brevetto di Jean Chambrin di fornire i dati di esecuzione solo in acqua.
Ci sono diversi forum dove i membri sono alla ricerca e l'utilizzo di vari disegni di riformatori di carburante, con i disegni Geet essere popolare. Il http://tech.groups.yahoo.com/group/VortexHeatExchanger/ foro è un forom questo tipo di ricerca e uno dei file elenca 214 diversi brevetti per invenzione per questi dispositivi. Ci sono diversi tipi di reforming. Un altro foro è http://tech.groups.yahoo.com/group/geet-pantone/.
Quasi qualsiasi combustibile di idrocarburi possono essere utilizzati - olio vegetale, olio motore vecchio, ecc i combustibili normali sono più popolari. Un membro del forum di nome 'bryishere' dice in un commento video di YouTube: "Ognuno dovrebbe davvero provare questo FUNZIONA ho passato un sacco di tempo su questo dispositivo E 'molto semplice, basta seguire i piani e di sperimentare quanto più possibile.... . Attualmente sto usando 90% di acqua e 10% di greggio / rifiuti olio su a-1 tonnellata, 1969 camion Chevy ....... Come nel tuo negozio!! "
Informazioni Video sulla riforma sono disponibili sul http://www.youtube.com/watch?v=qMNCebzgCgg e questi dispositivi sono spesso utilizzati su generatori stazionari. Questi dispositivi sono stati popolari in Francia da alcuni anni. Jean Chambrin trovato che i gas necessari per turbolenza all'interno del suo reattore nella stessa direzione in cui la pedivella è stata svolta.
Vi è un enorme file di 175 Mb chiamato ‘FuelReformerTechnology.zip’ quale è possibile cercare e scaricare da internet se si è molto entusiasta. Questo file contiene il contenuto di più di 220 brevetti e applicazioni. Questi brevetti sono anche elencati nella sezione "File" del forum VortexHeatExchanger Yahoo di cui sopra.
Abbiamo parlato di motori a combustione interna, come ce ne sono tanti in giro per il mondo, ma il potere elettrico è un'alternativa. Un hi-tech opzione è un cinese in stile SUV 5 posti berlina che ha una velocità massima di oltre 120 mph, una gamma di 250 miglia per carica e un tempo di ricarica di appena un'ora, grazie al ferro di nuova concezione batterie che possono essere ricaricate fino a 2000 volte prima di iniziare a degradare. Inoltre, questi nuovi veicoli aspetto perfettamente normale. Ho il sospetto che il costo di tale veicolo può prevenire la maggior parte delle persone di acquistare uno.

Tuttavia, bassa tecnologia soluzioni possono funzionare bene per alcune persone. Ad esempio, Nader Hoville alle Hawaii ha adattato un camion per il funzionamento elettrico. Egli usa un banco di batterie di diciotto 8 volt Exide golf-cart batterie da 150 AH ciascuna, dando un 144-volt 150 AH banca. Ciò fornisce un percorso 40 miglia in terreno piuttosto pianeggiante e 25 miglia gamma nel paese collinare e mentre questo non sarebbe adatto molte persone, si adatta luoghi come le Hawaii, dove le distanze di viaggio non sono normalmente molto grande.
I costi di gestione si riducono ulteriormente, perché Nader ha un pannello solare pannello di dieci 250-watt pannelli che forniscono più di elettricità sufficiente per la sua casa. Come il suo sistema solare con portata maggiore rispetto a quella necessaria per elettrodomestici, la capacità aggiuntiva può essere utilizzato per ricaricare la sua batteria banca camion gratuitamente. Nader carica di batterie a volte il suo camion da 120 volt di alimentazione CA quando è lontano da casa, e per fare questo si utilizza un ultra-low-tech sistema di carica che non fa uso di un trasformatore di rete. Se, come Nadir, non si ha familiarità con circuiti elettrici, quindi leggere il capitolo 12 può aiutare. Il circuito è così:

Questo è un insolito duplicatore di tensione del circuito in cui l'ingresso di rete ha una media di 120 volt e un picco di tensione di 170 volt e come che si verifica su entrambi i lati di uscita, l'uscita è di circa 340 volt di impulsi di corrente CC che entrambe le cariche e de-solfati le batterie.
La Fed corrente alla banca batteria è controllata da condensatori inseriti in 'live' linea di rete. Questi condensatori devono essere di qualità molto alta e in genere costano US $ 10 ciascuno. Sembrano questo:

ciascuno dei quali è 80 microfarad di capacità e valutato per 400 volt uso. Nader utilizza questi a due a due, dando 160 microfarad per ogni coppia e ogni coppia passa 133 watt di potenza di carica per il gruppo di batterie. Si tratta di condensatori non polarizzati (nel senso che non hanno un segno più e un lato meno) e NON usare
condensatori elettrolitici che potrebbero esplodere se utilizzato in un circuito di questo tipo.
I diodi sono 40-amp 400 volt nominale e costano 3,50 dollari ciascuno. Vi preghiamo di comprendere che questo circuito ha tensioni PERICOLOSE OVUNQUE e tali tensioni possono causare lesioni o la morte se si è distratto. Quindi, per favore fate attenzione, questo non è un circuito dove disattenzione può essere tollerato in qualsiasi momento. Il caricabatterie è collegato alle batterie PRIMA di l'alimentazione di rete è collegata, e la rete scollegato prima che il caricabatterie sia scollegato dal gruppo di batterie.
Questo non è un circuito che io vedo come particolarmente sicuro da usare. Noterete che uno dei terminali che si maneggia e connettersi alla banca batteria è in realtà una parte della rete. Io non sono incline a raccomandare che chiunque gestisce fili della rete elettrica. È di fondamentale importanza che è il filo "neutro" di rete, che in teoria è collegato a massa ed è quindi perfettamente sicuro. Tuttavia, in pratica, che non è affatto sempre così ed è noto per il filo 'neutro' alimentazione di galleggiare 180 volt dalla tensione di terra (che si sta in piedi su!). Quindi, suggerisco che il filo "neutro" è collegato ad un reale, fisico, messa a terra e che l'alimentazione elettrica non è acceso mentre quella connessione viene gestita.
Detto questo, il circuito funziona molto bene per Nader, ed è silenzioso. La potenza di carica dipende dal numero di condensatori utilizzati e così commutazione nelle paia di condensatori dà la scelta di carica a 133 watt, 266 watt, 399 watt e 532 watt. Nader generazione si presenta così:

Questo capitolo si occupa di sistemi per migliorare il funzionamento del veicolo con l'uso di acqua, per cui sembra opportuno concludere con una breve nota su acqua stessa. Per una rapida occhiata, sembra che noi sappiamo tutto di acqua. La sua composizione è H2O e quando si rompe, otteniamo due atomi di idrogeno e uno di ossigeno - giusto? Beh, forse, e forse no.
Più a lungo si spende in materia di sistemi che utilizzano l'acqua, più si arriva a capire che l'acqua non è affatto così semplice come si potrebbe inizialmente pensare. C'è un ramo molto diffamato della medicina alternativa chiamata "omeopatia", che si basa sul fornire pazienti soluzioni acquose molto diluite con varie sostanze chimiche. Investigatori scettici hanno eseguito i test di qualità professionale volti a dimostrare che l'omeopatia è fraudolento e non ha benefici medici di sorta. Purtroppo, le prove non ha funzionato il modo in cui gli investigatori volevano. I test hanno mostrato che effettivamente vi era qualche beneficio dai trattamenti in corso di esame, e, purtroppo, perché un gruppo di controllo con placebo è stato utilizzato, l'effetto placebo non è stato sicuramente la causa degli effetti rilevati durante le prove.
Deciso a non accettare solo i risultati che andavano contro le loro aspettative, i tester ha avviato i test di campioni sempre più diluiti sui pazienti. Alla fine scese al livello in cui non c'è più rimasto un singolo atomo della sostanza chimica nel liquido viene alimentato per i pazienti, ma la loro costernazione, l'effetto medico è rimasto. Hanno cercato acqua che non aveva mai avuto il chimico, e non vi è stato alcun effetto medico. Essi ritornati all'acqua apparentemente "puro" e sicuramente privo di sostanze chimiche e l'effetto medico fu di nuovo visto, nonostante il fatto che non c'era anche un atomo della sostanza chimica rimanendo in acqua.
Questo dimostra chiaramente che l'acqua era diverso dopo aver avuto la sostanza chimica in essa, anche se nessuna sostanza chimica è rimasta. Essi sono stati costretti nel parere che l'acqua ha "memoria". Questo, naturalmente, è una conclusione basata sui fatti che sono difficili da spiegare. Si potrebbe desiderare di dedurre qualcosa di diverso da tali fatti, e che è interamente a voi - tanto per essere a conoscenza dei fatti.
Molto interessanti gli studi effettuati dal signor Masaru Emoto http://www.vidaplena.net/Videos_VP/Videos_A-B/Agua.htm hanno dimostrato che i pensieri di membri ordinari del pubblico possono alterare la struttura dell'acqua senza che vi sia alcun contatto fisico con l'acqua. Se l'acqua riceve pensieri positivi e viene quindi congelata, la struttura cristallina risultante sarà così:

Mentre invece, se pensieri negativi sono finalizzate alla acqua, se solo guardando e pensando, o scrivendo quei pensieri sulla carta, la forma risultante cristallo è molto diverso quando l'acqua è congelato, come mostrato qui:

Non è tutto ciò che sorprendente se si considera che i ricercatori della meccanica quantistica hanno detto da tempo che gli esperimenti possono essere influenzati da un osservatore. Le persone che costruiscono le celle di Joe che operano attraverso l'energia ambientale focalizzato da un trattamento speciale e strutturato acqua pura, registrare il fatto che certe persone possono influenzare una cella di Joe in modo negativo da una distanza di cinquanta metri (o metri) di distanza.
Personalmente, sono abbastanza sicuro che non capiamo la natura fondamentale del nostro ambiente e che abbiamo un'idea molto vaga di come noi, come individui impatto sul nostro ambiente.
Vi è un ricercatore estremamente onesto e rispettabile chiamato George Wiseman, che opera attraverso la sua società Eagle-ricerca (http://www.eagle-research.com/). George è molto esperto nella produzione di "gas di Brown" e pubblica libri di istruzioni eccellenti sull'argomento. La cosa veramente interessante è che il gas di Brown è prodotto da acqua e gas che ha le proprietà più notevoli che non sono facilmente spiegate dalla nostra scienza
"convenzionale" oggi presenza. Quando Gas di Brown viene utilizzato come gas per alimentare una fiamma ossidrica (come un cannello ossiacetilenico) la fiamma risultante è quasi incolore e può essere agitò attraverso le mani nude senza alcun effetto negativo - la mano non viene bruciato. Ma quando applicato ad un mattone di fuoco che è destinato a resistere alle alte temperature, brucia un foro pulito attraverso di essa. Può vaporizzare un'asta di tungsteno che normalmente 6000oC a farlo, che indica che la temperatura della fiamma dipende ciò che tocca (!).
Può anche saldare alluminio all'alluminio senza la necessità di un gas inerte. Può saldare alluminio ottone e può saldare un tondino d'acciaio a un edificio di mattoni ordinario. Può fondere vetro a un mattone. Questo non è "normale" per una reazione chimica di combustione, mostrando che Gas di Brown non è una sostanza "normale" chimico. Come gas di Brown viene da acqua, lo fa forse suggerire che l'acqua non è una sostanza "normale" chimico? Vi lascio per rendere la vostra propria mente su questo, forse aiutato dal seguente, presentazione più illuminante di Moray B. King.
Moray King ha prodotto un documento sostanziale che copre molti aspetti della energia-Libro con particolare attenzione ai sistemi più insoliti e alcuni dei difficili da spiegare, cose che le persone hanno scoperto. Come presentazione di Moray ha 166 pagine che contengono puntatori molte clip video e siti web specializzati, questo è solo un breve riassunto del suo documento pdf che può essere visto per intero: http://www.free-energy-info.tuks.nl/MorayKing.pdf e che ha la caratteristica non comune di un icona in alto a sinistra di ogni pagina, e se si fa clic su questa icona, quindi ulteriori commenti può essere visto. Si inizia con:

Steve Ryan, un uomo che vive a Auckland, in Nuova Zelanda, che ha mostrato in esecuzione su una moto d'acqua modificato, sulla presentazione cinico TV video a http://www.youtube.com/watch?v=POJQKg9CRJc dove la completa ignoranza dei presentatori è dimostrata ancora una volta. Steve è scomparso dalla vista del pubblico per un tempo molto lungo ormai. Tuttavia, Moray solleva la questione più rilevante: "Come può l'acqua immagazzinare energia sufficiente per far sembrare di essere un combustibile?" Il primo passo per rispondere a questa domanda è quello di rendersi conto che la cavitazione causa (bolle di stress minuscole) in acqua all'interno di un elettrolizzatore, produce energia in eccesso, e quindi, la circolazione dell'acqua all'interno di un elettrolizzatore mentre causando cavitazione in acqua è un importante passo in avanti, e uno che sembra indicare che la maggior parte dell'energia del gas HHO non effettivamente venire dall'idrogeno. Invece, energia di punto zero viene intrappolato in acqua quando le turbolenze derivanti dalla circolazione, l'acqua carica elettrostaticamente, alzando il suo contenuto di energia che circola più volte attraverso il elettrolizzatore.

Mark LeClair, il fondatore della Corporation NanoSpire (https://nanospireinc.com/), scoperto una microscopica forma cristallina di acqua che ha una straordinaria densità di energia. Questa forma cristallina dell'acqua è simile ai plasmoidi microscopici spalle scoperte da Ken e le più grandi scoperte plasmoidi dal team Adamenko presso il protone-21 laboratorio in Ucraina. Quando un plasmoide colpisce qualsiasi elemento, il risultato è trasmutazione di tale elemento. Le proprietà eccessiva di energia e più insoliti di Gas di Brown provengono da grappoli d'acqua carica di gas che vengono memorizzati in una gabbia anello forma dei cristalli d'acqua microscopiche. Questa funzionalità completamente by-passa il elettrolisi standard di acqua, come esaminato dal grande Michael Faraday in cui è necessaria più energia per scindere l'acqua che può essere recuperato quando la miscela di gas risultante viene bruciato. Questo è un processo completamente diverso come spiegato in http://peswiki.com/index.php/Video:Water_as_Fuel_%28via_ZPE%29 in modo molto dettagliato sul sito Sterling Allan PESWiki web, e si vede perché l'acqua può infatti fungere da combustibile. Se si cerca "carburante acqua" su YouTube, più di 41.000 video si possono trovare, la maggior parte dei quali stanno dimostrando elettrolizzatores, il che dimostra che vi è una crescente consapevolezza del potenziale di acqua come combustibile. Ci sono molti elettrolizzatores commerciali disponibili.
Gas di Brown (HHO) ha proprietà più insoliti, come dimostrato dall'uso Denny Klein di esso in una torcia di saldatura come si vede qui: http://www.youtube.com/watch?v=6Rb_rDkwGnU e Denny ha eseguito la sua auto con l'acqua che sembra essere l'unico combustibile - il potere viene dal punto zero campo energetico, ma che l'energia viene trasportata dall'acqua. Sorprendentemente, quasi tutti quelli che sta lavorando con, o sperimentando il gas prodotto per elettrolisi, ritiene che l'energia risultante viene dal idrogeno nella miscela di gas, mentre la realtà è che questo non è effettivamente il caso. Gas di Brown ha una fiamma fredda di soli 130 (55°C) gradi Fahrenheit (l'acqua bolle a 212 gradi Fahrenheit (100°C)), e ancora quella fiamma stesso si può vaporizzare tungsteno che richiede più di 10.000 gradi Fahrenheit e bruciando idrogeno non sarà mai, mai, raggiungere tale temperatura. Gas di Brown può anche ridurre drasticamente radioattività di materiali radioattivi e idrogeno masterizzazione non può farlo. Inoltre, quando il gas di Brown viene analizzata in un laboratorio high-tech, molto poco l'idrogeno viene trovato e invece ci sono amassi d'acqua gassosi con elettroni in eccesso.
Queste cariche ammassi di gas d'acqua hanno gli stessi strani effetti energetici che il plasma-caricate hanno e che sembra essere una forma microscopica dei fulmini globulari, ampiamente studiata da Ken Shoulders e che li ha chiamati "Oggetti vuoto esotici" o "EVO", quando si convinse che la loro energia in eccesso veniva aspirata dal punto zero campo energetico di 'vuoto'. Questi gruppi, a gas hanno un auto-organizzato raggruppamento della materia, plasma e energia di punto zero. Il raggruppamento tipico provocato da questo plasma turbolento è un anello di vortice chiamato plasmoide (che è spesso stato proposto come modello di fulmine globulare):

In un plasmoide, gli elettroni e gli ioni a spirale intorno al ring vortice e la forza senza vortice crea una stabilità naturale che sostiene la forma plasmoide. Questi cluster di carica possono essere prodotti facilmente come mostrato da Ken Shoulders nel suo brevetto US 5.018.180 del 1991, dove mostra che una scarica elettrica da un brusco condensatore attraverso un elettrodo appuntito su una superficie dielettrica crea un amasso di carica che viaggia sulla superficie del dielettrico verso l'anodo. Sembra essere un micron di dimensioni forma di fulmine globulare e può perforare un foro attraverso la piastra di 'testimone', lasciando un cratere fatto da un evento di alta energia. Il brevetto è ben scritto e descrive le possibili applicazioni della sua scoperta.

L'oggetto vuoto esotico formato da questo processo si crede contenga 100 miliardi elettroni più circa 100.000 ioni, dandogli una carica e massa rapporto simile a un elettrone e un fatto davvero interessante è che contiene più energia di quanta l'energia che è stato immagazzinato in il condensatore che lo ha generato. Questi amassi di carica aderiscono dielettrici e possono rimanere per lungo tempo. Molti di loro possono raggrupparsi in una formazione come una collana. Possono creare fori attraverso alte punto di fusione ceramiche come ossido di alluminio. Ken ritiene che la creazione di questi fori in ceramica è causato dalla rottura degli elettroni nella ceramica e cosi hanno 'fuso' il foro attraverso la ceramica non è effettivamente prodotta da calore. Si è esibito esperimenti che dimostrano la trasmutazione di un elemento in un altro e altri che mostrano i materiali radioattivi in fase di conversione in elementi benigni.
Ammassi di gas d'acqua hanno le stesse caratteristiche come l'oggetti di vuoto esotico di Ken e che provocano gli effetti più inattesi di utilizzare il gas di Brown in cui la fiamma fresco (266 gradi F) non bollire l'acqua (che ha bisogno di F 212 gradi a bollire) http://www.watertorch.com/, e tuttavia, che la stessa fiamma può vaporizzare tungsteno che richiede F 10031 gradi, si badi bene, la fiamma del gas di Brown non vaporizzare Tungsten riscaldandolo sopra 10.000 gradi Fahrenheit, ma invece, lo fa interrompendo il legame delle molecole nel metallo. Qui ci sono alcuni confronti:

Questo riscaldamento non può venire dalla combustione dell'idrogeno. Alcuni test produrre risultati interessanti. Per esempio, riempire un palloncino con il gas prodotto dalla elettrolisi e lasciare il palloncino sigillato per qualche tempo. Gli atomi di idrogeno e molecole piccole possono, e fare fuoriuscire attraverso il materiale del palloncino, facendolo cadere a terra. Tuttavia, il contenuto rimanente nel pallone produce ancora una fiamma che brucia quando viene spinto fuori attraverso un piccolo tubo e acceso. Un esperimento simile è quello di riempire un sacchetto di carta con il gas. Sigillare il sacchetto e lasciare per dodici ore per consentire l'idrogeno di fuggire. Ciò che resta nel sacco è un gas più pesante dell'aria, che può essere acceso.
George Wiseman (http://www.eagle-research.com/) è uno dei principali gas di Brown ricercatore che ha scoperto che il gas di Brown brucia verso il basso in un anello di implodere. Nel 2008, Chris Eckman misurato le caratteristiche del Gas di Brown a Idaho State University. Le misurazioni hanno mostrato che vi era pochissimo idrogeno (monoatomico o biatomico) presente. Invece, il gas è stato trovato per essere una forma di acqua con elettroni in eccesso, in modo efficace, un gas che non era né acqua né vapore acqueo. Quando acceso, la temperatura della fiamma è risultato essere 266 F o 130 C. (tecnologia straordinaria, vol 2 (6), pp 15-25, 2008).
Quando si utilizzano i suoi elettrolizzatores acrilici, George Wiseman ha fatto un'osservazione che, dice, non è mai menzionato in nessun libro di testo che descrive l'elettrolisi:

Tra le piastre elettrodo di elettrolisi che hanno una spaziatura larga di più di 10 mm, tre serie di bolle vengono prodotte. Idrogeno è prodotto sulla lastra di elettrodo negativo. Ossigeno è prodotto sulla piastra di elettrodo positivo. Ma, in mezzo il divario tra tali piastre elettrodo vengono generati una terza serie di bolle. Molti ricercatori ritengono che queste bolle supplementari costituiscono la componente più energetica del gas - le cariche cluster di gas d'acqua. Bob Boyce ha fatto una simile osservazione, notando che all'avvio di elettrolisi prima, ci sono due getti che partono dalle piastre e collidono tra le piastre in cui si formano le bolle medie.

Ted Suartt e Rob Gourley (http://www.wateriontechnologies.com/) non solo hanno fatto la stessa osservazione, ma hanno sviluppato un processo e di domanda per un brevetto quando intenzionalmente raccogliere solo il set intermedio di bolle:

Suartt Gourley e si rese conto che il gas elettrolizzatore dominante non era idrogeno, e sostenendo che sono i primi a scoprire questo, dal nome del gas a se stessi come "SG gas". Il loro processo di estrazione comporta piastre elettrodo ampiamente separati e un metodo di estrazione delle bolle di gas prodotti nella regione intermedia tra queste due piastre ed escludendo l'idrogeno e l'ossigeno prodotto. Essi hanno studiato le proprietà dell'acqua infuso con il gas e dire che ha benefici per la salute. Essi affermano che Rodi Gas e Gas di Brown sono entrambi sporchi "cocktail" che includono H2 o O2.
Le anomalie di Gas di Brown sono simili a quelle dei grappoli di carica al plasma (Ken Shoulders’ EVOs). Aderisce alla materia ed è elettricamente polarizzato. Dà una scossa elettrica se implode per formare acqua di nuovo. Il gas isolata tende a implodere invece di esplodere in esperimenti pistone. Tuttavia, se l'aria viene aggiunto alla miscela, l'aria viene riscaldata e che può causare espansione complessiva. In una torcia di saldatura ha una fiamma fredda ma può vaporizzare tungsteno. La fiamma taglia di netto solidi, alto punto di fusione di materiali come il legno e la ceramica, in grado di saldare metalli diversi tra loro e può anche saldare acciaio a mattoni di argilla. I crediti di neutralizzazione materiali radioattivi, nonché la trasmutazione degli elementi sono straordinari. Todd Knudston commenti su queste proprietà in http://www.amasci.com/freenrg/HHO.html. Alla Tesla 2011 Conference, Vernon Roth ha annunciato che ha osservato trasmutazione elemento nella sua cella di elettrolisi. I dettagli di questo sono riportati sulla pagina web Sterling Allan a
http://peswiki.com/index.php/OS:Vernon_Roth%27s_Alchemical_Hydrogen.
Mark LeClair può spiegare come la cavitazione dell'acqua crea microscopici crateri a superfici metalliche, scava trincee in alto punto di fusione ceramica, elementi trasmuta, e produce energia in eccesso. Bolle di cavitazione sono stati studiati e hanno dimostrato di produrre energia in eccesso inatteso. Non occorre nessuna luminescence quando l'acqua miscelata con un gas inerte come argon o xenon, viene eccitato da onde ultrasoniche. Una luce blu viene emessa come ogni bolla collassa improvvisamente e simmetricamente. Se che la luce blu sono stati prodotti da un effetto di riscaldamento, lo spettro blu indicherebbe temperature di oltre 10.000 gradi Kelvin, che ha causato molti scienziati a suggerire che potrebbe essere utilizzato per la fusione calda. Premio Nobel, Julian Schwinger, ha suggerito invece che la luce è causata dal energia di punto zero. Qui, la compressione scalare brusca delle pareti bolla attiva un punto zero coerenza Energia, emette la luce blu ad una temperatura molto più bassa (http://en.wikipedia.org/wiki/Sonoluminescence). Mark LeClair ha quattro brevetti su cavitazione controllata (in genere per il taglio di precisione di materiali): US 6932914, US 6960307, US 7297288 e US 7517430.
Formare bolle di cavitazione nella zona di bassa pressione dietro qualsiasi superficie in rapido movimento in acqua. Viti di bordo sono noti per fare bolle di cavitazione e di essere danneggiato da loro:

Tuttavia, l'applicazione più utile di cavitazione è all'interno di un elettrolizzatore. Archie Blue ha sollevato l'efficacia del suo elettrolizzatore soffiando aria verso l'alto attraverso l'elettrolita. La tecnica può essere applicata a molti disegni differenti elettrolizzatore. Piastre elettrodo deve avere una superficie ruvida pulita con un piccolo inter-piastra gap di meno di un millimetro. Un gap che le piccole permette al gas di elettrolisi per causare cavitazione. La stimolazione elettrica può utilizzare forme d'onda ad impulsi CC, ma con un minimo di corrente e degli elettroliti (ricordate che non stiamo cercando di fare l'idrogeno). Circolare l'acqua rapidamente possibile caricare elettrostaticamente e forse anche sufficiente a consentire la rimozione del pulsante CC esterno. Ci sono molti modi per produrre cavitazione in acqua: fare gas di elettrolisi in fenditure strette, soffiare aria attraverso l'elettrolizzatore, creare un vuoto Venturi, vibrare l'acqua con mezzi meccanici, acustici o ad ultrasuoni, oscillare un campo elettrico attraverso una bobina toroidale o tramite impulsi forme d'onda. Qui, carica o cluster polarizzati o bolle oscillerà con il campo causando turbolenze e cavitazione.
Quando una bolla di cavitazione collassa in prossimità di un foro o di irregolarità, forma un toro e tutta l'energia della bolla collassando viene concentrata in un avvallamento jet. La pressione estrema nel getto crea un nuovo solido allo stato delle acque, un cristallo d'acqua con un'onda d'urto di prua al plasma che attira energia Punto-Zero. Se si scontrano, cristalli d'acqua possono formare piccoli anelli, intrappolando l'energia in una meta-stabile forma di toro. Questo è il seme del grappolo di gas carico d'acqua. Quando acceso, l'anello si rompe per rilanciare l'effetto cristallo LeClair acqua o, in alternativa, diventa un oggetto plasmoide vuoto esotico, ciascuno dei quali dispone di energia in eccesso.
Rapida circolazione di acqua attraverso un elettrolizzatore numerici provoca effetti energetici. Si carica l'acqua da sfregamento elettrostatica, provoca turbolenza e cavitazione che scorre attraverso gli spazi stretti grezzi, può vibrare i piatti che producono cavitazione canna e meglio di tutti, riciclando l'acqua più volte attraverso l'elettrolizzatore integra il suo contenuto di energia, la produzione di un sempre aumentando il livello di energia. Con acqua che è sufficientemente carica, spruzzatura come una nebbia nel carburatore di un motore può dare l'illusione che l'acqua è un combustibile.
Questo è solo un breve riassunto di una parte del contenuto del documento di presentazione Moray King pdf che potete leggere per intero qui: http://www.free-energy-info.tuks.nl/MorayKing.pdf. Considerando quello che Moray King
ha descritto, dobbiamo considerare con più attenzione i disegni
elettrolizzatore brevettati di Charles Garrett e Archie Blue. Prima, però, dopo aver scoperto e considerato
cluster acqua cariche abbiamo bisogno di considerare la domanda di brevetto del
2010 da Ted e Rob:
Ted Suratt e Robinson Gourley hanno sviluppato un
nuovo gas e hanno fatto molto ampio e numerosi test con alcuni di questi test
si estendono su un periodo di due anni. Essi
descrivono un gas derivato dall'acqua che chiamano gas SG (presumibilmente
Suratt / Gourley) e che il gas ha proprietà notevoli, essendo capace di
sciogliere in liquidi come acqua e vari combustibili. Può anche penetrare e migliorare solidi, come
i trucioli di legno. Può essere usato
come combustibile, quando bruciò raggiunge solo una temperatura inferiore a 300
gradi Fahrenheit ma ha notevoli proprietà compresa la fusione di metalli aventi
punti di fusione molto più elevati. Che
le sfide attuali concetti di giorno di ciò che "fusione" in realtà
significa. Il gas può essere compresso a
1000 libbre per pollice quadrato un mantiene le sue proprietà lungo termine
anche quando compresso. Molto, è
necessaria pochissima energia per produrre il gas, quindi il loro lavoro si
presenta come un passo avanti verso una nuova tecnologia. A mio parere, l'acqua infusa prodotta da
questo processo rischia di essere quello che è stato utilizzato da Steve Ryan
della Nuova Zelanda quando ha dimostrato la sua moto in esecuzione su acqua
"trattata". Qui è la maggior
parte del loro brevetto:
La domanda di brevetto USA 20100209360 19 Agosto 2010 Inventori: Suratt e Gourley
Metodo per la fabbricazione di un gas da un fluido
acquoso,
Prodotto del Metodo ed apparecchio Perciò
Astratto:
Un metodo per produrre un purificato, stabile, gas comprimibile da un fluido acquoso. Il gas è adatto per una varietà di usi e può anche essere infuso in acqua che si è utile per una varietà di scopi.
Descrizione:
CAMPO
TECNICO
La presente invenzione si riferisce alla generazione di un purificato, stabile di gas da un fluido acquoso, in cui il gas può essere immagazzinato sotto pressione e utilizza per il gas. Elettrolisi di acqua è noto per produrre gas idrogeno (H2) al catodo e ossigeno gas (O2) all'anodo. A causa l'elevato calore delle camere, il vapore acqueo anche il risultato di questo processo. Se il gas idrogeno e ossigeno non sono stati effettivamente separati, tali metodi comportano un mix gassosa impura che non potevano essere efficacemente compresso o conservato sotto pressione per applicazioni industriali in un unico contenitore, ed è considerato esplosivo e pericoloso. Pertanto, resta desiderabile sviluppare un metodo mediante il quale un utile, stabile, purificato, comprimibile singolo gas potrebbe essere formato da acqua o un fluido acquoso.
BREVE
DESCRIZIONE DEI DISEGNI

Fig.1 illustra una vista schematica di una camera di reazione preferita per l'invenzione.
Fig.2 illustra concezione dell'inventore della natura del gas formata dal processo discusso qui.

Fig.3 illustra concezione dell'inventore della natura del gas formata dal processo discusso qui.

Fig.4 grafici illustrati mostrano l'assorbimento della vitamina C da cellule trattate con SG-Gas infuso acqua e controllo. Fig.4A mostra l'effetto sulle cellule basolaterali e Fig.4B sulle cellule apicali.


Fig.5 le proprietà illustrate di acqua-SG gas infusa.
DESCRIZIONE DETTAGLIATA
Un metodo per generare un gas con proprietà desiderabili viene qui descritta. Inoltre, metodi per purificare il gas viene diffuso. Le ricorrenti si riferiscono a questo gas come "SG Gas".
Come primo passo del metodo, un fluido acquoso viene fornita per una zona di reazione. Mentre vari fluidi acquosi, come acqua distillata, acqua di rubinetto o acqua prelevata da un fiume, torrente, lago o simili possono essere utilizzati per generare corrente elettrica a livelli soddisfacenti, è preferibile utilizzare una soluzione elettrolitica per il fluido acquoso di composizione standardizzato in modo che le condizioni del metodo può essere meglio standardizzato per il massimo rendimento del gas.
Il liquido acquoso viene fornito ad una zona di reazione che è preferibilmente chiuso in modo da consentire la reazione avvenga sotto pressione. Un sale alcalino disciolto in acqua distillata è preferita come un elettrolita. Sali alcalini preferiti sono idrossido di potassio, idrossido di litio e idrossido di sodio. Il peso specifico del sale alcalino nella soluzione è superiore a 1.0. Più preferibilmente, idrossido di potassio è impiegato in un peso specifico da almeno sopra 1,0 fino a circa 1,2. Se viene scelto un altro elettrolita un rapporto molare deve essere calcolato per tale sostanza in modo che non venga superato il massimo rapporto molare rappresentata per il peso specifico di 1,2 previsto idrossido di potassio.
Questi valori peso specifico sono come determinate da un rifrattometro che prevede letture che sono compensate in temperatura. Più preferibilmente, l'elettrolita impiegato è idrossido di potassio (in polvere) disciolto in acqua distillata ad una concentrazione sufficiente per formare una soluzione avente fino a 1,2 peso specifico. Un rifrattometro adatto è il modello Westover RHA-100, rifrattometro portatile.
Fluido acquoso è contenuto in un recipiente che può essere fatto di una varietà di materiali, tra lamiera di acciaio, acciaio inox, CV-PVC e fibra di vetro resina epossidica. L'apparecchiatura e dispositivi interni devono essere resistenti al calore ed impermeabile. La zona di reazione comprende il fluido acquoso.
Il liquido acquoso viene posizionato in una zona di reazione nel metodo dell'invenzione. In generale, il metodo utilizza creazione di un campo magnetico nel fluido acquoso e il crollo periodico del campo magnetico in condizioni che non provochino l'elettrolisi del fluido acquoso. In queste condizioni, un singolo gas viene generato e raccolto. Questo gas ha proprietà desiderabili ed è utile per varie applicazioni.
In una prima fase del procedimento, un campo magnetico viene applicato alla zona di reazione. Preferibilmente, il campo magnetico è applicato fornendo una sorgente di energia elettrica alla zona di reazione. Una corrente elettrica nella zona di reazione fornisce un campo magnetico.
In una forma di realizzazione preferita, due piastre terminali metallici aventi una superficie interna ed una superficie esterna, e che hanno la capacità di condurre una corrente elettrica sono utilizzati nella zona di reazione in una configurazione opposta. L'interno di ciascuna piastra terminale è parzialmente immerso nella soluzione elettrolitica. Le piastre metalliche sono preferibilmente costituiti di lega di nichel o acciaio inossidabile, ma qualsiasi metallo possono essere utilizzati a condizione che tale metallo ha la capacità di condurre una corrente elettrica ed è preferibilmente resistente all'erosione da soluzioni alcaline.
Una delle piastre metalliche funge da catodo e l'altra come anodo. Il catodo e l'anodo devono essere separati da una distanza sufficiente in modo che si forma un campo magnetico quando la corrente viene applicata alla zona di reazione. La distanza tra le piastre deve essere maggiore di un pollice (25 mm) nel metodo secondo l'invenzione ed è preferibilmente otto a sedici pollici (200 al 400 mm) di distanza. Questa distanza è indipendente dal volume del fluido impiegato acquosa o la dimensione della zona di reazione.
Esiste una relazione tra la concentrazione di soluzione elettrolitica e l'amperaggio che esisterà nel fluido acquosa su richiesta di corrente. Più alto è il peso specifico, maggiore è l'amperaggio che provocherà. Questo influenzerà anche la forza del campo magnetico, e aumentare la temperatura della soluzione.
Elettrolisi (utilizzata industrialmente per produrre gas idrogeno tramite la reazione 2H2O (l) → 2H2 (g) + O2 (g)) che non è desiderato nel metodo dell'invenzione, potrebbe verificarsi se la corrente è troppo alta. La corrente può essere troppo elevata se il peso specifico dell'elettrolito supera l'equivalente di 1,2 per idrossido di potassio.
Affinché il campo magnetico da applicare alla zona di reazione, una fonte di alimentazione (ad esempio, 110 volt CC) è applicato rispettivamente all'anodo ed al catodo. Una fonte di alimentazione appropriato che può essere utilizzato nel procedimento secondo l'invenzione è di 110 volt corrente che è stato convertito alternata a corrente continua mediante un processo di rettifica (ad esempio, un ponte a diodi). Qualsiasi.

Facendo ora riferimento alla Fig.1, uno schema di una camera di reazione è illustrato. Catodo (1) e l'anodo (2) sono in opposizione di configurazione, preferibilmente più di un pollice a parte e più preferibilmente otto a sedici pollici a parte. Nel processo dell'invenzione, una corrente viene fatta passare attraverso un fluido acquoso (3) e il flusso di corrente attraverso l'elettrolita crea un campo magnetico. L'elettricità è impulsiva, che crolla il campo magnetico con ogni impulso di energia elettrica. Questo produce il gas ad un tasso molto efficiente nella zona della soluzione tra gli elettrodi, come indicato con 4 in Fig.1. Il gas prodotto possono essere raccolte dalla zona di reazione attraverso l'uscita del gas (5) e sottoposto ad ulteriore purificazione come descritto più avanti.
Il gas generato viene poi preferibilmente esposto ad un secondo campo magnetico, fornendo una seconda zona di reazione comprendente magneti terre rare. La forza dei magneti terre rare dovrebbe essere superiore al cinquanta Gauss. Gas scorre attraverso una camera esposta a magneti terre rare per la purificazione. Magneti di terre rare, magneti metallici densi tipicamente fatte da un composto di neodimio, ferro e boro con o senza rivestimento o placcatura di nichel, sono attaccati all'esterno della camera. Poiché SG Gas è paramagnetico e vapore acqueo è diamagnetico la camera magnetica rafforza il legame molecolare del gas e respinge il vapore acqueo indietro nella soluzione.
Il SG gas purificato può essere utilizzato immediatamente o compressi e memorizzati in un serbatoio di stoccaggio del gas. Purificata SG gas può fluire fuori dalla seconda zona di reazione direttamente ad un attacco torcia, ad un compressore per la memorizzazione in un recipiente in pressione, o valvola di scarico del gas per infusione in acqua o altre sostanze.
In un metodo per realizzare un comprimibile, stabile di gas con proprietà desiderabili, SG Gas è fatta secondo il metodo dell'invenzione. SG gas può quindi essere compressi e memorizzati in modo sicuro. SG gas può essere compresso sopra 1,000 psi. e può essere immagazzinato in un contenitore pressurizzato.
In un procedimento esemplare per compressione, SG Gas viene scaricato dall'apparecchio in un tubo con un compressore collegato. Usiamo un Whirlwind Compressore, 2200-2 modello HPE, prodotto da alta pressione Ing. Co., Inc. Un contenitore con manometri viene utilizzato per riempire la camera con SG gas, utilizzando un tubo per il trasporto del SG gas dall'apparato compressore nel contenitore. Usiamo un serbatoio di ossigeno vuoto che è stato aspirato per rimuovere qualsiasi residuo di ossigeno e acqua. La bombola di ossigeno vuota e aspirato con valvola di pressione ha un nome del produttore di White Martins, ABRE con dimensioni di 23" (585 mm) di diametro e da 19" (480 mm) di altezza. SG Gas viene posto sotto pressione nella camera di compressione fino a ed oltre 1.000 psi. per la conservazione.
SG Gas rimane stabile e sotto pressione per un mese e più. Per provare la sua stabilità, trucioli di legno sono stati collocati in una vasca in acciaio inox e il serbatoio pieno di SG gas. I trucioli di legno assorbiti SG Gas e addizionale SG Gas è stato utilizzato per riempire la camera e mantenere una pressione di 30 psi. Una volta che i trucioli erano saturi di SG gas, il serbatoio è stato decompresso e la pressione ridotta a 0 psi. Per un periodo di oltre 30 giorni, nessuna pressione è stata generata partendo dal presupposto che nessuna emissione di gas di SG Gas si è verificato. I trucioli di legno visualizzate diverse proprietà bruciare dopo 60 giorni rispetto ai trucioli di legno, che non erano stati trattati. I trucioli di legno trattate con assorbito SG gas bruciati in modo più efficiente rispetto a quella dei trucioli ordinarie dimostrando in tal modo la stabilità del vincolo SG gas con trucioli di legno trattate.
Test analitici e osservazioni di SG Gas:
Pressione massima: SG gas imploso quando le pressioni superato 1.600 psi.
Sicuro di pressurizzazione: SG Gas rimane sicuro e stabile a pressioni circa 1.000 psi per oltre 30 giorni.
SG Gas dovrebbe rimanere stabile sotto pressione indefinitamente, almeno per un periodo di tempo sufficiente a consentire detto gas di essere utilizzato in qualsiasi momento da 30 a 60 giorni dopo la generazione.
Il purificato SG Gas è stato testato ed esposta proprietà di un gas puro, omogenea che è risultato essere comprimibile come detto sopra, sicuro, anche in grado di ossidare qualsiasi substrato non ossidato che i contatti di fiamma ed è anche in grado di ridurre eventuali completamente ossidati substrato che i suoi contatti fiamma. Sono stati osservati i seguenti caratteristiche:
Ultra-violet Prova della luce: presenta un aspetto blu colore grigio rispetto all'acqua distillata trattata che espone nessun colore, quando esposti ad una luce ultravioletta, prodotto da Zelco Industries Modello 10015.
Balloon: Il gas è più leggero dell'aria e quindi provoca palloncini riempiti con esso a salire.
Raffreddamento: Il palloncino riempito di gas purificata: Un palloncino gonfiato rimane pari o inferiore a -10 ° C.
Accensione: Purified SG gas prodotto secondo il metodo di cui sopra è stato testato per le proprietà di accensione. Quando è acceso con una fonte di accensione, come una scintilla, che implode. La temperatura della fiamma prodotta all'accensione è stato stimato a circa 270° C utilizzando un dispositivo di temperatura a infrarossi (Raynger ST2L termometro a infrarossi). Tuttavia, quando i materiali sono esposti alla fiamma, crea una reazione chimica con il materiale e metalli comuni aumenterà rapidamente a temperatura di fusione, rilasciando calore e convertendo il gas di nuovo in acqua (H2O).
Purificata SG Gas stata scaricata dalla zona di reazione attraverso un tubo con una torcia allegata. Un arrestor flash-back è raccomandata l'uscita del gas dell'apparecchio. Il gas può essere esposto a una fonte di accensione (ad esempio, una scintilla o arco elettrico) quindi la combustione di verifica del gas. Il calore della fiamma risultante sulla torcia soggetto ha una temperatura di circa 270° F.
Quando un cannello aria / propano brucia, una piccola quantità di SG gas viene introdotto nella camera di miscelazione dell'aria di una torcia a propano illuminato, un singolo cono fiamma uniforme diventa visibile dimostrando una conversione più efficiente di idrocarburo e più calore dalla combustione di idrocarburi, significa che ha un uso come estensore di carburante. Un uso è iniezione di SG gas in una presa d'aria di un motore a combustione riducendo così le emissioni nocive e aumentando l'efficienza del carburante. Un sottoprodotto di questo processo è la creazione di acqua durante il ciclo di combustione che genera vapore. Il vapore provoca un aumento della coppia generata dal motore con conseguente maggiore potenza. A seconda del tipo di combustibile, SG gas estende efficienza del carburante di un fattore tra 2 e 10.
Quando acceso contatti gas purificati un'altra sostanza, di fusione si verifica entro un breve periodo di tempo, di solito meno di un minuto. I risultati di alcuni esempi di sostanze esposte a combusta purificata SG Gas sono mostrati qui:

Invece di fusione un substrato, il gas purificato combusta può essere applicata ad un substrato con una vista verso catturare il calore generato da un prodotto utile. Il calore generato può essere trasferita ad una sostanza come aria o acqua, producendo così l'aria o vapore caldo che possono poi essere utilizzati industrialmente, come ad esempio per pilotare un motore a turbina o a pistone per la produzione di energia meccanica. In un metodo preferito, la fiamma del SG gas può essere applicato ad un substrato in forma condotto avente una superficie interna ed una superficie esterna. Una sostanza come aria forzata o l'acqua può fluire approfondito condotto adiacente alla superficie interna del condotto. La fiamma del SG gas può essere applicato alla superficie esterna del condotto che provoca la reazione generano calore che si verifichi. Il calore viene poi trasferito alla sostanza che fluisce attraverso il condotto, impedendo la fusione della superficie, ma creando un fluido riscaldato utile che può essere utilizzato in ulteriori applicazioni. Un condotto esemplare è un tubo metallico o tubo, come ad esempio rame. Si è inoltre stabilito che SG Gas può essere infuso in altre sostanze, rendendo un prodotto utile.
Candele: SG Gas infuso in paraffina fuso e versato in uno stampo con uno stoppino creerà candele che bruciano con emissioni di carbonio inferiore come osservato con un ritmo di 400 Quattro Gas Analyser.
Fluidi: Il gas ha una affinità per l'acqua e altri liquidi combustibili inclusi ma bolle di tali liquidi dopo che hanno raggiunto il loro punto di saturazione. Un nuovo uso del gas è l'infusione di nuovo in acqua per creare acqua ionizzata o polarizzata. L'acqua infusa-gas risultante crea cluster acqua più piccoli che si ritiene di consentire l'assorbimento e l'idratazione veloce cellulare.
In un metodo esemplare per infusione SG Gas in acqua, SG gas viene scaricata dalla zona di reazione in un tubo con un diffusore ceramico allegata. Per il trattamento di grandi volumi di acqua, può essere utilizzato un blocco diffusore ceramico. I diffusori sono utilizzati per ridurre le dimensioni delle bolle di SG gas per migliorare l'efficienza di assorbimento di acqua. SG gas può anche essere conservato sotto pressione, e poi infuso in acqua.
Si preferisce di infondere l'acqua che è passata attraverso un processo di distillazione prima dell'infusione di SG Gas in acqua trattata con meno di 1 ppm solidi totali disciolti. Si può utilizzare un grafico di assorbimento per determinare il tempo richiesto per raggiungere l'assorbimento desiderato di SG Gas in acqua. La velocità tipica di assorbimento 30% è di circa un'ora per trattare 100 litri di acqua. Una maggiore saturazione di gas SG fino al 100% del totale assorbimento si verifica con maggiore infusione di SG Gas in acqua nel tempo. Il tempo effettivo e percentuale di assorbimento di gas SG risentono la purezza dell'acqua, volume di acqua, dimensioni di bolle di gas, temperatura e altri fattori.
L'acqua ionizzata o polarizzata risultante ("SG Gas-Acqua infuso") si aggrappa più di un magnete rispetto all'acqua normale. L'assorbimento nel tempo o di saturazione grafici per monitorare cambiamenti nelle proprietà dell'acqua infuso con SG gas, compresi i livelli di capacità può essere preparato.

Fig.5 mostra un assorbimento tipico sul grafico tempo per l'infusione di SG Gas in acqua. Successivamente, si può misurare i livelli di capacità in acqua trattata per un periodo di tempo superiore a 30 giorni per dimostrare che il gas è stabile in acqua.
Altre misure:
Solidi totali disciolti (TDS) è sceso da un inizio di 0,33 ppm in acqua distillata trattata ad una finitura di 0,17 ppm dopo l'infusione di SG Gas in acqua distillata per un periodo di circa 11 minuti. Un Fluke 189 a vero RMS multimetro è stato utilizzato per misurare il calo della capacità.
Stoccaggio di SG Gas in acqua: L'acqua polarizzata risultante con trattamento SG gas rimane stabile e può essere conservato per 2 anni o più. L'effettivo tempo massimo di stoccaggio deve ancora essere osservato, ma in teoria, SG Gas dovrebbe rimanere permanentemente stabile in acqua.
Assorbimento: Durante l'infusione di SG Gas in acqua purificata, abbiamo utilizzato un Fluke 189 a vero RMS multimetro per misurare la riduzione di capacità. L'assorbimento sul grafico tempo viene tracciato per monitorare il calo di capacità. La prima goccia di capacità durante l'infusione iniziale di SG Gas in un gallone di acqua purificata si verifica entro i primi tre minuti di infusione. Dopo questo tempo, la capacità diminuisce gradualmente fino tipicamente raggiunto il punto di saturazione massima di gas SG tra 8 e 20 minuti a seconda variabili incluse purezza iniziale di acqua, dimensioni di bolle di gas, e il volume di acqua da trattare. La risultante trattata o acqua infuso viene definito "SG-Gas infuso dell'acqua".
Altri parametri monitorati: Durante l'infusione di SG Gas in acqua depurata, una goccia nel solidi totali disciolti concentrazione, conduttività e resistivo può essere misurata. Un dispositivo di misurazione appropriato è un metro Control Company tracciabile ™ # 4063CC.
Test pH: test di laboratorio mostrano che l'acqua distillata ha un pH di 6,8 e quando infusa SG Gas avuto un cambiamento di pH a 7,6.
Cubetti di ghiaccio: SG gas rimane in acqua SG Gas-infuso o acqua polarizzata fino congelamento avviene quando la SG Gas forma una bolla di gas all'interno del cubo ghiaccio stesso, talvolta producendo tubi capillari sulla superficie dei cubetti di ghiaccio, dove le fughe SG gas.
È stato testato SG Gas-infuso di acqua per gli effetti della esposizione alla luce ultravioletta: luce ultravioletta esposizione. Una bottiglia di spray trasparente contenente acqua SG Gas infuso o acqua polarizzata posto al sole della Florida per oltre due anni è rimasto chiaro, per aspetto e senza crescita di alghe che era stata osservata in acqua non infuso con SG gas in condizioni simili.
Magneti: Una goccia di acqua aggrappa SG Gas-infuso alla superficie di un magnete più rispetto a quella di acqua non trattata.
Molti usi sono stati trovati per SG-gas infuso di acqua e alcuni di questi usi sono elencati qui:
Tabella 2: Usa per l’acqua infuso con SG
Gas
|
Uso |
Vantaggi di acqua SG Gas infuso |
|
L'acqua potabile per il consumo umano e animale |
Assorbimento cellulare efficiente e la rimozione delle tossine |
|
Acqua per l'agricoltura e fabbricazione di integratori |
Forma pura di acqua che migliora la qualità del prodotto, durata di conservazione, i benefici nutrizionali, l'assorbimento e il gusto |
|
Acqua per la pulizia e migliorare l'efficacia dei detergenti |
Ridotta necessità di emulsionanti e tensioattivi |
|
Acqua per le piante e colture, tra cui la coltura idroponica, composizioni floreali e campo da golf tappeto erboso |
Maggiori dimensioni degli impianti, il miglioramento della qualità della pianta, più vitalità e scala ridotta accumulano nei contenitori di acqua idroponiche |
|
Soluzione fertilizzanti per l'applicazione sulle piante e colture |
Rendimento più elevato e una crescita più vigorosa |
|
Acqua per acquari e itticoltura |
Maggiori dimensioni dei pesci |
|
I sistemi idrici tra cui un deposito d'acqua a lungo termine, forniture comunali e sistemi di trattamento a casa |
La crescita delle alghe meno derivanti da proprietà antibatteriche |
|
Impianti a vapore, riscaldamento ad aria e aria condizionata |
Alghe o muffe meno per sistemi a circolazione d'aria più pulita |
|
impianti di refrigerazione |
Meno accumulo muffa |
|
depuratori industriali |
Meno crescita delle alghe e incrostazioni mantiene lavaggio efficienza |
|
Prodotti industriali e processi tra cui il petrolio, il gas e l'estrazione di sabbia di catrame |
Riduce o elimina la necessità di utilizzare solventi a base di petrolio |
|
Farmaceutica e medicina fabbricazione |
Vettore efficiente di farmaci e la rimozione dei sottoprodotti da farmaci e dei vettori di solventi |
|
Prodotti per il trattamento della pelle |
Idratazione delle cellule della pelle, una migliore assorbimento di sostanze idratanti, e la riduzione delle alterazioni della pigmentazione a causa di danni del sole |
|
Prodotti ferite trattamento |
Più veloce guarigione e alleviare il dolore |
|
Umidificatori utilizzati per il sollievo respiratorio |
Migliorata la respirazione con meno russare |
|
Prodotti di rilievo occhio |
Sollievo e idratazione per gli occhi irritati |
|
Prodotti per la cura dentale |
La rimozione o inibire placca e le macchie sui denti |
|
Cosmetici e bellezza forniture |
Ridotta necessità di leganti chimici e più resistente all'accumulo di contaminazione cosmetici e migliorata la crescita dei capelli |
|
Giochi d'acqua tra cui piscine, terme, vasche idromassaggio, cascate, fontane e parchi acquatici |
Acqua più pulita con meno o senza cloro o additivi chimici |
Uso in un processo di sabbie bituminose estrazione: acqua convenzionale con solventi derivati dal petrolio usati nella separazione di catrame da sabbia è stata sostituita con SG-Gas infuso di acqua. Acqua SG Gas-infuso stata riscaldata (senza petrolio solvente aggiunto) con un campione di sabbie bituminose in una padella a circa 160° F. Tar è stato osservato che separa dalla sabbia, fornendo un procedimento pulito e più efficiente con ridotti sottoprodotti ed emissioni rilasciato dall'estrazione tar.
Utilizzare per una migliore pulizia: per bucato, si può aggiungere una quantità (mezzo gallone degli Stati Uniti in uno standard lavatrice vasca di 12 galloni USA per carico medio e 16 galloni USA per il grande carico) di SG-Gas infuso acqua al ciclo sapone una lavatrice a caricamento e la restante acqua (circa 0,7 di un gallone US) viene aggiunto al ciclo di risciacquo. La dimensione molecolare polarizzata caratteristici e più piccolo di SG-Gas infuso acqua permettono la soluzione di acqua e detergente di penetrare il tessuto di stoffa più a fondo e rimuovere lo sporco e la sporcizia. L'aggiunta di acqua SG Gas-infuso assiste risciacquo nella rimozione completa dei residui di sapone che possono contenere sporco residuo dal tessuto. Questo processo provoca bucato pulito e senza macchia con meno olio per il corpo e te costruire di batteri. Lavanderia senza questi additivi acqua SG Gas-infuse visualizzare i bianchi meno brillanti e mantenere un odore pungente causata da batteri residui che vivono nel tessuto dei vestiti lavati.
Uso ridotto di emulsionanti e tensioattivi: Si può diluire soluzioni detergenti con SG-Gas infuso di acqua per una efficace pulizia delle superfici per rimuovere sporcizia, olio e grasso e la rimozione dei batteri. Acqua SG Gas-infuso è un disinfettante naturale senza additivi chimici aggressivi. Tipicamente, si usa almeno 1 parte di soluzione di pulizia con 20 parti di SG-Gas infusa acqua per mantenere le proprietà di pulizia.
Proprietà biologiche
Trasporto, erogazione e l'assorbimento dei nutrienti: In un esperimento controllato, un test di metabolismo farmaco standard in vitro è stato condotto su un periodo di 21 giorni. Questo test comparativo è stato eseguito su permeabilità della membrana cellulare per soluzione Vitamina C (acido L-ascorbico) utilizzando
(1) tampone soluzione salina di Hank (HBSS) e
(2) SG Gas-acqua infusa.
Cellule Caco-2 sono stati utilizzati e permeabilità del lato apicale (simile alla superficie intestino) e lato basolaterale (simile a sotto la superficie intestinale) per le soluzioni separate sono state determinate. La vitamina C quantificazione è stato condotto su HPLC (HP 1100 equipaggiato con PDA detector) e Zorbax C18 colonna a fase inversa (4,6 × 250 mm, 5 micro) a 30 i risultati dei test dimostrano C. La vitamina C permeabilità acqua SG Gas-infusa era di circa 4 volte superiore alla controparte di controllo. (Hu, 2008).
Plant Growth: In un ambiente serra controllato, quattro gruppi di piante di edera sono stati innaffiati con
Acqua di pozzo
(1) 100%,
(2) miscela di 1 parte di acqua SG Gas-infuso 2 parti di acqua di pozzo,
(3) miscela di 2 parti di SG-Gas infuso di acqua e 1 parte di acqua di pozzo, e
(4) 100% SG-Gas infuso di acqua.
Le piante di edera sono state raccolte e disidratati per consentire la misurazione della massa vegetale secca. Il quarto gruppo di 100% Acqua SG Gas-infuso aveva oltre il 16 per cento di aumento della massa rispetto a quella del primo gruppo di acqua di pozzo. (Reiser, 2006).
Crescita Pesce: Due acquari domestici sono stati usati per tenere due rispettivi gruppi di pesci rossi. Per un periodo di 30 giorni, SG Gas fatta gorgogliare in un acquario e aria nel secondo. È stato osservato che il pesce rosso nel primo acquario aerato da SG Gas cresciuto almeno il 15 per cento in più e l'acquario rimasto pulito riducendo la crescita delle alghe.
Wound Trattamento e guarigione: la polarizzazione della SG-Gas infuso di acqua fornisce proprietà anti-batteriche e non tossici anti-infettivi naturali che favoriscono la guarigione delle ferite superficiali e multi-strato e una riduzione della percezione del dolore. Una donna di cinquant'anni si è bruciato da versare accidentalmente caffè bollente-caldo a mano. Su ricerca di un medico, un medico ha consigliato al paziente che avrebbe potuto subire abridement o la rimozione pelle morta e l'eventuale intervento chirurgico trapianto di pelle. Il paziente lavato la zona interessata con SG Gas-infuso, acqua depurata e applicato una pomata medicinale. La ferita era avvolto con una garza sterile e la garza è stato inumidito con acqua-gas infusa SG per mantenere la ferita idratata. Il paziente ha riportato una diminuzione immediata e continua del dolore con l'applicazione del Water SG Gas-infuso. In un periodo di dieci giorni con ripetendo le fasi di trattamento di vestiario garza sterile inumidita almeno quotidianamente, il sito della ferita sviluppato nuova pelle con minima evidenza di cicatrici. Dopo il regime di trattamento lo strato superiore della pelle sembrava guarito, vesciche apparso sulla superficie della pelle. Il trattamento con Acqua Gas SG-infuso è stato avviato di nuovo e le bolle e le restanti strati di pelle guarita. Il paziente ha la guarigione e debridement evitato di pelle morta, e innesti di pelle.
Trattamento della pelle: le applicazioni topiche due volte al giorno su ogni lato del volto di un volontario di sesso maschile, nei pressi dei suoi occhi sono stati fatti. Due tipi di soluzioni d'attualità sono state preparate con 1% di fosfato di magnesio ascorbil (MAP), uno utilizzando SG-Gas infuso di acqua e l'altra acqua del rubinetto usando. Dopo 21 giorni, il volontario osservato dal lato in cui è stato applicato SG soluzione acqua-Gas infuso, una lieve riduzione della profondità delle rughe intorno l'occhio e un illuminamento di pigmento della pelle più scura rispetto a quella dell'altro zona in cui il rubinetto soluzione di acqua è stata applicata. (Puleo di Otima Specialty Chemical, 2008).
Estrazione pupillare: SG-gas infuso L'acqua può essere spruzzata negli occhi per il sollievo immediato e diminuzione di rossore che è paragonabile all'uso di collirio commerciali. Questo trattamento naturale senza additivi chimici, aiuta a occhi idratanti e la rimozione di sostanze irritanti come polvere e polline.
Cure odontoiatriche: una soluzione 50:50 di lavare la bocca commerciale è stato mescolato con acqua SG Gas-infuso e un tappo di questa soluzione è stata utilizzata due volte al giorno dopo la spazzolatura dei denti. Meno accumulo di placca e le macchie sono stati notati da igienisti dentali professionali rispetto alle osservazioni precedenti sei mesi precedenti, quando non era stato utilizzato questa soluzione.
Struttura molecolare Sulla base delle proprietà del gas
Dall'osservazione delle proprietà di SG Gas, gli inventori ritengono che il processo descritto qui si traduce in un prodotto non ottenute con processi precedentemente riportati per l'elettrolisi dell'acqua in gas.
Data la reazione bassa energia che ha creato il gas e l'uso di catalizzatori non, si ritiene improbabile che eventuali legami O-H d'acqua potrebbero eventualmente essere rotte nel processo utilizzato. E 'noto che la rottura legami O-H richiede due Faradays per mole e il procedimento dell'invenzione impiega solo 2,8 watt per litro, che è circa un massimo di 1,6 Faradays per mole. Inoltre, il gas SG risultante dal processo qui descritto è infiammabile, ma la temperatura della fiamma del gas è solo di circa 270° F (132,2° C), rispetto al gas idrogeno biatomico che è altamente infiammabile e auto brucia a 560° C. Una torcia fiamma di idrogeno / ossigeno è riferito 3200° C (5792° F) Tuttavia, la fiamma del gas SG scioglie metalli facilmente, il che indica che è probabile che un ossigeno è attiva. La fiamma del gas riduce anche ceramiche, che indica che l'idrogeno è in uno stato ionizzato.
SG Gas ha un'affinità per acqua e altri liquidi combustibili inclusi ma bolle dai liquidi dopo che hanno raggiunto un punto di saturazione. Un uso di gas SG sta infondendo di nuovo in acqua per creare acqua ionizzata o polarizzata.
SG Gas è sempre un gas a temperatura ambiente normale, mentre il vapore acqueo richiede energia per evaporare in grandi quantità. Quando sua combustione torna sempre acqua liquida. Quando posto in un pallone, il gas galleggia inizialmente pallone ma filtra dal palloncino piuttosto rapidamente indicando che il gas ha una piccola struttura molecolare.
Una teoria coerente con le proprietà osservate è che nessun legami di H2O sono rotti quando viene utilizzato il procedimento dell'invenzione, ma che la combinazione delle forze elettriche e magnetiche ristrutturare la molecola di acqua. Legge di Gauss 'che afferma non ci sono monopoli nel magnetismo, dipolo solo. È ben noto che l'acqua liquida forma legami idrogeno con altre molecole di acqua per rimanere in una soluzione liquida.
Applicando la legge di Gauss 'di idrogeno, ha proprietà polari che si aprono su una nuova configurazione, uno in cui un atomo di idrogeno può essere legato ad un altro idrogeno e di ossigeno. In seguito ad esposizione ad una corrente elettrica, la forza elettronegativo dell'atomo di ossigeno è indebolito, permettendo un atomo di idrogeno dalla propria sede e legame magneticamente all'altro atomo di idrogeno che viene rafforzato dal campo magnetico. Quindi, le forze elettriche e magnetiche reso possibile uno spostamento di una molecola di idrogeno da H-O-H a O-H-H creare una molecola di idrogeno biatomica che è unico legato all'ossigeno atomico. Poiché l'ossigeno è esposto un sito reattivo sulla molecola di gas un nome appropriato è "hydroxyhydrogen". Tale struttura prevede che l'ossigeno è attivo e può ossidare i metalli. Si prevede che allo stato gassoso incombusto, la maggiore carica negativa provoca una maggiore distanza tra le molecole di gas che causano stabilità, un punto di ebollizione inferiore, un punto di congelamento inferiore, e una tensione di vapore superiore.
Gli inventori hanno concepito un nuovo isomero di acqua - contiene gli stessi atomi, solo in una diversa configurazione, e quindi presenta proprietà diverse da normale vapore acqueo. Il gas non cluster da creare acqua liquida a temperature e pressioni atmosferiche regolari così come le molecole di vapore acqueo normale. Il gas esiste in uno stato di energia più elevata, brucia da sola a bassa temperatura, e si scioglie eventuali substrati quando esposto alla fiamma del gas. La fiamma del gas ha un aspetto uniforme, di colore blu, senza scintille gialle indicativi di acqua (H2O) vapore o scintille rosse indicativi di una H2 o contaminazione gas O2. Quindi, noi chiamiamo i gas prodotti (SG Gas) un gas ionizzato o un gas plasma.

Ora riferendosi alla Fig.2 e Fig.3, atomi indicati sono mostrati nella loro orientamento polare per una migliore comprensione N significa Polo Nord e S significato Polo Sud. Questo determina la rotazione orbitale o flusso magnetico. Fig.2 illustra l'acqua prima di subire il processo dell'invenzione mentre Fig.3 illustra il processo e l'effetto creduto sul fluido acquoso utilizzato.
Mentre il campo magnetico orienta atomi all'interno della molecola d'acqua, il campo collasso induce una carica nella direzione opposta e che smuove il legame idrogeno avversaria e permette di legare all'altro atomo di idrogeno in posizione orto come illustrato in Fig.3. Ortho-idrogeno è più reattivo di para-idrogeno e produce molta più energia.
Questa reazione trasforma l'acqua da un cluster liquido in gas gas ionizzato o plasma che, quando acceso, e la fiamma applicata ad un substrato solido, fondere quasi qualsiasi sostanza. Inoltre, quando il gas viene infuso in un cluster acqua che legherà le molecole di acqua e creare un cluster molto più piccola di una forma e proprietà diverse permettendo di penetrare le cellule animali e idrati e piante ad una velocità sostanzialmente più veloce.
Deve essere chiaro che a causa del processo qui utilizzato, l'elettrolisi non ha luogo. "Elettrolisi" è definito come un "metodo di separazione elementi chimicamente legati e composti facendo passare una corrente elettrica attraverso di essi". Elettrolisi non avviene e nessuna scissione dei legami molecolari acqua si verifica, come è dimostrato dal fatto che nessun aumento di idrogeno o gas ossigeno può essere misurata nella zona di reazione. Questo è un fattore chiave di differenziazione dai processi che hanno prodotto un essere gas prodotto da elettrolisi dell'acqua. I gas prodotti per elettrolisi presentano proprietà molto diverse da SG Gas. Gas prodotti per elettrolisi sono esplosive, non possono essere sotto pressione e l'accensione sono gas che producono calore.
SG gas è un gas ionizzato con la capacità di ossidare o ridurre qualsiasi sostanza. Su un substrato non ossidato, come l'acciaio, l'ossigeno attivo all'interno della molecola legame chimico con l'acciaio portandolo immediatamente alla sua temperatura di fusione e rilasciando idrogeno, che legami con l'ossigeno atmosferico per produrre calore. Su un substrato ossidato, come la ceramica, l'idrogeno riduce il substrato legando chimicamente con l'ossigeno presente all'interno del substrato, fusione del materiale e rilasciando ossigeno atomico, che poi legami con il materiale. Questo doppio reazione è responsabile della produzione molto più calore di una reazione normale di ossidoriduzione.
Queste reazioni vengono testate in acciaio arrugginito e cemento. Quando il gas ordinario, quali: metano, etano, propano, butano, o acetilene sono applicati ai acciaio arrugginita popping e sputo di materiale si verifica a causa della reazione esplosiva dell'ossido di ferro essendo separato dal metallo non ossidato a causa della loro espansione differente i tassi. Con SG Gas, ciò non si verifica, poiché ossidazione e riduzione si verificano contemporaneamente e tassi di espansione sono uguali. Su calcestruzzo quando viene applicato calore da un gas ordinario, la porzione tocchi fiamma si espande e staccarsi dal resto del calcestruzzo con una forza esplosiva e sputare pezzi di calcestruzzo calda verso l'esterno e lasciare fori nella superficie di calcestruzzo. Di nuovo, questo non si verifica con SG Gas perché viene ridotta in forma liquida prima che si verifichi la pressione di espansione irregolare.
Semplicemente dichiarato SG Gas è un gas ionizzato in grado di ossidare o ridurre quasi tutto il materiale senza le reazioni avverse creati dalle fiamme che producono calore. Il calore è il sottoprodotto di attrito, in chimica due atomi scontrano insieme in una reazione nota come ossidazione e riduzione causa questo attrito. Un gas, denominato come combustibile, è di solito un idrocarburo che è facilmente ossidato, tuttavia, il carbonio è ciò che viene ossidato e l'ossigeno è stato ridotto senso questo è dove si verifica l'attrito e questi sono gli elementi che vengono riscaldati. Il calore sprigionato da queste sostanze è il calore di rifrazione e le sostanze che sono riscaldati stanno assorbendo calore o, meglio detto, sono bombardati da rapido movimento gas caldi. SG gas può modificare la definizione del punto di fusione per la mancanza di produzione di calore fiamme.
Charles Garrett è stato concesso brevetto USA 2.006.676, il 2 luglio 1935 in cui mostra alcuni dettagli impressionanti. In primo luogo, ha generato un ingresso supplementare elettrico inserendo un secondo (6 volt) alternatore alla sua macchina. Mentre il disegno mostra la tensione applicata in invertendo la polarità, questo non è stato fatto rapidamente, solo di tanto in tanto per pareggiare a qualsiasi deterioramento degli elettrodi.
Ha mantenuto il livello dell'acqua nella camera di elettrolisi con una netta carburatore stile galleggiante e valvola disposizione dei terminali. Ha migliorato l'elettrolisi introducendo un tubo perforato sotto le piastre di elettrodi che consente al motore di aspirare aria fino oltre le piastre. Questo raffredda l'elettrolita (acqua con alcune gocce di acido cloridrico) introduce il vapore acqueo alla miscela di gas e rimuove le bolle sule lastre, senza la necessità di alcun ulteriore dispositivo meccanico. Considerando che lo ha fatto 75 anni fa, è un pezzo impressionante di lavoro. Si noti che, mentre solo cinque lastre di elettrodi sono mostrati nel diagramma, in realtà è probabile che molti tali placche sono state utilizzate in quanto il volume di gas è direttamente proporzionale all'area delle lastre.

Un punto che va rilevato è che le auto di quel tempo avevano motori di cilindrata molto più piccola e quindi avranno bisogno di miscela di gas HHO molto meno per far funzionare adeguatamente.

Più di cinquant'anni dopo Charles Garrett è stato concesso il brevetto, un altro è stato concesso a Archie Blue. L'apparecchiatura descritta nei due brevetti opera in più o meno nello stesso modo. Attrezzature Archie è molto semplice da costruire e usa l'elettrolisi direttamente senza alcun tentativo di pulsare l'alimentazione elettrica. Come Charles Garrett, Archie Blue hanno affermato di aver eseguito un auto cha va solo ad acqua , con il suo progetto elettrolizzatore, che viene mostrato qui:

Con questo apparecchio, l'aria viene aspirata dal tubo di uscita dal motore del veicolo, mentre pompata nel elettrolizzatore da una pompa. L'aria circola attraverso il tubo centrale e viene forzata attraverso i fori non allineati delle piastre elettrodo, causando turbolenze e probabilmente, la formazione di acqua-gas cristalli. Le bolle d'aria anche mescolare l'elettrolita in moto vigorosa, rimuovendo l'idrogeno e bolle di ossigeno che formano sulle piastre per effetto del flusso di corrente attraverso l'elettrolisi elettrolita.
Si dice che sei di queste unità di elettrolisi sono sufficienti per eseguire una macchina utilizzando soltanto acqua come combustibile. Si è affermato che l'elettrolisi dell'acqua è ottimale a 1,5 Volt, quindi potrebbe essere più efficiente per collegare le unità in serie in cui ogni unità riceve 2 Volt piuttosto che in parallelo in cui ogni unità riceve 12 Volt (a meno che, naturalmente, il riscaldamento causata da collegare in parallelo è un fattore di efficienza molto elevata del sistema Archie Blue):

Il collegamento aria è la stessa per entrambi i metodi di cablaggio delle cellule. Se collegati in serie, la caduta di tensione su ciascuna cella può non essere la stessa anche se sono stati costruiti in modo identico.
Si prega di tenere a mente che si deve modificare un veicolo a idrogeno, o come additivo, oppure in sostituzione della benzina, è necessario cancellare con la vostra compagnia di assicurazione prima di utilizzarlo su una strada pubblica, in caso contrario, sarà la guida senza assicurazione in quanto qualsiasi modifica al veicolo invalida automaticamente l'assicurazione se l'assicuratore non è stato notificato e accetta il cambiamento. Si può, naturalmente, modificare qualsiasi motore fermo o di qualsiasi veicolo che si essere eseguito solo su proprietà privata. Negli Stati Uniti, le compagnie petrolifere hanno influenzato i tribunali locali a tal punto che in alcuni Stati, è un reato di "eseguire un veicolo su una non riconosciuta carburante".
Per inciso, si può essere interessati a sapere che mi è stato detto che l'era proibizionismo in America, non aveva nulla a che fare con le persone di bere alcolici. La realtà era che nei primi giorni, Henry Ford stava per avere il suo Model-T macchina che andava senza combustibile utilizzando un
progettato di Nikola Tesla il sistema di magnete e un motore elettrico, ma è stato spinto ad utilizzare un motore a combustione interna per bruciare la benzina che era un componente indesiderato dell'industria petrolifera locale. Questo ha causato un problema per i lunghi viaggi come c'erano pochissimi stazioni di benzina in quel momento. Per superare il problema, le prime auto sono stati creati in modo da poter funzionare sia a benzina o di alcool prodotto da circa 50.000 agricoltori sparsi in tutto il paese. Quando l'industria del petrolio hanno scoperto quanto era redditizio vendere benzina, hanno aperto molte stazioni di rifornimento benzina. Hanno poi voluto escludere gli agricoltori e hanno tutti i profitti per se stessi e quindi divieto è stato introdotto, a non smettere di bere alcol la gente (anche se questo è stato il pretesto), ma in realtà, a chiudere i 50.000 distillerie d'alcol che erano la loro concorrenza . Quando le distillerie erano sparite, poi proibizionismo è stata abbandonata come aveva raggiunto l'obiettivo di un monopolio di carburante per i veicoli.
Nel suo documento, Moray
re richiama l'attenzione al design della cella HHO, americano Paul Zigouras che
divenne molto noto per l'anno 2011 a causa della sua progettazione della cella,
che è perfettamente in grado di gestire un motore marino 320 cavalli. Paul,
all'età di trent'anni, ha avuto una storia di ricostruzione motori marini e poi
li vendono. Poi è stato coinvolto per aiutare un amico che aveva partecipato a
un concorso per l'auto con le più alte prestazioni mpg. Paul ha scoperto che
con l'aggiunta di HHO per l'aria che entra nel motore auto, che potrebbe
ottenere 70 mpg in piano durante la guida con attenzione. Il loro obiettivo era
di 100 mpg, e così sono stati delusi da essere 30 mpg breve del loro obiettivo.
Paul ha deciso di
lavorare su l'angolo HHO per vedere cosa potrebbe essere realizzato e chiesto
l'aiuto di un amico e talvolta dipendente freelance che era esperto in
elettronica come Paolo non aveva familiarità con l'elettronica. Probabilmente
senza capire le cause di fondo, sono riusciti a sfruttare alcuni principi di
funzionamento - cavitazione, cariche cluster di gas d'acqua, risonanza,
vibrazioni meccaniche e 'spaccare il positivo' alimentazione di stile. Il
risultato complessivo è stato spettacolare, che si conclude in una piccola
cella, in cui l'acqua potrebbe essere letteralmente hosed e solo gas usciva
dall'altra parte.
Paolo non ha mai rivelato
il disegno esatto del circuito e si dice che ha venduto i diritti per la
progettazione per US $ 6.000.000. Gli acquirenti poi contattato l'acquirente di
eBay dell'ultima versione del circuito di Paolo e pagato 20.000 dollari per
comprare di nuovo. L'acquirente di eBay era felice con l'affare, come aveva
pagato solo $ 1.100 per esso e così realizzato un utile di $ 18.900 l'affare.
In questo momento in cui scriviamo (2013) circa diciotto mesi sono passati e mi
sembra abbastanza chiaro che gli attuali proprietari di progettazione di
circuiti di Paolo hanno alcuna intenzione, di condividere o fabbricazione di
progettazione e così è stato effettivamente accantonato, per non essere visto
nuovamente. Non erano interessati alla cella, ma solo la scheda elettronica.
Tuttavia, un certo numero
di cose sono note circa il disegno, probabilmente sufficienti a consentire un
disegno simile da produrre. Questi elementi sono i seguenti:
Paolo fece unità in due
dimensioni. La versione più piccola aveva tra 20 e 30 piastre ciascuno dei
quali è a 2 pollici (50 mm) di larghezza e 8 pollici (200 mm) di lunghezza,
materiale acciaio 316L-318L-grado o inossidabile uno sedicesimi di pollice di
spessore (1,6 mm), accatastati con un gap di soli 0,635 millimetri tra loro.
Questa versione piccola potrebbe saltare 2.5 (US) litri d'acqua al minuto in
gas, che è di circa 17.500 litri di gas al minuto. L'acqua è stata irrorata in
a un'estremità, e l'acqua non raggiunge il fondo, che è piuttosto spettacolare
prestazioni.
La cella più grande aveva
36 piatti 3 pollici (75 mm) di larghezza e 10 pollici (254 mm) di lunghezza,
anche 316L o 318L-grade in acciaio inox spessore 1,6 mm e ad una distanza di
0,635 millimetri tra le piastre. Che le dimensioni della cella potrebbe
convertire l'acqua di gas alla velocità di 5 (US) galloni al minuto (35.000
litri di gas al minuto)
Le tecniche utilizzate con
queste cellule è niente affatto come uno dei vari disegni elettrolizzatore
altri trattati in questo capitolo. Questo perché il funzionamento della cella
c'è nulla come l'elettrolisi convenzionale e neppure come scissione DC acqua
azionata a impulsi utilizzato nel Stan "mobile Acqua Fuel" Meyer
Innanzitutto le piastre
sono sabbiata con 60-carburo di silicio con un angolo di 45 gradi rispetto alla
faccia della piastra, rendendo taglienti crateri sulla superficie della
piastra. Quando l'acqua è forzata attraverso l'apertura molto stretta fra
queste piastre, questi crateri su entrambi i lati di tale flusso d'acqua molto
stretta provoca turbolenza e cavitazione. La cavitazione produce piccole bolle
nell'acqua e nella sezione "Metodi di Ultrasuoni e applicazioni"
libro di Jack Blitz, si afferma che ogni bolla di cavitazione ha una carica
positiva su un lato e una carica negativa corrispondente sul lato opposto. Come
le bolle sono molto piccole, tali spese non sono molto distanti, e non sembra
essere realistico suggerire che tali spese provocare l'elettrolisi dell'acqua
su una scala molto piccola. Ma, poiché vi è un gran numero di queste bolle,
l'effetto complessivo potrebbe non essere insignificante. La cavitazione
violenta quasi certamente produce praticati cluster gas d'acqua, quindi che
esce dalla fine della cella sarà gas HHO, praticati cluster gas d'acqua, gas
più quant'altro che sono stati disciolti in acqua ed eventualmente vapore
acqueo.
Le piastre sono state
presenta questa forma:

Il bordo rivolto verso
l'acqua in entrata viene affilato a lama di un coltello, e la proiezione di
prendere una spinta sul connettore elettrico vanga ha il bordo esterno
leggermente affilato per rendere più facile spingere il connettore alla piastra
e fare una buona connessione elettrica la piastra. A causa del divario molto
piccolo tra le piastre, ogni seconda piastra è girato a dare qualche gioco tra
i connettori. Questo pone tutte le connessioni positive su un lato e tutte le
connessioni negative sul lato opposto.
Quando viene utilizzato
per eseguire una macchina, la cella HHO è posizionata all'interno dello
standard, rettangolare, air box in plastica che collega il filtro dell'aria al
collettore di aspirazione. Ciò causa l'aria in ingresso per mescolare bene con
l'HHO e altri gas prodotti dalla cellula, prima che la miscela entra nel
motore.
Il circuito elettronico
(del valore di $ 6.000.000) ha una fornitura ordinaria di alimentazione per
automobili di circa 14 volt. Questo viene fornito da uno standard MSD 200-amp
alternatore elevate prestazioni azionato dal motore. Il sorteggio di corrente
iniziale per il più grande (35.000 lpm) cella è di 190 ampere, ma quando la
cellula si va, che l'assorbimento di corrente scende a una costante 10 amp, e
il tasso di produzione di gas non è correlato l'assorbimento di corrente.
Questo processo non è nessun tipo di elettrolisi convenzionale e non ha nulla a
che fare con il lavoro di laboratorio eccellente di Faraday. Il coefficiente di
prestazione è detto di essere tra 5 e 10 anche se come tale cifra potrebbe
essere derivato non è affatto del tutto chiaro.
Il circuito è detto per
produrre un'onda quadra molto pulita con molto forte aumento e di discesa per
la forma d'onda. La frequenza dell'onda è nella regione 40 kHz a 44 kHz e 30 transistori
separati sono utilizzati per guidare le piastre - presumibilmente, un
transistor per piastra per la versione 30-piastra della cella più piccola. La
forma d'onda non scende a zero volt, ma invece, ha una tensione di offset di 1
volt. Cioè, la tensione oscilla tra 1 volt e 14 volt e quindi c'è sempre una
tensione applicata alle piastre. Come il circuito non è mai stato descritto, è
del tutto possibile che la tensione è potenziato ben al di sopra del livello 14
volt, tuttavia, sembra improbabile che se 190 ampere è la corrente di
avviamento. Si afferma che a 44 kHz, la corrente richiesta è solo un ottavo di
quello che sarebbe previsto per la portata HHO.
In un veicolo, la portata
del gas è controllato da improvvisando un collegamento tra la valvola a
farfalla e la valvola che controlla la velocità del flusso di acqua nella
cellula. Non sorprendentemente, se il tasso di afflusso dell'acqua viene
tagliato, il tasso di produzione di gas deve cadere anche come non c'è
semplicemente l'acqua residua per essere convertito in gas. Ogni litro d'acqua
produce circa 1860 litri di gas HHO, e quindi se l'uscita della cella è 17.500
litri al minuto, quindi il tasso di afflusso dell'acqua sarebbe di circa 9,4
litri al minuto o 157 ccs al secondo. Tuttavia, sembra improbabile che
mescolata con l'aria, di ben 17.500 litri di HHO sarebbero necessari al minuto.
Si ricorda solo che usando acqua calda appena sotto il punto di ebollizione, è
un vantaggio, anche perché che dovrebbe essere non è specificato.
La cella ronza ad alta
voce durante il funzionamento. Questo non è sicuramente causato da un segnale a
40 kHz frequenza dell'udito umano arriva solo fino a 20 kHz al massimo.
Potrebbe essere una minore armonica (20 kHz, 10 kHz, 5 kHz, ...) oppure
potrebbe essere causato da forze meccaniche generate dal flusso dell'acqua. Se
l'acqua del rubinetto viene utilizzato, quindi i solidi disciolti sarà lasciato
indietro quando l'acqua diventa gas. Questo residuo può essere lavato fuori
dalla cella ruotando l'acqua e mantenere la potenza elettrica che lava via come
le piastre.
Con questa quantità di
informazioni sulla cella e progettazione elettronica, potrebbe anche essere
possibile replicare la cella ed eseguire motori di veicoli da esso. Tuttavia,
si prega di essere consapevoli del fatto che Bob Boyce in America è stata
consegnata una pena detentiva 3,5 anni per "l'esecuzione di un veicolo su
un combustibile non approvato". Ha battuto quella carica, ma deve essere
chiaro che un'azione del genere è del tutto illegittima e fa parte della truffa
che cerca di obbligare tutti gli utenti di veicoli a bruciare petrolio.
Anche in America, Bill Williams era in esecuzione la
sua Ford pick-up con una cella di Joe collegato come un richiamo, in modalità
"shandy". Ha scoperto che il suo camion usato carburante non a tutti, anche se era
perfettamente in grado di trarre carburante dal serbatoio del carburante. Bill
distrutto la sua cella e non parlare a causa di intimidazioni da criminali
armati. Dettagli del suo progetto insieme
a più progetti avanzati di cella di Joe è nel capitolo 9.
Tuttavia, le cose non si è fermata lì con qualsiasi mezzo. Per scoprire di più, forse si dovrebbe prendere in considerazione il video seguente http://www.safeshare.tv/w/gQnBDHTCDs in cui si afferma:
Perché gli Stati Uniti attacco Libia, Iraq, Afghanistan e Yemen? Perché agenti statunitensi che contribuiscono a destabilizzare la Siria? E perché è il governo degli Stati Uniti così intento a prendere giù Iran, nonostante il fatto che l'Iran non ha attaccato nessun paese dal 1798?
E, adesso? Che per cosa ci siamo diretti? Quando si guarda la traiettoria attuale che siamo, non ha alcun senso se lo si valuta su ciò che ci viene insegnato a scuola. E non ha alcun senso se si basa la visione del mondo sulla propaganda che il mainstream media cercano di far passare come notizia. Ma ha perfettamente senso una volta che conoscete i motivi reali dei poteri forti. Per capire questi motivi, dobbiamo prima dare uno sguardo alla storia:
Nel 1945, la Gran Bretagna, con l'accordo, ha istituito il dollaro come valuta di riserva del mondo, il che significa che le materie prime internazionali hanno fissato i prezzi in dollari. L'accordo, che ha dato agli Stati Uniti un vantaggio finanziario è stato effettuato a condizione che quei dollari sarebbe rimasto convertibili in oro ad un tasso costante di $ 35 per oncia.

Gli Stati Uniti hanno promesso di non stampare denaro molto, ma questo era il sistema onore perché la riserva federale ha rifiutato di consentire a qualsiasi controllo o la supervisione delle sue macchine da stampa.

Negli anni precedenti al 1970, le spese della guerra del Vietnam ha chiarito a molti paesi che gli Stati Uniti è stata la stampa di denaro molto più di quanto non fosse in oro, e in risposta, hanno cominciato a chiedere indietro il loro oro. Questo, naturalmente, partì un rapido declino del valore del dollaro. La situazione raggiunse il suo apice nel 1971, quando la Francia ha tentato di ritirare il suo oro e Nixon rifiutò. Il 15 agosto, ha fatto il seguente annuncio:

"Ho diretto il Segretario del Tesoro di prendere le misure necessarie per difendere il dollaro contro gli speculatori. Ho diretto Segretario Connolly di sospendere temporaneamente, la convertibilità del dollaro in oro o altre attività di riserva se non in quantità e in determinate condizioni di essere nell'interesse della stabilità monetaria e nel migliore interesse degli gli Stati Uniti ".
Questo non era, ovviamente, una sospensione temporanea, come egli ha sostenuto, ma piuttosto un difetto permanente, e per il resto del mondo, che aveva affidato gli Stati Uniti con il loro oro, è stato vero e proprio furto. Nel 1973, il presidente Nixon ha chiesto il re Faisal dell'Arabia Saudita per accettare solo dollari in pagamento per il petrolio, e di investire gli utili in eccesso in

Obbligazioni del Tesoro USA, note e fatture. In cambio, Nixon ha offerto protezione militare per i campi petroliferi sauditi. La stessa offerta è stata estesa a ciascuno dei principali paesi produttori di petrolio, e nel 1975, tutti i membri dell'OPEC aveva accettato di vendere il loro petrolio solo in dollari USA.

L'atto di spostare il dollaro dall'oro e legandola al petrolio straniero, immediatamente costretto ogni importatori di petrolio i paesi del mondo per mantenere un costante rifornimento di carta Federal Reserve, e al fine di ottenere che la carta, avrebbero dovuto inviare fisico reale merci in America. Questa, è stata la nascita del Petrodollaro. Carta uscì, tutto l'America aveva bisogno entrò, e negli Stati Uniti si è molto, molto ricco di conseguenza. E 'stato il più grande con finanziaria della storia registrata.

La corsa agli armamenti della guerra fredda è stata una partita di poker. Le spese militari sono state le chips, e gli Stati Uniti avevano una scorta infinita di chips. Con il Petrodollaro sotto la propria cintura, è stato in grado di aumentare la posta in gioco sempre più in alto, eliminando ogni altro paese del pianeta, fino alla fine, la spesa militare degli Stati Uniti ha superato quella di tutte le altre nazioni del mondo messi insieme - non è mai l'Unione Sovietica avuto la possibilità.

Il crollo del blocco comunista nel 1991, rimosso l'ultimo contrappeso al potere militare americano. Gli Stati Uniti erano ormai un indiscusso Super-potenza senza rivali. Molti speravano che questo avrebbe segnato l'inizio di una nuova era di pace e stabilità. Purtroppo, ci sono stati quelli in alto che aveva altre idee. In quello stesso anno, gli Stati Uniti hanno invaso l'Iraq nella prima guerra del Golfo, e dopo la frantumazione le forze armate irachene, e distruggere le loro infrastrutture, comprese quelle di impianti di depurazione e negli ospedali, sono state imposte sanzioni paralizzanti che ha impedito che le infrastrutture di essere ricostruita.

Queste sanzioni che sono state avviate da Bush senior, e sostenuto durante tutto il amministrazione Clinton, durato per oltre un decennio e sono stati stimati per aver ucciso più di 500.000 bambini. L'amministrazione Clinton era pienamente consapevole di queste figure.

Un intervistatore TV parlando a Madeleine Albright, Segretario di Stato per Clinton, ha chiesto: "Abbiamo sentito che mezzo milione di bambini sono morti, voglio dire, che è più bambini che sono morti che a Hiroshima, e, e è il prezzo vale la pena?" . Al che Madeleine Albright ha risposto: "Penso che questa è una scelta molto difficile. Noi pensiamo che il prezzo è valsa la pena ".

Miss Albright, che cosa esattamente è valsa la pena aver ucciso 500.000 bambini per? Nel novembre del 2000, l'Iraq ha iniziato a vendere il suo petrolio esclusivamente in Euro. Questo è stato un attacco diretto sul dollaro e sul predominio finanziario statunitense, e non sarebbe stato tollerato. In risposta, il governo degli Stati Uniti con l'aiuto dei media mainstream, ha iniziato a costruire una campagna di propaganda di massa sostenendo che l'Iraq avesse armi di distruzione di massa e aveva intenzione di usarli. Nel 2003, gli Stati Uniti hanno invaso e una volta che aveva il controllo del paese, le vendite di petrolio sono stati immediatamente commutata in dollari. Ciò è particolarmente evidente quanto il passaggio indietro al dollaro significa un 15% al 20% la perdita di entrate a causa di maggior valore dell'euro. Non ha alcun senso a meno che non si prende il Petro Dollar in considerazione.

Il 2 marzo 2007, il generale americano Wesley Clark ha detto: "Così sono tornato a vederlo un paio di settimane più tardi e da quel momento ci sono stati bombardamenti in Afghanistan. Ho detto: 'Stiamo ancora andando in guerra con l'Iraq?' E lui ha detto 'Oh, è peggio'. Ha detto che mentre si allungò sulla scrivania e prese un pezzo di carta e mi ha detto 'Ho appena ricevuto questo giù dal piano di sopra (nel senso del Segretario dell'Ufficio Difesa) di oggi, si tratta di una nota che descrive come stiamo andando a prendere su sette paesi in cinque anni, a partire con l'Iraq e la Siria, il Libano, la Libia, la Somalia, il Sudan e terminando l'Iran ".

Diamo uno sguardo agli eventi degli ultimi dieci anni e vedere se si vede un modello. In Libia, Gheddafi è stato in un processo di organizzare un blocco di paesi africani per creare un oro a base di moneta chiamata "Dinar" che intendevano usare per sostituire il dollaro in quella regione. Forze USA e NATO ha contribuito a destabilizzare e rovesciare il governo nel 2011 e dopo aver preso il controllo della regione, degli Stati Uniti ribelli armati Gheddafi giustiziato a sangue freddo e immediatamente la Banca Centrale libica. L'Iran è stato attivamente campagna per tirare le vendite di petrolio al largo della dollaro da qualche tempo, e che ha recentemente acquisito i contratti di effettuare cambi piu 'di petrolio in cambio di oro. In risposta, il governo degli Stati Uniti con i principali mezzi di assistenza ha cercato di costruire un sostegno internazionale per attacchi militari con il pretesto di impedire all'Iran di costruire un'arma nucleare. Nel frattempo hanno stabilito sanzioni da esse ammettono apertamente mirano a provocare un collasso dell'economia iraniana.
La Siria è il più stretto alleato dell'Iran e sono vincolati da accordi di mutua difesa. Il paese è attualmente in fase di destabilizzazione con l'assistenza segreta della NATO e, anche se la Russia e la Cina hanno messo in guardia gli Stati Uniti di non mettersi in gioco, la Casa Bianca ha fatto dichiarazioni nel mese passato che indica che essi stanno prendendo in considerazione un intervento militare. Dovrebbe essere chiaro che l'intervento militare in Siria e in Iran non viene presa in considerazione - è una conclusione scontata. Così come è stato in Iraq e la Libia, gli Stati Uniti stanno lavorando attivamente per creare il contesto che dà loro la copertura diplomatica a fare ciò che hanno già pianificato. Il motivo di queste invasioni e azioni segrete diventa chiaro quando si guarda nel loro contesto globale e 'unire i puntini'. Coloro che controllano gli Stati Uniti capire che anche in caso di alcuni paesi cominciano a vendere il loro petrolio in un'altra valuta, si farà innescare una reazione a catena e il dollaro crollerà. Capiscono che non c'è assolutamente niente altro che sostiene il valore del dollaro, a questo punto e lo fa in modo che il resto del mondo. Ma invece di accettare il fatto che il dollaro si sta avvicinando alla fine del suo ciclo di vita, i poteri che si hanno fatto una mossa calcolata. Hanno deciso di usare la forza bruta delle forze armate degli Stati Uniti per schiacciare ogni Stato resistente in Medio Oriente e in Africa.
Che di per sé sarebbe già abbastanza grave, ma ciò che è necessario comprendere è che questo non finirà con l'Iran. Cina e la Russia ha dichiarato pubblicamente e senza mezzi termini che non tollereranno un attacco contro l'Iran o la Siria. L'Iran è uno dei loro alleati chiave, uno degli ultimi indipendenti produttori di petrolio della regione, e capiscono che se l'Iran cade, allora non avranno modo di sfuggire il dollaro senza andare in guerra. E tuttavia, gli Stati Uniti stanno portando avanti, nonostante gli avvertimenti. Quello che stiamo assistendo è una traiettoria che porta direttamente al l'impensabile. Si tratta di un percorso che è stato tracciato anni fa nella piena consapevolezza delle conseguenze umane. Ma chi è che ci ha messo in questo corso? Che tipo di psicopatico è disposti a mettere intenzionalmente fuori un conflitto globale che porterà a milioni di morti, solo per proteggere il valore di una valuta di carta? E, ovviamente, non è il presidente. La decisione di invadere la Siria, la Libia e l'Iran è stato fatto molto tempo prima che Obama era salito alla ribalta nazionale, e tuttavia, egli è nell'esercizio delle sue funzioni, proprio come i burattini che lo hanno preceduto. Allora, chi è che tira i fili?
Spesso, le migliori risposte a domande come questa si trovano ponendo un'altra domanda "Cui Bono?" - "Chi beneficia" Ovviamente, coloro che hanno il potere di stampare il dollaro dal nulla hanno più da perdere se il dollaro fosse a cadere, e dal 1913, che il potere è stato tenuto dalla Federal Reserve. La Federal Reserve è un ente privato di proprietà di un conglomerato delle banche più potenti del mondo, e gli uomini che controllano le banche sono quelli che tirano i fili. Per loro, questo è solo un gioco. La tua vita, e la vita di coloro che ami sono solo pedine sulla loro scacchiera. E come un viziato di quattro anni che consigli la scheda sul pavimento quando inizia a perdere, i poteri che essere disposti a iniziare la Terza Guerra Mondiale a mantenere il controllo del sistema finanziario globale.

Ricordate che quando queste guerre estendere e accelerare. Ricorda che quando tuo figlio, o il figlio del vostro vicino torna in una bandiera-bara avvolta. Ricordate che quando puntano il dito contro i nuovi spauracchi "perché i pazzi che eseguono questo spettacolo, porterà questo, per quanto si consente loro di.
Quindi, quanto tempo ci rimane? E 'una domanda che ho sentito costantemente. Ma è la domanda sbagliata. Chiedere quanto tempo ci hanno lasciato è una posizione passiva. E 'l'atteggiamento di un detenuto che è in attesa di essere portato fuori in un fosso e ha sparato nella parte posteriore della testa.
Quali sono le nostre possibilità? Possiamo cambiare rotta? Inoltre, la domanda sbagliata. Le quote non contano più. Se si capisce che cosa ci troviamo di fronte, allora si ha la responsabilità morale di fare tutto quanto in vostro potere per cambiare il corso ci troviamo, a prescindere dalle quote. E 'solo quando si smette di basare il tuo coinvolgimento sulle possibilità del vostro successo, che il successo diventa effettivamente possibile. Per togliere il mal generato potere dalle élite finanziarie e portare questi cartelli criminali alla giustizia, richiede niente di meno che una rivoluzione. Il governo non ha intenzione di salvarci. Il governo è completamente infiltrato e corrotto fino al midollo. Cercando di loro per una soluzione a questo punto è assolutamente ingenuo.
Ci sono tre fasi di rivoluzione e sono sequenziali. Fase Uno è già una fase in corso è la resistenza ideologica. In questa fase dobbiamo lavorare attivamente per svegliare quante più persone possibile, su ciò che sta accadendo e la direzione stiamo andando. Tutte le rivoluzioni nascono da un cambiamento nella mentalità della popolazione e nessun altra resistenza significativa è possibile senza di esso. Il successo in questa fase del gioco può essere misurata con il contagio delle idee. Quando idea raggiunge la massa critica, comincia a diffondersi in proprio e penetra in tutti i livelli della società. Al fine di ottenere che il contagio, abbiamo bisogno di più persone in questa lotta. Abbiamo bisogno di più persone che parlano in su, fare video, scrivendo articoli, ottenere queste informazioni al livello nazionale e internazionale, e abbiamo particolarmente bisogno di raggiungere la polizia e l'esercito.

Seconda fase è la disobbedienza civile, noto anche come la Resistenza non violenta. In questa fase, mettete i vostri soldi dove è la bocca, o, più precisamente, è trattenere i tuoi soldi e la tua obbedienza da parte del governo e di fare tutto quanto in suo potere per portare gli ingranaggi dello Stato una battuta d'arresto. Praticata in massa, questo metodo da solo è spesso sufficiente a portare un regime al suo ginocchio. Tuttavia, se non riesce in questa fase, la terza fase è inevitabile.
Terza fase è diretta resistenza fisica. Diretta resistenza fisica è l'ultima risorsa e dovrebbe essere evitato e ritardata più a lungo possibile e richiamato solo quando tutte le altre opzioni sono state completamente esaurite. Ci sono quelli che sono parlare duro 'e sostengono che essi resistere quando sarà il momento, ma quello che non riescono a capire è che se si sono inattivi durante le prime due fasi e salvare i vostri sforzi per l'ultima resistenza, allora si avrà esito negativo.

Quando i nazisti si muovevano da porta a porta, trascinando la gente dalle loro case in Germania, che era il momento di reagire fisicamente, ma a causa della mancanza di resistenza ideologica e disobbedienza civile che porta fino a quel momento, anche una rivolta armata sarebbe probabilmente fallito in quel punto. Una insurrezione armata può avere successo solo se le persone hanno stabilito un atteggiamento di resistenza attiva. E la resistenza attiva è possibile solo dopo che le loro menti hanno rotto libero dalla propaganda mainstream. Se si vuole combattere, allora è ora o mai più - che non avete intenzione di avere un'altra possibilità, e la posta in gioco sono molto più alti di quanto non fossero nella Germania nazista.
Se vuoi saperne di più sulla situazione attuale, poi guardare il video web ricco di informazioni a http://www.youtube.com/user/ThriveMovement, che mostra anche cosa si può fare per migliorare le cose.
http://www.free-energy-info.tuks.nl
http://www.free-energy-info.com
http://www.free-energy-info.co.uk
http://www.free-energy-devices.com