Eine Praktische Anleitung zum Energie
Kostenlos Geräte
Autor: Patrick J. Kelly
Kapitel 13: Zweifelhafte Geräte
Dieses Kapitel behandelt eine Reihe von Geräten, die entweder kaum zu arbeiten, oder die zu wenig praktische Informationen zur Verfügung, um die Replikation Versuche unterstützen können. Diese Auswahl ist natürlich eine Frage der Stellungnahme.
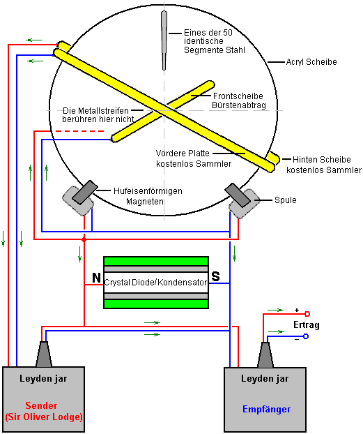
Dieses Gerät ist ein perfektes Beispiel für eine Freie-Energie-Geräte, wie sie sich und sieht vor Kilowatt überschüssige Stromnetz elektrische Energie. Es ist in diesem Abschnitt nicht, weil sein Betrieb ist "zweifelhaft" in keiner Weise, sondern weil das Design wurde nie vollständig offengelegt. Es wurde von dem verstorbenen Paul Baumann, der Teil einer Schweizer Gemeinde, die nicht bereit ist, seine Vorgehensweise zu erläutern entwickelt wurde. Diese "Thestatika" oder "Testatika" Maschine funktioniert wunderbar und hat eine sehr hohe Qualität der Verarbeitung. Es hat zwei elektrostatische Scheiben, die zunächst von Hand gedreht und die dann weiter drehen angetrieben durch die Kraft von dem Gerät erzeugt wird.
Es gibt
verschiedene Ideen, wie das Gerät arbeitet. Die Schweizer Gemeinde nicht mehr
zeigt dieses Gerät, um Menschen, wie sie die Theorie, dass die
"Menschheit" ist nicht bereit, oder verwenden Sie freie Energie
haben. Sie haben immer abgelehnt zu zeigen, was in den großen Zylinder auf
jeder Seite der Vorrichtung angebracht ist. DA Kelly 1991 Dokument enthält
einige sehr scharfsinnige Kommentare zu diesem Gerät. Er sagt: Die "Swiss ML
Converter" ist ein voll symmetrisch, Einfluss-Typ Energiewandler, die im
Wesentlichen auf der Wimshurst elektrostatischen Generator mit seinen zwei
gegenläufig rotierenden Scheiben, wo Metallfolie Sektor zu erzeugen und tragen
kleine Ladungen von Strom in abgestimmten Kondensatoren gespeichert werden
beruht. In Wimshurst Einheiten, verbreiten diagonalen neutralisierende Bürsten
auf jeder gegenüberliegenden Scheibe die richtigen Ladungen zu den Sektoren als
sie sich drehen, aber in der ML-Wandler erfolgt dies durch einen
Kristall-Diode, die einen höheren Wirkungsgrad besitzt durchgeführt.
Zwei Bürsten sammeln die Akkumulieren von Ladungen und leiten
sie an dem Speicherkondensator im oberen Bereich dieser Vorrichtung angeordnet
ist. Das Gerät besitzt zwei Hufeisenmagnete abgestimmte Spulen und einem hohlen
zylindrischen Magneten als Teil der Diodenfunktion, und zwei Leidener Flaschen,
die offenbar als letzte Kondensator Funktion für die Wandler dienen. Der
Einsatz bester Komponenten wie vergoldete Kontakte, Steuerelektroden und Dual
Kondensatorstufen, versichern viel höhere Wirkungsgrade als die bei einem
Wimshurst Maschine. Die Einzelheiten des Betriebs Prototyp sind:
1. Effizienz: Das Gerät wird von Hand
gestartet und keine anderen Eingang Leistung erforderlich ist.
2. Constant Leistung: 300 Volt bei 10 Ampere
= 3 Kilowatt.
3. Abmessungen: 43,31 "(1100 mm) breit,
23,62" (600 mm) hoch, 17,72 "(450 mm) tief.
4. Gewicht: 44 lbs (20 kg).
5. Arbeitsgeschwindigkeit: 60 Umdrehungen pro
Minute. (Niedrige Geschwindigkeit - eine Umdrehung pro Sekunde).
Die beiden Scheiben sind aus Acryl
(Kunststoff) gefertigt und die metallischen Segmente sind Stahl, die den Effekt
bewirkt Searle mit elektromagnetischen Umwandlungseigenschaften am Rand der
Scheiben durch passive Elektromagnete hergestellt. Dies ist ein idealer Wandler
da sowohl Hochspannungs-Wechselstrom und moderate Wechselstrom Stromstärke kann
gleichzeitig über zwei getrennte Stromkreise von den Scheiben erzeugt werden.
Die herkömmliche leitfähige Bürsten holen die Hochspannung Wechselstrom während
die Felge Elektromagnetspulen nützliche Stromstärke zu erzeugen. Wenn permanent
Hufeisenmagnete mit Spulen verwendet werden, dann wird die Ausgangsleistung in
einem beträchtlichen Ausmaß erhöht, wie durch die oben Output-Spezifikationen
dargestellt.
Der Eigenantrieb nach Hand-Start die Scheiben
wird durch die Annahme des Poggendorff Prinzip (ein deutscher Wissenschaftler
in den 1870er Jahren), in dem schrägen leitfähigen Bürsten produzieren
Eigenrotation in elektrostatischen Motoren (nicht Generatoren) erreicht.
Die speziellen Kristall Diodenmodul bietet
wahrscheinlich die doppelte Funktion der Frequenz Regulierung und Kapazität
Verstärker - den beiden Leidener Flaschen - als Teil der elektrischen
Resonanzkreis, da es mit den Hufeisen Magnetspulen angeschlossen ist.
Diese Vorrichtung besteht aus drei getrennten Stromkreisen
besteht:
1. Die Hochspannung AC-Ausgang aus den
Partnerstädten elektrostatische Discs.
2. Eine moderate AC Stromstärke Schaltung
durch den dualen Hufeisenmagneten Spulen (Searle Effect) als Plus-und
Minus-Discs vorgesehen vorbei ihnen. (Pulsed DC Leistung bei 50 Hz).
3. Ein Schwingkreis, in dem die Spulen
Hufeisenmagneten zur Diode Kondensator verbunden sind, so dass Frequenzregelung
gewährleistet ist. Die Diode Kondensator wird dann dem Leydener Flasche
Sendeeinheit verbunden ist.
Die wichtigsten physikalischen Prinzipien in diesem
herausragenden zusammengesetzte Einheit beteiligt sind:
1. Elektrostatische Konvertierung mit zwei
Scheiben zum positiven Ausgang von einem negativen Ausgang und von der anderen.
2. Der Nachweis der Searle Effekt aus der
Verwendung von mehreren, identischen Stahlsegmente induzierenden und EMF in
Elektromagnete am Rand der Scheiben.
3. Die Ecklin Grundsatz steht auch im
Beweise, da die Stahl-Segmenten durch permanente Hufeisenmagnete übergeben, wie
Ecklin der SAG Einheiten.
4. Die Poggendorff selbst rotierenden elektrostatischen
Motor Prinzip wie oben beschrieben.
5. Der Kristall Kapazitätsfunktion des
Kristalls Diodenmodul. Die vollständige Funktionsweise dieses einzigartige
Komponente mit ihrem hohlzylindrischen Permanentmagnet, ist eine
zusammengesetzte Komponente mit den zwei Funktionen der Verteilung der Ladungen
auf den korrekten Sektor, und Aufrechterhalten der Ausgangsfrequenz auf dem
gewünschten Wert.

Der ML-Konverter ist vollkommen symmetrisch mit zwei
Acryl-Scheiben, einem leichten Metallgitter, isolierten Kupferdrähten, einer
geheimen crystal-Diodengleichrichter und vergoldete elektrische Verbindungen.
Diese Maschinen sind über einen Zeitraum von zwanzig Jahren entwickelt.
Beim elektrostatischen Generatoren, die Luftmoleküle
zwischen den beiden Scheiben, die Acryl-entgegenzuwirken drehen eng
nebeneinander, sich durch Reibung elektrisch aktiviert. Dies bewirkt, dass die
Scheiben ständig aufgeladen werden, bis ein Überschlag gleicht die Ladung auf
sie. Um die Spannung auf den gewünschten Betrag zu begrenzen, sind die positiv
geladenen Teilchen auf einer der Scheiben und die negativ geladenen Teilchen
auf die andere Scheibe jeweils mittels separat einstellbare Gitter-Elektroden
extrahiert und werden in eine Leidener Flasche, die die Energie speichert
eingespeist . Die Drehzahl der Scheiben, die 50 Gitters Elektroden haben,
beträgt 60 rpm, die eine 50 Hz gepulsten DC-Ausgang erzeugt. Diese
Geschwindigkeit wird durch magnetische Impulse synchronisiert.
Das Gerät wird von Hand durch Drehen der beiden Scheiben in
entgegengesetzte Richtungen gestartet werden, wenn der Konverter wird
ausreichend aufgeladen, um sich zu synchronisieren und weiterhin reibungslos
und geräuschlos drehen ohne externe Spannungsversorgung. Ein zentral gelagerten
Scheibe von etwa 4 "(100 mm) im Durchmesser schimmert in allen Farben des
Regenbogens. Nach ein paar Sekunden die Leidener Flaschen betriebsbereit und
300 Volt Gleichstrom sind mit einem Strom von 10 Ampere kann aus dem Gerät
gezogen werden für jede gewünschte Länge der Zeit. bei vielen Gelegenheiten
haben Demonstrationen der verfügbaren Leistung aus dem Gerät gemacht.
Heizelemente, Lampen und Handwerkzeugmaschinen aus dem Gerät ausgeführt werden
kann.
Dies deutete darauf hin Erklärung des ML Converter
enthält eine Reihe von sehr interessanten Punkten. Es schien geheimnisvoll,
dass die elektrostatischen Discs auf ihre eigenen ohne sichtbare antreibt, sie
zu drehen fortgesetzt. Herr Kelly, der das Gerät und seinem Betrieb gesehen
hat, legt nahe, dass es schräge Bürsten Drücken gegen die vorderen und hinteren
Flächen der zwei Scheiben elektrostatischen und diese mit elektrischem Strom
von den Spulen Hufeisenmagneten und dass wirkt als Motor zugeführt werden,
welche treibt die Scheiben ab, sobald sie gestartet wurden. Er schlägt auch vor,
daß die Stahlsegmente 50 pro Sekunde, die zwischen den Polen der
Hufeisenmagnete passieren eine schnell schwankende Magnetfeld verursacht durch
die Magnetspulen, die sie als Ecklin elektrischen Generator zu betreiben, wie
an anderer Stelle in diesem eBook macht.
Herr DA Kelly auch vermuten, dass die zwei Zylinder
auf der ML Converter gesehen haben, sind Leyden jar Kondensatoren und dass sie
zusammen als von Sir Oliver Lodge (dessen Buch ist auf dieser Website)
beschrieben. Dies ist ein sehr interessanter Vorschlag, aber es erklärt nicht,
warum die Leute in der Schweizer Gemeinde point-blank zu lassen niemanden
sehen, was drin ist diesen Zylindern zu verweigern.
Es gibt ein Video von Don Kelly (vermutlich eine andere Person), die vorbringt andere Theorie des Betriebs erzeugt. Er schlägt vor, dass jedem der Zylinder eine bi-Fadendraht Spule auf einem Bariumferrit Magneten enthält:

Allerdings beschreibt er die Barium-Ferrit-Magneten als der gleiche Typ wie in Funkempfängern verwendet, und sie sind standard "Ferritstäben", die nicht sind Permanentmagnete, soweit ich informiert bin. Don legt nahe, dass der Ausgang von der Hochspannungs-Discs direkt elektrostatischen wird zu diesen Spulen und dann über eine Reihenschaltung mit den Spulen um die Hufeisenmagnete zugeführt. Er sieht den bi-Fadendraht Spule Verstärken des Strom-und die elektrostatischen Scheiben gedreht durch eine Standard-Niederspannungs-Gleichstrommotor ist.
Eine andere Möglichkeit ist, dass die Gläser auch eine Funkenstrecke und Umgebung Kupfer Pick-up Muscheln und wie die Maschine arbeitet geräuschlos, haben die Gläser ein Vakuum in ihnen. Das würde geräuschlosen Betrieb und erklären, warum die Menschen in der Gemeinde nicht öffnen konnte sie für die Inspektion. Es scheint klar, dass wir einfach nicht genau wissen, wie das Gerät arbeitet.
Eine sehr interessante Tatsache, die von der Schweizer Gruppe berichtet worden ist, dass, wenn eine Reihe von Kupfer, Aluminium und Plexiglas Blatt in einem Magnetfeld platziert sind, sie eine hohe Spannung zu erzeugen. Dies ist eine Untersuchung wert. Es ist nicht klar, ob das Magnetfeld konstant sein oder oszillierenden. Die Sequenz von Platten wird als: cpacpacpacpa ("c" Kupfer ist, "p" ist "Perspex" (Acryl-oder 'Plexiglas ") und" a "Aluminium).
Die folgende Aufstellung könnte eine Untersuchung wert sein:

Es gibt gute Informationen über die
Testatika am http://peswiki.com/index.php/PowerPedia:Testatika
aber leider ist unter dem Strich, dass niemand weiß, wie man
Paul Baumann ausgezeichnete Maschine zu replizieren.
Wenn
Sie den Betrieb des elektrostatischen Scheiben verstehen wollen, dann ist die
McGraw-Hill Buch "Homemade Lightning" von RA Ford (ISBN
0-07-021528-6) gibt Details der Wimshurst Maschinen und Pläne für den Bau Ihrer
eigenen, verbesserten Version. Fertigmodell Wimshurst Maschinen sind auf der
Website verfügbar: http://scientificsonline.com/product.asp?pn=3070070&bhcd2=1154180654
Diese Generatoren sind im Internet seit geraumer Zeit erscheint jetzt. Sie können auf dem Jean-Louis Naudin Website: http://jnaudin.free.fr/html/mromag.htm

Der Mini Romag Generator Magnetische Energie nutzt
das Prinzip der Bewegung magnetischer Fluss genannt "der magnetische
Strom" zur Erzeugung von elektrischer Energie. Nach Magnetische Energie
dieser Generator ist in der Lage bis 3,5 Volt, 7A Gleichstrom (24 Watt) freien
Strom plus genügend Leistung, um sich selbst zu erhalten produzieren.
Dieser Generator muss durch Verwendung eines
externen Motors es bei 2.100 rpm für etwa 42 Sekunden drehen begonnen werden.
Danach wird der Energiefluss im Romag Generator aufgebaut und der externen
Motor entfernt werden kann und das freie Abgabe elektrischer Energie verwendet
werden kann.

Der Startvorgang erzeugt magnetische Energie innerhalb der sechs Spulen aus Kupferdraht, das Kupferrohr Unterstützung dieser Spulen und die Kupfer beschichteten Stahldrähten um die Magnete gewickelt. Diese Aufladung erfolgt, während die sechs Spulengruppen Anschlussdrähte, (gezeigt als 22 in der Zeichnung oben), so werden Kontakts und der Einrichtung ihrer abwechselnden Magnetpolen. Nach dem 42 Sekunden Anlaufzeit eine dieser Spule Anschlussdrähte wird durch Schalter geöffnet (24 oben) Verlassen der Nutzlast an seinem Platz. Die Last (23 oben) ziehen kann 7 Ampere. Als Strom von den sechs Spulen gezogen wird, richtet er Magnetpole, die mit den Rotormagneten Aufrechterhaltung der Rotation reagieren. Die Hauptwelle gedreht wird durch die Dauermagnete 12, wie sie anzulocken und ein Release-Feld. Dann wird die Treibereinheit (Handkurbel oder Motor) abgeschaltet so dass das Gerät weiterhin mit der Last drehende wobei der aktivierende Antriebskraft.

Konstruktion:
Wenn Sie versuchen, eines dieser Geräte zu bauen entscheiden, empfehlen wir die Verwendung der genannten Materialien:
1. Aluminium-Grundplatte
2. Gleitlager von Öl imprägniert Messing, 1 "lang, 0,5" Innendurchmesser.
3. Messing Welle, 4 "lang, 0,5" Außendurchmesser
4. Rotor, Messing 1,75 "lang, 2" Durchmesser,
5. Sechs Läufernuten, die jeweils 1,75 "lang, 0,26" tief, 0,72 "breit. Diese Schlitze sind genau 60 Grad voneinander entfernt.
6. Ein Steckplatz Schnitt in der Mitte des Messing Rotor, 360 Grad um, 0,25 "breit 0,313" tief.
7. 12 Slots (hergestellt aus den sechs Slots, wenn die 360-Grad-Schnitt gemacht). Jeder Steckplatz ist mit Glimmerisolierung, 0,01 "dick gefüttert.
8. Insgesamt 228 Teile der U-förmigen Kupfer beschichteten Stahldrähten, 0,04 "dick. Jeder Schlitz (7 oben) verfügt über 19 Stück dieser Drähte in die Mica ausgestattet, damit diese Drähte nicht berühren Messing Rotor. Die Vorderkante dieser Drähte ist bündig mit dem Rotor die Außenfläche und die hintere Kante ragt 1/8 "oberhalb des Rotors der Außendurchmesser.
9. Jedes der 12 Magneten erhält elf Umdrehungen von 0,032 "dicke Kupfer Stahldraht. Diese 11 Windungen oder umkapselt 'akkumulieren bis 3/8 "breit und die dasselbe Muster um alle 12 Magnete angebracht. Wenn in die gebogenen Drähte (8 oben) platziert, sie einen Paßsitz machen festen Kontakt zu bilden.
10. Zwölf Stücke aus Mylar Isolierung, 0,005 "dick, werden in die Kerne der Drähte (9 oben) eingeführt.
11. Die zwölf Permanentmagneten, mit dem Mylar isoliert, müssen nicht
kontaktieren Drähte 9). Diese Magnete Maßnahme 3/4 "lang, 5/8" breit,
3/8 "dick und bestehen aus einer speziellen Zusammensetzung und Festigkeit
Alnico 4, M-60;. 12
12. Stellen Sie sicher, dass die Magnete im Rotor sind mit der Polarität in der Abbildung gezeigt platziert.
13. Die 12 Lackdraht Wraps sind in zwei Abschnitte unterteilt, 6 obere und 6 untere. Es gibt keine Verbindung zwischen diesen Abschnitten. Die magnetische Flussrichtung zwischen den oberen 6 und unteren Windungen 6 wird durch den Wickel 'Strömungsrichtung' erreicht. Die Drähte werden um den Magneten beginnend an der Spitze "Norden" ein halb gewickelt und dann nach 11 Umdrehungen der Draht tritt an der unteren "Süden" die Hälfte. Da dieser Draht geht dann zum nächsten Magneten es kommt zu einer attract Draht, der seine "Norden" Seite ist. Somit sind alle Leitungen bekommen von Süden nach Norden Magneten Halb-oder Nord-Süd-Magnet bis zur Mitte miteinander verbunden. Die tatsächlichen Verbindungen sollten gekräuselten Kupfer Clips (nicht löten) mit Isolierung Schlauch um den Kontakt mit dem Rotorkörper zu verhindern.
14. Ein 0,03 "dicke Kupferrohr (steifen Material) 2" lang und 2 ½ "Innendurchmesser.
15. Sechs Steckplätze sind an der Spitze der Röhre Nr. 14 zu schneiden. Diese Schlitze sind 5/8 "breit und 1/32" tief bei 60 Grad voneinander beabstandet.
16. Sechs Steckplätze sind am Boden des Röhrchens Nr. 14 zu schneiden. Diese Schlitze sind 5/8 "von 5/16 wide" tief und im Einklang mit den oberen Schlitze # 15.
17. Es gibt sechs Kupferrohr Befestigungspunkte.
18. Ein Acryl-Ring wird verwendet, um zu halten Part # 14, Messen 3,75 "Außendurchmesser und 2,25" Innendurchmesser, 3/8 "dick, direkt mit Teil 1 verschraubt. Dieser Ring hat einen 0,03" breite Rille geschnitten 0,25 "tief, damit der sechs Kupferrohr Befestigungspunkte eingefügt werden (Teil 17).
19. Kunststoffisolierung Papier, 0,002 "dick, ist um die Innenseite und Außenseite von Teil Nr. 14 abgegeben werden.
20. Es gibt sechs Spulen aus isoliertem Kupferdraht, wobei jede Spule 72 Windungen von 0,014 dicken Draht. Jede Spule mit zwei Schichten gewickelt ist, die untere Schicht vollständig ausfüllt 5/8 "breiten Schlitz mit 45 Windungen und die Deckschicht erstreckt 5/16" breit mit 27 Windungen. Um sicher zu sein jede Spule hat genau die Seillänge von 72 Umdrehungen, wird eine Sample-Länge umwickelt dann abgewickelt, die als Vorlage für die sechs Längen dienen. Eine vorgeschlagene Spulenwicklung Methode ist, eine kleine Spule mit einer Länge ausfüllen dann durch Halten des Kupferrohr am unteren Fortsatz, dann an der Plusleitung in 2 startet und vorübergehend zu sichern diesen Draht mit der äußeren Oberfläche des Rohres.
21. Als nächstes legen Sie die abgemessene Drahtspule im Inneren des Rohres, Wickeln nach unten und um die Außenseite voran Uhrzeigersinn, bis die 5/8 "-Steckplatz mit 45 Umdrehungen gefüllt ist. Dann senden Sie dieses Kabel wieder an der Oberseite der Spule für 15 / 32 "und Aufwickeln in der gleichen Richtung wieder Voraus Uhrzeigersinn Anordnen der zweiten Schicht für 5/16 übergreifende" mit 27 Windungen. Diese Methode sollte die zweite Schicht vollkommen oberhalb der ersten Schicht zentriert. Nach dem Wickeln diese Spule, den Vorgang wiederholen, Füllen der kleine Spule mit einer anderen Länge von vorgemessenen Draht. Ein sehr wichtiger magnetische Antwort geschieht wie alle sechs Spulen ihrer zweiten Schichten auf diese Weise beabstandet sind.
22. Artikel 22 oben zeigt die Verbindung Muster für sechs Spulen. Wenn das Gerät beim Start-up (Handkurbel) für 42 Sekunden bei 2100 RPM getrieben werden, muss alle sechs Drahtbrücken zusammen sein, was bedeutet, das Plus Kabel wird mit dem Minuspol der Start-Schalter verbunden. Nach 42 Sekunden wird die Last auf dem Schaltkreis hinzugefügt und die Start-Schalter geöffnet wird. Um überprüfen Sie Ihre Verbindungen zwischen den Spulen, beachten Sie, dass das Ziel Draht der Spule Nr. 1 zum Ziel Draht der Spule # 2, die obere Schicht nach oben Schicht geht. Dieses Muster hat dann der Spule 2 (untere Schicht) beginnen würde der Spule 3 (auch untere Schicht) zu starten. Wenn das Kupferrohr mit den Spulen um den Rotor angeordnet ist, muss der Abstand von jedem Magneten an jeder Spule identisch sein. Wenn sie verschieden misst, können Acryl Halten Formen der Aluminiumbasis verschraubt werden, nach oben vorstehen, und schieben das Kupferrohr in Richtung benötigt wird, um den Abstand beizubehalten wie angegeben.
23. Drähte zu laden.
24. Drähte zu starten Schalter.
25. Drehrichtung, die im Uhrzeigersinn ist, wenn Sie von oben nach unten.
26. Acryl Kuppel zum Schutz gegen Elemente.
27. Coating aus klarem Acryl mit dem Rotor zu festigen. Verwenden Sie keine Standard-Motor Lack. Pre-heat der Rotor und dann tauchen sie in erwärmten flüssigen Acryl. Nach der Entnahme aus Tauchbecken, Hand, bis das Acryl härtet drehen, dann auszugleichen Rotor. Zum Ausgleich Verfahren, fügen Sie entweder Messing Gewichte oder entfernen Messing als durch Bohren kleine Löcher in den Rotor auf der schweren Seite benötigt.
28. Isolierschlauch für alle Verbindungen.
29. Welle für Start Zwecke und Geschwindigkeit testen (wenn gewünscht).
Der Grund, dass dieser Generator in diesem Kapitel enthalten ist, weil die Konstruktion ist recht komplex. Außerdem haben die Pläne schon seit mehreren Jahren ohne dass ich bewusst jeden Bau oder Betrieb einer dieser anderen Einheiten als JL Naudin war.
Kalte Fusion
wurde zunächst mit großer Begeisterung angenommen. Es schien dann
diskreditiert, vor allem als eine Angelegenheit von Angst vor dem Verlust der
Mittel für die Jahrzehnte alt "hot" Fusionsforschung werden. In der
heutigen Zeit gibt es einige 200 Labors. was haben die Ergebnisse bestätigt und
so gibt es keinen Zweifel an der Realität des Systems. Im Wesentlichen heißt
es, dass die Kernfusion kann bei Raumtemperatur erfolgen, unter bestimmten
Bedingungen. Allerdings ist eine kommerzielle Arbeiten Gerät jetzt auf den
Markt mit Details auf
http://peswiki.com/index.php/Directory:Andrea_A._Rossi_Cold_Fusion_Generator.
Wenn Sie die Hintergründe der kalten Fusion Geschichte wissen möchten, dann gibt es mehrere Websites, die die Fortschritte verfolgen in diesem Bereich, darunter "Cold Fusion Times" am
http://world.std.com/~mica/cft.html wo sehr detailliert ist. Doch obwohl ein kalter Fusion Generator ist unwahrscheinlich, dass etwas, das Sie klopfen können zusammen in Ihrem Hinterhof zu sein, wird der Prozess Kanten stetig in Richtung allgemeinen Gebrauch. Im Jahr 2012 wird der Rossi "ECAT" kalte Fusion Generator voraussichtlich starten. Die Website http://ecat.com/ ist bereits die Bestellungen und die Heimat Einheit zur Erzeugung von 10 Kilowatt, wird voraussichtlich für 500 US-Dollar zu verkaufen und haben einen jährlichen laufenden Kosten von nur $ 20.
Ein bereits erfolgreiches Experiment wird an
der j.l. Naudin-Website gezeigt, wo viele erfolgreiche Tests durchgeführt
wurden. Alexander Frolov, bemerkt, dass durch die Wasser-Pumpe ist extern
angetrieben, die Ergebnisse von j.l. Naudin gezeigt nicht ganz genau der Fehler
ist zwar nicht für Leistungsstufen unter einem Kilowatt, und so die Leistung
tatsächlich sehr leicht kleiner, gemeldet ist.
Dieses System begann mit William
Lynes-Konzept, das er in seinem Buch "Occult Ether-Systems" im Jahr
1997 veröffentlicht. 1999 Nikolas Moller Lynes Buch gekauft und lenkte die
Aufmerksamkeit von Alexander Frolov auf die Idee. Alexander Korrepetitor an der
Idee und produziert sowohl der gegenwärtigen Theorie und Design. Ein
gemeinsames Projekt begann dann zwischen Alexanders Faraday Company Ltd. von
St. Petersburg in Russland (www.faraday.ru)
und Nikolas Firma Spectrum GmbH
Der Prototyp, gezeigt auf dem Foto unten,
wurde dann und von Alexander an Nikolas übergeben, wo es wurde ausgiebig
getestet. Der genaue Vorgang der Energie-Gewinn beteiligt hat erst vor kurzem
vollständig in Alexanders Buch mit dem Titel "Neue Energien" bekannt
gegeben.
Die verwendete Technik umgestellt immer
wieder eine Menge von Wasserstoffgas vom zweiatomigen Zustand (H2 zu bilden ein
stabiles Molekül, wo zwei Wasserstoffatome zusammen geklebt sind), monatomic
Zustand H-H (wo zwei Wasserstoff-Atome als separate Atome, die nicht eng
miteinander verbunden bleiben) und wieder in seine ursprüngliche Form zurück.
Kein Wasserstoff verbraucht. Kein
zusätzliches Gas ist erforderlich. Das Gas wird nur von einem Staat zum
anderen, immer wieder umgewandelt. Das Problem für konventionelle Wissenschaft
ist, dass die Ausgangsleistung gemessen bei Tests wesentlich größer, als die
Eingangsleistung in sorgfältig-Tests für Zeiträume von mehr als einer halben
Stunde jeder ausgeführt wurden. Die zusätzliche Kraft fließt in vom Feld Null –
Punkt Energie durch ein Energie-Extraktion-Mechanismus, verursacht durch die
Kollision von Molekülen, die sehr unterschiedliche Atomgewichte zu haben. Das
erklärt in seinem Vortrag durch Dr. Frolov: http://alexfrolov.narod.ru/mac.html
wo ist das Energie-Ungleichgewicht im Detail beschrieben. Darin stellt er fest,
dass die Theorie deutlich zeigt, dass eine Eingabe von 1.400 Watt geeignet zur
Herstellung einer Leistung von 7.250 Watt aufgrund der
Auswirkungen-Energie-Ungleichgewicht zwischen Hochamt und Low-Mass Moleküle
ist, wenn sie kollidieren.
Hier ist ein Foto von der
Entwicklung-Assembly von Alexander Frolov gebaut und dann in der Testphase des
Systems verwendet:

Dies
ist eine rein mechanische Vorrichtung, die self-powered ist und kann Strom
liefern zu anderen Geräten zu fahren. Dieses Gerät wurde entworfen und gebaut
in der Türkei. Es wurde in

Während
der Demonstration wurde verwendet, um ein Auto Glühbirne sehr hell leuchten:

Muammer
hat auch eine größere Version in der Lage die Stromversorgung eines Hauses
produziert:

Die
Demonstrationsanlage wurde begonnen mit einer 16 AHr Batterie für ein paar
Sekunden. Sobald das Gerät an seine Leerlaufdrehzahl, wird es self-powered und
in der Lage zu liefern erhebliche elektrische Leistung und die Starterbatterie
wird dann abgeschaltet. Theoretisch kann keine mechanische 100% Effizienz herzustellen,
geschweige denn, mehr als 100%. Dieses System, wo ein Motor dreht mehrere
Generatoren ist sehr ähnlich wie die Raoul Hatem System in Kapitel 2
beschrieben.
Der
Bericht von Dr. JL Duarte auf der kleineren Einheit enthält die folgenden
Informationen:
Diese
technische Vermerk soll beschreiben einen Test, die ich persönlich in
Das
Gerät wurde in einem metallischen Kasten beschränkt bemessen 550 x 380 x 270
mm, Gewicht ca. 20 kg, und ich durfte alles außerhalb dieser Box überprüfen. Um
jedoch die Kerngedanken der Erfindung zu schützen, war ich eigentlich nicht, um
alle Details der internen Bauteile zu überprüfen. Laut Erfinder ist die
Vorrichtung in erster Linie ein mechanisches System, ohne irgendeine Art von
Energiespeichern innerhalb des Kastens (wie Batterien, Akkumulatoren,
Schwungräder, Verbrennungsmotoren, chemischen oder radioaktiven Reaktionen).
Ich glaube, die Absichten des Erfinders, in gutem Glauben zu sein.
Der
experimentelle Aufbau war ziemlich einfach, wie schematisch in Fig.1 gezeigt. Es bestand darin, die
Schachtel mit unbekanntem Inhalt, von dem DC-Spannungen und Ströme erzeugt
werden erwartet wurden, auf einem Tisch in der Mitte des Raumes. Ein Kabel mit
zwei Anschlußkontakten wurde aus der Box laufen und Instrumente wurden zwischen
der Box und der Last, die eine Gleichstrom / Wechselstrom Wechselrichtertreiber
eine Glühlampe befand. Die Ausgangsleistung von der Box beim
Lastanschlusselement gemessen wie hier dargestellt:

Die
Schaltung Verbindungsmethode verwendet wird hier gezeigt:

Nach einer kurzen Start-Prozedur waren die metallischen Kasten und die Last beide vollständig von der Umgebung isoliert, so dass es keinen physischen Kontakt oder Verbindung mit externen Stromquellen wie etwa dem öffentlichen elektrischen Netz zu irgendeinem Zeitpunkt während der gesamten Dauer der Messungen. Da der Start-up Energieeintrag in das Gerät war recht bescheiden, war das Hauptproblem dann die abgegebene Energie-Ausgang messen.
Ich hatte die Leistungsmessungen mit Sorgfalt zubereitet, indem zuverlässige Instrumente, die ich persönlich mitgebracht aus meiner eigenen Universität Labor. Um das Gleichstrom-Spannung direkt aus den positiven und negativen Anschlüssen zu messen, verwendet I zwei verschiedenen Voltmeter parallel geschaltet. Ein Voltmeter war ein analoger Art, mit Permanentmagneten und Drähten ausgebildet, während der andere ein Digitalvoltmeter. Um den Gleichstrom Strom zu messen habe ich zwei Amperemeter in Reihe, ein analoges und ein digitales. Wenn elektromagnetische Wellen die Messung stören sollte, dann würden stören einen oder anderen Instrument, aber nicht alle vier Stücke gleichzeitig und in der gleichen Weise.
Vor Beginn der Tests wurde kein hörbarer Ton von der Vorrichtung erzeugt wird. Die gemessene Spannung und Strom an den Anschlüssen Null wäre. Also, soweit ich beobachten konnte, war das Gerät komplett in Ruhe.
Die Start-up-Prozedur umfasste Verbinden eines kleinen 12V Gleichstrom Bleisäurebatterie zu zwei Kontaktpunkten innerhalb des Kastens für einige Sekunden. Ich habe die Zeit mit meiner eigenen Uhr und es war mehr als 5 Sekunden, aber weniger als 10 Sekunden. Ich halte es für sinnvoll, die Zeit gewesen zu 8 Sekunden zu betrachten. Nach dieser Zeit war kein Energieeintrag in die Schachtel mittels Kabeln verbunden.
Unmittelbar nach dem Start-up-Prozedur, hörte ich Rauschen, z. B. würde durch umlaufenden Teile im Inneren der Box hergestellt werden kann. Der Erfinder sagte, dass einige 10 Minuten erlaubt sein sollte vergehen, bis die Last wurde angeschlossen werden. Während dieser Zeit zeigten beide der Voltmetern die Ausgangsspannung Fallenlassen langsam von 12,9 Volt bis 12,5 Volt. Die beiden Voltmeter abgestimmt genau. In den folgenden Stunden beobachtet und aufgezeichnet I von Hand, die Spannungs-und Stromwerte von den Instrumenten angezeigt. Die angezeigten Werte waren recht stabil, so dass ich zunächst beschlossen, sie auf 15 Minuten Intervallen beachten Sie, später aber bei 30 Minuten-Takt.
Von Zeit zu Zeit, mit meinen Händen habe ich versucht, ein Temperaturgefälle in der Box zu finden, aber ich konnte nicht erkennen jede Veränderung oder Erhöhung der Temperatur im Vergleich zur Raumtemperatur. Nach fünf Stunden habe ich die Entscheidung, um die Messungen zu stoppen. Die Ergebnisse sind in der folgenden Tabelle dargestellt:
|
Zeit |
V1 (Digital) |
V2 (Analogon) |
A1 (Digital) |
A2 (Analogon) |
|
0:00 |
12:54 |
12.5 |
2.23 |
2.35 |
|
0:15 |
12.57 |
12.5 |
2.29 |
2.35 |
|
0:30 |
12.57 |
12.5 |
2.29 |
2.35 |
|
0:45 |
12.53 |
12.5 |
2.27 |
2.35 |
|
1:00 |
12.51 |
12.5 |
2.27 |
2.35 |
|
1:15 |
12.48 |
12.5 |
2.27 |
2.35 |
|
1:30 |
12.47 |
12.5 |
2.27 |
2.35 |
|
2:00 |
12.41 |
12.4 |
2.26 |
2.35 |
|
2:30 |
12.35 |
12.4 |
2.26 |
2.35 |
|
3:00 |
12.30 |
12.3 |
2.25 |
2.35 |
|
3:30 |
12.22 |
12.3 |
2.25 |
2.3 |
|
4:00 |
12.15 |
12.2 |
2.25 |
2.3 |
|
4:30 |
12.01 |
12.1 |
2.24 |
2.3 |
|
5:00 |
12.00 |
12.0 |
2.23 |
2.3 |
***********************
Soweit es
Allerdings Anfang 2010 zeigte Muammer einen Permanentmagnet-Motor / Generator von seinem eigenen Entwurf. Diese Art von Gerät ist notorisch schwer zu bekommen funktionale, geschweige denn die Herstellung der 250 Watt Leistung, die Muammer an der Delft University nachgewiesen. Als Teil der Demonstration nahmen Muammer den Motor komplett auseinander zu zeigen, dass es keine versteckten Stromquelle. Dies zeigt deutlich, dass Muammer ein Mann von sehr beachtliche Fähigkeit ist, und das beträchtliche Glaubwürdigkeit verleiht seiner früheren hier gezeigten Vorrichtung. Leider ist die Patentanmeldung nicht in Englisch und einige der Begriffe, durch eine grobe Übersetzung hergestellt werden, sind überhaupt nicht klar. Folglich, obwohl das Design scheint ganz einfach, sie kann nicht als ein Design, das selbstbewusst aus den Informationen hier und aus diesem Grund konnte repliziert werden bewertet werden, bleibt die Oceanstar Informationen finden Sie hier, unter den unwahrscheinlich in einem Workable Abschnitt Device Ergebnis.
Hier sind die Informationen aus der Patentanmeldung WO2004091083 obwohl die Qualität der Reproduktion und der Klarheit der Formulierung ist nicht besonders gut:
EIN SYSTEM,
DAS ERZEUGT ELEKTRISCHEN STROM ÜBER EINEN
AKKU, DAS DIE ANFÄNGLICHE BEWEGUNG FÜR
DAS SYSTEM ERMÖGLICHT
ABSTRAKT
Dies ist ein transportables System, das elektrische Energie erzeugt über einen Akkumulator, der die anfänglichen Bewegungssignale für das System liefert. Zwei Batterien sind in diesem System verwendet und das System wird weiter gearbeitet über den ersten Antrag von diesen Batterien. Es besteht keine Notwendigkeit für einen weiteren Transformator. Dieses Gerät arbeitet mit seinen eigenen Mechanismus und es gibt keine Notwendigkeit für zusätzliche Geräte. Auf diese Weise ist ein kontinuierlicher Stromerzeugungssystem möglich. Diese Einrichtung kann, ohne ihn an einem Netzwerk zu arbeiten, sodass es möglich ist, sie an Stellen, wo Strom nicht existiert. Wenn darüber hinaus zum Eintrag eines Gebäudes verbunden ist, wird der Bedarf an einem Netzwerk vermieden. Dieses System erzeugt elektrische Energie unabhängig von einem Netzwerk.
BESCHREIBUNG
Ein System, das elektrische Energie erzeugt über einen Akkumulator, der die anfänglichen Bewegungssignale für das System liefert Dies ist ein tragbares System, das elektrische Energie erzeugt über einen Akkumulator, der die anfänglichen Bewegungssignale für das System liefert. Bereits bestehende Systeme können elektrische Energie zu erzeugen, deren Dauer hängt von der Lebensdauer der Batterie. In diesen Systemen muss die Batterie nachgeladen, um das System neu zu starten. 12V Stromversorgung durch die Batterien in Autos verwendet werden, sofern auf 220 V über Transformatoren erhöht.
Zwei Akkus sind in unserer Erfindung verwendet. Das System arbeitet auf einer kontinuierlichen Basis nach der ersten Inbetriebnahme über diese Akkumulatoren. Es besteht keine Notwendigkeit für einen weiteren Transformator. Unser System, das elektrische Energie erzeugt, braucht keine anderen Geräte, und es hält auf die Generierung von Energie über einen eigenen Mechanismus. Auch arbeitet das System ohne Verbindung zu einem Netzwerk.
Somit kann an jedem Ort, wo kein Strom vorhanden ist verwendet werden. Jedoch gilt dieses System zu dem Eintrag der Gebäude verbunden ist, gibt es keine Notwendigkeit für ein zusätzliches Netz. Das System kann zu produzieren elektrische Energie unabhängig von einem Netzwerk.
BESCHREIBUNG
DER ZEICHNUNGEN
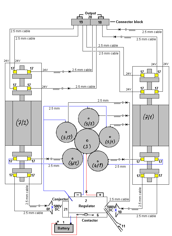
Hier sind die Erläuterungen zu den Zahlen, die ein besseres Verständnis über diese Erfindung.

Fig.1 ist eine schematische Ansicht des Systems.
Die Zahlen auf der schematischen verwendet:
1 - Accumulator
2 - Regulator
3 - Big Getriebe 3/1-Starter dynamo
4 - kleines Zahnrad 4/1-2-Feedback dynamo
5 - kleines Zahnrad 5/1-2-3-Feedback dynamo
6 - Schütz
7 / l und 7/2- Commitatris
8 bis 29 Gleichstrom-Eingang
9 bis 24 Gleichstrom-Ausgang
10 bis 580 Gleichstrom-Ausgang
11-Schalter
12 - Shunt
13 - Gleichrichter
14 - Kondensator
15 bis 2,5 mm Kabel
16 - Collector
17 - Charcoal
18 - Befestigungsschellen
19 - Befestigungsschellen
20 - Lampe
21 - Conjector
22 - Starter Lichtmaschine
23 - Feedback dynamo
24 - Wechselstromdynamo
25 - Magnetschalter
26 - Pulley
27 - Pulley
28 - Keilriemenscheibe
29 - 380V Stromausgang
30 bis 220 V Stromeingang

BESCHREIBUNG
Diese Erfindung ist ein System, arbeitet über die Bewegung des Wechselstromgenerators beginnt. Es existieren zwei Akkumulatoren (1), und der erste Gang durch den Akkumulator vorgesehen ist, um den Regler durchgeführt wird. Schütz (6) hält den Starter dynamo Arbeitsbedingungen durch Trennen des Akkumulators (1), sobald der Regler (2) wird sich die Spannung, die von dem Akkumulator (1) geht durch den Regler und dem Beginn Dynamo (3/1) gelegt beginnt tätig und damit die Feedback Generatoren über die Zahnräder (4/1-2-5/1-23-3). Feedback dynamo dem Senden reinen Gleichstrom Strom Regulator über Shunt (12), einen Kondensator (14) und eine Diode (13). Es verbindet alle Ströme, die mit dem Regler in 4 Sekunden erreicht und sendet mit dem Schütz (6). Akkumulator (1) durch diesen Strom, der an den Regler erreicht setzen. Dieser Strom wird der Beitrag Dynamo (3/1) umgewandelt. Es wird zu einem. Transformation innerhalb des Systems. Im Falle von Stromknappheit, hält es zum Arbeiten unter Verwendung des von der commitatris (7/1) erzeugt wird.
Über den Starter Dynamo (3/1), wird Gleichstrom in den Generatoren, die mit den Zahnrädern verbunden sind und dieser Strom dem commitatris transformiert (7/1 und 7/2) und Gleichstrom-Spannung an commitatris generiert (7/1 und 7/2).
Zweite System: 3x24 Gleichstrom-Spannung an den zweiten Starter Dynamo (22) transformiert. Sobald die Start dynamo Werk (22), einen Feedback-Dynamo (23) mit einem Flaschenzug und einen Feedback-Dynamo (24) Wechselstromerzeuger arbeiten beginnt. Das Feedback Dynamo (23) beginnt Rückkoppeln; die Rückkopplung Dynamo (24), der Wechselstrom erzeugt wird unabhängig Erzeugen 6 KV, 18 Ampere, 50Hz Strom. Darüber hinaus produziert die erste Anlage 24 Gleichstrom und 580 Gleichstrom Strom auf seine eigene. Je größer die Zahnräder sind, desto mehr wird der erzeugte Strom ist.
Dieses System, das Gegenstand unserer Erfindung ist, kann an beliebiger Stelle eingesetzt werden. Sie können es an Orten verwenden, wo es keinen Strom, oder an Orten wie Dörfer, Städte, Gebäude, Gewächshäuser, in denen es kein Netz gibt. Darüber hinaus ist das Netzwerk nicht mehr ein Muss. Statt einem Netzwerk, können Sie unserem System. Es besteht keine Notwendigkeit für Benzin, wenn dieses System in Fahrzeugen verwendet wird.
Es ist ein US-Patent, das auf Jesse McQueen im Jahr 2006 gewährt wurde. Dieses System sieht zu gut, um wahr zu sein, und auf der Oberfläche erscheint unmöglich, selbst wenn man berücksichtigt, dass es gesagt wurde, dass gewöhnliches Fahrzeug Generatoren ein Coefficient Of Performance über ein (dh Ausgang Energie ist größer als die Energie, die der Benutzer hat, haben in das Gerät zu setzen, um es zu betreiben). Ich bin mir nicht bewusst niemanden, dieses System versucht hat, so habe ich keine Beweise dafür, dass es nicht funktioniert - nur ein Mangel an Glauben in einem System dieser Art in der Lage zu arbeiten, wie beschrieben. Wie dagegen, ist es nicht weit aus dem bewährten System von Chas Campbell (Kapitel 4) und das US-Patentamt hat das Patent erteilt und sie haben einen Ruf, stark an zuzugeben, dass es überhaupt so etwas wie ein "Perpetuum mobile Gegensatz Maschine ", die dieses System zu sein scheint. So, ich überlasse es an Ihnen, machen Sie Ihren eigenen Geist, und das System testen, wenn Sie wollen, die einfach zu tun, da es keine reale Konstruktion beinhaltet sollten, sondern nutzt off-the-shelf hergestellten Produkte, die leicht sind, verfügbar und nicht besonders teuer. Hier ist das Patent:
US-Patent 7.095.126 22. August 2006 Erfinder: Jesse McQueen
INNERE ENERGIE ERZEUGENDE STROMQUELLE
ABSTRAKT
Eine externe Energiequelle, wie einer Batterie verwendet wird, um zunächst Strom an einen Wechselstromgenerator und Generator starten. Nachdem das System gestartet ist es nicht notwendig für die Batterie zur Stromversorgung des Systems zu liefern. Der Akku kann dann abgeschaltet werden. Der Generator und Elektromotor arbeiten in Kombination mit dem Generator elektrische Energie. Die Lichtmaschine liefert diesen elektrische Energie zu den zwei Wechselrichtern. Einem Wechselrichter ausgibt Teil seiner Leistung an die Lampe, und ein Teil zurück zu dem elektrischen Motor / Generator. Diese Kraft ist zur Stromversorgung des Elektromotors. Der zweite Inverter versorgt den spezifischen Lastvorrichtungen, die an das System angeschlossen werden.
US-Patent-Referenzen:
5033565 Juli 1991 Abukawa et al.
5036267 Juli 1991 Markunas
5785136 Juli 1998 Falkenmayer et al.
HINTERGRUND DER ERFINDUNG
Elektrische Energie tritt natürlich, aber selten in Formen, die verwendet werden können. Zum Beispiel, obwohl die Energie als Blitz abgeführt überschreitet die weltweit Strombedarf um einen großen Faktor hat Blitzschlag Praxis nicht verwendet worden, weil seiner Unvorhersagbarkeit und andere Probleme stellen. Im Allgemeinen wandeln praktische elektrischer Leistung erzeugende Systeme die mechanische Energie der beweglichen Teile in elektrische Energie. Während Systeme, die ohne mechanische Schritt Betrieb existieren, sind sie zurzeit entweder übermäßig ineffizient oder teuer, weil eine Abhängigkeit aufwendige Technik. Während einige elektrische Anlagen mechanische Energie aus einem bewegten Wasser (Wasserkraft), leitet die überwiegende Mehrheit aus Wärmekraftmaschinen, in denen das Arbeitsmittel Wasserdampf ist. Rund 89% der Leistung in den Vereinigten Staaten wird auf diese Weise erzeugt. Der Dampf wird mit Wärme aus der Verbrennung von fossilen Brennstoffen oder aus der Kernspaltung erzeugt.
Im Bereich der Elektrizität ist eine Maschine verwendet, um mechanische Energie in elektrische Energie zu ändern. Es arbeitet nach dem Prinzip der elektromagnetischen Induktion. Wenn ein Leiter in einem Magnetfeld passiert, wird eine Spannung über die Enden des Leiters induziert. Der Generator ist einfach eine mechanische Anordnung zum Bewegen des Leiters und führt den Strom von der Spannung an eine externe Schaltung, wenn er betätigt Vorrichtungen, die Strom benötigen hergestellt. In der einfachsten Form des Generators ist der Leiter ein offenes Drahtspule rotierenden zwischen den Polen eines Permanentmagneten. Während einer einzigen Rotation tritt eine Seite der Spule durch das Magnetfeld in einer ersten Richtung und dann in die andere, so dass der induzierte Strom wird Wechselstrom (AC), Bewegen zuerst in einer Richtung, dann in der anderen. Jedes Ende der Spule ist mit einem separaten metallischen Gleitring, der mit der Spule dreht. Bürsten auf, die an den Schleifringen sind mit der externen Schaltung verbunden. Somit fließt der Strom von der Spule zu den Schleifringen, dann durch die Bürsten mit der externen Schaltung. Um Gleichstrom (DC), das heißt, dass Strom fließt nur in einer Richtung zu erhalten, wird ein Kommutator anstelle Schleifringe eingesetzt.
Kommutator eine Einfachbindung Schleifring in linke und rechte Hälften, die voneinander isoliert sind und an gegenüberliegenden Enden der Spule befestigt gespalten. Es ermöglicht Strom an den Generator über die Bürsten in nur einer Richtung verlassen. Dieser Strom pulsiert, und zwar von keinem Durchfluss für maximalen Durchfluss und wieder zurück zu keiner Strömung. Eine praktische Gleichstrom-Generator, mit vielen Windungen und mit vielen Segmenten des Kommutators, gibt ein stetiger Strom. Es gibt auch mehrere Magnete in einem praktischen Generator. In jedem Generator, wird die gesamte Anordnung der Spulen tragenden den Anker oder Rotor genannt, während die stationären Teile des Stators bilden. Außer im Falle der magneto, die Permanentmagnete verwendet, verwenden Sie AC und Gleichstrom-Generatoren Elektromagneten. Erregerstrom für den Elektromagneten ist meistens Gleichstrom von einer externen Quelle. Der Begriff dynamo wird häufig für die Gleichstrom-Generator verwendet, der Generator in Automobilanwendungen ist normalerweise ein Dynamo. Ein Wechselstrom-Generator wird als Lichtmaschine. Um verschiedene bautechnische Probleme zu erleichtern, haben Generatoren einen stationären Anker und rotierenden Elektromagneten. Die meisten Generatoren erzeugen eine mehrphasige AC, eine komplexe Art von Strom, der eine glattere Kraftfluss als es einfache AC bietet. Der weitaus größte Menge Strom für die Industrie und die zivile Nutzung kommt von großen AC Generatoren von Dampfturbinen angetrieben.
ZUSAMMENFASSUNG
DER ERFINDUNG
Es ist ein Ziel der vorliegenden Erfindung, eine Energiequelle, die mehr Energie erzeugt als die Energiequelle, um funktionieren erfordert.
Es ist eine zweite Aufgabe der vorliegenden Erfindung, ein System, das die überschüssige Energie von der Energiequelle zur Versorgung anderer verschiedener Geräte verwendet produziert bereitzustellen.
Es ist eine dritte Aufgabe der vorliegenden Erfindung, eine Energiequelle zum Zuführen von Energie zu verschiedenen Geräten ohne die Abhängigkeit von einer äußeren Energiequelle zum Zuführen von Energie an die Energiequelle der vorliegenden Erfindung bereitzustellen.
Die vorliegende Erfindung stellt eine Energiequelle, die in der Lage ist mehr Energie als es zum Betrieb benötigt wird. Die überschüssige Energie wird die Stromversorgung der Geräte verwendet. Eine Rückkopplungsschleife Ansatz wird verwendet, um einen Teil der Energie von dem Generator erzeugen zurückzuschleusen der Generatoren-Eingangsport. Diese Feedback-Schleife Ansatz ermöglicht der Generator seine eigene erzeugte Energie verwenden zu bedienen. Die zusätzliche Energie, die vom Generator erzeugt wird, die Stromversorgung anderer Geräte, die mit dem Generator verbunden werden kann, verwendet.
Bei dem Verfahren der Erfindung eine externe Energiequelle, wie einer Batterie verwendet wird, um anfänglich mit Strom versorgt werden, einen Wechselstromgenerator und Generator starten. Nachdem das System gestartet ist es nicht notwendig für die Batterie zur Stromversorgung des Systems zu liefern. Der Akku kann dann abgeschaltet werden. Der Generator und Elektromotor arbeiten in Kombination zur Erzeugung elektrischer Energie. Die Lichtmaschine liefert diesen elektrische Energie zu den zwei Wechselrichtern. Einem Wechselrichter ausgibt Teil seiner Leistung an die Lampe Lastvorrichtung und Teil zurück zu dem elektrischen Motor / Generator. Diese Kraft ist zur Stromversorgung des Elektromotors. Der zweite Inverter Energieversorgung der spezifischen Belastung Geräte, die an das System angeschlossen sind.
BESCHREIBUNG
DER ZEICHNUNGEN
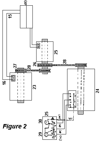
Fig.1 ist eine Konfiguration einer
Implementierung des internen Spannung generierende System der vorliegenden
Erfindung.
Fig.2 ist eine Konfiguration einer alternativen Ausführungsform der internen Spannung generierende System der vorliegenden Erfindung.
BESCHREIBUNG
DER ERFINDUNG


Diese Erfindung ist eine elektrische Stromerzeugung-Gerät, die erzeugt mehrere Male mehr Strom als es braucht, um dieses System zu betreiben. Diese Erfindung umfasst eine erste Energiequelle, die an eine zweite Stromquelle verbunden ist. Unter Bezugnahme auf Fig.1, verfügt das System über die vorliegende Erfindung eine Batteriequelle 10 (12V Gleichstrom), die mit einem elektrischen Generator 20 verbindet. Die Batterie liefert die erste Stromversorgung des Systems zu initiieren/den Betrieb von der Lichtmaschine Start. Die vorliegende Erfindung kann anderen Stromquellen neben der Illustrierten Batterie das System die erste Stromversorgung implementieren. Das ursprüngliche Modell der vorliegenden Erfindung eine Lichtmaschine aus einem 1997 Isuzu Trooper eingemeindet. Die Erfindung umfasst einen Elektromotor 30 (148-Watt Wechselstrom). Der Elektromotor verbindet einen Wechselrichter 40 (400-Watt). Das System umfasst auch eine zweite Umrichter 50. Die Batterie 10 verbindet ebenfalls mit beiden Wechselrichter, 40 und 50. Jeder Wechselrichter hat zwei Ausgänge. Für die ersten Wechselrichter 40 Ausgabe eines RSS-Feeds in der Elektromotor 30 anzubieten, die Kombination aus Motor und Generator. Die andere Ausgabe-Feeds in eine Lampe Vorrichtung 60. Das Lampe-Gerät ist eine 60-Watt Wechselstrom Lampe. Diese Lampe-Gerät ändert das aktuelle Reisen vom Umrichter 40, so dass die aktuelle Einspeisung in den Elektromotor 30 nicht rein induktiv ist.
Obwohl Fig.1 eine Lampe-Gerät zeigt, können andere Lasten verwendet werden, um diese gleich eine Aufgabe auszuführen. Der Umrichter 40 verfügt über einen Input von dem der Wechselrichter Strom von der Lichtmaschine 20 erhält. Der zweite Wechselrichter 50 hat auch eine Eingabe, die auch Strom von der Lichtmaschine erhält.
In Betrieb wird zunächst der Akku 10 verwendet, die Lichtmaschine 20 und 30-Generator starten Stromversorgung. Wenn das System gestartet wurde, ist es nicht notwendig für die Batterie das System Stromversorgung. Der Akku kann dann getrennt werden. Nach dem Start Arbeiten der Lichtmaschine 20 und Elektromotor 30 in Kombination mit elektrischen Energie zu generieren. Die Lichtmaschine liefert dieser Strom die zwei Wechselrichter, 40 und 50. Umrichter 40 Teil dieser macht die Lampe 60 und Teil der Elektromotor 30 ausgegeben. Diese Kraft wird verwendet, um den Elektromotor. Der zweite Wechselrichter 50 versorgt die spezifische Belastung-Geräte, die an das System angeschlossen sind. Diese Geräte laden können, werden alle Geräte die mit Strom betrieben werden.
Der wichtige Aspekt der vorliegenden Erfindung ist die Schleife zwischen der Lichtmaschine 20, Elektromotor 30 und die erste Wechselrichter 40. Ein Teil der Macht von der Elektromotor erzeugt wird recycelt und wird verwendet, um den Elektromotor. Auf diese Weise erzeugt das System die Macht intern, die verwendet wird, um das System macht. Dieses Konzept macht dieses System eine self-power erzeugenden system.

Fig.2 zeigt eine alternative Ausführungsform der Kraftmaschinen-System der vorliegenden Erfindung. Diese Ausführungsform umfasst einen Getriebekasten 70, ein Auto Starter 72 und einen Kopf Bürste Generator 74 und Bock 76 Booster. Zunächst, um die Auto-Starter 72 Arbeiten mit der Batterie des Generators liefern. Dieser Prozess ist ähnlich zu dem Prozess zum Starten eines Autos. Die Schaltung 70 erhöht die Drehzahl des Generators. Die Buck Booster 76 dient als Ausgang für die Stromversorgung der verschiedenen Lasten zu versorgen. Diese Konfiguration enthält auch ein Gleichstrom-Wandler 78.
Dieses Dokument wurde ursprünglich auf Antrag eines australischen Mann, dass die Zelle auch für ihn gearbeitet gesagt, aber dass er Angst hatte, die Einzelheiten selbst produziert. Dieses Dokument wurde von ihm genehmigt und veröffentlicht. Es erwies sich als sehr beliebt und ein Enthusiast Gruppe wurde zu bauen und zu testen dieses "Nitro Cell" gesetzt.
Die Ergebnisse
dieser Gebäude und Prüfung wurden höchst unbefriedigend. Soweit ich informiert
bin, erwies sich nicht eine einzelne Zelle erfolgreich in den Antrieb eines
Motors. Deshalb habe ich, zog das Dokument, da, obwohl ich es in der Lage sein
zu arbeiten glauben, zeigt die Tatsache, dass viele Menschen, um es arbeiten
nicht für
Einfache arithmetische aufgebracht auf die beanspruchte Leistung des Gerätes zeigt, dass ein großer Teil der beanspruchten Kilometerleistung ohne Verwendung eines Kraftstoffs überhaupt erfasst worden ist. Das klingt unmöglich, in Wirklichkeit ist es nicht, aber diese Art von Operation kommt aus der Joe Zelle, die notorisch schwer zu bekommen in Betrieb ist, erfordern mindestens eine Woche herumzuspielen, um die Metallarbeiten des Fahrzeugs mit dem Energiefeld ausgerichtet zu bekommen verwendet, um die Antriebskraft bereitzustellen. Auch wirkt jede Person als "Dipol", die ein Energiefeld um diese Person. Die meisten Menschen haben eine Polarität, die Joe Zelle Energie entgegen, und sie werden nie ein Joe Zelle zu bedienen, da sie eine solche Zelle aus mehreren Schritte entfernt von ihm stören können. Kapitel 9, die Joe Zelle beschreibt, enthält Informationen, wie Sie Ihre persönlichen Polarität umzukehren, zu stoppen Blockierung der Leistung der Zelle.
Dies ist definitiv klingt unglaublich, aber, wie es die Art und Weise, dass die Dinge tatsächlich sind passiert, gibt es wenig vormachen anders. Persönlich habe ich nie empfehlen jedem eine Joe-Zelle für ein Fahrzeug anzutreiben bauen, wie die Wahrscheinlichkeit des Erfolgs so niedrig ist. Jedoch gesagt haben, dass ein Freund von mir in den USA seinen Joe Zelle an seinem Lastwagen in "Radler"-Modus, wo der Vergaser links angeschlossen ist es die normale Versorgung mit fossilen Brennstoffen hat. Das Fahrzeug ist durchaus in der Lage Zeichnung in fossilen Brennstoffen, um den Motor laufen, aber es funktioniert einfach nicht. Sein Kraftstoffverbrauch ist buchstäblich Null und er ist um Antreiben angetrieben allein durch die Energie in den Motor durch die Joe Zelle geleitet. Das ist höchst ungewöhnlich, und ich weiß nicht empfehlen Ihnen viel Zeit und Geld auf den Aufbau einer solchen Zelle. Ich erwähne diese Zellen, so dass Sie alles über sie wissen können, aber ich würde es dabei belassen.
Hier ist das Original "D18" Dokument, das von wichtigen Update-Informationen folgt:
Verschiedene Brennstoff
In den frühen Tagen der schwerer als Luft Flug, Beobachtungen gemacht wurden, und auf der Grundlage dieser Beobachtungen wurden praktische Betriebsvorschriften ableiten. Nach einiger Zeit wurde diese Regeln als die "Gesetze" der Aerodynamik. Diese "Gesetze" wurden an die Auslegung, Bau und Betrieb von Luftfahrzeugen angewendet und sie waren und sind, sehr nützlich.
Eines Tages wurde beobachtet, dass, wenn Sie diese Gesetze der Aerodynamik auf Hummeln gelten, dann nach diesen Gesetzen, es war nicht für eine Biene fliegen da es einfach nicht genug erzeugt, um die Biene aus dem Boden Hubvorrichtung möglich. Aber einfache Beobachtung zeigt, dass die Bienen in der Tat fly tun und sie können steigen aus dem Boden, wenn sie sich dafür entscheiden.
Heißt das, dass die "Gesetze" der Aerodynamik nicht gut sind? Natürlich nicht, da sie sich gezeigt, von großem praktischen Nutzen, wenn es um Flugzeuge. Was tat es Show war, dass die bestehenden Gesetze nicht decken jede Instanz, so der Forschung getan wurde und die Gesetze der Aerodynamik wurden erweitert, um die Gleichungen für Auftrieb durch turbulente Strömung erzeugt sind. Diese zeigen, wie eine Biene entwickeln kann genug heben, um aus dem Boden. Haben die Bienen kümmern this? Nein, überhaupt nicht, sie einfach auf das Fliegen nach wie vor gehen. Was sich geändert hat ist, dass das Verständnis von Wissenschaftlern und Ingenieuren wurde erweitert, um besser auf die Welt um uns herum.
Heute sind die Menschen, die in Wissenschaft und Technik geschult werden die Idee, dass Verbrennungsmotoren einen fossilen Brennstoff verbrauchen, um funktionieren zu müssen zugeführt. Das ist nicht unbedingt wahr und in der heutigen Zeit, Motoren mit Wasserstoffgas als Brennstoff sind alltäglich. Leider sind die meisten der Wasserstoff für diesen Gebrauch hergestellt, aus fossilen Brennstoffen, so dass diese Fahrzeuge werden auch weiterhin auf einem fossilen Brennstoff, wenn auch nur mittelbar.
Die "Gesetze" von Engineering sagen, dass es nicht für einen Verbrennungsmotor, ohne konsumieren irgendeine Art von Kraftstoff laufen können. Leider hat Josef Papp einen Verbrennungsmotor, die hatte seinen Einlaß hat und Abgassysteme blindgeflanscht demonstriert. Gefüllt mit einer Mischung aus inerten Gasen, während einer Demonstration lief, dass Volvo-Motor für eine halbe Stunde, Erzeugen eines gemessenen 300 PS, und anscheinend verbraucht kein Kraftstoff überhaupt. Josef erhielten US-Patent 3.680.432 für seinen Motor und Sie können ein Video von einem seiner laufenden Triebwerken auf http://video.google.com/videoplay?docid=-2850891179207690407 sehen. Robert Britt gestalten ein ähnliches dichten Motor mit einem Gemisch aus inerten Gasen gefüllt sind, und er erhielt US Patent 3.977.191 für sie.
Bedeutet das, dass die aktuellen Regeln der Technik von keinem Nutzen sind? Sicherlich nicht, sie sind für das tägliche Leben heute. Was es bedeutet, ist jedoch, dass die gegenwärtigen Gesetze zu verlängern, um die Auswirkungen dieser Motoren gezeigt, erweitert werden müssen.
Eine andere Sache heute allgemein anerkannt ist, dass ein Verbrennungsmotor kann nicht mit Wasser als Kraftstoff. Naja .... lassen wir das auf der einen Seite für den Moment und es aus einem etwas anderen Blickwinkel zu betrachten. Motoren können auf jeden Fall laufen mit Luft und Wasserstoff als Kraftstoff gibt es kein Argument dagegen, da es viele Fahrzeugs sind, um die genau das tun. Wenn man einen Strom durch Wasser zu lassen, bricht das Wasser in Wasserstoffgas und Sauerstoffgas, diese Mischung "Hydroxy" genannt, und das Gas kann mit Sicherheit verwendet, zusammen mit Luft, als Brennstoff für einen Verbrennungsmotor. Aber ... dieses Gas kam von Wasser wird also wirklich korrigieren zu sagen, daß Wasser nicht als Brennstoff für einen Verbrennungsmotor verwendet werden?
Ah, sagt jemand mit Relief, das ist nicht der Fall, weil Sie mit Wasser und Strom sind, um den Brennstoff für den Motor zu bekommen. Aber ... die durchschnittliche Fahrzeugs durch einen Verbrennungsmotor angetrieben wird, weist eine Lichtmaschine, die Strom erzeugt, wenn der Motor läuft, so gibt es eine Quelle für Strom, um die Elektrolyse des Wassers zu tun und das Gas zu erzeugen, um den Motor laufen.
Aber die Gesetze der Technik sagen, dass Sie nicht genug bekommen können von Strom aus dem Generator genügend Gas, um den Motor laufen zu produzieren. Ingenieure für die Arbeit der Faraday, der den Prozess der Elektrolyse im Detail untersucht und produzierte die "Gesetze" der Elektrolyse zeigen. Diese Gesetze zeigen, dass Sie nicht genug bekommen können elektrische Leistung von einem Motor genügend Gas zu machen, um den Motor laufen.
Leider gab es einige Leute, die genau das getan, so haben wir den Zeitpunkt erreicht, wenn diese "Gesetze" erweitert werden, um Fälle, die nicht durch die Arbeit von Faraday gedeckt werden müssen haben. Die Menschen haben von 300% bis 1.200% des Gases Ausgang, der Faraday als die maximal mögliche sein, bekam. Einige Leute haben Fahrzeuge auf Hydroxy Gas durch Elektrolyse von Wasser mit Strom vom Fahrzeug-Lichtmaschine erzeugt produziert laufen. Dies zeigt deutlich, dass es getan werden kann, und in der Folge die "Gesetze" müssen erweitert werden, um die neueren Techniken umfassen werden.
Verlassen, dass für den Moment beiseite, gab es mindestens zwei Personen, die um einen Motor haben mit Wasser gelungen als nur Kraftstoff und ohne Elektrolyse. In diesem Fall wird ein feiner Sprühnebel von Wassertröpfchen innerhalb des Zylinders durch den Funken zu beaufschlagt, und einen sekundären, elektrischen Versorgung aus einem Wechselrichter steigert den Funken, Bilden einer Plasmaentladung. Das Ergebnis ist ein Krafthub annähernd so stark wie mit einem fossilen Brennstoff. Für den Moment, lasst uns auch ignorieren, dass Stil der Betrieb.
Dieses Dokument beschreibt ein anderes System, das Wasser und Luft verwendet als primäre Energieträger, aber auch hier nicht verwendet Elektrolyse Hydroxy Gas zu erzeugen, für den Einsatz im Motor. Stattdessen ist es das Ziel, eine kontinuierliche Versorgung mit Stickstoff Hydroxide (NHO2) zur Verwendung als Brennstoff zu erzeugen. Dieses System wurde auch für eine Reihe von Menschen gearbeitet, aber es hat erhebliche Einschüchterung und die meisten dieser Leute sind sehr zurückhaltend, um die Informationen weitergeben. Dieses Dokument ist ein Versuch, diese Details deutlich genug zu präsentieren, damit das System von jedem, der dies wünscht repliziert werden.
Also, wie genau ist dieser Kraftstoff erzeugt? Das Herstellungsverfahren wird als das Brenngas durch eine Mischung von Strom-Wasser-und Steinsalz (das Mineral "Halit") in Gegenwart von Luft, die auf die vom Motor "Vakuum", Elektrolyse und einem starken Magnetfeld gehandelt synthetisiert beschrieben. Dieser Kraftstoff wird als stärker als Wasserstoff und ein viel lebensfähigen Brennstoffquelle als weniger davon benötigt wird, um einen Verbrennungsmotor laufen.
Dieses System kann mit jedem Brennkraftmaschine verwendet werden, sei es in einem Fahrzeug oder stationär verwendet beim Einschalten eines elektrischen Generators oder anderer Ausrüstung. Die zusätzliche Ausrüstung besteht aus einem, oder mehreren, horizontalen Zylinder in der Nähe des Motors angebracht. Eine einzelne, horizontal angebracht, Zylinder erzeugen kann ausreichend Gas zum Antrieb eines Verbrennungsmotors bis zu zwei Litern gewonnen. Größere Motoren benötigen zwei Zylindern genügend Gas zu erzeugen, für sie arbeiten kann.
Es muss betont
werden, dass dies kein
hydroxyfunktionalisierter Gas Elektrolysezelle werden. Ein Testfahrzeug wurde
auf diesem System wurde auf einer Strecke von 3.000 Meilen (4.800 Kilometer)
laufen und der flüssige Brennstoff verwendet wurde, war nur 2 Liter Wasser und
2 Liter Benzin. Zwei Liter Wasser zu Hydroxy Gas umgewandelt wird definitiv
nicht Macht ein Fahrzeugmotor für so etwas 3.000 Meilen, also lass
Die Person, die unter Verwendung dieses Systems in der folgenden Foto gezeigt wird, hat eine außergewöhnlich lange Generation Rohr an seinem stationären Generator ausgewaehlt:

Fassungen dieses Zelldesign im vorhergehenden Bild und dem folgenden Foto gezeigt, sind die ersten Modelle die in Gebrauch waren, bevor festgestellt wurde, dass es eine erhebliche Verbesserung der Gasproduktion, wenn eine Spule um den Zylinder gewickelt ist.
Für den Fahrzeugbetrieb, ist es normal, eine kürzere Zylinder (oder Walzenpaar wenn der Hubraum groß ist) haben wie in der folgenden Fotografie einer 4-Liter-8-Zylinder-Motor, der dieses Fahrzeug System verwendet gesehen werden. Motoren von bis zu 2 l Inhalt kann durch eine einzige horizontale Zelle versorgt werden, während zwei Zellen für größere Motoren verwendet werden.

Die konstruktiven Details sind nicht schwer zu folgen und die benötigten Materialien sind nicht besonders schwer zu finden, noch teuer zu kaufen. Der Hauptkörper der Vorrichtung ausgebildet ist wie in der folgenden Abbildung dargestellt. Eine Kammer ist aus einem Stück 316 Grade (Lebensmittelqualität) Edelstahlrohr, 300 mm (12 Zoll) lang und 100 mm (4 Zoll) Durchmesser gebaut. Die Länge von 300 mm ist, zur Erleichterung der Montage in den Motorraum eines Fahrzeugs übernommen. Wenn es genug Platz gibt, kann die Länge für eine bessere Gas-Performance und Wasser Kapazität erweitert werden. Wenn das geschehen ist, halten Sie die 100 mm Zylinderdurchmesser und alle Abstandsmaße unten erwähnt.
Die Kammer ist an jedem Ende mit 12 mm (halben Zoll) dicken Scheiben aus "Lexan" (eine sehr starke Polycarbonatharz Thermoplast) abgedichtet. Diese Scheiben haben einen 3 mm (1/8 ") tiefe Furche in ihre inneren Flächen schneiden. Die Nut ist es für den Zylinder geschlossen, wenn die Scheiben festgeklemmt und gehalten durch edelstahlmuttern angezogen auf einem 10 mm (3/8 ") aus rostfreiem Stahl Gewindestange passen. Um Motorvibrationen bekämpfen wird eine Kontermutter verwendet werden, um die Befestigungsmuttern festzuklemmen. Die Gewindestange ist auch die Kontaktstelle für die negative Seite der elektrischen Versorgung und einem Edelstahl Bolzen WIG zur Außenseite des Zylinders geschweißt, um die Anschlußstelle für die positive Seite der elektrischen Versorgung bilden.


Diese grundlegende Behälter in einer Anzahl von Wegen modifiziert werden. Erstens ein kleiner 3 mm (1/8 Zoll) Durchmesser Luftansaugrohr wird in einer der Scheiben vorgesehen Lexan. Dieser Lufteinlass mit einer Nadel-Ventil, das fest geschlossen ist für den frühen Stadien der Erprobung und nur etwas entspannt zu öffnen, wenn der Motor tatsächlich ausgeführt ist.
Auch gepasst wird ein 12 mm (1/2 ") Edelstahlrohr, die an dem Zylinder aus rostfreiem Stahl, eine Gaszufuhr zum Motor zu bilden. Ein Einweg-Ventil wird in diesem Rohr angeordnet, wie die Gestaltung gefordert, dass die Zylinder bei einem Druck, der kleiner daß der Außenatmosphäre beibehalten werden. Je niedriger der Druck im Inneren der Zelle, desto größer ist die Rate der Gaserzeugung. Das Einwegventil eine Strömung in den Motor blockiert jedoch jegliche Strömung von dem Motor in den Zylinder. Dieses Ventil ist die gleiche Art, wie es in Fahrzeug-Unterdruckbremskraftverstärkers System verwendet.
Das Gasauslaßrohr von der Einwegventil mit Kunststoffschlauch für ein paar Zoll fortgesetzt. Dies ist, um eine elektrische Verbindung zwischen dem Zylinder aus rostfreiem Stahl, die mit der positiven Seite der elektrischen Versorgung angeschlossen ist, und der Motorverteilerleitung die mit der negativen Seite der elektrischen Versorgung angeschlossen ist verhindern. Wenn diese Leitung waren aus Metall den ganzen Weg, dann wäre eine direkte elektrischen Kurzschluss. Das Rohrlaufwerkzeug dem Motoransaugkrümmer muss aus Metall in dem Bereich nahe dem Motor, aufgrund der sehr Motortemperatur gemacht werden, sollte so Edelstahlrohr für den letzten Teil der Gaszuführleitung zu dem Motor ausgeführt werden. Die Gaszuleitung Montage an den wichtigsten der Stopfen ausgestattet mit dem Verteiler hergestellt.
Für die erste Testphase wird eine Einfüllöffnung mit einer Schraubkappe am oberen Ende des Zylinders angebracht ist, um das Wasser im Inneren, um sich als notwendig aufgefüllt werden können. Später, wenn lange Strecken auf regelmäßiger Basis erfolgen, dann ist es wert Einpassen eines separaten Wassertank, Wasser-Füllstandssensor und Wasser-Einspritzsystem mit einem Standard-Fahrzeug Scheibenwaschanlage Wasserpumpe. Das Nachfüllen mit Wasser allein getan, wie das Steinsalz Additiv nicht in den Prozess zu gewöhnen und so muss nicht ersetzt werden. Mit diesen zusätzlichen Features, sieht die Gaserzeugung Zelle wie diese:

Es gibt einen weiteren Schritt, und das ist, um einen inneren Zylinder aus 316L Edelstahl hinzuzufügen. Dieser Zylinder ist 274 mm (10,75 Zoll) lang und 80 mm (3,15 ") im Durchmesser. Beide Zylinder haben eine Wandstärke von 1 mm. Der innere Zylinder ist auf der zentralen Gewindestange abgestützt und es wird an Stelle mit Haltemuttern eingespannt. Ein Stützlasche wird, indem zwei Schnitte an jedem Ende des Zylinders, das Bohren eines Lochs und anschließendes Biegen der Lasche sich im Inneren des Zylinders im rechten Winkel zu ihrer Achse angelegt. Dies muss exakt erfolgen, da sonst der Innenzylinder wird nicht parallel liegen, um die Gewindestange, oder alternativ, nicht auf dem Gewindestab zentriert werden. Die Mitte des 10 mm (3/8 ") (in vom Ende des Zylinderlochs ist 8 mm 5/16) positioniert ist." Diese Messung ist nicht kritisch - zwei 48 mm (1,9 "), (klare des Lochs langen Schnitte werden auf jeder Seite des Lochs, positioniert ist, um etwa 5 mm 3/16) hergestellt sein." Diese ist an jedem Ende des Zylinders erfolgt und die Löcher genau entgegengesetzt zueinander positioniert sind, entlang der Achse des Zylinders, wie hier dargestellt:

Der innere Zylinder in seiner Position durch zwei Bolzen befestigt, wie hier dargestellt:

Die inneren Muttern werden auf der Innenseite auf der Ansätze von Hand manövriert und anschließend die Gewindestange gedreht, um eine Mutter zur Innenseite der anderen Lasche zu bewegen, während die näher Mutter gehalten wird, damit er nicht dreht. Wenn der Stab in die korrekte Position die inneren Muttern bis hart gegen den Laschen gedrückt, dann wird ein Steckschlüssel verwendet wird, um die äußeren Muttern fest gegen den Ansätzen verriegelt und bildet eine starke Befestigung Sperre.
Der innere Zylinder innerhalb des äußeren Zylinders eingesetzt ist, werden die Lexan Endscheiben dann zugegeben und die äußeren Sicherungsmuttern hinzugefügt, um diese Anordnung zu produzieren:

Man erhält ein 9 mm breiter Spalt zwischen den beiden Zylindern erstreckt und dieser Spalt 360 Grad um den Zylindern. Der innere Zylinder ist 10 mm Abstand von den Lexan Endscheiben entfernt.
Die Einheiten wird durch Wickeln einer Spule von 2 mm Durchmesser isolierten Kupferdraht eng um die volle Länge des Außenzylinders und Befüllen des Gerätes mit Elektrolyten auf einen Wert von 3 mm (1/8 Inch) über der Oberseite des inneren Zylinders als abgeschlossen hier gezeigten:

Der Draht für die Spule verwendet wird, schwere Kupferdraht mit einem Innendurchmesser von 2 mm, dh britischen 14 SWG Draht oder amerikanische 12 AWG. Die Spule ist in der Position an den Enden des Zylinders gehalten wird, mit Kabelbindern, da diese nicht-magnetisch sind. Diese Spule ist von großer Bedeutung bei dieser Konstruktion wie das starke Magnetfeld von ihm erzeugte weist eine ausgeprägte Wirkung auf die Leistung der Zelle. Das Magnetfeld, das durch diese Spule erzeugt wird, erhöht die Gasproduktion durch irgendetwas von 30% bis 50% und erhöht die Produktion von Stickstoff Hydroxide um einen Faktor von zehn mal. Der elektrische Anschluss der Spule in Reihe mit der Zelle, wird damit die Batterie positive nicht direkt mit dem Bolzen angeschweißt zu dem äußeren Zylinder entnommen, sondern es tritt durch die Spulenwicklung, bevor sie dem äußeren Zylinder verbunden ist.
Installation und Verwendung
Das Gasauslaßrohr direkt mit einem Vakuumanschluß direkt unterhalb des Vergasers an dem Verteiler des Motors verbunden ist. Diese Verbindung ist wichtig, da die Zelle beruht auf dem "Vakuum" (tatsächlich verringert Luftdrucks) durch den Motor-Ansaughub erzeugte, als Teil von ihm ist gasbildende Prozess.
Das genaue Verfahren der Montage der Zelle in einem Fahrzeug ist abhängig von dem Fahrzeug, so ist dies etwas, was Sie brauchen, zu denken, für sich selbst wird. Seien Sie sicher, dass Sie die Zelle zu isolieren aus der Metall-Karosserie des Fahrzeugs und ich würde vorschlagen, dass Sie es fern von der Hochspannungs-Stromleitungen (Spule, Verteiler, Zündkabel, etc.).
Die elektrische Verbindung Anordnung ist wie hier dargestellt:

Or for larger engines:

Verfahren der elektrischen Verbindung ist wichtig. Es ist wichtig, dass die Stromversorgung unterbrochen wird, wenn der Motor nicht läuft. Aus diesem Grund wird die Leistung an die Zelle (n) über die Zündung des Fahrzeugs Schalter entnommen. Um nicht zu, dass der Schalter unnötig zu laden, wird ein Standard-Automotive-Relais verwendet werden, um den Hauptstrom zu tragen, so dass nur das Relais Strom durch den Zündschalter behandelt werden. Außerdem wird ein 30 Ampere Leistungsschalter oder Sicherung in der Schaltung angeordnet ist, unmittelbar nach dem Batterieanschluss. In dem unwahrscheinlichen Fall eines körperlichen Problem mit der Zelle vorkommenden, wird dieses Gerät die Leistung sofort zu trennen und vermeiden Sie jegliche Möglichkeit ein Kurzschluss einen Brand verursachen, oder überschüssige Gas erzeugt werden, wenn es nicht benötigt wird
Das Wasser in dieser Zelle verwendet werden muss sorgfältig ausgewählt werden. Leitungswasser ist nicht akzeptabel, da sie mit mehreren Zusätzen verunreinigt werden - Fluor, Chlor, etc. in es, wenn man durch den Reinigungsprozess des EVU und viele andere Chemikalien nahm auf dem Weg. Es gilt als sehr wichtig, dass das Wasser aus einem Bach entnommen werden, vorzugsweise von wo sie aufgeht, denn das ist der Punkt der größten Reinheit. I kann auch nahe, dass das Wasser entweder in Glasbehältern oder Edelstahlbehälter da diese zur transportiert werden, um die Reinheit zu erhalten. Vermeiden Kunststoffbehälter, denn während diese auf völlig inert erscheinen, sie sind häufig ganz sicher nicht und Chemikalien aus ihrer Herstellung können und müssen, geben Sie keine Flüssigkeit in ihnen enthalten.
Die Zelle wird auf eine Tiefe von 25 mm (1 Zoll) unterhalb der Oberkante des äußeren Zylinders und dann (bei der ersten Gelegenheit nur) ein oder zwei Körner von Steinsalz sind zu der Zelle hinzugefügt gefüllt. Dieser Zusatz muss minimal sein, da es die Stromaufnahme aus der elektrischen Anlage und der Stärke des Magnetfeldes, das durch diesen Strom erzeugt steuert. Nach der Verwendung der Zelle für mindestens eine Woche, wenn das Gas sich nicht ausreichend ist, dann fügen Sie ein mehr Getreide von Steinsalz.
Anreise in die Zelle abgestimmt auf das Fahrzeug wahrscheinlich mindestens eine Woche der Nutzung zu nehmen. Die Zelle eingeführt wird und das Fahrzeug laufen über seine normale Kraftstoff. Das Nadelventil auf der Zelle Lufteinlass gehalten wird komplett geschlossen während dieser Periode. Der Erfinder entschieden weiter ausgeführt sein Motor auf sehr kleine Mengen von Benzin und dieses neue gasförmige Brennstoffe - wobei das Ergebnis 3.000 Meilen auf nur zwei Liter Benzin bedeckt. Wenn Sie dies als noch ein Benzin betriebenes Fahrzeug betrachten, dann bekommen 1.500 mpg ist schon eine Leistung - ich würde sicherlich damit zufrieden.
Wenn die Zelle
ersten verbunden ist, werden Sie feststellen, dass der Motor über tickt
schneller und neigt dazu, rev mehr als zuvor. Es wird einige Tage dauern, bis
das System niederlassen. Ein Teil davon wird angenommen, daß die Wirkung der
neuen Magnetspule sein im Motorraum. Es kann sein, daß die metallischen Teile
des Fahrzeugs zur Aufnahme einer magnetischen Ausrichtung der das Magnetfeld
von der Zelle produzierten übereinstimmt.
Es sollte erkannt werden, dass, wenn das Fahrzeug über eine Kraftstoff-Steuerungsrechner mit einem Sauerstoffsensor in dem Abgasstrom angeordnet, dann wird der Sauerstoff Sensorsignal müssen eingestellt werden kann. Die D17.pdf Dokument dieser Reihe zeigt im Detail, wie dies zu tun, sollte es notwendig sein. Wenn das Fahrzeug über einen Vergaser, dann gibt es einen Vorteil bei der Anpassung eine ein Zoll-Bohrung Vergaser des Typs über Rasenmäher gefunden, wie dies fördert niedrigeren Druck im Inneren des Verteilers und fördert gute Zelle Betrieb als je niedriger der Druck (oder je größer die " Vakuum "), desto höher wird die Rate der Gasproduktion.
Praktische Hinweise
Die ursprünglichen Endstücke wurden geschnitten und gerillt mit einer Drehbank. Die meisten Menschen nicht besitzen oder Zugang zu einer Drehbank so eine alternative Methode des Schneidens der Discs verwendet werden muss. Der wesentliche Teil dieser Operation ist, um eine genaue Rille, um die 100 mm Edelstahl äußeren Zylinder nehmen geschnitten. Die Nut muss genau geschnitten werden, da es, um eine luftdichte Dichtung an dem Ende des Zylinders bilden muss. Folglich ist das Ende des Zylinders und dem Boden der Nut, müssen sowohl gerade sein und dann, wenn sie auf einer sicheren paaren sind.
Ein alternatives Verfahren ist es, eine verstellbare Schälbohrer Bohraufsatz verwenden. Wenn diese mit einer Bohrmaschine oder einer vertikalen Ständer Adapter für eine elektrische Handbohrmaschine verwendet wird, dann, wenn darauf geachtet wird, kann eine genaue Nut der richtigen Abmessungen geschnitten werden. Als zusätzliche Vorsichtsmaßnahme, kann eine dünne Schicht aus seewasserbeständigem weiß "SikaFlex 291" Betten Verbindung im Boden der Nut eingesetzt werden. Zwei Dinge hier. Erstens, verwenden Sie nur die echte Sikaflex 291 Verbindung, obwohl sie viel teurer als andere Produkte, die Äquivalente gekennzeichnet - sie sind nicht, so dass für das echte Produkt zu zahlen. Zweitens wollen wir nicht die geringste Spur von der Sikaflex Kontakt mit dem Elektrolyten, wenn wir es vermeiden können, so sehr sparsam sein in der Menge in die Nut setzen, egal, was Sie dafür bezahlt. Stellen Sie sicher, dass die Dichtmasse nur in der ganz unten auf der Rille und nicht an den Seiten platziert. Wenn der Zylinder in die Nut gedrückt wird, wird eine sehr kleine Menge der Verbindung in jeden Spalt zwischen dem Zylinder und den Seiten der Nut getrieben werden.
Was benötigt wird, ist ein Ergebnis, das wie folgt aussieht:

Der andere wichtige Teil dieser Verbindung ist das Ende des äußeren Zylinders. Es wird empfohlen, dass der Zylinder von Hand mit einer Säge geschnitten werden, um zu vermeiden Erzeugen übermäßiger Hitze, welche die Struktur des Metalls beeinträchtigen können. Um das Ende exakt quadratisch zu bekommen, verwenden Sie ein Stück Druckerpapier. Dies hat gerade Kanten und spitze Ecken, so wickeln Sie sie flach um den Zylinder und manövrieren sie einrastet, so dass die überlappenden Kanten exakt auf beiden Seiten. Wenn das Papier flach und eng gegen den Zylinder und die Kanten exakt übereinstimmen, dann wird der Rand des Papiers wird eine exakte tatsächlichen quadratischen Linie um den Zylinder sein. Markieren Sie entlang der Kante des Papiers mit einem Filzstift und dann diese Linie als Leitfaden für eine perfekt quadratisch geschnitten. Um eine übermäßige Hitze zu vermeiden, verwenden Sie keine Macht Werkzeug wie einem Winkelschleifer auf dem Zylinder. Nur reinigen Sie die Ränder des Schnittes vorsichtig mit einer Hand-Datei.
In den Diagrammen zuvor gezeigten, haben die Gasleitung, in Wasser Füllkappe und die Batterie positive Anschlußbolzen alle auf der Oberseite des Zylinders gezeigt. Dies ist nur, um sie deutlich, und es besteht keine Notwendigkeit, sie müssen so positioniert. Sie werden feststellen, dass sie alle in der Art der Drahtspule zu bekommen, ist das kein Vorteil.
Es ist notwendig, daß die Gasleitung an der Spitze positioniert werden, wie dies gibt die beste Abstand über der Wasseroberfläche. Der Freiraum sollte bei 25 mm (1 Zoll) gehalten werden. Das Wasser-Einfüllstutzen, der auf der Oberseite des Zylinders gezeigt wurde, besser auf einer der Endkappen positioniert werden, wie es das zu halten würde aus dem Weg der Drahtspule:

Diese Anordnung hat den Vorteil, dass es nicht erforderlich eine Einfüllöffnung, durch die Stahlzylinder gebohrt werden.
Es ist notwendig für die elektrische Verbindung mit dem Zylinder geschweißt werden, aber es ist nicht notwendig, einen Kopf an dem Bolzen als dass gerade im Weg der elektrischen Spule zu haben. Die beste Strategie ist es, eine längere Schraube mit kleinem Durchmesser verwenden, entfernen Sie den Kopf und schweißen die Welle in Ort mit Schweißpunkte, die nicht in der Art der Spule erhalten, wie unten dargestellt. Schweißpunkte sind sehr schnell zu machen, aber auch sie erzeugen viel Wärme in das Rohr. Einige Leute bevorzugen Silber-Lot der Schraubenschaft zum Zylinder wie die Heizung weniger.

Der Bolzen gehalten wird gerade vom Endkappe an Fouling es, wenn sie eingeschaltet ist, um den Zylinder eingespannt vermeiden. Eine Kontermutter verwendet wird, um das Lot Anhanganordnung frei über dem äußeren Rand der Endkappe. Dies ermöglicht die Drahtspule nach rechts gewickelt werden bis auf die Schraube. Es spielt keine Rolle, welches Ende der Spule ist mit dem äußeren Zylinder verbunden ist, sondern Sinnhaftigkeit legt nahe, dass das nächstgelegene Ende des Bolzens mit dem Bolzen verbunden ist. Es ist jedoch wichtig, dass, sobald verbunden werden die elektrischen Anschlüsse der Spule je danach aufrechterhalten, um sicherzustellen, dass das Magnetfeld in der gleichen Richtung bleibt. Beachten Sie, dass die umliegenden Metallteile des Fahrzeugs dauert bis eine magnetische Orientierung passenden, daß der Spule das Magnetfeld, so dass Sie nicht behalten möchten, ändern Sie die Richtung der Spule das Magnetfeld.
Beim Schweißen der Schraube mit dem äußeren Zylinder ist, lesen Sie Edelstahldraht. Die gemeinsame muss mit einer MIG-oder WIG-Schweißer gemacht werden. Wenn Sie noch kein Konto haben und kann nicht mieten ein, wird Ihre lokale Metall Stanzerei werden die Schweißpunkte für Sie in weniger als einer Minute und wahrscheinlich nicht für Sie kostenlos tun sie machen.
Der Grad von rostfreiem Stahl in den Zylindern ist wichtig. 316L ist fast nicht magnetisch, so dass, wenn Sie den Zylinder mit seiner Seiten vertikal und halten legen einen Magneten gegen den Zylinder, sollte der Magnet fallen unter seinem eigenen Gewicht. Versuchen Sie diesen Test, egal was die Edelstahl sein soll, wie einige Stähle sind nicht beschriftet richtig Klasse. Es gibt eine gute Chance, dass Sie in der Lage sein, geeignete Schläuche bei Ihrem örtlichen Schrottplatz zu finden, aber vorsichtig sein Sizing. Die 9 mm Spalt zwischen dem äußeren Durchmesser von 100 mm Zylinder und dem inneren Zylinders 80 mm Durchmesser, ist sehr wichtig. Diese Lücke muss 9 mm (11/32 Zoll) so sein, wenn wirklich nötig, um die Durchmesser leicht nach oben oder unten variieren, lesen Sie Material, das die richtige Lücke zwischen den Zylindern gibt pflücken. Nahtlose Rohre in der Regel auf Rohre, die Nähte haben die Nahtschweißen neigt dazu, eine magnetische Wirkung in der Stahl erzeugen bevorzugt. Wenn jedoch eine Naht Rohr den Test mit Magneten der Magnet Herabfallen es, es ist definitiv gutes Material für die Zelle.
Wenn Sie es sich, ein gutes Material für das 12 mm (1/2 Zoll) Rohr laufen, um den Vergaser Verteiler zu bekommen, ist Aluminium. Bitte denken Sie daran, dass das Einweg-Ventil an der Zelle Auslassrohr auf diese Leitung mit einem Material, das die zwei Metallkomponenten isoliert angeschlossen werden muss. Die vorgeschlagene Rohrleitungen ist daher: Die Zelle Ausgang ist über ein Rohr aus rostfreiem Stahl Buchse, die direkt an die Ein-Wege-Ventil verbunden ist, die dann eine Kunststoffrohr-Verbindung zum Aluminiumrohr, die den ganzen Weg zu dem Verteiler verläuft. Bitte denken Sie daran, um die Zelle von den Fahrzeugrahmen und Komponenten zu isolieren, um einen Kurzschluss zu vermeiden.
Eine Alternative zur Verwendung der ziemlich teuer "Lexan" für die Endkappen, ist es, "UHMWP" verwenden - Ultra-High Molecular Weight Polyethylene, die billig und einfach zu erhalten, wie Kunststoff-Lebensmittel-Schneidebretter Regel daraus gemacht sind. Der Vorteil Lexan ist, dass es transparent ist und so die Höhe des Elektrolyten kann, ohne die Notwendigkeit zur Entfernung des wasserlöslichen Füllkappe gesehen werden.
Es wurde vorgeschlagen, dass die Aufstockung der Wasser in der Zelle kann automatisch, wenn Sie es so sein wollen. Dazu wird ein mit Wasser-Sensor-Schaltkreis verwendet werden, um einen Standard Scheibenwascher Wasserpumpe anzutreiben, wenn der Pegel des Elektrolyten unterschreitet das Design Ebene. Der Sensor selbst, kann ein Bolzen, der durch eine der Endkappen wie hier dargestellt:

Wenn der Elektrolyt unterhalb des oberen Bolzen fällt, wird die Schaltung Kontakt mit der Steuerschaltung gebrochen und die Schaltung reagiert durch Einschalten der Wasserpumpe, die ein wenig Wasser spritzt, um den Elektrolyt Ebene zurück zu bringen, wo es sein sollte. Wenn sich das Fahrzeug bewegt, wobei die Oberfläche des Elektrolyten nicht zur stetigen wie in dem Diagramm gezeigt, so dass die Steuerschaltung benötigt, um eine Mittelung Abschnitt, der die Wasserpumpe ist, bis der Schaltungseingang wurde für einige Sekunden eingeschaltet wird verhindert gefehlt haben.
Schaltung geeignet hierfür ist in Kapitel 12 gezeigt, und es gibt keinen Grund, warum man nicht entwerfen sollte und bauen Sie Ihre eigene Schaltung dafür.
In der Anfangsphase der Erprobung und Installation beim Hinzufügen Steinsalz, sehr vorsichtig sein in der Tat. Hinzufügen nur eines Korns zu einer Zeit, da die Salzionen sehr wirksam bei Stromführung durch die Elektrolytlösung sind. Auch wenn zu viel zugegeben wird, ist es schwierig, die Konzentration zu senken, da mehr Wasser hinzugefügt werden muss, was beinhaltet Ablassen eines Teils des Wassers bereits in der Zelle. Es ist viel einfacher, sich Zeit nehmen und fügen Sie sehr, sehr wenig Salz. Geben Sie das Salz Korn genügend Zeit zu lösen und sich auszubreiten über den Elektrolyten vor der Überprüfung der Leistung der Zelle wieder.
Lassen Sie mich daran erinnern, dass während der ersten Zelle Tests, der Lufteinlass Nadelventil vollständig geschlossen und es wird nicht geöffnet, bis der Motor ordentlich läuft, wird erleichtert. In dem Motor Eingewöhnungszeit sollte der Motor auf seine normale Kraftstoff und die Zelle nur als Booster verwendet ausgeführt werden. Beachten Sie, dass es dauern wird, mindestens eine Woche für das Fahrzeug zu beruhigen, um seine neue Arbeitsweise. Es gibt keine besondere Eile, so nehmen Sie sich Zeit und lassen Sie die Dinge nicht überstürzen.
Ist das Fahrzeug mit Rechnersteuerung der Brennstoffzufuhr ausgerüstet ist, kann es notwendig sein, eine gewisse Kontrolle der Einheit anzuwenden, indem die Signal, das von dem Sauerstoffsensor in Fahrzeuglängsrichtung Abgasanlage angeordnet. Die Informationen darüber, wie dies zu tun ist sehr detailliert in Kapitel 10 aufgeführt.
Einige Fragen haben über diese Zelle gefragt worden:
1. Hat Benzin zu verwenden oder kann der Motor auf der Zelle laufen allein?
Antwort: Nein, Sie können schließlich zu beseitigen Benzin insgesamt aber der Motor läuft so sauber, dass alte Kohlenstoff-Ablagerungen um die Kolbenringe und anderswo entfernt wird geputzt und die Komponenten können rosten. Diese Teile können schließlich mit Edelstahl-Versionen oder anstelle dieser ersetzt werden, ist es wahrscheinlich möglich, Ersatz durch die Nutzung der Öl-Additiv namens "Vacclaisocryptene QX und Molybdändisulfid" zu vermeiden – siehe
http://www.clickspokane.com/vacclaisocryptene/ für Details. Dieses Additiv reduziert den Verschleiß in einem solchen Maße, dass die Lebensdauer des Motors verdoppelt werden kann, egal, was Kraftstoff verwendet wird.
2. Warum ist das Gerät 300 mm lange?
Antwort: Nur für die Bequemlichkeit in Einpassen in den Motorraum. Es kann leicht sein, mehr, wenn der Platz es erlaubt. Je länger das Gerät, desto größer ist die Gaserzeugung und deshalb zwei 300 mm-Zellen für Motoren über 2 Liter Fassungsvermögen benötigt.
3. Ist die Zellkörper müssen aus nahtlosem Rohr gemacht werden?
Antwort: Nahtlose 316L Edelstahl bevorzugt.
4. Wie bestimmen Sie den Betrag von Steinsalz, um das Wasser in der Zelle hinzufügen?
Antwort: Die Menge variiert mit der Art und Größe des Motors verarbeitet. Sie wollen den minimalen Strom durch die Spule so mit einem Korn zu starten und zu erhöhen, nur sehr langsam mit winzigen Mengen. Wenn die Zelle in den Motorraum eines Fahrzeugs montiert ist, wird die Marke, das Modell und Größe des Fahrzeugs wird auf die Höhe aufgrund der magnetischen Wirkung von Metall-Komponenten in der Nähe der Zelle.
5. Spielt es eine Rolle, welches Ende der Spule ist mit dem äußeren Zylinder angebracht?
Antwort: Nein, es kann entweder Ende sein.
6. Ist der Rohrdurchmesser von der Zelle bis der Motor die beste Größe gezeigt?
Antwort: Der 1/2 Zoll Durchmesser ist sehr gut, wie es das "Vakuum" in der Zelle der Motor läuft erhöht. Beim ersten Test des Motors zu beachten, dass das Nadelventil vollständig abgeschaltet, und wenn es bei der Abstimmung geöffnet wird, ist es nur zu einer minimalen Einstellung geöffnet.
7.
Antwort: Vor einigen Jahren lief ein Mercedes Autohaus seine eigenen Emissionen an einem neuen Mercedes diesel, mit seinen eigenen Geräten. Er fand, dass die Emissionen um 50% reduziert und die Motorleistung um 12% erhöht. Der Motor lief besser, sauberer und leiser. Er wurde hierfür gefeuert.
Andere unabhängige Gas-Analysator-Tests zeigten, dass es eine Erhöhung der Emissionen in Gewässer und ein Rückgang der Kohlendioxidemissionen als weniger fossile Brennstoffe verwendet wird. Es wurde auch festgestellt, dass das Volumen des Gases durch die Zelle produziert von wo es im Motorraum montiert beeinträchtigt wurde. Dies wird angenommen, dass aufgrund der magnetischen Wirkung auf die Zelle.
Informationen zum
Update:
Frage 1: Wo stehen wir verbinden Sie den Ablaufschlauch von der D18 Kraftstoffsystem des Motors an einem späten Modellauto mit Einspritzanlage?
Antwort: Es ist ein Drosselkörper an dem Motor und ist mit einem Gummischlauch, der an den Luftfilter angeschlossen geht. Typischerweise hängt der Gummischlauch auf den Drosselkörper und aufgespannt wird. Ein Loch braucht, um durch die Gehäuse aus Gummi etwa zwei Zoll (50 mm) von dem Drosselkörper gestanzt werden. Ein Messing-Fitting muss in diese Öffnung gesetzt werden. Es wird über einen Flansch an einem Ende und das andere Ende mit einem Gewinde versehen, um eine Mutter zu akzeptieren, um es an Ort und Stelle zu halten. Das Messing-Fitting wird der Befestigungspunkt für den eingehenden Kraftstoffleitung vom D18 und / oder jede andere Booster sein. Für die D18 horizontalen System sollte die Größe des Fittings sein halben Zoll (12 mm), um so in der Lage sein, die richtige Vakuumdruck zur D18 Kraftstoffsystem aufrechtzuerhalten.
Wichtiger Hinweis: Da die Praxis der Verwendung von alternativen Kraftstoffen in der Öffentlichkeit nicht allgemein akzeptiert, es wäre zweckmäßig, den Kraftstoffeinlass Öffnung an der Unterseite des Schlauches aus der normalen Ansicht zu finden. Dies wird dazu beitragen, die user pass Fahrzeugprüfungen und halten neugierige Personen zu viele Fragen.
Frage 2: Was kann ich tun was ich tun muss, um das Fahrzeug Computer-Funktion richtig zu machen mit meinem neuen Booster?
Antwort: Sie müssen einen elektronischen Mischer Leitsystem zu installieren. Pläne für ein solches System kann von www.better-mileage.com heruntergeladen werden. Diese Steuerung wird die On-Board-ECU zu denken, dass alles in Ordnung ist und es wird weiterhin wie gewohnt ohne Probleme funktionieren zu täuschen. Es gibt zwei Korrekturen, die an das System, um es korrekt vorgenommen werden müssen. Sie sind in rot auf diesem Diagramm dargestellt:

Beachten: In dieser Anwendung wird der D18-Zelle wird nur als Booster eingesetzt. Deshalb der Motor noch mit einem Kohlenwasserstoff-Brennstoff. Es gibt zahlreiche Systeme wie "MegaSquirt", die für die Feinabstimmung ermöglichen die Menge an Kraftstoff in den Motor eingespritzt wird, und für die Herstellung zahlreicher anderer Bordcomputer Anpassungen an Ihrem Electronic Control Unit, für diejenigen unter Ihnen, die Stickstoff verwenden möchten hydroxid als nur Kraftstoff und / oder wollen die Menge von Benzin in den Motor eingespritzt wird reduziert.
Lufteinlassöffnung: Nicht erforderlich!
Die Alterung der Zelle / Akklimatisierung: Verwenden Sie nur das richtige Wasser wie unten beschrieben. Die Zelle muss abgelassen jeden Tag während des Alterungsprozesses werden. Filtern das Wasser fünf bis sieben Mal durch ein Baumwoll-T-Shirt. Sammeln Sie das Wasser nur in Gläsern und berühren Sie es nicht mit bloßen Händen. Wiederverwendung des Wassers und oben die Zelle mit dem richtigen Wasser. Verwenden Sie absolut keine Elektrolyte (wie Salz oder Kaliumhydroxid). Sie können natürlichen Wasser, kein Licht gesehen und das hat nicht, wie angeklagt, gut, Höhle oder Quellwasser es Quelle zu verwenden. Alter der Zelle, bis es eine leichte Bronze in Farbe wird und erzeugt keine mehr gunk Inneren der Zelle. Der Zweck der Einlaufphase ist, um Verunreinigungen aus der Zelle zu spülen.
Zellenstrom: Der Gipfel elektrischen Strom mit dem richtigen Wasser etwa 10 Ampere.
Die positive Elektrode: der innere Zylinder sollte der Akku positive angeschlossen werden. Dies sollte über ein Kfz-Relais erfolgen, um eine ordnungsgemäße Abschalten der Zelle zu gewährleisten, wenn der Motor abgeschaltet ist.
Die Negative Elektrode: Dies ist der äußere Zylinder, die über ein Metallband mit dem Chassis verbunden ist.
Bau: Der innere Zylinder ist aus der Außenzylinder durch Abstandshalter aus Hartgummi oder einem anderen Material, das nicht in der Zelle hergestellt wird sich verschlechtern getrennt. Das Ziel ist, die Platten in einem gleichen Abstand 9 mm in der gesamten Zelle zu halten. Der innere Zylinder ist an der Gewindestange über ein Edelstahldraht Riemen, der Silber ist anstelle an beiden Enden des Zylinders verbunden verlötet. Die Gewindestange bildet die Batterie positive Anschlußpunkt an der Außenseite der Zelle.
Dränieren: Es sollte ein Drain an der Unterseite von einer der Endplatten zu sein, so dass man die Zelle ohne ihn vom Fahrzeug zu entfernen abzulassen. Das Wasser muss abgelassen und gefiltert werden mindestens einmal alle drei Wochen. Lassen Sie den Inhalt der Zelle in einen Glasbehälter. Berühren Sie nicht das Wasser mit bloßen Händen. Filtern das Wasser mindestens fünfmal (sieben ist besser). Verwenden Sie ein Baumwoll-T-Shirt für die Filterung. Werfen Sie das Wasser weg, sondern nur filtern. Legen Sie das Wasser wieder in der Zelle und Top der Zelle off mit nur vorgeladene Wasser.
Stromerzeugung: Die Zelle wird weiterhin Strom nach Abschalten des Motors, die auch die Gasproduktion führen herzustellen, so nehmen die Vorsichtsmaßnahme Entladen der Zelle.
Elektrolyt: Verwenden Sie keinerlei Elektrolyt (einschließlich Salz) ist jederzeit möglich. Es hat sich herausgestellt, den Kraftstoff Ausgang der Zelle zu verringern und auch eine unnötige Beschädigungen der Platten der Zelle verursacht haben.
Motorsteuerung: Ja, Sie haben es auf Ihren Motor anzupassen. Dies ist ein sehr wichtiger Aspekt der immer hohe Laufleistung mit diesem System. Jeder Motor ist anders und daher jeder Motor hat eine andere Einstellung.
Kraftstoff-Auslaufstrecke: Kupferrohr als im Gegensatz zu Kunststoff oder Gummi wird empfohlen, wird es Kondensation von Wasser in den Kraftstoffleitungen reduzieren und dadurch das Niveau des Wassers in den Motor.
Kraftstoff-Steckdosen: Es gibt zwei von ihnen auf entgegengesetzten Enden der Zelle. Bei Verwendung einer 12 sind in von jedem Ende der Zelle "Zelle, dann werden sie 3 positioniert". Wenn man mit einem 8 sind "Zelle dann werden 2 positioniert" vor dem jeweiligen Ende der Zelle. Machen einer Auslaßöffnung halben Zoll (12 mm) im Durchmesser und die anderen drei-viertel Zoll (18 mm) im Durchmesser. Sicherstellen, dass die Rohrleitung von den Ports in die Zelle erstreckt durch zumindest acht von einem Zoll (3 mm). Dies soll verhindern, Wasserdampf Akkumulieren am oberen Rand der Zelle, aus der Eingabe der Kraftstoffauslaß Ports. Diese Maßnahme hat sich gezeigt, zu Wasser zu reduzieren Erreichen des Motors.
Leck-Prävention: Verwenden Gummidichtungen - diese können der Typ für Haustechnik verwendet werden.
Einwegventile: Ein-Wege-Ventile sind nicht auf den Kraftstoffauslass Rohren.
Steckdose Rohrverbindungen: Die halben Zoll (12 mm) Rohr mit dem Motor nach dem Drosselventil verbunden ist, während die drei Viertel eines Inch (18 mm) Rohr zum Motor vor der Drosselklappe verbunden ist.
Zylinder Vorbereitung: Die Innenseite des 4 "(100 mm) Außenzylinder und der Außenseite des inneren Zylinders, der die gegenüberliegenden Zellplatten sollten sehr gut mit Medium Sandpapier abgeschliffen werden, um grobe bis die Oberfläche. Zwei Schleifen Richtungen in rechten Winkeln zueinander zu verwenden. Dies wird besser Zellproduktivität später versichern. Es ist wichtig, dass es keinen direkten Kontakt zwischen der Zelle Platten und bloßen Händen zu sein, so tragen Sie Gummihandschuhe beim Schleifen und dann die Montage der Zelle.
Spannung: Nur 12 Volt erforderlich ist, um die Zelle laufen, ist eine typische Autobatterie alles, was Sie brauchen, um Kraft auf die Zelle.
Wasser-Auswahl: Verwenden Sie nur natürliches Wasser, das aus dem Boden gekommen ist und nicht gesehen Licht wie gut, Höhle oder Quellwasser ist die Quelle. Wichtig: Fügen Sie nur geladene Wasser in die Zelle. Verwendete Wasser muss einen pH-Wert von etwa zwischen 6,4 und 6,5 (schwach sauer). Verwenden Sie kein Wasser mit einem pH-Wert von 7 oder höher. Das Wasser wird aufgeladen mit einem regulären Joe Zelle mit Elektroden mit 3/16 getrennt "(5 mm) für beste Ergebnisse. Die Einzelheiten eines Joe Cell kann in Chapter9.pdf gefunden werden, was in diesem eBuch.
Wasserstand: Halten Sie den Wasserstand in etwa halb voll, das heißt, nur für den Gewindestange.
Hier ist eine E-Mail von einem Kontakt:
Hallo,
Vielen Dank für beleuchten in meine Zelle Reinigung Bedenken. Ich habe nicht in letzter Zeit Entsendung da jetzt die Zelle bereits in meinem Testwagen süchtig und ich habe seit ein paar Tests mit ihm Tag und Nacht.
Für einmal kann ich persönlich sagen, dass die Zelle in der Tat funktioniert! Doch mit meinen Ergebnissen, ist es schwer zu glauben, dass der Stickstoff Hydroxide produziert genug, um das Auto zu bekommen 1500 mpg ist. Wenn der Stickstoff Hydroxide erlaubt ist, den Motor zu geben, beginnt der Wagen an rev unregelmäßig für 2-3 Minuten und dann beruhigt sich danach. Ich bemerkte eine Zunahme von etwa 800-1400 rpm in meinem ECU Datenlogger, sobald die Nitrogen Hydroxide Zelle in der Gleichung genommen wird. Ich habe dann meine Engine Management System eingestellt und entfernt 15% der Benzin-los in das System und fuhr um den Block für gute 15 Minuten oder so. Meine Abgastemperatur stieg von 90 Grad Celsius bis 97 Grad Celsius die noch recht akzeptabel.
Ich ging zurück in die Garage und weiter angepasst das Benzin weniger 20% insgesamt und an diesem Punkt begann das Auto zu vibrieren unregelmäßig, als ob er nach Luft schnappen. Auf dies bemerkt, schloss ich, dass nicht genug NOH muss in den ICE oder etwas bekommen. Das nächste, was ich tat, war bestieg ich mein altes 304L Zelle neben den 316 derzeit installiert. Mit zwei Zellen in der Gleichung, Benzin zu 20% weniger nicht verursacht Vibrationen bei allen, aber wohlgemerkt, dass selbst bei 50% weniger Benzin und ohne Stickstoff Hydroxide Zellen installiert ist, wird das Auto noch mit Benzin allein laufen. Es wurde dunkel und so habe ich meine Motormanagement ausgereizt und entfernt 50% Benzin aus der Gleichung mit den beiden NOH-Zellen nebeneinander laufen. Auch hier gab es Vibrationen und es war sehr offensichtlich, aber mein Bruder und ich fuhr mit dem Auto um den Block sowieso. Innerhalb von nur fünf Minuten verlassen die Garage, stieg die Motortemperatur von 97 Grad Celsius bis 111 Grad Celsius und wurde immer noch steigend. Mir ist auch aufgefallen, dass das Auto untermotorisiert, gelinde gesagt war. Wir fuhren nach oben und unten einen Parkplatz komplexer zu testen, die nicht sloshing Design und aus meiner Vermutung sie durchgeführt ziemlich gut.
Um eine lange Geschichte kurz zu machen, produziert die Zelle eine Art von Brennstoff (NOH oder HHO), aber es war nicht genug, um das Auto, wenn 50% Benzin wurde sogar mit 2 Zellen laufen entfernt. Ich habe jetzt 22 mpg mit diesem Testwagen so gehe ich davon aus, dass 50% weniger Benzin sollte mir so etwas wie 44 mpg auf den Stadtverkehr und wahrscheinlich 60 mpg für lange Reisen. Diese Zahl ist sehr klein gegenüber der 1500 mpg dass der Erfinder berichteten verglichen. Vielleicht die Zelle braucht mehr Zeit, um die Testwagen akklimatisieren ... aber ich habe immer dieselben Ergebnisse für 3 Tage jetzt.
Ich bin derzeit zwei neue 316-Zellen, die meine nicht-slosh Design zu integrieren und die ein Vakuum-powered Wasser oben haben up System. Ich glaube auch, dass die Lücke in der 3 "cell off sollte abgedichtet werden, da keine Reaktion geschieht in diesem Teil der Zelle und es erhöht nur den Widerstand des Wassers zur Stromerzeugung. Ich habe auch in meiner neuen Zelle Design. I wird wahrscheinlich zu veröffentlichen, wenn ich feststelle, dass es mehr Gas, dass die D18-Design produziert.
By the way, ich habe jemanden in meiner Stadt, 914L Edelstahl verkauft kontaktiert. Allerdings, sagte er mir, dass 914L besondere Behandlung und spezielle Werkzeuge benötigt, und es ist viel, viel schwieriger zu arbeiten mit Handwerkzeugen allein. Er gab mir einen Durchmesser von 1 "Rohr als eine Probe, um zu sehen, ob ich mit ihm arbeiten können. Es ist wirklich sehr, sehr teuer. Ein Schnitt von einem 4" Durchmesser 914L kostet genauso viel wie 2 Jahre im Wert von Benzin (rund 70 vollen Tanks ).
Und: Bohrung Wasser ist Wasser zu pumpen aus dem Boden. Es ist vergleichbar mit Brunnenwasser, wobei der einzige Unterschied in der Art, das Wasser gesammelt. Nun wird Wasser aus dem Boden ausgehoben, während Bohrung Wasser wird aus dem Erdboden mit Hilfe eines elektrischen oder manuellen Pumpe angesaugt.
Was ich bisher aufgefallen ist, dass es wirklich eine Menge dampfenden geht in der Zelle. Konvertieren Dampf in Hydroxy Gas benötigt weniger Strom als Wasser, so dass ich vermute, dass diese dampfenden gut ist. Der Vorschlag, nur füllen den Zylinder auf halbem Weg tatsächlich Sinn macht, da dies eine größere Speicherplatz für den Dampf erlauben würde und so ziemlich beseitigt Wasser schwappte Probleme. Ich habe auch versucht Umschalten der Polaritäten auf meinem 304L Zelle ein paar Mal, aber es hat keinen spürbaren Unterschied. Ich werde versuchen, einen Test mit einem halb gefüllten Zelle laufen zu lassen und Ihnen sagen, meine Ergebnisse.
Und: Die Auslaufrohre 3 positioniert werden zu "an beiden Enden, wie dies die optimale Position, wo weniger Wasser versehentlich in die Ports spritzen sein könnte I wurde auch gesagt, dass diese Röhren nach innen erstrecken, in die Zelle für etwa 3 mm, so daß das Wasser. Aufbau in der oberen Fläche wird nicht erlaubt, versehentlich gleiten in die Auslassrohre werden. Es ist sinnvoll, da mit den Rohren in 3 positioniert "weg von der Kante, gibt es tatsächlich Sie etwa 30 Winkelgrade vor einer der Öffnungen sind völlig untergetaucht im Wasser. Auch, wenn die Zelle ist nur halb gefüllten, könnte dies tatsächlich geben uns 45 Grad, die relativ ist ein sehr steilen Hang, gelinde gesagt.
Der 1/2
"und die 3/4", bleibt ein Rätsel für
daß die kleinere Röhre (1/2 ") hinter der Drosselklappe wurde vorgelegt und der größere Schlauch wurde vor dem Drosselventil angeordnet. Dies sinnvoll, weil der Unterdruck während des Leerlaufs ist natürlich konstant wäre nur weniger NOH, während das Betreten Beschleuniger wird in variable Drücke, die größere Mengen von NOH erfordern führen. Dies ist nur meine Theorie, und ich bin nicht in der Lage zu erklären, dass dies in der Tat der Grund für die unterschiedlichen Rohrgrößen.
Ich kann nicht messen die Menge an Luft, die in meiner Zelle, weil mein Endkappen nicht see-through Plexiglas. Ich habe nur öffne meine Lufteinlassventil Hälfte. In dieser Position konnte ich sehen, einen Unterschied in der Drehzahl und zur gleichen Zeit kein Wasser gesehen schlich sich in den Rohren werden konnte. Wenn ich das Ventil hin zu öffnen, wird die Drehzahl weiter ansteigen, jedoch gleichzeitig so auch das Wasser in den Rohren.
Dies ist mein dritter Installation und wahrscheinlich die erfolgreichste. Es ist auf meinem Test-Auto für 5 Tage jetzt gewesen, aber es war nicht die ganze Zeit eingeschaltet. Ich fand zu viel Wasser kriecht in in die Rohre und so musste ich
schalten Sie es und starten Sie das Auto in der Regel nur um sicherzugehen, kein Rosten wird mein Motor auftreten. Ich schätze, dass ich die Zelle eingeschaltet und läuft für insgesamt vielleicht 12 bis 14 Stunden Stand heute haben.
Von einem anderen Benutzer:
Hallo,
danke für die Info über die EFI Sache! es funktionierte auf meiner Frau Passat. Nach ein paar Wochen des Suchens konnten wir kleinere Einspritzdüsen für das Auto zu finden, da der variable Widerstand Trick nur gab uns CEL Fehler. Ich merke, dass die Drehzahl des Motors ist etwas verändern sich mit jeder Drehung des variablen Widerstand, aber die Beziehung ist bei weitem nicht linear.
Die Zelle wird in der Tat weiter Brennstoff für einige Zeit zu erzeugen, nachdem die Energiequelle abgeschnitten ist. Dies wird Ihnen sagen, dass Sie das richtige Wasser in der Zelle haben, und Sie sollten glücklich sein! Was Sie tun sollten, ist, eine kleine 12V Lüfter des Computers neben Ihr Handy montieren, so dass dieser Ventilator auf die Macht von der Zelle erzeugt ernähren und reduzieren den Kraftstoffverbrauch build-up. Wenn Sie völlig sicher gehen wollen, dann sollten Sie eine andere Steckdose Anschluss auf der Oberseite der Zelle zu setzen und diese jedes Mal, wenn Sie parken Ihr Fahrzeug. Wenn Sie die Dinge zu automatisieren konstanten Zugriff auf die Zelle vermeiden wollen, dann können Sie ein elektronisches Ventil, das auch auf der überschüssige Energie von der Zelle produziert wird eingezogen. Ich werde nicht weiter zu erklären, wie dies erreicht werden kann, aber im Grunde ist das Ventil und Ventilator sollte nur aktiviert werden, wenn der Motor ausgeschaltet ist. Ein paar Schalter hier und da tut den Trick.
Bezüglich Auslassöffnungen sind Sie richtig, anzunehmen, dass Sie sollten separate Leitungen haben. Eine Zeile vor der Drosselklappe und anderen Linie nach, ist ganz richtig, und das ist, was ich tue jetzt. Sie sollten jedoch über die Mittel, um diese Zeilen zu regeln, wie Sie bald feststellen, dass zu viel Kraftstoff ist eigentlich für den Motor die Gesundheit schlecht. Vergewissern Sie sich auch nach oben bis das Wasser regelmäßig als zu viel leerer Raum innerhalb der Zelle wird die Zelle in eine Bombe zu machen!
Meine Sorge ist im Moment, dass, wenn unsere Zellen wurden halbgefüllten, dann würde es bedeuten, dass mehr als ein Liter leeren Raum im Inneren der Zelle bleiben würde. Ein Liter Hydroxy oder Stickstoff Hydroxide wird definitiv wenden uns D18s in eine Bombe. Wir sollten daher ein Mittel zur Entlüftung des NOH Aufbau, wenn das Auto geparkt ist. Meine Zelle produziert nicht 13v, wenn Sie ab diesem Zeitpunkt geschlossen, was natürlich erklärt, die Ineffizienz Ich erhalte.
Und von einem anderen Menschen:
Hallo,
Ich habe Ihre Set-up Bilder auf Photobucket gesehen, und ich bin auf der Ebene der Professionalität überrascht, dass Sie in diesem Projekt reserviert hat. Ich bin noch mehr überrascht, dass Sie behaupten, dass Ihre aktuelle Set-up überhaupt nicht funktionieren! Was soll das??
Jetzt für mein nehmen auf Ihre Set-up: es scheint, dass die Rohre Sie verwenden zu klein sind ... ist es 1/4 "? Wenn ja, versuchen zu 1/2 verwenden" als Minimum. Ihr Brennstoff-Ausgang an den Endkappen sollte auf der Oberseite der Zelle platziert werden, wie ich bereits erwähnt in meine Botschaften. Ihre Wassereinlassventil sollten niedrigere platziert werden. Ich denke, das Hauptproblem der Set-up ist, dass die Einführung von Luft sehr nahe Ihrem Kraftstoff-Ausgang gelegt wird. Versuchen, diese beiden möglichst weit entfernt voneinander zu halten wie möglich.
Nicht auf der Erfinder Set-up wie auf dem berühmten Bild auf seinem V8 gezeigt verlassen. Dieses Bild verbreitet Jahren und meines Wissens nach ist dies nicht der aktuellen Set-up, die ihm extreme Laufleistung. Zuletzt hörte ich von dieser Kerl war, dass er auch einen Benzin-Verdampfer und dies war eines der wichtigsten Komponenten bei der Erreichung unvorstellbare Laufleistung an seinem Lastwagen. Ich für meinen Teil bin nicht immer einmal die Hälfte der Kilometerleistung, dass dieser Kerl Ansprüche. Mit unserer langjährigen Tweaking eine alte Carby LKW, konnte ich 225 mpg bekommen und das war gut genug für mich, weil ich manchmal 300 + auf langen Fahrten zu bekommen für das Land. Sie sollten auch bedenken, dass je länger, dass Benzin Aufenthalte in den Tank, desto mehr Verdunstung stattfinden tragen. Nach der Installation eine hohe Laufleistung Gerät, merkte ich, dass die meisten der Benzin um nur sitzen im Tank und Eindampfen wird verschwendet.
Die Lufteinlassöffnung sollte möglichst weit entfernt von den Ausgangsanschlüssen wie möglich gehalten werden. Es ist das Wasser, das die Arbeit und nicht die Edelstahl tut. Es sollte möglich sein, um das Wasser vollständig zu entleeren, ohne dass die Zelle von dem Wagen. Der Lufteinlass ist ein Dual-Port Zweck, die auf dem unteren toten der Endkappen angeordnet ist. Tuning des Autos zum effizienten Arbeiten mit der Zelle eine sehr lange Zeit in Anspruch nehmen kann. Stellen Sie sicher, dass die Zelle Gasförderung aggressiv vor dem Einbau auf dem Auto.
Wenn Sie immer den Tank voll zu allen Zeiten, es reduziert Kraftstoffverbrauch durch Verdunstung, da an einem heißen Sommertag, sind Sie wahrscheinlich verlieren 12-18% des Kraftstoffs durch Verdunstung und was im Inneren des Tanks bleiben wird weniger flüchtigen, mit größeren Molekülgrößen, die nicht vollständig verbrennen im Motor, die wiederum verkürzt die Lebensdauer des Katalysators und bewirkt mehr Verschmutzung wird.
System Zusammenfassung von Contact: Ich benutze zwei 8 "-Zellen auf meinem LKW mit zwei Gas-Anschlüsse auf jeder Zelle für insgesamt vier Ports Zwei Ports Mehrfachanschlussplatte und zwei Ports für den Lufteinlass, und es gibt keine ein-Wege-Ventile, sondern ich. verwenden kleine Kraftstofffilter um sicherzustellen, dass Wasser in den Motor minimiert wird, und zur gleichen Zeit wird Öl aus, die in der Zelle verhindert.
Ich bohrte ein
kleines
Jetzt kommt das umstrittenste Teil ... NO AIR Einlaßanschlußöffnung! Ich habe nicht eine Öffnung für Luft in meine Zellen. Es tut mir leid, dass ich schon halten diese von Ihnen seit dem ersten Tag. Ich weiß, ich dir erzählt habe richtig Dosieren Ihrer Luft die Menge des Gases, dass Ihre Zelle produziert. Dies war die gleiche Informationen, die ich von einem anderen Kerl Jahren bekam. Obwohl dies wahr sein könnte, kann man nie genau zu sein, wie viel Gas Ihr Handy produziert, da die Temperaturen und Drücke erhalten Sie in den Motor von Zeit zu Zeit variieren ... Gerade jetzt werden Sie vielleicht denken, dass ich vielleicht ein anderes System auf der ganzen ... Das ist das, was ich wollte vermeiden, das ist, warum ich diese Informationen vorenthalten Ihnen. Aber keine Sorge, es gibt für alles eine Erklärung ...
Einfache Analyse der Zelle Design wird Ihnen sagen, dass es klar ist unmöglich, alle die Luft im Inneren der Zelle zu entfernen. Air wird immer geben den schwächsten Punkt in der Zelle, egal wie luftdicht Sie denken, Ihre Zelle ist. Nehmen Sie Ihre Reifen zum Beispiel: Luft kontinuierlich austretende Ihre Reifen egal wie luftdicht Sie vielleicht denken sie sind. Unnötig zu sagen, ist Ihr Handy nicht luftdicht mit so warum zum Teufel würden Sie brauchen eine andere Luftöffnung beginnen? So umstritten wie ich klingen mag, fand ich diesen Entwurf dem effizientesten.
Ich benutze einen Joe Zelle zu berechnen / reinigen mein Wasser. Ich habe nicht eine funktionierende Joe Cell, ich benutze es für die Elektrolyse, die Junk entfernen aus dem Wasser, bevor Sie sie in den Zellen in meinem Auto. Ich habe ein Ablassventil an der Unterseite eine Kappe und ich normalerweise abtropfen lassen und filtern meiner Zelle Wasser, wenn ich Lust dazu habe. Wenn Sie gutes Wasser und eine gealterte Zellen haben, werden Sie Hydroxy in kürzester Zeit zu produzieren. 304, 316, 317 Edelstahl - es spielt keine Rolle, wie lange, wie Sie in der Lage, Gas zu produzieren und dass es nicht schnell rosten sind. Teurer s / s wird tendenziell billiger s / s übertreffen aber billig s / s wird immer noch funktionieren!
Ich habe nicht
eine Magnetspule und ich noch nie gehört, bis Sie es
Das Hauptidee ist, erhalten Sie Ihre Zellen Hydroxy ohne Katalysatoren herzustellen. Der Stickstoff Teil wird als Unfall, und ich kann nicht erklären, wie dies geschieht. Ich bin immer noch ein wenig skeptisch über die Stickstoff tatsächlich Verklebung mit dem Hydroxid. Manchmal denke ich, dass es nur die Hydroxy-und Dampf, die die ganze Arbeit machen, ist ... Sie werden dir deine eigene Meinung.
Die Frau bekommt etwa doppelt ihrem früheren Laufleistung auf der Passat. Der Injektor Veränderung kann nur so viel tun. Ich habe nur installiert ein 10 "-Zelle zu halten alle Lagerteile intakt. Sie ist glücklich mit ihm und so meine EFI-Projekt hält hier.
Bitte lassen Sie
mich nochmals betonen, dass viele Menschen dieses Gerät gebaut und versucht, es
ohne jeden Erfolg überhaupt zu arbeiten, und das ist, warum es in diesem
Kapitel.
Allerdings, nachdem betonte diese Bedenken und
Vorbehalte, ich früh wurde im Jahr 2010 informiert, dass Jim Bundock in
Großbritannien hat beachtliche Erfolge mit diesem Design als Booster hatte. Er
schätzt, dass mit diesem Gerät hat ihm über 500 £ eingespart über einen Zeitraum
von zwei Jahren. Hier finden Sie einige Informationen von ihm:

Diese beiden Zellen im Einsatz in zwei
unterschiedlichen Fahrzeugen für mehr als ein Jahr waren. Die Fahrzeuge sind
Ford Transit Kastenwagen mit 2,5-Liter-Dieselmotoren. Einer ist 16 Jahre alt
und der andere ist 17 Jahre alt und die Nitro-Zellen haben eine 10 mpg
Verbesserung ab dem Tag, da sie trotz der Transporter wird stark belastet, wenn
verwendet wurden installiert. Das Originalbild mpg betrug 25, so dass der
resultierende 35 mpg stellt eine Verbesserung von 40% über einen langen
Zeitraum.
Jim sagt: diese Zellen aus den Plänen oben gezeigt die
einzige Änderung ist, dass anstelle von Biegen der Zungen für das Innenrohr
gebaut wurden, waren Laschen Silber-gelötet am Ende der Innenrohre wie hier
dargestellt:

Diese Zellen werden ohne Salz laufen und sie funktionieren genauso gut ohne die
Wire-Wrap im Design vorgeschlagen. Die vertikale Zelle beträgt 18 Zoll hoch und
4 Zoll im Durchmesser und hat eine Gummimembran auf, die sowohl als Dichtung
und als Anti-Schwallschutzelemente Gerätes dient. Der Innenzylinder 9 mm ergibt
eine Lücke zwischen den inneren und äußeren Zylinder. Die Zelle Enden und
Abstandhalter aus Kunststoff-Lebensmittel-Schneidebrett gemacht. Die oberen
Abstandhalter sind etwa 30 mm lang, da festgestellt wurde, dass Vibrationen auf
kürzeren verdrängen neigten. Diese vertikale "langsamen" Zelle sehr
leicht zu bauen.
Auf einer der "schnellen"
horizontale Einheiten gibt es eine Länge von blaues Rohr:

Dies verhindert, dass Wasser in den Motor, wenn ein
bestimmter Junge-Rennfahrer versucht Ecken an der Geschwindigkeit des Lichts zu
verhandeln. Die horizontale Zelle wurde in der Verwendung eines Kunststoff-12mm
Rohr, der mit dem Einlassverteiler plombiert. Persönlich glaube ich nicht, dass
diese Zellen wie Geschwindigkeit und sie scheinen zu reagieren am besten beim
Fahren rund 50 mph - das ist für eine einzelne Zelle auf einem Dieselmotor. Die
Zelle in serienmäßig verdrahtet ist, nur auf einem Dieselmotor, wird das Relais
zum Brennstoff-Absperrventil verbunden sind, so dass es sehr einfach, Draht,
und wenn der Motor ausgeschaltet wird, dann wird die Zelle aus zur gleichen
Zeit eingeschaltet . Mit einer Miniatur-Version des aufrechten Zelle, die
Bohrung Wasser, das ich benutze, ist auf der Bank so lange, wie ich glaube, es
muss vorgeladen, um nur einen Teil des Materials darin suspendierten entfernen.
Nachfüllen von Wasser wird alle 750 Meilen oder so getan und dauert etwa einem
Eierbecher voll Wasser. Alles in allem, das Nitro Zelle ein guter ehrlicher
Arbeitsgerät ist, ist es eine einfache Fahrt und gehen Stück Kit, der
Es
gibt verschiedene Gruppen von Plänen für Pkw-Konvertierungen und viele von
ihnen sind wertlos und bestimmt die Zeit und das Geld der Menschen, die in
Abkehr von fossilen Brennstoffen Produkten interessiert sind verschwenden. Es
ist nicht für jedermann, mit Sicherheit sagen, dass diese Pläne nicht
funktionieren, da, auch wenn Sie konstruieren in genauer Übereinstimmung mit
den Plänen und Ihre Replikation nicht irgendwo in der Nähe zu arbeiten kommen
kann, all das kann ehrlich gesagt ist, dass Ihre eigene Replikation war
nutzlos. Wir müssen diese Art von Kommentar zu vermeiden, da zum Beispiel die
Joe Zelle tatsächlich funktioniert und kann Macht ein Fahrzeug in einem völlig
Kraftstoff-less-Modus, aber scheitern die meisten Menschen, um es in Betrieb.
Daher ist es völlig falsch, abschreiben Joe Cell, aber Warnungen auf der
Schwierigkeit, es funktioniert sollte immer angegeben werden.
Im
Falle des HydroStar und Wasserstoff Pläne habe ich noch nie von jemandem, der
jemals bekommen hat jeder von ihnen arbeiten hören. Außerdem sind erfahrene
Leute davon überzeugt, dass das Design sehr mangelhaft ist und niemals in
erster Linie gearbeitet. Dennoch ist es bis zu Ihnen, um sich Ihre eigene
Meinung zu diesem Thema, und so werden diese Pläne in diesem Kapitel erwähnt.
Die
Pläne gezeigt, kann hier heruntergeladen werden frei von http://www.free-energy-info.tuks.nl/P62.pdf
und sie sind zur freien Verwendung durch jeden, der sie nutzen will, bestimmt.
Bitte beachten Sie, dass sollten Sie jede Arbeit dieser Art, niemand anderen
als sich selbst ist in keiner Weise verantwortlich für irgendwelche Verluste
oder Schäden, die führen könnte verpflichten entscheiden. Das komplette
Handbuch für eine im wesentlichen aktualisierte Version des Entwurfs wird unter
dem Namen "HydroGen" enthalten und kann kostenlos heruntergeladen
werden http://www.free-energy-info.tuks.nl/P61.pdf.
Es
wird empfohlen, das sollte experimentellen Arbeiten an einem Auto durchgeführt
werden, dann das Auto gewählt werden sollte nur von geringem Wert sein, und
dass alle bestehenden Teile so gehalten werden, dass das Fahrzeug an seinen
heutigen fossil-Öl brennenden Zustand wiederhergestellt werden können sollten
Sie sich dafür entscheiden . Es wird auch empfohlen, dass Sie ein Auto, das
nicht wichtig ist, um Ihre aktuelle Verkehrs Bedürfnisse zu nutzen. Es wird
behauptet, dass das modifizierte Fahrzeug wird von 50 bis 300 Meilen pro
Gallone Wasser, je nachdem wie gut es ist abgestimmt reisen. Das System ist so
eingestellt:

Hier
hat das Auto einen zusätzlichen Tank eingebaut, eine Reserve von Wasser
enthalten. Dies wird verwendet, um den Wasserstand in der Reaktionskammer, die
die Elektrodenplatten enthält aufrechtzuerhalten. Die Elektroden werden von der
Elektronik, die eine gepulste Wellenform für sie gilt in Bereich von 0,5 bis 5.0
Amp betrieben wird. Die Elektronik-Box wird direkt aus den bestehenden
Kfz-Elektrik versorgt. Das Wasserstoff / Sauerstoff-Mischung, die die Ausgabe
von der Reaktionskammer ist direkt in den Vergaser oder in bestehenden
Brennstoffeinspritzsystem zugeführt.
Das
Start-up-Verfahren ist an die Macht der Elektronik und warten auf den Gasdruck
auf die 30 zu erreichen - 60 psi Bereich. Dann wird die Zündung wird als normal
betrieben, um den Motor zu starten. Das Gaspedal in die Elektronik verdrahtet,
um mehr Leistung zu den Elektrodenplatten, je weiter das Pedal gedrückt wird,
zu geben. Dies erhöht die Gasproduktion Rate wie die Drosselklappe betätigt
wird.
Elektronischen
Regelkreis
Die
Diagramme zeigen eine einfache Schaltung zu steuern und treiben dieses
Mini-System. Sie sind dabei, ein "square-Puls-Signal, dass man auf einem
Oszilloskop beobachten zu machen. Die Prämisse der Literatur gegeben ist: Je
schneller Sie gehen die Straße hinunter, die "fetter" Sie machen die
Impulse gehen in die Reaktionskammer wollen. Einschaltdauer wird mit dem Gas
von 10% Ein / Aus-Verhältnis (10% auf und 90% aus) mit dem Pedal up variieren,
um eine 90% ige Ein / Aus-Verhältnis mit dem Pedal ganz nach unten.

Es gibt viele Möglichkeiten, um Impulse zu erzeugen. Diese
Schaltung verwendet einen "NE555" integrierten Schaltung. Der Ausgang
Schalttransistor muss bei 5 Ampere, 12V für den gepulsten Betrieb bewertet
werden.

Der
Ausgang des integrierten Schaltkreises 741 wird über dessen 2K variablen
Widerstand, um eine Ausgangsspannung zu (im Punkt 'B' im Schaltplan) von 1
Volt, wenn der Wagen voll ist Drossel und 4 Volt eingestellt werden, wenn die
Drosselklappe vollständig nach unten.
Der
CD4069 ist nur ein IC mit sechs Wechselrichter. Es kann eine Versorgungsspannung
von bis zu 18V handhaben und wird hier als Oszillator verdrahtet.
Reaktionskammer:
Die vorgeschlagene
Anordnung ist Reaktionskammer:

Es
wird empfohlen, dass Sie einen Abschnitt 4 "PVC-Abfälle Rohr mit einem
Gewinde Schraubverschluss Montage an einem Ende und einem Standard-Endkappe auf
der anderen verwenden. Achten Sie darauf, Drill-and-Epoxid-oder Leitungswasser
Fäden durch die PVC-Komponenten für alle Beschläge. einstellen und kontrollieren
den Wasserstand in der Kammer, so dass das Rohr Elektroden gut abgedeckt, und
es gibt noch reichlich Spielraum gelassen für den Aufbau der Wasserstoff /
Sauerstoff-Gasdruck. verwenden Sie eine rostfreie Drähte im Inneren der Kammer
oder anderweitig verwenden eine Schutzschicht ;. verwenden isolierte Drähte
außen sicher, dass die Epoxy-Dichtungen perfekt oder alternativ sind, legte
sich ein Wulst von Wasser-proof Silikon ausreichen, um den Druck zu halten.
Die
Verschraubung kann verlangen, weiche Silikon-Dichtstoff, oder eine Dichtung.
Sein Zweck ist es, den Druck in dem Zylinder zu halten und dennoch zu
ermöglichen periodische Inspektion der Elektroden. Stellen Sie sicher, dass
keine Lecks vorhanden sind, und Sie werden keine Probleme haben. Stellen Sie
sicher, dass Sie einen symmetrischen 1,5 mm Abstand zwischen den 2
Edelstahlrohre. Die referenzierte Literatur zeigt, dass die näher an 1 mm Sie
erhalten, desto besser. Überprüfen Sie, dass die Kammer Wasserstand Sensor
richtig funktioniert, bevor Sie Epoxy seine Kappe statt. Machen Sie Ihr
Lötverbindungen an den Draht / Elektrode junctions schöne, glatte und feste,
dann eine wasserdichte Beschichtung, zB das Epoxy Sie zum Verbinden der Rohre
mit dem Schraubverschluss. Dieses Epoxy muss wasserfest sein und fähig sein,
hält Metall zu Kunststoff unter Druck.
Die
vorgeschlagene Schaltung für die Reaktionskammer Wasserstand Pumpensteuerung
ist:
Seit
2003 Rothman Technologies of Canada haben bislang ein 12 PS Benzinmotor mit
Wasserstoff durch einen chemischen Prozess hergestellt werden. Dies ist ein
billiges Verfahren, in denen Metall verbraucht und so, obwohl von großem
Interesse, ist dies nicht eine "freie Energie"-Engine. Eine aktuelle
Patentanmeldung durch William Brinkley schlägt ein System, wo Aluminium-Rohre
durch eine 25% ige Lösung von Kaliumhydroxid erhitzt auf 180 Grad Fahrenheit
verbraucht werden. William Bemerkungen zum nonpolluting Natur des Systems, aber
dies ist nicht wirklich so, daß eine sehr große Menge an Energie, um in die
Herstellung der Aluminium-Metall in der Schmelz-und Veredelungsverfahren
gesetzt werden muss, und die Verschmutzung wird gerade von der verschobene
Endbenutzer der Industrieanlage und viel wichtiger, wird das Aluminiumoxid erzeugt
wird als sehr giftig und verursachen eine Vielzahl von schweren Krankheiten wie
Alzheimer, obwohl ich dieses umstrittenen gesehen haben. Francis Cornish des VK
hat ein System, wo die Elektrolyse von Wasser mit einem chemischen Prozess
verbrauchenden Aluminiumdraht kombiniert wird. Das System funktioniert gut,
aber ich habe Bedenken über die Verwendung von Verbrauchsmaterialien, die Sie
zur industriellen Fertigung zu binden, auch Bedenken über die Zuverlässigkeit
der mechanischen Vorschub Systeme, wenn sie von nicht-technische Menschen (die
meisten Autofahrer) verwendet werden. Es ist auch die Frage der Beseitigung und
Verwertung der chemischen Rückstände durch den Prozess erzeugten.
Ich
persönlich bin nicht so scharf auf chemischen Prozessen und ich empfehle nicht,
dass Sie alles auf die folgende Beschreibung zu konstruieren. Allerdings könnte
es möglich sein, das System Brinkley anzupassen, so dass es ohne bewegliche
Teile arbeitet:

Hier
gibt es einen Ausgleichsbehälter mit einer 25%-Mischung von Kaliumhydroxid
(KOH) in Wasser. Dieser Tank ist höher angeordnet als der Druck in dem Tank das
Wasserstoffgas erzeugt wird und der Entlüftungsleitung durch eine Schallwand
geschützt. Das Entlüftungsrohr sollte einen Auslass zu der Luft außerhalb des
Fahrzeugs oder Gebäude, das System enthält bereitzustellen.
Anfangs
wird der KOH-Lösung in dem Drucktank durch das Heizelement erwärmt wird, aber
wenn der Prozess gestartet wird, erwärmt es die chemische Reaktion
aufrechtzuerhalten. Die Gaserzeugung dann baut sich Druck in dem kräftig
gebauten Drucktank. Der erhöhte Druck treibt einige der KOH-Lösung zurück in
den Ausgleichsbehälter, gegen die Schwerkraft. Dadurch verringert sich die
Fläche von Aluminium ausgesetzte der KOH-Lösung und reduziert die Rate der Gaserzeugung.
Dies erzeugt effektiv einen automatisierten Gasproduktion Ratensteuerung, die
keine beweglichen Teile aufweist.
Wenn
die Rate von Gas durch die Maschine zunimmt genommen, senkt dass der Druck in
dem Drucktank, so dass mehr KOH-Lösung, um in dem Druckbehälter ausgeführt,
wodurch die Rate der Gaserzeugung. Wenn der Motor vollständig angehalten wird,
dann wird die KOH-Lösung wird in die Ausgleichsbehälter geschoben, bis alle
Gasproduktion stoppt, wie hier dargestellt:

Das
sieht aus, als wenn der Druck Tank ist unter erheblichen Druck, aber das ist
nicht so, wie die Header-Tank ist offen zum atmosphärischen Druck. Ich habe
Bedenken über die Steuerung rein chemische Prozesse schnell genug für den
praktischen Einsatz. Das obige System wäre besser geeignet auf einen festen
Motor, wie beispielsweise einen elektrischen Generator, wobei der Gasbedarf
nicht schwanken stark bedeutet. Die KOH Tank oben gezeigt sollte groß genug
sein, um alle der KOH-Lösung enthalten, falls die Gasproduktion nur nicht aufhören,
wenn es sein sollte. Die Entlüftung aus dem Ausgleichsbehälter sollte fähig
sein Entlüftung von überschüssigem Wasserstoff mit keiner Möglichkeit davon
stehendes an einer Decke und Ausbilden einer mit Luft explosionsfähige
Gemische. Soweit ich informiert bin, hat das oben genannte System nie gebaut
worden, und es ist gerade hier zur Diskussion Zwecke gezeigt.
Nur
5 Pfund pro Quadratzoll Druck für Elektrolyseur Systemen benötigt wird, um
einen Automotor zufriedenstellend zu füttern, so dass ein relativ niedriger
Druck ist durchaus zufriedenstellend, vorausgesetzt, dass die Verrohrung der
angemessenen inneren Durchmesser ist. Es sei daran erinnert, dass die
Auto-Motor werden Anlegen eines leichten Vakuums durch die Bubbler werden. Wie
bei all diesen Systemen ist es wichtig, dass mindestens eine Bubbler zwischen
der Gasproduktion und dem Motor verwendet wird, um gegen Flammenrückschlag aus
der Motorzündung zu schützen, wenn eine fehlerhafte Zündung erfolgen soll. Alle
Bubbler sollte eine dicht schliessende pop-off-Verschluss, welche die Wirkung
einer Explosion erleichtern kann, und sie sollte nur eine geringe Menge an Gas
enthalten. Verfahren nach Verbindung mit dem Motor und die notwendigen
Anpassungen Timing gezeigt und erklärt in Kapitel 10.
Die
Methode der Verwendung von Aluminium für Brennstoff in einem
Anforderungs-Wasserstoffsystem für den Fahrzeug-Antrieb wurde von mehreren
Personen im Detail präsentiert. Eine der bekanntesten ist die 1987 US Patent
4.702.894 von Francois Cornish, wo er einen Futtermittel Mechanismus für
Aluminiumdraht verwendet, um einen Unterwasser elektrischen Bogen
aufrechtzuerhalten, die die Wasser-Temperatur hoch genug, um das Aluminium
machen löst mit Wasser reagieren. Die rotierende Trommel ist aus Aluminium
gefertigt, aber da es eine viel größere Wärmekapazität als der Aluminiumdraht
gefüttert in Richtung zu ihm hat, ist die Trommel-Temperatur viel niedriger als
die des Drahtes. Dadurch erreicht der Draht die Temperatur erforderlich, damit
das Aluminium mit Wasser reagieren. Die chemische Reaktion gibt Wasserstoff und
konvertiert die Aluminiumdraht in Aluminiumoxidpulver, die auf dem Boden des
Tanks, durch ein Raster knapp über dem Boden des Tanks.
Die
Blasen von Wasserstoffgas durch die Reaktion freigegeben tendenziell an
rotierenden Trommel aus Aluminium, zu halten, so dass ein Wischerblatt
bereitgestellt wird, um die Bläschen aus der Trommel zu fegen. Die Blasen dann
steigen an die Oberfläche des Wassers und richten sich in der Gaskammer-Sammlung
durch einen Trichter befindet sich oberhalb des Bogens. Wenn die
Motor-Nachfrage sinkt und des Drucks in den Tank für die Sammlung steigt,
verursacht ein Sensor, der im Tank der Drahtzufuhr Steuerelektronik, die aus
der Gasproduktion schneidet die Kabelzuführung zu stoppen.
Auf
den ersten Blick scheint eine System wie dieses Zugkraft bewiesen. Es verwendet
Aluminiumdraht, die Herstellung von einem Prozess erfordert, die erhebliche
Mengen an Energie verwendet und während ein Fahrzeugs mit Wasserstoff
produziert von dieser Methode sehr wenig Verschmutzung schaffen wird, die
Umweltverschmutzung tritt zum Zeitpunkt der Herstellung. Auch das Gerät
verwendet eine mechanische Kabelzuführung und jedes Gerät dieser Art benötigen
regelmäßige Wartung und möglicherweise nicht 100 % zuverlässig. Darüber hinaus
müssen die Aluminiumoxidpulver aus der Erzeugung von Tank routinemäßig
gereinigt werden.
Aber
dennoch alle das System hat einige sehr bedeutsame Vorteile. Es verwendet keine
fossilen Brennstoffe (direkt). Es kann leicht in einem Fahrzeug installiert
werden, und der Verbrauch von Aluminiumdraht ist überraschend niedrig. Zahlen
zeigen, dass typische Verbrauch des Ordens 20 Liter Wasser, sowie ein Kilogramm
Aluminium zur Deckung der 600 Kilometer Entfernung (1 Pfund pro 170 Meilen).
Dies ist wahrscheinlich ein gutes Stück billiger als die Verwendung von
fossilen Brennstoffen für das Fahrzeug. Das System ist wie folgt eingerichtet.:

Ein
weiteres System von Interesse ist die self-powered-Elektrolyse-System von 1992
US-Patent 5.089.107 gewährt Francisco Pacheco, wo Opferanode Platten von
Magnesium und Aluminium im Meerwasser gegenüber einer Kathode aus rostfreiem
Stahl platziert werden. Elektrische Energie erzeugt wird und Wasserstoff
hergestellt on Demand. Es gibt auch überschüssige elektrische Leistung zur
Verfügung, um eine Standard-Elektrolyseur ausgeführt werden, wenn dies
gewünscht wird.
Mir ist gesagt worden (durch einen eher zweifelhaften Quelle) einer sehr leistungsfähigen Wasser-Splitting-System, die genug Hydroxy Gas erzeugt, um ein Fahrzeug Motor während nur Zeichnung 3 Milliwatt bei 3 Volt, die nur 9 Milliwatt Leistung ist. Ich habe noch nie eine dieser Einheiten gesehen, und ich habe keine Beweise dafür, dass das System funktioniert, andere als Mundpropaganda, so behandeln Sie bitte den folgenden Eintrag als nur ein Vorschlag und nicht als eine Frage der harte Tatsache.
Das System ist so interessant und einfach, dass es sehr attraktiv ist. Grundsätzlich haben Sie zwei Edelstahl-Rohre in einem Bad aus Leitungswasser platziert:

Das Ziel ist es, zwei Edelstahlrohre resonierenden zusammen mit der gleichen Frequenz. Das heißt, sollten sie beide das gleiche "musical" note, wenn an einem Faden aufgehängt und klopfte. Da das Innenrohr kleineren Durchmesser, wird es eine höhere Note als der Röhre mit größerem Durchmesser, wenn sie gleich lang sind, so dass für sie zu passen, wäre es notwendig, daß die innere Röhre länger zu sein, oder das Außenrohr haben ein Schlitz geschnitten in es als Stan Meyer hat und die in Kapitel 10 diskutiert.
Die Piezo-Aufnehmer sind vermutlich an den Zylindern geklebt, vielleicht wie oben gezeigt, und sie werden mit einer 2,24 MHz-Signal zugeführt. Die Rohre müssen mit der Elektronik-Signal Resonanz, so dass sie sehr langsam und sorgfältig geschliffen, bis sie in Resonanz zu tun. Dies wird vermutlich bei einer viel niedrigeren Harmonischen der Elektronik-Signal, ein in der Norm Ultraschall-Bereich liegen. Vermutlich wird es drei Abstandshalter obere und untere, Aufrechterhalten der Lücke zwischen den Rohren. Wenn die Frequenz verringert sich im Netz Bereich von etwa 50 Hz oder 60 Hz, dann würde das Gerät so wie einem Warmwasserbereiter der Art von Peter Davey ausgelegt handeln. Bei Ultraschallfrequenzen, ist das Ergebnis ganz anders als Kavitationsblasen in dem Wasser bilden. Ein hoch angesehener Lehrbuch über Ultraschall weist darauf hin, dass diese Kavitationsblasen eine positive Ladung auf der einen Seite und eine negative Ladung auf der anderen Seite haben und diese Kosten verursachen Elektrolyse des Wassers rund um die Blasen. Viele von Blasen - viele Hydroxy Gas erzeugt. So, Hintergrund Theorie die Möglichkeit dieses Gerät arbeiten unterstützt, aber ich bin mir nicht bewusst, wer versucht, es zu replizieren ist.
Was wir nicht gesagt worden ist,:
1. Die Größe, Länge und Dicke der Rohre, die gut funktionieren.
2. Der Spalt zwischen den Rohren.
3. Die spezifischen Wandler im Prototyp verwendet.
4. Welche Art von Abstandshalter verwendet wurden.
5. Wo und wie die Wandler wurden zu den Zylindern befestigt.
Aber auch ohne diese Informationen, könnte dies eine interessante Untersuchung Projekt mit absolut minimaler Leistung bei trivial Spannungsebenen werden s.
Tom Bearden, Stephen Patrick, James Hayes, Kenneth Moore und James Kenny wurden US Patent 6.362.718 am 26. März 2002 gewährt. Dieses Patent ist für einen elektromagnetischen Generator ohne bewegliche Teile. Dieses Gerät wird gesagt, batterielosen und ist beschrieben und illustriert auf JL Naudins-Website unter http://jnaudin.free.fr/meg/megv21.htm denen Testergebnisse gezeigt. Während diese Vorrichtung in Anspruch genommen worden, um eine größere Leistung als sein Eingang und einem Ausgang fünfmal höher als der Eingang bereits erwähnt habe, bin ich mir nicht bewusst wer versucht, dieses Gerät repliziert hat und erzielte einen COP> 1 Leistung, und so aus diesem Grund ist es in diesem Abschnitt beschreiben Vorrichtungen, die wahrscheinlich nicht lohnend für die Heimat-Konstruktor, um zu versuchen zu replizieren sind beschrieben.
Die "bewegungslos Elektromagnetische Generator" oder "MEG" besteht aus einem magnetischen Ring mit Ausgangsspulen gewickelt darauf. Im Inneren des Ringes ist ein Permanentmagnet um eine stetige Magnetfluss um den Ring herum bereitzustellen. Überlagert auf dem Ring sind zwei Elektromagnete, die nacheinander aktiviert werden, um den Magnetfluss zu oszillieren. Dies ist sehr ähnlich wie Floyd Sweet "VTA" device.

Die externe Stromversorgung oben gezeigt soll getrennt, wenn die Schaltung zu arbeiten beginnt, zu welcher Zeit ein Teil des Ausgangs von einem der Pick-Up-Spulen wird zurück zur Stromversorgung der Schaltung Antreiben der Oszillatorspulen zugeführt werden. Die Schaltung wird dann autark, ohne externe Eingabe, nur mit einem kontinuierlichen elektrischen Ausgang.
Wenn Sie einer von ihnen sollte konstruieren, bitte seien Sie gewarnt, dass es nicht in Betrieb genommen werden, es sei denn es ist ein externer Last auf den Pick-up-Spulen, sonst gefährliche, potentiell tödliche Spannungen erzeugt werden können. Lassen Sie sich nicht selbst getötet oder verletzt - bitte sehr vorsichtig sein.
Eine erneute formuliert Auszug aus dem Patent für dieses System ist in der Anlage und es gibt die konstruktiven Details des Prototyps: Abmessungen, die Anzahl der Umdrehungen, die verwendeten Materialien, Ansteuerfrequenz, monostabil Pulsdauern, etc. Der Prototyp produzierte zwei Ausgängen 48 Watt für einen Eingang von 12 Watt. Dies ermöglichte die Eingangsleistung von einem der Ausgänge getroffen werden, während die gleiche Leistung wurde Antrieb für andere Lasten.
Dieses Gerät ist im Wesentlichen ein custom-built Transformator mit zwei Primärwicklungen (die Oszillatorspulen) und zwei Sekundärwicklungen (die Pick-up-Spulen), mit einem Permanentmagneten eingesetzt, um ein stehendes Magnetfeld durch das Joch erstellen (Rahmen) der Transformator. Jedoch hat ein Permanentmagnet zwei separate Energieströme kommenden daraus. Hauptanwendungsgebiet ist das Magnetfeld, das sehr gut bekannt ist. Normalerweise strömt in jeder Richtung, sondern in der MEG, eine sehr gute Strombahn durch den Rahmen der Vorrichtung vorgesehen. Diese Fallen die magnetische Energie fließen und Kanäle es um innerhalb des Rahmens. Dies verhindert es Maskieren des zweiten Energiefeldes, welches die elektrische Energie-Feld ist. Mit das Magnetfeld bewegt wird aus dem Weg ist es nunmehr möglich, dieses Energiefeld für zusätzliche Leistung zu erschließen.
Der MEG sieht wie eine sehr einfache Vorrichtung, aber in der Tat ist es nicht. Als erfolgreicher Vorrichtung mit einer Leistungszahl (COP) über 1, wobei die Eingangsleistung der vorgesehen ist, geringer ist als die nützliche Leistung der Vorrichtung handeln, dann Tom sagt, dass der Rahmen aus einem nanokristallinen Material bestehen muss. Dieses Material hat besondere Eigenschaften, die der MEG ihm außergewöhnliche Leistung.
Vorsicht ist bei diesem Gerät genommen werden, da die Ausgangsleistung kann so hoch sein, dass sie die Isolation der Drähte verbrennen und das Gerät zerstören, wenn die Ausgangsleistung nicht kontrolliert wird sorgfältig. Die Ausgangsleistung wird in der Regel zu einem COP von 5,4 aus praktischen Gründen begrenzt. Wenn die notwendige Eingangsleistung aus der Ausgangsleistung über eine Steuerschaltung, die rigorosen Durchgehen hindert genommen, dann kann das Gerät bereitzustellen Ausgangsleistung während kein außerhalb Eingangsleistung erforderlich.
Die Ausgangsleistung wird durch die Wellenform an der Oszillatorspulen geschickt gesteuert. Die Leistung wird von der genauen Form des "Rechteck"-Antrieb gesteuert:

Diese Wellenform wird sorgfältig, um die COP halten bis 5,4 für die Sicherheit willen angepasst. Die Wellenform ist ebenfalls einstellbar für Frequenz und Mark / Space-Verhältnis.
Da es einige Jahre, da das Gerät patentiert wurde, kann die Frage, warum es nicht in der Produktion gefragt werden und zum Verkauf angeboten überall. Der Grund dafür ist, dass die MEG als Prototyp im Labor, die eine sorgfältige Anpassung und Feinabstimmung braucht. Es wurde von anderen repliziert und es ist die Leistung als COP> 1 überprüft, aber es ist noch nicht bereit für die Produktion, wo es notwendig ist, haben die Gestaltung der Bühne verstärkt, dass es in einer Fabrik zusammengebaut werden kann und sofort mit der Arbeit ohne die Notwendigkeit für manuelle Einstellungen. Diese Entwicklung ist in der Hand und kann im nächsten Jahr oder zwei abgeschlossen sein.
Einige weitere Erklärung ist in Ordnung. Die MEG hat einen Gesamtwirkungsgrad deutlich unter 100% in trotz eines Coefficient Of Performance deutlich über 1. Der COP von 5,4 erwähnt ist eine willkürliche Zahl von den Designern ausgewählt, um die Isolation wird von den Ausgangsleitungen verbrannt zu verhindern. Die tatsächliche maximale Leistung ist nahezu unbegrenzt, sicherlich ein COP von 100 durchaus möglich, aber völlig unnötig in der Praxis ist.
Wenn ein Standard-Verbundglas Eisenjoch für die MEG verwendet wird, wird es nie einen COP> 1 als Eingangsleistung benötigt, um sie zu betreiben. Der Magnetfluss von einem Permanentmagneten besteht aus zwei Komponenten. Eine Komponente ist Dreh-und breitet es sich in jede Richtung. Die zweite Komponente ist linear und es wird überschwemmt und durch die rotierende Feld ausgeblendet. Wenn ein Joch torischen Wunde mit einer Eingangswicklung über seine ganze Länge verwendet, so daß alle Fallen des rotierenden Magnetfeldes im Inneren des torroid. Der Haken ist, dass dies erhebliche Leistungsaufnahme, die torischen Wicklung Energie erfordert. Der große Fortschritt mit der MEG ist, dass die Erfinder haben einige kommerziell erhältliche nanokristalliner Materialien, die die Eigenschaft Einfangen des rotierenden Magnetfelds innerhalb eines torroid daraus gebildeten, ohne die Notwendigkeit für jede Erregerspule haben entdeckt. Dies ist ein großer Impuls für die Funktionsweise der Vorrichtung.
Nun, mit dem Drehmagnetfeld Inneren des torroid eingefangen, wird der Liner Bereich zugänglich, und es ist ein sehr nützliches Feld tatsächlich. Es ist elektrischer Natur. In Wirklichkeit sind Magnetismus und Elektrizität nicht zwei getrennte Dinge, sondern, sie sind verschiedene Aspekte der gleichen Sache, so sollten beide wirklich als "Elektromagnetismus" bezeichnet werden. Jedenfalls ist der lineare Bereich leicht zugänglich, wenn die Rotations-Feld entfernt worden ist. Alles, was nötig ist, ist es deutlich zu pulsen. Wenn das geschehen ist, wird das reale Strom in das MEG aus der Umgebung eingeführt. Je schärfer der Wellenform, desto größer ist die zusätzliche elektrische Eingang wird. Das macht die MEG einen COP von, sagen wir, 5,4, die ein praktisches Arbeiten ausgegeben wird. Wenn der Ausgang dann manipuliert wird, um die Leistungsaufnahme für den pulsierenden notwendig sind, die COP effektiv unendlich, da Sie nicht haben, um jede Leistung bereitzustellen, damit es funktioniert, und Sie haben eine erhebliche Leistung. Die Leistung von der Leistungsaufnahme Sie angeben müssen, um das Gerät zu betreiben unterteilt, gibt die COP Rating, so dass jede Ausgabe durch Null-Eingang unterteilt, gibt immer unendlich.
Dave Lawton hat mit dem MEG Anordnung experimentiert, mit einem professionell gebaut benutzerdefinierte laminierte Eisenjoch. Er fand, dass die Verwendung der Standard-Anordnung er keinen Unterschied festgestellt, als er den Permanentmagneten entfernt. Testen verschiedener Konfigurationen, fand er, dass die effektive Anordnung für seine Komponenten:


Hierbei sind die Antriebsspulen sowohl gebracht asymmetrisch auf einer Seite des Rahmens und so verdrahtet, dass ihre Impulse einander ergänzen. Dann werden zwei Paare von Knopfmagnete sind auf der anderen Seite der Mittellinie, jeder Seite des Jochs und überbrückt zusammen mit zwei geraden vertikalen Abschnitte des laminierten Eisenstange platziert. Diese Anordnung ist empfindlich auf die genaue Position dieser Magnete und Tuning wird durch Bewegen der Gruppe von vier Magneten und zwei Bars (effektiv zwei "Hufeisen" Magneten) leicht nach links oder rechts, um die optimale Position zu finden erreicht. Einführen oder Entfernen dieser Magnete dann eine erhebliche Differenz zum Betrieb der Vorrichtung.
Während die meisten Menschen ist es sehr schwierig, COP> 1 Betrieb von der MEG zu finden, bin ich zuverlässig erfahren habe, Witts haben in der Herstellung self-powered Replikationen gelungen. Es gibt im Web, ein außerordentlich gut geschriebener Präsentation von Jacco van der Worp "Per Anhalter durch die" Free Energy "MEG" an Berechtigte http://yowusa.com/scitech/2002/scitech-2002-06a/1.shtml und es wird erklärt, wie und warum sie funktionieren kann. Mit freundlicher Genehmigung, wird es hier wiedergegebenen:
YOWUSA.COM, 25. Juni
2002
Jacco van der Worp
Vorwort von Marshall Masters
Dieser Artikel von Jacco van der
Worp ein niederländischer Physiker, erklärt die "freie Energie"
magnetische Energie Generator MEG einfach laienhaft. Ich arbeitete eng mit
Jacco an diesem Projekt und Lee Kenny, einer der die MEG-Prinzipale für Hilfe
eine höfliche Anfrage an. Seine schnelle Reaktion war controlling und roch der
Paranoia. "Sie sind nicht von MEL autorisiert, alle Auskünfte über die MEG
zu veröffentlichen." (Leser können angezeigt und im Volltext über die
YOWUSA Nachricht Bord Post, MEG--Meister und Kenny kommentieren.) Am Anfang
seiner paranoiden Antwort verwirrt
Meine
erste Reaktion auf suppressive Controlling Kenny Verhalten war zu schießen
wieder eine Antwort erinnerte ihn, dass es eine lustige kleine Stück Papier
namens The Verfassung. Danach setzte die dringende Paranoia Kenny Antwort zu
Aufgabe
Eine naheliegende und vereinfachte Erklärung ist, dass
Bearden et al. beschäftigt sind abonniert Yachting Magazine und die Einrichtung
von Bankkonten in Offshore-Steueroasen für ihren neuen Reichtum sein. Das
Problem ist, das ist zu einfach eine Erklärung, denn nach der Arbeit mit den
Ingenieuren für 25 Jahre habe ich gelernt, eine reflexartige paranoide Reaktion
zu erkennen, wenn ich einen sehe ich. Kenny Antwort war Quintessenz eine
reflexartige paranoide Reaktion. Vielleicht würde ich dieses Ergebnis gelangt
früh haben, wäre ich nicht so mit der MEG-Technologie verliebt. Aber wie tiefer
gegraben, fand ich mehr greifbare Gründe für Kenny Paranoia.
Der Prozess der Erfindung ist ein leidenschaftlicher ein. Am
Ende des Prozesses sind die hoffnungsvollen finanzielle Belohnungen, sondern
auch für etwas so Komplexes wie die MEG gibt es eine ebenso große Belohnung -
Peer Anerkennung. "Verdammt Ihre Augen, aber Sie haben es geschafft."
In dieser Erfindung können die Wärme der Beitrag Realität Abmessungen sind aber
auf einem niedrigeren Niveau und mit weniger Gewicht diskutiert. Ich glaube,
das ist es, was kann die MEG Erfinder passiert. Sie wurde einfach so weg mit
der Leidenschaft der Erfindung, dass sie ihre Ansicht über den Augenblick sie
ihr Patent, die wiederum umarmen ihre Paradigmenwechsel Theorien mit
Plausibilitätsprüfung erhalten würde würde getrübt durchgeführt.
Allerdings, wenn das Patent erteilt wurde, konnten die Arten
von Gegenständen man erwarten, in Magazinen wie Popular Science und Popular
Mechanics sehen würde ausgeblieben. Ferner wurde, was zur Verfügung gestellt
von Bearden et al. war so geeky technobabble, dass es in der Regel Segel über
dem Kopf des durchschnittlichen Mannes. Ich glaube jetzt, es gab einen Grund
dafür.
Die MEG öffnet eine Tür in eine neue Zukunft, gefüllt mit
neuen Anwendungen, die auf den grundlegenden Konzepten der MEG bauen. Wie der
nuklearen genie
Während der Fokus ist jetzt auf dem "freien
Energie" Anwendung der MEG-Technologie, seine Fähigkeit zur Interaktion
und verformen die Raum-Zeit-Kontinuum bietet eine alarmierende neue Palette von
Anwendungen zur gehören: Waffe der Massenvernichtung, interstellaren Raum
Antriebs-und Zeitmaschine Motor. Und das ist nur der Anfang der hypothetischen
Möglichkeiten, die aus dieser Paradigmenwechsel Erfindung ergeben könnten.
Doch bevor wir das Genie ist, lassen aus der Flasche,
brauchen unsere gewählten Vertreter und alle von uns in den Mainstream der MEG
ein wenig besser zu verstehen. Das ist das Ziel dieser großartigen Artikel von
Jacco van der Worp.
YOWUSA.COM
Marshall Masters, Herausgeber
Ein
Anhalter die "Freie Energie" MEG
Dieser vierte Artikel in einer YOWUSA Serie über die
Regungslos Elektromagnetische Generator von Tom Bearden et al., Jetzt unter
Patentschutz, diskutiert diese bahnbrechende Technologie in nicht-technischen
juristischer Hinsicht im Gegensatz zu Eintauchen tief in die physikalischen
Prinzipien hinter der MEG. Sobald Sie fertig sind der Lektüre des Artikels,
haben Sie eine allgemeine Vorstellung davon, wie die MEG funktioniert und warum
seine Erfinder es eine "freie Energie"-Maschine nennen.
Für
diejenigen mit kühner Interessen in den genauen Formeln und Gleichungen, die
die MEG, die an dem Projekt arbeiten bereits mehrere technische Artikel sind im
Internet veröffentlicht. Die besten von ihnen ist ein 69-page PDF-Datei namens Die
Regungslos Elektromagnetische Generator: Gewinnung von Energie aus einem
Permanentmagneten mit Energie Replenishing aus dem Active Vacuum. Dieses
Dokument legt die Grundprinzipien für die MEG mit einigen Grafiken hinzugefügt
verwendet.
Kennenlernen
der MEG
Die MEG repräsentiert einen revolutionären Ansatz zur
Erzeugung von Energie in unserer immer anspruchsvolleren Wirtschaft. Allerdings
kann es auch eine enorme finanzielle Bedrohung großen Energiekonzerne werden,
wie Marshall Masters erläutert in seinem Artikel Bearden's
Free Energy MEG Destined For Chapter Eleven.
Allerdings, wenn die MEG wächst in seine Rolle bestimmt,
wird es den Markt erobern. Dies soll durch die Bereitstellung der Menschheit
mit einer dauerhaften und vor allem saubere Energiequelle, die bisher keine
andere Energiequelle zu einem erschwinglichen Preis erreicht hat.
Für die gemeinsame Person, ist die MEG einen stumpfen
technische Wunder und das Verständnis, warum es funktioniert benötigt man, um
kopfüber in das, was scheint eine bodenlose Pool technobabble werden tauchen.
Allerdings, wenn wir das Thema ab pare zu fünf grundlegenden technologischen
Bedingungen, können wir ein grundlegendes Verständnis der MEG.
In einer MEG-Gerät gibt es fünf grundlegende Begriffe
spielen eine wichtige Rolle bei der es funktioniert. Sie sind (Energie)
Flußmittel, Leistung, Kapazität, Magnetfeld und Abschirmung. Dieser Artikel
wird versuchen, jeden MEG Begriff einfach zu erklären, mit Beispielen aus dem
Alltag. Nach der grundlegenden Erklärung werden wir untersuchen, eine
vollständige Analogie in der Form eines regen Barrel.
Fluss
Flußmittel oder Energiefluß um genauer zu
sein, ist im Wesentlichen ein Nebenprodukt der Erstellung Energie. Zum Beispiel
verwendet ein Automobilmotor eine Mischung aus Benzin und Luft zur Versorgung
des Autos. Ältere Motoren insbesondere nicht sehr effizient bei der Verbrennung
all dieser Mischung und das Nebenprodukt ist der Smog, das aus den Auspuff des
Autos.
Moderne Pkw-Motoren sind sparsamer, weniger
unverbrannte Benzin geht aus ihrer Endrohren. Aber auch die effizientesten
Autos auf der Straße heute noch Push unverbrannte Benzin aus dem Auspuff. Hinzu
kommt, dass ein Teil der Wärme, die durch die Verbrennung des Benzins innerhalb
des Motors erzeugt hinterlässt auch so. In einer Art und Weise des Sprechens,
kommt der Smog, der von Ihrer Auto-Auspuff ist wie Fluss. Es ist ein
Nebenprodukt des Prozesses der Erstellung der Energie benötigt, um Ihr Auto
Reise auf der Straße zu machen.
Flux und Effizienz
Vor dem Öl-Embargo von 1973, American Auto-Designer
weitgehend ignoriert das Problem des Flusses durch den Bau von Autos mit
größeren Motoren, schneller zu fahren. Folglich leidet in diesem
Kraftstoffverbrauch von dem Embargo. Allerdings, im Jahr 1973 der Preis für
Kraftstoff nicht machen dies ein wichtiges Thema. Sobald der Brennstoff Kurs stieg
nach 1973, begann amerikanische Automobilhersteller verlieren Verkäufe an
ausländische Hersteller, die den Bau sparsamer Motoren.
Effizienz
Wir definieren Effizienz als nützliche Anwendung des
Energieflusses. Dies bedeutet, dass, wenn wir einen sparsameren Motor zu bauen,
es wird weniger unverbrannten Kraftstoff aus dem Auspuff schicken, und damit
die Anzahl der Meilen, die wir auf der gleichen Menge an Benzin gehen kann.
Der Teil nennen wir hier nützlich ist die Energie des
verbrannten Benzins, dessen Wärme wird genutzt, um unser Auto zu bewegen. Das
ist, was wir angestrebt, dass ein Teil von der Gesamtenergie, die von der Menge
an Gas, verwendeten wir erzeugt werden könnte unterteilt, aufgerufen wird
Effizienz.
Effizienz und Einheit
Seit
1973 ist das Ziel der Automobilhersteller, die verfügbare Energie in Benzin so
weit wie möglich zu verwenden. Sie hoffen können ist was Einheit genannt wird.
Einheit bedeutet, dass 100 % der Energie-Eingabe hinein ein System verwendet
werden können. In diesem Fall wäre die gespeicherte Energie in das Benzin um
die gewünschte Ausgabe zu generieren, die Ausgabe ist in diesem Fall die
Leistungsstärke unserer Motor liefert die Leistung um unser Auto auf der Straße
zu bewegen.
Egal,
wie effizient die Designs sind drängen in Richtung Einheit, die meisten, die
ein System kann mit heutigen Technologien zu erreichen hoffen ist rund 30 %
Wirkungsgrad, die etwa 70 % weniger als Einheit ist.
Einheit und Geschlossene Systeme
Wenn
wir gemeinhin denken der Einheit (100% Wirkungsgrad), wir neigen auch dazu, im
Hinblick auf die geschlossenen Systemen zu denken. Ein geschlossenes System ist
ein System, das vollständig vom Rest der Welt isoliert. In einer sozusagen ein
Automobilmotor ein geschlossenes System. Die Energie aus der Verbrennung des
Benzins freigegeben, um seine Energie extrahieren wird entweder die
Stromversorgung des Fahrzeug erfasst oder das Endrohr als verschwendete
Flußmittel eingeblasen. Ebenso sind Sie ständig reduzieren die Menge an Benzin
in den Tank, wie Sie unten fahren die Straße. Die Gesamtmenge an Energie, die
entweder noch in Benzin unverbrannten gelagert oder Bewegen der Wagen entlang
oder verlässt das Endrohr als Abfall Fluß konstant ist.
Der
wesentliche Punkt im Auge zu einem geschlossenen System zu halten ist, dass sie
nicht zu zeichnen Energie aus der Umgebung um ihn herum. Auf der anderen Seite,
ist ein offenes System Energie aus seiner Umgebung zu ziehen
Geschlossene Systeme und offene Systeme
Wenn
wir Autos mit offenen Systemen zu schaffen wären, was würden sie aussehen? Sie
haben den gleichen Motor, aber ein Automobil mit einem offenen System würde
beispielsweise einen Mast und ein Segel.
In
diesem Fall würde der Fahrer mit dem Kraftfahrzeugmotor zum Heben und Senken
des Segels. Die erhöhte Segel rundet ein offenes System durch die Erfassung
Bewegung Energie aus dem Wind und benutzen, um das Auto auf der Straße zu
treiben (vorausgesetzt, der Wind ist mit dir.)
Nachdem
Sie das Segel erhoben haben, können Sie das Auto vorwärts gehen durch Abwinkeln
das Segel in den Wind. Zu verlangsamen können das Segel im Einklang mit der
Richtung des Windes wodurch Neutralisieren es als aktive, offene Netz zu
positionieren. Nachdem Sie das Segel zu erhöhen, brauchen Sie nicht das
Auto-Motor für den Antrieb.
Der
wesentliche Punkt im Auge zu einem offenen System zu halten ist, dass es
Energie aus der Umwelt um ihn herum das Segel auf unserer modifizierten Autos
mögen. Außerdem ist es dadurch, dass steuerbare können sie ein-und
auszuschalten, wie bei einem geschlossenen System.
Offene Systeme und der Coefficient of Performance (COP)
Da
das Auto-Segel nicht auf die Energie des Kraftstoffs in den Tank beschränkt
(die nie Einheit oder 100 % Effizienz überschreiten können), kann ein offenes
System (hier dargestellt von der Auto-Segel) Einheit tatsächlich überschreiten.
Mit anderen Worten, sie erhalten mehr als 100 % Effizienz aus dem Energiesystem
es einwirken ist, die in diesem Fall der Wind ist. Wie messen wir Systeme als
mehr als Einheit erreichen können?
Der
Begriff Coefficient of Performance (COP) den Betrag der Energieeintrag in ein
System gegen die nutzbare Höhe der Energieabgabe durch das gleiche System
vergleicht. Mit der Engine in unser Auto, um das Segel zu erhöhen, benötigt
eine Einheit Energie und wenn das Segel ausgelöst wird generiert oder 8
Einheiten von Windenergie Bewegung sammelt, ist der Koeffizient der Leistung
beispielsweise 800 %. Eine andere Möglichkeit geben, dies ist 8:1, wo 8 ist die
nützliche Energie zur Verfügung und 1 die Menge von Energie in das System der
Energieerzeugung nutzbare auslösen eingefügt.
Koeffizient der Leistung und Kapazität
In unserem Auto-Beispiel haben verwendet wir ein Segel, um
unser Auto um ein 8:1 COP könnte diese Arbeit mit größeren Systemen zu
erreichen zu treiben? Beispielsweise könnte es mit Lastwagen auch
funktionieren? Wir wissen bereits, dass Segel verwendet wurden, um riesige
hölzerne Segelschiffe vor Jahrhunderten treiben.

Kehren Sie wir zurück in die Zeit um Segelschiffe für einen
Moment. Die Erbauer dieser große Schiffe wusste, dass die mehr und größere
Segel, die sie zu ihren Schiffen hinzugefügt, je schneller sie gehen würden.
Jedoch umgeben große weiten von Wasser dieses Schiff auf dem Ozean. In diesem
Sinne Mal sehen, wie dies gilt für die mit Segel macht um Autos und Lastwagen
zu treiben
Weil
Autos und Lastwagen in unmittelbarer Nähe zueinander und in die gleiche
Richtung auf einer Autobahn unterwegs, muss die Höhe der Windenergie in das
offene System erhältlich unter den verschiedenen Fahrzeugen unterteilt werden.
Folglich werden die in nächster Nähe zu der Windrichtung aus Windkraft von
denen vor ihnen bluten. Im wesentlichen stehlen sie buchstäblich jeder des
anderen Wind.
In
Bezug auf Kapazität, das wesentliche Konzept ist hier das offene Systeme
möglicherweise nicht unbegrenzt Systeme. Im Falle unserer Auto- und LKW-Segel,
die Nähe und die Anzahl der Segel, die Zugriff auf den gleichen offenen Wind
wird System für Energie das offene System entwässern. Mit anderen Worten, auch
wenn ein offenes System frei, sagt Kapazitiv uns, dass es nur so viel davon zu
gehen um
An dieser Stelle haben wir einige allgemeine Begriffe, die
mit der MEG besprochen. Jetzt sind wir bereit, Begriffe zu diskutieren, die
spezifischen MEG, beginnend mit Feldern.
Felder
Sehr
einfach ausgedrückt ist ein Feld keinen Mechanismus, der als ein Mittel zum
Zweck dient. Im Beispiel Auto benutzten wir ein Segel als unser Feld, insofern
es Energie aus dem offenen Wind-System gesammelt.
Im
Gegensatz zu den Segeln, die wir als Felder verwenden, um die Energie zu
erfassen, die wir unsere Autos, in Bezug auf die MEG, treiben müssen, müssen
wir etwas namens ein magnetisches Feld verwenden..
Magnetische Felder
Bei der Auto-Segel haben wir unsere Segel als ein Feld
Energie aus dem offenen Wind-System um uns herum zu ziehen, so dass wir aus
Autos treiben können. Die Energie, die wir brauchten, war der Wind gespeichert.
Mit der MEG ist die Energiequelle anzuzapfen brauchen wir
nicht der Wind, sondern elektromagnetische Kräfte des Universums, die sind einfach
so allgegenwärtig wie der Wind auf der Erde, wenn nicht wichtiger ist.
Was das Segel und die MEG über die Felder gemein ist, dass
sie ihre Felder steuern müssen, um unerwünschten Nebenwirkungen zu vermeiden.
Ein Blick auf unser Auto-Segel-Beispiel, wir legen Linien
auf das Segel und boom um die Trimmung des Segels zu steuern, so dass es so
viel Energie wie möglich erfasst, ohne Beschädigungen das Segel und Schaden
anzurichten. Daher der Begriff populär Segeln, Segel trimmen. Unbesäumte Segel
können ebenso gefährlich sein, eine Gefahr zu Systemen wie der Boom und der
Mast oder der Matrose zu präsentieren, wenn der Wind das Segel bewegt und boom
heftig über das Schiff, stören das Gleichgewicht des Schiffes.
In einer Art und Weise des Sprechens verwendet so genannte
Abschirmung der MEG erreichen die gleiche Sache wie das Trimmen des Segels
kontrollieren, wenn man so will. Ohne ihn können heftige Auswirkungen seiner
Umgebung beschädigt..
Magnetische Felder und Magnetische Abschirmung
Mit der MEG die Magnetfelder sind sehr leistungsfähig und
eng jederzeit kontrolliert werden muss, um zu verhindern, Erstellen von Chaos
in den Raum um sie herum. Deshalb muss die MEG magnetische Abschirmung
verwenden.
Das wichtigste Konzept der magnetische Abschirmung ist, es
als eine Sicherheitskontrolle für Magnetfelder dient, enthält und ihre
negativen Auswirkungen zu minimieren.
Im Regen Barrel-Beispiel
An diesem Punkt haben wir alle Basen mit Ausnahme der
magnetischen Vektor potential, gedeckt, bildet den Kern der MEG-Theorie. Um
Ihnen die Komplexität dieses Konzepts helfen zu verstehen, lassen Sie uns
zunächst überprüfen was wir besprochen haben, diesen Punkt im Rahmen eines
einfachen Regen-Fass-Systems. Der Grund dafür ist, dass man die MEG
magnetischen Vektorpotentials leichter aus systemischer Sicht verstehen kann.
Fluss
Einige von uns haben möglicherweise die folgenden als Kinder
oder auch später im Leben versucht. Wenn wir ein Fass mit Wasser gefüllt (oder
ein Gas-Tank mit Benzin gefüllt) und wir etwas von dem raus nehmen wollen,
müssen wir nicht es uns alle raus saugen.
Wir nehmen ein Stück Schlauch; einfachen Gartenschlauch
werden tun, und stecke sie in das Reservoir, aus dem wir die Flüssigkeit nehmen
möchten. Auf der Außenseite, senken wir ein Ende des Schlauches ein wenig
niedriger als das entgegengesetzte Ende sitzt im Inneren des Tanks. Dann wir
sanft auf dem Schlauch zu saugen (lassen Wasser von hier wenn nur wegen
Geschmack) und die Flüssigkeit beginnt zu fließen. Sobald dies der Fall, wird
es weiterhin fließen, bis das andere Ende des Schlauches im Inneren des Tanks
nicht mehr überflutet wird. Deshalb bewegen wir uns mit nur wenig Aufwand viel
Flüssigkeit heraus.
Der Mechanismus, der diese Arbeit macht wird die
Kapillarwirkung bezeichnet. Mit anderen Worten, bietet das Gewicht der Spalte
der Flüssigkeit in den Schlauch mit einer Höhe gleich der Höhenunterschied der
beiden Enden des Schlauches die Kraft, die benötigt wird, um die flüssige
Bewegung zu halten. Allerdings, was wir wissen ist, dass das Wasserfaß leer
läuft, wenn wir nur alle aus Gießen.
Auf der anderen Seite zieht der MEG Energie aus einem
'Fass', die sich gleich wieder auffüllt! Es läuft also nie leer! Wenn Sie den
angeregten Energiefluss aus der MEG wiederholen, wird Energiefluss kontinuierlich
herauskommen; Es wird nicht trocken wie unsere Regentonne laufen.
Daher wäre ein richtige Art und Weise der MEG daher in Bezug
auf dieses Beispiel beschreiben einer Regentonne, in welche mehr Regen im
Augenblick fallen würden, dass, dass man Wasser daraus zieht. Sobald Sie das
Wasser durch den Schlauch fließt beginnen, wird der Regen beginnt zu fallen ins
Fass und ersetzt das Wasser, das Sie in einem ähnlichen Tempo heraus ziehen.
Aus diesem Grund ein Wasserfaß MEG-Stil wird nie leer werden
und das Wasser fließt immer heraus durch den Schlauch sobald Sie es in Bewegung
gebracht haben, weil die MEG ein offenes System, das bringt uns
zum nächsten Punkt der Überlegung ist, welche Effizienz vs.
COP für unsere Regentonne bedeutet.
Effizienz und der Koeffizient der Leistung
Für unser Beispiel Regen Fass kann der Begriff
"Effizienz" durch die Menge von Wasser definiert werden, die wir aus
dem Fass ziehen kann, indem man ihn in Bewegung mit dem Heber-Schlauch
Mit dem geschlossenen System Wasserfaß erfuhren wir,
dass ein geschlossenes System vom Rest der Welt isoliert, ist so dass kein
Regen von oben kommt um zu ersetzen, was wir herausnehmen Rückgang. In diesem
Fall das beste, was, das wir tun können, ist Position den Schlauch ganz am Ende
des Laufes auf der Innenseite und lassen es sogar übergeben, während auf der
Außenseite zu senken. Auf diese Weise können wir alles Wasser aus dem Lauf,
siphon verleiht uns maximal 100 % des Wassers. Diese 100 % Wirkungsgrad heißt
"Einheit."
Unter Berücksichtigung die Einheit unseres geschlossenen
Regen-Fass-Systems, lassen Sie uns zurück zu unserer offenen Systemvariante
verlagern
Wir beginnen, Wasser aus der Regentonne offenes System
umzulenken Moment fällt frisches Regenwasser durch die offene Spitze des
Laufes. Egal, wie viel Wasser wir aus Unser offenes System-Wasserfaß
umzulenken, fällt genug neue Regen durch die Spitze zu ersetzen, was wir über
einnehmen.
Daher einen nicht enden wollenden Strom von Wasser in
Bewegung gesetzt mit Unser offenes System-Regentonne erhalten wir Ergebnisse,
die größer als die der Einheit. Dies ist, was der Koeffizient der Leistung
(COP) geht. Wir setzen es um das Ergebnis zu äußern, das größer ist, dass was
wir gesetzt. ERGO, kann die LEISTUNGSZAHL für die Regentonne offenes System Einheit
(100 % Effizienz) überschreiten, während die enge System-Regentonne nur hoffen
kann, um Einheit zu erreichen. Also, was passiert, wenn wir unsere Regentonne
vergrößern?
Kapazitiv
Abgesehen von der unmittelbaren Wirkung des Habens von mehr
Wasser durch die Vergrößerung unserer Wasserschlauch Lauf und Heber gibt es
auch indirekte Auswirkungen und sie müssen sorgfältig bedacht werden.

Für den Anfang, wenn wir machen unsere Fass größer als auch
unsere Heber, Schlauch, was das für uns bedeuten wird? Angesichts der Tatsache,
dass wir einen größeren Schlauch verwenden werden, sich mehr Flüssigkeit
umzulenken, brauchen wir eine stärkere Saug-Kraft von Anfang an. Wir können
dies einfach (unter der Voraussetzung, dass wir die Lunge macht haben) ohne
eine Aufstockung des gesamten Systems.
Jedoch wenn wir mehr Wasser pro Sekunde aus einem größeren
Fass (z. B. die Größe eines Sees ablassen) und wir wollen, dass es weiterhin
ausgeführt, werden es schwerer Regen um zu ergänzen das Wasser, das wir
herausnehmen und Niederschlag ist verpflichtet, eine natürliche Grenze.
Bei einer bestimmten Fass und Schlauch Größe nicht einmal
ein tropischer Sturm bietet genug Regen, um den Wasserstand zu halten, und
startet das System zusammenbrechen. Obendrein, steht eine normale Lauf auf eine
Support-Struktur. Je größer das Fass, desto schwieriger wird es sein, finden
einen Platz für ihn zu stehen und bleiben stehen. Es könnte sonst umfallen oder
brechen. Also, wie halten wir unsere größeren Fass auseinander kommen?
Felder
und Abschirmung
Wenn das Fass wirklich groß (angenommen für einen Moment ist
es die Größe des Lake Superior) und wir beginnen, Absaugen von Wasser aus ihm
heraus auf das Tempo der vier Mal der gesamten Wassers Flux der Sault Ste Marie
Kanäle, dauert der Wasserstand Zeit, für das Wasser ausgegossen zu korrigieren.
Das wichtigste Feld in Aktion hier ist der siphoning Prozess, angetrieben durch
die Schwerkraft, die Ergebnisse in das Wasser aus unserem größeren Fass-See
fließen. (Ja, Leute, jetzt sprechen wir auf globaler Ebene.)
Normalerweise ist der Wasserstand horizontale (womit
natürlich für die Krümmung der Erde in einem größeren Maßstab). Jedoch wenn das
Tempo des Wiederaufbauprozesses hoch genug bekommt, wird die normale
Wasser-Strömung nicht in der Lage ist, schnell genug, das Niveau zu korrigieren
werden.
Eine permanente Höhenunterschied der Wasserhöhe von einer
Seite des Sees zum anderen entstehen. In diesem Fall beenden die
siphoning-Aktion führt kein sofortiger Stopp in Wasser fließt in Richtung der
siphoning Punkt. Einem plötzlichen Bremsmanöver in Gießen aus einem See große
Fass wird mindestens eine kleine Flutwelle verursachen. Je größer der
Höhenunterschied über den See, desto schlimmer die Flutwelle erweisen wird.
Obwohl, die in das große Fass-System ein anderes Feld in Aktion aussieht, ist
es nicht. Es ist ein selbstkorrigierend Mechanismus für die See-Oberfläche,
nachdem es gestört wurde.
Vereinfachend ausgedrückt was diese alle kocht nach unten zu
ist, dass die Energie fließen wie das Wasser fließen durch unsere
Wasser-Fass-System ein Feld darstellt. Wenn ein Feld an Größe zunimmt, kann es
ebenfalls in größeren Mengen als auch destabilisieren. Daher wollen wir unsere
Felder vergrößern müssen wir Wege finden, sie von diesen Dingen, schützen die ihnen
destabilisieren könnte.
Felder und Abschirmung
Wenn unsere normale Größe Regentonne mit Wasser überfüllt
könnte es beginnen zu lecken. In diesem Fall müssten wir Maßnahmen, die
verhindern, dass eines sprudelnden Fluss von Regenwasser der unmittelbaren
Umgebung in einer Flut zu beschädigen.
Auf der anderen Seite müssten wir mit unserem See große
Version von Wasserfaß Deiche, unser See zu halten, überläuft das Land um ihn
herum zu umgeben.
Diese Überschwemmungen findet seine Ursache in einem Tempo
Unterschied zwischen den Regen in und aus dem Wasser gießen. Diese Deiche
müssen natürlich sein kleinen Flutwellen standhalten, die durch das Starten und
stoppen der siphoning Aktion entstehen. Sehr einfach ausgedrückt heißt diese
Abschirmung.
Bis zu diesem Zeitpunkt haben wir die wichtigsten Konzepte
gedeckt, die wir benötigen, bevor wir den großen ein--Vektor potenzielle
angehen. Dies ist ein wichtiger, aber komplexe Konzept, sondern es geht um die
sehr gehört, was ein MEG ist, warum es kann tun, was sie tut.
MEG-Komponenten und Layout
Das Bild
unten, von der abstrakten von Magnetic Energy Limited genommen, wie es im
Internet veröffentlicht. (Wir haben die farbigen Platzhalter anzeigen
erleichtern hinzugefügt.) Die folgende Abbildung zeigt, dass das Grundkonzept
des Lab Prototyp der MEG verwendet, um erfolgreich die Theorie zu demonstrieren.

·
Dauermagnet (A): das wichtigste Element ist der Permanentmagnet sitzt in
der Mitte das schematische Bild. Die magnetischen Feldlinien verlassen, die
Magnetstab an der oberen und unteren Seite (im Bild). Dieser Magnet ist was
hilft die gesamte Maschine fahren.
·
NANO-kristalline FLUX-Pfad und CORE MATERIAL (B): statt frei 'Kreisen'
vom Nordpol des Magneten zum Südpol betreten ein "Nano-kristalline
Flussmittel Pfad und Core Material." Das Material zeichnet alle das
Magnetfeld des Permanentmagneten, so dass kein Magnetfeld vorhanden frei in der
Luft mehr ist.
·
KOLLEKTOR Spule (C): die
Sammler-Spulen sind die Punkte, wo Energie von der MEG erschlossen werden kann,.
·
BETÄTIGER (INPUT) Spule (D): die Aktoren sind die Punkte der
Energiezufuhr die viel größere Menge in Bewegung zu setzen.
Es einen Vergleich mit der Regentonne sind die Aktoren
Zeichnung Wasser durch den Schlauch im Mund. Die Kollektoren sind die
Schlauch-enden hängen aus dem Lauf, der beginnt, nachdem Sie eine Kapillare mit
Ihren Siphon Schlauch generiert haben zu gießen. Und schließlich, der Magnet
und die Spule mit dem magnetischen Feld sind die Fass-Becken, die mit Wasser.
Wie funktioniert der MEG
Jetzt kommen wir zum Kern des ganzen Systems, der Grund,
warum es überhaupt funktioniert. Die treibende Kraft in unserem großen,
See-sized Regentonne war der Schwerkraft. Das machte das Wasser, das fällt in
einiger Entfernung von unserem Schlauch in Richtung auf den anfänglichen
Heber-Punkt und wiederum verursacht das Wasser durch der Siphon laufen. In
diesem Fall ist die Schwerkraft der Wiederherstellung Kraft des Wasserspiegels
unser See große Regentonne wie macht es das Wasser-Niveau wieder horizontale
gehen.
Diese Kraft und des Korrekturmechanismus attached to it.
haben eine Entsprechung in der magnetischen Arena. Diese Kraft ist der
potenziellen magnetischen Vektor. Betrachten wir die MEG, sehen wir, dass es
ein Energiefluss konvertiert, die in solch einer Vektorpotentials außerhalb
einer geschlossenen Magnetfeld-Pfad gespeichert wurde. (Whoa, war nicht so
einen Schluck. Let 's break it down in mehr einfacher ausgedrückt.)
OK, So was ist ein Vektor Potential eigentlich?
Vektor potential, wir müssen etwas außer einer Regentonne zu
verwenden, aber es muss vertraut sein, zu erklären warum also nicht die Energie
Wir verwenden in unseren Häusern ausführen unserer Computer, Haartrockner usw..
Wir alle kennen das elektrische Potential über die zwei
Drähte des eine Steckdose. Dieses elektrische Potential macht eine helle Lampe
brennen. Wenn wir nicht vorsichtig mit der Steckdose sind wir auch uns auf
unseren Rücken wie unsere Familienmitglieder-hektisch-Aufruf für einen
Krankenwagen gefunden. Zum Glück ist jedoch, den USA, das elektrische Potential
110 Volt, die wurde gewählt, weil es nicht so tödlich wie die 220-240 Volt
standard in den meisten anderen Ländern der Welt gefunden wird.
Allerdings, wenn wir den Zahlenwert dieses elektrische
Potential mit einer Richtung kombinieren, haben wir einen potenzieller Vektor.
Im Falle unserer 110-Volt-Steckdose wenn wir die Richtung, sagen zur
horizontalen zur vertikalen ändern, können wir verdoppeln unsere Potenzial, 220
Volt. Richtung ist daher wichtig für die Schaffung von jedem Magnetfeld; Sie
alle entstehen aus einem magnetischen Vektorpotentials wo Richtung eine
entscheidende Rolle spielt.
Die folgende Abbildung vergleicht die MEG mit unserem
Regen-Fass-Beispiel für eine sehr allgemeine Laie verstehen, wie die MEG
funktioniert und warum die magnetischen Vektorpotentials so wichtig ist. (Bitte
beachten Sie eine genaue Erklärung müsste einen Artikel mehrmals die Größe
dieses ein, so dass wir unser Bild mit breiten liberale Pinselstrichen vorerst
nur malen werde.)

·
(A) Ein außen-Stausee wartet, bis das System in Bewegung gebracht und
dann beginnt zu arbeiten, um das Gleichgewicht wiederherzustellen, das durch
das Saugen der Siphon Schlauch gebrochen wird. Es ist für die Regentonne füllt
das Fass wieder Regen, für die MEG ist es den potenziellen Umwandlung von
Energie in Magnetfeld innerhalb des geschlossenen Pfades Vektor.
·
(B) Dadurch wird das Magnet-Feld innerhalb der geschlossenen Schleife
ein zusätzliches Feld hinzugefügt.
·
(C) Im Wesentlichen die Aktoren funktionieren wie der Heber-Schlauch in
unserem Regen-Fass-Beispiel und durch Änderung der Richtung des Wassers schafft
eine außen Vektor potenzielle.
·
(D) Der geschlossene Pfad beginnt mit dem Magnetfeld im Inneren zu
interagieren, um die Veränderung der Situation auszugleichen. Es gibt Energie
zum Magnetfeld innerhalb des geschlossenen Pfades.
·
(E) Wir können dann klopfen, dass Energie aus den Kollektoren und wir
finden, dass die Kollektoren als der Betrag setzen wir durch die Aktoren mehr
elektrischer Energie kommt. So dass die Energie aus den potenziellen Vektorfeld
außerhalb des geschlossenen Pfads 'in Richtung der Siphon fließt', die
'Feldebene' wieder zu korrigieren. Wenn wir wieder zurück in die Aktoren Teil
dieser Energie führen, ist der Rest davon freie Flussmittel! Freie Flussmittel?
Mit der
MEG-Energie wird Flussmittel tatsächlich das Ergebnis Produkt oder Ausgabe
statt Abfall Nebenprodukt mit fossilen Brennstoffen angetrieben-Systemen wie
Automotoren was einst Abfälle jetzt Nennleistung, genau wie heute Strom aus dem
Netz unserer Häuser anzuzünden gezeichnet ist.
In dieser
Hinsicht die MEG bildet eine neue Art der Betrachtung Energiefluss, und wenn
Sie zufällig ein MEG neben Ihrem Haus zu installieren, erfordert es viel
weniger Energie zur Verfügung weit mehr Strom. Folglich werden Ihre
Energiekosten deutlich gesunken.
Warum ist die MEG häufig missverstanden
Die MEG verwendet eine Eingabe Energiefluss, eine weit
größere Menge von bisher unbrauchbar Energiefluss in eine kontrollierbare und
bequemer Form. Dies kann einige Leute den Kopf kratzen, weil dies eine ganz
neue Torsion auf Flussmittel lassen. Für diejenigen, die die Grundsätze der
Erhaltung der Energie kennen, die dies einen Paradigmenwechsel im Denken
darstellt, die Jahre stark angewiesen trotzen können, dachte über geschlossene
Systeme. Und hier liegt der Knackpunkt. Die starre Grundsätze der Erhaltung der
Energie gelten nur für geschlossene Systeme wie Motoren, während die MEG ein
offenes System ist.
Da die MEG ein offenes System ist, kann es Flussmittel in
Ausgabe verwandeln, weil es ein System aus der Balance mit der Welt um ihn
herum und daher ständig Interaktion mit der Umwelt um ihn herum! Auf diese
Weise kann es ein Polizist führen, die weit größer ist als Einheit.
Ein weiterer Faktor, der konventionellen Denker zu
verstehen, die MEG erschwert ist, dass die Lorentz-Messgerät nicht mehr
verwendet wird.
Als Tom Bearden und sein Team von Wissenschaftlern die
Prinzipien hinter der MEG entdeckt als sie beschlossen, eine allgemein bekannte
Kalibrierung eines elektromagnetischen-Systems, das so genannte Lorentz-Messgerät
weglassen.
Die Lorentz-Spurweite ist im Wesentlichen eine freie Auswahl
der Werte für den angegebenen Parametern eines elektrischen Systems; Diese
freie Wahl macht Mathematik einfacher. Gleichzeitig aber er verwirft eine Reihe
interessanter (wie sich jetzt herausstellt) Lösungen für eine Reihe von
Gleichungen beschreiben das gleiche System. Dieser Bereich ist der Bereich der
nicht-Gleichgewichts-Staaten.
Dadurch, dass die MEG nur aus-Gleichgewicht (aus dem
Gleichgewicht) ständig, können wir damit um eine enorme Menge an Energie aus
bisher unbrauchbar Wasserbeckens in einer bequemen Form zu ziehen. Im
Wesentlichen ist dies, was die MEG geht.
Potenzielle Probleme mit der MEG
Wir wissen, dass die MEG funktioniert, aber es auch
interessant ist zu sehen, wie viel es tun. Die meisten von euch werden
wahrscheinlich interessiert sein, um zu wissen, ob ein MEG ein Haus macht kann.
Können wir entweder es wird ohne Limit, oder könnte ein solches Gerät selbst
macht eine Stadt?
Das Ausmaß der vielen Geräten ist nur durch praktisches
Design Fragen begrenzt. Die MEG braucht einen Permanentmagneten sowie ein
Nano-kristalline Material vollständig beschränken die Magnetfeld-Loops, die
dieser Magnet zu verlassen. Es braucht auch Eingabe- und Spulen. Elektrische Ströme,
die durch Drähte erzeugen Wärme, die auf ein hohes Tempo, aber anders als genug
behandelt werden, dass die mögliche Größe und Produktivität des Systems ist
praktisch unbegrenzt. Diese Art von Generator sollte a priori auf
Stadt-Block-Ebene skalierbar sein.
Jedoch gibt es mögliche Nebenwirkungen zu seiner Bedienung,
die wir näher betrachten vor dem Start ein MEG für eine Stadt betreiben wollen.
Einige Probleme können für die MEG vorhanden sein. Gerade
jetzt, es ist Neuland, aber wir müssen die Möglichkeit berücksichtigen, dass
oberhalb einer gewissen Ebene das Vektorfeld potenzielle Energie schnell genug
für die Arbeitsbedingungen freiheitliche, neu anordnen kann nicht wodurch die
MEG zum Scheitern verurteilt. Um diese Möglichkeit voll zu illustrieren, lassen
Sie uns nochmals einige grundlegende Begriffe, die wir weiter oben in diesem
Artikel diskutiert.
Magnetische Felder
Die gespeicherte Energie in das Magnetfeld und das
potenzielle Vektorfeld kann Wechselwirkungen mit der Durchführung von Materialien
außerhalb der MEG als auch sekundäre Magnetfelder und elektrische Ströme
generieren.
Es gibt noch mehr. Als Energie seiner Umgebung verlässt,
kommt neuer Energie fließt wieder in. Wir wissen nicht, ob das Tempo, die bis
zur Grenze gebunden ist. Es kann Nebenwirkungen haben, die uns derzeit
unbekannt sind. Etwas pessimistischen Reaktionen haben sogar eine Veränderung
der Raum-Zeit-Kontinuums umgibt die MEG gesprochen. Das wäre in der Tat eine
ernste Konsequenz, aber wir haben bisher keinen Beweis dafür gesehen.
Neben der oben dargestellten Argument gibt es das
Spule-Material, das vollständig die Permanentmagnet-Feld und das zusätzliche
Feld generiert während Interaktion enthalten soll. Außerdem benötigen Sie eine
größere MEG ein stärkeres Magnetfeld. Wie viel kann das Spule Material dauern,
bis das Feld beginnt zu zerbrechen, das Material selbst? Diese größere MEG
eventuell Supraleitende Materialien dieser stärkeren Magnetfeld zu gewinnen. Es
werden zusätzliche Bedingungen, die von diesem Material werden. Wir müssen die
Supraleitung um Beschädigungen des Materials zu vermeiden.
Stärkere Magnetfelder stellen jedoch eine Gefahr für die
Gesundheit dar. Aus diesem Grund wollen die meisten Menschen nicht unter oder
ganz in der Nähe von Hochspannungsleitungen Leben. Sie tragen starke
elektromagnetische Felder um sie herum auch. Es ist jedoch möglich, magnetische
Felder abzuschirmen.
Abschirmung
Wenn jemand das Eingangssignal zu einem großen MEG
auszuschalten, kann das Feld nicht entfernt sofort, sterben die Feld Spike
würden wie Anzug auf die Signale folgt. Dann können EM-Impulse entstehen, die
sind (sehr) schädlich für alle elektronischen Geräte. Diese EM-Impulse sind in
der Tat so zerstörerisch, dass einige Nationen umfangreichen Forschung in ihre
mögliche Anwendung als Waffe durchgeführt haben.
Ein Faradayscher Käfig würden "Deich rund um den
See" für die MEG bilden. Dies ist ein Metallgehäuse, das einschließende
Magnetfeld sowie die MEG komplett. Mit Ausnahme von starken EMP Effekte halten
es ein semi-steady Feld enthalten, so dass keine externen Beeinträchtigungen
auftreten werden. Also im Zuge der Normalbetrieb der MEG ganz leicht
abgeschirmt werden kann. Die Besorgnis erregende Momente auftreten, wenn der
MEG oder aus schalten. Wie wird der Abschirmung beeinflussen die Fähigkeit der
Vektor potentielle Feld Energie, selbst tanken Energie die Einheit verlässt?
Wir müssen mit Vorsicht vorgehen
Abschließend können wir sagen, dass die MEG ein Mittel,
Energie über ein enormes Reservoir mit bemerkenswert wenig Aufwand zu gießen.
Das Ergebnis ist nahezu grenzenlose Energie praktisch keine Kosten. Der einzige
Nachteil beim gegenwärtigen Stand der Forschung bekannt ist, dass auf einem
großen Maßstab, der böse ist, schwer zu Steuerelement Nebenwirkungen zum
Vorschein hinten kann. Daher während der MEG einen bahnbrechenden und
innovative neue Technik repräsentiert sollte es nicht Markt ohne umfassende
Tests eilte zu werden.
Hans Coler eine Vorrichtung entwickelt, die er als die "Stromerzeuger", die aus einer Anordnung von Magneten, Flachspulen und Kupferplatten mit einem Primärkreis einer kleinen Batterie betrieben bestand. Der Ausgang aus dem Sekundärkreislauf wurde verwendet, um eine Bank von Lampen leuchten und es wurde behauptet, dass die Ausgangsleistung viele Male war der Eingangsleistung und ließe sich beliebig fortsetzen.
Das Gerät
besteht im Wesentlichen aus zwei parallel geschalteten Spulen, die als bi-filar
Wunde in einer besonderen Weise, magnetisch miteinander verbunden sind. Eine
dieser Spulen aus Kupfer Blatt (die Spule wird als "
Die Spulen
sind in jeweils zwei Hälften durch die bi-Fadendraht Wicklungen angeordnet. Die
Es sollte erwähnt werden, dass die Spule bis Schaltung wird zuerst mit Strom versorgt werden. Zunächst nahm sie einen Strom von 104 mA. Die Platten und Erregerschaltungen werden dann gleichzeitig eingeschaltet. Wenn dies geschehen ist, sank der Strom in der Spule Schaltung aus 104 mA bis etwa 27 mA.
Es wird vorgeschlagen, dass ein Elektron nicht nur als negativ geladenes Teilchen, sondern auch als Südpol anzusehen. Die grundlegende Stromerzeuger Element ist, dass aus einem offenen Sekundärkreis, Kapazität geladen wird, induktiv mit einer Primär-Schaltung gekoppelt ist. Der Roman ist auch, dass die Kapazitäten an den sekundären Kern durch Permanentmagneten verbunden wie hier gezeigt:

Es wird behauptet, dass beim Einschalten der Primärkreislauf, "Trennung von Gebühren" erfolgt mit M1 immer positiv geladen und M2 immer negativ geladen und dass diese Gebühren sind "magnetisch polarisiert", wenn sie, gebildet durch die Anwesenheit der Magnete. Wenn der Primärkreis ausgeschaltet ist, ein "Umschwingstrom" fließt im sekundären aber die Magnete "nicht üben eine polarisierende Wirkung auf diesen Umkehr".
Zwei der grundlegenden Elemente oben gezeigt werden zusammen macht eine zweistufige Anordnung mit den Kupferplatten nahe beieinander platziert.

Beachten Sie, dass die M1 Spule umgekehrt. Die Magnete Strom führen und so wäre es vernünftig, davon auszugehen, dass sie Eisen-Magneten als Ferrit, Eisen Magneten gemeinsame sechzig Jahren mit der Tatsache, dass Ferrit-Magneten nicht Strom leiten und Neodym-Typen nicht zur Verfügung standen im Jahr 1925 zusammengefasst sind. Die Sekundärwicklungen sind beide genau gleich und "Wunde in einer Richtung, so daß beim Umschalten der Primärspule auf", die Elektronen fließen von P1 bis P2 und von F1 zu F2. Auch dies ist eine höchst eigenartige Aussage als die Richtung der Elektronen fließen nicht durch die Richtung der Wicklung der Spule, was bedeutet, dass die Person, die den Bericht fast nichts über Schaltung wussten schlägt betroffen. Es ist sehr wahrscheinlich daher, dass die kurzen Bericht, die bis heute überlebt hat, ist sehr vage und fehlt in den wesentlichen Details, die genannten Diagramme nicht unter Angabe der bi-filar Wicklungen und gerade Leitungslängen früher.
Einer der sehr ungewöhnlichen Aussagen ist, dass die F1/F2 Schaltung nur induziert die Wirkung und die überschüssige Energie wird aus der P1/P2 Schaltung gezogen. Dies ist die grundlegende Arbeitsvereinbarung. Mehr von dieser Doppel-Stufen hinzugefügt werden, um höhere Leistungen zu schaffen, mit ihren Ausgängen parallel für höheren Strom angeschlossen werden.
Das Originaldokument mit meisterhaften Mehrdeutigkeit, heißt es, dass diese Anordnung zu machen, zwei der ursprünglichen Schaltungen sind ein auf der Oberseite des anderen gelegt und dann prompt zieht die Anordnung, welche die M1 Magnetpole umgekehrt, was natürlich, widerspricht dem, was hat nur angesetzt. Also, es ist nicht klar, ob das Diagramm oder die Aussage ist richtig, aber die Wahrscheinlichkeit ist, dass das Diagramm rechts ist.
Für es irgendeine Art von Dauerleistung von einem Transformator zu sein, kann der Eingang nicht DC liegen trotz der Tatsache, dass Trockenbatterien verwendet wurden zur Versorgung der Schaltungen (auch wenn die Ausgabe könnte so hoch wie sechs Kilowatt). Coler erklärte, dass seine Forschung zeigt, dass Permanentmagnete tatsächlich bei etwa 180 kHz schwingen. Wenn das richtig ist, dann könnte für die magnetische Induktion in der Schaltung produziert ausmachen. Wenn es das ist nicht das, was sich auf in diesem Kreis verlassen, dann die Batterien angeschlossen und getrennt werden kontinuierlich zu haben, und die Technologie ist zu diesem Zeitpunkt einfach, ist wahrscheinlich, dass ein Relais selbst schwingen worden wäre wie in den frühen verkabelt elektrische Glocken. Während diese Anordnung hätte verwendet werden können, nur um verbinden und trennen Sie die Batterien mit einem Relaiskontakt, wird die Relaisspule Hochspannungs-scharfe Impulse erzeugt haben, erzeugen kurzen magnetischen Pulsen der Art, die einen Zufluss von kaltem Strom verursacht in den Kreislauf von der Umgebungstemperatur ein Hintergrund.
Alternativ kann, obwohl es nicht erwähnt oder vorgeschlagen, könnte die Verbindung hergestellt haben mit einem Relais, welches nur einen Kontakt hatte, in welchem Fall die Gegen-EMK der Relaisspule kann Hochspannungsimpulse zugeführt direkt haben in den Kreislauf. Dies ist natürlich nur schlecht informierte Spekulation. Die Anordnung gewesen sein könnte:

In jedem Fall fließt der Batteriestrom Öffner Relaiskontakt, Einschalten der Staffel-wicklung der Schaltkontakt, trennen das Relais und schließen also den Schaltkontakt wieder öffnet. Dies bewirkt, dass schnelle Taktung der die Batteriespannung und die Relais-Spule erzeugt hohe Spannungen, in der Regel von einigen hundert Volt. Wenn die Schaltverbindung wie gezeigt in der ersten Anordnung, dann öffnet das Relais-Schaltmodul, Back-EMF-Hochspannung, die Impulse an den Kreislauf eingespeist werden werden. Andererseits, wenn ein Relais mit zwei separaten Kontakte verwendet wird, der zweite Relaiskontakt Switch lässt sich Akku an den Stromkreis anschließen und trennen ihn wieder in ein sehr rascher Folge. Es gibt eine Gruppe von Menschen an http://tech.groups.yahoo.com/group/testatika/ die Arbeiten auf dem Weg zu eine operative Version dieses Gerätes. Informationen über den Coler-Geräten ist bei übersichtlich dargestellt. http://rimstar.org/sdenergy/coler/index.htm#STROMERZEUGER.
Patrick Kelly