Eine Praktische Anleitung zum Energie Kostenlos Geräte                                 Autor: Patrick J. Kelly

Kapitel 10: Fahrzeugsysteme

Hinweis: Wenn Sie überhaupt nicht vertraut mit Grundlagen der Elektronik sind, können Sie finden es einfacher, dieses Kapitel zu verstehen, wenn Sie Kapitel 12 lesen Sie zuerst.


Es gibt zwei oder drei Hauptziele für Menschen, die Automobil-Geräte zu erstellen - Erhöhung der mpg Leistung und reduziert die Schadstoffemissionen sind die beiden obersten Prioritäten, während der Ausführung das Fahrzeug auf Wasser allein ist das Ziel von ein paar Leuten.

Die ersten beiden Ziele sind leicht erreichbar, aber läuft ein Fahrzeug auf Wasser allein wird nicht für fast jedermann passieren. Diese Idee wird durch Trickbetrüger, die wertlos "Pläne" verkaufen hausieren und behauptete, dass diese wird ein Fahrzeug auf dem Wasser laufen für alle, die diese einfache Geräte bauen will. Dies ist einfach nicht wahr. Sie sind herzlich eingeladen, die "HydroStar" und "HydroGen" Pläne frei von Download HydroStar und HydroGen.   Allerdings sind die meisten erfahrenen Menschen suchen bei diesen Plänen überzeugt, dass sie unmöglich genug produzieren Wasserstoff / Sauerstoff-Gasgemisch, um einen Motor laufen. Während ich noch nie von jemandem gehört haben, überall, jemals einen Motor auf diese Pläne ausführen, ist die heutige Wissenschaft von Wasser, so unzureichend, dass ich nicht in der Lage, sicher zu sein, dass sie nicht arbeiten, und so bin ich nur höchst zweifelhaft, um sie lebensfähig Geräte.

Gerade vor dem Einsteigen in die Konstruktionsdetails von praktischen Systemen zu erklären, lassen Sie mich das Laufen eines Motors auf dem Wasser allein in den richtigen Kontext. Der Verbrennungsmotor, die Sie besitzen einen Wirkungsgrad von weniger als 50%. Dies bedeutet, dass mindestens die Hälfte der zur Verfügung stehenden Energie aus dem Kraftstoff, die Sie verwenden verschwendet und produziert keine nutzbare mechanische Ausgangsleistung. In vielen Fällen kann dieser Prozentsatz so hoch wie 90% verloren, aber wir großzügig sein und davon ausgehen, dass Ihre speziellen Motor besonders gut ist und verwaltet 50% Wirkungsgrad.

Der Hauptweg der Betrieb eines Motors mit Wasser als einzige Kraftstoff beinhaltet Aufspaltung von Wasser in Wasserstoff und Sauerstoff und anschließend Brennen diese Gase zur Versorgung des Motors. Um selbsttragend sein, weist die Aufspaltung des Wassers durch die Elektrik des Fahrzeugs durchgeführt werden, und das bedeutet, dass der Wirkungsgrad der Spaltung von Wasser zu mehr als 200% wirksam sein muss. Das funktioniert einfach nicht mit einfachen Systemen auftreten, so wenden Sie sich bitte vergessen Sie die Idee des Aufbaus einige Geräte in Ihrer Garage mit ein paar Stunden Arbeit und zum Abschied winken zu den Tankstellen immer - es wird nicht passieren.

Nur um das klarzustellen, ist es möglich zu erscheinen, um ein Auto auf Wasser allein laufen, aber der Schwierigkeitsgrad ist ungefähr das Gleiche wie den Bau einer Rakete in der Lage zu gehen, in die Umlaufbahn, was weit über die Möglichkeiten der meisten Menschen, einschließlich mir. Dieses Dokument stellt Ihnen sagen, wie es getan werden kann, aber bitte verstehen, dass es für die außergewöhnlichen Fähigkeiten, sehr erheblichem Aufwand und viel Geduld, so zur Zeit nennt, bitte vergessen Sie es.

Was kann getan werden ziemlich leicht und mit geringen Kosten, ist es, eine Vorrichtung, die die Effizienz Ihres Motors erhöhen wird konstruieren. Dies wird durch Zuführen eines Wasserstoff / Sauerstoff-Gasgemisch (genannt "HHO" gas) in den Motor zusammen mit der Luft, die angesaugt wird, um den Motor laufen zu lassen getan. Eine Vorrichtung dieser Art wird als "Booster" bezeichnet, da er den Treibstoffverbrauch steigert, Extrahieren einen größeren Prozentsatz des Kraftstoffes verfügbare Energie. Ein wichtiger Nebeneffekt dieser Verbesserung bei der Verbrennung Qualität des Kraftstoffs ist die Tatsache, dass unverbrannter Kraftstoff bleibt nicht mehr aus dem Auspuff als schädliche Emissionen geschoben.

Ein weiterer Effekt ist, dass der Motor höhere Zugkraft besitzt und betreibt glatter. Innerhalb Ihres Motors, wird Kohlenstoff-Ablagerungen aus früheren nicht verstärkt läuft gebaut haben und diese Ablagerungen zu bekommen weg, wenn Sie einen Booster und verwenden, die Innenreinigung erweitert die Lebensdauer des Motors verbrannt.

Manche Menschen befürchten, über die Tatsache, dass das Verbrennen von HHO Gas erzeugt Wasser und sie sich vorstellen, dieses Wasser verursacht Rost im Inneren des Motors. Was sie nicht bewusst ist, dass der gewöhnliche Kraftstoff im Motor verwendet eine "Kohlenwasserstoff", das eine Verbindung aus Wasserstoff und Kohlenmonoxid und diesen Brennstoff tatsächlich spaltet, um Wasserstoff zu bilden ist, die den Motor Verbrennungen. Eigentlich ist es der Kohlenstoff Teil des Kohlenwasserstoff-Brennstoff, der das Problem ist, produziert Kohlendioxid, Kohlenmonoxid und physikalischen Kohlenstoffablagerungen im Motor. Eine normale Treibstoffverbrauch produziert Wasser sowieso, aber bekommt man nicht im Inneren des Motors rosten als die Temperatur ist so hoch, dass kein Wasser in Form von Dampf oder Dampf, der vollständig trocknen, wenn der Motor abgeschaltet wird. Zugabe einer kleinen Menge von HHO Gas hat keine nachteiligen Auswirkungen auf alle.

Dieses Dokument beschreibt verschiedene Arten von Booster. Lassen Sie mich betonen, dass jeder Motor ist anders und es hängt, wie ineffizient der Motor zu beginnen, welche Art von mpg Verbesserung wahrscheinlich durch einen Booster erzeugt werden soll. Nur um sicherzugehen, dass Sie verstehen, worum es geht, ist ein Booster eine einfache Behälter, der eine Reihe von Platten in Wasser getaucht, das hat wahrscheinlich einen Zusatz, um das Wasser elektrischen Strom leiten besser hält. Ein Rohr aus dem oberen Ende des Behälters das Gas in den Luftfilter des Fahrzeugs über einen oder zwei einfache Sicherheitseinrichtungen. Hinzufügen dieses Gas bewirkt eine wesentliche Verbesserung in der Qualität des Treibstoffverbrauchs im Inneren des Motors und schneidet schädlichen Emissionen auf nahe Null.

Als Folge davon ist es möglich, die Menge des fossilen Brennstoffs mit dem Motor, der nicht etwas, was getan werden soll, wenn gesendet HHO Gas wird nicht zugegeben zu reduzieren, da der Motor geeignet ist, und einige überhitzen könnte Ventilschäden auftreten. Es ist eine ganz andere Sache, wenn HHO Gas gegeben wird. Allerdings haben alle neueren Triebwerken eine Electronic Control Unit ("ECU"), die die Menge an Kraftstoff in den Motor geschickt steuert. Die ECU nimmt Eingangssignale von einer "Sauerstoffsensor" im Abgasstrom angeordnet ist, und oft ein zweiter Sensor hinter dem Katalysator, um sicherzustellen, dass der Katalysator nicht ausgefallen ist.

Leider ist die wesentlich verbesserte Abgasanlage durch die bessere Kraftstoff durch die HHO Gas verursachten Abbrand verursacht, bewirkt die ECU zu denken, dass der Motor Kraftstoff-Luft-Mischung zu niedrig sein muss, und so Pumpen in mehr Kraftstoff in dem Bemühen, zu kompensieren. Im Idealfall kann dies mit, indem eine Leiterplatte, die das Signal aus dem Sauerstoff-Sensor, so dass es richtig zur verbesserten Treibstoffverbrauch ist passt behandelt werden. Einzelheiten darüber, wie dies zu tun in einem Begleitdokument.

Also, zur Erinnerung, die einzige praktische Gerät, das Sie selbst erstellen und verwenden können, um Automobil-Leistung zu verbessern ist ein "Booster". Mit einem Booster verbessert die Effizienz des Kraftstoffs innerhalb Ihres Motors und dass die Ergebnisse in mehr Leistung, besseres Drehmoment, Laufruhe und deutlich verbesserte Abgasemissionen brennen. Wenn die ECU nicht eingestellt oder nicht sein Eingangssignal gesteuert wird, können die Zahlen mpg sogar etwas niedriger aufgrund unerwünschter überschüssiger Kraftstoff in den Motor gepumpt erhalten. Wenn eine Steuerschaltung verwendet wird, um diesen Fehler zu korrigieren ECU, dann mpg Verstärkungen erzeugt.

Also, was können mpg Gewinne erwartet werden? Das Schlimmste, was ich je gehört habe, war 8%, die sehr selten ist. Der günstigste wahrscheinlich Verstärkung beträgt 20%. Typische Verstärkungen sind in der 25% bis 35% Träger. Nicht besonders ungewöhnlich ist 35% bis 60%, während Gewinne bis zu 100% und mehr erreicht worden, aber sie sind selten. Eine realistische Erwartung wäre eine 33% Gewinn.

Dieses Kapitel ist in folgende Abschnitte unterteilt:

1. Einfache Gleichstrom-Booster, mit einem 12-Volt-Eingang.
2. Erweiterte Gleichstrom-Booster mit viel höheren Gleichstrom Spannungen.
3. Water-Splittern, die gepulste elektrische Signale benutzen, um Wasser in "HHO" Gas zu ändern.
4. Laufende Motoren ohne fossile Brennstoffe.
5. Weitere nützliche Geräte.

Eine Sache, die verstanden werden muss:

Achtung: Ein Booster ist kein Spielzeug. Wenn Sie und nutzen eine von ihnen, tun Sie dies auf eigene Gefahr. Weder der Designer der Booster, der Autor dieses Dokuments oder der Anbieter der Internet-Display in keiner Weise haftbar sollten Sie jeglichen Verlust oder Schäden durch eigene Aktionen leiden. Während es wird angenommen, dass ganz sicher zu machen und mit einem richtig gebauten Booster, vorausgesetzt, dass die Sicherheitshinweise in diesem Dokument befolgt werden, wird betont, dass die Verantwortung, dies zu tun dir ist und dir allein.


1. Einfache Gleichstrom Elektrolyseure
Es ist wichtig, dass Sie die Grundlagen der Elektrolyse verstehen, wenn Sie zu sein beim Aufbau und Betrieb eines Booster, oder alternativ, den Kauf und Betrieb eines Booster erfolgreich sind. Ein "Gleichstrom Booster" arbeitet auf "Gleichstrom", die die Art von elektrischer Energie durch eine Autobatterie geliefert wird.

Das Verfahren ist sehr einfach in Grundzügen. Zwei Metallplatten in Wasser gelegt und ein elektrischer Strom zwischen den Platten geführt. Dies bewirkt, das Wasser zu brechen in einem Gemisch aus Wasserstoffgas und Sauerstoffgas (Die beiden Komponenten in der Space-Shuttle verwendet). Je größer der Strom der Strom ist, desto größer das Volumen des Gases, das hergestellt werden soll. Die Anordnung ist wie folgt:



Daran erinnernd, dass das Ergebnis, dies zu tun, um Treibstoff für die Space Shuttle zu produzieren, sollten Sie vermeiden, dies zu tun drinnen und lassen das Gas durch das Verfahren erzeugten an der Decke sammeln. Es gibt viele Videos im Internet, wo Menschen handeln in einer gefährlichen Art und Weise und führen Elektrolyse Innenräumen mit einem offenen Behälter ist an der Spitze, wie oben gezeigt. Bitte, bitte, nicht dass es sehr gefährlich ist - es ist nicht eine Partei popper die Space Shuttle drückt in den Weltraum! Wenn Sie eine Tasse von HHO Gas sammeln und zünde sie, würde die daraus resultierende Explosion wahrscheinlich Ihr Gehör schädigen dauerhaft, so tun Sie es nicht unter allen Umständen. Genau wie die Tatsache, dass ein sehr nützliches Motorsäge ein gefährliches Gerät, das mit Respekt behandelt werden muss, ist, so bitte auch verstehen, dass die sehr nützlich HHO Gas-Mix viel Energie enthält und so muss mit Respekt behandelt werden.

Diese Art der Elektrolyse von Wasser wurde von der sehr talentierten und sorgfältige Experimentator Michael Faraday untersucht. Er präsentierte seine Ergebnisse in einer sehr technischen und wissenschaftlichen Format, das nicht von den meisten gewöhnlichen Menschen verstanden werden. Aber in einfachen Worten, erzählt er uns, dass die Menge der HHO Gas erzeugt proportional zum Strom durch das Wasser ist, so um die Rate der Gasproduktion zu erhöhen, müssen Sie den Stromfluss zu erhöhen. Auch fand er, dass die optimale Spannung zwischen den beiden "Elektrode" Platten 1,24 Volt liegt.

Das klingt ein bisschen technisch, aber es ist eine sehr nützliche Information. In der gezeigten Anordnung Vorstehenden wird zwölf Volt ist über zwei Platten in Wasser verbunden. Faraday sagt uns, dass nur 1,24 Volt dass zwölf Volt gehen, um HHO Gas zu machen und die restlichen 10,76 Volt wird als elektrischer Wasserkocher zu handeln und nur erhitzen das Wasser schließlich die Erzeugung von Dampf. Da wir HHO Gas und nicht mit Dampf machen wollen, ist das schlechte Nachrichten für uns. Was sie tut, sagen uns, dass, wenn Sie es zu tun auf diese Weise wählen, dann nur 10% der Energie durch den Booster genommen macht eigentlich HHO Gas und eine massive 90% als Wärme verschwendet.

Wir wollen wirklich nicht eine geringe elektrische Wirkungsgrad ähnlich. Ein Weg, um das Problem besteht darin, zwei Zellen wie folgt verwenden:



Diese Anordnung nutzt unsere 1,24 Volt zweimal während die zwölf Volt bleibt unverändert und so der elektrische Wirkungsgrad steigt auf 20% und der Wärmeverlust sinkt auf 80%. Das ist durchaus eine Verbesserung, aber noch wichtiger ist die Tatsache, dass doppelt so viel HHO Gas jetzt hergestellt wird, so haben wir den elektrischen Wirkungsgrad verdoppelt und verdoppelte die Gasausbeute, was ein Ergebnis, das vier Mal besser als zuvor.

Wir könnten noch einen Schritt weiter gehen und drei Zellen wie diese:



Dieses Mal sind wir mit drei unserer 1,24 Volt Abschnitte und das gibt uns einen elektrischen Wirkungsgrad von 30% und die dreifache Menge an Gas, wodurch das System neunmal effektiver.

Dies wird definitiv in die richtige Richtung, so wie weit können wir es bei der Verwendung eines zwölf-Volt-Batterie? Wenn wir die Baumaterialien welche Jahren Tests gezeigt, dass sie besonders wirksam hat verwenden, gibt es einen kleinen Spannungsabfall über die Metallplatten, so dass die besten Spannung für jede Zelle etwa 2 Volt beträgt und so mit einer Zwölf-Volt-Batterie bedeutet, sechs Zellen ist über die beste Kombination, und dass gibt uns einen elektrischen Wirkungsgrad von 62% und sechsmal so viel Gas, die 37-mal besser als die Verwendung einer einzelnen Zelle ist, und die elektrische Energie verschwendet fällt von 90% bis 38%, das ist ungefähr so gut, wie wir bekommen können.

Natürlich wäre es nicht sinnvoll, sechs Boxen jeweils so groß wie eine Autobatterie, wie wir es nie schaffen, um sie in den meisten Fahrzeugen passen. Vielleicht könnten wir gerade auf alle Platten in einer einzigen Box. Leider wenn wir das tun, würde ein großer Teil des elektrischen Stroms um die Platten fließen und nicht viel Gas überhaupt. Eine Draufsicht dieser Anordnung ist hier gezeigt:


Das ist eine Katastrophe für uns als jetzt werden wir nicht bekommen Ihr sechsmal die Gasproduktion oder unsere massiv reduziert Heizung. Zum Glück gibt es eine sehr einfache Lösung für dieses Problem, und das ist die Box teilen sich in sechs wasserdichte Abteilungen mit dünnen Trennwände wie diese:



Dies gibt uns unsere hoher Effizienz durch die Blockierung der Stromfluss an den Platten und zwingt den Strom durch die Platten fließen kann, wodurch Gas zwischen jedem Paar von Platten.

Nebenbei, wenn dieser Booster sollten durch die Elektrik des Fahrzeugs mit Strom versorgt werden, dann ist die Spannung, obwohl als "zwölf Volt" tatsächlich fast vierzehn Volt, wenn der Motor so läuft, dass die "zwölf Volt" Batterie aufgeladen bekommen. Dies würde es uns ermöglichen, sieben Zellen in unserem Elektrolyseur zu verwenden, anstatt den sechs Zellen oberhalb und dass würde uns sieben Mal das Gasvolumen, dass ein einziges Paar von Platten würde gezeigt. Einige Leute bevorzugen sechs Zellen und andere, sieben Zellen - die Wahl liegt bei der Person Bau der Einheit.

Wir diskutieren die Methoden zur Steigerung der Gasproduktion und die Verringerung der Energieverschwendung, aber bitte nicht davon ausgehen, dass das Ziel, große Mengen an HHO Gas zu machen. Es hat sich gezeigt, daß bei vielen Fahrzeugmotoren, sehr gute Performance-Gewinne mit einer HHO Gasproduktion Rate von weniger als 1 Liter pro Minute ("lpm") zu haben ist. Flussraten von nur 0,5 bis 0,7 lpm sind häufig sehr effektiv. Denken Sie daran, die HHO Gas von einem Booster ist als Zünder für den regulären Brennstoff des Motors und nicht als zusätzlicher Brennstoff verwendet wird.

Der große Vorteil einer effizienten Booster-Design ist, dass man das gewünschte Volumen an Gas mit einem niedrigeren Strom zu erzeugen, und so eine geringere zusätzliche Belastung des Motors. Zugegeben, es ist nicht viel zusätzliche Motorlast durch einen Booster benötigt, aber wir sollten den zusätzlichen Betrag durch intelligentes Design zu reduzieren.

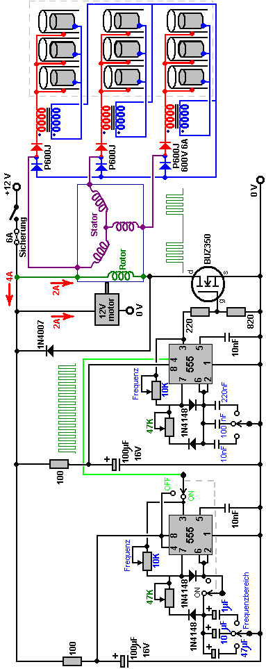
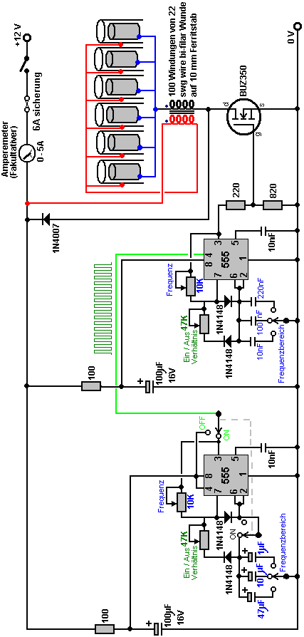
In der Diskussion erwähnt, hat die Batterie verbunden gezeigt direkt über den Booster oder "Elektrolyseur". Dies sollte nie getan, da es keinen Schutz vor einem Kurzschluss durch einen losen Draht oder was auch immer verursacht werden. Es sollte eine Sicherung oder einen Leistungsschalter als erstes an die Batterie angeschlossen sein. Leistungsschalter sind von jeglicher Elektriker Netzsteckdose zur Verfügung, wie sie in der "Sicherungskasten" in den Häusern verwendet werden, um den Schutz für jeden Lichtkreis und jede Steckdose Schaltung bereitzustellen. Sie sind nicht teuer, da sie in sehr großen Mengen hergestellt werden. Sie sind auch auf eBay. Der Leistungsschalter wird wie folgt verkabelt:



ein gemeinsames Design (mit 32 Ampere Strom Handling) sieht wie folgt aus:



Einige Möchtegern-Konstruktoren Gefühl, dass einige Aspekte der Konstruktion zu schwer für sie sind. Hier sind einige Vorschläge, die zu Bau einfacher könnte.

Erstellen eines sieben Zellen Gehäuse ist nicht schwer. Stücke für zwei Seiten, eine Basis, ein Deckel und sechs absolut identisch Partitionen geschnitten. Diese Trennwände müssen genau die gleiche sein, so daß es keine Neigung zu Undichtigkeiten zu entwickeln. Wenn Sie die gebogene Platte-System von Elektroden auf den nächsten Seiten dargestellt verwenden möchten, dann bohren Sie die Schraubenlöcher in den Partitionen vor der Montage zu:



Das Bodenstück hat die gleiche Länge wie die Seiten, und es ist die Breite der Trennwände plus zweimal der Dicke des Materials verwendet wird, um das Gehäuse zu bauen. Wenn Acrylkunststoff ist für den Bau verwendet wird, so kann der Anbieter kann auch einen "Kleber", der effektiv "schweißt" die Stücke zusammen machen die verschiedenen Stücke scheinen aus einem einzelnen Stück gemacht worden sind. Der Fall würde wie folgt montiert werden:


Dabei sind die Trennwände an Stelle einzeln befestigt und schließlich die zweite Seite angeschlossen ist und wird genau wie die paaren Partitionen und Enden alle genau die gleiche Breite. Ein einfacher Aufbau für den Deckel ist zu kleben und schrauben eines Streifens ganzen Weg rund um die Spitze des Gerätes und der Deckel haben die Seiten überlappen wie hier dargestellt:



Eine Dichtung, vielleicht aus flexiblem PVC, zwischen den Seiten und dem Deckel angeordnet würde bei der Herstellung eine gute Abdichtung, wenn der Deckel verschraubt unterstützen. Das Gasauslaßrohr befindet sich im Zentrum des Deckels, die eine Position, die nicht beeinflusst wird, wenn das Gerät geneigt ist, wenn das Fahrzeug auf einem steilen Hügel befindet.

Jahrelange Tests haben gezeigt, dass eine wirklich gute Wahl des Materials für den Elektrodenplatten 316-L Edelstahl ist. Jedoch ist es sehr schwierig, diese Platten elektrisch zu verbinden innerhalb der Zellen, wie Sie Edelstahldraht zu verwenden, um die Verbindungen und Schraubverbindungen sind wirklich nicht geeignet brauchen. Das lässt Verschweißen der Drähte an den Platten und Schweißen von rostfreiem Stahl ist nicht etwas, was ein Anfänger richtig machen kann, wie es viel schwieriger als beim Schweißen Stahl ist. Es ist eine gute Alternative, und das ist die Platte Material zu ordnen, so dass keine Kabelverbindungen notwendig sind:



Während dieser sechs-Zellen-Design ein wenig komplizierter zu einem schnellen Blick sehen kann, ist es wirklich eine sehr einfache Konstruktion. Jede der Platten in den zentralen Zellen verwendet wird, ist gerade diese Form:



Die Plattenformen oben gezeigt sind so angeordnet, dass es den Zugang zu den Schrauben von oben und sie können durch einen Schraubenschlüssel erreicht und gehalten werden, während die andere stationäre Mutter festgezogen wird.

Sofern Sie Fachmann auf Biegen Platten sind, schlage ich vor, dass Sie Edelstahlgewebe verwenden für die Platten. Es funktioniert sehr gut, kann leicht geschnitten mit einer Blechschere oder einem ähnlichen Werkzeug, und es kann in Form der Bastler mit einfachen Werkzeugen gebogen werden - ein Laster, ein Stück Winkeleisen, ein kleines Stück des milden Stahlblech, ein Hammer usw.

Sie erhalten eine überspringen außerhalb jeglicher Metall Stanzerei, wo Schrottstücke zum Recycling warf finden. Es wird off-Schnitte in verschiedenen Größen von Winkeleisen und allerlei andere kleine Abschnitte von Blechen und Bändern sein. Sie sind in das Überspringen vor allem, um loszuwerden, sie als die Herstellung Geschäft wird fast nichts dafür bezahlt. Sie können einige dieser Stücke zu Ihrem Booster Platten formen, und wenn du schlecht über Kalkulation der Wirtschaft über einen Pfennig zu fühlen, dann mit allen Mitteln setzte sie wieder in der danach zu überspringen.

Wenn Sie Ihren Teller klemmen zwischen zwei Winkeleisen in einem Schraubstock, dann vorsichtig, wiederholt leichte Schläge mit einem Hammer in der Nähe der Kurve Lage, erzeugt einen sehr sauber und ordentlich Biegung in der Platte:



Das gebogene Blech kann dann zwischen zwei Stahlbändern und einer scharfen U-förmige Biegung durch Klopfen mit einem Hammer wieder entlang der Linie der erforderlichen Biegung hergestellt eingespannt werden:


Die Dicke der Stahlschiene auf der Innenseite der Biegung hat, um die genaue Breite des erforderlichen Spaltes zwischen den fertiggestellten Platte Flächen sein. Das ist nicht besonders schwierig, als 3 mm arrangieren, 3,5 mm, 4 mm, 5 mm und 6 mm sind üblich Dicken verwendet im Stahlbau, und sie können kombiniert werden, um nahezu jede gewünschte Lücke geben.

Es gibt viele Sorten von Edelstahlgewebe. Der Stil und die Dicke sind überhaupt nicht kritisch, aber Sie brauchen, um eine Art, die vernünftigerweise steif ist und die seine Form gut halten, nachdem es gebogen wird, zu wählen. Dieser Stil könnte eine gute Wahl sein:



Ihr lokaler Stahllieferanten hat wahrscheinlich einige Arten auf der Hand und lassen können Sie sehen, wie flexibel eine bestimmte Sorte ist. Die Form oben gezeigt wurde für eine "Dreiplatten pro Zelle" Design wo es zwei aktive Plattenflächen. Idealerweise sollten Sie zwei Minuten vor vier Quadratzoll Plattenfläche pro Ampere Strom durch die Zelle, weil das gibt sehr lange Lebensdauer der Elektroden und minimale Erwärmung durch die Platten.

Diese Art der Konstruktion ist relativ einfach, da die beiden Schrauben, die durch die Trennwände bestehen und die die Platten halten fest an Ort und Stelle zu montieren, können von oben zugänglich sein, wobei zwei Schlüssel zum Sperren sie fest. Kontermuttern sind optional. Wenn Sie glauben, dass Ihre speziellen Mesh vielleicht ein wenig zu weich oder wenn Sie denken, dass die Schrauben vielleicht irgendwann lösen, dann können Sie legen zwei oder mehr, Abscheider isolierende Stück - Kunststoff-Unterlegscheiben, Kunststoff Schrauben, Kabelbindern oder was auch immer zu einem die Platte steht.

Dies hält die Platten auseinander, selbst wenn sie sich lösen waren. Sie auch dazu beitragen, um den Spalt zwischen den Platten aufrechtzuerhalten. Diese Lücke muss ein Kompromiss sein, denn je näher die Platten zusammen sind, desto besser ist die Gasproduktion aber desto schwieriger wird es für die Blasen zu brechen weg von den Platten und an der Oberfläche schwimmen und wenn sie nicht das tun, dann sie Absperren einiger der Platte an und verhindern weitere Gasförderung aus dem Teil der Platte als der Elektrolyt nicht mehr berührt die Platte gibt. Eine beliebte Wahl der Spalt 1/8 Zoll, die 3 mm ist, wie das ist ein guter Kompromiss Abstand. Circular Spacer würde wie folgt aussehen:



Wenn der Strom niedrig genug, eine noch einfachere Form hat, die nur ein einziges Paar von aktiven Plattenoberflächen pro Zelle hat, kann verwendet werden, wie hier dargestellt werden:



Jede dieser Konstruktionen können 6-Zellen-oder 7-Zelle sein und die Platten können ohne Hilfe von außen aufgebaut werden. Sie werden feststellen, dass die elektrischen Anschlüsse an jedem Ende des Boosters untergetaucht sind, um sicherzustellen, dass eine lose Verbindung kann nicht dazu führen, einen Funken und entzünden die HHO Gas in der Oberseite des Gehäuses. Es sollte eine Dichtung Scheibe auf der Innenseite um ein Austreten des Elektrolyten an der Spannbolzen verhindern.

Wenn Sie drei aktive Plattenpaare in jeder Zelle verwenden möchten, dann ist die Plattenform so sein könnte:



Der Elektrolyt ist eine Mischung aus Wasser und einem Zusatzstoff zur erlaubt mehr Strom durch die Flüssigkeit strömen kann. Die meisten der Substanzen, die Leute denken, der zu verwenden, um ein Elektrolyt sind die meisten ungeeignet, Herstellung gefährliche Gase, beschädigen die Oberflächen der Platten und geben unebenen Elektrolyse und Ströme, die schwer zu kontrollieren sind. Dazu gehören Salz, Batteriesäure und Backpulver, und ich empfehle, dass Sie nicht von diesen.

Was benötigt wird, ist eine Substanz, die nicht funktioniert während der Elektrolyse zu gewöhnen und die nicht beschädigt die Platten auch nach Jahren des Gebrauchs. Es gibt zwei sehr geeignete Substanzen für diese: Natriumhydroxid, auch genannt "Lauge" oder "Ätznatron". In den USA ist dies in Lowes Handel erhältlich, als "Roebic Schwerlast Kristall Ablaufkörper öffner" verkauft. Die chemische Formel für es NaOH.

Eine andere Substanz, die noch besser ist Kaliumhydroxid oder "Kali" (chemische Formel KOH), die von Seifenherstellung Versorgung Geschäften im Internet gefunden habe werden können. Beide NaOH und KOH sind sehr ätzende Stoffe, und sie müssen mit großer Sorgfalt behandelt werden.


Bob Boyce der USA ist einer der erfahrensten Leute in den Bau und Einsatz von Boostern von verschiedenen Designs. Er hat uns freundlicherweise die folgenden Informationen darüber, wie sicher zu bleiben, wenn das Mischen und die Verwendung dieser Chemikalien geteilt. Er sagt:

Diese Materialien sind stark ätzend und so müssen sie sorgfältig behandelt werden, und hielten sich aus dem Kontakt mit der Haut, und was noch wichtiger ist, die Augen. Falls Spritzer mit Ihnen in Kontakt kommen, ist es sehr wichtig, ist in der Tat, dass der betroffene Bereich sofort mit viel fließendem Wasser und gegebenenfalls gespült, wird die Verwendung von Essig, sauer und so ist neutralisieren die ätzende Flüssigkeit.

Wenn es bis eine Lösung, hinzuzufügen, geringe Mengen des Hydroxids zu destilliertem Wasser in einem Behälter gehalten wird. Der Behälter muß nicht Glas als meisten Glas ist nicht mit ausreichender Qualität, um ein geeignetes Material, in dem, um den Elektrolyten zu mischen. Wenn es bis eine Lösung, hinzuzufügen, geringe Mengen des Hydroxids zu destilliertem Wasser in einem Behälter gehalten wird. Der Behälter muß nicht Glas als meisten Glas ist nicht mit ausreichender Qualität, um ein geeignetes Material, in dem, um den Elektrolyten zu mischen. Das Hydroxid selbst sollte immer in einem stabilen, luftdichten Behälter, die klar! "- Kalium (oder Sodium) Hydroxide GEFAHR" beschriftet aufbewahrt werden. Halten Sie den Behälter an einem sicheren Ort, wo sie nicht von Kindern, Haustieren oder Menschen, die nicht dauern wird keine Notiz von dem Label erreicht werden kann. Wenn Ihre Versorgung mit Natronlauge in einer starken Plastiktasche geliefert wird, dann, wenn Sie den Beutel zu öffnen, sollten Sie den gesamten Inhalt zu stabilen, luftdichten, Kunststoff Lagerbehälter, die Sie öffnen können übertragen und zu schließen, ohne dass die Gefahr des Verschüttens die Inhalt. Baumärkte verkaufen große Plastikeimer mit luftdichten Deckel, die für diesen Zweck verwendet werden können.

Bei der Arbeit mit trockenen Natronlauge Flocken oder Granulat, Schutzbrille, Gummihandschuhe, ein langärmeliges Hemd, Socken und lange Hosen. Auch nicht tragen Sie Ihre Lieblings-Kleidung beim Umgang mit Natronlauge, da es nicht das Beste, was auf der Kleidung zu bekommen. Es ist auch kein Schaden für eine Gesichtsmaske, die Mund und Nase bedeckt tragen. Wenn Sie Mischen von festen Hydroxid mit Wasser, fügen Sie immer die Natronlauge in das Wasser, und nicht umgekehrt, und mit einem Kunststoff-Behälter für die Mischung, vorzugsweise eine, die zweimal die Kapazität des fertigen Mischung. Das Mischen sollte in einem gut belüfteten Bereich, der nicht zugigen wie Luftströmungen können die trockenen hydroxid rund blasen durchgeführt werden.

Beim Mischen des Elektrolyten, nie warmes Wasser verwenden. Das Wasser sollte kühl, weil die chemische Reaktion zwischen dem Wasser und dem Hydroxid erzeugt eine viel Wärme. Wenn möglich, legen Sie die Mischbehälter in ein größeres Gefäß mit kaltem Wasser, da dies wird Ihnen helfen, um die Temperatur zu halten gefüllt, und wenn Ihr Mischung "überkochen" sollte es die Leckagen. Fügen Sie nur eine kleine Menge von Hydroxid in einer Zeit, unter ständigem Rühren, und wenn man unter Rühren aus irgendeinem Grund zu stoppen, setzen Sie den Deckel wieder auf allen Behältern.

Sollte trotz aller Vorsichtsmaßnahmen, Ihnen einige Natronlauge erhalten auf Ihrer Haut, waschen Sie sie mit viel kaltem Wasser und tragen Sie etwas Essig auf der Haut. Essig ist sauer, und wird dazu beitragen, die Waage halten die Alkalinität des Hydroxid. Sie können Zitronensaft, wenn Sie keinen Essig zur Hand - aber es ist immer eine gute Idee, um eine Flasche Essig zur Hand haben.

Die Konzentration des Elektrolyten ist ein sehr wichtiger Faktor. Allgemein gesprochen, je konzentrierter die Elektrolyten ist, desto größer der Strom und je größer das Volumen der HHO Gas erzeugt. Allerdings gibt es drei wesentliche Faktoren zu berücksichtigen:

1. Der Widerstand gegen den Stromfluss durch die Metall-Elektrodenplatten.
2. Der Widerstand gegen den Stromfluss zwischen den Metallplatten und den Elektrolyten.
3. Der Widerstand gegen den Stromfluss durch den Elektrolyten sich.


1. In einem guten Elektrolyseur Design wie oben gezeigt, ist das Design selbst über so gut wie ein Gleichstrom-Booster bekommen können, aber das Verständnis jedem dieser Bereiche der Verlustleistung ist für die bestmögliche Leistung wichtig. Wir waren in der Schule gelehrt, dass Metalle Strom leiten, aber was war wohl nicht erwähnt, war die Tatsache, dass einige Metalle wie Edelstahl sehr schlechte elektrische Leiter sind und das ist, warum elektrische Leitungen mit Kupferdrähten und kein Stahldraht gemacht werden. Dies ist, wie der Stromfluss mit unseren Elektrolyseur Platten auftritt:



Die Tatsache, dass wir Falten und Biegungen in unseren Tellern haben keinen signifikanten Einfluss auf den Stromfluss. Widerstand gegen den Stromfluss durch die Metallwände Elektrodenplatten ist etwas, das nicht überwinden können einfach und kostengünstig sein, und so muss als Overhead akzeptiert werden. Generell wird die Heizung aus dieser Quelle niedrig und nicht ein großes Anliegen, aber wir bieten eine große Menge an Plattenfläche, um diese Komponente der Verlustleistung so gering wie praktisch ist.

2. Strömungswiderstand zwischen der Elektrode und dem Elektrolyten ist eine ganz andere Sache, und große Verbesserungen in diesem Bereich vorgenommen werden. Nach umfangreichen Tests, entdeckte Bob Boyce, dass eine sehr deutliche Verbesserung gemacht werden kann, wenn eine katalytische Schicht auf der aktiven Platte Oberfläche entwickelt wird. Einzelheiten darüber, wie dies geschehen kann später im Begleiter D9.pdf Dokument als Teil der Beschreibung von Bobs Elektrolyseur gegeben.



3. Beständigkeit gegenüber durch den Elektrolyten selbst fließen kann mithilfe der beste Katalysator an seinem optimalen Konzentration minimiert werden. Wenn unter Verwendung von Natriumhydroxid, ist die optimale Konzentration von 20 Gew.%. Da 1 ccm Wasser wiegt ein Gramm wiegt ein Liter Wasser 1 kg. Aber, wenn 20% (200 Gramm) dieses kg soll aus Natriumhydroxid hergestellt werden, dann das restliche Wasser kann nur 800 Gramm wiegen und so wird nur 800 cc in Volumen sein. Also, um eine 20% "Gewichtsteile" Mischung aus Natriumhydroxid und destilliertem Wasser, werden die 200 Gramm Natriumhydroxid (sehr langsam und vorsichtig, wie oben erläutert Bob) auf nur 800 cc cool destilliertem Wasser und Volumen des Elektrolyten erzeugt werden etwa 800 cm ³ liegen.

Wenn Kaliumhydroxid verwendet wird, ist die optimale Konzentration 28 Gew.% und so 280 g Kaliumhydroxid zugegeben (sehr langsam und vorsichtig, wie oben erläutert von Bob) auf knapp 720 ml kaltem destilliertem Wasser. Beide Elektrolyte haben einen Gefrierpunkt deutlich unter dem des Wassers, und dies kann eine sehr nützliche Funktion für Menschen, die an Orten, die sehr kalten Wintern haben zu leben.

Ein weiterer Faktor, der Stromfluß durch den Elektrolyten beeinflußt ist der Abstand, der der Strom durch den Elektrolyten zu fließen - je größer der Abstand, desto größer ist der Widerstand. Verringerung des Abstandes zwischen den Platten auf ein Minimum verbessert die Effizienz. Allerdings praktische Faktoren ins Spiel wie Blasen genügend Platz brauchen, um zwischen den Platten entweichen zu kommen, und ein gutes Betriebsklima Kompromiss ist ein Abstand von 3 mm.



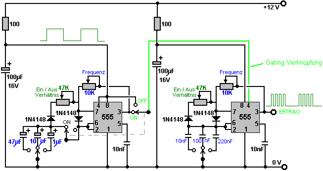
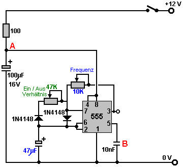
Jedoch gibt es ein Problem mit der Verwendung der optimalen Konzentration von Elektrolyten und das ist der Stromfluß durch den stark verbesserten Elektrolyten verursacht sein dürfte weit mehr als wir wollen. Um dies zu umgehen können wir eine elektronische Schaltung genannt "Pulsbreitenmodulator" (oder "PWM"-Schaltung). Diese werden häufig als "Gleichstrom Motor-Drehzahlsteller" verkauft, und wenn Sie einen kaufen, dann wählen Sie eine, die 30 Ampere verarbeiten kann.

Eine PWM-Schaltung arbeitet auf eine sehr einfache Art und Weise. Er schaltet den Strom zu der Elektrolyseur-und Ausschalten viele Male pro Sekunde. Der Strom wird, wie lange kontrolliert (in einem zweiten) der Strom auf, im Vergleich zu, wie lange es ausgeschaltet ist. Zum Beispiel, wenn die Ein-Zeit ist doppelt so lang wie die Ausschaltzeit (66%), dann wurde der Mittelwert Stromfluss wird viel größer, als wenn die Ein-Zeit waren nur halb so lang wie die Ausschaltzeit (33%).

Bei Verwendung einer PWM-Steuerung, ist es normal zu seiner Bedienknopf am oder in der Nähe des Armaturenbretts zu platzieren und eine einfache kostengünstige Amperemeter daneben so anzubringen, dass der Fahrer Anheben oder Absenken des Stromflusses als notwendig erachtet wird. Die Anordnung ist wie folgt:



Es ist eine anspruchsvolle Schaltung Steuerung als "Konstantstromschaltung" und dass können Sie die aktuellen Sie wollen und die Schaltung hält dann den Strom an Ihren eingestellten Wert zu allen Zeiten zu wählen. Allerdings ist diese Art der Schaltung nicht leicht verfügbar zu verkaufen obwohl einige Auslässe vorbereiten, sie bieten.

Einige der einfachen Booster nicht mit einem PWM-Schaltung, weil sie den Stromfluss durch den Booster indem die Konzentration des Elektrolyten sehr gering, so daß der Widerstand gegen den Stromfluss durch die Elektrolyt-Drosseln vom aktuellen und hält ihn nach unten zu steuern, das gewünschte Niveau. Dies bedeutet natürlich, ist weit weniger effizient, und der Widerstand in dem Elektrolyten verursacht Heizung, welche wiederum ein Operationsverstärker Problem, das sorgfältige Handhabung durch den Benutzer bedarf. Der Vorteil ist, dass das System einfacher sein scheint.


Fütterung HHO Gas zu Einem Motor. Bei Verwendung eines Booster jedes Design Sie müssen erkennen, dass HHO Gas hochexplosiv ist. Wenn es nicht, wäre es nicht in der Lage sein es die Aufgabe der Verbesserung der Explosionen in Ihrem Motor zu machen. HHO Gas muss mit Respekt und Vorsicht behandelt werden. Es ist wichtig, um sicherzustellen, dass es in den Motor geht und sonst nirgends. Es ist auch wichtig, dass es im Inneren des Motors wird gezündet und sonst nirgends.

Um diese Dinge geschehen, müssen eine Reihe von common-sense Schritte unternommen werden. Erstens muss der Booster nicht HHO Gas, wenn der Motor nicht läuft. Der beste Weg, um dies zu arrangieren ist schalten Sie den Strom gehen an den Booster, wenn der Motor nicht läuft. Es ist nicht ausreichend, um nur noch ein On / Off-Schalter manuell betätigt, wie es fast sicher, dass das Abschalten wird eines Tages vergessen werden soll. Stattdessen wird die Stromzufuhr zu dem Booster über den Zündschalter des Fahrzeugs geleitet. So, wenn der Motor ausgeschaltet ist und der Zündschlüssel abgezogen ist es sicher, dass der Booster ausgeschaltet ist ebenfalls ausgeschaltet.

Um nicht zu viel Strom Last auf dem Zündschloss stecken, und für die Möglichkeit der Zündung ist eingeschaltet, wenn der Motor nicht läuft ermöglichen, statt verdrahten die Booster direkt an den Schalter, ist es besser, einen Standard zu verdrahten KFZ-Relais über den Öldruckeinheit und lassen das Relais tragen die Booster-Strom. Der Öldruck sinkt, wenn der Motor nicht mehr läuft, und so wird dies auch schalten Sie den Booster.

Ein zusätzliches Sicherheits-Feature ist für die (sehr unwahrscheinlich) Gefahr eines elektrischen Kurzschlusses auftretenden im Booster oder dessen Verkabelung ermöglichen. Dies geschieht, indem eine Sicherung oder Unterbrecher zwischen der Batterie und der neuen Schaltung, wie in diesem Diagramm gezeigt getan:



Wenn Sie eine Kontakt-Brecher, dann eine Leuchtdiode ("LED") verwenden mit einer Strombegrenzung Widerstand von sagen Sie, 680 Ohm in Serie mit ihm, können direkt über die Kontakte des Leistungsschalters geschlossen Sie werden an. Die LED kann auf dem Armaturenbrett montiert werden. Wie die Kontakte Öffner, kurzschlussfest sie die LED und also kein Licht-Shows. Wenn der Schutzschalter ausgelöst wird, wird dann die LED Leuchten nachzuweisen, dass der Leistungsschalter betrieben hat. Der Strom durch die LED ist so gering, dass der Elektrolyseur effektiv ausgeschaltet ist, wenn die Kontakte Breaker öffnet. Dies ist kein notwendiges Merkmal, lediglich Sonderausstattung:



Eine gute Quelle für allgemeine Komponenten im Gebäude Booster benötigt wird der Wasserstoff Garage in den USA, website, hier.   Ein sehr wichtiges Sicherheitselement für jeden Booster ist der Wäscher (oder "Bubbler"), das ist nur eine einfache Behälter mit etwas Wasser darin. Der Bubbler hat die kommende Gas in an der Unterseite und sprudelt durch das Wasser. Das Gas sammelt sich oberhalb der Wasseroberfläche und wird dann in den Motor durch ein Auslaßrohr oberhalb der Wasseroberfläche gezogen. Um Wasser zu verhindern in den Booster gezogen wird, wenn der Booster deaktiviert ist für längere Zeit und der Druck innerhalb es reduziert wird ein Einwegventil in der Leitung zwischen dem Booster und dem Gasspüler platziert.

Wenn der Motor passiert Rückzündung, dann die Absorptionsflasche sperrt die Flamme wieder zurück durch das Rohr und Zünden des Gases in dem Booster hergestellt. Ein Bubbler ist eine sehr einfache, sehr billig und sehr vernünftige Sache zu installieren. Es beseitigt auch jegliche Spuren von Elektrolyten Dämpfe aus dem Gas, bevor es in den Motor gezogen wird. In der Praxis ist es eine sehr gute Idee, zwei Bubbler, ein in der Nähe der Booster und ein in der Nähe des Motors haben. Die zweite Waschflasche stellt sicher, dass jede letzte Spur von Elektrolyt Dämpfe sind aus der HHO Gas gewaschen, bevor er den Motor gelangt.

Es gibt verschiedene Möglichkeiten, um eine gute bubbler machen. Im allgemeinen werden Sie in eine 125 mm Tiefe des Wassers, durch die das Gas HHO passieren, bevor sie den Gasspüler verlässt müssen abzielen. Es wird empfohlen, dass ein Bubbler in einem starken Behälter wie dieser aufgebaut ist:



Diese starken Behälter werden in der Regel als Wasserfilter verkauft. Sie lässt sich an Bubbler geworden ohne große Arbeit an ihnen getan werden. Zu diesem Zeitpunkt müssen wir den Mechanismus zum Bewegen des HHO Gas aus dem Booster und in den Motor zu betrachten.

Im allgemeinen ist es sinnvoll, das Gas zu positionieren Abheben Rohr in der Mitte des Deckels, so dass, wenn der Verstärker erhält aufgrund der Fahrzeugbetriebszustand auf einer geneigten Fläche geneigt ist, dann wird die Oberfläche des flüssigen unverändert unter dem Gasrohr . Ein häufiger Fehler ist es, eine Gasleitung, die einen kleinen Durchmesser verfügt. Wenn Sie eine Länge von Kunststoffrohren aus einer 6 mm Durchmesser und versuchen weht durch, werden Sie, wie schwierig es ist, durch blasen überrascht sein. Es gibt keine Notwendigkeit, Ihre Booster geben, dass Problem, so schlage ich vor, dass Sie eine Gasleitung von 12 mm oder so wählen. Wenn Sie Zweifel haben, wie geeignet ein Rohr ist, dann versuchen weht durch eine Sample-Länge davon. Wenn Sie durch sie ohne die geringste Schwierigkeit blasen kann, dann ist es gut genug für Ihre Booster.

Eine andere Sache ist, wie man mit Spritzern und Sprühnebel aus platzen an der Oberfläche des Elektrolyten umzugehen. Sie wollen einige Geräte, die keine Sprüh-oder Spritzwasser durch das Fahrzeug geht über eine sehr holprige Straße, vom Betreten des Gasleitung und wird aus dem Booster zusammen mit der HHO Gas gezogen zu verhindern wird.

Verschiedene Methoden wurden verwendet, und es ist sehr viel eine Frage der persönlichen Wahl, wie Sie sich entscheiden, mit dem Thema befassen. Ein Verfahren ist, um ein Stück eines geeigneten Materials über das Ende des Rohres verwenden. Dies wird allgemein als Anti-slosh Material wegen der Arbeit, die sie tut. Das Material muss, damit das Gas frei durch es aber verhindern, dass Flüssigkeit durch sie bekommen. Kunststoff-Topf-Wäscher als mögliches Material, da sie eine Verriegelung Netz von kleinen, flachen Stränge. Das Gas kann um und durch die vielen Stränge fließen, aber Spritzer, die in einer geraden Linie gehen die Stränge schlagen und tropft zurück in den Booster wieder. Ein weiterer möglicher Gerät ist ein oder mehrere Leitbleche, die die Flüssigkeit zu fangen, aber lassen Sie den Gaszug frei wird:




ODER





ODER





Die HHO Gas durch eine Gleichstrom-Booster dieses Typs hergestellt wird, enthält etwa 30% einatomigen Wasserstoff, was bedeutet, dass 30% des Wasserstoffs in der Form von einzelnen Atome Wasserstoff ist, und nicht Wasserstoff kombiniert Paare von Atomen bedeutet. Die einatomigen Form ist etwa viermal mehr Energie als die kombinierte Form und so dauert es eine größere Volumen innerhalb des Verstärkergehäuses.

Wenn der Verstärker aufgehört für einen langen Zeitraum eingeschaltet wird, dann werden diese einzelne Wasserstoffatome schließlich ineinander stoßen und zu kombinieren, um die weniger energiereichen zweiatomigen Form des Gas zu bilden. Da dies nimmt weniger Raum innerhalb des Boosters, der Druck innerhalb des Boosters Tropfen und dieser ist bekannt, Wasser saugen aus dem Gasspüler zurück in die Booster. Wir wollen nicht das geschehen, da es unser sorgfältig gemessen Elektrolyt-Konzentration verdünnt und es kann den Bubbler unwirksam wegen des Mangels an Wasser.

Um damit umzugehen, wird ein Einwegventil zwischen dem Booster und dem Gasspüler gelegt, so positioniert, dass es nicht zulassen, fließen wieder in den Booster. In sehr kalten Klimazonen, eine 28 Gew.% Kaliumhydroxid-Elektrolyt nicht einfrieren, bis -40OC, ist es schwierig, den Bubbler Einfrieren stoppen. Während es möglich ist, Geräte, und unplugs kann drinnen Nacht getroffen werden müssen, ist eine Alternative zu Alkohol oder Paraffin (Kerosin) anstelle von Wasser zu verwenden und sie in der Regel nicht einfrieren und ihre Dämpfe sind nicht schädlich für einen Motor.



Der Bubbler Design ist nicht schwer. Idealerweise sollten Sie eine sehr große Anzahl von kleinen Bläschen gebildet werden und schweben nach oben durch das Wasser. Dies ist, weil es die beste Verbindung zwischen dem Gas und dem Wasser gibt und so kann eine wirklich gute Arbeit des Waschens keine Spuren von Hydroxid Dampf aus dem HHO Gas, bevor es dem Motor zugeführt wird tun. Kleine Blasen sind auch besser voneinander getrennt und so gibt es keine reale Chance einer Flamme, die durch das Wasser, wo große Blasen verschmelzen könnte und bilden eine Gassäule, wie sie an die Oberfläche steigen.



In diesem guten bubbler Design, wird das Rohr, das HHO Gas speist in der Waschflasche in einer L-Form gebogen. Das Ende des Rohrs aus, blockiert und viele kleine Löcher in dem horizontalen Abschnitt des Rohres gebohrt wird. Nur wenige Löcher sind in dieser Darstellung zu sehen, aber es wird eine große Anzahl in der eigentlichen Konstruktion sein. Wie die Booster selbst, muss der Gasauslassrohr von Spritzwasser durch das Fahrzeug geht über einen Buckel verursacht werden, geschützt werden. Es ist sehr wichtig, um sicherzustellen, dass kein Wasser in den Motor zusammen mit dem Gas gezogen, so anti-slosh Material oder ein oder mehrere Leitbleche verwendet werden, um dies zu verhindern. So dass der gesamte Schutz für den Gasstrom ist:



Dabei ist der erste Sprudler ist in der Nähe des Verstärkers und die zweite in der Nähe des Motors angeordnet. Einmal in eine Weile, kann das Wasser aus dem ersten Wäscher zur Aufstockung das Wasser im Inneren des Verstärkers, so dass keine Spuren von Hydroxid die Bubbler erreicht haben, um den Booster zurückgegeben werden, erhalten ihre Elektrolytkonzentration genau richtig und dafür zu sorgen, dass das Wasser in der Waschflasche ist immer frisch.

Es gibt eine letzte Element, das ein optionales Extra ist. Einige Leute mögen ein Gas-Druckschalter hinzuzufügen. Wenn aus irgendeinem Grund, beginnt der Druck zu steigen - sagen, dass das Auslassrohr blockiert wurde - dann wird der Druck Schalter würde die Stromversorgung trennen und stoppen Sie den Druck steigender weiter:



Eine Entscheidung, die getroffen werden muss, ist die Rate der HHO Gas-Produktion, die für Sie am besten ist. Die meisten Leute scheinen zu denken, dass je größer das Volumen der HHO Gas, desto besser. Das ist nicht notwendigerweise wahr, da eine sehr effektive Nutzung des Gases ist, um es als Zünder für den Motor die normale Kraftstoff handeln und sehr zufriedenstellende Ergebnisse wurden mit HHO Gasdurchsätze worden in dem Bereich von 0,4 bis 0,7 Liter pro Minute erreicht. Sie steuern die Rate der Gaserzeugung durch Steuern des Stroms, entweder durch die Konzentration des Elektrolyten oder durch Einstellen des Stromflusses mit einer elektronischen Schaltung.

Jeder Liter Wasser produziert etwa 1.750 Liter HHO Gas, so können Sie die Länge der Zeit, die Booster auf einen Liter Wasser arbeiten kann abschätzen. Wenn zum Beispiel wird Ihre Herstellung Booster 0,7 Liter Gas pro Minute. Dann wird es 1.750 Liter in 1750 / 0,7 Minuten zu produzieren, und das ist 2.500 Minuten oder 41 Stunden und 40 Minuten. Da der Booster funktioniert nur, wenn Sie unterwegs sind, werden Sie mit 41 Stunden Lenkzeit suchen und wenn Sie etwa zwei Stunden pro Tag fahren, es würde drei Wochen dauern, um einen Liter Wasser zu verwenden. Die internen Abmessungen des Booster können Sie berechnen, wie weit das Elektrolyt-Niveau sinkt, wenn ein Liter Wasser aus ihm heraus.

Generell ist es in der Regel davon ausgegangen, dass Nachfüllen Booster mit Wasser von Hand jeder so oft, ist eine ganz gute Arbeitsweise. Der Booster oben beschriebenen Aufbau hat eine gute Kapazität Elektrolyt in jeder Zelle und so Nachfüllen von Wasser sollte kein großes Aufgabe sein. Da Leitungswasser und Brunnenwasser ziemlich viel gelöste Feststoffe in sich haben, wenn das Wasser entfernt wird durch Elektrolyse genommen, fallen diese Feststoffe aus der Lösung und fallen auf den Boden des Gehäuses, und / oder Beschichtung der Platten mit einer Schicht aus unerwünschtes Material. Aus diesem Grund ist das Leben so viel einfacher, wenn destilliertes Wasser zur Herstellung Elektrolyt und zum Nachfüllen Booster nach Gebrauch verwendet wird.

Es ist möglich, eine automatische Wasserversorgung für Ihren Booster haben, obwohl das ist wohl für eine so einfache Gerät über-töten. Wenn Sie das tun wollen, dann brauchen Sie eine Wasserzufuhrdüse für jedes Ihrer sechs oder sieben Zellen. Es ist nicht für den Elektrolyten Ebene genau das gleiche in jeder Zelle notwendig sein, aber Sie würden in der Regel haben sie in etwa die gleiche Höhe. Ihre automatisierte Wasserversorgung könnte wie folgt aussehen:









Ein Punkt, der möglicherweise nicht sofort offensichtlich ist, dass aufgrund der Gasdruck innerhalb des Boosters ist wahrscheinlich ungefähr 5 Pfund pro Quadratzoll ("psi"), sobald das Wasser Pumpe aufhört zu pumpen, ist es möglich für den Gasdruck zum Ausschieben den verbleibenden Wasser in den Ansaugleitungen und entkommen durch den Körper der Pumpe. Um dies zu verhindern, wird ein gewöhnlicher Einwegventil in der Wasserzuführleitung zum Fließen gebracht verhindern zurück zur Pumpe.

Bisher hat sich die HHO Gaszufuhr zum Motor nur in unbestimmter Weise trotz des Verbindungspunktes, wichtig angedeutet. Bei den meisten Motoren, sollte die HHO Gas in den Luftfilter, wo es sich gut und ist vollständig im Inneren der Luft in den Motor gezogen dispergiert zugeführt werden. Manchmal sieht man Diagramme, die die Anschlussstelle in der Nähe des Motoransaugkrümmer zeigen. Dies ist keine gute Idee, weil der abgesenkte Druck dort verursacht Unterdruck im Inneren des Booster was wiederum mehr unerwünschte heißem Wasserdampf, so Stick mit Zuführung des Gases in den Luftfilter. Wenn es einen Kompressor am Motor speist dann das Gas in die HHO Niederdruckseite des Vorverdichters.


Der Elektrolyseur von "Smack"
Der Stil Booster oben beschrieben hat die Vorteile der hohen elektrischen Wirkungsgrad, einfache Konstruktion, sehr wenigen Teilen und Fachmann eine große Elektrolytvolumen pro Zelle. Es gibt viele andere sehr erfolgreiche booster Designs, die sehr unterschiedliche Formen der Konstruktion haben. Eines davon ist die "Smack die Booster", wo elektrische Abdeckplatten miteinander festgeklemmt platziert Inneren einer Länge von Kunststoffrohr:



Die Vorteile dieser Konstruktion sind die sehr einfache Konstruktion, kompakte Größe, eine angemessene Leistung und die Tatsache, dass man einen zu kaufen Ready-made, wenn Sie wollen. Sie können eine Kopie der Konstruktionsdetails kostenlos von hier Der elektrische Wirkungsgrad dieser Konstruktion wird etwas abgesenkt, weil nur ein einziger Körper aus Elektrolyt verwendet wird und so aktuelle können die Platten umgehen. Die Gesamtleistung ist eine respektable 1,3 lpm für 20 Ampere, wenn Sie möchten, können Sie die aktuelle senken und sich für etwa die Hälfte dieser Rate von HHO Gasproduktion.



Der "Hotsabi" Elektrolyseur
Die "Hotsabi" Ein weiteres Design, das sehr leicht zu bauen ist das "HotSabi" Booster, die eine einzelne Gewindestange in einer Länge von Kunststoffrohr mit einem Edelstahl-Innenfutter ist. Es hat den niedrigsten möglichen elektrischen Wirkungsgrad, da nur eine einzelne Zelle mit der vollen Bordspannung direkt über ihm verbunden, aber trotzdem, dass es die Leistung in der Praxis auf der Straße Gebrauch ist bemerkenswert, mit einem gemeldeten 50% ige Verbesserung auf einer 5 Liter-Motor. Diese ausgezeichnete Leistung ist wahrscheinlich aufgrund der Ausgestaltung mit einem Kondensatableiter, der die heiße Wasserdampf entfernt durch die übermäßige Erwärmung durch die nur eine einzige Zelle mit so viel Spannung über ihn (erinnern, 90% der zugeführten Energie dieser Booster-Design verursacht wird für Heizen des Elektrolyten).   Die Konstruktion eines 5 lpm Version ist hier.






Als der Designer dieser booster hat frei sein Design freigegeben ist, können die freien Baupläne heruntergeladen werden hier.



Der Elektrolyseur von Zach West
Zach Westen der USA hat ein Motorrad Elektrolyseur produziert. Zachs 250 ccm Motorrad kann auf den Ausgang seines Elektrolyseur laufen und Zach schätzt die Ausgabe als 17 Liter pro Minute HHO Gas, das scheint mir viel zu hoch für den Stromfluss. Dies ist nicht ein COP>1-System als Ausgang aus dem elektrischen System des Motorrades ist sehr begrenzt, und so wird die Batterie langsam laufen sich wie die Zeit vergeht. Allerdings ist Zach-Design des Elektrolyseur interessant, sowohl für seine Einfachheit und es ist hohe Gasausbeute. Die erhöhte Gasmenge, die erzeugt wird, wenn dieser Entwurf für angepaßt wurden würde, und angetrieben durch könnte ein 12-Volt-Eingang sehr nützlich sein, insbesondere, wenn mit David Quirey das System, das die resultierende modifizierte Gas in unveränderter Motoren arbeiten können kombiniert werden, wie gezeigt später in diesem Kapitel.

Das Verfahren, welches verwendet Zach ist etwas ungewöhnlich, als er zu trennen und zu verwerfen meisten der Sauerstoff erzeugt verwaltet. Dies bedeutet, dass das restliche Gas hauptsächlich Wasserstoff, die weit weniger explosiv als HHO, die bereits in den perfekten Proportionen für die Kombination wieder ins Wasser und so ist sehr reaktiv ist. Stattdessen kann das resultierende Gas vernünftigerweise gut komprimiert und verdichtet sie Zach bis 30 psi (pounds per square inch) in einem Vorratsbehälter. Dies hilft bei der Beschleunigung von stationären an Ampeln.

Zach verwendet einen einfachen, modularen Bauweise, wo eine Reihe von gewundenen Elektrodenpaare jeweils innerhalb einer Einzellänge von Kunststoffrohr gelegt. Dies ist ein Design, das weder schwierig noch besonders teuer zu bauen ist. Insgesamt Grundzüge wird Zachs Elektrolyseur Wasser aus einem Wassertank zugeführt, damit es nachgefüllt. Der Elektrolyseur enthält mehrere Paare von Elektroden, die das Wasser in Wasserstoff und Sauerstoff gespalten, wenn sie mit gepulsten elektrischen Strom von der Elektronik, die durch das elektrische System des Motorrades angetrieben erzeugt zugeführt. Das Gas durch die Elektrolyse erzeugt eine Doppelzweck-Sprudler, die keine unbeabsichtigte Zünden der Gase verhindert, zurück auf die Elektrolyseur und zusätzlich zugeführt wird, entfernt den größten Teil des Sauerstoffs von dem Gas durch Wirkung als Gas "Separator". Die Anordnung ist wie folgt:


Das Wasserstoffgas aus dem Elektrolyseur ausgegeben wird nicht direkt mit dem Motor zugeführt, sondern es geht zu einem Drucktank, welche gestattet, bis zu dreißig Pfund pro Quadratzoll zu erzeugen, bevor der Motor gestartet wird. Der Großteil des Sauerstoffs durch die Elektrolyse erzeugt wird, weg durch ein 30 psi Einwegventil enthalten, die um den Druck innerhalb der Waschflasche (und der Elektrolyseur) an der 30 psi zu halten entlüftet wird. Dieser Druck ist für einen High-Performance-Elektrolyseur, die HHO, die hoch geladenen elektrisch und so wird spontan explodieren, wenn sie zusammengedrückt produziert übertrieben, aufgrund seiner eigenen elektrische Ladung. In diesem einfachen Gleichstrom Elektrolyseur wird das Knallgas mit ziemlich einer Menge von Wasserdampf, die es verdünnt und erlaubt eine gewisse Kompression gemischt.

Die Wasserversorgung System arbeitet durch einen luftdichten Vorratsbehälter auf einem höheren Niveau als der Elektrolyseur positioniert. Eine kleine Durchmesser (1/4 Zoll oder 6 mm) Kunststoffrohr aus dem Vorratsbehälter zuführt durch das obere Ende des Elektrolyseurs und gerade nach unten und endet an genau der Elektrolytoberfläche Ebene gesucht in jeder der Elektrolyseur Röhren. Wenn die Elektrolyse des Elektrolyten unterhalb der Unterseite des Rohrs absenkt, übergeben Gasblasen bis das Rohr ermöglicht einigen Wassers aus dem Tank fließen kann, um die Elektrolytoberfläche Ebene zurück zu erhöhen, um die Dessin Position. Dies ist ein sehr ordentliches passives System benötigen keine beweglichen Teile, elektrische Versorgung oder Elektronik, aber dennoch ein, die genau regelt den Säurestand. Ein wesentlicher Punkt, zu verstehen ist, dass der Wasserbehälter als starr, so daß es nicht biegen und der Tankdeckel muss luftdicht um die gesamte Wasserzufuhr Ableitung in dem Elektrolyseur zu verhindern braucht. Ein weiterer Punkt zu erinnern, beim Nachfüllen des Wassertanks ist, dass der Tank eine Mischung aus Luft und HHO Gas über der Wasseroberfläche und nicht einfach nur Luft enthält, und dass Gasgemisch ist bei 30 psi.

Nun, um die Konstruktion im Detail. Dieses 6-Volt-Elektrolyseur enthält acht Paare von Elektroden. Diese Elektrodenpaare rund gewickelt in "Swiss-Roll"-Stil und in einer Länge von 50 mm Durchmesser Kunststoffrohr, 250 mm hoch. Die Elektroden sind jeweils aus einem 250 mm x 125 mm großes Stück aus 316L Edelstahl Shimstock welche leicht zu schneiden und zu arbeiten. Shimstock ist von einem lokalen Stahl Lieferanten oder metallverarbeitende Unternehmen zur Verfügung und ist nur ein Blatt von sehr dünnen Metall.

Jede Elektrode wird sorgfältig gereinigt und Gummihandschuhen, Querschnitt hat mit grobem Sandpapier, um eine sehr große Anzahl von mikroskopischen Gipfeln auf der Oberfläche des Metalls zu erzeugen. Dies erhöht die Oberfläche und bietet eine Oberfläche, die es einfacher für Gasblasen zu brechen und an die Oberfläche steigen lässt. Die Elektroden sind mit klarem Wasser gespült und dann aufgewickelt rund, mit Abstandshaltern, um die notwendige Inter-Plattenspalt beizubehalten, um die gewünschte Form hat, die dann in einer Länge von Kunststoffrohr eingesetzt ist wie hier dargestellt bilden:


Da die federnden Metall drückt nach außen in einem Versuch, sich wieder aufrichten, sind Abstandshalter verwendet, um die Elektroden gleichmäßig über die gesamte Länge durch Einfügen von 3 mm dicke vertikale Abstandsstreifen getrennt. Die Verbindungen zu den Platten durch Bohren eines Lochs in der Ecke der Platte und das Einführen des Drahtes einige Male durch das Loch, Verdrehung wieder um sich selbst und Herstellung einer Draht-zu-Draht-Lötanschluß auf beiden Seiten der Stahl. Das Gelenk wird dann mit Silikon oder einem anderen geeigneten Material isoliert. Es ist natürlich wichtig, dass die Verbindung nicht funktioniert Kurzschluss zur anderen Elektrode, obwohl diese Elektrode wird ganz in der Nähe.


Es ist immer schwierig, eine gute elektrische Verbindung zur Edelstahl-Platten zu machen, wenn der Platz begrenzt ist, wie es hier ist. In diesem Fall wird der elektrische Draht eng durch eine Bohrung gewickelt und dann verlötet und isoliert. Das Löten ist nur auf dem Draht als Lot nicht zu Edelstahl befestigen.

Eine Besonderheit dieser Konstruktion ist, dass jedes der Elektrodenpaare effektiv ist ein separates Elektrolyseur für sich, wie es oben und unten begrenzt, und effektiv physikalisch isoliert von den anderen Elektroden. Die Wasserzufuhr wird durch die obere Kappe, die ein Loch gebohrt, damit das Gas entweichen muss. Die elektrischen Leitungen (# 12 AWG oder swg 14) sind durch den Boden zugeführt und abgedichtet gegen Leckage von Elektrolyt. Jede dieser Einheiten hat einige Elektrolyten darüber abgelegt, so gibt es keine Chance, jeder Teil der Elektrodenoberfläche nicht in der Lage, um Gas zu erzeugen. Es gibt auch eine große Menge von Freibord Spritzern und Überschwappen ohne die Möglichkeit, aus dem Behälter entweichen enthalten. Die Endkappen sind Standard PVC Kappen erhältlich von Lieferanten, der das PVC-Rohren, wie die PVC-Kleber verwendet, um sie mit dem Rohr abzudichten.

Acht dieser Elektroden in einer einfachen Fall Elektrolyseur gelegt und paarweise miteinander verbunden, wie hier dargestellt:


Paare von Rohr-eingeschlossen Elektrode Spiralen werden anschließend in einer Kette innerhalb der Elektrolyseur verbunden, wie hier gezeigt:


Viele Jahre des Experimentierens und Tests haben gezeigt, dass 316L Edelstahl am besten geeignete Material für die Elektroden, aber überraschend ist Edelstahl nicht gut elektrisch leitfähig wie man es erwarten würde. Jede Elektrode bewirkt einen Spannungsabfall von fast einem halben Volt und so vorsichtig Vorbereitung der Oberfläche, Reinigung und Konditionierung erforderlich sind, um Spitzenleistungen von den Elektroden zu erhalten. Dieser Prozess wird im Detail von den sehr erfahrenen Bob Boyce, der sagt beschriebenen:

Die Vorbereitung der Platten ist einer der wichtigsten Schritte bei der Herstellung eines Elektrolyseur, die gut funktioniert. Dies ist eine lange Aufgabe, aber es ist wichtig, dass es nicht gespart oder eilte in keiner Weise. Überraschenderweise ist nagelneu glänzenden Edelstahl nicht besonders geeignet für den Einsatz in einem Elektrolyseur, und es muss eine sorgfältige Behandlung und Vorbereitung erhalten, bevor es das erwartete Niveau von Gas Ausgang zu produzieren

Der erste Schritt ist, um beide Oberflächen jeder Platte zu fördern Gasblasen, sich von der Oberfläche der Platte behandeln. Dies könnte durch Sandstrahlen durchgeführt werden, aber wenn diese Methode gewählt wird, sehr sorgfältig zu achten, dass die Körnung verwendet nicht verunreinigt die Platten sein. Edelstahl ist nicht billig, und wenn Sie Sandstrahlen falsch machen, dann die Platten wird nutzlos sein, soweit Elektrolyse betroffen ist. Eine sichere Methode ist es, die Plattenoberfläche mit grobem Schleifpapier punkten. Dies geschieht in zwei verschiedene Richtungen, um ein Schraffurmuster produzieren getan. Dies erzeugt mikroskopisch kleine scharfe Spitzen und Täler auf der Oberfläche der Platte und den scharfen Spitzen und Grate sind ideal für die Unterstützung Blasen zu bilden und zu befreien von der Platte.


Dabei Handschliff dem Schleifpapier über die Platten in eine Richtung gezogen sind und nicht hin und her, die nach hinten Hub immer zerstört die durchaus gute Rippen auf dem Vorlauf geschaffen. Auch brauchen Sie nur zwei Striche in einer Richtung, bevor Sie die Platte durch 90 Grad und Abschluss der Schleifen von dieser Seite der Platte mit nur zwei Schlägen (wieder ohne Rücken).

Tragen Sie immer Gummihandschuhe bei der Handhabung der Platten zu vermeiden, Fingerabdrücke auf den Platten. Das Tragen dieser Handschuhe ist sehr wichtig, da die Platten müssen immer so sauber und so fettfrei wie möglich, bereit für die nächsten Schritte ihrer Herstellung werden. Alle Teilchen, die durch das Schleifen Prozess erstellt sollte nun von den Platten gewaschen werden. Dies kann mit sauberem Leitungswasser (nicht Stadtwasser aber aufgrund all der Chlor und anderen Chemikalien hinzugefügt) durchgeführt werden, aber nur destilliertes Wasser für die Schlussspülung.

Während Kaliumhydroxid (KOH) und Natriumhydroxid (NaOH) die besten Elektrolyte sind, müssen sie auch mit Sorgfalt behandelt werden. Die Handhabung für jeden ist das gleiche:

Bewahren Sie es in einem stabilen luftdichten Behälter, die eindeutig mit der Aufschrift "GEFAHR - Kaliumhydroxid". Halten Sie den Behälter an einem sicheren Ort, wo sie nicht von Kindern, Haustieren oder Menschen, die nicht dauern wird keine Notiz von dem Label erreicht werden kann. Wenn Ihre Lieferung von KOH in einer starken Plastiktasche geliefert wird, dann, wenn Sie die Tasche öffnen, sollten Sie alle Inhalte zu stabilen, luftdichten, Kunststoff Lagerbehälter, die Sie öffnen und ohne zu riskieren, Verschütten den Inhalt zu schließen übertragen können. Baumärkte verkaufen große Plastikeimer mit luftdichten Deckel, die für diesen Zweck verwendet werden können.

Bei der Arbeit mit trockenem KOH Flocken oder Granulat, Schutzbrille, Gummihandschuhe, ein langärmeliges Hemd, Socken und lange Hosen. Auch nicht tragen Sie Ihre Lieblings-Kleidung beim Umgang mit KOH-Lösung, da es nicht das Beste, was auf der Kleidung zu bekommen. Es ist auch kein Schaden für eine Gesichtsmaske, die Mund und Nase bedeckt tragen. Wenn Sie Mischen von festen KOH werden mit Wasser, fügen Sie immer die KOH zum Wasser, und nicht umgekehrt, und verwenden Sie einen Kunststoff-Behälter für das Mischen, vorzugsweise eine, die doppelte Kapazität der fertigen Mischung. Das Mischen sollte in einem gut belüfteten Bereich, der nicht zugigen wie Luftströmungen können die trockenen KOH rund blasen durchgeführt werden.

Beim Mischen des Elektrolyten, nie warmes Wasser verwenden. Das Wasser sollte kühl, weil die chemische Reaktion zwischen dem Wasser und dem KOH erzeugt eine viel Wärme. Wenn möglich, legen Sie die Mischbehälter in ein größeres Gefäß mit kaltem Wasser, da dies wird Ihnen helfen, um die Temperatur zu halten gefüllt, und wenn Ihr Mischung "überkochen" sollte es die Leckagen. Fügen Sie nur eine kleine Menge von KOH in einer Zeit, unter ständigem Rühren, und wenn man unter Rühren aus irgendeinem Grund zu stoppen, setzen Sie den Deckel wieder auf allen Behältern.

Sollte trotz aller Vorsichtsmaßnahmen, Ihnen einige KOH Lösung zu bekommen auf der Haut, waschen Sie sie unter fließendem kaltem Wasser und gelten etwas Essig auf der Haut. Essig ist sauer, und wird dazu beitragen, die Waage halten die Alkalinität des KOH. Sie können Zitronensaft, wenn Sie keinen Essig zur Hand - aber es ist immer empfehlenswert, um eine Flasche Essig handlich.

Platte Reinigung wird immer mit NaOH getan. Eine 5% bis 10% (nach Gewicht) NaOH-Lösung und abkühlen lassen. Eine 5% ige Lösung "von Gewicht" ist 50 Gramm NaOH in 950 ml Wasser. Eine 10% ige Lösung "Gew. 'beträgt 100 g NaOH in 900 ml Wasser. Wie bereits erwähnt, nie behandeln die Platten mit bloßen Händen, sondern immer sauber Gummihandschuhe.

Eine Spannung wird nun in der gesamten Gruppe von Platten durch Anbringen der Elektroden an den äußersten beiden Platten aufgebracht. Diese Spannung sollte mindestens 2 Volt pro Zelle sein, es sollte aber nicht mehr als 2,5 Volt pro Zelle. Aufrechterhaltung dieses Spannung über den Satz von Platten über mehrere Stunden zu einer Zeit. Der Strom wird wahrscheinlich 4 Ampere oder mehr sein. Da dieser Prozess anhält, wird die Kochwirkung Partikel aus den Poren und Oberflächen des Metallfilms zu lockern. Dieser Prozess erzeugt HHO Gas, so ist es sehr wichtig, dass das Gas nicht erlaubt ist, in allen geschlossenen Räumen (z. B. an Decken) zu sammeln.

Nach mehreren Stunden, trennen Sie die Stromversorgung und gießen Sie die Elektrolyt-Lösung in einen Behälter. Ausspülen die Zellen gründlich mit destilliertem Wasser. Filtern Sie die verdünnte NaOH-Lösung durch Papierhandtücher oder Kaffee Filter, um die Partikel zu entfernen. Gießen Sie die verdünnte Lösung zurück in die Zellen und wiederholen Sie diesen Reinigungsvorgang. Sie müssen möglicherweise die Elektrolyse und Spülvorgang viele Male wiederholen, bevor die Platten aufhören, sich Partikel in der Lösung. Wenn Sie möchten, können Sie eine neue NaOH-Lösung jedes Mal, wenn Sie reinigen, aber bitte verstehen Sie, dass Sie durch eine Menge von Lösungen gerade in dieser Reinigungsstufe gehen, wenn Sie es zu tun auf diese Weise wählen. Wenn Säuberung abgeschlossen ist (in der Regel 3 Tage der Reinigung), führen Sie eine abschließende Spülung mit sauberem destilliertem Wasser. Es ist sehr wichtig, dass während der Reinigung, beim Konditionieren und während der Verwendung, dass die Polarität der elektrischen Energie, immer gleich ist. In anderen Worten, nicht den Akku austauschen Verbindungen über die, die alle Vorbereitungsarbeiten zerstört und erfordert die Reinigung und Konditionierung Prozesse, alle immer wieder durchgeführt werden.

Unter Verwendung der gleichen Konzentration von Lösung nach Reinigung, füllen die Zellen mit verdünnter Lösung. Bewerben etwa 2 Volt pro Zelle und lassen Sie das Gerät laufen. Beachten Sie, dass sehr gute Belüftung wichtig in diesem Prozess ist. Da Wasser verbraucht wird, werden die Werte sinken. Sobald die Zellen zu stabilisieren, überwachen den Stromverbrauch. Wenn die Stromaufnahme ist ziemlich stabil, mit dieser Konditionierung Phase kontinuierlich weiter für zwei bis drei Tage, indem gerade genug destilliertes Wasser zu ersetzen, was verbraucht wird. Wenn die Lösung verfärbt oder entwickelt eine Schicht aus crud auf der Oberfläche des Elektrolyten, dann brauchen die Elektroden mehrere Reinigungstenside Stufen. Nach zwei bis drei Tagen Laufzeit, gieße die verdünnte KOH-Lösung und spülen Sie die Zellen gründlich mit destilliertem Wasser.


Die Konstruktion, die verwendet wurde, ist Zach sehr sinnvoll ist, unter Verwendung von leicht verfügbaren, kostengünstigen PVC-Rohren. Die spiralförmigen Elektroden sind innen 50 mm Rohrdurchmesser und Zach sagt, dass die Bubbler ist auch mit 50 mm Durchmesser PVC-Rohr. Ich bezweifle ernsthaft, dass eine Zwei-Zoll-Durchmesser bubbler könnte eine Strömung so hoch wie 17 lpm, die einen wesentlichen Betrag zu behandeln. Auch. Sie wollen die Blasen in dem Gasspüler zu sein, damit das Gas in guten Kontakt mit dem Wasser kommt klein. Folglich mit mehr als einem Bubbler obwohl das Diagramm zeigt nur eine, wäre sinnvoll.

Zu diesem Zeitpunkt Zach verwendet nur einen Bubbler, sondern eine zweite ist höchst wünschenswert, die sich zwischen dem Vorratsbehälter und dem Motor positioniert und nahe am Motor wie möglich. Diese zusätzlichen Gasspüler bewirkt zwei Dinge, am wichtigsten, die es verhindert, dass Gas in dem Lagertank durch eine Rückzündung durch ein Ventil kleben leicht geöffnet und andererseits verursacht gezündet, entfernt es jeden letzten Spur von Kaliumhydroxid Dämpfe aus dem Gas, Schutz des Lebens von der Motor. Dies ist ein großer Gewinn für eine solche einfache Addition.

Der Gasspeicher ist auch aus PVC-Rohr, diesmal mit 100 mm Durchmesser, 355 mm lang, mit Standard-Endkappen in Ort mit PVC-Kleber befestigt, wie unten dargestellt aus. Dies ist eine kompakte und effektive Anordnung gut für die Verwendung an einem Motorrad geeignet. Der Großteil dieser zusätzlichen Geräte in Radtaschen montiert werden kann, ist das eine saubere Anordnung.


Der elektrische Antrieb der Elektrolyseur aus einer Pulsbreitenmodulator ("Gleichstrom Motor Drehzahlregler"), die aus dem Wasserstoff-Garage gekauft wurde als Zach ist in Amerika. Diese besondere PWM Bord ist nicht mehr verfügbar, so vor allem für jene Menschen in Europa die Wahl könnte rmcybernetics.com sein, obwohl es viele Lieferanten sind und das Modul sollte nicht teuer sein.


Da dieses Gerät nur 15 Ampere maximalen wurde, fügte Zach weitere 15 Amp bewertet FET parallel zur Endstufe, um die derzeitige Kapazität um 30 Amps zu erhöhen. Eine Sicherung schützt gegen unbeabsichtigte Kurzschlüsse und ein Relais verwendet wird, um zu steuern, wenn der Elektrolyseur soll produzieren Gas. Der Verbindungsdraht ist # 12 AWG (swg 14), die eine maximale kontinuierliche Strombelastbarkeit von knapp zehn Ampere hat, so dass, obwohl die Stromspitzen 20 Ampere sein kann, der mittlere Strom viel niedriger als das ist.

Zwei Elektromagnete außerhalb der Gasspüler, positioniert 65 mm über der Basis, werden als Teil der elektrischen Versorgung der Elektrolyseur verbunden ist und diese Ursache meisten der Sauerstoff und Wasserstoff Bläschen zu trennen und zum Verlassen des Sprudler durch verschiedene Leitungen. Es gibt einen Teiler über den Sprudler in Halten der Gase aus Mischen wieder oberhalb der Wasseroberfläche zu unterstützen. Der Bubbler spült auch die meisten der Kaliumhydroxid Rauch aus dem Gas wie die Blasen an die Oberfläche steigen, Schutz des Motors, da diese Gase eine sehr zerstörerische Wirkung auf Motoren haben.

Das Ziel bei jeder HHO-System ist, die minimale Menge von Gas zwischen dem Gasspüler und der Motor zu haben, um die Zündung des Gases in dem unwahrscheinlichen Fall eines Rückzündung zu blockieren. In diesem System wird der Gasspeicher eine sehr große Menge an Gas enthält, freilich es nicht voll ist HHO Gas durch den Elektromagneten Trennsystem, dennoch wäre es äußerst wünschenswert, wenn eine zweite zwischen dem Gasspüler Gasspeichertank und haben der Motor, wie nahe am Motor wie möglich positioniert. HHO Gas erzeugt ein sehr hoher Geschwindigkeit Schockwelle, wenn es gezündet wird, so dass die Absorptionsflasche muss der starke Konstruktion dazu standzuhalten. Keine Pop-off bubbler Kappe oder Ausblasvorrichtung wirkt schnell genug, um eine HHO Schockwelle, so machen die Bubbler Gehäuse stark genug, um die Druckwelle widerstehen enthalten.

Zachs Elektrolyseur Anordnung ist wie folgt:


Es muss erkannt, dass der Wasserbehälter, Elektrolyseur, Gasspüler / Separator und Wasserstoff Haltetank, alle mit dreißig Pfund pro Quadratzoll zu betreiben. Dies bedeutet, dass jeder dieser Behälter müssen robust genug sein, um diesen Druck ganz leicht zu widerstehen. Es bedeutet auch, dass die 30 psi ein Rückschlagventil am Sauerstoff Entlüftungsrohr ein wesentlicher Teil des Designs als auch ein Sicherheitsmerkmal ist. Als eine Gasblase aus dem Elektrolyseur entweicht in den Wassertank jedes Mal ein Tropfen Wasser zuführt dem Elektrolyseur, wird der Inhalt des Wasserbehälters oberhalb der Wasseroberfläche ein stärker Mischung aus Luft und HHO. Folglich wird es bald eine explosive Mischung. Es ist üblich, statische Elektrizität aufbauen auf einem Panzer dieser Art, so wird es sehr wichtig sein, auf die Erde sowohl den Tank und es ist cap, bevor Sie den Deckel zum Nachfüllen des Tanks mit mehr Wasser.

Der Elektrolyseur eine Kaliumhydroxid (KOH)-Lösung in ihm. Die Elektrolyse entsteht ein Gemisch aus Wasserstoff, Sauerstoff, gelöste Gase (Luft) und Kaliumhydroxid Dämpfe. Wenn das System verwendet wird, wäscht das Wasser in dem Gasspüler die meisten der Kaliumhydroxid Rauchgase, und damit, wird allmählich eine verdünnte Elektrolyt selbst. Kaliumhydroxid ist ein echter Katalysator und während es den Elektrolyseprozeß fördert, es nicht während der Elektrolyse bis zu gewöhnen. Der einzige Verlust ist in der Waschflasche. Standard-Praxis ist es, den Inhalt der in die Absorptionsflasche Elektrolyseur von Zeit zu Zeit zu gießen, Füllen der Gasspüler wieder mit frischem Wasser. Kaliumhydroxid hat sich die effektivste Katalysator für die Elektrolyse, aber es hat eine sehr schlechte Wirkung auf den Motor, wenn es erlaubt ist, es zu betreten. Der erste Gasspüler ist sehr wirksam bei der Entfernung der Dämpfe Kaliumhydroxid, aber viele Leute ziehen, um den Waschprozess einen Schritt weiter, indem ein zweiter Sprudler in der Leitung, in diesem Fall, zwischen der Wasserstoffdruck Tank und dem Motor. Mit zwei Bubbler erreichen absolut keine Kaliumhydroxid Dämpfe des Motors.

Bei der Ausführung mit Knallgas als einzige Kraftstoff, ist es wesentlich, den zeitlichen Verlauf der Funken einstellen, so dass es nach der oberen Totpunkt auftritt. Das Timing zu diesem Bike sitzt jetzt bei 8 Grad nach OT eingestellt. Wenn jedoch David Quirey Stil der Durchperlen der HHO durch eine Flüssigkeit wie Aceton, würde dann keine zeitlichen Änderungen benötigt werden.

Diese Elektrolyseur soll abfließen die nominellen sechs Volt eines Motorrads Elektrik (etwa 7,3 Volt bei laufendem Motor), aber eine Erhöhung der Anzahl von Rohren mit jeweils Elektrodenwickel, würde das Design mit einer 12V-System zu konvertieren und dann das Gehäuse Elektrolyseur würde wahrscheinlich so sein:


Es ist möglich, dass sieben Gruppen von drei oder vier Spiralen parallel verdrahtet für größere Motoren mit ihren 13,8-Volt-elektrischen Systemen verwendet werden würde. Zach verwendet das sehr einfache Verfahren ermöglicht überschüssiges Gas zu entlüften über den Sauerstoff Ventil, wenn Gasproduktion über die Anforderungen des Motors. Beim Betrieb an einer zwölf Volt-System könnte es günstiger sein, einen Standard-Druckschalter, die eine elektrische Verbindung öffnet, wenn der Gasdruck steigt über dem Wert für diesen Schalter verwenden:


Es ist möglich, dass sieben Gruppen von drei oder vier Spiralen parallel verdrahtet für größere Motoren mit ihren 13,8-Volt-elektrischen Systemen verwendet werden würde. Zach verwendet das sehr einfache Verfahren ermöglicht überschüssiges Gas zu entlüften über den Sauerstoff Ventil, wenn Gasproduktion über die Anforderungen des Motors. Beim Betrieb an einer zwölf Volt-System könnte es günstiger sein, einen Standard-Druckschalter, die eine elektrische Verbindung öffnet, wenn der Gasdruck steigt über dem Wert für diesen Schalter verwenden:


Der Druckschalter einfach montiert an einer der Endkappen des Druckbehälters und der Schalter eine elektrische Verbindung zwischen dem Relais und dem Elektrolyseur platziert. Wenn der Gasdruck erreicht ist es Maximalwert von 30 psi. dann wird der Schalter geöffnet wird, stoppen Elektrolyse, bis der Druck wieder abfällt

Achtung: Diese Elektrolyseur ist kein Spielzeug. Wenn Sie und nutzen eine von ihnen, tun Sie dies auf eigene Gefahr. Weder der Designer der Elektrolyseur, der Autor dieses Dokuments oder der Anbieter der Internet-Display in keiner Weise haftbar sollten Sie jeglichen Verlust oder Schäden durch eigene Aktionen leiden. Während es wird angenommen, dass ganz sicher zu machen und verwenden Sie ein Elektrolyseur dieser Konstruktion, sofern die Sicherheitshinweise unten befolgt werden, wird betont, dass die Verantwortung dir ist und dir allein.

Elektrolyseur sollte nicht als isolierte Vorrichtung betrachtet werden. Sie müssen sich daran erinnern, dass sowohl Elektro-und Gas Sicherheitseinrichtungen ein wesentlicher Bestandteil einer solchen Anlage sind. Die elektrischen Schutzeinrichtungen sind ein Leistungsschalter (wie von jedem Elektriker verwendet bei der Verkabelung eines Hauses) gegen unbeabsichtigte Kurzschlüsse zu schützen, und ein Relais, um sicherzustellen, dass der Booster funktioniert nicht, wenn der Motor nicht läuft:



Allerdings ist das System von Zach Westen entwickelt fast sicher nicht selbsterhaltend und wenn das richtig ist, dann ist die Batterie die Stromversorgung des Elektrolyseur müssen zwischen den Reisen in Rechnung gestellt. Das bedeutet nicht nur die Situation, als hocheffiziente Elektrolyseure zur Verfügung. Erstens hat die Shigeta Hasebe Spiralplatte Elektrolyseur (auf Seite 719 im Anhang dargestellt) 7 LPM der HHO Gas-Mix für einen Eingang von nur 84 Watt produziert und während das 84 Watt ist eine unbequeme 2,8 V bei 30 Ampere, sollte es möglich sein um die Spannung zu heben und zu senken, ohne dabei die aktuelle zu viel von der Leistung. Meiner Meinung nach sollte die Elektrik eines Motorrades in der Lage, ausgegeben werden, 84 Watt und so konnte das Motorrad self-powered geworden.

Motorräder können auf jeden Fall geworden mit eigener Stromversorgung, wie aus der Elektro-Motorrad-System von Teruo Kawai COP>3 zu sehen ist Design in Kapitel 2 gezeigt Teruo ging nach Amerika und war in einer Sitzung im immer seine Ausführung gefertigt und in Amerika verkauft, wenn das Treffen ausgerichtet unterbrochen wurde und Teruo eingeschüchtert in die Aufgabe seiner Venture.

Sie müssen auch bedenken, dass Steve Ryan von Neuseeland gezeigt ausgeführt sein Motorrad auf behandelten Wasser. Ich vermute, dass das behandelte Wasser war Wasser, das durch geladene Wassercluster durch Suratt und Gourley später in diesem Kapitel beschrieben infundiert worden waren. Ihre Elektrolyseur hat einen Wirkungsgrad von 0,00028 Kilowattstunde oder weniger, um einen Liter Gas zu erzeugen. Diese unbequeme Einheiten bedeuten, dass zur Herstellung von 1 lpm muss 16,8 Watt oder 7 lpm braucht 118 Watt. Wenn Kaltwassernebel auf die Luft in den Motorradmotor gegeben, dann ist es wahrscheinlich, dass ein großer Teil von weniger als 7 lpm benötigt würde. Wenn Sie eine gute genug Behälter, der aus einem Material, das die sehr kleine Moleküle dieses Gases, das gemacht wird, dann kann das Gas bis 1000 psi komprimiert werden, und dass sollte es ein Motorrad für einige Zeit an der Gasflasche ausgeführt.



Die "DuPlex" Elektrolyseur, Entworfen von Bill Williams
Ein voll untergetaucht Design von Bill Williams in den USA ist ein weiterer unterschiedlichen Stil der Elektrolyseur:



Die konstruktiven Details für diese Booster-Design, können aus dem Internet heruntergeladen über den Link frei sein hier

Es gibt viele andere Entwürfe, einschließlich derjenigen mit konzentrischen Rohren, die jeweils ihre eigenen Vor-und Nachteile, einige im Handel erhältlich als ready-made-Geräte ist, und es gibt Links zu diesen Booster auf den Webseiten genannten und eine allgemeine Booster Forum unter forum und eine andere hier wo Menschen Ihre Rückfragen beantwortet.

Ein Problem bei der Verwendung von Boostern ist, dass, wenn die HHO Gasvolumen höher ist als es sein muss, das Fahrzeug Elektronisches Steuergerät ("ECU") haftet erkennen die verbesserte Treibstoffverbrauch und pumpen mehr Kraftstoff, um die verbesserte Offset Bedingungen. So gehen Sie mit dieser Situation in der freien Dokument, das heruntergeladen werden kann abgedeckt hier



Die "Hogg" Elektrolyseur von Selwyn Harris
Eine interessante Konstruktion ist die Hogg Elektrolyseur durch Selwyn Harris aus Australien beschrieben. Die Hogg Zelle hat zwei Edelstahl Netzelektroden gewickelt umeinander. Dies ergibt eine große Elektrode Oberfläche in einer sehr kompakten Container. In dieser Version des Designs sind sechs identischen Zellen, die in eine große Gasspüler ernähren. Zur Klarheit sind nur zwei der sechs Zellen abgebildet Elektrolyseur:


Die mit einem blauen Punkt gekennzeichnet bilden nur eine von drei identischen Sätzen. Das heißt, drei filtert zuzuführen vom Boden des Wäschers, markiert die Strömung durch diese durch drei getrennte Pumpen und den beiden Zellen verursacht Elektrolyseur "1" und "2" zusammen mit dem zugehörigen Rohrleitungen und vier Einwegventile sind repliziert zu geben Elektrolysezellen "3" bis "6", die in dieser Zeichnung nicht gezeigt. Diese drei identische Sätze sind an die zentrale Gasspüler verbunden ist, beabstandet um es gleichmäßig in 120-Grad-Positionen horizontal wie in groben Zügen hier gezeigten:



Das Wasser wird durch den Satz von Zellen unter Verwendung von drei kleinen Pumpen umgewälzt und es gibt zwei Kollektoren Wasser auf den Boden des Wäschers gebaut. Auch, wie die "Elektrolyt" verwendet wird, ist Regenwasser, und jeder Elektrolysezelle ist vollständig mit Elektrolyt, da dies eine "Elektrolytumwälzung 'Stil der Elektrolyseur.

Jede der drei Pumpen hat einen eigenen Filter, um alle Partikel aus den Zellen wie die Erfahrung gezeigt hat, dass das Wasser eine beträchtliche Menge an Material enthalten abzufangen. Die Filter sind standardmäßig Bewässerung in-line Filter aus transparentem Kunststoff für drei Viertel ihrer Länge mit feinem Kunststoff Schwamm-Material gefüllt.

Ein wesentliches Merkmal der Zelle Design ist der Einsatz von zwei leistungsstarken Neodym-Magneten pro Zelle. Diese wirken direkt auf dem Wasser und bewirkt eine erhebliche Zunahme der Gasproduktion bewerten. Die Magnete ihre Nordpole einander zugewandt sind.

Die beiden Netzelektroden sind aus rostfreiem Stahldraht von 0,32 mm Durchmesser hergestellt und gewebt bis 2 mm großen Löchern zwischen den Drähten und einer 0,65 mm Gesamtblechdicke geben. Diese Dimensionen sind wichtig, da andere Maschenweiten und Stile geben nicht eine so gute Leistung. Die Elektroden sind an einem Ende breiter, um eine Verbindung Lasche, die einfachen elektrischen Anschluss an jede Elektrode ermöglicht, und sie werden dann in Parallelschaltung zu bilden, so dass jede Zelle 12 Volt erhält über es wie hier dargestellt:


Die beiden Netzelektroden werden so geschnitten:



Das Netzmaterial sieht wie folgt aus:





Die sechs Elektrolyseur Zellen und die einzigen großen Bubbler werden mit Hilfe von Standard-Kunststoff-Sanitär-Materialien:






Die Verbindungsrohre sind aus einem durchsichtigen Kunststoff-, Wärme-tolerante Art von 12 mm Durchmesser. Der Bubbler ist auch aus Kunststoff Formstücke gebaut:




Da einige Leute schwierig Sichtbarmachen, in welcher Weise die Elektroden werden vereinigt haben, kann diese vereinfachte Konzeptskizze hilfreich sein:


Die beiden Elektroden werden getrennt gehalten durch die Verwendung von kleinen Faserdurchmesser Unterlegscheiben zwischen ihnen statt an strategischen Stellen mit Superkleber. Die Masche selbst wird dann durch die in Citronensäure eingetaucht, damit sie gut mit Regenwasser behandelt.

Es gibt drei dieser Paare von Elektrolyseur Zellen, wobei jedes Paar der oberen Sammelbehälters verbunden. Das Wasser wurde aus jeder Zelle gepumpt wird durch eines der drei Filter vor Eintritt in den Kollektor Reservoir, das die kleine Pumpe, die das Wasser zirkuliert, die wiederum informiert Entfernen jeglicher Teilchen, die in den Regenwasser bekommen haben bleibt das Futter weitergegeben.

Wenn mit Regenwasser aus einem Fass verwendet, wird diese Elektrolyseur sagte nur 1,4 Ampere pro Zelle zu zeichnen, was einen Gesamteinsatz von etwa 115 Watt, wenn sie auf einer 12-Volt-Stromversorgung laufen. Während Regenwasser ist angeblich rein, ist die Realität, dass es selten ist, und seine Fähigkeit, einen Strom führen variiert stark von Ort zu Ort und noch weit von Land zu Land. Wenn Sie diese Elektrolyseur bauen und feststellen, dass Sie nicht bekommen, so etwas wie 1,4 Ampere fließt durch einer Zelle entscheiden, dann können Sie auch haben, um eine kleine Menge Elektrolyt dem Wasser zugesetzt werden, um den Strom zu bekommen. Das heißt, vorausgesetzt, dass Sie einen Stromfluss von 1,4 Ampere pro Zelle auf 12 Volt wollen. Der Ausgang dieses Elektrolyseurs wird gesagt, dass, auf dem ein kleiner elektrischer Generator aber das hat zu diesem Zeitpunkt nicht bestätigt worden. Selwyn Großzügigkeit ist, dass er bereit ist, Anfragen von Bauherren, die Hilfe brauchen beantworten. Seine E-Mail-Adresse ist: selwynharris (bei) rocketmail (Punkt) com


AVA Magnetschwebetechnik Elektrolyseur
Adam von AVA Magnetics zeigt eine sehr schön aufgebaut Elektrolyseur basierend auf einem ganz anderen Stil der Elektrode. Sein Video ist bei hier und seiner Zelle sieht wie folgt aus:


Mit Edelstahlrohr zunächst gebaut, der elektrische Widerstand der langen Schrauben erwies sich als ein Problem zu sein, so Adam überwand das Problem, indem Sie Kupferrohr im Inneren des Rohres aus nichtrostendem Stahl. Copper führt elektrischen Strom sehr gut, während Edelstahl hat eine recht hohe Beständigkeit gegen Stromfluss, die viele Menschen sehr seltsam, nachdem in der Schule, die alle Metalle leiten Strom gelehrt. In einer Spule so, elektrischen Strom durch eine beträchtliche Länge aus Edelstahl, um die unteren Windungen zu erreichen passieren, und dass der Widerstand gegen Stromfluss größer als die Situation mit einem Elektrolyseur, die Edelstahlbleche verwendet wird. Das Kupferrohr an der Innenseite des Stahlrohrs einen wichtigen Unterschied, weil der Strom fließt leicht durch die Kupfer und dann an jedem Punkt entlang des Rohres, der Strom nur noch seitlich durch eine dünne Schicht aus rostfreiem Stahl, um die Vorform fließen Elektrolyse.

Das Foto oben sieht aus wie ein sehr ordentlich gewickelten Spule mit zwölf Windungen darin. Das ist nicht der Fall. Es ist zwei separate Spulen mit Windungen 1, 3, 5 usw. in einer Spule und dreht 2, 4, 6 usw. in der anderen Spule. Diese Anordnung bedeutet, daß jede Windung der Spule eine Drehung mit der Gegenspannung daneben und die Elektrolyse in der Spule erfolgt zwischen benachbarten Windungen. Die Enden jeder Spule ausgeschaltet sorgfältig abgedichtet, um Korrosion des Kupferrohrs durch den Elektrolyten zu verhindern verwendet. Unglücklicherweise ist der größte Teil der Oberfläche des kreisförmigen Rohrelektrode nicht in der Nähe ihrer benachbarten Spulenoberfläche und mehr Länge reduziert die Rate der Gasproduktion für diese Gebiete. Ich vermute, dass Adam wird mit einer ziemlich verdünnten Elektrolyten, um die Wärmewirkung unter Kontrolle und so zu halten, eine bessere Leistung können die Folge sein, wenn mit voller Stärke Elektrolyten. Die HHO Produktion bei rund 16 Ampere sieht jedoch beeindruckend wie hier dargestellt, kurz bevor der ganze Behälter wird durch die HHO verdeckt Blasen kommen aus der Spulen:


Bei voller Leistung, die Zelle zieht 18 Ampere, wenn durch einen von der Firma "HHO Powercell" mit einer Batterie von etwa 12,5 Volt hergestellt Pulsbreitenmodulator mit Strom versorgt. Daß 225 Watt erzeugt einen Gasausgaberate, die gemessen werden muss. Meiner Meinung nach muss die Gasausgangsrohr mit einem Innendurchmesser von etwa 15 Millimeter viel größer zu sein, wie ein kleines Rohr behindert die entweichende Gas. Wenn Sie nicht glauben, dass, dann versuchen weht durch einer Länge von 6 mm Durchmesser Kunststoffrohr und sehen, wie schwer das ist zu tun.

Dennoch ist dies eine einfache, grundlegende Elektrolyseur mit nur zwei Elektroden, obwohl, vielleicht, weil die Pulsbreitenmodulator ist eine gute Qualität Rechtecksignal Einspeisung, die kleine Blasengröße legt nahe, dass es eine Effizienzsteigerung, die sie durchführen macht besser als zu erwarten. Eine einzelne Zelle wie diese wird es schwer, von der grundlegenden Tatsache, dass 1,24 Volt ist alles, was in der Wasserelektrolyse eingesetzt und sogar mit dem Spannungsabfall über Edelstahl Sie wirklich nicht mehr als 2-Volt zwischen den Platten wollen fliehen. Mit anderen Worten, nur 2-Volt-12 Volt der Batterie tatsächlich Gas zu machen und so die überwiegende Mehrheit dieser 225 Watt geht in Wärme und nicht Gas zu machen. Die Situation für 1, 2 oder 3 Einzelzellen ist wie folgt:


Es ist wahrscheinlich, daß HHO Produktion bei 225 Watt würde verdoppelt werden, wenn zwei dieser Zellen sind in Reihe geschaltet, das heißt, in einer Kette verbunden. Die Leistung würde wahrscheinlich bei der gleichen 18 Ampere Strom verdreifacht werden, wenn drei dieser Zellen sind in Reihe über die Spannungsquelle verbunden. Wenn dies geschehen ist, dann im Idealfall muss jede Zelle, die in seinem separaten Behälter ist. Adam schlägt vor, daß die Spule ein Magnetfeld erzeugt, das die Produktion von HHO steigert, und in Anbetracht der Wirkung der Magnete in der Shigeta Hasebe Zelle, so kann er auch in Ordnung sein.

Die Anordnung mit drei Zellen in Reihe geschaltet sind und angetrieben durch eine frequenz einstellbaren Pulsbreitenmodulator so sein würde, auch wenn die Gasaustrittsrohre müssen zusammen mit kurzen Leitungsverbindungen verbunden werden, wie diejenigen Rohre mit explosiven HHO gefüllt werden, wenn im Einsatz:


Wie immer, verbindet die Batterie an einen Leistungsschalter "CB" oder Sicherung vor allem anderen verbunden ist. Der Pulsbreitenmodulator "PWM" ist effektiv wie Dave Lawton größte einfache Schaltung mit einstellbarer Frequenz, einstellbare Tastverhältnis (oder "Arbeitszyklus", wie es manchmal genannt wird), und eine hohe Ausgangsströme. Die elektrischen Verbindungen zu den Zellen sind, wie in der Abbildung dargestellt erfolgen und die Zellen werden alle auf dieselbe Weise um, als dass ermöglicht die Prüfung mit den Zellen führt vertauscht zu sehen, ob das einen Unterschied macht positioniert ist, wenn die beste Frequenz und Tastverhältnis gefunden . Bitte denken Sie daran, dass eine Waschflasche ist von wesentlicher Bedeutung für die Gasausgangsleitung und die Tiefe von Wasser in jeder Waschflasche sollte mindestens fünf Zoll, die 125 Millimeter sein.

Keine Messung der Durchflussrate von HHO erzielt worden. Dies kann mit einem billigen Gas-Durchflussmesser von einem Sanitätshaus oder ein Ergebnis, das leicht ist gut genug für unsere Zwecke kann mit einem Zwei-Liter oder einem anderen geeigneten Behälter bekannter Kapazität, mit Wasser zu füllen und die sprudelnden HHO bestimmt werden, gemessen werden wie hier dargestellt Ausgang in den Behälter:


Das Ergebnis dieser Methode wird durch Timing, wie lange es dauert, bis die Flasche mit der HHO Gasgemisch gefüllt hat, und davon, herauszufinden, wie viele Liter werden pro Minute produziert. Wenn beispielsweise eine Minute dauert, um einen 2-Liter-Flasche zu füllen, dann wird die Flussrate für 2-Liter pro Minute. Wenn es dauert zwei Minuten, um zu füllen, dann den Gasausgaberate ist 1-Liter pro Minute. Wenn es dauert 2 Minuten und 30 Sekunden zu füllen, dann wird die Rate von 0,8 Liter pro Minute. Das Ergebnis wird leicht durch den atmosphärischen Druck, die von Stunde zu Stunde ändert verändert werden, aber wir brauchen nur eine grobe Schätzung, vor allem, wenn wir nur den Vergleich Leistung nach einiger kleine Änderung an der Methode der Elektrolyse.

Die Video zeigt Methoden der Wickelrohre in schraubenförmigen Windungen, wie hier verwendet, und die Abstandhalter aus Kunststoff benötigt, aber der Mann Beitrag "ANNMANN ', verfügt über eine voll ausgestattete Werkstatt und Konstruktions Fähigkeiten nicht zur Verfügung, die meisten Experimentatoren. Leider weiß er nicht, um sich der Tatsache bewusst, dass Elektroden müssen gemeinsam für die beste HHO Produktion sehr nahe scheint. Er hat mit marine-Kabel (für Mastaufenthalte verwendet wird) anstelle von Rohr versucht, und das ist natürlich sehr viel einfacher, wenn Sie Spiralelektroden zu verwenden, aber es ist wahrscheinlich, dass vier Abstandshalter lieber erforderlich sein als nur die zwei mit Rohr verwendet Spiralen. Es gibt auch, keinen Raum für unter Verwendung von Kupfer in der Trosse. Selwyn Harris aus Australien, der ein sehr erfahrener HHO Benutzer ist, heißt es, dass es sehr schwierig ist, in einen genauen Spirale wickeln Edelstahlrohr. Er fragt sich, ob das Wickeln der Spiralen mit Kupferrohr, das sehr viel einfacher zu biegen als Edelstahl ist, und dann galvani die Spirale mit Chrom, möglicherweise nicht eine bessere und praktische Art und Weise der Herstellung guter Arbeitsspiralelektroden sein.

Für mich, mit meinem schweren Mangel an genauen Konstruktionskenntnisse, eine weitere viel einfacher Bauweise fällt mir ein. Zuerst wird die Anordnung der beiden Spiralen ist nicht wirklich effektiv für die Elektrolyse wie hier dargestellt:


Die Geschwindigkeit der Elektrolyse ist direkt proportional zu der Fläche der Elektroden. Es ist auch sehr von dem Abstand der Elektroden beeinflußt. Wobei die Drähte oder Leitungen auf der linken Seite gezeigt ist, ist nur ein kleiner Prozentsatz der Fläche am besten Strecke, die Ihre Konstruktion ermöglicht (durch die roten Pfeile markiert) beabstandet ist. Die beiden auf der rechten Seite gezeigten Plattenelektroden haben ihre gesamte Fläche an der optimalen Abstand. Also, wenn wir gehen, um Rohre oder Leitungen zu verwenden, dann wollen wir die aktivsten die Oberfläche zu vergrößern, und in der Tat, erhöhen Sie die Elektrodenfläche insgesamt. Arbeiten mit Stahl ist viel schwieriger als die Arbeit mit Kunststoff, vor allem weil die meisten von uns haben nicht die Werkzeuge, Arbeitsplatz und Fähigkeiten, die uns helfen erfolgreich zu sein, mit marine Edelstahl-Kabel ist eine sehr attraktive Option. Dieses Material wird bei hier gezeigt und sieht wie folgt aus:


Es ist von Schiffs chandleries weltweit und ist aus rostfreien Stahldrähten aufgebaut. Wenn wir diese verwenden, dann müssen wir die Tatsache, dass es elektrische Widerstand hoch sein zu akzeptieren, aber der große Vorteil ist, dass wir nur die Abstandhalter aus Kunststoff zu machen.

Dies bringt uns zu dem Problem der Erhöhung der Oberfläche und die Verringerung der Zwischenräume zwischen den Drähten. Während ANNMANN hat ausgezeichnete Video-Präsentationen, bitte nicht durch die übermäßig große Lücken, die er zwischen den Adern hatte die Irre geführt werden. Die größte Lücke, die wir wollen, ist 3 Millimeter, und im Idealfall möchten wir 2 Millimeter Lücken. So, dafür ich vorschlagen, dass eine Kunststoffplatte wird so gebohrt:


Dazu wird die Lochgröße entspricht Ihren Kabeldurchmesser, sagen, 6 mm, und die Lücken zwischen den Löchern 2 Millimeter, wenn Sie sicher sind, und 2,5 bis 3 Millimeter, wenn Sie nicht überzeugt, Ihre Fähigkeiten in Bohrungen Kunststoff sind. Diese Platte wird zum Wickeln vier verschachtelte Spiralen werden. Da das Kabel flexibel ist, müssen wir zwei weitere Abstandsstreifen wie folgt zu verwenden:


Dies sind, um sicherzustellen, dass die gewünschte Lücke entlang der gesamte Kabellänge beibehalten wird, durch Einfädeln des Kabels durch diese als jede Runde besteht. Auf diese Weise wird das Kabel jedes Vierteldrehung unterstützt wird, die Aufrechterhaltung der Spaltgröße den ganzen Weg um Schritt und Tritt.

Obwohl nur ein Kabeltyp verwendet wird, werden Farben in den folgenden Abbildungen verwendet lediglich, um es leichter zu sehen, wo die Windungen in jeder Wicklung Start und Ziel. Alle Windungen ab dem unteren Ende und an der Spitze. Die erste Wicklung verwendet die innersten Löcher:


Diese Wicklung ist mit zwei separaten Kabellängen, in einem grün dargestellt und in einem roten dargestellt ist. Das untere Ende des roten Kabels endet gerade diese Seite der Kunststofffolie. Das untere Ende des grünen Kabel endet kurz hinter der anderen Seite der Kunststofffolie. Im Gegensatz zu dem Diagramm, das Kabel nicht kurz abgeschnitten, wie gezeigt, aber bleibt lange, so dass es außerhalb der Kunststoffzellenbehälter angeschlossen werden.

Wir haben jetzt die doppelte Elektrodenfläche durch Wickeln eines zweiten Paars von Spulen außerhalb der ersten. Die Anordnung sieht wie folgt aus:


Diese zweite Schicht wird in genau der gleichen Weise wie die vorhergehende gewickelt. Die äußeren Kabelwindungen sind nicht gerade über die Spirale dreht sich darunter, aber sie sind sehr kurz davor, direkt über sind. Wenn wir die Kabel elektrisch, arrangieren wir für die Kabel keine Kabel umgibt, um die entgegengesetzte Polarität, so daß die Elektrolyse wird maximiert.

Der nächste Schritt ist zum Aufwickeln der dritten Schicht:


Und die vierte Schicht unter Verwendung der restlichen Löcher gewickelt:


Elektrisch, wie gezeigt verbunden ist, wird jede Leitung in der ersten und vierten Schichten auf drei Seiten mit Kabeln entgegengesetzter Polarität umgeben ist. Die Kabel in Schichten zwei und drei wurden in jeder Runde von Kabeln der gegenüberliegenden Polarität umgeben ist an allen vier Seiten. So hat sich diese Anordnung die Notwendigkeit schwer Rohrbiegen zu überwinden, hat die Elektrodenfläche erheblich erhöht und hat einen angemessenen Abstand zwischen den Elektroden erreicht und hat den Bereich der besten Elektrolyse um 87% verbessert. Wir haben jetzt Sachen durch die Verwendung von drei dieser Zellen in Serie, um die aufgebrachte Leistung effizienter zu nutzen.

Es gibt natürlich keinen Grund, warum es mehr als drei dieser Zellen in Serie nicht und würde erwarten fünf bis die wahrscheinliche maximale aufgrund übermäßiger Spannungsabfall über dem Edelstahlseil sein. Es gibt auch keinen Grund, warum es nicht fünf oder mehr Spirallagen in jeder Zelle, und jede weitere Schicht erhöht den Gesamtwirkungsgrad der diesen Satz von Spiralen.

Doch während es scheint sehr wahrscheinlich, dass diese Konstruktion würde eine gute Leistung zu erhalten, bitte denken Sie daran, dass dies nur ein Vorschlag und zum Zeitpunkt des Schreibens, es war nicht gebaut und geprüft. Beim ersten Test der Einheit wird der Pulsbreitenmodulator eingestellt, um eine niedrige bis mittlere Stromfluss durch die Zellen zu geben. Dann wird die Frequenzsteuerung wird verwendet, um die maximale Gasausbeute, ohne die aktuelle Einstellung zu erhalten. Sinkt der Strom an der Stelle des Spitzengasproduktion während dieses Tests, ist das kein Problem. Mit mehrlagigen Spiralen dieser Art würde ein Gasauslaßrohr 20 mm empfohlen werden. Auch sollte der Gasauslass eine Ablenkplatte über sie zu winzigen Tröpfchen der Elektrolyt entweicht mit dem Gas, wie auch anderswo in diesem Abschnitt dargestellten verhindern. Dies sollte durchgeführt werden, selbst wenn die Elektrolyse ist in einer stationären Position, wie Zuführen eines Generators verwendet werden. Elektrische Anschlüsse an den Enden der Spiraldrähte können mit großen Schraubklemmen nicht anders als die gewöhnlichen Hardware-Geschäft Art gemacht werden, aber für viel größere Leitungen vorgesehen. Diese sind auch durch die Ausstattung des Schiffes zur Verfügung, wie Boote verwenden häufig Hochstrom zwölf Volt-Leitungen mit großem Durchmesser.




Erweiterte Gleichstrom Elektrolyseure
All die praktischen konstruktiven Details über elektrische Sicherheit, Gas-Sicherheits-, Motor-Verbindungen, die Art der Wasser, sichere Durchmischung des Elektrolyten, etc. bereits diskutiert, auf alle Arten von Elektrolyseure und Booster jedes Design anwenden. Also, haben Sie bitte Verständnis, dass diese universelle Eigenschaften, die verstanden werden müssen, wenn Sie jede Design-Booster sind.

Es ist möglich, große Mengen an Gas aus einer HHO Gleichstrom Booster, ausreichend Gas, um einen kleinen Motor laufen direkt auf ihm zu erzeugen. Dafür müssen wir die Aufmerksamkeit auf die Wirkungsgrade bereits in diesem Dokument gedeckt sind. Die Person, die hervorragend ist in diesem Bereich ist Bob Boyce der USA, die uns freundlicherweise seine Erfahrung und Know-how hat sich frei mit Menschen, die zu schweren Elektrolyseure verwenden möchten geteilt.

Bob Liebe zum Detail bei der Konstruktion High-Performance-Elektrolyseure in Effizienz, die mehr als doppelt so hoch wie der berühmte Michael Faraday sind denen die meisten Wissenschaftler das letzte Wort bei der Elektrolyse betrachten führte:



Die Hochleistungs Elektrolyseur von Bob Boyce
Wir bewegen uns nun aus dem "lässig" Stil der Booster an die "ernsten" Stil der Elektrolyseur. In dieser Kategorie finden Sie, dass die Einheiten gebaut sind nicht billig, Gewicht eine beträchtliche Menge, erfordern viel Geschick zu machen und sind in der Regel recht groß körperlich. Ich werde zwei Ausführungen hier zu erwähnen. Erstens, die sehr bekannte Design von Bob Boyce. Aus diesem Elektrolyseur, macht Bob massivem Edelstahl Elektrodenplatten als Zell-Partitionen sowie als Elektroden fungieren. Dies ist eine intelligente Technik aber es braucht eine sehr hohe Genauigkeit der Konstruktion um eine Schachtel mit Schlitzen in der Seitenwand und der Basis zu machen, so daß die Platten aus rostfreiem Stahl in die Schachtel geschoben werden kann und wenn es bilden eine wasserdichte Abdichtung zwischen den Zellen , Verhinderung elektrischer Strom unter Umgehung der Stellen durch umströmt werden.

Die Anzahl der Zellen in dem Elektrolyseur hängt von der elektrischen Gleichstrom-Spannungsversorgung, die von der Elektrik des Fahrzeugs erzeugt wird. Diese höhere Spannung wird durch die Verwendung eines Standard-off-the-shelf "Inverter", die Hochspannungs-Wechselstrom erzeugt ("AC") soll das Äquivalent des örtlichen Stromnetz werden erstellt. In den USA hat die Spannung, die in dem 110 bis 120 Volt-Bereich ist, an anderer Stelle, ist es im 220 auf 230 Volt Region.

Wenn Sie nicht vertraut mit elektrischer Jargon sind, dann schauen Sie in Kapitel 12, die es Schritt für Schritt erklärt. Die Wechselstrom-Ausgang aus welcher Wechselrichter können Sie kaufen, wird wieder in Gleichstrom durch eine Komponente namens einen "Diodenbrücke" und ein Reservoir Gerät namens ein Kondensator verändert. Wenn dies geschehen ist, ist die resultierende Gleichstrom-Spannung 41% größer als die zitierten Wechselstrom-Spannung ist, so daß ein 110-Volt-Wechselrichter etwa 155 Volt und einer 220-Volt-Inverters ungefähr 310 Volt zu erzeugen. Wie Sie über 2 Volt pro Zelle wollen, würde die Anzahl der Zellen zu 80 bzw. 150 je nachdem, welche Wechselrichter verwendet werden. Diese große Anzahl von Edelstahlplatten jeweils mit einer Größe von 150 mm im Quadrat, schafft ein erhebliches Gewicht, das dann durch das Gewicht des Gehäuses erhöht wird, und den Elektrolyten. Die gesamte Anordnung (ohne Kondensator) ist wie folgt.


Ein sehr hoher Präzision box für diese Art der Elektrolyseur aus Ed Holdgate of Florida, die auch die Bauweisen geteilt hat zu haben, wenn Sie sich einbilden als qualifizierte Verarbeiter:


Ed Website ist hier und jeder Fall wird von Hand gefertigt.

Die Gasproduktion so hoch ist, dass das Gasauslassrohr um Löcher entlang der Oberseite gebohrt sind, um zu versuchen, Spray und Feuchtigkeit aus dem massiven Rate von Bläschen platzen an der Oberfläche des Elektrolyten ausgeschlossen ist. Der hohe Wirkungsgrad von Bobs Elektrolyseure ist aufgrund seiner akribischen Vorbereitung und Bauweisen. Sie feststellen, dass Bob den Einsatz eines Partikelfilters mit einem 1-Micron Mesh, zwischen dem Motor und dem HHO System empfiehlt. Neben der Sicherstellung, dass alles in den Motor ist sehr sauber, der Partikelfilter mit einer Maschenweite von dieser kleinen Größe, auch als Rückblende-Preventer als Flamme kann nicht durchlässt.

Zunächst werden die Platten aus rostfreiem Stahl mit Sandpapier Cross-hat eine speziell geformte Platte Oberfläche, die High-Speed-bubble Version hilft erstellen. Zweitens werden die Platten durch eine strenge "Reinigung"-Prozess, wo sie auf wiederholte Perioden der Elektrolyse durch Spülen Partikel von den Platten und Filtrieren der Elektrolytlösung unterzogen, gefolgt gebracht werden. Wenn keine weiteren Partikel frei von den Platten zu brechen, sind sie dann durch eine "Konditionieren" Verfahren, das eine katalytische Schicht entwickelt sich auf den Plattenoberflächen setzen.

Diese Verarbeitung und die verschiedenen konstruktiven Details sind in der folgenden kostenlosen Download Dokument, dank Bob Großzügigkeit in seine Erfahrungen mit uns: D9.pdf und es ist ein Forum für Bob Design: Working Watercar



Gepulste Gleichstrom Elektrolyseure
Es gibt eine viel effizientere Möglichkeit der Umwandlung von Wasser in einen HHO Gas-Gemisch. Im Gegensatz zu den Elektrolyse-Geräte bereits beschrieben, ist diese Methode nicht brauchen einen Elektrolyten. Pionierarbeit von Stanley Meyer, sind Impulsfolgen verwendet, um Wassermoleküle zu betonen, bis sie auseinander brechen, bilden die erforderliche Gasgemisch. Henry Puharich entwickelte auch eine sehr erfolgreiche System mit einem etwas anderen Design. Keiner von diesen Herren teilten ausreichende praktische Informationen für uns ihre Entwürfe als Routineverfahren zu replizieren, so sind wir heute in der Lage, wo wir die genauen Details der Methoden, die sie verwendet suchen.


Dave Lawton


Die Replikation von Dave Lawton der "Wasser-Brennstoffzelle" von Stan Meyer.
Der erste bedeutende Replikation von denen ich bin mir bewusst, kam von Dave Lawton von Wales. Durch die Verwendung von sehr beträchtliche Zähigkeit, entdeckte er die praktischen Details wie einem der frühen Entwürfe Stan Meyer, die von der eher verwirrend Namen des "Wasser-Brennstoffzelle" genannt wird replizieren. Dave Arbeit wurde kopiert und experimentiert von Ravi Raju von Indien, die beachtliche Erfolge hatten und Videos von seinen Ergebnissen geschrieben im Web. In jüngerer Zeit hat Dr Scott Cramton der USA den konstruktiven Aufbau leicht und geeignet erreicht sehr zufriedenstellende Beträge der elektrischen Leistung, die gewisse 6 lpm der HHO Gas für nur 3 Ampere bei 12 Volt

Das Video von Dave Lawton Replikation von Stanley Meyer Demonstration Elektrolyseur (nicht Stan-Produktionssystem) gesehen bei hier verursacht hat mehrere Personen für weitere Details zu fragen. Die Elektrolyse in diesem Video gezeigt wurde von einem Generator angetrieben, nur weil Dave jedes Ding, dass Stan Meyer getan hatte ausprobieren wollte. Dave Lichtmaschine und Motor verwendet werden, um es zu fahren werden hier gezeigt:



Die Technik der Gleichstrom Pulsieren erfordert den Einsatz von Elektronik, so dass die folgenden Beschreibungen enthalten einen beträchtlichen Schaltungsaufwand. Wenn Sie noch nicht vertraut sind mit solchen Schaltungen, dann würden Sie gut beraten, das Kapitel 12, das diese Art der Schaltung von vorne lesen, der erklärt. Die Feldspule des Wechselstromgenerators Daves eingeschaltet ist und durch ein Feld-Effekt-Transistor (ein "FET"), welche durch eine duale 555 Zeitgeberschaltung gepulst ist. Dies ergibt eine zusammengesetzte Wellenform, die eine beeindruckende Geschwindigkeit von Elektrolyse erzeugt. Die Rohre in dieser Replikation sind aus 316L Edelstahl, fünf Zentimeter lang gemacht, obwohl Stans Rohre waren etwa sechzehn Zentimeter lang. Die äußeren Rohre sind 1 Zoll Durchmesser und die inneren Rohre 3/4 Zoll im Durchmesser. Da die Wandstärke beträgt 1/16 Zoll ist der Spalt zwischen ihnen zwischen 1 mm und 2 mm. Die inneren Rohre werden an Ort und Stelle an jedem Ende durch vier Gummi-Streifen etwa ein Viertel von einem Zoll lange gehalten. Der Behälter wird von zwei Standard-Durchmesser von 4 Inch Kunststoff Drain Fallrohr Koppler Armaturen mit jedem Ende eines Stückes Acrylröhre mit PVC Lösungsmittel Zement. Die Acryl-Rohr wurde werksseitig bereits Größe von Wake Plastics, Middlesex geschnitten. Die nahtlose Edelstahlrohre durch mitgelieferte: www.metalsontheweb.co.uk

Es ist nicht notwendig, um einen Generator zu verwenden - Dave gerade tat dies, als er kopiert wurde jedes Ding, dass Stan Meyer tat. Die Schaltung ohne den Generator produziert Gas bei etwa der gleichen Geschwindigkeit und offensichtlich weniger Strom zieht, da es keinen Antriebsmotor angetrieben werden. Ein Video der nicht die Funktion der Lichtmaschine kann über diesen Link heruntergeladen werden: hier.

Der Elektrolyseur von Dave hat eine acryl Rohrabschnitt, damit der Elektrolyse die beobachtet werden, wie hier gezeigt:



Die Elektrolyse findet zwischen jeder der inneren und äußeren Röhren. Das Bild oben zeigt die Blasen gerade erst anfangen, um die Rohre zu verlassen, nachdem der Strom eingeschaltet ist. Das Bild unten zeigt die Situation ein paar Sekunden später, wenn der gesamte Bereich oberhalb der Rohre so voll von Blasen ist, dass es völlig undurchsichtig:



Die Befestigungsringe für die Rohre können aus irgendeinem geeigneten Kunststoff, wie beispielsweise, dass für gewöhnliche Lebensmittel Schneidebretter verwendet werden, und sind mit ähnlicher Form:



Und die 316L Edelstahl, nahtlose Rohre werden wie folgt gehalten:



Hier ist die Anordnung bereit, die Innenrohre (verkeilt einrastet durch kleine Stücke aus Gummi) zu empfangen:



Die elektrischen Verbindungen zu den Rohren sind über Edelstahldraht läuft zwischen Edelstahlbolzen in die Rohre abgegriffen und Edelstahlbolzen Durchlaufen der Unterseite des Geräts:



Die Schrauben in den inneren Rohren erschlossen sollte auf der Innenseite sein. Die Schrauben gehen über die Basis der Einheit sollte abgegriffen werden, um einen festen Sitz zu geben und sie sollten mit Sikaflex 291 oder 'Marinen GOOP' Betten Mittel, welches gestattet, vollständig aushärten sollte, bevor die Einheit zum Einsatz gefüllt ist abgedichtet werden. Eine Verbesserung in der Leistung erzeugt wird, wenn die nicht-aktiven Oberflächen der Rohre mit einem beliebigen geeigneten Material isoliert sind. Das heißt, die Außenseiten der äußeren Röhren und den Innenseiten der inneren Rohre, und wenn möglich, die Enden der Rohre geschnitten.



Der Stil der Konstruktion von Stan Meyer
Während Dave Bauweise ist einfach und unkompliziert, vor kurzem wurde eine Kopie eines der eigentliche Bau Stan Meyer Zeichnungen aufgetaucht. Die Bildqualität dieser Kopie ist so niedrig, dass ein Großteil der Text nicht gelesen werden kann, so dass die Replikation hier vorgestellten möglicherweise nicht exakt oder vielleicht fehlt einige nützliche Information. Stan Konstruktion ist ungewöhnlich. Zuerst wird ein Stück aus Kunststoff geformt, wie hier dargestellt:



Die Größe dieser Scheibe genau auf dem Stück aus klarem Acryl für den Körper des Gehäuses eingesetzt abgestimmt. Die Zeichnung macht es nicht klar, wie diese Scheibe zur Acrylröhre befestigt ist, ob es eine enge Preßpassung, eingeklebt oder in Position gehalten mit Bolzen, die nicht gezeigt sind. Die Implikation besteht darin, dass ein Ring aus sechs Bolzen durch die obere angetrieben werden und in das Gewinde Acrylröhre, da diese auf einer der Draufsichten gezeigt sind, obwohl nicht auf den Querschnitt. Es wäre auch davon auszugehen, dass ein ähnlicher Ring von sechs Bolzen auch verwendet wird, um die Basis fest in Position halten. Es ist ein Schnitt in der Nut Kunststoffbasis, um eine O-Ring-Dichtung, die fest zusammengedrückt werden, wenn die Scheibe in stattfinden. Es sind entweder zwei oder drei Gewindebolzen Ausnehmungen sowie zwei Durchgangslöcher, um die elektrischen Stromanschlüssen tragen. Das Rohr Stützanordnung ist ungewöhnlich:



Ein Ring von neun gleichmäßig beabstandeten inneren Rohre sind um den Rand einer Stahlscheibe, die geringfügig kleiner als die Innenabmessung des Acryl Röhre positioniert. Die Rohre scheinen eine enge in Bohrungen sehr genau durch die Scheibe gebohrt aufschiebbar sein. Diese Löcher brauchen exakt an rechten Winkeln zu der Fläche der Scheibe, um für die Rohre genau mit dem Acryl-Röhre ausgerichtet werden - auf jeden Fall ein Bohrer-press Job. Die Scheibe ist auf einem zentralen Gewindestab, der durch den Kunststoff Basisscheibe vorsteht montiert, und ein Kunststoff-Abstandhalter verwendet wird, um die Scheibe frei von den Noppen in Neunzig Grad voneinander um den Außenrand des Grundtellers positioniert halten.

Die Halterung für die Außenrohre ist auch höchst ungewöhnlich. Ein Stück aus Stahlblech ist mit neun abstehenden Armen an gleichmäßig beabstandeten Positionen um eine kreisförmige Scheibe Form geschnitten wie hier gezeigt:



Dieses Stück besteht aus vier Löchern darin gebohrt, um die Positionen des Bolzens Kunststoff Basisstück übereinstimmen. Die Anzahl der Bolzen nicht angegeben ist und während ich vier gezeigt haben, die Platte Resonanz könnte geholfen, wenn es nur drei werden. Die Größe wird so angeordnet, dass, wenn die Arme nach oben gerichtet sind rechtwinklig abgebogen, sie exakt gegen die innere Fläche des Acrylröhre.

Diese Arme erhalten zwei Biegungen in ihnen, um sie nach innen zu knicken Halterungen für den äußeren Rohren bilden. Der Grad an Genauigkeit erforderlich ist ihr erheblicher es, dass es keine Abstandshalter zwischen den inneren und äußeren Rohren verwendet wird. Dies bedeutet, dass die sehr kleinen Spalt von 1,5 mm oder so, um von der Genauigkeit dieser Aufnahmen für die äußeren Röhren gehalten werden muss.

Anzumerken ist, dass die Innenrohre viel länger als die äußeren Röhren sind und daß die äußeren Rohre einen Abstimmschlitz Schnitt in ihnen werden. Alle Innenrohre miteinander mechanisch durch ihre Stahl Befestigungsscheibe angeschlossen und alle der äußeren Rohre miteinander durch den ringförmigen Stahlscheibe und seine geknickte Armhalterungen verbunden. Es ist beabsichtigt, dass diese beiden Baugruppen sollen mit der gleichen Frequenz schwingen, und sie sind so abgestimmt, dies zu tun. Weil die Innenrohre einen kleineren Durchmesser haben, werden sie mit einer höheren Frequenz als ein Rohr mit größerem Durchmesser die gleiche Länge mitzuschwingen. Aus diesem Grund werden sie länger in ihren natürlichen Resonanzfrequenz niedriger gemacht. Zusätzlich dazu sind die Schlitze in den äußeren Röhren angeschnitten Abstimmmethode die ihre Resonanzfrequenz Pitch aufwirft. Diese Schlitze werden eingestellt, bis jedes Rohr schwingt bei der gleichen Frequenz werden.

Sucht zunächst am mechanischen Aufbau, lässt vermuten, dass die Anordnung unmöglich zu montieren ist, und während das sind fast wahr, wie es erhalten wird, um konstruiert, wie sie montiert werden, und es scheint, dass die innere und die äußere Rohranordnung nicht zerlegbar nach dem Zusammenbau. Dies ist die Art, wie sie miteinander:



Der Ring Unterstützung für den äußeren Rohren nicht fest mit dem Kunststoffsockelteil verschraubt, sondern es wird leicht darüber beabstandet ist und an nur die Stiftschrauben Punkten. Dieser Ring ist unterhalb der Platte geringfügig kleineren Durchmesser, das die inneren Rohre hält. Dies macht es unmöglich, die beiden Komponenten zusammen oder auseinander geschoben werden, aufgrund der Länge der Rohre. Dies deutet darauf hin, dass entweder die inneren Rohre einrasten werden nach der Montage geschoben (das ist sehr unwahrscheinlich, wie sie vorher für Tuning wird zusammengebaut worden sind) oder dass die äußeren Rohre an ihren Stützen bei der Montage verschweißt (das ist viel wahrscheinlicher).

Einer der "Stollen" ist mitten durch den Kunststoffsockel in Reihenfolge ausgeführt, dass es die formschlüssige Verbindung der elektrischen Versorgung zu werden, zugeführt zu den äußeren Rohren. Die zentrale Gewindestange auch den ganzen Weg durch den Kunststoff Base durchgeführt und wird verwendet, um die Stahlplatte Halten der inneren Rohre sowie Bereitstellen des negativen elektrischen Verbindung, die oft als die elektrische "Boden" bezeichnet unterstützen.

Ein weiterer Kunststoffscheibe wird bearbeitet, um einen konischen Deckel für den Acryl-Röhre zu bilden, mit einer Nut, um eine O-Ring-Dichtung und dem Wasserzulauf zum Auffüllen und das Gas Endröhre halten. Die Zeichnung erwähnt, dass falls Leitungswasser verwendet wird, dann die Verunreinigungen in es wird im Boden des Elektrolyseurs, wenn das Wasser, indem sie an HHO Gas umgewandelt wird entfernt sammeln. Dies bedeutet, dass die Zelle müsste von Zeit zu Zeit gespült werden. Es lenkt die Aufmerksamkeit auch auf die Tatsache, dass die Gase in der Leitungswasser gelöst wird auch kommen während des Betriebs aus und wird mit der HHO Gas-Ausgang gemischt werden.

Wenn diese verschiedenen Komponenten zusammengesetzt sind, wird die gesamte Zelle Bau wie folgt dargestellt:



Diese Querschnittsansicht kann etwas irreführend, da angedeutet, dass jedes der neun Außenrohre eigenen separaten Halterung hat und dies ist wahrscheinlich nicht der Fall, wie sie zusammen sind elektrisch durch den Stahl ringförmigen Scheibe verbunden sind und als eine einzige vibrieren Einheit. Es ist verlockend zu trennen Klammern verwenden, wie dies würde es ermöglichen die Montage auseinander ganz leicht genommen werden, aber die elektrischen Kontakte eines solchen Systems wäre viel schlechter und so ist es nicht zu empfehlen.

Aufgrund der Art, dass alle der inneren Rohre miteinander und alle aus den äußeren Rohren miteinander verbunden sind elektrisch verbunden ist diese Bauform nicht auf den Drehstromgenerator Antrieb unten gezeigt, wo die neun Rohre angeschlossen werden müssen geeignet wären in getrennten Sätzen von drei. Stattdessen wird die Festkörper-Schaltung verwendet, die sehr wirksam ist und die nicht die Größe, Gewicht, Geräusch und erhöhten Strom des Wechselstromgenerators Anordnung.

Wenn Genauigkeit der Konstruktion ist ein Problem, dann könnte es möglich sein, zu geben, den äußeren Rohren eine bewusste Hang, so dass sie drücken gegen die inneren Rohre an der Spitze, und verwenden Sie dann ein kurzer Abstandhalter um sie zu zwingen auseinander und geben den gewünschten Abstand. Es scheint klar, dass Stan in einem solchen Maße der baulichen Genauigkeit, dass seine Pfeifen perfekt waren alle entlang ihrer Längen ausgerichtet gearbeitet.

Dave Lawton darauf hin, dass der Verbindungspunkt der Halterungen für den äußeren Rohren sehr kritisch, da sie bei einer Resonanzknoten der Rohre sein brauchen. Der Verbindungspunkt ist daher bei 22,4% der Länge des Rohrs von der Unterseite des Rohres. Vermutlich, wenn ein Schlitz in der Oberseite des Rohres geschnitten wird, dann das Resonanzrohr Länge wird dem Boden des Schlitzes gemessen werden und die Verbindungsstelle mit 22,4% dieser Länge eingestellt:


Der 3-Phasen-Schaltung von Dave Lawton
Dave Lawton Rohranordnung kann entweder über einen Generator oder durch eine elektronische Schaltung gesteuert werden. Ein geeigneter Schaltkreis für die Lichtmaschine Anordnung ist:



In diesem eher ungewöhnlichen Schaltung ist die Rotorwicklung eines Wechselstromgenerators über eine Oszillatorschaltung, die variable Frequenz und variable Mark / Raumverhältnis aufweist und kann gated und ausgeschaltet, um die Ausgangswellenform unterhalb des Wechselstromgenerators im Schaltplan gezeigte erzeugen gepulst. Die Oszillatorschaltung einen Grad der Versorgung Entkopplung von der 100-Ohm-Widerstand Zuführen des Kondensators 100 Mikrofarad. Dies ist zu reduzieren Spannungswelligkeit kommen entlang der 12-Volt-Zuleitung, verursacht durch die Stromimpulse durch die Rotorwicklung. Der Ausgang Anordnung Fütterung der Leitung Elektroden der Elektrolyseur direkt von Stan Meyer Schaltplan kopiert.

Es wird nicht empfohlen, dass Sie einen Generator verwenden, sollten Sie eine Kopie Ihrer eigenen zu bauen entscheiden. Aber wenn es benutzt wird, und die Lichtmaschine nicht über die Wicklungen aufgenommen zu der Außenseite des Gehäuses zu entscheiden, es notwendig ist, den Wechselstromgenerator geöffnet sind, den Regler und den internen Dioden und herauszuziehen drei Zuleitungen von den Enden der Statorwicklungen. Wenn man einen Wechselstromgenerator, der die Wicklungen schon von außen zugänglich ist, dann die Statorwicklung Verbindungen dürften hier gezeigte:



Die Motorantriebsvorrichtung Dave Lichtmaschine zieht etwa zwei Ampere, die etwa verdoppelt die Leistungsaufnahme der Schaltung. Es gibt keine Notwendigkeit, dass die Größe, Gewicht, Geräusch, mechanischen Verschleiß und die Stromaufnahme des Motors und mit einem Generator nach ziemlich die gleiche Leistung kann durch die Festkörper-Schaltung ohne bewegliche Teile hergestellt werden.

Beide Schaltungen, die bei etwas von 300% bis 900% des Faradayschen "maximale elektrische Wirkungsgrad" bewertet worden sind, sollte betont werden, dass die Induktivitäten in dieser Schaltung verwendet, bilden eine sehr wichtige Rolle bei der Veränderung und Verstärkung des Spannungswellenform angewandt auf den werden Zelle. Dave verwendet zwei "bi-Fadendraht Wunde" Spulen, wobei jede Wunde mit 100 Windungen 22 SWG (21 AWG) Kupferlackdraht auf einem 9 mm (3/8 ") Durchmesser Ferritstab. Die Länge der Ferritstab ist überhaupt nicht kritisch, und ein Ferrittoroid könnten als Alternative eingesetzt werden, obwohl dies schwieriger zu Wind. Diese Bi-Fadendraht Spulen gleichzeitig mit Hilfe von zwei Längen des Drahtes nebeneinander aufgewickelt. Die Solid-State-Schaltkreis ist hier gezeigt:

Die Einphasigen Schaltung von Dave Lawton:



Betrieb der Schaltung:

Der Hauptteil der Schaltung besteht aus zwei Standard-Chip 555 Timern hergestellt. Diese werden verdrahtet eine Ausgangswellenform, die sehr schnell schaltet zwischen einer hohen Spannung und einer niedrigen Spannung zu ergeben. Die ideale Wellenform-Form, die aus dieser Schaltung wird als "Rechteckwellen" Ausgang beschrieben. In dieser speziellen Version der Schaltung, kann die Rate, mit der die Schaltung wechselt zwischen Hoch-und Niederspannung (genannt die "Frequenz") durch den Anwender einen Drehknopf eingestellt werden. Auch ist die Länge der EIN-Zeit zur AUS-Zeit (als "Mark / Space Ratio") ebenfalls einstellbar.

Dies ist der Abschnitt der Schaltung, die dies tut:



Der 100 Ohm Widerstand und die 100 Mikrofarad-Kondensator gibt es ausbügeln keine Wellen in der Spannungsversorgung der Schaltung, durch heftige Impulse in der Antriebssysteme in die Elektrolysezelle verursacht. Der Kondensator dient als Reservoir von Strom und Widerstand verhindert, dass Reservoir plötzlich abgelassen, wenn die Stromzuführung ist plötzlich und sehr kurz, zog mit einer niedrigen Spannung. Zwischen ihnen, halten sie die Spannung am Punkt "A" auf einem konstanten Niveau, so dass der 555-Chip reibungslos.

Die sehr kleinen Kondensator "B" bis physisch verdrahteten sehr auf den Chip zu schließen. Es ist da, um Kurzschluss jede streunende, sehr kurz, sehr scharf Spannungsimpulse abgeholt durch die Verdrahtung auf dem Chip. Es ist dort zu helfen, um den Chip zu betreiben exakt wie konzipiert ist, zu tun, und ist nicht wirklich ein funktioneller Teil der Schaltung. Also, für das Verständnis, wie die Schaltung funktioniert, können wir sie ignorieren und sehen die Schaltung wie folgt:



Diese Schaltung erzeugt Ausgangsimpulse des Typs in grün mit die Spannung hoch geht (die "Mark") und niedrig (die "Space") dargestellt. Die 47K variablen Widerstand (was einige Leute auf den Aufruf eines "pot" bestehen) können die Länge der Mark und die Leertaste, um aus dem 50 eingestellt werden - 50 gezeigt, zu sagen, 90 - 10 oder ein beliebiges Verhältnis bis hin zu 10 bis 90. Es sollte erwähnt werden, dass die "47K" überhaupt nicht kritisch, und diese sind sehr wahrscheinlich als "50K"-Geräte verkauft werden. Die meisten Low-Cost Komponenten haben eine plus oder minus 10% Bewertung, dass ein 50K Widerstand wird alles von 45K bis 55K in tatsächlichen Wert zu sein.

Die beiden "1N4148" Dioden sind da, um sicherzustellen, dass, wenn die Mark / Space 47K variablen Widerstand eingestellt wird, dass sie nicht verändert die Frequenz der Ausgangswellenform in keiner Weise. Die verbleibenden zwei Komponenten: dem 10K variablen Widerstand und der 47-Mikrofarad-Kondensator, die beide in Blau, steuern die Anzahl der Impulse pro Sekunde erzeugt. Je größer die Kapazität ist, desto weniger Impulse pro Sekunde. Je niedriger der Wert des variablen Widerstands, je größer die Anzahl von Impulsen pro Sekunde.

Die Schaltung kann zusätzliche Frequenzabstimmung reicht, wenn der Kondensator-Wert durch Umschalten in einen anderen Kondensator verändert wird. So kann die Schaltung vielseitiger gemacht durch die Zugabe von einem Schalter und etwa zwei alternative Kondensatoren, wie hier dargestellt:



Die Kondensatoren hier gezeigten sind ungewöhnlich groß, weil diese besondere Schaltung soll relativ langsam laufen. In der fast identischen Abschnitt der Schaltung, die dieses eine folgt, sind die Kondensatoren sehr viel kleineren, die die Schaltrate sehr viel höher verursacht. Die Erfahrung hat gezeigt, dass ein paar Leute haben in dieser Schaltung Überhitzung, wenn es außer Gefecht eingeschaltet, so dass die On / Off-Schalter wurde erweitert, um ein zweipoliger Umschalter und der zweite Pol verwendet das Gerät, um die Timing-Elemente werden der 555-Chip. Die vollständige Fassung dieses Abschnitts der Schaltung ist dann:



die hat nur einen zusätzlichen Schalter, damit die Ausgabe gestoppt werden und die 12-Volt-Zuleitung stattdessen zugeführt werden. Der Grund dafür ist, dass dieser Teil der Schaltung verwendet wird, um Ein-und Ausschalten eine identische Schaltung. Dies wird als "Gating" und wird in Kapitel 12, ein Elektronik-Tutorial erklärt.

Der zweite Teil der Schaltung soll bei viel höheren Geschwindigkeiten laufen, so dass es verwendet wesentlich kleinere Kondensatoren.



Also, setzen sie zusammen und ermöglicht die erste Schaltung, die zweite ein-und ausschalten, erhalten wir:



Der letzte Abschnitt der Schaltung ist die Macht Antrieb für die Elektrolysezelle. Dies ist eine sehr einfache Schaltung. Zunächst wird der Ausgang des zweiten Chip 555 durch einen basischen Spannungsteiler Paar von Widerständen gesenkt und zugeführt zum Gate des Ausgangstransistors welches, während es auf der 12 Volt, die den Puls-Erzeugungsschaltung Bedarf ausgeführt werden kann, wird vorziehen Dave auf 24 Volt laufen als das erzeugt einen größeren Gasstrom:



Hier wird der Chip 555 Ausgangsspannung von 220/820 oder etwa 27% abgesenkt wird. Wenn die Spannung ansteigt, verursacht es die BUZ350 Transistor zum Einschalten, einen Kurzschluss zwischen seinen Drain-und Source-Anschlüsse und Aufbringen der gesamten 12-Volt-Versorgungsspannung über der Last, die in unserer Anwendung ist die Elektrolysezelle:



Der Transistor versorgt die Elektrolyse Elektroden wie oben gezeigt, Aufbringen sehr scharf, sehr kurzen Impulse zu ihnen. Sehr wichtig sind die Drahtspulen, die auf jeder Seite der Elektrode Satzes platziert sind. Diese Spulen sind magnetisch weil sie gemeinsam auf einem hochfrequenten Ferritstab gewickelt sind und obwohl eine Spule ist so eine einfache Sache weisen diese Spulen einen tiefgreifenden Effekt auf wie die Schaltung verbunden ist. Erstens, wandeln sie die 555 Chip-Puls in eine sehr scharfe, sehr kurz, Hochspannungs-Impuls, der so hoch sein wie 1200 Volt kann. Dieser Impuls wirkt sich auf die lokale Umgebung, wodurch zusätzliche Energie, um in den Kreislauf fließen. Die Spulen nun eine zweite Rolle durch Blockieren dass zusätzliche Energie von Kurzschlüssen durch die Batterie, und dass es zu durch die Elektrolysezelle, Splitting fließen das Wasser in ein Gemisch aus Wasserstoff und Sauerstoff, wobei beide Gase hochenergetische, hoch geladenen atomaren Versionen dieser Gase. Dies verleiht dem Mix etwas 400% die Macht von Wasserstoff in Luft verbrannt.

Wenn der Transistor abschaltet, die Spulen versuchen, die Transistor-Drain-Verbindung bis zu einer Spannung deutlich über dem 12-Volt-Batterie Linie ziehen. Um dies zu verhindern, ist eine 1N4007 Diode über der Zelle und ihrer Spulen. Die Diode ist so verbunden, daß kein Strom fließt durch sie, bis der Transistor-Drain oberhalb der 12-Volt-Leitung gezogen wird, aber wenn dies geschieht, wird die Diode wirksam wird umgedreht und, sobald 0,7 Volt an sie angeordnet ist, zu leiten beginnt es schwer und bricht die positiv laufenden Spannungsausschlag, den Schutz der Transistor. Sie können ganz einfach sagen, dass es die Umwelt "kalt" Elektrizität, die tun, ist die Elektrolyse, wie die Zelle bleibt kalt, obwohl es Außer großer Gasmengen ist. Wenn die Elektrolyse wurden von konventionellem Strom gemacht, würde die Zelltemperatur bei der Elektrolyse steigen. Ein John Bedini Impulsgeberschaltung kann sehr wirksam mit einer Zelle dieses Typs verwendet werden, und es automatisch auf die Resonanzfrequenz als die Zelle Teil der frequenzbestimmenden Schaltung.

Die BUZ350 MOSFET hat einen Nennstrom von 22 Ampere, so wird es laufen in dieser Anwendung cool. Jedoch ist es wert Montage auf einer Aluminiumplatte, die als sowohl die Montage-und einer Wärmesenke fungiert, aber es sollte erkannt werden, dass diese Schaltung eine Sitzbank-Prüfschaltung ist mit einem maximalen Ausgangsstrom von etwa 2 Ampere und es ist kein werden Pulse-Width Modulation Schaltung für eine Hochstrom-Gleichstrom Elektrolyseur. Die Stromaufnahme in dieser Anordnung ist besonders interessant. Mit nur einem Rohr vorhanden, ist die Stromaufnahme etwa ein Verstärker. Wenn ein zweites Röhrchen zugegeben wird, steigt der Strom um weniger als eine halbe amp. Wenn die dritte hinzugefügt wird, ist der Gesamtstrom unter zwei Ampere. Die vierten und fünften Rohren fügen etwa 100 Milliampere je Rohr und der sechste verursacht nahezu keine Zunahme des Stroms überhaupt. Dies legt nahe, dass die Effizienz weiter konnte durch Zugabe einer großen Anzahl von zusätzlichen Röhren angehoben werden, aber dies ist tatsächlich nicht der Fall, da die Zelle Anordnung ist wichtig. Stan Meyer fuhr Volkswagen Auto für vier Jahre auf den Ausgang von vier dieser Zellen mit 400 mm Elektroden und Stan hätte eine einzige größere Zelle hatte das machbar gewesen.

Obwohl der Strom ist nicht besonders hoch, ein fünf oder sechs amp Leistungsschalter oder Sicherung, sollte zwischen dem Netzteil und dem Schaltkreis angeordnet werden, um gegen unbeabsichtigte Kurzschlüsse schützen. Wenn ein Gerät wie das ist, in einem Fahrzeug montiert zu werden, dann ist es wichtig, dass das Netzteil angeordnet ist, so dass der Elektrolyseur getrennt wird, wenn der Motor ausgeschaltet ist. Leiten des elektrischen Stroms durch ein Relais, das über den Zündschalter eingeschaltet wird eine gute Lösung. Es ist auch wichtig, dass mindestens ein zwischen dem Gasspüler Elektrolyseur und dem Motor angeordnet ist, um einen gewissen Schutz zu geben, wenn das Gas durch einen Motor Fehlfunktion gezündet sollte erhalten.



Obwohl Leiterplatten haben jetzt für diese Schaltung hergestellt und ready-made-Einheiten sind im Handel erhältlich, können Sie Ihre eigenen Verwendung Streifenplatinen, wenn Sie wollen. Eine mögliche einmalige Prototypen Stilkomponente Layout wird hier gezeigt:



Die Unterseite der streifenförmigen Platte (wenn umgedreht horizontal) wird hier gezeigt:








Obwohl die Verwendung eines Ferrit-Ring ist wahrscheinlich die beste Möglichkeit, kann der bi-filar Spule auf einer geraden Ferritstab mit beliebigem Durchmesser und Länge gewickelt werden. Sie müssen nur kleben die Enden zweier Drähte an einem Ende der Stange und drehen Sie dann den Stab in der Hand, die Führung der Stränge in einer ordentlichen nebeneinander zylindrische Wicklung wie hier gezeigt:






Dave, der diese Replikation gebaut, schlägt verschiedene Verbesserungen. Erstens verwendet Stan Meyer eine größere Anzahl von Rohren größerer Länge. Beide dieser beiden Faktoren sollten die Gasproduktion deutlich erhöhen. Zweitens zeigt sorgfältiger Video Stans Vorführungen, dass die äußeren Rohre mit dem er einen rechteckigen Schlitz geschnitten hatten in der Oberseite jedes Röhrchen:



Einige Orgelpfeifen fein abgestimmt, indem Schlitze so in der Oberseite des Rohres, um es der Tonhöhe, die seine Schwingungsfrequenz ist anzuheben. Da sie einen kleineren Durchmesser haben, werden die inneren Rohre in der Meyer-Zelle bei einer höheren Frequenz als die äußeren Rohre schwingen. Es scheint daher wahrscheinlich, dass die Schlitze durch Stan geschnitten, um die Resonanzfrequenz der größeren Rohre anzuheben, um die Resonanzfrequenz der Innenrohre übereinstimmen sind. Wenn Sie das tun wollen, hängen Sie den Schlauch bis auf ein Stück Faden und darauf tippen, wird ein Geräusch bei der Resonanzfrequenz Teilung des Rohres zu produzieren. Schneiden eines Schlitzes in einem Außenrohr, Suspendieren auf ein Stück Faden und Klopfen, wird es der Abstand der beiden Rohre, die verglichen werden. Wenn ein Außenrohr zu Ihrer Zufriedenheit wurde abgestimmt, dann ein Schlitz genau den gleichen Abmessungen werden die anderen äußeren Rohre auf die gleiche Resonanzfrequenz Teilung zu bringen. Es ist nicht nachgewiesen, aber es wird vermutet, dass nur der Teil des äußeren Rohres und damit unter dem Schlitz, tatsächlich zur Resonanzfrequenz des Rohrs. Das ist das Teil als "H" im obigen Diagramm markiert. Es wird auch vorgeschlagen, dass die Rohre mit der gleichen Frequenz schwingen, wenn die Fläche der Innenseite des äußeren Rohres ("H" der Innenumfang x) genau mit dem Bereich der äußeren Oberfläche des inneren Rohres. Es sei daran erinnert, dass da alle Pipe-Paare mit einem einzigen Signal in Resonanz versetzt werden, dass jedes Rohr Paar auf der gleichen Frequenz wie alle anderen pipe Paaren Resonanz braucht.

Es wird gesagt, dass Stan seinem Volkswagen Auto lief vier Jahre lang, mit nur das Gas aus vier dieser Einheiten, die Rohr-Paare hatten 16-Zoll lang. Ein sehr wichtiger Teil der Zelle Build ist die Konditionierung der Elektrodenrohre mit Leitungswasser. Ravi in Indien zeigen, dass dies wie folgt durchgeführt:

1. Verwenden keine Resistenz auf der negativen Seite der Stromversorgung, wenn die Konditionierung der Rohre.
2. Start bei 0,5 Ampere auf der Signalgenerator und nach 25 Minuten ausschalten für 30 Minuten.
3. Dann bewerben 1,0 A für 20 Minuten und dann stoppen für 30 Minuten.
4. Dann bewerben 1,5 Ampere für 15 Minuten und dann stoppen für 20 Minuten.
5. Dann bewerben 2,0 Ampere für 10 Minuten und danach für 20 Minuten zu beenden.
6. Gehe zu 2,5 Ampere für 5 Minuten und Stopp für 15 Minuten.
7. Zum 3,0 Ampere für 120 bis 150 Sekunden. Sie müssen überprüfen, ob die Zelle wird heiß ... wenn es ist, müssen Sie die Zeit reduzieren.

Nach den sieben oben genannten Schritte, lassen Sie die Zelle für mindestens eine Stunde stehen, bevor Sie wieder von vorn anfangen.

Sie werden kaum einen Gaserzeugung in den frühen Phasen dieser Konditionierung, aber eine Menge von braunem Dreck erzeugt. Zunächst ändern Sie das Wasser nach jedem Zyklus, aber nicht berühren die Rohre mit bloßen Händen. Wenn die Enden der Rohre zu haben muck off sie gereinigt, dann verwenden Sie einen Pinsel, aber nicht berühren die Elektroden! Wenn der braune Dreck im Wasser während des nächsten Zyklus verlassen, verursacht es das Wasser zu erwärmen, und Sie müssen dies zu vermeiden.

Über einen Zeitraum, gibt es eine Reduzierung in der Menge des braunen Material hergestellt und an einem gewissen Punkt wird die Rohre keinen braune Zeug überhaupt. Sie werden immer sehr gut Gaserzeugung durch jetzt. Ein weißlicher pulverförmiger Mantel aus Chromoxid Dielektrikum an den Oberflächen der Elektroden entwickelt haben. Berühren Sie niemals die Rohre mit bloßen Händen, wenn dies hilfreich Beschichtung entwickelt hat.

Wichtig: Führen Sie die Klimaanlage in einem gut belüfteten Raum, oder alternativ, schließen Sie den oberen Teil der Zelle und das Gas ins Freie. Während dieses Prozesses wird die Zelle auf geraumer Zeit bleibt, so dass selbst eine sehr niedrige Gasproduktion kann eine ernste Gasmenge, die eine Gefahr wäre, wenn links nach innen sammeln akkumulieren:


Weitere Entwicklungen
Bei der Herstellung von HHO Gas von Wasser, ist es nicht möglich, den Faraday maximale übersteigen, wenn nicht zusätzliche Energie wird aus der umgebenden Umwelt gezogen. Da diese Zelle läuft kalt und hat erhebliche Gas-Ausgang, deutet alles darauf hin, dass, wenn es ausgeführt wird, wird es in dieser zusätzlichen Energie zeichnen.

Diese Idee wird durch die Tatsache, dass eine der wichtigsten Methoden der Erschließung dieses zusätzliche Energie durch Erzeugung einer Folge von sehr stark steigenden und stark fallenden elektrischen Impulsen unterstützt. Das ist genau das Ziel der Dave-Schaltung, so wäre es nicht allzu überraschend, wenn dieser Effekt geschahen.

Die zusätzliche Energie zugegriffen wird manchmal auch als "kalte" Elektrizität, die sehr unterschiedliche Eigenschaften zur normalen konventionellen Strom bezogen hat. Wo normale elektrische Verluste lokale Erwärmung verursachen als Nebenprodukt hat "kalten" Strom genau das Gegenteil bewirken, und wo ein normaler elektrischer Verlust stattfinden würde, tritt ein zusätzlicher Zustrom von nützlichen "kalten" Energie der Schaltung von außen. Diese Strömung bewirkt, dass die Temperatur der Schaltung zu fallen, anstatt zu erhöhen, das ist, warum es heißt "kalt" Strom.

Diese bemerkenswerte Auftretens hat den ungewöhnlichen Effekt tatsächlich Verringerung der Menge an konventionellen Kraft benötigt, um den Kreislauf zu fahren, wenn die Ausgangslast erhöht wird. So, steigt das durch die Schaltung angetrieben verursacht zusätzliche Energie aus der Umgebung zu fließen, die Stromversorgung für die zusätzliche Belastung und auch hilft, die Original-Schaltung fahren. Dies scheint sehr seltsam, aber dann arbeitet "kalt" Strom in einem ganz anderen Weg zu unserem bekannten konventionellen Strom, und es hat seinen eigenen Satz von unbekannten Regeln, die in der Regel das Gegenteil von dem, was wir gewohnt sind.

In seine Zelle System weiter zu testen, mit Dave eine zusätzliche Last auf den Elektroden der Zelle. Da die Induktoren auf jeder Seite der Zelle verbunden erzeugen sehr hochwertige, scharfe Spannungsspitzen, Dave zwei großen Wert Kondensatoren (83.000 Mikrofarad, 50 Volt) über der Zelle als auch verbunden ist. Die Last war eine 10-Watt-Glühbirne, die hell leuchtet, und interessanterweise geht die Stromaufnahme der Schaltung nach unten anstatt nach oben, trotz der zusätzlichen Leistung. Die Gasproduktion Rate erscheint ungebrochen.

Dies ist die Änderung auf den Teil der Schaltung, die verwendet wurde



Es wurde auch vorgeschlagen, dass, wenn ein BUZ350 nicht erhalten werden kann, dann würde es ratsam sein, den Ausgangs-FET gegen Schäden durch unbeabsichtigten Kurzschluss von Drähten usw. zu schützen, durch Verbinden was effektiv eine 150-Volt- 10 Watt Zenerdiode über sie wie in der obigen Abbildung dargestellt. Dies ist zwar nicht für die korrekte Funktionsweise der Schaltung erforderlich, ist es hilfreich, in Fällen, wo Unfälle während wiederholtes Testen und Modifikation der Zellbestandteile auftreten.




Die Zelle-Bau von Dr. Scott Cramton.
Dr. Cramton und sein Team von laesa Forschung und Entwicklung haben Wissenschaftler die Untersuchung und Weiterentwicklung dieser Technologie, und sie haben eine Leistung von sechs Litern pro Minute für ein elektrisches Eingangssignal von 12 Watt (1 Ampere bei 12 Volt) erreicht. Darüber hinaus hat Dr. Cramton Zelle stabile Frequenz-Betrieb und wird auf lokaler Brunnen laufen. Das Ziel besteht darin, die Menge an Dieselkraftstoff benötigt, um eine große Kapazität Standard elektrische Generator betrieben zu reduzieren.

Der Stil des Designs ist ähnlich ursprünglichen physikalischen Stan Meyer Bau, obwohl die Abmessungen etwas unterschiedlich sind. Der Zellkörper ist transparent Acryl-Röhre mit Endkappen oben und unten. Im Inneren der Röhre sind neun Paare von Rohren, elektrisch als drei Sätze von drei durchsetzt Rohr paarweise verbunden. Diese werden durch eine dreiphasige Versorgung auf einer gepulsten Replikation des ursprünglichen Zelle Stan Meyers basierend angetrieben wird. Es besteht aus einem Delco Remy Lichtmaschine durch einen 1,5 Pferdestärken 220 Volt Wechselstrom angetrieben. Diese Anordnung ist, wie es Stan Meyer, für Demonstrationszwecke. In einer Arbeitsposition Anwendung wird der Generator durch den Motor mit dem HHO Gas versorgt wird. Der 120-Grad-Phasen-Trennung ist die kritische Komponente zur Aufrechterhaltung der Resonanzfrequenz. Es sollte beachtet werden, dass der Generator muss eine Rate von 3600 UpM unter Last aufrechtzuerhalten.

Es muss betont werden, dass Dr. Cramton Zelle ist sehr Konstruktionsprinzipien nahe Dave Lawton Zelle und die Qualität der Konstruktion ist sehr wichtig, in der Tat werden. Der erste und wichtigste Punkt, der leicht übersehen werden kann, ist unbedingt erforderlich, die Abstimmung aller der Rohre zu einem einzigen, gemeinsamen Frequenz. Dies ist das Äquivalent des Tunings ein Musikinstrument und ohne diese Stimmung, die wesentliche resonanten Betrieb der Zelle wird nicht erreicht werden und die Leistung der Zelle nicht so etwas wie die Ergebnisse, die Dr. Cramton und sein Team werden immer sein.

Dr. Cramton ist mit 316L Edelstahl Rohre 450 mm lang. Die äußeren Rohre sind 0,75 Zoll im Durchmesser und die Innenrohre 0,5 Zoll im Durchmesser. Man erhält ein Inter-Rohr Lücke von 1,2 mm. Der erste Schritt ist, die Rohre in Resonanz zusammenkommen. Zunächst wird die Frequenz von einem Innenrohr gemessen. Dafür wurde ein kostenloser Internet-Frequenz-Analyzer-Programm heruntergeladen und mit der Audiokarte eines PCs an eine gemessene Anzeige der Resonanzfrequenz eines jeden Rohres geben verwendet. Der Download Lage ist hier

Die Methode, dies zu tun ist sehr wichtig und viel Sorgfalt wird dafür benötigt. Die Viertel-Zoll-Edelstahl-Schraube wird in das Innenrohr und bildet dort einen dichten Push-fit gedrückt. Es ist sehr wichtig, daß der Kopf einer jeden Mutter in sich um exakt dieselbe Strecke gedrückt wird, wie dies verändert die Resonanzfrequenz des Innenrohrs. Der Stahl Verbindungsstreifen wird dann in seine Z-Form gebogen und fest eingespannt mit dem Bolzen mit einem Edelstahl-Nuß. Die Anordnung von Rohr, Stahlbandes, Mutter und Schraube wird dann an einem Faden aufgehängt und angezapft vorsichtig mit einem Stück Holz und dessen Resonanzfrequenz mit der Frequenz-Analysator Programms gemessen. Die Frequenz wird in das Programm über ein Mikrofon zugeführt. Alle der Innenrohre an genau der gleichen Frequenz durch eine sehr geringe Veränderung der Eintauchtiefe des Bolzenkopfes für jeden Rohres mit einer Resonanzfrequenz, die leicht von der Frequenz der anderen Rohren in dem Satz von neun Innenrohre ist abgestimmt.

Anschließend werden die äußeren Rohre geschlitzten ihre Resonanzfrequenz zu erhöhen, um die der inneren Rohre entsprechen. Ihre Häufigkeit wird auch durch Erhängen sie auf und klopfen Sie vorsichtig mit einem Stück Holz gemessen. Wenn die Frequenz benötigt zusätzliche Anhebung, dann die Rohrlänge von 6 mm verringert und die Prüfung fortgesetzt wie zuvor. Einstellen der Breite und der Länge des Schlitzes ist die beste Methode zur Einstellung der Resonanzfrequenz der Röhre. Eine kleine Datei kann verwendet werden, um die Slot-Dimensionen zu erhöhen. Dieses Verfahren ist zeitaufwendig und mühsam, aber es ist die Mühe wert. Die durchschnittliche Länge der fertigen äußeren Rohren beträgt 445 mm und die Slot Abmessungen 19 mm lang und 13 mm breit.

Bei der Einstellung der Resonanzfrequenz der äußeren Rohre, ist es wichtig, um die Clips zu verfügen. Diese "Gartenschlauch", "Jubiläums" oder "Terry" Clips werden verwendet, um elektrische Verbindungen zu den äußeren Rohren in den Diagrammen dargestellt zu machen und sie haben eine Wirkung auf die Resonanz der Rohre, so passen sie vor jeder Abstimmung durchgeführt wird. Die Rohranordnung wird hier gezeigt:



Die äußeren Rohre gebohrt werden und bereit sein, einen Durchmesser von 4 mm Nylon-Schraube nehmen. Drei dieser Bolzenlöcher sind gleichmäßig um den Umfang jedes Ende aller der äußeren Rohre beabstandet.



Diese Nylon-Schrauben dienen zum Anpassen und halten die Innenleitung sanft im exakten Zentrum des äußeren Rohres. Es ist sehr wichtig, dass diese Schrauben nicht mehr angezogen sind, wie, dass die Vibrationen der Innenleitung behindern würde. Die Schrauben sind so angepasst, dass eine Fühlerlehre zeigt, dass es genau die gleichen 1,2 mm Lücke alle rund, oben und unten. Das Gewicht der Innenleitung ist 18 mm breiten Streifen aus Edelstahl, die in eine Z-Form gebogen, keiner der das Gewicht ist und durch die Nylon-Schrauben. Dr Cramton beschreibt diese Z-förmige Stahlband als "Feder" und unterstreicht ihre Bedeutung Konstruieren eines Resonanz Rohr-Paare. Die Anordnung ist hier dargestellt:



Die tragende elastischen Streifen aus Stahl ist blau im obigen Diagramm dargestellt, wie sie bildet auch den elektrischen Anschluss für den Schlauch. Die äußeren Rohre sicher in Position durch zwei Kunststoffscheiben, die eine dichte aufschiebbar innerhalb des 150 mm Durchmesser Acrylröhre die den Körper der Zelle bildet bilden gehalten. Die Zelle wird mit Kunststoffkappen (idealerweise, wobei die obere Schraube für leichte eingefädelt) versiegelt und die elektrischen Verbindungen durch die untere Kappe mit 6 mm VA-Schrauben durchgeführt. Die Bolzen werden abgedichtet mit Unterlegscheiben und Gummi-O-Ringe an beiden Seiten der Haube.

Zur Klarheit zeigt das Diagramm oben nur die elektrischen Anschlüsse für die inneren Rohre. Die elektrischen Anschlüsse für die äußeren Rohre werden in der folgenden Abbildung gezeigt. Die Verbindungen sind sowohl an der Oberseite und der Unterseite jedes Außenrohr durch Anbringen eines Edelstahl Schlauchschelle mit einem Edelstahl Bolzen an jeder Klammer hergestellt. Die Verdrahtung wird dann quer in der Zelle, so daß alle sechs Verbindungsstellen (drei an der Oberseite sowie drei an der Unterseite) für jeden Satz von drei Rohren aus durch den Boden der Zelle mit nur einer Schraube durchgeführt wird, wieder abgedichtet durchgeführt Scheiben und Gummi-O-Ringe. Die neun Rohr paarweise elektrisch in drei Gruppen von drei verbunden sind, und jeder Satz mit einer separaten Phase einer 3-Phasen-Wellenform zugeführt wird. Das richtet eine Interaktion durch das Wasser und erzeugt eine komplexe Wellenform Pulsen, wobei jeder Satz von Rohren Zusammenwirken mit den beiden anderen Sätzen. Die Sätze werden, so daß sich die einzelnen Rohre jedes Satzes mit den Rohren der anderen beiden Sätze durchsetzt sind, wodurch die Sätze einander überlappen, wie in der nächsten Diagramm gezeigt, angeordnet. Zur Klarheit der Darstellung zeigt nicht die elektrischen Anschlüsse für die Innenrohre und es läßt die Rohre der anderen beiden Gruppen von drei, das Wasser-Pegelsensor, nehmen das Gas aus Rohr und das Gas-Drucksensor.

Zu diesem Zeitpunkt wird die treibende Dr. Cramton Rohr Arrays mit der Schaltung unten. Es verwendet einen Wechselstrom Sinuswelle durch einen gepulsten Wechselstromgenerators erzeugt. Der Strom an den Motor eingespeist Antreiben des Wechselstromgenerators macht etwa 24 Watt Leistung, während die aktuelle Fahrt zum Generatorwindung ist nur 12 Watt. Es sollte klar, dass die Lichtmaschine kann leicht viele Zellen, wahrscheinlich ohne Erhöhung der Leistung verlangt werden. Dr. Cramton untersucht Methoden zur Herstellung derselben Wellenform ohne die Notwendigkeit für eine Lichtmaschine und während die nützlich sein würde, sollte erkannt werden, dass ein Gas Leistung von sechs Litern pro Minute bei einer Leistungsaufnahme von nur 36 Watt ein sehr wichtiges Ergebnis ist werden . Andere haben gezeigt, dass es möglich ist, eine 5,5 Kilowatt Leistung elektrischen Generator auf HHO Gas allein mit einer Fließgeschwindigkeit von solchen Größenordnung, und offensichtlich können die 36 Watt sehr leicht aus, daß 5,5 Kilowatt Leistung vorgesehen sein.

Es ist absolut wichtig, dass die Rohr-Paare "konditioniert", da sehr wenig Gas Produktion sein wird, bis der weiße Klimaanlage Schicht wird auf den aktiven Oberflächen der Rohre gebaut. Wie bereits beschrieben, ist eine Methode, durch Einschalten der Zelle für ein paar Minuten, und dann ließ sie ruhen ungenutzt für eine Zeit vor der Wiederholung des Prozesses. Dr. Cramton betont, dass mindestens hundert Stunden Konditionieren benötigt wird, bevor das Gas Ausgabelautstärke zu steigen beginnt, und es wird drei Monate vor der weiße Schicht Konditionierung seine volle Dicke und das Gas Produktionsrate erhöht sich dramatisch:



Dr Cramton betont, dass es die mechanische Konstruktion, die den Unterschied in der Gasproduktionsrate machen ist. Die inneren und äußeren Rohre sind an eine gemeinsame Frequenz abgestimmt werden. Es ist unerlässlich, dass die Rohr-Paare konditioniert werden müssen, welche durch wiederholte Anwendung über einen Zeitraum durchgeführt werden. Eine sehr wichtige Alternative zu dieser langen Konditionierung ist Beschichten der Gesamtheit der Rohroberflächen mit dem isolierenden Material "Super-Corona Dope" (www.mgchemicals.com) da hiermit eine sofortige Konditionierung des Rohren. Wenn ein vollständiger Satz von abgestimmten Rohre erreicht worden ist, dann muss die Elektronik aufgebaut und abgestimmt auf die Resonanzfrequenz der Rohrsätze. Spannung baut sich an den Rohren aus der wiederholten Pulsung der Niederspannungs-Schaltung und die Wirkung der bi-Fadendraht gewickelten Spulen auf jeder Seite jedes Rohres gesetzt und erlaubt durch die Isolierung der Rohre. Mit Super Corona Dope diese Spannung bei 1480 Volt, aber mit der Isolierschicht aus einer örtlichen Wasserversorgung gemessen wurde, das heißt Spannung etwa 1340 Volt.

Es sollte verstanden werden, dass das bi-Fadendraht gewickelte Spule (das heißt, gewickelt mit zwei Leitungsstränge nebeneinander) sehr steil ansteigenden, sehr kurze Spannungsspitzen, typischerweise von mehr als 1.000 Volt trotz der elektrischen Versorgung kleiner als erzeugt werden vierzehn Volt. Die Spulen von Dr. Cramton basieren auf Ferritstäben, 300 mm Länge und 10 mm Durchmesser aufgewickelt. Da nur 100 mm langen Stangen zur Verfügung standen, wurden diese, indem er drei in einem Kunststoff-Rohr ausgebildet. Die Spulenwicklung ist Kupferlackdraht und ausreichende Stromtragfähigkeit zu ermöglichen, muss, dass der Draht bis 22 swg (21 AWG) oder einem größeren Durchmesser, das heißt mit einer geringeren Lehrennummer wie 20 swg sein. Diese Spulen gewickelt sind, um eine Induktivität von 6,3 mH auf jeder der beiden Wicklungen ergeben.

Die Schaltung unter dem zu diesem Zeitpunkt verwendet wird. Sie werden feststellen, dass ein zusätzlicher Pol zum Gating On wurde hinzugefügt / Off so schalten, dass die Timing-Komponenten durchgeführt werden, wenn das Torsignal ausgeschaltet ist eingeschaltet. Dies ergibt zusätzliche Sicherheit für das Gating-Chip 555 in der Schaltung, Überhitzungsschutz, wenn es ausgeführt wird, aber nicht verwendet wird. Die Häufigkeit, mit Dr. Cramton Zelle verwendet wird, ist 4,73 kHz, obwohl dies nicht die optimale Frequenz für die Zelle. Der Wechselstromgenerator schreibt eine bestimmte Begrenzung der höchstmöglichen Frequenz, aber die verwendete Frequenz ist gezeigt worden, um die effektivste und es ist eine Harmonische der optimalen Frequenz. Das ist ein bisschen wie drückt ein Kind auf einer Schaukel und nur schieben jeden dritten oder vierten Schaukel, die ganz gut funktioniert.



Dr. Cramton sagt: "Ich möchte die Leute wissen, dass die wissenschaftliche Gemeinschaft an diesen Projekten arbeiten und diese Technologie ist nun eine Tatsache der Wissenschaft und nicht vermuten".

Dr Cramton wiederholt hat Leistungstests an einer 40 Kilowatt Dieselgenerator durchgeführt und die Ergebnisse waren sehr konsistent, kommen in innerhalb von 1% jedes Mal auf zehn aufeinanderfolgenden Tests. Hier ist seine graphische Darstellung der Ergebnisse dieser Vorarbeiten:



Die Gewinne bei voller 40 kW Last sind etwa 35%, was einem Rückgang von 1,4 Liter Diesel pro Stunde. Da der Generator Teil der Ausrüstung eines großen Stromversorger, ist es wahrscheinlich, dass die Zahl von Generatoren in Bezug auf die Nachfrage manipuliert werden und so die kontinuierliche Gesamtverstärkung dürfte etwa 33% noch mit einem so niedrigen Eingangs HHO als 6 lpm. Die Erforschung und Entwicklung setzt sich fort.



Die Hohe Verstärkung Ringkern System von Bob Boyce:
Bob Boyce hat vor kurzem eine andere Methode zur Spaltung von Wasser mit Hilfe seiner Flachkollektoren Elektrolyseur-Stil Bau freigegeben und gepulst mit nur zwölf Volt, wie in den oben genannten Wasser-Splitter Designs. Bobs Schaltung ist:



Hier produziert die Platine drei separate, stimmbar, sehr scharf Rechtecksignale wie im D9.pdf Dokument beschriebenen erwähnt. Diese drei Signale werden in eine einzelne komplexe Wellenform, wenn die jeweils in einer separaten hochpräzise hochspezifizierte Wicklung auf einer Eisen-Staub toroidalen Transformatorkern zugeführt wird integriert. Dieses Signal wird auf eine höhere Spannung in der Sekundärspule des Transformators verstärkt und dann an den Elektrodenplatten über eine Drosselspule auf jeder Seite der Einheit, in genau der gleichen Weise wie bei den vorhergehenden Ausführungen.



Selbst-Resonanz Elektrolyse:
Frequency aktiviert Elektrolyseure nur richtig arbeiten, wenn sie auf ihrer Resonanzfrequenz gehalten werden. Stan Meyer hat ein Patent auf seiner Elektronik die lokalisieren, würde verriegeln an und Aufrechterhaltung der elektronischen Pulsen bei der Resonanzfrequenz von seiner Zelle. Leider Stan Patent nur gibt Grundzüge für die verwendeten Methoden.

Die John Bedini Batterieladeeinheit Impulsschaltungen wurden mit großem Erfolg auf Wasser-Abzweiger-Zellen aufgebracht. Hierbei ist die Zelle selbst Teil der Frequenzsteuerung des Oszillatorschaltkreises und die Anordnung könnte so aussehen:



Diese Idee basiert auf einem YouTube-Video von einem Benutzer, dessen ID ist "TheGuru2You", wo diese Anordnung wird vorgeschlagen legte befürwortete:



Die Guru2You erklärt, dass er diese Schaltung gebaut mit einer Kapazität anstelle der Elektrolyseur und er sagt, dass er kann bestätigen, dass es sich von selbst mit Strom versorgt, was die konventionelle Wissenschaft sagt, ist nicht möglich (es sei denn vielleicht, wenn die Schaltung ist Kommissionierung bis abgestrahlte Leistung durch die Verdrahtung der Schaltung). Sobald ein Zwölf-Volt-Versorgung kurzzeitig an die Eingangsanschlüsse angeschlossen ist, schaltet der Transistor auf die Stromversorgung des Transformators, die sich wiederholende Impulse an die Basis des Transistors, die Schwingungen aufrechtzuerhalten, selbst wenn die zwölf Volt-Versorgung speist entfernt wird. Die Geschwindigkeit der Oszillation wird durch die Resonanzfrequenz des Wasser-Splittereinheit geregelt. Folglich wird, wie die Resonanzfrequenz der Zelle verändert, weil Blasen bilden, die Druckänderungen, die Temperatur ändert, oder was auch immer die Schaltung automatisch und behauptet, dass optimale Frequenz.



Die Selbstregulierende Schaltung von Dave Lawton:
Dave Lawton verwendet eine andere Methode, wie er entwickelt und errichtet eine Phase-Lock-Loop ("PLL")-Schaltung, die die gleiche Sache tut, die Stan Meyer Automatische Schaltung hat. Das ist Daves Schaltung:



Diese Schaltung wurde sehr erfolgreich von einer Reihe von Menschen genutzt werden. Ein Experimentator war die Schaltung von einem Freund gebaut, wie er nicht sehr zuversichtlich, mit dem Aufbau elektronischer Schaltungen. Die Konstruktion sieht wie folgt aus:





Die beiden Luftspulen werden separat als bi-filar Wunde gewickelt, und einige Experimente mit verschiedenen Arten unternommen werden, um die Auswirkungen auf die gesamte Gasproduktion zu sehen. Diese Schaltung wird im folgenden Video gezeigt, das Führen eines 2,6 Zoll lang Paar Elektroden mit einem Abstand von 2 mm zwischen ihnen sitzen in einem Prüfstand. Die Elektroden haben Nähte und einer unbekannten Qualität aus Edelstahl und kann an der Oberseite des Lichtbilds oben gesehen werden. Das video zeigt erhebliche Gasproduktion fast ohne Stromverbrauch und die Zelle bleiben ganz Kühl.



Laufen Elektrische Generatoren mit Wasser als nur Kraftstoff.
Nach vielen Jahrzehnten des Seins angelogen, glauben die meisten Leute, dass ein Treibstoffverbrauch (in der Regel ein "fossiler Brennstoff' wie Benzin oder Diesel) um zu einem Motor ausgeführt werden. "Wissenschaftliche Experten" demonstrieren ihre Unwissenheit, indem Sie verkündet, dass ihre Berechnungen zeigen, dass es einfach nicht genug Energie in Wasserstoff über Elektrolyse, bieten genügend Strom um einen Motor zu betreiben, der ausreichenden elektrischen Energie, um die Elektrolyse durchzuführen in erster Linie liefern können veröffentlicht.

Ihre Berechnungen sind völlig falsch, da sie auf einem großen Maß an Unwissenheit über die wahren Tatsachen beruhen:
  1. Ignorieren HHO insgesamt Motoren sehr gut auf ökologische Energie kanalisiert durch ein Joe Cell, siehe Kapitel 9 ausgeführt werden können, und wenn Sie das tun, keinen Brennstoff überhaupt verbraucht.

  2. Sie sind nicht bewusst vorgenommene richtig HHO hat in der Regel viermal den Energiegehalt von Wasserstoffgas.

  3. Sie sind nicht bewusst, dass eine ordnungsgemäß erstellte Elektrolyseur auf DC laufen mehr als das doppelte die Effizienz verfügt, die Faraday als die maximal mögliche Produktionsrate von HHO für jede gegebene Stromfluss

  4. Sie sind nicht bewusst, dass resonant gepulste Elektrolyse mehrmals die Wasser-HHO-Wirkungsgrad, die gerade Gleichstrom produzieren können hat, was zu mehr als zehn Mal die Faraday "maximale" Conversion-Rate.

  5. Sie sind nicht bewusst, dass die Mehrheit der von HHO konvertierten zurück ins Wasser erzeugte Energie nicht aus der Wasserstoff kommt aber stattdessen von aufgeladenen Wassercluster kommt. Es ist wahrscheinlich, dass sie geladene Wassercluster noch nie gehört haben.

  6. Sie sind wahrscheinlich nicht bewusst, dass die Einführung von kaltem Wassernebel in die Luft, die in einem Verbrennungsmotor, macht die Maschine als ein Verbrennungsmotor mit Dampf zu betreiben, wie Nebel in Blitz-Dampf, erhöhen den Druck im Zylinder und Effizienzsteigerung der Motor ganz erheblich umgewandelt wird.

Wegen dieser Dinge produzieren die Berechnungen der wissenschaftlichen Experten völlig falsche Ergebnisse aus Mangel an Wissen und die fehlerhaften Annahmen, auf denen die Berechnungen basieren.

Interessant ist, ganz abgesehen davon, dass Generatoren laufen auf dem Wasser als die einzige sichtbare Brennstoff einschalten netzunabhängige Standorten rund um die Uhr seit vielen Jahren, und wurden ignoriert dieses kleine Detail, schauen Sie sich diese Zeitung Kommentar:

US Navy wird Meerwasser in Kraftstoff verwandeln.

Der US-Navy behauptet, dass es eine Möglichkeit, Meerwasser in Kraftstoff, verwandeln gefunden hat haben mehrere Jahrzehnte wissenschaftliche Experimente.

Wenn true, sah die Entwicklung Kriegsschiffen entwickeln ihre eigenen Kraftstoff und operative 100 % der Zeit zu bleiben. Navy Wissenschaftler sagen, dass sie einem verwendet haben den Kraftstoff auf ein Modell-Flugzeug fliegen.

Nannte es "einen großen Meilenstein", Vizeadmiral Philip Cullom wies darauf hin, dass "in der Marine haben wir einige ziemlich ungewöhnlichen Arten von Herausforderungen".

Eine davon ist die Notwendigkeit zur Zeit von einen Öltanker zu tanken. Aber "eine revolutionäre Technologie wie Meerwasser, Brennstoff, entwickelt erfindet eine Menge für die Art und Weise, in denen wir tätig sind, wenn Sie, Logistik, Rediness denken"

Die US Navy hat 289 Schiffe und die meisten stützen sich auf Öl basierenden Kraftstoff, abgesehen von einigen Flugzeugträgern und 72 u-Boote, die Kernenergie zu nutzen. Der Durchbruch kam nach dem Wissenschaftler einen Weg zum Extrahieren von Kohlendioxid und Wasserstoff aus Meerwasser gefunden. Die Gase werden dann in ein Brennstoff mit Hilfe von Katalysatoren umgewandelt.

Cullom erklärte: "Wir sind in schwierigen Zeiten müssen wir auf neue Weise denken und schauen wie wir Energie zu erzeugen, wie wir Energie Wert und wie wir es verbrauchen. Wir müssen die Annahmen der letzten sechzig Jahre fordern wir ständigen Zugriff auf günstige, unbegrenzte Mengen an Kraftstoff hatten".


Dies ist ein sehr interessanter Kommentar von Vizeadmiral Cullom. Zum einen bestätigt er, dass die Marine massiven Motoren mit Gas produziert durch die Elektrolyse betrieben werden können. Andererseits impliziert er sehr stark, dass die Betankung mit ölbasierten Verbrauchsmaterialien nicht mehr benötigt wird und bedeutet, dass die Elektrolyse deutlich über 100 % effizient, machen diese massiven Motoren batterielose. Drittens scheint es angemessen, die davon ausgehen, wenn diese massiven Motoren batterielosen durch Elektrolyse, sein können, die die sehr viel kleineren Motoren in Autos auch auf Elektrolyse, ausgeführt werden könnte, selbst wenn die gleiche Methode der Elektrolyse wurden nicht verwendet. Wir haben mit der winzigen, sehr ineffizienten Motoren befassen, die in Generatoren verwendet werden, die normalerweise Benzin als Treibstoff benutzen:

In Großbritannien gelang es drei Männer, die einen Generator auf dem Wasser allein laufen, mit nur einfachen Dinge, die im Rahmen der durchschnittlichen Handwerker in seiner Werkstatt sind. Sie kauften ein Standard-Benzin-angetriebenen elektrischen Generator off eBay und schaffte es, ohne Verwendung von Benzin. Sie verwendeten eine HHO Gasstrom, die sie bei nur 3 lpm gemessen und prüfen sie die 5,5 Kilowatt-Generator mit 4 Kilowatt Geräte geladen. Danach verließen sie den Generator und ging zu einem sehr viel größeren Motor als ihre Pläne zur Stromerzeugung an den lokalen Energieversorger zu verkaufen. sie sagten:

Die Ausrüstung wurde zusammen durch mein Mitarbeiter, der die Wasser / Elektrolyt (nicht ein Standard-Elektrolyt, 0,4 Vol.%) zugeführt setzen. Es war ein 5 kW Benzin-Generator (etwa 300cc). Wir anbei einen Chevrolet Lichtmaschine, die ständig erhebt eine 12-Volt 55 AHr-Batterie, die wiederum Mächte sechs HHO Röhren, von denen jeder 6 Watt zieht, für eine Gesamtmenge von 30 Watt. Die Ausgänge dieser Elektrolyseure sind in Reihe geschaltet und füttern sie das Gas in einer Niederdruck-Butangas "camping" Tank, der eine 18 psi Überdruckventil hat. Dieser Tank speist den Lufteinlass des Generators, der mit einer Drossel einstellbar ist. Wir luden die 30-Ampere-Steckdose des Generators mit verschiedenen Bohrern, Heizungen usw. Arbeiten, für mehr als vier Stunden. Die maximale Last, die wir ausprobierten war 4 Kilowatt, ein bar Heizung, einen Wasserkocher und zwei Bohrmaschinen. Die Rohre sind schwere Kunststoff (80 psi). Im Inneren befinden sich 4 Rohre aus Edelstahl (3 positive und 1 negative). Jedes Rohr eingerichtet 1 Liter Gas alle zwei Minuten, die insgesamt 3 Liter pro Minute beträgt. Sie werden schließlich warm anfühlen, aber sie werden nicht heiß.


Laufzeit Eines Elektrischen Generators Ohne Fossile Brennstoffe




In Groben Zügen

Um dieses Ziel zu erreichen, sehr viel wie Stan Meyer, müssen wir füttern den Motor drei Dinge:
  1. Air - dies ist in normal durch den vorhandenen Luftfilter zugeführt.
  2. HHO Gas - wie dies zu machen ist schon sehr detailliert erläutert.
  3. Ein Nebel von sehr kleinen Wassertröpfchen, manchmal auch als "kalte Wassernebel".
Auch müssen wir zwei Anpassungen der Motor Hersteller:
  1. Der Zündzeitpunkt muss um etwa elf Grad verzögert.
  2. Wenn es eine "Abfall" Funken, dass dann beseitigt werden muss.
Um dann fassen, muss eine Menge Arbeit zu tun, um diesen Effekt zu erzielen:
  1. Ein Elektrolyseur muss gebaut oder gekauft werden, obwohl die erforderliche Gasproduktionsrate ist nicht besonders hoch.
  2. Ein Generator der kalten Wassernebel muss gemacht oder gekauft werden.
  3. Rohre müssen installiert sein, um diese beiden Elemente in den Motor zu tragen.
  4. Die Motorsteuerung muss verzögert werden.
  5. Jeglicher Abfall Funke muss unterdrückt werden.
  6. Wassertanks sind für die kalte Wassernebel benötigt und zu halten der Elektrolyseur aufgestockt.
  7. Idealerweise sollte eine Art automatischer Wasserzufuhr für diese Wassertanks bereitgestellt werden, so dass der Generator für längere Zeit unbeaufsichtigt laufen.
Wenn wir weglassen die elektrische Sicherheit Ausrüstung, die bereits ausführlich erläutert worden ist, und lassen Sie die HHO Gas-Sicherheits-Ausrüstung, die bereits ausführlich erläutert worden ist, und überspringen Sie die automatisierte Wasserversorgung Details und die Starterbatterie, dann eine generalisierte Skizze des gesamten Anordnung sieht wie folgt aus:



Hier haben sie sich dafür entschieden, das HHO Gas in die Luft zu speisen nach dem Luftfilter (eine Sache, die wir in der Regel zu vermeiden, da es nicht hilfreich für die HHO Gasproduktion Effizienz, aber der erste Schritt ist, um ihre erfolgreiche Methode genau zu reproduzieren, bevor man wenn es kann weiter verbessert werden). Auch in diesem selben Bereich zugeführt ist die kalte Wassernebel, der aus einer sehr großen Zahl von sehr kleinen Tröpfchen besteht. Die Luft tritt dieses Gebiet als normal, durch den vorhandenen Luftfilter. Dies gibt uns die drei notwendigen Komponenten für den Betrieb des Generators Motors ohne Verwendung von fossilen Brennstoffen.


Erstellen der Kalten Wassernebel
Es gibt drei verschiedene Möglichkeiten, um das Spray von sehr feinen Wassertröpfchen, die ein wesentliches Merkmal für den Erfolg dieser Art der Ausführung des Motors sind generieren. Eine Möglichkeit ist es, eine Venturi-Rohr, das, während es wie ein beeindruckendes Gerät klingt, ist eigentlich sehr einfach in der Konstruktion zu verwenden:



Es ist nur ein Rohr, das zu einem Punkt verjüngt, und das eine sehr kleine Düse. Da der Motor saugt die Luft / HHO Mischung auf ihr Saughub strömt das Gemisch über die Düse des Venturirohres. Dies schafft einen Bereich niedrigeren Drucks außerhalb der Düse und bewirkt, dass Wasser durch die Düse in einem Spray aus sehr feinen Tröpfchen zu verlassen. Einige Parfum Spray-Flaschen verwenden diese Methode, da sie sowohl billig und effektiv ist.

Eine alternative Methode zur Herstellung des kalten Wassers Nebel ist mit einem oder mehreren "Teich foggers" zu verwenden. Dies sind kleine Vorrichtungen, die Ultraschall im optimalen Betriebspunkt Tiefe im Wasser von einem Schwimmer gehalten werden. Sie produzieren große Mengen an kaltem Wasser Nebel, der in den Motor wie diese geführt werden kann:



Eine dritte Methode ist, eine kleine Vergaser des Typs mit Modellflugzeugen verwendet wird. Dies macht die gleiche Arbeit als reguläre Motor Vergaser, Zuführen eines Spray von winzigen Wassertröpfchen in den Ansaugtrakt. Die physikalische Anordnung von dieser Möglichkeit hängt von der Konstruktion des Luftfilters des Generators modifiziert. Sie werden feststellen, dass die Menschen in Großbritannien, die dies taten, verwendet einen kleinen Gastank mit einem £18 pro Quadratzoll Druckventil. Dies ist nicht möglich mit der höchsten Qualität der HHO Gases, wenn es nicht so viel zusammengedrückt wird. Jedoch mit einem niedrigeren Gehalt von HHO welche hat einige Wasserdampf in mit ihm vermischt wird, ist es möglich, einen Gasspeicher mit dieser Art von Druck darin haben. In diesem Fall, außer möglicherweise für den Start, ist ihre Gasproduktionsrate wahrscheinlich nicht hoch genug, um wesentlich erhöhten Druck im Inneren des Behälters zu ermöglichen. Offensichtlich wird die Gas-Druckschalter am Elektrolyseur und der auf dem Gasspeichertank haben ähnliche Betriebsdrücke.


Einige Sicherheits-Features
Bis zu diesem Punkt hat der Elektrolyseur in nackten Umriss gezeigt. In der Praxis ist es wichtig, dass einige Sicherheitsmerkmale eingearbeitet werden wie hier dargestellt:



Diese Sicherheitseinrichtungen vertraut sein sollten Ihnen von jetzt, da sie bereits zuvor in diesem Dokument erläutert wurde.


Der Grund für die Änderung des Zeitpunkts
Die Kraftstoffe mit den meisten Brennkraftmaschinen eingesetzt sind entweder Benzin oder Diesel. Wenn Sie nicht in der Chemie interessiert sind, dann sind Sie wahrscheinlich nicht bewusst die Struktur dieser Kraftstoffe. Diese Brennstoffe werden als "Kohlenwasserstoffe", weil sie aus Wasserstoff und Kohlenstoff aufgebaut sind. Carbon hat vier Bindungen und so ein Kohlenstoffatom zu vier anderen Atomen verbinden, um ein Molekül zu bilden. Benzin eine langkettige Molekül mit irgendetwas 7-9 Kohlenstoffatomen in einer Kette:


Diesel hat die gleiche Struktur, aber mit elf bis achtzehn Kohlenstoffatomen in einer Kette. In einem Benzinmotor, wird ein feiner Sprühnebel von Benzin in jeden Zylinder während des Ansaughubs zugeführt. Idealerweise sollte der Brennstoff in Form von Dampf, aber das ist nicht mit den Ölgesellschaften beliebt, weil dabei das kann Fahrzeugs Leistungen in der 100 bis 300 mpg Bereich geben, und das würde die Gewinne aus dem Ölgeschäft zu schneiden.

Das Benzin in den Zylinder während des Kompressionshubes komprimiert und dass sein Volumen verringert und erhöht seine Temperatur wesentlich. Die Luft / Kraftstoff-Gemisch wird dann mit einem kräftigen Schlag Funken und dass genügend Energie, um eine chemische Reaktion zwischen dem Brennstoff und der Luft beginnen. Weil die Kohlenwasserstoffkette ist solch ein großes Molekül, dauert es eine Zeit für diese Kette aufzubrechen, bevor die einzelnen Atome mit dem Sauerstoff in der Luft zu kombinieren. Die Hauptmaschine Leistung wird durch den Wasserstoffatomen kombiniert mit Sauerstoff erzeugt wird, so dass die Reaktion erzeugt eine große Menge an Wärme. Die Kohlenstoffatome sind nicht besonders hilfreich, bilden Kohlenstoff-Ablagerungen im Inneren des Motors, nicht um etwas Kohlenmonoxid (CO) und etwas Kohlendioxid (CO2) sowie zu erwähnen.

Entscheidend ist hier die kurze Verzögerung zwischen der Zündung und Verbrennung des Kraftstoffs. Die Verbrennung muss einige Grad nach dem oberen Totpunkt passiert, wenn sich der Kolben zu seiner Abwärtsbewegung in der Krafthub starten. Wegen der Verzögerung durch die Kohlenwasserstoffkette brechen verursacht, tritt der Funke einige Grad vor dem oberen Totpunkt:



Wenn Sie die Benzindämpfe mit HHO Gas zu ersetzen wäre, dann gäbe es ein großes Problem sein. Dies liegt daran, HHO Gas sehr kleines Molekül Größen, die nicht brauchen jede Art von Abbau und die sofort mit explosiver Kraft brennen. Das Ergebnis wäre eine Explosion, die viel zu früh auftritt, und welche sich gegen die Bewegung des Kolbens steigenden wie hier dargestellt werden:



Die Kräfte, die auf die Kolben-Pleuel verhängt wäre so hoch, dass es wäre ziemlich störanfällig und verursachen zusätzliche Motorschäden.

Im Falle unserer elektrischen Generator, werden wir nicht füttern eine Mischung aus Luft und HHO Gas, sondern eine Mischung aus Luft, HHO Gas und kaltem Wasser Nebel. Dadurch verzögert sich die Verbrennung des Gases HHO um einen kleinen Betrag, aber es ist immer noch wichtig, dass der Funken nach der oberen Totpunkt auftritt, so dass die Zündung des Generators muss durch elf Grad verzögert.

Motor Design variiert erheblich in einer Weise, die nicht offensichtlich sind, um einen kurzen Blick auf den Motor. Das Timing der Ventile ist ein großer Faktor hier. In den kleinsten und billigste Motoren wird die Motorkonstruktion indem nicht die Zündungseinstellung von der Nockenwelle aufgenommen vereinfacht. Stattdessen werden die Herstellungskosten, indem der Zündzeitpunkt von der Abtriebswelle geschnitten. Dies erzeugt einen Funken bei jeder Umdrehung der Maschine. Aber, wenn es ein Viertaktmotor ist, sollte die Funken nur auf den Krafthub, die jeder zweiten Umdrehung der Ausgangswelle auftritt. Wenn der Kraftstoff Benzin ist, dann ist dies nicht relevant, da der zusätzliche Funken kurz vor dem Ende des Auslaßhubes, wenn nur verbrannte Gase in dem Zylinder sind auftreten wird.

Manche Menschen sind besorgt, wenn sie von HHO Gas Brennen und Herstellung von Wasser im Inneren des Motors zu denken. Sie denken an Wasserstoffversprödung und rosten. Jedoch aufgrund der Beschaffenheit des Kohlenwasserstoffbrennstoffes bereits verwendet wird, läuft der Motor in erster Linie auf Wasserstoff sowieso und es immer Wasser hergestellt. Das Wasser ist in Form von sehr heißem Dampf oder Dampf und den Motor Wärme trocknet es aus, wenn der Motor gestoppt wird. Wasserstoffversprödung nicht als Ergebnis der Verwendung einer HHO Gasverdichter auftreten.

Jedenfalls, wenn wir den Funken bis nach Top Dead Center als müssen wir verzögern, dann ist die Situation ganz anders als die Abfälle Funke wird auch um den gleichen Betrag verzögert werden. Bei den meisten Motoren, an diesem Punkt in der Zeit das Auslaßventil geschlossen und das Einlaßventil haben geöffnet. Unsere sehr leicht entzündlich Gasgemisch wird gefüttert in den Motor auf seinen Ansaughub. Dies bedeutet, dass unsere Gasversorgungssystem offen ist mit dem Zylinder durch das offene Einlassventil verbunden ist, und so wird der Abfall Funke würde unser Gasversorgungssystem entzünden (so weit wie die die in der Waschflasche Rückblenden ersticken würde). Die Situation wird hier gezeigt:



Wir wollen auf keinen Fall, dass das geschehen, so ist es sehr wichtig, dass wir diese zusätzlichen "Abfall" Funken zu unterdrücken. So lässt diese uns mit zwei Motor-Anpassungen: Zeitverzögerung und Abfall Funke Beseitigung. Es gibt verschiedene Möglichkeiten, wie diese ausgeführt werden kann und da jede Motorkonstruktion unterschiedlich ist, ist es schwierig, alle Möglichkeiten zu decken. Allerdings gibt es eine Technik, die bei vielen Motoren und die mit beiden Probleme gleichzeitig anzeigen verwendet werden kann.

Die meisten Motoren dieser Art sind Viertaktmotoren mit Einlass-und Auslassventile, vielleicht so etwas wie dieses:



Das Einlassventil (gezeigt auf der rechten Seite in dieser Darstellung) nach unten durch eine Nockenwelle geschoben, die Feder und das Öffnen der Einlassöffnung. Die genaue Anordnung wird sich von einem Motor zum nächsten Motiv. Was fixiert ist die Bewegung des Ventils selbst und diese Bewegung findet nur jede zweite Umdrehung. Es gibt verschiedene Möglichkeiten der Verwendung solche Bewegung um die Abfälle zu beseitigen und Funken verzögern die Timing. Wenn ein Schalter montiert wurden, so dass es, wenn das Einlassventil öffnet und schließt, wenn das Einlassventil schließt, öffnet, dann ist die Schalterschließung zeigt, wenn der Kolben nach oben beginnt seinen Kompressionshub und eine einfache elektronische Schaltung kann dann geben eine einstellbare Verzögerung vor dem Feuern Spule, die den Funken erzeugt. Dies bedeutet natürlich, beinhaltet Trennen des ursprünglichen elektrischen Schaltung, so dass kein Abfall Funke erzeugt. Der Strom durch den Schaltkontakten angeordnet sein, um so niedrig sein, dass es keine Funkenbildung an den Kontakten, wenn der Stromkreis wieder unterbrochen sein kann. Der Schalter Positionierung könnte so sein:



Eine Alternative besteht darin, eine starke Dauermagneten zum Kipphebel befestigen, mit Epoxidharz, und positionieren eines Festkörper "Hall-Effekt"-Sensor, so daß sie die Verzögerung auslöst, bevor der Funke erzeugt wird.

Wenn der Motor nicht über einen Abfall Funke, dann in der Theorie könnte das Timing-Mechanismus des Motors verwendet werden, um den Funken zu verzögern werden. In der Praxis jedoch ist die Zeitschaltvorrichtung fast nie fähig Verzögern des Funkens zu der Position, die für den Betrieb ohne fossile Brennstoff benötigt wird, und so, eine Art Verzögerungsschaltung ohnehin benötigt.

Die Art der Verzögerungsschaltung benötigt wird eine "monostabil" genannt, weil sie nur einen stabilen Zustand hat. Eine Prinzipschaltung des betreffenden Typs ist:



Wenn Sie überhaupt nicht vertraut mit elektronischen Schaltungen sind, dann werfen Sie einen Blick auf die Anfänger-Elektronik Tutorial im Chapter12.pdf Dokument auf dem tutorial Website wie die erklärt, wie Schaltungen funktioniert und wie man eine einfache Schaltung von Grund auf neu zu bauen. Wir können zwei dieser Schaltungen, die ersten, die einstellbare Verzögerung und die zweite geben, um einen kurzen Impuls mit der Zündschaltung zu geben, um den Funken zu erzeugen:




Machen das HHO-gas
Wenn der Generator läuft, haben wir einen Vorrat an elektrischer Energie, die von einem Gerät, das speziell entwickelt wurde, um große Mengen von Strom für jede gewünschte Anwendung zu liefern. Wir haben es nicht mit dem freien Kapazitäten von einigen low-grade Lichtmaschine im Auto, aber wir haben erhebliche elektrische Leistung zur Verfügung.

Abgesehen davon, die Elektrolyseure zu Beginn dieses Dokuments beschrieben effizient sind und es unwahrscheinlich ist, dass eine übermäßige Menge an Leistung erforderlich wäre bei Verwendung eines dieser Designs werden. Ein weiterer praktischer Faktor ist, dass dies eine stationäre Anwendung ist, so dass die Größe und das Gewicht der Elektrolyseur ist überhaupt nicht wichtig, und das gibt uns mehr Flexibilität bei unseren Entscheidungen der Dimensionen.

Da es sich um eine Anwendung, wo es ist sehr wahrscheinlich, dass der Elektrolyseur für längere Zeit unbeaufsichtigt betrieben werden soll, sollte ein automatisiertes Wasserversorgungssystem vorgesehen sein. Die wichtigsten Details eines solchen Systems wurden bereits abgedeckt, aber was noch nicht behandelt worden ist das Schalten für die Wasserpumpe. Die Wasserpumpe selbst kann ein gewöhnlicher Scheibenwaschanlage Pumpe sein, und wir brauchen eine Form der Schalter, der am Säurestand in der Elektrolyseur arbeitet. Es genügt, zu spüren, das Niveau in nur einer der Zellen innerhalb der Elektrolyseur wie das Wasser Nutzung wird so ziemlich das gleiche in jeder Zelle sein. Wenn man den Elektrolyseur in einer geeigneten Größe und Form machen, dann eine einfache off-the-shelf Miniatur Schwimmerschalter verwendet werden. Wenn Sie möchten, kann ein elektronischer Füllstandssensor betrieben werden, mit zwei Schrauben durch die Seite des Elektrolyseurs als Füllstandssensor. Eine geeignete Schaltung für diese einfache Umschaltung Aufgabe könnte:



Wenn der Elektrolytspiegel im Elektrolyseur in Kontakt mit der oberen Bolzenkopf ist, wird der Stromkreis abgeschaltet und die Wasserpumpe abgeschaltet wird. Der Elektrolyt einen geringen Widerstand gegen den Stromfluss, und so verbindet das 4.7K bis zum Boden des BC109 Darlington-Paar (wie in Kapitel 12 beschrieben). Das hält die beiden Transistoren eingeschaltet voll auf denen die 8.2K Widerstand Verbindung hält deutlich unter den 0,7 Volt benötigt, um die ZTX6533 Transistor einzuschalten. Wenn Sie über die ZTX6533 Transistors teilweise betroffen sind, dann Widerstand "R" hinzugefügt werden konnte, obwohl der Prototyp nicht brauchte ein. Der Wert würde über 2K sein. Wenn der Elektrolyt Unterschreiten des oberen Bolzenkopf, schalten die beiden ersten Transistoren ausgeschaltet und die ZTX6533 Transistor wird dann vollständig von der auf 47K Widerstand und der Widerstand in Serie 82K angetrieben, Bereitstellen des 150 mA für das Relais sein musste Einschalten voll auf. Die Schaltung zieht etwa 5 mA in seiner Standby-Zustand. Die Zahlen auf dem Relais-Symbol auf die Zahlen auf einer typischen Automobil-12-Volt-Relais entsprechen. Mit zwei BC109 Transistoren als Front-End ermöglicht diese Schaltung mit Leitungswasser verwendet werden, wenn Sie es wünschen. Allerdings ist das Wasser-Level-Steuerung für die Wasserversorgung in den Teich Nebelmaschine oder Venturi-Rohr Beschlagen Gerät benötigen keine Form von Lust-Mechanismus. Der Standard Kugelhahnventil Mechanismus, mit Toiletten verwendet wird, ist völlig ausreichend, vor allem, wenn eine schwimmende Teich Fogger wird verwendet, da es seinen eigenen optimalen Tiefe unter der Oberfläche hält und so die Gesamttiefe ist in keiner Weise kritisch, vorausgesetzt natürlich besteht ausreichender Tiefe für die Vernebelungsvorrichtung für volle schweben.



Beginn:
Wenn längere Zeit bleibt, wird der Gasdruck im Inneren des Elektrolyseurs, weil die Natur der HHO Gas ändert abfallen. Dies bedeutet, dass es keine ausreichende HHO Gas verfügbar, um den Motor zu starten und kein Gas mehr generiert werden, bis der Motor den Generator antreibt. Also, um mit dieser Situation umzugehen, wird eine Blei-Säure-Autobatterie, so dass es in geschaltet werden kann, um den Generator für eine kurze Zeitspanne zu ersetzen, bevor der Motor gestartet enthalten. Dass die Aufnahme gibt diese gesamte Anordnung:



Diese Anordnung ist durchaus in der Lage mit Standard Generator ohne die Verwendung irgendeiner fossilen Brennstoffs. Es wird darauf hingewiesen, dass zwar keine fossilen Brennstoffe muss gekauft, um diesen Generator System ausgeführt werden, die elektrische Leistung alles andere als frei ist und ist eigentlich recht teuer, da die Anschaffungskosten des Generators, der Elektrolyseur und die kleine Zusatzgeräte werden. Auch haben Generatoren eine bestimmte Lebensdauer und so müssen renoviert oder ersetzt werden.

Es könnte auch bemerkt werden, dass, wenn ein Generator dieses Typs wird in einer städtischen Umgebung verwendet werden, dann ist die Zugabe von Ton-reduzierenden Leitbleche und ein Gehäuse, wäre sehr wünschenswert. An diesem Punkt in der Zeit Ich bin mir bewusst von neun verschiedenen elektrischen Generatoren, die angepasst wurden, um auf dem Wasser laufen. Mindestens vier von ihnen sind von verschiedenen Herstellern. Das Verfahren zum Verändern der Zeitsteuerung und der Umgang mit den Abfällen Funke verschieden Adaption zur nächsten. Ein Benutzer hat den Zündzeitpunkt seines Generators verändert, nachdem oberen Totpunkt durch Drehen der Taktscheibe zu einer Position nicht vorgesehen durch den Hersteller. Die Taktscheibe wird anstelle durch eine Verriegelungsvorrichtung ("Schlüssel") Bar, die in einen Kanal in der Welle des Motors geschnitten passt, Abgleichen mit einer ähnlichen Kanal in der Scheibe geschnitten gehalten. Die Veränderung wurde durch Schneiden eines neuen Kanals in der Welle erzielt, so dass der Taktscheibe weiter um die Welle positioniert werden, wodurch die erforderliche zeitliche Verzögerung. Diese Anordnung macht die Abfälle Funken unwirksam und daher vernachlässigt werden können. Während dieses Verfahren erfordert das Schneiden eines Schlitzes, hat es sich mit der Notwendigkeit für jegliche Elektronik und es ist eine sehr einfache Lösung.

Wenn Sie, dass der Bau eines geeigneten Elektrolyseur wäre ein Problem sein oder das Gefühl, dass die Menge an elektrischer Strom benötigt zu bedienen, es wäre übertrieben, lassen Sie mich Ihnen die tatsächlichen Zahlen beteiligt:

Michael Faraday war ein außergewöhnlicher und hoch angesehener Forscher, der den elektrischen Strom benötigt wird, um Wasser in Wasserstoff und Sauerstoff Gas umzuwandeln durch Elektrolyse untersucht. Seine Ergebnisse sind von so ziemlich jedem Wissenschaftler überall akzeptiert. Während er die Ergebnisse seiner Arbeit in Bezug auf die bedeutungslos sein, die durchschnittliche Person würde ausgedrückt, ist sein Ergebnis, dass ein elektrisches Eingangssignal von 2,34 Watt ein Liter HHO Gas produziert in einer Stunde.

In der Praxis bedeutet dies, dass ein Strom von 0,195 Ampere bei 12 Volt wird 1 Liter HHO Gas in einer Stunde produzieren. Nebenbei würde nur ein fast entladen Blei-Säure-Batterie eine Spannung von 12 Volt als die voll geladenen Zustand ist 12,85 Volt und ein Fahrzeug Lichtmaschine produziert etwa 14 Volt, um den Akku aufzuladen.

Es ist dann leichter, um das Gas Ausgang der Elektrolyseure direkt auf die Figuren von Faraday hergestellt wie hier gezeigt, auf der Grundlage einer Ausgabe des Gases 15 Liter pro Minute, 900 Liter pro Stunde zu vergleichen:

Faraday: 900 Liter in einer Stunde, nimmt 2.106 Watt oder 100% Faraday
Boyce: 900 Liter in einer Stunde, nimmt 998 Watt oder 211% Faraday ohne Taktung
Boyce: 900 Liter in einer Stunde, dauert 180 Watt oder 1.170% Faraday mit pulsierenden
Cramton: 900 Liter in einer Stunde dauert 90 Watt oder 2.340% Faraday

Vieles davon ist nicht sehr wichtig, da es wurde gezeigt, dass ein Gas-Produktion von rund 3 lpm (180 LPH) ausreichen, um einen Generator, der 5.500 Watt produziert laufen. Lassen Sie uns davon ausgehen, dass der gemessene Wert 100% falsch ist und dass es dauert 360 lph der HHO Gas, plus kalten Wassernebel, plus Luft, um den Generator laufen, dann:

Faraday müssten 843 Watt
Boyce würde 400 Watt ohne Taktung müssen
Boyce würde 72 Watt mit pulsierenden müssen
Cramton müssten 36 Watt

Keine dieser Zahlen sind wichtig für den Betrieb eines Generators, weil mit einem Elektrolyseur Wirkungsgrad von nur 50% Faraday lässt immer noch eine massive Generator über fast 4 Kilowatt auf 5,5 Kilowatt-Generator. Die Verstärkung ist für den Betrieb eines Generators als Verbrennungsmotor Dampfmotor und nicht in der großen Effizienz des Elektrolyseurs. Es ist deutlich möglich, dass die pessimistische oben aufgeführten Zahlen sind doppelt, was tatsächlich benötigt wird, aber who cares? - Die Fakten sprechen für sich, mit mehreren Menschen auf der ganzen Welt verstreut sind, bereits laufenden Generatoren auf dem Wasser. Viele verschiedene Generatorkonstruktionen wurden angepasst, typischerweise durch Veränderung der Schwungrad, das Ausfüllen der Keilnut und Schneiden ein anderes zu geben, ein Funke 2 Grad nach TDC. Die Erfahrung hat gezeigt, dass die 6,6 kVA Honda V-Twin Benzin Motor-Generator und der Vanguard V-Twin Arbeit sehr gut langfristigen wenn angepaßt, um auf dem Wasser nur laufen.


Verschleiß Probleme
Ein Mann, der in Alaska lebt, ist sehr interessiert an der Nutzung erneuerbarer Energiequellen und unkonventionelle Kraftstoff-Systeme erlebt. Seine Erfahrungen sind wahrscheinlich hilfreich für alle, die einen elektrischen Generator verwenden, ob die auf Wasser oder auf einem mit fossilen Brennstoffen will. Er erinnert an die Erfahrungen eines Freundes:

Er entschied sich, off-the-grid leben, weil es im Begriff war, kostete ihn 20.000 $ an das Netz angeschlossen zu werden und als sein Haus nicht so groß war, beschloss er, die alternative Weg zu gehen. Wir entwarfen ein System, das einen 4 kW-Wechselrichter verwenden würden und haben eine 8 kW Briggs & Stratton Generator mit 13 kW Spitzenkapazität, für die Sicherung. Das System verfügt über 6 Sonnenkollektoren und eine 24-Volt-Batterie Bank mit 400 Ampere Kapazität. Mit langen Sommertage hier in Alaska haben die Solarzellen mehr als genügend Kapazität zum Laden der Batterie Bank an sonnigen Tagen. Allerdings, aber wenn der Tag bewölkt ist oder wenn es Winter ist, wenn es nur sechs Stunden Sonnenlicht, muss die Batterie Bank nicht voll aufgeladen. Zu diesen Zeiten wird der Generator zur Aufstockung der Batterie Bank.

Amerikanischen Generatoren normalerweise entweder zwei oder vier 120-Volt jeweils 15 Ampere, plus ein 240-Volt-Ausgang bei 33 Ampere bewertet ausgibt. Wenn einer der beiden 120-Volt-Ausgänge verwendet wird, um die Batterie aufzuladen Bank, dann bekommst du nur mit dem anderen 120-Volt-Ausgang für alle anderen Strombedarf während der Zeit, wenn die Batterie Bank geladen wird verlassen. Dies ist keine zufriedenstellende Regelung als Betriebssystem mit einem Feld mit maximaler Leistung und die andere leicht belastet oder nicht genutzten Bereich bewirkt eine Unwucht in dem Generator, Motorkurbelwelle Ungleichgewicht und Ring oder Regulator Ausfall innerhalb von sechs Monaten. Es verursacht auch laute Lauf und hohen Kraftstoffverbrauch.

Führen Sie auf diesem Wege und bietet eine 60-amp Laderate, lief der Generator hart und laut für zwei bis zweieinhalb Stunden pro Tag, und es läuft kostete $ 350 pro Monat für Benzin. Der Generator nicht nach vier Monaten.

Um die Belastung auf den Ersatz-Generator auszugleichen, kostet eine 15 kVA Step-Down-Trafo weniger als $ 1000 wurde, so dass die 240-Volt-Ausgang verwendet werden könnte, 120-Volt-Geräte anzusteuern gekauft. Ein Transformator bis zu diesem Zwecke einzusetzen, um eine nominale Belastbarkeit der größer als der Kapazitätsreserve des Generators zu haben. Ein wesentlicher Vorteil ist, daß der Generator Strom für jede gegebene Niveau der Ausrüstung gezogenen Strom wird halbiert, weil die Geräte dabei nur die Hälfte der Generatorspannung läuft.

Mit dieser Transformators einen gewaltigen Unterschied, was einen symmetrischen Ausgang und einen 90-amp Laderate für die Batterie Bank sowie mit genügend Leistung zu anderen Haushaltsgeräten laufen, wenn die Batterie Bank geladen wurde. Das Ergebnis war eine Ladezeit von nur einer Stunde 20 Minuten pro Tag, wobei der Generator läuft ruhig und gleichmäßig. Der Kraftstoffverbrauch sank ebenfalls um nur $ 70 pro Monat, die nur ein Fünftel dessen, was es war und ist, für die Kosten des Transformators in weniger als vier Monaten. Dieser Generator wurde jetzt eine Laufzeit von zwei Jahren ohne Probleme.



Die Schrittweise Umwandlung Eines Generator

Selwyn Harris aus Australien hat sich freundlicherweise bereit erklärt, um detaillierte Informationen darüber, wie er führt die Umwandlung von einem Standard-elektrischen Generator, damit sie auf dem Wasser allein laufen zu teilen. Der Generator, die er verwendet als Beispiel für dieses Tutorial ist ein GX4000i Generator:



Der Lieferant ist AGR Maschinen, die ein australisches Unternehmen, bei eBay, die bis kauft Lager von eingestürzten Unternehmen und verkauft das Gerät ist. Der Lieferant sagt: GX4000i tragbare Generatoren glatter Leistung, vergleichbar mit Stadtwerken Quellen. Ideal für die Versorgung mittlerer Lasten wie:
  • Elektrowerkzeuge - Sowohl Single & 3 Phase

  • Spielekonsolen, Digitalkameras

  • Laptops, Camcorder

  • Beleuchtung und Mikrowellengeräte

  • Bohrmaschinen, Schleifmaschinen

  • Ohmsche Last Küchengeräte (dh Kaffeemaschine, Toaster)

  • Emergency Home Back up Macht, wo 240v Leistung erforderlich ist
Diese Einheiten sind auch bedeutend leiser als andere aufgrund der raffinierten Motorentechnik.


Merkmale:
  • Kommerziell Qualität Motor: 196 cm3 4-Takt, 7 PS, obenliegende Nockenwelle, T.D.I. Zündung

  • Maximale Ausgangsleistung 4,0 kVA bei 240 oder 415V Wechselstrom (Nennleistung: 2,7 Kilowatt)

  • Hochwertige Robuste Konstruktion

  • AVR (automatische Spannungsregler)

  • Drei 240V und einem 415V geschützte Steckdosen

  • 100 % Reines Kupfer Kern

  • Getriebelose Direktantrieb

  • Robuste Quadrat Rahmen Design

  • Zurückschrecken, leicht-Star

  • Öl-Kapazität: 0,7 Liter

  • Pulverbeschichtetes Finish

  • Licht und kompakt für einfache Manövrierbarkeit (38,5 Kg)

  • Geräuschentwicklung: 69 dB

Der erste Schritt der Umwandlung ist, um den Tank, die anstelle mit vier Schrauben gehalten zu entfernen:



Dies ermöglicht den Zugang zu dem Vergaser, der dann entfernt wird, wenn es nicht verwendet wird:



Der nächste Schritt ist es, ein Überdruckventil Mechanismus, der die Ausrüstung vor Schäden in dem unwahrscheinlichen Fall eines größeren, plötzlicher Druckanstieg durch die unerwünschte Zündung der HHO Gasgemisch zur Stromversorgung des Generators verursacht schützt konstruieren. Dazu werden Teile aus dem örtlichen Baumarkt gekauft. Die Messing-Armaturen sind ein 12mm Barrel, ein 12mm weibliche T-Stück und ein 12mm bis 9mm Schlauchreduzierung wie hier gezeigt:



Die PVC-Kunststoff-Fittings sind ein 0.5 Zoll bis 1.25 Zoll Druckminderer und einem 1.25 Zoll Endekappe, zusammen mit der Walze Ball aus einem altmodischen Maus und eine relativ schwache Druckfeder, um den Ball in Position zu halten während des normalen Betriebs, wo der Gasdruck gering:



Diese Komponenten werden dann zusammengebaut, um das Überdruckventil zu erzeugen:



Das Innere des Flash-arrestor sieht wie folgt aus:



Der Ball wird an Ort und Stelle durch die Feder so dass die HHO daran vorbei fließen gehalten, aber wenn ein plötzlicher Anstieg des Drucks auftreten sollte, dann wird der Ball nach oben, Zwangsöffnung einen Pfad zu den vielen Löchern in den Kunststoff-Fittings gebohrt:



Wenn der Gasdruck wieder sinkt, drückt die Feder den Rollerball bis Abdichtung der Druck-release Löcher.

Jedoch fügt einen zusätzlichen Selwyn federbelastetes Ventil zu der Anordnung. Dieser ist es im Falle der Elektrolyseur keine ausreichende Gasvolumen bei einem plötzlichen Anstieg der Nachfrage zu erzeugen. Dieses Ventil als "Vakuum-Relief"-Ventil, obwohl markiert ist, streng genommen, sie beschäftigt sich mit reduziertem Druck statt auf eine tatsächliche Vakuum. Die Anordnung ist weiter unten. Bitte beachten Sie, dass Selwyn die Hogg Stil der Elektrolyseur nutzt und dass Design einen Bubbler hinein gebaut, so dass, wenn Sie mit einer anderen Gestaltung der Elektrolyseur, bitte sehr sicher, dass mindestens ein Bubbler zwischen dem Elektrolyseur und die Verwendung Motor, trotz der Tatsache, dass es sehr kleine Wahrscheinlichkeit des Motors mis-firing und Zünden des Gases in der HHO Elektrolyseur. Für einen Motor dieser Größe sollte ein Elektrolyseur, die 4,5 oder 5 lpm der HHO produziert ausreichend sein.

Die Zugabe der kalten Wassernebel durch ein Venturi-Rohr, wie gezeigt, sowohl senkt die Motortemperatur und die Motorleistung erhöht als der Nebel wandelt sofort unter eine Flash-Dampf, wenn die HHO Gas zündet, Anheben des Drucks innerhalb des Zylinders und die Steigerung der Leistungsabgabe.



Als nächstes wird ein Stück von 6 mm dicke Aluminiumplatte geschnitten und geformt ist, um die Größe des Vergasers Dichtung, der nicht symmetrischen Position. Dies wird durch Verfolgen der Dichtung und Überführen auf die Aluminiumplatte, das Bohren der Löcher und dann Ausschneiden der Umrissform getan. Die Kanten werden dann eingereicht, um eine schöne fit am Motor Anschluss erstellen.





Die Rohre sind Trägerplatte, Druckentlastung, Vakuum-Relief, Dichtungen, Schrauben und Muttern dann zusammengesetzt wie oben gezeigt. Die meisten der Überdruckventil Komponenten auf dem Foto wurden gestrichen, welches passiert zu verbergen, die verschiedenen Materialien verwendet wird.

An dieser Stelle ein Elektrolyseur beliebiger Bauart, die mindestens 4,5 Liter HHO Gas-Gemisch pro Minute produzieren können, ist auf der Aufnahme verbunden. Der Elektrolyseur meist durch Selwyn verwendet wird, die Hogg Design bekannt von ihm früher in diesem Kapitel.



Die manuelle Ziehen Sie beginnen und der Generator Cover werden nun entfernt. Es ist nur notwendig, um vier der Schrauben zu entfernen, um den Deckel abzunehmen:



Dies ist der Motor mit dem Starter und dem Pull Gebläseabdeckung entfernt. Auf "A" können Sie sehen, die magnetische Pulstyp Transistor Discharge Ignition Sensor in seiner ursprünglichen Position, an Ort und Stelle bei 8 Grad vor oberen Totpunkt verschraubt. Dies muss entfernt werden und eine Aluminium-Platte eingesetzt, damit der TDI in seiner neuen Position montiert werden. Aufgrund der neuen Kraftstoff ist es erforderlich, das Zündsystem verzögern. Dies kann auf zwei Arten durchgeführt werden, von denen keiner besonders einfach ist, so können Sie die Hilfe eines Engineering-Shop benötigen. Der einfachste Weg ist, um die installierte Zündung Top Dead Center ändern. Dies ist Selwyn Aluminium-TDI Adapterplatte, die er aus 2mm dicken Aluminiumblech:



In diesem Bild wird der Umriss des Kraftstoffansaugkanalmittel aufgrund seiner worden vorübergehend ausgeschaltet während der Bauphase blockiert verdeckt. Die Werkzeuge für den Bau dieser Komponenten erforderlich sind Bohrmaschine und eine Stichsäge ausgestattet mit einer Klinge aus Metall. Selwyn verwendet dieses Timing Veränderung Methode auf seine eigene kleinere Generator, der einen störungsfreien seit einem Jahr laufen. Ziel ist es, den Zündfunken von 8 Grad vor oberen Totpunkt entweder Top Dead Center oder bis 1 Grad nach OT verzögern. Dies ermöglicht einen guten Funkens beim Verdichtungshub und wenn die Abfälle Funke entsteht, das Einlassventil wurde noch geöffnet und so gibt es keine HHO ist im Zündbereich. Das heißt, hat sich das Auslaßventil gerade geschlossen und das Einlassventil wurde noch geöffnet. Daraus ergibt sich eine gute Kompression Strich für das HHO und versucht nicht, um den Kolben hinten durch vorzeitigen Zündung des Gasgemisches zu senden. Das obige Bild zeigt die Aluminiumplatte montiert und bereit zu akzeptieren, die Pick-up. Diese Platte haben muss Luftlöchern darin gebohrt, damit Kühlluft in den Motor Rippen dahinter fließen.

Der TDI Adapterplatte sieht wie folgt aus.



Und, wie unten gezeigt, wird die Trägerplatte mit den Lüftungslöchern gebohrt. In dieser Fotografie die Adapterplatte nur ruht auf der Tragplatte. Später, wenn die TDC Einstellposition festgestellt wird, wird die Adapterplatte um es verschraubt werden unter Verwendung der drei Löcher oben und unten auf der weißen Platte. Dies verriegelt das Timing auf diese Einstellung und das Timing nie geändert wird. Im Jahr 2010, bei der Anpassung einer früheren Generator, wurde ein erfahrener Mechaniker aufgefordert, den TDI Platte Position zu ermitteln und er berechnet 60 australische Dollar dafür, dass.



Schließlich müssen die Abdeckungen und die Starter Griff wieder an Ort und Stelle verschraubt werden.

Anstelle der Zahlung jemand anderes, um die neue Zündzeitpunkt einzustellen, ist es durchaus möglich, dass selbst zu tun. Eine effektive Methode ist wie folgt:

1. Markieren Sie das Gehäuse des Motors in einer günstigen Lage in gelb in diesem Foto gezeigt:



2. Entfernen Sie die Zündkerze und einen langen Schraubendreher, bis die Oberseite des Kolbens zu spüren ist. Manuell drehen den Motor (im Uhrzeigersinn für diesen Generator von den gekrümmten Ventilator Stücke auf dem Schwungrad zu sehen ist), bis die Schraubendrehers nicht mehr nach oben gedrückt. Es kann mehr als eine Umdrehung um diesen Punkt genau zu finden. Wenn dieser Punkt gefunden wird, markieren Sie das Schwungrad direkt in Linie mit dem Gehäuse Marke, die Sie gerade gemacht. Diese Markierung muss sehr genau sein.

3. Weiter drehen das Schwungrad sehr langsam, bis der Schraubendreher beginnt wieder hinunter und markieren diesen Punkt auf dem Schwungrad. Auch zu dieser Kennzeichnung muss sehr genau sein.

4. Messen Sie den Abstand entlang der Schwungscheibe zwischen den beiden Schwungrad Marken, die Sie gerade gemacht haben und dann eine größere Markierung auf dem Schwungrad genau auf halbem Weg zwischen den beiden Marken. Wenn genau erfolgt, ist diese neue Stelle, wo das Schwungrad ist, wenn sich der Kolben genau an Top Dead Center, das, wo wir den Funken auftreten wollen. Diese Kennzeichnung ist auf Selwyn dem Schwungrad ist wie folgt:



5. Als nächstes kommt ein bisschen Arithmetik. Der Durchmesser des Schwungrades ist 180 mm was bedeutet, dass es den Umfang 3,14159 ist x 180 = 565,5 mm und wie es um 360 Grad in jeder Drehung des Schwungrades, wird der Außenrand des Schwungrads wird 1,57 mm für jeden dieser Grad bewegen.

Der Motor-Spezifikation legt fest, dass der Zündzeitpunkt 8 Grad vor oberen Totpunkt ist, und wir wollen, dass die Funken genau treten bei TDC, was bedeutet, dass wir 8 x 1,57 = 12,5 mm des Schwungrades Umfang durch, bevor der Funke tritt bestanden haben wollen bedeutet,.

6. Um diese Verzögerung bei der Zündungseinstellung erreichen, muss der zu bewegenden TDI 12,5 mm in der Richtung, die das Schwungrad dreht. Sie werden feststellen, dass für diese große zeitliche Änderung der TDI Einstellung sehr klein ist, nur 12 mm oder so.

7. Wenn die TDI-Einstellung erfolgt ist, kann der Zeitpunkt überprüft unter Verwendung einer automobilen Stroboskoplampe mit dem Zündkabel werden. Der Motor kann versponnen mit einer elektrischen Bohrmaschine werden. Da der schnell drehenden Schwungrad ist und die Lichtblitz von der Stroboskoplampe ist sehr kurz, macht es das Schwungrad Markierung erscheinen trotz der Tatsache, dass es sehr schnell, indem stationär. Wenn der TDI richtige Einstellung ist, wird die zentrale Markierung auf dem Schwungrad aus wird feststehend erscheinen und genau mit der Markierung auf dem Gehäuse aus ausgerichtet.

Dies ist genau das, was passiert, wenn Selwyn der Motor hatte es Timing eingestellt, aber der wichtigste Faktor ist, um den Funken in der Nähe der Top Dead Center Punkt, um sicherzustellen, dass das Einlassventil vollständig geschlossen ist, bevor der Funke auftritt. Zwei Grad nach dem oberen Totpunkt Centre ist ein beliebter Ausgangspunkt für den Funken mit vielen der bestehenden Generator Umbauten, über die ich gesagt habe, möglicherweise reduziert die Belastung des Kolbens Pleuelstange. Hier ist ein Foto von neuesten Generator Selwyn Bekehrung mit seinem neuen Zündzeitpunkt ausgecheckt:



8. Die meisten kleinen Benzinmotoren haben den Zündzeitpunkt zwischen 8 Grad und 10 Grad vor oberen Totpunkt eingestellt. Wenn es geschieht, so dass Sie nicht wissen, was das Timing Ihrer jeweiligen Generator ist, dann füllen Sie das Schwungrad Kennzeichnung Prozedur von Schritt 4 oben, aber drei zusätzliche Markierungen auf jeder Seite des OT-Markierung. Raum, die markiert 1,5 mm auseinander, wie sie dann machen eine Skala, die jeden Grad von 3 Grad vor OT bis 3 Grad nach OT zeigt. Wenn die Zeitsteuerung Licht verwendet wird, ist es dann zeigt, wo genau sich der Funke auftritt und wenn der Motor hatte eine ursprüngliche Zündungseinstellung was nicht 8 Grad vor OT, dann zeigt die Waage unmittelbar wieviel weiter der TDI zu bewegt, um den Funken eingestellt werden muss genau dort, wo Sie es haben wollen auftreten.


Der Kaltwasser-Nebel
Abrufen der feinen Wassertröpfchen in den Motor können zwei verschiedene Arten erfolgen. Der erste Weg besteht darin, ein Venturirohr, das einen feinen Sprühnebel von Tröpfchen erzeugt, wenn Luft bewegt sich schnell an einer kleinen Wasser gefüllten Loch verwenden. Sie können nicht bemerkt haben, aber diese Methode wurde ausgiebig in Parfüm Sprays verwendet und es ist sehr effektiv. Selwyn beschreibt, wie er ein Venturi-Rohr konstruiert:

Eine kurze Länge von 5 mm oder 6 mm Durchmesser Kupferrohr verwendet wird. Dies ist im Allgemeinen als zentrale Wärmeversorgung und wenn es irgendwelche Schwierigkeiten bei der Suche nach einigen, wird Ihre lokale Garage kann wahrscheinlich leiten Sie an einen Lieferanten (wenn sie nicht nur geben Sie eine kurze Länge aus eigener Stromversorgung).



Das Kupferrohr wird dann mit einem Klempner Gasbrenner erhitzt und gebogen sehr langsam und vorsichtig an die Form oben gezeigt. Manche Menschen finden es hilfreich, eine Länge von geeigneten flexiblen Material in das Rohr legen, bevor die Biege - so etwas wie der gewickelten Stahlfeder Material verwendet, um Gardinen unterstützt - wie die an das Kupferrohr von Knicken, wenn gebogen zu halten hilft.

Als nächstes wird das Ende des Kupferrohr, welche die Düse bilden wird, mit Silber Lot gefüllt und das Ende eingereicht flach. Dann wird ein kleines Loch durch dieses Silberlot Stecker gebohrt. Der kleinstmögliche Bohrkrone sollte dafür verwendet werden, obwohl das Loch müssen eventuell von einem etwas größeren Durchmesser gebohrt werden, je nachdem, was der Motor benötigt (der durch aufeinanderfolgende Versuche gefunden):



Das Venturi-Rohr ist in den letzten Messingbefestigung bevor der Motor eingesetzt werden, so dass ein 1/4 "Loch durch den Blechbläsern gebohrt und dann der Bohrer nur sehr langsam in einem leichten Winkel entfernt, der Winkel der Drag ist unten der Länge der Achse der Messing-Armatur. Das Kupfer Venturirohr wird dann durch das Loch eingeführt und so positioniert, dass das Venturi Loch eingerichtet ist genau mit der Mittellinie des Messingbefestigung ausgerichtet und genau in der Mitte des Querschnitts des Messingbefestigung positioniert und dann an Ort und Stelle gelötet:



Das Verfahren, welches verwendet Selwyn zum Absperren der Ende des Kupferrohr mit Silberlot ist, das andere Ende des Rohrs mit Klebeband abzudichten und Füllen des Rohrs mit feinkörnigem Sand wie dies:



Und dann das Rohr wird mit dem Gas Brennerflamme und dem Lot Lauf in den oberen Teil der Röhre erhitzt. Wenn das Lot abgekühlt ist, wird das Klebeband entfernt und der Sand entfernt, indem das Rohr. Wenn das Loch durch das Lot gebohrt wurde, wird Luft durch sie geblasen wird, um jegliches verbleibende Sand zu entfernen, und dann wird Wasser durch das Loch gedrückt wird. Da das Rohr kurz ist, können alle verbleibenden Sand mit einem Rohr-Reiniger oder einem ähnlichen schlanken Reinigung entnommen werden. Die installierte Venturi-Rohr kann hier gesehen werden:



Die zweite Möglichkeit, kalten Wassernebel in den Luftstrom in den Motor einzuführen, ist eine kommerzielle "Teich Nebelmaschine", die am Heimtierbedarf Verkaufsstellen gekauft werden können verwendet werden. Diese müssen elektrisch angetrieben und untergebracht in ihrer eigenen Wasserbehälter. Einige der erweiterte Versionen schwimmen auf der Oberfläche des Wassers, so dass der Nebel erzeugenden Abschnitt wird immer dem idealen operativen Tiefe unterhalb der Oberfläche des Wassers eingetaucht.

Der Generator sollte gut laufen mit 5 lpm der HHO Gas und kalten Wassernebel. Jede Gestaltung Elektrolyseur verwendet werden. Allerdings, wenn mit Regenwasser verwendet, wird der Hogg Elektrolyseur etwa 1,4 Ampere pro Zelle zu zeichnen, was einen Gesamteinsatz von etwa 115 Watt, wenn sie auf einer 12-Volt-Stromversorgung laufen. Während Regenwasser ist angeblich rein, ist die Realität, dass es selten ist, und seine Fähigkeit, einen Strom führen variiert stark von Ort zu Ort und noch weit von Land zu Land. Jedoch in Bezug auf das Wasser, sagt Selwyn:

Das Wasser ich benutze, ist in besonderer Weise dafür sorgen, dass der Elektrolyseur bei der niedrigsten Temperatur und Stromstärke möglich verläuft behandelt. Für diese, mit regen Wasser ist ein Muss und die regen Wasser kommt aus einem Stahldach ist die beste.

Das Wasser wird dann durch Einsetzen einer Doppelwendel aus Edelstahldraht in einem Volumen von etwa 5 Liter Wasser behandelt. Eine Zufuhr von 12-Volt Gleichstrom an die Spulen angelegt wird, und der resultierende Strom erlaubt, durch die Spulen für etwa 5 Stunden durchgeführt. Daraus ergibt sich heiß und sehr schmutziges Wasser. Das Wasser wird dann unter Verwendung einer 0,5-Mikron-Filter macht das Wasser bereit für den Einsatz in der Elektrolyseur. Wenn mehr Wasser benötigt wird, sagen wir 30 Liter, dann lassen die Spulen läuft für mindestens 24 Stunden.

Ich benutze einen alten 35-Liter-Bierfass und bereiten 30 Liter auf einmal. Ein Hauptgrund dafür ist, um alle Feststoffe im Wasser suspendiert, so dass sie nicht verstopfen die Edelstahlgewebe Inneren des Elektrolyseurs zu entfernen.

Nachdem der Aufbau der Hogg Elektrolyseur abgeschlossen ist, dann werden die Edelstahl-Netzelektroden müssen behandelt und gereinigt werden. Dazu verwende ich destilliertes Wasser und füllen Sie das Elektrolyseur genug, um alle die Platten bedeckt sind, und fügen Sie 1 Päckchen Zitronensäure für je 3 Liter Wasser verwendet werden, um den Elektrolyseur zu füllen. Ich habe die Zitronensäure aus www.hho-research.com.au die ein Australien-einzige Anbieter ist und jedes Paket etwa 22 g Zitronensäure in ihm:



Die Pumpen werden dann für etwa eine Stunde laufen, nach dem die Hogg Rohre aus sind komplett mit destilliertem Wasser gewaschen und anschließend vollständig trocknen gelassen. Dies entfernt alle Rückstände aus der Edelstahlgewebe Elektroden, so dass das Gas Produktionsrate viel größer.

Ich verwende eine normale Autobatterie, die HHO Gas benötigt, um den Generator läuft, nach denen ein Standard-Akku-Ladegerät von dem Generator-Ausgang versorgt verwendet wird, damit die Starterbatterie aufgestockt beginnen zu generieren.



Bitte beachten Sie: Dieses Dokument wurde zu Informationszwecken erstellt worden und bereit sein müssen, nicht als Ermutigung für jede neue Gerät zu bauen, noch eventuell vorhandene Gerät anzupassen ausgelegt werden. Wenn Sie jede Art von Bauarbeiten verpflichten, dann tun Sie dies auf eigene Gefahr. Sie, und nur Sie sind verantwortlich für Ihre eigenen Handlungen. Dieses Dokument darf nicht als Empfehlung dieser Art von Generator Adaption noch als Bereitstellung jede Art von Garantie, dass eine Anpassung dieser Art wäre für Sie persönlich arbeiten sehen. Dieses Dokument beschreibt nur, was von anderen Menschen erreicht worden, und Sie müssen es nicht als ein narrensicher Blaupause für die Replikation von jemand anderem.

Es gibt zwei YouTube Videos, die einen Generator wird auf das, was scheint nur HHO Gas allein betrieben zeigen: video 1 und video 2 und während der Operation nicht zu sein scheint irgendwo in der Nähe auf volle Leistung, würde die Zugabe von kaltem Wasser Nebel wahrscheinlich machen einen großen Unterschied für die Leistung, aber es ist nachzuweisen, dass ein Generator kann sicherlich ohne Verwendung von fossilen Brennstoffen betrieben werden. Der Funke Schaltung in dem ersten Video anscheinend von einem kleinen Netzteil versorgt werden, sondern als der Generator Anzünden einer starken Lampe, dass elektrische Eingangs konnte fast sicher durch den Ausgang vom Generator gedeckt werden, wenn es ausgeführt wird.


Ausführen Eines Unverändert Generator auf HHO
Der Grund für die Modifikation der Standard-Generatoren, wie oben gezeigt, ist auf die Tatsache zurückzuführen, dass die Gasmischung durch HHO Elektrolyseur hergestellt, zündet etwa tausendmal schneller als ein Kohlenwasserstoffbrennstoff, und aus diesem Grund muss die Funken, die den Kraftstoff zündet, um verzögert werden. Dass mechanischen Anpassung des Generators kann vermieden werden, wenn die HHO Gasmischung wird so modifiziert, dass es langsamer entzündet werden. Dies kann und getan wurde.

David Quirey von Neuseeland betreibt eine unveränderte Generator und einen Schweißbrenner auf der HHO-Ausgang von seinem 6 lpm eigenen Design-Elektrolyseur, seit vielen Jahren. Henry Paine US-Patentschrift Nr. 308276 vom 18. November 1884 heißt es, dass HHO Gas in eine bequemere Gas, das wesentlich einfacher zu handhaben, durch den einfachen Prozess der sprudelnden es durch eine geeignete Flüssigkeit wie Terpentin oder Leinöl umgewandelt werden. Obwohl nichts von Henry Paine Patent entdeckte David die Technik unabhängig voneinander, und er hat die Technologie weiter ausgebaut, so dass das Gas Zünddrehzahl kann manuell eingestellt werden.

Ein wichtiger Punkt, der David betont, dass es wichtig ist, dass die HHO aus dem Elektrolyseur durch eine gewöhnliche Waschflasche mit Wasser geleitet wird, bevor es durch die zweite Waschflasche mit der Änderung Flüssigkeit gelangt. David stellt fest, dass die leichtere Flüssigkeit, Aceton, besser als die Flüssigkeiten durch Henry Paine schlug funktioniert, obwohl Testbenzin, Kohlenstofftetrafluorid, Flugbenzin, Hexan oder sogar Benzin verwendet werden können und einer von ihnen wird die Flamme Geschwindigkeit hin langsam zu, dass von Butan . Wenn die Flamme für eine Aufgabe für Spezialisten wie Schmuck Herstellung oder Glasblasen verwendet wird, dann kann es ein Vorteil bei der Verwendung einer bestimmten Änderung Flüssigkeit sein. Bitte beachten Sie, dass die Waschflasche hält das Aceton muss aus Edelstahl wie Aceton kann einige Kunststoffe lösen.

David hat ferner die Charakteristiken der Ausgabe Gas durch Zugabe von in einem Prozentanteil des unmodifizierten HHO Gas modifiziert. Obwohl es eigentlich ist, subtil und anspruchsvoll, ist Davids Gesamtsystem leicht zu verstehen. Das Verhältnis der beiden Gase wird durch die Einstellungen der beiden Regelventile eingestellt wie hier dargestellt:


Einstellen des Verhältnisses der modifizierten HHO zu unmodifizierten HHO ermöglicht ein hohes Maß an Kontrolle über die Eigenschaften des erhaltenen Gasgemisch. Hinzu kommt, dass David hat eine elektronische Steuerung, die und überwacht verwaltet den Gasdurchsatz nach den Bedürfnissen des Benutzers zu einem bestimmten Zeitpunkt entwickelt. Das Ergebnis ist ein System, das Wasser und Elektrizität an das Mittel zum Zuführen eines Gases, das als eine sichere, Allzweck Brennstoff verwendet werden kann ermöglicht. Wenn es benutzt wird, um einen Generator laufen, dann scheint sich das System sich selbständig angetriebenen, wenn ein Teil der Generatorausgangsspannung dient, um das Elektrolysegerät anzutreiben. Es sollte möglich sein, um die modifizierte Gasmischung für Propan oder Butan substituieren und so zu arbeiten, ein breites Spektrum an bestehenden Anlagen zum Heizen, Kochen und / oder Beleuchtung.

David führt ein 4 PS Honda-Generator mit diesem System:


Der Generator läuft sehr gut für David, aber ich vermute, dass, wenn kaltes Wasser Nebel in der einströmenden Luft eingeführt wurden, dann wird die Leistung durch den Nebel Drehen in Flash-Dampf und eine größere Druck auf den Kolben würde während es die Macht erhöht werden Schlaganfall. Alternativ könnte es möglich sein, die vorliegende Leistung mit geringerem Gasströmungsrate übereinstimmen, möglicherweise Antreiben eines Generators viel größer wäre das eine Anforderung.

Es muss verstanden werden, dass David Elektronik, die verwaltet und steuert den Gasfluss Volumen, suiting es, was die Bedürfnisse sind zu einem bestimmten Zeitpunkt. Verwendet werden Folglich ist es wahrscheinlich, dass die sechs Litern pro Minute die Davids Elektrolyseur erzeugen kann, nicht tatsächlich für den Großteil der Zeit verwendet. Auch David hat Schweißen, Löten und Schneiden mit dem gleichen modifizierten Elektrolyseur Gasgemisch verstellbare Flamme Wärme und eine Flammenlänge von nichts bis zu zwei Metern Länge bieten kann:




Es ist eine gute Idee, ein bewährtes Design mit voller Kontrolle Elektronik verwenden. David kann hier helfen mit detaillierten Schritt für Schritt Baupläne und Lehrvideos.


Sie können David zu kontaktieren dahq (bei) clear (Punkt) net (Punkt) nz foder Informationen darüber, was steht Ihnen in der heutigen Zeit zu helfen.

Bei Verwendung des Systems für das Schweißen, David das Netz nutzt, um Macht den Elektrolyseur, wobei die Anordnung wie folgt:


Die Rückschlagsicherungen sind eine mit Sand gefüllte Design und so sind vertikal montiert. Die Gasproduktion beträgt Regler gesteuert mit dieser Schaltung:


Der erste Teil von David Quirey-Schaltung verhält sich sehr ähnlich einem Dimmer Lichtschalter. Die 230-Volt-Wechselstrom Netz wird durch einen Ein / Aus-Schalter und dann eine gewöhnliche Netzsicherung zugeführt. Der Stromfluß durch die Schaltung auf durch den Triac BT139 blockiert, bis er einen Impuls erhält vom db3 Diac (die eine Komponente speziell entworfen, um Impulse auf einen Triac zuzuführen).

Da die Spannung baut sich auf dem 68 Nanofarad Kondensators es schließlich den Punkt erreicht, an dem es löst den Triac, die dann schaltet sich ein und bleibt bis die Netzspannung fällt wieder auf Null. Der variable Widerstand 500K setzt die Rate, mit der der Kondensator auflädt, und so steuert die Länge der Zeit, die der Triac auf einem gegebenen zweiten ist (und so die Höhe der Stromversorgung zugeführten ab dem Rest der Schaltung). Dies geschieht sowohl auf dem positiv werdenden Hälfte der Wechselstrom-Wellenform und der negativ werdende Hälfte der Netzspannung Sinuswelle Spannungsversorgung. Sowohl der Diac und der Triac mit Wechselstrom zu betreiben und auszulösen entweder 100 oder 120-mal pro Sekunde in Abhängigkeit von der Frequenz, mit der die lokalen Netz leitet.

Der Stromfluss wird dann mit einem Brückengleichrichter geleitet, um den Wechselstrom in pulsierenden Gleichstrom und dem Kondensator C1, das 400-Volt-bewerteten ist, glättet die resultierende umzuwandeln DC. Davids Zelle hat eine große Anzahl von Platten und so arbeitet von den 300 Volt durch dieses System hergestellt. Das Amperemeter zwischen der Diodenbrücke und der Zelle zeigt den Stromfluss und so die Menge an Gas, wobei zu einem gegebenen Zeitpunkt erzeugt wird.

Die Rückschlagsicherungen aufgebaut sind wie hier gezeigt:


Herzlicher Dank an David Quirey für frei teilte seine Design-und Erfahrungsaustausch und für seine Bereitschaft, direkte zusätzliche Unterstützung und weitere Details sollten sie gebraucht werden kann.



Die Wasser-Einspritzsystem von Stan Meyer
Die oben genannten einfachen Adaption wird für einen elektrischen Generator, die stationär ist und die ausgebildet ist, um große Mengen an elektrischer Energie, von denen einige zur Herstellung HHO Gas von Wasser verwendet werden kann arbeiten, ist es viel schwieriger, eine große Kapazität Benzin / ausführen Benziner kontinuierlich mit nur Wasser als "Brennstoff".



Bei größeren Motoren auf die Herstellung mechanischer Leistung richtet, brauchen wir ein leistungsfähigeres System, wie das von Stan Meyer von Amerika entwickelt. Obwohl viele Jahre seit dem plötzlichen, höchst verdächtig Tod von Stan Meyer bestanden haben, soweit ich informiert bin, hat seinen Entwurf nicht repliziert wurden, vor allem, weil die Leute nicht verstehen, die Informationen, die er hinter sich gelassen. Doch vor kurzem ist ein Mann, dessen Forum ID "H2Opower" ist zu erklären, was Stan meinte geholfen, und viele der folgenden Beschreibung ist bis zu seinem Austausch sein Verständnis öffentlich und frei.

Stans kanadische Patent 2.067.735 hat eine Anordnung, bei der der Injektor Schema zeigt die Injektion in den Motor aus drei separaten Komponenten:



Eine Komponente wird als ionisiertes Gas und Umgebungsluft wird erwähnt, beschrieben. Die zweite Komponente ist ein Teil des Abgases, der heiße Wasserdampf gespeist wird durch ein Druckbegrenzungsventil, bezeichnet als "Inertgas". Die dritte Injektion Komponente ist ein sehr feiner Sprühnebel von Wassertröpfchen oder kaltem Wasser "Nebel". Diese Drei-Komponenten-Mischung ist zwischen Hochspannungselektroden geleitet, und wenn die Mischung nicht spontan entzündet, wird er mit einem Funken gezündet.

Eine Version der empfohlenen Injektoren Stans für einen vorhandenen Motor sind wie folgt dargestellt:



Dies ist ein Querschnitt, der zeigt nur zwei der drei Eingänge Gas durchströmt dieses Injektors / Zündkerze. Jedes Gas Eingang hat seinen eigenen Zuführkanal herausführende zwischen der zentralen Elektrode und dem kreisförmigen äußeren Elektrode und jeder Zufuhrregulierungsrohr hat eine eigene Einwegventil, um den Arbeitstakt von zwingen den ankommenden Kraftstoffs wieder seine Zuführrohr zu verhindern.

Dies ist nur eine der Möglichkeiten, dass Stan zeigt, dass es möglich ist. Hier ist seine Diagramm für eine Zweizylinder-Motor Brennstoffzufuhr, obwohl es ebenso gut gilt für eine beliebige Anzahl von Zylindern:



Lassen Sie mich betonen, dass dies nur ein erläuterndes Diagramm und Sie haben nicht die Ein-und Auslassventile öffnen, wenn die Zündkerzen Feuer. Auch haben die Kolben nicht rauf und runter gehen zusammen, aber ihre Bewegung versetzt, um eine weniger ungleiche Antrieb auf die Kurbelwelle zu geben. Der Punkt hierbei ist, dass die Gasannahme durch Standard-Ventile und gewöhnliche Zündkerzen ist gezeigt. Allerdings ist diese Darstellung zur US-Patent 5.293.857 über die Verwendung eines Elektrolyseurs und Stan einen Weg gefunden, um die Notwendigkeit eines Elektrolyseurs vermeiden basiert.

Dafür ist Stans "Gas Processor" eine wirklich wichtige Gerät trotz wobei es was zu sein scheint ein ziemlich einfacher sein. Es arbeitet durch Pumpen Lichtenergie in den Brennstoffkomponenten. Dies kann nicht wie eine große Sache klingen, aber ist es ganz sicher, in der Tat ist es das Herz der Stan-System. Neben der zusätzlichen Energie werden die Brennstoffkomponenten auch durch Hochspannungs-Gleichstrom gepulst betonte aufgebracht in der Weise, dass es um die Moleküle auseinanderzuziehen neigt, als sie an in den Motor fließen.

Die Gas-Prozessor besteht aus zwei hoch reflektierenden Metall-Zylinder, 96 Light-Emitting Diodes ("LEDs") und einem sorgfältig eingestellt Hochspannungs-Gleichstrom gepulsten Quelle gebaut. Die reflektierenden Rohre verwendet, um das Licht hin und her springen unbegrenzt machen, bis sie durch den vorbeifahrenden Molekülen absorbiert wird. Die Auswahl der LED ist sehr wichtig, da die Wellenlänge des Lichts muss an die Resonanzfrequenzen der Brennstoffkomponenten vorbei abgestimmt werden. Laser-LEDs können verwendet werden, aber sie brauchen, um leicht abgewinkelt werden, um für sie bounce und füllen einen Teil der Gas-Prozessor Gasdurchgang.

Die Bedienung ist einfach im Konzept. Sechs Banken von sechzehn Leuchtdioden in dem äußeren Zylinder, der eine polierte innere Oberfläche aufweist installiert. Um die Wirkung der einzelnen LED zu sehen, sollten Sie nur eine auf seine eigene LED:



Die LED-Licht auf dem inneren Rohr, das eine hochglanzpolierte äußere Oberfläche aufweist. In der obigen Darstellung wird das Licht in Rot gezeigt, und die LEDs der obersten sechs Spalten von Leuchtdioden erkennbar. Das Licht wird dann zurück zu dem äußeren Zylinder reflektiert wieder:



Das reflektierte Licht wird hier gelb dargestellt, obwohl sie identisch in der Wellenlänge auf den Abschnitt in rot dargestellt ist. Dieses reflektierte Licht wird wieder durch das Außenrohr und daß wiederholt immer wieder reflektiert, bis der gesamte Bereich zwischen den beiden Röhren vollständig mit dem Licht. Dies wird mit nur einer LED passieren, und daß das Licht wird weiter hin und her reflektiert unbegrenzt, wenn er nicht mit einem Gasmolekül kollidiert. Das ist die Wirkung von nur einer LED, aber es gibt sechs LEDs auf dieser Ebene, von denen jede Licht der gleichen Frequenz und Verstärkung der Leistung von jedem der anderen fünf LEDs Herstellung eines sehr leistungsfähigen umfassenden Band von Licht.

Das gleiche geschieht in der vertikalen Ebene mit dem Licht Prellen ganzen Weg nach unten den Rohren, und da die LEDs in verschiedenen Höhen unterschiedlichen Wellenlängen zu erzeugen, gibt es eine starke Wechselwirkung zwischen den verschiedenen Frequenz Wellen Herstellung Zwischenfrequenzen durch ein Verfahren mit der technischen Namen der "Überlagerung":



In diesem Diagramm ist es nicht möglich, die Art, in der das reflektierte Licht von jeder LED interagiert mit dem Licht, das von all den anderen LEDs zeigen, aber es ist eine vollständige Durchmischung der Strahlen. Die Leuchtdioden sind mit stark übertrieben Größe und Abstand gezeigt, um eine einigermaßen verständlich Diagramm ergeben.

Das Diagramm oben, kaum zeigt die Lichtintensität innerhalb des Gas-Prozessor, und dass von nur sechs der 96 LEDs tatsächlich installiert sind. Es ist ein wenig schwierig, diese Vorrichtung vorzustellen, aber das Gas (jeglicher Art) strömt nach oben durch einen kreisförmigen ringförmigen Raum zwischen zwei Rohren und sich durch einen sehr hohen Grad an Lichtenergie der geeigneten Frequenz gehämmert. "H2Opower" glaubt, dass die optimale LED-Frequenzen werden hier gezeigt:



und während es nicht überraschend, ich nicht in der Lage gewesen, einen LED Lieferant für genau diesen Frequenzen zu finden, die meisten LEDs ein Band von Frequenzen, anstatt nur einer einzigen Frequenz aussenden, dann müssen so die Arbeitsbedingungen LEDs, um die Frequenzen hier gezeigt sind.

Der Betrieb der Gas-Prozessor wird durch Anlegen einer gepulsten Hochspannung zwischen den inneren und äußeren metallischen Zylinder verbessert. Diese Spannung unterstreicht die Moleküle des Gases zwischen den beiden Zylindern und weil es gepulst ist, gilt er eine Griffläche Einwirkung auf den Molekülen, die dazu neigt, sie auseinanderzuziehen:



Wie bei allen Hochleistungs-freien Energie Systemen, wobei die Vorrichtung in Resonanz betreiben ist sehr wichtig. Wenn es noch verfügbar ist, die hervorragende Video: hier zeigt, was Resonanzkreis Betrieb geht. Kurz gesagt, die Frequenz der Ansteuerwellenform durch verwinkelte "A" in der Abbildung oben vorbei ist, bis fast kein Strom fließt durch diese Wicklung angepasst. Dies ist das gleiche wie Abstimmen eines Funk an einen bestimmten Radiosender - in beiden Fällen findet das Signal auf dieser Frequenz es fast unmöglich, eine Strom durch die Wicklung zu treiben. Dies würde Sie vermuten, dass fast kein Strom würde in der Ausgangswicklung fließen, aber das ist nicht der Fall, weil dass Strom in die Sekundärwicklung aus der lokalen Umgebung (immerhin ist hier keine elektrische Verbindung zwischen den beiden Wicklungen, so häufig Menschenverstand sagt Ihnen, dass die Elektronen fließen in Liquidation
"A" nicht abfließen der anderen Wicklung). Diese resonanten Betrieb gibt Ihnen einen großen Energiegewinn mit freundlicher Genehmigung von der lokalen Umgebung.

Das Ziel des Gas-Prozessor ist zu ändern, was Gas durch sie fließt, Luft, Wasserdampf, HHO, oder was auch immer, um ein von ihm ist hoch geladenen, hochenergetischen Zuständen. Die hohe Spannung, die an den metallischen Zylinder der Prozessor Gas nicht durch das Gas zwischen den Zylindern strömen. Stattdessen bietet es eine sehr hohe elektrostatische Ladung auf der Plus-Außenzylinder und einem sehr hohen Minus Ladung auf dem inneren Zylinder, und diese zwei entgegengesetzte Ladungen ziehen die geladenen Teile jedes Molekül gegenüber sich selbst. Die positiv geladenen Gasionen bekommen Richtung Negative Innenzylinder gezogen und die negativ geladenen Gasionen bekommen Richtung Positive Außenzylinder gezogen. Stan nutzt diese Technik auf die einströmende Luft, als er einen Elektrolyseur nutzt, um einen Motor:



Jedoch ist Stans bevorzugt Luft, Wassernebel und etwas von dem Abgas aus der vorherigen Arbeitstakt um Leistung seinen Motoren verwenden. Dies ist eine effektive Methode als "H2Opower" besagt, dass er Teil eines Autos Motor sauber durch die Motorhaube des Autos geblasen, und das zeigt, dass es viele verfügbare Leistung dieser drei Komponenten (obwohl, im Idealfall, Sie erhalten möchten das Timing und nicht über-Stress der Motor!).

Eine Sache, die "H2Opower" weist darauf hin, dass die Injektoren für die Umwandlung jedes Auto auf alternative Kraftstoffe wie Erdgas betrieben geliefert, lässt sich an das Äquivalent von spezialisierten Injektoren Stans sein kann, wenn ein Paar von Hochspannungs-Elektroden hinzugefügt werden jeder Injektor und gefüttert von einer gepulsten Schaltung wie Stan "Voltage Intensifier Circuit". Die Anordnung würde dann wie folgt aussehen:



Eine 220-Seite "Technical Brief" von Stan Meyer am hier kann kostenlos heruntergeladen werden, obwohl es gut kann Ihnen mehr Informationen als Sie sich jemals gewünscht, um über das Thema wissen.


Peter Lindemann Rasenmähers auf Wasser Allein
Peter Lindemann hat gezeigt, dass eine stark vereinfachte Version des Stan-Einspritzsystem können kleine Motoren die Arbeit direkt mit Wasser allein. Lassen Sie mich, dass es nicht das Wasser, welches die Explosion verursacht, sondern, dass die Hochleistungs-Zündkerzen Dissoziation eines Teils der Wasserdampf bewirkt, Erzeugen von Wasserstoff und Sauerstoff, dann zündet, Drehen des Rests der Wasserdampf in den Flash-Dampf, so dass der Motor als Verbrennungsmotor Dampfmaschine zu betreiben. Die video Video zeigt einen Rasenmäher-Motor, der auf einem Funken, der zehn oder elf Grad auftritt, bevor Oberen Totpunkt:


Entwickelt in Zusammenarbeit mit dem EnergeticForum wird die Technik auf der Aaron / Gotoluc Stil mit der Schaltung in diesem Video gezeigt Basis video obwohl die "DirectHits" Funken-Booster bei gezeigt hier könnte gut machen die Schaltung einfacher. Natürlich wäre mit dieser Technologie einen Standard elektrischen Generator zu betreiben ein wichtiges Ziel sein, zumal es scheint wenig werden müssen, um die bestehenden Zündzeitpunkt viel einstellen.



Das Hochstrom-Elektrolyseur-System von Peter Lowrie
Peter Lowrie Neuseelands entwickelte eine Elektrolyseanlage für die Verwendung mit Verbrennungsmotoren. Wie die vorhergehenden Systeme speist Peter einen Sprühnebel aus feinen Wassertröpfchen in den Motor unter Verwendung eines Vergasers von einem Wassertank zugeführt wird. Er zieht auch in einigen Abgas und beheizten HHO Gas, das eine Technik, die fast identisch mit Stan Meyer-Methode ist.

Peter produziert auch ein sehr großes Volumen von HHO Gas mit einer ungewöhnlichen Methode. Er nutzt eine delta-Wunde, GEC marine Lichtmaschine (obwohl er sagt, dass der Generator von einem Lastwagen tun würde). Er verändert die Lichtmaschine durch Entfernen der Dioden hinein und führt jede der drei Phasenwicklungen zu seinem Elektronik. Er nutzt jede der drei Phasenwicklungen an die Macht einer Elektrolysezelle. Er gilt nur für 2 Volt oder so, um den Gleichstrom Wicklung des Generators, die über das Minimum, das der Generator arbeiten können ist.

Der Gleichstrom bestromt ist weniger als einem Ampere während der gepulsten Strom zu den Elektrolysezellen ist viel höher. Wenn ein Snap-Amperemeter die Drähte an die Zellen umgibt, wird ein Strom von mindestens 800 Ampere angezeigt. Ein Punkt von besonderem Interesse ist die Induktivität (Spule), die zwischen der Elektrolysezellen und die Wicklungen des Generators gelegt. Peter beschreibt diese als Drossel aus einer 3-Phasen-Industrie-Stromversorgung. Es besteht aus einem laminierten Stahlkern mit einem Blatt aus Kupfer umwickelt besteht. Dies ist bemerkenswert wie die Anordnung von Stan Meyer eingesetzt und haben bereits weiter oben in diesem Dokument.

Peter hat einen 1.600 cc Auto Motor bei 5.500 Umdrehungen pro Minute laufen mit dem Gas-Ausgang aus seiner Zellen. Er glaubt, dass seine Methode der Kaskadierung der Gasausbeute aus den Zellen durch einander, erzeugt eine aktive Form von HHO Gas. Er verwendet einen Wärmetauscher, der die Abgase ermöglicht zum Vorheizen der HHO Gas, bevor es dem Motor (auch ein Verfahren von Stan Meyer zum Betrieb eines Fahrzeug mit Wasser allein verwendet) übergeben wird. Peter verwendet auch Impuls-betätigten Ventilen, um die Strömung des Gases zum Motor zu steuern, wie hier dargestellt:





Die Verwendung von Wasser in Motoren
Ich kann verstehen jemand Schwierigkeiten mit Annahme der Idee, dass Wasser als Teil des Kraftstoffs im Inneren eines Verbrennungsmotors verwendet werden kann. Allerdings gibt es ein altes Sprichwort, dass "Tatsache ist seltsamer als die Fiktion" und das sicherlich scheint in diesem Fall nicht anwendbar. Erstens ist es notwendig, die Tatsache, dass es eine wichtige Komponente im Inneren des Motors zu sein, wie dies durch mehrere unterschiedliche Personen, die nicht wissen, die sich gegenseitig und leben in verschiedenen Ländern der Welt nachgewiesen akzeptieren. Zweitens, die sie angenommen, dass die Tat, ist der nächste Schritt zu fragen, was genau passiert mit dem Wasser.

Ich habe über ein interessantes Dokument vom Mai 2009 kommen. Ich habe nicht in der Lage, seine Herkunft zurückverfolgen, um die Erlaubnis, sie hier wiederzugeben fragen, wenn Sie wissen, wie man den Autor wenden, dann lass es mich wissen. Dies ist ein Bericht auf einer tatsächlichen experimentellen Tests an einer Brennkraftmaschine:

Die Umwandlung der Umgebungsluft Wärme in Arbeit:

Wasser-Dampf-Auto, einfaches Konzept:   einfache Otto laufendem Motor von Wassernebel mit Standard-off-the-shelf Ultraschall-Luftbefeuchter (4 Takt-Dieselmotor wird auch funktionieren ... könnte sogar besser).

    website

Replication log: Ultraschall-Luftbefeuchter 0,25 Wurf Wasserverdampfung pro Stunde auf 1/3 seiner Macht gesetzt. Verwenden Sie das Wasser Luftbefeuchter Lufteinlass. Entfernen Vergaser (oder Injektion Zeug falls vorhanden) und Filter für erste. Der Weg von dem Staubtuch Motoren Lufteinlass sollte so kurz wie möglich, um die Mikro Wassertröpfchen durch den Befeuchter Sammeln auf der Innenseite der Röhre, die den Wassernebel speist dem Motor-Ansaugsystem vermieden wird. Der verwendete Motor war ein 1-Zylinder 200 cc elektrischen Generator. Der Motor lief nur sehr langsam auf den ersten. Im Falle eines 4-Takt-Otto-Motor, ist es möglich, ihn zu beschleunigen mit einem Propan Patrone. Der Motor neigt dann zu "sperren" in einer höheren Drehzahl-Band, wo das Propan off dauerhaft abgeschnitten werden. Die Luft, die in den Motor eine Temperatur von 22° C, während im Durchschnitt die Lufttemperatur Verlassen der Motor war -16° C (a 38° C drop). Das ist erstaunlich - aber dieses Konzept wirklich funktioniert!

Sie können das Auto Motor im Leerlauf mit dieser Methode. Das Wasser muss möglicherweise ein wenig warm. Ignition ist nicht erforderlich aber es erleichtert den Motor laufen. Möglicherweise müssen Sie "Drehen Sie den Schlüssel" mehrmals (basierend auf diesem Replikation Test). Im Falle eines Dieselmotors, müssen Sie eventuell die Injektoren mit irgendeiner Art von Zündkerze so ersetzen auf einer AEROPS Motor oder Verwendung Firestorm Stecker oder andere Sachen, die in der Lage, geben dem Wasser eine zusätzliche Explosion über Plasmaentladung zu erhöhen Leistung weiter. Sie können einen Benzin-Generator Arbeiten mit Wasserdampf, auch ein Rasenmäher, etc.

Nun - wenn es im Leerlauf du gegangen bist "über den Rand", so müssen Sie einige mehr Leistung hinzuzufügen, sind mögliche Optionen: Zugabe von Wasserstoff oder HHO, Vorwärmen des Wassers (eventuell mit Solarenergie), indem einige Kraftstoff oder Geist, leistungsfähige Zündung oder vielleicht einige magnetische Polarisation. Dieses Konzept ist jetzt öffentlich und Sie können mit ihm auf eigene Faust zu experimentieren. Folgen Sie Sicherheitsvorkehrungen und den gesunden Menschenverstand.

Erwarten Sie nicht, hohen Drehzahlen Ergebnisse auf der ersten Testlauf. Es ist eine sehr grundlegende Konzept, das zeigt nur eine Art von Transformation der Umwelt Wärme in Druck-und nutzbare Arbeit. Auch nicht Vorheizen des Motors, bevor Sie es. Der Motor darf nicht heiß sein!

Ein bisschen physikalischen Hintergrund:
Während des ersten Hubs eines 4-Takt-Otto-Motors, bewegt sich der Kolben nach unten und saugt Umgebungsluft in den Zylinder. Während des zweiten Hubes, bewegt sich der Kolben nach oben und komprimiert diese Luft auf einen Druck von 25 bar (Atmosphären). Nach dem "idealen Gasgesetz":

p x V = n x R(m) x T

die Temperatur steigt aufgrund der oben seine ursprüngliche Umgebungstemperatur Kompression. Das Verdichtungsverhältnis des Motors wird die verstärkte Temperatur, typischerweise bis zu 450° C bis 500° C. Diese zweite Hub von einem Otto-Motor braucht Energie für die Kompression!   Betrachten wir nun, was mit mikroskopischen Wassertröpfchen in der Luft innerhalb des Zylinders enthaltenen passieren. Wenn das Wasser wandelt sofort auf Flash-Dampf, dann wird ihr Volumen erhöht sich dramatisch, Verstärken des Drucks innerhalb des Zylinders und die Stromversorgung des Kolbens während seines Arbeitshubs und Speichern von Energie in dem Schwungrad.

Bitte beachten Sie, dass die Wassernebel nicht Wasserdampf ... es ist nicht ein Gas! Es ist noch ein flüssiger! Der wichtige Unterschied wird während des Kompressionshubs evident! Wenn sich der Kolben nach oben zu bewegen beginnt, um Luft, welche die Wassertröpfchen, Druck und Wärme enthält, wie zuvor beschrieben zu komprimieren, zu steigen beginnt. Aber die Kompression selbst nicht in der Lage, um die Wassertemperatur direkt erhöhen, da das Wasser noch einer Flüssigkeit und damit die Temperatur des Wassers wird nicht von höheren Druck betroffen! So zunächst steigt nur die Lufttemperatur durch Kompression. Aber winzige Wassertröpfchen vorhanden sind innerhalb des Zylinders, und als die Lufttemperatur größer und größer als die Temperatur der Wassertröpfchen, beginnt Wärme aus der Luft in den Wassertröpfchen zu fließen, sie aufheizt! Aber solange die Wassertemperatur nicht erreicht seinen Siedepunkt, werden die Tröpfchen nicht erweitern durch diese Temperaturerhöhung und sie werden einfach die gleiche Lautstärke.

So dass die Wassertropfen der als Wärme-Absorber während des Kompressionshubs! Geringere Wärmeentwicklung impliziert niedrigere Druck und niedrigeren Druck während des Verdichtungstaktes bedeutet ENERGIEEINSPARUNG während des Verdichtungstaktes!

Bitte werfen Sie einen Blick auf die folgende Grafik (keine Verluste werden in die Berechnung einbezogen):



Der Graph zeigt den Druck in einem 4-Takt-Motor Zylinder in Bezug auf Zeit, beginnend vom Anfang des Verdichtungstaktes (zweite), endend mit dem Ende des Krafthubes (dritte). Die Arbeit, die für den Kompressionshub benötigt wird, wird durch das Integral der Kurve von der ganz linken der gelben Markers repräsentiert. Die Arbeit, die durch den Kolben während des Arbeitstaktes geschehen ist, ist durch das Integral der Kurve von der gelben Marker ganz rechts des Graphen (20.000 zum Zeitpunkt Skala) dargestellt.

Nehmen wir an, dass der Motor ein idealer ein (Verlust weniger). Die rote Linie stellt Graphen des Drucks innerhalb Motorzylinder, wenn kein Wasser vorhanden ist, und keine Zündung auftritt. Der Graph ist symmetrisch zur Top Dead Center (die gelbe Markierung in der Mitte), so setzen wir in der Energie bei der Kompression und wir bekommen den gleichen Betrag zurück während der 3 Hub (Krafthub). Kein Verlust, kein Gewinn. Wir bekommen plus und minus Null.

Die blaue Kurve Linie zeigt was passiert, wenn mikroskopische Wassertröpfchen vorhanden sind. Der Druck nicht so hoch wie im Fall steigt ohne Wassertröpfchen, denn das Wasser arbeitet als Wärmeabsorber während des Verdichtungshubs, und dies verringert den Druck als auch. Die Form der Kurve verändert, so dass die Symmetrie der Kompressions und Arbeitshübe ist nicht dort länger, was zu einer Verstärkung der Energie.

Faktoren, die diesen Prozeß beeinflussen schließen die wasserlöslichen Tröpfchendurchmesser, Tröpfchenverteilung, die Drehzahl des Motors, der die Länge der Zeit steuert, die Umgebungstemperatur, des Motors Verdichtungsverhältnis und sogar die Wasserhärte und ihre physikalischen Eigenschaften. Es ist sicherlich kein einfacher Fall, wo man sagen kann, "mehr Wasser bedeutet höhere Drehzahlen mehr Macht". Zum Beispiel, wenn die Wassertröpfchen zu groß sind, dann wird zu wenig sein Umwandlung in Dampf und eine unzureichende Leistung erzeugt. Alternativ, wenn es zu wenige Wassertröpfchen sind, dann kann es gar keine Wirkung oder die Umwandlung von Dampf stattfinden kann zu früh, um nutzbare Leistung bereitzustellen.

Die Theorie, die hier angegeben eine sehr vereinfachte, aber sollte für die ersten Schritte in Richtung einer besseren Technologie und einem besseren Verständnis der Begriffe "Energie aus der Umwelt" genügt.

Es ist verlockend zu dem Schluss, dass die Leistung von Wassertröpfchen Inneren eines Motorzylinders gewonnen werden durch das Wasser drehen in den Flash-Dampf und nichts anderes verursacht. Allerdings ist das wohl nicht der Fall ist, noch ist es der Fall, dass die Energie im Wasser durch die Sonne Heizung es extrahiert (was geschieht) und platziert, dass die einzige zusätzliche Energiequelle ist.

In der wissenschaftlichen Arbeit mit dem Titel "Possibility of Liberating Solar Energy via Water Arc Explosions" Es ist verlockend zu dem Schluss, dass die Leistung von Wassertröpfchen Inneren eines Motorzylinders gewonnen werden durch das Wasser drehen in den Flash-Dampf und nichts anderes verursacht. Allerdings ist das wohl nicht der Fall ist, noch ist es der Fall, dass die Energie im Wasser durch die Sonne Heizung es extrahiert (was geschieht) und platziert, dass die einzige zusätzliche Energiequelle ist.

In der wissenschaftlichen Arbeit mit dem Titel: "Die wichtigste Entdeckung in den vergangenen zwei Jahren war, dass es sich um eine Sammlung von Nebeltröpfchen im Wasser, und explodiert nicht das flüssige Wasser selbst ist. Der Begriff" Nebel "soll nicht nur die winzigen Tröpfchen, die in der Luft schweben, sondern gehören auch größere Tröpfchen, die in der Atmosphäre fallen und würde mehr richtig als "Nebel" beschrieben werden. die einzige Erklärung für die Explosionen so weit nach vorne gebracht geltend, dass die intermolekularen Bindungsenergie im Nebel weniger als 540 callg, die latente Wärme von reinem Wasser ist. die Bindungsenergie Unterschied ist dann in einem Quantensprung, wenn der Nebel in der Mikro-Sekunden gebildet befreit ". Zusammenfassend ihren Experimenten folgern sie, dass "praktisch die gesamte kinetische Energie durch die Explosion entwickelt werden müssen interne Wasser Energie sein "

In der früheren wissenschaftlichen Arbeit "The Anomalous Strength of Cold Fog Explosions Caused by High-Current Water Arcs" von N. Graneau kommentiert er: "Die ungewöhnliche Stärke von Explosionen durch einen gepulsten Strom durch Wasser-Plasma verursacht wurde erstmals im Jahre 1907 von Trowbridge bemerkte in seinen frühen Hochspannungs-Labor an der Harvard University. Als er als Bogen durchlaufen ein Spray von Wasser, war die daraus resultierende Explosion lauter als in gewöhnlichen Laborluft. Während des Zweiten Weltkriegs, gemessen Frϋngel die Kraft des Wassers arc Explosionen und veröffentlichte seine Ergebnisse in 1948. er folgerte, dass sie nicht von Hitze und Dampf verursacht und frei zugegeben, dass er nicht in der Lage, um das Phänomen zu erklären. in 1969 veröffentlichte das US Bureau of Mines einen langen Bericht über ihre Untersuchung mit Wasser arc Explosionen für Rock Fragmentierung. in einem Experiment die Ermittler am Twin City Mining Research Centre ist aufgefallen, dass die Energieausbeute war offenbar 156% des Eingangs. Diese Ergebnis wurde berichtet, sondern als eine experimentelle Fehler behandelt ".

Unterm Strich scheint zu sein, dass mit kaltem Wasser Nebeltröpfchen in einem Verbrennungsmotor hat eine Mindestlaufzeit der folgenden Energie-Ergänzungen
  1. Reduzierung der Energie, die während des Verdichtungshubs durch den Wassertröpfchen absorbieren einen Teil der Wärme durch die Kompression erzeugt wird und so Verringern der Zunahme der Luftmenge während der Kompression erforderlich.

  2. Zündung erzeugt die sehr rasche Umwandlung der Tropfen, um Dampf durch ihren massiven Oberfläche verursacht wird, einen sehr raschen Anstieg des Drucks im Inneren des Zylinders.

  3. Die innere Energie des Wassers durch Absorption von Energie aus der Sonne vor dem Eintritt in den Motor verursacht auch zur Stromerzeugung Prozess beigetragen werden.

  4. Überraschenderweise hat sich gezeigt, dass unter diesen Bedingungen im Moment der Explosion, das Wasser selbst Energie trägt, und dieses Verfahren ist eines, das die meisten Menschen sind mit einem Verlust zu erklären, trotz Beobachtung und Messung der es passiert.
Die Schlussfolgerung muss sein, dass es möglich wird, dass eine Brennkraftmaschine vorgenommen könnte, um unter Verwendung kalten Wassernebel als Brennstoff werden, wenn eine ausreichend starke Zündung Plasmafunkens vorgesehen ist mit so etwas wie einer der Robert Krupa die "FireStorm" Zündkerzen beschrieben . Alternativ kann bei einem geringeren Funkens von einem gewöhnlichen Zündkerze und die Zugabe von relativ bescheidenem Menge einer Gasmischung von Wasserstoff und Sauerstoff aus der Elektrolyse von Wasser, kann dieselbe Wirkung erzeugt werden. Folglich, obwohl es so unwahrscheinlich, dass ein kurzer Blick, dass ein Verbrennungsmotor auf einer Mischung von HHO Gas, Luft und kaltes Wasser mist laufen konnte sein scheint, ist die Realität, dass der Prozess tatsächlich auf soliden wissenschaftlichen Grundsätzen und leicht verständlich Prozessen.



Weitere Nützliche Geräte

Die Panacea Video-Serie auf die Verbesserung der Motorlauf wird dringend empfohlen. Sie können diese Reihe von Videos an videos.


Das "Vortex" Luftfutter System von Ted Ewert
Ted Ewert entwickelt hat und eine sehr effektive und einfache Vorrichtung, die den Betrieb einiger Fahrzeuge verbessern können getestet. Dieses Gerät funktioniert am besten mit Vierzylinder-Fahrzeuge, weil die gepulste Lufteinlass von Fahrzeugen mit weniger Zylindern, verstärkt die wohltuende Wirkung.

Dies ist eine stille, einfache und billige Vorrichtung, die den Luftstrom in den Motor erhöht. Dies kann eine dramatische Auswirkung auf die Leistung des Motors. Zum Beispiel hat eine alte Ted Datsun 310, gesessen hat unbenutzten seit Jahren. Petrol ("Benzin") verliert es leichtere Fraktionen in sechs Monaten oder so und dass es weit weniger flüchtig und schwer zu verbrennen macht. Teds Datsun hat Benzin im Tank, die fünf Jahre alt ist und das Auto wird nicht auf diesem Kraftstoff betrieben mit seiner normalen Lufteinlass. Allerdings, wenn Ted eine seiner Turbinen zog, fängt sie sofort und läuft gut mit dem alten Kraftstoff. Diese besondere Vortex Turbine wurde genannt "Der Respirator". Der Datsun hat einen Vergaser, dass diese Turbine gut funktioniert mit Vergasern zeigt.


Die "Respirator"


Diese einfache Vorrichtung ein Wirbelrohr von einem kurzen Stück PVC Rohr, welches geschlitzt worden ist und geformt hergestellt. Es passt zwischen Luftfilter und Drosselklappenstutzen oder Vergaser, und bewirkt, dass die einströmende Luft bei einer relativ hohen Rate drehen, wodurch ein Wirbel. Winkelgeschwindigkeit ist entscheidend bei der Bildung eines starken Wirbels und der Luft in den Respirator aus dem Luftfilter, gelangt in rechten Winkeln zu den Schlitzen Turbine, so dass eine sofortige und leistungsfähige Spin Innenseite des Schlauchs.

Ted sagt: "Die meisten Leute denken, der einem sich drehenden Luftmasse als keine besonders ungewöhnliche Eigenschaften. Das ist nicht richtig. Ein sich drehender Luftmasse hat einige sehr einzigartige und nützliche Eigenschaften. Standard Aerodynamik und linearen Newtonschen Physik sind unfähig, die Eigenschaften eines Luftstroms mit hoher Geschwindigkeit drehende erklärt. In der Tat, wenn sie einer statischen Luftstrom innerhalb eines Rohres im Vergleich verhält sich ein Wirbel in der fast völlig entgegengesetzten Weg.

Alle rotierenden Objekten, ob sie fest, flüssig oder gasförmig sind, enthalten zwei gegensätzliche Kräfte: zentrifugalen und zentripetalen. Kreiselpumpen ist die ausdehnende Kraft Reise weg von der Mittelachse und Zentripetalkraft ist die Kontraktionskraft Ziehen in Richtung Zentrum. Dieses Konzept der dualen Kräfte ist der Schlüssel zum Verständnis eines Wirbels. "Modern" Physik hat entschieden, dass die Fliehkraft existiert nicht und jetzt bezeichnet sie als 'false' oder 'Phantom' Kraft. Dies zeigt, wie losgelöst von der realen Welt der Wissenschaft geworden ist und warum es stagniert.

Die Kombination dieser beiden Kräfte, gemeinsam handeln in einem Wirbel, erstellen einige einzigartige Bedingungen. Eine dieser Bedingungen ist eine laminare Konfiguration. Koaxialen Lamellen Form während des Wirbels, wodurch in zahlreichen Schichten Luftspinnstufe nahezu unabhängig voneinander. Diese Schichten sind durch Zonen extrem niedrige, praktisch Null, Reibung getrennt und sie dadurch unterschiedlich schnell zu drehen.

Da der Wirbel dreht sich schneller, so werden die zwei entgegengesetzte Kräfte stärker. Diese weitere Laminate den Fluss sowie die Komprimierung der Schichten. Die reibungsarme Zonen ermöglichen, dass die komprimierten zentralen Luftmasse einen ungehinderten Weg für seine axiale Strömung durch das Rohr. Dies ist das Gegenteil der Strömungsverhältnisse für einen geraden, nicht-kohärente Luftmasse, die eine Tendenz zu Reibung und Widerstand entwickelt hat, aufgrund von Turbulenz, in direktem Verhältnis zu seiner Geschwindigkeit durch ein Rohr.

Spinrate bestimmt den Grad der Luftverdichtung und die lineare Fließgeschwindigkeit der Masse. Je schneller dass die Wirbelgeneratoren Spins, desto mehr macht das, was wir wollen, was zu einem dichten, verdichtet und schnell bewegende Strömung zu schaffen. Deshalb haben wir den Fluss der Luft aus der Airbox und nutzen seine Geschwindigkeit und Richtung (90 Grad), um den Spin in unserem Rohr einzuleiten. Dies ist bei weitem die einfachste und effizienteste Weg, um die Luft dreht schnell. Die Eigenschaften eines Wirbels im Schritt mit der Winkelgeschwindigkeit erhöht. Genau wie ein Top wackelt und fällt, wenn gesponnen langsam, so ein Wirbel wird weisen keine starke Eigenschaften, bis gesponnen wirklich schnell.

Wie Sie vielleicht wissen, ist ein wichtiger Teil der Zufuhr von Luft mit einem Motor die Fähigkeit, eine Menge von Luft in einem kurzen Burst liefern. Diese Turbine erzeugt eine Spinnerei Luftmasse, die eindeutig in der Lage, diese Luft durch seine nahezu reibungsfreie laminare Zusammensetzung und Druck bis durch Kompression gebaut liefern. Der Wirbel liefert komprimierte, dichte Luft in den Zylinder, die deutlich weniger Energie braucht, um in aufgrund seiner trägen gespeicherte Energie zu ziehen, und seine Fähigkeit, sich frei bewegen in Richtung der es Drehachse.

Zwischen Motorzyklen, wenn Luft nicht benötigt wird, fährt der Wirbel zu spinnen und Aufbau zusätzliche Druck. Diese Spinnen Luftmasse wirkt wie ein Schwungrad und speichert Energie, die zum Einsatz auf der nächsten Ansaughub. Ein statischer Luftströmung hat keine solche gespeicherte Energie und muss von dem Motor-Ansaughub jedes Mal Luft benötigt wird, beschleunigt werden, wodurch Energie zu verschwenden. Dieses Schwungrad Eigentums ist der Schlüssel zum Verständnis, warum der Wirbel funktioniert genauso gut wie es funktioniert. Sofern der Wirbel wird gepulst oder moduliert, kann keine zusätzliche Energie entwickelt werden.

In einem Mehrzylinder-car der Luftstrom wird so stabil, daß keine Wirkung mit nur der Turbine erzeugt wird, weil es keine Pulsieren in dem Luftstrom in den Motor. Die schnell rotierenden Luft in der Turbine wirkt wie ein Schwungrad. Wenn es durch den Zylinder bei dem Einlasshub gepulst ist, wird Kraft auf den Wirbel angelegt beispielsweise Luft, wird durch das Rohr gesaugt und in den Zylinder. Sobald das Einlassventil schließt, der Puls endet, die Luft stoppt seine lineare Bewegung, sondern nimmt es Winkeldrehposition Geschwindigkeit. Dies ist, wo die zusätzliche Leistung generiert. Während das Einlassventil geschlossen ist, geht die Wirbel, um mehr Luft in das Rohr, wo es beschleunigt und verdichtet wird, zu ziehen, bis das Einlassventil öffnet sich wieder.

Die Stromversorgung kann nicht zugegriffen werden, bis der Puls nicht mehr werden. In einem stetigen Fluss dies nie passiert. Kraft muss abwechselnd aufgetragen und entspannt. Um zu visualisieren das vorstellen eine Schraubenfeder an einer Welle. Wenn ein scharfer Impulsstrom an die Welle angelegt wird, dehnt sich die Feder. Erst wenn der Puls nicht mehr und die Feder beginnt Vertrag kommt der Strom in Bewegung übersetzt werden. Dies gilt auch für ein Schwungrad. Sie können auch mit der Schraubenfeder, daß der Impuls zeitlich müssen, um mit der Resonanzfrequenz der Feder für den höchsten Wirkungsgrad zusammenfallen sehen. Zufällige Impulsen oder Impulsen, die ungünstiger Zeit sind, wird nicht annähernd die Wirkung, dass zeitrichtig Impulse haben.

Die Luftturbine nicht so sehr auf Resonanz, wie es auf große, gut beabstandeten Impulsen tut. Dies ist, weil die Leistung des Impulses ist riesig im Vergleich zu der Trägheit der Luft. Die Resonanz ist wichtig für alles, was einen fairen Betrag von Masse hat - Feststoffen oder Flüssigkeiten. Im Falle eines Mehrzylindermotors, werden die Impulse weniger deutliche desto größer ist die Anzahl der Zylinder. Ein Sechszylinder-Fahrzeug kaum sieht einen Gewinn aus der Turbine und einen Achtzylinder-wenig zu keiner. Bei dieser Art von Motor der Wirbel muss moduliert werden, um Energie zu gewinnen.

Diese Verbesserung kann durch Manipulieren der Form des Ansaugrohres erfolgen. Ein rundes Rohr gibt keinen Gewinn, aber wenn die Röhre "eiförmigen" es produziert eine alternative Zentripetalkraft / Zentrifugalkraft Impuls, der zusätzliche Energie verleiht dem Wirbel. So wie der Erde Energie aus seinen elliptischen Bahn, also in der gleichen Weise wird der Wirbel-Gewinne Energie mit jeder Umdrehung macht es durch eine elliptische oder eiförmige Röhre.

Ich habe ein Stück von einem kleineren Durchmesser Rohr entlang der inneren Spitze meiner Röhre. Dieses kleine Außerdem erreicht eine deutliche Steigerung in der Leistung für das Gerät in meinem Auto. Eine Kurve in der Leitung wird auch wie eine Ellipse handeln da die Drehung auf der Innenseite der Kurve komprimiert und expandiert um die Außenseite. Eine weitere interessante Sache mit der Turbine ist, dass es viel besser, wenn der Motor heiß funktioniert. Ich bemerke eine große Zunahme der Macht in mein Fahrrad, sobald der Motor heiß wird. Dies ist, weil die Wärme fügt Energie an den Wirbel, wie ein Hurrikan Reisen in warmem Wasser. Die Wärme, die durch das Ansaugrohr hinzugefügt fügt Geschwindigkeit und Komprimierung auf den Wirbel, wie es wartet das Einlassventil zu öffnen spinnt ".




Der Wirbel wird durch Schneiden abgewinkelte Schlitze in ein Stück PVC-Rohre wie hier dargestellt geschaffen:



Die Luft tritt durch jede von sechs zugespitzten Schlitzen geschnitten parallel zur Achse des Rohres. Diese verleihen dem Luft eine erste Spin innerhalb des Rohres und das pulsierende Einlass des Motors, mit der ovalen Form der PVC Ausfahrt T-Stück kombiniert wird, beschleunigt die Luft in eine schwere Wirbel, die die Aufnahme verbessern, um dem Motor, womit sie die Effizienz und geben mehr Motorleistung.



Ted schuf den eiförmigen Teil des endgültigen PVC T-Stück, indem ein zusätzliches geschnittenen Abschnitt von PVC-Rohr mit einem Standard-T-Stück wie hier dargestellt:



Ted schuf den eiförmigen Teil des endgültigen PVC T-Stück, indem ein zusätzliches geschnittenen Abschnitt von PVC-Rohr mit einem Standard-T-Stück wie hier dargestelltDie Turbine, die Ted auf seinem Fahrrad setzen hervorragend funktioniert. Die Drehmomentkurve ist weit unter seinen einstigen Wirkungsgradbereich erweitert. Es ist möglich, im wesentlichen Bereicherung des Kraftstoff / Luft-Verhältnis und trotzdem dieselben mpg Ergebnisse wie zuvor. Wenn die Turbine entfernt wird, gehen sowohl die mpg und die Motorleistung Weg nach unten. Die Turbine fügt mehr Luft zum Motor. Um den vollen Nutzen der möglichen Steigerung der Leistung zu nehmen, sollte die Mischung angereichert werden.

Ted auch legte man in seinem 1995 Toyota Corolla Auto, das einen 1800 ccm 4-Zylinder-Motor und ein 5-Gang-Getriebe hat, und er wird immer mehr als 40 mpg auf der offenen Straße und die niedrigen 30er in der Stadt. Ursprünglich waren diese Zahlen 34 auf offener Straße und 27 in der Stadt. Die Leistung ist ebenfalls gestiegen sehr deutlich. Ein weiteres nettes Feature ist das Fehlen von Klopfen und Klingeln unter Last. Performance in den Bergen in der Höhe wird ebenfalls deutlich verbessert.

Ted hat nur ein paar Monate lang Testen und Evaluieren Sie das Gerät auf seine Autos und Fahrrad. Ein Problem bei dieser Vorrichtung ist, dass er nicht direkt durch einen Vergaser ausgeführt werden, wie es mit einem Kraftstoffeinspritzsystem. Vergaser arbeitet mit einem Venturi, das eine Unterdruckzone im Hals entwickelt bezüglich der Schwimmerkammer Druck. Ein Wirbel hat keinen Respekt vor einem Venturi und schafft eine eigene Druckgradienten, welche Schrauben die Kraftstoffzumessung. Ted hat etwas dieses Problem durch Diffusion des Wirbels, kurz bevor es in den Vergaser gelangt gelöst. Druck und Geschwindigkeit sind, bevor die carb dann durch einen Diffusor geschickt gebaut.

Es ist noch viel Forschung, um mit diesem Gerät zu tun. Und es wird viele Verbesserungen und positiven Veränderungen noch daran vorgenommen werden können. Ted bemerkt, dass er keinen Zugang zu irgendwelchen Motors Prüfeinrichtungen und dass es für ihn schwierig, genau zu beurteilen, die Ergebnisse von Design-Varianten, die er machen lässt. Ted wird gehofft, dass jemand seine Design zu nehmen und zu verbessern weiter. Es gibt ein großes Potenzial in diesem kleinen Stück Kunststoffrohr.

Ted hat einen anderen Stil seiner Turbine seinem Toyota ausgestattet wie hier gezeigt. Die Turbine Abschnitt "PMT", die für "Arme-Leute-Turbolader" steht markiert, obwohl offensichtlich, brauchen Sie nicht, arm zu sein, um von einer Turbine System wie dieses, die keine beweglichen Teile hat Vorteile:








Cam Zeitprobleme in Amerika
Eine scheinbar einfache Möglichkeit zur Verbesserung mpg Performance wurde vor kurzem in den watercar Foren diskutiert, und das ist die Einstellung der cam Einstellungen auf amerikanische Autos seit 1971 gefertigt. Das klingt sehr unwahrscheinlich, aber es ist eine erwiesene Tatsache. So erhielt ein 2004 Jeep Wrangler 2,4-Liter mit 10 Grad Weiterentwicklung auf beiden Nocken, und das gab eine 70% ige Verbesserung der mpg, viel mehr Motorleistung und ein Abgas, das viel kühler läuft.

Im Laufe der Jahre erlebt ein Mann eine 50% bis 100% ige Verbesserung in mpg über einen Bereich von privat geführten Autos und Lastwagen, und die Emissionen um fast 90% verbessert. Es wird nicht behauptet, dass jeder sollte einen Nocken Einstellung vorzunehmen, nur um sich bewusst sein, dass eine Anpassung dieser Art kann einen dramatischen Einfluss haben.

Ein weiteres Beispie: “Vorschieben der Steuerzeiten wird der Motor kühler bleiben. Ich habe mit Steuerzeiten für etwa 25 Jahren durcheinander. Ich hatte einen 1985 Ford Ranger mit einem 2,8-Liter-Motor - es war ein Hund. Der gleiche Motor in der 1970 Mercury Capri verwendet hatte viel Macht. Der Ranger war ein Hund, weil die Steuerzeiten eingestellt wurde fast 10 Grad verzögert. Ich gab es einen 8 Grad Voraus und der Ford Ranger kam zum Leben und zog ass. Auch helfen after-market ratio-Kipphebel viel am späten Modellautos. Ich habe die Steuerzeiten auf meinem 1998 Chevy Truck um 10 Grad. Mit ihm 350 cubic inch-Motor und das Verhältnis Kipphebel installiert ist, gewann sie fast 90 PS und brachte das Drehzahlband senken geben mehr Drehmoment, weil die Wippe macht die cam höhere Lift und länger an der Nocke, die es den Atem besser macht.”

Kommentar von einem Mann mit 25 Jahren Erfahrung in diesem Bereich: “Steuerzeiten ist, wenn die Ventile öffnen und in Bezug auf die Kurbelwelle und Kolben Bewegung schließen. Die Nummer 1 Kolben an echten Top Dead Center eingestellt. An diesem Punkt der Grad Rad an der Vorderseite des Motors gegen die vordere Umlenkrolle am Null Grad Marke eingestellt und der Installation eines Zeigers, der an dem Motorblock zeigt auf die Nullmarke am Lenkrad. Wenn die Kurbel wird über die von 108 bis 112 Grad Marke gedreht wird, wird das Einlassventil vollständig geöffnet. Das ist, wo die meisten Motoren sind heute eingestellt. Das nenne ich verzögert Steuerzeiten. Der Motor scheint gut zu laufen, aber nicht wirklich zu sein scheint, viel niedriger und Mid-Range Zugkraft haben. Bei Regatten, würden Sie einen Nocken für hohe RPMs verzögern, sondern auch atmen konnte und hatte keine Einschränkung im Abgas. Die Ermächtigung kann kommen zu, sagen wir, 3000 - 6500 RPM und Vorschieben eines Nocken für mehr Drehmoment und Leistung, kann das gleiche cam Leistung bei 1000 produzieren - 4000 RPM und nach alle, die treibt über 4000 rpm auf der Straße?”

Ein weiterer Kommentar: “ Unser Jeep hat zwei obenliegende Nockenwellen. Advancing sie macht sie nicht länger offen bleiben, sie einfach öffnen und schließen früher. Mein Grund für die Förderung sowohl Nocken war, wenn ich vorher nur die Einlassnockenwelle, würde die Aufnahme früher geöffnet verursacht mehr überlappen, wenn der Auspuff nicht fortgeschritten war. Normalerweise wird das Einlassventil schließt nach unten Totpunkt. Nur indem man die Kolben, manchmal ist es fast ein Viertel des Weges auf dem Komprimieren Schlaganfall vor dem Einlass schließt. Durch Vorschieben der Nocken, schließt die Aufnahme näher an BDC. Dies erzeugt höhere Verdichtung. Vor Jahren, als ich dies tat, um einige der V8, würde ich einstellbare Kipphebel und einer soliden Hubnocken wechseln. Ich war in der Lage, die Überlappung von backing off an den Schwingen einstellen. Bei einem Motor mit einem Nocken, wird Vorschieben des Nockens einzustellen sowohl die Einlass-und die Abluft. Faustregel ist: sagen wir mal die meisten Motoren sind um 4 Grad oder mehr verzögert, die Sie wirklich nicht wollen, um die Nocken mehr als 4 Grad fortgeschrittenen voranzutreiben. Ich habe manchmal schieben Sie diese so weit wie 6 Grad für eine verbesserte mpg fortgeschritten. Das ist eine totale Differenz von 10 Grad von 4 Grad verzögert bis 6 Grad fortgeschritten. Das funktioniert gut mit niedriger Kompression Motoren. Ich habe auch nicht die Notwendigkeit sehen, um zu einer höheren Kompressionsrate gehen. Denken Sie daran: wenn Sie ein Verdichtungsverhältnis von 12 bis 1 hatte und der Einlass schließt ein Viertel des Weges nach oben des Verdichtungstaktes, wie viel ist die Kompression wird es sein, im Vergleich zu einem 8 bis 1 Verdichtungsverhältnis, wo der volle Hub komprimiert die Mischung? Wenn Sie eine Engine, die es einfach, auf den Nocken oder Nocken nur durch Entfernen eines Staubschutz, wie auf unserem Jeep 4-Zylinder bekommen hat, so würde ich sagen, einstellbare Steuerzahnräder installieren. Dann könnten Sie einfach den Deckel abnehmen und spielen mit der Steuerzeiten, bis Sie kam mit der besten Leistung und Laufleistung ".



Die "Firestorm" Zündkerze von Robert Krupa
Die "FireStorm" plug wurde von Robert Krupa entwickelt und es ist eine harmlose suchen Zündkerze, die verwendet werden, um eine Standard-Zündkerze in einem normalen Serienmotor ersetzt werden können:



Allerdings ist dieses Plug weit von gewöhnlichen. Die zentrale Elektrode wurde aus einem zylindrischen Pfosten worden zu einer halbkugelförmigen Kuppel verändert, umgeben von vier gewölbten Elektroden, von denen jede in einem konstanten Abstand von der Halbkugel angeordnet ist. Dies ermöglicht eine sehr viel größere Fläche und Funken führt zu sehr viel bessere Leistung.

Der Kraftstoff / Luft-Gemisch abgemagert ohne schädliche Nebenwirkungen. Wenn das getan wird unter Verwendung von Standard-Steckern, dann wird der Motor bei einer viel höheren Temperatur, die den Motor beschädigen kann. Aber beim Einsatz FireStorm Steckern, eine schlankere Brennstoff / Luft-Gemisch resultiert in laufendem Motor bei einer niedrigeren Temperatur. Robert hat diesen Effekt gemessen und festgestellt, dass unter identischen Betriebsbedingungen, das Motorabgas 100oF kühler war bei Verwendung FireStorm Stecker. Ein Mischungsverhältnis von 24:1 wird anstatt der aktuellen 14,7:1 Mix und verwendet Schadstoffemissionen sind sehr stark von der Nutzung dieser Stecker-Design reduziert. Mischungen von bis zu 40:1 kann mit diesem Stecker verwendet werden.

US 5.936.332 am 10. August 1999 und US 6.060.822 am 9. Mai 2000: Robert wurde zwei Patente für dieses Plug Design ausgezeichnet. Diese zeigen Variationen der Basis-Dual-Bogen-Elektroden, von denen zwei hier gezeigten:



Man hoffte, dass diese Stecker würde in die Produktion Anfang 2008 gehen, aber es gibt kein Wort der Herstellung ab. Robert hat Bosch in Deutschland eine Reihe von FireStorm Stecker zu testen. Nach zehn Wochen des Testens, war ihre Antwort "Das ist unglaublich - wir haben so etwas noch nie in all der Zeit haben wir gebaut haben Zündkerzen gesehen." Wenn Standard-Funken Feuer Steckern für eine lange Zeit, wird die Funkenstrecke zunimmt und der Funke geschwächt. Bosch lief eine achtwöchige Härtetest auf den FireStorm Stecker und festgestellt, dass es Nullspalt Wachstum. Sie folgerten, dass FireStorm Stecker würde nie abnutzen (die kann gut sein, warum sie noch nicht in der Produktion - denn wer will etwas, das nie abnutzt herzustellen).

Robert ersten FireStorm Stecker wurde im Jahr 1996 gemacht, und er hat eine starke Opposition zu ihrer Einführung gestoßen und produzieren seitdem. Dieser Stecker passt nicht mit den Ölgesellschaften beliebt als weniger Kraftstoff verbrannt wird. Dies ist wahrscheinlich ein Trugschluss, denn die menschliche Natur zu sein, was es ist, Menschen sind wahrscheinlich zu halten verbringen die gleiche Menge an Kraftstoff und fahren Sie einfach mehr. Aus dem gleichen Grund wird der Stecker nicht mit Regierungen, die Steuern Kraftstoff beliebt. Die Unternehmen, die Zündkerzen machen mag es nicht, da sie nicht abgenutzt wie Standard-Steckern zu tun. Er verbraucht weniger Kraftstoff und senkt schädliche Emissionen dramatisch, so wird es sein mit Autofahrern und Umweltschützern beliebt, wenn Robert kann sie in Produktion gehen.



Plasmazündeinheit.
Wenn jede Form der Bauarbeiten mit einem Fahrzeug über Ihre Fähigkeiten, dann wird die Zündung des Plasmas System durch die www.bluephoenixignition.com Website angeboten werden, können für Sie von Interesse sein. Das Unternehmen bietet ein System, das mit allen billigen Nicht-Widerstand Zündkerzen verwendet werden kann und sie behaupten, eine 40% ige Verbesserung in mpg Leistung.


Das Video hier erklärt die Details des Systems und behauptet, dass die resultierende Plasma von den Stecker so mächtig, dass sie kalte Wassernebel zünden. Auch wegen des sehr stark verbesserten Kraftstoffverbrauch, kann die Motorsteuerung näher am oberen Totpunkt verstellt werden, wodurch der Wirkungsgrad des Motors weiter. Die sehr billig Zündkerzen haften zu ersetzen, nachdem 5000 Meilen oder so brauchen, aber das ist kaum eine ernsthafte Overhead. Das System kann mit 6-Zylinder Fahrzeuge, 4-Zylinder Fahrzeuge und elektrischen Generatoren mit einem oder zwei Zylindern und mit Außenbordmotoren verwendet werden.



Die Wasserdampf Einspritzsystem von Roger Maynard.
Vor fünfzig Jahren Automotoren waren bei weitem nicht so mächtig wie sie jetzt sind. In jenen Tagen war es durchaus üblich, für einen Fahrer zu bemerken, dass sein Auto glatter und stärker lief auf nassen Tagen. Dies war nicht Phantasie als Wasserdampf in den Motor zusammen mit der angesaugten Luft, eingeschaltet, um Dampf im Moment der Zündung, und Expandieren vorgesehen zusätzlicher Schub auf den Kolben bei gleichzeitiger Senkung der Betriebstemperatur geringfügig.

Diese Tatsache wurde im Zweiten Weltkrieg eingesetzt, wenn Einheiten, die wirksam waren Standard-Bubbler mit HHO Booster verwendet werden, um die Fahrzeuge hinzugefügt wurden. Roger Maynard aufgebaut hat und diese Einheiten ausgiebig genutzt seit 1978, und mein Dank geht an ihn für die Bereitstellung dieser Informationen und Abbildungen.



Die Einheit ist mit dem Lufteinlass des Fahrzeugs befestigt, zwischen dem Luftfilter und dem Motor. Eine kleine Durchmesser Kunststoffrohr ist Blei von dort zu einem Glas oder Kunststoff Behälterhalteeinrichtung Wasser. In dem obigen Bild Roger wird mit einem Glas Einmachglas mit einer Schraube-on Metalldeckel, die eine Dichtung hat. Manchmal auch ein Einmachglas, sind diese Gläser sehr bequem.

Die Luftzufuhr in das Glas ist mit einer Länge aus dem gleichen Kunststoff Rohrleitungen und beendet mit einem Standard-Luft-Stein oder "Speckstein", wie in einem Aquarium verwendet werden, da dies eine große Anzahl von getrennten Blasen. Es ist gute Praxis, kleben Sie die Kunststoff-Fittings auf den Deckel des Glases, aber dies kann das Glas auch luftdicht und wenn das passiert, kann es erforderlich sein, um die Gummidichtung, die um den Hals der Flasche zu entfernen.



Ein Glas hat den Vorteil, nicht durch die Wärme von dem Motor erzeugten betroffen. Dies ist ein sehr einfaches Gerät und nutzt gewöhnlichen Wasser, das ist nicht gerade ein gefährlicher Stoff. Die Wirkung der Verwendung es ist weit größer als wäre vorstellbar. Auf Roger den 4-Zylinder KIA Auto, stieg die mpg von 320 Meilen pro Tankfüllung bis 380 Meilen in der Stadt (18%) und 420 Meilen auf offener Straße (31%), die eine sehr deutliche Verbesserung ist. Auf seinem 6-Zylinder-Tacoma zeigt eine Steigerung von 8% in der Stadt und eine Steigerung von 12% auf offener Straße. Das Wasser wird alle 1200 Meilen oder so gekrönt.

Allerdings sind einige Motoren die Luft-Stein geeignet und manche nicht. Kleinere Motoren können viel besser, wenn eine Schraube aus rostfreiem Stahl anstelle des Luft-Stein verwendet:



Nur zur Verdeutlichung des Betriebs der Vorrichtung:



Der Behälter hat eine Kunststoff Winkelanschluss im Deckel, durch die die Außenluft in den Behälter gesaugt wird. Die Luft strömt durch ein Kunststoffrohr entweder einen Luft-Stein aus einer Zoohandlung oder einer losen Schraube am Ende des Kunststoffrohres. Die Luft-Stein hat viele kleine Löcher in ihm, und diese brechen die einströmende Luft in viele Ströme von kleinen Bläschen.

Es gibt einen zweiten Bogen in dem Deckel und der Luft, die jetzt sehr feucht, wird durch sie durch den Unterdruck in der normalen Lufteinlass des Motors gezogen. Der niedrigere Druck dort durch die Ansaughübe der Brennkraftmaschine und der Luft, die zu dem Motor verursacht wird, kommt jetzt aus zwei Quellen - der normale Weg durch den Luftfilter und den neuen Pfad durch den Bubbler. Der größte Teil der Luft strömt durch die Luftfilter als normal, aber es ist nun ein kleiner Prozentsatz der durch die Wasser fließt, indem kalte Feuchtigkeit in der Luftströmung.

Manche Menschen fühlen, dass dies unmöglich einen Unterschied machen, aber die Erfahrung hat gezeigt, dass die Zugabe von diesen zusätzlichen Strom von feuchter Luft kann und in der Regel nicht eine positive Wirkung haben, die Verbesserung der mpg, was den Motor laufen ein wenig kühler und generell eine Verbesserung der Betrieb des Motors. Es ist ein sehr einfaches Low-Tech-Gerät, das kostet nicht viel, so dass, wenn Sie geneigt fühlen, dann probieren Sie es aus und sehen, welche Auswirkungen es auf Ihr Fahrzeug hat, nach allem, wenn es nicht eine nützliche Verbesserung, dann können Sie leicht entfernen.



"Fuelsavers" Straffung Flossen.
Eine Rationalisierung System angeboten wird von der Website www.fuelsavers.com.au wo sie kleine Aluminiumlamellen welche auf der Oberseite der Hinterkante des Karosserie eines Fahrzeugs anzubringen bieten. Die Geräte gerechnet werden, die rund 10% bis 12% auf den Kraftstoffverbrauch zu sparen, können sie hausgemacht sein, ist neun pro Fahrzeug die empfohlene Anzahl. Das Gerät und Montage wie folgt aussehen:




Das 'Ram Implosion Wing' Straffung System von Robert Patterson.
Das nächste Gerät kann nicht eine "freie energie"-Gerät als solches, aber wenn nicht, ist es sehr nah zu sein wie. Es ist eine Struktur, die, wenn sie auf einem Kraftfahrzeug montiert ist, verbessert die Luftzirkulation in einem solchen Ausmaß, daß der Kraftstoffverbrauch der Ist zu einem großen Faktor verringert wird. Das Gerät wurde von Robert Patterson erfunden und wird gesagt, um einen Wirbel, die nicht nur verringert den Luftwiderstand zu schaffen, sondern kann auch eine Vortrieb Kraft.



It is claimed that the effect created by one of these wings reduces the amount of dust stirred up when driving along a dirt road and if there is a paper bag sitting in the middle of the road, it is left unmoved when the vehicle passes over it at high speed. About a dozen people are testing this device at the present time. The biggest effect is at speeds of 60 mph or more. One researcher states that he installed the wing on the roof of his Lincoln Town car using a roof rack which allowed the wing to hang over the rear window by some six inches. He states that his fuel consumption has improved from 17 mpg to 56 mpg.

Positioning of the wing, texturing of the wing surface, and the speed of the vehicle appear to be important factors in gaining an improvement. There is a research group and the website is at: www.pureenergysystems.com.



Hohe mpg Vergaser.
Die sehr schlechte mpg Zahlen von den meisten US-Fahrzeuge produziert ist eine ganz bewusste Anordnung auf Treiber von den Ölgesellschaften gezwungen. Im Jahr 1997 erlebte ein Ingenieur an einer US-Firma Ford Plant A 351 CID V8 um 4:30 Uhr gestartet. mit einem 1-Liter-Flasche von Kraftstoff als eine genau abgemessene Menge. Am nächsten Morgen, als er in der Fabrik ging, wurde das Motor noch läuft und hatte nur etwa ein Drittel der ein-Liter-Flasche verbraucht. Auf die Frage nach dem Verbrauch, wurde er eine Anzeige, die, lesen Sie "248,92 mpg" gezeigt. Er war schockiert und sagte: "Das muss ein Irrtum sein", aber der Ingenieur sagte, dass es wahr war. Er fragte dann, wenn sie hätte es bereit ist, in einem neuen Ford gestellt werden, wurde ihm gesagt, dass er es nicht sehen würde in seinem Leben. Dies ist Firmenpolitik und hat nichts mit Technik, die leicht in der Lage dieser Ebene der Leistung zu tun. Das 249 Meilen pro US-Gallone ist 298 Meilen pro Gallone Europäische da die Europäische Gallone ist 20% größer als der US-Gallonen.

Es wurden mehr als 200 Patente für High-mpg Vergaser gewährt. Diese Ausführungen geben alle zwischen 100 und 250 mpg auf einem US-Gallone Kraftstoff. Nicht ein einziges dieser Entwürfe hat es auf den Markt aufgrund der fanatische Widerstand der Ölgesellschaften. Im vergangenen Jahr verzeichnete die Shell Oil Company typischen Ergebnisprognose für das Jahr, das heißt, sie hätten US $ 3.000.000 Gewinn pro Stunde für jede Stunde an jedem Tag des gesamten Jahres zeigte. Hat Ihnen Beitrag zu diesem Ergebnis jedes Mal, wenn Sie gekauft haben, Kraftstoff zu verbrennen?

Fast alle diese High-mpg Vergaser Designs wandeln den Kraftstoff in Form von Dampf, bevor er den Motor gelangt. Es gibt keine magische über diese Leistung, nur gute technische Praxis. Es wird wahrscheinlich eine große Überraschung für Sie, dass die Ölkonzerne jetzt legte Additive in dem Benzin in den USA verkauft kommen. Sie haben 103 Sorten von Additiven, und ich erwarte, dass sie erklären, dass diese verwendet werden, um Verdunstung im Sommer (als ob sie das egal!) Und zur Bekämpfung Einfrieren im Winter zu reduzieren. Eine "unglückliche" Nebenwirkung dieser Zusatzstoffe ist, dass sie verstopfen jeden Vergaser, die den Kraftstoff umwandelt Dampfform. Statt 200 mpg, ist es mittlerweile durchaus üblich für US-Fahrzeuge eine 15 mpg Leistung zu haben und die effektiv erhöht die Kosten pro Meile um mehr als das Zehnfache.

Ich bin sicher, dass es möglich sein würde, um eine hohe mpg Vergaser, der mit dem Additiv Schlamm über, wenn der Kraftstoff zu Dampf umgewandelt wird links anzeigen entwerfen. Nebenbei gibt die gegenwärtige Situation hinzugefügt Ermutigung zu stoppen brennende Öl-basierten Produkten und wechseln Sie zu Elektro-, Druckluft oder Wasser betriebene Fahrzeuge. Das ist ein perfekt gangbarer technisch, aber es wäre hektischen Opposition von den Ölgesellschaften und die meisten Regierungen, die massive Einnahmen zu erhöhen besteuern Ölprodukte erstellen. Das Energieproblem ist nicht technisch, ist es finanziell und politisch.

Bob Boyce in Amerika wurde eine 3,5 Jahre Gefängnis für "Betrieb eines Fahrzeugs auf einem nicht zugelassenen Kraftstoff" übergeben. Bob testete ein Auto Motor auf HHO in seiner Werkstatt hinter seinem Haus und nicht auf der Straße. Bob schlagen die Ladung vor Gericht. Seitdem hat sich Bob vom US-Militär wurde gesagt, dass es ok ist für ihn zu bauen und nutzen HHO Booster, aber er darf nicht laufen ein Auto auf dem Wasser allein. Ratet mal, wer gibt die US-Militär-Bestellungen. Ratet mal, wer kümmert sich nicht um das amerikanische Volk zu kümmern. Ein Buch über den Aufbau Ihrer eigenen High-mpg Vergaser Larry D. Wagner geschrieben aus hier heruntergeladen werden, aber bitte beachten Sie, dass 30 Jahre vergangen ist, seitdem es geschrieben wurde und Benzin in den USA haftet durch Zusätze, die nicht verwendet wurden vor dreißig Jahren und so einige Variationen erforderlich sein kontaminiert werden. Wagner bemerkt, dass Pogue sagte, dass die neuen Additive ihn immer die gleichen hohen mpg Zahlen, die er gewöhnt verhindert.

Im Anhang finden Sie acht der vielen High-mpg Vergaser Patente. Der berühmteste von ihnen sind die drei Patente von Charles Pogue:

www.free-energy-info.com/PatCarb1.pdf
www.free-energy-info.com/PatCarb2.pdf
www.free-energy-info.com/PatCarb3.pdf




Es wäre mir nie in den Sinn gekommen, daß ein Vergaser für etwas anderes als Zuführung eines Motors verwendet werden, aber ein sehr erfahrener und praktischer Mann, der in Alaska lebt, hat sie für andere Dinge verwendet. Er sagt:

Ich begann im Jahr 1976, wenn die erste Ölkrise kam und die Pogue System schien den meisten Sinn an der Zeit zu machen. Wir waren auf der Suche, um ein System für die Herstellung von Alkohol Brennstoff begonnen, und wir waren auf der Suche, um einen kontinuierlichen-batch Alkohol Pflanze entwickeln. Dies kann produzieren Futter für Tiere, Dünger für die Betriebe und Treibstoff für Fahrzeuge oder Häuser. Es wurde um wachsenden Gerste basiert und wie Gerste ist nicht gut Futtermitteln, wenn gewachsen, muss es in irgendeiner Form geknackt werden und es wurde gelernt, dass dies eine geeignete Methode, die in ganz Europa in den alten Zeiten benutzt hatte war. Zwei Jahre später starb der Staat ein Gesetz zum Verbot Alkohol Brennstoff-Produktion. Allerdings gewickelt einige von uns bis machen Heizungen zu verwenden der Alkohol in dieser Art und Weise und die Heizungen produziert waren sehr effizient und sie halfen viele Menschen, so etwas Gutes hat es kommen trotzdem.

Es war zu dieser Zeit, dass ich einen Mann, der Forschung getan auf der Pogue Vergaser für die Sun Oil Company im Jahr 1928 getroffen hatte. Er war sehr sachkundig und hilfsbereit und in seinen 80 ist an der Zeit. Er stimmte zwar werde Alkohol, wäre eine bessere Idee, wie es würden viele der Probleme, die in Ottokraftstoffen wurde entwickelt lösen.

Wenn man sich heute Motoren aussehen, sind sie so weit wie möglich von dem, was für die Verwendung dieser Methode benötigt. Hochverdichtete Motoren wird von der Hitze unter Kompression vor dem oberen Totpunkt erzeugt werden feuern und die obere knock out der Kolben, wie es eine Explosion statt einer Verbrennung ist. So werden geringe Verdichtung abgestimmt bevorzugt, und Brennen bei mindestens 10 Grad nach dem oberen Totpunkt. Ein Langhuber am besten ist und einige zusätzliche Schwungradgewicht erhöht die Motorleistung. Die einströmende Luft muss vorgewärmt werden, um die Menge an Wärme aus der Verbrennung durch den Stickstoff in der Luft gezogen reduzieren. Es ist der Stickstoff Wärmeinhalt, die die Verbrennung von jedem offenen Kraftstoff unterdrückt.

Die GEET System ist sehr ähnlich zu dem, was wir taten mit ein paar Ausnahmen. Wir erhitzt eine kleine Menge von Kraftstoff mit einem elektrischen Element, das Umwandeln der Brennstoff mit Dampf, über den es unter Druck Abgas die Steuerung der Menge an Dampf viel leichter gemacht. Der Rest ist einfach GEET oder Pogue.

Es gibt viele Geräte, die ich im Laufe der Jahre gemacht haben, einschließlich der Pogue Vergaser, die sehr gute Energieeffizienz aus der Verbrennung von Brennstoffen bekommen kann. Es wird von vielen Branchen von Schmelzöfen, um Züge für den Transport von Gütern verwendet werden, aber es ist nicht von den Fahrzeugherstellern eingesetzt.

Ich mag die Industrie zu studieren, weil sie, was funktioniert in der realen Welt, auch wenn sie das Wissen mit anderen zu teilen weigern zu verwenden. Unsere Gruppe baute ein paar Metallschmelzen zur Reinigung von Aluminium und Gusswürfel. Sie nutzen Altöl und brüllen wie verrückt, Schmelzen £ 50 Motoren in 15 Minuten oder weniger, Brennen weniger als ein Pint (ein halber Liter) Öl zu tun.



Die Hochleistungs-Vergaser von Allen Caggiano
Wenn Sie denken, dass diese Übertreibung ist, nehmen wir den Fall Allen Caggiano, deren hoher Laufleistung Vergaser Patent-und Konstruktionsdetails sind hier.


Allen ist eine erfinderische und eigensinniger Mann nicht leicht erpresst oder eingeschüchtert. Im Jahr 1978 produzierte er das Design für seine erste hoher Laufleistung Vergaser montiert den Prototyp und installiert es in einem 1973 Dodge Coronet Kombi. Dies gab spektakuläre Ergebnisse von 111 Meilen pro Gallone. Leider scheiterte er nach einer kurzen Zeit. Im Jahr 1979 installierte er die zweite Generation, die auf einem 318 cubic inch (5,2 Liter) Dodge V-8-Motor und nannte es die "FIVS Gen II" steht für "Fuel Implosion Vaporisation System Generation 2". Dieser zweite Prototyp erwies sich als sehr zuverlässig und produziert Ergebnisse ebenso bemerkenswert wie die erste, immer so viel wie 113 Meilen pro US-Gallone (European Gallone sind 20% größer als US-Gallonen so 113 Meilen pro US-Gallone ist 135 Meilen pro Europäischen Gallone).

Die Installation der erforderlichen Änderungen der 'FIVS Gen II' mit dem Vergaser und dem Entfernen des Katalysators. Dies wurde von EPA-Vorschriften verboten. Es war daher eine Verletzung des Bundesrechts. Al ignorierte die Regeln, weil er Auspuffemissionen von seinem FIVS Fahrzeugs kannte, waren viel niedriger als die gesetzlich vorgeschrieben ist. Er wurde Wahrung der Geist des Gesetzes, und er war bereit, seinen Fall vor Gericht argumentieren, wenn es dazu kam. Er wollte eine Konfrontation, wollte er eine Chance, der Welt zu sagen, dass seine FIVS emissionsmindernden Einrichtungen überflüssig gemacht. Er malte den Kombi leuchtend gelb und fett schwarzen Buchstaben an den Seiten schrieb er: "Dieses Auto Ruft Über 100 Meilen pro Gallone und nicht verschmutzen die Luft".

Am dritten Tag seiner neuen Kampagne, wie Al stieg in den Kombi, bemerkte er ein Auto Hochziehen hinter ihm. Er stieg aus, um zwei Männer in Anzügen blinkt FBI Anmeldeinformationen zu begrüßen. Während er sprach man, rutschte der andere weg, stieg in seinen Kombi und fuhren sie ab. Erstaunt drehte er sich zu beobachten sein Fahrzeug hinunter auf die Straße. Dann hörte er das FBI Auto Herausziehen hinter ihm. Al stand nur da und beobachtete die beiden Fahrzeuge um die Ecke verschwinden. Ein alter Freund, sein Anwalt, später als FBI-Büro. Das FBI bestritt jede Kenntnis von dem Vorfall. Wütend und frustriert, aber unerschrocken, sagte Al good-bye zum Dodge Coronet, und fand eine ähnliche Ausweichen Kombi und an die Arbeit Installation einer weiteren FIVS System. Er malte dieses eine gelbe, auch mit fetten schwarzen Buchstaben.

Nicht lange, nachdem das erste Auto gestohlen wurde, erhielt er ein interessantes Angebot aus einer in Kalifornien ansässigen Unternehmens. Diese Gesellschaft wollte exklusiven Rechte an seinem FIVS Gen II erwerben. Al bat seinen Anwalt, check it out. Das Unternehmen stellte sich heraus, eine Tochtergesellschaft von mehreren anderen Unternehmen, die alle von einer Ölgesellschaft Besitz waren. Diese Anordnung ist typisch für die Art und Weise zeitgenössische Monopole aufgebaut sind. Al getan hatte einige Lesung über andere Erfinder in der Vergangenheit und anderen Kraftstoff sparenden Geräten, die nie das Licht des Tages gesehen hatte, und er war entschlossen, dass er nie damit die Ölkonzerne die Kontrolle über sein Gerät.

Nachdem er das Angebot abgelehnt, kamen zwei verschiedene FBI-Agenten anrufen. Er hütete sich, Schlüssel in seiner unbeaufsichtigten Fahrzeug verlassen diese Zeit. Sie teilte ihm mit, dass er verletzt Bundesgesetze und sollte Unterlassungserklärung. Defiant und aufgeregt, dass er vielleicht bald seinen Fall vor Gericht, sagte er zu seiner Frau, Deb, keine Sorgen machen. Ein paar Wochen nach der zweiten FBI Besuch begann unmarkierten braunen Papier Umschläge ankommen, mit 8 "x 10" Fotos von den Kindern und Deb. Ein Kind auf dem Spielplatz in der Schule. Ein Kind, das aus dem Schulbus. Deb im Supermarkt, und so weiter. Sie erschrak und die Ehe zerbrach.

Das FBI wurde wie die Mafia verhält. Er schrieb auf der Seite seines Dodge: "Die Big Boys Are Trying To Make Me And Dieses Auto verschwinden! HELP ME! ". Einer seiner ältesten Freunde, sein Anwalt, der wie ein Bruder war, weigerte sich, etwas anderes mit ihm zu tun haben: "Wake up" sein Anwalt sagte, und dann abrupt legte den Hörer auf.

Die Feds waren nicht zu ihm seinen Tag vor Gericht zu seinem FIVS verteidigen. Sie hatten seine erste Prototyp Fahrzeug gestohlen und sie wussten es funktionierte wie behauptet. Er hatte sich geweigert, seine Kontrolle zu verzichten, damit sie wollten ihn ins Gefängnis zu schicken, aber nicht für die Verletzung des Bundes-Abgasnorm. Auf den ersten Blick erscheint die Environmental Protection Agency zu imposanten Vorschriften über die Automobilhersteller und den Ölgesellschaften im öffentlichen Interesse des Schutzes der Qualität der Luft, die wir atmen, und die Qualität der Luft, die wir atmen ist über das, was sie verbessert früher. Aber in der Tat, diese speziellen Interessen oft schreiben Sie die Gesetze selber. Die Vorschriften erstellen Sie dann eine neue profitable Geschäftsfelder, die die besonderen Interessen ihrer Kontrolle über den Markt erhöhen können. Das öffentliche Interesse wird am besten durch kreative Innovation in einem freien Markt serviert. Al lernte Politik 101 auf die harte Tour. In der Geschäftswelt von Fahrzeugen und Öl, gibt es keinen freien Markt. In einem Monopol-gesteuerten Markt gibt es wettbewerbswidrige Vorschriften, schmutzigen Tricks und aktive Unterdrückung. Die Big Boys schützten ihre Rasen und übernahm die Kontrolle über oder zerstört jeden potentiellen Wettbewerb auf dem geheiligten Tradition von John D. Rockefeller Snr. und die Raubritter der Vergangenheit an. Das war nicht schwer zu verstehen. Aber er war unvorbereitet für den anspruchsvollen Taktik der heutigen gesichtslosen Robber Barons.

Der Polizeichef für Brockton, pflanzte gestohlene Kokain in Al Hause während einer Drogenrazzia, die letztlich legte Al im Gefängnis im Jahr 1986 für 15 Jahre an einem Kokainhandel Überzeugung, trotz der Tatsache, dass Al nicht Drogen, noch Mitarbeiter mit denen, die tat. Er kämpfte zurück. Im Gefängnis, gestaltet er eine Schlüsselrolle im Gefängnis-Shop und lassen Sie einfach selbst aus. Er kontaktierte einen Freund bei der Polizei und wandte sich dann selbst in noch am selben Tag. Diese Polizisten Freund war in der Lage, Beweise des Häuptlings Korruption aufzudecken. Zwei Tage später wurde der Chef für den Diebstahl von Kokain aus den Beweisen locker, von denen die meisten er nach Hause genommen hatte, um seine drogenabhängige Frau zu ernähren verhaftet. Er ging ins Gefängnis selbst, was dazu führte, der Auflösung von über 300 Drogen-Überzeugungen, die während seiner Amtszeit beschlossen worden war. Die Massachusetts Supreme Court of Appeals hob Al überzeugt. Für einen Moment dachte er, er würde die Big Boys geschlagen und war ein freier Mann wieder.

Aber dann ist die Bundesanwaltschaft trat und angeklagt ihn auf neue Belastungen im Zusammenhang mit der Beschlagnahme von zwei Schrotflinten während der phoney Drogenrazzia. Eine falsche Interpretation des US Code angewendet wurde. Al wurde auf insgesamt 30 Jahre in Allenwood Federal Prison verurteilt, ohne Bewährung.

Al Zeit in Allenwood wurde nicht in Selbstmitleid oder Bitterkeit gegenüber den Big Boys oder beschädigte Systemdateien, die ihn setzen es verschwendet. Er war beliebt in Allenwood sofort wegen seiner Rolle bei der Aufdeckung des schmutzigen Cop, der so viele Drogen Überzeugungen aufgehoben. Er entwickelte eine gute Beziehung mit dem Direktor von Einrichtungen. Als lizenzierter HVAC Auftragnehmer, war Al können das Gefängnis Heiz-und Kühlsystem, die nie gearbeitet hatte richtig sparen die Regierung eine große Menge an Geld zu beheben. Honeywell Corporation trainierte ihn in der Nutzung von Computern, so dass er funktionieren könnte und Wartung des Systems. Das Gefängnis hatte eine ausgezeichnete Werkstatt, die ihn weiterhin mit seinem FIVS Geräten erlaubt. Er entwarf kleine FIVS für das Gefängnis Rasenmäher und produzierte zahlreiche FIVS GEN II, in Zusammenarbeit mit der Wärter von Einrichtungen, die heimlich verteilt wurden außen.

Al machte viele nützliche Kontakte, von denen einer ihn zu sichern US Patent 5.782.225, ausgezeichnet 21. Juli 1998, für die FIVS Gen II geholfen. Er entwarf eine neue FIVS, die "Gen III", die nicht verletzt wurden keine Federal Regulations, und er legte einen Plan zur Herstellung und zum Vertrieb der Gen III. Und dann eines Tages war er aus, kostenlos für real in 1997. Verurteilt zu 30 Jahren ohne Bewährung, wurde er plötzlich nach zehn Jahren mit fünf Jahren Bewährung entlassen. Das Bundesberufungsgericht hatte schließlich entschieden, dass sein Besitz von zwei Schrotflinten legal war und dass es keine Zuständigkeit für die Angelegenheit musste in den ersten Platz. Einige Jahre später, weil er neugierig war, fragte er einen Polizisten Freund zu tun, ein Hintergrund auf ihn zu überprüfen. Keine Aufzeichnungen über seine Verurteilung und Inhaftierung in Allenwood gefunden wurde. Der Makel der systemischen Korruption war diskret entfernt.

Er schaute nicht zurück und ging zur Arbeit, um einen Prototyp Gen III-Gerät, für seine neue zum Patent angemeldete Entwicklung und Umsetzung der Strategie, die er im Gefängnis geträumt hatte. Er war nicht mehr politisch naiv, nicht mehr blind patriotischen amerikanischen er einmal gewesen war. Er wollte nicht glauben, dass es möglich sein würde, das Gen III in der Heimat der Tapferen und dem Land der Freien zu bauen, so dass er Vorkehrungen getroffen, um Teile in der Ukraine, einem ehemaligen Satellitenstaaten der untergegangenen Sowjetunion herzustellen. Er würde dann montieren die Geräte in Mexiko. Er hatte eine globale Perspektive in Allenwood entwickelt. Sein Netzwerk von Unterstützern und Investoren hieß nun: "FIVS Gen III International" und er eine Website eingerichtet, die Erzeugung von 70.000 Zugriffe pro Monat aus der ganzen Welt. Er bot auch die kompletten Blaupausen für die Herstellung des früheren FIVS Gen II als kostenloser Download von seiner Website, so dass alle, die wollten ihre eigene aufbauen konnte. Er dachte, das könnte die Feds abzulenken und binden ihre Arbeitskraft als er das Gen III-Strategie umgesetzt.

Bis 2002 wurde der Liefertermin für die ersten Beta-Tests Gruppe gesetzt. Die Teile wurden aus der Ukraine nach Mexiko, wo sie versammelt waren ausgeliefert. Es war notwendig für Al Südlich der Grenze zu reisen, um den Betrieb zu überwachen. Er machte die Bestrafung Fahrt von Massachusetts nach Mexiko mehrmals in seinem FIVS ausgestattet Pontiac Catalina und es funktioniert einwandfrei und liefert mehr als 70 mpg mit 400 cubic inch-Motor. Seine Freunde warnten ihn nicht alleine zu fahren, aber er machte die letzte Reise von ihm und auf dem Rückweg von der Reise, bemerkte er einen 18-wheel truck ihm zu folgen. Die Absichten des Lkw waren bald offensichtlich, wenn es ihn überholte und zwang ihn von der Straße. Al erwartet das Manöver jedoch und konnte unter Kontrolle halten der Pontiac. Er stieß einen Seufzer der Erleichterung aus und setzte, zu glauben, er würde sie überlistet wieder. Er machte es den ganzen Weg nach Massachusetts und war fast wieder nach Hause, bevor der LKW fand ihn ein zweites Mal und traf ihn unvorbereitet. Der Pontiac rollte mehrfach, landete aber aufrecht. Die Fahrertür wurde zerkleinert und das Dach eingestürzt, aber das Auto lief noch und Al konnte es nach Hause fahren, ohne weiteren Zwischenfall trotz seiner Verletzungen. Er musste aus dem Auto geschnitten werden mit einer Fackel. Er hatte mehrere gebrochene Rippen und eine punktierte Lunge und wurde sofort ins Krankenhaus eingeliefert.

Das Gen III für die erste Gruppe von Lizenznehmern wurden aus Mexiko auf Zeit ausgeliefert, aber durch verschiedene Verlader. Einige Geräte für US-Lizenznehmer wurden über United Parcel Service ausgeliefert. Insgesamt 137 Einheiten wurden auf der ganzen Welt geliefert. Nur diejenigen, die UPS in den kontinentalen USA und Kanada, insgesamt 44 Einheiten ging, nicht an ihrem Bestimmungsort ankommen. Jeder Versandgut hat eine Spurhaltungszahl, natürlich, und wenn Al über die fehlende 44 Einheiten abgefragt und sofern die Tracking-Nummern ihm gegeben hatte, wurde er die Zahlen, die er nicht hatte, informiert.

Der Versuch, ihn in Road Kill wiederum war nicht ganz unerwartet, aber Al geschüttelt wurde genau das gleiche. Er behielt seine Tapferkeit, aber während Freunde und Sympathisanten reagierten erwartungsgemäß. Wenn es die Absicht der Unterdrückung von böswilligen zu tödlichen eskalierte, begannen die meisten ruhig entgleiten und es war 'High Noon' wieder. Erschwerend und erschwerenden Faktor war das Erscheinen einer Diskussionsrunde am Yahoo Website namens "Get 113to138mpgNOT". Diese Yahoo Group wurde durch eine individuelle nannte sich "David Rodale" gegründet. Er war nicht ein Gen III Lizenznehmer. Er (oder sie) war ein freier Beamter sich zur Aufgabe derer, die durch den Promotor der Unmöglichkeiten, der skrupellose Schuft, Allen Caggiano hatte gerissen. Er beriet und Beratung zu diesen enttäuschten Lizenznehmer, die nicht ihre Gen III-Geräte erhalten hatte. Er versicherte ihnen, dass sie Gerechtigkeit in den Gerichten zu finden. Al verbrachte viel Zeit und Energie zu wehren gegen diese Verleumdung.

Al war voll von seinem "Unfall" zu diesem Zeitpunkt geborgen und repariert hatte den Pontiac. Er fühlte sich jeden Tag seines 59 Jahre, aber er soldiered auf mit einem grimmigen Entschlossenheit zur welchen finalen Konfrontation auf ihn wartete. Wenn eine sorgfältige, unblutigen Stimme am Telefon einen Kompromiss vorgeschlagen, eines Tages, fühlte er sich bereit, zu verhandeln. Seine Website erlebte wachsenden Verkehr. D ie Stimme sagte ihm, wenn er nur würde die Gen III von seiner Seite er allein gelassen werden. Es fühlte sich wie ein kleiner Sieg, aber er kam nicht von der Vorstellung begeistert Rückzieher. Wenn Gary Cooper ein solches Angebot in High Noon erhalten hatte, hätte er es genommen haben.

Er wusste, dass ein Schnäppchen mit dem Teufel niemals zu seinen Gunsten zu arbeiten, aber er hatte zu Atem zu kommen, so spielte er zusammen und entfernte das Gen III von seiner Website. Es war ein strategischer Rückzug. Wenn sie ihn in Ruhe lassen würden, könnte der Beta-Test von Einheiten bereits draußen vorwärts gehen. Das Programm war kleiner als er ursprünglich gedacht, aber es war ein Anfang, und wenn er sich entspannen konnte und sammeln seine Daten, dann könnte er letztendlich das Spiel gewinnen. Allerdings machte eine sorgfältige Prüfung der FIVS in seinem Pontiac einem Nachmittag sein Herz Sprung in die Kehle. Er fand einen kleinen Haarriss im Aluminium / Titan-Legierung Kanister. Dieses Gen III-Einheit hatten viele Tausende von Meilen auf dem Tacho. Es vorgezeichnet eine mögliche Katastrophe und er unverzüglich alle Lizenznehmer des Problems und erinnerte an die Einheiten. Er arbeitete fieberhaft und entdeckte, dass er nicht um den Kanister zu überarbeiten. Eine einfache Änderung schien die Lösung zu sein.

Al wurde dann gesagt, dass er eine sofortige chirurgische Behandlung erforderlich. Nach der Tat war diese Prognose als falsch erwiesen. Während die Operation im Gange war, erlitt Al einen Schlaganfall. Sein Herz blieb und er war technisch tot auf dem OP-Tisch. Darüber hinaus hatte der Chirurg die Nerven in seine Wirbelsäule beschädigt. Es war nicht seine Zeit zu gehen, aber, und er lebte wieder auf, aber dann im Koma lag für 30 Tage. Als er endlich kam um in seinem Krankenzimmer, das Gefühl mehr tot als lebendig, war er erstaunt zu entdecken, dass er sich nicht bewegen konnte seine Beine. Es ist möglich, dass Al medizinischen Erfahrung war nicht zufällig.

Auf dem lokalen TV mittags Nachrichten an einem sonnigen Tag im Frühjahr 2003 sah er eine dramatische Live-Bericht von einem SWAT-Team in Aktion. Sie schlossen in rund einer vertrauten aussehendes Gebäude. Er dachte bei sich: "Hey! Das ist wie meine Wohnung aussieht! Hey! Das ist meine Wohnung! ". Er beobachtete die Polizei ergriff seine gelben Pontiac auf dem Parkplatz die Channel 7 Reporter erklärte, dass Chelmsford, Massachusetts, ansässige, Allen Caggiano, hatte Investoren in einem Spritsparer scam betrogen und dann aus dem Land geflohen. Er wollte nicht sehen, wie das wahr sein könnte, da er in der Intensivstation des örtlichen Krankenhauses, nicht 20 Meilen entfernt war.

Inzwischen "David Rodale" bei Yahoo Group "Get 113to138mpgNOT" gefunden hatte 20 enttäuschten Gen III Lizenznehmern und geduldig Konsens für Klagen auf der staatlichen Ebene in Massachusetts. Es war nicht leicht zu Enttäuschung in Wut und dem Wunsch nach Rache drehen. Trotz der zur Verfügung stehenden Ressourcen zu den Big Boys, hatten sie nicht in der Lage, anders zu identifizieren, die meisten Testprogramm Lizenznehmer. Al kehrte nach Hause zurück, um seine Wohnung zu seinem Pontiac mit dem reparierten Gen III finden im Kofferraum aus seiner Parklücke weg. Seine Räumlichkeiten waren durchwühlt, seinen Computer-Festplatten entfernt. Mit seinem Geist nebligen von Schmerzmitteln, versuchte Al auf, sich an einen Rollstuhl verwendet konzentrieren. Krankenschwestern aus dem Besuch Nurses Association waren mit ihm rund um die Uhr. Allmählich hörte er mit den Schmerzmitteln. Er fing an, Sensation bemerkt Rückkehr in seine Beine.

Selbst als er selbst zu verbessern fühlte, seine diabetischen Zustand unerklärlich verschlechtert. Zweimal wurde er ins Krankenhaus in einem komatösen Zustand eingeliefert. Das dritte Mal geschah dies, überprüft eine Krankenschwester seine Pillendose und entdeckte Insulin Pillen, die nicht dort gewesen sein sollen. Er war jetzt mit Insulin durch Injektion, aber die alten Insulin Pillen waren noch in der Hausapotheke und hatte in seinem pill box wurde mit seinen anderen Medikamenten genommen. Das Ergebnis war Insulin-Schock. Die Krankenschwester, Michele, die dieses, nicht einmal getan hatte, sondern dreimal, nicht wieder für ihre Schicht erscheinen. Al versucht, sie zu erreichen, um eine Entschuldigung für ihre Fehler zu fragen, aber sie war verschwunden. Der Besuch Nurses Association bestritt, keine Aufzeichnung ihrer Beschäftigung.

"David Rodale" wurde mit Erfolg überzeugen die enttäuschten Lizenznehmern Klage zu erheben, und mit dem neu erworbenen Informationen über die FIVS Gen III Internationale Operationen während des SWAT Sturm genommen, startete Postinspektor eine vorläufige Untersuchung der Machbarkeit von Maßnahmen auf Bundesebene für E-Mail Betrug. Rodale war zuversichtlich, dass die Bedrohung der Gesellschaft durch Allen Caggiano stellte nun neutralisiert wurde. Er kündigte an, die Yahoo Group Mitglieder, dass er sein Bestes getan, und es gab nichts mehr zu tun. Er würde die Yahoo Group in Ort für eine Weile zu verlassen, aber er plante, es zu nehmen, die in ein paar Monaten. Er bedauerte, dass so viele Menschen in genommen worden war, und er hoffte, sie wären weniger leichtgläubig in die Zukunft. Er war froh, dass er helfen konnte.

In diesem Sommer, wies der Richter die Anklage gegen Al in Massachusetts Gericht. Sein Anwalt beantragte für die Rückkehr seines Eigentums war der Pontiac die örtliche Polizei beschlagnahmt ein Jahr zuvor. Ihm wurde gesagt, es Washington, DC, getroffen worden und wurde untersucht, um festzustellen, ob es irgendwelche Federal Vorschriften verletzt. Eine Grand Jury in DC wurde einberufen, um die Bundesrepublik in Höhe von Mail-Betrug zu untersuchen, aber es versäumt, eine Anklage zurück. Die Lizenznehmer, die ihr Geld bezahlt hatte und unterschrieben Lizenzvereinbarungen zugestimmt hatte, um die Risiken eines Testprogramms zu übernehmen und die meisten von ihnen verstand, dass ein Teil des Risikos die historischen Bemühungen der Öl / auto Kartell neue Technologie, die beeinflussen könnten unterdrücken ihre Rentabilität oder die Kontrolle über die Märkte, die sie rücksichtslos dominieren.

Durch seinen Anwalt erhielt Al ein Angebot für die Exklusivrechte an dem Gen III. Die Menge des Geldes beteiligt ist unglaublich, und es genügt zu sagen, dass Al weigerte sich wieder, als er in den frühen 80er Jahren getan hatte, als ein Angebot für die Gen II-Gerät hergestellt wurde. Die Big Boys haben nie versucht, ihn für die Verletzung von Bundes Emission Control Vorschriften zu verfolgen. Er ist eindeutig schuldig in dieser Hinsicht so weit das Gen II betrifft. Dies würde in der Exposition des Betrugs sie auf der öffentlichen Begehung werden führen. Ihre Technologie ist veraltet. Als Al hat auf seiner Website darauf hingewiesen, wollen sie nicht eine Reduzierung der Nachfrage nach Öl. Dies würde bedeuten, eine Reduzierung der Öl-Unternehmen profitiert. Wenn der Verbraucher verwendet die Hälfte oder weniger des Öls nun verwendet würden Steuereinnahmen entsprechend reduziert werden. Wenn das Gen III waren verfügbar wird das öffentliche Interesse an Kraftstoffverbrauch und saubere Luft gedient und Allen Caggiano würde reichen über wilde Phantasien, aber das Öl / Energie-Kartell und seine Partner in der Regierung leiden würde. Daher werden die Big Boys weiterhin alles tun, was sie können, um Al und seine FIVS zu stoppen und die Öffentlichkeit in Unwissenheit über jede Technologie, die sie nicht selbst kontrollieren zu halten. Wenn sie nicht kontrollieren, und wenn Sie nicht kaufen, es von ihnen, dann funktioniert es nicht, oder es ist ein Betrug.

Die "FIVS Gen III International" Enterprise wurde erfolgreich unterdrückt. Al Kampf herzustellen und zu vertreiben seine Erfindung und genießen Sie den Reichtum, den sie ihm gegeben hätte, ist vorbei. Die Big Boys haben seine Bank, und seine Gesundheit kaputt. Der Kampf hat ihn fast zerstört. Das Geld wäre schön gewesen, aber es war nie das Geld, das ihn in Gang hielt. Er ist jetzt spendet seine Arbeit ein Leben lang an das amerikanische Volk. Die Big Boys kann zu belästigen, einzuschüchtern und zu versuchen, ein Mann und seine American Dream zu töten, aber sie können das gleiche tun, um viele Tausende von Amerikanern und anderen auf der ganzen Welt? Al Jetzt verschenkt seine "FIVS Gen III" plant kostenlos.

Al wird damit sein Patent für die Gen III abläuft. Er kann sich nicht länger leisten die hohen Investitionen für ein Patent hier und in anderen Ländern erforderlich. Sein Hauptanliegen ist es nun, die FIVS davor von niemandem patentiert zu verhindern und das Gerät "Open Source" zu halten, so zu sprechen, so dass sie nicht unter der Kontrolle der Big Boys kommen und bleiben frei zugänglich für die Öffentlichkeit. Obwohl Al wird nicht von seiner Erfindung durch Lizenzgebühren und Tantiemen profitieren, gibt es erhebliche Genugtuung für ihn in dem Wissen, dass die Big Boys nicht und werden nicht letztendlich dieses Spiel gewinnen und zerstören die Arbeit eines ganzen Lebens.     Referenz-Website und forum und patent.




Das Vapouriser Kraftstoffsystem
Es gibt eine Technik, bei hier und hier mit freundlicher Genehmigung, die wirksam zu sein, trotz der Additive, wiederzugeben. Das Verfahren ist sehr ähnlich wie die Technik von Roger Maynard zum Hinzufügen von Feuchtigkeit auf die Zuluft wie oben beschrieben verwendet. Der Unterschied besteht darin, dass anstelle der Verwendung von Wasser in den Behälter, Benzin verwendet wird. Verbesserte Leistung von bis zu 60% erreicht wurde und Experimente werden fortgesetzt. Die allgemeine Anordnung ist wie folgt:





Sie werden bemerken, dass der Kraftstoff im Behälter gehalten wird ziemlich niedrig, damit viel Platz, um die Luftblasen enthalten, so dass sie zu knallen und nicht in die Luftröhre gezogen werden, die Futtermittel den Motor.




Wirbel Kraftstoff Reform
Dies ist eine sehr wichtige Technologie, die es schon seit mehr als hundert Jahren. Das Ziel besteht darin mpg nicht nur durch die Verdampfung des Kraftstoffs, sondern auch durch "Cracken" das Wasser / Kraftstoff-Gemisch in kleinere Moleküle, bevor sie in den Motor eingespeist erhöhen. Dies ist weiter fortgeschritten als der Brennstoff "Conversion-to-Dampf"-Technik der High-mpg Vergaser. Um ein besseres Verständnis dafür zu bekommen, können Sie versuchen, eine Google-Suche nach "Brennstoffreformer" oder "Dampfreformierung", die zusätzliche Informationen, die Ihnen helfen, die grundlegenden Prinzipien zu verstehen können vorsehen wird.

Das Kraftstoff-Reform-Methode können sehr effektiv sein und ihre Wirksamkeit ist über jeden Zweifel erhaben mit Motiven aus Cal-Tech, Philips Petroleum, Nissan Motors, NASA, Universitäten und andere sehr ernste Mitwirkenden bewiesen. Vor einigen Jahren Cal-Tech gab Millionen beweist, dass an Bord Kraftstoff Reformer würde uns alle eine bessere Kraftstoffverbrauch und saubere Luft. Sie taten Langzeittests auf Busse und Autos den Nachweis zu erbringen. Sie schlossen sich mit dem sehr großen Auto-Teile-Lieferanten Arvin Meritor, um sie in Serienfahrzeugen setzen. Dann "One Equity Partners" kaufte Arvin Meritor-Sparte, die alle letzte Werk, um Kraftstoff Reformer in all unseren Fahrzeugen erhalten hat. Sie schufen eine neue Firma, EMCON Technologies, und das Unternehmen ließ das Kraftstoff-Reformer aus ihrem Sortiment, nicht weil es nicht funktioniert hat, sondern weil es hat funktioniert.

Es gibt verschiedene Techniken zum Erreichen dieses Prozesses. Eines, das einfach zu verstehen ist, wird hier gezeigt:



Hier wird die Standard Abgasrohr einen Knick gegeben zu bewegen klar seiner normalen Lauf, um einen zusätzlichen geraden Rohr mit kleinerem Durchmesser nach innen positioniert ist, so daß die heißen Abgase benutzt werden, um den ankommenden Kraftstoffstrom erwärmen lassen. Dies ist eine nützliche Energie Verstärkung wie es einige der Abwärme, die Erhöhung der Gesamteffizienz des Motors ganz erheblich.

Diese zusätzliche Kraftstoff-Vorlauf verfügt über eine solide magnetisierten ferromagnetischen Metallstab im Inneren angebracht, Absperren meisten der Leitung Bereich. Diese Änderung in verfügbare Strömungsfläche veranlasst den Kraftstoffstrom im Rohr zu beschleunigen, und ebenso wie die, verursacht es die Strömung zu spiralförmig um die Stange in einer Wirbelströmung:



Jedoch verursacht der Magnetismus des festen Stabes, eine sehr ungewöhnliche Wirkung und statt der spiralförmigen Gasströmung wobei wie oben gezeigt, eine höchst ungleichmäßige Strömungsmuster erzeugt. Dies bewirkt, dass die Kraftstoffströmung zu Haufen in der Mitte des Rohres, Erzeugen eines heißen Fleck, der ganz unerwartete Ergebnisse schafft:



Die wirklich unglaubliches Ergebnis dieser eigenartigen Effekt ist, dass der Brennstoff-Mix Austritt aus dem Rohr, chemischen Komponenten, die nicht betreten hat das Rohr enthält - unmöglich, nach heutigen Physik präsentieren. Dies geht wieder einmal zu zeigen, dass wir wirklich verstehen noch nicht die Welt, in der wir leben.

Das Kraftstoffgemisch zur Verwendung in diesem System wird am besten durch zwei kleine Vergaser, ein Zuführen eines feinen Nebel aus Wassertröpfchen und das andere einen feinen Nebel aus Kraftstofftröpfchen vorgesehen. Diese werden direkt in den Ansaugtrakt des Kraftstoffs Umformatierer Rohr eingeleitet wird. Diese Vergaser sind von der Miniatur-Typ für Radio Modell Flugzeuge und ihre Venturi Aufnahme ausgeblendet off mit einem Teller mit einem kleinen Loch in der Mitte eingesetzt. Die Luft wird nicht in die Reform Sonde ernährt - immerhin ist dies ein Brennstoffreformsystem. Die Luft wird mit dem Brennstoff vermischt umformatiert nach seinem Austritt aus der Umformatierer, wie unten gezeigt. Etwas von dem heißen Abgas in beiden Vergasern eingespeist, um bei der Vorbereitung der Mischung für die Neuformatierung. Die Blindplatten auf den Vergasern sind dazu da, um die Menge des Abgases, die in dem Kraftstoff zu reduzieren gezogen:



Die Verwendung von Vergasern ist wichtig, da mit einem Bubbler wie in der freien Pläne im Internet vorgeschlagen, schafft Probleme wie die leichteren Fraktionen des Kraftstoffs erste getroffen zu bekommen und das ist genau, was wir wollen nicht passieren. Die Vergaser haben die massiven Vorteil, dass sie alle Fraktionen der Brennstoff zusammen füttern und so der restliche Kraftstoff ist immer in den richtigen Proportionen. Das Verhältnis von Wasser zu Brennstoff (typischerweise Benzin oder Diesel) kann über einen sehr weiten Bereich eingestellt werden, wobei einige Menschen mit 90% Wasser. Eigentlich gab es Forderungen, die auf 100% Wasser, die Verwendung mehrerer Reaktoren parallel mit Energie entweder aus Transmutation der Elemente ziehen oder vielleicht Spin-Wechselwirkungen mit der lokalen Umgebung. Jean Chambrin Patent Einzelheiten über läuft nur auf dem Wasser. Es gibt mehrere Foren, in denen Mitglieder der Erforschung und sind mit verschiedenen Designs Kraftstoff Reformer, wobei die GEET Designs beliebt zu sein. Die VortexHeatExchanger Forum ist ein solches Forum Forschung und eine der Dateien dort listet 214 verschiedene Patente für diese Geräte. Es gibt mehrere verschiedene Typen von Reformer. Ein weiteres Forum GEET-Pantone forum.

Fast jeder Kohlenwasserstoff-Brennstoff verwendet werden kann - pflanzliches Öl, Altöl, etc. den normalen Kraftstoffen sind die beliebtesten. Ein Forumsmitglied namens 'bryishere ", sagt in einem YouTube-Video Kommentar:" Jeder sollte wirklich versuchen, diese ES FUNKTIONIERT Ich habe viel Zeit auf diesem Gerät verbracht Es ist sehr einfach Befolgen Sie einfach die Pläne und Experiment so viel wie du kannst.... . Derzeit bin ich mit 90% Wasser und 10% Rohöl / Altöl auf einem 1-ton, 1969 Chevy Truck ....... raus in Ihrer Werkstatt!! "

Video Informationen über die Reform finden Sie unter hier und diese Geräte werden oft auf stationären Generatoren verwendet. Diese Geräte wurden in Frankreich populär seit einigen Jahren. Jean Chambrin gefunden, daß die Gase zur Verwirbelung innerhalb seines Reaktors in der gleichen Richtung, daß die Kurbel drehte benötigt.

Es ist eine massive 175 Mb Datei namens 'FuelReformerTechnology.zip ", die Sie für suchen und aus dem Internet herunterladen, wenn Sie begeistert sind. Diese Datei enthält den Inhalt von mehr als 220 Patente und Patentanmeldungen. Diese Patente sind auch in der "Files" des Yahoo VortexHeatExchanger Forum erwähnt oben aufgeführten.




Elektroenergie
Wir haben über Verbrennungsmotoren gesprochen, da es so viele von ihnen auf der ganzen Welt sind, aber Strom ist eine Alternative. Ein hallo-Tech-Option ist eine chinesische SUV-Stil 5-sitzige Limousine, die eine Höchstgeschwindigkeit von mehr als 120 MPH, dank einer Reichweite von 250 Meilen pro Ladung und die Ladezeit von nur einer Stunde, um neu entwickelte Eisen Batterien, die bis zu 2000 mal aufgeladen werden können, bevor sie sich zu zersetzen beginnen. Außerdem sehen diese neuen Fahrzeuge völlig normal. Ich vermute, dass die Kosten eines solchen Fahrzeugs kann die meisten Menschen vom Kauf eins zu verhindern.



Allerdings kann low-tech-Lösungen gut funktionieren für manche Leute. Zum Beispiel hat Nader Hoville in Hawaii einen LKW für den elektrischen Betrieb geeignet ist. Er nutzt eine Batteriebank von achtzehn 8-Volt-Exide golf-cart Batterien 150 AHr jeder, was eine 144-Volt-150 AHr Bank. Dies bietet eine vierzig Meile Reise in ziemlich flachem Gelände und fünfundzwanzig Meile Reichweite in hügeligem Gelände und während die nicht passen würde viele Leute, passt es Orte wie Hawaii, wo Fahrstrecken sind normalerweise nicht sehr groß.

Laufende Kosten noch weiter, weil Nader hat ein Kollektorfeld von zehn 250-Watt-Panels, die mehr als genug Strom für sein Haus gesenkt. Als seine Sonnensystem hat größere Kapazität als für Haushaltsgeräte benötigt, kann die zusätzliche Kapazität verwendet, um seine LKW-Batterie Bank kostenlos berechnen. Nader manchmal lädt seinen LKW-Batterie Bank aus der 120-Volt-Wechselstrom Netz, wenn er von zu Hause weg ist, und um dies zu tun benutzt er eine ultra-low-tech Ladesystem, das nicht mit einem Netztransformator. Wenn Sie, wie Nadir, Sie nicht vertraut mit elektrischen Schaltungen sind, können dann liest Kapitel 12 zu helfen. Die Schaltung ist wie folgt:



Dies ist eine ungewöhnliche Spannungs-Verdoppler-Schaltung, wo die Netzversorgung hat einen Durchschnitt von 120 Volt und eine Spannungsspitze von 170 Volt und wie das geschieht auf beiden Seiten des Ausgangs, ist die Ausgabe rund 340 Volt pulsierenden Gleichstrom Strom, beide Gebühren und de-Sulfate die Batterien.

Der eingespeiste Strom an die Batterie Bank wird durch die Kondensatoren im Netz 'live' eingefügt gesteuert. Diese Kondensatoren haben eine sehr hohe Qualität und in der Regel kostet US $10 pro Person. Sie sehen aus wie diese:



von denen jede 80 Mikrofarad der Kapazität und ausgelegt für 400-Volt-Gebrauch. Nader diese paarweise verwendet, wobei 160 Mikrofarad für jedes Paar verläuft und jedes Paar 133 Watt Ladeleistung der Batterie Bank. Diese sind nicht-polarisierten Kondensatoren (was bedeutet, dass sie nicht über ein Plus und ein Minus-Seite) und Elektrolyt-Kondensatoren NICHT zu tun und sind leicht explodieren, wenn in einer Schaltung dieses Typs verwendet.

Die Dioden sind 40-amp 400-Volt-rated und sie kosten $3,50 je. Bitte haben Sie Verständnis, dass diese Schaltung gefährliche Spannungen hat überall und diese Spannungen können zu Verletzungen oder Tod, wenn man nicht aufpasst. Also bitte gewarnt werden, ist dies nicht eine Schaltung, wo Unachtsamkeit jederzeit toleriert werden kann. Das Ladegerät wird an den Batterien angeschlossen, bevor die Stromversorgung angeschlossen ist, und das Netz vor dem Ladegerät getrennt ist von der Batterie getrennt.

Dies ist nicht eine Schaltung, die ich als besonders sicher zu bedienen. Sie werden feststellen, dass einer der Anschlüsse, die Sie behandeln und an die Batterie anschließen Bank tatsächlich ist die eine Seite des Netzes. Ich bin nicht geneigt zu empfehlen, dass jeder handhabt Netzleitungen. Es ist äußerst wichtig, dass es die "Neutral" Netz Draht, der in der Theorie mit Masse verbunden ist und so ist vollkommen sicher ist. Doch in der Praxis, das ist keineswegs immer der Fall, und es ist für den 'Neutral' Netzleitungen bekannt, um 180 Volt von der Erde entfernt Spannung (die Sie im Stehen!) Schweben. So schlage ich vor, dass die "Neutral" Draht zu einem realen, physischen, Erdanschluss angeschlossen ist und dass Netzspannung nicht auf, während diese Verbindung gehandhabt eingeschaltet.

Having said that, die Schaltung funktioniert sehr gut für Nader und in Betrieb still. Die Ladeleistung hängt von der Anzahl von Kondensatoren verwendet und so Umschalten in den zusätzlichen Paaren von Kondensatoren ermöglicht die Wahl des Ladens bei 133 Watt, 266 Watt, 399 Watt oder 532 Watt. Naders Build sieht wie folgt aus:






Die Seltsame Art der Wasser und Erweiterte Elektrolyse
Dieses Kapitel wurde mit Systemen zur Verbesserung der Betrieb des Fahrzeugs mit dem Einsatz von Wasser zu tun haben, so scheint es angebracht, sie mit einem kurzen Hinweis auf das Wasser selbst zu beenden. Um ein flüchtiger Blick scheint es, dass wir alle wissen, über Wasser. Es Zusammensetzung ist H2O und wenn es bricht, erhalten wir zwei Wasserstoffatomen und einem Sauerstoffatom - richtig? Nun, vielleicht, vielleicht auch nicht.

Je länger Sie bei Systemen, die Wasser verwenden, suchen verbringen, desto mehr bekommt man zu erkennen, dass Wasser ist keineswegs so einfach, wie Sie vielleicht zunächst denken. Es gibt eine viel geschmähte Zweig der alternativen Medizin als "Homöopathie", die auf den Patienten sehr verdünnte Lösungen auf Wasserbasis verschiedene Chemikalien basiert. Skeptische Forscher haben in professioneller Qualität Tests sollen zeigen, dass die Homöopathie betrügerisch ist und keine medizinischen Leistungen überhaupt laufen. Leider hat die Tests nicht funktionieren, den Weg, dass die Ermittler wollten. Die Tests zeigten, dass es tatsächlich einen gewissen Nutzen aus den Behandlungen untersucht, und leider, weil ein Placebo-Kontrollgruppe verwendet wurde, war der Placebo-Effekt definitiv nicht die Ursache der Effekte während der Versuche aufgezeichnet.

Entschlossen, nicht einfach akzeptieren die Ergebnisse, die gegen ihre Erwartungen ging, begann die Tester testen immer verdünnten Proben auf die Patienten. Sie bekam schließlich bis auf die Ebene, wo es nicht mehr blieb ein einzelnes Atom der Chemikalie in der Flüssigkeit, die den Patienten zugeführt, aber zu ihrer Bestürzung, blieb die medizinische Wirkung haben. Sie versuchten Wasser, das nie hatten die Chemikalie in sie, und es gab keine medizinische Wirkung haben. Sie kehrten in die scheinbar "rein" und auf jeden Fall frei von Chemikalien Wasser und die medizinische Wirkung wieder, trotz der Tatsache, dass es nicht einmal ein Atom des chemischen übrigen im Wasser gesehen.

Dies zeigt deutlich, dass das Wasser anders war nachdem er die Chemikalie in ihn, selbst wenn keine chemische blieb. Sie wurden in der Meinung, dass Wasser "Gedächtnis" gezwungen. Das ist natürlich, ist ein Rückschluss auf die Tatsachen, die schwer zu erklären sind basiert. Vielleicht möchten Sie etwas anderes aus diesen Tatsachen ableiten, und das ist völlig bis zu Ihnen - nur bewusst sein, der Tatsachen.

Sehr interessante Studien von Herrn Masaru Emoto hier haben gezeigt, dass die Gedanken der gewöhnlichen Mitglieder der Öffentlichkeit können die Struktur des Wassers, ohne dass eine tatsächliche physische Kontakt mit dem verändern Wasser. Wenn das Wasser erhält positive Gedanken und wird dann eingefroren, wird die resultierende Kristallstruktur so sein:



Während auf der anderen Seite, wenn negative Gedanken auf das Wasser gerichtet sind, ob einfach durch einen Blick auf sie und denken, oder indem diese Gedanken auf dem Papier, ist die resultierende Kristallform ganz anders, wenn das Wasser gefroren ist, wie hier gezeigt:



Es ist gar nicht so erschreckend, wenn man bedenkt, dass die Quantenmechanik Forscher haben für eine lange Zeit, dass Experimente durch den Beobachter beeinflusst werden kann gesagt habe. Menschen, die Joe Zellen, die durch Umwelteinflüsse Energie durch speziell behandelt und strukturiert reinem Wasser arbeiten und eigene Ideen aufbauen, notieren Sie die Tatsache, dass bestimmte Menschen eine Joe Zelle in einer negativen Art und Weise aus einer Entfernung von 50 Meter (oder Fuß) weg beeinflussen.

Persönlich bin ich ziemlich sicher, dass wir nicht verstehen, die grundlegende Natur unserer Umwelt, und dass wir sehr wenig Ahnung davon haben, wie wir als Individuen Auswirkungen auf unsere Umgebung.

Es ist ein sehr ehrlicher und renommierten Forscher namens George Wiseman, der durch seine Firma Eagle-Research (website).   arbeitet. George ist sehr in der Herstellung von "Browns Gas" erlebt und veröffentlicht er guten Unterricht Bücher zu diesem Thema. Das wirklich Interessante ist, dass Browns Gas aus dem Wasser hergestellt wird und dass Gas hat die bemerkenswertesten Eigenschaften, die nicht ohne weiteres durch unser heutiges "konventionelle" Wissenschaft erklärt. Wenn Browns Gas als Gas an die Macht einem Schneidbrenner (wie ein Sauerstoff-Acetylen-Brenner) die entstehende Flamme ist fast farblos und kann über einen bloßen Hand werden winkte ohne negative Auswirkungen verwendet wird - die Hand ist nicht verbrannt. Aber wenn ein Feuer Ziegel, die dazu bestimmt, die hohen Temperaturen widerstehen, angewendet wird, brennt es ein ordentliches Loch hindurch. Es wird eine verdampfen Wolframstab was normalerweise 6000OC derjenigen, was bedeutet, dass die Flammentemperatur auf, was es berührt (!) Hängt anzeigt tun.

Es kann auch zu verschweißen Aluminium zu Aluminium ohne die Notwendigkeit für ein Inertgas. Es wird Aluminium zu schweißen Messing und es kann eine Stahlstange einem gewöhnlichen Baustein schweißen. Es kann Glas zu einem Baustein zu verschmelzen. Dies ist nicht "normal" für eine chemische Verbrennung Reaktion zeigt, dass Browns Gas ist nicht eine "normale" chemische Substanz. Als Browns Gas kommt aus dem Wasser, macht das vielleicht vorschlagen, dass kein Wasser ist ein "normaler" chemischer Stoff? Ich lasse Sie machen sich Ihr eigenes Bild darüber, vielleicht durch die folgende, sehr aufschlussreich Präsentation von Moray B. King geholfen.





Eine Präsentation von Moray B. King


Moray King hat einen wesentlichen Dokumenten, die viele Aspekte der freien Energie mit besonderem Schwerpunkt auf den eher ungewöhnlichen Systemen und einige der schwer zu erklären, was die Menschen haben entdeckt, produziert. Als Moray Präsentation hat 166 Seiten mit vielen Zeigern auf Videoclips und Spezialist Web-Sites, ist dies nur eine kurze Zusammenfassung seiner pdf Dokument, das in vollem Umfang zu sehen hier und welches die ungewöhnliche Funktion eines Symbols in der linken oberen Ecke jeder Seite, und wenn Sie auf das Symbol, dann zusätzliche Bemerkungen gesehen werden kann. Er beginnt mit:


Steve Ryan, ein Mann lebt in Auckland, Neuseeland, die gezeigt haben, läuft ein Motorrad auf veränderte Wasser wurde gezeigt, auf eine zynische TV-Video-Präsentation hier wo die völlige Unkenntnis der die Moderatoren wird erneut unter Beweis gestellt. Steve hat aus der Öffentlichkeit für eine sehr lange Zeit verschwunden. Allerdings wirft Moray die wichtigsten Frage: "Wie kann das Wasser genügend Energie speichern, um sie scheinen ein Kraftstoff sein?" Der erste Schritt bei der Beantwortung dieser Frage ist, dass verursacht Kavitation (winzige Stress Blasen) im Wasser zu realisieren innerhalb eines Elektrolyseur , produziert überschüssige Energie, und so, Zirkulieren des Wassers innerhalb eines Elektrolyseurs während bewirkt Kavitation im Wasser ist ein wichtiger Schritt, und eine, um anzuzeigen, dass der Großteil der Energie in HHO Gas nicht tatsächlich von dem Wasserstoff zu kommen scheint. Stattdessen wird Nullpunkt-Energie im Wasser, wenn die Turbulenzen durch die Zirkulation verursacht, das Wasser lädt elektrostatisch gefangen, womit sie den Energiegehalt wie es immer wieder zirkuliert durch den Elektrolyseur.


Mark LeClair, der Gründer der NanoSpire Corporation (nanospireinc.com), entdeckte eine mikroskopische kristalline Form von Wasser, das eine außergewöhnliche Energiedichte hat. Diese kristalline Form von Wasser ist ähnlich zu den mikroskopischen Plasmoiden von Ken Schultern und den größeren Plasmoiden durch Adamenko das Team des Proton-21 Labor der Ukraine entdeckt entdeckt. Wenn ein plasmoid jedes Element trifft, ist das Ergebnis Transmutation dieses Elements. Die überschüssige Energie und die meisten ungewöhnlichen Eigenschaften von Browns Gas aus geladenen Wasser-Gas-Clustern, die in einem stabilen Ring-Form der mikroskopischen Wasser Kristalle gespeichert werden kommen. Diese Funktion vollständig von den Standard-übergibt Elektrolyse von Wasser, wie durch den großen Michael Faraday denen mehr Energie benötigt, um Wasser zu trennen, als man wiedererlangt, wenn die resultierende Gasgemisch verbrannt wird untersucht. Das ist ein ganz anderes Verfahren zum hier sehr detailliert auf Sterling Allan PESWiki Website erklärt, und es zeigt, warum Wasser kann in der Tat als Brennstoff dienen. Wenn Sie nach "Wasser Kraftstoff" auf YouTube, mehr als 41.000 Videos gefunden werden kann, sind die meisten von denen demonstriert Elektrolyseure, was zeigt, dass es ein wachsendes Bewusstsein für das Potenzial von Wasser als Treibstoff. Es gibt viele kommerzielle verfügbare Elektrolyseure.


Browns Gas (HHO) hat die meisten ungewöhnlichen Eigenschaften von Denny Klein die Nutzung der in einem Schweißbrenner gezeigt wie hier zu sehen hier und Denny hat auch laufen sein Auto mit Wasser scheinbar der einzige Brennstoff - die Energie kommt aus der Nullpunkt-Energie Feld, sondern die Energie wird durch das Wasser transportiert. Überraschenderweise glaubt fast jeder, der mit arbeitet, oder das Experimentieren auf dem Gas durch Elektrolyse hergestellt, dass die resultierende Energie aus dem Wasserstoff in dem Gasgemisch kommt, während die Realität ist, dass dies nicht wirklich der Fall. Browns Gas hat einen coolen Flamme nur 130 Grad Fahrenheit (Wasser kocht bei 212 Grad Fahrenheit), und dennoch das gleiche Flamme kann Wolfram, die mehr als 10.000 Grad Celsius und Brennen Hydrogen nie, jemals erreichen, dass die Temperatur erfordert verdampfen. Browns Gas kann auch drastisch reduzieren Radioaktivität in radioaktiven Materialien und brennenden Wasserstoff kann das nicht tun. Auch wenn Browns Gas in einem High-Tech-Labor analysiert wird, wird sehr wenig Wasserstoff gefunden und stattdessen gibt es gasförmigem Wasser-Clustern mit einem Überschuss an Elektronen.

Diese geladenen Wasser-Gas-Cluster haben die gleichen seltsamen energetischen Effekte, die das Plasma aufgeladen haben, und das scheint eine mikroskopische Form von Kugelblitz, studierte ausgiebig von Ken Shoulders, die sie namens "Exotic Vacuum Objects" oder "EVO" sein, wenn er davon überzeugt war dass ihre überschüssige Energie wurde in der Nullpunkt-Energie Bereich "Vakuum" gezogen. Diese Wasser-Gas-Cluster haben eine selbst organisierte Gruppierung der Materie, Plasma-und Nullpunkt-Energie. Der typische Gruppierung nach diesem turbulenten Plasmas verursacht ein Wirbelring genannt plasmoid (die oft als Modell für Kugelblitze vorgeschlagen wurde):


In einer plasmoid schafft die Elektronen und Ionen Spirale um den Vortex Ring und die Kraft-free vortex eine natürliche Stabilität, die plasmoid Form erhält. Diese Ladung Cluster können relativ einfach hergestellt wie dargestellt von Ken Schultern werden in seinem US-Patent 5.018.180 von 1991 wo er zeigt, dass eine abrupte elektrische Entladung aus einem Kondensator über einen spitzen Elektrode, die auf einer dielektrischen Oberfläche einer Ladung Cluster, der auf der Oberfläche fährt schafft des dielektrischen zur Anode. Es scheint ein Mikrometergröße Form von Kugelblitz sein und es kann ein Loch durch die "Zeuge" Plattenstanze, so dass ein Krater von einem Hochenergie-Veranstaltung. Das Patent ist gut geschrieben und beschreibt viele möglichen Anwendungen seiner Entdeckung.


Das Exotic Vacuum Objekt durch dieses Verfahren gebildet wird angenommen, dass 100.000.000.000 Elektronen und rund 100.000 Ionen enthalten, so dass es eine Ladungs-zu-Masse-Verhältnis ähnlich wie ein Elektron und ein wirklich interessante Tatsache ist, dass es mehr Energie als die Energie, die gespeichert wurde, enthält der Kondensator, die es erstellt. Diese Ladung Cluster Dielektrika halten und sie für eine lange Zeit bleiben. Viele von ihnen können verklumpen in eine Formation wie eine Halskette. Sie können Löcher durch hochschmelzenden Keramik wie Aluminiumoxid zu erzeugen. Ken glaubt, dass die Schaffung von diesen Löchern in der Keramik durch die Unterbrechung der Elektronen in der Keramik und so die Loch "geschmolzene" durch die Keramik nicht tatsächlich erzeugte Wärme verursacht wird. Er hat Experimente, die die Umwandlung eines Elements zeigen, in eine andere und andere, die radioaktive Materialien in gutartige Elemente umgewandelt zeigen, durchgeführt.

Wasser-Gas-Cluster haben die gleichen Eigenschaften wie Exotic Vacuum Ken Objekte und sie verursachen die meisten unerwarteten Auswirkungen der Verwendung von Browns Gas, wo die kalte Flamme (266° F) nicht kochen muss Wasser (das muss 212 Grad F zu kochen) www.watertorch.com, und doch kann das gleiche Flamme verdampfen Tungsten, die 10.031 Grad Celsius benötigt, wohlgemerkt, der Browns Gas Flamme nicht verdampfen Tungsten durch Erhitzen über 10.000 Grad Celsius, sondern, tut es durch Unterbrechung der Bindung der Moleküle im Metall. Hier sind einige Vergleiche:


Diese Erwärmung kann unmöglich aus der Verbrennung von Wasserstoff kommen. Einige Tests zu interessanten Ergebnissen. Zum Beispiel, füllen Sie einen Ballon mit dem Gas durch Elektrolyse hergestellt und lassen den Ballon für einige Zeit verschlossen. Die winzigen Wasserstoff Atome und Moleküle können, und zu tun, durch das Material des Ballons zu entkommen, so dass es auf den Boden fallen. Aber, die Inhalte restlichen im Ballon sich immer noch eine brennende Flamme, wenn durch eine kleine Röhre geschoben und lit. Ein ähnliches Experiment ist eine Papiertüte mit dem Gas zu füllen. Seal die Tasche und lassen Sie es 12 Stunden, damit der Wasserstoff entweichen kann. Was verbleibt in der Tasche ist ein Gas, das schwerer als Luft ist und die sich gezündet werden soll.

George Wiseman (www.eagle-research.com) ist ein führender Browns Gas Forscher, hat festgestellt, dass Browns Gas verbrennt nach unten in einer implodierenden Ring. Im Jahr 2008, gemessen Chris Eckman die Eigenschaften von Browns Gas an der Idaho State University. Die Messungen zeigten, dass es sehr wenig Wasserstoff (einatomigen oder zweiatomigen) vorliegt. Anstatt das Gas festgestellt wurde, um eine Form von Wasser mit überschüssigen Elektronen sein, effektiv war ein Gas, das weder Wasserdampf noch Dampf. Wenn gezündet wurde die Flammentemperatur gefunden 266 F. bzw. 130° C. (Extraordinary Technology, vol 2(6), pp 15-25, 2008).

Bei der Verwendung von seinem Acryl Elektrolyseure, hat George Wiseman eine Beobachtung, die er sagt, ist nie in keinem Lehrbuch beschreibt Elektrolyse erwähnt wurden:


Zwischen den Elektrodenplatten Elektrolyse, die einen weiten Abstand von mehr als 10 mm aufweisen, sind drei Sätze von Blasen erzeugt wird. Wasserstoff wird auf der negativen Elektrodenplatte hergestellt. Sauerstoff wird über die positive Elektrodenplatte hergestellt. Aber in der Mitte der Lücke zwischen diesen Elektrodenplatten ein dritter Satz von Blasen erzeugt werden. Viele Forscher glauben, dass diese zusätzlichen Blasen die meisten energetische Komponente des Gases zu bilden - die geladenen Wasser-Gas-Clustern. Bob Boyce hat eine ähnliche Beobachtung gemacht, daß bei der Feststellung Elektrolyse erste beginnt, gibt es zwei Strahlen, die von den Platten zu starten und kollidieren zwischen den Platten in dem die Mittelschicht bilden sich Blasen.


Ted Suartt und Rob Gourley (www.wateriontechnologies.com) haben nicht nur die gleiche Beobachtung gemacht, aber haben ein Verfahren entwickelt und zum Patent angemeldet, wo sie absichtlich ernten nur die mittleren Satz von Blasen:



Suartt und Gourley erkannt, dass die dominierende Elektrolyseur Gas nicht Wasserstoff, und behauptet, dass sie die ersten, diese zu entdecken, genannt das Gas nach sich selbst als "SG Gas" sind. Ihre Extraktion Prozess beinhaltet weit voneinander Elektrodenplatten und ein Verfahren zum Extrahieren der Gasblasen im mittleren Bereich zwischen den beiden Platten hergestellt und mit Ausnahme des Wasserstoff und den Sauerstoff produziert. Sie haben die Eigenschaften des Wassers mit dem Gas und behaupten, dass es gesundheitliche Vorteile infundiert untersucht. Sie erklären, dass Rhodes Gas und Browns Gas beide " schmutzigen Cocktails " H2 oder O2 zählen sind.

Die Anomalien von Browns Gas sind ähnlich denen der Plasma-Ladung Cluster (Ken Shoulders 'EVOs). Er hält sich an die Materie und ist elektrisch polarisiert. Es gibt einen elektrischen Schlag, wenn es um Wasser bilden wieder implodiert. Die isolierte Gas tendiert zu implodieren statt explodieren Kolben Experimente. Wenn jedoch Luft zu der Mischung gegeben wird, wird die Luft erwärmt und das kann allgemeine Ausbreitung verursachen. In einem Schweißbrenner sie einen kalten Flamme kann aber Wolfram verdampfen. Die Flamme schneidet sauber durch feste, hochschmelzende Materialien, einschließlich Holz und Keramik, können unterschiedliche Metalle miteinander verschweißen und kann sogar schweißen Stahls auf Tonziegel. Die Ansprüche von neutralisierenden radioaktiven Materialien sowie die Transmutation der Elemente sind außergewöhnlich. Todd Knudston Kommentare zu diesen Eigenschaften bei www.amasci.com. An der 2011 Tesla Conference kündigte Vernon Roth, dass er Element Transmutation in seinem Elektrolysezelle beobachtet. Details hierzu werden auf Sterling Allan Web-Seite zu bestimmten peswiki.com.

Mark LeClair erklären können, wie das Wasser Kavitation mikroskopischen Krater erzeugt in metallischen Oberflächen, schnitzt Gräben in hohem Schmelzpunkt Keramik, transmutes Elemente und produziert mehr Energie. Kavitationsblasen wurden untersucht und es wurde gezeigt, um unerwartete überschüssige Energie zu erzeugen. Sonolumineszenz tritt auf, wenn Wasser mit einem inerten Gas, wie Argon oder Xenon gemischt, durch Ultraschallwellen angeregt wird. Ein blaues Licht emittiert wird, wie jede Blase kollabiert plötzlich und symmetrisch. Wenn das blaue Licht von einem Wärmeeffekt produziert wurden, dann ist die bläuliche Spektrum würde bedeuten, Temperaturen von über 10.000 Grad Kelvin, die viele Wissenschaftler darauf hin, dass es für heiße Fusion verwendet werden könnten verursacht. Nobelpreisträger, Julian Schwinger, schlug stattdessen vor, dass das Licht durch die Nullpunkt-Energie verursacht wird. Hier, aktiviert das abrupte skalare Kompression der Blase Wände ein Zero-Point Energy Kohärenz, emittiert das blaue Licht an einem weit niedrigeren Temperatur (wikipedia). Mark LeClair hat vier Patente auf kontrollierte Kavitation (typischerweise für das Schneiden von Materialien): US 6.932.914, US 6.960.307, US 7.297.288 und US 7.517.430.



Kavitationsblasen entstehen im Niederdruckbereich hinter jedem sich schnell bewegenden Oberfläche in Wasser. Schiffs-Schrauben sind berüchtigt für die Herstellung Kavitationsblasen und von ihnen beschädigt:


Jedoch ist die nützliche Anwendung von Kavitation innerhalb eines Elektrolyseurs. Archie Blau erhöht die Wirksamkeit seiner Elektrolyseur durch Blasen von Luft nach oben durch den Elektrolyten. Die Technik kann auf viele verschiedene Elektrolyseur Designs angewendet werden. Die Elektrodenplatten sollte eine rauhe Oberfläche mit einem winzigen Spalt zwischen den Platten von weniger als einem Millimeter aufweisen. Eine Lücke, dass kleine ermöglicht die Elektrolyse Gas zu Kavitation führen. Die elektrische Stimulation können gepulste Gleichstrom Wellenformen aber mit minimalen Strom-und Elektrolyt (nicht vergessen, dass wir nicht versuchen, um Wasserstoff zu machen). Zirkulieren des Wasser schnell kann es elektrostatisch und möglicherweise sogar ausreichend aufzuladen, um das Entfernen des externen Gleichstrom Pulsen zu ermöglichen. Es gibt viele Möglichkeiten, um Kavitation im Wasser zu erzeugen: make Elektrolyse Gas in engen Spalten, durch die Luft zu blasen Elektrolyseur, eine Venturi Vakuum, vibriert das Wasser durch mechanische, akustische oder Ultraschall-Einrichtung, oszillieren eines elektrischen Feldes über eine Ringspule oder über gepulsten Wellenformen. Hier geladenen oder polarisierten Cluster oder Blasen mit dem Feld verursacht Turbulenzen und Kavitation zu schwingen.

Wenn eine Kavitationsblase nahe einem Loch oder einer Unregelmäßigkeit kollabiert, bildet es einen Torus und alle der Energie der Blase kollabiert wird in einen einspringenden Strahl konzentriert. Die extremen Druck in der Düse erzeugt eine neue Solid-State-Wasser, ein Wasser-Kristall mit einem Plasma-Bogen Schockwelle, die in Zero-Point Energy zieht. Wenn sie kollidieren, kann das Wasser Kristalle bilden kleine Ringe, Einfangen der Energie in einem meta-stabilen Torus Form. Dies ist der Samen der Ladung Wasser-Gas-Cluster. Wenn gezündet, bricht der Ring wieder Starten des LeClair Wirkung Wasser kristallklar oder alternativ wird ein plasmoid Exotic Vacuum Object, von denen jeder überschüssige Energie haben.

Schnell zirkulierende Wasser durch einen Elektrolyseur verursacht numerische energetischen Wirkungen. Es lädt das Wasser durch elektrostatische Reiben, es verursacht Turbulenzen und Kavitation, wie es durch die engen grobe Lücken fließt, kann es vibrieren die Platten produzieren Reed Kavitation und am besten von allen, Radfahren das Wasser wieder durch den Elektrolyseur integriert sie den Energiegehalt, produziert einen immer Steigerung der Energie-Ebene. Mit Wasser, das ausreichend aufgeladen ist, kann Besprühen als Nebel in den Vergaser eines Motors geben die Illusion, dass Wasser ein Brennstoff ist.

Dies ist nur eine kurze Zusammenfassung eines Teils des Inhalts Moray König Präsentation pdf Dokument, das Sie vollständig zu lesen finden Sie hier: www.free-energy-info.com/MorayKing.pdf.   Man bedenkt, was Moray King hat beschrieben, müssen wir mehr sorgfältig die patentierte Elektrolyseur Entwürfe von Charles Garrett und Archie Blau. Zunächst aber, nachdem er entdeckt und als geladene Wassercluster, müssen wir die Patentanmeldung 2010 von Ted und Rob berücksichtigen:




Ted Suratt und Robinson Gourley
Ted Suratt und Robinson Gourley haben eine neue Gas entwickelt und sind sehr breit gefächert und getan umfangreiche Tests mit einigen dieser Tests, die sich über einen Zeitraum von zwei Jahren. Sie beschreiben ein Gas aus dem Wasser, die sie SG Gas nennen (vermutlich aus Suratt / Gourley) abgeleitet und das Gas hat bemerkenswerten Eigenschaften, in der Lage ist Lösen in Flüssigkeiten wie Wasser und verschiedenen Brennstoffen. Es kann auch in weichen und verbessern Feststoffen wie Holzspäne. Es kann als Brennstoff verwendet werden, aber wenn verbrannte es erreicht nur eine Temperatur von weniger als 300 Grad Fahrenheit, hat aber bemerkenswerten Eigenschaften einschließlich der Schmelzen von Metallen mit weit höhere Schmelzpunkte. Dass die Herausforderungen heute Konzepte von dem, was "Schmelzen" eigentlich bedeutet. Das Gas kann zu 1000 Pfund pro Quadratzoll komprimiert werden ein seine Eigenschaften langfristig auch bei Druckhält. Sehr, wird sehr wenig Energie benötigt, um das Gas zu erzeugen, so dass ihre Arbeit sieht aus wie ein Schritt nach vorn in Richtung einer neuen Technologie. Meiner Meinung nach ist das durch dieses Verfahren hergestellte angereichertes Wasser wahrscheinlich zu sein, was von Steve Ryan von Neuseeland verwendet, wenn er gezeigt ausgeführt sein Motorrad auf "behandelt" Wasser. Hier ist die meisten ihrer Patentanmeldung:



Patentanmeldung US 20100209360               19. August 2010               Erfinder: Ted Suratt and Robinson Gourley

Verfahren zur Herstellung eines Gas aus einer wässrigen Flüssigkeit,
Produkt der Methode und Vorrichtung dafür



Zusammenfassung:
Ein Verfahren zur Herstellung eines gereinigten, stabilen und komprimierbares Gas aus einer wässrigen Flüssigkeit. Das Gas eignet sich für eine Vielzahl von Anwendungen und kann auch in Wasser, die selbst für eine Vielzahl von Zwecken infundiert werden.

Beschreibung:

TECHNISCHES GEBIET Diese Erfindung betrifft die Erzeugung eines gereinigten, stabilen Gas aus einer wässrigen Flüssigkeit, in der das Gas unter Druck gespeichert ist und verwendet für das Gas ist. Elektrolyse von Wasser ist bekannt, Wasserstoffgas (H2) an der Kathode und Sauerstoffgas (O2) zu erzeugen an der Anode. Aufgrund der hohen Wärme der Kammern, Wasserdampf ebenfalls aus diesem Verfahren resultiert. Wenn das Wasserstoffgas und Sauerstoffgas nicht wirksam abgetrennt, führen solche Verfahren in einem unreinen gasförmigen Mischung, die nicht effektiv komprimiert werden kann oder unter Druck für industrielle Anwendungen in einem einzigen Behälter gelagert und wird als explosiv und gefährlich. Daher bleibt es wünschenswert, eine Methode, mit der eine nützliche und stabile, gereinigt komprimierbaren einzelnes Gas kann aus Wasser oder einer wässrigen Flüssigkeit gebildet werden, zu entwickeln.


KURZE BESCHREIBUNG DER ZEICHNUNGEN


Fig.1 zeigt ein Schema einer bevorzugten Reaktionskammer für die Erfindung.






Fig.2 veranschaulicht des Erfinders Auffassung vom Wesen des Gases aus dem Prozess hier diskutierten gebildet.






Fig.3 veranschaulicht des Erfinders Auffassung vom Wesen des Gases aus dem Prozess hier diskutierten gebildet.






Fig.4 zeigt Graphen, die die Absorption von Vitamin C, die von Zellen mit SG Gas angereichertes Wasser und Kontrolle behandelt. Fig.4A zeigt die Wirkung auf Zellen und basolateralen Fig.4B auf Apikalzellen..









Fig.5 dargestellten Eigenschaften der SG Gas angereichertes Wasser.

AUSFÜHRLICHE BESCHREIBUNG
Ein Verfahren zur Erzeugung eines Gases mit wünschenswerten Eigenschaften offenbart. Zusätzlich sind Verfahren zum Reinigen des Gases offenbart. Die Klägerinnen beziehen sich auf dieses Gas als "SG Gas".

Als ersten Schritt des Verfahrens wird eine wässrige Flüssigkeit zu einer Reaktionszone zur Verfügung gestellt. Während verschiedene wässrige Flüssigkeiten, wie destilliertes Wasser, Leitungswasser oder Wasser aus einem Fluss, Bach, See oder dergleichen genommen kann verwendet werden, um elektrischen Strom in ausreichendem Umfang zu erzeugen, ist es bevorzugt, um eine Elektrolytlösung für die wässrige Flüssigkeit einer Verwendungs standardisierte Zusammensetzung, so dass die Bedingungen des Verfahrens besser für eine maximale Ausbeute an dem Gas standardisiert werden.

Die wässrige Flüssigkeit zu einer Reaktionszone, die vorzugsweise ausgeschaltet, so daß die die Reaktion unter Druck erfolgen verschlossen ist. Ein Alkalisalz gelöst in destilliertem Wasser als Elektrolyt bevorzugt. Bevorzugte Alkalisalze sind Kaliumhydroxid, Lithiumhydroxid und Natriumhydroxid. Das spezifische Gewicht des Alkalisalzes in der Lösung oberhalb von 1,0. Am meisten bevorzugt Kaliumhydroxid wird bei einem spezifischen Gewicht von wenigstens über 1,0 bis etwa 1,2 verwendet. Wenn ein anderer Elektrolyt ausgewählt ist ein Molverhältnis für diesen Stoff, damit die maximale Molverhältnis mit dem spezifischen Gewicht von 1,2 zu Kaliumhydroxid vorgesehen repräsentiert nicht überschritten wird, berechnet werden.

Diese spezifische Dichte-Werte werden als durch ein Refraktometer, die Messwerte, die temperaturkompensiert werden bietet bestimmt. Am meisten bevorzugt ist das verwendete Elektrolyt Kaliumhydroxid (in Pulverform) in destilliertem Wasser gelöst, bei einer Konzentration, die ausreicht zur Bildung einer Lösung mit bis zu 1,2 spezifisches Gewicht. Eine geeignete Refraktometer ist die Westover Modell RHA-100, tragbares Refraktometer.

Wässrigen Flüssigkeit wird in einem Behälter, der aus einer Vielzahl von Materialien wie Stahlblech, Edelstahl, CV-PVC und Epoxidharz Glasfaser hergestellt werden kann enthalten. Die Vorrichtung und das interne Geräte sein müssen hitzebeständig und wasserdicht. Die Reaktionszone von der wässrigen Flüssigkeit umfasst.

Die wässrige Flüssigkeit in einer Reaktionszone im Verfahren der Erfindung gelegt. Insgesamt wird bei dem Verfahren die Schaffung eines Magnetfeldes in der wässrigen Flüssigkeit und des periodischen Zusammenbruch des magnetischen Feldes unter Bedingungen, die nicht provozieren Elektrolyse der wässrigen Flüssigkeit. Unter diesen Bedingungen wird eine einzige Gas erzeugt und gesammelt. Dieses Gas wünschenswerte Eigenschaften auf und ist für verschiedene Anwendungen nützlich. In einem ersten Schritt des Verfahrens wird ein Magnetfeld an die Reaktionszone aufgebracht. Vorzugsweise wird das Magnetfeld durch eine Quelle für elektrische Energie an die Reaktionszone aufgebracht. Ein elektrischer Strom in der Reaktionszone ein Magnetfeld.

In einem bevorzugten Ausführungsbeispiel werden zwei metallische Endplatten mit einer Innenfläche und einer Außenfläche und mit der Fähigkeit, elektrischen Strom zu leiten in der Reaktionszone in einer entgegengesetzten Konfiguration verwendet. Das Innere jeder Endplatte ist teilweise in die Elektrolytlösung eingetaucht ist. Die Metallplatten sind vorzugsweise aus einer Nickellegierung oder rostfreiem Stahl besteht, aber jedes Metall verwendet werden, solange solche Metall hat die Fähigkeit, elektrischen Strom zu leiten, und ist vorzugsweise beständig gegen Erosion durch Alkalilösungen verwendet werden.

Eine der Metallplatten dient als Kathode und die andere als Anode. Die Kathode und die Anode sollte durch einen ausreichenden Abstand getrennt sind, so dass ein Magnetfeld bildet, wenn Strom in die Reaktionszone aufgebracht werden. Der Abstand zwischen den Platten größer als ein Zoll (25 mm) in dem Verfahren der Erfindung sein und ist vorzugsweise acht bis sechzehn Zoll (200 bis 400 mm) voneinander entfernt. Dieser Abstand ist unabhängig von dem Volumen des eingesetzten wäßrigen Flüssigkeit oder der Größe der Reaktionszone.

Es besteht eine Beziehung zwischen der Konzentration der Elektrolytlösung und der Stromstärke, die in der wässrigen Flüssigkeit bei Anwendung von Strom bestehen werden. Je höher die Dichte, desto höher die Stromstärke, die sich ergeben wird. Dies wirkt sich auch auf die Stärke des Magnetfelds und der Temperatur der Lösung zu erhöhen.

Elektrolyse, die bei dem Verfahren der Erfindung erwünscht ist (industriell zu Wasserstoffgas über den Reaktions 2H2O (l) → 2H2 (g) + O2 (g) erzeugen, verwendet), können auftreten, wenn der Strom zu hoch ist. Der Strom zu hoch sein kann, wenn das spezifische Gewicht des Elektrolyten das Äquivalent von 1,2 für Kaliumhydroxid überschreitet.

Damit das Magnetfeld an die Reaktionszone, einer Leistungsquelle verwendet werden (beispielsweise 110 Volt Gleichspannung) jeweils an die Anode und an die Kathode angelegt. Eine geeignete Energiequelle, die in dem Verfahren der Erfindung verwendet werden kann, ist 110 Volt Wechselstrom umgewandelt wurde unter Verwendung einer Gleichrichtungsprozess (beispielsweise eine Diodenbrücke) in Gleichstrom. Jeder Standard-Strom- oder Spannungsquelle verwendet werden, solange sie Gleichstrom verwendet werden. Wenn ein elektrischer Strom wird in die Reaktionszone aufgebracht wird, wird ein Magnetfeld in der Reaktionszone, die periodisch zusammen und bewirkt, dass die Umwandlung des Wassers in der wässrigen Flüssigkeit in Gas erzeugt. Zyklische Pulsation in Strom vorhanden sein, selbst nachdem ein Wechselstrom umgewandelt in Gleichstrom (beispielsweise ein 120-Hz Pulsation Haushaltsstrom) zu leiten, sofern eine Glättungsschaltung eingebaut wurde. Diese resultierende zyklische Pulsation in der Erfindung verwendbar, um periodisch das Magnetfeld zusammenbrechen, jedoch unter Verwendung eines Hilfsimpulseinheit wird bevorzugt, so daß eine bessere Regelung der Taktung kann eingesetzt werden. Jedes Mittel zum Veranlassen des in die Reaktionszone, um bei einer Frequenz von 15 bis 20 Kilohertz Puls bereitgestellt elektrischen Strom verringert die Leistung benötigt wird, um Gas um etwa den Faktor 10 zu erstellen Die Menge an Energie benötigt, um einen Liter Gas zu erzeugen, ist 0,0028 Kilowatt -Stunden und mit einem pulsierenden Vorrichtung mit der Reaktionszone verbunden sind, fällt der Betrag auf 0,00028 Kilowattstunde oder weniger, um einen Liter Gas zu erzeugen.

Als das Pulsen auftritt, stationären Magnetfeldes alternativ zusammen und wird wieder eingesetzt. Es wurde gefunden, dass eine Reaktion in der Elektrolytlösung zwischen den zwei Endplatten auf Zusammenbruch des magnetischen Feldes, die in einer Veröffentlichung eines erzeugten Gases führt auftritt. Einige der gleichen Gases zu den einzelnen Platten abgezogen und als Teil des erzeugten Gases freigesetzt werden.

In einer Pilotanlage eine Vorrichtung zur Bestimmung der optimalen Bedingungen kann eine klare Plexiglas Aufnahme für die Reaktionszone verwendet werden, so dass man sichtbar die Reaktion mit UV-Licht zu überwachen und beobachten die Erzeugung von Gas. Diese Pilotanlage stellt vorzugsweise Einstellung für die Kathode und die Anode, so dass sie bewegt werden können, um die Reaktion für eine gegebene wässrige Fluidzusammensetzung und Veränderungen in Pulsen Dauer und Frequenz zu optimieren.

Gas wird nicht nur an den Elektroden, sondern erscheint auch als Blasen in den Wasserkörper zwischen den Elektroden erzeugt wird. Es wurde gezeigt, dass die Verwendung von minimaler elektrischer Ströme gefunden zwischen zwei Elektroden ergibt sich aus den Elektroden, die einen ausreichenden Abstand von mindestens einem Zoll (2,5 cm) und vorzugsweise acht bis sechzehn Zoll auseinander gespreizt, wodurch die vorgenannte magnetische Feld Umhüllen der Reaktionskammer schaffen. Ein reines Gas wird in den Körper der wässrigen Flüssigkeit zwischen den Elektroden erzeugt wird, ohne die Erzeugung eines hohen Niveaus an Wärme, die bewirken würde, dass das Wasser zu verdampfen (212°F). Vielmehr bleibt die Reaktionszone bei einer Temperatur von nicht über 120° F abhängig von der Umgebungstemperatur. Normalerweise gibt es eine 30° F Temperaturanstieg über die Umgebungstemperatur unter der Annahme Raumtemperatur 90ºF Die Sammelkammern enthalten kein Anstieg des Sauerstoffgases, keine Zunahme der Wasserstoffgas, und keine merkliche Wasserdampf. Somit werden die Kosten gesenkt, die Produktionsgeschwindigkeit erhöht und das resultierende Gas wird einheitlich in ihren Eigenschaften. Auch wichtig ist, kann die resultierende homogene Gas in einen Zylinder aus rostfreiem Stahl gepumpt werden und wurde als stabil und unter Drücken von mehr als 1000 Pfund pro Quadratzoll nicht explosiv zu sein.

Die wichtigen Funktionen in dem Verfahren sind die Einführung eines magnetischen Feldes auf die wässrige Flüssigkeit und die Fähigkeit, periodisch das Magnetfeld zusammenbrechen, um das gewünschte Gas zu erzeugen, unter Bedingungen, hinter denen die Elektrolyse induzieren. Andere Mittel, die für diese Funktionalitäten bereitstellen können verwendet werden. Zum Beispiel kann in einer alternativen Ausführungsform, Drähte könnten stattdessen von Platten in der Reaktionszone und, wenn Strom fließt, die von einem Draht durch die wässrige Flüssigkeit in die andere Draht, ein Magnetfeld erzeugt werden würde eingefügt werden. In einem anderen Ausführungs Alternative könnte eine Drahtspule außerhalb der Reaktionszone verwendet wird, dem eine Gleichstromquelle zugeführt, um ein primäres Magnetfeld in der Reaktionszone zu erzeugen ist. Eine Drahtspule in der Mitte der Lösung gegeben kann als sekundäres Magnetfeld zu dienen, und wenn in der entgegengesetzten Richtung des Stromflusses in Impulsen angetrieben würde das Primärfeld zusammenfallen und die notwendige Reaktion auf das Gas zu bilden. Eine solche Spule wäre ähnlich dem Konzept einer Auto Zündspule.

Wenn Wasser in Gas umgewandelt wird, erzeugt der natürlichen Umwandlung von Flüssigkeit zu Gas eine Volumenzunahme und damit eine Erhöhung des Drucks innerhalb der Reaktionszone. Während Standard-Atmosphärendruck bei etwa 14,7 psi auf Meereshöhe, wird der Druck in dem geschlossenen Reaktionszone zwischen 30 und 100 psi unter Verwendung eines Rückschlagventils am Auslaß der Reaktionskammer zu kontrollieren erhalten, da maximale Gaserzeugung in diesem Druck tritt Angebot.


Nun Bezug auf Fig.1 wird eine schematische Darstellung einer Reaktionskammer veranschaulicht. Kathode (1) und Anode (2) sind in gegenüberliegender Anordnung, vorzugsweise mehr als einem Inch voneinander entfernt und am meisten bevorzugt acht bis sechzehn Zoll auseinander. In dem Verfahren der Erfindung wird ein Strom durch eine wässrige Flüssigkeit (3) und den Stromfluß durch den Elektrolyten geleitet erzeugt ein Magnetfeld. Der Strom gepulst wird, der das Magnetfeld mit jedem elektrischen Impuls zusammen. Dies erzeugt das Gas mit einer sehr effizienten Rate im Bereich der Lösung zwischen den Elektroden, wie es durch 4 in Fig.1 bezeichnet. Das erzeugte Gas kann aus der Reaktionszone durch den Gasauslass (5) aufgefangen und einer weiteren Reinigung unterzogen, wie später beschrieben wird.

Das erzeugte Gas wird dann vorzugsweise mit einem zweiten Magnetfeld, das durch Bereitstellen eines der Seltenerd-Magneten umfasst zweiten Reaktionszone. Die Stärke der Magnete aus seltenen Erden größer als fünfzig Gauss sein. Gas strömt durch eine Kammer, um Seltenerd-Magneten für die Reinigung ausgesetzt. Seltenerdmagneten, dichte Metallmagneten typischerweise aus einem Verbundmaterial aus Neodym, Eisen und Bor mit oder ohne einen Nickelüberzug oder Plattieren gebildet, sind an der Außenseite der Kammer angebracht. Seit SG Gas ist paramagnetisch und Wasserdampf ist diamagnetisch der Magnetkammer stärkt die molekulare Bindung des Gases an und stößt den Wasserdampf wieder in die Lösung.

Das gereinigte SG Gas können sofort verwendet oder komprimiert werden und in einem Gasspeichertank gespeichert wird. Gereinigtes SG Gas kann gestattet werden, sich aus der zweiten Reaktionszone direkt an einen Brenneraufhängung für die Lagerung zu fließen, zu einem Kompressor in einem Druckbehälter oder Gasabflußventil zur Infusion in Wasser oder anderen Stoffen.

In einem Verfahren zur Herstellung einer kompressiblen, stabiles Gas mit den gewünschten Eigenschaften wird SG Gas nach dem Verfahren der Erfindung hergestellt ist. SG Gas kann dann sicher komprimiert und gespeichert werden. SG Gas können über 1.000 psi komprimiert werden. und kann in einem Druckbehälter gespeichert werden.

In einem beispielhaften Verfahren zur Kompression wird SG Gas von der Vorrichtung in einen Schlauch mit einem Kompressor befestigt entladen. Wir verwenden ein Whirlwind Compressor, Modell 2200-2 HPE, durch hohen Druck Eng gefertigt. Co., Inc. Ein Kanister mit Druckmessern verwendet wird, um die Kammer mit Gas zu füllen SG mit einem Schlauch an den SG Gas aus der Vorrichtung und des Kompressors in den Behälter zu transportieren. Wir verwenden eine leere Sauerstoffflasche, die abgesaugt wurde, um restliche Sauerstoff und Wasser zu entfernen. Die leere und abgesaugt Sauerstoffflasche mit Druckventil hat einen Herstellernamen von White Martins, ABRE mit Abmessungen von 23" (585 mm) Durchmesser und 19" (480 mm) Höhe. SG Gas wird unter Druck in der Verdichtungskammer bis zu und über 1000 psi gebracht. für die Lagerung.

SG Gas bleibt stabil und unter Druck für einen Monat und länger. Um seine Stabilität zu testen, wurden Holzschnitzel in einem Edelstahlbehälter und dem Tank mit SG Gas gefüllt war. Die Hackschnitzel absorbiert SG Gas und Zusatz SG Gas wurde verwendet, um die Kammer wieder aufzufüllen und die Aufrechterhaltung eines 30 psi Druck. Nachdem die Holzspäne wurden mit SG-Gas gesättigt wurde der Behälter entspannt und der Druck auf 0 psi reduziert. Für einen Zeitraum von mehr als 30 Tagen wurde kein Druck erzeugt unter der Annahme, dass kein Ausgasen von SG Gas aufgetreten. Die Hackschnitzel nach 60 Tagen angezeigt unterschiedlichen Brenneigenschaften im Vergleich zu Holzschnitzeln, die nicht behandelt worden war. Die behandelten Holzspäne mit absorbiertem SG Gas effizienter verbrannt, wenn im Vergleich zu der normalen Holzspänen, wodurch die Stabilität des SG Gas Bindung mit den behandelten Hackschnitzel demonstrieren.

Analytik und Messwerte der SG Gas:
Maximaler Druck: SG Gas implodierte, wenn Drücke überschritten 1.600 psi.
Sichere Druckhaltung: SG Gas bleibt sicher und stabil bei Drücken um 1.000 psi für über 30 Tage.
SG Gas auf unbestimmte Zeit unter Druck stabil bleiben, zumindest für eine ausreichende Zeitdauer, um es dem Gas zu jeder Zeit von 30 bis 60 Tagen nach der Erzeugung verwendet werden.

Das gereinigte SG Gas wurde getestet und zeigte Eigenschaften eines reinen, homogenen Gas, die gefunden wurde kompressibel sein, wie oben erwähnt, sicher, auch in der Lage, jede nicht oxidierten Substrat, dessen Flamme Kontakte oxydieren und es ist auch in der Lage, zu reduzieren jede vollständig oxidiert Substrat, das seine Flamme Kontakte. Die folgenden Eigenschaften wurden beobachtet:

UV-Licht-Test: zeigt eine blau grau Farberscheinung Vergleich zu unbehandelten destilliertem Wasser, das keine Farbe zeigt, wenn sie einer UV-Licht, durch Zelco Industries Modell 10015 hergestellt ausgesetzt.

Balloon: Das Gas ist leichter als Luft und so bewirkt, dass Ballons mit ihm gefüllt zu steigen.

Kühlung: Die Ballon gefüllt mit gereinigten Gas: Ein Ballon bleibt bei oder unter -10° F aufgeblasen

Zündung: Gereinigtes nach dem obigen Verfahren hergestellte SG Gas wurde für Zündungseigenschaften getestet. Wenn mit einer Zündquelle leuchtet wie ein Funke, implodiert ist. Die Temperatur des bei der Zündung erzeugte Flamme wurde auf etwa 270° F unter Verwendung eines Infrarot-Temperaturvorrichtung (Raynger ST2L Infrarotthermometer) betragen. Wenn jedoch Materialien der Flamme ausgesetzt ist, erzeugt es eine chemische Reaktion mit dem Material und Grundmetalle rasch auf Schmelztemperatur unter Wärmeabgabe und zum Umwandeln des Gases wieder in Wasser (H2O) ansteigen.

Gereinigtes SG Gas wurde aus der Reaktionszone durch einen Schlauch mit einem Brenner angebracht entladen. Ein Flash-Rückschlagsicherung ist auf dem Gasausgang des Geräts empfohlen. Das Gas kann an einer Zündquelle (zB Funken oder Lichtbogen), wodurch die Verbrennung des Gases stattfindet ausgesetzt werden. Die Wärme der Flamme auf dem resultierenden Gegenstand Brenner hat eine Temperatur von etwa 270° F.

Wenn ein Luft / Propan-Brenners brennt, wird eine kleine Menge von SG Gas in die Luftmischkammer eines beleuchteten Propanbrenner eingeführt wird, wird zu einer einzigen einheitlichen Flammenkegel sichtbaren Nachweis einer effizienteren Umwandlung von Kohlenwasserstoff und mehr Wärme aus der Verbrennung von Kohlenwasserstoff, dh es hat eine Verwendung als Brennstoff Extender. Eine Anwendung ist die Injektion von Gas in einen SG Lufteinlass eines Verbrennungsmotors wodurch schädliche Emissionen und die Erhöhung der Kraftstoffeffizienz. Ein Nebenprodukt dieses Prozesses ist die Erzeugung von Wasser während des Verbrennungszyklus, der Dampf erzeugt. Der Dampf führt zu einer Erhöhung in der durch den Motor, was zu höherer Leistung erzeugte Drehmoment. In Abhängigkeit von der Art des Kraftstoffs, erstreckt SG Gas Treibstoffeffizienz um einen Faktor zwischen 2 und 10 liegt.

Wenn entzündet gereinigte Gas Kontakte eine andere Substanz, tritt Schmelz innerhalb eines kurzen Zeitraums, üblicherweise weniger als eine Minute. Die Ergebnisse einiger Beispiele von Substanzen gezündet gereinigten SG Gas ausgesetzt sind hier gezeigten:


Anstelle von Schmelzen eines Substrats kann die gezündet gereinigte Gas auf ein Substrat im Hinblick auf die Erfassung der erzeugten Wärme als nützliches Produkt angewendet werden. Die erzeugte Wärme kann zu einer Substanz wie beispielsweise Luft oder Wasser übertragen wird, wodurch heiße Luft oder Dampf, der dann industriell verwendet werden können, wie beispielsweise eine Turbine oder Kolbenmotor zur Erzeugung von mechanischer Energie antreiben Herstellung. In einem bevorzugten Verfahren wird die Flamme des SG Gas kann auf ein Substrat in Form Leitung mit einer Innenfläche und einer Außenfläche aufgebracht werden. Ein Stoff wie Zwangs Luft oder Wasser kann gründliches fließen die Leitung angrenzend an die Innenfläche der Rohrleitung. Die Flamme des SG Gas kann an der Außenfläche der Rohrleitung, die bewirkt, dass die Wärme erzeugende Reaktion auftritt angewendet werden. Die Wärme wird dann an die Substanz durch die Leitung strömt, verhindert das Schmelzen der Oberfläche, sondern die Schaffung eines nützlichen erwärmten Fluids, das in weiteren Anwendungen verwendet werden können, überführt. Eine beispielhafte Leitung ein Metallrohr oder ein Rohr, wie beispielsweise Kupferrohre. Es wurde ferner ermittelt, dass SG Gas in andere Substanzen infundiert werden, wodurch ein nützliches Produkt.

Kerzen: SG Gas in geschmolzenes Paraffinwachs infundiert und in eine Form gegossen wird mit einem Docht Kerzen, die mit niedrigeren Kohlenstoffemissionen zu verbrennen, wie mit Hilfe eines Pace 400 Four Gas Analyser beobachtet erstellen.

Flüssigkeiten: Das Gas hatte eine Affinität für Wasser und andere Flüssigkeiten wie Kraftstoffe, aber Blasen aus diesen Flüssigkeiten, nachdem sie ihren Sättigungspunkt erreichen. Eine neue Verwendung des Gases in Wasser Infusion es zurück zu ionisierten oder polarisierten Wasser erstellen. Das entstehende Gas angereichertes Wasser entstehen kleinere Wassercluster, die geglaubt werden, um schneller Zellaufnahme und Flüssigkeitszufuhr zu ermöglichen.

In einem beispielhaften Verfahren zum Infundieren SG Gas in Wasser wird SG Gas aus der Reaktionszone in einen Schlauch mit einem Keramikdiffusor angebracht entladen. Für die Behandlung von großen Wassermengen kann ein Keramikblock Diffusor verwendet werden. Die Diffusoren werden verwendet, um die Größe der SG Gasblasen zu reduzieren, um die Effizienz der Wasseraufnahme zu verbessern. SG Gas kann auch unter Druck gespeichert werden und dann in Wasser aufgegossen.

Ist es bevorzugt, Wasser, das durch ein Destillationsverfahren vor der Infusion von SG Gas in behandeltem Wasser mit weniger als 1 ppm Gesamt Gelöster Feststoffe gegangen infundieren. Kann man eine Absorptions Graphen zu verwenden, um die Zeit zum Erreichen der gewünschten Aufnahme von SG Gas in Wasser erforderlich zu bestimmen. Der typische Satz von 30% Absorption ist ungefähr eine Stunde auf 100 Liter Wasser behandeln. Eine höhere Sättigung SG Gas bis zu 100% der gesamten Absorption durch weitere Infusion von SG Gas in Wasser im Laufe der Zeit. Die tatsächliche Zeit, und der Prozentsatz der Absorption des SG Gas werden durch die Reinheit des Wassers, Wassermenge, die Größe der Gasblasen, die Temperatur und andere Faktoren beeinflusst.

Die sich ergebende ionisierte oder polarisierte Wasser ("SG Gas angereichertes Wasser") klammert sich mehr auf einem Magneten im Vergleich zu normalem Wasser. Absorption über die Zeit oder die Sättigung Diagramme von Änderungen der Eigenschaften des Wassers mit SG Gas einschließlich Kapazitätsstufen hergestellt werden infundiert überwachen.


Fig.5 zeigt eine typische Absorption über Zeit-Diagramm für die Infusion von SG Gas in Wasser. Anschließend kann eine Kapazitätsniveaus in dem behandelten Wasser über einen Zeitraum von höchstens 30 Tagen zu zeigen, daß das Gas in Wasser stabil zu messen.

Andere Maße:
Vollständig gelöste Feststoffe (TDS) fiel von einem Start von 0,33 ppm in unbehandelten destilliertem Wasser auf eine Oberfläche von 0,17 ppm nach Infusion von SG Gas in destilliertes Wasser für einen Zeitraum von ungefähr 11 Minuten. A Fluke 189 True RMS Multimeter wurde verwendet, um Kapazitätsabfall zu messen.

Lagerung von SG Gas in Wasser: Die sich ergebende polarisierte Wasser mit SG Gasaufbereitung bleibt stabil und kann für 2 Jahre oder mehr gespeichert werden. Die tatsächliche maximale Lagerzeit ist noch zu beachten, aber in der Theorie sollte SG Gas dauerhaft stabil im Wasser bleiben.

Absorption: Während der Infusion von SG Gas in gereinigtes Wasser, ein Fluke 189 True RMS Multimeter verwendet wir Kapazitätsabfall zu messen. Die Absorption über die Zeit Graph gezeichnet, um den Rückgang der Kapazität zu überwachen. Die erste Kapazität Abfall während der anfänglichen Infusion von SG Gas in eine Gallone gereinigtem Wasser innerhalb der ersten drei Minuten der Infusion. Nach dieser Zeit allmählich ab, bis die Kapazität der Punkt maximaler Sättigung SG Gas wird typischerweise zwischen 8 und 20 Minuten, abhängig von Variablen, einschließlich anfänglichen Reinheit des Wassers, die Größe der Gasblasen, und das Volumen des zu behandelnden Wassers erreicht. Das resultierende behandelte oder angereichertes Wasser auf "SG Gas angereichertes Wasser" bezeichnet.

Andere Parameter überwacht: Während der Infusion von SG Gas in gereinigtes Wasser, ein Tropfen auf den Gesamt Konzentration gelöster Feststoffe, Leitfähigkeit und resistiv gemessen werden kann. Eine geeignete Messeinrichtung ist ein Control Company Traceable ™ # 4063CC Meter.

pH-Test: Labortests zeigen, dass destilliertes Wasser einen pH-Wert von 6,8 und bei der SG mit Gas infundiert hatte einen pH-Änderung auf 7,6.

Eiswürfel: SG Gas bleibt im SG Gas angereichertes Wasser oder polarisierte Wasser bis zum Einfrieren auftritt, wenn die SG Gas bildet eine Gasblase in der Eiswürfel selbst, manchmal Herstellung Kapillaren auf der Oberfläche der Eiswürfel, in denen die SG Gas entweicht.

UV-Licht Exposition: SG Gas angereichertes Wasser wurde für die Auswirkungen von UV-Lichtexposition getestet. Eine klare Sprühflasche enthält SG Gas angereichertes Wasser oder polarisierte Wasser in der Sonne Floridas seit über zwei Jahren gelegt blieb klar in Aussehen und ohne Algenwachstum, das in Wasser nicht unter ähnlichen Bedingungen mit SG Gas infundiert beobachtet worden war.

Magnete: Ein Tropfen SG Gas angereichertes Wasser haftet an der Oberfläche eines Magneten länger im Vergleich zu der unbehandelten Wasser.

Viele Verwendungen für SG Gas angereichertes Wasser gefunden worden, und einige dieser Anwendungen finden Sie hier:


Einsatz in der Prozess von Tar Sands Extraction: Konventionelle Wasser mit Petroleumlösungsmittel bei der Abtrennung von Teer aus Sand verwendet wurde mit SG Gas angereichertes Wasser ersetzt. SG Gas angereichertes Wasser wurde mit einer Stichprobe von Teersanden in einem Topf auf etwa 160° F Tar wurde beobachtet, der Trennung von der Sand erwärmt (kein Lösungsmittel auf Erdölbasis hinzugefügt), die eine sauberere und effizientere Prozess mit Nebenprodukten und Emissionen reduziert aus der Tar-Extraktion freigesetzt.

Verwenden Sie für eine verbesserte Reinigung: Für die Wäsche, kann man eine Menge (in einer Standard-Laugenbehälter von 12 US-Gallonen für die Mittellast und 16 US-Gallonen für große Last halben US Gallone) SG Gas angereichertes Wasser in die Seifenzyklus hinzufügen eine Toplader-Waschmaschine und das restliche Wasser (etwa 0,7 einer US-Gallone) zu dem Spülzyklus gegeben. Die polarisierten charakteristischen und kleinere Molekülgröße SG Gas angereichertes Wasser ermöglichen dem Reinigungsmittel und Wasser-Lösung, um das Tuch Stoff gründlicher zu durchdringen und entfernen Sie den Schmutz und Dreck. Die Zugabe von SG Gas angereichertes Wasser, um die Spülung unterstützt die vollständige Entfernung des Seifenreste, die Schmutzreste aus dem Stoff enthalten können. Dieses Verfahren führt zu sauberer und fleckenfreie Wäsche mit weniger Öl-und Bakterienbildung. Wäsche ohne diese SG Gas angereichertes Wasser Zusatzstoffe anzuzeigen weniger brillant Weißen und behalten einen stechenden Geruch von Rückständen von Bakterien leben in den Stoff der gewaschene Kleidung verursacht.

Reduzierter Einsatz von Emulgatoren und Tenside: Man kann Reinigungslösungen mit SG Gas angereichertes Wasser für eine effektive Reinigung von Oberflächen zu verdünnen, um Schmutz, Öl und Fett, und die Entfernung von Bakterien zu entfernen. SG Gas angereichertes Wasser ist ein natürliches Desinfektionsmittel ohne aggressiv chemische Zusätze. In der Regel verwendet man mindestens 1 Teil der Reinigungslösung mit 20 Teilen SG Gas angereichertes Wasser zu Reinigungseigenschaften beibehalten.

Biologische Eigenschaften
Transport, Lieferung und Aufnahme von Nährstoffen: In einem kontrollierten Experiment, ein Standard-Arzneimittelstoffwechsel in vitro-Test wurde über einen Zeitraum von 21 Tagen durchgeführt. Dieser Vergleichstest wurde an Permeabilität der Zellmembran für die Vitamin-C-Lösung (L-Ascorbinsäure) durchgeführt unter Verwendung
(1) Hank-Salzlösung (HBSS) und
(2) SG Gas angereichertes Wasser.
Caco-2-Zellen wurden verwendet, und die Permeabilität der apikalen Seite (ähnlich Darmoberfläche) und basolateralen Seite (ähnlich Darmoberfläche unterhalb) für die getrennten Lösungen wurden bestimmt. Vitamin C-Quantifizierung wurde durch HPLC durchgeführt und Zorbax C18-Umkehrphasensäule (4,6 × 250 mm, 5 Mikro) (HP 1100 mit PDA-Detektor) bei 30° C Testergebnisse zeigten Vitamin C Permeabilität SG Gas angereichertes Wasser war etwa 4fach höher als die Kontrollgegenstück. (Hu, 2008).
Pflanzenwachstum: In einer kontrollierten Gewächshaus-Einstellung, vier Gruppen von Efeu-Pflanzen wurden mit bewässert (1) 100% Brunnenwasser,
(2) Mischung aus 1 Teil SG Gas angereichertes Wasser auf 2 Teile von Brunnenwasser,
(3) Mischung aus 2 Teilen SG Gas angereichertes Wasser zu 1 Teil von Brunnenwasser, und
(4) 100% SG Gas angereichertes Wasser.
Die Efeu-Pflanzen geerntet und entwässert, um die Messung der Pflanzentrockenmasse zu ermöglichen. Die vierte Gruppe von 100% SG Gas angereichertes Wasser hatten mehr als 16 Prozent Zunahme der Masse gegenüber, dass die erste Gruppe von Brunnenwasser. (Reiser, 2006).

Fischwachstum: Zwei Heimaquarien wurden verwendet, um jeweils zwei Gruppen von Goldfische zu halten. Für einen Zeitraum von 30 Tagen wurde SG Gas in ein Aquarium und Luft in den zweiten eingeblasen. Es wurde beobachtet, dass die Goldfische in der ehemaligen Aquarium von SG Gas belüftet wuchs um mindestens 15 Prozent mehr und die Aquariumbehälter blieb Reiniger mit weniger Algenwachstum.

Wundbehandlung und Heilung: die Polarisation des SG Gas angereichertes Wasser bietet natürliche antibakterielle und ungiftig anti-infektiöse Eigenschaften, die Heilung von oberflächlichen und Multi-Layer-Wunden und eine Reduktion der Schmerzwahrnehmung zu fördern. Eine fünfzigjährige Frau brannte sich durch versehentliches Verschütten Verbrühungen-heißen Kaffee auf ihre Hand. Auf einen Arzt aufsuchen, riet der Arzt den Patienten, die sie haben könnte, um abridement oder abgestorbene Hautentfernung und mögliche Hauttransplantation Operation unterziehen. Der Patient gewaschen den betroffenen Bereich mit SG Gas-infundiert, gereinigtes Wasser und legten ein Heilsalbe. Die Wunde wurde mit steriler Gaze umhüllt und die Gaze wurde mit SG Gas angereichertes Wasser befeuchtet, um die Wunde zu halten hydratisiert. Die Patientin berichtete, einen sofortigen und kontinuierlichen Verringerung der Schmerzen im Zusammenhang mit der Anwendung der SG Gas angereichertes Wasser. Über einen Zeitraum von zehn Tagen mit Wiederholung der Behandlungsschritte der Änderung der angefeuchteten steriler Gaze auf mindestens einer täglichen Basis, die Stelle der Wunde entwickelt neue Haut mit minimalen Nachweis der Narbenbildung. Nach der Behandlung Regime erschien die obere Hautschicht, geheilt zu werden, erschien Blasen auf der Oberfläche der Haut. Die Behandlung mit SG Gas angereichertes Wasser wurde erneut gestartet und die Blasen und die übrigen Schichten der Haut geheilt. Der Patient erlebt Heilung und vermieden Debridement von toten Haut und Hauttransplantationen.

Haut-Behandlung: Die topische Anwendungen zweimal pro Tag auf jeder Seite des Gesichtes eines männlichen Freiwilligen in der Nähe der Augen wurden. Zwei Arten von topischen Lösungen wurden mit 1% Magnesiumascorbylphosphat (MAP), eine mit SG Gas angereichertes Wasser und die andere mit Leitungswasser hergestellt. Nach 21 Tagen beobachtet die Freiwillige auf der Seite, SG Gas angereichertes Wasser-Lösung wurde aufgetragen, einen leichten Rückgang in der Tiefe der feinen Linien um die Augen und einer Beleuchtung dunkler Hautpigment im Vergleich zu der des anderen Bereich, in dem der Wasserhahn Wasserlösung wurde aufgetragen. (Puleo der Otima Specialty Chemical, 2008).

Augenabstand: SG Gas angereichertes Wasser kann in die Augen für die Soforthilfe und die Verringerung der Rötung, die vergleichbar mit der kommerziellen Augentropfen verwenden, ist aufgesprüht werden. Diese natürliche Behandlung ohne chemische Zusätze, hilft bei der feuchtigkeitsspendenden Augen und Entfernen Reizstoffe wie Staub und Pollen.

Zahnpflege: A 50:50 Lösung von kommerziellen Mundwasser wurde mit SG Gas angereichertes Wasser gemischt und eine Verschlusskappe aus dieser Lösung wurde zweimal täglich nach dem Zähneputzen verwendet. Weniger Plaque-Aufbau und Flecken wurden von professionellen Zahnarzthelfer festgestellt, im Vergleich zu früheren Beobachtungen sechs Monate zuvor, wenn diese Lösung nicht verwendet worden.


Molekülstruktur auf Basis von Gas Eigenschaften
Aus der Beobachtung der Eigenschaften SG Gas, glauben die Erfinder, dass das hier offenbarte Verfahren führt zu einem Produkt, das durch früher berichteten Verfahren für die Elektrolyse von Wasser in Gas nicht erreicht.

Angesichts der geringen Energie, die Reaktion des Gases und der Verwendung keine Katalysatoren erzeugt, wird angenommen, unwahrscheinlich, dass ein OH-Bindungen von Wasser könnte möglicherweise in dem verwendeten Verfahren aufgebrochen werden. Es ist bekannt, dass das Brechen OH-Bindungen erfordert zwei Faraday pro Mol und das Verfahren der Erfindung verwendet lediglich 2,8 Wattstunden pro Liter, die zu einem Maximum von 1,6 Faraday pro Mol ist. Ferner ist das SG Gas aus der hier offenbarten Verfahren resultierende brennbare aber die Flammentemperatur des Gases ist nur etwa 270° F (132,2° C), verglichen mit zweiatomigem Wasserstoffgas, das leicht brennbar ist und automatische zündet bei 560° C A Wasserstoff / Sauerstoff-Brennerflamme ist angeblich 3200° C (5792° F) schmilzt jedoch SG Gasflamme Metalle leicht, was anzeigt, dass es wahrscheinlich ist, dass ein Sauerstoff aktiv ist. Die Gasflamme verringert außerdem Keramik, die anzeigt, dass der Wasserstoff in einem ionisierten Zustand befindet.

SG Gas hat eine Affinität für Wasser und andere Flüssigkeiten, einschließlich Brennstoffe, aber es Blasen aus der Flüssigkeit, nachdem sie einen Sättigungspunkt erreichen. Eine Nutzung der SG Gas Infusion wieder in Wasser ionisiert oder polarisierten Wasser erstellen.

SG Gas ist immer ein Gas bei Raumtemperatur unter normalen Wasserdampf benötigt Energie, um in großen Mengen zu verdampfen. Bei der Verbrennung der Gas kehrt immer wieder in flüssigem Wasser. Wenn sie in einem Ballon angeordnet ist, das Gas zunächst schwimmt der Ballon aber es sickert aus dem Ballon ziemlich schnell anzeigt, daß das Gas eine geringe Molekülstruktur.

Eine Theorie, die mit den festgestellten Eigenschaften ist, dass keine Bindungen von H2O gebrochen sind, wenn das Verfahren der Erfindung verwendet wird, sondern dass die Kombination der elektrischen und magnetischen Kräfte Umstrukturierung des Wassermoleküls. Gauß'sche Gesetz, die besagt, gibt es keine Monopole in Magnetismus, Dipole nur. Es ist gut bekannt, dass flüssiges Wasser bildet Wasserstoffbindungen mit anderen Wassermolekülen, um in einer flüssigen Lösung zu bleiben.

Anwendung des Gaußschen Gesetzes auf Wasserstoff, es hat polaren Eigenschaften, eröffnen eine neue Konfiguration, eines, in dem ein Wasserstoff an eine andere Wasserstoff und einem Sauerstoff gebunden werden. Bei Einwirkung von elektrischem Strom wird die elektro Stärke des Sauerstoffatoms geschwächt, so dass ein Wasserstoffatom zu entfernen und magnetisch Bindung an das andere Wasserstoffatom, die durch das Magnetfeld verstärkt wird. Daher ermöglicht die elektrischen und magnetischen Kräfte eine Verschiebung eines Wasserstoffmoleküls von H-O-H zu O-H-H Schaffung eines zweiatomigen Wasserstoffmolekül, das einzige ist, um atomaren Sauerstoff gebunden ist. Da der Sauerstoff ausgesetzt ist eine reaktive Stelle auf dem Gasmolekül ein geeigneter Name "hydroxyhydrogen". Diese Struktur voraus, dass der Sauerstoff ist jetzt aktiv und kann Metalle oxidieren. Er sagt voraus, dass in der unverbrannte gasförmigen Zustand, verursacht der erhöhte negative Ladung größeren Abstand zwischen den Gasmolekülen verursacht Stabilität, einen niedrigeren Siedepunkt, einen niedrigeren Gefrierpunkt, und einen höheren Dampfdruck.

Die Erfinder haben eine neue Isomer Wasser konzipiert - sie enthält die gleichen Atome, nur in einer anderen Konfiguration und weist somit verschiedene Eigenschaften von normalen Wasserdampf. Das Gas nicht clustern, um flüssiges Wasser in regelmäßigen atmosphärischen Temperaturen und Drücken zu erstellen wie die Moleküle des normalen Wasserdampf. Das Gas besteht in einem höheren Energiezustand, verbrennt selbst bei einer niedrigen Temperatur und schmilzt beliebiger Substrate, wenn sie der Gasflamme ausgesetzt wird. Die Gasflamme hat eine gleichmäßige blaue Farbe Aussehen ohne gelbe Funken bezeichnend für Wasser (H2O) Dampf oder roten Funken angibt entweder H2 oder O2 Gaskontamination. Daher ist die resultierende Gas (SG Gas) ein ionisiertes Gas oder ein Plasmagas nennen wir.

Unter Bezugnahme auf Fig.2 und Fig.3, gezeigt Atome in ihrer polaren Orientierung zum besseren Verständnis N bedeutet, Nordpol und S Bedeutung Südpol gezeigt. Dies bestimmt die Bahnspin oder magnetischen Flusses. Fig.2 stellt Wasser vor dem Durchlaufen des Verfahrens der Erfindung, während Fig.3 veranschaulicht das Verfahren und die Wirkung vermutlich von der verwendeten wässrigen Flüssigkeit.

Während das Magnetfeld richtet die Atome innerhalb des Wassermoleküls, das zusammenbrechende Feld induziert eine Ladung in der entgegengesetzten Richtung, und löst den gegenüberliegenden Wasserstoffbindung und erlaubt es, auf die andere ein Wasserstoffatom in ortho-Position zu binden, wie in Fig.3 dargestellt. Ortho-Wasserstoff ist reaktiver als para-Wasserstoff und erzeugt viel mehr Energie.

Diese Reaktion verändert sich Wasser aus einem flüssigen Cluster zu einem ionisierten Gas oder Plasma-Gas, das, wenn es gezündet wird, und die Flamme auf ein festes Substrat aufgebracht, schmelzen fast jede Substanz. Ferner wird, wenn das Gas in einer Wassercluster infundiert wird, um die Wassermoleküle zu binden und eine viel kleinere Cluster von unterschiedlicher Form und Eigenschaften ermöglicht es, Zellen und Hydrat Tieren und Pflanzen bei einer im wesentlichen höheren Geschwindigkeit durchdringen.

Es muss klar sein, dass aufgrund der Prozess hier verwendet wird, die Elektrolyse findet nicht statt. "Elektrolyse" wird als ein "Verfahren zur Trennung von chemisch gebundenen Elemente und Verbindungen, indem ein elektrischer Strom durch sie" definiert. Elektrolyse nicht stattfindet und keine Aufspaltung der Wassermolekülbindungen auf, wie durch die Tatsache, dass keine Erhöhung des Wasserstoff- oder Sauerstoffgas in der Reaktionszone gemessen werden, demonstriert wird. Dies ist ein wesentliches Unterscheidungsmerkmal von den Prozessen, die in einem Gas durch Elektrolyse von Wasser hergestellt geführt haben. Die durch Elektrolyse erzeugten Gase aufweisen weit unterschiedlichen Eigenschaften von SG Gas. Gase durch Elektrolyse hergestellt sind explosiv, nicht unter Druck gesetzt werden und der Zündung sind wärmeerzeugenden Gasen.

SG Gas ist ein ionisiertes Gas mit der Fähigkeit zu oxidieren oder irgendeine Substanz zu reduzieren. Auf einem nicht-oxidierten Substrat, wie Stahl, der aktive Sauerstoff in dem Molekül Bindung an die Stahl sofort bringen, um seine Schmelztemperatur und Freisetzung von Wasserstoff, die Bindungen mit atmosphärischem Sauerstoff unter Erzeugung von Wärme chemisch erfolgen. Auf einem oxidierten Substrat, wie beispielsweise Keramik, reduziert die Wasserstoff das Substrat durch chemische Bindung mit in dem Substrat vorhandenen Sauerstoff, Schmelzen des Materials und Freigabe atomarer Sauerstoff, der dann Anleihen mit dem Material. Diese Doppel-Reaktion ist für die Herstellung viel mehr Wärme als eine gewöhnliche Oxidationsreduktionsreaktion verantwortlich.

Diese Reaktionen werden auf rostigen Stahl und Beton bewährt. Wenn gewöhnliche Gas, wie Methan, Ethan, Propan, Butan oder Acetylen an rostigen Stahl Aufspringen und Spucken von Material tritt aufgrund der explosiven Reaktion des Eisenoxid aus dem nicht-oxidierten Metall getrennt aufgrund ihrer unterschiedlichen Ausdehnungs angewendet Raten. Mit SG Gas, tritt dies nicht auf, da die Oxidation und Reduktion bei der gleichen Zeit auftreten, und die Expansionsraten gleich sind. Auf Beton, wenn Wärme von einem gewöhnlichen Gas angewendet wird, der Teil der Flamme berührt wird weiter losbrechen vom Rest des Betons mit einer Sprengkraft und spucken Stücke heißen Beton nach außen und lassen Sie Löcher in die Betonoberfläche. Hierzu ist jedoch nicht mit dem SG Gas auftreten, da sie bereits in eine flüssige Form reduziert, bevor der Druck der ungleichmäßigen Ausdehnung auftritt.

Einfach gesagt SG Gas ist ein ionisiertes Gas oxidieren kann, oder jedes Material zu reduzieren, fast ohne die Nebenwirkungen, angelegt von anderen wärmeerzeugenden Flammen. Wärme ist das Nebenprodukt der Reibung in der Chemie zwei Atomen kollidieren miteinander in einer Reaktion, wie Oxidation und Reduktion Ursache diese Reibung bekannt. Ein Gas, um als Brennstoff bezeichnet wird, ist normalerweise ein Kohlenwasserstoff, die leicht oxidiert wird, ist jedoch die Kohlen was wird oxidiert und der Sauerstoff wird reduziert Bedeutung dies wo Reibung auftritt und diese sind die Elemente erhitzt wird. Wärmeabgabe von diesen Stoffen gegeben ist Brech Hitze und die Stoffe erhitzt werden Absorbieren von Wärme, oder besser gesagt, werden von sich schnell bewegenden heißen Gasen bombardiert. SG Gas kann die Definition der Schmelzpunkt aufgrund des Fehlens von Wärme produziert Flammen ändern.




Der Elektrolyseur des Charles Garrett
Charles Garrett wurde US Patent 2.006.676 auf 2. Juli 1935 erteilt, in dem er einige beeindruckende Details zeigt. Erstens erzeugt er einen zusätzlichen elektrischen Eingang durch den Einbau eines zweiten (6 Volt) Lichtmaschine zu seinem Auto. Während die Zeichnung zeigt die angelegte Spannung Vertauschen der Polarität, wurde diese nicht schnell geschehen, nur gelegentlich sogar bis eine Verschlechterung der Elektroden.

Er behauptete, den Wasserstand in der Elektrolyse-Kammer mit einer ordentlichen Vergaser-style Schwimmer und Nadelventil Anordnung. Er verbesserte die Elektrolyse durch die Einführung einer perforierten Rohr unterhalb der Elektrodenplatten die der Motor in die Luft saugen an den Platten ermöglicht. Dadurch kühlt der Elektrolyt (Wasser mit wenigen Tropfen Salzsäure) einführt Wasserdampf zu dem Gasgemisch und abträgt keine Blasen auf den Platten, ohne die Notwendigkeit für jede zusätzliche mechanische Vorrichtung. Man bedenkt, dass er dies tat 75 Jahre zurückliegt, ist es ein beeindruckendes Stück Arbeit. Bitte beachten, dass zwar nur fünf Elektrodenplatten in dem Diagramm dargestellt, in Wirklichkeit ist es wahrscheinlich ist, da das Gasvolumen ist direkt proportional zu der Plattenfläche, dass viele solcher Platten wurden verwendet.


Ein Punkt, der beachtet werden sollte, ist, dass die Autos der damaligen Zeit sehr viel kleiner Hubraumklassen hatten und so werden sie weit weniger HHO Gas-Gemisch benötigt haben, um adäquat ausführen.





Der Elektrolyseur von Archie Blue
Mehr als 50 Jahre nach Charles Garrett sein Patent gewährt wurde, wurde ein anderes zu Archie Blau gewährt. Die Ausrüstung in den beiden Patentschriften beschrieben ist in mehr oder weniger die gleiche Weise. Archie Gerät ist sehr einfach zu bauen und nutzt gerade Elektrolyse mit keinem Versuch Pulsen der elektrischen Versorgung. Wie Charles Garrett, behauptete Archie Blau zu laufen, ein Auto auf Wasser allein haben, indem er seine Elektrolyseur Design, das hier gezeigt wird:



Mit diesem Gerät wird Luft aus dem Austrittsrohr vom Fahrzeugmotor gesaugt, während er in dem Elektrolyseur durch eine Luftpumpe gepumpt. Die Luft strömt nach unten durch das zentrale Rohr und wird durch die nicht ausgerichtete Löcher in den Elektrodenplatten gezwungen, wodurch Turbulenzen und wahrscheinlich die Bildung von Wasser-Gas-Kristalle. Die Luftblasen ebenfalls rühren das Elektrolyt in lebhafte Bewegung, Lösen des Blasen Wasserstoff und Sauerstoff, die auf den Platten zu bilden als Ergebnis der Elektrolyse Stromfluß durch den Elektrolyten.

Es wird gesagt, dass sechs dieser Elektrolyse-Einheiten ausreichen, um ein Auto nur mit Wasser als Kraftstoff laufen. Es wurde festgestellt, dass die Elektrolyse von Wasser Optimum bei 1,5 Volt ist, so könnte es effizienter sein, um die Einheiten in Reihe, wo jeder Einheiten erhält 2 Volt anstatt parallel, wobei jede Einheit erhält 12 Volt (es sei denn natürlich, die Heizung angeschlossen hervorgerufen durch sie verbindenden parallel ist ein Faktor bei der hohen Effizienz der Archie Blue-System):


Die Luft-Verbindung ist die gleiche für beide Methoden der Verdrahtung der Zellen. Wenn in Reihe geschaltet, kann der Spannungsabfall an jeder Zelle nicht die gleiche sein, obwohl sie in einer identischen Weise konstruiert wurden.

Bitte beachten Sie, dass Sie ändern sollten ein Fahrzeug mit Wasserstoff zu betreiben, entweder als Zusatz oder als Ersatz für Benzin, müssen Sie es mit Ihrer Versicherung klären, bevor Sie es auf einer öffentlichen Straße muss, sonst wird man ohne zu fahren Versicherungen, da jede Veränderung des Fahrzeugs automatisch erlischt die Versicherung, wenn der Versicherer nicht mitgeteilt wird und stimmt die Änderung. Sie können natürlich modifizieren stationären Motor oder ein Fahrzeug, das man nur auf einem privaten Grundstück laufen. In den USA haben die Ölkonzerne die lokalen Gerichte in einem solchen Maße, dass in einigen Staaten ist es eine Straftat "laufen ein Fahrzeug auf einem nicht zugelassenen Kraftstoff" ist beeinflusst.

Nebenbei können Sie daran interessiert zu hören, dass ich gesagt worden, dass die Prohibition in Amerika überhaupt nichts mit Menschen trinken Alkohol zu tun hatte. Die Realität war, dass in den frühen Tagen, Henry Ford wollte habe seine Model-T Auto läuft Kraftstoff weniger durch die Verwendung eines Nikola Tesla entwickelt magneto-System und einen Elektromotor, aber er wurde in mit einem Verbrennungsmotor, um den Brennvorgang unter Druck Benzins eine unerwünschte Komponente des lokalen Ölindustrie war. Dies führte zu einem Problem für die Menschen auf langen Strecken, da es nur sehr wenige Benzin Tankstellen zu diesem Zeitpunkt. Um das Problem zu überwinden, wurden die frühen Fahrzeuge bis so dass sie wahlweise mit Benzin oder Alkohol durch rund 50.000 Bauern im ganzen Land verstreut produziert laufen konnte eingestellt. Wenn die Öl-Industrie entdeckt, wie profitabel es war der Verkauf von Benzin, eröffnet sie viele Benzin-Tankstellen. Dann wollten die Bauern auszuschließen und haben alle Gewinne für sich selbst und so Prohibition eingeführt wurde, nicht auf Menschen Alkohol trinken zu stoppen (obwohl das der Vorwand war), aber in Wirklichkeit zum Herunterfahren der 50.000 Alkohol-Stills, die ihre Wettbewerbs waren . Wenn die Standbilder weg waren, dann Prohibition wurde fallengelassen, da er es das Ziel eines Kraftstoff Monopol erreicht hatte Die Luft-Verbindung ist die gleiche für beide Methoden der Verdrahtung der Zellen. Wenn in Reihe geschaltet, kann der Spannungsabfall an jeder Zelle nicht die gleiche sein, obwohl sie in einer identischen Weise konstruiert wurden.

Bitte beachten Sie, dass Sie ändern sollten ein Fahrzeug mit Wasserstoff zu betreiben, entweder als Zusatz oder als Ersatz für Benzin, müssen Sie es mit Ihrer Versicherung klären, bevor Sie es auf einer öffentlichen Straße muss, sonst wird man ohne zu fahren Versicherungen, da jede Veränderung des Fahrzeugs automatisch erlischt die Versicherung, wenn der Versicherer nicht mitgeteilt wird und stimmt die Änderung. Sie können natürlich modifizieren stationären Motor oder ein Fahrzeug, das man nur auf einem privaten Grundstück laufen. In den USA haben die Ölkonzerne die lokalen Gerichte in einem solchen Maße, dass in einigen Staaten ist es eine Straftat "laufen ein Fahrzeug auf einem nicht zugelassenen Kraftstoff" ist beeinflusst.

Nebenbei können Sie daran interessiert zu hören, dass ich gesagt worden, dass die Prohibition in Amerika überhaupt nichts mit Menschen trinken Alkohol zu tun hatte. Die Realität war, dass in den frühen Tagen, Henry Ford wollte habe seine Model-T Auto läuft Kraftstoff weniger durch die Verwendung eines Nikola Tesla entwickelt magneto-System und einen Elektromotor, aber er wurde in mit einem Verbrennungsmotor, um den Brennvorgang unter Druck Benzins eine unerwünschte Komponente des lokalen Ölindustrie war. Dies führte zu einem Problem für die Menschen auf langen Strecken, da es nur sehr wenige Benzin Tankstellen zu diesem Zeitpunkt. Um das Problem zu überwinden, wurden die frühen Fahrzeuge bis so dass sie wahlweise mit Benzin oder Alkohol durch rund 50.000 Bauern im ganzen Land verstreut produziert laufen konnte eingestellt. Wenn die Öl-Industrie entdeckt, wie profitabel es war der Verkauf von Benzin, eröffnet sie viele Benzin-Tankstellen. Dann wollten die Bauern auszuschließen und haben alle Gewinne für sich selbst und so Prohibition eingeführt wurde, nicht auf Menschen Alkohol trinken zu stoppen (obwohl das der Vorwand war), aber in Wirklichkeit zum Herunterfahren der 50.000 Alkohol-Stills, die ihre Wettbewerbs waren . Wenn die Standbilder weg waren, dann Prohibition wurde fallengelassen, da er es das Ziel eines Kraftstoff Monopol erreicht hatte.




Der Elektrolyseur-System von Paul Zigouras
In seinem Dokument zieht Moray König auf die HHO Zelle Design der amerikanischen, Paul Zigouras, die sehr bekannt im Jahr wurde 2011 aufgrund seiner Zelle Design, das durchaus in der Lage läuft ein 320 PS Schiffsmotor ist. Paul, im Alter von 30, hatte eine Geschichte des Wiederaufbaus Schiffsmotoren und dann verkaufen sie. Er wurde dann zu helfen einen Freund, der einen Wettbewerb getreten für das Auto hatte mit dem höchsten mpg Aufführung. Paul stellte fest, dass durch Zugabe von HHO der Luft in den Automotor, dass sie 70 mpg auf dem flachen bekommen beim Fahren sorgfältig. Ihr Ziel war 100 mpg, und so wurden sie, indem sie 30 mpg knapp ihr Ziel enttäuscht.

Paul beschlossen, auf der HHO Winkel arbeiten, um zu sehen, was erreicht werden konnte und die Hilfe von einem Freund und irgendwann freier Mitarbeiter, die Experten in der Elektronik war, als Paul war nicht vertraut mit Elektronik. Wahrscheinlich ohne Verständnis der zugrunde liegenden Ursachen, gelang es ihnen, mehrere Betriebssysteme Prinzipien nutzen - Kavitation, geladene Wasser-Gas-Cluster, Resonanz, mechanische Schwingungen und eine "Aufspaltung der positive 'style Stromversorgung. Das Gesamtergebnis war spektakulär, die ihren Höhepunkt in einer kleinen Zelle, in die Wasser könnte buchstäblich abgespritzt werden und nur Gas kam aus dem anderen Ende.

Paul nie aufgedeckt die genaue Schaltungsdesign und es wird berichtet, dass er die Rechte verkauft, um die Ausführung für US $6.000.000. Die Käufer dann kontaktiert die eBay Käufer der neuesten Version von Pauls Leiterplatte und bezahlte $20.000 zu kaufen zurück. Die eBay Käufer war zufrieden mit dem Geschäft, als er nur $1.100 für sie bezahlt hatte und so einen Gewinn von $18.900 auf den Deal. Zu diesem Zeitpunkt des Schreibens (2013) einige 18 Monate sind vergangen, und es scheint ziemlich klar, dass die heutigen Besitzer des Paulus Schaltungsdesign nicht die geringste Absicht, zu teilen oder die Herstellung des Design haben und so war es tatsächlich ad acta gelegt, nie zu sehen wieder. Sie waren nicht daran interessiert in der Zelle, sondern nur die Elektronik-Platine.

Es gibt jedoch eine Reihe von Dingen über die Gestaltung bekannt ist, wahrscheinlich ausreichend, damit ein ähnliches Design hergestellt werden. Diese Elemente sind wie folgt:

Paul machte in zwei Größen. Die kleinere Version hatten zwischen 20 und 30 Platten jeweils 2-Zoll (50 mm) breit und 8-Zoll (200 mm) lang, 316L-grade oder 318L-Edelstahl ein Sechzehntel Zoll dick (1,6 mm), gestapelten mit einem Spalt von nur 0,635 mm zwischen ihnen. Dieses kleine Version könnte 2,5 (US) Gallonen Wasser pro Minute in Gas, das etwa 17.500 Liter Gas pro Minute zu sprengen. Das Wasser wurde in ein Ende abgespritzt, und kein Wasser erreicht das andere Ende, das ist ziemlich spektakulär Leistung.

Die größere Zelle hatte 36 Teller 3-Zoll (75 mm) breit und 10-Zoll (254 mm) lang, auch 316L oder 318L Edelstahl 1,6 mm dick ist und mit einer Lücke von 0,635 mm zwischen den Platten. Dass die Größe der Zelle könnte Wasser zu Gas umgewandelt in Höhe von 5 (US) Gallonen pro Minute (35.000 Liter Gas pro Minute)

Die Techniken mit diesen Zellen verwendet wird, ist überhaupt nichts, wie jeder von den verschiedenen anderen Elektrolyseur Entwürfe in diesem Kapitel behandelt. Dies ist, weil die Zelle Vorgang ist nichts, wie der herkömmlichen Elektrolyse oder auch wie DC-Impuls getriebenen Wasserspaltung wie im Stan Meyer "Water Fuel Cell" eingesetzt

Erstens werden die Platten mit 60-Grad Siliciumcarbid in einem Winkel von 45 Grad zur Oberfläche der Platte gestrahlt, wodurch scharfkantige Krater in der Oberfläche der Platte. Wenn Wasser durch den sehr schmalen Spalt zwischen diesen Platten gezwungen wird, bewirkt diese Krater auf beiden Seiten dieser sehr schmalen Wasserströmung Turbulenzen und Kavitation. Cavitation produziert winzige Bläschen im Wasser und in dem Buch "Ultrasonics Methods and Applications" von Jack Blitz wird darauf hingewiesen, dass jeder Kavitationsblase eine positive Ladung auf der einen Seite und eine entsprechende negative Ladung auf der gegenüberliegenden Seite. Da die Blasen sehr klein sind, sind diese Kosten nicht weit auseinander, und es scheint nicht unrealistisch zu sein zu behaupten, dass diese Gebühren Elektrolyse des Wassers führen auf einem sehr kleinen Maßstab. Aber, da es eine sehr große Anzahl von diesen Blasen könnte die Gesamtwirkung nicht nur geringfügig. Der gewaltsame Kavitation fast sicher produziert geladene Wasser-Gas-Cluster, so was kommt aus dem Ende der Zelle wird HHO Gas, geladene Wasser-Gas-Cluster, plus was auch immer werden, die in Wasser gelöst wurden und möglicherweise Wasserdampf sein.

Die Platten wurden wie folgt gestaltet:


Die Kante mit Blick auf die ankommenden Wasser zu einer Schneide geschärft, und die Projektion zu nehmen ein Push-on elektrischen Flachstecker hat seinen äußeren Rand leicht geschärft zu erleichtern, um den Stecker auf der Platte schieben und eine gute elektrische Verbindung zum die Platte. Aufgrund der sehr schmalen Spalt zwischen den Platten wird jede zweite Platte über etwas Spiel zwischen den Anschlüssen geben gedreht. Dies stellt alle positiven Anschlüsse auf einer Seite und alle negativen Anschlüssen auf der gegenüberliegenden Seite.

Wenn verwendet, ein Auto ausführen, wird die Zelle im Inneren der HHO-Standard, rechteckig, Kunststoff Luftkasten die den Luftfilter verbindet mit dem Verteiler Lufteinlass platziert. Dies bewirkt, dass die eingehende Luft gut mit dem HHO und andere Gase durch die Zelle erzeugt wird, bevor das Gemisch in den Motor.

Die elektronische Schaltung (Wert von $6.000.000) eine gewöhnliche Kfz-Bordnetzen von etwa 14 Volt. Dies wird durch einen Standard-MSD-amp 200 Hochleistungs Generator von dem Motor angetrieben zugeführt. Die anfängliche Stromaufnahme für die größere (35.000 lpm) Zelle 190 Ampere, aber wenn die Zelle in Gang kommt, fällt die Stromaufnahme auf konstant 10 Ampere, und das Gas Produktionsrate ist nicht auf den Stromverbrauch aus. Dieser Prozess ist nicht jede Art von herkömmlichen Elektrolyse und hat überhaupt nichts mit ausgezeichneten Labor Faradays Arbeit zu tun. Der Coefficient of Performance soll zwischen 5 und 10, obwohl, wie diese Zahl abgeleitet werden könnten ist keineswegs alles andere als klar.

Die Schaltung soll eine sehr saubere Rechteckwelle mit sehr steil ansteigenden und abfallenden Flanken der Wellenform zu erzeugen. Die Frequenz der Welle ist in der 40 kHz bis 44 kHz und 30 getrennte Region Transistoren verwendet werden, um die Platten zu fahren - vermutlich einen Transistor pro Platte für den 30-Platte Version der kleineren Zelle. Die Wellenform nicht auf Null Volt fallen, sondern weist eine Spannung von 1 Volt gegenüber. Das heißt, oszilliert die Spannung zwischen 1 V und 14 V und so gibt es immer eine Spannung, die an den Platten. Da die Schaltung noch nie offenbart worden sind, ist es durchaus möglich, dass die Spannung deutlich über dem 14-Volt angehoben wird, aber das scheint unwahrscheinlich, wenn 190 Ampere ist der Anlaufstrom. Es wird angegeben, dass bei 44 kHz, der Strom, der benötigt nur ein Achtel, was für die HHO Strömungsrate erwarten ist.

In einem Fahrzeug wird die Gasströmungsrate durch improvisierenden eine Verknüpfung zwischen der Drossel und dem Ventil, das die Geschwindigkeit der Wasserströmung in der Zelle steuert. Nicht überraschend, wenn der Wasserzulauf Rate senken, hat die Gasproduktionsrate auch fallen, wie es ist einfach nicht alles Wasser in Gas umgewandelt werden. Jeder Liter Wasser produziert rund 1.860 Liter HHO Gas, und so, wenn die Zelle Ausgang ist 17.500 lpm, dann wird das Wasser Zuflussrate würde etwa 9,4 Liter pro Minute oder 157 ccs pro Sekunde. Allerdings scheint es unwahrscheinlich, dass, wenn sie mit Luft vermischt, so viel wie 17.500 Liter HHO pro Minute benötigt würden. Es wird angemerkt, dass die Verwendung von heißem Wasser knapp Siedepunkt, ist ein Vorteil, wenn auch, warum das so sein sollte nicht angegeben wird.

Die Zelle summt ziemlich laut im Betrieb. Dies ist definitiv nicht von einem 40 kHz-Frequenz-Signal als das menschliche Gehör geht nur bis zu 20 kHz bei den meisten verursacht. Es könnte eine untere Harmonischen (20 kHz, 10 kHz, 5 kHz, ...) sein, oder er könnte durch mechanische Kräfte, die durch die Wasserströmung erzeugte verursacht werden. Wenn Leitungswasser verwendet wird, dann gelöste Feststoffe zurückgelassen werden, wenn das Wasser wird Gas. Dieser Rückstand kann aus der Zelle abgewaschen werden, indem das Wasser auf und halten die elektrische Energie ausgeschaltet wie wäscht die Platten.

Mit dieser Menge an Informationen über die Zelle und Elektronik-Design, könnte es gut möglich sein, um die Zelle zu replizieren und führen Fahrzeugmotoren von ihm. Aber bitte beachten Sie, dass Bob Boyce in Amerika eine 3,5 Jahre Gefängnis für "Betrieb eines Fahrzeugs auf einem nicht zugelassenen Kraftstoff" übergeben wurde. Er schlug diese Anklage, aber es sollte klar sein, dass eine Maßnahme wie die hundertprozentige rechtswidrig ist und ist Teil des Betrugs, der zu zwingen, alle Fahrzeugnutzer, um Öl zu verbrennen versucht.

Auch in Amerika, wurde Bill Williams läuft seinem Ford Pick-up Truck mit Joe Zelle als Booster in "Radler"-Modus angeschlossen. Er fand, dass seinen Lastwagen keinen Kraftstoff überhaupt verwendet, obwohl es durchaus Lage Zeichnung Kraftstoff in dem Kraftstofftank aus war. Bill zerstörte seine Zelle und nicht darüber reden wegen Einschüchterung von bewaffneten Schlägern. Details seiner Design zusammen mit fortgeschrittenen Joe Zelle Entwürfe sind in Kapitel 9.




Die Petro Dollar
Allerdings lief es nicht alles mit allen Mitteln. Um mehr zu entdecken, vielleicht sollten Sie sich das folgende Video an überlegen www.safeshare.tv/w/gQnBDHTCDs wo es heißt:

Warum die Vereinigten Staaten anzugreifen Libyen, Irak, Afghanistan und Jemen? Warum sind US-Agenten helfen, de-stabilisieren Syrien? Und warum ist die Regierung der Vereinigten Staaten so versessen in Abbau Iran, trotz der Tatsache, dass Iran nicht jedes Land seit 1798 angegriffen?

Und, was ist dann? Was wir für die Reise? Wenn Sie an der aktuellen Flugbahn, dass wir auf aussehen, macht es keinen Sinn überhaupt, wenn Sie es zu bewerten, was wir in der Schule gelehrt wird. Und es macht keinen Sinn, wenn Sie Ihre Welt Blick auf die Propaganda, dass die Mainstream-Medien versucht, pass off als Nachrichten stützen. Aber es macht Sinn, wenn Sie die wirklichen Motive der Mächtigen kennen. Um diese Motive zu verstehen, müssen wir zunächst einen Blick auf die Geschichte zu nehmen:

Im Jahr 1945, Großbritannien, mit Zustimmung gründete den Dollar als globale Leitwährung, der die internationalen Waren in Dollar wurden preislich gemeint. Die Vereinbarung, die die Vereinigten Staaten gaben eine deutliche finanzielle Vorteile wurde unter der Bedingung gemacht, dass diese Dollars bliebe für Gold einlösbar bei einer konstanten Rate von $35 pro Unze.


Die Vereinigten Staaten versprochen, nicht sehr viel Geld drucken, aber das war auf der Ehre-System, weil die Federal Reserve verweigerte jede Prüfung oder Aufsicht es Druckmaschinen ermöglichen.


In den Jahren bis 1970, machte die Ausgaben in den Vietnam-Krieg deutlich in viele Länder, dass die USA Druck weit mehr Geld, als sie in Gold hatte, und in der Antwort, sie für ihr Gold zurück verlangen begann. Das ist natürlich, löste eine rasche Abwertung des Dollars. Die Situation im Jahr 1971 ihren Höhepunkt, als Frankreich versuchte es Gold zurückziehen und Nixon abgelehnt. Am 15. August machte er die folgende Mitteilung:


"Ich habe den Finanzminister angewiesen, die erforderlichen Maßnahmen zu ergreifen, um den Dollar gegen die Spekulanten zu verteidigen. Ich richtete Secretary Connolly vorübergehend auszusetzen, die Konvertierbarkeit des Dollars in Gold oder andere Währungsreserven außer in Mengen und unter Bedingungen ermittelt, die im Interesse der Währungsstabilität und im besten Interesse der Vereinigten Staaten "sein.

Dies war offensichtlich nicht um eine zeitweilige Aussetzung, wie er behauptete, sondern eine dauerhafte Voreinstellung, und für den Rest der Welt anvertraut die Vereinigten Staaten mit ihrem Gold hatte, war es glatter Diebstahl. Im Jahr 1973 bat Präsident Nixon König Faisal von Saudi-Arabien nur US-Dollar in die Bezahlung des Öls zu akzeptieren und alle überschüssigen Gewinne zu investieren.


US Treasury Bonds, Notes und Bills. Im Gegenzug bot Nixon militärischen Schutz für Saudi-Ölfelder. Das gleiche Angebot wurde zu jedem der wichtigsten Öl produzierenden Länder ausgedehnt, und 1975, jedes Mitglied der OPEC hatte zugesagt, nur verkaufen ihre Öl in Dollar.


Der Akt der Bewegung des Dollars vom Gold und band es an ausländischem Öl, sofort jedes Öl importierenden Land der Welt gezwungen, eine konstante Versorgung Federal Reserve Papier zu halten und um das Papier zu erhalten, müssten sie zu senden realen physikalischen Waren nach Amerika. Dies war die Geburtsstunde der Petro-Dollar. Papier ging, alles America benötigt kam, und die Vereinigten Staaten haben sehr, sehr reich als Ergebnis. Es war die größte finanzielle con in der aufgezeichneten Geschichte.


Das Wettrüsten des Kalten Krieges war ein Pokerspiel. Militärausgaben waren die Chips und die USA hatten einen endlosen Vorrat an Chips. Mit der Petro-Dollar unter seinem Gürtel, war es in der Lage, die Einsätze höher und höher anzuheben, outspending jedes andere Land auf der Welt, bis schließlich übertraf US Militärausgaben, dass all die anderen Nationen in der Welt zusammen - die Sowjetunion nie eine Chance gehabt.


Der Zusammenbruch des Ostblocks im Jahr 1991, nahm die letzte Gegengewicht zur amerikanischen militärischen Macht. Die Vereinigten Staaten waren jetzt eine unbestrittene Super-Leistung ohne Rivalen. Viele hofften, dass dies der Beginn einer neuen Ära des Friedens und der Stabilität zu markieren. Leider gab es solche in hohen Positionen, die andere Ideen hatten. Im selben Jahr marschierten die USA den Irak im ersten Golfkrieg und nach Zerkleinerung des irakischen Militärs und Zerstörung ihrer Infrastruktur, einschließlich Wasser-Kläranlagen und Krankenhäusern, lähmende Sanktionen verhängt wurden, welche verhindert, dass die Infrastruktur von umgebaut.


Diese Sanktionen, die von Bush Senior eingeleitet wurden, und erhalten während des gesamten Clinton-Administration, dauerte über ein Jahrzehnt und wurden schätzungsweise starben mehr als 500.000 Kinder haben. Die Clinton-Regierung war sich bewusst dieser Zahlen.


Ein TV Interviewer zu sprechen Madeleine Albright, Staatssekretär für Clinton, fragte: "Wir haben gehört, dass eine halbe Million Kinder gestorben sind, ich meine, das ist mehr Kinder, als in Hiroshima gestorben, und, und ist den Preis wert?" . Um dem Madeleine Albright antwortete: " Ich denke, dass dies eine sehr harte Wahl ist. Wir denken, dass der Preis ist es wert ”.


Fräulein Albright, was genau wert töten 500.000 Kinder für was? Im November 2000 begann im Irak verkaufen sie das Öl ausschließlich in Euro. Dies war ein direkter Angriff auf den Dollar und auf US-Finanz-Dominanz, und es wurde nicht geduldet werden. Als Reaktion begann die US-Regierung mit der Unterstützung der Mainstream-Medien, für den Aufbau einer Masse Propagandakampagne behauptet, dass der Irak Massenvernichtungswaffen hatte und plante, sie zu benutzen. Im Jahr 2003, die USA und drangen, nachdem sie hatte die Kontrolle des Landes, wurden Ölverkäufe sofort wieder auf Dollar umgestellt. Dies ist besonders bemerkbar Wechsel zurück in den Dollar bedeutete eine 15% bis 20% Verlust an Einnahmen aufgrund des Euro höheren Wert. Es macht keinen Sinn überhaupt, wenn Sie die Petro-Dollar berücksichtigt.


Am 2. März 2007 sagte US-General Wesley Clark: " So kam ich zurück, um zu sehen ihn vor ein paar Wochen später und bis zu diesem Zeitpunkt waren wir in Afghanistan bombardieren. Ich sagte: " Sind wir noch in den Krieg mit dem Irak? " Und er sagte, 'Oh es ist schlimmer als das ist. " Er sagte, als er über erreichte auf seinem Schreibtisch und nahm ein Stück Papier und sagte: " Ich habe diese sich von oben (also aus dem Secretary of Defence Office) heute, diese ein Memo, das, wie wir zu nehmen beschreibt, ist aus sieben Ländern in fünf Jahren, beginnend mit dem Irak und Syrien, Libanon, Libyen, Somalia, Sudan und Abschließende Iran ".


Werfen wir einen Blick auf die Ereignisse des vergangenen Jahrzehnts und sehen, ob Sie ein Muster zu sehen. In Libyen war Gaddafi in einem Prozess der Organisation ein Block der afrikanischen Länder um eine Gold-basierte Währung namens "Dinar", die sie bestimmt zu nutzen, um den Dollar in dieser Region zu ersetzen erstellen. USA und NATO-Truppen halfen zu destabilisieren und die Regierung zu stürzen im Jahr 2011 und nach die Kontrolle über die Region, US bewaffneten Rebellen Gaddafi kaltblütig hingerichtet und sofort die libysche Zentralbank. Iran hat sich aktiv Kampagnen zur Ölverkäufe off des Dollars ziehen seit geraumer Zeit, und es hat vor kurzem Verträge abgesichert zu Öl im Austausch für Gold handeln. In Reaktion darauf hat die US-Regierung mit den Mainstream-Medien Unterstützung wurde versucht, internationale Unterstützung für Militärschläge unter dem Vorwand der Verhinderung Iran vom Bau einer Atomwaffe zu bauen. In der Zwischenzeit gründeten sie Sanktionen, die sie offen zugeben, an was zu einem Zusammenbruch der iranischen Wirtschaft.

Syrien ist Irans engster Verbündeter und sie werden von der gegenseitigen Verteidigung Abkommen gebunden. Das Land ist derzeit in den Prozess der mit verdeckten Unterstützung von NATO destabilisiert und obwohl Russland und China die Vereinigten Staaten haben davor gewarnt, sich nicht einzumischen, das Weiße Haus hat Aussagen im vergangenen Monat mitgeteilt, dass sie eine militärische Intervention erwägt gemacht. Es sollte klar sein, dass eine militärische Intervention in Syrien und der Iran nicht in Betracht gezogen wird - es ist eine ausgemachte Sache. So wie es im Irak und in Libyen war, wird die US-aktiv daran arbeiten, den Kontext, die ihnen die diplomatischen Abdeckung zu tun, was sie bereits geplant zu schaffen. Das Motiv für diese Invasionen und verdeckten Aktionen wird deutlich, wenn wir sie in ihrer vollen Kontext zu betrachten und 'die Punkte zu verbinden. " Diejenigen, die die Vereinigten Staaten kontrollieren verstehen, dass, wenn auch nur in wenigen Ländern, um ihr Öl in einer anderen Währung zu verkaufen beginnen, wird es löste eine Kettenreaktion aus und der Dollar wird kollabieren. Sie verstehen, dass es absolut nichts hält den Wert des Dollars an dieser Stelle und damit auch der Rest der Welt. Aber anstatt die Tatsache akzeptieren, dass der Dollar nähert sich dem Ende, es ist Lebensdauer, die Befugnisse, die gemacht werden haben eine berechnete Schachzug. Sie haben beschlossen, die Rohling Gewalt des US-Militärs zu verwenden, um jeden einzelnen beständig Staat im Nahen Osten und in Afrika zu vernichten.

Das allein wäre schon schlimm genug, aber was Sie verstehen müssen, ist, dass dies nicht mit dem Iran zu beenden. China und Russland erklärte öffentlich und in aller Deutlichkeit, dass sie nicht tolerieren wird einen Angriff auf den Iran oder Syrien. Der Iran ist eines ihrer wichtigsten Verbündeten, einer der letzten unabhängigen Ölproduzenten in der Region, und sie verstehen, dass, wenn der Iran fällt, dann werden sie keine Möglichkeit, den Dollar, ohne den Krieg zu entkommen. Und doch sind die Vereinigten Staaten voranzutreiben, trotz der Warnungen. Was wir hier erleben, ist eine Bahn, die direkt an das Undenkbare führt. Es ist eine Bahn, die vor Jahren in voller Kenntnis der menschlichen Konsequenzen zugeordnet wurde. Aber wer war es, dass hat uns auf diesem Kurs? Welche Art von Psychopathen ist bereit, absichtlich den Weg eines globalen Konflikt, der zu Millionen von Toten führen wird, nur um den Wert eines Papiers Währung zu schützen? Es ist offensichtlich nicht der Präsident. Die Entscheidung, Syrien, Libyen und Iran einzumarschieren wurde lange vor Obama hatte die nationale Rampenlicht gestiegen, und doch ist er der Erfüllung seiner Aufgaben wie die Puppen, die ihm vorausgingen. Also, wer ist es, der die Fäden zieht?

Oft sind die besten Antworten auf Fragen wie diese, indem er eine andere Frage gefunden "Cui Bono?" - "Wer Benefits?" Offensichtlich haben diejenigen, die die Macht des Dollars zu drucken aus der Luft gegriffen haben am meisten zu verlieren, wenn der Dollar zu fallen, und seit 1913, dass die Macht von der Federal Reserve gehalten worden. Die Federal Reserve ist eine private Einrichtung von einem Konglomerat der mächtigsten Banken der Welt und den Menschen, die diese Banken sind diejenigen, die diese Fäden zu ziehen kontrollieren Besitz. Für sie ist dies nur ein Spiel. Ihr Leben und das Leben derer, die Sie lieben, sind nur Schachfiguren auf ihrem Schachbrett. Und wie ein verwöhntes vier-jährige, die Tipps der Vorstand auf den Boden, wenn er zu verlieren beginnt, sind die Kräfte, die bereit sind, den Dritten Weltkrieg beginnen, die Kontrolle über das globale Finanzsystem zu halten.


Beachten Sie, dass, wenn diese Kriege zu erweitern und zu beschleunigen. Beachten Sie, dass, wenn Ihr Sohn oder Ihre Nachbarn Sohn kommt zurück in eine Fahne drapiert Sarg. Beachten Sie, dass, wenn sie den Finger auf den neuen "Feindbilder", weil die Verrückten, die läuft diese Show sind, wird dies als weit führen, wie Sie sie zu ermöglichen.

Also, wie viel Zeit wir noch haben? Es ist eine Frage, die ich höre ständig. Aber es ist die falsche Frage. Fragen, wie viel Zeit wir noch haben ist eine passive Haltung. Es ist die Haltung eines Gefangenen, der darauf wartet, zu einem Graben genommen und erschossen in der Rückseite des Kopfes ist.

Wie stehen unsere Chancen? Können wir den Kurs ändern? Auch die falsche Frage. Die Chancen nicht mehr wichtig. Wenn Sie verstehen, was wir konfrontiert sind, dann haben Sie eine moralische Verantwortung, alles in Ihrer Macht Stehende zu tun, um den Kurs sind wir auf zu ändern, unabhängig von den Quoten. Es ist nur, wenn Sie stützen Ihre Beteiligung über die Chancen für Ihren Erfolg zu stoppen, dass der Erfolg tatsächlich möglich wird. Um die kranke eingeborene Macht von den finanziellen Eliten Streifen und bringen diese kriminellen Kartelle Gerechtigkeit erfordert nichts weniger als eine Revolution. Die Regierung wird uns nicht retten. Die Regierung ist komplett unterwandert und korrupt bis ins Mark. Suchen, um sie für eine Lösung an dieser Stelle ist völlig naiv.

Es gibt drei Stufen der Revolution, und sie sind sequentiell. Stage One ist bereits im Gange Stage One ist die ideologische Widerstand. In dieser Phase müssen wir aktiv daran arbeiten, aufwachen so viele Menschen wie möglich über das, was passiert ist und die Richtung wir uns bewegen. Alle Revolutionen stammen aus einer Verschiebung der Mind-Set der Bevölkerung und keine andere sinnvolle Widerstand ist, ohne dass es möglich ist. Der Erfolg in diesem Stadium des Spiels kann durch die Ansteckung von Ideen gemessen werden. Wenn Idee, eine kritische Masse erreicht hat, beginnt er, auf eigene verbreiten und sickert in allen Ebenen der Gesellschaft. Um diese Ansteckung zu erreichen, brauchen wir mehr Menschen in diesem Kampf. Wir brauchen mehr Leute zu Wort, die Videos, Artikel schreiben, bekommen diese Informationen an die nationalen und internationalen Bühne, und wir brauchen vor allem die Polizei und das Militär zu erreichen.


Stufe Zwei ist ziviler Ungehorsam, auch als gewaltlosen Widerstand bekannt. In diesem Stadium, setzen Sie Ihr Geld, wenn Ihr Mund ist, oder genauer gesagt, zurückzuhalten Sie Ihr Geld und Ihre Gehorsam von der Regierung und Sie tun alles in Ihrer Macht, um die Gänge des Staates zum Stillstand zu bringen. Praktiziert in der Masse, ist dieses Verfahren allein oft genug, um eine Regelung auf seinen Knien bringen. Allerdings, wenn es in dieser Phase ausfällt, wird die dritte Stufe unvermeidlich. Stufe Drei ist die direkte physikalische Beständigkeit. Direkte physische Resistenz ist der letzte Ausweg, und es sollte vermieden werden und verzögert so lange wie möglich und nur dann aufgerufen, wenn alle anderen Optionen gründlich ausgeschöpft haben. Es gibt diejenigen, die behaupten, dass sie zu widerstehen, wenn die Zeit kommt, aber was sie nicht zu realisieren ist, dass, wenn Sie in den ersten beiden Stages inaktiv sind und speichern Sie Ihre Bemühungen um die letzten Widerstand, dann wirst du nicht " Tough sprechen ".


Als die Nazis wurden von Tür zu Tür zu bewegen, ziehen die Menschen aus ihren Häusern in Deutschland, das war die Zeit, sich zu wehren körperlich, aber aufgrund der fehlenden ideologischen Widerstand und zivilen Ungehorsam führt bis zu diesem Moment, würde sogar ein bewaffneter Aufstand haben wahrscheinlich an diesem Punkt gescheitert. Ein bewaffneter Aufstand kann nur gelingen, wenn die Menschen eine Haltung des aktiven Widerstands etabliert haben. Und aktiven Widerstand ist nur möglich nach ihren Köpfen gebrochen haben frei vom Mainstream-Propaganda. Wenn Sie sich zu wehren wollen, dann ist es jetzt oder nie - du wirst doch nicht um eine weitere Chance bekommen, und die Einsätze sind weit höher, als sie waren in Nazi-Deutschland.

Wenn Sie mehr über die aktuelle Situation wissen wollen, dann sehen die sehr informative Web-Video an ThriveMovement, was auch zeigt, was Sie tun können, um die Dinge zu verbessern.



Patrick Kelly
http://www.free-energy-info.co.uk
http://www.free-energy-info.com
engpjk@gmail.com


闽ICP备2022006709号