Un Guide Pratique à Auteur des Appareils Libre D'énergie : Patrick J. Kelly

Le chapitre 10 : Systèmes Automobiles

Il y a deux ou trois objectifs principaux pour gens qui créent des appareils automobiles - augmenter la performance du mpg et réduire les émissions malfaisantes est le sommet deux priorités, en courant le véhicule sur l'eau seul est le but de quelques gens.

Les premiers deux objectifs sont réalisables aisément, mais courir un véhicule sur l'eau seul ne va pas se passer pour presque tout le monde. Cette idée est colportée par arnaqueurs qui vendent sans valeur “plans”, réclamer que ceux-ci courront un véhicule sur l'eau pour personne qui veut construire ces appareils simples. Ce n'est pas juste vrai. Vous êtes bienvenu à télécharger les " HydroStar " et " HydroGen " HydroStar et HydroGen.   Cependant, les gens les plus expérimentés qui regardent ces plans sont convaincus qu'ils ne pourraient pas produire peut-être assez d'hydrogen/oxygen asphyxient le mélange pour courir un moteur. Pendant que je n'ai jamais entendu parler de quelqu'un, n'importe où, obtenir jamais qu'un moteur coure sur ces plans, la présente science du jour d'eau est si inadéquate, que je ne suis pas dans une place pour être certain qu'ils ne pourraient pas travailler, et donc je suis juste très douteux comme à eux être des appareils viables.

Juste avant de monter pour expliquer les détails de la construction de systèmes pratiques, laissez-moi mettre la course d'un moteur sur l'eau dans son contexte adéquat seul. Le moteur de la combustion interne que vous possédez a une efficacité moins que 50%. Cela veut dire qu'au moins demi de l'énergie disponible du combustible qui vous l'usage est gaspillé et ne produit pas tout pouvoir de la production mécanique utile. Dans beaucoup de cas, ce pourcentage peut être aussi haut que 90%, mais soyons généreux et suppose que votre moteur particulier est particulièrement bon et dirige 50% efficacité.

La façon de principale qui court un moteur avec l'eau comme le combustible seul, implique de l'eau qui fend dans hydrogène et oxygène et brûler ces gaz pour propulser le moteur alors. Pour être autonome, la division de l'eau a pour être fait par l'electrics du véhicule et cela moyens que l'efficacité de la division de l'eau doit être plus que 200% effectif. Que juste ne se passe pas avec les systèmes simples, si s'il vous plaît oubliez la notion de construire quelque appareil dans votre garage avec deux heures travaillez et agiter au revoir aux postes rassasiants à jamais–il ai qui ne va pas se passer.

Juste c'est possible de paraître courir une voiture sur l'eau seul pour mettre la ligne droite recorde, mais le niveau de la difficulté est au sujet du même comme construire une fusée capable d'aller dans orbite, quelque chose bien au-delà les capacités de la plupart des gens, y compris moi. Ce document vous dit comme il peut être fait, mais s'il vous plaît comprend qu'il demande compétences exceptionnelles, dépense très considérable et une grande quantité de patience, si pour le moment, s'il vous plaît oubliez-le.

Que peut être fait tout à fait aisément et à bas coût, est construire un appareil qui élèvera l'efficacité de votre moteur. Cela est fait en nourrissant un mélange du gaz de l'hydrogen/oxygen (a appelé “hydroxy” gaz) dans votre moteur avec l'air qui est tiré dans pour faire la course du moteur. Un appareil de ce type est appelé un “amplificateur” comme il pistonne la brûlure du combustible, en extrayant un plus grand pourcentage de l'énergie disponible du combustible. Un effet latéral important de cette amélioration dans la qualité de la brûlure du combustible est le fait que le combustible de l'unburnt n'est plus poussé hors du gaz d'échappement comme émissions malfaisantes.

Un autre effet est que le moteur a plus grand tirant pouvoir et courses plus lisse. À l'intérieur de votre moteur, les dépôts du carbone auront développé de course un - pistonnée antérieure et ces dépôts est brûlé loin quand vous utilisez un amplificateur et ce nettoyage interne étend la vie du moteur.

Quelques gens s'inquiètent au sujet du fait que les hydroxy brûlants asphyxient de l'eau des produits alimentaires et ils s'imaginent cet eau causer se rouiller à l'intérieur du moteur. Qu'ils ne se rendent pas compte est que le combustible ordinaire a utilisé dans le moteur est un “hydrocarbure” lequel est réellement un composé d'hydrogène et carbone et ce combustible divise de l'hydrogène de la forme qui les brûlures du moteur. Réellement, c'est la partie du carbone du combustible de l'hydrocarbure qui est le problème, pendant que produire le Bioxide du Carbone, Protoxyde du Carbone, et le carbone physique dépose à l'intérieur du moteur. Un produits alimentaires de la brûlure du combustible normaux arrosent en tout cas, mais vous n'obtenez pas se rouiller à l'intérieur du moteur comme la température il y a si haut que toute eau est dans la forme de vapeur ou vapour dehors qui sèchent complètement quand le moteur est éteint. Ajouter une petite quantité de gaz de l'hydroxy n'a pas d'effets adverses à tout.

Ce document décrit des types différents d'amplificateur. Laissez-moi stress que chaque moteur est différent et il dépend sur comment inefficace le moteur est commencer avec, quelle sorte d'amélioration du mpg sera produite par un amplificateur vraisemblablement. Juste s'assurer que vous comprenez ce qui est impliqué, un amplificateur est un récipient simple qui tient un ensemble de plaques submergé dans eau que probablement a un additif pour faire l'eau conduisez le courant électrique mieux. Une pipe du sommet du récipient nourrit le gaz dans le filtre de l'air du véhicule, par un ou deux appareils de la sécurité simples. Ajouter ce gaz cause une amélioration majeure dans la qualité de la brûlure du combustible à l'intérieur du moteur et coupes émission malfaisante pour approcher le zéro.

Comme une conséquence de ceci, c'est possible de réduire le montant de combustible du fossile qui est envoyé au moteur qui n'est pas quelque chose qui devrait être fait si le gaz de l'hydroxy n'est pas ajouté, comme le moteur est responsable surchauffer et quelque dégât de la valve pourrait se produire. C'est une matière complètement différente si le gaz de l'hydroxy est ajouté. Cependant, les dessins du moteur tout récents ont un centre de contrôle Électronique (“ÉCU”) quels contrôles le montant de combustible qui est envoyé au moteur. L'ÉCU accepte des signaux de l'entrée d'un “sonde de l'oxygène” a placé dans le ruisseau du gaz d'échappement, et souvent une deuxième sonde après le convertisseur catalytique s'assurer que le convertisseur catalytique n'a pas manqué.

Malheureusement, le beaucoup gaz d'échappement amélioré causé par la meilleure brûlure du combustible causée par le gaz de l'hydroxy, causes l'ÉCU penser que le mélange de l'air du combustible du moteur doit être trop bas, et donc il pompe dans plus de combustible dans un effort de dédommager. Idéalement, cela peut être négocié avec en ajoutant un comité du circuit qui ajuste le signal qui vient de la sonde de l'oxygène afin que c'est correct pour la brûlure du combustible améliorée. Les détails de comment faire ceci est dans un document du compagnon.

Donc, pour récapituler, l'appareil pratique seul qui vous pouvez vous construire et utiliser pour améliorer la performance automobile est un amplificateur ‘'. Utiliser un amplificateur améliore l'efficacité de la brûlure du combustible à l'intérieur de votre moteur et cela résulte en plus de pouvoir, meilleur moment de rotation, course plus lisse et vastement amélioré épuisez des émissions. Si l'ÉCU n'est pas ajusté ou le sien est entré ne signalez pas contrôlé, les chiffres du mpg peuvent arriver réellement légèrement inférieur dû à existence du combustible de l'excès non désirée pompée dans le moteur. Si un circuit du contrôle est utilisé pour corriger cette erreur de l'ÉCU, alors les gains du mpg seront produits.

Donc, quels gains du mpg peuvent être attendus? Le plus mauvais j'ai jamais entendu d'était 8% lequel est très rare. Le plus bas gain possible est 20%. Les gains typiques sont dans le 25% à 35% support. Pas particulièrement exceptionnel est 35% à 60%, pendant que gains jusqu'à 100% et sur a été accompli mais ils sont rares. Une attente réaliste serait un 33% gain.

Ce chapitre est divisé au-dessus en les sections suivantes :
  1. Amplificateurs DC simples, utiliser une entrée électrique de 12 volts.

  2. Amplificateurs DC avancés qui utilisent beaucoup de plus hauts voltages DC.

  3. Arrosez splitters que l'usage a battu signaux électriques pour changer de l'eau dans " gaz de l'hydroxy ".

  4. Moteurs courants sans combustibles du fossile.

  5. Les autres appareils utiles.
Une chose qui a besoin d'être compris :

La prudence : Un amplificateur n'est pas un jouet. Si vous faites et utilisez un de ceux-ci, vous faites à votre propre risque si tout à fait. Non plus le dessinateur de l'amplificateur, l'auteur de ce document ou le fournisseur de l'exposition de l'internet est responsable en aucune façon si vous devriez souffrir toute perte ou endommager à travers vos propres actions. Pendant qu'il est cru pour être entièrement sûr faire et utiliser un amplificateur correctement construit, à condition que les directives de la sécurité montrées dans ce document soient suivies, il est accentué que la responsabilité pour faire ceci est la vôtre et le vôtre seul.


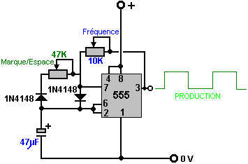
1. Les Amplificateurs DC simples
C'est important que vous comprenez les principes de base d'électrolyse si vous êtes être prospère dans construire et opérer un amplificateur, ou ou bien, acheter et opérer un amplificateur. Un " amplificateur " DC opère sur " Courant " Direct qui est la sorte de pouvoir électrique délivré par une pile de la voiture.

La méthode est très simple dans contour de base. Deux plaques du métal sont placées dans eau et un courant électrique est passé entre les plaques. Cela cause l'eau de se casser dans un mélange de gaz de l'hydrogène et gaz de l'oxygène (Les deux composants ont utilisé dans la Navette de l'Espace). Le plus grand le courant de courant, le plus grand le volume de gaz qui sera produit. L'arrangement est comme ceci :



Se souvenir que le résultat de faire ceci est produire le combustible pour la Navette de l'Espace, vous devriez éviter faire ceci à l'intérieur et laisser le gaz a produit par le processus rassemblez sur le plafond. Il y a beaucoup de vidéos sur le tissu où les gens agissent dans une manière dangereuse et exécutent électrolyse qui utilise un récipient qui est ouvert au sommet à l'intérieur comme montré au-dessus. S'il vous plaît, s'il vous plaît ne faites pas que comme c'est très dangereux - ce n'est pas un popper de la réception qui pousse la Navette de l'Espace dans espace! Si vous étiez rassembler un cupful de gaz de l'hydroxy et l'allumer, la résultant explosion endommagerait votre audition probablement en permanence, donc ne le faites pas sous toutes circonstances. Juste même le fait qu'une scie de la chaîne très utile est un appareil dangereux qui a besoin d'être traité avec respect, si aussi, s'il vous plaît comprenez que les hydroxy très utiles asphyxient le mélange contient beaucoup d'énergie et donc a besoin d'être traité avec respect.

Ce style d'électrolyse d'eau a été enquêté sur par l'experimenter très talentueux et méticuleux Michael Faraday. Il a présenté ses résultats dans un format très technique et scientifique qui n'est pas compris par la plupart des gens ordinaires. Mais dans les termes simples, il nous dit que le montant de gaz de l'hydroxy produit est proportionnel au couler courant à travers l'eau, donc pour augmenter le taux de production du gaz, vous avez besoin d'augmenter le courant courant. Aussi, il a trouvé que le voltage optimum entre les deux " plaques de l'électrode " est 1.24 volts.

Cela semble un peu technique, mais c'est un renseignement très utile. Dans l'arrangement montré au-dessus, douze volts sont connectés à travers deux plaques dans l'eau. Faraday nous dit que seulement 1.24 volts de cela douze volts iront faire l'hydroxy asphyxier et le rester 10.76 volts agira comme une bouilloire électrique et juste chauffe l'eau, en produisant de la vapeur finalement. Comme nous voulons faire l'hydroxy asphyxier et pas vapeur, c'est des mauvaises nouvelles pour nous. Qu'il nous dit est que si vous choisissez de le faire que chemin, alors seulement 10% du pouvoir prises par l'amplificateur réellement font l'hydroxy asphyxier et un massif 90% sont gaspillés comme chaleur.

Nous ne voulons pas de basse efficacité électrique comme cela vraiment. Un chemin autour du problème est utiliser deux cellules aimez ceci :



Cet arrangement utilise nos 1.24 volts deux fois pendant que les séjours de douze volts inchangé et donc l'efficacité électrique monte 20% et les gouttes de la perte de la chaleur à 80%. C'est une vraie amélioration mais même plus important est le fait que deux fois plus le gaz de l'hydroxy est maintenant produit, donc nous avons doublé l'efficacité électrique et a doublé la production du gaz, en donnant un résultat qui est quatre fois mieux qu'avant.

Nous pourrions aller un marche plus loin et utilise trois cellules aiment ceci :



Ce temps que nous utilisons trois de notre 1.24 volt coupent et cela nous donne une efficacité électrique de 30% et trois fois le montant de gaz, rendre le système neuf fois plus efficace.

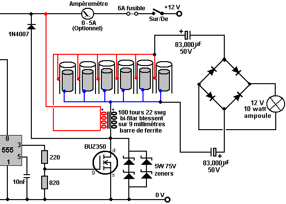
Est-ce que cela entre dans la bonne direction sans aucun doute, donc comment boîte lointaine nous le prenons quand utiliser une pile de douze volts? Quand nous utilisons les matières de la construction que les années de tester ont montré pour être particulièrement efficace, il y a une petite goutte du voltage à travers le métal plaque qui moyens que le très meilleur voltage pour chaque cellule est approximativement 2 volts et donc avec une pile de douze volts, six cellules sont au sujet de la meilleure combinaison, et cela nous donne une efficacité électrique de 62% et six fois comme beaucoup de gaz qui est 37 fois mieux qu'utiliser une cellule seule, et les gouttes du pouvoir électriques gaspillées en bas de 90% à 38% au sujet de qui sont aussi bon que nous pouvons obtenir.

Bien sûr, ce ne serait pas pratique d'en avoir six empaquette chacun aussi grand qu'une pile de la voiture comme nous ne réussirions jamais à les aller parfaitement dans la plupart des véhicules. Peut-être nous pourrions mettre juste toutes les plaques à l'intérieur d'une boîte seule. Malheureusement, si nous faisons que, beaucoup de le courant électrique coulerait autour des plaques et ne faire pas beaucoup de gaz à tout. Une vue du sommet de cet arrangement est montrée ici :


C'est une catastrophe pour nous comme maintenant nous n'obtiendra pas la production du gaz ou notre chauffage massivement réduit à vos six fois. Avec reconnaissance, il y a un ennui très simple pour ce problème, et c'est diviser la boîte au-dessus en six compartiments étanches qui utilisent des partitions minces comme ceci :


Cela nous donne soutient notre haute efficacité en bloquer le courant courant devant les plaques et forçant le courant à couler à travers les plaques, en produisant du gaz entre chaque paire de plaques.

Dans passer, si cet amplificateur était propulsé par l'electrics d'un véhicule, alors le voltage bien qu'ait appelé " douze volts " seront presque quatorze volts réellement quand le moteur court afin que la " pile de douze volts " sera chargée. Cela nous permettrait d'utiliser sept cellules à l'intérieur de notre electrolyser, plutôt que les six cellules montrées au-dessus et cela nous donnerait sept fois le volume du gaz qu'une paire seule de plaques donnerait. Quelques gens préfèrent six cellules, et autres, sept cellules - le choix dépend de la personne qui construit l'unité.

Nous avons discuté les méthodes d'augmenter la production du gaz et réduire l'énergie gaspillée, mais s'il vous plaît ne suppose pas que l'objectif est faire des grands volumes de gaz de l'hydroxy. Il a été trouvé qu'avec beaucoup de moteurs du véhicule, les très bons gains de la performance peuvent être eus avec un taux de la production du gaz de l'hydroxy de moins que 1 litre par minute (lpm "). Les taux du courant d'aussi petit que 0.5 à 0.7 lpm sont fréquemment très efficaces. Souvenez-vous, les hydroxy asphyxient d'un amplificateur est utilisé comme un allumeur pour le combustible régulier utilisé par le moteur et pas comme un combustible supplémentaire.

Le grand avantage d'un dessin de l'amplificateur effectif est que vous pouvez produire le volume désiré de gaz qui utilise un courant beaucoup inférieur, et donc, une charge supplémentaire moindre sur le moteur. De l'aveu général, il n'y a pas beaucoup de charge du moteur supplémentaire eue besoin par un amplificateur, mais nous devrions réduire le montant supplémentaire par dessin intelligent.

Dans la discussion au-dessus de, la pile a été montrée connecté à travers l'amplificateur ou " electrolyser " directement. Cela ne devrait jamais être fait comme là n'est pas aucune protection contre un court-circuit causé par un fil dégagé ou quoi que. Il devrait y avoir un fusible ou un circuit casseur comme la première chose connectée à la pile. Les disjoncteurs sont disponibles du débouché de la provision de tout électricien comme ils sont utilisés dans la " boîte " du fusible dans maisons, fournir la protection pour chaque circuit de l'éclairage et chaque circuit de la cavité du pouvoir. Ils ne sont pas chers comme ils sont fabriqués dans les très grands volumes. Ils sont aussi disponibles sur eBay. Le disjoncteur est installé comme ceci :


un dessin commun (a estimé à 32 ampères) apparences comme ceci :


Quelques constructeurs prétendus sentent que quelques aspects de la construction sont trop difficiles pour eux. Sont ici quelques suggestions qui peuvent rendre la construction plus simple.

Construire un logement sept - cellulaire n'est pas difficile. Les morceaux sont découpés pour deux côtés, une base, une paupière et six partitions absolument identiques. Ces partitions doivent être exactement le même afin qu'il n'y a aucune tendance pour les fuites pour développer. Si vous décidez d'utiliser le système de plaque courbé d'électrodes montré sur les prochaines pages, alors forez les trous du verrou dans les partitions avant de se les assembler :



Le morceau inférieur est la même longueur comme les côtés, et c'est la largeur des partitions plus deux fois l'épaisseur du matériel être utilisé pour construire le logement. Si le plastique acrylique est utilisé pour la construction, alors le fournisseur peut fournir aussi un “adhésif” lequel efficacement “soudures” les morceaux qui font les morceaux différents ensemble paraissent avoir été fait d'un morceau seul. Le cas se serait assemblé comme ceci :


Ici, les partitions sont arrangées dans place on à la fois, et finalement, le deuxième côté est attaché et se mariera comme les partitions et fins exactement est tout la même largeur exactement. Une construction simple pour la paupière est coller et visser une bande tout le chemin autour du sommet de l'unité et a le chevauchement de la paupière les côtés comme montré ici :



Un joint d'étanchéité, peut-être de PVC flexible, placé entre les côtés et la paupière aiderait dans faire un bon cachet quand la paupière est verrouillée vers le bas. La pipe du débouché du gaz est localisée dans le centre de la paupière qui est une place qui n'est pas affectée si l'unité est inclinée quand le véhicule est sur une colline escarpée.

Les années de tester ont montré qu'un vraiment bon choix de matière pour les plaques de l'électrode est 316-L niveau acier sans tache. Cependant, c'est très difficile de connecter ces plaques à l'intérieur des cellules comme vous électriquement ayez besoin d'utiliser le fil de l'acier sans tache pour faire les rapports et a verrouillé les rapports sont convenables vraiment pas. Cela laisse la soudure les fils aux plaques et souder acier sans tache n'est pas quelque chose qu'un débutant peut faire correctement comme c'est beaucoup plus difficile que souder acier doux. Il y a une bonne alternative, et c'est arranger la matière de la plaque afin que d'aucuns rapports du fil sont eus besoin :


Pendant que ce dessin six - cellulaire peut regarder un peu a compliqué à un coup d'oeil rapide, c'est une construction très simple vraiment. Chacun des plaques utilisées dans les cellules centrales est juste cette forme :


La plaque façonne montré au-dessus est arrangé afin qu'il y a l'accès aux verrous d'au-dessus et ils peuvent être atteints par une clef et ont tenu stable pendant que l'autre noix est serrée.

À moins que vous soyez habile dans courber des plaques, je suggère que vous utilisez la maille de l'acier sans tache pour les plaques. Il travaille très bien, peut être coupé utiliser du fer-blanc aisément coupe ou tout outil semblable et lui peuvent être courbés dans forme par le constructeur de maison qui utilise des outils simples - un vice, un morceau d'équerre, un petit morceau de drap de l'acier doux, un marteau, etc.,

Vous trouverez un saut à l'extérieur de tout magasin de l'invention du métal où jette des morceaux est lancé pour recycler. Il y aura fermé - coupe de plusieurs dimensions d'équerre et toutes les sortes d'autres petites sections de drap et bande. Ils sont dans le saut pour se débarrasser d'eux comme l'affaire de l'invention principalement n'est rien payé presque pour eux. Vous pouvez en utiliser quelques-uns de ces morceaux pour façonner votre amplificateur plaque, et si vous vous sentez mal au sujet de coûter l'affaire au sujet d'un penny, remettez-les dans le saut alors par tous les moyens après.

Si vous serrez votre plaque entre deux équerres dans un vice, alors prudent, a répété tapoter avec un marteau près de l'emplacement du coude doucement, produira un coude très propre et net dans la plaque :


Le drap courbé peut être serré entre deux acier alors démonte et un coude En U tranchant a produit en tapotant avec un marteau, encore, le long de la ligne du coude exigé :


L'épaisseur de la barre de l'acier sur le dans le coude doit être la largeur exacte de l'intervalle exigé entre les visages de la plaque finis. Ce n'est pas particulièrement difficile d'arranger comme 3 mm, 3.5 mm, 4 mm, 5 mm et 6 mm sont thicknesses communs utilisés dans invention de l'acier, et ils peuvent être combinés pour donner presque en exigé l'intervalle.

Il y a beaucoup de variétés de maille de l'acier sans tache. Le style et épaisseur ne sont pas à toute la critique mais vous avez besoin de choisir un type qui est raisonnablement raide et lequel tiendra bien sa forme après qu'il soit courbé. Ce style peut être un bon choix :


Votre fournisseur de l'acier local a des types sur main probablement et peut vous laisser voir comment flexible une variété particulière est. La forme montrée au-dessus est pour une " trois plaque par dessin de la cellule " où il y a deux visages de la plaque actifs. Idéalement, vous voulez deux à quatre pouces du carré de région de la plaque par ampère de courant qui coule à travers la cellule, parce que cela donne de la très longue vie de l'électrode et chauffage du minimum dû aux plaques.

Ce style de construction est raisonnablement facile de s'assembler comme les deux verrous qui traversent les partitions et quelle influence les plaques dans place rigidement, peut être accédé à d'au-dessus, deux clefs qui sont utilisées pour les fermer à clé serré. Les noix de la serrure sont facultatives. Si vous toucher que votre maille particulière peut être un peu trop flexible ou si vous pensez que les verrous peuvent défaire finalement, alors vous pouvez en attacher deux, ou plus, séparateur qui sépare des morceaux - machines à laver plastiques, verrous plastiques, cravates du câble ou quoi qu'à un des visages de la plaque.

Ceux-ci tiendront les plaques séparément même si ils étaient devenir dégagé. Ils aident aussi pour maintenir l'intervalle entre les plaques. Cet intervalle doit être un compromis parce que le plus proche les plaques sont ensemble, le meilleur la production du gaz mais le plus difficile c'est pour les bulles se détacher des plaques et flotter à la surface et si ils ne font pas que, alors ils en barrent quelques-uns de la région de la plaque et ne préviennent plus la production du gaz supplémentaire de cette partie de la plaque comme l'électrolyte touche la plaque là. Un choix populaire d'intervalle est 1/8 pouce qui est 3 mm comme cela est un bon espacement du compromis. Les spacers circulaires ressembleraient à ce :


Si le courant est assez bas, un même forme plus simple qui a juste une paire seule de surfaces de la plaque actives par cellule, peut être utilisé comme montré ici :


Chacun de ces dessins peut être 6 cellule ou 7 cellule et les plaques peuvent être construites sans aide extérieure. Vous remarquerez que les rapports électriques à chaque fin de l'amplificateur sont submergés pour s'assurer qu'un rapport dégagé ne peut pas causer d'étincelle et allumer les hydroxy asphyxient dans le sommet du logement. Il devrait y avoir une machine à laver du joint d'étanchéité sur l'intérieur pour prévenir toute fuite de l'électrolyte devant le serrant verrou.

Si vous voulez utiliser trois paires de la plaque actives dans chaque cellulaire, alors la forme de la plaque pourrait être comme ceci :


L'électrolyte   est un mélange d'eau et un additif à permet plus courant de couler à travers le liquide. La plupart des substances qui gens pensent de pour utiliser pour faire une électrolyte sont très inaptes, en produisant le gasses dangereux, en endommageant les surfaces des plaques et donnant électrolyse irrégulière et courants qui sont difficiles de contrôler. Ceux-ci incluent le sel, acide de la pile et bicarbonate de soude et moi recommandons fortement que vous n'utilisez pas en de ceux-ci.

Ce de qui est eue besoin est une substance qui n'est pas utilisée pendant électrolyse et lequel n'endommage pas les plaques égalisent après années d'usage. Il y a deux substances très convenables pour ceci : hydroxyde du sodium, lessive " aussi appelée " ou " soda " caustique. Dans l'USA, c'est disponible dans magasins Lowes, être vendu comme " Roebic ‘Devoir Lourd ' Cristal Égout Ouvreur ". La formule chimique pour lui est NaOH.

Une autre substance qui est est hydroxyde du potassium ou " potasse " caustique même mieux (formule chimique KOH) lequel peut être a obtenu de savon fabrication provision magasins trouvés sur le tissu. NaOH et KOH sont des matières très caustiques et ils ont besoin d'être manié avec soin considérable.


Bob Boyce de l'USA est un des gens les plus expérimentés dans la construction et usage d'amplificateurs de dessins différents. Il a partagé les renseignements suivants sur comment rester sûr avec bonté quand mélanger et utiliser ces chimique. Il dit :

Ces matières sont très caustiques et donc ils ont besoin d'être manié avec soin et sont restés loin de contact avec peau, et égalise plus d'un air d'importance, yeux. Si tous éclaboussements entrent dans contact avec vous, c'est très important en effet que la région affecté soit rinsée avec grands montants d'eau courante immédiatement et si nécessaire, l'usage de vinaigre qui est acide et donc se neutralisera le liquide caustique.

Quand créer une solution, vous ajoutez des petites quantités de l'hydroxyde à eau distillée contenue dans un récipient. Le récipient ne doit pas être verre comme la plupart du verre n'est pas haut assez de qualité pour être une matière convenable dans qui mélanger l'électrolyte. L'hydroxyde lui-même devrait toujours être entreposé dans un récipient fort, air - serré qui est DANGER du labelled " clairement! - Potassium (ou Sodium) Hydroxyde ". Gardez le récipient dans une place sûre où il ne peut pas être atteint par enfants, animaux familiers ou gens qui ne prendront pas tout avis de l'étiquette. Si votre provision d'hydroxyde est délivrée dans un sac plastique fort, alors une fois vous ouvrez le sac, vous devriez transférer tous son contenu à fort, récipients du stockage air - serrés, plastiques qui vous pouvez ouvrir et fermer sans tout risque de répandre le contenu. Les quincailleries vendent de grands seaux du plastique avec l'air paupières serrées qui peuvent être utilisées pour ce but.

Quand travailler avec hydroxyde sec tombe en flocons ou granules, la sécurité du port roule de gros yeux, le caoutchouc gante, une longue chemise du sleeved, chaussettes et longs pantalons. Aussi, ne porte pas vos vêtements favoris quand manier la solution de l'hydroxyde comme ce n'est pas la meilleure chose pour continuer des vêtements. Ce n'est pas aussi aucun mal pour porter un masque du visage qui couvre votre bouche et nez. Si vous mélangez l'hydroxyde solide avec l'eau, toujours ajoutez l'hydroxyde à l'eau, et pas l'autre rond de chemin, et utilise un récipient plastique pour le mélanger, de préférence un qui a la capacité du mélange fini deux fois. Le mélanger devrait être fait dans une région bien aérée qui n'est pas draughty comme courants de l'air peut gaspiller l'hydroxyde sec autour.

Quand mélanger l'électrolyte, n'utilisez jamais de l'eau chaude. L'eau devrait être fraîche parce que la réaction chimique entre l'eau et l'hydroxyde produit beaucoup de chaleur. Si possible, placez le mélangeant récipient dans un plus grand récipient rempli de l'eau froide, comme cela baisser la température aideront, et si votre mélange doit “bouillez partout” il contiendra le renversement. Ajoutez seulement une petite quantité d'hydroxyde à la fois, en remuant de façon continue, et si vous cessez de remuer pour toute raison, remettez les paupières sur tous les récipients.

Si, malgré toutes les précautions, vous obtenez quelque solution de l'hydroxyde sur votre peau, le lavez avec beaucoup d'eau courante froide et appliquez du vinaigre à la peau. Le vinaigre est acide, et aidera la balance dehors l'alcalinité de l'hydroxyde. Vous pouvez utiliser du jus du citron si vous n'avez pas de vinaigre pour donner - mais c'est toujours une bonne idée pour avoir une bouteille de vinaigre accessible.


La concentration de l'électrolyte est un facteur très important. En général, le plus concentré l'électrolyte, le plus grand le courant et le plus grand le volume de gaz de l'hydroxy a produit. Cependant, il y a trois facteurs du majeur pour considérer :

1. La résistance à courant du courant à travers les plaques de l'électrode du métal.
2. La résistance à courant du courant entre le métal plaque et l'électrolyte.
3. La résistance à courant du courant à travers l'électrolyte elle-même.


1. Dans un bon dessin de l'electrolyser comme ceux montré au-dessus, le dessin lui-même est au sujet d'aussi bon qu'un amplificateur DC peut obtenir, mais comprendre chacun de ces régions de perte du pouvoir est important pour la meilleure performance possible. À nous avons été apprises dans école que les métaux conduisent électricité, mais ce qui n'a pas été mentionné probablement était le fait que quelques métaux tel qu'acier sans tache sont conducteurs tout à fait pauvres d'électricité et cela est pourquoi les câbles électriques sont faits avec les fils du cuivre et pas fils de l'acier. C'est comme le courant courant se produit avec nos plaques de l'electrolyser :


Le fait que nous avons des plis et des coudes dans nos plaques n'a aucun effet considérable sur le courant courant. La résistance à courant du courant à travers les plaques de l'électrode du métal est quelque chose qui ne peut pas être vaincue facilement et économiquement, et donc doit être accepté comme un frais généraux. En général, le chauffage de cette source est bas et pas une matière d'inquiétude majeure, mais nous fournissons un grand montant de région de la plaque pour réduire ce composant de perte du pouvoir comme beaucoup comme est pratique.

2. Résistance couler entre l'électrode et l'électrolyte est une matière entièrement différente, et les améliorations majeures peuvent être faites dans cette région. Après essai étendu, Bob Boyce a découvert qu'une amélioration très considérable peut être faite si une couche catalytique est développée sur la surface de la plaque active. Les détails de comme cela peut être fait est donné dans le compagnon "D9.pdf" documentent comme partie de la description de l'electrolyser de Bob plus tard.


3. La résistance couler à travers l'électrolyte elle-même peut être minimisée en utilisant le meilleur catalyseur à sa concentration optimum. Quand utiliser l'hydroxyde du sodium, la concentration optimum est 20% par poids. Comme 1 cc d'eau pèse un gramme, un litre d'eau pèse un kilogramme. Mais, si 20% (200 grammes) de ce kilogramme sera composé d'hydroxyde du sodium, alors la restant eau peut peser seulement 800 grammes et donc sera seulement 800 cc dans volume. Donc, pour créer un 20% " par mélange du poids " d'hydroxyde du sodium et eau distillée, les 200 grammes d'hydroxyde du sodium sont ajoutés (très lentement et avec soin, comme expliqué au-dessus par Bob) à seulement 800 cc de fraîcheur distillés eau et le volume d'électrolyte produits seront approximativement 800 cc.

Quand l'hydroxyde du potassium est utilisé, la concentration optimum est 28% par poids et donc, 280 grammes d'hydroxyde du potassium sont ajoutés (très lentement et avec soin, comme expliqué au-dessus par Bob) à seulement 720 cc de rhume l'eau a distillé. Les deux de ces électrolytes ont bien un point réfrigérant en dessous cela d'eau et ce peut être un trait très utile pour gens qui habitent en places qui ont des hivers très froids.

Un autre facteur qui affecte le courant courant à travers l'électrolyte est la distance que le courant doit couler à travers l'électrolyte - le plus grand la distance, le plus grand la résistance. Réduire l'intervalle entre les plaques à un minimum améliore l'efficacité. Cependant, les facteurs pratiques entrent dans pièce de théâtre ici comme bulles ayez besoin que l'espace suffisant s'échappe entre les plaques, et un bon compromis actif est un espacement de 3 mm. lequel est un huitième d'un pouce.


Cependant, il y a un problème avec utiliser la concentration optimum d'électrolyte et cela est il est possible que le courant courant causé par l'électrolyte très améliorée soit beaucoup plus que nous voulons. Négocier avec ceci nous pouvons utiliser un circuit électronique a appelé un " Modulateur " de la Pulsation - Largeur (ou “PWM”) circuit. Ceux-ci sont souvent vendus comme " DC Moteur Vitesse Contrôleurs " et si vous en achetez un, alors choisissez un qui peut manier 30 ampères de courant.

Un circuit PWM opère dans un chemin très simple. Il change le courant à l'electrolyser beaucoup de fois chaque seconde de temps en temps. Le courant est contrôlé par comment long (dans tout un deuxième) le courant est Sur, a comparé à comment long c'est Fermé. Par exemple, si l'à l'heure est deux fois aussi long que le Fermé temps (66%), alors le courant courant moyen sera beaucoup plus grand que si l'à l'heure était seulement demi aussi long que le Fermé time(33%).

Quand utiliser un contrôleur PWM, c'est normal placer son bouton de réglage sur ou approcher le tableau de bord et monter un ampèremètre bas-prix simple à côté de lui afin que le conducteur peut élever ou baisser le courant courant comme est considéré nécessaire. L'arrangement est comme ceci :


Il y a un contrôleur du circuit plus sophistiqué a appelé un " Circuit " Constant Courant et cela vous permet de sélectionner le courant vous voulez et le circuit tient le courant à votre valeur résolue alors à tous moments. Cependant, ce type de circuit n'est pas disponible pour vente aisément bien que quelques débouchés préparent les offrir.

Quelques-uns des amplificateurs les plus simples n'utilisent pas de circuit PWM parce qu'ils contrôlent le courant courant à travers l'amplificateur en rendant la concentration de l'électrolyte très bas afin que la résistance à courant du courant à travers l'électrolyte étouffe fermé le courant et influences il jusqu'à le niveau désiré. Ce, bien sûr, est moins effectif loin et la résistance dans l'électrolyte cause chauffer, lequel dans tour, est un problème opérationnel qui a besoin de manutention prudente par l'utilisateur. L'avantage est que le système paraît être plus simple.


Nourrir l'hydroxy asphyxie au moteur. Quand utiliser un amplificateur de tout dessin vous a besoin de se rendre compte que le gaz de l'hydroxy est très explosif. Si ce n'était pas, ce ne serait pas capable de le faire est travail d'améliorer les explosions à l'intérieur de votre moteur. Hydroxy asphyxient a besoin d'être traité avec respect et prudence. C'est important de s'assurer qu'il va dans le moteur et nulle part autrement. C'est aussi important qu'il est allumé à l'intérieur du moteur et nulle part autrement.

Pour faire ces choses se passer, plusieurs pas de sens commun ont besoin d'être pris. Premièrement, l'amplificateur ne doit pas faire hydroxy asphyxier quand le moteur n'est pas courant. La meilleure façon d'arranger ceci est éteindre le départ courant à l'amplificateur quand le moteur n'est pas courant. Ce n'est pas suffisant pour avoir juste un Sur/De manuellement opéré changer comme c'est presque certain qu'éteindre sera oublié un jour. Au lieu, la provision électrique à l'amplificateur est mise en déroute à travers le changement de l'ignition du véhicule. Ce chemin, quand le moteur est éteint et la clef de contact a enlevé, c'est certain que l'amplificateur soit éteint aussi.

Donc comme ne pas mettre trop de charge courante sur le changement de l'ignition, et tenir compte de la possibilité de l'existence du changement de l'ignition sur quand le moteur n'est pas courant, au lieu d'installer l'amplificateur au changement directement, c'est meilleur installer un relais automobile standard à travers l'unité de la pression de l'huile et laisser le relais emportez le courant de l'amplificateur. Les gouttes de la pression de l'huile quand le moteur cesse de courir, et donc cela propulsera aussi en bas l'amplificateur.

Un trait de la sécurité supplémentaire est permettre pour le (très improbable) possibilité d'un court-circuit électrique qui se produit dans l'amplificateur ou son câblage. Cela est fait en mettant un fusible ou contact casseur entre la pile et le nouvel ensemble de circuits comme montré dans ce diagramme :


Si vous choisissez d'utiliser un contact casseur, alors une diode émettant légère (“a MENÉ”) avec une limitant résistance courante de dites, 680 ohms en série avec lui, peut être installé à travers les contacts du disjoncteur directement. Les MENÉ peuvent être montés sur le tableau de bord. Comme les contacts sont fermés normalement, ils court-circuitent les MENÉ et donc aucunes expositions légères. Si le circuit casseur est trébuché, alors les MENÉ s'éclaireront montre que le circuit casseur a opéré. Le courant à travers les MENÉ est si bas que l'electrolyser est éteint efficacement quand le casseur du contact ouvre. Ce n'est pas un trait nécessaire, simplement un supplément facultatif :


Une bonne source pour composants généraux eus besoin dans construire des amplificateurs est The Hydrogen Garage dans l'USA, website : ici.   Un article de la sécurité très important pour tout amplificateur est le “bubbler” lequel est juste un récipient simple avec quelque eau dans lui. Le bubbler a le gaz venir dans au fond et bouillonner au-dessus à travers l'eau. Le gaz rassemble au-dessus de la surface de l'eau et est tiré dans le moteur à travers une pipe du débouché au-dessus de la surface de l'eau alors. Prévenir l'existence de l'eau tiré dans l'amplificateur quand l'amplificateur est fermé pour toute longueur de temps et la pression à l'intérieur de lui réduit, une valve à sens unique est placée dans la pipe entre l'amplificateur et le bubbler.

Si le moteur s'arrive pétarader, alors le bubbler bloque la flamme de traverser la pipe en arrière et allumer l'existence du gaz a produit dans l'amplificateur. Un bubbler est une chose très simple, très bon marché et très sensible pour installer. Il enlève aussi toutes traces de vapeurs de l'électrolyte du gaz avant qu'il soit tiré dans le moteur. Dans entraînement, c'est une très bonne idée pour avoir deux bubblers, un près de l'amplificateur et un près du moteur. Le deuxième bubbler s'assure que chaque dernière trace de vapeurs de l'électrolyte est enlevée au lavage du gaz de l'hydroxy avant qu'il entre le moteur.

Il y a des plusieurs chemins faire un bon bubbler. Dans général, vous êtes visés avoir un cinq pouce (125 mm) profondeur d'eau que le gaz de l'hydroxy doit traverser avant qu'il laisse le bubbler. Il est recommandé qu'un bubbler est construit à l'intérieur d'un récipient fort tel que celui-ci :



Ces récipients forts sont vendus comme filtres de l'eau généralement. Ils peuvent être adaptés pour devenir des bubblers sans tout majeur travaillez de l'existence faite sur eux. À ce point, nous avons besoin de considérer le mécanisme pour déplacer l'hydroxy asphyxiez hors de l'amplificateur et dans le moteur.

C'est une bonne idée pour placer la pipe du décollage du gaz dans le centre de la paupière généralement afin que si l'amplificateur est incliné dû au véhicule qui opère sur un a incliné surface, alors le niveau de la surface des restes liquides inchangé en dessous la pipe du gaz. Une erreur commune est utiliser une pipe du gaz qui a un petit diamètre. Si vous prenez une longueur de pipe plastique d'un pouce du quart diamètre (6 mm) et essaie souffler à travers lui, vous serez surprises à comment difficile c'est souffler à travers. Il n'y a aucun besoin de donner votre amplificateur qui problème, donc je suggère que vous sélectionnez une pipe du gaz de demi un pouce (12 mm) ou donc. Si en doute comment convenable une pipe est, alors essayez souffler à travers une longueur de l'échantillon de lui. Si vous pouvez souffler à travers lui sans la difficulté la plus légère, alors c'est bon assez pour votre amplificateur.

Une autre chose est comment négocier avec éclaboussements et l'aérosol de bulles qui éclatent à la surface de l'électrolyte. Vous voulez quelque appareil qui préviendra tout aérosol ou les éclaboussements ont causé par le véhicule qui va sur une route très rugueuse, d'entrer la pipe du gaz et être tiré hors de l'amplificateur avec le gaz de l'hydroxy.

Les plusieurs méthodes ont été utilisées et c'est un problème de choix personnel beaucoup comment vous décidez de négocier avec la question. Une méthode est utiliser un morceau de matière convenable à travers la fin de la pipe. Cela est appelé généralement les anti clapotent matière à cause du travail qu'il fait. Les besoins matériels de laisser le gaz le traversent librement mais préviennent tout obtenir liquide à travers lui. Pot brosses plastiques comme une matière possible comme ils ont une maille entrecroisée de petits rivages plats. Le gaz peut couler autour et à travers le beaucoup de rivages, mais les éclaboussements qui entrent dans une ligne droite frapperont les rivages et tomber goutte à goutte encore dans l'amplificateur en arrière. Un autre appareil possible est un ou plus de cloisons qui attraperont le liquide mais laisser le gaz passent librement :



OU




OU



Le gaz de l'hydroxy produit par un amplificateur DC de ce type contient 30% hydrogène du monatomic approximativement qui moyens que 30% de l'hydrogène sont dans la forme d'atomes seuls d'hydrogène et pas paires de l'hydrogène combinées d'atomes. La forme du monatomic est approximativement quatre fois plus énergique que la forme combinée et donc il prend un plus grand volume à l'intérieur du logement de l'amplificateur.

Si l'amplificateur est laissé tourné fermé pour une longue période de temps, alors ces atomes de l'hydrogène seuls rentreront dans l'un l'autre finalement et combiner pour former le diatomic moins énergique formez du gaz. Comme ceci prend moins d'espace à l'intérieur de l'amplificateur, la pression à l'intérieur de l'amplificateur tombe et cela a été su pour sucer de l'eau hors du bubbler dans l'amplificateur en arrière. Nous ne voulons pas que ce se passe comme il dilue notre avec soin la concentration de l'électrolyte mesurée et lui peuvent rendre le bubbler inefficace dû à manque d'eau.

Pour négocier avec ceci, une valve à sens unique est mise entre l'amplificateur et le bubbler, a placé afin qu'il n'autorise pas courant dans l'amplificateur en arrière. Dans les climats très froids, un 28% par électrolyte de l'hydroxyde du potassium du poids ne gèleront pas jusqu'à -40o C, c'est plus difficile d'arrêter la congélation du bubblers. Pendant que c'est possible d'avoir matériel qui débranche et peut être pris à l'intérieur nuit, une alternative est utiliser alcool ou paraffine (kérosène) au lieu d'eau et ils ne gèlent pas généralement et leurs vapeurs ne sont pas malfaisantes à un moteur.


Le dessin du bubbler n'est pas difficile. Idéalement, vous voulez un très grand nombre de petites bulles être formé et flotter à travers l'eau vers le haut. C'est parce qu'il donne le meilleur rapport entre le gaz et l'eau et donc peut faire un vraiment bon travail de laver toutes traces de vapour de l'hydroxyde hors des hydroxy asphyxient avant qu'il soit nourri au moteur. Les petites bulles sont aussi séparées mieux de l'un l'autre et ainsi il n'y a aucune vraie chance d'une flamme qui traverse l'eau où les grandes bulles peuvent fondre ensemble et former une colonne de gaz comme ils augmentent à la surface.

Dans ce bon bubbler concevez, la pipe qui nourrit l'hydroxy asphyxie dans le bubbler est courbé dans une L-forme. La fin de la pipe est barrée, et beaucoup de petits trous sont forés dans la section horizontale de la pipe. Seulement quelques trous sont vus dans ce diagramme, mais il y aura un grand nombre dans la construction réelle. Comme l'amplificateur lui-même, la pipe du débouché du gaz a besoin d'être protégé d'éclaboussements d'eau a causé par le véhicule qui va sur une bosse. C'est très important de s'assurer cette eau n'est pas tirée dans le moteur avec le gaz, donc les anti clapotent la matière ou un ou plus de cloisons sont utilisées pour prévenir cet événement. Donc la protection totale pour le courant du gaz est :


Où le premier bubbler est près de l'amplificateur et le deuxième on est placé près du moteur. De temps en temps, l'eau du premier bubbler peut être utilisée pour surmonter en haut l'eau à l'intérieur de l'amplificateur afin que toutes traces d'hydroxyde qui est pu arriver à le bubbler sont rendues à l'amplificateur, en gardant sa concentration de l'électrolyte exactement droit et s'assurer que l'eau dans le bubbler est toujours fraîche.

Il y a un dernier article qui est un supplément facultatif. Quelques gens aiment ajouter un changement de la gaz - pression. Si, pour toute raison, la pression commence à augmenter - dit que la pipe du débouché a été bloquée - alors le changement de la pression déconnecterait la provision électrique et arrêter le soulèvement de la pression tout supplémentaire :


Une décision qui doit être prise est le taux de production du gaz de l'hydroxy qui est le meilleur pour vous. La plupart des gens paraissent penser que le plus grand le volume de gaz de l'hydroxy le meilleur. Ce n'est pas nécessairement vrai parce qu'un usage très efficace du gaz est le faire agir comme un allumeur pour le combustible normal du moteur et les résultats très satisfaisants ont été accomplis avec hydroxy asphyxiez des taux du courant dans la gamme de 0.4 à 0.7 litres par minute. Vous contrôlez le taux de production du gaz par controlling le courant, non plus par la concentration de l'électrolyte ou en ajustant le courant courant qui utilise un circuit électronique.

Chaque litre de produits alimentaires de l'eau approximativement 1,750 litres de gaz de l'hydroxy, donc vous pouvez estimer la longueur de temps que l'amplificateur peut opérer sur un litre d'eau. Par exemple, si votre amplificateur produit 0.7 litres de gaz par minute. Alors, il produira 1,750 litres en 1,750 / 0.7 minutes et c'est 2,500 minutes ou 40 minutes de 41 heures. Comme l'amplificateur seulement opère quand vous conduisez, vous regardez 41 heures de conduire le temps et si vous conduisez approximativement deux heures par jour, il prendrait trois semaines pour utiliser un litre d'eau. Les dimensions internes de votre amplificateur vous permettent de calculer comment lointain le niveau de l'électrolyte tombera si un litre d'eau est sorti de lui.

En général, il est considéré normalement que surmonter en haut l'amplificateur avec l'eau à la main de temps en temps, est une parfaitement bonne méthode d'opération. Le dessin de l'amplificateur décrit au-dessus a une bonne capacité de l'électrolyte dans chaque cellulaire et surmonter au-dessus avec l'eau ainsi ne devrait pas être une tâche majeure. Comme eau du robinet et bien l'eau a beaucoup de solids dissous dans eux, quand l'eau est retirée par électrolyse, ces solids tombent de solution et chute au fond du logement, les and/or enduisent les plaques avec une couche de matière non désirée. Pour cette raison, la vie est si beaucoup de plus facile si a distillé l'eau est utilisée pour faire l'électrolyte et pour surmonter en haut l'amplificateur après usage.

C'est possible d'avoir une provision de l'eau automatique pour votre amplificateur bien que ce soit sur - assassinat pour un tel appareil simple probablement. Si vous décidez de faire que, alors vous avez besoin d'une lance de la provision de l'eau pour chacun de vos six ou sept cellules. Ce n'est pas nécessaire pour le niveau de l'électrolyte pour être exactement le même dans chaque cellulaire, mais vous les auriez à rudement la même hauteur normalement. Votre provision de l'eau automatisée pourrait être comme ceci :








Un point qui ne peut pas être évident immédiatement est que parce que la pression du gaz à l'intérieur de l'amplificateur est approximativement 5 livres par pouce du carré probablement (psi "), une fois la pompe à eau cesse de pomper, c'est possible pour la pression du gaz pour pousser dehors la restant eau dans l'entrée joue et s'échappe à travers le corps de la pompe. Pour prévenir ceci, une valve à sens unique ordinaire est mise dans la pipe de la provision de l'eau pour prévenir le courant vers la pompe en arrière.

Jusqu'à maintenant, les hydroxy asphyxient l'alimentation au moteur a été indiqué dans une rancune de l'entrée vague de l'existence du point du rapport important juste. Avec la plupart des moteurs, le gaz de l'hydroxy devrait être nourri dans le filtre de l'air où il mélange bien et est complètement dispersé à l'intérieur de l'existence de l'air tiré dans le moteur. Vous voyez des diagrammes qui montrent l'existence du point du rapport près de la prise du moteur divers quelquefois. Ce n'est pas une bonne idée parce que la pression baissée là les causes ont réduit la pression à l'intérieur de l'amplificateur qui dans tour produit le vapour de l'eau chaud plus non désiré, ainsi collez avec nourrir le gaz dans le filtre de l'air. S'il y a un compresseur sur le moteur, alors nourrissez les hydroxy asphyxient dans le côté de basse pression du compresseur.

Le style d'amplificateur décrit au-dessus a les avantages de haute efficacité électrique, construction facile, très peu de parties du spécialiste et un grand volume de l'électrolyte par cellule. Il y a le grand nombre d'autre amplificateur très prospère conçoit qui a des formes très différentes de construction. Un de ceux-ci est l'Amplificateur " de la " Claque où les plaques de l'abri électriques sont serrées ensemble et ont placé à l'intérieur d'une longueur de pipe plastique :


Les avantages de ce dessin sont la construction très simple, dimension compacte, performance raisonnable et le fait que vous pouvez en acheter un tout prêt si vous voulez à. Le website avec détails pleins et conseil pour ce dessin est ici ou vous pouvez télécharger une copie des détails de la construction libérez ici. L'efficacité électrique de ce dessin est baissée un morceau parce que seulement un corps seul d'électrolyte est utilisé et si le courant peut mettre hors circuit les plaques. La performance totale est un 1.3 lpm respectable pour 20 ampères, pourtant vous pouvez souhaiter baisser le courant et résoudre pour environ demi ce taux de production du gaz de l'hydroxy.

Un autre dessin qui est très facile de construire est le " amplificateur HotSabi " qui est une tringle enfilée seule à l'intérieur d'une longueur de pipe plastique avec un acier sans tache revêtement intérieur intérieur. Il a la plus basse efficacité électrique possible, en étant juste une cellule seule avec le voltage du véhicule plein ont connecté à travers lui directement, mais malgré cela, c'est performance dans réel sur l'usage de route a été remarquable, avec un a rapporté 50% amélioration sur un moteur de la capacité de 5 litres. Cette performance excellente est dûe au dessin qui a un piège de la vapeur qui enlève le vapour de l'eau chaud produit par le chauffage excessif causé en ayant seulement une cellule seule avec tant de voltage à travers lui probablement (souvenez-vous, 90% du pouvoir fournis à ce dessin de l'amplificateur vont pour chauffer l'électrolyte).





Comme le dessinateur de cet amplificateur son dessin a partagé librement, les plans de la construction libres peuvent être téléchargés ici.


L'Electrolyser de Zach West
Zach West des Etats-Unis a produit une motocyclette electrolyser. La motocyclette de 250 centimètres cube de Zach peut courir sur la production de son electrolyser et Zach estime la production comme étant 17 litres par minute de gaz HHO, qui me semble être trop haut pour l'écoulement actuel. Ce n'est pas un COP>1 système comme la production du système électrique de la motocyclette est très limitée et donc la batterie renversera lentement comme le temps passe. Pourtant, le design de Zach d'electrolyser est intéressant, tant car c'est la simplicité que c'est le haut taux de production du gaz. Le volume augmenté du gaz qui serait produit si ce design a été adapté puisqu'et conduit par, une contribution de 12 volts pourrait être très utile, surtout si combiné avec le système de David Quirey qui permet la conséquence a modifié du gaz pour opérer dans les moteurs non modifiés, comme montré plus tard sur dans ce chapitre.

La méthode que Zach utilise est un peu inhabituelle comme il réussit à saigner d'et se débarrasser de la plupart de l'oxygène produit. Cela signifie que le gaz restant est surtout hydrogène qui est beaucoup moins d'explosif que HHO qui est déjà dans les dimensions parfaites pour la combinaison en arrière dans l'eau et extrêmement réactifs aussi . Au lieu de cela le gaz s'ensuivant peut être comprimé raisonnablement bien et Zach le comprime à 30 psi (les livres par pouce carré) dans un récipient d'entreposage. Cela aide avec l'accélération de stationnaire aux feux rouges.

Zach utilise un style simple, modulaire de construction où une série de paires d'électrode enroulées est chacun placée à l'intérieur d'une longueur individuelle de pipe de plastique. C'est un design qui n'est ni difficile, ni particulièrement cher de construire. Dans le large contour général, l'electrolyser de Zach est nourri l'eau d'un réservoir d'eau pour le garder dépassé en haut. La boîte d'electrolyser contient plusieurs paires d'électrodes qui déchirent de l'eau dans l'hydrogène et l'oxygène quand nourri avec le courant électrique circulé produit par l'électronique, qui est actionnée par le système électrique de la motocyclette. Le gaz produit par l'electrolyser est nourri à un but double bubbler, qui prévient chacun le fait d'enflammer accidentel des gaz des voyages en arrière à l'electrolyser et en plus, enlève la plupart de l'oxygène du gaz en agissant comme "un séparateur" du gaz. L'arrangement y ressemble :


La production hydrogène du gaz de l'electrolyser n'est pas nourrie directement au moteur mais plutôt il va à un réservoir de pression qui est permis de construire jusqu'à trente livres par pouce carré avant que le moteur est commencé. La majorité de l'oxygène produit par l'électrolyse est déchargée loin par une 30 valve à sens unique psi qui est incluse pour garder la pression à l'intérieur du bubbler (et l'electrolyser) au 30 niveau psi. Cette pression est excessive pour une haute performance electrolyser qui produit HHO qui est hautement chargé électriquement et explosera ainsi spontanément quand comprimé, en raison de c'est la propre charge électrique. Dans ce courant continu simple electrolyser, le gaz HHO est mélangé avec une quantité vraie de vapeur d'eau qui le dilue et permet un peu de compression.

Le système d'approvisionnement en eau opère en ayant un réservoir de réserves à clôture hermétique placé à un niveau supérieur que l'electrolyser. Un petit diamètre (1/4” ou 6 millimètres) le tube de plastique venant du réservoir de réserves mange par le haut de l'electrolyser et directement en bas, en se terminant à exactement le niveau de surface d'électrolyte voulu dans chacun des tubes electrolyser. Quand l'électrolyse baisse le niveau d'électrolyte au-dessous du fond de la pipe, les bulles d'air de gaz laissent passer le tube permettant à de l'eau de couler du réservoir pour lever le niveau de surface d'électrolyte en arrière à c'est la position de design. C'est un système passif très net n'ayant besoin d'aucune partie mouvante, réserves électriques ou électronique mais celui qui contrôle exactement le niveau d'électrolyte. Un point essentiel pour comprendre est que le réservoir d'eau doit être rigide pour qu'il ne plie pas et le bonnet d'entonnoir doit être à clôture hermétique pour prévenir l'approvisionnement en eau entier suppurant dans l'electrolyser. Un autre point pour se souvenir en dépassant en haut le réservoir d'eau est que le réservoir contient un mélange d'air et de gaz HHO au-dessus de la surface d'eau et non seulement l'air simple et que le mélange du gaz est à 30 psi pression.

Maintenant, pour couvrir le design plus en détail. Cela 6 volts electrolyser contient huit paires d'électrodes. Ces paires d'électrode sont enroulées autour de dans le style "de rouleau suisse" et insérées dans une longueur de pipe de plastique de diamètre de 50 millimètres), 250 millimètres grands. Les électrodes sont chacun faites de 250 millimètres de 125 millimètres d'acier inoxydable de 316L-qualité 'shimstock' qui est facile de couper et travailler. 'Shimstock' est disponible d'un fournisseur local d'acier ou d'une compagnie de fabrication en métal et est juste un drap de métal très fin.

Chaque électrode est nettoyée soigneusement et le portage des gants de caoutchouc, le papier de verre grossier utilisant trans-marqué pour produire un très grand nombre de pics microscopiques sur la surface du métal. Cela augmente la région de surface et fournit une surface qui le rend plus facile pour les bulles d'air du gaz de se détacher et monter à la surface. Les électrodes sont rincées d'avec l'eau propre et ont ensuite enroulé des entretoises rondes, utilisantes pour maintenir le trou d'inter-plaque nécessaire, former la forme voulue qui est alors insérée dans une longueur de pipe de plastique comme montré ici :


Comme les poussées en métal élastiques vers l'extérieur dans un essai de se redresser en haut de nouveau, les entretoises sont utilisées pour garder les électrodes uniformément séparées le long de leur longueur entière en insérant des bandes d'entretoise verticales épaisses de 3 millimètres. Les connexions aux plaques sont faites en forant un trou au coin de la plaque et en insérant le fil plusieurs fois par le trou, en le tournant en arrière autour de lui et en faisant un fil-à-fil souder l'articulation des deux côtés de l'acier. L'articulation est alors isolée avec la silicone ou autre matière convenable. Il est, évidemment, l'objet indispensable que l'articulation ne fait pas de court-circuit à l'autre électrode bien que cette électrode soit très près.


Il est toujours difficile de faire une bonne connexion électrique aux plaques d'acier inoxydable si l'espace est restreint comme c'est ici. Dans ce cas, le fil électrique est emballé fermement par un trou foré et soudé ensuite et isolé. La soudure est seulement sur le fil comme soudent ne fera pas partie de l'acier inoxydable.

Une caractéristique inhabituelle de ce design est que chacune des paires d'électrode est efficacement electrolyser séparé dans son propre droit comme il est couronné le haut et le fond et isolé efficacement physiquement des autres électrodes. La nourriture d'eau survit au bonnet supérieur qui y fait forer un trou pour permettre au gaz de s'enfuir. Les fils électriques (#12 AWG ou swg 14) sont nourris par la base et cachetés contre la fuite d'électrolyte. Chacune de ces unités a un électrolyte conservé au-dessus de cela, ainsi il n'y a aucune chance de n'importe quelle partie de la surface d'électrode le fait de non être en mesure de produit du gaz. Il y a aussi une grande quantité de franc-bord pour contenir des ploufs et clapotant sans n'importe quelle fuite étant en mesure du récipient. Les bonnets de fin sont des bonnets standard de POLYCHLORURE DE VINYLE disponibles du fournisseur de piping de POLYCHLORURE DE VINYLE, comme est la colle de POLYCHLORURE DE VINYLE utilisée pour les cacheter à la pipe.

Huit de ces électrodes sont placées dans un cas electrolyser simple et raccordées ensemble dans les paires comme montré ici :


Les paires de spirales d'électrode fermées de pipe sont alors raccordées dans une chaîne à l'intérieur de l'electrolyser comme montré ici :


Beaucoup d'années d'expérimentation et de mise à l'essai ont montré que l'acier inoxydable de 316L-qualité est la matière la plus convenable pour les électrodes, mais étonnamment, l'acier inoxydable n'est pas hautement électriquement conducteur comme vous vous attendriez. Chaque électrode provoque une goutte de voltage de presque moitié de volt et donc la préparation prudente de surface, en nettoyant et en conditionnant est nécessaire pour recevoir la performance supérieure des électrodes. Ce processus est décrit en détail par Coupe au carré Boyce très expérimentée qui dit :

La préparation des plaques est un des pas les plus importants dans la production d'un electrolyser qui travaille bien. C'est une longue tâche, mais il est indispensable qu'il ne soit pas lésiné ou bousculé de toute façon. Étonnamment, stigmatisez le nouvel acier inoxydable luisant n'est pas particulièrement convenable pour l'utilisation dans un electrolyser et il doit recevoir le traitement prudent et la préparation avant qu'il produira le niveau attendu de production du gaz.

Le premier pas doit traiter les deux surfaces de chaque plaque pour encourager des bulles d'air du gaz à se détacher de la surface de la plaque. Cela pourrait être fait par l'explosion de sable, mais si cette méthode est choisie, le grand soin doit être pris que le sable utilisé ne contamine pas les plaques. L'acier inoxydable n'est pas bon marché et si vous recevez le sable retentissant mal, alors les plaques seront inutiles autant que l'électrolyse est concernée. Une méthode sûre doit marquer la surface de plaque avec le papier de verre grossier. C'est fait dans deux différentes directions pour produire un dessin de hachure. Cela produit des pics pointus microscopiques et des vallées sur la surface de la plaque et de ces points pointus et les arêtes sont idéales pour aider des bulles d'air à se former et s'évader de la plaque.


En faisant la main sanding le papier de verre est tiré à travers les plaques dans une direction seulement et pas à reculons et en avant, comme à reculons le coup détruit toujours les tout à fait bonnes arêtes créées sur le coup avancé. Aussi, vous avez seulement besoin de deux coups dans une direction avant le fait de tourner la plaque par quatre-vingt-dix degrés et le fait d'accomplir le sanding de ce visage de la plaque avec juste encore deux coups (de nouveau, sans coup contraire).

Portez toujours des gants de caoutchouc en manipulant les plaques pour éviter de recevoir des marques de doigt sur les plaques. Le portage de ces gants est très important comme les plaques doivent être gardées aussi propre et si sans graisse que possible, prêtes pour les stades suivants de leur préparation. N'importe quelles particules créées par le processus de sanding devraient maintenant être lavées des plaques. Cela peut être fait avec l'eau de robinet propre (pas l'eau de la ville bien que, en raison de tout le chlore et d'autres produits chimiques ajoutés), mais utilisez seulement de l'eau distilled du rinçage final.

Pendant que l'hydroxyde de Potassium (KOH) et l'hydroxyde de Sodium (NaOH) est les meilleurs électrolytes, on doit les traiter avec le soin. La manipulation pour chacun est le même :

Conservez-le toujours dans un récipient à clôture hermétique robuste qui est clairement étiqueté "DANGER! - Hydroxyde de Potassium". Gardez le récipient dans un endroit sûr, où il ne peut pas être atteint par les enfants, les animaux de compagnie ou les gens qui ne prendront pas de notes de l'étiquette. Si vos réserves de KOH sont livrées dans un fort sac de plastique, donc dès que vous ouvrez le sac, vous devriez transférer tous ses contenus aux récipients d'entreposage robustes, à clôture hermétique, de plastique, que vous pouvez vous ouvrir et fermer sans risquer de renverser les contenus. Les quincailleries vendent de grands seaux de plastique avec les couvercles serrés aériens qui peuvent être utilisés pour ce but.

En travaillant avec les flocons KOH secs ou les grains, portez des lunettes de protection de sécurité, des gants de caoutchouc, une longue blouse sleeved, des chaussettes et un long pantalon. Aussi, ne portez pas vos vêtements préférés en manipulant la solution de KOH comme ce n'est pas la meilleure chose à monter dans les vêtements. Ce n'est aussi aucun mal pour porter un masque de visage qui couvre votre bouche et nez. Si vous mélangez KOH solide avec l'eau, ajoutez toujours le KOH à l'eau et pas l'autre voie autour et utilisez un récipient de plastique du mélange, de préférence celui qui a double la capacité de la mixture finie. Le mélange devrait être fait dans une région bien aérée qui n'est pas draughty comme les courants d'air peuvent faire voler KOH sec autour de.

En mélangeant l'électrolyte, n'utilisez jamais de l'eau chaude. L'eau devrait être fraîche parce que la réaction chimique entre l'eau et le KOH produit beaucoup de chaleur. Si c'est possible, placez le récipient se mélangeant dans un plus grand récipient rempli de l'eau froide, comme cela aidera à limiter la température et si votre mixture devrait "déborder" il contiendra le renversement. Ajoutez seulement une petite quantité de KOH à la fois, en remuant constamment et si vous arrêtez de remuer pour une raison, remettez les couvercles sur tous les récipients.

Si, malgré toutes les précautions, vous recevez une solution KOH sur votre peau, le lavez d'avec l'abondance de diriger de l'eau froide et appliquez un vinaigre à la peau. Le vinaigre est acidic et aidera à compenser l'alcalinité du KOH. Vous pouvez utiliser du jus jaune citron si vous n'avez pas de vinaigre sous la main - mais il est toujours recommandé de garder une bouteille de vinaigre adroite.

Le nettoyage de plaque est toujours fait avec NaOH. Préparez 5 % à 10 % (par le poids) la solution de NaOH et permettez-y de refroidir. Une solution de 5 % ‘par le poids’ est 50 grammes de NaOH à 950 centimètres cubes d'eau. Une solution de 10 % ‘par le poids’ est 100 grammes de NaOH à 900 centimètres cubes d'eau. Comme mentionné auparavant, ne manipulez jamais les plaques avec vos mains nues, mais utilisez toujours des gants propres de caoutchouc.

Un voltage est maintenant appliqué à travers l'ensemble entier des plaques en attachant le fait de mener aux deux plaques les le plus écartées. Ce voltage devrait être au moins 2 volts par cellule, mais il ne devrait pas excéder 2.5 volts par cellule. Maintenez ce voltage à travers l'ensemble des plaques depuis plusieurs heures à la fois. Le courant sera probablement 4 ampères ou plus. Comme ce processus continue, l'action bouillante desserrera des particules du fait d'étudier soigneusement et des surfaces du métal. Ce processus produit du gaz HHO, donc il est très important que l'on ne permet pas que le gaz s'accumule n'importe où à l'intérieur (comme sur les plafonds).

Après plusieurs heures, débranchez les réserves électriques et versez la solution d'électrolyte dans un récipient. Le rinçage des cellules tout à fait avec l'eau distilled. Filtrez le fait de diluer la solution de NaOH par les essuie-tout ou les filtres de café pour enlever les particules. Versez la solution dilue en arrière dans les cellules et répétez ce processus de nettoyage. Vous devriez répéter l'électrolyse et rinçant le processus plusieurs fois avant que les plaques arrêtent de diffuser des particules dans la solution. Si vous voulez, vous pouvez utiliser une nouvelle solution NaOH chaque fois que vous nettoyez, mais comprenez s'il vous plaît que vous pouvez passer par beaucoup de solution juste dans ce stade de nettoyage si vous voulez le faire cette voie. Quand le nettoyage est fini (d'une manière caractéristique 3 jours de nettoyage), faites un rinçage final avec l'eau distilled propre. Il est très important que pendant le nettoyage, pendant le conditionnement et pendant l'utilisation, que la polarité de la génération électrique est toujours le même. Autrement dit, n'échangez pas les connexions de batterie sur comme cela détruit tout le travail de la préparation et exige au nettoyage et au conditionnement des processus de faire dès le début.

En utilisant la même concentration de solution que dans le nettoyage, remplissez-vous les cellules avec diluent la solution. Appliquez environ 2 volts par cellule et permettez à l'unité de courir. Souvenez-vous que la très bonne ventilation est essentielle pendant ce processus. Comme l'eau est consommée, les niveaux tomberont. Dès que les cellules stabilisent, contrôlent l'attraction actuelle. Si l'attraction actuelle est assez ferme, continuer avec cette phase de conditionnement constamment depuis deux à trois jours, en ajoutant juste assez d'eau distilled pour remplacer ce qui est consommé. Si les changements de solution rougissent ou développe une couche de saletés sur la surface de l'électrolyte, donc les électrodes ont besoin de plus de stades de nettoyage. Après deux à trois jours de temps dirigé, versez le fait de diluer la solution de KOH et le rinçage des cellules tout à fait avec l'eau distilled.


La construction que Zach a utilisée est très raisonnable, en utilisant piping sans hésiter disponible, économique de POLYCHLORURE DE VINYLE. Les électrodes en spirale sont intérieures 50 mm diamètre pipe et Zach disent que le bubbler est aussi 2” diamètre la pipe de POLYCHLORURE DE VINYLE. Je doute sérieusement qu'un diamètre de deux pouces bubbler puisse manipuler un écoulement aussi haut que 17 lpm qui est une quantité substantielle. Aussi. Vous voulez que les bulles d'air dans le bubbler soient petites afin que le gaz entre du bon contact avec l'eau. Par conséquent, l'utilisation de plus qu'un bubbler où le diagramme montre juste un, serait raisonnable.

À ce temps, Zach utilise seulement un bubbler, mais un deuxième est extrêmement désirable, trouvé entre le réservoir d'entreposage et le moteur et placé comme près du moteur que possible. Ce bubbler supplémentaire fait deux choses, de la manière la plus importante, il prévient le gaz dans le réservoir d'entreposage étant enflammé par le fait d'échouer provoqué par une valve collant légèrement ouvert et deuxièmement, il enlève chaque dernière trace d'exhalaisons d'hydroxyde de potassium du gaz, en protégeant la vie du moteur. C'est une grande augmentation pour une adjonction si simple.

Le réservoir d'entreposage du gaz est aussi rendu de la pipe de POLYCHLORURE DE VINYLE, cette fois, 100 millimètres dans le diamètre et 350 millimètres de long avec les bonnets de fin standard fixé dans l'endroit avec la colle de POLYCHLORURE DE VINYLE comme montré ci-dessous. C'est un arrangement compact et efficace bien allé pour l'utilisation sur une motocyclette. La majorité de cet équipement supplémentaire peut être montée dans les paniers de bicyclette, qui est un arrangement net.


Le trajet électrique à l'electrolyser est d'un Modulateur de Largeur de Pouls (“le contrôleur de vitesse de Moteur de courant continu”) qui a été acheté du Garage Hydrogène comme Zach est en Amérique. Ce conseil PWM particulier n'est plus disponible, si surtout pour ces gens en Europe le choix pourrait être rmcybernetics.com, bien qu'il y ait beaucoup de fournisseurs et le module ne devrait pas être cher.


Comme cette unité a été estimée à juste 15 maximum d'Ampères, Zach a ajouté encore 15 Ampère FET transistor dans le parallèle au stade de production pour lever la capacité actuelle à 30 Ampères. Un fusible protège contre les court-circuits accidentels et un équipe de relais est utilisé pour contrôler quand l'electrolyser doit produire du gaz. Le fil communiquant est 12 AWG ou swg 14 qui a une capacité actuelle continue maximum de juste sous dix ampères, ainsi bien que les pics actuels puissent être vingt ampères, le courant moyen est beaucoup plus bas que cela.

Deux électro-aimants à l'extérieur du bubbler, placés à 65 millimètres au-dessus de la base, sont raccordés comme faisant partie des réserves électriques à l'electrolyser et ceux-ci font la plupart de l'oxygène et des bulles d'air hydrogènes se séparer et sortir le bubbler par de différentes pipes. Il y a un cloison à travers le bubbler pour aider au fait d'empêcher les gaz de se mélanger de nouveau au-dessus de la surface d'eau. Le bubbler lave aussi la plupart des exhalaisons d'hydroxyde de potassium du gaz comme l'augmentation de bulles d'air à la surface, en protégeant le moteur comme ces exhalaisons ont un effet très destructif sur les moteurs.

L'objectif avec n'importe quel système hydroxy est d'avoir la quantité minimale de gaz entre le bubbler et le moteur pour bloquer l'ignition du gaz dans l'événement improbable du fait d'échouer. Dans ce système, le réservoir d'entreposage du gaz contient une très grande quantité de gaz, bien que de l'aveu général ce ne soit pas du gaz HHO complet grâce au système de séparation d'électro-aimant, mais quand même, il serait le plus conseillé d'avoir une seconde bubbler entre le réservoir d'entreposage du gaz et le moteur, placé comme près du moteur que possible. Le gaz de HHO produit des remous de très grande vitesse quand il est enflammé ainsi le bubbler doit avoir de la forte construction pour y résister. Aucun pan - du bonnet de bubbler ou de l'artifice d'éclatement n'agit assez vite pour contenir des remous HHO, rendez donc l'habitation bubbler assez forte pour résister au signe de pression.

L'arrangement electrolyser de Zach y ressemble :


Il doit être rendu compte que le réservoir d'eau, electrolyser, bubbler/separator et l'hydrogène en tenant le réservoir, tous opèrent à trente livres par pouce carré. Cela signifie que chacun de ces récipients doit être assez robuste pour résister à cette pression tout à fait facilement. Cela signifie aussi que 30 livres par pouce carré le clapet de non-retour à sens unique sur l'oxygène déchargeant la pipe sont une partie essentielle du design aussi bien qu'être une caractéristique de sécurité. Comme une bulle d'air de gaz des fuites d'electrolyser dans la chaque fois de réservoir d'eau une goutte de nourritures d'eau à l'electrolyser, les contenus du réservoir d'eau au-dessus de la surface d'eau deviennent un plus fort et plus fort mélange d'air et de HHO. Par conséquent, cela devient bientôt une mixture explosive. C'est commun pour l'électricité statique pour s'accumuler sur un réservoir de cette nature, donc ce sera très important pour la terre tant réservoir que c'est le bonnet avant le fait d'enlever le bonnet pour dépasser en haut le réservoir avec plus d'eau.

L'electrolyser a un hydroxyde de potassium (KOH) la solution dans cela. Le processus d'électrolyse produit une mixture d'hydrogène, oxygène, a dissous de gaz (l'air) et les exhalaisons d'hydroxyde de potassium. Quand le système est utilisé, l'eau dans le bubbler fait partir au lavage la plupart des exhalaisons d'hydroxyde de potassium et de cette manière, cela devient progressivement un électrolyte dilue lui-même. L'hydroxyde de potassium est un vrai catalyseur et pendant qu'il promeut le processus d'électrolyse, il ne s'habitue pas en haut pendant l'électrolyse. La seule perte est au bubbler. La pratique standard doit verser les contenus du bubbler dans l'electrolyser de temps en temps, en remplissant le bubbler de nouveau de l'eau douce. L'hydroxyde de potassium a été trouvé pour être le catalyseur le plus efficace pour l'électrolyse mais il a un très mauvais effet sur le moteur s'il est permis d'y entrer. Premier bubbler est très efficace dans le fait d'enlever les exhalaisons d'hydroxyde de potassium, mais beaucoup de personnes préfèrent prendre le processus frottant un pas davantage en plaçant une seconde bubbler à la ligne, à ce cas, entre le réservoir de pression hydrogène et le moteur. Avec deux bubblers, absolument aucunes exhalaisons d'hydroxyde de potassium n'atteignent le moteur.

En utilisant du gaz de HHO comme le seul combustible, il est essentiel de régler le choix du moment de l'étincelle pour qu'il se produise après le Point mort Supérieur ("TDC"). Le choix du moment sur cette bicyclette est maintenant mis à 8 degrés après TDC. Pourtant, si le style de David Quirey de mousser le HHO par un liquide comme l'acétone, donc aucune modification de choix du moment ne serait nécessaire.

Cet electrolyser est conçu pour partir en courant six volts insignifiants d'une motocyclette electrics (environ 7.3 volts avec la course à pied de moteur), mais l'augmentation du nombre de tubes, chaques rouleaux d'électrode d'entretien, convertiraient le design en un 12V le système et ensuite l'habitation electrolyser y ressemblerait sans doute :


Il est possible que sept ensembles de trois ou quatre spirales télégraphiées dans le parallèle soient utilisés pour de plus grands moteurs avec leurs systèmes électriques de 13.8 volts. Zach utilise la méthode très simple pour permettre au gaz d'excès d'être déchargé via la valve d'oxygène si la production du gaz excède les exigences du moteur. En faisant marcher sur un système de douze volts il pourrait être plus convenable d'utiliser un changement de pression standard qui ouvre une connexion électrique quand la pression du gaz monte au-dessus de la valeur pour ce changement :


Le changement de pression monte juste sur un des bouchons de fin du réservoir de pression et du changement la connexion électrique est placée entre l'équipe de relais et l'electrolyser. Si la pression du gaz arrive c'est la valeur maximum de 30 psi. alors le changement s'ouvre, en arrêtant l'électrolyse jusqu'aux gouttes de pression de nouveau :


Prudence : Cet electrolyser n'est pas un jouet. Si vous faites et utilisez un d'entre ceux-ci, vous faites si entièrement à votre propre risque. Aucun le créateur de l'electrolyser, l'auteur de ce document ou du pourvoyeur de l'étalage Internet est de toute façon responsable ne vous devrait subir n'importe quelle perte ou dommage par vos propres actions. Pendant que l'on croit que c'est entièrement sûr de faire et utilise un electrolyser de ce design, à condition que les instructions de sécurité montrées soient ci-dessous suivies, il est souligné que la responsabilité est la vôtre et le vôtre seul.

Un electrolyser ne devrait pas être considéré comme un artifice isolé. Vous devez vous souvenir que la sécurité tant électrique que du gaz les artifices sont une partie essentielle d'une telle installation. Les artifices de sécurité électriques sont un disjoncteur (comme utilisé par n'importe quel électricien en télégraphiant à une maison) pour protéger contre les court-circuits accidentels et un équipe de relais pour s'assurer que le booster n'opère pas quand le moteur ne court pas :



Cependant, le système conçu par Zach Ouest est presque certainement pas auto-entretenue et si cela est exact, alors la batterie alimentant l'électrolyseur devra être chargée entre deux voyages. Cela ne doit pas être la situation électrolyseurs à haute efficacité sont disponibles. Tout d'abord, la spirale électrolyseur plaque Shigeta Hasebe (indiqué à la page 719 de l'annexe) a produit 7 LPM de HHO mélange de gaz pour une entrée de seulement 84 watts et tandis que 84 watts est un 2.8V incommode à 30 ampères, il devrait être possible à élever et abaisser la tension du courant sans trop perdre de la performance. Pour moi, le système électrique d'une motocyclette doivent être en mesure de la sortie 84 watts et ainsi de la moto pourrait devenir auto-alimenté.

Les motos peuvent certainement devenir auto-alimenté comme on peut le voir à partir du système de moto électrique de Teruo Kawai COP>3 conception décrit dans le chapitre 2. Teruo allé en Amérique et était à une réunion visant à obtenir sa conception fabriqué et vendu en Amérique lorsque la réunion a été interrompu et Teruo intimidé à abandonner son entreprise.

Vous devez également vous rappeler que Steve Ryan, de la Nouvelle-Zélande a démontré sa moto courir sur l'eau traitée. Je soupçonne que l'eau traitée était de l'eau qui avait été infusé par clusters d'eau chargées comme décrit par Suratt et Gourley loin dans ce chapitre. Leur électrolyseur a une efficacité de 0,00028 kilowatt-heure ou moins pour produire un litre de gaz. Ces unités incommodes signifient que pour produire 1 LPM doit 16,8 watts ou 7 LPM doit 118 watts. Si un brouillard d'eau froide est ajoutée à l'air entrant dans le moteur de moto, il semble probable que beaucoup moins de 7 LPM serait nécessaire. Si vous avez un assez bon réservoir qui est constitué d'un matériau capable de contenir les très petites molécules de ce gaz, le gaz peut être comprimé à 1000 psi et qui doit permettre à un motocycle afin de fonctionner pendant un certain temps sur la bouteille de gaz.



Bill Williams' DuPlex Electrolyser
Un dessin complètement submergé de Bill Williams dans l'USA est un autre style différent d'amplificateur :


La construction détaille pour ce dessin de l'amplificateur, peut être téléchargé du tissu qui utilise le lien gratuitement : ici

Il y a beaucoup d'autres dessins, en incluant ceci avec les pipes concentriques, chacun qui a ses propres avantages et inconvénients, quelque existence commercialement disponible comme appareils tout prêt, et il y a des liens à ces amplificateurs sur les sites web mentionnés au-dessus et un forum de l'amplificateur général à watercar groupe et un autre à Hydroxy groupe où les gens répondront des questions.

Un problème avec l'usage d'amplificateurs est que si les hydroxy asphyxient le volume est plus haut qu'il a besoin d'être, le centre de contrôle Électronique du véhicule ("ÉCU ") est responsable détecter la brûlure du combustible améliorée et commencer à pomper dans combustible de l'excès pour compenser les conditions améliorées. Comment négocier avec cette situation est couvert dans le document libre qui peut être téléchargé de D17.pdf.


Un design intéressant est le Hogg electrolyser. La cellule Hogg a deux électrodes de maille d'acier inoxydable enroulées l'un autour de l'autre. Cela donne une grande région de surface d'électrode dans un récipient très compact. Dans cette version du design il y a six cellules identiques qui s'introduisent dans grand bubbler :


L'eau est faite circuler par l'ensemble des cellules en utilisant une petite pompe et il y a deux collectionneurs d'eau tirés parti au fond du bubbler. Aussi, comme 'l'électrolyte' utilisé est de l'eau de pluie, la portion supérieure de chaque cellule agit aussi comme un bubbler dans c'est le propre droit. Trois filtres sont utilisés pour piéger n'importe quelles particules venant des cellules comme l'expérience a montré que l'eau peut contenir une quantité considérable de matière. Les filtres sont des filtres dans-ligne standard d'irrigation faits du plastique transparent rempli pour trois quarts de leur longueur avec la matière d'éponge parfaite de plastique.

Une caractéristique clé du design de cellule est l'utilisation de deux aimants puissants de néodyme par cellule. Ceux-ci agissent directement sur l'eau et cela provoque une augmentation importante dans le taux de production du gaz. Les aimants ont leur revêtement de Pôles Nords l'un vers l'autre.

Les deux électrodes de maille sont faites du fil d'acier inoxydable de diamètre de 0.65 millimètres et tissées pour donner des trous de 2 millimètres entre les fils. Ces dimensions sont importantes les autres grandeurs de maille et les styles ne donnent pas de performance si bonne. Les électrodes sont plus larges à une fin pour former une étiquette de connexion qui permet la connexion électrique facile à chaque électrode et ils sont alors télégraphiés dans le parallèle pour que chaque cellule reçoive 12 volts à travers cela comme montré ici :




Les deux électrodes de maille sont coupées comme cela :




La matière de maille y ressemble :


Les six cellules electrolyser et grand bubbler simple sont construits en utilisant le matériel de plomberie standard de plastique :




Les pipes communiquantes sont un type de plastique, tolérant de chaleur clair de 12 millimètres (0.5”) le diamètre. Le bubbler est aussi construit des essayages de pipe de plastique :




Comme certaines personnes ont la difficulté de visualiser la voie dont les électrodes sont combinées, cette esquisse de concept simplifiée peut être utile :




Les deux électrodes sont gardées séparé par l'utilisation de petites machines à laver de fibre de diamètre tenues dans l'endroit entre eux aux endroits stratégiques en utilisant de la colle formidable. On traite alors la maille lui-même étant plongé dans l'acide citrique pour le faire travailler bien avec l'eau de pluie.

Les six cellules de l'electrolyser ont été montrées côte à côte pour rendre plus facile de comprendre comment ils sont raccordés ensemble. En étant vraiment rassemblé, les cellules sont placées autour du bubbler dans les paires comme cela :


Il y a trois de ces paires de cellules electrolyser, chaque paire étant raccordée au réservoir de collectionneur supérieur. L'eau étant pompée de chaque cellule est passée par un des trois filtres avant le fait d'entrer dans le réservoir de collectionneur qui nourrit la petite pompe qui garde de l'eau circulante qui continue à son tour à enlever n'importe quelles particules qui ont dans l'eau de pluie. Comme il peut être un peu difficile de visualiser cet arrangement de cellules, bubbler et de pompe, voici une vue quand vu d'en haut :


Quand utilisé avec l'eau de pluie d'une barrique, on dit que cet electrolyser tire juste 1.4 ampères par cellule, en donnant une contribution totale d'environ 115 watts quand dirige sur des réserves électriques de 12 volts. Pendant que l'eau de pluie est par supposition pure, la réalité consiste en ce qu'il est rarement et c'est la capacité de porter un courant varie radicalement d'un endroit à l'autre et encore plus largement de pays en pays. Si vous décidez de construire cet electrolyser et constater que vous ne recevez rien comme 1.4 ampères coulant par n'importe quelle cellule, donc vous devriez bien ajouter une petite quantité d'électrolyte à l'eau pour recevoir le fait de couler actuel. Ainsi, la supposition que vous voulez un écoulement actuel de 1.4 ampères par cellule sur 12 volts. On dit que la production de cet electrolyser soit capable de diriger un petit générateur électrique mais cela n'a pas été confirmé à ce temps.


Electrolyseur de AVA Lévitation Magnétique
Adam AVA Magnetics montre un électrolyseur très joliment construit sur la base d'un style tout à fait différent de l'électrode. Sa vidéo est ici et sa cellule ressemble à ceci :


Initialement construit en utilisant tuyaux en acier inoxydable, la résistance électrique de la longue bobine avéré être un problème, si Adam a surmonté le problème en insérant un tuyau en cuivre à l'intérieur du tube en acier inoxydable. Cuivre courant électrique porte très bien, tandis que l'acier inoxydable a une très haute résistance au passage du courant, ce qui beaucoup de gens trouvent très étrange, après avoir été enseigné à l'école que tous les métaux conduisent l'électricité. Dans une bobine de ce type, le courant électrique doit passer à travers une longueur considérable en acier inoxydable afin d'atteindre les spires inférieures, et que la résistance au passage du courant est supérieure à la situation avec un électrolyseur qui utilise des feuilles en acier inoxydable. Le tube de cuivre vers le bas à l'intérieur du tube en acier fait une grande différence parce que les flux actuels facilement à travers le cuivre, puis à chaque point le long du tube, le courant ne doit circuler latéralement à travers une mince couche d'acier inoxydable afin d'effectuer la électrolyse.

La photo ci-dessus ressemble à une bobine très soigneusement la plaie avec douze tours en elle. Cela ne veut pas le cas. Il est à deux bobines séparées avec des tours 1, 3, 5, etc. étant dans une bobine tourne et 2, 4, 6, etc. étant dans l'autre bobine. Cela signifie que chaque dispositif tournant de la bobine a une tour avec la tension inverse à côté de lui et l'électrolyse a lieu entre des spires adjacentes de la bobine. Les extrémités de chaque bobine sont rendus étanches avec soin pour éviter la corrosion du tube en cuivre de l'électrolyte utilisé. Malheureusement, la plupart de la surface de l'électrode de conduite circulaire est pas près de sa surface de bobine de voisins et que la distance accrue réduit le taux de production de gaz pour ces zones. Je soupçonne que Adam utilise un électrolyte assez diluée afin de garder l'effet de chauffage sous contrôle et donc, une meilleure performance peut entraîner l'utilisation de la pleine puissance électrolyte. Cependant, la production HHO à environ 16 ampères est impressionnant comme montré ici juste avant l'ensemble conteneur est obscurcie par le HHO bulles de se détacher des bobines :


A pleine puissance, la cellule tire 18 ampères lorsqu'il est alimenté à travers un modulateur de largeur d'impulsion fabriqué par la société "HHO Powercell" en utilisant une batterie d'environ 12,5 volts. Que 225 watts produit un taux de production de gaz qui doit être mesurée. À mon avis, le tuyau de sortie de gaz doit être beaucoup plus grande avec un diamètre intérieur de 15 millimètres peut-être comme un petit tuyau entrave la fuite de gaz. Si vous ne croyez pas que, alors essayez soufflant à travers une longueur de tuyau en plastique de 6 mm de diamètre et de voir comment cela est difficile à faire.

Néanmoins, ceci est un électrolyseur simple, de base avec seulement deux électrodes, bien que, peut-être parce que la largeur d'impulsion Modulator alimente un signal carré de bonne qualité, la petite taille des bulles suggère qu'il ya un gain d'efficacité qui permet de meilleurs résultats que on pourrait s'y attendre. Une seule cellule, comme ce sera difficile d'échapper au fait fondamental que 1,24 volts est tout ce qui est utilisé dans l'électrolyse de l'eau et même avec la chute de tension dans l'acier inoxydable que vous ne voulez vraiment pas plus de 2 volts entre les plaques. En d'autres termes, seulement 2 volts de 12 volts de la batterie peuvent réellement faire du gaz et ainsi, la grande majorité des 225 watts que va faire le gaz de chaleur et non. La situation pour 1, 2 ou 3 cellules individuelles est comme ça :


Il est probable que la production de HHO à 225 watts serait doublée si deux de ces cellules sont reliées en série, c'est-à-dire reliés en une chaîne. La performance serait probablement être triplée à cette même ampères 18 de courant, si trois de ces cellules sont connectées en série dans l'ensemble de la source de tension. Si tel est le cas, alors idéalement, chaque cellule doit être à l'intérieur de son propre récipient séparé. Adam suggère que la bobine produit un champ magnétique qui stimule la production de HHO, et compte tenu de l'effet des aimants dans la cellule de Shigeta Hasebe, il peut bien avoir raison.

L'accord conclu avec trois cellules connectées en série et alimentés par un modulateur de largeur d'impulsion réglable en fréquence serait comme ça, même si les tuyaux de sortie de gaz doivent être connectés avec des raccords courts comme ces tuyaux est remplis de HHO explosif lors de l'utilisation :


Comme toujours, la batterie se connecte à un disjoncteur " CB " ou le fusible avant tout est relié. Le modulateur de largeur d'impulsion " PWM " est efficace comme la plus simple circuit de Dave Lawton avec une fréquence réglable, rapport cyclique réglable (ou " Duty Cycle ", comme on l'appelle parfois), et une capacité de courant de sortie élevée. Les connexions électriques des cellules sont effectués comme indiqué dans le schéma et les cellules sont tous positionnés de la même manière rond comme qui permet des tests avec les cellules conduit échangés pour voir si cela fait une différence quand la meilleure fréquence et le cycle de vie ont été trouvés. S'il vous plaît rappelez-vous que un bulleur est essentiel sur le tuyau de sortie de gaz et la profondeur de l'eau en toute barboteur doit être d'au moins cinq pouces qui est de 125 millimètres.

Aucune mesure de la vitesse d'écoulement HHO a été faite. Cela peut être mesuré avec un débitmètre de gaz pas cher auprès d'un fournisseur de matériel médical ou un résultat qui est facilement assez bon pour nos fins peuvent être déterminées en utilisant un deux litres ou un conteneur adéquat de capacité connue, le remplir avec de l'eau et de barboter le HHO sortie dans le conteneur comme indiqué ici :


Le résultat en utilisant cette méthode est obtenu en chronométrant le temps qu'il faut pour la bouteille à remplir avec le mélange de gaz HHO, et de cela, travailler sur le nombre de litres sont produits par minute. Par exemple, si elle prend une minute pour remplir une bouteille de 2 litres, le débit est de 2 litres par minute. Si cela prend deux minutes pour remplir, alors le taux de production de gaz est de 1 litre par minute. Si cela prend 2 minutes et 30 secondes pour remplir, le taux est de 0,8 litres par minute. Le résultat sera légèrement modifié par la pression atmosphérique qui change d'heure en heure, mais nous avons seulement besoin d'une estimation approximative, surtout si nous sommes juste de comparer les performances après une petite modification à la méthode de l'électrolyse.

La vidéo montre ici méthodes de tuyaux en spires hélicoïdales enroulement utilisés ici et les entretoises en plastique nécessaires, mais l'homme annonce, 'ANNMANN', a un atelier entièrement équipé et construction compétences non disponibles à la plupart des expérimentateurs. Malheureusement, il ne semble pas conscient du fait que les électrodes doivent être ensemble très proche de la meilleure production HHO. Il a essayé d'utiliser câble sous-marin (utilisé pour les séjours de mât) au lieu de tuyaux et de ce qui est, bien sûr, beaucoup plus facile à utiliser lors d'électrodes en spirale, mais il est probable que quatre entretoises seraient nécessaires plutôt que de simplement les deux utilisé avec un tuyau spirales. Il ya aussi, pas de place pour l'utilisation du cuivre à l'intérieur de l'aussière. Selwyn Harris de l'Australie, qui est un utilisateur très expérimenté HHO, affirme qu'il est très difficile de vent tuyau en acier inoxydable dans une spirale précis. Il se demande si l'enroulement des spirales en utilisant un tuyau en cuivre qui est très facile à plier que l'acier inoxydable, et puis la spirale de galvanoplastie avec du chrome, pourrait ne pas être un moyen de produire de bonnes électrodes spiralées de travail mieux et plus pratique.

Pour moi, avec mon sérieux manque de compétences de construction précis, une autre méthode beaucoup plus facile de construction se présente à moi. En premier lieu, l'agencement des deux spirales est pas vraiment efficace pour l'électrolyse comme montré ici :


Le taux d'électrolyse est directement proportionnelle à la surface des électrodes. Il est également fortement influencée par la séparation des électrodes. Avec les fils ou tubes indiqués sur la gauche, seul un faible pourcentage de l'aire de surface est espacée à la distance qui le mieux votre construction permet (marqués par des flèches rouges). Les deux électrodes de plaque représentée sur la droite ont leur zone entière de la surface à l'espacement optimal. Donc, si nous allons utiliser des tuyaux ou des fils, alors nous voulons augmenter la surface de la surface la plus active, et en fait, augmenter la surface de l'électrode globale. Travailler avec de l'acier est beaucoup plus difficile que de travailler avec du plastique, surtout que la plupart d'entre nous ne disposons pas des outils, espace de travail et les compétences pour nous aider à réussir, en utilisant un câble en acier inoxydable de qualité marine est une option très attrayante. Ce matériau est représenté ici et ressemble à ceci :


Il est disponible à partir de l'univers de chandleries navire de large et est construit à partir de fils en acier inoxydable. Si nous utilisons cela, alors nous devons accepter le fait que ce soit la résistance électrique sera élevé, mais le gros avantage est que nous ne disposons que de faire les entretoises en plastique.

Ceci nous amène au problème de l'augmentation de la surface spécifique et la diminution de l'écart entre les fils. Alors que ANNMANN a d'excellentes présentations vidéo, s'il vous plaît ne soyez pas trompé par les trop grandes lacunes qu'il avait entre ses fils. Le plus grand écart que nous voulons est de 3 millimètres et, idéalement, nous aimerions 2 lacunes millimétriques. Donc, pour cela, je suggère que une plaque de plastique est percé comme ça :


Pour cela, la taille du trou correspond à votre diamètre du câble, disons, 6 mm, et les écarts entre les trous sont 2 millimètres si vous êtes confiant, et 2,5 ou 3 millimètres si vous n'êtes pas sûr de vos compétences dans le forage en plastique. Cette plaque sera utilisé pour liquider quatre spirales imbriquées. Comme le câble est flexible, nous avons besoin d'utiliser deux bandes d'écartement supplémentaires de ce genre :


Ce sont de faire en sorte que l'écart désiré est maintenue sur toute la longueur de câble, en enfilant le câble à travers ceux-ci que chaque tour est fait. De cette façon, le câble est pris en charge chaque quart de tour, le maintien de la taille de l'espace tout autour de chaque tour.

Bien qu'un seul type de câble est utilisé, les couleurs sont utilisées dans les schémas suivants pour la mettre simplement plus facile de voir où les tours de chaque enroulement de départ et d'arrivée. Tous les enroulements commencent au bas et à la fin en haut. Le premier enroulement utilise les trous les plus intimes :


Cet enroulement est fait avec deux longueurs séparées de câble, celui représenté en vert et celui représenté en rouge. L'extrémité inférieure du câble rouge termine seulement de ce côté de la feuille de plastique. L'extrémité inférieure du câble vert se termine juste au-delà de l'autre côté de la feuille de matière plastique. Contrairement au schéma, le câble ne soit pas coupée court, comme indiqué, mais est laissée longue de sorte qu'il peut être connecté à l'extérieur du boîtier de la pile en plastique.

Nous doublons maintenant la zone de surface de l'électrode par l'enroulement d'une deuxième paire de bobines à la sortie du premier. L'agencement ressemble à ceci :


Cette seconde couche est enroulée exactement de la même manière que la précédente. Les tours de câbles externes ne sont pas exactement au-dessus de la spirale tourne en dessous, mais ils sont très près d'être directement au-dessus. Lorsque nous nous connectons les câbles électriquement, nous organisons pour les câbles autour de tout câble pour être la polarité opposée, de sorte que l'électrolyse est maximisée.

L'étape suivante consiste à enrouler la troisième couche :


Et puis la quatrième couche est enroulée en utilisant les trous restants :


Relié électriquement comme représenté, chaque câble dans les première et quatrième couches est entouré sur trois côtés par des câbles de polarité opposée. Les câbles à couches deux et trois ont chaque tour entourée sur les quatre côtés par des câbles de la polarité opposée. Donc, cet arrangement a surmonté la nécessité pour les tuyaux difficile flexion, a augmenté la surface de l'électrode considérablement et a atteint un écart raisonnable entre les électrodes et a amélioré la zone des meilleures électrolyse de 87%. Nous améliorons maintenant considérablement les choses en utilisant trois de ces cellules en série afin d'utiliser la puissance appliquée de manière plus efficace.

Il est, bien sûr, aucune raison pourquoi il ne devrait pas être plus de trois de ces cellules en série et je attendre cinq à avoir le maximum de chances en raison de la chute de tension excessive dans le câble en acier inoxydable. Il n'y a aucune raison pourquoi il ne devrait pas être de cinq ou plusieurs couches en spirale dans chaque cellule et chaque couche supplémentaire soulève l'efficacité globale de cet ensemble de spirales.

Cependant, alors qu'il semble très probable que cette construction donnerait une bonne performance, s'il vous plaît rappelez-vous que ceci est seulement une suggestion et au moment de la rédaction, il n'a pas été construit et testé. Lors du test de la première unité, le modulateur de largeur d'impulsion est réglé à envoyer un flux de courant faible à moyenne à travers les cellules. Ensuite, la commande de fréquence est utilisée pour obtenir la sortie de gaz maximale sans modifier le réglage actuel. Si le courant chute au point de la production de gaz de pointe lors de ce test, qui est pas un problème. Avec spirales multicouches de ce type, un tube de sortie de gaz de 20 millimètres serait recommandé. En outre, la sortie de gaz doit avoir une chicane à travers elle pour éviter de minuscules gouttelettes d'électrolyte fuyant avec le gaz, comme indiqué ailleurs dans le présent chapitre. Cela devrait se faire même si l'électrolyseur est utilisé dans un endroit fixe tel que l'alimentation d'un générateur. Les branchements électriques sur les extrémités des fils en spirale peuvent être faites avec de grandes connecteurs à vis pas contrairement au type de quincaillerie ordinaire, mais destinés à fils beaucoup plus grandes. Ils sont également disponibles par le biais des entreprises approvisionnant le navire que les bateaux utilisent souvent à haute intensité de douze volts câblage de grand diamètre.




2. Les Amplificateurs CC avancé
Tous les détails de la construction pratiques sur sécurité électrique, sécurité du gaz, rapports du moteur, type d'eau, coffre-fort qui mélange d'électrolyte, etc., déjà a discuté, appliquez à tous les genres d'electrolysers et amplificateurs de chaque dessin. Donc, s'il vous plaît comprenez que ce sont des traits universels qui ont besoin d'être compris quand utiliser tout dessin d'amplificateur.

C'est possible de produire des grands volumes de gaz de l'hydroxy d'un amplificateur CC, assez asphyxiez pour courir un petit moteur sur lui directement. Pour ceci, nous avons besoin de faire déjà l'attention aux facteurs de l'efficacité a couvert dans ce document. La personne qui est remarquable dans ce champ est Bob Boyce de l'USA qui a partagé son expérience et compétences avec gens qui veulent utiliser l'electrolysers sérieux avec bonté librement.

L'attention de Bob à détail quand construire l'electrolysers performant a résulté en efficacités qui sont plus que double ceci du Michael Faraday très célèbre que la plupart des scientifiques considèrent pour être le mot définitif sur électrolyse.

Nous déplaçons maintenant du " style informel " d'amplificateur au " style sérieux " d'electrolyser. Dans cette catégorie, vous trouverez que les unités construites ne sont pas bon marché, pesez un montant considérable, exigez que la compétence considérable fasse et habituellement est assez grand physiquement. Je mentionnerai deux dessins ici. En premier, le dessin très célèbre de Bob Boyce. Pour cet electrolyser, Bob fait l'électrode de l'acier sans tache solide plaque l'acte comme partitions de la cellule aussi bien qu'être des électrodes. C'est une technique intelligente mais il prend un très haut niveau d'exactitude de la construction faire une boîte avec les fentes dans le côté et baser, afin que les plaques de l'acier sans tache peuvent être glissées dans la boîte et quand là, forme un cachet étanche entre les cellules, en prévenant courant électrique qui met hors circuit les places en coulant autour d'eux.

Le nombre de cellules dans l'electrolyser dépend de la CC voltage provision électrique qui est produite de l'electrics du véhicule. Ce plus haut voltage est créé en utilisant un inverter " disponible en magasin " standard qui produit le courant alternatif de haut voltage (AC ") a eu l'intention être l'équivalent de la provision des principaux de l'électricité locale. Dans l'USA, le voltage produit est dans les 110 à région de 120 volts, ailleurs, que c'est dans les 220 à région de 230 volts.

Si vous n'êtes pas familier avec jargon électrique, alors vérifiez dehors chapitre 12 lequel lui explique le pas par pas. La production AC de quel que soit inverter vous achetez, est changé arrière dans CC en utilisant un composant appelé un " pont " de la diode et un appareil du réservoir a appelé un condensateur. Quand cela est fait, le résultant voltage CC est 41% plus grand que le voltage AC cité, donc un inverter de 110 volts produiront approximativement 155 volts et un inverter de 220 volts approximativement 310 volts. Comme vous approximativement 2 volts veulent par cellule, le nombre de cellules serait 80 ou 150 selon que l'inverter est utilisé approximativement. Ce grand nombre d'acier sans tache plaque chacun classé selon la grosseur à six pouces (100 mm) carré, crée un poids substantiel qui alors est augmenté par le poids du cas, et l'électrolyte. L'arrangement total (sans le condensateur) est comme ceci :


Une boîte de très haute précision pour ce style d'electrolyser peut être eue d'Ed Holdgate de Floride qui a aussi partagé les méthodes de la construction si vous vous avez envie de comme un fabricator habile :


Le website d'Ed est ici et chaque cas est fait à la main.

Le taux de la production du gaz est si haut que la pipe du débouché du gaz doit avoir des trous foré le long du sommet pour essayer d'exclure aérosol et humidité du taux massif de bulles qui éclatent à la surface de l'électrolyte. La haute efficacité de l'electrolysers de Bob est dûe à sa préparation méticuleuse et méthodes de la construction. Vous remarquerez ce Bob recommande l'usage d'un filtre de la particule avec une maille de 1 microns, entre le moteur et le système de l'hydroxy. À part assurer que tout entrer le moteur est très propre, le filtre de la particule avec une maille de cette petite dimension, aussi les actes comme un flashback - preventer comme flamme ne peuvent pas le traverser.

Premièrement, les plaques de l'acier sans tache sont en colère marqué des points avec papier de verre pour créer une surface de la plaque spécialement façonnée qui aide la parution de la bulle ultra-rapide. Deuxièmement, les plaques sont mises à travers un processus du nettoyage " rigoureux " où ils sont soumis à périodes répétées d'électrolyse suivi en rincer des particules fermé les plaques et filtrant la solution de l'électrolyte. Quand aucunes particules supplémentaires ne cassent des plaques gratuitement, ils sont mis à travers un " processus de la climatisation " qui développe une couche catalytique sur les surfaces de la plaque alors.

Ce traitement et les plusieurs détails de la construction sont fournis dans le suivre gratuitement téléchargez le document, grâce à la générosité de Bob dans partager son expérience avec nous ici et il y a un forum pour le dessin de Bob : ici où les questions sont répondues.


3. Eau-splitters Circulée
Il y a une façon de beaucoup plus effective qui convertit de l'eau dans un mélange du gaz de l'hydroxy. Contrairement aux appareils de l'électrolyse déjà décrits, cette méthode n'a pas besoin d'une électrolyte. Innové par Stanley Meyer, les trains de la pulsation sont utilisés pour accentuer des molécules de l'eau jusqu'à ce qu'ils se brisent séparément, en formant le mélange du gaz exigé. Henry Puharich a aussi développé un système très prospère avec un quelque peu dessin différent. Ni l'un ni l'autre de ces messieurs a partagé les renseignements pratiques suffisants pour nous pour reproduire leurs dessins comme un processus habituel, donc nous sommes dans une place aujourd'hui où nous cherchons les détails exacts des méthodes qu'ils ont utilisé.

La première reproduction considérable de que je suis informé, est venu de Dave Lawton de Galles. En utilisant la ténacité très considérable, il a découvert les détails pratiques de comment reproduire un des dessins tôt de Stan Meyer qui sont appelés par le nom plutôt embrouillé de la " Cellule " du Combustible de l'Eau. Le travail de Dave a été copié et a expérimenté avec par Ravi Raju d'Inde qui avait succès considérable et qui a affiché des vidéos de ses résultats sur le tissu. Plus récemment, Dr Scott Cramton de l'USA a adapté la construction du dessin légèrement et a accompli des taux très satisfaisants d'efficacité électrique, en produisant quelques 6 lpm de gaz de l'hydroxy pour juste 3 ampères de courant à 12 volts.



La vidéo de la reproduction de Dave Lawton de l'electrolyser de la démonstration de Stanley Meyer (pas le système de la production de Stan) vu ici a causé plusieurs gens de demander plus de détails. L'électrolyse montrée dans cette vidéo a été conduite par un alternateur, uniquement parce que Dave voulait essayer chaque chose que Stan Meyer avait fait. L'alternateur de Dave et le moteur le conduisaient est montré ici :



La technique de CC battre exige l'usage d'électronique, donc les descriptions suivantes contiennent un montant considérable d'ensemble de circuits. Si vous n'êtes pas déjà familier avec les tels circuits, alors vous seriez bien conseillé pour lire le Chapitre 12 lequel explique ce type d'ensemble de circuits à partir de zéro.

La bobine de champ de l'alternateur de Dave est changée par un Transistor du Champ - Effet de temps en temps (un “FET”) lequel est battu par un 555 circuit de l'horloge double. Cela produit un waveform composé qui produit un taux impressionnant d'électrolyse. Les tubes dans cette reproduction sont faits de 316L niveau acier sans tache, cinq pouces long bien que les tubes de Stan fussent seize pouces longs approximativement. Les tubes externes sont 1 pouce dans diamètre et les tubes intérieurs 3/4 pouce dans diamètre. Comme l'épaisseur du mur est 1/16 pouce, l'intervalle entre eux est entre 1 mm et 2 mm. Les pipes intérieures sont tenues en place à chaque fin par quatre caoutchouc démonte approximativement un quart d'un pouce longtemps.

Le récipient est fait de deux diamètre de 4 pouces standard égout plastique que les accessoires du coupleur en bas - pipe ont connecté à chaque fin d'un morceau de tube acrylique avec PVC ciment dissolvant. Le tube acrylique a déjà été fourni la coupe pour classer selon la grosseur par les Wake Plastics, 59 Twickenham Road, Isleworth, Middlesex TW7 6AR Telephone 0208-560-0928. L'acier tuber sans tache sans couture a été fourni par : www.metalsontheweb.co.uk.

Ce n'est pas nécessaire d'utiliser un alternateur - Dave a fait ceci juste comme il copiait chaque chose que Stan Meyer a fait. Le circuit sans l'alternateur produit du gaz à au sujet du même taux et évidemment tire moins courant comme là n'est pas aucun moteur de la promenade être propulsé. Une vidéo de l'opération du non - alternateur peut être téléchargée utiliser ce lien : ici.

L'electrolyser de Dave a une section du tube acrylique pour permettre à l'électrolyse d'être regardé, comme montré ici :



L'électrolyse a lieu entre chacun des tubes intérieurs et externes. L'image au-dessus d'expositions les bulles qui commencent à laisser les tubes juste après que le pouvoir soit allumé. L'image en dessous expositions la situation quelques secondes plus tard quand la totalité de la région au-dessus des tubes est si pleine de bulles qu'il devient complètement opaque :



L'installation sonne pour les tubes peut être fait de tout plastique convenable, tel que cela utilisé pour les nourriture planches à découper ordinaires, et peut être été en forme de ceci :



Et le 316L niveau acier sans tache, les tubes sans couture sont tenus comme ceci :



Est l'assemblée ici prêt à recevoir les tubes intérieurs (a calé dans place par petits morceaux de caoutchouc) :



Les rapports électriques aux pipes sont par fil de l'acier sans tache qui court entre verrous de l'acier sans tache tapoté dans les pipes et l'acier sans tache verrouille traverser à travers la base de l'unité :


Les verrous tapotés dans les tubes intérieurs devraient être sur l'intérieur. Le départ des verrous à travers la base de l'unité devrait être tapoté dans pour donner une crise serrée et ils devraient être scellés avec Sikaflex 291 ou GOOP marin qui repiquent agent à qui devrait être permis de guérir complètement avant l'unité est rempli pour usage. Une amélioration dans performance est produite si les surfaces non - actives des pipes sont séparées avec toute matière convenable. C'est, les extérieurs des tubes externes et les entrailles des tubes intérieurs, et si possible, la coupe termine des pipes.

Pendant que le style de Dave de construction est simple et simple, récemment, une copie d'un des dessins de la construction réels de Stan Meyer a glacé. La qualité de l'image de cette copie est si basse que beaucoup du texte ne peut pas être lu, donc la reproduction a présenté ici ne peut pas être exact ou peut manquer quelque article utile de renseignements. La construction de Stan est exceptionnelle. En premier, un morceau de plastique est façonné comme montré ici :


La dimension de ce disque a égalé au morceau de fibre acrylique claire utilisé pour le corps du logement exactement. Le dessin ne le rend pas clair comme ce disque est attaché au tube acrylique, si c'est une crise de la poussée serrée, a collé dans place ou a contenu dans place avec verrous qui ne sont pas montrés. L'implication est qu'une bague de six verrous est conduite à travers le sommet et a tapoté dans le tube acrylique, comme ceux-ci est montré sur une des vues du plan, pourtant pas sur l'échantillon. Ce serait aussi raisonnable de supposer qu'une bague semblable de six verrous soit aussi utilisée pour tenir la base dans place solidement. Il y a une coupe de la rainure dans la base plastique pour prendre un O - Bague cachet qui sera comprimé hermétiquement quand le disque est dans place. Il y a non plus deux ou trois clou enfilé encastre plus deux à travers trous pour emporter les rapports courants électriques. L'arrangement du support de la pipe est exceptionnel :



Une bague de neuf pipes intérieures également espacées est placée autour du bord d'un disque de l'acier qui est légèrement plus petit que la dimension intérieure du tube acrylique. Les pipes paraissent être un serré poussée - allé parfaitement dans trous forés à travers le disque très correctement. Ces trous ont besoin d'être à angles droits au visage du disque dans ordre pour les pipes être aligné avec le tube acrylique exactement exactement–sans aucun doute un travail de la foreuse - presse. Le disque est monté sur un central a enfilé tringle qui projette à travers le bas disque plastique, et un spacer plastique est utilisé pour tenir le disque clair des clous a placé à quatre-vingt-dix degrés autour du bord externe du bas disque séparément.

L'installation pour les tubes externes est aussi très exceptionnelle. Un morceau de plaque de l'acier est coupé avec neuf projetant bras à places également espacées autour d'une forme de la machine à laver circulaire comme montré ici :



Ce morceau a quatre trous forés dans lui pour égaler le clou place du bas morceau plastique. Le nombre de clous n'est pas spécifié et pendant que j'en ai montré quatre, la résonance de la plaque peut être aidée s'il y avait juste trois. La dimension est arrangée afin que quand les bras sont courbés à angles droits vers le haut, ils sont allés parfaitement contre le visage intérieur du tube acrylique exactement.

Ces bras arrivent deux coudes à eux pour les emmêler inwards pour former des montagnes pour les tubes externes. Le degré d'exactitude eu besoin d'elle est considérable comme il paraît qu'il n'y a pas aucuns spacers utilisés entre les tubes intérieurs et externes. Cela veut dire que le très petit intervalle de 1.5 mm ou donc doit être maintenu par l'exactitude de ces montagnes pour les tubes externes.

Il devrait être noté que les tubes intérieurs sont plus longs que les tubes externes beaucoup et que les tubes externes ont une fente du réglage coupée dans eux. Tous les tubes intérieurs sont connectés à travers leur acier qui monte le disque mécaniquement ensemble et tous les tubes externes sont connectés à travers le disque de l'acier en anneau ensemble et le sien a emmêlé des montagnes du bras. Il est projeté que les deux de ces assemblées devraient résonner à la même fréquence, et ils sont réglés pour faire juste cela. Parce que les tubes intérieurs ont un plus petit diamètre, ils résonneront à une plus haute fréquence qu'une plus grande pipe du diamètre de la même longueur. Pour cette raison, ils sont rendus plus long à baisser leur fréquence résonnante naturelle. En plus de cela, les fentes coupées dans les tubes externes sont une méthode du réglage qui élève leur ton résonnant. Ces fentes seront ajustées jusqu'à chaque pipe résonne à la même fréquence.

Regarder le dessin mécanique initialement, suggère que l'assemblée est impossible de s'assembler, et pendant que c'est presque vrai, comme il doit être construit comme il s'est assemblé et il paraît que l'assemblée de la pipe intérieure et externe ne peut pas être prise après assemblée séparément. C'est le chemin qu'ils sont réunis :



Le support de la bague pour les pipes externes n'est pas verrouillé à la base plastique solidement mais au lieu il est espacé au-dessus de lui légèrement et est monté sur seulement les points du clou. Cette bague est en dessous le légèrement plus petit disque du diamètre qui tient les pipes intérieures. Cela le rend impossible pour les deux composants être glissé ensemble ou séparément, dû à la longueur des pipes. Cela suggère qu'ou les pipes intérieures sont poussées dans place après assemblée (lequel est très improbable comme ils se seront assemblés auparavant pour régler) ou que les pipes externes sont soudées à leurs supports pendant l'assemblée traitez (lequel est beaucoup plus possible).

Un du “clous” est porté bon à travers la base plastique afin qu'il peut devenir le rapport positif de la provision électrique, nourri aux pipes externes. Le central a enfilé la tringle est aussi emportée tout le chemin à travers la base plastique et est utilisée pour supporter la tenue de la plaque de l'acier les pipes intérieures aussi bien que fournir le rapport électrique négatif, souvent connu sous le nom de l'électrique “terre.”

Un autre disque plastique est usiné pour former une paupière conique pour le tube acrylique, en ayant une rainure pour tenir un O - Bague cachet et l'entrée de l'eau pour remplir et le tube de la production du gaz. Le dessin mentionne le fait que si l'eau du robinet est utilisée, alors les impudicités dans lui rassembleront dans le fond de l'electrolyser quand l'eau est enlevée en étant converti au gaz de l'hydroxy. Cela veut dire que la cellule doit être rinsée de temps en temps. Il attire aussi l'attention au fait que les gasses ont dissous dans l'eau du robinet sortiront aussi pendant usage et seront mélangés avec la production du gaz de l'hydroxy.

Quand ces plusieurs composants sont réunis, la construction cellulaire totale est montrée comme ceci :


Cette vue en colère d'un groupe peut tromper légèrement comme il suggère que chacun des neuf pipes externes a son propre support séparé et ce n'est pas le cas probablement comme ils sont connectés à travers l'acier disque en anneau ensemble électriquement et devraient vibrer comme une unité seule. Il tente pour utiliser des supports séparés comme cela permettrait à l'assemblée d'être pris séparément tout à fait facilement, mais les contacts électriques d'un tel système seraient inférieurs beaucoup et donc il ne sera pas recommandé.

À cause du chemin que toutes les pipes intérieures sont connectés ensemble et toutes les pipes externes sont connectés ensemble électriquement, cette forme de construction n'est pas convenue à la trois phase alternateur promenade montrée dessous, où les neuf pipes doivent être connectées dans ensembles séparés de trois. Au lieu, le circuit transistorisé est utilisé qui est très efficace et lequel n'a pas la dimension, pesez, bruit et a augmenté courant de l'arrangement de l'alternateur.

Si l'exactitude de construction est un problème, alors ce peut être possible de donner une inclinaison délibérée aux pipes externes afin qu'ils pressent contre les pipes intérieures au sommet, et alors utilise un court spacer les forcer séparément et donner l'espacement désiré. Il paraît clair ce Stan a travaillé à un tel degré d'exactitude de construction que ses pipes ont été alignées tout le long de leurs longueurs parfaitement.

Dave Lawton signale que le point du rapport des supports pour les pipes externes est très critique comme ils ont besoin d'être à un résonnant noeud des pipes. Le point du rapport est à 22.4% de la longueur de la pipe du fond de la pipe par conséquent. Vraisemblablement, si une fente est coupée dans le sommet de la pipe, alors la longueur de la pipe résonnante sera mesurée au fond de la fente et le rapport pointez mis à 22.4% de cette longueur.

L'arrangement de la pipe de Dave Lawton peut être conduit par un alternateur non plus ou par un circuit électronique. Un circuit convenable pour l'arrangement de l'alternateur est :



Dans ceci circuit plutôt exceptionnel, le rotor qui enroule d'un alternateur a battu par un circuit de l'oscillateur qui a fréquence variable et proportion Mark/Space variable et lequel peut être des gated pour produire le waveform de la production montré en dessous l'alternateur dans le diagramme du circuit de temps en temps. Le circuit de l'oscillateur a un degré d'accouplement du de de la provision par la 100 résistance de l'ohm qui nourrit le 100 condensateur du microfarad. C'est réduire ondulation du voltage qui avance la ligne de la provision de +12 volts, causé par les pulsations courantes à travers le rotor enrouler. L'arrangement de la production qui nourrit les électrodes de la pipe de l'electrolyser est copié du diagramme du circuit de Stan Meyer directement.

Il n'est pas recommandé que vous utilisez un alternateur si vous devriez décider de construire une copie de votre propre. Mais si vous décidez d'en utiliser un et l'alternateur n'a pas le windings pris à l'en dehors de la boîte, c'est nécessaire d'ouvrir l'alternateur, enlève le régulateur interne et diodes et sort de trois rôles principaux des fins du windings du stator. Si vous avez un alternateur qui a déjà le windings accessible de l'extérieur, alors le stator il est possible que les rapports sinueux soient comme montré ici :



Le moteur l'alternateur de Dave impérieux tire approximativement deux ampères de courant qui rudement double le pouvoir entrés au circuit. Il n'y a aucun besoin pour la dimension, poids, bruit, port mécanique et attraction courante d'utiliser un moteur et alternateur comme à peu près la même performance peut être produit par le circuit transistorisé sans parties en mouvement.

Les deux circuits ont été répartis comme opérer à n'importe quoi de 300% à 900% de Faraday “efficacité électrique maximale”, il devrait être accentué que les inductors ont utilisé dans ce circuit, formez un rôle très important dans changer et amplifier le waveform du voltage a appliqué à la cellule. Dave en utilise deux “les bi-filar ont blessé” inductors, chaque blessure avec 100 tours de 22 swg (21 AWG) les enamelled cuivrent le fil sur un 9 mm (3/8”) tringle du ferrite du diamètre. La longueur de la tringle du ferrite n'est pas à toute la critique, et un toroid du ferrite pourraient être utilisés comme une alternative, pourtant c'est plus difficile d'enrouler. Ces bobines du bi-filar sont enroulées utiliser deux longueurs de fil côte à côte en même temps. Le circuit transistorisé est montré ici :



L'opération du circuit :

La partie principale du circuit est composée de deux 555 horloges de l'éclat standardes. Ceux-ci sont installés pour donner un waveform de la production qui change entre un haut voltage et un bas voltage très rapidement. Les waveform idéaux façonnent venir de ce circuit est décrit comme un “vague carrée” production. Dans cette version particulière du circuit, le taux à que le circuit retourne entre haut et bas voltage (a appelé le “fréquence”) peut être ajusté par l'utilisateur qui tourne un bouton. Aussi, la longueur de l'à l'heure au FERMÉ temps (a appelé le “Proportion Marque/Espace”) est aussi réglable.

C'est la section du circuit qui fait ceci :



La 100 résistance de l'ohm et le 100 condensateur du microfarad sont aplanir toutes ondulations dans le voltage là fournissez au circuit, causé par les pulsations violentes dans la promenade du pouvoir à la cellule de l'électrolyse. Le condensateur agit comme un réservoir d'électricité et la résistance prévient ce réservoir qui s'est écoulé soudainement si la ligne de la provision du pouvoir est soudainement, et très brièvement, a baissé un bas voltage. Entre eux, ils gardent le voltage à point “A” à un niveau stable, permettre au 555 éclat d'opérer doucement.

Le très petit condensateur “B” est installé au-dessus physiquement même près de l'éclat. C'est court-circuiter tout animal égaré là, les très courtes, très tranchantes pulsations du voltage ont repris par le câblage à l'éclat. C'est aider l'éclat pour opérer exactement là comme il est conçu pour faire, et n'est pas une partie utilitaire du circuit vraiment. Donc, pour comprendre comme le circuit travaille, nous pouvons les ignorer et voir le circuit aimer ceci :



Ce circuit produit pulsations de la production du type montrées dans vert avec le voltage qui va haut, (le “Mark”) et bas (le “Espace”). La 47K résistance variable (lequel quelques gens tiennent à appeler un “pot”) permet à la longueur du Mark et l'Espace d'être ajusté des 50 - 50 montré, dire, 90 - 10 ou toute proportion à travers à 10 - 90. Il devrait être mentionné que le “47K” n'est pas à toute la critique et est assez possible que ceux-ci soient vendus comme “50K” appareils. La plupart des bas composants du coût ont un signe plus ou moins 10% estimer quels moyens qu'une 50K résistance sera n'importe quoi de 45K à 55K dans la valeur réelle.

Les deux “1N4148” les diodes sont s'assurer là que quand le Mark/Space que 47K résistance variable est ajustée, qu'il ne change pas la fréquence du waveform de la production en aucune façon. Le restant deux composants : la 10K résistance variable et le 47 condensateur du microfarad, les deux ont marqué dans bleu, contrôlez le nombre de pulsations produit par seconde. Le plus grand le condensateur, le plus peu de les pulsations par seconde. L'inférieur la valeur de la résistance variable, le plus grand le nombre de pulsations par seconde.

Le circuit peut avoir fréquence supplémentaire qui règle des gammes, si la valeur du condensateur est changée en changeant dans un condensateur différent. Donc le circuit peut être rendu plus flexible par l'addition d'un changement et, dites, deux condensateurs alternatifs, comme montré ici :


Les condensateurs montrés qu'ici est exceptionnellement grand parce que ce circuit particulier est projeté de courir relativement lentement. Dans la section presque identique du circuit qui suit celui-ci, les condensateurs sont plus petit quelles causes le taux de l'aiguillage pour être plus haut beaucoup beaucoup. L'expérience a montré que quelques gens ont eu l'échauffement dans ce circuit quand il est changé hors d'action, donc le changement Sur/De a été étendu pour être un changement du changement de deux perches et la deuxième perche changeait dehors les éléments du réglage du 555 éclat. La version complète de cette section du circuit est alors :


lequel seulement a un changement supplémentaire pour permettre à la production d'être arrêté et la ligne de la provision de 12 volts être nourri au lieu. La raison pour ceci est que cette partie du circuit est utilisée pour changer un circuit identique de temps en temps. Cela est appelé “gating” et est expliqué dans Chapitre 12 lequel est un travaux pratiques de l'électronique.

La deuxième partie du circuit est projetée de courir à beaucoup de plus hautes vitesses, donc il utilise beaucoup de plus petits condensateurs :


Donc, les réunir, et autoriser le premier circuit changer le deuxième on de temps en temps, nous obtenons :


La section définitive du circuit est la promenade du pouvoir pour la cellule de l'electrolyser. C'est un circuit très simple. Premièrement, la production de la seconde que 555 éclat est baissé par une paire du voltage - diviseur de base de résistances, et a nourri à la Barrière du transistor de la production :


Ici, le 555 voltage de la production de l'éclat est baissé par 220 / 820 ou approximativement 27%. Quand le voltage augmente, il cause le transistor BUZ350 d'allumer, en court-circuitant entre son Égout et rapports de la Source et appliquant la totalité du voltage de la provision de 12 volts à travers la charge qui dans notre candidature, est la cellule de l'electrolyser :


Le transistor conduit les électrodes de l'électrolyse comme montré au-dessus, en appliquant des pulsations très tranchantes, très courtes à eux. Ce qui est très important est le fil enroule sur qui est placé chaque latéral de l'ensemble de l'électrode. Ces bobines sont liées magnétiquement parce qu'ils sont enroulés sur un coeur de la tringle du ferrite de haute fréquence ensemble et bien qu'une bobine soit une telle chose simple, ces bobines portent un effet profond comme le circuit opère. Premièrement, ils convertissent la 555 pulsation de l'éclat dans un voltage très tranchant, très court, haut pulsation qui peut être aussi haute que 1,200 volts. Cette pulsation affecte l'environnement local, en causant l'énergie supplémentaire de couler dans le circuit. Les bobines exécutent maintenant un deuxième rôle en bloquant cette énergie supplémentaire de court-circuiter à travers la pile, et le causer de couler à travers la cellule de l'électrolyse, fendre l'eau dans un mélange d'hydrogène et oxygène, les deux gaz qui sont haute énergie, versions atomiques hautement chargées de ces gaz. Cela donne quelques 400% que le pouvoir d'hydrogène être a brûlé dans l'air au mélange.

Quand le transistor s'éteint, les serpentins essaient de tirer le transistor raccord d'écoulement jusqu'à une tension bien au-dessus de la ligne de batterie de 12 volts. Pour éviter cela, une diode 1N4007 est reliée à travers la cellule et ses spires. La diode est reliée afin qu'aucun courant passe à travers elle, jusqu'à ce que le Drain du transistor obtient déplacé au-dessus de la ligne 12 volts, mais quand cela arrive, la diode efficacement obtient remise et dès que 0,7 volts est passée à travers elle, il commence à mener fortement et s'effondre à l'oscillation de la tension continue positive, protégeant le transistor. Vous pouvez facilement dire que c'est l'environnementale électricité « froide » qui fait l'électrolyse comme la cellule reste froide même si c'est d'éteindre des volumes importants de gaz. Si l'électrolyse ont été effectuée par l'électricité conventionnelle, la température augmenterait durant l'électrolyse. Un circuit de pulser de John Bedini peut être utilisé très efficacement avec une cellule de ce type et il s'ajuste automatiquement à la fréquence de résonance comme la cellule fait partie du circuit détermine la fréquence.

Le BUZ350 MOSFET a une estimation courante de 22 ampères donc il courra la fraîcheur dans cette candidature. Cependant, il vaut de la qui le monte sur une plaque de l'aluminium qui agira comme l'installation et un évier de la chaleur mais lui devraient être se rendus compte que ce circuit est un circuit du banc - essai avec une production courante maximale d'approximativement 2 ampères et ce n'est pas un Pulsation Largeur Modulation circuit pour un electrolyser CC haut courant. L'attraction courante dans cet arrangement est particulièrement intéressante. Avec seulement un tube dans place, l'attraction courante est approximativement un ampère. Quand un deuxième tube est ajouté, les augmentations courantes par moins que demi un ampère. Quand le troisième est ajouté, le courant total est sous deux ampères. Les quatrièmes et cinquièmement les tubes ajoutent approximativement 100 milliamps chacun et le sixième tube ne cause presque aucune augmentation dans courant à tout. Cela suggère que l'efficacité pourrait être élevée en ajoutant un grand nombre de tubes supplémentaires plus loin, mais ce n'est pas le cas comme l'arrangement cellulaire réellement est important. Stan Meyer a couru sa voiture VolksWagen pour quatre années sur la production de quatre de ces cellules avec 16 pouce (400 mm) électrodes, et Stan aurait fait une plus grande cellule seule avait cela été faisable.

Bien que le courant ne soit pas particulièrement haut, un cinq ou six disjoncteur de l'ampère, ou fond, devrait être placé entre la provision du pouvoir et le circuit, protéger contre courts-circuits accidentels. Si une unité comme ceci sera montée dans un véhicule, alors c'est essentiel que la provision du pouvoir est arrangée afin que l'electrolyser est déconnecté si le moteur est éteint. Traverser le pouvoir électrique un relais qui est propulsé par le changement de l'ignition est une bonne solution pour ceci. C'est aussi indispensable qu'au moins un bubbler est placé entre l'electrolyser et le moteur, donner quelque protection si le gaz devrait être allumé par un fonctionnement défectueux du moteur.



Bien que les comités du circuit imprimé aient maintenant été produits pour ce circuit et les unités tout prêt sont disponibles commercialement, vous pouvez construire votre propre utilisant stripboard si vous voulez à. Un possible fermé style du prototype disposition composant pour est montré ici :



Le dessous du bande comité (quand s'est retourné horizontalement) est montré ici :








Bien qu'utiliser une bague du ferrite soit la meilleure option possible probablement, la bobine du bi-filar peut être enroulée sur toute tringle du ferrite droite de tout diamètre et longueur. Vous enregistrez les fins de deux rivages de fil à une fin de la tringle juste et alors tourne la tringle dans vos mains, en guidant les rivages dans un net côte à côte enrouler cylindrique comme montré ici :




Dave qui a construit cette reproduction suggère plusieurs améliorations. Premièrement, Stan Meyer a utilisé un plus grand nombre de tubes de plus grande longueur. Les deux de ces deux facteurs devraient augmenter la production du gaz considérablement. Deuxièmement, l'examen prudent de vidéo des démonstrations de Stan montre que les tubes externes qu'il a utilisé avaient une fente rectangulaire coupée dans le sommet de chaque tube :


Quelques pipes de l'organe sont réglées avec précision en coupant des fentes comme ceci dans le sommet de la pipe, l'élever est le ton qui est il est fréquence de vibration. Comme ils ont un plus petit diamètre, les pipes intérieures dans la cellule Meyer résonneront à une plus haute fréquence que les pipes externes. Il paraît vraisemblable par conséquent que les fentes ont coupé par Stan est élever la fréquence résonnante des plus grandes pipes, égaler la fréquence résonnante des pipes intérieures. Si vous voulez faire que, accrocher le tube intérieur sur un morceau de fil et le tapoter, produira un son au ton résonnant de la pipe. Couper une fente dans une pipe externe, en le suspendant sur un morceau de fil et le tapotant, permettra au ton des deux pipes d'être comparé. Quand une pipe externe a été égalée à votre satisfaction, alors une fente d'exactement les mêmes dimensions apportera les autres pipes externes au même ton résonnant. Il n'a pas été prouvé, mais il a été suggéré que seulement la partie de la pipe externe qui est en dessous la fente, réellement contribue à la fréquence résonnante de la pipe. C'est la partie marquée comme “H” dans le diagramme au-dessus de. Il est aussi suggéré que les pipes résonneront à la même fréquence si la région du visage intérieur de la pipe externe (“H” x la circonférence intérieure) exactement égaux la région de la surface externe de la pipe intérieure. De lui devrait être se souvenu que comme toutes les paires de la pipe sera résonné avec un signal seul que chaque paire de la pipe a besoin de résonner à la même fréquence comme toutes les autres paires de la pipe.

Il est dit que Stan a couru sa voiture VolksWagen pour quatre années, en utilisant juste le gaz de quatre de ces unités qui avaient la pipe en assortit 16-inchs longtemps. Une partie très importante de la construction cellulaire est la climatisation de l'électrode tube, en utilisant de l'eau du robinet. Ravi en Inde suggère que cela est fait comme suit :

1. N'utilisez pas toute résistance sur le côté négatif de la provision du pouvoir quand conditionner les pipes.
2. Commencez à 0.5 Ampères sur le générateur du signal et après 25 minutes, éteignez pour 30 minutes.
3. Alors sollicitez 1.0 Ampères 20 minutes et alors arrêtez pour 30 minutes.
4. Alors sollicitez 1.5 Ampères 15 minutes et alors arrêtez pour 20 minutes.
5. Alors sollicitez 2.0 Ampères 10 minutes et après arrêtez pour 20 minutes.
6. Allez à 2.5 Ampères pour 5 minutes et arrêtez pour 15 minutes.
7. Allez à 3.0 Ampères pour 120 à 150 secondes. Vous avez besoin de vérifier si la cellule devient chaud... si c'est vous avez besoin de réduire le temps.

Après les sept pas au-dessus de, a laissé la position cellulaire pour au moins une heure avant que vous recommenciez encore.

Vous verrez toute génération du gaz dans les étapes tôt de cette climatisation à peine traitez, mais beaucoup de fumier brun sera produit. Initialement, changez l'eau après chaque cycle, mais ne touche pas les tubes avec les mains nues. Si les fins des tubes ont besoin d'avoir du fumier nettoyé fermé eux, alors utilisent une brosse mais ne touchent pas les électrodes!! Si le fumier brun est parti dans l'eau pendant le prochain cycle, il cause l'eau de se réchauffer et vous avez besoin d'éviter ceci.

Pendant un certain temps, il y a une réduction dans le montant du truc brun produit et à un point, les pipes ne feront pas tout marron rembourrer à tout. Vous obtiendrez maintenant la très bonne génération du gaz. Un manteau poudreux blanchâtre d'oxyde du chrome diélectrique aura développé sur les surfaces des électrodes. Ne touchez jamais les pipes avec mains nues que cette couche utile a développé une fois.

Important : Faites la climatisation dans une région bien aérée, ou ou bien, fermez le sommet de la cellule et déchargez le gaz dehors dans l'ouvert. Pendant ce processus, la cellule est partie sur pour complètement quelque temps, si même un très bas taux de production du gaz peut accumuler un montant sérieux de gaz qui serait un hasard si est parti pour rassembler à l'intérieur.



Plus loin Développements :
Quand produire l'hydroxy asphyxie d'eau, ce n'est pas possible de dépasser le maximum Faraday à moins que l'énergie supplémentaire soit sortie dans de l'environnement environnant. Comme cette cellule court froid et a la production du gaz substantielle, il y a chaque indication qui quand il court, il tire dans cette énergie supplémentaire.

Cette idée est supportée par le fait celui-là des méthodes clés de tapoter cette énergie supplémentaire est en produisant un train d'augmenter très taillé fin et baisser des pulsations électriques taillé fin. C'est l'objectif du circuit de Dave exactement, donc ce ne serait pas trop surprenant si cet effet se passait.

L'existence d'énergie supplémentaire accédée à est connu sous le nom de quelquefois “froid” électricité qui a des caractéristiques très différentes à électricité conventionnelle normale. Où les pertes électriques normales causent le chauffer local comme un sous-produit, “froid” l'électricité a l'effet opposé exactement, et où une perte électrique normale aurait lieu, un afflux supplémentaire d'utile “froid” l'énergie entre le circuit d'à l'extérieur de. Ce courant cause la température de l'ensemble de circuits de laisser tomber, au lieu d'augmentation qui est pourquoi il est appelé “froid” électricité.

Cet événement remarquable a l'effet le plus exceptionnel de réduire le montant de pouvoir conventionnel réellement eu besoin de conduire le circuit, si la charge de la production est augmentée. Donc, augmenter la charge propulsé par le circuit cause l'énergie supplémentaire de couler dans de l'environnement, en propulsant la charge supplémentaire et aussi, aider pour conduire le circuit original. Cela paraît très étrange, en revanche, “froid” l'électricité opère dans un chemin entièrement différent à notre électricité conventionnelle familière, et il a son propre ensemble de règles peu familières qui sont le revers de cela à que nous nous sommes habitués généralement.

Pour tester son système cellulaire plus loin, Dave a connecté une charge supplémentaire à travers les électrodes de sa cellule. Comme les inductors ont connecté chaque latéral de la cellule produisez la très haute valeur, le voltage tranchant cloue, Dave a connecté deux grands condensateurs de la valeur (83,000 microfarad, 50 volt) à travers la cellule aussi. La charge était une ampoule de 10 watts qui brille brillamment, et de façon intéressante, l'attraction courante du circuit descend plutôt qu'en haut, malgré le pouvoir de la production supplémentaire. Le taux de la production du gaz paraît intact.

C'est la modification à cette partie du circuit qui a été utilisé :



Il a aussi été suggéré que si un BUZ350 ne peut pas être obtenu, alors ce serait recommandé de protéger la production FET contre dégât a causé en court-circuitant accidentel de fils, etc., en connectant ce qui est un 150 volt efficacement, diode du zener de 10 watts à travers lui comme montré dans le diagramme précité. Pendant que ce n'est pas nécessaire pour l'opération correcte du circuit, c'est utile dans cas où les accidents ont lieu pendant essai répété et modification des composants cellulaires.




Dr Scott Cramton.   Dr. Cramton et son équipe de Recherche Laesa et scientifiques du Développement ont enquêté sur et avancées cette technologie et ils sont arrivés à une production de six litres par minute pour une entrée électrique de 12 watts (1 ampère à 12 volts). De plus, La cellule de Dr. Cramton subit l'opération de la fréquence stable et est bien courue sur local eau. L'objectif est réduire le montant de combustible diesel eu besoin de courir une grande capacité générateur électrique standard.

Le style de dessin est semblable à la construction physique originale de Stan Meyer bien que les dimensions soient légèrement différentes. Le corps cellulaire est tube de la fibre acrylique transparent avec sommet des casquettes de la fin et fond. À l'intérieur du tube neuf paires de pipes, électriquement connectées comme trois ensembles de trois paires de la pipe répandues, sont. Ceux-ci sont conduits par une trois phase a battu provision basée sur une reproduction de la cellule de l'original de Stan Meyer. Il consiste en un Delco alternateur Remy conduit par un 1.5 cheval-vapeur moteur AC de 220 volts. Cet arrangement est, comme était Stan Meyer, pour les buts de la démonstration. Dans une candidature active, l'alternateur est conduit par le moteur qui est fourni avec le gaz de l'hydroxy. La 120 séparation de la phase du degré est le composant critique pour maintenir la fréquence résonnante. Il devrait être noté que l'alternateur doit maintenir un taux de 3,600 tr/min pendant que sous charge.

Il a besoin d'être accentué que Dr. La cellule de Cramton est très proche dans les principes de la construction à la cellule de Dave Lawton et la qualité de construction est très important en effet. Le d'abord et surtout le point qui peut être manqué facilement est le réglage absolument essentiel de toutes les pipes à une fréquence seule, commune. C'est l'équivalent de régler un instrument de musique et sans ce réglage, l'opération résonnante essentielle de la cellule ne sera pas accomplie et la performance cellulaire ne sera rien comme les résultats qui Dr. Cramton et son équipe obtiennent.

Dr. Cramton utilise 316L niveau l'acier sans tache joue 18 pouces (450 mm) longtemps. Les pipes externes sont 0.75 pouces dans diamètre et les pipes intérieures 0.5 pouces dans diamètre. Cela donne un enterrez pipe intervalle de 1.2 mm. Le premier pas est obtenir les pipes qui résonnent ensemble. En premier, la fréquence d'une pipe intérieure est mesurée. Pour ceci, un programme de l'analyzer de la fréquence de l'internet libre a été téléchargé et a utilisé avec la carte sonore d'un PC pour donner une exposition mesurée de la fréquence résonnante de chaque pipe. Le téléchargez l'emplacement est ici

La méthode pour faire ceci est de soin très important et considérable est eu besoin pour ceci. Le quart pouce que le verrou de l'acier sans tache est pressé dans la pipe intérieure où il forme une poussée crise serrée. C'est très important que la tête de chaque noix est pressée dans pour exactement la même distance comme ceci change la fréquence résonnante de la pipe intérieure. L'acier qui connecte la bande est courbé dans son Z alors façonnez et a serré au verrou avec une noix de l'acier sans tache solidement. L'assemblée de pipe, bande de l'acier, noix et le verrou est accroché sur un fil alors et a tapoté avec un morceau de bois et sa fréquence résonnante mesuré avec le programme de l'analyzer de la fréquence doucement. La fréquence est nourrie dans le programme qui utilise un microphone. Toutes les pipes intérieures sont réglés à exactement la même fréquence par une modification très légère de la longueur de l'insertion de la tête du verrou pour toute pipe avec une fréquence résonnante qui est fermé la fréquence des autres pipes dans l'ensemble de neuf pipes intérieures légèrement.

Ensuite, les tubes externes sont emboîtés pour élever leur fréquence résonnante pour égaler cela des pipes intérieures. Leur fréquence est aussi mesurée en les accrocher et les tapotant avec un morceau de bois doucement. Si la fréquence a besoin de relèvement supplémentaire, alors la longueur du tube est réduite par un quart d'un pouce (6 mm) et l'essai a continué comme auparavant. Ajuster la largeur et longueur de la fente est la meilleure méthode pour ajuster la fréquence résonnante du tube. Un petit dossier peut être utilisé pour augmenter les dimensions de la fente. Cette procédure est du temps qui consomme et fatigant mais il vaut bien l'effort. La longueur finie moyenne des pipes externes est 17.5 pouces (445 mm) et les dimensions de la fente 0.75 pouce long et 0.5 pouce large (19 mm x 13 mm).

Quand mettre la fréquence résonnante des pipes externes, c'est important d'avoir les pinces dans place. Ces " hosepipe ", " Jubilé " ou " Terry " les pinces sont utilisées pour faire des rapports électriques aux pipes externes comme montré dans les diagrammes et ils ont un effet sur la résonance des pipes, ainsi allez-les parfaitement avant tout réglage est fait. L'arrangement de la pipe est montré ici :


Les pipes externes sont forées et ont tapoté pour prendre un 6/32 non plus” verrou du nylon disponible de quincailleries de l'As dans l'USA, ou ou bien, a foré et a tapoté pour prendre un 4 verrou du nylon du mm. Trois de ces trous du verrou sont espacés autour de la circonférence de chaque fin de toutes les pipes externes également.


Ceux-ci les verrous du nylon sont utilisés ajuster et se passer la pipe intérieure dans le centre exact de la pipe externe doucement. C'est très important que ces verrous ne sont pas partout serré comme cela entraverait les vibrations de la pipe intérieure. Les verrous sont ajustés afin qu'une jauge de l'antenne montre qu'il y a le même 1.2 intervalle du mm tout le rond, sommet et fond exactement. Le poids de la pipe intérieure est porté par un 3/4 pouce (18 mm) la bande large d'acier sans tache a courbé dans une Z-forme, et aucun du poids n'est porté par les verrous du nylon. Dr Cramton décrit cette bande de l'acier Z - Façonnée comme un “source” et accentue son importance dans construire un ensemble de résonner des paires de la pipe. L'arrangement est montré ici :


La bande élastique secondaire d'acier est montrée dans bleu dans le diagramme précité comme il forme aussi le rapport électrique pour les tubes intérieurs. Les tubes externes sont tenus dans place par deux disques plastiques qui forment solidement un serré poussée - allé parfaitement à l'intérieur des 6” (150 mm) diamètre tube acrylique qui forme le corps de la cellule. La cellule est scellée fermé avec les casquettes du plastique (idéalement, le supérieur être visse enfilé pour entretien facile) et les rapports électriques sont portés à travers la casquette inférieure qui en utilise 1/4” (6 mm) x 20 verrous de l'acier sans tache. Les verrous sont scellés utiliser des machines à laver et l'O du caoutchouc Sonne sur les deux côtés de la casquette.

Pour clarté, le diagramme au-dessus d'expositions seulement les rapports électriques pour les pipes intérieures. Les rapports électriques pour les pipes externes sont montrés dans le diagramme suivant. Les rapports sont faits au sommet et le fond de chaque pipe externe en attachant une pince du tuyau de l'acier sans tache avec un verrou de l'acier sans tache a attaché à chaque pince. Le câblage est porté à travers à l'intérieur de la cellule alors afin que tout le six rapport pointe (trois au sommet plus trois au fond) pour chaque ensemble de trois pipes est porté dehors à travers la base de la cellule avec seulement un verrou, encore, scellé avec machines à laver et caoutchouc O-anneau. Les neuf paires de la pipe sont connectées dans trois ensembles de trois électriquement, et chaque ensemble est nourri avec une phase séparée d'un 3 phase waveform. Cela installe une interaction à travers l'eau et produits alimentaires un battant waveform complexe avec chacun mis de pipes qui réagissent réciproquement avec les autres deux ensembles. Les ensembles sont arrangés afin que les pipes individuelles de chacun ont mis est répandu avec les pipes des autres deux ensembles, en faisant les ensembles recouvrir l'un l'autre comme montré dans le prochain diagramme. Pour clarté, le diagramme ne montre pas les rapports électriques pour les pipes intérieures et il omet les pipes des autres deux groupes de trois, la sonde eau - égale, l'enregistrement du gaz fermé pipe et le gaz contraint la sonde.

À ce temps, Dr. Cramton conduit la pipe range avec le circuit montré dessous. Il utilise un sinewave AC produit par un a battu alternateur. Le courant a nourri au moteur qui conduit les comptes de l'alternateur pour approximativement 24 watts de pouvoir pendant que la promenade courante à l'alternateur enrouler est juste 12 watts. Il devrait être se rendu compte que l'alternateur peut conduire beaucoup de cellules, probablement sans toute augmentation dans pouvoir exigé, facilement. Dr. Cramton enquête sur des méthodes de produire le même waveform sans le besoin pour un alternateur et pendant que ce serait utile, il devrait être se rendu compte qu'une production du gaz de six litres par minute pour une entrée du pouvoir de seulement 36 watts est un résultat très considérable. Autres ont montré que c'est possible de propulser un générateur électrique de 5.5 kilowatts sur hydroxy asphyxiez avec un taux du courant de cette sorte de magnitude seul, et évidemment, les 36 watts peuvent très soit fourni de facilement que production de 5.5 kilowatts.

C'est absolument essentiel que les paires de la pipe sont “a conditionné” comme là très petite production du gaz sera jusqu'à la couche de la climatisation blanche est développé sur les surfaces actives des pipes. Comme a déjà été décrit, une méthode est en propulsant la cellule au-dessus pour quelques minutes, et le laisser se reposer inutilisé pour un temps avant de répéter le processus alors. Dr. Cramton accentue que d'au moins cent heures de conditionner seront eues besoin avant le volume de la production du gaz commence à augmenter, et ce sera trois mois avant la couche de la climatisation blanche arrive à son épaisseur pleine et les augmentations du taux de la production du gaz dramatiquement.


Insistances Dr. Cramton que c'est la construction mécanique qui fera la différence dans le taux de la production du gaz. Les pipes intérieures et externes doivent être réglées à une fréquence commune. C'est vital que les paires de la pipe doivent être conditionnées qui peut être fait à travers usage répété pendant un certain temps. Une alternative très importante à ce long processus de la climatisation enduit la totalité de la pipe glace avec la séparant Drogue " Super Corona Dope " (www.mgchemicals.com) comme ceci la climatisation immédiate des pipes donne. Quand un ensemble complet de tubes réglés a été accompli, alors l'électronique doit être construite et doit être réglée à la fréquence résonnante des ensembles du tube. Le voltage développe sur les pipes du battre répété du bas circuit du voltage et l'action du bi-filar blessez des bobines chaque latéral de chaque pipe mise et a permis par l'isolement des pipes. Avec Drogue de la Couronne Super ce voltage a été mesuré à 1,480 volts mais avec la séparant couche d'une provision de l'eau locale, ce voltage est 1,340 volts autour.

Il devrait être compris que les bi-filar ont blessé la bobine (c'est, blessez avec deux rivages de fil côte à côte) produit augmenter très taillé fin, le très court voltage cloue, typiquement en excès de 1,000 volts malgré l'existence de la provision électrique moins de quatorze volts. Les bobines utilisées par Dr. Cramton sont enroulées sur les tringles du ferrite, 300 mm (11.8”) long et 10 mm (3/8”) dans diamètre. Comme seulement 100 mm les longues tringles étaient disponibles, ceux-ci ont été construits en en plaçant trois à l'intérieur d'un tube plastique. Le bobine enrouler est de fil du cuivre de l'enamelled et autoriser capacité du transport du courant suffisante que le fil a besoin d'être 22 swg (21 AWG) ou un plus grand diamètre, c'est, avec un nombre de la jauge inférieur tel que 20 swg. Ces bobines sont enroulées pour donner une inductance de 6.3 mH sur chacun des deux windings.

Le circuit en dessous est celui être utilisé à ce temps. Vous remarquerez qu'une perche supplémentaire a été ajoutée au Gating Sur/De changez afin que les composants du réglage sont changés dehors quand le signal du gating est éteint. Cela donne la protection ajoutée pour le Gating 555 éclat dans le circuit, prévenir l'échauffement quand il court mais n'étant pas utilisé. La fréquence a utilisé avec La cellule de Dr. Cramton est 4.73 kHz bien que ce ne soit pas la fréquence optimum pour la cellule. L'alternateur impose une certaine limitation sur la plus haute fréquence possible, mais la fréquence utilisée a été montrée pour être le plus efficace et c'est un harmonique de la fréquence optimum. C'est un peu comme pousser un enfant sur un balancement et pousser chaques troisièmes seulement ou quatrièmement balance qui travaille tout à fait bien.


Dr. Cramton dit : “J'aimerais des gens pour savoir que la communauté scientifique travaille sur ces projets et cette technologie est maintenant un fait de science et pas conjecture”.

Dr Cramton a exécuté des épreuves de la performance répétées sur un générateur diesel de 40 kilowatts et les résultats étaient très logiques, en venant dans dans 1% chaque temps sur dix épreuves consécutives. Est son graphique ici des résultats de ce travail préliminaire :


Les gains à 40 charge du kW pleine sont 35% approximativement, en représentant une réduction de 1.4 gallons de gas-oil par heure. Comme le générateur fait partie du matériel d'un fournisseur du pouvoir majeur, c'est possible que le nombre de générateurs soit manipulé par rapport à la demande et donc est possible que le gain total continu soit 33% avec une telle basse entrée de l'hydroxy comme 6 lpm approximativement même. L'enquête et le développement continue.


Bob Boyce :   a publié une méthode différente pour eau division qui utilise son plate - electrolyser plat récemment appelez la construction et a battu avec seulement douze volts comme dans les dessins de l'eau - splitter précités. Le circuit de Bob est :


Ici, le comité de l'électronique en produit trois séparé, tuneable, waveforms carré très tranchant comme décrit dans le document D9.pdf mentionné plus tôt. Ces trois waveforms sont intégrés dans un waveform complexe seul quand chacun est nourri dans une haute précision séparée, haute spécification qui enroule sur un fer poussière toroidal transformateur coeur. Ce signal a marché jusqu'à un plus haut voltage dans la bobine secondaire du transformateur et alors appliqué aux plaques de l'électrode par une bobine du starter sur chaque latéral de l'unité dans exactement le même chemin comme dans les dessins antérieurs.


La résonance :   Eau - Splitters opèrent seulement correctement si est tenu sur leur fréquence résonnante. Stan Meyer a un brevet sur son système de l'électronique qui localiserait, ferme à clé sur à et maintient le battre électronique à la fréquence résonnante de sa cellule. Malheureusement, le brevet de Stan donne des contours généraux pour les méthodes utilisées juste.

Le John Bedini pile chargement pulsation circuits ont été très a appliqué pour arroser des splitter cellules avec succès. Ici, la cellule elle-même fait partie du contrôle de la fréquence du circuit de l'oscillateur et l'arrangement peut ressembler à ce :


Cette idée est préconisée sur une vidéo YouTube mise au-dessus par un utilisateur dont ID est " TheGuru2You " où cet arrangement est suggéré :


Les états TheGuru2You qu'il a construit ce circuit qui utilise un condensateur au lieu du water - splitter et il dit qu'il peut confirmer que c'est auto - propulsant, quelque chose qui science conventionnelle dit est impossible (à moins que peut-être, si le circuit ramasse le pouvoir rayonné à travers le câblage du circuit). Une fois une provision de douze volts est connectée pour entrer des terminaux brièvement, le transistor allume propulsant le transformateur qui nourrit des pulsations à répétition à la base du transistor, en soutenant les oscillations égalisent quand la provision de douze volts est enlevée. Le taux d'oscillation est gouverné par la fréquence résonnante de l'unité de l'eau - splitter. Par conséquent, comme la fréquence résonnante de la cellule change parce que forme des bulles, la pression change, la température change, ou quoi que, le circuit traque automatiquement et maintient cette fréquence de l'optimum.

Dave Lawton utilise une méthode différente comme il a conçu et construit une Boucle de la Phase - Serrure ("PLL ") circuit qui fait la même chose que le circuit automatique de Stan Meyer a fait. C'est le circuit de Dave :


Ce circuit a été utilisé très avec succès par un certain nombre de personnes. Un expérimentateur a fait construire le circuit par un ami comme il n'est pas très confiant avec la construction des circuits électroniques. La construction y ressemble :


Les deux bobines de-base-aériens sont la blessure séparément plutôt que la blessure de bi-filar et un peu d'expérimentation avec les différents types sera entreprise pour voir l'effet sur la production générale du gaz. Ce circuit est montré dans la vidéo suivante, en conduisant une paire de 2.6 pouces de long d'électrodes avec un trou de 2 millimètres entre eux, en s'assoyant dans une cellule d'essai. Les électrodes ont des coutures et sont faites d'une qualité inconnue d'acier inoxydable et peuvent être vues au sommet de la photographie ci-dessus. La vidéo montre la production considérable du gaz avec presque aucune attraction actuelle et la cellule restant complètement frais.


Courir un Générateur Électrique sans Combustible Fossile
Après que plusieurs décennies d'être menti, la plupart des gens croient qu'il est nécessaire de brûler un combustible (en général, un ' combustible fossile"tels que l'essence ou diesel) afin de faire un moteur de fonctionner. “ Experts scientifiques “ démontrent leur ignorance en proclamant que leurs calculs montrent qu'il n'y a pas de suffisamment d'énergie dans l'hydrogène libéré grâce à l'électrolyse, de fournir assez de puissance pour faire tourner un moteur qui peut fournir une énergie électrique suffisante pour effectuer l'électrolyse en premier lieu.

Leurs calculs sont complètement faux puisqu'elles sont basées sur un niveau important de l'ignorance des faits réels :
  1. Ignorer complètement, HHO moteurs peuvent fonctionner très bien sur environnement énergie canalisée à travers une cellule de Joe comme indiqué dans le chapitre 9, et en faisant cela, aucun carburant n'est consommé du tout...

  2. Ils ne sont pas au courant qui fait correctement HHO a généralement quatre fois le contenu énergétique du gaz d'hydrogène.

  3. Ils ne sont pas au courant qu'un électrolyseur correctement construit en cours d'exécution sur CC a plus que doubler l'efficacité que Faraday considérés comme étant le taux de la production maximale possible de HHO pour n'importe quel flux de courant donnée

  4. Ils ne sont pas au courant que résonnant électrolyse pulsée a plusieurs fois l'efficacité de conversion HHO-à-l'eau CC droite capable de produire, ayant pour résultat plus de dix fois le Faraday « maximale » taux de conversion.

  5. Ils ne sont pas au courant que la majorité de l'énergie produite par le HHO étant reconvertie en eau ne vient pas de l'hydrogène, mais vient plutôt d'agrégats d'eau chargée. Il est probable qu'ils n'ont même jamais entendu parler des agrégats d'eau chargée.

  6. Ils ne connaissent probablement pas que l'introduction de brouillard d'eau froide à l'air entrant dans un moteur à combustion interne, rend ce moteur fonctionne comme une machine à vapeur à combustion interne comme la brume convertie en flash-vapeur, augmenter la pression dans le cylindre et le renforcement de l'efficacité du moteur très considérablement.

À cause de ces choses, les calculs des experts' scientifiques' produisent des résultats complètement fausses en raison de manque de connaissances et les hypothèses erronées sur lesquelles sont fondés les calculs.

Fait intéressant, hormis le fait que courir sur l'eau comme carburant n'est visible, des générateurs ont été équipant les endroits hors réseau 24 x 7 depuis de nombreuses années et ignorant que peu de détails, consultez ce commentaire du journal :


US Navy va se transformer de l'eau de mer en carburant.

La marine américaine affirme qu'il a trouvé un moyen de transformer l'eau de mer en carburant, après avoir passé des décennies à mener des expériences scientifiques.

Si true, le développement pourrait voir des navires militaires développer leur propre carburant et rester opérationnel 100 % du temps. Marine scientifiques disent qu'ils ont alreay utilisé le carburant à piloter un avion de modèle.

Vice-amiral Philip Cullom qualifiant de “une étape énorme”, a fait observer que “ dans la marine, nous avons quelques genres assez inhabituels de défis ”.

L'un d'entre eux est la nécessité à l'heure actuelle, pour faire le plein d'un pétrolier. Mais “ développe une technologie de jeu changeant comme l'eau de mer-carburant, réinvente beaucoup de la façon dont nous faisons des affaires quand vous pensez à la logistique, rediness ”

L'US Navy a 289 navires et dépendent plus de carburant à base d'huile, mis à part quelques porte-avions et 72 sous-marins qui utilisent l'énergie nucléaire.

La percée est venue après que les scientifiques ont découvert un moyen d'extraire le dioxyde de carbone et d'hydrogène de l'eau de mer. Les gaz sont ensuite transformés en un carburant à l'aide de convertisseurs catalytiques.

Cullom a déclaré : " nous sommes en des temps difficiles où nous devons penser de manière nouvelle et regardez comment nous créer de l'énergie, comment nous apprécions l'énergie et comment nous consommons il. Il faut contester les hypothèses des soixante dernières années lorsque nous avons eu accès en permanence à bon marchées, illimitées des quantités de carburant ".


Il s'agit d'un commentaire très intéressant de vice-amiral Cullom. Tout d'abord, il confirme que les moteurs massifs de la marine peuvent être alimentés par gaz produit par électrolyse. Deuxièmement, il implique très fortement que ravitaillement avec consommables à base d'huile n'est plus nécessaire, et que signifie que l'électrolyse est bien supérieure à 100 % efficace, rendant ces moteurs massifs auto-alimenté. En troisième lieu, il semble raisonnable de supposer que si ces moteurs massifs peuvent être autoalimentés par électrolyse, ce qui les beaucoup de plus petits moteurs dans les voitures pourraient également être exécutés sur l'électrolyse, même si la même méthode d'électrolyse n'étaient pas utilisés. En tout cas, nous devons faire face avec les moteurs minuscules, très inefficaces qui sont utilisés dans les générateurs qui normalement utilisent de l'essence comme carburant :

Au Royaume-Uni, trois hommes ont réussi à faire fonctionner un générateur avec uniquement de l’eau en utilisant juste des choses simples et qui sont à la portée du bricoleur moyen dans son atelier. Ils ont acheté un générateur électrique standard, fonctionnant à l’essence – sur eBay et ont réussi à le faire fonctionner sans utiliser d’essence. Ils ont utilisé une production de gaz hydroxy qu'ils ont mesuré à seulement 3 lpm et ils ont testé le générateur de 5,5 KW en charge avec 4 kilowatts de matériel. Après ça ils ont abandonné le générateur et sont passés à un moteur beaucoup plus grand car leurs plans est de vendre l’électricité à la compagnie d’énergie locale. Ils ont dit :

l'équipement a été assemblé par mon associé, qui a fourni de l'eau/électrolyte (pas une électrolyte standard, 0.4 % par volume). C'était un générateur essence de 5 kW (environ 300 centimètres cubes). Nous avons rajouté un alternateur Chevrolet qui charge constamment une batterie de 12V/ 55 AH. Qui à son tour alimente six tubes de HHO, dont chacun consomme 6 watts, pour un total de 30 watts. Les productions de ces électrolyseurs sont raccordées en série et ils alimentent en gaz une bouteille de camping-gaz butane basse pression qui a une vanne de libération de pression de 18 psi. Ce réservoir nourrit la prise d'air du générateur qui est ajustable avec un starter. Nous avons chargé la prise de 30 ampères du générateur avec plusieurs perceuses différentes, des chauffages, etc., en marche, pendant plus de quatre heures. La charge maximum que nous avons essayée était 4 kilowatts, étant un chauffage de bar, une bouilloire et deux perceuses. Les tubes sont fait avec du plastique très résistant (pour une pression de 80 psi). À l'intérieur il y a 4 tubes d'acier inoxydable (3 positifs et 1 négatif). Chaque tube a créé 1 litre de gaz toutes les deux minutes soit un total de 3 litres par minute. Ils deviennent éventuellement tiède au touché, mais ils ne deviennent pas chauds.

Voici comme ils ont fait fonctionner leur générateur acheté sur eBay sans essence :


Fabrication d'un groupe électrogène
Fonctionnant sans combustibles fossiles



Dans les grandes lignes :

Afin d'atteindre notre objectif, très proche de Stan Meyer, nous avons besoin pour alimenter le moteur de trois choses :
  1. Air - il est alimenté normalement dans le filtre à air existant.
  2. Gaz Hydroxy - comment faire ceci a déjà été expliqué de manière très détaillée.
  3. Un brouillard de gouttelettes d'eau très fine, parfois appelé Le “ brouillard d'eau froide “.
En outre, nous devons faire deux ajustements au moteur :
  1. L'avance a` l'allumage doit être retardé de onze degré environ.
  2. S'il ya une étincelle “ inutilisé “, alors elle doit être éliminée.
Pour résumer donc, une bonne partie de travail doit être fait pour obtenir cet effet :
  1. Un électrolyseur doit être construit ou acheté, bien que le taux de production de gaz nécessaire n'est pas particulièrement élevé.
  2. Un générateur de brouillard d'eau froide doit être fait ou acheté.
  3. Des tuyaux doivent être installé pour amener ces deux composants dans le moteur.
  4. Le calage du moteur doit être retardé.
  5. L’étincelle “ inutilisé “ doit être supprimé.
  6. Des réservoirs d'eau sont nécessaires pour le brouillard d'eau froide et pour permettre de compléter l'électrolyseur.
  7. Idéalement, une certaine forme de remplissage automatique de ces réservoirs d'eau doit être conçu afin de permettre au générateur de fonctionner pendant une longue période sans intervention.
Si nous omettons le matériel pour la sécurité électrique qui a déjà été expliqué en détail, et omettons le matériel de sécurité pour le gaz hydroxy qui a déjà été expliqué en détail, et sautons les détails de l’alimentation en eau automatisé ainsi que la batterie de démarrage, alors, un croquis généralisé de l'arrangement complet ressemble à ceci :


Ici, ils ont opté pour alimenter le gaz hydroxy dans le système d’alimentation d’air après le filtre à air (c’est une chose que nous évitons normalement comme ce n'est pas avantageux pour l’efficacité de la production du gaz hydroxy, mais le premier pas est de reproduire exactement et avec succès leur méthode avant de voir si celle-ci peut être encore plus amélioré). Le brouillard d’eau froide est également alimenté dans cette même zone qui est constitué d'un très grand nombre de gouttelettes très minuscules. L'air entre normalement dans cette zone, à travers le filtre à air existant. Cela nous donne les trois composants nécessaires pour faire fonctionner le moteur du générateur sans utiliser aucun combustible fossile.


Créer le brouillard d'eau froide :
Il y a trois moyens différents pour produire la pulvérisation de gouttelettes d'eau très fines qui sont un point clé du succès de cette méthode pour faire fonctionner le moteur. Une méthode est d’utiliser un tube Venturi qui, bien qu'il sonne comme un appareil impressionnant, est réellement très simple a construire :


C'est juste un tube qui se rétrécit à un point et qui a une très petite buse. Lorsque le moteur aspire le mélange air / carburant sur sa course d'aspiration, l'air se précipite devant la buse du tube de Venturi. Cela crée une zone de basse pression à l'extérieur de la buse qui permet la sortie de l'eau à travers la buse en très fines gouttelettes. Certains vaporisateurs à parfum utilisent cette méthode, car elle est à la fois efficace et bon marché.

Une méthode alternative consiste à utiliser un ou plusieurs brumisateurs d’étang. Ce sont de petits appareils à ultrasons qui sont maintenu à la profondeur de travail optimale dans l'eau par un flotteur. Ils produisent de grandes quantités de brouillard d'eau froide qui peuvent être introduites dans le moteur comme ceci :


Une troisième méthode consiste à utiliser un petit carburateur du type utilisé avec les models réduits d'avions. Cela fait le même travail qu’un carburateur moteur normal, fournissant une pulvérisation de fines gouttelettes d'eau dans l'entrée d'air du moteur. La réalisation de cette option dépend de la modification de la construction du filtre à air du générateur. Vous remarquerez que les gens du Royaume-Uni qui l'ont fait, ont utilisé un petit réservoir de gaz avec une valve de libération de pression de 18 livres par pouce carrée. Ce n'est pas possible avec une qualité supérieure de gaz HHO car il ne peut pas être autant comprimé. Cependant, avec une qualité plus basse de HHO qui est mélangé a une vapeur d’eau, il est possible d'avoir un réservoir de gaz avec ce genre de pression. Dans ce cas-là, sauf peutêtre pour le démarrage, leur taux de production de gaz est sans doute pas très élevé pour permettre beaucoup de forte pression à l'intérieur du réservoir. Évidemment, le pressostat de l'électrolyser et celui sur le réservoir d'entreposage du gaz auront des pressions opérationnelles semblables.


Quelques éléments de Sécurité :
Jusqu'à ce point, l'électrolyseur a été montré dans les grandes lignes, nues. Dans la pratique, il est essentiel que certains éléments de sécurité soient intégrés comme illustré ici :


Ces appareils de sécurité devraient vous être familiers maintenant vu qu’ils ont déjà été expliqués plus tôt dans ce document.


La Raison pour Changer le Calage :
Les combustibles utilisés avec la plupart des moteurs à combustion interne sont soit de l'essence (gazoline) ou du diesel. Si vous n'êtes pas intéressé par la chimie, alors vous n’êtes probablement pas au courant de la structure de ces combustibles. Ces combustibles sont appelés «Hydrocarbures» parce qu'ils sont composés d'hydrogène et de carbone. Le carbone a quatre liaisons et ainsi l’atome de carbone peut se lier à quatre autres atomes pour former une molécule. L'essence est une molécule à longue chaîne avec quelques choses comme sept à neuf atomes de carbone dans une chaîne :



Le Diesel a la même structure mais avec onze à dix-huit atomes de carbone dans une chaîne. Dans un moteur à essence, une fine pulvérisation d’essence est introduite dans chaque cylindre au cours de la course d'admission. Idéalement, le carburant doit être sous forme de vapeur, mais ceci n'est pas très populaire auprès des compagnies pétrolières car cela peut donner que les performances du véhicule passe de la gamme des 100 à 300 MPG et qui réduirait les bénéfices des ventes de pétrole.

L'essence dans le cylindre est comprimée pendant la course de compression et c’est ce qui permet de réduire son volume et augmente sa température sensiblement. Le mélange « air/carburant » est alors allumé avec une étincelle puissante et qui fournit assez d'énergie pour une réaction chimique entre le combustible et l'air. Parce que la chaîne d’hydrocarbone est une grosse molécule, cela prend un moment pour que la chaîne se décompose avant que les atomes individuellement se combinent avec l'oxygène de l'air. La principale puissance du moteur est produite par les atomes d'hydrogène se combinant avec l'oxygène, car cette réaction produit une grande quantité de chaleur. Les atomes de carbone ne sont pas particulièrement utiles, formant des dépôts de carbone à l'intérieur du moteur, certains monoxydes de carbone (CO) et du dioxyde de carbone (CO2).

Le facteur clé est ici le léger délai entre l'allumage et la combustion du carburant. La combustion à besoins de se produire quelques degrés après le point mort haut lorsque le piston est sur le point de commencer son mouvement à la baisse dans le “ Power Stroke “. En raison du retard causé par la décomposition de la chaîne d’hydrocarbone, l'étincelle se produit quelques degrés avant le point mort haut :



Si vous deviez remplacer la vapeur d'essence par le gaz hydroxy, alors il y aurait un problème majeur. C'est parce que le gaz hydroxy a des molécules de petite taille qui n'ont besoin d’aucun type de décomposition et qui brûlent instantanément avec une force explosive. Le résultat serait une explosion qui se produit beaucoup trop tôt et qui s'oppose au mouvement de la remontée du piston comme indiqué ici :



Les forces qui s'exerceraient sur la bielle et le piston seraient si élevés qu'il serait tout à fait susceptibles de se briser et endommager certainement plus le moteur.

Dans le cas de notre générateur électrique, nous ne l’alimenterons pas avec un mélange d'air et de gaz hydroxy, mais plutôt un mélange d’air, de gaz hydroxy et de brouillard d'eau froide. Cela retarde la combustion du gaz hydroxy légèrement, mais il est toujours important que l'étincelle se produise après le point mort haut, donc l'allumage du générateur doit être retardée de onze degrés.

Les conceptions de moteurs varient considérablement entre elles, de ce fait elles ne sont pas évidentes à remarque en un coup d'œil rapide sur le moteur. Le calage des soupapes est un facteur important ici. Dans les plus petits moteurs et les moins chers, la conception du moteur est simplifiée par ne pas avoir l'avance à l'allumage retiré de l’arbre à came. Au lieu de cela, les coûts de production sont réduits en enlevant l'avance à l'allumage de la sortie de l’arbre. Ceci produit une étincelle à chaque rotation du moteur. Mais, s'il s'agit d'un moteur à quatre temps, l'étincelle devrait se produisent uniquement sur la course de puissance qui est chaque seconde révolution de l'arbre de sortie. Si le carburant est l'essence, alors Peu importe car les “ extra étincelles “ se produisent vers la fin de la course d'échappement lorsque seulement les gaz brûlés sont présent dans le cylindre.

Certaines personnes sont inquiètes quand ils pensent au gaz d’hydroxy qui brûle et produisant de l'eau à l'intérieur du moteur. Ils pensent à la fragilisation et à la rouille due à l’hydrogène. Cependant, due à la nature du combustible d’hydrocarbure qui a été déjà utilisé, le moteur fonctionne, dans tout les cas premièrement sur l'hydrogène et il a toujours produit de l'eau. L'eau est sous la forme de vapeur très chaude ou vapeur d’eau et la chaleur du moteur la sèche quand le moteur est arrêté. La fragilisation due à l'hydrogène ne résulte pas de l’utilisation d’un “booster” au gaz d’hydroxy.

En tout cas, Si nous devions retarder l'étincelle après le point mort haut comme nous devons le faire, alors la situation est bien différente car l’ “ extra étincelle “ également serait retardé de la même quantité. Avec la plupart des moteurs, à ce moment la soupape d'échappement sera fermé et la soupape d'admission ouverte. Notre mélange de gaz très inflammables sera introduit dans le moteur pendant la course d’admission. Cela signifie que notre système d'alimentation en gaz est ouvertement relié au cylindre par l’ouverture de la soupape d’admission, et ainsi, l’ “ extra étincelle “ enflammera notre système d'alimentation en gaz (pour autant que le “ barboteur “ n’étouffe le retour de flamme). La situation est illustrée ici :



Nous ne voulons certainement pas que cela se produise, il est donc très important que nous supprimions l’ “ extra étincelle “. Donc, cela nous laisse avec deux réglages moteur : réglage de l’avance et élimination de l’ “ extra étincelle “. Il ya plusieurs façons pour faire cela et vu que chaque conception de moteur est différente, il est difficile de couvrir toutes les possibilités. Toutefois, il existe une technique qui peut être utilisé avec de nombreux moteurs et qui traite de deux points en même temps.

La plupart des moteurs de ce type sont les moteurs à quatre temps avec des soupapes d'échappement et soupapes d'admission, peut-être quelque chose comme ceci :



La soupape d'admission (indiqué sur la droite dans cette illustration) est poussée par un arbre à cames en comprimant le ressort et l'ouverture du port d'entrée. La configuration exacte sera différente d'une conception de moteur à l'autre. Ce qui reste identique est le mouvement de la soupape elle-même et que le mouvement n'a lieu que chaque seconde révolution. Il ya différentes façons d'utiliser ces mouvements pour éliminer les « extra étincelles » et de retarder le calage. Si un contacte est monté de manière qu'il s'ouvre lorsque la soupape d'admission s'ouvre et se ferme lorsque la soupape d'admission se ferme, alors la fermeture du contacte indiquerait lorsque le piston commence à remonter vers le haut sur sa course de compression et un circuit électronique simple peut alors donner un retard réglable avant l’allumage de la bobine qui produit l'étincelle. Ceci, bien sûr, consiste à déconnecter le circuit électrique d'origine de sorte qu'aucune « extra étincelle » est généré. Le courant circulant à travers les contacts du commutateur peut être prévu pour être si faible qu'il n'y aura pas d'étincelles au niveau des contacts lorsque le circuit est rompu à nouveau. Le positionnement du contacte peut être comme ceci :



Une alternative consiste à attacher un aimant permanent puissant au culbuteur, utilisant de la résine époxy, puis positionner un capteur costaud double effet afin qu'il déclenche le délai avant que l'étincelle soit produite.

Si le moteur n'a pas une “ extra étincelle “, alors en théorie, le mécanisme de calage du moteur pourrait être utilisée pour retarder l'allumage. Toutefois, en pratique, le mécanisme de calage n'est presque jamais capables de retarder l'étincelle à la position qui est nécessaire au fonctionnement sans combustible fossile, et ainsi, une sorte de circuit de retardement sera de toute façon nécessaire.

Le genre de circuit de retardement nécessaire est appelé un "monostable" car il n'a qu'un seul état stable. Un circuit de base de ce type est le suivant :


Si vous n'êtes pas du tout familier avec les circuits électroniques, alors jetez un coup d’œil au chapitre 12.pdf pour les débutants de l'électronique tutorial qui se trouvé ici qui explique comment fonctionne un circuit et la façon de construire un circuit simple à partir de zéro. Nous pouvons utiliser deux de ces circuits, le premier pour donner le retard de l’allumage réglable et le second pour dommer une bref impulsion au circuit d’allumage pour générer l’étincelle :




Fabriquer le gaz hydroxy :
Quand le générateur fonctionne, nous avons une production d'énergie électrique disponible, provenant d'un composant du matériel qui a été spécialement conçu pour fournir des grandes quantités d'électricité pour n’importe qu’elle application désiré. Nous ne traitons pas de la capacité de recharge de quelques alternateurs bas de gamme dans une voiture, mais nous avons une substantielle puissance électrique disponible.

Ayant dit cela, les électrolyser décrits au début de ce document sont efficaces et c'est improbable qu’un montant excessif de puissance soit nécessaire quand on utilise un de ces designs. Un autre facteur commode est que c'est une application stationnaire, donc la dimension et le poids de l'electrolyseur ne sont pas du tout important, et cela nous donne une flexibilité supplémentaire dans nos choix de dimensions.

Comme ceci une application où il est très possible que l’électrolyseur soit utilisé pendant de longues périodes sans surveillance, un système d’approvisionnement en eau automatisé devrait être prévu. Les détails principaux d'un tel système ont déjà été traités, mais ce qui n'a pas cependant déjà été traité c’est l’interrupteur pour la pompe à eau. La pompe à eau elle-même peut être une pompe ordinaire de lavage de pare-brise, et nous avons besoin d’une sorte d’interrupteur qui fonctionne sur le niveau de l'électrolyte à l'intérieur de l'électrolyseur. C'est suffisant de contrôler le niveau dans juste une des cellules à l'intérieur de l'électrolyseur vu que l'usage de l'eau sera à peu près le même dans chaque cellule. Si vous fabriquez l'électrolyseur dans des dimensions ou formes convenables alors un simple interrupteur à flotteur miniature disponible dans le commerce peut être utilisé. Si vous préférez, une sonde de niveau électronique peut être réalisé, en utilisant deux boulons à travers le côté de l'électrolyseur comme sonde de niveau. Un circuit convenable pour ce travaille de commutation simple pourrait être :


Quand le niveau de l'électrolyte à l'intérieur de l'électrolyseur est en contact avec la tête du boulon supérieure, le circuit est éteint et la pompe à eau est hors tension. L'électrolyte a une faible résistance au passage du courant, et donc cela connecte la résistance 4.7K à travers la base de la pair de “BC109 Darlington” (comme décrit dans Chapitre 12). Cela garde les deux transistors complètement alimentés ce qui garde l’alimentation de la résistance 8.2K bien en dessous de 0,7 Volts nécessaire pour alimenter le transistor ZTX6533. Si vous vous inquiétez du faite que le transistor ZTX6533 est partialement alimenté, alors une résistance " R " pourrait être ajouté, bien que le prototype n’en ait pas eu besoin d'une. La valeur serait approximativement 2K.

Quand l'électrolyte chutes audessous de la tête du boulon supérieure, les deux premiers transistors s’éteignent, et le transistor ZTX6533 est alors complètement alimenté par la résistance 4.7K et la résistance 8.2K en série, en fournissant alors les 150 MA nécessaire pour que le relais soit complètement allumé. Le circuit consomme approximativement 5 MA lorsqu’il est en “stand-by”. Les nombres sur le symbole du relais correspondent aux nombres sur un relais de 12 volts typique d’automobile. Le fait d’utiliser deux transistors BC109 comme “début et fin” cela permet à ce circuit d'être utilisé avec l'eau du robinet si vous souhaitez. Le contrôle des niveaux d'eau pour l'approvisionnement en eau du dispositif de générateur de brouillard d’eau froide ou le système de tube venturi de brumisation n'a pas besoin de forme de mécanisme quelconque. Le mécanisme de valve standard d’un robinet à flotteur qui est utilisé avec des toilettes est tout à fait adéquat, surtout si un brumisateur flottant est utilisé vu qu’il maintient sa propre profondeur optimale en dessous de la surface et ainsi la profondeur de l'ensemble n'est en aucune façon critique, à condition, bien sûr, qu’il y ai une profondeur suffisante pour que le nébulisateur puisse flotter correctement.


Démarrage :
Lorsqu’il n’est pas utilisé pendant un certain temps, la pression du gaz à l'intérieur de l'électrolyseur va baisser parce que la nature du gaz hydroxy se modifie. Cela signifie qu'il n'y aura pas suffisamment de gaz hydroxy disponible pour démarrer le moteur, et plus aucun gaz ne sera généré jusqu'à ce que le moteur entraîne le générateur. Donc, pour faire face à cette situation, une batterie de voiture au plomb-acide est rajoutée de sorte qu'elle peut être activée pour remplacer le générateur pendant une brève période avant que le moteur est démarré. Ce rajout d’une batterie donne cette disposition d'ensemble :


Ce dispositif est parfaitement capable de faire tourner un générateur standard sans l'utilisation d'un combustible fossile. Il convient tout de même de Noter que bien qu'aucun combustibles fossiles ne doit être acheté pour faire fonctionner ce système pour générateur, la puissance électrique est loin d'être gratuite et est effectivement assez cher, car il y a le coût d'achat du générateur, l'électrolyseur et le petit équipement supplémentaires. Par Ailleurs, un générateur a une durée de vie et aura donc besoin d'être rénovées ou remplacées.

Il faut également faire remarquer que si un générateur de ce type doit être utilisé dans un environnement urbain, une insonorisation serait très souhaitable. Pour l'instant je suis informé de neuf générateurs électriques différents qui ont été adaptés pour fonctionner à l'eau. Au moins quatre d’entre eux sont de fabricants différents. La méthode pour changer le calage et régler le problème de l’ “extra étincelle” de la bougie est différente d'une adaptation à l’autre. Un utilisateur a changé le calage de l'étincelle de son générateur jusqu’à après le point mort haut en tournant le disque de réglage à une place non envisagé par le fabricant. Le disque de réglage est tenu en place par une platine qui est fixé dans un emplacement découper dans l'arbre du moteur, égalant un emplacement semblable coupé dans le disque. La modification a été accomplie en coupant un nouvel emplacement dans l'arbre, permettant au disque de réglage d'être placé plus loin autour de l'arbre, produisant le calage exigé. Cet arrangement rend aussi ”l’extra étincelle” inefficace et donc elle peut être ignorée. Puisque cette méthode exige la découpe d'une lumière, elle élimine le besoin de toute électronique et c'est une solution très simple.

Si vous sentez que la construction d'un électrolyseur convenable serait un problème ou que la quantité de courant électrique nécessaire pour le faire fonctionner serait excessif, laissez-moi vous montrer les chiffres réels impliqués :

Michael Faraday était un exceptionnel et très respecté chercheur qui a enquêté sur le courant électrique Nécessaire pour convertir de l'eau en gaz d'hydrogène et gaz d’oxygène par électrolyse. Ses résultats sont acceptés par à peu près tous les scientifiques, partout. Bien qu'il a exprimé les résultats de son travail dans des termes qui seraient sans signification pour une personne moyenne, son résultat est qu'une alimentation électrique de 2.34 watts produit un litre de gaz d’hydroxy en une heure.

Dans des termes pratiques, cela veut dire qu'un courant de 0.195 ampères à 12 les volts produira 1 litre de gaz d'hydroxy en une heure. En passant, seulement une batterie “plomb-acide” presque déchargée aurait un voltage de 12 volts vu que l'état complètement chargé est 12.85 volts et un alternateur du véhicule produit approximativement 14 volts pour charger la batterie.

C'est plus facile alors, de comparer la production du gaz d'électrolyseur aux chiffres directement produit par Faraday comme montré ici, basé sur une production du gaz de 15 litres par minute qui équivaut à 900 litres par heure :

Faraday : 900 litres en une heure, prend 2,106 watts ou 100% Faraday
Boyce : 900 litres en une heure, prend 998 watts ou 211% Faraday sans battant
Boyce : 900 litres en une heure, prend 180 watts ou 1,170% Faraday avec battant
Cramton : 900 litres en une heure, prend 90 watts ou 2,340% Faraday

Tout ceci n'est pas très important vu qu’il a été démontré qu'un taux de production de gaz autour 3 lpm (180 lph) est suffisant pour faire fonctionner un générateur qui produit 5,500 watts. supposons que le chiffre mesuré est 100% faux et qu'en fait il prend 360 lph de gaz de l'hydroxy, plus du brouillard d’eau froid, plus de l’air, pour faire fonctionner le générateur, alors :

Faraday aurait besoin Boyce de 843 watts
Boyce aurait besoin de 400 watts sans fait de circuler
Boyce aurait besoin de 72 watts avec le fait de circuler
Cramton aurait besoin de 36 watts

Aucun de ces chiffres n'est important pour faire fonctionner un générateur parce qu'avec une efficacité de l'électrolyseur de seulement 50% de Faraday cela laisse encore un important excédant du générateur de presque 4 kilowatts sur un générateur de 5.5 kilowatts. Le gain est en faisant fonctionner un générateur comme un moteur à combustion interne à vapeur et pas dans la grande efficacité de l'électrolyseur. Il est distinctement possible que les chiffres pessimistes montrés au-dessus soient le double de ce qui sont réellement nécessaires, mais qui s’en soucie? -les faits parlent d’eux-mêmes, avec plusieurs personnes éparpillées autour du monde, qui font déjà fonctionner leur générateur à l’eau. Beaucoup de conceptions différentes de générateur ont été adaptés, typiquement, en modifiant le volant, en bouchant la lumière de réglage et découpant un autre pour donner une étincelle à 2 degrés après TDC. L'expérience a montré que les moteurs essence des générateurs 6.6 kVa “Honda V-twin” et le “Vanguard V-twin” travail très bien à long terme quand ils sont adapté pour fonctionner à l'eau seulement.

Utilisation et solution aux problèmes
Un homme qui vit en Alaska est très expérimenté dans l'utilisation de sources d'énergie renouvelables et de systèmes de combustible non conventionnels. Ses expériences seront probablement utiles pour quelqu'un qui a l'intention d'utiliser un générateur électrique, aussi bien pour marcher à l'eau que sur un combustible fossile. Il se souvient des expériences d'un ami :

Il a décidé de vivre sans être connecté au réseau parce que cela allait lui coûter $20,000 pour être raccordés au réseau et comme sa maison n'était pas très grande, il a décidé d'aller vers une solution alternatif. Nous avons conçu un système qui utiliserait un inverseur de 4 kW et aurait un générateur Briggs & Stratton de 8KW avec une capacité de 13 kW contre les surtensions, pour la sécurité. Le système a 6 panneaux solaires et une série de batterie pour une tension de 24 volts avec une capacité de 400 d'ampère. Ayant des jours d'été très long ici en Alaska, les panneaux solaires ont plus qu'assez de capacité pour recharger la batterie durant les jours ensoleillés. Cependant quand le jour est couvert ou quand c'est l'hiver où il y a seulement six heures de lumière du soleil parjour, la batterie n’est pas chargée complètement. À ce moment là, le générateur est utilisé pour compléter la charge de la batterie.

Les générateurs américains ont normalement deux ou quatre prises de 120 volts chacune de 15 ampères, plus une prise de 240 volts de 33 ampères. Si une des deux prises de 120 volts est utilisée pour charger le banc de batterie, alors ça vous laisse avec juste l'autre prise de 120 volts pour tout autres besoins d’alimentation pendant le temps où le banc de batterie est chargé. Ce n'est pas un système satisfaisant car en faisant marcher une phase avec une charge maximum et l'autre étant légèrement chargé ou pas utilisé, provoque un déséquilibre de phase dans le générateur, le déséquilibre du démarrage du moteur ou la panne du régulateur dans les six mois. Il provoque aussi un fonctionnement bruyant et une consommation excessive du combustible.

En l’utilisant de cette manière, en fournissant un taux de charge de 60 ampères, le générateur fonctionne difficilement et bruyamment pour deux à deux heures et demie par jour et le fonctionnement coûtait $350 par mois pour l'essence. Le générateur à cassé après quatre mois.

Pour équilibrer la charge sur le générateur de remplacement, un transformateur de 15 kVa coûtant moins de $1000 a été acheté pour que la prise de 240 volts puisse être utilisée pour alimenter l'équipement de 120 volts. Un transformateur destiné à être utilisé pour cela doit avoir une puissance d’une capacité plus grande que la capacité de secoure du générateur. Un avantage important est le fait que le courant de générateur est réduit de moitié pour n'importe quel niveau donné de courant appelé par les équipements parce que les équipements fonctionnent à seulement la moitié du voltage de générateur.

L'utilisation de ce transformateur a fait une grande différence, en donnant une production équilibrée et en fournissant un taux de charge de 90 ampères au banc de batteries aussi bien qu'ayant la puissance suffisante pour alimenter d'autre équipement de la maison quand le banc de batteries était chargée. Le résultat était un temps de charge de juste une heure vingt minutes par jour, avec le générateur fonctionnant calmement et en douceur. La consommation du combustible est aussi tombée à seulement $70 par mois qui est juste un cinquième de quelle était, en amortissant le prix du transformateur en moins de quatre mois. Ce générateur a fonctionné maintenant depuis deux ans sans aucun problème du tout.


Peu à peu la Conversion d'un Générateur


Selwyn Harris de l'Australie doit avec gentillesse bien entendu partager des informations exposées en détail sur comment il exécute la conversion d'un générateur électrique standard pour y permettre de courir sur l'eau seule. Le générateur qu'il utilise comme un exemple de cette classe de travaux dirigés est un générateur GX4000i :



Le fournisseur est des Machines AGR qui sont une compagnie australienne sur eBay qui achète le stock systématiquement des compagnies effondrées et revend l'équipement. Le fournisseur dit : GX4000i les générateurs de type portatifs ont la puissance de sortie plus lisse, comparable avec les sources utilitaires publiques. L'idéal pour brancher les charges moyennes comme :
  • Les instruments de pouvoir - Tant Simple que de 3 phases

  • Le jeu console et les Appareils de photo Numériques

  • Ordinateurs portatifs et Caméscopes

  • Lumières et Fours à micro-ondes

  • Foreuses et Broyeurs

  • Les Appareils de Charge Résistifs de Cuisine (c'est-à-dire le Café Fait et les Toasteurs)

  • Le Cas d'urgence À la maison Sauvegarde le pouvoir où 240v le pouvoir est exigé
Aussi, ces unités sont de façon significative plus silencieuses que d'autres en raison de la technologie raffinée de locomotive.


Caractéristiques :
  • Moteur de Qualité commerciale : le 4 coup de 196 centimètres cube, 7 cheval-vapeur, l'arbre de distribution aérien, l'ignition de T.D.I.

  • La production maximum 4.0 kVA à 240 ou 415V le courant alternatif (la production Évaluée : 2.7 kilowatts)

  • Construction Très résistante de Haute qualité

  • Régulateur de Voltage Automatique

  • Trois 240V et un 415V les Issues Protégées

  • Coeur de Cuivre Pur de 100 %

  • Gearless dirigent le trajet

  • Design de Charpente carrée Robuste

  • Facile d'utiliser, pour Reculer le mécanisme de Départ

  • Capacité de pétrole : 0.7 litres

  • Fin Enduite de poudre/li>
  • La lumière et Compact pour la maniabilité facile (38.5 Kg)

  • Niveau bruyant : 69 décibels

Le premier pas de la conversion doit enlever le réservoir à carburant qui est tenu dans l'endroit avec quatre boulons :



Cela permet l'approche au carburateur qui est alors enlevé comme il ne sera pas utilisé :



Le pas suivant doit construire un mécanisme de valve de libération de pression qui protégera l'équipement du dommage dans l'événement improbable d'une augmentation importante, soudaine dans la pression provoquée par l'ignition superflue du mélange HHO du gaz utilisé au pouvoir le générateur. Pour cela, les parties sont achetées de la quincaillerie locale. Les essayages en laiton sont une barrique de 12 millimètres, un T-essayage femelle de 12 millimètres et 12 millimètres au réducteur de tuyau de 9 millimètres comme montré ici :



Les essayages de plastique de POLYCHLORURE DE VINYLE sont un ½ ”à 1-1/4” le réducteur et un 1-1/4” le Bonnet de Fin, avec la boule de rouleau d'une souris passée de mode et d'un printemps de compression relativement faible pour tenir la boule dans l'endroit pendant l'opération normale où la pression du gaz est basse :



Ces composantes sont alors rassemblées pour produire la valve de libération de pression :



L'intérieur de la valve de libération de pression y ressemble :



La boule est tenue dans l'endroit vers le printemps en permettant au HHO de couler devant cela, mais si une augmentation soudaine dans la pression devrait se produire, donc la boule est forcée en haut, en ouvrant un sentier aux nombreux trous forés dans les essayages de plastique :



Quand la pression du gaz tombe de nouveau, le printemps fait chuter la boule de rouleau pour isoler les trous de libération de pression.

Pourtant, Selwyn ajoute une valve chargée-printanière supplémentaire à l'arrangement. Celui-ci se trouve présent dans le cas où l'electrolyser manque de produire un volume suffisant de gaz en cas d'une augmentation soudaine demandée. Cette valve est marquée comme une valve "de relief à vide" bien que, à proprement parler, il s'occupe de la pression réduite plutôt qu'un vide réel. L'arrangement est montré ci-dessous. Prenez s'il vous plaît note du fait que Selwyn utilise le style de Hogg d'electrolyser et que le design y fait introduire un bubbler, ainsi si vous utilisez autre design d'electrolyser, être s'il vous plaît très sûrs d'utiliser au moins un bubbler entre l'electrolyser et le moteur, malgré qu'il y a très petite chance du mis-tir de locomotive et du fait d'enflammer le gaz HHO dans l'electrolyser. Pour un moteur de cette grandeur, un electrolyser qui produit 4.5 ou 5 lpm de HHO devrait être adéquat.

L'adjonction de brouillard froid d'eau par un tube Venturi comme montré, tous les deux baissent la température de locomotive et augmentent le pouvoir de locomotive comme les convertis de brouillard immédiatement à la vapeur d'éclat quand le gaz HHO s'enflamme, en levant la pression à l'intérieur du cylindre et en promouvant la puissance à la sortie.



Ensuite, un morceau de ¼ ”la plaque en aluminium épaisse (de 6 millimètres) est coupée et formée à la grandeur du joint de carburateur qui n'est pas un article symétrique. C'est fait en localisant le joint et en le transférant sur la plaque en aluminium, en forant les trous et en découpant ensuite la forme de contour. Les bords sont alors classés pour créer un approprié agréable sur l'ouverture moteur.





Les pipes, en soutenant la plaque, le relief de pression, le relief à vide, les joints, les noix et les verrous sont alors rassemblées comme montré ci-dessus. La plupart des composantes de valve de relief de pression montrées à la photographie ont été peintes, qui arrive à dissimuler le différent matériel étant utilisé.

À ce point un electrolyser de n'importe quel design qui peut produire au moins 4.5 litres de mélange HHO du gaz par minute est raccordé à la consommation. L'electrolyser le plus souvent utilisé par Selwyn est le design de Hogg révélé par lui plus tôt dans ce chapitre.



Le Début de coup manuel et la couverture de générateur sont maintenant enlevés. Il est seulement nécessaire d'enlever quatre des verrous pour enlever la couverture :



C'est le moteur avec le coup de démarreur et la couverture de ventilateur aérien enlevée. À "A" vous pouvez voir le pouls magnétique taper le Détecteur d'Ignition de Renvoi ("TDI") c'est la position originale, est entré à toute allure l'endroit à 8 degrés avant le Point mort Supérieur. Cela doit être enlevé et une plaque en aluminium insérée pour permettre au TDI d'être montée dans c'est la nouvelle position. À cause du nouveau combustible, il est nécessaire de retarder le système d'ignition. Cela peut être fait d'une de deux façons, dont aucune n'est particulièrement facile, donc vous pouvez avoir besoin de l'aide d'un magasin de construction mécanique. La voie la plus facile est de modifier l'ignition installée pour Dépasser le Point mort Supérieur. C'est la plaque d'adaptateur de TDI en aluminium de Selwyn qu'il a faite du drap en aluminium épais de 2 millimètres :



Dans cette peinture, le contour du port de consommation du combustible est obscurci en raison de cela ayant été temporairement barré pendant la construction. Les instruments exigés pour construire ces composantes sont une presse de foreuse et une gigue a vu correspondu avec une lame en métal. Selwyn a utilisé cette méthode de modification de choix du moment sur son propre plus petit générateur qui a couru sans problèmes depuis une année. L'objectif est de retarder l'étincelle d'ignition de 8 degrés avant le Point mort Supérieur pour Dépasser le Point mort Supérieur ou à 1 degré. Cela tient compte d'une bonne étincelle sur le coup de compression et quand l'étincelle inutilisée se produit, la valve d'arrivée ne s'est pas encore ouverte et ainsi il n'y a aucun HHO est dans la région d'ignition. C'est-à-dire la soupape d'évacuation vient de fermer et la valve d'arrivée ne s'est pas encore ouverte. Cela s'ensuit dans un bon coup de compression pour le HHO et n'essaie pas d'envoyer le piston à reculons en raison de l'ignition prématurée du mélange du gaz. La susdite peinture montre la plaque en aluminium montée et prête à accepter le détecteur.

Cette plaque doit y faire forer des trous aériens pour permettre de rafraîchir l'air pour couler sur le moteur fins derrière cela :



Et comme montré ci-dessous, la plaque de soutien est forée avec les trous de ventilation. À cette photographie la plaque d'adaptateur repose juste sur la plaque de soutien. Plus tard, quand le TDC le choix du moment de la position est établi, la plaque d'adaptateur y sera verrouillé utilisant le trois haut de trous et le fond sur la plaque blanche. Cela ferme le choix du moment à ce cadre et le choix du moment n'est jamais changé. En 2010, en adaptant un générateur précédent, on a demandé un mécanicien expérimenté d'établir la position de plaque TDI et il a chargé soixante dollars australien pour le faire.



Finalement, les couvertures et la poignée de Démarreur doivent être verrouillés en arrière dans l'endroit.

Au lieu de payer quelqu'un d'autre pour mettre le nouveau choix du moment d'étincelle, il est tout à fait possible de le faire vous-même. Une méthode efficace est comme suit :

1. Marquer le casing du moteur dans un endroit convenable comme montré dans jaune à cette photographie :



2. Enlevez la bougie et insérez un long tournevis jusqu'à ce que le haut du piston soit estimé. Tournez manuellement le moteur (dans le sens des aiguilles d'une montre pour ce générateur comme peut être vu des morceaux de fan courbés sur le volant) jusqu'à ce que le tournevis ne soit plus poussé en haut. Il peut prendre plus qu'une rotation pour trouver ce point exactement. Quand ce point est trouvé, la marque volant directement conformément à la marque de casing que vous avez juste faite. Cette tache doit être très exacte.

3. Continuez à faire tourner le volant très lentement jusqu'à ce que le tournevis commence à descendre de nouveau et la marque qui montrent sur le volant. De nouveau, cette tache doit être très exacte.

4. Mesurez la distance le long du volant entre les deux marques de volant que vous venez de faire et signez ensuite d'une croix sur le volant exactement la moitié de la voie entre vos deux marques. Si exactement fait, ce nouveau point est où le volant est quand le piston est exactement au Point mort Supérieur, qui est où nous voulons que l'étincelle se produise. Cette tache sur le volant de Selwyn y ressemble :



5. Ensuite vient un peu d'arithmétique. Le diamètre du volant est 180 millimètres qui signifie que c'est la circonférence est 3.14159 x 180 = 565.5 millimètres et comme il y a 360 degrés dans chaque rotation du volant, alors le bord extérieur du volant déplacera 1.57 millimètres pour chacun de ces degrés.

La spécification de locomotive déclare que le choix du moment d'étincelle est 8 degrés avant le Point mort Supérieur et nous voulons que l'étincelle se produise exactement à TDC, qui signifie que nous voulons que 8 x 1.57 = 12.5 millimètres de la circonférence de volant aient passé à côté avant que l'étincelle se produit.

6. Pour accomplir ce retard dans le choix du moment d'étincelle, le TDI doit être déplacé 12.5 millimètres dans la direction que le volant fait tourner. Vous remarquerez que pour ce changement de choix du moment important, l'ajustage TDI est très petit, seulement moitié de pouce.

7. Quand l'ajustage TDI a été fait, le choix du moment peut être vérifié en utilisant une lumière de choix du moment automotrice raccordée à l'avance de bougie. Le moteur peut être lancé en utilisant une perforatrice électrique. Comme le volant tourne vite et l'éclat de lumière de la lumière de choix du moment est très court, il fait la marque de volant avoir l'air d'être stationnaire malgré qu'il passe à côté très rapidement. Si l'ajustage TDI est correct, donc la marque centrale faite sur le volant aura l'air d'être stationnaire et exactement mis en ligne avec la marque faite sur le casing.

C'est exactement ce qui est arrivé quand le moteur de Selwyn avait il prévoit réglé, mais le facteur important doit avoir l'étincelle près du point de Point mort Supérieur pour s'assurer que la valve d'arrivée est complètement fermée avant que l'étincelle se produit. Deux degrés après le Point mort Supérieur sont un point populaire pour l'étincelle avec beaucoup de conversions de générateur existantes que l'on a dites de moi, peut-être à réduit le chargement sur la bielle du piston. Voici une photographie de la dernière conversion de générateur de Selwyn ayant c'est le nouveau choix du moment d'étincelle réglé :



8. La plupart des petits moteurs à essence ont le jeu de choix du moment d'étincelle entre 8 degrés et 10 degrés avant le Point mort Supérieur. S'il se trouve ainsi que vous ne savez pas quel le choix du moment de votre générateur particulier est, accomplissez donc le volant marquant la procédure de pas 4 ci-dessus, mais faites trois marques supplémentaires sur chaque côté de la marque de TDC. L'espace ce millimètre de 1.5 marques à part comme ils feront alors une échelle qui montre chaque degré de 3 degrés avant TDC à 3 degrés après TDC. Quand la lumière de choix du moment est utilisée, il montre alors exactement où l'étincelle se produit et si le moteur avait un choix du moment d'étincelle original qui n'était pas 8 degrés avant TDC, alors les spectacles d'échelle tout de suite combien davantage le TDI doit être déplacé pour mettre l'étincelle exactement où vous voulez que cela se produise.

Le Brouillard Froid D'eau
L'accomplissement des gouttelettes parfaites d'eau dans le moteur peut être fait deux différentes voies. La première voie est d'utiliser un tube Venturi qui produit un spray parfait de gouttelettes quand l'air bouge rapidement devant un petit trou rempli d'eau. Vous pouvez ne pas avoir remarqué, mais cette méthode a été utilisée abondamment dans les sprays de parfum et c'est très efficace. Selwyn décrit comment il construit un tube Venturi :

Une longueur courte de 1/4” (5 ou 6 millimètres) la tuyauterie de cuivre de diamètre est utilisée. C'est généralement disponible comme les réserves de chauffage central et s'il y a une difficulté de trouver certains, donc votre garage local peut sans doute vous diriger vers un fournisseur (s'ils ne vous donnent pas juste de longueur courte de leurs propres réserves).



La pipe couleur cuivre est le chauffé avec la torche du gaz d'un plombier et la disposition très lentement et soigneusement à la forme montrée ci-dessus. Certaines personnes trouvent utile d'insérer une longueur de matière flexible convenable dans la pipe avant le fait de commencer le fait de tourner – quelque chose comme la matière printanière enroulée d'acier a eu l'habitude de soutenir des rideaux nets – comme cela aide à garder la pipe couleur cuivre de kinking étant tourné.

Ensuite, la fin de la pipe couleur cuivre qui formera l'ajutage, est remplie de l'argent soudent et la fin a classé l'appartement. Alors, un petit trou est foré par cet argent soudent la prise de courant. Le morceau de foreuse le plus petit possible devrait être utilisé pour cela, bien que le trou puisse devoir être percé à un légèrement plus grand diamètre, selon que le moteur exige (qui est trouvé par les essais successifs) :



Ce tube Venturi doit être inséré dans le dernier cuivre jaune correspondant avant le moteur, donc un 1/4“ le trou est foré par le cuivre jaune et ensuite la foreuse est enlevée très lentement à un angle faible, l'angle de tirent le fait d'avoir baissé la longueur d'axe de l'essayage en laiton. Le tube de Venturi couleur cuivre est alors inséré par le trou et placé pour que le trou Venturi soit des alliés en haut exactement du centreline de l'essayage en laiton et placé exactement au milieu de la coupe transversale de l'essayage en laiton et ensuite soudé dans l'endroit :





La méthode que les utilisations de Selwyn barrer la fin du tube couleur cuivre avec l'argent soudent doit cacheter la fin lointaine du tube avec la bande et remplir le tube du sable à grain fin comme cela :



Et ensuite le tube est chauffé avec la flamme de torche du gaz et le fait de souder heurté la partie tope du tube. Quand le fait de souder s'est refroidi, la bande est enlevée et le sable enlevé en tapant le tube. Quand le trou a été foré par le fait de souder, l'air est fait voler par cela pour expulser n'importe quel sable de conservation et ensuite l'eau est forcée par le trou. Comme le tube est court, n'importe quel sable de conservation peut être enlevé avec un appareil de nettoyage de pipe ou n'importe quel artifice de nettoyage menu semblable. Le tube Venturi installé peut être vu ici :



La deuxième façon d'introduire le brouillard froid d'eau dans le courant atmosphérique entrant dans le moteur est d'utiliser un "étang commercial fogger” qui peut être acheté aux issues de réserves favorites. Ceux-ci doivent être actionnés électriquement et logés dans leur propre récipient d'eau. Certaines des versions plus avancées flottent sur la surface de l'eau pour que la section produisante brouillard soit toujours submergée à la profondeur opérationnelle idéale au-dessous de la surface de l'eau.

Le générateur devrait courir bien avec 5 lpm de gaz HHO plus le brouillard froid d'eau. N'importe quel design d'electrolyser peut être utilisé. Pourtant, quand utilisé avec l'eau de pluie, le Hogg electrolyser tirera environ 1.4 ampères par cellule, en donnant une contribution totale d'environ 115 watts quand dirige sur des réserves électriques de 12 volts. Pendant que l'eau de pluie est par supposition pure, la réalité consiste en ce qu'il est rarement et c'est la capacité de porter un courant varie radicalement d'un endroit à l'autre et encore plus largement de pays en pays. Pourtant, quant à l'eau, Selwyn dit :

Quand utilisé avec l'eau de pluie d'une barrique, le Hogg electrolyser tirera environ 1.4 ampères par cellule, en donnant une contribution totale d'environ 115 watts quand dirige sur des réserves électriques de 12 volts. Pendant que l'eau de pluie est par supposition pure, la réalité consiste en ce qu'il est rarement et c'est la capacité de porter un courant varie radicalement d'un endroit à l'autre et encore plus largement de pays en pays. Pourtant, quant à l'eau, Selwyn dit :

On traite de l'eau que j'utilise d'une façon spéciale de s'assurer que l'electrolyser court à la température la plus basse et à l'ampérage possible. Pour cela, en utilisant de l'eau de pluie est le fait de devoir et l'eau de pluie s'enlevant un toit d'acier est le meilleur.

On traite alors de l'eau en insérant un bobine double de fil d'acier inoxydable dans un volume d'environ 5 litres d'eau. Des réserves de courant continu de 12 volts sont appliquées aux bobines et le courant s'ensuivant a permis de parcourir les bobines depuis environ 5 heures. Cela s'ensuit dans l'eau chaude et très sale. L'eau est alors filtrée en utilisant un 0.5 filtre de micron faisant l'eau prête à l'usage dans l'electrolyser. Si plus d'eau est nécessaire, disons 30 litres, quitter ensuite les bobines courant depuis au moins 24 heures. J'utilise un vieux fût de bière de 35 litres et prépare 30 litres à la fois. Une raison importante de le faire est d'enlever tout le solids suspendu dans l'eau pour qu'ils ne bouchent pas en haut la maille d'acier inoxydable à l'intérieur de l'electrolyser.

Après que la construction du Hogg electrolyser est accomplie, alors les électrodes de maille d'acier inoxydable doivent être traitées et nettoyées. Pour cela j'utilise de l'eau distilled et remplis l'electrolyser assez pour couvrir toutes les plaques et ajouter ensuite 1 paquet d'acide citrique pour chacun 3 litres d'eau ont eu l'habitude de remplir l'electrolyser. J'ai reçu l'acide citrique de www.hho-research.com.au qui est un fournisseur seulement d'Australie et chaque paquet y a environ 22 grammes d'acide citrique :



Les pompes sont alors dirigées depuis environ une heure après que les tubes Hogg sont faits partir au lavage complètement avec l'eau distilled et permis ensuite de sécher complètement. Cela enlève n'importe quel résidu des électrodes de maille d'acier inoxydable, en faisant le taux de production du gaz beaucoup plus grand.

J'utilise une batterie automobile ordinaire pour produire le gaz HHO devait commencer la course à pied de générateur, après laquelle, un chargeur standard actionné par la production de générateur est utilisé pour garder la batterie de départ complètement chargée.


S'il vous plaît Notez que : Ce document a été préparé à des fins d'information seulement et ne doit pas être interprété comme un encouragement à construire un dispositif nouveau, ni d'adapter un dispositif existant. Si vous entreprenez n'importe quel type de travaux de construction, alors vous le faites entièrement à vos risques et périls. Vous, et vous seul, êtes responsable de vos propres actions. Ce document ne doit pas être considéré comme un endossement de ce genre d'adaptation du générateur ni comme fournissant aucune garantie qu'une adaptation de ce genre fonctionne pour vous personnellement. Ce document se contente de décrire ce qui a été réalisé par d'autres personnes et vous ne devez pas le considérer comme étant un plan infaillible pour la réplication par quelqu'un d'autre.

Il y a 2 vidéos sur “You Tube” qui montrent un générateur fonctionnant sur ce qui à l’air d’être juste du gaz hydroxy uniquement ici et ici et vu que le fonctionnement n'a pas l'air à aucun moment d’être proche de la puissance maximum, l'adjonction de brouillard d'eau froide ferait sans doute une différence importante pour la performance, mais cela démontre bien qu'un générateur peut certainement fonctionner sans utiliser aucun combustible fossile. Dans la 1° vidéo, Le circuit d'étincelle a l'air d'être gérer par une petite unité alimenté par le réseau, mais vu que le générateur allume une lampe puissante, ce besoin électrique pourrait certainement être fourni par la production du générateur lorsqu’il fonctionne.


Utilisation de HHO avec un Générateur non-modifié
La raison de la modification de générateurs standard comme montré ci-dessus est en raison du fait que le mélange HHO du gaz produit par un electrolyser, enflamme environ mille fois plus vite qu'un combustible d'hydrocarbure et à cause de cela, l'étincelle qui enflamme le combustible doit être retardée. On peut éviter cette adaptation mécanique du générateur si le mélange HHO du gaz est modifié pour qu'il s'enflamme plus lentement. Cela peut et avoir été fait.

David Quirey de la Nouvelle-Zélande a fait marcher un générateur non modifié et une torche soudable sur la production de 6 litres par minute de HHO de son propre design d'electrolyser, pendant de nombreuses années maintenant. David a modifié la technique montrée dans le Brevet de Lettres américain de Henry Paine No. 308,276 dépassé le 18 novembre 1884, qui déclare que le gaz HHO peut être converti en gaz plus convenable qui est beaucoup plus facile de manipuler, par le processus simple d'effervescence de cela par un liquide convenable comme la térébenthine ou le pétrole fait en graine de lin. David a montré que c'est le cas, à condition que le HHO venant de l'electrolyser soit passé par bubbler ordinaire l'entretien de l'eau, avant qu'il traverse une seconde bubbler l'entretien du liquide modifiant. David constate que le liquide plus clair, l'acétone, travaille mieux que les liquides suggérés par Henry Paine bien que l'esprit blanc, le carbone tetrafluoride, le carburant aviation, hexane ou même l'essence puisse être utilisée et n'importe lequel d'entre eux ralentira le droit de vitesse de flamme de ce de butane. Si la flamme est utilisée pour une tâche de spécialiste comme la réalisation de bijoux ou le soufflage de verre, donc il peut y avoir un avantage dans l'utilisation d'un liquide modifiant particulier. S'il vous plaît noter que le barboteur tenue de l'acétone doit être en acier inoxydable que l'acétone peut dissoudre certains plastiques.

David a modifié l'idée de Henry Paine en ajoutant dans un pourcentage du gaz HHO non modifié. Bien que ce soit subtil et sophistiqué, le système général de David est facile de comprendre. Le rapport de deux gasses est réglé par les cadres des deux valves de contrôle comme montré ici :


Le réglage du rapport de HHO modifié à HHO non modifié permet un haut degré de contrôle sur les caractéristiques du mélange s'ensuivant du gaz. Ajouté à cela, David a développé un système de contrôle électronique qui supervise et dirige le débit du gaz selon les besoins de l'utilisateur à n'importe quel moment donné. Le résultat est un système qui permet à de l'eau et à de l'électricité d'être les moyens de fournir un gaz qui peut être utilisé comme un coffre-fort, un combustible de but général. S'il est utilisé pour diriger un générateur, donc le système a l'air de devenir actionné de soi si la partie de la production de générateur est utilisée pour conduire l'electrolyser. Il devrait être possible de substituer le mélange modifié du gaz au propane ou au butane et faire ainsi marcher une large gamme d'équipement existant pour le chauffage, la cuisine et-ou l'éclairage.

David dirige un 4 cheval-vapeur le générateur de Honda en utilisant ce système :


Le générateur court très bien pour David, pourtant, je pense que si le brouillard froid d'eau a été introduit dans l'air entrant, donc la puissance à la sortie serait augmentée en raison du brouillard se transformant en vapeur d'éclat et fournissant la plus grande pression sur le piston pendant c'est le coup de pouvoir. Autrement, il pourrait être possible de correspondre à la présente performance avec un débit moindre du gaz, en branchant peut-être un beaucoup plus grand générateur si c'était une exigence.

Il doit être compris que David utilise l'électronique qui dirige et contrôle le volume d'écoulement du gaz, en y allant à que les besoins sont à n'importe quel moment donné. Par conséquent, il est probable que six litres par minute que l'electrolyser de David peut produire, ne soient pas vraiment utilisés depuis la plupart du temps. David fait aussi le soudage, le brasage et le fait de couper avec le même ont modifié le mélange electrolyser du gaz qui peut fournir la chaleur de flamme ajustable et une longueur de flamme de n'importe quoi jusqu'à deux pieds de longueur :




C'est une bonne idée d'utiliser un design prouvé avec l'électronique de contrôle total. David peut aider ici avec détaillé peu à peu les plans de construction et les vidéos éducatives.


Vous pouvez contacter David ici pour les informations sur ce qui est disponible pour vous aider à présent. En utilisant le système du soudage, David utilise la conduite principale au pouvoir l'electrolyser, l'arrangement y ressemblant :


Les flamme contraire bloquantes est un design rempli de sable et montés verticalement aussi . Le taux de production du gaz est le bouton contrôlé en utilisant ce circuit :


La première partie du circuit de David Quirey agit très beaucoup comme un interrupteur d'éclairage plus sombre. La conduite principale de courant alternatif de 230 volts est nourrie par un Sur/De le changement et ensuite un fusible de conduite principale ordinaire. L'écoulement actuel sur par le circuit est bloqué par le BT139 triac jusqu'à ce qu'il reçoive un pouls du db3 diac (qui est une composante a spécialement été destiné à nourrir des pouls à un triac).

Comme le voltage s'accumule sur le condensateur de 68 nanofarad il atteint finalement le point auquel il déclenche le triac, qui allume alors et reste sur jusqu'à ce que le voltage de conduite principale descende au zéro de nouveau. La résistance de variable de 500 Ko met le taux auquel le condensateur monte à toute vitesse et donc il contrôle le terme que le triac a lieu dans n'importe quelle seconde donnée (et ainsi, le niveau de pouvoir a mangé en avant au reste du circuit). Cela trouve par hasard tant moitié positif allant du courant alternatif waveform que la moitié négatif allant de la conduite principale sinewave les réserves de voltage. Tant le diac que le triac opèrent avec le courant alternatif et déclenchent 100 ou 120 fois par seconde selon la fréquence à laquelle la conduite principale locale court.

L'écoulement actuel est alors passé à un redresseur de pont pour convertir le courant alternatif en courant continu circulant et le C1 de condensateur qui est 400 volts estimés, smoothes le courant continu s'ensuivant. La cellule de David a un grand nombre de plaques et ainsi, opère de 300 volts produits par ce système. L'ampèremètre entre le pont de diode et la cellule indique l'écoulement actuel et ainsi, la quantité de gaz étant produit à n'importe quel moment donné.

Les flamme contraire bloquantes est construit comme montré ici :


Remerciements sincères sont en raison de David Quirey pour librement partager son design et expériences et pour sa volonté pour fournir le soutien supplémentaire direct et les détails de plus devraient ils été nécessaires.



Le système d'Injection d'eau de Stan Meyer.
Pendant que les adaption simples précités travailleront pour un générateur électrique qui est stationnaire et lequel est conçu pour fournir des grands montants de pouvoir électrique quelques-uns de qui peut être utilisé pour produire l'hydroxy asphyxiez d'eau, c'est beaucoup plus difficile de courir un grand moteur d'essence de la capacité avec seulement eau comme le " combustible " de façon continue.


Pour plus grands moteurs visés produire la production mécanique, nous avons besoin d'un système plus puissant, tel que cela développé par Stan Meyer d'Amérique. Bien que beaucoup d'années soient passées la mort soudaine, très soupçonneuse de Stan Meyer depuis, aussi loin que je suis informé, son dessin n'a pas été reproduit, principalement parce que les gens ne comprennent pas les renseignements derrière qu'il est parti. Cependant, récemment, un homme dont forum qu'ID est " H2Opower " a aidé expliquez ce que Stan a voulu dire, et beaucoup de la description suivante est jusqu'à son partage sa compréhension publiquement et librement.

Le brevet 2,067,735 canadien de Stan a un arrangement où l'injecteur expositions schématiques l'injection dans le moteur de trois composants séparés :


Un composant est décrit comme gaz ionisé et l'air ambiant est mentionné. Le deuxième composant fait partie du gaz du gaz d'échappement qui est vapour de l'eau chaud nourrie à travers une limitant valve, connu sous le nom de " gaz " inerte. Le troisième composant injection est un aérosol très fin de gouttelettes de l'eau ou eau du rhume “brouillard.” Ce mélange trois - composant est passé entre hauts électrodes du voltage et si le mélange n'allume pas spontanément, alors il est allumé avec une étincelle.

Une version des injecteurs recommandés de Stan pour un moteur existant est montrée comme ceci :


C'est un échantillon qui seulement montre deux des trois entrées du gaz qui coulent à travers cet injector/spark bouchez. Chaque gaz est entré il a est propre passage de l'alimentation qui mène dehors entre l'électrode central et l'électrode externe circulaire, et chaque nourrisseur tube il a est propre valve à sens unique pour prévenir le coup du pouvoir de forcer le combustible qui entre en haut lui en arrière est tube de l'alimentation.

C'est seul des chemins que Stan montre qu'il peut être fait. Est son diagramme ici pour une deux entrée du combustible du moteur du cylindre, bien qu'il applique bien comme à tout nombre de cylindres également :


Laissez-moi stress que c'est juste un diagramme explicatif et vous n'avez pas la prise et les valves du gaz d'échappement ouvrent quand le feu des bougies. Aussi, les pistons ne montent pas et en bas ensemble mais leur mouvement est chancelé pour donner une promenade moins irrégulière au vilebrequin. Le point noter ici est que la prise du combustible est à travers valves standardes et bougies ordinaires est montré. Cependant, ce diagramme pour USA que le Brevet 5,293,857 est basé sur l'usage d'un electrolyser et Stan a trouvé une façon d'éviter le besoin pour un electrolyser.

Pour ceci, le Processeur " du Gaz de Stan est un appareil vraiment clé malgré lui être ce qui paraît être une construction assez simple. Il opère en pompant l'énergie légère dans les composants du combustible. Cela ne peut pas sonner comme une grande affaire mais c'est le plus précisément, en fait, c'est le coeur du système de Stan. En plus de l'énergie supplémentaire, les composants du combustible sont aussi accentués par le haut voltage a battu CC a appliqué dans un tel chemin qu'il a tendance à démonter les molécules comme ils coulent passé dans le moteur.

Le Processeur du Gaz est construit de deux cylindres du métal très réflecteurs, 96 Diodes Lumière - Émettant (LEDs ") et un haut voltage avec soin ajusté a battu source CC. Les tubes réflecteurs sont utilisés pour faire le léger rebondit en avant et an arrière indéfiniment jusqu'à ce qu'il soit absorbé par les molécules passagères. Le choix de LEDs est très important comme la longueur d'onde des besoins légers d'être égalé aux fréquences résonnantes des composants du combustible qui passent. LEDs laser peut être utilisé mais ils ont besoin d'être orienté dans ordre pour eux rebondir et complètement remplir une section du passage du gaz du Processeur du Gaz légèrement.

L'opération est simple dans concept. Six banques de seize LEDs sont installées dans le cylindre externe qui a une surface intérieure polie. Voir l'effet de chacun MENÉ, considérez juste L'AMENÉ est propre :


Les éclats légers MENÉS sur au tube intérieur qui a une surface externe très polie. Dans le diagramme au-dessus de, la lumière est montrée dans rouge, et l'en dessus LEDs des six colonnes de LEDs peut être vu. La lumière est reflétée encore au cylindre externe alors en arrière :


La lumière reflétée est montrée ici dans jaune bien que ce soit identique dans longueur d'onde à la section montrée dans rouge. Cela a reflété la lumière est encore reflétée par le tube externe et cela répète jusqu'à la totalité de la région entre les deux tubes maintes fois est complètement rempli avec la lumière. Cela se passera avec juste LED, et cette lumière continuera à être reflété en avant et an arrière indéfiniment s'il n'entre pas en collision avec une molécule du gaz. C'est l'effet de juste LED, mais il y a six LEDs à ce niveau, chacun produire lumière de la même fréquence et renforcer le pouvoir de chacun des autres cinq LEDs, produire une bande totale très puissante de lumière.

La même chose se passe dans l'avion vertical avec le rebondir léger tout le chemin en bas les tubes, et comme le LEDs à niveaux différents les longueurs d'onde différentes produisent, il y a une interaction puissante entre la fréquence différente agite, en produisant des fréquences intermédiaires par un processus avec le nom technique de " heterodyning " :


Dans ce diagramme il n'a pas été possible de montrer l'entrée que la lumière reflétée de chacun a MENÉ réagit réciproquement avec la lumière de tout de l'autre LEDs, mais il y a un s'entremêler complet des poutres. Les LEDs sont montrés avec dimension grandement exagérée et espacer pour donner un diagramme raisonnablement compréhensible.

Le diagramme au-dessus de, à peine indique le niveau d'intensité légère à l'intérieur du Processeur du Gaz, et c'est de seulement six des quatre-vingt-dix six LEDs installés réellement. C'est un peu difficile de visualiser cet appareil, mais le gaz (de quel que soit type) courants en haut à travers un espace beignet - façonné circulaire entre deux pipes et est martelé par un très haut niveau d'énergie de la lumière de la fréquence appropriée. H2Opower " croit que l'optimum a MENÉ les fréquences sont comme montré ici :


et pendant que, pas étonnamment, je n'ai pas été capable de trouver un fournisseur MENÉ pour ces fréquences exactes, la plupart des LEDs émettent une bande de fréquences plutôt que juste une fréquence seule, donc les LEDs actifs ont besoin d'inclure les fréquences montré ici.

L'opération du Processeur du Gaz est rehaussée en appliquant plus en outre un a battu haut voltage entre les cylindres du métal intérieurs et externes. Ce voltage accentue les molécules du gaz qui coule entre les deux cylindres et parce qu'il a battu, il applique une tirant sur action sur les molécules, en ayant tendance à les démonter :


Comme avec les systèmes d'énergie libre tout puissants, avoir l'appareil opérer dans résonance est très important. Si c'est encore disponible, la vidéo excellente : ici montre quelle opération du circuit résonnante est au sujet de. Brièvement, la fréquence du waveform impérieux qui traverse enrouler " A " dans le diagramme au-dessus de, est ajusté jusqu'à presque aucuns courants courants à travers ce sinueux. C'est le même comme régler une radio à une station de radio particulière - dans les deux cas, le signal à cette fréquence le trouve presque impossible de conduire tout courant à travers l'enrouler. Cela vous ferait suspect que presque aucun courant ne coulerait dans le production enrouler, mais ce n'est pas le cas parce que ce courant coule dans l'enrouler secondaire de l'environnement local (après tout, n'est pas aucun rapport électrique ici entre les deux windings, donc le bon sens vous dit que les électrons qui coulent dans enrouler " A " ne sortez pas l'autre enrouler). Cette opération résonnante vous donne une politesse du gain d'énergie majeure de l'environnement local.

L'objectif du Processeur du Gaz est modifier quel que soit gaz coule à travers lui, aérez, vapour de l'eau, hydroxy, ou quoi que, à un de lui est des états très chargés, très énergiques. Le haut voltage appliqué aux cylindres du métal du Processeur du Gaz ne coule pas à travers le gaz entre les cylindres. Au lieu, il fournit une très haute charge du Signe plus électrostatique sur le cylindre externe et un très haut Moins charge sur le cylindre intérieur, et cette deux traction des charges opposante les parties chargées de chaque molécule vers eux-mêmes. Les ions du gaz positivement chargés sont tirés vers le cylindre intérieur Négatif et les ions du gaz négativement chargés sont tirés vers le cylindre externe Positif. Stan utilise cette technique sur l'air qui entre quand il utilise un electrolyser pour propulser un moteur :


Cependant, la préférence de Stan est utiliser de l'air, brouillard de l'eau et quelques-uns du gaz du gaz d'échappement du coup du pouvoir antérieur propulser ses moteurs. C'est une méthode efficace comme " états H2Opower " qu'il a gaspillé partie d'un moteur de la voiture propre à travers le bonnet de la voiture, et cela indique qu'il y a beaucoup de pouvoir disponible de ces trois composants (bien que, idéalement, vous voulez obtenir le droit du réglage et pas sur - stress le moteur!!).

Une chose dehors que " H2Opower " pointe est que les injecteurs ont fourni pour convertir toute voiture pour courir sur les combustibles de l'alternative tel que gaz naturel, peut être adapté pour être l'équivalent des injecteurs spécialisés de Stan, si une paire d'électrodes de haut voltage est ajoutée à chaque injecteur et a nourri d'un a battu circuit tel que le Circuit " de l'Intensif du Voltage de Stan. L'arrangement serait comme ceci alors :


Un Dossier " Technique de 220 pages " de Stan Meyer ici peut être téléchargé gratuitement, bien qu'il puisse vous fournir bien jamais plus de renseignements que vous voulait savoir au sujet du sujet.


Peter Lindemann a montré que beaucoup de version simplifiée du système d'injection de Stan peut faire marcher de petits moteurs directement sur l'eau seule. Permettez-moi de suggérer que ce n'est pas l'eau qui provoque l'explosion, mais au lieu de cela que l'étincelle de haut pouvoir provoque la dissociation d'un peu de vapeur d'eau, en produisant de l'hydrogène et de l'oxygène qui s'enflamment alors, en transformant le reste de la vapeur d'eau dans la vapeur d'éclat, en faisant le moteur opérer comme un moteur de vapeur de combustion intérieur. Le vidéo montre un moteur de tondeuse faisant marcher sur une étincelle qui se produit dix ou onze degrés avant le Point mort Supérieur :


Développé en coopération avec l'EnergeticForum, la technique est fondée sur le style d'Aaron/Gotoluc d'opération avec l'ensemble de circuits montré dans cette vidéo bien que le booster d'étincelle “DirectHits” montré ici pourrait bien rendre l'ensemble de circuits plus facile. Évidemment, l'utilisation de cette technologie pour faire marcher un générateur électrique standard serait un objectif important, d'autant plus qu'il a l'air d'y avoir peu de besoin de régler l'étincelle existante prévoyant beaucoup.


Peter Lowrie de Nouvelle Zélande a développé un système de l'électrolyse pour usage avec les moteurs de la combustion internes. Comme les systèmes antérieurs, Peter nourrit un aérosol de gouttelettes de l'eau fines dans le moteur, pendant qu'utiliser un carburateur, fourni par un réservoir de l'eau. Il introduit aussi du gaz du gaz d'échappement et les hydroxy chauffés asphyxient qui est une technique qui est presque identique à la méthode de Stan Meyer.

Peter produit aussi un très grand volume de gaz de l'hydroxy avec une méthode la plus exceptionnelle. Il utilise une blessure de delta, GEC alternateur marin (pourtant il dit que l'alternateur d'un camion ferait). Il modifie l'alternateur en enlever les diodes à l'intérieur de lui et menant chacun des trois phase - windings à son électronique. Il utilise chacun des trois phase - windings pour propulser une cellule de l'électrolyse. Il applique seulement 2 volts ou donc, au CC qui enroule de l'alternateur qui est au sujet du minimum qui permet à l'alternateur de travailler.

Le courant CC fourni est moins qu'un ampère pendant que les battu le courant aux cellules de l'électrolyse est plus haut beaucoup. Quand un claquement sur ampèremètre entoure les fils aux cellules, un courant d'au moins 800 ampères est affiché. Un point d'intérêt particulier est l'inductor (bobine) a placé entre les cellules de l'électrolyse et les windings de l'alternateur. Peter décrit ceci comme un starter hors d'une 3 phase provision du pouvoir industrielle. Il est compris d'un coeur de l'acier feuilleté avec un drap de blessure du cuivre autour de lui. C'est remarquablement comme l'arrangement utilisé par Stan Meyer et déjà a décrit dans ce document plus tôt.

Peter a couru un 1,600 moteur de la voiture du cc à 5,500 tr/min avec la production du gaz de ses cellules. Il croit que sa méthode de cascader la production du gaz des cellules à travers l'un l'autre, produits alimentaires une forme plus active de gaz de l'hydroxy. Il utilise aussi un heat - exchanger qui autorisent le gaz d'échappement à pre chauffent les hydroxy asphyxient avant lui est passé au moteur (une méthode aussi utilisée par Stan Meyer pour courir une voiture sur l'eau seul). Peter utilise aussi des valves impulsion - opérées pour contrôler le courant de gaz au moteur comme montré ici :




L'usage d'eau dans les moteurs.   Je peux comprendre complètement quelqu'un avoir la difficulté avec accepter l'idée que l'eau peut être utilisée comme partie du combustible à l'intérieur d'un moteur de la combustion interne. Cependant, il y a un vieux dire que " le fait est plus étrange que fiction " et que certainement paraît appliquer dans ce cas. En premier, c'est essentiel à accepter le fait que ce peut être un composant important à l'intérieur du moteur, comme ceci a été démontré par plusieurs gens différents qui ne savent pas l'un l'autre et qui vivant dans pays différents autour du monde. La seconde, ayant accepté que fait, le prochain pas est demander ce qui exactement se passe avec l'eau.

J'ai rencontré un document intéressant par hasard a daté le mai 2009. J'ai été incapable de tracer son origine pour demander que l'autorisation le reproduise ici, donc si vous savez comment contacter l'auteur, alors s'il vous plaît laissez-moi savoir. C'est un rapport sur un épreuves expérimentales réelles sur un moteur de la combustion interne :

Chaleur ambiante dans conversion du travail.

La voiture de l'eau - vapeur, concept simple   moteur Otto simple qui court de brouillard de l'eau qui utilise le niveau humidificateur ultrasonique disponible en magasin (4 coup le moteur diesel travaillera bien comme... exécuter même mieux).

    site web

La grosse bûche de la reproduction : humidificateur Ultrasonique 0.25 vaporisation de l'eau de la litière par heure a été mise à 1/3 de son pouvoir. Utilisez l'humidificateur de l'eau à prise de l'air. Enlevez le carburateur (ou truc injection si en) et filtre pour en premier. Le chemin de chiffon à la prise de l'air des moteurs devrait être aussi court que possible d'éviter les gouttelettes de l'eau microscopiques créé par l'humidificateur qui rassemble sur le dans le tube qui nourrit le brouillard de l'eau à la prise de l'air du moteur. Le moteur utilisé était un 200 cc de 1 cylindres générateur électrique. Le moteur a couru très lentement en premier. Dans le cas d'un 4 coup moteur Otto, c'est possible de l'aller vite en haut utiliser une cartouche du propane. Le moteur a tendance à fermer à clé " dans une plus haute bande du tr/min fermé où le propane peut être coupé en permanence alors. Le départ de l'air dans le moteur a une température de 22° C, pendant que sur moyenne la température de l'air qui laisse le moteur était -16° C (un 38° C tombent). Cela étonne–mais ce concept travaille vraiment!

Vous pouvez faire le moteur de la voiture mettre au chômage utiliser cette méthode. L'eau peut avoir besoin d'être un peu chaud. D'ignition n'est pas eue besoin mais il facilite la course du moteur. Vous pouvez avoir besoin à “tour la clef” plusieurs fois (basé sur cette épreuve de la reproduction). Dans le cas d'un moteur diesel, vous pouvez avoir besoin de remplacer les injecteurs avec quelque gentil de bougie comme sur un moteur A.E.R.O.P.S ou usage Firestorm bouche ou tout autre truc qui est capable de donner un souffle supplémentaire à l'eau par décharge du plasma, augmenter la performance plus loin. Vous pouvez faire un travail du générateur de l'essence avec vapeur de l'eau, aussi une tondeuse à gazon, etc.,

Maintenant–quand il tourne au ralenti vous êtes allés ‘sur le bord ' donc vous avez besoin d'ajouter quelques-uns plus de pouvoir, les options possibles sont : hydrogène additionneur ou HHO, préchauffer l'eau (peut-être avec énergie solaire), ajouter quelque combustible ou esprit, ignition puissante ou peut-être quelque polarisation aimantée. Ce concept est maintenant public et vous pouvez expérimenter avec lui sur votre propre. Suivez des précautions de la sécurité et bon sens de l'usage.

N'attendez pas le haut tr/min résulte sur le très en premier course de l'épreuve. Son un concept très de base qui montre juste un genre de transformation de chaleur de l'environnement dans pression et travail utilisable. Aussi, ne faites pas les pre chauffent le moteur avant de l'utiliser. Le moteur ne doit pas être chaud!


Un morceau d'origine physique :
Pendant le premier coup d'un 4 coup moteur Otto, le piston descend et suce de l'air ambiant dans le cylindre. Pendant le deuxième coup, le piston avance et comprime cet air à une pression de 25 barre (atmosphères). D'après le “loi du gaz idéale” :

p x V = n x R(m) x T

les montées de la température dû à compression au-dessus de son initiale température ambiante. La proportion de la compression du moteur pistonnera la température, typiquement jusqu'à 450°C à 500°C. Ce deuxième coup d'un moteur Otto A BESOIN d'ÉNERGIE POUR COMPRESSION!   Maintenant considérez ce qui se passera aux gouttelettes de l'eau microscopiques contenu dans l'air à l'intérieur du cylindre. Si l'eau convertit pour montrer rapidement de la vapeur à l'instant, alors son volume augmente dramatiquement, en pistonnant la pression à l'intérieur du cylindre et propulsant le piston pendant son coup du pouvoir et entreposant énergie dans le volant.

S'il vous plaît notez, que le brouillard de l'eau n'est pas vapour de l'eau... ce n'est pas un gaz! C'est encore un liquide! La DIFFÉRENCE importante devient évidente pendant le coup de la compression! Comme le piston commence à déplacer pour comprimer de l'air qui contient les gouttelettes de l'eau, pression ET CHALEUR vers le haut, comme décrit auparavant, commencez à augmenter. MAIS la compression elle-même n'est pas capable d'élever la température de l'eau directement, comme l'eau est encore un LIQUIDE et par conséquent la température de l'eau n'est pas affectée de plus haute pression! Si initialement, seulement les montées de la température de l'air dû à compression. Mais les gouttelettes de l'eau minuscules sont présentes à l'intérieur du cylindre, et comme la température de l'air devient plus grand et plus grand que la température des gouttelettes de l'eau, la chaleur commence à couler de l'air dans les gouttelettes de l'eau, en les réchauffant! Mais comme long la température de l'eau n'arrive pas à son point d'ébullition, les gouttelettes n'étendront pas dû à cette montée dans température et ils garderont le même volume simplement.

Donc les gouttelettes de l'eau qui agissent comme un chaleur amortisseur pendant le coup de la compression! La chaleur inférieure implique la pression inférieure, et la pression inférieure pendant le coup de la compression implique ÉNERGIE qui SAUVE PENDANT LE COUP de la COMPRESSION!

S'il vous plaît jetez un coup d'oeil au graphique suivant (aucunes pertes ne sont incluses dans le calcul) :



Le graphique montre la pression dans un 4 coup moteur cylindre dans respect de temps, commencer du commencement du coup de la compression (deuxième on), terminer avec la fin du coup du pouvoir (troisième on). Le travail de qui est eu besoin pour le coup de la compression est représenté par l'intégrale du graphique, du très parti au marqueur jaune. Le travail qui est fait par le piston pendant le coup du pouvoir est représenté par l'intégrale du graphique du marqueur jaune au très bon du graphique (20,000 au moment échelle).

Supposons ce moteur est un idéal (perte moins). La ligne du graphique rouge représente la pression dans cylindre du moteur, si aucune eau est présente, et aucune ignition ne se produit. Le graphique est symétrique au Centre du Mort du Sommet (le marqueur jaune dans le milieu), donc nous avons mis dans énergie à compression et nous récupérons le même montant pendant le 3 coup (coup du pouvoir). Aucune perte, aucun gain. Nous obtenons le signe plus et moins zéro.

Les expositions de la ligne du graphique bleues ce qui se passe, si les gouttelettes de l'eau microscopiques sont présentes. La pression n'augmente pas comme beaucoup comme au cas où sans gouttelettes de l'eau, parce que l'eau travaille comme un amortisseur de la chaleur pendant le coup de la compression, et cela baisse la pression aussi. La forme du graphique change, afin que la symétrie de la compression et coups du pouvoir n'est pas là tout plus long, résulter en un gain d'énergie.

Les facteurs qui affectent ce processus incluent les diamètres de la gouttelette de l'eau, distribution de la gouttelette, le tr/min du moteur qui contrôle la longueur de temps, la température de l'air ambiante, la proportion de la compression du moteur et même la dureté de l'eau et c'est des propriétés physiques. Ce n'est pas un cas simple où vous pouvez dire certainement “plus d'eau, signifie plus haut accélère donner plus de pouvoir.” Par exemple, si les gouttelettes de l'eau sont trop grandes, alors il y aura trop petite conversion pour cuire à la vapeur et le pouvoir insuffisant sera produit. Ou bien, s'il y a trop peu gouttelettes de l'eau, alors là le n'aucun effet à tout ou la conversion pour cuire à la vapeur peut prendre placez pour fournir le pouvoir utile trop tôt.

La théorie donnée ici est un très simplifié un, mais devrait suffire pour les premiers pas vers une meilleure technologie et un meilleur comprendre des concepts de “énergie de l'environnement”.

Il tente pour conclure que le pouvoir a gagné de gouttelettes de l'eau à l'intérieur d'un cylindre du moteur est causé par la rotation de l'eau dans éclat vapeur et rien autrement. Cependant, ce n'est pas le cas probablement, ni est il le cas que l'énergie a placé dans l'eau par le soleil qui le chauffe est extrait (lequel se passe) et c'est la source supplémentaire seule d'énergie.

Dans le papier scientifique "Possibility of Liberating Solar Energy via Water Arc Explosions" by par George Hathaway et Peter Graneau a intitulé ", ils ont découvert que quand ils ont produit une décharge de l'arc électrique dans brouillard de l'eau froid : " La découverte principale faite dans les deux années passées était que c'est une collection de gouttelettes du brouillard dans l'eau qui explose et pas l'eau liquide elle-même. Le terme ' le fog' est voulu dire inclure les gouttelettes minuscules qui flottent dans l'air pas seul mais aussi plus grandes gouttelettes qui tombent dans l'atmosphère et seraient décrites comme plus correctement ' mist'. L'explication seule des explosions si loin avancée combat que l'intermolecular qui lie l'énergie dans brouillard est moins de 540 callg, la chaleur latente d'eau en vrac. La liaison que la différence d'énergie est libérée dans un saut quantique alors quand le brouillard est formé en micro secondes ". Résumer leurs expériences, ils concluent que
" virtuellement toute l'énergie cinétique a développé par l'explosion doit être énergie de l'eau interne ".

Dans le papier scientifique plus tôt " "The Anomalous Strength of Cold Fog Explosions Caused by High-Current Water Arcs" par N. Graneau, il fait des remarques : " La force exceptionnelle d'explosions causée par un a battu couler courant à travers plasma de l'eau a été remarqué en 1907 par Trowbridge dans son laboratoire de haut voltage tôt à Université de Harvard en premier. Quand il a traversé comme arc un aérosol d'eau, la résultant explosion était louder que dans l'air de laboratoire ordinaire. Pendant la deuxième guerre mondiale, Fr?ngel a mesuré la force d'explosions de l'arc de l'eau et a publié ses résultats en 1948. Il a conclu qu'ils n'ont pas été causés par la chaleur et la vapeur et a admis librement qu'il était incapable d'expliquer le phénomène. En 1969, le Bureau Américain de Mines a publié un long rapport sur leur enquête dans utiliser des explosions de l'arc de l'eau pour fragmentation du roc. Dans une expérience, les investigateurs à la Ville Jumelle le Centre de la Recherche Minier a remarqué que la production d'énergie était 156% de l'entrée apparemment. Ce résultat a été rapporté mais a traité comme une erreur expérimentale ".
La ligne inférieure paraît être qu'utiliser des gouttelettes du brouillard de l'eau froides dans un moteur de la combustion interne a un minimum des additions d'énergie suivantes :
  1. La réduction de l'énergie a exigé pendant le coup de la compression dû aux gouttelettes de l'eau qui en absorbent quelques-uns de la chaleur produites par la compression et réduire l'augmentation dans volume de l'air pendant la compression ainsi.

  2. Sur ignition, la conversion très rapide des gouttelettes cuire à la vapeur, causé par leur région de la surface massive, produits alimentaires une montée très rapide dans pression à l'intérieur du cylindre.

  3. L'énergie interne de l'eau causée en absorbant l'énergie du soleil avant entrée dans le moteur peut bien être contribuée au processus de la génération du pouvoir.

  4. Étonnamment, il a été montré que sous ces conditions, au moment d'explosion, l'eau elle-même contribue l'énergie, et ce processus est un que la plupart des gens sont à une perte pour expliquer, malgré observer et le mesurer se passer.
La conclusion doit être qu'il paraît possible qu'un moteur de la combustion interne pourrait être fait pour opérer utiliser brouillard de l'eau froid comme le combustible, si une étincelle du plasma de l'ignition suffisamment puissante est fournie utiliser quelque chose comme une des bougies FireStorm " de Robert Krupa a décrit dessous. Ou bien, le même effet peut être produit avec une étincelle moindre d'une bougie ordinaire et l'addition d'un vrai montant modeste d'un mélange du gaz d'hydrogène et oxygène de l'électrolyse d'eau. Par conséquent, bien qu'il paraisse si improbable à un coup d'oeil rapide qu'un moteur de la combustion interne pourrait être couru sur un mélange de gaz de l'hydroxy, air et brouillard de l'eau froid, la réalité est que le processus est basé sur les principes scientifiques sains et les processus aisément comprises réellement.


5. Les autres Appareils Utiles
Le système de l'Alimentation de l'Air du Tourbillon
Ted Ewert a développé et testé un appareil très efficace et simple qui peut améliorer la course de quelques véhicules. Cet appareil travaille avec les véhicules de quatre cylindres le mieux parce que les battu prise de l'air de véhicules avec moins cylindres, rehausse l'effet salutaire.

C'est un appareil silencieux, simple et bon marché qui rehausse l'écoulement d'air dans le moteur. Cela peut avoir un effet dramatique sur la performance du moteur. Par exemple, Ted a un vieux Datsun 310 lequel s'est assis inutilisé pour les années. L'essence (essence ") perd c'est des fractions plus légères dans six mois ou donc et cela le rend moins volatil et plus difficile brûler loin. Le Datsun de Ted a de l'essence dans le réservoir qui a cinq années et la voiture ne courra pas sur ce combustible avec lui est prise de l'air normale. Cependant, quand Ted a mis une de ses turbines sur lui, il commence immédiatement et courses fin avec ce vieux combustible. Cette turbine du tourbillon particulière a été doublée " Le Respirateur ". Le Datsun a un carburateur qui montre que cette turbine travaille bien avec carburateurs.


Cet appareil simple est un tube du tourbillon fait d'un court morceau de pipe PVC qu'a été emboîtée et a été façonnée. Il va parfaitement entre le filtre de l'air et corps de la manette des gaz, ou carburateur, et causes l'air qui entre filer à un relativement haut taux, créer un tourbillon. La vélocité anguleuse est crucial dans la formation d'un tourbillon fort et l'entrée de l'air le Respirateur du filtre de l'air, arrive à angles droits aux fentes de la turbine, en donnant une rotation immédiate et puissante à l'intérieur de la tuyauterie.

Ted dit : “La plupart des gens pensent à une masse de l'air tournante comme n'avoir pas de propriétés particulièrement exceptionnelles. Ce n'est pas correct. Une masse de l'air tournante en a quelques-uns propriétés très uniques et utiles. Les aérodynamique standardes, et les physique Newtonian linéaires sont incapables d'expliquer les propriétés d'un courant d'air qui file à haute vitesse. En fait, quand a comparé à un courant statique d'air dans une pipe, un tourbillon se comporte dans presque complètement le chemin opposé.

Tout le filage désapprouve, si ils sont solides, liquide ou gazeux, contenez deux forces opposantes : centrifuge et centripète. Centrifuge est le travelling de la force en expansion loin de l'axe de centre, et centripète est la contractant force qui s'arrête vers le centre. Ce concept de forces doubles est clé à comprendre un tourbillon. La physique moderne " a décidé que la force centrifuge n'existe pas et maintenant faire référence à lui comme un ‘faux ' ou fantôme ‘force '. Cela illustre comment détaché du vrai monde universitaire du monde est devenu et pourquoi il a stagné.

La combinaison de ces deux forces, en agissant dans un tourbillon ensemble, créez des conditions uniques. Une de ces conditions est une configuration du laminar. Les laminages Co - Axiaux forment partout dans le tourbillon, en créant des nombreuses couches d'air qui file de l'un l'autre pratiquement indépendamment. Ces couches sont séparées par les zones d'extrêmement bas, virtuellement mettez à zéro, frottement et cela leur permet de filer à taux différents.

Comme les rotations du tourbillon plus vite, les deux forces opposantes deviennent plus fortes. Cela lamine le courant plus en outre aussi bien que comprimer les couches. Les zones de bas frottement prévoient la masse de l'air centrale comprimée un chemin libre pour lui est courant axial à travers la pipe. C'est le revers du courant conditionne pour une ligne droite, masse de l'air non - cohérente qui a une tendance à développer frottement et résistance, dû à turbulence, dans proportion directe à sa vélocité à travers une pipe.

Le taux de la rotation détermine le degré de compression de l'air et le taux du courant linéaire de la masse. Le plus vite que le tourbillon file, le plus il fait ce que nous voulons qui est créer un dense, a comprimé et courant rapide. C'est pourquoi nous prenons le courant d'air de la boîte de l'air et utilisons sa vitesse et direction (90 degrés) commencer la rotation dans notre tube. C'est la façon plus simple et plus effective d'obtenir le jeûne tournant à l'air de loin. Les propriétés d'un tourbillon sont augmentées dans pas avec la vélocité anguleuse. De même qu'un sommet oscille et chutes quand a filé lentement, donc un tourbillon n'exposera pas de propriétés fortes jusqu'à a filé vraiment vite.

Comme vous peut savoir, une partie importante de fournir de l'air à un moteur est la capacité de fournir beaucoup d'air dans une courte explosion. Cette turbine crée une masse de l'air tournante qui est capable de fournir cet air dû à sa composition du laminar pratiquement sans friction uniquement et la pression a développé à travers compression. Le tourbillon fournit comprimé, l'air dense au cylindre qui prend considérablement moins d'énergie pour attirer dans dû à lui est entreposé l'énergie inertielle, et c'est capacité d'installer la direction de lui librement est axe de rotation.

Entre cycles du moteur, quand d'air n'est pas eu besoin, le tourbillon continue à filer et développer la pression supplémentaire. Cet air tournant actes de masse comme un volant et énergie de magasins qui sont mises pour utiliser sur le prochain coup de la prise. Un courant de l'air statique a aucun tel a entreposé l'énergie et doit être accéléré par le coup de la prise du moteur chaque fois d'air est eu besoin, en gaspillant l'énergie de cette façon. Cette propriété du volant est clé à comprendre pourquoi le tourbillon travaille aussi bien qu'il fait. À moins que le tourbillon ait battu, ou a modulé, aucune boîte d'énergie supplémentaire ne soit développée.

Dans une voiture multi - cylindre le courant d'air devient ainsi assujettit qu'aucun effet n'est produit avec seulement la turbine parce qu'il n'y a aucun battre dans l'écoulement d'air dans le moteur. Le rapidement l'air tournant dans la turbine agit comme un volant. Quand il a battu par le cylindre sur le coup de la prise, la force est appliquée au tourbillon comme air est sucé en bas la pipe et dans le cylindre. Dès que la valve de la prise ferme, la pulsation termine, l'air arrête son mouvement linéaire, mais augmentations c'est de la vélocité de la rotation anguleuse. C'est où le pouvoir supplémentaire est produit. Pendant que la valve de la prise est fermée, le tourbillon continue à tirer plus d'air dans la pipe où il est accéléré et est comprimé, jusqu'à ce que la valve de la prise ouvre encore.

Le pouvoir ne peut pas être accédé à jusqu'à la pulsation cesse. Dans un courant stable cela ne se passe jamais. La force doit être appliquée alternativement et s'est délassée. Aider visualisent ceci imaginez une source de la bobine attachée à un arbre. Quand une pulsation tranchante est appliquée à l'arbre, le printemps étend. Seulement quand la pulsation cesse, et le printemps commence à contracter fait le pouvoir est traduit dans mouvement. Cela applique aussi à un volant. Vous pouvez voir aussi avec le printemps roulé que la pulsation doit être chronométrée pour coïncider avec la fréquence résonnante du printemps pour la plus haute efficacité. Les aléatoires pulsations, ou pulsations qui sont chronométrées mal, n'aura pas presque l'effet qui a chronométré des pulsations correctement avoir.

La turbine de l'air ne compte pas comme beaucoup sur résonance comme il fait sur les grandes, bien espacées pulsations. C'est parce que le pouvoir de la pulsation est énorme par rapport à l'inertie de l'air. La résonance est essentielle pour n'importe quoi qui a un montant juste de masse - solids ou liquides. Dans le cas d'un moteur multi - cylindre, les pulsations deviennent moins distinctes le plus grand le nombre de cylindres. Un véhicule de six cylindres voit tout gain de la turbine à peine, et un huit cylindre peu à aucun. Avec ce type de moteur le tourbillon a besoin d'être modulé pour gagner l'énergie.

Cette amélioration peut être faite à travers manipuler la forme du tube de la prise. Un tube rond ne donne aucun gain mais si le tube est " oeuf façonné " il produit un remplaçant centripète / pulsation centrifuge qui fait connaître l'énergie supplémentaire au tourbillon. De même que le Monde sort l'énergie de lui est orbite elliptique, si de la même façon, le tourbillon gagne l'énergie avec chaque rotation il fait à travers un elliptique, ou l'oeuf a façonné le tube.

J'ai mis une tranche d'une plus petite pipe du diamètre le long du sommet intérieur de mon tube. Cette petite addition a accompli une augmentation notable dans performance pour l'unité dans ma voiture. Une courbe dans la pipe agira aussi comme une ellipse depuis que la rotation est comprimée sur le dans la courbe et a étendu l'extérieur autour. Une autre chose intéressante avec la turbine est qu'il travaille beaucoup améliore quand le moteur devient chaud. J'observe une grande augmentation dans pouvoir dans mon vélo dès que le moteur devient chaud. C'est parce que la chaleur ajoute l'énergie au tourbillon, juste même un travelling de l'ouragan à travers eau chaude. La chaleur ajoutée par le tube de la prise ajoute vélocité et compression au tourbillon comme il file l'attente pour la valve de la prise pour ouvrir”.



Le tourbillon est créé en coupant des fentes à angle dans un morceau de PVC qui joue comme montré ici :


L'air entre à travers chacun de six fentes effilées coupez la parallèle à l'axe de la pipe. Ceux-ci donnent une rotation initiale à l'air à l'intérieur de la pipe et la battant prise du moteur, combiné avec la forme ovale du PVC sortie T - Piece, accélère l'air dans un tourbillon sérieux qui améliore la prise au moteur, en l'élevant est efficacité et donner plus de pouvoir du moteur.


Ted a créé la partie oeuf - façonnée du dernier PVC T-pipe en ajoutant une section de la coupe supplémentaire de pipe PVC à un T-pipe standard comme montré ici :


La turbine que Ted a mis sur son vélo travaille bien remarquablement. La courbe du moment de rotation est bien étendue en dessous lui est gamme de l'efficacité précédente. C'est possible d'enrichir le combustible substantiellement / proportion de l'air et encore maintient le même mpg résulte comme auparavant. Quand la turbine est enlevée, le mpg et le chemin de l'entrain de la performance du moteur en bas. La turbine ajoute plus d'air au moteur. Pour amener avantage plein de l'augmentation possible dans performance, le mélange doit pour être enrichi.

Ted a aussi mis on dans sa 1995 Toyota Corolle voiture qui a un 1800 cc 4 moteur du cylindre et une 5 boîte de transmission de la vitesse et il prend plus de 40 mpg la route ouverte et le bas 30s autour de ville. Originairement, ces chiffres étaient 34 sur la route ouverte et 27 autour de ville. La performance a aussi augmenté très sensiblement. Un autre trait agréable est le manque de frapper et pinging sous charge. La performance dans les montagnes à haute altitude est aussi considérablement améliorée.

Ted a passé seulement deux mois tester et évaluer cet appareil sur ses voitures et vélo. Un problème avec cet appareil est qu'il ne peut pas être traversé à travers un carburateur directement, comme il peut avec un combustible système injection. Un carburateur travaille avec un venturi qui développe une basse zone de la pression dans la gorge en ce qui concerne la pression de la boule du flotteur. Un tourbillon n'a aucun respect pour un venturi et crée c'est propre inclinaison de la pression qui bousille le combustible mesurer. Ted a résolu cette question en diffusant le tourbillon quelque peu seulement avant qu'il entre le carburateur. La pression et vélocité sont développées avant le carb envoyé à travers un diffuseur alors.

Il y a encore beaucoup de recherche pour faire avec cet appareil. Et il y aura encore beaucoup d'améliorations et modifications salutaires être fait à lui. Les remarques Ted qu'il n'a pas accès à toutes installations de l'épreuve du moteur et cela le rend difficile pour lui pour répartir les résultats de toutes variations du dessin qu'il peut faire correctement. Ted espère que quelqu'un prendra son dessin et l'améliorer plus loin. Il y a la grande capacité dans ce petit morceau de pipe plastique.

Ted est allé parfaitement un style différent de sa turbine à son Toyota comme montré ici. La section de la turbine est marquée “PMT” quelles positions pour “le Turbo d'Homme Pauvre”, pourtant évidemment, vous n'avez pas besoin d'être pauvre pour bénéficier d'un système de la turbine comme ceci qui n'a pas de parties en mouvement :








Came qui Chronomètre
Une façon de faussement simple qui améliore la performance du mpg a été discutée dans les forums du watercar récemment, et c'est l'ajustement des cadres de la came sur voitures américaines faites depuis 1971. Cela semble très improbable, mais c'est un fait prouvé. Par exemple, un 2004 “Jeep Wrangler” 2.4 litre a reçu un 10 avancement du degré sur les deux cames, et cela a donné une 70% amélioration sur le mpg, beaucoup plus de pouvoir du moteur et un gaz d'échappement qui courent plus frais beaucoup.

Sur les années, un homme a éprouvé une 50% à 100% amélioration dans mpg sur une gamme de voitures personnellement possédées et camions, et les émissions étaient améliorées par presque 90%. Il n'est pas suggéré que tout le monde devrait faire un ajustement de la came, seulement être informé qu'un ajustement de cette nature peut avoir un effet dramatique.

Un autre exemple “Avancer le came chronométrer fera le moteur couru la glacière. J'ai sali avec came qui chronomètre pour approximativement 25 années. J'avais un 1985 Ford Ranger avec un moteur de 2.8 litres - c'était un chien. Le même moteur a utilisé dans le 1970 Mercury Capri avait beaucoup de pouvoir. Le Ford Ranger était un chien parce que le came chronométrer a été mis presque 10 degrés retardés. Je lui ai donné une 8 avance du degré et le Ford Ranger est venu à la vie et a tiré l'âne. Aussi, la proportion bascule après - marché arme aide beaucoup sur les voitures modèle tardives. J'ai changé la came qui chronomètre sur mon 1998 camion Chevy par 10 degrés. Avec lui est moteur de 350 pouces cubiques et bras de la bascule de la proportion installés, il a gagné presque 90 cheval-vapeur et a apporté le donner inférieur à la bande du pouvoir plus de moment de rotation parce que la bascule fait la came avoir plus haut ascenseur et plus longue durée sur la came qui le fait souffle améliorez”.

Faites des remarques d'un homme avec 25 années éprouvez dans ce champ : “le Came chronométrer est quand les valves ouvrent et ferment par rapport à l'arbre de la manivelle et mouvement du piston. Le nombre que 1 piston est mis à vrai Sommet Centre Mort. À ce point la roue du degré est mise au devant du moteur contre la poulie de devant à la zéro marque des degrés et vous installez un chien d'arrêt monté au bloc du moteur qui pointe à la zéro marque sur la roue. Quand la manivelle est tournée à au sujet de la 108 à 112 marque du degré, la valve de la prise est complètement ouverte. C'est où la plupart des moteurs sont mis de nos jours. Ce ce que j'appelle le réglage de la came retardé. Le moteur paraît courir bien mais ne fait pas pour paraître avoir beaucoup de bas et à moyenne portée tirant pouvoir vraiment. Quand courir, vous retarderiez une came pour les hauts Tr/mins, ils pourraient aussi le souffle et n'avaient aucune restriction dans le gaz d'échappement. Est-ce que le pouvoir peut venir dans à, laisse dites, 3000 - 6500 TR/MIN et avancer une came pour plus de moment de rotation et propulse, que la même came peut produire le pouvoir à 1000 - 4000 TR/MIN et après tout, qui conduit plus de 4000 tr/min sur la route?”.

Un autre commentaire : “Notre jeep a des cames aériennes jumelles. Les avancer ne les fait pas rester ouvrez plus longtemps, ils juste ouvert et ferme plus bientôt. Ma raison pour avancer les deux cames était, si j'avance la came de la prise seulement, la prise ouvrirait causer plus de chevauchement plus tôt si le gaz d'échappement n'avait pas été avancé. Normalement la valve de la prise ferme après Centre Mort Inférieur. Juste en regardant le piston, c'est presque un quart du chemin au-dessus sur le comprimant coup avant les fins de la prise quelquefois. En avançant les cames, les fins de la prise plus proche à BDC. Cela produit la plus haute compression. Il y a années, quand j'ai fait ceci à quelques-uns du V8s, je changerais à bascule réglable arme et une came du condamné à perpétuité solide. J'étais capable d'ajuster le chevauchement en reculant sur les bascules. Sur un moteur avec une came, avancer la came ajustera la prise et le gaz d'échappement. La règle de pouce est : laisse dites la plupart des moteurs sont retardés par 4 degrés ou plus, vous ne voulez pas avancer les cames plus vraiment que 4 degrés ont avancé. Je pousse ceci quelquefois aussi loin que 6 degrés ont avancé pour mpg amélioré. C'est une différence totale de 10 degrés de 4 degrés retardés à 6 degrés avancés. Cela travaille bien avec les bas moteurs de la compression. Je ne vois pas aussi un besoin d'aller à une plus haute proportion de la compression. Pensez au sujet de lui : si vous aviez une proportion de la compression de 12 à 1 et la prise ferme un quart du chemin en haut le coup de la compression, combien est la compression sera là, a comparé à une 8 à 1 proportion de la compression où les compresses du coup pleines le mélange? Si vous aviez un moteur qui l'a rendu facile d'arriver à la came ou cames en enlevant un abri de la poussière juste, comme sur notre Jeep 4 cylindre, je dirais pour installer des équipements du réglage réglables. Alors vous pourriez enlever juste l'abri et jouez avec la came qui chronomètre jusqu'à ce que vous soyez montés avec le meilleur pouvoir et distance en milles “.


La “FireStorm” être l'initiateur
Le “FireStorm” le bouchon a été développé par Robert Krupa et c'est une regardant bougie inoffensive qui peut être utilisée pour remplacer une bougie standarde dans un moteur de la production ordinaire :



Cependant, ce bouchon est loin d'ordinaire. L'électrode central a été changé d'un poteau cylindrique à un dôme hémisphérique, a entouré par quatre électrodes voûtés chacun de qui être placé à une distance constante de l'hémisphère. Cela autorise une beaucoup plus grande région de l'étincelle et résultats dans beaucoup performance améliorée.

Le mélange du fuel/air peut être fait le leaner sans tous effets latéraux malfaisants. Si cela est fait utiliser des bouchons standards, alors le moteur courra à une beaucoup plus haute température qui peut endommager le moteur. Mais quand utiliser FireStorm bouche, un mélange du fuel/air du leaner résulte en le moteur qui court à une température inférieure réellement. Robert a mesuré cet effet et trouvé cela sous conditions courantes identiques, le gaz d'échappement du moteur était 100oF glacière quand utiliser des bouchons FireStorm. Une proportion du mélange de 24:1 est utilisée plutôt que le 14.7:1 mélange courant et polluer des émissions est réduit par l'usage de ce dessin du bouchon beaucoup. Les mélanges de jusqu'à 40:1 peut être utilisé avec ce bouchon.

Deux brevets pour ce dessin du bouchon ont été accordés à Robert : USA 5,936,332 sur 10e le 1999 août et USA 6,060,822 9e le 2000 mai. Ceux-ci montrent des variations des électrodes de la voûte doubles de base deux de qui sont montrés ici :



Il a été espéré que ces bouchons entrent dans production en 2008 tôt mais il n'y a aucun mot de fabriquer le début. Robert a donné un ensemble de bouchons FireStorm à Bosch d'Allemagne pour tester. Après dix semaines de tester, leur réponse était “C'est incroyable - nous n'avons jamais vu n'importe quoi comme ceci dans tout le temps nous avons construit le sparkplugs.” Quand les bougies standardes tirent depuis longtemps, l'intervalle de l'étincelle augmente et l'étincelle a affaibli. Bosch a effectué une épreuve de l'endurance de huit semaines sur le FireStorm bouche et a trouvé qu'il y avait zéro augmentation de l'intervalle. Est-ce qu'ils ont conclu ces bouchons FireStorm ne porteraient jamais dehors (lequel peut être bien pourquoi ils ne sont pas cependant dans production - après tout, qui veut fabriquer quelque chose qui jamais ports dehors?).

Le premier bouchon FireStorm de Robert a été fait en 1996 et il a rencontré l'opposition forte à leur introduction et fabriqué depuis. Ce bouchon ne sera pas populaire avec les compagnies de l'huile comme moins de combustible est brûlé. C'est un sophisme probablement parce que, nature humaine qui est ce que c'est, les gens sont possibles continuer à dépenser le même montant sur combustible et juste conduire plus. Pour la même raison, le bouchon ne sera pas populaire avec gouvernements qui taxent le combustible. Les compagnies qui font des bougies ne l'aimeront pas comme il ne porte pas dehors comme bouchons standards faites. Il utilise moins de combustible et coupes émissions malfaisantes dramatiquement, donc ce sera populaire avec les automobilistes et les écologistes, si Robert peut se le mettre dans production.


Ignition de Plasma.
Si n'importe quelle forme de construction avec un véhicule est au-delà de vos capacités, donc le système d'ignition de plasma offert par le www.bluephoenixignition.com web le site Internet peut être de l'intérêt pour vous. La compagnie offre un système qui peut être utilisé avec n'importe quelles bougies de non-résistance bon marché et ils réclament une amélioration de 40 % de la performance mpg.


La vidéo ici explique les détails du système et réclame que le plasma s'ensuivant des prises de courant est si puissant qu'il peut enflammer le brouillard froid d'eau. Aussi, à cause du combustible très beaucoup amélioré brûlent, le choix du moment de locomotive peut être réglé plus près à la position de Point mort Supérieure, en augmentant l'efficacité de locomotive davantage. Les bougies très bon marché sont enclines d'avoir besoin du fait de remplacer après cinq mille miles ou ainsi, mais c'est à peine un sérieux en haut. Le système peut être utilisé avec les véhicules de 6 cylindres, les véhicules de 4 cylindres et les générateurs électriques avec un ou deux cylindres et avec les moteurs hors-bord.


Système d'Injection de Vapeur d'eau :   il y a Cinquante années les moteurs de la voiture n'étaient pas presque aussi puissant qu'ils sont maintenant. Dans ceux dit que c'était assez commun pour un conducteur pour remarquer que sa voiture a couru plus lisse et plus avec force les jours mouillés. Ce n'était pas imagination comme vapour de l'eau tiré dans le moteur avec l'air, tourné pour cuire à la vapeur au moment d'ignition, et étendre à condition poussée supplémentaire aux pistons en baissant la température courante légèrement.

Ce fait a été utilisé dans seconde guerre mondiale quand les unités qui étaient des bubblers standards efficaces ont utilisé avec les amplificateurs de l'hydroxy a été ajouté aux véhicules. Roger Maynard a construit et utilisé ces unités depuis 1978 largement, et mes remerciements vont à lui pour fournir ces renseignements et illustrations.



L'unité est attachée à la prise de l'air du véhicule, entre le filtre de l'air et le moteur. Un petit diamètre la pipe plastique est rôle principal de là à un verre ou récipient du plastique qui tient de l'eau. Dans l'image précitée Roger utilise un verre Mason pot avec une paupière du métal vissée qui a un cachet. Quelquefois appelé un conservant pot, ces pots sont très commodes.

L'alimentation de l'air dans le pot est par une longueur de la même tuyauterie plastique et a terminé avec une air pierre standarde ou “savon pierre” comme usagé dans un aquarium de maison, un grand nombre de bulles séparées cause comme ceci. C'est bon entraînement pour coller les accessoires plastiques à la paupière du pot, mais cela peut rendre le pot trop étanche et si cela se passe ce peut être nécessaire d'enlever le cachet du caoutchouc qui est autour du cou du pot.



Un pot du verre a l'avantage de n'être pas affecté par la chaleur produit par le moteur. C'est une unité très simple et il utilise de l'eau ordinaire qui n'est pas une substance hasardeuse exactement. L'effet de l'utiliser est loin plus grand que serait imaginé. Sur la voiture KIA de 4 cylindres de Roger, les mpg ont augmenté de 320 milles par réservoir plein de combustible à 380 milles autour de ville (18%) et 420 milles sur la route ouverte (31%) laquelle est une amélioration très marquée. Sur son Tacoma de 6 cylindres montre un 8% augmentent autour de ville et une 12% augmentation sur la route ouverte. L'eau est surmontée en haut chaques 1200 milles ou donc.

Cependant, quelques moteurs sont convenus à l'air pierre et quelques-uns ne sont pas. Les plus petits moteurs peuvent travailler meilleur beaucoup si un vis de l'acier sans tache est utilisé au lieu de l'air pierre :



Juste clarifier l'opération de l'appareil :


Le récipient a un rapport du coude plastique dans la paupière à travers que l'air extérieur est tiré dans le récipient. L'air coule vers le bas à travers un tube plastique à non plus une air pierre d'un magasin apprivoisé, ou un verrou dégagé dans la fin du tube plastique. L'air pierre a beaucoup de petits trous dans lui et ceux-ci cassent l'air qui entre dans beaucoup de ruisseaux de petites bulles.

Il y a un deuxième coude dans la paupière et l'air qui sont maintenant très humides est tiré dehors à travers lui par la pression réduite dans la prise de l'air normale du moteur. La pression inférieure est causée maintenant par les coups de la prise du moteur et le départ de l'air au moteur là vient de deux sources–la trajectoire normale à travers le filtre de l'air, et la nouvelle trajectoire à travers le bubbler. La plupart des courants de l'air à travers le filtre de l'air comme normal, mais il y a maintenant un petit pourcentage qui coule à travers l'eau, humidité froide additionneuse à l'écoulement d'air.

Quelque toucher des gens que cela ne pourrait pas faire toute différence peut-être, mais l'expérience a montré que l'addition de ce ruisseau supplémentaire d'air humide peut et habituellement a un effet salutaire, en améliorant le mpg, faire le moteur courir un peu glacière et améliorer l'opération du moteur généralement. C'est un appareil de bas tech très simple qui ne coûte pas beaucoup, donc si vous vous sentez enclin, alors l'essayez dehors et voyez il a quel effet sur votre véhicule, après tout, s'il ne fournit pas d'amélioration utile, alors vous pouvez l'enlever facilement.


Fuelsavers :   Un système semblable est sur offre du site web ici où ils offrent des petites nageoires de l'aluminium qui montent sur le bord traînant de la carrosserie d'un véhicule. Les appareils sont comptés pour sauver des 10% à 12% sur consommation du combustible, ils peuvent être maison - faits, neuf par véhicule sont le nombre recommandé. L'appareil et monter l'apparence comme ceci :




L'Aile de l'Implosion du Bélier :   Le prochain appareil ne peut pas être un “énergie libre” appareil comme tel, mais si pas, c'est même près d'être tel. C'est une structure qui quand est monté sur un véhicule automobile, améliore l'écoulement d'air à une telle ampleur que la consommation du combustible est dite pour être réduit par un facteur majeur. L'appareil a été inventé par Robert Patterson et est dit pour créer un tourbillon qui pas seul résistance du vent des baisses mais peut créer aussi une force de la propulsion avancée.



Il est réclamé que l'effet a créé par une de ces ailes réduit le montant de poussière remué au-dessus quand conduire le long d'un chemin en terre et s'il y a un sac en papier qui s'assied dans le milieu de la route, il est laissé insensible quand le véhicule le passe à haute vitesse. Au sujet d'un douzaine de gens teste cet appareil à présent. Le plus grand effet est à vitesses de 60 mph ou plus. Un états du chercheur qu'il a installé l'aile sur le toit de son Lincoln voiture de Ville qui utilise un porte-bagages qui a permis à l'aile de pendre sur la fenêtre arrière par quelques six pouces. Il affirme que sa consommation du combustible a amélioré de 17 mpg à 56 mpg.

Placer de l'aile, texturing de la surface de l'aile, et la vitesse du véhicule paraît être des facteurs importants dans gagner une amélioration. Il y a un groupe de la recherche et le site web est : www.pureenergysystems.com.


La haute Distance en milles Carburateurs.   Les chiffres du mpg très pauvres produits par la plupart des véhicules Américains sont un arrangement tout à fait délibéré forcé sur les conducteurs par les compagnies de l'huile. En 1997, un ingénieur qui travaille à un Ford Américain plante de la compagnie a témoigné un 351 CID V8 a commencé à approximativement 4:30 pm. avec une bouteille de 1 litres de combustible comme un montant exactement mesuré. Le matin prochain quand il est allé au sol d'usine, ce moteur courait encore et avait consommé seulement approximativement un troisièmes de celui litre bouteille. En se renseignant sur la consommation du combustible, il a été montré une exposition qui a lu, " 248.92 mpg ". Il a été bouleversé et a été dit, " Ce doit être une erreur " mais l'ingénieur a dit que c'était vrai. Il a demandé alors quand ils le veulent ayez prêt à être mis dans un nouveau Ford, à lui a été dit qu'il ne le verrait pas dans sa vie. C'est politique de la compagnie et n'a rien pour faire avec construire lequel est capable de ce niveau de performance facilement. Que 249 milles par gallon Américain sont 298 milles par gallon européen depuis que le gallon européen est 20% plus grand que le gallon Américain.

Il y a eu plus que 200 brevets ont accordé pour carburateurs de haut mpg. Ceux-ci conçoit tout donnez entre 100 et 250 mpg sur un gallon Américain de combustible. Pas un seul un de ces dessins l'a rendu à la place du marché dû à l'opposition fanatique des compagnies de l'huile. L'année dernière, la compagnie de l'huile de la Coquille a affiché le salaire typique pour l'année qui a montré que celui-là (moyenne) la compagnie de l'huile a fait le $3,000,000 profit Américain par heure pour chaque heure de tous les jours de l'année entière. Est-ce que vous avez aimé contribuer à ce profit vous chaque fois a acheté le combustible pour brûler?

Presque tout de ces carburateur de hauts mpg conçoivent le converti le combustible à vapour forme avant qu'il entre le moteur. Il y a aucun magique au sujet de cette performance, juste bon entraînement de l'ingénieur. Il viendra comme une grande surprise à vous probablement que les compagnies de l'huile ont maintenant mis des additifs dans l'essence vendue dans l'USA. Ils ont 103 variétés d'additifs et ils expliqueront que ceux-ci sont utilisés pour réduire l'évaporation en été (comme si ils souciez-vous au sujet de que!) et combat qui gèle en hiver. Un “fâcheux” l'effet latéral de ces additifs est qu'ils entravent en haut tout carburateur qui convertit le combustible à forme du vapour. Au lieu de 200 mpg, c'est maintenant assez commun pour les véhicules Américains pour avoir une 15 performance du mpg et qu'efficacement augmentations le coût par mille par plus de dix fois.

Je suis confiant que ce serait possible de concevoir un carburateur de haut mpg qui traite de la boue additive parti partout quand le combustible est converti à vapour. Dans passer, la présente situation donne cesser de brûler des produits huile - basés et changer à électrique, air comprimé, à encouragement ajouté ou véhicules eau - propulsés. C'est une option parfaitement viable techniquement, mais il créerait l'opposition frénétique des compagnies de l'huile et la plupart des gouvernements qui élèvent des revenus massifs de taxer des produits de l'huile. Le problème d'énergie n'est pas technique, c'est financier et politique.

Vous trouverez huit de ces hauts-mpg brevets de carburateur dans l'Appendice. Les plus réputés d'entre ceux-ci sont les trois brevets par Charles Pogue :

www.free-energy-info.tuks.nl/PatCarb1.pdf
www.free-energy-info.tuks.nl/PatCarb2.pdf
www.free-energy-info.tuks.nl/PatCarb3.pdf




Il ne se serait jamais produit à moi qu'un carburateur pourrait être utilisé pour n'importe quoi autre que l'alimentation d'un moteur, mais un homme très expérimenté et pratique qui vit à Alaska les a utilisés d'autres choses. Il dit :

Je suis parti en 1976 où le premier crissement de pétrole est arrivé et le système Pogue a semblé tirer le meilleur parti le sens à l'époque. Nous espérions faire commencer un système pour faire le combustible d'alcool et nous espérions développer une usine d'alcool de fournée continue. Cela peut produire la nourriture pour les animaux, l'engrais pour les fermes et alimenter pour les véhicules ou les maisons. Il a été fondé autour de l'orge grandissante et comme l'orge n'est pas la bonne nourriture d'animal quand cultivé, il doit être craqué dans une forme et il a été appris que c'était une méthode convenable qui avait été utilisée partout dans l'Europe dans le passé. Il y a deux ans plus tard, l'état a passé une loi interdisant la production de combustible d'alcool. Pourtant, certains d'entre nous ont mis fin aux chauffages de réalisation pour utiliser de l'alcool produit de cette manière et ces chauffages étaient très efficaces et ils ont aidé beaucoup de gens, donc quelque chose de bon en est vraiment sorti en tout cas.

C'était vers ce temps que j'ai rencontré un homme qui avait fait la recherche sur le carburateur Pogue pour la compagnie pétrolière de Soleil en 1928. Il était très bien documenté et utile et au cours des ses années 80 à l'époque. Il bien entendu qu'en allant à l'alcool, serait une meilleure idée comme il résoudrait beaucoup de problèmes qui avaient été manigancés dans les combustibles d'essence.

Si vous regardez de présents moteurs de jour, ils sont autant que possible de ce qui est nécessaire pour utiliser cette méthode. De hauts moteurs de compression tireront de la chaleur produite dans la compression avant le point mort supérieur et cogneront le haut des pistons comme c'est une explosion plutôt que le fait de brûler. Ainsi les moteurs de compression bas sont préférés et le tir d'au moins 10 degrés après le point mort supérieur. Un moteur de long coup est le meilleur et un poids de volant ajouté augmente le pouvoir de locomotive. L'air entrant doit être pré-chauffé pour réduire la quantité de chaleur tirée de la combustion par l'azote dans l'air. C'est le contenu de chaleur d'azote qui réprime le fait de brûler de n'importe quel combustible ouvert.

le système GEET est très semblable à que nous avons fait avec quelques exceptions. Nous avons chauffé une petite quantité de combustible en utilisant un élément électrique, en convertissant le combustible en vapeur, en le pressurisant utilisant la soupape d'échappement qui a rendu le contrôle de la quantité de vapeur beaucoup plus facile. Tout le reste est GEET fondamental ou Pogue.

Il y a beaucoup d'artifices que j'ai faits au cours des ans, en incluant le carburateur Pogue qui peut recevoir la très bonne efficacité d'énergie de brûler des combustibles. Il est utilisé par beaucoup d'industries des chaudières de fusion aux trains pour transporter des marchandises mais il n'est pas utilisé en voiture les fabricants.

J'aime étudier l'industrie, parce qu'ils utilisent quels travaux dans le monde réel, même s'ils refusent de partager la connaissance avec d'autres. Notre groupe a construit quelques fonderies en métal pour nettoyer de l'aluminium et jeter des lingots. Ils utilisent du pétrole inutilisé et du rugissement comme fou, les moteurs de 50 livres de fusion dans 15 minutes ou moins, en brûlant moins d'une pinte (moitié de litre) de pétrole pour le faire.

Pourtant, il y a une technique montrée ici et reproduit ici selon la permission gentille, qui apparaît être efficace malgré les additifs. La méthode ressemble beaucoup à la technique utilisée par Roger Maynard pour ajouter l'humidité à l'air entrant comme décrit ci-dessus. Le la différence est qu'au lieu d'utiliser l'eau dans le récipient, l'essence est utilisée. La performance améliorée de jusqu'à 60 % a été accomplie et les expériences continuent. Le général l'arrangement y ressemble :





Vous remarquerez que le niveau du combustible à l'intérieur du récipient est gardé assez bas pour permettre à l'espace considérable de contenir les bulles d'air, en leur permettant d'éclater et ne pas être tiré dans le tube aérien qui nourrissent le moteur.


Tourbillon Combustible Réformer
C'est une technologie très importante qui a été pour plus de cent années autour. L'objectif est augmenter le mpg pas seulement par la vaporisation du combustible mais aussi en " fissurant " le the arrose / mélange du combustible dans plus petites molécules avant qu'être nourri dans le moteur. Cela est avancé plus que le combustible conversion ‘technique ' à - vapour du carburateurs de haut mpg. Obtenir un meilleur comprendre de ceci, vous pouvez essayer un Google recherche for " alimentent réformateur " ou " vapeur qui réforment " lequel fournira des renseignements supplémentaires qui peuvent vous aider pour comprendre les principes de base.

La méthode combustible - réformant peut être très efficace et son efficacité a été prouvée au-delà tout le doute avec les dessins de Cal-Tech, Pétrole des Philippe, Moteurs Nissan, NASA, universités et autres contributaires très sérieux. Il y a quelques années Cal-Tech en a dépensé millions prouver cela à bord réformateurs du combustible nous donnerait toute la meilleure économie du combustible et air du nettoyeur. Ils ont fait le tester à long terme sur les autobus et les voitures pour fournir la preuve. Ils se sont associés avec le très grand fournisseur des auto - parties Arvin Meritor pour les mettre dans les véhicules de la production. Alors " Un Partenaires " de l'Équité ont racheté la division d'Arvin Meritor qui a fait tout le travail définitif pour arriver des réformateurs du combustible à tous nos véhicules. Ils ont créé une nouvelle compagnie, Technologies EMCON, et cette compagnie est tombée le réformateur du combustible de leur ligne du produit, pas parce qu'il n'a pas travaillé mais parce qu'il a travaillé.

Il y a plusieurs techniques pour accomplir ce processus. Un qui est facile de comprendre est montré ici :


Ici, le pot d'échappement standard est donné un entortillement pour le déplacer clair de sa course normale pour permettre à une pipe droite supplémentaire de plus petit diamètre d'être placé à l'intérieur de lui afin que les gaz du gaz d'échappement chauds sont utilisés pour chauffer le courant du combustible qui entre. C'est un gain d'énergie utile comme il en utilise quelques-uns de la chaleur du gaspillage, en élevant l'efficacité totale du moteur très considérablement.

Cette pipe du combustible - courant supplémentaire a une tringle du métal du ferromagnetic aimantée solide montée à l'intérieur de lui, en barrant la plupart de la région de la pipe. Ce changement dans région du courant disponible cause le courant du combustible à l'intérieur de la pipe d'accélérer, et aussi bien que que, il cause le courant de former une spirale la tringle dans un courant du tourbillon autour :


Cependant, le magnétisme de la tringle solide, causes un effet le plus exceptionnel et au lieu du courant du gaz hélicoïdal qui est comme montré au-dessus, un modèle du courant très irrégulier est créé. Cela cause le courant du combustible de lier en bouquet dans le centre du tube, en produisant une tache chaude qui crée des résultats tout à fait inattendus :


Le résultat vraiment incroyable de cet effet particulier est que le mélange du combustible qui sort du tube, contient des composants chimiques qui ne sont pas entrés le tube - impossible d'après présentes physique du jour. Cela va démontrer encore une fois, que nous ne comprenons pas le monde dans que nous vivons vraiment toujours.

Le mélange du combustible pour usage dans ce système est fourni par deux carburateurs minuscules le mieux, un qui nourrit un brouillard fin de gouttelettes du combustible à un brouillard fin de gouttelettes de l'eau et les autres. Ceux-ci sont nourris dans la prise du tube du reformatter du combustible directement. Ces carburateurs sont du type miniature utilisé pour contrôle de la radio que l'avion modèle et leurs prises du venturi sont effacées fermé avec une plaque avec un petit trou dans lui. L'air n'est pas nourri dans le réformant tube–après tout, c'est un combustible qui réforme le système. L'air est mélangé avec le combustible reformaté après qu'il sorte du reformatter, comme montré au-dessous. Quelques-uns du gaz du gaz d'échappement chaud est nourri dans les deux du carburateurs pour aider préparez le mélange pour le reformatant processus. Les effaçant plaques sur le carburateurs sont pour réduire le montant de l'existence du gaz du gaz d'échappement tiré dans avec le combustible là :


L'usage de carburateurs est important depuis utiliser un bubbler comme suggéré dans les plans libres sur l'internet, crée des problèmes comme les fractions plus légères du combustible est pris en premier lequel est ce que nous ne voulons pas se passer exactement. Les carburateurs ont l'avantage massif qu'ils nourrissent toutes les fractions du combustible ensemble et donc le restant combustible est toujours dans les proportions correctes.

La proportion d'eau alimenter (typiquement essence ou gas-oil) peut être ajusté sur une grande gamme même, avec quelques gens qui utilisent 90% eau. Réellement, il y a eu des demandes de courir sur 100% eau, en utilisant de multiples réacteurs dans parallèle avec énergie qui est sortie de transmutation d'éléments non plus ou peut-être interactions de la rotation avec l'environnement local. Le brevet de Jean Chambrin donne des détails de courir sur l'eau seulement.

Il y a des plusieurs forums où les membres font des recherches et utilisent des plusieurs dessins de réformateurs du combustible, avec la GEET dessins existence populaire. Le VortexHeatExchanger forum est un tel forum de la recherche et un des dossiers là inscrit 214 brevets différents pour ces appareils. Il y a des plusieurs types différents de réformateur. Un autre forum est GEET-Pantone.

Presque tout combustible de l'hydrocarbure peut être utilisé - huile végétale, vieille huile du moteur, etc., les combustibles normaux sont les plus populaires. Un membre du forum nommé le bryishere ‘' dit dans un YouTube vidéo commentaire : " Tout le monde devrait essayer ceci vraiment. IL TRAVAILLE. J'ai dépensé beaucoup de temps sur cet appareil. C'est très simple. Juste suivez les plans et expérimentez autant que vous pouvez. Actuellement j'utilise 90% eau et 10% oil/waste bruts huilent sur une 1 tonne, 1969 Chevy camionnent....... Sortez dans votre magasin!!!!!"

Les renseignements de la vidéo en réformant peuvent être trouvés ici et ces appareils est souvent utilisé sur les générateurs stationnaires. Ces appareils ont maintenant été populaire en France pour quelques années. Jean Chambrin a trouvé que les gaz ont eu besoin de tourbillonner à l'intérieur de son réacteur dans la même direction que la manivelle tournait.

Il y a un 175 dossier Mb massif appelé ‘FuelReformerTechnology.zip ' qui vous pouvez chercher et télécharger de l'internet si vous êtes très enthousiaste. Ce dossier contient le contenu de plus de 220 brevets et candidatures. Ces brevets sont aussi inscrits dans le ‘Files ' coupent du Yahoo au-dessus de que le forum VortexHeatExchanger a mentionné.


Pouvoir Électrique.
Nous avons parlé des moteurs à combustion intérieurs comme il y a si beaucoup d'entre eux dans le monde, mais le pouvoir électrique est une alternative. Une option hi-tech est une voiture de salon de 5 place de SUV-style chinoise qui a une vitesse supérieure de plus de 120 miles à l'heure, une gamme de 250 miles par charge et un temps rechargeant de juste une heure, grâce au fer nouvellement développé batteries qui peut être rechargé jusqu'à 2000 fois avant qu'ils commencent à se dégrader. Aussi, ces nouveaux véhicules semblent tout à fait normaux. Je pense que le prix d'un tel véhicule peut empêcher la plupart des personnes d'acheter celui.



Pourtant, les solutions tech-basses peuvent travailler bien pour certaines personnes. Par exemple, Nader Hoville à Hawaii a adapté un camion pour l'opération électrique. Il utilise une banque de batterie de dix-huit chariot de golf d'Exide de 8 volts batteries de 150 AHr chacun, en donnant 144 volts 150 AHr banque. Cela fournit un voyage de quarante miles dans le terrain assez plat et la gamme de vingt-cinq miles dans le pays accidenté et pendant que cela n'irait pas à beaucoup de personnes, il va aux endroits comme Hawaii où parcourent des distances ne sont pas normalement très grands.

Les frais d'exploitation sont baissés toujours davantage parce que Nader a une matrice de comité solaire de dix comités de 250 watts qui fournissent plus qu'assez d'électricité pour sa maison. Comme son système solaire a la plus grande capacité qu'est nécessaire pour l'équipement du ménage, la capacité supplémentaire peut être utilisée pour charger la banque de batterie de son camion gratuitement. Nader charge quelquefois la banque de batterie de son camion de la conduite principale de courant alternatif de 120 volts quand il est loin de la maison et le faire il utilise un système chargeant "tech basse hyper" qui n'utilise pas de transformateur de conduite principale. Si, comme le Nadir, vous n'êtes pas familiers avec l'ensemble de circuits électrique, donc la lecture du chapitre 12 peut aider. Le circuit y ressemble :



C'est un circuit de voltage-doubler inhabituel où la contribution de conduite principale a une moyenne de 120 volts et d'un pic de voltage de 170 volts et comme cela se produit des deux côtés de la production, la production est environ 340 volts de courant de courant continu circulant qui tant charge que les de-sulfates le batteries.

Le courant nourri à la banque de batterie est contrôlé par les condensateurs insérés dans la conduite principale la ligne 'vivante'. Ces condensateurs doivent être très de haute qualité et coûter d'une manière caractéristique $10 aux Etats-Unis chacun. Ils y ressemblent :



chacun d'entre eux étant 80 microfarads dans la capacité et estimé pour l'utilisation de 400 volts. Nader utilise ceux-ci dans les paires, en donnant 160 microfarads pour chaque paire et chaque paire passe 133 watts de pouvoir chargeant de la banque de batterie. Ceux-ci sont des condensateurs non-polarisés (le fait de vouloir dire qu'ils n'ont pas un Plus et un Moins le côté) et les condensateurs électrolytiques ne feront pas et sont enclins d'exploser si utilisé dans un circuit de ce type.

Les diodes sont 400 volts de 40 ampères estimés et ils coûtent $3.50 chacun. Comprenez s'il vous plaît que ce circuit a des voltages DANGEREUX PARTOUT et ces voltages peuvent provoquer la blessure ou la mort si vous êtes négligents. Ainsi s'il vous plaît être prévenu, ce n'est pas un circuit où le manque de soin peut être toléré d'un moment à l'autre. Le chargeur est raccordé au batteries AVANT que les réserves de conduite principale sont raccordées et la conduite principale débranchée avant que le chargeur est débranché de la banque de batterie.

Ce n'est pas un circuit que je vois comme particulièrement sûr d'utiliser. Vous remarquerez qu'un des terminus que vous manipulez et raccordez à la banque de batterie est vraiment un côté de la conduite principale. Je ne suis pas disposé à recommander que quelqu'un manipule des fils de conduite principale. Il est extrêmement important que c'est le fil de conduite principale "Neutre", qui dans la théorie est raccordé pour fonder et tout à fait sûr aussi . Pourtant, en pratique, ce n'est d'aucune façon toujours le cas et cela a été connu pour le fil de conduite principale 'Neutre' flotter 180 volts de distance du voltage de terre (sur lequel vous êtes debout!). Ainsi je suggère que le fil "Neutre" est raccordé à une connexion réelle, physique, de terre et que le pouvoir de conduite principale n'est pas allumé pendant que cette connexion est manipulée.

Ayant dit que, le circuit travaille très bien pour Nader et est silencieux dans l'opération. Le pouvoir chargeant dépend du nombre de condensateurs utilisés et ainsi en échangeant dans les paires supplémentaires de condensateurs donne le choix du fait de charger à 133 watts, 266 watts, 399 watts ou 532 watts. La construction de Nader de ce circuit y ressemble :





La Nature Étrange d'Eau
Ce chapitre a traité des systèmes pour rehausser l'opération du véhicule avec l'usage d'eau, donc il paraît le finir avec une note brève sur eau elle-même à propos. À un coup d'oeil informel, il paraît que nous savons au sujet d'eau. Est-ce que c'est composition est-ce que H2O est et quand il se casse, nous obtenons deux atomes de l'hydrogène et un atome de l'oxygène - droit? Bien peut-être, et peut-être pas.

Le plus long vous dépensez regarder des systèmes qui utilisent de l'eau, le plus que vous obtenez à se rendre compte que l'eau est par aucuns moyens aussi simple que vous pouvez penser initialement. Il y a un beaucoup a calomnié branche de médecine alternative appelée “Homéopathie” lequel est basé sur les malades donnants solutions eau - basées très diluées plusieurs chimique. Les investigateurs sceptiques ont couru les épreuves de qualité professionnelle ont projeté de montrer que l'homéopathie est frauduleuse et n'a pas d'avantages médicaux du tout. Malheureusement, les épreuves n'ont pas résolu le chemin que les investigateurs voulaient. Les épreuves ont montré que réellement il y avait quelque avantage des traitements qui sont examinés, et malheureusement, parce qu'un groupe témoin du placebo était utilisé, l'effet du placebo n'était pas la cause des effets enregistrée pendant les essais sans aucun doute.

Déterminé ne pas accepter juste les résultats qui sont allés contre leurs attentes, les vérificateurs ont commencé à tester jamais des échantillons plus dilués sur les malades. Ils sont descendus le niveau finalement dans où là plus est resté un atome seul du chimique le liquide être nourri aux malades, mais à leur consternation, l'effet médical est resté. Ils ont essayé de l'eau qui n'avait jamais eu le chimique dans lui, et il n'y avait aucun effet médical. Ils sont revenus à l'apparemment “pur” et l'eau sans aucun doute chimique - libre et l'effet médical ont encore été vus, bien que là un atome du rester chimique n'était pas dans l'eau même.

Cela a montré clairement que l'eau était différente après avoir eu le chimique dans lui, même quand aucun chimique n'est resté. Ils ont été forcés dans l'opinion que l'eau a “mémoire”. Que, bien sûr, est une conclusion basée sur les faits qui sont durs d'expliquer. Vous pouvez souhaiter déduire quelque chose de ces faits autrement, et cela dépend de vous tout à fait - seulement soyez informé des faits.

Les études très intéressantes ont porté dehors par Mr Masaru qu'Emoto ici ont montré que les pensées de membres ordinaires du public peuvent changer la structure d'eau sans là être tout contact physique réel avec l'eau. Si l'eau reçoit des pensées positives et est gelée alors, la résultant structure du cristal sera comme ceci :



Pendant que de l'autre côté, si les pensées négatives sont visées l'eau, si juste en le regarder et pensant, ou en écrivant ces pensées sur papier, la résultant forme du cristal est assez différente quand l'eau est gelée, comme montré ici :



Ce n'est pas tout qui surprenant si vous considérez que les chercheurs de la quantique ont dit depuis longtemps cela expérimente peut être affecté par l'observateur. Gens qui construisent Joe Cells qui opère à travers énergie de l'environnement concentrés par spécialement ont traité et ont structuré de l'eau pure, enregistre le fait que certains gens peuvent affecter un Joe Cell dans un chemin négatif d'une distance de cinquante jardins (ou mètres) loin.

Personnellement, je suis assez sûr que nous ne comprenons pas la nature fondamentale de notre environnement et que nous avons très petite idée de comme nous comme individus enfonçons sur nos alentours.

Il y a un chercheur extrêmement honnête et honorable appelé George Wiseman qui opère à travers sa compagnie Eagle - Research (site web).   George est très expérimenté dans produire “le Brown’s Gas” et il publie l'instruction excellente réserve sur le sujet. La chose vraiment intéressante est le Brown’s Gas est produit d'eau et ce gaz a les propriétés les plus remarquables qui ne sont pas expliquées par notre présent jour aisément “conventionnel” science. Quand le Brown’s Gas est utilisé comme le gaz pour propulser une torche coupante (comme une oxy - acétylène torche) la résultant flamme est presque colourless et peut être agitée à travers une main nue sans tous effets négatifs - la main n'est pas brûlée. Mais quand appliquée à une brique du feu qui est projetée de résister aux hautes températures, il brûle un trou net à travers lui. Il vaporisera une tringle du tungstène que normalement en prend 6,000oC pour faire que qui indique que la température de la flamme dépend de ce qu'il touche (!).

Il peut souder aussi l'aluminium à aluminium sans le besoin pour un gaz inerte. Il soudera l'aluminium au cuivre et il peut souder une tringle de l'acier à une brique du bâtiment ordinaire. Il peut fondre le verre à une brique du bâtiment. Ce n'est pas “normal” pour une réaction de la combustion chimique, montrer que le Brown’s Gas n'est pas un “normal” substance chimique. Comme le Brown’s Gas vient d'eau, est-ce que cela suggère peut-être cette eau n'est pas un “normal” substance chimique? Je vous laisserai à prendre votre propre décision au sujet de cela, peut-être aidé par la présentation suivante, la plus éclaircissant par Moray B. King.


Une Présentation par Moray B. King

Moray King a produit un document substantiel couvrant beaucoup d'aspects d'énergie libre avec l'accentuation spéciale sur les systèmes plus inhabituels et certaines des choses "difficile d'expliquer" que les gens ont découvert. Comme la présentation de Moray a 166 pages contenant beaucoup de baguettes sur les clips vidéos et les sites Internet de spécialiste, c'est juste un résumé bref de son document pdf qui peut être vu en toutes lettres ici et qui a la caractéristique rare d'une icône au coin de main gauche supérieur de chaque page et si vous cliquez sur cette icône, les commentaires alors supplémentaires peuvent être vus. Il commence avec :

Steve Ryan, un homme vivant dans Auckland, la Nouvelle-Zélande, que l'on a montré en dirigeant une motocyclette sur l'eau modifiée, montrée sur une présentation de vidéo de TV cynique ici où l'ignorance complète des présentateurs est démontrée encore une fois. Steve a disparu de la vue publique pour très la longue période maintenant. Pourtant, Moray lève la question la plus pertinente : “comment l'eau peut-elle conserver assez d'énergie de le faire avoir l'air d'être un combustible ?” Les premiers interviennent en répondant que cette question doit se rendre compte qu'en provoquant cavitation (les bulles d'air de tension très petites) dans l'eau à l'intérieur d'un electrolyser, produit l'énergie d'excès et ainsi, en faisant circuler l'eau à l'intérieur d'un electrolyser en provoquant cavitation dans l'eau est un pas en avant important et celui qui semble indiquer que la majorité de l'énergie dans le gaz HHO ne vient pas vraiment de l'hydrogène. Au lieu de cela l'énergie de point zéro est piégée dans l'eau quand la turbulence provoquée par la circulation, charge l'allié électrostatique d'eau, en levant c'est le contenu d'énergie comme il circule plusieurs fois par l'electrolyser.

Mark LeClair, le fondateur de la NanoSpire Corporation (nanospireinc.com), découvert une forme cristalline microscopique d'eau qui a une densité d'énergie extraordinaire. Cette forme cristalline d'eau est semblable à plasmoids microscopique découvert par les Épaules d'Entendement et plus grand plasmoids découvert par l'équipe d'Adamenko au proton 21 laboratoire dans l'Ukraine. Quand un plasmoid frappe n'importe quel élément, le résultat est la transformation de cet élément. L'énergie excessive et les propriétés les plus inhabituelles du Gaz de Brown viennent des groupes chargés du gaz d'eau qui sont conservés dans une forme d'anneau ferme des cristaux microscopiques d'eau. Cette caractéristique évite complètement l'électrolyse standard d'eau comme examiné par grand Michael Faraday où plus d'énergie est nécessaire pour se déchirer l'eau que peut être récupérée quand la mixture s'ensuivant du gaz est brûlée. C'est un entièrement différent processus comme expliqué ici dans le détail considérable sur le site Internet PESWiki de Sterling Allan et il montre pourquoi l'eau peut effectivement agir comme un combustible. Si vous recherchez “le combustible d'eau” sur YouTube, plus de 41,000 vidéos peuvent être trouvées, dont la plupart démontrent electrolysers, qui montre qu'il y a une conscience grandissante du potentiel d'eau comme un combustible. Il y a beaucoup commerciaux electrolysers disponible.

Le Gaz deBrown (HHO) en a la plupart des propriétés inhabituelles comme démontré par l'utilisation de Denny Klein dans une torche soudable comme vu ici et Denny a aussi dirigé sa voiture avec l'eau ayant l'air d'être le seul combustible – le pouvoir vient du champ d'énergie de point zéro mais cette énergie est transportée par l'eau. Étonnamment, presque chacun qui travaille avec, ou fait des expériences sur le gaz produit par l'électrolyse, croit que l'énergie s'ensuivant vient de l'hydrogène dans le mélange du gaz, pendant que la réalité consiste en ce que ce n'est pas vraiment le cas. Le Gaz de Brown a une flamme fraîche de juste 130 degrés Fahrenheit (les furoncles d'eau à 212 degrés Fahrenheit), et encore que même flamme peut vaporiser le tungstène qui exige plus de 10,000 degrés Fahrenheit et l'Hydrogène brûlant n'atteindra jamais, jamais, cette température. Le Gaz de Brown peut aussi radicalement réduire la radioactivité dans le matériel radioactif et l'hydrogène brûlant ne peut pas le faire. Aussi, quand le Gaz de Brown est analysé dans un laboratoire de haute technologie, très peu d'hydrogène est trouvé et plutôt il y a des groupes gazeux d'eau avec les électrons d'excès.

Ces groupes chargés du gaz d'eau ont les mêmes effets énergiques étranges qui le chargé de plasma ont et cela a l'air d'être une forme microscopique de foudre de boule, étudiée abondamment par les Épaules d'Entendement qui les a appelés “les Objets À vide Exotiques” ou “EVO” quand il est devenu convaincu que leur énergie d'excès était tirée dans du champ d'énergie de point zéro de 'le vide’. Ces groupes du gaz d'eau ont un groupement organisé de soi de question, plasma et énergie de point zéro. Le groupement typique provoqué par ce plasma turbulent est un anneau de tourbillon appelé un plasmoid (qui était souvent proposé comme un modèle pour la foudre de boule) :


Dans un plasmoid, les électrons et une spirale d'ions autour de l'anneau de tourbillon et du tourbillon sans force crée une stabilité naturelle qui soutient la forme de plasmoid. Ces groupes de charge peuvent être produits tout à fait facilement comme montré par les Épaules d'Entendement en son 5,018,180 Breveté américain de 1991 où il montre qu'un renvoi électrique soudain d'un condensateur à une électrode pointue pointue sur une surface diélectrique crée un groupe de charge qui voyage sur la surface du diélectrique à l'anode. Il a l'air d'être une forme de grandeur de micron de foudre de boule et il peut frapper un trou par la plaque 'de témoin', en quittant un cratère fait par un événement de haute énergie. Le brevet est bien écrit et décrit beaucoup d'applications possibles de sa découverte.


On croit que l'Objet À vide Exotique formé par ce processus contient 100,000,000,000 électrons plus environ 100,000 ions, en le donnant un rapport de charge-à-masse semblable à un électron et à un fait vraiment intéressant est qu'il contient plus d'énergie que l'énergie qui a été conservée dans le condensateur qui l'a créé. Ces groupes de charge adhèrent aux diélectriques et ils peuvent rester depuis longtemps. Beaucoup d'entre eux peuvent le bouquet ensemble dans une formation comme un collier. Ils peuvent créer des trous par la haute céramique de point de fusion comme l'oxyde en aluminium. Ken croit que la création de ces trous dans la céramique est provoquée par la perturbation des électrons dans la céramique et donc le trou 'fait fondre' par la céramique n'est pas vraiment produit par la chaleur. Il a exécuté des expériences qui démontrent la transformation d'un élément dans un autre et d'autres qui montrent le matériel radioactif étant converti en éléments bienveillants.

Les groupes du gaz d'eau ont les mêmes caractéristiques que les Objets À vide Exotiques d'Entendement et ils provoquent les effets les plus inattendus d'utiliser le Gaz de Brown où la flamme fraîche (266 degrés F) ne fait pas bouillir d'eau (qui a besoin de 212 degrés F pour bouillir) www.watertorch.com, et encore, que même flamme peut vaporiser le Tungstène qui exige 10,031 degrés F, vous savez, la flamme du Gaz du Brown ne vaporise pas de Tungstène en le chauffant au-dessus de 10,000 degrés Fahrenheit, mais au lieu de cela le fait en désorganisant le bonding des molécules dans le métal. Voici quelques comparaisons :


Ce chauffage ne peut pas peut-être venir de brûler de l'hydrogène. Quelques épreuves produisent des résultats intéressants. Par exemple, remplissez un ballon du gaz produit par l'électrolyse et quittez le ballon cacheté pour quelque temps. Les atomes hydrogènes très petits et les molécules et font, peut s'enfuir par la matière du ballon, en le faisant tomber à la terre. Mais, les contenus restant dans le ballon produisent toujours une flamme brûlante quand montré par un petit tube et allumé. Une expérience semblable doit remplir un sac en papier du gaz. Cachetez le sac et quittez-le depuis douze heures pour permettre à l'hydrogène de vous enfuir. Ce qui reste dans le sac est un gaz qui est plus lourd que l'air et qui peut être enflammé..

George Wiseman (www.eagle-research.com) est un principal chercheur du Gaz de Brown, qui a constaté que le Gaz de Brown brûle en bas dans un anneau implosant. En 2008, Chris Eckman a mesuré les caractéristiques du Gaz de Brown à l'Université d'État d'Idaho. Les mesures ont montré qu'il y avait très peu d'hydrogène (monatomic ou diatomic) le présent. Au lieu de cela le gaz a été trouvé pour être une forme d'eau avec les électrons d'excès, efficacement, un gaz qui n'était ni vapeur d'eau, ni vapeur. Quand enflammé, la température de flamme a été trouvée pour être 266 F. ou 130 C. (Extraordinary Technology, vol 2(6), pp 15-25, 2008).

En utilisant son electrolysers en acrylique, George Wiseman a fait une observation qu'il dit n'est jamais mentionné dans aucun manuel décrivant l'électrolyse :


Entre les plaques d'électrode d'électrolyse qui ont un large écartement de plus de 10 millimètres, trois ensembles des bulles d'air sont produits. L'hydrogène est produit sur la plaque d'électrode négative. L'oxygène est produit sur la plaque d'électrode Positive. Mais, au milieu du trou entre ces plaques d'électrode un troisième ensemble des bulles d'air est produit. Beaucoup de chercheurs croient que ces bulles d'air supplémentaires forment la composante la plus énergique du gaz – les groupes chargés du gaz d'eau. Bob Boyce a fait une observation semblable, en notant que quand l'électrolyse commence d'abord, il y a deux jets qui commencent des plaques et entrent en collision entre les plaques où les bulles d'air du milieu sont formées.


Ted Suartt et Rob Gourley (www.wateriontechnologies.com) ont pas seulement fait la même observation, mais ont développé un processus et ont demandé un brevet où ils récoltent intentionnellement juste l'ensemble du milieu des bulles d'air :



Suartt et Gourley se sont rendus compte que le gaz electrolyser dominant n'était pas de l'Hydrogène et réclamant qu'ils sont les premiers à le découvrir, a appelé le gaz après eux-mêmes comme “SG Gaz”. Leur processus d'extraction implique des plaques d'électrode largement séparées et une méthode pour extraire les bulles d'air du gaz produites dans la région du milieu entre ces deux plaques et en excluant l'hydrogène et l'oxygène produit. Ils ont enquêté sur les propriétés d'eau insufflée avec le gaz et réclament qu'il a des avantages de santé. Ils déclarent que le Gaz Rhodes et le Gaz de Brown sont tous les deux “les cocktails sales” qui incluent H2 ou O2. Les anomalies du Gaz de brown sont semblables à ceux de groupes de charge de plasma (EVOs d'Épaules d'Entendement). Il adhère pour importer et est électriquement polarisé. Il donne un décharge électrique s'il implose pour former de l'eau de nouveau. Le gaz isolé a tendance à imploser dans la place d'explosent dans les expériences de piston. Pourtant, si l'air est ajouté à la mixture, l'air est chauffé et cela peut provoquer l'expansion générale. Dans une torche soudable il a une flamme fraîche mais il peut vaporiser le tungstène. Les coupes de flamme franchement par le matériel de point de fusion solide, haut en incluant le bois et la céramique, peuvent souder de métaux différents ensemble et peuvent même souder de l'acier à la brique de glaise. Les revendications de neutraliser le matériel radioactif aussi bien que la transformation d'éléments sont extraordinaires. Todd Knudston commente ces propriétés à www.amasci.com. À la Conférence Tesla 2011, Vernon Roth a annoncé qu'il a observé la transformation d'élément dans sa cellule d'électrolyse. Les détails de cela sont donnés sur la page Web de Sterling Allan à peswiki.com.

Mark LeClair peut expliquer comment l'eau cavitation crée des cratères microscopiques dans les surfaces métalliques, sculpte des tranchées dans la haute céramique de point de fusion, transmue des éléments et produit l'énergie d'excès. Les bulles d'air de Cavitation ont été étudiées et on leur a montré pour produire l'énergie d'excès inattendue. Sonoluminescence se produit quand l'eau mélangée avec un gaz inerte comme l'argon ou xenon, est excitée par les signes ultrasoniques. Une lumière bleue est émise comme chaques effondrements de bulle d'air subitement et symétriquement. Si cette lumière bleue a été produite par un effet chauffant, donc le spectre bleuté indiquerait des températures de plus de 10,000 degrés Kelvin, qui a fait beaucoup de scientifiques suggérer qu'il pourrait être utilisé pour la fusion chaude. Le lauréat du prix Nobel, Julian Schwinger, a suggéré plutôt que la lumière est provoquée par l'énergie de point zéro. Ici, la compression scalaire soudaine des murs de bulle d'air active une cohérence d'Énergie de Point zéro, en émettant la lumière bleue à une température bien plus basse (wikipedia). Mark LeClair a quatre brevets sur cavitation contrôlé (d'une manière caractéristique pour la coupure de précision de matériel) : US 6,932,914, US 6,960,307, US 7,297,288 and US 7,517,430.



Cavitation mousse la forme dans la région de pression basse derrière n'importe quelle surface rapidement bougeante dans l'eau. Les vis de navire sont notoires pour faire des bulles d'air de cavitation et être nuies par eux


Pourtant, l'application la plus utile de cavitation est à l'intérieur d'un electrolyser. Archie Blue a levé l'efficacité de son electrolyser en faisant voler l'air en haut par l'électrolyte. La technique peut être appliquée à beaucoup de différents designs d'electrolyser. Les plaques d'électrode devraient avoir une surface propre rugueuse avec un trou d'inter-plaque très petit de moins d'un millimètre. Un trou que petit permet au gaz d'électrolyse de provoquer cavitation. La stimulation électrique peut utiliser a circulé le courant continu waveforms, mais avec le courant minimal et l'électrolyte (souvenez-vous que nous n'essayons pas de faire de l'hydrogène). Le fait de faire circuler l'eau peut rapidement l'ordonner l'allié électrostatique et peut-être même assez de permettre l'enlèvement du courant continu externe circulant. Il y a beaucoup de façons de produire cavitation dans l'eau : faites du gaz d'électrolyse dans les trous étroits, faites voler l'air par l'electrolyser, créez un vide Venturi, vibrez de l'eau par les moyens mécaniques, acoustiques ou ultrasoniques, oscillez un champ électrique via un rouleau de toroidal ou via waveforms circulé. Ici, les groupes chargés ou polarisés ou les bulles d'air oscilleront avec le champ provoquant la turbulence et cavitation.

Quand un cavitation mousse des effondrements près d'un trou ou d'une irrégularité, il forme un torus et toute l'énergie de la bulle d'air s'effondrant est concentrée dans un jet de recandidat. La pression extrême dans le jet crée un nouvel état solide d'eau, un cristal d'eau avec des remous de révérence de plasma qui tirent dans l'Énergie de Point zéro. S'ils entrent en collision, les cristaux d'eau peuvent former de petits anneaux, en piégeant l'énergie dans une forme de torus meta-ferme. C'est la graine de l'eau de charge le groupe du gaz. Quand enflammé, les pauses d'anneau pour relancer le cristal d'eau d'effet du LeClair ou autrement, devient un Objet À vide Exotique plasmoid, dont n'importe lequel ont l'énergie d'excès.

L'eau rapidement circulante par un electrolyser provoque des effets énergiques numéraux. Il charge de l'eau par le frottement électrostatique, il provoque la turbulence et cavitation comme il coule par les trous rugueux serrés, il peut vibrer les plaques produisant le roseau cavitation et le mieux de tous, le cyclisme que l'eau plusieurs fois par l'electrolyser intègre c'est le contenu d'énergie, en produisant un niveau d'énergie jamais augmentant. Avec l'eau qui est suffisamment chargée, en l'arrosant comme un brouillard dans le carburateur d'un moteur peut donner l'illusion que l'eau est un combustible.

C'est juste un résumé bref de partie des contenus de la présentation de le Moray King pdf document que vous pouvez lire en toutes lettres ici : www.free-energy-info.tuks.nl/MorayKing.pdf.   Compte tenu de ce Moray roi a décrit, nous devons examiner plus attentivement les conceptions brevetées d'électrolyseurs de Charles Garrett et Archie Bleu. Tout d'abord, cependant, avoir découvert et considéré clusters d'eau facturée Nous devons prendre en considération la demande de brevet de 2010 de Ted et Rob :


Ted Suratt et Robinson Gourley
Ted Suratt et Robinson Gourley Ted Surratt et Robinson Gourley ont développé un nouveau gaz et ont fait très vaste et de nombreux tests avec certains de ces tests étendant sur une période de deux ans. Ils décrivent un gaz dérivé de l'eau qu'ils appellent SG gaz (probablement à partir Suratt / Gourley) et que le gaz a des propriétés remarquables, étant capable de dissoudre dans des liquides tels que l'eau et divers carburants. Il peut aussi tremper dans et améliorer solides tels que des copeaux de bois. Il peut être utilisé en tant que combustible lors de la combustion, mais il ne atteigne une température inférieure à 300 degrés Fahrenheit, mais possède des propriétés remarquables, y compris la fusion des métaux à point de fusion beaucoup plus élevés. Qui présentent des défis concepts de jour de ce "melting" signifie en réalité. Le gaz peut être comprimé à 1000 livres par pouce carré un, il conserve ses propriétés à long terme, même lorsqu'il est comprimé. Très, très peu d'énergie est nécessaire pour produire le gaz, de sorte que leur travail ressemble à un pas en avant vers une nouvelle technologie. Pour moi, l'eau infusée produite par ce processus est susceptible d'être ce qui a été utilisé par Steve Ryan, de la Nouvelle-Zélande où il a démontré sa moto courir sur l'eau "traitée". Voici l'essentiel de leur brevet :

La Demande de Brevet US 20100209360               19 Août 2010               Inventeurs : Suratt et Gourley

Procédé pour fabriquer un gaz à partir d'un fluide aqueux,
Produit de la méthode, et appareil


Abstrait :

Procédé de fabrication d'une étable, le gaz purifié, à partir d'un fluide compressible aqueuse. Le gaz est adapté à une variété d'utilisations et peut également être infusé dans de l'eau elle-même qui est utile pour une variété de fins.

Description :

DOMAINE TECHNIQUE

La présente invention concerne la génération d'un gaz purifié stable à partir d'un fluide aqueux, dans lequel le gaz peut être stocké sous pression et utilise pour le gaz. Électrolyse de l'eau est connu pour produire du gaz d'hydrogène (H2) à la cathode et de l'oxygène gazeux (O2) à l'anode. En raison de la forte chaleur des chambres, la vapeur d'eau a également entraîné de ce processus. Si le gaz d'hydrogène et de l'oxygène gazeux sont séparés de manière efficace, de tels procédés conduisent à un mélange gazeux impur qui ne pouvait pas être efficacement comprimée ou stocké sous pression pour des applications industrielles en un seul récipient, et est considéré comme dangereux et explosif. Ainsi, il reste souhaitable de développer un procédé par lequel un, stable, purifié, utile gaz compressible unique pourrait être formé à partir de l'eau ou un liquide aqueux.

DESCRIPTION BRÈVE DES DESSINS


Fig.1 illustre une vue schématique d'une chambre de réaction préféré pour l'invention.






Fig.2 illustre la conception de l'inventeur de la nature du gaz formé à partir du processus discuté ici.






Fig.3 illustre la conception de l'inventeur de la nature du gaz formé à partir du processus discuté ici.






Fig.4 graphes illustrés montrant l'absorption de la vitamine C par les cellules traitées avec SG eau et de contrôle de gaz infusé. Fig.4A montre l'effet sur les cellules basolatérales et Fig.4B sur les cellules apicales.









Fig.5 propriétés illustrés d'eau de SG gaz infusé.

DESCRIPTION DÉTAILLÉE
Procédé de génération d'un gaz ayant des propriétés souhaitables est décrit ici. En outre, des procédés pour purifier le gaz est décrit. Les requérants se réfèrent à ce gaz comme “ SG gaz ".

En tant que première étape du procédé, un fluide aqueux est fournie à une zone de réaction. Bien que différents fluides aqueux, tels que de l'eau distillée, l'eau du robinet ou de l'eau provenant d'une rivière, un ruisseau, un lac ou similaires peuvent être utilisés pour générer du courant électrique à des niveaux satisfaisants, il est préférable d'utiliser une solution d'électrolyte pour le fluide aqueuse de composition normalisée de sorte que les conditions du procédé peut être mieux normalisé pour un rendement maximal du gaz.

Le liquide aqueux est fourni à une zone de réaction qui est de préférence fermé de façon à permettre à la réaction de se produire sous pression. Un sel de métal alcalin dissous dans l'eau distillée est préférée en tant qu'électrolyte. Sels alcalins préférés sont l'hydroxyde de potassium, l'hydroxyde de lithium et l'hydroxyde de sodium. La gravité spécifique du sel alcalin dans la solution est supérieure à 1,0. De manière préférée, l'hydroxyde de potassium est utilisé à une densité de 1,0 au-dessus de au moins jusqu'à environ 1,2. Si un autre électrolyte est choisi un rapport molaire doit être calculé pour cette substance de telle sorte que le rapport molaire maximal représenté par la gravité spécifique de 1,2 prévue à l'hydroxyde de potassium ne sera pas dépassée.

Ces valeurs spécifiques de gravité sont déterminés par un réfractomètre qui fournit des lectures qui sont compensés en température. De préférence, l'électrolyte utilisé est l'hydroxyde de potassium (sous forme de poudre) dissous dans de l'eau distillée à une concentration suffisante pour former une solution ayant jusqu'à 1,2 gravité spécifique. Un réfractomètre approprié est le modèle Westover RHA-100, réfractomètre portable.

Le fluide aqueux est contenu dans un récipient qui peut être faite d'une variété de matériaux, y compris en tôle d'acier, acier inoxydable, CV-PVC et de fibre de verre de résine époxy. L'appareil et les dispositifs internes doivent être résistants à la chaleur et à l'eau. La zone de réaction est constituée du fluide aqueux.

Le liquide aqueux est placé dans une zone de réaction dans le procédé de l'invention. Dans l'ensemble, le procédé met en oeuvre la création d'un champ magnétique dans le fluide aqueux et la chute périodiques du champ magnétique dans des conditions qui ne provoquent pas l'électrolyse du fluide aqueux. Dans ces conditions, un gaz unique est généré et recueilli. Ce gaz a des propriétés souhaitables et sont utiles pour diverses applications.

Dans une première étape du procédé, un champ magnétique est appliqué à la zone de réaction. De préférence, le champ magnétique est appliqué en fournissant une source d'énergie électrique à la zone de réaction. Un courant électrique dans la zone de réaction fournit un champ magnétique.

Dans un mode de réalisation préféré, deux plaques d'extrémité métalliques ayant une surface intérieure et une surface extérieure, et ayant la capacité de conduire un courant électrique sont utilisés dans la zone de réaction dans une configuration opposée. L'intérieur de chaque plaque d'extrémité est partiellement immergé dans la solution d'électrolyte. Les plaques métalliques sont de préférence constituées d'un alliage de nickel ou en acier inoxydable, mais n'importe quel métal peut être utilisé aussi longtemps que ce métal a la capacité de conduire un courant électrique et est de préférence résistant à l'érosion par des solutions alcalines.

L'une des plaques métalliques sert de cathode et l'autre en tant qu'anode. L'anode et la cathode doivent être séparés par une distance suffisante pour qu'il se forme de champ magnétique lorsque le courant est appliqué à la zone de réaction. La distance entre les plaques doit être supérieure à un pouce (25 mm) dans le procédé de l'invention et est de préférence huit à seize pouces (200 à 400 mm). Cette distance est indépendant du volume du fluide aqueux employé ou de la taille de la zone de réaction.

Il existe une relation entre la concentration de la solution d'électrolyte et l'intensité qui existe dans le fluide aqueux lors de l'application de courant. Plus le poids spécifique est élevé, plus l'intensité du courant qui en résultera. Cela va également affecter la force du champ magnétique, et d'augmenter la température de la solution.

L'électrolyse (utilisé industriellement pour produire de l'hydrogène gazeux par l'intermédiaire de la réaction de 2H2O (l) → 2H2 (g) + O2 (g)), qui est non souhaitable dans le procédé de l'invention, peut se produire si le courant est trop élevé. Le courant peut être trop élevée si la densité de l'électrolyte est supérieure à l'équivalent de 1,2 pour l'hydroxyde de potassium.

Pour que le champ magnétique à appliquer à la zone de réaction, une source d'alimentation (par exemple, 110 volts CC) est appliquée respectivement à l'anode et à la cathode. Une source d'alimentation appropriée qui peut être utilisée dans le procédé de l'invention est de 110 volts de courant qui a été converti en alternance en courant continu en utilisant un procédé de réparation (par exemple un pont de diodes). Toute source d'alimentation ou la tension standard peut être utilisé tant qu'il est à courant continu. Lorsqu'un courant électrique est appliqué à la zone de réaction, un champ magnétique est créé dans la zone de réaction, qui effondre périodiquement et provoque la conversion de l'eau dans le liquide aqueux dans le gaz. Pulsation cyclique est présent en courant, même après de courant est converti en courant continu (par exemple une pulsation de 120 Hz de courant domestique) à moins qu'un circuit de lissage a été incorporé en alternance. Cette pulsation cyclique résultant est utilisable dans l'invention de l'effondrement périodiquement le champ magnétique, mais en utilisant une unité d'impulsion auxiliaire est préférable afin que meilleure régulation des impulsions peut être utilisé. Tout moyen pour amener le courant électrique fourni à la zone de réaction à des impulsions à une fréquence de 15 à 20 kilohertz diminue la puissance nécessaire pour créer des gaz par un facteur d'environ 10. La quantité d'énergie nécessaire pour produire un litre de gaz est 0,0028 kilowatt -heure et avec un dispositif de pulsation associée à la zone de réaction, la quantité tombe à 0,00028 kilowatt-heures ou moins pour produire un litre de gaz.

Comme la pulsation se produit, le champ magnétique stationnaire alternativement effondre et est rétabli. On a trouvé qu'une réaction se produit dans la solution d'électrolyte entre les deux plaques d'extrémité par l'affaissement du champ magnétique, qui se traduit par une libération d'un gaz généré. Une partie de la même gaz sera tiré vers les assiettes individuelles et libéré comme une partie du gaz généré.

Dans un appareil de l'usine pilote pour déterminer les conditions optimales, un récipient en plexiglas transparent peut être utilisé pour la zone de réaction, de sorte que l'on peut visiblement surveiller la réaction à la lumière ultraviolette et d'observer la production de gaz. Cette installation pilote fournit de préférence ajustement pour la cathode et l'anode de sorte qu'ils peuvent être déplacés afin d'optimiser la réaction d'une composition de fluide aqueux donnée et les variations de durée d'impulsion et de la fréquence.

Le gaz est généré non seulement au niveau des électrodes, mais semble également que les bulles dans la masse d'eau entre les électrodes. Il a été trouvé que l'utilisation de courants électriques minimales entre deux électrodes résultats des électrodes étant réparties sur une distance suffisante à l'écart d'au moins un pouce (25 mm) et de préférence huit à seize pouces de distance, créant ainsi le champ magnétique précité enveloppant la chambre de réaction. Un gaz pur est produit dans le corps de liquide aqueux entre les électrodes, sans la production d'un haut niveaux de chaleur qui entraînerait l'eau à vaporiser (212° F). Au contraire, la zone de réaction reste à une température ne dépassant pas dépendant de la température ambiante à 120° C. Normalement, il y a une montée au dessus de 30° F la température ambiante en supposant que la température ambiante de de température de 90° C. La collecte chambres contiennent pas d'augmentation de l'oxygène gazeux, aucune augmentation de l'hydrogène gazeux, et la vapeur d'eau non perceptible. Ainsi, les coûts sont réduits, augmentation de la vitesse de production, et le gaz qui en résulte est uniforme dans ses propriétés. Il est également important, le gaz homogène résultant peut être pompé dans un cylindre en acier inoxydable et a été trouvé pour être stable et non explosive sous des pressions de plus de 1000 livres par pouce carré.

Les fonctionnalités importantes du procédé sont l'imposition d'un champ magnétique sur le fluide aqueux et la possibilité de replier périodiquement le champ magnétique pour générer le gaz désirée, dans des conditions de court ceux qui induira électrolyse. D'autres moyens qui assurent ces fonctions peuvent être utilisées. Par exemple, dans une variante de réalisation, les fils peuvent être insérés à la place des plaques dans la zone de réaction et lorsque le courant passe à travers un fil à partir du fluide aqueux à l'autre fil, un champ magnétique seraient produites. Dans une autre variante de réalisation, une bobine de fil en dehors de la zone de réaction peut être utilisée pour lequel une source de puissance en courant continu peut être fourni pour créer un champ magnétique primaire dans la zone de réaction. Une bobine de fil placée au milieu de la solution peut servir de champ magnétique secondaire et lorsqu'il est alimenté dans le sens inverse de la circulation du courant par impulsions tomberait le champ primaire et créer la réaction nécessaire pour former le gaz. Une telle bobine serait un concept similaire à une bobine d'allumage de la voiture.

Lorsque de l'eau est convertie en gaz, la conversion naturel de liquide à gaz crée une augmentation de volume et donc une augmentation de la pression à l'intérieur de la zone de réaction. Alors que la pression atmosphérique normale est d'environ 14,7 livres par pouce carré au niveau de la mer, la pression dans la zone de réaction fermée est maintenue entre 30 et 100 livres par pouce carré à l'aide d'un clapet anti-retour à la sortie de la chambre de réaction à contrôler, étant donné que la production maximale de gaz se produit dans cette pression gamme.


En se référant maintenant à la Fig.1, une vue schématique d'une chambre de réaction est illustrée. Cathode (1) et l'anode (2) sont opposées en configuration, de préférence plus d'un pouce d'intervalle et le plus de préférence huit à seize pouces. Dans le procédé de l'invention, un courant est passé à travers un fluide aqueux (3) et le flux de courant à travers l'électrolyte crée un champ magnétique. L'électricité est pulsée, qui fractionne le champ magnétique à chaque impulsion de l'électricité. On obtient ainsi le gaz à un débit très efficace dans le domaine de la solution entre les électrodes, comme indiqué par 4 dans la Fig.1. Le gaz produit peut être recueilli à partir de la zone de réaction par la sortie de gaz (5) et soumis à une purification supplémentaire comme décrit plus loin.

Le gaz produit est ensuite de préférence exposée à un second champ magnétique en fournissant une seconde zone réactionnelle constituée d'aimants en terres rares. La force des aimants de terres rares doit être supérieure à cinquante Gauss. Les flux de gaz à travers une chambre exposée à des aimants de terres rares pour la purification. Des aimants de terres rares, de métaux des aimants denses typiquement fabriqués à partir d'un composite de néodyme, fer et bore, avec ou sans un revêtement de nickel ou de placage, sont fixés à l'extérieur de la chambre. Depuis SG gaz est paramagnétique et la vapeur d'eau est diamagnétique la chambre magnétique renforce le lien moléculaire du gaz et repousse la vapeur d'eau dans la solution.

Le gaz purifié peut SG être utilisé immédiatement ou comprimé et stocké dans un réservoir de stockage de gaz. SG gaz purifié peut être autorisé à sortir de la seconde zone de réaction directement à une fixation de la torche, à un compresseur pour le stockage dans un récipient sous pression, ou une soupape de sortie de gaz pour infusion dans de l'eau ou d'autres substances.

Dans un procédé de fabrication d'un gaz compressible stable avec des propriétés souhaitables, SG gaz se fait selon le procédé de l'invention. SG gaz peut ensuite être comprimé et stocké en toute sécurité. SG gaz peut être comprimé au-dessus de 1000 psi. et peut être stocké dans un récipient sous pression.

Dans un exemple de mode opératoire pour la compression, SG gaz est évacué de l'appareil dans un tuyau avec un compresseur attaché. Nous utilisons un tourbillon compresseur, modèle 2200-2 HPE, fabriqué par High Pressure Eng. Co., Inc. Récipient avec manomètres est utilisé pour remplir la chambre avec SG gaz, en utilisant un tuyau pour transporter le gaz de SG de l'appareil et le compresseur dans le réservoir. Nous utilisons un réservoir d'oxygène vide qui a été aspiré pour éliminer tout oxygène résiduel et de l'eau. Le réservoir d'oxygène vide et nettoyé à l'aspirateur avec valve de pression a un nom de fabricant de White Martins, ABRE avec des dimensions de 23" (585 mm) de diamètre et 19" (480 mm) de hauteur. SG gaz est placé sous pression dans la chambre de compression jusqu'à et au-delà de 1000 psi. pour le stockage.

SG gaz reste stable et sous pression pendant un mois et plus. Pour tester sa stabilité, les copeaux de bois ont été placés dans une cuve en acier inoxydable et le réservoir rempli de gaz SG. Les copeaux de bois absorbés SG gaz et de gaz supplémentaire de SG a été utilisé pour remplir la chambre et de maintenir une pression de 30 psi. Une fois que les copeaux de bois ont été saturées avec SG gaz, le réservoir a été décomprimé et une pression réduite à 0 psi. Pour une période de plus de 30 jours, aucune pression n'a été généré en supposant qu'aucun gazage sur SG gaz produite. Les copeaux de bois affichent différentes propriétés de combustion au bout de 60 jours par rapport aux copeaux de bois qui n'a pas été traitées. Les copeaux de bois traités avec absorbé SG gaz brûlé de manière plus efficace par rapport à celle des copeaux de bois ordinaires démontrant ainsi la stabilité de la liaison de SG gaz avec les copeaux de bois traités.

Essais et les observations de SG gaz analytique :
Pression maximale: SG gaz implosé quand les pressions ont dépassé 1 600 psi. Sûr pressurisation: SG gaz de reste sûr et stable à des pressions autour de 1000 psi pour plus de 30 jours. SG gaz devrait rester stable sous pression indéfiniment, au moins pour une période de temps suffisante pour permettre audit gaz devant être utilisé à tout moment à partir de 30 à 60 jours après génération.

SG gaz purifié a été testé et a présenté des propriétés de, un gaz homogène pur qui a été trouvé pour être compressible comme indiqué ci-dessus, sûr, également capable d'oxyder tout substrat non oxydé qui ses contacts de flamme et il est également en mesure de réduire quelconque complètement oxydées lequel substrat en contact avec ses flammes. Les caractéristiques suivantes ont été observées:

Test de ultra-violet Lumière: présente un aspect bleu de couleur grise par rapport à l'eau distillée traitée qui ne présente pas la couleur, lorsqu'ils sont exposés à une lumière ultra-violette, fabriqué par Zelco Industries Modèle 10015.

Ballon: Le gaz est plus léger que l'air et provoque des ballons remplis avec elle à la hausse alors.

Refroidissement: Le ballon rempli de gaz purifiée: Un ballon reste gonflé au niveau ou en dessous de -10 ° F

Allumage: SG gaz purifié produit selon le procédé ci-dessus a été testé pour les propriétés d'inflammation. Lorsqu'il est allumé avec une source d'inflammation comme une étincelle, il implose. A été estimé la température de la flamme produite lors de l'allumage à environ 270° F en utilisant un dispositif de température infrarouge (Raynger ST2L de thermomètre infrarouge). Cependant, lorsque les matériaux sont exposés à la flamme, il crée une réaction chimique avec les matériaux et les métaux de base va augmenter rapidement à la température de fusion, libérant de la chaleur et de la conversion du gaz dans l'eau (H2O).

SG gaz purifié a été déchargé de la zone de réaction par un tuyau avec un joint torche. Un pare Flash-back est recommandé sur la sortie de gaz de l'appareil. Le gaz peut être exposé à une source d'inflammation (par exemple, une étincelle ou arc électrique) ainsi la combustion du gaz produit. La chaleur de la flamme résultant de la torche soumis a une température d'environ 270° F.

Quand une torche air / propane brûle, une petite quantité de SG gaz est introduit dans la chambre d'un chalumeau au propane éclairé mélange d'air, d'une flamme unique cône uniforme devient visible démontrant une conversion plus efficace des hydrocarbures et plus de chaleur de la combustion d'hydrocarbures, ce qui signifie qu'il a une utilisation comme agent d'allongement de carburant. Une utilisation est injection de SG gaz dans une prise d'air d'un moteur à combustion réduisant ainsi les émissions de gaz d'échappement nocifs et accroître l'efficacité énergétique. Un sous-produit de ce procédé est la mise en place de l'eau pendant le cycle de combustion qui produit de la vapeur. La vapeur entraîne une augmentation du couple généré par le moteur entraîne une plus grande puissance du moteur. Selon le type de carburant, essence SG étend la consommation de carburant par un facteur compris entre 2 et 10.

Lorsque calcinée en contact avec une autre substance gaz purifié, la fusion se produit au sein d'une courte période de temps, habituellement moins d'une minute. Les résultats de quelques exemples de substances exposées à des gaz enflammé SG purifiée sont présentés ici :


Au lieu de faire fondre un substrat, le gaz purifié peut être mis à feu appliqué sur un substrat avec une vue vers capture la chaleur produite en tant que produit utile. La chaleur générée peut être transféré à une substance telle que de l'air ou de l'eau, produisant ainsi de l'air chaud ou la vapeur qui peut ensuite être utilisé industriellement, comme par exemple pour entraîner un moteur à turbine ou à piston pour la production d'énergie mécanique. Dans un procédé préféré, la flamme du SG gaz peut être appliquée à un substrat sous forme de conduit ayant une surface intérieure et une surface extérieure. Une substance telle que l'air forcé peut circuler de l'eau ou complète du conduit adjacente à la surface intérieure du conduit. La flamme du SG gaz peut être appliquée à la surface extérieure de la conduite qui provoque la réaction de génération de chaleur de se produire. La chaleur est ensuite transférée à la substance passant à travers le conduit, ce qui empêche la fusion de la surface mais la création d'un fluide chauffé utile qui peut être utilisé dans d'autres applications. Un exemple de conduit est un tube ou un tuyau métallique, tel que des tubes en cuivre. On a en outre déterminé que SG gaz peut être injecté dans d'autres substances, ce qui rend un produit utile.

Bougies: SG gaz injecté dans la cire de paraffine fondue et coulée dans un moule avec une mèche va créer des bougies qui brûlent avec moins d'émissions de carbone comme observé en utilisant un rythme 400 Quatre Analyseur de gaz.

Fluides: Le gaz avait une affinité pour l'eau et d'autres liquides, y compris les carburants, mais les bulles de ces liquides après avoir atteint leur point de saturation. Une nouvelle utilisation du gaz perfuse de nouveau dans l'eau pour créer de l'eau ionisée ou polarisée. L'eau infusée-gaz résultant crée petits clusters d'eau qui sont censées permettre l'absorption cellulaire plus rapide et l'hydratation.

Dans un exemple de procédé pour injecter du SG gaz dans de l'eau, SG gaz est évacué de la zone de réaction dans un tuyau avec un diffuseur en céramique jointe. Pour le traitement de grands volumes d'eau, un bloc diffuseur en céramique peut être utilisé. Les diffuseurs sont utilisés pour réduire la taille des bulles de SG gaz pour améliorer l'efficacité de l'absorption de l'eau. SG gaz peut également être stocké sous pression, et ensuite infusé dans l'eau.

Il est préférable d'insuffler de l'eau qui a traversé un processus de distillation avant la perfusion de SG gaz dans l'eau traitée avec moins de 1 ppm de solides dissous totaux. On peut utiliser un graphique d'absorption afin de déterminer le temps nécessaire pour atteindre l'absorption souhaitée de SG gaz dans l'eau. Le taux typique de 30% d'absorption est d'environ une heure pour traiter 100 gallons d'eau. Une saturation plus élevée de gaz SG jusqu'à 100% de l'absorption totale se produit avec plus de SG gaz infusion dans de l'eau au fil du temps. Le temps réel et le pourcentage d'absorption de SG gaz sont affectés par la pureté de l'eau, le volume d'eau, la taille des bulles de gaz, de la température et d'autres facteurs.

L'eau ionisée ou polarisée résultant (" SG gaz infusé eau “) se cramponne plus à un aimant par rapport à l'eau ordinaire. Absorption dans le temps ou la saturation des graphiques pour surveiller les changements dans les propriétés de l'eau infusé avec SG Gaz y compris les niveaux de capacité peut être préparé.


Fig.5 montre une absorption typique sur le graphique de temps pour perfusion de SG gaz dans l'eau. Par la suite, on peut mesurer les niveaux de capacité dans l'eau traitée au cours d'une période supérieure à 30 jours pour démontrer que le gaz est stable dans l'eau.

Autres mesures: Total des solides dissous (TDS) ont chuté d'un début de 0,33 ppm dans l'eau distillée traitée à une finition de 0,17 ppm après la perfusion de SG gaz dans l'eau distillée pendant une période d'environ 11 minutes. Un Fluke 189 Vrai RMS multimètre a été utilisé pour mesurer la baisse de la capacité.

Stockage de SG gaz dans l'eau: L'eau polarisée obtenu avec un traitement SG gaz reste stable et peut être stocké pendant deux ans ou plus. La durée maximale de stockage réelle n'a pas encore été observé, mais en théorie, SG gaz devrait rester stable en permanence dans l'eau.

Absorption: Pendant la perfusion de SG gaz dans l'eau purifiée, nous avons utilisé un Fluke 189 Vrai RMS multimètre pour mesurer la baisse de la capacité. L'absorption sur le graphique de temps est tracée pour surveiller la baisse de capacité. La première chute de capacité pendant la perfusion initiale de SG gaz dans un gallon d'eau purifiée se produit dans les trois premières minutes d'infusion. Après ce temps, la capacité diminue progressivement jusqu'à ce que le point de saturation maximale de SG gaz est généralement atteint entre 8 et 20 minutes en fonction de variables, y compris la pureté initiale de l'eau, la taille des bulles de gaz, et le volume d'eau à traiter. La résultante traitée ou de l'eau infusée est appelé " Eau infusée de SG gaz ".

Autres paramètres surveillés: Pendant la perfusion de SG gaz dans l'eau purifiée, une baisse de la concentration totale des solides dissous, conductivité et résistive peuvent être mesurés. Un dispositif de mesure est un compteur Control Company traçable ™ # 4063CC.

Test pH: Des tests en laboratoire montrent que de l'eau distillée a un pH de 6,8 et quand infusé avec SG Gaz eu un changement de pH à 7,6.

Glaçons: SG gaz reste dans l'eau SG gaz infusé ou de l'eau polarisée jusqu'à congélation se produit lorsque le gaz de SG forme une bulle de gaz dans le cube de glace elle-même, produisant parfois des tubes capillaires à la surface des cubes de glace, où les évasions SG de gaz.

A été testé SG gaz infusé eau pour les effets de l'exposition aux rayons ultraviolets: exposition Lumière ultraviolette. Un vaporisateur contenant de l'eau claire SG gaz infusé ou de l'eau polarisée placé dans le soleil de la Floride depuis plus de deux ans est resté clair en apparence et sans la croissance des algues qui avait été observé dans l'eau pas infusé avec SG gaz dans des conditions similaires.

Magnets: Une goutte d'accroche de l'eau SG gaz infusé à la surface d'un aimant plus par rapport à celle de l'eau non traitée.

De nombreuses utilisations ont été trouvés pour SG-eau à gaz infusé et certaines de ces utilisations sont énumérées ici :


Utilisation dans des processus d'extraction des sables bitumineux: l'eau conventionnelle avec des solvants pétroliers utilisés dans la séparation de goudron du sable a été remplacé par eau à SG gaz infusé. Eau SG gaz infusé a été chauffée (pas de pétrole solvant ajouté) avec un échantillon de sables bitumineux dans une poêle à environ 160° F. Tar a observé la séparation du sable, fournissant un procédé plus propre et plus efficace avec réduction des sous-produits et émissions libéré à partir de l'extraction de goudron.

Utilisez pour l'amélioration de nettoyage: Pour le linge, on peut ajouter une quantité (un demi gallon US dans une baignoire standard de machine à laver de 12 gallons américains pour charge moyenne et 16 gallons US pour charge importante) de eau à SG gaz infusé au cycle de savon une machine à laver à chargement par le dessus et le reste d'eau (environ 0,7 gallon US de un) est ajouté au cycle de rinçage. La taille moléculaire polarisée caractéristique et plus petite de eau à SG gaz infusé permettre la solution de détergent et de l'eau de pénétrer le tissu de tissu plus approfondie et enlever la saleté et la crasse. L'addition d'eau au SG gaz infusé pour les passes de rinçage à l'élimination complète des résidus de savon qui peut contenir des impuretés résiduelles à partir du tissu. Ce processus aboutit à linge propre et sans tache avec moins d'huile pour le corps et l'accumulation de bactéries . Blanchisserie sans ces additifs d'eau SG gaz infusé afficher Blancs moins brillantes et de conserver une odeur âcre causées par des bactéries résiduelles vivant dans le tissu des vêtements lavés.

Réduction de l'utilisation d'émulsifiants et les tensioactifs: On peut diluer les solutions de nettoyage avec eau à SG gaz infusé pour un nettoyage efficace des surfaces pour enlever la saleté, les huiles et graisses et l'élimination des bactéries. Eau SG gaz infusé est un désinfectant naturel sans additifs chimiques agressifs. Typiquement, on utilise au moins une partie de la solution de nettoyage avec 20 parties d'eau à SG gaz perfusée pour maintenir les propriétés de nettoyage.

Transport, la livraison et l'absorption des nutriments :
Dans une expérience contrôlée, un test standard de métabolisme des médicaments in vitro a été réalisée sur une période de 21 jours. Ce test comparatif a été effectué sur la perméabilité de la membrane cellulaire de solution de vitamine C (acide L-ascorbique) à l'aide
(1) solution saline tamponnée de Hank Solution (HBSS) et
(2) SG gaz infusé eau.
Cellules Caco-2 ont été utilisés et la perméabilité du côté apical (similaire à surface intestin) et côté basolatéral (similaire à surface intestinal dessous) pour les solutions séparées ont été déterminées. La vitamine C quantification a été réalisée par HPLC (HP 1100 équipé d'un détecteur PDA) et Zorbax C18 colonne en phase inverse (4,6 x 250 mm, 5 micro) à 30 C. Résultats d'essai démontré vitamine C perméabilité de l'eau SG gaz infusé était d'environ 4 fois supérieure à la contrepartie de commande. (Hu, 2008).
La croissance des plantes: Dans un cadre à effet de serre contrôlé, quatre groupes de plantes de lierre ont été arrosés à l'aide
(1) Eau de puits de 100%,
(2) mélange de 1 partie d'eau SG gaz infusé à 2 parties d'eau de puits,
(3) mélange de 2 parties de SG-eau à gaz infusé à 1 partie d'eau de puits, et
(4) 100% SG gaz infusé eau.
Les plants de lierre ont été récoltées et déshydraté pour permettre la mesure de la masse de plante sèche. Le quatrième groupe de 100% de l'eau SG gaz infusé avait plus de 16 pour cent d'augmentation de la masse par rapport à ce que le premier groupe de l'eau de puits. (Reiser, 2006).

La croissance des poissons: Deux aquariums à la maison ont été utilisés pour tenir deux groupes respectifs de poissons rouges. Pour une période de 30 jours, SG gaz a été mis à barboter dans un aquarium et d'air dans le deuxième. Il a été observé que le poisson rouge dans l'ancien aquarium aérée par SG gaz a augmenté d'au moins 15 pour cent de plus et l'aquarium est resté plus propre avec la croissance des algues moins.

Traitement des plaies et la guérison: La polarisation de l'eau de gaz infusé SG fournit des propriétés naturelles anti-bactériennes et non-toxiques anti-infectieux qui favorisent la guérison des plaies superficielles et multi-couche et une réduction de la perception de la douleur. A cinquante-ans femme elle-même brûlé en renversant accidentellement café brûlant chaud à la main. Lors de la consultation médicale, un médecin a informé la patiente qu'elle pourrait avoir à subir abridement ou l'enlèvement de peau morte et possible la chirurgie de greffe de peau. Le patient lavé la zone affectée avec SG gaz infusé, eau purifiée et appliqué une pommade médicinale. La plaie a été enveloppé d'une gaze stérile et la gaze a été humidifié avec de l'eau de SG gaz infusé à garder la plaie hydraté. Le patient a rapporté une diminution immédiate et continue de la douleur de l'application de l'eau SG gaz infusé. Sur une période de dix jours avec la répétition des étapes de traitement de modification de la gaze stérile humidifié sur au moins une base quotidienne, le site de la plaie développé une nouvelle peau un minimum de traces de cicatrices. Après le régime de traitement de la couche supérieure de la peau semble être guéri, cloques sont apparues sur la surface de la peau. Le traitement avec l'eau SG gaz infusé a commencé à nouveau et les ampoules et les autres couches de la peau guérie. Le patient guérison et éviter le débridement de la peau morte, et des greffes de peau connu.

Traitement de la peau: Les applications topiques deux fois par jour sur chaque côté du visage d'un bénévole de sexe masculin dans le voisinage de ses yeux ont été faites. Deux types de solutions topiques ont été préparés avec 1% de phosphate ascorbyle de magnésium (MAP), l'un utilisant eau à SG gaz infusé et l'autre en utilisant l'eau du robinet. Après 21 jours, le volontaire observée sur le côté où la solution d'eau de SG gaz infusé a été appliquée, une légère diminution de la profondeur des ridules autour des yeux et un éclairage plus sombre pigment de la peau par rapport à celle de l'autre région où l'eau du robinet solution d'eau a été appliquée. (Puleo de Otima Specialty Chemical, 2008).

Dégagement oculaire: eau à SG gaz infusé peut être pulvérisé dans les yeux pour un soulagement immédiat et la diminution de la rougeur qui est comparable à l'utilisation de gouttes oculaires commerciales. Ce traitement naturel sans additifs chimiques, aide à enlever les yeux hydratants et irritants tels que la poussière et le pollen.

Soins dentaires: Une solution 50:50 de rince-bouche commercial a été mélangé avec l'eau SG gaz infusé et un bouchon de cette solution a été utilisée deux fois par jour après le brossage des dents. Moins l'accumulation de plaque et les taches ont été observées par les hygiénistes dentaires professionnels par rapport aux observations antérieures six mois plus tôt lorsque cette solution n'a pas été utilisé.

Structure moléculaire basée sur les propriétés de gaz En observant les propriétés du gaz SG, les inventeurs pensent que le procédé décrit ici se traduit par un produit pas atteint par les processus précédemment rapportées pour l'électrolyse de l'eau dans le gaz.

Compte tenu de la faible réaction de l'énergie qui a créé le gaz et l'utilisation d'aucun catalyseur, on pense que les liaisons peu probable OH de l'eau pourraient éventuellement être cassés dans le processus utilisé. Il est connu que la rupture de liaisons OH nécessite deux faradays par mole et le processus de l'invention emploie seulement 2,8 watts-heures par litre, ce qui représente environ un maximum de 1,6 faradays par mole. En outre, le gaz SG résultant du procédé décrit ici est inflammable mais la température de la flamme du gaz est seulement d'environ 270° F (132,2° C), par rapport au gaz d'hydrogène diatomique qui est hautement combustible et autoignites à 560° C. A hydrogène / oxygène à la flamme, est apparemment 3200° C (5792° F) Toutefois, la flamme de gaz de fond SG métaux facilement, ce qui indique qu'il est probable qu'un oxygène est actif. La flamme de gaz permet également de réduire la céramique, ce qui indique que l'hydrogène est dans un état ionisé.

SG gaz a une affinité pour l'eau et d'autres liquides, y compris les carburants mais il bulles de liquides après avoir atteint un point de saturation. Une utilisation de SG gaz perfuse de nouveau dans l'eau pour créer de l'eau ionisée ou polarisée.

SG gaz est toujours un gaz à température ambiante tout en vapeur d'eau normale nécessite de l'énergie pour faire évaporer en grandes quantités. Lorsque brûlé, le gaz retourne toujours à l'eau liquide. Lorsqu'il est placé dans un ballon, le gaz flotte d'abord le ballon mais il suinte du ballon indiquant assez rapidement que le gaz a une petite structure moléculaire.

Une théorie cohérente avec les propriétés observées est que pas de liaisons de H2O sont brisés lorsque le procédé de l'invention est utilisé, mais que la combinaison des forces électriques et magnétiques restructurer la molécule d'eau. La loi de Gauss qui indique qu'il n'y a pas monopôles en magnétisme, ne dipôles. Il est bien connu que l'eau liquide se forme des liaisons hydrogène avec d'autres molécules d'eau, afin de rester dans une solution liquide.

Application de la loi de Gauss à l'hydrogène, il a des propriétés polaires qui ouvrent une nouvelle configuration, l'un dans lequel un hydrogène peut être lié à un autre de l'hydrogène et un atome d'oxygène. Lors de l'exposition à un courant électrique, la force électronégatif de l'atome d'oxygène est affaiblie, ce qui permet un atome d'hydrogène et pour déloger liaison magnétiquement à l'autre atome d'hydrogène qui est renforcée par le champ magnétique. Par conséquent, les forces électriques et magnétiques rendu possible un changement d'une molécule d'hydrogène à partir de H-O-H à O-H-H à la création d'une molécule d'hydrogène diatomique qui est unique lié à l'oxygène atomique. Comme l'oxygène est exposé un site réactif sur la molécule de gaz est un nom approprié "hydroxyhydrogen". Cette structure prévoit que l'oxygène est maintenant actif et peut oxyder les métaux. Il prédit que, dans l'état gazeux imbrûlé, la charge négative accrue provoque un plus grand espacement entre les molécules de gaz provoquant la stabilité, un point d'ébullition inférieur, un point de congélation plus bas et une pression de vapeur plus élevée.

Les inventeurs ont conçu un nouvel isomère de l'eau - il contient les mêmes atomes, seulement dans une configuration différente et présente ainsi des propriétés différentes de la vapeur d'eau normal. Le gaz ne cluster n'a pas pour créer de l'eau liquide à des températures et pressions atmosphériques réguliers de même que les molécules de vapeur d'eau normale. Le gaz existe dans un état d'énergie plus élevée, brûle par lui-même à basse température, et fond des substrats lorsqu'il est exposé à la flamme du gaz. La flamme de gaz a une apparence de couleur bleue uniforme sans étincelles jaunes indicatifs de l'eau (H2O) de vapeur ou des étincelles rouges indiquant soit H2 ou la contamination de gaz O2. Par conséquent, nous appelons les gaz résultant (SG gaz) un gaz ionisé ou un gaz plasma.

Maintenant, se référant à la Fig.2 et Fig.3, atomes indiqués sont présentés dans leur orientation polaire pour une meilleure compréhension N signifiant pôle Nord et du pôle Sud S sens. Ceci dicte le spin orbitale ou flux magnétique. La Fig.2 illustre l'eau avant de subir le procédé de l'invention tandis que la Fig.3 illustre le procédé et l'effet cru sur le fluide aqueux utilisé.

Bien que le champ magnétique oriente les atomes dans la molécule d'eau, le domaine de l'effondrement induit une charge dans la direction opposée et qui déloge la liaison hydrogène opposée et lui permet de se lier à l'autre atome d'hydrogène en position ortho comme représenté sur la Fig.3. Ortho-hydrogène est plus réactif que le para-hydrogène et produit beaucoup plus d'énergie.

Cette réaction transforme l'eau d'un cluster liquide à un gaz ionisé ou plasma de gaz qui, lorsqu'il est allumé, et la flamme appliquée sur un substrat solide, fondre presque toute substance. En outre, lorsque le gaz est injecté dans un cluster de l'eau, il va se lier à des molécules d'eau et créer une grappe plus petite d'une forme différente et des propriétés lui permettant de pénétrer dans les cellules et les animaux et les plantes d'hydrate à une vitesse sensiblement plus rapide.

Il doit être clair que, en raison du processus utilisé ici, l'électrolyse n'a pas lieu. " Electrolysis " est définie comme un " procédé de séparation d'éléments et composés liés chimiquement en faisant passer un courant électrique à travers eux " L'électrolyse n'a pas lieu et aucune séparation des liaisons moléculaires de l'eau se produit, comme cela est démontré par le fait que les pas d'augmentation de l'hydrogène ou de l'oxygène gazeux peut être mesurée dans la zone de réaction. Ceci est un facteur clé de différenciation des processus qui ont abouti à un être de gaz produit par électrolyse de l'eau. Les gaz produits par électrolyse présentent des propriétés très différentes de SG gaz. Les gaz produits par l'électrolyse sont explosifs, ne peuvent pas être mis sous pression et au feu, les gaz de production de chaleur.

SG gaz est un gaz ionisé avec la capacité d'oxyder ou réduire toute substance. Sur un substrat non-oxydé, tel que l'acier, l'oxygène actif dans la molécule se lier chimiquement à l'acier amener immédiatement à sa température de fusion et la libération de l'hydrogène, qui se lie avec l'oxygène atmosphérique pour produire de la chaleur. Sur un substrat oxydé, tel que la céramique, l'hydrogène réduit le substrat par liaison chimique avec l'oxygène présent dans le substrat, et faire fondre le matériau libérant de l'oxygène atomique, qui a ensuite liaisons avec le matériau. Cette double réaction est responsable de la production beaucoup plus de chaleur qu'une réaction ordinaire d'oxydo-réduction.

Ces réactions sont prouvés sur l'acier rouillé et le béton. Lorsque le gaz ordinaire, tels que: le méthane, l'éthane, le propane, le butane, ou l'acétylène sont appliqués à éclater en acier rouillé et crachement de matériau se produit en raison de la réaction explosive de l'oxyde de fer étant séparée du métal non oxydé du fait de leur dilatation différent les taux. Avec SG gaz, cela ne se produit pas, puisque oxydation et de réduction se produisent en même temps et les taux d'expansion sont égaux. Sur le béton lorsque la chaleur d'un gaz ordinaire est appliqué, la partie la touche de flamme seront étendre et se détacher du reste du béton avec une force explosive et cracher des morceaux de béton chaud vers l'extérieur et laisser des trous dans la surface de béton. Encore une fois, cela ne se produit pas avec SG gaz car il est réduit à une forme liquide avant que la pression de l'expansion irrégulier se produit.

Simplement dit gaz de SG est un gaz ionisé capable d'oxyder ou de réduire presque tous les matériaux sans les effets indésirables créés par les flammes produisant de la chaleur. La chaleur est le sous-produit de la friction, de la chimie en collision deux atomes ensemble dans une réaction connue que l'oxydation et la cause de cette réduction de friction. Un gaz, dénommé un combustible, est habituellement un hydrocarbure qui est facilement oxydé, cependant, le carbone est oxydé ce qui est de l'oxygène et est réduite sens où cette friction est produit et ce sont les éléments étant chauffé. La chaleur dégagée par ces substances est la chaleur de réfraction et les substances étant chauffée sont absorbant la chaleur ou, mieux dit, sont bombardés par le déplacement rapide des gaz chauds. SG gaz peut changer la définition du point de fusion en raison de l'absence de flammes produisant de la chaleur.




Charles Garrett.
On a accordé à Charles Garrett les Etats-Unis Font breveter 2,006,676 le 2 juillet 1935 dans lequel il montre quelques détails impressionnants. Premièrement, il a produit une contribution électrique supplémentaire en correspondant à un deuxième alternateur (de 6 volts) à sa voiture. Pendant que le dessin montre le voltage appliqué échangeant dans la polarité, ce n'a pas été fait rapidement, juste de temps à autre à même en haut n'importe quelle détérioration des électrodes.

Il a maintenu le niveau d'eau dans la chambre d'électrolyse avec un flotteur de style de carburateur net et un arrangement de valve d'épingle. Il a amélioré l'électrolyse en présentant un tube perforé au-dessous des plaques d'électrode qui permet au moteur de sucer l'air en haut devant les plaques. Cela rafraîchit l'électrolyte (l'eau avec quelques gouttes d'acide chlorhydrique) présente la vapeur d'eau au mélange du gaz et expulse n'importe quelles bulles d'air sur les plaques, sans le besoin pour n'importe quel artifice mécanique supplémentaire. En estimant qu'il l'a fait il y a soixante-quinze ans, c'est un ouvrage impressionnant. Notez s'il vous plaît que pendant que seulement cinq plaques d'électrode sont montrées dans le diagramme, en réalité il est probable que beaucoup de telles plaques aient été utilisées puisque le volume du gaz est directement proportionnel à la région de plaque.


Un point qui devrait être noté est que les voitures de ce temps avaient de très beaucoup plus petits moteurs de capacité et donc ils auront eu besoin de beaucoup moins de mixture HHO du gaz pour courir adéquatement.




Archie Blue.
Plus de cinquante ans après que l'on a accordé son brevet à Charles Garrett, un autre a été accordé à Archie Blue. L'équipement décrit dans les deux brevets opère de plus ou moins la même façon. L'équipement d'Archie est très simple de construire et utilise l'électrolyse droite sans essai de circuler les réserves électriques. Comme Charles Garrett, Archie Blue a prétendu avoir dirigé une voiture sur l'eau seule, en utilisant son design d'electrolyser, qui est montré ici :



Avec cette unité, l'air est sucé de la pipe de sortie par le moteur de véhicule, étant pompé dans l'electrolyser par une pompe aérienne. Les écoulements d'air en bas par la pipe centrale et sont augmentés de force par les trous non alignés dans les plaques d'électrode, en provoquant la turbulence et sans doute, la formation de cristaux du-gaz-d'eau. Les bulles d'air remuent aussi l'électrolyte dans le mouvement vigoureux, en expulsant les bulles d'air d'oxygène et d'hydrogène qui se forment sur les plaques à la suite de l'écoulement de courant d'électrolyse par l'électrolyte.

On le dit que six de ces unités d'électrolyse sont suffisantes de diriger une voiture utilisant juste de l'eau comme le combustible. Il a été déclaré que l'électrolyse d'eau est optimale à 1.5 volts, donc il pourrait être plus efficace de raccorder les unités en série où chacun plutôt que lequel les unités reçoivent 2 Volts dans le parallèle où chaque unité reçoit 12 Volts (à moins que, évidemment, le chauffage provoqué en les raccordant dans le parallèle ne soit un facteur dans la très haute efficacité du système d'Archie Blue) :


La connexion aérienne est le même pour l'une ou l'autre méthode pour télégraphier aux cellules. Si télégraphié en série, la goutte de voltage à travers chaque cellule peut ne pas être le même bien que le fait d'être construit d'une manière identique.

Tenez s'il vous plaît compte que vous devrait modifier un véhicule pour courir sur l'hydrogène, comme un additif ou comme un remplacement pour l'essence, vous devez le dégager avec votre compagnie d'assurance avant le fait de l'utiliser sur une route publique, autrement, vous conduirez sans assurance puisque n'importe quelle modification au véhicule infirme automatiquement l'assurance si l'assureur n'est pas notifié et concorde le changement. Vous pouvez, évidemment, modifier n'importe quel moteur stationnaire ou n'importe quel véhicule que vous dirigez seulement sur la propriété privée. Aux Etats-Unis, les compagnies pétrolières ont influencé les cours de justice locales à un tel degré que dans quelques États, c'est un offense pour “diriger un véhicule sur un combustible non-approuvé”.

En passant, vous pouvez vous intéresser pour entendre dire que l'on m'a dit que l'ère de Prohibition en Amérique n'avait rien du tout pour faire avec les gens buvant de l'alcool. La réalité consistait en ce qu'aux jours premiers, Henry Ford allait avoir sa voiture Modèle-T dirigeant le combustible moins en utilisant le système de magnéto conçu de Tesla Nikola et un moteur électrique, mais il a été pressurisé dans l'utilisation d'un moteur à combustion intérieur pour brûler l'essence qui était une composante superflue de l'industrie du pétrole locale. Cela a provoqué un problème pour les gens sur de longs voyages comme il y avait très peu de station-services d'essence en ce temps-là. Pour surmonter le problème, les premières voitures ont été montées pour qu'ils puissent courir sur l'essence ou sur l'alcool produit par environ 50,000 fermiers dispersés autour du pays. Quand l'industrie du pétrole a découvert comment profitable il vendait de l'essence, ils ont ouvert beaucoup de station-services d'essence. Ils ont alors voulu exclure les fermiers et avoir tous les profits pour eux et donc la Prohibition a été présentée, ne pas arrêter les gens buvant de l'alcool (bien que ce soit le prétexte), mais en réalité, pour fermer le 50,000 alcool stills qui étaient leur compétition. Quand les stills ont disparu, alors la Prohibition a été baissée comme il avait accompli c'est le but d'un monopole de combustible de véhicule.


Paul Zigouras
Dans son document, Moray roi attire l'attention sur la conception de la cellule HHO de l'Zigouras américain Paul qui est devenu très connu dans les années 2011 en raison de sa conception de la cellule qui est parfaitement capable de faire tourner un moteur de 320 chevaux marins. Paul, à l'âge de trente ans, a eu une histoire de la reconstruction de moteurs marins et de les vendre. Il a ensuite été impliqué en aidant un ami qui avait participé à un concours pour la voiture avec la plus haute performance mpg. Paul a trouvé que l'ajout de HHO à l'air entrant dans le moteur de la voiture, qu'ils ne pouvaient obtenir 70 mpg sur l'appartement lors de la conduite avec soin. Leur objectif était de 100 mpg, et ils ont été déçus par être 30 mpg en deçà de leur cible.

Paul a décidé de travailler sur l'angle de HHO pour voir ce qui pourrait être réalisé et a demandé l'aide d'un ami et employé quelque temps indépendant qui était expert en électronique que Paul n'était pas familier avec l'électronique. Probablement sans en comprendre les causes sous-jacentes, ils ont réussi à utiliser les principes de fonctionnement - cavitation plusieurs groupes, chargés de gaz à l'eau, résonance, vibrations mécaniques, et un «fractionnement du positif" alimentation de style. Le résultat global a été spectaculaire, culminant dans une petite cellule, dans laquelle l'eau pourrait littéralement être arrosé et que le gaz est sorti de l'autre extrémité.

Paul n'a jamais révélé la conception du circuit exacte et il est rapporté qu'il a vendu les droits à la conception de US $ 6.000.000. Les acheteurs alors contacté l'acheteur eBay de la dernière version du circuit Paul et payé 20.000 $ pour le racheter. L'acheteur eBay était heureux avec l'affaire comme il l'avait payé seulement $ 1100 pour lui et ainsi réalisé un bénéfice de 18,900 $ sur la transaction. A ce moment de la rédaction (2013) des dix-huit mois se sont écoulés et il semble assez clair que les propriétaires actuels de conception de circuit Paul n'avons aucunement l'intention, de partage ou de la fabrication de la conception et de sorte qu'il a été effectivement mis de côté, pour ne jamais être vu à nouveau. Ils n'étaient pas intéressés par la cellule, mais simplement la carte électronique.

Cependant, un certain nombre de choses sont connues au sujet de la conception, sans doute suffisante pour permettre une conception semblable à produire. Ces éléments sont les suivants :

Paul a fait des unités en deux tailles. La plus petite version avait entre 20 et 30 plaques chacune étant de 2 pouces (50 mm) de large et 8 pouces (200 mm) de long, acier 316L-318L grade ou de grade inoxydable un seizième de pouce d'épaisseur (1,6 mm), empilé avec un écart de seulement 0,635 mm entre eux. Cette petite version pourrait exploser 2,5 (US) gallons d'eau par minute en gaz, ce qui est environ 17.500 litres de gaz par minute. L'eau a été arrosé par un bout, et pas d'eau atteint le fond, ce qui est une performance tout à fait spectaculaire.

La plus grande cellule avait 36 plaques 3 pouces (75 mm) de large et 10 pouces (254 mm) de long, également 316L ou 318L de qualité en acier inoxydable de 1,6 mm d'épaisseur et avec un écart de 0,635 mm entre les plaques. Que la taille de la cellule pourrait convertir l'eau au gaz, au taux de 5 (US) gallons par minute (35.000 litres de gaz par minute)

Les techniques utilisées par ces cellules n'est rien du tout comme n'importe lequel des différents modèles d'électrolyseurs d'autres traités dans ce chapitre. C'est parce que le fonctionnement de la cellule n'ya rien comme l'électrolyse conventionnelle ou même comme CC impulsion décomposition de l'eau axée sur telle qu'elle est utilisée dans le Stan Meyer "piles à combustible de l'eau"

Tout d'abord, les plaques sont grenaillées avec 60-carbure de silicium de qualité à un angle de 45 degrés par rapport à la face de la plaque, ce qui rend à arêtes vives cratères dans la surface de la plaque. Lorsque de l'eau est forcée à travers l'interstice très étroit entre ces plaques, ces cratères sur les deux côtés de ce que le débit d'eau très étroit provoque la turbulence et la cavitation. La cavitation produit des bulles minuscules dans l'eau et dans les "Méthodes et Applications Ultrasons" livre de Jack Blitz, il est indiqué que chaque bulle de cavitation a une charge positive d'un côté et une charge négative correspondante sur le côté opposé. Comme les bulles sont très petites, ces accusations ne sont pas très éloignées et il ne semble pas irréaliste de penser que ces accusations provoquer l'électrolyse de l'eau à une échelle très petite. Mais, car il ya un très grand nombre de ces bulles, l'effet global pourrait ne pas être négligeable. La cavitation violente presque certainement produit des grappes chargées de gaz à l'eau, donc ce qui sort de l'extrémité de la cellule sera le gaz HHO, chargés des agrégats de gaz de l'eau, ainsi que quelles que soient les gaz qui ont été dissous dans l'eau et, éventuellement, la vapeur d'eau.

Les plaques ont été façonnées comme ceci :


Le bord tourné vers l'arrivée d'eau est aiguisé pour un tranchant de couteau, et la saillie de prendre un poussoir sur la cosse électrique a son bord extérieur légèrement aiguisée pour le rendre plus facile à pousser le connecteur sur la plaque et faire un bon contact électrique avec la plaque. En raison de la très faible écart entre les plaques, une plaque sur deux est retournée à donner un certain jeu entre les connecteurs. Cette place tous les contacts positifs d'un côté et de l'ensemble des connexions négatives sur le côté opposé.

Lorsque utilisé pour exécuter une voiture, la cellule HHO est placé à l'intérieur de la norme, rectangulaire, boîte à air en plastique qui relie le filtre à air à l'admission d'air du collecteur. Ce qui provoque l'air entrant à mélanger avec le HHO et d'autres gaz produits par la cellule, avant le mélange pénètre dans le moteur.

Le circuit électronique (d'une valeur de $ 6,000,000) dispose d'une alimentation ordinaire de l'automobile de l'ordre de 14 volts. Cet article est fourni par une norme MSD 200-ampères alternateur haute performance entraîné par le moteur. Le tirage initial de courant pour la plus grande (35.000 lpm) cellule est 190 ampères, mais lorsque la cellule se met en route, que la consommation de courant tombe à une constante 10 ampères, et le taux de production de gaz n'est pas liée à la consommation de courant. Ce processus n'est pas n'importe quel type d'électrolyse conventionnelle et n'a rien à voir avec le travail de Faraday laboratoire excellente. Le coefficient de performance est dit être entre 5 et 10, bien que la façon dont ce chiffre pourrait être dérivé n'est pas du tout du tout clair.

Le circuit est dit pour produire une onde carrée très propre avec une très forte fronts montants et descendants de la forme d'onde. La fréquence de l'onde est dans la région de 40 kHz à 44 kHz et 30 transistors différents sont utilisés pour entraîner les plaques - vraisemblablement, une plaque de transistor par la version 30-plaque de la plus petite cellule. La forme d'onde ne tombe pas à zéro volt, mais au contraire, a une tension de décalage de +1 volt. Autrement dit, la tension oscille entre 1 volt et 14 volts et il n'y a donc toujours une tension appliquée aux plaques. Comme le circuit n'a jamais été divulguée, il est fort possible que la tension est augmentée bien au-dessus du niveau de 14 volts, cependant, cela semble peu probable si 190 ampères est le courant de démarrage. Il est précisé que à 44 kHz, le courant nécessaire est seulement un huitième de ce qui serait attendu pour le débit HHO.

Dans un véhicule, le débit de gaz est contrôlé par improviser une liaison entre le papillon et la soupape qui commande la vitesse d'écoulement de l'eau dans la cellule. Il n'est pas surprenant, si le taux d'arrivée d'eau est coupée, le taux de production de gaz doit tomber aussi car il n'est tout simplement pas toute l'eau restant à être transformée en gaz. Chaque litre d'eau produit environ 1860 litres de gaz HHO, et donc si la sortie de la cellule est 17500 lpm, alors le taux d'arrivée d'eau serait d'environ 9,4 litres par minute ou 157 ccs par seconde. Toutefois, il semble peu probable que lorsqu'il est mélangé avec de l'air, autant que 17.500 litres de HHO serait nécessaire par minute. Il est à remarquer que l'utilisation de l'eau chaude juste sous le point d'ébullition, est un avantage, mais pourquoi cela devrait être n'est pas spécifié.

La cellule vibre très fort lors du fonctionnement. Ce n'est certainement pas causé par un signal de 40 kHz de fréquence que l'oreille humaine ne va que jusqu'à 20 kHz au maximum. Ce pourrait être une harmonique inférieure (20 kHz, 10 kHz, 5 kHz, ...) ou il pourrait être causé par les forces mécaniques générées par l'écoulement de l'eau. Si l'eau du robinet est utilisée, puis des solides dissous seront laissés derrière lorsque l'eau devient de gaz. Ce résidu peut être éliminé de la cellule en faisant tourner l'eau et le maintien de l'alimentation électrique hors tension tant que lave les plaques.

Avec cette quantité d'informations sur la cellule et la conception électronique, il pourrait bien être possible de reproduire la cellule et faire fonctionner des moteurs des véhicules à partir de celui-ci. Toutefois, s'il vous plaît être conscient que Bob Boyce en Amérique a été remis une peine d'emprisonnement de 3,5 années pour "faire fonctionner un véhicule avec un carburant non autorisé". Il a battu cette charge, mais il faut bien comprendre qu'une action comme celle qui est totalement illégale et fait partie de l'arnaque qui tente de forcer tous les utilisateurs de véhicules à brûler du pétrole.

Aussi en Amérique, Bill Williams courait sa Ford pick-up avec une Joe Cell connecté comme vaccin de rappel "panaché" mode. Il a constaté que son camion utilisé aucun carburant du tout, même si elle était parfaitement capable de tirer de carburant dans le réservoir de carburant. Le projet de loi a détruit sa cellule et ne pas en parler à cause de l'intimidation des voyous armés. Détails de sa conception ainsi que les conceptions les plus avancées Joe Cell sont dans le chapitre 9.


Le Petro Dollar
Pourtant, les choses ne se sont pas arrêtées là aucunement. Pour découvrir plus, peut-être vous devriez considérer la vidéo suivante à www.safeshare.tv/w/gQnBDHTCDs qui expose :

Pourquoi les États-Unis ont-ils attaqué la Libye, l'Iraq, l'Afghanistan et l'Yémen ? Pourquoi sont operatives américain aidant à déstabiliser la Syrie ? Et pourquoi les États-Unis sont le gouvernement si absorbé dans le fait de descendre l'Iran, malgré que l'Iran n'a pas attaqué de pays depuis 1798 ?

Et, qu'est-ce qui est suivant ? Que sommes-nous dirigés ? Quand vous regardez la trajectoire actuelle que nous avons lieu, il n'a pas de sens du tout si vous l'évaluez sur que l'on nous enseigne dans l'école. Et il n'a pas de sens si vous basez votre vue mondiale sur la propagande que les mass-média principaux essaient de se passer comme les nouvelles. Mais il a le sens parfait dès que vous savez les motifs réels des pouvoirs cela être. Pour comprendre ces motifs, nous devons d'abord jeter un coup d'œil à l'histoire :

En 1945, la Grande-Bretagne, avec l'accord, a établi le dollar comme la Devise de Réserve du monde, qui a signifié que les articles internationaux étaient priced en dollars. L'accord, qui a donné un avantage financier distinct aux États-Unis a été fait dans la condition que ces dollars resteraient rachetables pour l'or à un taux conséquent de $35 par once.


Les États-Unis ont promis de ne pas imprimer très beaucoup de l'argent mais c'était sur le système d'honneur parce que la réserve Fédérale a refusé de permettre n'importe quel audit ou supervision de c'est des presses..


Dans les années en menant jusqu'en 1970, les dépenses dans la guerre du Viêt Nam ont précisé à beaucoup de pays que les Etats-Unis imprimaient beaucoup plus d'argent qu'il avait dans l'or et en réponse, ils ont commencé à demander leur or en arrière. Cela, évidemment, a déclenché un déclin rapide dans la valeur du dollar. La situation a atteint son grand moment en 1971, quand la France a essayé de se retirer c'est d'or et Nixon a refusé. Le 15 août, il a fait l'annonce suivante :


“J'ai dirigé le Secrétaire de la Trésorerie pour prendre les mesures nécessaires de défendre le dollar contre les spéculateurs. J'ai dirigé le Secrétaire Connolly pour suspendre temporairement, la convertibilité du dollar dans l'or ou d'autres capitaux de réserve sauf en quantités et en conditions a résous d'être dans les intérêts de stabilité monétaire et dans les meilleurs intérêts de l'Unit des États”.

C'était évidemment pas une suspension temporaire comme il a fait une demande, mais plutôt un défaut permanent et pour le reste du monde qui avait confié les États-Unis avec leur or, c'était le vol absolu. En 1973, le Président Nixon a demandé au Roi Faisal de l'Arabie Saoudite d'accepter seulement des dollars américains dans le paiement pour le pétrole et investir n'importe quels profits d'excès dans


Les Obligations américaines du Trésor, les Notes et les Factures. En échange Nixon a offert la protection militaire pour les champs de pétrole saoudiens. La même offre a été prolongée à chacun des pays producteurs de pétrole clé et d'ici à 1975, chaque membre d'OPEP a dû bien entendu seulement vendre leur pétrole en dollars américains.


L'acte de déplacer le dollar de l'or et l'attacher au pétrole étranger, a immédiatement forcé chaque pays important pétrole dans le monde pour maintenir des réserves constantes de papier Fédéral de Réserve et pour recevoir ce papier, ils devraient envoyer des marchandises physiques réelles en Amérique. Cela, était la naissance du Dollar Petro. Le papier est sorti, tout que l'Amérique nécessaire est entrée et les États-Unis sont devenus très, très riches par conséquent. C'était le plus grand financier trompent dans l'histoire enregistrée.


La Course aux armements de la Guerre froide était un jeu de poker. Les Dépenses Militaires étaient les frites et les Etats-Unis avaient des réserves sans fin de frites. Avec le Dollar Petro sous c'est la ceinture, il a été en mesure de lever les enjeux plus haut et plus haut, en dépensant plus de chaque autre pays sur la planète, jusqu'à ce que finalement, la dépense militaire américaine a surpassé cette de toutes les autres nations dans le monde combiné – l'Union soviétique n'avait jamais une chance.


L'effondrement du bloc communiste en 1991, a déménagé le dernier contrepoids aux militaires américains pourrait. Les États-Unis étaient maintenant une Superpuissance incontestée sans rival. Beaucoup ont espéré que cela marquerait le début d'une ère nouvelle de paix et de stabilité. Malheureusement, il y avait ceux dans de hauts endroits qui avaient d'autres idées. Pendant cette même année, les Etats-Unis ont envahi l'Iraq dans la première guerre de Golfe et après l'écrasement les militaires iraquiens et l'anéantissement de leur infrastructure, en incluant des usines de purification d'eau et des hôpitaux, les sanctions estropiantes ont été imposées qui a empêché cette infrastructure d'être reconstruite.


Ces sanctions qui ont été lancées par l'Aîné de Bush et soutenues partout dans l'administration de Clinton entière, ont duré depuis plus d'une décade et ont été estimées avoir tué plus de cinq cent mille enfants. L'administration de Clinton était complètement consciente de ces figures.


Un interviewer de TV parlant à Madeleine Albright, le Secrétaire d'Etat pour Clinton, a demandé : “nous avons entendu dire qu'un demi-million d'enfants sont morts, je veux dire, c'est plus d'enfants qui sont morts qu'à Hiroshima et et l'est-ce que prix est de valeur cela ?”. Auquel Madeleine Albright a répondu : “je crois que c'est un choix très dur. Nous croyons que le prix en vaut la peine”.


Mlle Albright, qu'est-ce qui a exactement valu la peine de tuer 500,000 gamins pour ? En novembre de 2000, l'Iraq a commencé à vendre c'est du pétrole exclusivement en Euros. C'était une attaque directe sur le dollar et sur la dominance financière américaine et il n'allait pas être toléré. En réponse, le gouvernement américain avec l'assistance des mass-média principaux, a commencé à accumuler une campagne de propagande de masse en réclamant que l'Iraq avait des armes de destruction de masse et projetait de les utiliser. En 2003, les Etats-Unis ont envahi et dès qu'ils avaient le contrôle du pays, les ventes de pétrole ont été tout de suite échangées en arrière aux dollars. C'est particulièrement évident comme échangeant en arrière au dollar a signifié 15 % à la perte de 20 % dans le revenu en raison de la plus haute valeur de l'Euro. Il n'a pas de sens du tout à moins que vous ne teniez compte du Dollar Petro.


Le 2 mars 2007, général Wesley Clark américain a dit : “donc je suis revenu pour le voir il y a quelques semaines plus tard et à ce temps nous bombardions en Afghanistan. J'ai dit : ‘allons-nous toujours à la guerre avec l'Iraq ?’ et il a dit ‘Oh que c'est plus mauvais que cela’. Il a dit comme il est arrivé sur son bureau et a ramassé un morceau de papier et il a dit que 'je l'ai juste reçu en bas d'en haut (le sens du Secrétaire du Bureau de Défense) aujourd'hui, c'est un mémorandum qui décrit comment nous allons sortir sept pays dans cinq ans, partant par l'Iraq et la Syrie, le Liban, la Libye, la Somalie, le Soudan et terminant l'Iran”.


Jetons un coup d'œil aux événements de la décade passée et voyons si vous voyez un dessin. En Libye, Gadaffi était dans un processus d'organiser un bloc de pays africains pour créer une devise à base d'or appelée "le Dinar" qu'ils ont eu l'intention d'utiliser pour remplacer le dollar dans cette région. Les forces américaines et de l'OTAN ont aidé à déstabiliser et renverser le gouvernement en 2011 et après que le contrôle prenant de la région, les Etats-Unis ont armé des rebelles a exécuté Gadaffi de sang-froid et a tout de suite remis la Banque centrale libyenne sur pied. L'Iran a activement fait campagne pour tirer des ventes de pétrole du dollar pour quelque temps maintenant et il a récemment protégé des accords pour faire du commerce c'est du pétrole en échange de l'or. En réponse, le gouvernement américain avec l'assistance de mass-média principale a essayé de construire le soutien international en faveur des grèves militaires sur le prétexte d'empêcher l'Iran de construire une arme nucléaire. Pendant ce temps ils ont établi des sanctions qu'ils admettent ouvertement sont visés à la cause d'un effondrement de l'économie Iranienne.

La Syrie est l'allié le plus proche de l'Iran et ils sont attachés selon les accords de défense réciproques. Le pays est actuellement dans le processus d'être déstabilisé avec l'assistance voilée de l'OTAN et bien que la Russie et la Chine aient conseillé les États-Unis de ne pas être impliqués, la Maison Blanche a fait des déclarations dans le mois passé en indiquant qu'ils considèrent l'intervention militaire. Il devrait être clair que l'intervention militaire en Syrie et Iran n'est pas considérée – c'est une conclusion précédée. De même qu'il était en Iraq et la Libye, les Etats-Unis travaillent activement pour créer le contexte qui leur donne la couverture diplomatique pour faire qu'ils ont déjà planifié. Le motif pour ces invasions et actions voilées devient clair quand nous les regardons dans leur contexte complet et ‘raccordent les points. Ceux-là qui contrôlent les États-Unis comprennent que si même quelques pays commencent à vendre leur pétrole dans une autre devise, il déclenchera un effet boule de neige et le dollar s'effondrera. Ils comprennent qu'il n'y a absolument rien d'autre soutenant la valeur du dollar à ce point et fait ainsi le reste du monde. Mais au lieu d'accepter le fait que le dollar approche de la fin de c'est la durée de vie, les pouvoirs qui être ont fait une tactique calculée. Ils ont décidé d'utiliser la force brute des militaires américains pour écraser chaque État résistant dans le Moyen-Orient et l'Afrique.

Ce serait en soi assez mauvais, mais que vous devez comprendre est que cela ne va pas finir avec l'Iran. La Chine et la Russie ont déclaré publiquement et dans aucuns termes incertains qu'ils ne toléreront pas d'attaque sur l'Iran ou la Syrie. L'Iran est un de leurs alliés clé, un des derniers producteurs de pétrole indépendants dans la région et ils comprennent que si l'Iran tombe, donc ils n'auront aucune façon d'échapper au dollar sans aller à la guerre. Et encore, les États-Unis poussent en avant malgré les avertissements. Dont nous sommes témoins voici une trajectoire qui mène directement à l'inconcevable. C'est une trajectoire qui était il y a les années élaborées dans la conscience complète des conséquences humaines. Mais qui était cela qui nous mettent sur ce cours ? Que psychopathe est disposé à intentionnellement déclencher un conflit global qui causera des millions de morts, juste protéger la valeur d'une devise en papier ? Ce n'est pas évidemment le Président. La décision d'envahir la Syrie, la Libye et l'Iran a été prise longtemps avant qu'Obama ne soit monté au projecteur national et encore, il exécute ses devoirs comme les marionnettes qui l'ont précédé. Ainsi qui est cela qui tire les ficelles ?

Souvent, les meilleures réponses aux questions comme cela sont trouvées en demandant à une autre question “Cui Bono ?” - “qui Profite ?” Évidemment, ceux-là qui ont le pouvoir d'imprimer le dollar de l'air fin ont le plus pour perdre si le dollar devait tomber et depuis que 1913, ce pouvoir a été tenu par la Réserve Fédérale. La réserve Fédérale est une entité privée possédée par un conglomérat des banques les plus puissantes dans le monde et les hommes qui contrôlent ces banques sont ceux qui tirent ces ficelles. À eux, c'est juste un jeu. Votre vie et les vies d'entre ceux que vous aimez sont juste des pions sur leur échiquier. Et comme une personne de quatre ans gâtée qui les bouts le conseil à l'étage quand il commence à perdre, les pouvoirs qui être sont disposés à commencer la guerre Mondiale Trois pour garder le contrôle du système financier global.


Souvenez-vous que quand ces guerres s'étendent et accélèrent. Souvenez-vous-en quand votre fils, ou le fils de votre voisin reviennent dans un cercueil drapé de drapeau. Souvenez-vous que quand ils montrent du doigt les nouveaux 'croque-mitaines' parce que les fous qui dirigent ce spectacle, le prendront autant que vous leur permettez à.

Ainsi combien de temps avons-nous ? C'est une question que j'entends constamment. Mais c'est la question fausse. La demande combien de temps nous avons est une posture passive. C'est l'attitude d'un prisonnier qui attend d'être emmené à un fossé et tiré derrière la tête.

Quelles sont nos chances ? Pouvons-nous changer le cours ? Aussi, la question fausse. La cote n'importe pas plus. Si vous comprenez que nous faisons face, donc vous avez une responsabilité morale de faire tout dans votre pouvoir de changer le cours nous avons lieu, sans tenir compte de la cote. Il est seulement quand vous arrêtez de baser votre rôle sur les chances de votre succès, ce succès devient vraiment possible. Enlever le pouvoir mal engendré des élites financières et traduire ces cartels criminels en justice, n'exigera rien d'autre qu'une révolution. Le gouvernement ne va pas nous sauver. Le gouvernement est complètement infiltré et corrompu au coeur. En comptant sur eux pour une solution à ce point est complètement naïf.

Il y a trois stades de révolution et ils sont séquentiels. Le Stade On est le Stade déjà en route On est la résistance idéologique. Dans ce stade nous devons activement travailler pour réveiller autant de personnes que possible de ce qui arrive et la direction nous sommes été à la tête. Toutes les révolutions naissent d'un changement du façon de penser de la population et nulle autre résistance expressive n'est possible sans cela. Le succès dans ce stade du jeu peut être mesuré par la contagion d'idées. Quand l'idée atteint la masse critique, il commence à s'étendre tout seul et suinte dans tous les niveaux de société. Pour accomplir cette contagion, nous avons besoin de plus de personnes dans cette lutte. Nous avons besoin de plus de personnes parlant en haut, en faisant des vidéos, en écrivant des articles, en obtenant cette information sur le stade national et international et nous devons surtout atteindre la police et les militaires.


Le Stade Deux est la désobéissance civile, aussi connue comme la Résistance Nonviolente. Dans ce Stade, vous mettez votre argent où votre bouche est, ou plus exactement, vous différez votre argent et votre obéissance du gouvernement et vous faites tout dans votre pouvoir d'apporter les matériels de l'État à un arrêt. Pratiqué dans la masse, cette méthode seule est assez souvent pour apporter un régime à c'est des genoux. Pourtant, s'il échoue à ce stade, le Stade Trois est inévitable.

Le Stade Trois est la résistance physique directe. Ordonnez que la résistance physique soit le dernier recours et il devrait être évité et retardé aussi longtemps que possible et invoqué seulement quand toutes les autres options ont été tout à fait épuisées. Il y a ceux qui 'parlent résistant’ et réclament qu'ils résisteront quand le temps vient, mais qu'ils manquent de se rendre compte est que si vous êtes inactifs pendant les deux premiers Stades et sauvez vos efforts pour la dernière résistance, alors vous échouerez.


Quand les Nazis bougeaient de la porte à la porte, en traînant les gens de leurs maisons en Allemagne, qui était le temps pour se défendre physiquement, mais en raison du manque de résistance idéologique et de désobéissance civile menant jusqu'à ce moment, même une insurrection armée aurait probablement échoué à ce point. Une insurrection armée peut seulement réussir si les gens ont établi une attitude de résistance active. Et la résistance active est seulement possible après que leurs esprits se sont évadés de la propagande principale. Si vous voulez vous défendre, donc c'est maintenant ou jamais – vous n'allez pas recevoir une autre chance et les enjeux sont bien plus hauts qu'ils étaient dans le Nazi l'Allemagne. Si vous voulez savoir plus de la présente situation, regardez donc la vidéo de web très instructive à ThriveMovement, qui montre aussi que vous pouvez faire pour améliorer des choses.


Patrick Kelly
http://www.free-energy-info.tuks.nl


闽ICP备2022006709号